Abstract
Background
Dendritic cell (DC)-mediated antigen presentation is essential for the priming and activation of tumor-specific T cells. However, few drugs that specifically manipulate DC functions are available. The identification of drugs targeting DC holds great promise for cancer immunotherapy.
Methods
We observed that type 1 conventional DCs (cDC1s) initiated a distinct transcriptional program during antigen presentation. We used a network-based approach to screen for cDC1-targeting therapeutics. The antitumor potency and underlying mechanisms of the candidate drug were investigated in vitro and in vivo.
Results
Sitagliptin, an oral gliptin widely used for type 2 diabetes, was identified as a drug that targets DCs. In mouse models, sitagliptin inhibited tumor growth by enhancing cDC1-mediated antigen presentation, leading to better T-cell activation. Mechanistically, inhibition of dipeptidyl peptidase 4 (DPP4) by sitagliptin prevented the truncation and degradation of chemokines/cytokines that are important for DC activation. Sitagliptin enhanced cancer immunotherapy by facilitating the priming of antigen-specific T cells by DCs. In humans, the use of sitagliptin correlated with a lower risk of tumor recurrence in patients with colorectal cancer undergoing curative surgery.
Conclusions
Our findings indicate that sitagliptin-mediated DPP4 inhibition promotes antitumor immune response by augmenting cDC1 functions. These data suggest that sitagliptin can be repurposed as an antitumor drug targeting DC, which provides a potential strategy for cancer immunotherapy.
Keywords: Antigen Presentation; Dendritic Cells; Drug Evaluation, Preclinical; Immunotherapy; Tumor Microenvironment
WHAT IS ALREADY KNOWN ON THIS TOPIC
Dendritic cells (DCs) are the major antigen-presenting cells, which are critical for the priming and activation of T cells. Therefore, targeting DCs is an attractive strategy for cancer immunotherapy. However, limited therapeutics are available to specifically manipulate DC functions in the clinic.
WHAT THIS STUDY ADDS
This study provides new insights into the mechanisms underlying the regulation of DC activation via dipeptidyl peptidase 4 inhibition by sitagliptin. Furthermore, it demonstrated that sitagliptin represents a promising candidate drug, which regulates DC functions and may be repurposed for cancer immunotherapy.
HOW THIS STUDY MIGHT AFFECT RESEARCH, PRACTICE OR POLICY
This study suggests that sitagliptin, an oral gliptin widely used for type 2 diabetes, can be repurposed as an antitumor drug targeting DC, which provides a potential strategy for cancer immunotherapy.
Background
Dendritic cells (DCs) are the most potent antigen-presenting cells (APCs) and play central roles in controlling T-cell priming and activation during antitumor immune response.1 Tumor antigens are acquired and presented on major histocompatibility complex (MHC) class I molecules by cross-presentation, a process that is mainly carried out by DCs. Studies have shown that cross-presentation is required for immune checkpoint blockade therapy.2 3 Antigen cross-presentation is essential for the activation of tumor-specific CD8+ T cells.4 To effectively prime CD8+ T cells, signals other than the antigen-MHC I complex are needed. These signals include co-stimulatory molecules and cytokines/chemokines expressed by DCs.4 After capturing tumor antigens, DCs undergo maturation and acquire the ability to stimulate T cells.5 In the tumor microenvironment, however, tumor cells may inhibit DC functions to promote immune tolerance. The tumor microenvironment is rich in immunosuppressive factors, which limit the immune activation capacity of DCs. For instance, many tumors upregulate CD47, a “don’t eat me” signal that prevents the phagocytosis and presentation of tumor antigens by DCs and macrophages.6 In addition, oxidized lipids in tumor tissues impair antigen cross-presentation and T-cell activation.7 8 A better understanding of how DCs are regulated in the tumor microenvironment is crucial for the development of improved immunotherapy strategies.
Based on ontogeny, DCs are divided into plasmacytoid DCs, monocyte-derived DCs, and conventional DCs (cDCs).9 10 cDCs are the most important DCs in antitumor immunity. They can be further divided into type 1 cDCs (cDC1s) and type 2 cDCs (cDC2s) based on their functional capacity and distinctive transcriptional profile. Specifically, cDC1s are known to induce a CD8+ T cell-mediated immune response, while cDC2s play a pivotal role in the activation of CD4+ T cells. Despite their scarcity, cDC1s have been shown to be the only APCs that can transport intact tumor antigens from tumor tissue to the draining lymph nodes for T-cell priming.11 A recent study demonstrated that cDC1s are also required for the early priming of naïve CD4+ T cells against tumor-derived antigens.12 This suggests that cDC1s play a crucial role in orchestrating antitumor responses by priming both CD8+ and CD4+ T cells. Intriguingly, the abundance of cDC1s positively correlates with patient survival in a wide range of cancer types.13–17 Furthermore, this correlation stands as a predictive marker for the potential responsiveness to programmed cell death protein 1 (PD-1)/programmed death-ligand 1 (PD-L1) blockade therapy.18 19 These data further support the critical role of cDC1s in antitumor immunity.
Recent advances in single-cell RNA sequencing (scRNA-seq) have led to the discovery of a new cDC state, mregDC (“mature DCs enriched in immunoregulatory molecules”), which is also known as LAMP3+ DC or DC3.20–25 They display a mature phenotype and are characterized by high expression of immunoregulatory molecules, such as Ccr7, Lamp3, Fascin1, Pdl1, and Cd40.22–24 It has been suggested that mregDCs are derived from cDC1s and cDC2s after capturing tumor antigens.22 26 27 Consistent with this notion, mregDCs derived from cDC1s are able to induce antigen-specific CD8+ T-cell activation.22 Moreover, mregDCs can promote the differentiation of naïve CD4+ T cells into regulatory T cells to inhibit the antitumor immune response.22 26 The functions and regulatory mechanisms of mregDCs remain to be fully elucidated. Nevertheless, an increased mregDC signature is associated with improved survival and better responsiveness to immune checkpoint blockade therapy in patients with cancer.24 28 29 These studies suggest that inducing cDC1-derived mregDCs might be a promising approach to improve patient outcomes or to enhance current cancer immunotherapies. However, to our knowledge, no such therapeutic has been reported.
In the current study, we sought to identify drugs that target DCs and antigen presentation. We used a network-based drug screening strategy and found that sitagliptin, a widely used oral gliptin for treating type 2 diabetes, was able to inhibit tumor growth by targeting DCs. Specifically, sitagliptin inhibited dipeptidyl peptidase 4 (DPP4) to prevent the inactivation and degradation of chemokines/cytokines that are important for DC activation. Intriguingly, the administration of sitagliptin significantly reduced the risk of tumor recurrence in patients with colorectal cancer (CRC) undergoing curative surgery. These findings provide insights into the mechanism by which DPP4 inhibition regulates DC activation and suggest that sitagliptin might be a potential anticancer drug that targets cDC1s.
Methods
Mice
Six-to-eight week-old female C57BL/6 or BALB/c mice were purchased from Vital River (Beijing, China). Basic leucine zipper activating transcription factor-like transcription factor 3 (Batf3)–/− mice were from Jackson Lab. Dpp4−/− mice were purchased from GemPharmatech (Nanjing, China). All mice were maintained under specific pathogen-free conditions.
Cell lines and reagents
MC38, CT26, and 293T cells were from American Type Culture Collection. Cells were cultured in 5% CO2 and maintained in vitro in Dulbecco’s Modified Eagle’s Medium (DMEM) medium supplemented with 10% fetal bovine serum, nonessential amino acids, 100 U/mL penicillin, and 100 µg/mL streptomycin. MC38-enhanced green fluorescent protein (EGFP) and MC38-ovalbumin (OVA) cells were generated by lentiviral transduction of EGFP and OVA genes, respectively. Recombinant murine feline McDonough sarcoma (FMS)-like tyrosine kinase 3 ligand (FLT3-L) was produced as an Fc-fusion protein in 293T cells and purified by a protein A column. Sitagliptin Phosphate was purchased from Harvey. Fluorescein isothiocyanate (FITC)-conjugated and Alexa Fluor 488-conjugated OVA proteins were from Sorlarbio and Bioss, respectively.
Flow cytometry
Single-cell suspensions were incubated with anti-CD16/32 (clone 2.4G2) for 20 min to block unspecific binding to Fc. Then cells were stained with antibodies for 30 min. Dead cells were excluded by 7-Aminoactinomycin D (7-AAD) or Fixable Viability Dye eFluor 506. Samples were acquired on a CytoFLEX S (Beckman Coulter) flow cytometer with CytExpert software (Beckman Coulter). Data were analyzed by FlowJo software (TreeStar). The cDC1, cDC2, and mregDC are stained in live CD45+ cells as lineage−CD11c+MHC II+CCR7−Xcr1+Sirpα−, lineage−CD11c+MHC II+CCR7−Xcr1−Sirpα+, and lineage−CD11c+MHC II+CCR7+, respectively. Lineage cocktail contained antibodies against Ter-119, Gr-1, CD3, B220, and F4/80. Cytokine levels in culture supernatants were measured using a cytometric bead array kit (BD Biosciences) according to the manufacturer’s instructions.
RNA sequencing
MC38-EGFP tumor tissues were collected and single cell suspensions were prepared. The cDC1 (CD45+lineage−CD11c+MHC II+CD24+Sirpα−) and cDC2 (CD45+lineage−CD11c+MHC II+CD24−Sirpα+) cells were sorted by flow cytometry and further separated by EGFP signal. RNA was extracted and libraries were prepared using the KAPA Hyper Prep Kit (KK8504, Roche) at Geekgene (Beijing). RNA-seq was performed using an Illumina NovaSeq 6000 sequencer. Differentially expressed genes (DEGs) were determined by limma (V.3.46.0) R package and defined as fold changes >2 and p value<0.01 for compound screening.30 Gene Ontology (GO) analysis was performed using DAVID (https://david.ncifcrf.gov/) with DEGs defined as fold changes >2 and p value<0.05.31 Gene Set Enrichment Analysis (GSEA) was performed using the GSEA software (https://www.broadinstitute.org/gsea/).32
Quantitative reverse transcription PCR
RNA was extracted from cells with TRIzol (Invitrogen) and reverse transcribed into complementary DNA with HiScript III All-in-one RT SuperMix Perfect for qPCR (Vazyme) according to the manufacturer’s instructions. Samples were analyzed using CFX96 real-time PCR Detection System (Bio-Rad).
in vitro culture of bone marrow-derived dendritic cells
Bone marrow cells were isolated from the femur and tibia of mice. Cells were cultured at 10 cm Petri dishes in RPMI-1640 complete medium supplemented with 150 ng/mL FLT3-L. Fresh medium were added every 3 days. Bone marrow-derived dendritic cells (BMDCs) were harvested on day 9 for further analysis. The purity of BMDCs was >80% as assessed by flow cytometry.
Enzyme-linked immunosorbent spot assay
MC38-OVA tumor-bearing mice were fed sitagliptin chow. Draining lymph nodes were isolated and single-cell suspensions were prepared. Enzyme-linked immunosorbent spot assay (ELISpot) assay was performed using an interferon (IFN)-γ ELISpot assay kit (BD Biosciences) according to the manufacturer’s instructions. Spots were enumerated by ImmunoSpot Analyzer (CTL).
Immunofluorescence microscopy
BMDCs were treated with sitagliptin for 24 hours. Cells were harvested and incubated with Alexa Fluor 488-conjugated OVA for another 2 hours. Then cells were washed and stained with anti-CD11c-botin followed by Alexa 594-conjugated streptavidin. Cells were further incubated with 5 µg/mL Hoechst 33342 (Sigma-Aldrich) in phosphate-buffered saline for 20 min and visualized through a Confocal Laser Scanning Microscope (FV3000, Olympus).
Animal experiments
Mice were subcutaneously injected with 5×105 MC38-EGFP or MC38-OVA cells. Mice were fed chow formulated with 1.1% sitagliptin from day 3. Tumor volumes were measured twice weekly and calculated as (length×width×height/2).
Immunohistochemistry
Formalin-fixed paraffin-embedded tissue sections were used for immunohistochemical staining. Briefly, antigen retrieval was carried out by heating in 0.1 M sodium citrate buffer (pH 6.0). Sections were blocked with normal serum, then single-stained with mouse anti-human Fascin 1 to stain mregDCs or rabbit anti-human CD8 to stain CD8+ T cells for 2 hours at room temperature. After washed with tris-buffered saline with Tween 20 (TBST) for three times, sections were incubated with alkaline phosphatase (AP) or horseradish peroxidase (HRP)-conjugated secondary antibody for 1 hour. Samples were developed with AEC (551951, BD) or StayGreen/AP Plus (ab156428, Abcam) substrates according to the manufacturer’s instructions, and counter-stained by hematoxylin.
Compound screening using gene expression profiles
The data of gene expression profiles were obtained from the CMap LINCS 2020 database (https://clue.io/data/CMap2020).33 The data of level 5 with compound treatment (ie, trt_cp) were collected. A total of 136,460 gene expression signatures of 29,679 compounds were used for screening. There were 73 upregulated genes and 35 downregulated genes overlapped with the genes in the LINCS profile, resulting in 108 genes used for analysis.
The screening score for each query signature was defined as
where denotes the gene set enrichment score over 108 genes, denotes the upregulated gene set, and denotes the downregulated gene set.32 The screening scores were first obtained for individual signatures. All the signatures were then ranked according to their screening scores. The top 10 compounds with the highest screening scores and known mechanisms of action were marked as candidates.
Single-cell RNA sequencing
MC38-OVA tumor-bearing mice were treated with a control or sitagliptin diet. Tumor tissues were harvested to prepare single-cell suspensions on day 18. CD45+ cells were sorted by EasySep Mouse TIL (CD45) Positive Selection Kit (STEMCELL Technologies) according to the manufacturer’s instructions. For each group, an equal number of CD45+ cells from five mice were mixed together. The scRNA-seq libraries were prepared using SeekOne DD Single Cell 5’ library preparation kit (SeekGene). Purified libraries were sequenced on Illumina NovaSeq 6000 with PE150 read length. Raw sequencing data were processed by SeekOne tools (V.1.2.0) software suite. Further analysis was performed by using the Seurat R package (V.4.3.0).34 Low-quality cells were discarded if the number of expressed genes was <200 or >6,000, or unique molecular identifier <2,200, or the proportion of mitochondrial genes >5%.
Patients and samples
Tumor tissues were obtained from patients with CRC who had undergone curative surgery with a prescription of DPP4 inhibitors, including sitagliptin, alogliptin, linagliptin, saxagliptin, and vidagliptin. Only patients who started DPP4 inhibitor treatment before operations were analyzed. Patients were prescribed metformin and continued its use before starting gliptin treatment. Those patients with a prescription of metformin and no history of DPP4 inhibitors were included as the control group. Patients continued to use anti-diabetic medications postoperation for over a year or until decease. To compare gene expression levels between normal and tumor tissues, DPP4 expression data was exacted from UCSC Xena.35 Colon tumor tissues from The Cancer Genome Atlas (TCGA) and normal colon tissues from Genotype-Tissue Expression (GTEx) were compared.
Statistics
For in vivo studies, sample size was estimated using data from others and our previous studies to see an effect at the p<0.05 significant levels. The number of animals was indicated in each figure legend. No animals were excluded in the analysis. Investigators were blinded to the group allocation during the experiment and drug treatment whenever possible. All experiments were repeated at least two times. Unpaired two-tailed t-tests were used to calculate p values unless otherwise specified.
Study approval
Animal experiment protocol (ID: 18-THD1.G23-1) was consistent with the guidelines of the Laboratory Animal Research Center of Tsinghua University.
Data and code availability
The computer code and data sets produced in this study are available in the following databases:
The source code for compound screening is available at GitHub (https://github.com/tiantz17/CMapForDC).
Raw sequencing data and processed data: Gene Expression Omnibus GSE212712, GSE228128.
Resource availability
Further information and requests for resources and reagents should be directed to and will be fulfilled by the lead contact, Haidong Tang (hdtang@mail.tsinghua.edu.cn).
Results
Mapping transcriptional program during tumor antigen presentation in type 1 conventional dendritic cells
An effective antitumor immune response is initiated by the presentation of tumor antigens.36 During this process, cDCs capture tumor antigens and present them to T cells for their priming and activation. To study tumor antigen presentation in vivo, we modified a murine CRC cell line, MC38, to express EGFP, which served as a reporter tumor antigen (MC38-EGFP) (figure 1A). This enabled us to explore tumor antigen presentation via flow cytometry or fluorescence imaging. In DCs from the tumor tissues, fluorescent signals were detected in several of the cDC1 and cDC2 cells, while others remained negative for EGFP (figure 1B). These data indicated that tumor antigens were captured by DCs in the tumor microenvironment. To holistically evaluate the transcriptome during antigen presentation, we sorted cDC1 and cDC2 cells from tumor tissues by flow cytometry. Cells were further divided into two groups based on EGFP signals and subjected to bulk RNA sequencing (RNA-seq) (figure 1C). Notably, the RNA-seq data showed that the expression of lineage-specific markers, such as Cd24a, Xcr1, Itgae, Sirpa, and Itgam, was readily separated between cDC1 and cDC2, thus affirming the effectiveness of cell sorting (figure 1C). We then focused our following study on cDC1s, as they are the primary APCs for CD8+ T-cell activation.5
Figure 1.
cDC1s initiate a distinct transcriptional program during tumor antigen presentation. (A) Schema of the experimental design. (B) C57BL/6 mice were inoculated with MC38 or MC38-EGFP tumor cells. After established, tumor tissues were collected on day 14. EGFP signals on cDC1s and cDC2s were analyzed by flow cytometry. Representative histograms are shown. cDC1s and cDC2s isolated from MC38 tumors were used as controls. (C–E) EGFP-negative (E−) and EGFP-positive (E+) cDCs were sorted from MC38-EGFP tumor tissues and analyzed by bulk RNA sequencing. (C) Heatmap showing the expression of selected genes, (D) GO analysis, and (E) Gene Set Enrichment Analysis of differentially expressed genes between EGFP− and EGFP+ cDC1s. (F) Tumor tissues were collected from MC38-EGFP tumor-bearing mice (n=5). The expression levels of PD-L1 and FN14 on cDC1s and cDC2s were analyzed by flow cytometry. Data are represented as mean±SEM. *p<0.05; ***p<0.001; ns, not significant. cDC, conventional dendritic cell; EGFP, enhanced green fluorescent protein; FDR, false discovery rate; MFI, mean fluorescence intensity; NES, normalized enrichment score; PD-L1, programmed death-ligand 1.
We observed that the expressions of several co-stimulatory and co-inhibitory molecules, such as Pdl1, Pdcd1lg2, Cd40, were higher in EGFP-positive cDC1s (figure 1C). We then systemically compared the transcriptional profiles between EGFP-negative and EGFP-positive cDC1s and identified the DEGs (online supplemental table S1). GO analysis revealed that DEGs were linked to biological processes, including protein degradation, response to cytokine, and cell migration, in cDC1s after they had captured tumor antigens (figure 1D). GSEA showed that functions related to the immune response and phagocytosis were enriched (figure 1E). These observations are consistent with previous studies showing DCs traffic to the draining lymph nodes for T-cell priming after taking up antigens in the tumor microenvironment.1 36 37 Our RNA-seq data also suggested that several molecules related to co-stimulation or co-inhibition signals were differentially regulated after antigen uptake in cDC1s (figure 1C). To validate the sequencing results, we isolated cDC1s and cDC2s from MC38-EGFP tumor tissues and analyzed protein expression by flow cytometry. Consistent with the RNA-seq data, the expression of two proteins, PD-L1 and FN14, was significantly upregulated in cDC1s after captured tumor antigens (figure 1F). Taken together, these data suggest that cDC1s initiate a distinct transcriptional program during antigen presentation.
jitc-2023-008254supp001.csv (3.1KB, csv)
Network-based screening identifies candidate drugs targeting cDC1s
After capturing tumor antigens, cDCs undergo a transition toward an active/mature state, which is more efficient for T-cell priming. Increasing evidences have suggested that cDCs are tightly regulated and expressed many key regulatory molecules during this process.38 Through analyzing the transcriptional profiles of EGFP-negative and EGFP-positive cDC1s, we found that a total of 77 genes were upregulated while 49 genes were downregulated after antigen uptake (fold change >2; p value<0.01) (figure 2A,B, and online supplemental table S1). Among these genes, several, such as Ccr7, S100a4, Relb and Irf1, have been shown to be associated with DC activation.37 39–41 Many of the genes are critical for DC functions, in particular, migration to the draining lymph nodes and antigen presentation to T cells. Thus, we hypothesized that these genes represent a key network regulating cDC1 functions; drugs that are able to induce a similar transcriptional pattern might be potential candidates that target DCs for cancer therapy. To identify such drugs, we used these genes as inputs for a transcriptome-based compound screening. A set of compound-perturbed gene expression profiles for nearly 30,000 small molecules was used to screen drug candidates that can potentially induce similar patterns on treatment (figure 2C), resulting in several small molecule candidates (figure 2D). Sitagliptin, an oral gliptin drug widely used for treating type 2 diabetes, was the top hit.
Figure 2.
Network-based compound screening identifies sitagliptin as a potential drug targeting cDC1. (A) Heatmap and (B) volcano plot showing the top differentially expressed genes between EGFP− and EGFP+ cDC1s. (C) Overview of the network-based compound screening. See methods for details. (D) List of the top 10 drug candidates. Yellow highlights show sitagliptin. cDC, conventional dendritic cells; EGFP, enhanced green fluorescent protein; scRNA-seq, single-cell RNA sequencing.
The administration of sitagliptin inhibits tumor growth and induces a transcriptional program that resembles antigen uptake in dendritic cells in mouse tumor models
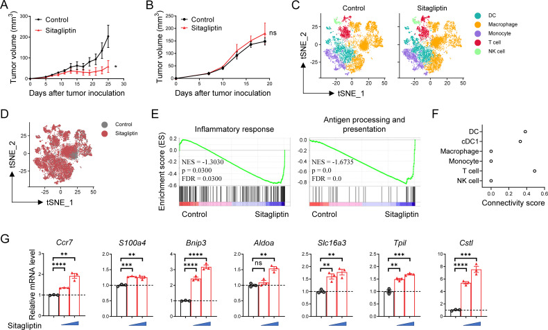
Our next question was whether sitagliptin could regulate DC functions during antitumor immunity. To evaluate the antitumor potential of sitagliptin, we fed MC38-EGFP tumor-bearing mice chow formulated to contain sitagliptin. The sitagliptin diet significantly inhibited tumor growth (figure 3A). Similar results were observed in CT26, another mouse colorectal tumor model (online supplemental figure S1A). Since our screening strategy suggested that sitagliptin might transform cDC1s toward a more active state, we sought to determine whether cDC1s were essential for the antitumor effects of sitagliptin in vivo. Batf3 is a transcription factor required for the development of cDC1s. We tested the antitumor efficacy of sitagliptin in Batf3-knockout mice, which failed to generate cDC1s. Notably, the antitumor effects of sitagliptin completely disappeared in Batf3-knockout mice (figure 3B). These data suggested that cDC1s were essential for the antitumor tumor activity of sitagliptin.
Figure 3.
Administration of sitagliptin inhibits tumor growth and induces a transcriptional program that resembles antigen uptake in DCs. (A) C57BL/6 mice (n=5) were inoculated with MC38-enhanced green fluorescent protein cells and fed control or sitagliptin chow. Tumor sizes were measured twice a week. (B) Tumor-bearing basic leucine zipper ATF-like transcription factor 3 −/− mice (n=4) were treated with a control or sitagliptin diet. Tumor sizes were recorded twice a week. (C–D) Tumor-bearing mice were treated with control or sitagliptin chow. CD45+ immune cells were purified from tumor tissues on day 18 and subjected to scRNA-seq. t-distributed stochastic neighbor embedding (t-SNE) plots showing the immune cells in control-treated or sitagliptin-treated mice. (E) Gene Set Enrichment Analysis of differentially expressed genes in tumor-infiltrating DCs treated with control or sitagliptin diet. (F) Connectivity scores were calculated between the transcriptome profile after antigen uptake in cDC1s and that after sitagliptin treatment in total DC, cDC1, macrophage, monocyte, T, and NK cells. (G) bone marrow-derived dendritic cells were treated with 0.3 or 0.5 mM sitagliptin for 24 hours. Transcript abundances of the indicated genes were analyzed by reverse transcription quantitative-PCR. Data are represented as mean±SEM. *p<0.05; **p<0.01; ***p<0.001; ****p<0.0001. See also online supplemental figure S1. ATF, activating transcription factor; cDC, conventional DCs; DC, dendritic cells; FDR, false discovery rate; mRNA, messenger RNA; NES, normalized enrichment score; NK, natural killer.
jitc-2023-008254supp003.pdf (3.5MB, pdf)
To further explore the underlying mechanism behind the impact of sitagliptin on antitumor immune responses in cDCs, we performed scRNA-seq on immune cells from the tumor tissues after sitagliptin treatment. Unsupervised clustering of the cells was performed. The resulting clusters were annotated based on the expression of cell type-specific marker genes (figure 3C,D and online supplemental figure S1B). In particular, we investigated the DEGs in DCs after sitagliptin treatment (online supplemental table S2). Similar to cDC1s on antigen uptake (figure 1E), there was a significant enrichment of gene sets related to immune response and antigen presentation in DCs on sitagliptin treatment (figure 3E). Furthermore, we observed that a significant number of genes that exhibited upregulation or downregulation during antigen uptake in cDC1s also displayed alterations in DCs following sitagliptin treatment (online supplemental figure S1C). It is pertinent to note that such a pattern, however, was not apparent in macrophages, monocytes, or natural killer (NK) cells in response to sitagliptin (online supplemental figure S1C). When we compared the transcriptome profiles of cDC1s following antigen uptake and that of immune cells on sitagliptin treatment, we found that there was a much higher connectivity scores in DCs/cDC1s (figure 3F). A similar high connectivity score was observed in T cells. In contrast, the connectivity scores of macrophages, monocytes, or NK cells were notably lower. These results suggested that there was a cell type-specific regulation of the transcriptional program.42
jitc-2023-008254supp002.csv (1.1MB, csv)
Next, we sought to investigate whether the effects of sitagliptin on DCs were mediated by direct or indirect pathways. Mouse FLT3-L-induced BMDCs were generated to recapitulate immature cDCs in vitro. Following generation, the BMDCs were treated with sitagliptin. The expression levels of selected genes, which were upregulated on tumor antigen capture in cDC1s, were measured by quantitative PCR with reverse transcription. The results showed that the expression patterns of various genes in BMDCs treated with sitagliptin closely resembled those observed in cDC1s following the uptake of tumor antigens (figure 3G). Collectively, these data suggest that sitagliptin treatment has the potential to directly activate a transcriptional program that mimics the one associated with antigen uptake in cDC1s.
Sitagliptin enhances cancer immunotherapy by promoting antigen presentation and priming of antigen-specific T cells
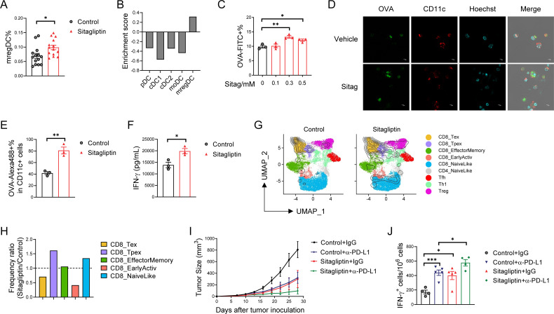
The above data suggested that sitagliptin treatment induced a transcriptional program that mirrored antigen uptake in cDC1s. Thus, we wondered whether sitagliptin could enhance DC-mediated antigen presentation in vivo. First, we analyzed the numbers of cDC subsets/states after sitagliptin treatment. We found that sitagliptin treatment significantly increased the frequency of mregDCs, a newly described cDC state that displays a mature phenotype, in the tumor microenvironment (figure 4A and online supplemental figure S2A). It has been suggested that mregDCs are derived from cDC1s and cDC2s after acquiring tumor antigens.22 28 In concordance with previous studies, we observed that tumor-infiltrating cDC1s were more enriched with an mregDC signature after capturing tumor antigens (figure 4B). Notably, sitagliptin treatment did not lead to the proliferation of DCs (online supplemental figure S2B). Furthermore, no direct cytotoxicity effects on tumor cells were observed (online supplemental figure S2C). Therefore, we wondered whether sitagliptin was able to enhance antigen uptake in cDCs. To test this hypothesis, we assessed the capability of DC to capture tumor antigen by incubating BMDCs with FITC-labeled OVA protein. Our results showed that sitagliptin treatment significantly increased the efficacy of BMDCs to capture OVA protein in vitro, suggesting that sitagliptin enhanced antigen uptake in cDCs (figure 4C). The same result was observed by fluorescence imaging (figure 4D,E). To further address whether sitagliptin enhances DC-mediated antigen cross-presentation in vivo, we isolated CD11c+ DCs from draining lymph nodes of mice bearing MC38-OVA tumors. Purified DCs were co-cultured with naïve OT-1 T cells to measure their ability to prime and activate tumor antigen-specific T cells. We observed that DCs from sitagliptin-treated mice induced T cell to produce more IFN-γ than DCs from control-treated mice, suggesting that sitagliptin treatment augmented the ability of tumor-associated DCs to cross-prime naïve CD8+ T cells (figure 4F). Together, these data demonstrate that sitagliptin promotes antitumor immune responses by enhancing antigen presentation and T-cell priming capabilities of cDC1s.
Figure 4.
Sitagliptin enhances immunotherapy by promoting DC-mediated antigen presentation and T-cell reinvigoration. (A) MC38-enhanced green fluorescent protein tumor-bearing mice were treated with a control or sitagliptin diet. Tumor tissues (n=14) were collected on day 16. Quantification of mregDCs as a percentage of total live cells is shown. (B) Signature gene sets of DC subsets/states were collected from a previous study.28 The enrichment score of each gene set in cDC1s after capturing tumor antigen was calculated. (C–E) BMDCs were treated with sitagliptin or vehicle control for 24 hours before incubation with OVA-FITC (C) or OVA-Alexa488 (D–E) for another 2 hours. Fluorescence-positive cells were measured by flow cytometry (C) and fluorescence imaging (D). Quantitative analysis of OVA-Alexa488+ BMDCs is shown (E). (F) MC38-OVA tumor-bearing mice (n=3) were treated with a control or sitagliptin diet. On day 18, CD11c+ DCs were isolated from draining lymph nodes and co-cultured with naïve OT-1 T cells for 48 hours. IFN-γ levels were measured by cytometric bead array. (G) T cells from single-cell RNA sequencing were projected onto a reference T-cell atlas from ProjecTILs. (H) Changes in the abundance of each CD8+ T-cell cluster is shown. (I) MC38 tumor-bearing mice (n=5) were treated with sitagliptin, anti-PD-L1, or the combination therapy. Tumor sizes were measured twice weekly. (J) MC38-OVA tumor-bearing mice (n=4 or 5) were treated as in (I). Lymph node cells were isolated, and an IFN-γ enzyme-linked immunosorbent spot assay assay was performed on day 16. Data are represented as mean±SEM. *p<0.05; **p<0.01; ***p<0.001; ****p<0.0001. See also online supplemental figure S2. BMDC, bone marrow-derived dendritic cells; cDC, conventional DCs; DC, dendritic cells; FITC, fluorescein isothiocyanate; IFN, interferon; moDC, monocyte-derived DC; pDC, plasmacytoid DCs; PD-L1, programmed death-ligand 1; OVA, ovalbumin; UMAP, uniform manifold approximation and projection.
To further explore the effect of sitagliptin on cDC and T cells, we undertook a detailed analysis of the scRNA-seq data by using ProjecTILs.43 As part of the analysis, T cells were projected onto a reference atlas to enable cell state identification at high resolution (figure 4G and online supplemental figure S2D). Our analysis showed a marked increase in the number of progenitor-exhausted CD8+ T cells (Tpex), while the frequency of terminal-exhausted CD8+ T cells decreased after sitagliptin treatment (figure 4H and online supplemental figure S2E). Notably, previous studies have shown that Tpex cells are the primary T cells that respond to PD-1/PD-L1 blockade therapy.44 These data suggested sitagliptin treatment might create a tumor immune microenvironment that is more favorable for cancer immunotherapy.
Current cancer immunotherapies, such as immune checkpoint blockade, mainly target T cells regardless of their antigen specificity. However, the activation and expansion of tumor-non-specific T cells can potentially dampen tumor-specific T-cell responses and even result in adverse effects.45 Since our data showed that sitagliptin enhanced DC-mediated antigen presentation, we wondered whether combination therapy with sitagliptin would synergize with the current immunotherapy by facilitating the priming and activation of tumor antigen-specific T cells. To test this notion, tumor-bearing mice were treated with sitagliptin and/or anti-PD-L1 antibody. Indeed, combination therapy led to a superior tumor control (figure 4I). To evaluate the antigen-specific T-cell response, mice were inoculated with OVA-expressing MC38 tumor cells. OT-1-specific T cells were measured by an IFN-γ ELISpot assay. Sitagliptin or anti-PD-L1 treatment alone increased tumor antigen-specific T cells, which was consistent with a better tumor control (figure 4J). Furthermore, there was a significant increase in the numbers of tumor antigen-specific T cells after combination therapy with sitagliptin and anti-PD-L1 antibody (figure 4J). Taken together, these data demonstrate that a combination therapy with sitagliptin and current immunotherapy facilitates the priming and activation of antigen-specific T cells by DCs, leading to improved antitumor efficacy.
Sitagliptin activates DCs by inhibiting DPP4
Sitagliptin acts as a specific inhibitor of DPP4. DPP4 is a dipeptidyl peptidase that selectively removes the N-terminal dipeptide from peptides with proline or alanine at the penultimate position.46 Its substrates include several chemokines and cytokines that play important roles in the regulation of immune cell functions. To test whether DPP4 was the target of sitagliptin in our model, we established tumors in Dpp4-knockout mice and then treated them with sitagliptin. We found that the antitumor effects were completely abrogated in the absence of Dpp4 (figure 5A). Notably, GSEA showed that gene sets related to chemokine and cytokine activities were significantly enriched in cDC1s after antigen uptake (figure 5B). Therefore, we hypothesized that DPP4-mediated truncation and inactivation of chemokines/cytokines limits DC activation; sitagliptin administration inhibits the activity of DPP4, leading to better DC activation. To test this hypothesis, we first analyzed the expression of DPP4 substrates and their receptors in tumor-associated DCs by using scDVA (figure 5C).28 We observed that CXCR3 was highly expressed in cDC1s but not in other cDCs. CXCR3 is the receptor for CXCL9, CXCL10, and CXCL11. Among CXCR3 ligands, CXCL10 is one of the most important and extensively studied substrates of DPP4.47 Cleavage of the dipeptide in CXCL10 reduces its affinity to CXCR3 and leads to its degradation in vivo. Previous studies have established that CXCL10 is a key chemoattractant for T-cell trafficking. However, whether CXCL10 plays a role in DCs remains unknown. We found that DC2.4, a murine DC line, expressed CXCR3 (figure 5D) but did not express DPP4 (online supplemental figure S3). Furthermore, treatment with recombinant CXCL10 protein-induced activation of DC2.4 cells, as indicated by increased expression of DC activation markers, such as CD40 and CD80 (figure 5E,F). These data highlight a potential role of CXCL10 in regulating DC activation. Collectively, these findings suggest that DPP4 inhibition by sitagliptin maintains the activities of chemokines/cytokines that are crucial for DC functions, leading to better immune activation.
Figure 5.
Sitagliptin facilitates DC activation through inhibition of DPP4 and protection of chemokine activity. (A) Control or Dpp4−/− mice (n=4 or 5) were inoculated with MC38-EGFP and fed a sitagliptin diet. Tumor sizes were measured twice a week. (B) Gene Set Enrichment Analysis of chemokine-related and cytokine-related gene sets in EGFP− versus EGFP+ cDC1s. (C) The expression levels of chemokines and chemokine receptors in mouse myeloid cell subsets were analyzed by scDVA (http://crcleukocyte.cancer-pku.cn/). (D) The protein level of CXCR3 in DC2.4 cells was measured by flow cytometry. (E–F) Representative histograms (E) and quantitative analysis (F) of CD40 and CD80 expression in DC2.4 cells treated with 100 ng/mL recombinant CXCL10 or vehicle control for 24 hours. Data are represented as mean±SEM. **p<0.01; ***p<0.001; ****p<0.0001; ns, not significant. See also online supplemental figure S3. APC, antigen-presenting cell; cDC, conventional DC; DC, dendritic cell; DPP4, dipeptidyl peptidase 4; EGFP, enhanced green fluorescent protein; FDR, false discovery rate; FMO, fluorescence minus one; NES, normalized enrichment score.
The administration of DPP4 inhibitors correlates with better outcomes in patients with postoperative colorectal cancer
Finally, we wondered whether observations from the present study could be generalized to human patients with CRC. To this end, we evaluated the expression levels of DPP4 gene in both tumor and healthy colon tissues. Notably, CRC tumor tissues showed an upregulated expression levels of DPP4 compared with normal colon tissues, indicating a potential role of DPP4 in the pathogenesis of CRC (figure 6A). Next, we used the Tumor Immune Dysfunction and Exclusion algorithm to access the correlation between DPP4 expression level and immune activation status in patient with CRC samples.48 Our analysis revealed that T-cell dysfunction scores were significantly higher in DPP4-high patients than in DPP4-low patients (figure 6B). These data suggest that DPP4 expression in tumor tissues may play a crucial role in reshaping the immune microenvironments in CRC tissue.
Figure 6.
Use of DPP4 inhibitors correlates with mregDC number and outcome in patients with postoperative CRC. (A) DPP4 expression levels in normal (n=308) versus CRC tumor (n=288) tissues are shown. (B) Patients with CRC from TCGA were divided into three groups based on DPP4 levels. T-cell dysfunction scores in DPP4-low (n=50) versus medium (n=412) versus high (n=50) patients were calculated by Tumor Immune Dysfunction and Exclusion. (C–E) Patients with CRC (n=89) with concurrent type 2 diabetes who had undergone curative surgery were analyzed. (C) Disease-free survival curves of DPP4 inhibitor-treated or metformin-treated patients are shown. (D) Representative images of CD8 and Fascin-1 staining by immunohistochemistry in CRC samples. Scale bar, 50 µm. (E) Densities of T cells and mregDCs in tumor tissues are shown. Data are represented as mean±SEM. *p<0.05; ****p<0.0001; ns, not significant. See also online supplemental table S3. CRC, colorectal cancer; DPP4, dipeptidyl peptidase 4; TCGA, The Cancer Genome Atlas.
Clinically, sitagliptin is used for treating type 2 diabetes. However, its potential impacts on antitumor immunity remain underexplored. To address this gap, we collected samples from patients with both CRC and type 2 diabetes who had undergone curative surgery and were administered DPP4 inhibitors (online supplemental table S3). Patients with CRC who underwent curative surgery and received metformin, another commonly used drug for type 2 diabetes, were included in the control group. We limited our inclusion criteria to patients who had begun drug therapy before surgical intervention to investigate the influence of these drugs on the resected neoplastic tissues’ tumor microenvironment. First, we analyzed their tumor recurrence rate post-surgery. Disease-free survival curves for patients are shown in figure 6C. Interestingly, we observed that patients treated with DPP4 inhibitors displayed significantly lower rates of recurrence than those treated with metformin. Furthermore, tumor tissues taken from the surgery were analyzed by immunohistochemical staining (figure 6D). There was only a mild increase in T-cell densities in patients who received DPP4 inhibitors. However, intriguingly, the use of DPP4 inhibitors was linked with significantly higher numbers of mregDCs in tumor tissues (figure 6E). Taken together, these data suggest that the use of DPP4 inhibitors is associated with a better prognosis in patients with CRC.
Discussion
Current cancer immunotherapies, such as immune checkpoint blockade and chimeric antigen receptor-T cell therapy, mainly aim to stimulate T cell-mediated antitumor responses. In this context, DCs play a pivotal role in orchestrating T-cell priming and activation.36 Therefore, direct modulation of DC functions represents a compelling approach in cancer immunotherapy, either as a monotherapy or in conjunction with established immunotherapeutic agents. Nevertheless, limited therapeutics that specifically target DCs in cancer immunotherapy are currently available in the clinic. The process of de novo drug discovery often requires a significant amount of investment, time, and resources, rendering it a challenging pursuit.49 The complexity of the drug development process, which involves multiple stages, including target identification, screening, preclinical and clinical trials, and regulatory approval processes, further exacerbates the challenges associated with de novo drug development. In recent years, repurposing Food and Drug Administration-approved non-cancerous drugs has attracted increasing attentions as a promising strategy to develop new therapeutic options for cancer. Here, by using a network-based compound screening approach, we identified sitagliptin as a drug that targets DCs. Administration of sitagliptin promoted cDC1-mediated antigen presentation, leading to better activation of tumor-specific CD8+ T cells and control of tumor growth. Mechanistically, DPP4 inhibition by sitagliptin prevented the degradation of chemokines/cytokines that were important for DC activation. In line with our preclinical findings, we observed that the use of sitagliptin reduced the risk of recurrence in patients with CRC after curative surgery. Our data suggest that inhibition of DPP4 augments DC functions by regulating chemokine/cytokine activities, and that sitagliptin might be a promising candidate for combination therapy with cancer immunotherapies such as immune checkpoint inhibitors or adoptive T-cell therapy.
DPP4 is a dipeptidyl peptidase that selectively cleaves the N-terminal dipeptide from peptides with proline or alanine at the penultimate position.46 Inhibitors of DPP4 block the degradation of incretin hormone glucagon-like peptide 1, one of DPP4’s substrates. Thus DPP4 inhibitors are commonly used for treating type 2 diabetes. However, the effects of DPP4 inhibitors on cancer development remains incomplete understood, and sometimes controversial. In CRCs, a previous study has shown that DPP4 inhibitors promote tumor metastasis by activating nuclear factor E2-related factor 2-mediated antioxidant response.50 The study used an immune-deficient mouse model. Therefore, the controversial observation might be due to the absence of adaptive immune responses in animal models. In contrast, our current work used an immune-competent mouse model and showed that sitagliptin treatment inhibits tumor growth by promoting DC activation and tumor antigen-specific T-cell responses. On the other hand, considering DPP4’s existence as both a membrane-bound and soluble protein, sitagliptin’s target may encompass both membrane-DPP4 on DCs and soluble-DPP4 from other cells. Nevertheless, these studies suggest that there might be other intratumoral targets of sitagliptin, which may exhibit diverse effects in different contexts. Furthermore, it is worth noting that glucose homeostasis might affect tumor control in patients with cancer. Therefore, we believe that the use of patients who received metformin (or other medication for blood glucose control) as control is essential when analyzing the clinical data.
Apart from its enzymatic functions, DPP4 also exerts non-enzymatic functions by mediating protein–protein interactions. Specifically, DPP4 interacts with adenosine deaminase (ADA) which catalyzes the hydrolytic deamination of adenosine to inosine.51 Binding with DPP4 increases the activity of ADA, leading to lower levels of adenosine and increased T-cell activation. Moreover, DPP4 interacts with caveolin-1, resulting in the activation of nuclear factor κ B (NF-κB) signaling and upregulation of CD86 expression in DCs.52 Nevertheless, sitagliptin does not affect the non-enzymatic functions of DPP4. Therefore, these mechanisms are unlikely to be involved in the regulation of DC functions by sitagliptin. However, they suggest that additional functions of DPP4 may contribute to the modulation of DC function. mregDC is a newly identified subsets of DCs, which exhibit a mature phenotype and express high levels of immunoregulatory molecules.20 The full functions of mregDC remain to be determined. In patients with cancer, an increased mregDC signature is associated with improved survival and enhanced responsiveness to immunotherapy.28 Consistently, we observed an increased number of mregDCs and a better response to PD-L1 blockade therapy after sitagliptin treatment in a mouse tumor model. It is plausible that activation of mregDCs by sitagliptin involves stronger co-stimulatory signals than co-inhibitory signals. Whether this is the case requires further investigation.
Several chemokines and cytokines have been well characterized as substrates of DPP4.47 53 54 CXCL10 is known as a chemoattractant for T cells, monocytes, and NK cells. But whether CXCL10 plays a role in the regulation of DC function remains unknown. Truncation of the N-terminus of CXCL10 by DPP4 leads to its degradation in vivo and abrogates its ability to recruit T cells.47 In a mouse melanoma model, DPP4 inhibition by sitagliptin facilitates tumor rejection by increasing T-cell trafficking into tumor tissues.47 Further studies from the same group have shown that sitagliptin treatment promotes tumor control through the recruitment of eosinophils, but not T cells, in hepatocellular carcinoma and breast cancer models.53 Thus, the mechanism of action of sitagliptin may vary depending on the tumor types and tumor microenvironments. In the current study, we only observed a mild increase in CD8+ T-cell density in patients treated with DPP4 inhibitors (figure 6D), suggesting recruitment of T cells plays a minor role in the current model. Instead, we found that cDC1s highly expressed CXCR3, which is a receptor for CXCL10. Moreover, treating DCs with recombinant intact CXCL10 promoted their activation. Taken together, our study provided the first evidence that CXCL10 directly regulates DC activation in addition to functioning as a chemoattractant for T cells. Thus, our study suggested that targeting CXCL10 might be a unique approach for cancer immunotherapy, as it could function through promoting both DC-mediated T-cell priming and T-cell trafficking to the tumor microenvironment. Indeed, CXCL10 has been shown to be crucial for the responses to immunotherapy.55 On the other hand, given DPP4’s broad substrate spectrum, it cannot be excluded that other chemokines/cytokines also contribute to DC activation. In fact, it is highly plausible that sitagliptin modulates DC functions through a combination of various chemokines and cytokines. However, further investigations are needed to determine which chemokine/cytokine combination induces the transcriptional program mirroring antigen uptake.
As the sentinel APC, DCs play a pivotal role in antitumor immunity. A number of therapeutics targeting DCs are being actively pursued for cancer therapy in clinical trials. Granulocyte-macrophage colony-stimulating factor (GM-CSF) can stimulate DC differentiation, activation, and migration. GVAX vaccines, which use irradiated tumor cells engineered to express GM-CSF, have shown promising results in preclinical studies.56 However, clinical trials have been disappointing, probably because of the immunosuppression induced by GM-CSF in the tumor microenvironment.56 FLT3-L, another cytokine, is being actively tested in clinical trials as well. In healthy volunteers, FLT3-L administration has been shown to expand DCs and hematopoietic precursors. The therapeutic effects on patients with cancer remain to be described.57 It should be noted that FLT3-L also promotes the expansion of immunosuppressive cells, which may dampen the antitumor effects. In addition, there is a concern about driving lymphoproliferative malignancies associated with FLT3-L use.58 Unmethylated cytosine-phosphate-guanine (CpG) oligodeoxynucleotides are toll-like receptor 9 (TLR9) agonists that can activate mouse DCs in vivo. However, they are less potent in humans because of the low expression of TLR9 in human cDCs. Nonetheless, although targeting DCs is an attractive strategy for cancer therapy, there are limited clinical therapeutics available that are safe and efficient. By using a network-based drug screening approach, we have identified sitagliptin as a drug that targets DCs. In mouse tumor models, our data suggest that sitagliptin treatment promotes the cDC1-mediated activation of tumor-antigen-specific T cells, leading to improved tumor control. However, due to the challenges in comparing the drug doses between mice fed sitagliptin chow and patients, further efforts are necessary to assess the effects of sitagliptin in human patients. Nevertheless, our study provides a foundation for further investigation of sitagliptin, a drug widely used for the clinical treatment of type 2 diabetes, as a potential anticancer agent.
jitc-2023-008254supp004.pdf (356.4KB, pdf)
Acknowledgments
We thank Drs Zemin Zhang and Li Wu for helpful scientific discussions and advices in manuscript preparation. We thank services provided by the Laboratory Animal Research Center, Flow Cytometry Facility, and Histology Core Facility of Tsinghua University. Figure 2C and the graphical abstract were created with BioRender.com.
Footnotes
I-IN, JZh, TT and QP contributed equally.
Contributors: I-IN, QP, JZh, KX and XY performed experiments. ZH and LN collected clinical samples. TT and JZe set up bioinformatics model and analysis. I-IN, QP and HT analyzed data. I-IN, JZe, TT, and LN contributed to manuscript preparation. HT designed experiments, wrote the manuscript, supervised the project, and is responsible for the overall content as guarantor.
Funding: This study was supported by the National Key Research and Development Program of China (2020YFA0509400), National Natural Science Foundation of China (82073161, 32270982, 82241234), National Youth Talent Support Program, Tsinghua University Initiative Scientific Research Program, and Tsinghua-Peking University Center for Life Sciences (045-61020100119) to HT; National Natural Science Foundation of China (61872216, T2125007), the National Key Research and Development Program of China (2021YFF1201300), the Turing AI Institute of Nanjing, and the Tsinghua-Toyota Joint Research Fund to JZe; Health and Medical Research Fund of the Research Fund Secretariat, Food and Health Bureau, HKSAR, grant number 08193116.
Competing interests: None declared.
Provenance and peer review: Not commissioned; externally peer reviewed.
Supplemental material: This content has been supplied by the author(s). It has not been vetted by BMJ Publishing Group Limited (BMJ) and may not have been peer-reviewed. Any opinions or recommendations discussed are solely those of the author(s) and are not endorsed by BMJ. BMJ disclaims all liability and responsibility arising from any reliance placed on the content. Where the content includes any translated material, BMJ does not warrant the accuracy and reliability of the translations (including but not limited to local regulations, clinical guidelines, terminology, drug names and drug dosages), and is not responsible for any error and/or omissions arising from translation and adaptation or otherwise.
Data availability statement
Data are available upon reasonable request.
Ethics statements
Patient consent for publication
Not applicable.
Ethics approval
The study was approved by the Institutional Review Board of the University of Hong Kong/Hospital Authority Hong Kong West Cluster (HKU/HA HKW IRB), and written informed consent was obtained from the patients prior to their inclusion. Patient data collection protocol has been approved by the Institutional Review Board (IRB) of the University of Hong Kong (protocol code UW 21-359 and date May 11, 2021). Participants gave informed consent to participate in the study before taking part.
References
- 1. Wculek SK, Cueto FJ, Mujal AM, et al. Dendritic cells in cancer immunology and immunotherapy. Nat Rev Immunol 2020;20:7–24. 10.1038/s41577-019-0210-z [DOI] [PubMed] [Google Scholar]
- 2. Peng Q, Qiu X, Zhang Z, et al. PD-L1 on dendritic cells attenuates T cell activation and regulates response to immune checkpoint blockade. Nat Commun 2020;11:4835. 10.1038/s41467-020-18570-x [DOI] [PMC free article] [PubMed] [Google Scholar]
- 3. Sánchez-Paulete AR, Cueto FJ, Martínez-López M, et al. Cancer immunotherapy with immunomodulatory anti-Cd137 and anti–PD-1 monoclonal antibodies requires Batf3-dependent dendritic cells. Cancer Discov 2016;6:71–9. 10.1158/2159-8290.CD-15-0510 [DOI] [PMC free article] [PubMed] [Google Scholar]
- 4. Kotsias F, Cebrian I, Alloatti A. Chapter two - antigen processing and presentation. In: Lhuillier C, Galluzzi L, eds. International review of cell and molecular biology. Academic Press, 2019: 69–121. [DOI] [PubMed] [Google Scholar]
- 5. Cabeza-Cabrerizo M, Cardoso A, Minutti CM, et al. Dendritic cells revisited. Annu Rev Immunol 2021;39:131–66. 10.1146/annurev-immunol-061020-053707 [DOI] [PubMed] [Google Scholar]
- 6. Liu X, Pu Y, Cron K, et al. Cd47 blockade triggers T cell–mediated destruction of Immunogenic tumors. Nat Med 2015;21:1209–15. 10.1038/nm.3931 [DOI] [PMC free article] [PubMed] [Google Scholar]
- 7. Cubillos-Ruiz JR, Silberman PC, Rutkowski MR, et al. ER stress sensor XBP1 controls anti-tumor immunity by disrupting dendritic cell homeostasis. Cell 2015;161:1527–38. 10.1016/j.cell.2015.05.025 [DOI] [PMC free article] [PubMed] [Google Scholar]
- 8. Veglia F, Tyurin VA, Mohammadyani D, et al. Lipid bodies containing oxidatively TRUNCATED lipids block antigen cross-presentation by dendritic cells in cancer. Nat Commun 2017;8:2122. 10.1038/s41467-017-02186-9 [DOI] [PMC free article] [PubMed] [Google Scholar]
- 9. Anderson DA, Dutertre C-A, Ginhoux F, et al. Genetic models of human and mouse dendritic cell development and function. Nat Rev Immunol 2021;21:101–15. 10.1038/s41577-020-00413-x [DOI] [PMC free article] [PubMed] [Google Scholar]
- 10. Wu L, Liu Y-J. Development of dendritic-cell lineages. Immunity 2007;26:741–50. 10.1016/j.immuni.2007.06.006 [DOI] [PubMed] [Google Scholar]
- 11. Salmon H, Idoyaga J, Rahman A, et al. Expansion and activation of Cd103+ dendritic cell progenitors at the tumor site enhances tumor responses to therapeutic PD-L1 and BRAF inhibition. Immunity 2016;44:924–38. 10.1016/j.immuni.2016.03.012 [DOI] [PMC free article] [PubMed] [Google Scholar]
- 12. Ferris ST, Durai V, Wu R, et al. Cdc1 prime and are licensed by Cd4+ T cells to induce anti-tumour immunity. Nature 2020;584:624–9. 10.1038/s41586-020-2611-3 [DOI] [PMC free article] [PubMed] [Google Scholar]
- 13. Hubert M, Gobbini E, Couillault C, et al. IFN-III is selectively produced by Cdc1 and predicts good clinical outcome in breast cancer. Sci Immunol 2020;5:eaav3942. 10.1126/sciimmunol.aav3942 [DOI] [PubMed] [Google Scholar]
- 14. Broz ML, Binnewies M, Boldajipour B, et al. Dissecting the tumor myeloid compartment reveals rare activating antigen-presenting cells critical for T cell immunity. Cancer Cell 2014;26:638–52. 10.1016/j.ccell.2014.09.007 [DOI] [PMC free article] [PubMed] [Google Scholar]
- 15. Michea P, Noël F, Zakine E, et al. Adjustment of Dendritic cells to the breast-cancer microenvironment is subset specific. Nat Immunol 2018;19:885–97. 10.1038/s41590-018-0145-8 [DOI] [PubMed] [Google Scholar]
- 16. Böttcher JP, Bonavita E, Chakravarty P, et al. NK cells stimulate recruitment of CDC1 into the tumor microenvironment promoting cancer immune control. Cell 2018;172:1022–37. 10.1016/j.cell.2018.01.004 [DOI] [PMC free article] [PubMed] [Google Scholar]
- 17. Spranger S, Bao R, Gajewski TF. Melanoma-intrinsic Β-catenin signalling prevents anti-tumour immunity. Nature 2015;523:231–5. 10.1038/nature14404 [DOI] [PubMed] [Google Scholar]
- 18. Barry KC, Hsu J, Broz ML, et al. A natural killer–dendritic cell axis defines checkpoint therapy–responsive tumor Microenvironments. Nat Med 2018;24:1178–91. 10.1038/s41591-018-0085-8 [DOI] [PMC free article] [PubMed] [Google Scholar]
- 19. Zhang Y, Chen H, Mo H, et al. Single-cell analyses reveal key immune cell subsets associated with response to PD-L1 blockade in triple-negative breast cancer. Cancer Cell 2021;39:1578–93. 10.1016/j.ccell.2021.09.010 [DOI] [PubMed] [Google Scholar]
- 20. Ginhoux F, Guilliams M, Merad M. Expanding dendritic cell nomenclature in the single-cell era. Nat Rev Immunol 2022;22:67–8. 10.1038/s41577-022-00675-7 [DOI] [PubMed] [Google Scholar]
- 21. Gerhard GM, Bill R, Messemaker M, et al. Tumor-infiltrating dendritic cell States are conserved across solid human cancers. J Exp Med 2021;218:e20200264. 10.1084/jem.20200264 [DOI] [PMC free article] [PubMed] [Google Scholar]
- 22. Maier B, Leader AM, Chen ST, et al. A conserved dendritic-cell regulatory program limits antitumour immunity. Nature 2020;580:257–62. 10.1038/s41586-020-2134-y [DOI] [PMC free article] [PubMed] [Google Scholar]
- 23. Zhang Q, He Y, Luo N, et al. Landscape and dynamics of single immune cells in hepatocellular carcinoma. Cell 2019;179:829–45. 10.1016/j.cell.2019.10.003 [DOI] [PubMed] [Google Scholar]
- 24. Zilionis R, Engblom C, Pfirschke C, et al. Single-cell transcriptomics of human and mouse lung cancers reveals conserved myeloid populations across individuals and species. Immunity 2019;50:1317–34. 10.1016/j.immuni.2019.03.009 [DOI] [PMC free article] [PubMed] [Google Scholar]
- 25. Qian J, Olbrecht S, Boeckx B, et al. A pan-cancer blueprint of the heterogeneous tumor microenvironment revealed by single-cell profiling. Cell Res 2020;30:745–62. 10.1038/s41422-020-0355-0 [DOI] [PMC free article] [PubMed] [Google Scholar]
- 26. Cheng S, Li Z, Gao R, et al. A Pan-cancer single-cell transcriptional Atlas of tumor infiltrating myeloid cells. Cell 2021;184:792–809. 10.1016/j.cell.2021.01.010 [DOI] [PubMed] [Google Scholar]
- 27. Ren X, Zhang L, Zhang Y, et al. Insights gained from single-cell analysis of immune cells in the tumor microenvironment. Annu Rev Immunol 2021;39:583–609. 10.1146/annurev-immunol-110519-071134 [DOI] [PubMed] [Google Scholar]
- 28. Zhang L, Li Z, Skrzypczynska KM, et al. Single-cell analyses inform mechanisms of myeloid-targeted therapies in colon cancer. Cell 2020;181:442–59. 10.1016/j.cell.2020.03.048 [DOI] [PubMed] [Google Scholar]
- 29. Bassez A, Vos H, Van Dyck L, et al. A single-cell map of Intratumoral changes during anti-Pd1 treatment of patients with breast cancer. Nat Med 2021;27:820–32. 10.1038/s41591-021-01323-8 [DOI] [PubMed] [Google Scholar]
- 30. Ritchie ME, Phipson B, Wu D, et al. Limma powers differential expression analyses for RNA-sequencing and microarray studies. Nucleic Acids Res 2015;43:e47. 10.1093/nar/gkv007 [DOI] [PMC free article] [PubMed] [Google Scholar]
- 31. Sherman BT, Hao M, Qiu J, et al. DAVID: a web server for functional enrichment analysis and functional annotation of gene lists (2021 update). Nucleic Acids Res 2022;50:W216–21. 10.1093/nar/gkac194 [DOI] [PMC free article] [PubMed] [Google Scholar]
- 32. Subramanian A, Tamayo P, Mootha VK, et al. Gene set enrichment analysis: a knowledge-based approach for interpreting genome-wide expression profiles. Proc Natl Acad Sci USA 2005;102:15545–50. 10.1073/pnas.0506580102 [DOI] [PMC free article] [PubMed] [Google Scholar]
- 33. Subramanian A, Narayan R, Corsello SM, et al. A next generation connectivity map: L1000 platform and the first 1,000,000 profiles. Cell 2017;171:1437–52. 10.1016/j.cell.2017.10.049 [DOI] [PMC free article] [PubMed] [Google Scholar]
- 34. Hao Y, Hao S, Andersen-Nissen E, et al. Integrated analysis of multimodal single-cell data. Cell 2021;184:3573–87. 10.1016/j.cell.2021.04.048 [DOI] [PMC free article] [PubMed] [Google Scholar]
- 35. Goldman MJ, Craft B, Hastie M, et al. Visualizing and interpreting cancer genomics data via the Xena platform. Nat Biotechnol 2020;38:675–8. 10.1038/s41587-020-0546-8 [DOI] [PMC free article] [PubMed] [Google Scholar]
- 36. Chen DS, Mellman I. Oncology meets immunology: the cancer-immunity cycle. Immunity 2013;39:1–10. 10.1016/j.immuni.2013.07.012 [DOI] [PubMed] [Google Scholar]
- 37. Roberts EW, Broz ML, Binnewies M, et al. Critical role for Cd103+/Cd141+ dendritic cells bearing Ccr7 for tumor antigen trafficking and priming of T cell immunity in Melanoma. Cancer Cell 2016;30:324–36. 10.1016/j.ccell.2016.06.003 [DOI] [PMC free article] [PubMed] [Google Scholar]
- 38. Yuhui M, Yuning L, Haidong T, et al. Dendritic cell maturation in the tumor microenvironment. National Science Open 2023. [Google Scholar]
- 39. Shih VF-S, Davis-Turak J, Macal M, et al. Control of Relb during dendritic cell activation integrates Canonical and Noncanonical NF-ΚB pathways. Nat Immunol 2012;13:1162–70. 10.1038/ni.2446 [DOI] [PMC free article] [PubMed] [Google Scholar]
- 40. Ghislat G, Cheema AS, Baudoin E, et al. NF-ΚB–dependent IRF1 activation programs CDC1 dendritic cells to drive antitumor immunity. Sci Immunol 2021;6:eabg3570. 10.1126/sciimmunol.abg3570 [DOI] [PubMed] [Google Scholar]
- 41. Sun J-B, Holmgren J, Larena M, et al. Deficiency in calcium-binding protein S100A4 impairs the adjuvant action of cholera toxin. Front Immunol 2017;8:1119. 10.3389/fimmu.2017.01119 [DOI] [PMC free article] [PubMed] [Google Scholar]
- 42. Kim-Hellmuth S, Aguet F, Oliva M, et al. Cell type-specific genetic regulation of gene expression across human tissues. Science 2020;369:eaaz8528. 10.1126/science.aaz8528 [DOI] [PMC free article] [PubMed] [Google Scholar]
- 43. Andreatta M, David FPA, Iseli C, et al. SPICA: Swiss portal for immune cell analysis. Nucleic Acids Res 2022;50:D1109–14. 10.1093/nar/gkab1055 [DOI] [PMC free article] [PubMed] [Google Scholar]
- 44. Miller BC, Sen DR, Al Abosy R, et al. Subsets of exhausted Cd8+ T cells differentially mediate tumor control and respond to checkpoint blockade. Nat Immunol 2019;20:326–36. 10.1038/s41590-019-0312-6 [DOI] [PMC free article] [PubMed] [Google Scholar]
- 45. Dougan M, Luoma AM, Dougan SK, et al. Understanding and treating the inflammatory adverse events of cancer immunotherapy. Cell 2021;184:1575–88. 10.1016/j.cell.2021.02.011 [DOI] [PMC free article] [PubMed] [Google Scholar]
- 46. Shao S, Xu Q, Yu X, et al. Dipeptidyl peptidase 4 inhibitors and their potential immune Modulatory functions. Pharmacology & Therapeutics 2020;209:107503. 10.1016/j.pharmthera.2020.107503 [DOI] [PMC free article] [PubMed] [Google Scholar]
- 47. Barreira da Silva R, Laird ME, Yatim N, et al. Dipeptidylpeptidase 4 inhibition enhances lymphocyte trafficking, improving both naturally occurring tumor immunity and immunotherapy. Nat Immunol 2015;16:850–8. 10.1038/ni.3201 [DOI] [PubMed] [Google Scholar]
- 48. Jiang P, Gu S, Pan D, et al. Signatures of T cell dysfunction and exclusion predict cancer immunotherapy response. Nat Med 2018;24:1550–8. 10.1038/s41591-018-0136-1 [DOI] [PMC free article] [PubMed] [Google Scholar]
- 49. Reay WR, Cairns MJ. Advancing the use of genome-wide association studies for drug Repurposing. Nat Rev Genet 2021;22:658–71. 10.1038/s41576-021-00387-z [DOI] [PubMed] [Google Scholar]
- 50. Wang H, Liu X, Long M, et al. Nrf2 activation by antioxidant antidiabetic agents accelerates tumor metastasis. Sci Transl Med 2016;8:334ra51. 10.1126/scitranslmed.aad6095 [DOI] [PubMed] [Google Scholar]
- 51. Pacheco R, Martinez-Navio JM, Lejeune M, et al. CD26, adenosine deaminase, and adenosine receptors mediate costimulatory signals in the immunological synapse. Proc Natl Acad Sci USA 2005;102:9583–8. 10.1073/pnas.0501050102 [DOI] [PMC free article] [PubMed] [Google Scholar]
- 52. Ohnuma K, Yamochi T, Uchiyama M, et al. CD26 up-regulates expression of CD86 on antigen-presenting cells by means of caveolin-1. Proc Natl Acad Sci USA 2004;101:14186–91. 10.1073/pnas.0405266101 [DOI] [PMC free article] [PubMed] [Google Scholar]
- 53. Hollande C, Boussier J, Ziai J, et al. Inhibition of the dipeptidyl peptidase Dpp4 (Cd26) reveals IL-33-dependent eosinophil-mediated control of tumor growth. Nat Immunol 2019;20:257–64. 10.1038/s41590-019-0321-5 [DOI] [PubMed] [Google Scholar]
- 54. Ou X, O’Leary HA, Broxmeyer HE. Implications of Dpp4 modification of proteins that regulate stem/progenitor and more mature cell types. Blood 2013;122:161–9. 10.1182/blood-2013-02-487470 [DOI] [PMC free article] [PubMed] [Google Scholar]
- 55. Hoch T, Schulz D, Eling N, et al. Multiplexed imaging mass cytometry of the chemokine Milieus in Melanoma characterizes features of the response to Immunotherapy. Sci Immunol 2022;7:eabk1692. 10.1126/sciimmunol.abk1692 [DOI] [PubMed] [Google Scholar]
- 56. Yan W-L, Shen K-Y, Tien C-Y, et al. Recent progress in GM-CSF-based cancer immunotherapy. Immunotherapy 2017;9:347–60. 10.2217/imt-2016-0141 [DOI] [PubMed] [Google Scholar]
- 57. Bejarano L, Jordāo MJC, Joyce JA. Therapeutic targeting of the tumor microenvironment. Cancer Discov 2021;11:933–59. 10.1158/2159-8290.CD-20-1808 [DOI] [PubMed] [Google Scholar]
- 58. Hawley TS, Fong AZC, Griesser H, et al. Leukemic predisposition of mice transplanted with gene-modified hematopoietic precursors expressing FLT3 ligand. Blood 1998;92:2003–11. [PubMed] [Google Scholar]
Associated Data
This section collects any data citations, data availability statements, or supplementary materials included in this article.
Supplementary Materials
jitc-2023-008254supp001.csv (3.1KB, csv)
jitc-2023-008254supp003.pdf (3.5MB, pdf)
jitc-2023-008254supp002.csv (1.1MB, csv)
jitc-2023-008254supp004.pdf (356.4KB, pdf)
Data Availability Statement
The computer code and data sets produced in this study are available in the following databases:
The source code for compound screening is available at GitHub (https://github.com/tiantz17/CMapForDC).
Raw sequencing data and processed data: Gene Expression Omnibus GSE212712, GSE228128.
Data are available upon reasonable request.






