Abstract
The critical load concept is an important scientific guideline for acid deposition control. It was not only a crucial scientific basis to determine the emission reduction targets in Europe, but also used in China’s air pollution control, especially the designation of two control zones. Currently, critical loads of sulfur and nitrogen are still exceeded in Europe, America, and East Asia (mainly in China), and need to be continuously updated to meet the demands of further emission reductions. Critical loads of China were calculated and mapped in the 2000s, but are not sufficiently accurate due to methodological and data limitations. Here we present the latest high-quality critical loads for China, based on high-resolution basic data on soil, vegetation, and atmospheric base cations deposition, and up-to-date knowledge on important parameters. Our data, which is going to be included in GAINS-China, can be used to assess the ecological benefits of nitrogen and sulfur reductions in China at a regional or national scale, and to develop mitigation strategies in the future.
Subject terms: Environmental impact, Element cycles, Environmental chemistry
Background & Summary
Acid deposition, consisting (mainly) of nitrogen deposition and sulfur deposition, used to be one of the most serious environmental problems in Europe, North America, and East Asia since the 1960s1,2. It remains an important environmental problem in some developing countries such as India and Brazil, and is showing an increasing trend there3. Nitrogen and sulfur deposited into the environment may lead to acidification and eutrophication of terrestrial and aquatic ecosystems4. There have been many reports of acid deposition leading to fish kills and forest decline5–7. In order to effectively control the environmental impacts of acid deposition at minimal cost, the concept of critical loads was proposed, defined as the maximum amount of acid deposition that would not cause soil and surface water damage in the long term8. Critical loads are determined by the nature of the ecosystem (e.g., soil and vegetation), reflecting the tolerance of the ecosystem to acid deposition. Critical loads have been used in nitrogen and sulfur abatement around the world, even as the primary scientific guidance9–11. In Europe, they were used in the negotiations of the Second Sulfur Protocol and the “multi-pollutant, multi-effect” Protocol, as the scientific basis for emission reduction targets12. The US have also taken critical loads seriously, establishing the Critical Loads of Atmospheric Deposition Science Committee (CLAD) to promote the development, collaboration, and data sharing of critical loads13. Several federal agencies, such as the National Park Service (https://www.nps.gov/subjects/air/critical-loads.htm), have applied critical loads to ecosystem conservation practices. Currently, acid deposition is gradually declining in Europe and the US through the reduction of SO2 and NOX, but the critical loads are still exceeded in border areas there (e.g., exceedances of critical loads for eutrophication occurred on 58% of ecosystem area in Europe in 202014; total area of any critical load exceedance in the US in 2025 is predicted to be 4.8 million km2)15. Therefore, Europe (www.icpmapping.org) and the US (http://nadp.slh.wisc.edu) are continuously updating critical loads to assess the benefits of further emission reduction.
Since the late 1970s, acid rain has gradually become one of the most concerning environmental issues in East Asia. And southern China is a hot spot for acid rain in East Asia1. The area affected by acid rain in China once exceeded 30% of the national land area16, and the highest wet deposition of sulfur in China was significantly higher than that in Europe and North America1,17,18. In order to scientifically evaluate the status of acid deposition and to guide emission reductions, Duan et al. first mapped the critical loads in China9, which were then used in the designation of two control zones (Acid Rain Control Zone and Sulfur Dioxide Pollution Control Zone)19–21. In recent years, China has made great efforts to reduce nitrogen and sulfur emissions, mainly for fine particulate matter (PM2.5) control, and acid deposition seems to have been greatly alleviated as a co-benefit16. However, based on Duan et al.’s results, Zhao et al. found that the critical load exceedance of sulfur remained at 2.5 Mt in 2015, and that of nitrogen was 1.1 Mt22. Furthermore, the particulate matter abatement reduces the tolerance of ecosystems to acid deposition, and reduction of ammonia also brings uncertainty in acid deposition control23. Therefore, the available critical load data in China (by Duan et al.9) cannot meet the need for an accurate assessment of acid deposition impacts currently in China. More importantly, Duan et al.’s critical loads were mapped more than two decades ago, thus the accuracy and resolution were limited by basic data and methods. For instance, they calculated denitrification and soil weathering rates based on soil type without localized parameters; vegetation uptake was roughly determined according to vegetation type. Generally, current critical load data has low spatial resolution and accuracy, and can no longer describe the latest situation of ecosystems due to changes in deposition, vegetation, and other environmental factors.
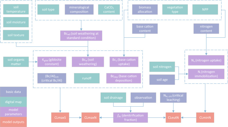
To meet the demand for assessment of acid deposition status in China, we developed a high-resolution (1 km × 1 km) critical load dataset for soils, based on the Steady-state Mass Balance (SMB) model24,25, including the maximum critical load of sulfur (CLmax (S)), the minimum (CLmin (N)) and maximum (CLmax (N)) critical load of nitrogen, and the critical load of nutrient nitrogen (CLnut (N)). Our results used high-resolution geographic, vegetation, and meteorological data, and up-to-date knowledge from literature, to update and refine the key parameters. The data calculation methodology is shown in Fig. 1. Our datasets can be used for the evaluation of the ecological impacts of acid deposition from regional to national scales in China.
Fig. 1.
Methodology of mapping critical loads in China. Bc is the base cation (K + Ca + Mg); Kgibb is the gibbsite constant, which describes the balance between H+ and Al3+; (Bc/Al)crit represents the critical molar ratio of Bc to Al in soil water; Nle, crit is the critical nitrogen leaching in runoff; fde is the denitrification fraction of the net input nitrogen. Further details can be found in “Methods”.
Methods
Our calculation method refers to the European manual on modelling and mapping critical loads, which are based on the principles of conservation of mass and charge26. It has to be noted that the SMB model is a steady-state model, i.e. all inputs and outputs considered are stable over time24, so finite reservoirs such as ion exchange are not included.
The maximum critical load of sulfur, CLmax (S) (Fig. 2a), was calculated as
| 1 |
where Bc is the sum of base cation (i.e., K + Mg+Ca); the subscript dep stands for deposition, w stands for soil weathering, u stands for net uptake by plants, and le stands for leaching; Na is not included in Bc, because plants do not take up Na; ANCle, crit is the acceptable limit of the leaching of acid neutralising capacity (ANC), which is given by:
| 2 |
where Q is the runoff, [H] ([Al]) is the equivalent concentration of H+ (Al3+) in the runoff. Further calculation will be introduced in “Critical chemical criteria”.
Fig. 2.
Critical loads of sulfur and nitrogen in China. The white colour in the map represents croplands or area with no vegetation represents croplands or area with no vegetation, where critical loads cannot be defined. (a) maximum critical load of sulfur; (b) minimum critical load of nitrogen; (c) maximum critical load of nitrogen; (d) critical load of nutrient nitrogen.
Nitrogen undergoes a more complex biogeochemical cycle than sulfur. As long as the nitrogen deposition is not too high, it is assumed that the deposited nitrogen is all taken up by vegetation or immobilized and therefore has no environmental impact. Therefore, the minimum critical load of nitrogen, CLmin (N) (Fig. 2b), is defined as
| 3 |
where Nu and Ni are the net nitrogen taken up by plants and long-term nitrogen immobilization, respectively.
When nitrogen deposition exceeds CLmin (N), some of the excess nitrogen would be denitrified, and the rest would leach and cause acidification. Therefore, the maximum critical load of nitrogen, CLmax (N) (Fig. 2c), is defined as
| 4 |
where fde is the denitrification fraction.
Excess nitrogen may also lead to eutrophication. From this perspective, we can define the critical load of nutrient nitrogen, CLnut (N) (Fig. 2d) as:
| 5 |
where Nle, crit is the acceptable limit to the leaching of nitrogen.
The parameters of the available critical loads were mainly determined by soil and vegetation types, while the characteristics of soil and vegetation (e.g., soil texture, soil moisture, and vegetation productivity) vary widely in space and are related to many factors. Therefore, the accuracy needs to be improved urgently. Instead, we used the latest high-resolution digital maps (Fig. 1), and combined up-to-date knowledge to determined important parameters such as soil weathering, denitrification, and nitrogen immobilisation, which greatly improved the accuracy and resolution of the critical loads. In the following we will describe in detail the determination of the key parameters.
Soil weathering
Soil weathering rate is determined based on the mineralogical composition, the physical properties (e.g., texture), and environmental factors (e.g., temperature) (Fig. 3). First, we used the PROFILE model27 to calculate the baseline weathering rate at standard conditions (temperature = 8 °C, density = 1.2 g/cm3, specific surface area = 1.1 × 106 m2/m3) for each soil type. Mineralogical composition data for typical soil types was compiled by Duan9. The 1 km × 1 km map of soil types in China was taken from Resource and Environment Science and Data Center (https://www.resdc.cn). Some soils in China contain calcium carbonate (CaCO3) especially in arid areas, but that was excluded in the calculation when the content was lower than 0.5% since it might be depleted during the long-term acid deposition. The weathering rate was calculated as CaCO3 content (%) times 0.82 keq/ha/yr when the CaCO3 content was higher than 0.5%. The soil CaCO3 content was from the Harmonized World Soil Database (HWSD)28.
Fig. 3.
Soil weathering rate in China (corrected with soil moisture, SSA, and soil temperature).
The standard conditions are the default conditions in PROFILE and are designed to calculate weathering rates considering only the differences in the mineralogical composition. The weathering rates were then corrected with soil moisture, specific surface area (SSA), and soil temperature:
| 6 |
where Bcw0 is the baseline weathering rate, Csw is a correction factor for soil moisture, A is a constant (3600 K as recommended) for temperature correction, and T is the soil temperature. Soil temperature data was from the National Tibetan Plateau Data Center29,30. Csw ranges from 0.7 (soil moisture < wilting moisture) to 1.3 (soil moisture > water holding capacity) and linear interpolation were used to determine it in areas of moderate moisture. The soil moisture data was from the National Earth System Science Data Center31. The numbers 1.1, 1.2, and 281 in Eq. (5) means the SSA of 1.1 × 106 m2/m3, bulk density of 1.2 × 103 kg/m3, and soil temperature of 281 K, which are the values at standard conditions.
SSA in Eq. (5) was estimated with
| 7 |
where Xsand, Xsilt, Xclay, and S mean the fraction of sand, silt, clay, and gravel in the soil; ρsoil is the soil bulk density; fclay is a correction factor32:
| 8 |
Soil bulk density and texture (sand, silt, clay, and gravel content) data were from HWSD28.
Net growth uptake by plants
Net uptake by plants means the net removal of nitrogen and base cations from the ecosystem (Fig. 4). The nitrogen contained in the trunks of trees, branches of shrubs, and the above-ground parts of grasslands was treated as nitrogen removed from the ecosystem, assuming scientific forest harvesting and grazing management were adopted. The net uptake of nitrogen or base cations was computed as:
| 9 |
where NPP refers to net primary productivity, pi is the proportion of biomass in the considered plant part (e.g., trunks of trees), and CN (CBc) is the nitrogen (base cation) content of plants. The annual NPP data modelled by Global Production Efficiency Model from 2000 to 2010 was from Resource and Environment Science and Data Center and was averaged to represent long-term NPP. Biomass proportion and elemental content data were collected by Duan et al.33 and linked to the vegetation map of China, which is from National Cryosphere Desert Data Center34.
Fig. 4.
Net growth uptake of base cation and nitrogen by vegetation in China. The white colour in the map means no vegetation or croplands, where the net uptake is zero. (a), uptake of base cation; (b), uptake of nitrogen. Notice that the two figures use opposite colour schemes to indicate the risk of acid deposition.
Nitrogen immobilization
Nitrogen immobilization refers to the conversion of inorganic nitrogen to stable organic nitrogen in the soil (Fig. 5). The long-term net nitrogen immobilization was estimated by the soil nitrogen content divided by soil age26. The soils were divided into three categories, Skeletol Primitive Soils, Ferralisols, and others, whose ages were set to 1500 years, 130000 years, and 5000 years, respectively, according to measurements and soil type35. Soil nitrogen content was from National Tibetan Plateau Data Center36,37.
Fig. 5.
Nitrogen immobilization in the soils in China.
Denitrification
We used the denitrification fraction fde based on the observation data on denitrification for main forest types in China38,39 (Table 1). fde in the other areas was determined according to the soil drainage status, which ranged from 0 for excessively drained soils to 0.8 for very poorly drained soils. Soil drainage data was obtained from the HWSD28. In order to prevent overestimating fde of coarse soils, we set fde = 0.1 when SSA<2 × 106 m2/m3. The results were consistent with observations38,39.
Table 1.
| forest type | tropical broadleaf | temperate coniferous | temperate broadleaf | subtropical |
|---|---|---|---|---|
| fde | 0.65 | 0.20 | 0.25 | 0.35 |
Base cation deposition
Base cation deposition (Fig. 6) was simulated using a multi-layer dynamic Eulerian model developed by Duan et al.40 The model inputs include Bc emission inventory and meteorological data. The precipitation dataset was derived from the Global Precipitation Climatology Project41, and other meteorological data was stem from European Center for Medium-Range Weather Forecasts42. Bc emission inventory was calculated as:
| 10 |
where PM is the particulate matter emissions, ω is the mass fraction of Bc in particulate matter, and i, j and k represent province, sector, and Bc species, respectively. PM emission referred to Xia et al.43, and fractions of Bc species were from our previous research44.
Fig. 6.
Base cation deposition in China in 2015.
Critical chemical criteria
To protect plants from the damage of aluminium, we set a limit to the base cation to aluminium ratio (Bc/Al) for each ecosystem type. Critical ANCle in Eq. (2) is then given by:
| 11 |
where Kgibb is the gibbsite equilibrium constant, describing the balance between H+ and Al3+; (Bc/Al)crit is the molar critical base cation to aluminium ratio. Kgibb was determined according to the soil organic matter content (Table 2). Soil organic matter content was obtained from National Tibetan Plateau Data Center36,37; The 1 km × 1 km runoff data of China was converted from zonal runoff map45; (Bc/Al)crit for each ecosystem type was taken from Duan9 and the manual26.
Table 2.
Relationship between gibbsite equilibrium constant (Kgibb) and soil organic matter content.
| Soil organic matter (%) | <1.5 | 1.5–3.5 | 3.5–5.0 | 5.0–15 | 15–30 | >30 |
| Kgibb (m6/eq2) | 9500 | 3000 | 950 | 300 | 100 | 9.5 |
Nle, crit in Eq. (4) means the critical leaching of nitrogen, which is defined to protect the ecosystem from eutrophication. Nle, crit for each ecosystem type was taken from Duan9 and the manual26.
Data Records
The data are freely available at National Tibetan Plateau Data Center46 and is going to be included in Greenhouse Gas - Air Pollution Interactions and Synergies model (https://gains.iiasa.ac.at/models/). The dataset consists of four TIF files and a ‘readme’ file. The TIF files give the critical loads (CLmax (S), CLmin (N), CLmax (N), and CLnut (N)) of China. The ‘readme’ file explains the units and additional information for critical loads.
Technical Validation
The SMB model has been extensively used around the world, and we calibrated the model parameters with reference to the latest research. However, critical loads are long-term attributes of ecosystems, which is difficult to validate by experiments. Therefore, quality control of the input data is the main approach to ensure the reliability of output at present.
The high-resolution maps we used (e.g., soil texture, soil organic matter) are peer-reviewed data or data from authoritative data repositories (e.g., soil type, vegetation type), which have high quality. For some other data (e.g., physiological data of plants, critical chemical criteria), we obtained them from literature or manuals, which can also be considered reliable.
Although fde is very complex and related to many factors besides forest type, there is no widely accepted model to calculate fde yet. We summarized the observations on fde from literature for different forest type, which can better represent the actual situation in China compared to commonly used empirical relationships.
Soil ages were determined by soil type base on literature. Since the contribution of nitrogen immobilisation to critical loads is negligible, our rough estimation of soil ages would not cause large errors. In previous research9, a uniform soil age was used for all soil types because the available data for soil ages was very limited.
The main uncertainty arises from the estimation of soil weathering rates, as the mineralogical composition of soils is poorly studied and fragmented. However, weathering rates of the same soil type are relatively close due to the similar soil formation process and therefore the method we currently used is acceptable47. Generally, this study provides high quality estimation of critical loads in China under existing conditions.
Acknowledgements
We acknowledge support from the National Key Research and Development Program (2019YFC0214800) and the National Natural Science Foundation of China (42277204).
Author contributions
L. Duan, J.M. Hao, and X.D. Ge led the research and drafted the manuscript. X.D. Ge and Q. Yu collected the data. X.D. Ge performed critical loads modelling. Y. Zhao performed base cation deposition modelling. Q. Yu, Y. Zhao, and M. Posch gave important advice on critical loads modelling and the manuscript.
Code availability
All calculations were done in ESRI ArcGIS 10.5 and no other computer code was used.
Competing interests
The authors declare no competing interests.
Footnotes
Publisher’s note Springer Nature remains neutral with regard to jurisdictional claims in published maps and institutional affiliations.
References
- 1.Duan L, et al. Acid deposition in Asia: Emissions, deposition, and ecosystem effects. Atmos. Environ. 2016;146:55–69. doi: 10.1016/j.atmosenv.2016.07.018. [DOI] [Google Scholar]
- 2.Schwartz SE. Acid deposition: unraveling a regional phenomenon. Science. 1989;243:753–763. doi: 10.1126/science.243.4892.753. [DOI] [PubMed] [Google Scholar]
- 3.Prakash, J., Agrawal, S. B. & Agrawal, M. Global trends of acidity in rainfall and its impact on plants and soil. J. Soil Sci. Plant Nutr. (2022). [DOI] [PMC free article] [PubMed]
- 4.Galloway JN. Acid deposition: Perspectives in time and space. Water Air Soil Pollut. 1995;85:15–2. doi: 10.1007/BF00483685. [DOI] [Google Scholar]
- 5.Driscoll CT, et al. Acidic deposition in the northeastern United States: Sources and inputs, ecosystem effects, and management strategies: The effects of acidic deposition in the northeastern United States include the acidification of soil and water, which stresses terrestrial and aquatic biota. BioScience. 2001;51:180–198. doi: 10.1641/0006-3568(2001)051[0180:ADITNU]2.0.CO;2. [DOI] [Google Scholar]
- 6.Larssen T, et al. Acid deposition and its effects in China: An overview. Environ. Sci. Policy. 1999;2:9–24. doi: 10.1016/S1462-9011(98)00043-4. [DOI] [Google Scholar]
- 7.Schofield CL. Acid precipitation: Effects on fish. Ambio. 1976;5:228–230. [Google Scholar]
- 8.Nilsson, J. Critical Loads for Sulfur and Nitrogen. In: Mathy, P. (eds) Air Pollution and Ecosystems (Springer, 1988).
- 9.Duan, L. Study on mapping critical loads of acid deposition in China Doctor thesis, Tsinghua University, (2000).
- 10.Hettelingh JP, Posch M, De Smet PAM, Downing RJ. The use of critical loads in emission reduction agreements in Europe. Water Air Soil Pollut. 1995;85:2381–2388. doi: 10.1007/BF01186190. [DOI] [Google Scholar]
- 11.Pardo LH, et al. Effects of nitrogen deposition and empirical nitrogen critical loads for ecoregions of the United States. Ecol. Appl. 2011;21:3049–3082. doi: 10.1890/10-2341.1. [DOI] [Google Scholar]
- 12.Posch M, Hettelingh J-P, Mayerhofer PJT. Past and future exceedances of nitrogen critical loads in Europe. Sci. World J. 2001;1:945–952. doi: 10.1100/tsw.2001.302. [DOI] [PMC free article] [PubMed] [Google Scholar]
- 13.Blett TF, et al. FOCUS: A pilot study for national-scale critical loads development in the United States. Environ. Sci. Policy. 2014;38:225–236. doi: 10.1016/j.envsci.2013.12.005. [DOI] [Google Scholar]
- 14.Hettelingh, J-P, Posch, M., Slootweg, J. European critical loads: database, biodiversity and ecosystems at risk. Report No. 2017-0155, (National Institute for Public Health and the Environment, 2017).
- 15.Clark CM, et al. Atmospheric deposition and exceedances of critical loads from 1800− 2025 for the conterminous United States. Ecol. Appl. 2018;28:978–1002. doi: 10.1002/eap.1703. [DOI] [PMC free article] [PubMed] [Google Scholar]
- 16.Yu Q, Duan L, Hao J. Acid deposition in China: Sources, effects and control. Acta Sci. Circumst. 2021;41:731–746. [Google Scholar]
- 17.Galloway JN, Dianwu Z, Jiling X, Likens GE. Acid rain: China, United States, and a remote area. Science. 1987;236:1559–1562. doi: 10.1126/science.236.4808.1559. [DOI] [PubMed] [Google Scholar]
- 18.Larssen T, et al. Acid rain in China. Environ. Sci. Technol. 2006;40:418–425. doi: 10.1021/es0626133. [DOI] [PubMed] [Google Scholar]
- 19.Hao J, Duan L, Zhou X, Fu L. Application of a LRT model to acid rain control in China. Environ. Sci. Technol. 2001;35:3407–3415. doi: 10.1021/es001888u. [DOI] [PubMed] [Google Scholar]
- 20.Zhao Y, Duan L, Larssen T, Hu L, Hao J. Simultaneous assessment of deposition effects of base cations, sulfur, and nitrogen using an extended critical load function for acidification. Environ. Sci. Technol. 2007;41:1815–1820. doi: 10.1021/es060380+. [DOI] [PubMed] [Google Scholar]
- 21.Zhao Y, et al. Soil acidification in China: Is controlling SO2 emissions enough? Environ. Sci. Technol. 2009;43:8021–8026. doi: 10.1021/es901430n. [DOI] [PubMed] [Google Scholar]
- 22.Zhao W, Zhao Y, Ma M, Chang M, Duan L. Long-term variability in base cation, sulfur and nitrogen deposition and critical load exceedance of terrestrial ecosystems in China. Environ. Pollut. 2021;289:117974. doi: 10.1016/j.envpol.2021.117974. [DOI] [PubMed] [Google Scholar]
- 23.Dong Z, et al. Responses of nitrogen and sulfur deposition to NH3 emission control in the Yangtze River Delta, China. Environ. Pollut. 2022;308:119646. doi: 10.1016/j.envpol.2022.119646. [DOI] [PubMed] [Google Scholar]
- 24.Sverdrup H, Vries D. W. Calculating critical loads for acidity with the simple mass balance method. Water Air Soil Pollut. 1994;72:143–162. doi: 10.1007/BF01257121. [DOI] [Google Scholar]
- 25.De Vries, W., Hettelingh, J.-P. & Posch, M. Critical Loads And Dynamic Risk Assessments: Nitrogen, Acidity And Metals In Terrestrial And Aquatic Ecosystems Environmental Pollution Series Vol. 25 (Springer, 2015).
- 26.CLRTAP. Mapping Critical Loads For Ecosystemswww.icpmapping.org (2017).
- 27.Warfvinge P, Sverdrup H. Calculating critical loads of acid deposition with PROFILE—a steady-state soil chemistry model. Water Air Soil Pollut. 1992;63:119–143. doi: 10.1007/BF00475626. [DOI] [Google Scholar]
- 28.FAO/IIASA/ISRIC/ISS-CAS/JRC. Harmonized World Soil Database (version 1.2). FAO, Rome, Italy and IIASA, Laxenburg, Austria. https://www.fao.org/soils-portal/data-hub/soil-maps-and-databases/harmonized-world-soil-database-v12/en/ (2009).
- 29.Meng X, Wang H. 2018. China meteorological assimilation datasets for the SWAT model - soil temperature version 1.0 (2009-2013) National Tibetan Plateau Data Center. [DOI]
- 30.Shi C, et al. China land soil moisture EnKF data assimilation based on satellite remote sensing data. Sci. China Earth Sci. 2011;54:1430–1440. doi: 10.1007/s11430-010-4160-3. [DOI] [Google Scholar]
- 31.Zhu, Q., Jin, J., Fang, X. Monthly volumetric soil moisture dataset at 0.08333° resolution in China (1960-2012). National Earth System Science Data Centerhttp://www.geodata.cn/data/datadetails.html?dataguid=9841130&docId=6047 (2020).
- 32.Phelan J, et al. Estimation of soil base cation weathering rates with the PROFILE model to determine critical loads of acidity for forested ecosystems in Pennsylvania, USA: Pilot application of a potential national methodology. Water Air Soil Pollut. 2014;225:2109. doi: 10.1007/s11270-014-2109-4. [DOI] [Google Scholar]
- 33.Duan L, Huang Y, Hao J, Zhou Z. Vegetation uptake of nitrogen and base cation in China and its role in soil acidification. Environ. Sci. 2002;23:68–74. [PubMed] [Google Scholar]
- 34.Editorial Committee of Chinese Vegetation Map, China Academy of Science. National Cryosphere Desert Data Centerhttp://www.ncdc.ac.cn/portal/metadata/20d2728d-8845-4a8b-a546-5f4f50fb036d (2020).
- 35.Liu L, Mao A. Radiocarbon ages of soils in China. Acta Pedol. Sin. 2001;38:506–513. [Google Scholar]
- 36.Shangguan W, et al. A China data set of soil properties for land surface modeling. J. Adv. Model. Earth Syst. 2013;5:212–224. doi: 10.1002/jame.20026. [DOI] [Google Scholar]
- 37.Dai Y, Shangguan W. 2019. Dataset of soil properties for land surface modeling over China. National Tibetan Plateau Data Center. [DOI]
- 38.Fang Y, et al. Microbial denitrification dominates nitrate losses from forest ecosystems. PNAS. 2015;112:1470–1474. doi: 10.1073/pnas.1416776112. [DOI] [PMC free article] [PubMed] [Google Scholar]
- 39.Yu, Q. Fate of deposited sulfur and nitrogen in typical subtropical forest ecosystems, Southern China Doctor thesis, Tsinghua University (2019).
- 40.Duan L, et al. Modeling atmospheric transport and deposition of calcium in China. J. Tsinghua Univ. (Sci. Technol.) 2007;47:1462–1465. [Google Scholar]
- 41.2018. Mesoscale Atmospheric Processes Branch/Laboratory for Atmospheres/Earth Sciences Division/Science and Exploration Directorate/Goddard Space Flight Center/NASA, and Earth System Science Interdisciplinary Center/University of Maryland. Research Data Archive at the National Center for Atmospheric Research. [DOI]
- 42.European Center for Medium-range Weather Forecast (ECMWF). The ERA-interim reanalysis dataset, copernicus climate change service. https://apps.ecmwf.int/datasets/data/interim-full-daily/levtype=sfc/ (2011)
- 43.Xia Y, Zhao Y, Nielsen CP. Benefits of China’s efforts in gaseous pollutant control indicated by the bottom-up emissions and satellite observations 2000–2014. Atmos. Environ. 2016;136:43–53. doi: 10.1016/j.atmosenv.2016.04.013. [DOI] [Google Scholar]
- 44.Zhao Y, et al. Will PM control undermine China’s efforts to reduce soil acidification? Environ. Pollut. 2011;159:2726–2732. doi: 10.1016/j.envpol.2011.05.018. [DOI] [PubMed] [Google Scholar]
- 45.Xiong, Y. & Zhang, J. Runoff Zoning in China. (Science Press, 1995).
- 46.Ge X, Duan L. 2022. Critical loads for nitrogen and sulfur in China in 2015. National Tibetan Plateau Data Center. [DOI]
- 47.Duan L, Xie S, Zhou Z, Hao J. Critical loads of acid deposition on soil in China. Water Air Soil Pollut. 2000;118:35–51. doi: 10.1023/A:1005197414074. [DOI] [Google Scholar]
Associated Data
This section collects any data citations, data availability statements, or supplementary materials included in this article.
Data Citations
- Meng X, Wang H. 2018. China meteorological assimilation datasets for the SWAT model - soil temperature version 1.0 (2009-2013) National Tibetan Plateau Data Center. [DOI]
- Dai Y, Shangguan W. 2019. Dataset of soil properties for land surface modeling over China. National Tibetan Plateau Data Center. [DOI]
- 2018. Mesoscale Atmospheric Processes Branch/Laboratory for Atmospheres/Earth Sciences Division/Science and Exploration Directorate/Goddard Space Flight Center/NASA, and Earth System Science Interdisciplinary Center/University of Maryland. Research Data Archive at the National Center for Atmospheric Research. [DOI]
- Ge X, Duan L. 2022. Critical loads for nitrogen and sulfur in China in 2015. National Tibetan Plateau Data Center. [DOI]
Data Availability Statement
All calculations were done in ESRI ArcGIS 10.5 and no other computer code was used.






