Abstract
Background/Aims
The purpose of the current study was to examine the anti-inflammatory effects of CKD-506, a novel histone deacetylase 6 inhibitor, on human peripheral blood mononuclear cells (PBMCs) and CD4+ T cells and to explore the relationship between CKD-506 and gut epithelial barrier function.
Methods
Lipopolysaccharide-stimulated human PBMCs from inflammatory bowel disease (IBD) patients were treated with CKD-506, and tumor necrosis factor (TNF)-α expression was measured using an enzyme-linked immunosorbent assay. The proliferation of CD4+ T cells from IBD patients was evaluated using flow cytometric analysis. The effects of CKD-506 on gut barrier function in a cell line and colon organoids, based on examinations of mRNA production, goblet cell differentiation, and E-cadherin recovery, were investigated using quantitative reverse transcription polymerase chain reaction, immunofluorescence, and a fluorescein isothiocyanate-dextran permeability assay.
Results
Secretion of TNF-α, a pivotal pro-inflammatory mediator in IBD, by lipopolysaccharide-triggered PBMCs was markedly decreased by CKD-506 treatment in a dose-dependent manner and to a greater extent than by tofacitinib or tubastatin A treatment. E-cadherin mRNA expression and goblet cell differentiation increased significantly and dose-dependently in HT-29 cells in response to CKD-506, and inhibition of E-cadherin loss after TNF-α stimulation was significantly reduced both in HT-29 cells and gut organoids. Caco-2 cells treated with CKD-506 showed a significant reduction in barrier permeability in a dose-dependent manner.
Conclusions
The present study demonstrated that CKD-506 has anti-inflammatory effects on PBMCs and CD4 T cells and improves gut barrier function, suggesting its potential as a small-molecule therapeutic option for IBD. (Gut Liver, Published online September 27, 2022)
Keywords: HDAC6 inhibitor, Inflammatory bowel diseases, Barrier function, T-cell
INTRODUCTION
Inflammatory bowel disease (IBD) represents a group of chronic immune-mediated diseases of the gastrointestinal tract, characterized by recurrent inflammation and consequential damage of the gastrointestinal tract.1,2 IBD includes Crohn’s disease and ulcerative colitis (UC),3 which show both overlapping and distinct clinical and pathological characteristics.4 IBD is associated with lifelong relapsing inflammatory symptoms and disabling complications. However, the pathophysiology of IBD has not been clearly elucidated.5 Various therapeutic options are available,6 but the current medical treatments including aminosalicylates, corticosteroids, immunomodulators, and biologics such as anti-tumor necrosis factor (TNF)-α have shown limited clinical efficacy as well as a high incidence of side effects, such as increased infectious complications and drug resistance.7-9 Recently, tofacitinib, a Janus kinase inhibitor, has emerged as a small-molecule drug used for treating UC and has been found to be effective in inducing and maintaining remission.10 Tofacitinib decreases the proliferation of CD4+ T cells, inhibits the production of cytokines, such as interleukin (IL)-17 and interferon-γ,11-14 and increases the gut barrier by suppressing CLAUDIN2.15 Notwithstanding, the use of tofacitinib in IBD has several limitations including an increased risk of infection and long-term safety concerns.16 Thus, more efficacious and safer small-molecule medicines for IBD are necessary.17,18
The influence of epigenetics on the pathogenesis of IBD has been an area of intense interest for the past few decades.19 Histone deacetylases (HDACs) are a family of mostly ubiquitous enzymes that remove acetyl groups from lysines on histone proteins to regulate gene transcription.20 Various types of HDACs have been found to be closely associated with intestinal inflammation, and the specific functions of individual HDACs have been investigated through studies on HDAC inhibitors.21 Pan-HDAC inhibitors, or non-selective HDAC inhibitors, such as givinostat and suberoylanilide hydroxamic acid (also known as vorinostat), were the first to be studied.22 Although non-selective HDAC inhibitors show anti-inflammatory potential in vitro and in murine models, they have not been clinically used due to various adverse effects including diarrhea, nausea, and vomiting.1 In addition, the discovery of more severe adverse effects, such as bone marrow suppression, which leads to hematologic complications including neutropenia, anemia, and thrombocytopenia, have restricted the use of non-selective HDAC inhibitors to potential treatment of patients with malignancies.18,19 These issues have spurred the idea of blocking specific isoforms of HDAC instead of non-selective blocking of several HDACs. HDACs target numerous nuclear and cytoplasmic proteins that regulate the cell cycle, DNA repair, and inflammation. While the nuclear targets of HDAC are closely related to drug side effects of HDAC blockers, the cytoplasmic targets play a promising role in ameliorating inflammation with minimal side effects.1 Therefore, research on selective HDAC blockers that exclusively inhibit cytoplasmic targets is ongoing.19 Consequently, multiple studies have investigated isoform-specific HDAC inhibitors and have highlighted their therapeutic potential in intestinal inflammation.23,24 Among the 18 isoforms of HDAC, HDAC6 has been recognized as mediating tumorigenesis, neurodegeneration, and inflammation.1 HDAC6, which is localized to the cytoplasm, appears to be a promising candidate in IBD treatment. Several studies have shown that HDAC6 inhibitors exhibit remarkable anti-inflammatory and anti-cancerous effects both in vitro and in vivo.19,23-26 Tubastatin A is a representative HDAC6-selective inhibitor that has been widely studied for its potential in the treatment of neurodegenerative disorders, cancer, and chronic obstructive pulmonary disease and has not been found to elicit any obvious adverse reactions.27 However, its poor pharmacokinetic properties, potential genotoxicity, and tedious synthesis have limited its success in clinical trials.26-28 On the contrary, CKD-506, a novel HDAC6 inhibitor, has been found to show excellent isotype selectivity (>100-fold over other HDAC family members).25 Moreover, several reports showed that HDAC6 inhibitors confer protection in dextran sodium sulfate-induced colitis in mice.1,23 However, the effects of HDAC6 inhibitors on IBD have been unclear.29,30
CKD-506 is a HDAC6 inhibitor that shows highly specific anti-HDAC6 activity and is expected to show better efficacy than previously developed HDAC6 inhibitors in managing immune-mediated inflammatory diseases.31 CKD-506 was previously reported to decrease the production of numerous pro-inflammatory cytokines in the serum and kidneys in a murine systemic lupus erythematosus model.31 A phase I clinical trial of CKD-506 did not reveal notable safety issues (EudraCT number: 2016-002816-42). Previous studies have investigated the efficacy of CKD-506 in a murine colitis model and murine cell lines.1 However, the effects of CKD-506 on immune cells including T cells and on intestinal barrier function, which prevents unwanted excess immune response by protecting from contact of luminal antigens, have not been examined. Moreover, to the best of our knowledge, there has not yet been a study on the anti-inflammatory effect of CKD-506 using samples of IBD patients, although there are clear differences between mouse and human models in terms of drug responses.32 Therefore, we conducted an ex vivo and in vitro study with human blood samples and human cell lines to determine the efficacy of CKD-506 as an HDAC6 inhibitor in comparison with tubastatin A and tofacitinib, which are a widely-studied HDAC6 inhibitor and small-molecule drug for IBD, respectively.
Based on the necessity of exploring the mechanism of action of HDAC6 inhibitors in IBD treatment, the purpose of this study was to examine the effects of CKD-506 on immune cells including T cells and on gut barrier function in vitro. We explored the effects of CDK-506 on proliferation and inflammatory cytokine production in human CD4+ T cells and the effects of CKD-506 on barrier integrity and goblet cell differentiation in intestinal epithelial cells (IECs) and intestinal organoids.
MATERIALS AND METHODS
1. Study subjects
Samples were collected from disease-involved proximal colon specimens from patients with active UC at Severance Hospital, Seoul, Korea. Colon biopsy samples that were obtained from UC patients by colonoscopy (n=3) were used for establishment of colon organoids. Blood samples were obtained from UC (n=3) or Crohn’s disease (n=2) patients who had been newly diagnosed with IBD and had never been treated by immunosuppressants or anti-TNF drugs. Healthy control blood samples (n=4) were obtained from patients during medical checkups. All patients were free of other diseases including arthritis. The study was approved by the Institutional Review Board of Severance Hospital (IRB number: 4-2012-0302). All patients and controls provided written informed consent, and all methods were performed in accordance with relevant guidelines and regulations. Patient characteristics are described in Table 1.
Table 1.
Clinical and Demographic Characteristics of Inflammatory Bowel Disease Patients and Healthy Controls
| Characteristic | UC | CD | Healthy control |
|---|---|---|---|
| No. of patients | 6 | 2 | 4 |
| Male/female | 4/2 | 1/1 | 2/2 |
| Age, mean±SD, yr | 31.2±11.2 | 30.2±12.6 | 31.3±8.5 |
UC, ulcerative colitis; CD, Crohn’s disease.
2. Peripheral blood mononuclear cell (PBMC) isolation, cell culture, and enzyme-linked immunosorbent assay
Blood samples were centrifuged with Ficoll Paque Plus (GE Healthcare Life Science, Uppsala, Sweden) and Leucosep (Greiner Bio-One, Kremsmünster, Austria). Red blood cells were removed with RBC Lysis Buffer (BioLegend, San Diego, CA, USA). Separated PBMCs were cultured in 12-well plates (Corning, NY, USA) at a density of 1×105 cells per well in Roswell Park Memorial Institute medium (RPMI) supplemented with 10% heat-inactivated fetal bovine serum (FBS) and 1% penicillin/streptomycin (Thermo Fisher Scientific, Pittsburgh, PA, USA) in a humidified 37℃ incubator in 5% CO2 and stimulated with lipopolysaccharide (LPS). All drugs (tofacitinib, Janus kinase inhibitor, and tubastatin A) were kindly provided by Chong Kun Dang Pharmaceuticals (Seoul, Korea).
To evaluate cytokine levels, PBMC cultured media was collected and processed using the human TNF-α enzyme-linked immunosorbent assay kit (BioLegend). All procedures were performed according to the manufacturer’s instructions. Human colon carcinoma cell lines HT-29 (HTB-38TM; Korea Cell Line Bank, Seoul, Korea), HT29-LuciaTM AhR cells (InvivoGen, San Diego, CA, USA), and Caco-2 (HTB-37TM; American Type Culture Collection, Manassas, VA, USA), which are widely used intestinal epithelial cell lines in vitro, were maintained at 37°C in RPMI 1640 (SH30027.FS, HyCloneTM, Logan, UT, USA) or Dulbecco’s modified Eagle’s medium (SH30243.FS, HyCloneTM) containing 10% heat-inactivated FBS (26140-079; Ab Frontier, Seoul, Korea) and 1% penicillin-streptomycin solution (CA005-100; GenDEPOT, Katy, TX, USA) in a humidified 37℃ incubator with 5% CO2, respectively.
3. T cell proliferation test and flow cytometric analysis
CD4+ T cells were enriched with CD4 MicroBeads, Human (Miltenyi Biotec, Bergisch Gladbach, Germany) and stained with CellTrace Violet (Thermo Fisher Scientific). After staining, CD4+ T cells were activated by pre-coated anti-human CD3 antibody (clone: OKT3) (Thermo Fisher Scientific) for 5 days in RPMI medium supplemented with 10% heat-inactivated FBS and 1% penicillin/streptomycin in a humidified 37℃ incubator of 5% CO2. Cells stained with anti-CD3 APC-Cy7 antibody and anti-CD4 fluorescein isothiocyanate (FITC) antibody (Thermo Fisher Scientific) were analyzed by FACSVerse (BD Bioscience, San Jose, NJ, USA).
4. RNA extraction and quantitative real-time reverse transcription polymerase chain reaction
Total RNA was extracted using TRIzol Reagent (Thermo Fisher Scientific) and reverse-transcribed using a High-Capacity cDNA Reverse Transcription Kit (Thermo Fisher Scientific) according to the provided protocol. Amplification was performed using SYBR Green Master Mix (Thermo Fisher Scientific) for 45 cycles using the following thermocycling steps: 95℃ for 30 seconds, 60℃ to 63℃ for 30 seconds, and 72℃ for 40 seconds. All real-time polymerase chain reactions were performed using the relative standard curve. Results are presented as fold change compared with the control sample after normalization to the level of β-actin mRNA. Primers are listed in Table 2.
Table 2.
Human Primers Used for qRT-PCR
| Gene | Sequence (5'-3') |
|---|---|
| β-Actin | F: CTCTTCCAGCCTTCCTTCCTG |
| R: CAGCACTGTGTTGGCGTACAG | |
| KLF4 | F: CGGACATCAACGACGTGAG |
| R: GACGCCTTCAGCACGAACT | |
| E-cadherin | F: AGCCATGTACGTTGCTATCC |
| R: CGTAGCACAGCTTCTCCTTAAT | |
| LL37 | F: AGGATTGTGACTTCAAGAAGGACG |
| R: GTTTATTTCTCAGAGCCCAGAAGC |
qRT-PCR, quantitative reverse transcription polymerase chain reaction; F, forward primer; R, reverse primer.
5. Organoid culture
After at least six biopsy samples were collected, washed with ice-cold phosphate-buffered saline, and stripped of the underlying muscle layers with surgical scissors, tissues were chopped into approximately 5-mm pieces and further washed with ice-cold phosphate-buffered saline. Organoid culture was performed as previous study.33,34 Briefly, crypt isolation was performed using Gentle Cell Dissociation Reagent (Stemcell Technologies, Vancouver, BC, Canada). Isolated crypts were embedded in Matrigel (Corning) at a density of 1,000 per 50 µL Matrigel and seeded in 12-well plates. Matrigel was incubated at 37℃. After the Matrigel hardened, crypts were cultured with IntestiCult Organoid Growth Medium (Human) (Stemcell Technologies) supplemented with Y-27632 dihydrochloride (Sigma-Aldrich, St. Louis, MO, USA).
6. Immunofluorescence and Alcian blue staining
Organoids and HT-29 cells were stained with Alexa Fluor 488-conjugated anti-E-cadherin antibody (24E10) (Cell Signaling Technology, Berkeley, CA, USA) and Alexa Fluor 488-conjugated Zo-1 antibody, and nuclei were counterstained with 4',6-diamidino-2-phenylindole (DAPI; Thermo Fisher Scientific). Images were obtained at Yonsei Advanced Imaging Center in cooperation with Carl Zeiss Microscopy, Yonsei University College of Medicine, using an LSM780 confocal microscope (Carl Zeiss, Oberkochen, Germany).
Alcian blue staining was performed using an Alcian Blue Stain Kit (ab150662; Abcam, Cambridge, MA, USA) according to the manufacturer’s instructions.
7. Fluorescein isothiocyanate-dextran permeability assay
Caco-2 cell monolayers cultured on transwell chambers (0.4 µm pore, 3460, Corning) were stimulated with recombinant human TNF-α (40 ng/mL) (R&D Systems, Minneapolis, MN, USA) and treated with CKD-506, tofacitinib, or tubastatin A. After 48 hours of exposure, FITC-dextran (4 kDa) was applied to the transwell chambers. The basolateral media was collected after 2 hours and transferred to 96-well microplates (Berthold Technologies, Bad Wildbad, Germany). The fluorescence intensity of basolateral media was measured with Thermo Fisher Scientific Varioskan® Flash.
8. Luciferase assay for AHR promoter activity
HT29-LuciaTM AhR cells were plated into 96-well plate at a density of 1×105 cells and pre-treated with CKD-506 (0.1, 1.0, or 3.0 µM), tofacitinib (1.0 µM), or tubastatin A (1.0 µM) for 18 hours. Luciferase assay was measured according to the manufacturer’s protocol, and the results are expressed in terms of relative luciferase activity.
9. Statistical analysis
Experimental results were expressed as mean value and standard error of the mean. GraphPad software (La Jolla, CA, USA) was used for statistical analysis. We tested normality of data and the significance of the differences between the test conditions was assessed using Mann-Whitney test or Tukey's multiple comparisons post-test. The p-values <0.05 were considered statistically significant.
RESULTS
1. CKD-506 suppresses CD4+ T cell proliferation and strongly inhibits TNF-α production in LPS-stimulated PBMCs of IBD patients
As CD4+ T cells, which are involved in the pathophysiology of IBD, are a major source of TNF-α production, we evaluated the relationship between CD4+ T cells and CKD-506. To determine the effects of CKD-506 on CD4+ T cell proliferation, cells were evaluated by flow cytometeric analysis after treatment with CKD-506 (0.1, 1.0, or 3.0 µM) or positive controls (tofacitinib, Janus kinase inhibitor, and tubastatin A, HDAC6 inhibitor) (Fig. 1A). A dose-dependent inhibition of T cell proliferation by CKD-506 was shown in the IBD patient group as well as the healthy control group. T cell proliferation was drastically inhibited when treated with tofacitinib at 1.0 µM but not when treated with tubastatin A.
Fig. 1.
CKD-506 suppresses CD4+ T-cell proliferation and potentially inhibits tumor necrosis factor (TNF)-α production in lipopolysaccharide (LPS)-stimulated peripheral blood mononuclear cells (PBMCs). (A) CD4+ T cells were isolated from blood samples of newly diagnosed inflammatory bowel disease (IBD) patients who had never been treated with immunosuppressants or anti-TNF drugs (n=5) and of healthy controls (n=4) using T-cell isolation kit and were stimulated with an anti-CD3 antibody (1 µg/mL) for 5 days with or without CKD-506 (0.1, 1.0, or 3.0 µM), tofacitinib (1.0 µM), or tubastatin A (1.0 µM). Cell proliferation was examined using cell trace violet and analyzed by flow cytometric analysis after staining with anti-CD3 and anti-CD4 antibodies. (B) TNF-α production by PBMCs from IBD patients was measured by an enzyme-linked immunosorbent assay after LPS stimulation and treatment with CKD-506, tofacitinib, or tubastatin A for 24 hours. TNF-α secretion was significantly reduced by CKD-506 in LPS-stimulated PBMCs in a dose-dependent manner (n=2/group). Data are expressed as the mean±standard error of the mean . Statistical significance was assessed using the Mann-Whitney test.
DMSO, dimethyl sulfoxide. *p<0.05, †p<0.01.
Defects in barrier function of the intestinal epithelium allow penetration of pathogenic bacteria through the epithelium, which eventually invade the bloodstream and cause systemic inflammation.35 LPS, which is an endotoxin found in the outer membrane of Gram-negative bacteria, induces TNF-α production by stimulating PBMCs in blood.36 To examine the influence of CKD-506 on LPS-triggered inflammatory cytokine production in PBMCs of IBD patients, TNF-α level was measured by enzyme-linked immunosorbent assay after LPS stimulation and CKD-506 treatment. TNF-α secretion was reduced by CKD-506 in LPS-triggered PBMCs in a dose-dependent manner (Fig. 1B).
2. CKD-506 induces expression of genes related to intestinal epithelial barrier function and goblet cell differentiation in IECs
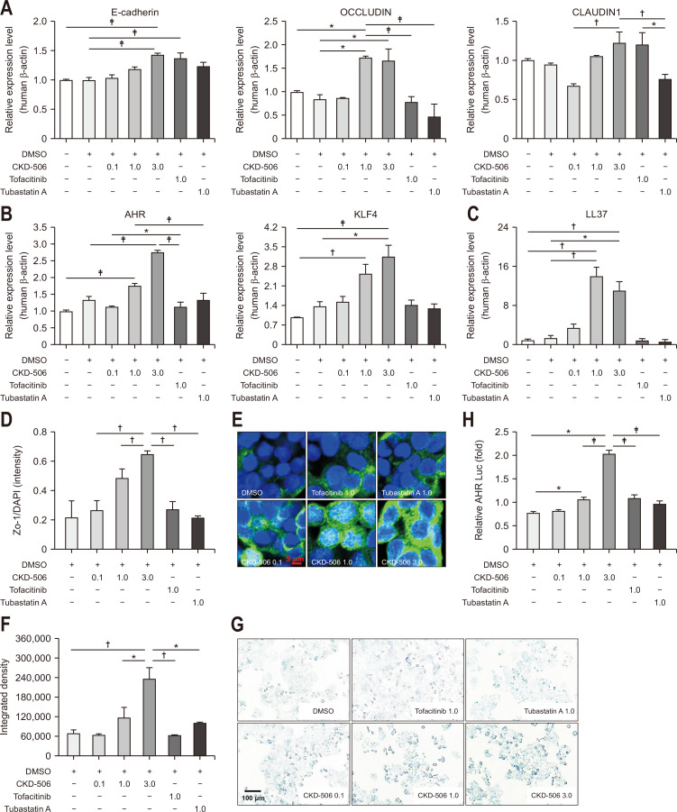
IECs, which are involved in the initial pathogenesis of IBD-associated inflammation,2,37 were identified as a main target of HDAC6 inhibitor in previous studies.1,2 To evaluate the effects of CKD-506 on IECs, mRNA expression of genes associated with gut barrier function in HT-29 cells (an IEC cell line) was measured (Fig. 2A-C). The mRNA expressions of E-cadherin, OCCLUDIN, and CLAUDIN1 increased in a dose-dependent manner in cells treated with CKD-506 (Fig. 2A). Consistently, immunofluorescence stain showed that Zo-1 was increased in CKD-506-treated groups, compared to control or tofacitinib groups (Fig. 2D and E). mRNA expression of aryl hydrocarbon receptor (AHR) and Krüppel-like factor 4 (KLF4), transcription factors that induces IL-22 and goblet cell differentiation, respectively, was also increased, in a dose-dependent manner, in HT-29 cells treated with CKD-506 but not those treated with tofacitinib or tubastatin (Fig. 2B). We noted no significant changes in gene expression of peroxisome proliferator-activated receptor γ (PPARγ) in the normal state of HT-29 cells (data not shown). The mRNA of cathelicidin (LL-37), an antimicrobial peptide, was expressed at higher level after CKD-506 treatment compared with tofacitinib or tubastatin A treatment (Fig. 2C). These results suggest that CKD-506 induces expression of genes related to intestinal epithelial barrier function.
Fig. 2.
CKD-506 induces expression of genes related to intestinal epithelial barrier function. (A-C) mRNA expression in HT-29 cells (intestinal epithelial cell line) was measured by quantitative reverse transcription polymerase chain reaction 4 hours after treatment with CKD-506 (0.1, 1.0, or 3.0 µM), tofacitinib (1.0 µM), or tubastatin A (1.0 µM). (A) mRNA expression of junction proteins (E-cadherin, OCCLUDIN, and CLAUDIN1). (B) mRNA expression of goblet cell differentiation-related genes (AHR and KLF4). (C) mRNA expression of an antimicrobial peptide (LL37). Data are expressed as the mean±SEM (n=3/groups). (D-G) HT-29 cells were treated with CKD-506 (0.1, 1.0, or 3.0 µM), tofacitinib (1.0 µM), or tubastatin A (1.0 µM) for 24 hours, after which immunofluorescence, Alcian blue staining, and a reporter assay were performed. (D, E) The intensity of Zo-1 staining in HT-29 cells with fluorescent antibodies against Zo-1 (green color) in groups treated by CKD-506, tofacitinib, or tubastatin A was analyzed by ZEN software. Nuclei were counterstained with DAPI (blue). Data are expressed as the mean±SEM (n=3/groups). Representative images of Zo-1 immunofluorescence staining (original magnification, ×1,600). (F) The intensity of mucin production in HT-29 cells according to Alcian blue staining in groups treated by CKD-506, tofacitinib, or tubastatin A was analyzed by ImageJ. Data are expressed as the mean±SEM (n=2/groups). (G) Representative images of Alcian blue staining (original magnification, ×200). (H) Reporter assay for AHR promoter activity. Statistical significance was assessed using the Tukey's multiple comparisons post-test.
DMSO, dimethyl sulfoxide; AHR, aryl hydrocarbon receptor; KLF4, Krüppel-like factor 4; SEM, standard error of the mean. *p<0.05, †p<0.01, ‡p<0.005.
To further investigate the relationship between CKD-506 and differentiation of goblet cells, mucin production was analyzed after Alcian blue staining. The integrated density of mucin significantly increased in a dose-dependent manner in cells treated with different doses of CKD-506 (Fig. 2F and G). HT-29 cells treated with 1.0 µM CKD-506 and 1.0 µM tubastatin A produced more mucin than cells treated with 1.0 µM tofacitinib, although the difference was not statistically significant.
AHR, an important transcription factor for barrier function, blocks epithelial-mesenchymal transition and E-cadherin reduction in epithelial cells.38 To confirm the regulation by AHR, we performed AHR-promoter assay using HT29-AHR-reporter cells. We found that CKD-506 significantly induced the gene expression and promoter activity of AHR in HT-29 cells (Fig. 2H). Taken together, these results indicate that CKD-506 enhances intestinal epithelial barrier function and improves the function of goblet cells.
3. CKD-506 maintains intestinal epithelial barrier function in IECs and intestinal organoids
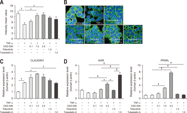
E-cadherin is a key component of the adherens junction that is essential to maintaining normal gut epithelial barrier function.39 The increase in mRNA expression of E-cadherin in HT-29 cells treated with CKD-506, as shown in Fig. 2, led us to investigate the association between CKD-506 and gut barrier function. For a closer examination of the influence of CKD-506 on E-cadherin, the expression of E-cadherin in HT-29 after TNF-α stimulation followed by CKD-506 treatment was analyzed using immunofluorescence. Under the same condition of TNF-α stimulation, HT-29 cells treated with a high dose (3.0 µM) of CKD-506 showed significantly higher E-cadherin expression than HT-29 cells without small-molecule treatment (Fig. 3A). The representative immunofluorescence results from each group are demonstrated in Fig. 3B. Treatment with CKD-506 (1.0 µM) showed better efficacy of barrier function restoration than did tubastatin A of the same concentration.
Fig. 3.
CKD-506 restores intestinal epithelial barrier function in HT-29 cells by increasing E-cadherin expression. (A) Immunostaining for E-cadherin in HT-29 cells. HT-29 cells were treated with CKD-506 (0.1, 1.0, or 3.0 µM), tofacitinib (1.0 µM), or tubastatin A (1.0 µM) with or without tumor necrosis factor (TNF)-α (40 ng/mL) for 48 hours. (B) Representative images of E-cadherin staining. E-cadherin and nuclei are stained with Alexa Fluor 488 (green) and DAPI (blue), respectively (original magnification, ×400). (C, D) mRNA expression in HT-29 cells was measured by quantitative reverse transcription polymerase chain reaction 4 hours after treatment with CKD-506 (0.1, 1.0, or 3.0 µM), tofacitinib (1.0 µM), or tubastatin A (1.0 µM). (C) mRNA expression of CLAUDIN1. (D) mRNA expression of goblet cell differentiation-related genes (AHR and PPARγ). Data are expressed as the mean±standard error of the mean (n=3/groups). Statistical significance was assessed using one-way analysis of variance followed by the Tukey's multiple comparisons post-test.
AHR, aryl hydrocarbon receptor; PPARγ, peroxisome proliferator-activated receptor γ. *p<0.05, †p<0.01, ‡p<0.005.
Intestinal organoids are three-dimensional tissues that have epithelial regenerative capacity and exhibit the same in vivo functions, including mucus production and absorptive and secretory functions, in vitro.40 Therefore, we further examined the effect of CKD-506 on gut barrier function using an immunofluorescence study with colon organoids. When given the same concentration (1.0 µM) of treatment after TNF-α stimulation, organoids treated with CKD-506 showed significantly higher E-cadherin restoration than those treated with tofacitinib (Fig. 4A and B).
Fig. 4.
CKD-506 restores barrier function in the colon and inhibits permeability. HT-29 cells were treated with CKD-506 (0.1, 1.0, or 3.0 µM), tofacitinib (1.0 µM), or tubastatin A (1.0 µM). (A, B) The effect of CKD-506 on restoration of gut barrier function was examined using immunofluorescence analysis of colon organoids. Organoids were treated with CKD-506 (0.1, 1.0, or 3.0 µM), tofacitinib (1.0 µM), or tubastatin A (1.0 µM) with or without tumor necrosis factor (TNF)-α (40 ng/mL) for 24 hours. (A) Representative images of E-cadherin staining. E-cadherin and nuclei are stained with Alexa Fluor 488 (green) and DAPI (blue), respectively (original magnification, ×400). (B) Densitometric analysis of E-cadherin staining. (C) A fluorescein isothiocyanate (FITC)-dextran permeability assay was performed on Caco-2 cells treated with CKD-506, tofacitinib, or tubastatin A with or without TNF-α for 24 hours. Data are expressed as the mean±standard error of the mean (n=3/groups). Statistical significance was assessed using one-way analysis of variance followed by the Tukey's multiple comparisons post-test. *p<0.05, †p<0.01, ‡p<0.005.
To identify the intestinal epithelial barrier function in another cell line, we stimulated Caco-2 cells with TNF-α and investigated related gene expression. Interestingly, HDAC6 inhibitors CKD-506 and tubastatin both significantly increased AHR expression, whereas tofacitinib did not. Meanwhile, only CKD-506 significantly increased CLAUDIN1 and PPARγ expression, while tofacitinib and tubastatin did not (Fig. 3C and D).
To investigate the direct impact of CKD-506 on cell permeability, a FITC-dextran permeability assay was performed on Caco-2 cells, in which permeability was triggered by TNF-α, followed by treatment with CKD-506, tofacitinib, or tubastatin A. All groups treated with different concentrations of CKD-506 showed restoration of barrier function (Fig. 4C). A dose-response relationship regarding the restoration of epithelial barrier function was demonstrated with high statistical significance. Taken together, these results suggest that CKD-506 has the potential to restore gut barrier function.
DISCUSSION
A previous study suggested that HDAC6 affects CD4+ T cell activation, while another study suggested that HDAC6 deficiency had no obvious effect on CD4+ T cell development in murine models.41,42 To investigate the influence of HDAC6 on CD4+ T cells, we conducted an ex vivo study on CD4+ T cells from IBD patients and healthy controls, stimulating CD4+ T cells with CD3 antibodies and examining proliferation. Tofacitinib has been shown to suppress CD4+ T cell proliferation by modulating critical pathways involving IL-2 and IL-7 signaling.38,43 Therefore, we investigated whether CKD-506 would have a similar effect on CD4+ T cell proliferation. CKD-506 showed notable efficacy in inhibiting CD4+ T cell proliferation in a dose-dependent manner. The inhibition on T cell proliferation by CKD-506 was clear in the ex vivo study using samples of IBD patients as well as a healthy control group; in contrast, tubastatin A did not inhibit T cell proliferation. However, tofacitinib at the same concentration (1.0 µM) showed higher efficacy than CKD-506 in all groups. However, comparing the efficacy of CKD-506 and tofacitinib at the same concentration might not be accurate due to the possible difference in target pathways and mechanisms of the two small-molecules. We found that a higher concentration (3.0 µM) of CKD-506 demonstrated a similar efficacy to that of tofacitinib at a lower concentration (1.0 µM). Interestingly, we found that CKD-506 inhibits the production of inflammatory cytokines in LPS-stimulated PBMCs. TNF-α secretion of LPS-triggered PBMCs was significantly decreased by CKD-506, while tofacitinib and tubastatin A did not considerably inhibit TNF-α production. This is in line with the finding that tofacitinib is a non-TNF-α inhibitor that is used for treatment of patients with inadequate response to TNF-α inhibitors.39,44 IECs are the key structure of an intact mucosal barrier, and damage to epithelial barrier function is considered the main pathogenesis event in IBD.40,45 In addition, previous studies have shown that pan-HDAC inhibitors, such as givinostat and vorinostat, are beneficial to gut barrier function by facilitating tissue regeneration and barrier protection.2 Therefore, we investigated the relationships between CKD-506 and IECs. In our in vitro study with HT-29 cells, CKD-506 treatment dose-dependently increased the mRNA expression of tight-junction molecules (E-cadherin, OCCLUDIN, and CLAUDIN1), antimicrobial peptide (LL37), and transcription factors (AHR, KLF4, and PPARγ), all of which are related to intestinal epithelial barrier functions. HDAC6 inhibitors exert their effects by acting on transcription factors.46 Researchers have reported that epigenetic changes by HDAC inhibitor, such as MS-275 (an HDAC1 and HDAC3 inhibitor), can change the splicing pattern of E-cadherin.47 The gene expression of AHR, a basic-helix-loop helix transcription factor involved in cell adhesion, is also epigenetically regulated by pan-HDAC inhibitors such as trichostatin A.48,49 HDAC inhibition by HDAC inhibitors such as TAS and SK7041 induces KLF4 in IECs.50,51 PPARγ, a subgroup of ligand-activated nuclear receptors, plays critical roles in cell differentiation and apoptosis. PPARγ directly binds to the PPAR response element within the KLF4 promoter and upregulates the expression of KLF4 transcription factors that induce goblet cell differentiation.52,53 Interestingly, in this study, the increase of mucin production in cells treated with CKD-506 was even greater than that of cells treated with tofacitinib or tubastatin. Therefore, the increase of mucin production in human IEC cell lines as well as the increase in expression of mRNA related to gut barrier function by CKD-506 observed in this study suggests that CKD-506 could positively affect gut barrier function.
Pro-inflammatory cytokines such as TNF-α and interferon-γ affect the expression of tight-junction proteins in IECs and disrupt intestinal barrier function.54,55 The mRNA expression of E-cadherin was highly increased in cells treated with CKD-506. E-cadherin is a key component of the adherens junction, making it essential in normal gut barrier function.35,39 Our in vitro study showed that TNF-α-stimulated HT-29 cells recovered E-cadherin production more drastically when treated with CKD-506. Similar results regarding CKD-506 and E-cadherin were shown in our ex vivo study with intestinal organoids. After TNF-α stimulation, organoids treated with CKD-506 showed significantly inhibited E-cadherin loss, while those treated with tofacitinib or tubastatin A showed no significant suppression of E-cadherin loss. Consequently, we investigated the impact of CKD-506 on the epithelial barrier itself. By conducting a FITC-dextran permeability assay on Caco-2 cells triggered by TNF-α, the direct impact of CKD-506 on tight-junction was demonstrated. Caco-2 cells treated with CKD-506 showed suppression of permeability in a dose-dependent manner with high statistical significance, and CKD-506 showed better efficacy than tubastatin A. Therefore, the current study provides in vitro and ex vivo evidence that CKD-506 accelerates E-cadherin recovery in IECs damaged by inflammation, possibly promoting epithelial barrier restoration.
Many previous studies have demonstrated that HDAC6 inhibitors suppress pro-inflammatory cytokine production in vitro, and several studies have shown that HDAC6 inhibition suppresses murine CD4+ T cell activation in vivo. However, to our knowledge, the current study is the first to provide ex vivo evidence on the effect of an HDAC6 inhibitor on human CD4+ T cell proliferation of IBD patients. In addition, we provided evidence, both in vitro and ex vivo, regarding the influence of HDAC6 inhibitors on the restoration of gut epithelial barrier function. Most importantly, our findings revealed the anti-inflammatory and barrier-restoring potentials of CKD-506, showing comparative results with those of tofacitinib and tubastatin A. While our study focused on the short-term effects of CKD-506, the long-term effects of CKD-506 and the duration of the anti-inflammatory and barrier-restoring effects of CKD-506 remain to be investigated. Further research on the long-term effect and duration of effect of CKD-506 should be conducted.
In conclusion, we showed that CKD-506 suppresses TNF-α production in immune cells and CD4+ T cell proliferation and has potential in restoring intestinal epithelial function to a more effective level than other HDAC6 inhibitors. Our findings indicate that CKD-506 is a promising and competent candidate for small-molecule medicine for IBD treatment.
ACKNOWLEDGEMENTS
This work was supported by a National Research Foundation of Korea (NRF) grant funded by the Korean government (MSIT) (2020R1A2C2003638).
Footnotes
CONFLICTS OF INTEREST
J.H.C. is an editorial board member of the journal but was not involved in the peer reviewer selection, evaluation, or decision process of this article. No other potential conflicts of interest relevant to this article were reported.
AUTHOR CONTRIBUTIONS
Study concept and design: H.W.M., J.H.C., S.W.K. Data acquisition: J.Y.L., H.W.M. Data analysis and interpretation: J.Y.L., H.W.M., S.W.K. Drafting of the manuscript: J.Y.L., S.W.K. Critical revision of the manuscript for important intellectual content: J.H.C. Statistical analysis: J.Y.L., H.W.M., S.W.K. Obtained funding: J.H.C. Technical or material support: I.S.P., M.S., J.H.K., K.H.R., J.S. Study supervision: S.W.K., J.H.C. Approval of final manuscript: all authors.
REFERENCES
- 1.Lee JW, Lee SM, Chun J, et al. Novel histone deacetylase 6 inhibitor CKD-506 inhibits NF-κB signaling in intestinal epithelial cells and macrophages and ameliorates acute and chronic murine colitis. Inflamm Bowel Dis. 2020;26:852–862. doi: 10.1093/ibd/izz317. [DOI] [PubMed] [Google Scholar]
- 2.Friedrich M, Gerbeth L, Gerling M, et al. HDAC inhibitors promote intestinal epithelial regeneration via autocrine TGFβ1 signalling in inflammation. Mucosal Immunol. 2019;12:656–667. doi: 10.1038/s41385-019-0135-7. [DOI] [PubMed] [Google Scholar]
- 3.Kim JM, Cheon JH. Pathogenesis and clinical perspectives of extraintestinal manifestations in inflammatory bowel diseases. Intest Res. 2020;18:249–264. doi: 10.5217/ir.2019.00128.29f5b5ca6e284759a19dc61d35c7fe84 [DOI] [PMC free article] [PubMed] [Google Scholar]
- 4.Bernstein CN, Fried M, Krabshuis JH, et al. World Gastroenterology Organization Practice Guidelines for the diagnosis and management of IBD in 2010. Inflamm Bowel Dis. 2010;16:112–124. doi: 10.1002/ibd.21048. [DOI] [PubMed] [Google Scholar]
- 5.Mizoguchi E, Low D, Ezaki Y, Okada T. Recent updates on the basic mechanisms and pathogenesis of inflammatory bowel diseases in experimental animal models. Intest Res. 2020;18:151–167. doi: 10.5217/ir.2019.09154.ef11dc7b229745468f1359d9ce213bd1 [DOI] [PMC free article] [PubMed] [Google Scholar]
- 6.Lee J, Im JP, Han K, et al. Changes in direct healthcare costs before and after the diagnosis of inflammatory bowel disease: a nationwide population-based study. Gut Liver. 2020;14:89–99. doi: 10.5009/gnl19023. [DOI] [PMC free article] [PubMed] [Google Scholar]
- 7.Kim JH, Ahn JB, Kim DH, et al. Glutathione S-transferase theta 1 protects against colitis through goblet cell differentiation via interleukin-22. FASEB J. 2020;34:3289–3304. doi: 10.1096/fj.201902421R. [DOI] [PubMed] [Google Scholar]
- 8.Saruta M, Park DI, Kim YH, et al. Anti-MAdCAM-1 antibody (PF-00547659) for active refractory Crohn's disease in Japanese and Korean patients: the OPERA study. Intest Res. 2020;18:45–55. doi: 10.5217/ir.2019.00039.8e950db4b8e944d991d82953a08c39ae [DOI] [PMC free article] [PubMed] [Google Scholar]
- 9.Lee YI, Park Y, Park SJ, Kim TI, Kim WH, Cheon JH. Comparison of long-term outcomes of inflixifmab versus adalimumab treatment in biologic-naïve patients with ulcerative colitis. Gut Liver. 2021;15:232–242. doi: 10.5009/gnl19433. [DOI] [PMC free article] [PubMed] [Google Scholar]
- 10.Fernández-Clotet A, Castro-Poceiro J, Panés J. Tofacitinib for the treatment of ulcerative colitis. Expert Rev Clin Immunol. 2018;14:881–892. doi: 10.1080/1744666X.2018.1532291. [DOI] [PubMed] [Google Scholar]
- 11.Yamaoka K, Maeshima K, Kubo S, Sonomoto K, Tanaka Y. Anti-rheumatic effect of JAK-inhibitors. Nihon Rinsho Meneki Gakkai Kaishi. 2012;35:112–117. doi: 10.2177/jsci.35.112. [DOI] [PubMed] [Google Scholar]
- 12.Maeshima K, Yamaoka K, Kubo S, et al. The JAK inhibitor tofacitinib regulates synovitis through inhibition of interferon-γ and interleukin-17 production by human CD4+ T cells. Arthritis Rheum. 2012;64:1790–1798. doi: 10.1002/art.34329. [DOI] [PubMed] [Google Scholar]
- 13.Veale DJ, McGonagle D, McInnes IB, et al. The rationale for Janus kinase inhibitors for the treatment of spondyloarthritis. Rheumatology (Oxford) 2019;58:197–205. doi: 10.1093/rheumatology/key070. [DOI] [PMC free article] [PubMed] [Google Scholar]
- 14.Eyerich S, Eyerich K, Cavani A, Schmidt-Weber C. IL-17 and IL-22: siblings, not twins. Trends Immunol. 2010;31:354–361. doi: 10.1016/j.it.2010.06.004. [DOI] [PubMed] [Google Scholar]
- 15.Sayoc-Becerra A, Krishnan M, Fan S, et al. The JAK-inhibitor tofacitinib rescues human intestinal epithelial cells and colonoids from cytokine-induced barrier dysfunction. Inflamm Bowel Dis. 2020;26:407–422. doi: 10.1093/ibd/izz266. [DOI] [PMC free article] [PubMed] [Google Scholar]
- 16.Curtis JR, Regueiro M, Yun H, et al. Tofacitinib treatment safety in moderate to severe ulcerative colitis: comparison of observational population cohort data from the IBM MarketScan® Administrative Claims Database with tofacitinib trial data. Inflamm Bowel Dis. 2021;27:1394–1408. doi: 10.1093/ibd/izaa289. [DOI] [PMC free article] [PubMed] [Google Scholar]
- 17.Mohamed ME, Elsayed SA, Madkor HR, Eldien HM, Mohafez OM. Yarrow oil ameliorates ulcerative colitis in mice model via regulating the NF-κB and PPAR-γ pathways. Intest Res. 2021;19:194–205. doi: 10.5217/ir.2020.00021.7c9dd8fc9e9e42f7a53ef1043fafc2cb [DOI] [PMC free article] [PubMed] [Google Scholar]
- 18.Park IS, Son M, Ma HW, et al. Succinate-treated macrophages attenuate dextran sodium sulfate colitis in mice. Intest Res. 2021;19:349–353. doi: 10.5217/ir.2020.00075.f4a3a9f014464e0883d9dd5109336842 [DOI] [PMC free article] [PubMed] [Google Scholar]
- 19.Ventham NT, Kennedy NA, Nimmo ER, Satsangi J. Beyond gene discovery in inflammatory bowel disease: the emerging role of epigenetics. Gastroenterology. 2013;145:293–308. doi: 10.1053/j.gastro.2013.05.050. [DOI] [PMC free article] [PubMed] [Google Scholar]
- 20.Felice C, Lewis A, Armuzzi A, Lindsay JO, Silver A. Review article: selective histone deacetylase isoforms as potential therapeutic targets in inflammatory bowel diseases. Aliment Pharmacol Ther. 2015;41:26–38. doi: 10.1111/apt.13008. [DOI] [PubMed] [Google Scholar]
- 21.Wang B, Rao YH, Inoue M, et al. Microtubule acetylation amplifies p38 kinase signalling and anti-inflammatory IL-10 production. Nat Commun. 2014;5:3479. doi: 10.1038/ncomms4479. [DOI] [PMC free article] [PubMed] [Google Scholar]
- 22.Wang L, de Zoeten EF, Greene MI, Hancock WW. Immunomodulatory effects of deacetylase inhibitors: therapeutic targeting of FOXP3+ regulatory T cells. Nat Rev Drug Discov. 2009;8:969–981. doi: 10.1038/nrd3031. [DOI] [PMC free article] [PubMed] [Google Scholar]
- 23.Do A, Reid RC, Lohman RJ, Sweet MJ, Fairlie DP, Iyer A. An HDAC6 inhibitor confers protection and selectively inhibits B-cell infiltration in DSS-induced colitis in mice. J Pharmacol Exp Ther. 2017;360:140–151. doi: 10.1124/jpet.116.236711. [DOI] [PubMed] [Google Scholar]
- 24.Liu T, Wang R, Xu H, Song Y, Qi Y. A highly potent and selective histone deacetylase 6 inhibitor prevents DSS-induced colitis in mice. Biol Pharm Bull. 2017;40:936–940. doi: 10.1248/bpb.b16-01023. [DOI] [PubMed] [Google Scholar]
- 25.Li Y, Shin D, Kwon SH. Histone deacetylase 6 plays a role as a distinct regulator of diverse cellular processes. FEBS J. 2013;280:775–793. doi: 10.1111/febs.12079. [DOI] [PubMed] [Google Scholar]
- 26.Choi EW, Song JW, Ha N, Choi YI, Kim S. CKD-506, a novel HDAC6-selective inhibitor, improves renal outcomes and survival in a mouse model of systemic lupus erythematosus. Sci Rep. 2018;8:17297. doi: 10.1038/s41598-018-35602-1. [DOI] [PMC free article] [PubMed] [Google Scholar]
- 27.Butler KV, Kalin J, Brochier C, Vistoli G, Langley B, Kozikowski AP. Rational design and simple chemistry yield a superior, neuroprotective HDAC6 inhibitor, tubastatin A. J Am Chem Soc. 2010;132:10842–10846. doi: 10.1021/ja102758v. [DOI] [PMC free article] [PubMed] [Google Scholar]
- 28.Haggarty SJ, Koeller KM, Wong JC, Grozinger CM, Schreiber SL. Domain-selective small-molecule inhibitor of histone deacetylase 6 (HDAC6)-mediated tubulin deacetylation. Proc Natl Acad Sci U S A. 2003;100:4389–4394. doi: 10.1073/pnas.0430973100. [DOI] [PMC free article] [PubMed] [Google Scholar]
- 29.Olaharski AJ, Ji Z, Woo JY, et al. The histone deacetylase inhibitor trichostatin a has genotoxic effects in human lymphoblasts in vitro. Toxicol Sci. 2006;93:341–347. doi: 10.1093/toxsci/kfl068. [DOI] [PubMed] [Google Scholar]
- 30.Beier UH, Wang L, Han R, Akimova T, Liu Y, Hancock WW. Histone deacetylases 6 and 9 and sirtuin-1 control Foxp3+ regulatory T cell function through shared and isoform-specific mechanisms. Sci Signal. 2012;5:ra45. doi: 10.1126/scisignal.2002873. [DOI] [PMC free article] [PubMed] [Google Scholar]
- 31.Falkenberg KJ, Johnstone RW. Histone deacetylases and their inhibitors in cancer, neurological diseases and immune disorders. Nat Rev Drug Discov. 2014;13:673–691. doi: 10.1038/nrd4360. [DOI] [PubMed] [Google Scholar]
- 32.Uhl EW, Warner NJ. Mouse models as predictors of human responses: evolutionary medicine. Curr Pathobiol Rep. 2015;3:219–223. doi: 10.1007/s40139-015-0086-y. [DOI] [PMC free article] [PubMed] [Google Scholar]
- 33.Sato T, Stange DE, Ferrante M, et al. Long-term expansion of epithelial organoids from human colon, adenoma, adenocarcinoma, and Barrett's epithelium. Gastroenterology. 2011;141:1762–1772. doi: 10.1053/j.gastro.2011.07.050. [DOI] [PubMed] [Google Scholar]
- 34.Makhezer N, Ben Khemis M, Liu D, et al. NOX1-derived ROS drive the expression of Lipocalin-2 in colonic epithelial cells in inflammatory conditions. Mucosal Immunol. 2019;12:117–131. doi: 10.1038/s41385-018-0086-4. [DOI] [PubMed] [Google Scholar]
- 35.McGuckin MA, Eri R, Simms LA, Florin TH, Radford-Smith G. Intestinal barrier dysfunction in inflammatory bowel diseases. Inflamm Bowel Dis. 2009;15:100–113. doi: 10.1002/ibd.20539. [DOI] [PubMed] [Google Scholar]
- 36.Louis E, Franchimont D, Piron A, et al. Tumour necrosis factor (TNF) gene polymorphism influences TNF-alpha production in lipopolysaccharide (LPS)-stimulated whole blood cell culture in healthy humans. Clin Exp Immunol. 1998;113:401–406. doi: 10.1046/j.1365-2249.1998.00662.x. [DOI] [PMC free article] [PubMed] [Google Scholar]
- 37.Ruemmele FM, Seidman EG, Lentze MJ. Regulation of intestinal epithelial cell apoptosis and the pathogenesis of inflammatory bowel disorders. J Pediatr Gastroenterol Nutr. 2002;34:254–260. doi: 10.1097/00005176-200203000-00005. [DOI] [PubMed] [Google Scholar]
- 38.Rico-Leo EM, Alvarez-Barrientos A, Fernandez-Salguero PM. Dioxin receptor expression inhibits basal and transforming growth factor β-induced epithelial-to-mesenchymal transition. J Biol Chem. 2013;288:7841–7856. doi: 10.1074/jbc.M112.425009. [DOI] [PMC free article] [PubMed] [Google Scholar]
- 39.Buonpane C, Yuan C, Wood D, Ares G, Klonoski SC, Hunter CJ. ROCK1 inhibitor stabilizes E-cadherin and improves barrier function in experimental necrotizing enterocolitis. Am J Physiol Gastrointest Liver Physiol. 2020;318:G781–G792. doi: 10.1152/ajpgi.00195.2019. [DOI] [PMC free article] [PubMed] [Google Scholar]
- 40.Zachos NC, Kovbasnjuk O, Foulke-Abel J, et al. Human enteroids/colonoids and intestinal organoids functionally recapitulate normal intestinal physiology and pathophysiology. J Biol Chem. 2016;291:3759–3766. doi: 10.1074/jbc.R114.635995. [DOI] [PMC free article] [PubMed] [Google Scholar]
- 41.Núñez-Andrade N, Iborra S, Trullo A, et al. HDAC6 regulates the dynamics of lytic granules in cytotoxic T lymphocytes. J Cell Sci. 2016;129:1305–1311. doi: 10.1242/jcs.180885. [DOI] [PMC free article] [PubMed] [Google Scholar]
- 42.Yan B, Liu Y, Bai H, et al. HDAC6 regulates IL-17 expression in T lymphocytes: implications for HDAC6-targeted therapies. Theranostics. 2017;7:1002–1009. doi: 10.7150/thno.17615. [DOI] [PMC free article] [PubMed] [Google Scholar]
- 43.Sonomoto K, Yamaoka K, Kubo S, et al. Effects of tofacitinib on lymphocytes in rheumatoid arthritis: relation to efficacy and infectious adverse events. Rheumatology (Oxford) 2014;53:914–918. doi: 10.1093/rheumatology/ket466. [DOI] [PubMed] [Google Scholar]
- 44.Vieira MC, Zwillich SH, Jansen JP, Smiechowski B, Spurden D, Wallenstein GV. Tofacitinib versus biologic treatments in patients with active rheumatoid arthritis who have had an inadequate response to tumor necrosis factor inhibitors: results from a network meta-analysis. Clin Ther. 2016;38:2628–2641. doi: 10.1016/j.clinthera.2016.11.004. [DOI] [PubMed] [Google Scholar]
- 45.Paone P, Cani PD. Mucus barrier, mucins and gut microbiota: the expected slimy partners? Gut. 2020;69:2232–2243. doi: 10.1136/gutjnl-2020-322260. [DOI] [PMC free article] [PubMed] [Google Scholar]
- 46.Delcuve GP, Khan DH, Davie JR. Roles of histone deacetylases in epigenetic regulation: emerging paradigms from studies with inhibitors. Clin Epigenetics. 2012;4:5. doi: 10.1186/1868-7083-4-5. [DOI] [PMC free article] [PubMed] [Google Scholar]
- 47.Liao W, Jordaan G, ivastava MK, Sr, Dubinett S, Sharma S, Sharma S. Effect of epigenetic histone modifications on E-cadherin splicing and expression in lung cancer. Am J Cancer Res. 2013;3:374–389. [PMC free article] [PubMed] [Google Scholar]
- 48.Zhang J, Watson AJ, Probst MR, Minehart E, Hankinson O. Basis for the loss of aryl hydrocarbon receptor gene expression in clones of a mouse hepatoma cell line. Mol Pharmacol. 1996;50:1454–1462. [PubMed] [Google Scholar]
- 49.Garrison PM, Rogers JM, Brackney WR, Denison MS. Effects of histone deacetylase inhibitors on the Ah receptor gene promoter. Arch Biochem Biophys. 2000;374:161–171. doi: 10.1006/abbi.1999.1620. [DOI] [PubMed] [Google Scholar]
- 50.Chen ZY, Rex S, Tseng CC. Krüppel-like factor 4 is transactivated by butyrate in colon cancer cells. J Nutr. 2004;134:792–798. doi: 10.1093/jn/134.4.792. [DOI] [PubMed] [Google Scholar]
- 51.Kee HJ, Kook H. Krüppel-like factor 4 mediates histone deacetylase inhibitor-induced prevention of cardiac hypertrophy. J Mol Cell Cardiol. 2009;47:770–780. doi: 10.1016/j.yjmcc.2009.08.022. [DOI] [PubMed] [Google Scholar]
- 52.Rageul J, Mottier S, Jarry A, et al. KLF4-dependent, PPARgamma-induced expression of GPA33 in colon cancer cell lines. Int J Cancer. 2009;125:2802–2809. doi: 10.1002/ijc.24683. [DOI] [PMC free article] [PubMed] [Google Scholar]
- 53.Li S, Zhou Q, He H, Zhao Y, Liu Z. Peroxisome proliferator-activated receptor γ agonists induce cell cycle arrest through transcriptional regulation of Kruppel-like factor 4 (KLF4) J Biol Chem. 2013;288:4076–4084. doi: 10.1074/jbc.M111.317487. [DOI] [PMC free article] [PubMed] [Google Scholar]
- 54.Heller F, Florian P, Bojarski C, et al. Interleukin-13 is the key effector Th2 cytokine in ulcerative colitis that affects epithelial tight junctions, apoptosis, and cell restitution. Gastroenterology. 2005;129:550–564. doi: 10.1016/j.gastro.2005.05.002. [DOI] [PubMed] [Google Scholar]
- 55.Bruewer M, Luegering A, Kucharzik T, et al. Proinflammatory cytokines disrupt epithelial barrier function by apoptosis-independent mechanisms. J Immunol. 2003;171:6164–6172. doi: 10.4049/jimmunol.171.11.6164. [DOI] [PubMed] [Google Scholar]




