Abstract
Purpose
To identify the prevalence of chronic endometritis (CE), compare the efficacy of antibiotic regimens for CE, and examine pregnancy outcomes after treatment for CE among patients in an academic fertility clinic.
Methods
In this retrospective cohort study, data from patients who underwent endometrial sampling (ES) for CE evaluation at a single academic institution from 2014 to 2020 were collected and analyzed. Rates of CE were compared by indication for ES including recurrent pregnancy loss (RPL), implantation failure (IF), and recent first-trimester pregnancy loss. Treatment and pregnancy outcomes were also evaluated.
Results
Six hundred fifty-three individuals underwent ES to evaluate for CE. The overall prevalence of CE was 28.5%; when stratified by indication, the prevalence of CE was 66.2% for recent first-trimester loss, 27.9% for RPL, and 13.1% for IF (p < .001). Of those with CE, 91.9% received antibiotics, most commonly doxycycline (76.0%). CE clearance was not significantly different when doxycycline was compared to all other regimens (71.3% vs. 58.8%, p = .17), and 68.5% of patients cleared CE after one course of antibiotics. Following two antibiotic courses, CE was cleared in 88.3% of patients. Live birth rates (LBRs) were higher for those with cleared CE compared to patients with untreated CE (34.1% vs. 5.6%, p = .014) and similar for those with cleared CE versus those without CE (34.1% vs. 29.3%, p = .297).
Conclusion
CE is common among patients with infertility, particularly those with a recent first-trimester loss. Treatment and clearance of CE were associated with higher LBRs; however, persistent CE was common despite treatment with antibiotics.
Keywords: Chronic endometritis, Recurrent pregnancy loss, Miscarriage, Implantation failure
Introduction
Chronic endometritis (CE) is a persistent inflammation of the endometrium characterized by stromal infiltration and the presence of plasma cells [1, 2]. CE is frequently asymptomatic or may present with vague symptoms such as spotting and pelvic discomfort. Some data suggest that CE is associated with impaired reproductive outcomes among patients attempting to conceive [1]. Inflammation of the endometrium in CE may lead to dysregulation of genes involved in endometrial receptivity and decidualization, contributing to poor reproductive outcomes such as implantation failure and recurrent pregnancy loss [3]. Given that treatment of CE may improve pregnancy outcomes [1], some physicians support evaluating for and treating this condition in individuals with infertility.
The true prevalence of CE among reproductive-age women has been difficult to ascertain due to a lack of consensus regarding diagnostic criteria [4]. The diagnosis generally relies upon direct visualization of the tissue sampled via endometrial biopsy or hysteroscopy [5]. Although the gold standard for diagnosis of CE is the identification of plasma cells within the endometrium by H&E [1, 4, 5], not only can there can be challenges in accurately identifying plasma cells, but there is also no consensus on the number of plasma cells needed to diagnose CE [4]. An additional tool used to identify plasma is immunohistochemical (IHC) staining for CD138 and CD38 markers [1, 4, 6], but limitations with this technique can preclude an accurate diagnosis of CE as well. While CE may also be diagnosed hysteroscopically, the data suggest that the sensitivity of diagnosis may be dependent upon physician experience [1, 7, 8]. Bacterial culture of aspirated endometrial fluid is limited by the growth of conditional pathogens, making it challenging to identify true pathogens and limiting the utility of this modality in the diagnosis of CE [9].
CE prevalence in women with infertility has been reported to vary widely with a range of 3–57% in existing literature [4]. While the prevalence of CE may be higher among patients with recurrent pregnancy loss and recurrent implantation failure, the prevalence of CE within other subgroups is unclear [4]. These limitations make it difficult to confirm whether patients with specific reproductive histories may benefit from screening for CE.
Some studies have demonstrated that antibiotic treatment of CE improves unassisted conception rates as well as outcomes after in vitro fertilization (IVF) [6, 10]. Just as there is no clear consensus on the diagnostic criteria for CE and who to screen for CE, there are also no uniform guidelines regarding how to treat CE most effectively. Antibiotic regimens tend to vary by provider and institution with varying efficacies [2, 6, 7, 11]. Furthermore, while studies have demonstrated that treatment of CE with antibiotics may improve pregnancy outcomes [2, 7], these findings are limited by heterogeneity in outcomes of interest, absence of control groups, and limited generalizability.
In this retrospective cohort study, we analyzed data from patients of an academic fertility center who underwent endometrial sampling to compare the prevalence of CE by indication for sampling. We also examined the efficacy of antibiotic regimens for CE and evaluated pregnancy outcomes in those who were screened and treated for CE.
Materials and methods
Study population and study design
This is a retrospective cohort study of reproductive-age individuals aged 18 years and older who received care in the Division of Reproductive Endocrinology and Infertility at Northwestern Medicine and underwent endometrial sampling (ES) to evaluate for CE between January 1, 2014, and December 31, 2020. This study was approved by the Northwestern University IRB (STU00214107).
Data collection
Patients were retrospectively identified by querying the Northwestern Medicine electronic medical record system for records with a pathology order requisition that specified that the endometrial biopsy should evaluate for chronic endometritis. Only records in which the pathology requisition was ordered by a provider in the division of Reproductive Endocrinology and Infertility were included in the final dataset.
As previously described in a prior study from our institution [12], endometrial specimens were fixed in 10% neutral-buffered formalin prior to tissue processing. Three-micrometer sections were cut from paraffin-embedded tissue blocks and stained with H&E and, in a subset of cases, antibodies to CD138 (syndecan-1; Leica Biosystems, monoclonal/clone M115, predilute, incubation time 20 min; detection system: Leica BOND Polymer). The majority of the specimens were read by a group of 2–5 gynecologic pathology specialists, with other specimens also read by general surgical pathologists (in total, 25 individual pathologists over the study period). A diagnosis of CE was rendered based on the presence of at least one stromal plasma cell per section in conjunction with at least some degree of stromal alteration (including spindling of stromal cells, presence of lymphocytes and eosinophils, stromal edema, foci of breakdown, and/or pigment deposition). This definition was employed as it was the standard/consensus practice of the gynecologic pathology group and has been further validated by a controlled study performed in our institution [12]. In cases where stromal alteration was present but no definitive plasma cells were identified by H&E stain, an immunohistochemical stain for CD138 was performed to aid in plasma cell identification. Cases with only plasma cells in the setting of normal stroma were diagnosed as plasma cells of uncertain significance and not as definitive endometritis. Hysteroscopic findings are not used as part of the diagnostic criteria at our institution, and so this data was excluded.
A comprehensive chart review was conducted, and clinical history, CE diagnosis based on the pathology report, CE treatment details, and pregnancy outcome data were collected in Research Electronic Data Capture (REDCap). The indication for ES was also collected via chart review. Indications for ES that were captured included implantation failure, recurrent pregnancy loss (RPL), and recent sporadic first-trimester pregnancy loss, i.e., a loss that occurred within the past 3 months in patients without a history of RPL (thus no crossover between RPL and sporadic first-trimester pregnancy loss groups). Implantation failure was defined as at least one embryo transfer that did not result in pregnancy. Recurrent pregnancy loss was defined as two or more pregnancy losses prior to 20 weeks of gestation. Additional indications for ES were classified as “other” and included abnormal uterine cavity imaging or a history of endometrial hyperplasia.
Statistical analysis
Data were summarized descriptively using SPSS version 28.0.0. For categorical variables, frequencies and percentages (%) were reported, and for continuous variables, mean, standard deviation (SD), and range are presented. Categorical variables were compared with chi-square tests. A p-value of < .05 was considered statistically significant.
Outcomes
Prevalence and treatment of CE
The prevalence of CE was determined among all patients and by indication for endometrial biopsy (EMB). Among patients that had CE diagnosed, the number of patients who received antibiotic treatment and the number of patients who underwent repeat ES after antibiotic treatment for a test of cure (TOC) was calculated. “Persistent CE” was defined as a TOC that continued to demonstrate CE, while “cleared CE” was defined as a TOC that did not demonstrate CE. “Untreated CE” was defined as those with a diagnosis of CE who declined or were not offered treatment or who had persistent CE on a TOC and declined or were not offered subsequent treatment.
We compared treatment efficacy by antibiotic regimen. Antibiotic regimen was chosen per primary physician preference (see Table 2 and Appendix Tables 4 and 5). For those patients with persistent CE, we repeated this analysis, assessing the number of patients who received a second course of antibiotic treatment and the number of patients who subsequently underwent a second TOC. As before, “cleared CE” was defined as a TOC that did not demonstrate CE, while “refractory CE” was defined as a TOC that continued to demonstrate CE. Patients were not followed past two tests of cure.
Table 2.
Diagnosis and management of chronic endometritis (CE)
| Diagnosis of CE by indication for endometrial sampling | n (%) | p-value* |
|---|---|---|
| All indications (N = 653) | 186 (28.5) | < 0.001 |
| RPL (n = 258) | 72 (27.9) | |
| IF (n = 183) | 24 (13.1) | |
| FTL (n = 70) | 47 (66.2) | |
| Other (n = 142) | 43 (30.5) | |
| Antibiotic treatment after diagnosis of CE (N = 171) | n (%) | |
| Doxycycline (200 mg/day) | 130 (76.0) | |
| Ofloxacin (800 mg/day) and metronidazole (1000 mg/day) | 5 (2.9) | |
| Augmentin (2 g/day) | 5 (2.9) | |
| Ciprofloxacin (500 mg/day) and metronidazole (500 mg/day) | 7 (4.1) | |
| Other (see Appendix Table 4) | 24 (14.0) | |
| Test of cure (TOC) performed (N = 171) | n (%) | |
| No | 21 (12.3) | |
| Yes | 150 (87.7) | |
| Persistent CE on TOC # 1 (N = 150) | n (%) | |
| No | 102 (68.5) | |
| Yes | 47 (31.5) | |
| Antibiotic treatment after diagnosis of persistent CE (N = 45) | n (%) | |
| Doxycycline (200 mg/day) | 7 (15.6) | |
| Ofloxacin (800 mg/day) and metronidazole (1000 mg/day) | 2 (4.4) | |
| Augmentin (2 g/day) | 4 (8.9) | |
| Ciprofloxacin (500 mg/day) and metronidazole (500 mg/day) | 22 (48.9) | |
| Other (see Appendix Table 5) | 10 (22.2) | |
| TOC #2 performed (N = 45) | n (%) | |
| No | 4 (8.9) | |
| Yes | 41 (91.1) | |
| Refractory CE on TOC #2 (N = 41) | n (%) | |
| No | 27 (65.9) | |
| Yes | 14 (34.1) |
*p-value comparing differences in rates of chronic endometritis by indication for ES
Table 4.
Other antibiotic regimens used as first-line treatment
| N | |
|---|---|
| Augmentin (1 g/day) | 3 |
| Ciprofloxacin (1 g/day) | 1 |
| Doxycycline (100 mg/day) | 1 |
| Doxycycline (200 mg/day) and metronidazole (1 g/day) | 2 |
| Doxycycline (200 mg/day) and ofloxacin (800 mg/day) | 1 |
| Doxycycline (200 mg/day) and Augmentin (1 g/day) | 12 |
| Levofloxacin (500 mg/day) and metronidazole (1 g/day) | 3 |
| Metronidazole (1 g/day) | 1 |
Table 5.
Other antibiotic regimens used as second-line treatment
| N | |
|---|---|
| Augmentin (1 g/day) | 2 |
| Ciprofloxacin (1 g/day) | 4 |
| Doxycycline (200 mg/day) and metronidazole (1 g/day) | 1 |
| Doxycycline (200 mg/day) and Augmentin (1 g/day) | 1 |
| Levofloxacin (500 mg/day) and metronidazole (1 g/day) | 2 |
Pregnancy outcomes
To assess pregnancy outcomes, we examined outcomes immediately following ES. Patients conceived both with fertility treatment and without treatment. In those who underwent in vitro fertilization (IVF), the outcome after the first embryo transfer after EMB was the only one examined. In those who underwent an intrauterine insemination (IUI), the outcome in the first IUI was the only one examined. In those who were attempting to conceive without treatment, only the first cycle of timed intercourse after treatment was examined. Pregnancy outcome of interest was live birth. All patients were assumed to have attempted to conceive. In a subset of patients, the final pregnancy outcome was unknown as there were individuals who conceived following ES, but the details on their final outcome were not able to be determined by chart review; these outcomes were conservatively characterized as “unknown outcome.”
Results
Clinical details of the patients included in the analyses are presented in Table 1. An estimated 12,000 patients were seen in our clinic from 2014 through 2020, and approximately 653 individuals (5.4%) with a mean age of 35.9 years underwent ES to evaluate for CE. The most common indications for ES were recurrent pregnancy loss (RPL) (39.5%), implantation failure (IF) after embryo transfer (28.0%), and first-trimester loss (10.9%). Among patients with RPL, the mean number of pregnancy losses before ES was 2.9 (SD 1.3). In patients undergoing ES for IF, the mean number of embryo transfers performed prior to ES was 2.2 (SD 1.7). Additional details on the obstetric history of the cohort are provided in Table 1. Patients in this cohort attempted to conceive with various methods following ES. Just over half of patients underwent IVF, nearly 40% attempted to conceive via timed intercourse, and approximately 10% underwent intrauterine insemination. More than 90% of patients had undergone a gynecologic procedure in the 12 months prior to ES. The most common procedures performed before ES were embryo transfer and saline infusion sonogram.
Table 1.
Clinical details of study participants (N = 653)
| Mean (SD) | ||
|---|---|---|
| Age at first endometrial sampling (ES) | 35.9 (4.32) | |
| Indication for ES | n (%) | |
| Recurrent pregnancy loss (RPL) | 258 (39.5) | |
| Implantation failure (IF) | 183 (28.0) | |
| First-trimester loss (FTL) | 71 (10.9) | |
| Other | 142 (21.6) | |
| Obstetric history* | Mean (SD) | |
| Number of prior pregnancies (gravida) | 2.2 (2) | |
| Number of prior full-term deliveries | 0.4 (0.7) | |
| Number of prior preterm deliveries | 0.1 (0.2) | |
| Number of prior miscarriages or abortions | 1.8 (1.6) | |
| Number of living children | 0.4 (0.7) | |
| Method used to attempt conception following ES | n (%) | |
| In vitro fertilization | 330 (50.5) | |
| Timed intercourse | 253 (38.7) | |
| Intrauterine insemination | 70 (10.7) | |
| Gynecologic procedures within prior 12 months | n (%) | Mean (SD) |
| None | 43 (6.6) | |
| Hysterosalpingogram | 162 (24.8) | |
| Intrauterine insemination | 168 (25.7) | 2.9 (1.5) |
| Hysteroscopy | 183 (28.0) | |
| Dilation and curettage (D&C) | 261 (40.0) | |
| Embryo transfer | 320 (49.0) | 2.2 (1.5) |
| Saline-infused sonogram | 342 (52.4) |
*Number of prior pregnancies and outcomes prior to undergoing endometrial sampling
Among the 653 patients screened for CE, the overall prevalence was 28.5% (Table 2). Prevalence of CE varied significantly by indication: 66.2% for those with first-trimester loss, 27.9% for those with RPL, and 13.1% for those with IF (p < .001). Retained products of conception (rPOC) were identified by histology in 49 patients (7.5%), and of those with rPOC, 87.8% (43/49) had CE diagnosed concurrently. When evaluated by indication for ES, rPOC was identified in 43.7% of patients who underwent ES for first-trimester loss. Data regarding PGT-A or chromosomal analysis of product-of-conception was not collected as part of this study.
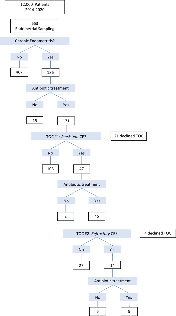
Of those diagnosed with CE, 91.9% (171/186) received antibiotics (Fig. 1), and the most commonly utilized treatment was doxycycline 200 mg/day for 14 days. Over 75% of patients treated for CE completed a course of doxycycline (Table 2). The next most commonly prescribed regimens were each utilized as first-line treatment in less than 5% of patients. These included ciprofloxacin (1000 mg/day) plus metronidazole (1000 mg/day) for 14 days, ofloxacin (800 mg/day) plus metronidazole (1000 mg/day) for 14 days, and amoxicillin/clavulanic acid (2 g/day) for 8 days. There were 24 patients (14.0%) who received other regimens of antibiotics.
Fig. 1.
Flow sheet demonstrating evaluation for and management of chronic endometritis
The majority of patients (87.7%) who were diagnosed with and treated for CE underwent a test of cure (TOC) after diagnosis and treatment of CE, and 68.5% cleared CE after a single treatment course (Table 2). The clearance rate after one course of treatment was not significantly different for doxycycline alone versus all other regimens (71.3% vs. 58.8%, p = 0.17), and clearance rates did not vary by indication for ES (p = .633).
Over 90% of patients with persistent CE completed a second course of antibiotics with TOC (Table 2). The most commonly used regimen for persistent CE was ciprofloxacin (1000 mg/day) plus metronidazole (1000 mg/day) for 14 days with nearly half of patients with persistent CE receiving this treatment. Alternative regimens for persistent CE included doxycycline (200 mg/day) for 14 days, amoxicillin/clavulanic acid (2 g/day) for 8 days, and ofloxacin (800 mg/day) plus metronidazole (1000 mg/day) for 14 days. Other combinations of antibiotics were used in 22.2% of patients. Overall, 65.9% of patients with persistent CE completed a second course of antibiotics and had a TOC-cleared CE. The clearance rate was not significantly different for ciprofloxacin plus metronidazole versus all other regimens (63.2% vs. 68.2%, p = .735). There was no significant difference in clearance of CE after a second course of antibiotics when indications for ES were compared (p = .722). In total, after up to two rounds of antibiotics, CE cleared in 88.3% of patients (Fig. 1). Rate of cure after one round of antibiotic treatment remained consistent from 2016–2021 (Fig. 2).
Fig. 2.
Proportion of persistent CE (%) after treatment with antibiotics by year
There were 18 patients who tested positive for CE but either declined initial treatment with antibiotics (n = 15) or declined subsequent treatment with antibiotics after TOC demonstrated persistent CE (n = 3) (Fig. 1). Among these individuals with untreated CE, the LBR was 5.6% (1/18) which was significantly lower than the LBR among those with cleared CE (34.1%, p = .014) (Table 3). As also shown in Table 3, LBRs were similar in those without CE (29.3%) and those with cleared CE (34.1%). Among those without CE who had a live birth, 65.7% conceived via IVF, 29.2% conceived via timed intercourse, and 5.1% conceived via IUI. Among those with cleared CE who had a live birth, 56.8% were conceived via IVF, 38.6% via timed intercourse, and 4.5% via IUI.
Table 3.
Pregnancy outcomes by chronic endometritis (CE) status
| Live birth | p-value* | |
|---|---|---|
| n (%) | ||
| Cleared CE (N = 129) | 44 (34.1) | |
| Untreated CE (N = 18) | 1 (5.6) | .014 |
| No CE (N = 467) | 137 (29.3) | .297 |
*p-value comparing live births rate to group with cleared CE
There were 25 patients who tested positive for CE and received subsequent antibiotic treatment but did not undergo a TOC (see Fig. 1). Of these patients, 44.0% (11/25) had a live birth. Modes of conception for these patients were timed intercourse (45.5%), IVF (27.4%), and IUI (18.3%).
Discussion
The results of this study demonstrate that CE may be common among fertility patients undergoing ES, with over one quarter of patients receiving the diagnosis. Furthermore, these rates may be higher among particular subgroups of patients. Strikingly, two-thirds of patients who underwent ES following a first-trimester loss were diagnosed with CE. Antibiotic treatment for CE was effective with 85% clearance after two courses. There was no significant difference in CE clearance by antibiotic regimen or by indication for ES. Pregnancy outcomes were not different among those with cleared CE compared to those without CE. However, those with untreated CE had significantly lower LBRs compared to those with cleared CE, suggesting that diagnosing and treating CE may improve fertility outcomes.
The prevalence of CE in our study population (27.5%) was similar to that found in a meta-analysis by Pirtea et al. [13] which reported a 29.7% prevalence of CE among RPL patients. However, recent studies suggest there may be subgroups of RPL patients with even higher rates of CE. When examining the rate of CE among patients with RPL, McQueen et al. found that those with retained pregnancy tissue had a 62% prevalence of CE compared to 30% in those without retained pregnancy tissue [14]. These findings, in combination with our study findings of CE among a quarter of patients with RPL, suggest that screening for and treating CE in patients with RPL are warranted.
While CE has been commonly reported among patients with RPL and implantation failure [6, 13], in our study, those with a recent first-trimester loss had the highest prevalence of CE (66.2%). These patients also had higher rates of rPOC than other groups within our study, suggesting a possible link between rPOC and CE. These findings are supported by a recent study by Elder et al. in which nearly a quarter of patients with rPOC also had CE [15]. If untreated, retained products of conception may cause persistent bleeding and inflammation and have been associated with poor fertility outcomes [16]. It is plausible that rPOC may contribute to the development of CE via subclinical infection or an acute inflammatory response that progresses to a persistent inflammatory state. The high rates of CE among patients with recent miscarriage suggest that screening may be beneficial for those with one pregnancy loss [17, 18]. Our findings of higher rates of CE among patients with recent first-trimester loss suggest that there may be inflammatory and infectious changes in the endometrium shortly after experiencing a loss. However, it remains unclear if antibiotic treatment is necessary for this subgroup of patients or if the inflammatory changes that are a hallmark of CE may diminish or resolve with time.
Similar to previous studies [1, 2], doxycycline was the most commonly used first-line agent for the treatment of CE in our practice. While there was no difference in antibiotic efficacy within our patient population, the number of patients who received antibiotics other than doxycycline was low, limiting our ability to detect a difference in treatment efficacy. Given that doxycycline was equivalent to all other antibiotic regimens regardless of the indication for screening, monotherapy with this relatively inexpensive and well-tolerated antibiotic can remain the first-line treatment for patients with CE. Unfortunately, our findings demonstrate that the overall efficacy of antibiotic treatment was relatively low with 31.5% of treated patients having persistent CE on TOC.
This low-cure rate suggests a high rate of antibiotic resistance in CE with first-line treatment. Drug resistance has become an increasingly pressing issue in the treatment of infectious diseases, including CE. Kitaya et al. and Cicinelli et al. demonstrated high rates of doxycycline-susceptible CE from 2011–2014 and in 2008 respectively with 80–90% of cases cleared after one round of doxycycline [2, 19]. However, consistent with our findings, more recent data from these and other groups have demonstrated increasing resistance to first- and second-line antibiotic treatments among patients with CE [3, 9, 11]. Though we found that rates of CE resistance to first-line treatment remained relatively consistent throughout the study period (Fig. 2), others have found increasing rates of antibiotic resistance. In a large 10-year study of over 3000 women with repeated implantation failure, Kitaya et al. demonstrated increasing rates of multi-drug resistant CE over time from 7% in 2010 to nearly 14% in 2021 [3]. These findings highlight the need for further research to identify more effective and potentially personalized treatments for CE. As our understanding of the uterine microbiome continues to evolve, targeted antibiotic therapies may help guide and individualize antibiotic selection for patients with CE.
In our study population, treatment and clearance of CE resulted in higher live birth rates compared to patients with untreated CE, which is in line with studies by Cicinelli et al. [7, 11] and Xiong et al. [9] that demonstrated improved live birth rates in patients with treated CE compared to persistent CE. Live birth rates were not significantly different between those with treated CE and those without CE, suggesting that treatment of CE allows patients to achieve live birth rates that are similar to those of patients without a diagnosis of CE. These findings, along with our findings of high rates of persistent CE despite treatment, underscore the importance of tissue sampling in identifying and treating CE versus empiric treatment in patients with risk factors, such as recurrent pregnancy loss. Endometrial biopsies are routine gynecologic procedures that can be performed in a variety of clinical practice settings and do not generally require sedation or expensive equipment [20]. While access to assisted reproductive technology remains out of reach for many patients due to economic, political, and social factors [21, 22], our findings suggest that in patients with RPL or a recent miscarriage, screening for CE may be beneficial. ES is an evaluation tool that can be routinely accomplished in under-resourced settings or for patients without access to assisted reproductive technology.
Strengths of this retrospective study include a large cohort at a single academic center with pathologists well trained for the evaluation of CE. Additionally, our study included patients who underwent ES for a variety of indications, allowing for the evaluation of CE prevalence by ES indication. Lastly, all patients diagnosed with CE who received treatment were offered a TOC, and patient receipt of TOC was high, which allowed access to information about the efficacy of antibiotic treatment.
Our study also has several limitations. Given the retrospective nature of data collection, our study is limited by missing data; specifically, there were 29 patients who conceived that did not have pregnancy outcome data available for analysis. In addition, in patients who had a recent miscarriage, the timeline from pregnancy loss to ES is unknown. Furthermore, biopsies were read by a group of experienced pathologists over a several-year period, and there is likely some heterogeneity in diagnosis. Few patients declined initial or subsequent treatment for CE, limiting our ability to interpret outcomes between those with treated and untreated CE. Similarly, the majority of patients in our study received doxycycline as first-line antibiotic treatment, limiting comparisons of antibiotic efficacy. Lastly, given the retrospective nature of this study, antibiotic selection was at the discretion of the treating clinician. Further prospective studies that control for antibiotic selection are needed to better compare antibiotic efficacy in treating CE.
Conclusions
Chronic endometritis was commonly diagnosed among patients in our cohort, with particularly high rates in those with a recent pregnancy loss, identifying a new subset of patients that could benefit from screening. There does not seem to be a difference in treatment efficacy among the commonly used antibiotic regimens, though persistent CE was common, highlighting that the development of more treatment approaches is necessary. When CE was treated and cleared, pregnancy outcomes were similar to those of patients not diagnosed with CE and better than those of patients with untreated CE. Our evidence suggests that screening for CE in certain patient populations, including those with RPL and first-trimester loss, could be an important step in improving fertility outcomes.
Appendix 1
Appendix 2
Data availability
Access to RedCap was provided through the Northwestern University Clinical and Translational Sciences Institute (NUCATS).
Declarations
Competing interests
The authors declare no competing interests.
Footnotes
Publisher’s note
Springer Nature remains neutral with regard to jurisdictional claims in published maps and institutional affiliations.
References
- 1.Kimura F, Takebayashi A, Ishida M, et al. Review: Chronic endometritis and its effect on reproduction. J Obstet Gynaecol Res. 2019;45(5):951–960. doi: 10.1111/jog.13937. [DOI] [PubMed] [Google Scholar]
- 2.Kitaya K, Matsubayashi H, Takaya Y, et al. Live birth rate following oral antibiotic treatment for chronic endometritis in infertile women with repeated implantation failure. Am J Reprod Immunol. 2017;78(5). 10.1111/aji.12719. [DOI] [PubMed]
- 3.Kitaya K, Tanaka SE, Sakuraba Y, Ishikawa T. Multi-drug-resistant chronic endometritis in infertile women with repeated implantation failure: trend over the decade and pilot study for third-line oral antibiotic treatment. J Assist Reprod Genet. 2022;39(8):1839–48. 10.1007/s10815-022-02528-7. [DOI] [PMC free article] [PubMed]
- 4.Huang W, Liu B, He Y, et al. Variation of diagnostic criteria in women with chronic endometritis and its effect on reproductive outcomes: a systematic review and meta-analysis. J Reprod Immunol. 2020;140:103146. doi: 10.1016/j.jri.2020.103146. [DOI] [PubMed] [Google Scholar]
- 5.Moreno I, Cicinelli E, Garcia-Grau I, et al. The diagnosis of chronic endometritis in infertile asymptomatic women: a comparative study of histology, microbial cultures, hysteroscopy, and molecular microbiology. Am J Obstet Gynecol. 2018;218(6):602.e601–602.e616. doi: 10.1016/j.ajog.2018.02.012. [DOI] [PubMed] [Google Scholar]
- 6.McQueen DB, Bernardi LA, Stephenson MD. Chronic endometritis in women with recurrent early pregnancy loss and/or fetal demise. Fertil Steril. 2014;101(4):1026–1030. doi: 10.1016/j.fertnstert.2013.12.031. [DOI] [PubMed] [Google Scholar]
- 7.Cicinelli E, Matteo M, Trojano G, Mitola PC, Tinelli R, Vitagliano A, et al. Chronic endometritis in patients with unexplained infertility: prevalence and effects of antibiotic treatment on spontaneous conception. Am J Reprod Immunol. 2018;79(1). 10.1111/aji.12782. [DOI] [PubMed]
- 8.Cicinelli E, Trojano G, Mastromauro M, et al. Higher prevalence of chronic endometritis in women with endometriosis: a possible etiopathogenetic link. Fertil Steril. 2017;108(2):289–295.e281. doi: 10.1016/j.fertnstert.2017.05.016. [DOI] [PubMed] [Google Scholar]
- 9.Xiong Y, Chen Q, Chen C, et al. Impact of oral antibiotic treatment for chronic endometritis on pregnancy outcomes in the following frozen-thawed embryo transfer cycles of infertile women: a cohort study of 640 embryo transfer cycles. Fertil Steril. 2021;116(2):413–421. doi: 10.1016/j.fertnstert.2021.03.036. [DOI] [PubMed] [Google Scholar]
- 10.Vitagliano A, Saccardi C, Noventa M, et al. Effects of chronic endometritis therapy on in vitro fertilization outcome in women with repeated implantation failure: a systematic review and meta-analysis. Fertil Steril. 2018;110(1):103–112.e101. doi: 10.1016/j.fertnstert.2018.03.017. [DOI] [PubMed] [Google Scholar]
- 11.Cicinelli E, Matteo M, Tinelli R, et al. Prevalence of chronic endometritis in repeated unexplained implantation failure and the IVF success rate after antibiotic therapy. Hum Reprod. 2015;30(2):323–330. doi: 10.1093/humrep/deu292. [DOI] [PubMed] [Google Scholar]
- 12.McQueen DB, Maniar KP, Hutchinson A, Confino R, Bernardi L, Pavone ME. Redefining chronic endometritis: the importance of endometrial stromal changes. Fertil Steril. 2021;116(3):855–861. doi: 10.1016/j.fertnstert.2021.04.036. [DOI] [PubMed] [Google Scholar]
- 13.Pirtea P, Cicinelli E, De Nola R, de Ziegler D, Ayoubi JM. Endometrial causes of recurrent pregnancy losses: endometriosis, adenomyosis, and chronic endometritis. Fertil Steril. 2021;115(3):546–560. doi: 10.1016/j.fertnstert.2020.12.010. [DOI] [PubMed] [Google Scholar]
- 14.McQueen DB, Maniar KP, Hutchinson A, Confino R, Bernardi L, Pavone ME. Retained pregnancy tissue after miscarriage is associated with high rate of chronic endometritis. J Obstet Gynaecol. 2022;42(7):3101–3105. doi: 10.1080/01443615.2022.2100693. [DOI] [PubMed] [Google Scholar]
- 15.Elder S, Bortoletto P, Romanski PA, Spandorfer S. Chronic endometritis in women with suspected retained products of conception and their reproductive outcomes. Am J Reprod Immunol. 2021;86(2):e13410. doi: 10.1111/aji.13410. [DOI] [PubMed] [Google Scholar]
- 16.Ben-Ami I, Ofir T, Melcer Y, et al. Infertility following retained products of conception: is it the surgical procedure or the presence of trophoblastic tissue? Eur J Obstet Gynecol Reprod Biol. 2014;182:132–135. doi: 10.1016/j.ejogrb.2014.09.021. [DOI] [PubMed] [Google Scholar]
- 17.World Health Organization. Report of a WHO technical consultation on birth spacing. Geneva: WHO; 2005.
- 18.Schliep KC, Mitchell EM, Mumford SL, et al. Trying to conceive after an early pregnancy loss: an assessment on how long couples should wait. Obstet Gynecol. 2016;127(2):204–212. doi: 10.1097/AOG.0000000000001159. [DOI] [PMC free article] [PubMed] [Google Scholar]
- 19.Cicinelli E, De Ziegler D, Nicoletti R, et al. Chronic endometritis: correlation among hysteroscopic, histologic, and bacteriologic findings in a prospective trial with 2190 consecutive office hysteroscopies. Fertil Steril. 2008;89(3):677–684. doi: 10.1016/j.fertnstert.2007.03.074. [DOI] [PubMed] [Google Scholar]
- 20.Williams PM, Gaddey HL. Endometrial biopsy: tips and pitfalls. Am Fam Physician. 2020;101(9):551–556. [PubMed] [Google Scholar]
- 21.Galic I, Negris O, Warren C, Brown D, Bozen A, Jain T. Disparities in access to fertility care: who's in and who's out. F S Rep. 2021;2(1):109–117. doi: 10.1016/j.xfre.2020.11.001. [DOI] [PMC free article] [PubMed] [Google Scholar]
- 22.Kawwass JF, Penzias AS, Adashi EY. Fertility-a human right worthy of mandated insurance coverage: the evolution, limitations, and future of access to care. Fertil Steril. 2021;115(1):29–42. doi: 10.1016/j.fertnstert.2020.09.155. [DOI] [PubMed] [Google Scholar]
Associated Data
This section collects any data citations, data availability statements, or supplementary materials included in this article.
Data Availability Statement
Access to RedCap was provided through the Northwestern University Clinical and Translational Sciences Institute (NUCATS).


