Abstract
Geoherb usually represents high-quality medicinal herbs with better clinical therapeutic effects, and elucidating the geoherbalism is essential for the quality improvement of traditional Chinese Medicine. However, few researches were conducted to clarify the geoherbalism based on a large scale of transcriptomics. In the present study, we compared the transcriptomes of Rheum palmatum complex derived from top-geoherb and non-geoherb areas to show the geoherbalism properties of rhubarb. A total of 412.32 Gb clean reads were obtained with unigene numbers of 100,615 after assembly. Based on the obtained transcriptome datasets, key enzyme-encoding genes involved in the anthraquinones biosynthesis were also obtained. We also found that 21 anthraquinone-related unigenes were differentially expressed between two different groups, and some of these DEGs were correlated to the content accumulation of five free anthraquinones, indicating that the gene expression profiles may promote the geoherbalism formation of rhubarb. In addition, the selective pressure analyses indicated that most paired orthologous genes between these two groups were subject to negative selection, and only a low proportion of orthologs under positive selection were detected. Functional annotation analyses indicated that these positive-selected genes related to the functions such as gene expression, substance transport, stress response and metabolism, indicating that discrepant environment also enhanced the formation of geoherbalism. Our study not only provided insights for the genetic mechanism of geoherbalism of rhubarb, but also laid more genetic cues for the future rhubarb germplasms improvement and utilization.
Supplementary Information
The online version contains supplementary material available at 10.1186/s12864-024-10142-3.
Keywords: Rheum palmatum complex, Transcriptome, Geoherbalism, Gene expression profiles, Positive selection
Introduction
Geoherb (Daodi yaocai in Chinese) refers to the traditional Chinese Medicine (TCM) from the specific geographic areas, which generally represents high-quality medicinal herbs with better clinical therapeutic effects [1]. From a biological point of view, different individuals/populations derived from the same species can be divided into either top-geoherbs or non-geoherbs based on their chemical constituents [2]. Conventionally, the generic term of various merits possessed by top-geoherbs is called as geoherbalism which has formed throughout a long historical process of usage in TCM industry [3]. Clarifying the causes of geoherbalism not only help to identify the quality characteristics of top-geoherbs, but also provide more insights into the germplasm cultivation and quality improvement of TCMs. In the past decades, although geoherbalism of the TCMs had catered to the researchers’ interests, studies have been conducted on the limited medicinal materials such as Huangqin (Scutellariae Radix) and Danggui (Angelicae Sinensis Radix) to evaluate the geoherbalism [1, 4]. Therefore, the formation mechanism of geoherbalism should be elucidated for important bulk medicinal materials and then lay the foundation for the medicinal plant cultivation and medicine utilization.
With the increasing demand of TCM, more and more researchers have paid attention on the quality formation of TCMs and tried to explore quality differences of TCMs [5–7]. The quality difference of top-geoherbs and non-geoherbs is mainly determined by the category and quantity of specific metabolites which were used to treat disease, and the metabolite diversity is usually derived from the interaction between minor-polygenes and discrepant environment [2]. Huang et al. [3] also mentioned that the ecological and genetic factors are essential for the inference of mechanism of geoherbalism. Recently, studies have showed that the ecological factors greatly influenced the quality of TCMs and provided the insights for the formation of geoherbalism [2, 8–10]. In addition, the available researches showed that obvious geoherbalism was derived from the genetic differentiation between top-geoherbs and non-geoherbs [11, 12]. However, it was widely recognized that the biosynthesis of metabolites for medicinal plants may be regulated by the specific key enzyme genes. Especially, the characters and expression profiles of such structural enzyme genes for medicinal plants under the different environment also had profound impact on the accumulation and production of specific secondary metabolites [13]. Therefore, showing the variations and expression profiles of genes related to the biosynthesis of effective compounds for the medicinal plants may not only help us to elucidate the genetic causes for the quality difference between top-geoherbs and non-geoherbs, but also provide more cues for the geoherbalism of medicinal materials.
Rhubarb, derived from the dried roots and rhizomes of any species of Rheum officinale Baill., R. palmatum Linn., or R. tanguticum (Maxim. ex Regel) Maxim. ex Balf. (Polygonaceae), is one of the main exports of TCM. As a commonly used TCM, rhubarb was first documented in Shennong Bencao Jing (Shennong’s Classic of Materia Medica; 200–300 AD) with the efficacies such as cooling blood, detoxification, removal of blood stasis, removing dampness, abating jaundice, etc. [14]. The major medicinally active compounds of rhubarb are anthraquinones, which were usually used for the quality evaluation of rhubarb in the Pharmacopoeia of the People’s Republic of China [14]. The previous genetic and morphological data showed that three abovementioned source plant species of rhubarb can be regarded as one species (R. palmatum complex) [15, 16]. Conventionally, rhubarb collected from Qinghai, Gansu, and Sichuan provinces (in or near the QTP and the Hengduan Mountains) are defined as top-geoherbs while others collected from eastern areas of China are classified to be non-geoherbs with inferior quality. Our previous study has found that there were obvious genetic and climatic divergences between top-geoherbs and non-geoherbs [11], indicating that the formation of geoherbalism is correlated to genetic and ecological factors. However, the characters and expression profiles of key enzyme genes related to the biosynthesis of medicinally active ingredients in rhubarb from top-geoherbs and others are still unclear. With the advent of high throughput sequencing in recent years, it has become comparatively easy to sequence the transcriptome of medicinal plants and identify the structural enzyme genes involved in the metabolite biosynthesis and the expression profiles.
In this study, we investigated the transcriptomic divergence between the traditionally recognized top-geoherbs and non-geoherbs regions for R. palmatum complex. We try to address whether there has been a transcriptomic divergence between the top-geoherbs and non-geoherbs of rhubarb, and whether the expression profiles of structural enzyme genes involved in the biosynthesis of medicinally active ingredients of rhubarb contributes to the formation of geoherbalism.
Materials and methods
Plant materials
We chose 55 samples, which contains 25 typical top-geoherbs and 30 typical non-geoherbs, from Gansu, Qinghai, Sichuan, Shaanxi, Hubei, Henan and Shanxi provinces, China (Table S1) to investigate their transcriptomic divergence. These typical top-geoherb and non-geoherb areas were traditionally recognized and genetically differentiated based on the previous populations structure inference [11]. The source species of all samples were identified by Prof. Xumei Wang at School of Pharmacy, Xi’an Jiaotong University, and the original photos of all samples were shown in Fig. S1. The voucher specimens were deposited in the Herbarium of School of Pharmacy in Xi’an Jiaotong University, Xi’an, China, and the specimen numbers were listed in Table S1. In order to infer the transcriptomic divergences of rhubarb from top-geoherb and non-geoherb areas, three source plants of rhubarb with different leaf morphologies were treat as one species based on previous research [15, 16], and their medicinal parts (roots) were finally used for RNA sequencing. The fresh roots were collected and put into liquid nitrogen immediately for 24–48 h, and then the feezed samples were transferred and stored at -80 °C for total RNA isolation.
RNA isolation, cDNA library construction and Illumina sequencing
Total RNA of each sample was extracted using the RNeasy Plant Mini Kit (Qiagen, Valencia, CA) according to the steps described in the manufacturer’s protocol. RNA concentration and purity were measured using NanoDrop 2000 (Thermo Fisher Scientific, Wilmington, DE). RNA integrity was assessed using the RNA Nano 6000 Assay Kit of the Agilent Bioanalyzer 2100 system (Agilent Technologies, CA, USA). cDNA libraries were constructed following procedures described by Zhou et al. (2016) and then sequenced using the Illumina X Ten platform (150 bp reads) [17].
De novo assembly and gene annotation
Raw reads produced by Illumina sequencing platform were processed with fastp v. 0.12.6 to remove adaptors, reads with more than 5% of unknown base calls, and low-quality reads (> 20% of the bases with a quality score ≤ 10) [18]. After trimming, the high-quality reads from the top-geoherb and non-geoherb groups were de novo assembled using Trinity v2.5.1 with the default parameters, respectively [19]. After assembly, the resultant transcripts were further processed by CD-HIT v4.6 with a sequence identity threshold of 0.95 to remove redundancies [20]. In order to generate the reference transcriptome dataset for R. palmatum complex, the obtained unigenes from top-geoherb and non-geoherb regions were pooled together and further assembled into non-redundant unigenes using the TIGR Gene Indices Clustering (TGICL) tools with the parameters of a 95% similarity and an overlap length of 40 bp [21]. The obtained non-redundant unigenes were searched against the public databases, including NCBI non-redundant protein (Nr), Swiss-Prot, Cluster of Orthologous Group (COG), euKaryotic Ortholog Group (KOG) and Evolutionary Genealogy of Genes: Non-supervised Orthologous Groups (eggNOG), using BLAST with an E-value threshold of 1E-5 [22]. Kyoto Encyclopedia of Genes and Genomes (KEGG) classification was conducted using the KEGG Automatic Annotation Server (KAAS) with an E-value of 1E-10. Protein family (Pfam) alignments were performed using the HMMER v3.0 (http://hmmer.org/) with an E-value of 1E-5, and the Gene Ontology (GO) was classified based on the annotation results of Nr using Blast2GO v2.5 with an E-value of 1E-5 [23].
Differentially expressed genes (DEGs) between top-geoherb and non-geoherb groups
All the clean reads of samples derived from top-geoherb and non-geoherb groups were mapped to the non-redundant unigenes using Bowtie v2.3 under the default parameters [24]. FPKM (Fragments per Kilobase of transcript per Million mapped reads) values, which commonly used to evaluate the gene expression levels, were estimated by RSEM v1.2.19 with the default parameters [25]. After estimation of the gene expression level of each sample, DEGs between top-geoherb and non-geoherb groups were screened using DESeq2 v1.6.3 [26], and false discovery rate (FDR) < 0.01 and |log2(FoldChange)|> 2 was set as the threshold to evaluate the significance level of differential gene expression. The potential gene functions and candidate metabolic pathways of DEGs were also predicted by searching against the abovementioned public databases, and the statistical enrichment of DEGs in GO terms and KEGG pathways were conducted using ClusterProfile v3.14.0 [27].
The correlation between the expression levels of differentially expressed enzyme genes and the content of five free anthraquinones
Based on the annotation information and DEGs, the anthraquinone-related genes which showed different expression levels between top-geoherb and non-geoherb groups were identified. In addition, the contents of five free anthraquinones including aloe-emodin, rhein, emodin, chrysophanol and physcion were recovered from our previous study [28]. In order to further clarify the effects of the expression levels of specific genes on the accumulation of anthraquinones, the average FPKM values of differentially expressed key enzyme genes related to anthraquinone biosynthesis and the average contents of free anthraquinones were retrieved for the following correlation analysis. Clustering and correlation analyses were carried out by using cor function of pheatmap package in R v3.5.1, and the correlation degree was evaluated by correlation coefficient values.
Quantitative real‑time PCR (qRT‑PCR) analysis for the candidate anthraquinone-related genes
In order to validate the accuracy of transcriptome datasets, 15 candidate anthraquinone-related DEGs detected in this study were randomly selected for the qRT-PCR using specific primers (Table S2) designed by Primer 3 [29]. The housekeeping gene actin was used as the internal control for normalization. Total RNA of each sample was isolated using the aforementioned procedures. After removing the genomic DNA, the first-strand cDNA was synthesized using GoldenstarTM RT6 cDNA Synthesis Mix (Beijing Tsngke Biotech Co. Ltd., China) with 2 µL RNA as template. The qPCR was conducted using One step TB Green™ PrimeScript™ RT-PCR Kit (Takara biomedical Technology, China Co. Ltd.), and all the reactions were performed in Agilent MX3000P QPCR Systems (Agilent Technologies, Santa Clara, CA, USA) as follow: 95℃ for 60 s, followed by 40 cycles of 95℃ for 5 s, 60℃ for 10 s, and at 72℃ for 15 s. All sample runs were repeated three times for the consistency, and relative expression levels of genes were calculated using the 2−ΔΔCt method [30].
Identification of orthologs and estimation of substitution rates between top-geoherb and non-geoherb groups
Open reading frame (ORF) of the unigene datasets from top-geoherb and non-geoherb groups were predicted by the Getorf program with a minimum length of 150 amino acids and translated into peptides [31]. Protein sequences from two groups were used to identify the putative orthologous genes using OrthoMCL [32] with the default parameters. The obtained orthologs were aligned and formatted with ParaAT1.0 under the default parameters [33]. The KaKs_Calculator v2.0 was used to estimate nonsynonymous (Ka), synonymous (Ks) substitution rates, and Ka/Ks ratios of each putative orthologous pair with the YN algorithm [34].
Results
Summary statistics of transcriptome sequencing
Fifty-five cDNA libraries were constructed and utilized for the transcriptome sequencing on the Illumina X Ten platform. After sequencing and trimming, high-quality clean reads generated from each library ranged from 21,436,968 to 30,310,981 (Table S3). The Q30 value of each sample was up to 91.26%, and the GC content of each sample ranged from 47.81 to 50.56% (Table S3). The results indicated that these high-quality reads could be used for the subsequent analyses.
Transcriptome assembly and functional annotation
The clean reads derived from top-geoherb and non-geoherb groups were separately assembled using the de novo assembly strategy by Trinity. After assembly, a total of 427,833 unigenes were obtained for top-geoherb samples with an average length of 462 bp and N50 of 510 bp, and 891,302 unigenes with an average length of 438 bp and N50 of 460 bp were recovered for the non-geoherb samples. After pooling and reassembling pre-assembled unigenes for two groups, 100,615 non-redundant unigenes with an average length of 1,261 bp and N50 of 2,297 bp were retrieved for the functional annotation and DEG analyses. For the non-redundant unigenes, 21,632 (21.50%) had a length > 2,000 bp, 21,192 (21.06%) had a length between 1,000 and 2,000 bp, 17,572 (17.46%) had a length between 500 and 1,000 bp and 10,305 (10.24%) had a length between 300 and 500 bp.
According to the similarity searches of the public databases, 71,746 non-redundant unigenes had at least one annotation result against GO, KEGG, KOG, COG, eggNOG, Swiss-Prot, or Nr databases (Table 1). For the Nr annotation, three BLASTX top-hit species were Beta vulgaris subsp. vulgaris (2,914, 5.76%), Chenopodium quinoa (3,592, 5.29%) and Spinacia oleracea (2,369, 3.49%) (Fig. S2). Based on the Blast2GO classified results, 44,293 non-redundant unigenes were assigned to GO terms which usually contain three GO categories: cellular component (CC), molecular function (MF) and biological process (BP). In the CC category, “cell” (21,212) and “cell part” (21,169) were prominent, and catalytic activity (22,308) and binding (20,076) were dominant in the MF category. For the BP category, the greatest number of unigenes were assigned to “metabolic process” (23,029) term followed by “cellular process” (21,582) and “single-organism process” (14,773) (Fig. 1).
Table 1.
Summary of annotations on unigenes of R. palmatum complex against public databases
| Databases | Annotated number | 300 < = length < 1000 | Length > = 1000 |
|---|---|---|---|
| COG | 25,918 | 4937 | 15,788 |
| GO | 44,293 | 10,377 | 24,943 |
| KEGG | 26,727 | 6,727 | 15,431 |
| KOG | 39,469 | 8,988 | 23,579 |
| Pfam | 49,027 | 10,599 | 30,945 |
| Swissprot | 40,179 | 8843 | 26,425 |
| eggNOG | 65,068 | 14,833 | 37,246 |
| Nr | 67,942 | 16,265 | 38,497 |
| All | 71,746 | 16,990 | 38,812 |
Fig. 1.
Gene ontology classification of non-redundant unigene sequences from R. palmatum complex transcriptome
The non-redundant unigenes were search against KOG database to get the classification of orthologous proteins, and the results indicated that 39,469 unigenes were assigned into 25 categories (Fig. S3). The three dominant terms were general function prediction only (7867, 17.96%), posttranslational modification, protein turnover, chaperones (4754, 8.81%), and translation, ribosomal structure and biogenesis (3858, 12.07%) (Fig. S3).
In order to predict the candidate pathways and genes related to the specific metabolites, all the non-redundant unigenes were used for the KEGG pathway analyses. Totally, 26,727 annotated genes were assigned to 130 KEGG pathways. Of these pathways, top ten KEGG pathways were ribosome (2,477), carbon metabolism (1,132), biosynthesis of amino acids (1,007), protein processing in endoplasmic reticulum (961), spliceosome (778), oxidative phosphorylation (763), RNA transport (636), endocytosis (603), starch and sucrose metabolism (603) and glycolysis/gluconeogenesis (554) (Fig. S4). The further KEGG enrichment analysis for these candidate pathways indicated that 957 unigenes were enriched in the pathways such as phenylpropanoid biosynthesis (313, 32.71%), terpenoid backbone biosynthesis (158, 16.51%), flavonoid biosynthesis (95, 9.93%), carotenoid biosynthesis (70, 7.31%) etc. (Table S4).
Quantification of gene expression in top-geoherb and non-geoherb groups
In order to evaluate the gene expression profiles between top-geoherb and non-geoherb groups, FPKM values for each group were calculated and normalized. After calculating the FPKM values, we found that the overall gene expression profiles of top-geoherb and non-geoherb groups showed a different distribution status (Fig. S5). The 28 unigenes with a considerable expression levels (FPKM > 1000) were detected, and 26 of these unigenes were shared by two groups. Functional annotation results indicated that these high expressed genes in two groups were involved in the functions such as stress response, translation, amino acid transport and metabolism, phloem development, cell wall, cytoskeleton, metal ion binding and S-adenosylmethionine biosynthetic process etc. (Table S5). Besides, we noticed that some specific genes showed high expression levels in the non-geoherb samples were annotated in the functions involved in stress response, posttranslational modification, flower development, menaquinone biosynthesis. While the specific genes showed high expression levels in the top-geoherb samples were annotated in the functions related to stress response, nucleotide transport and metabolism, flower development and ion carrier.
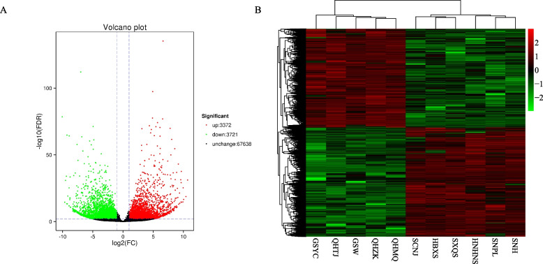
We screened the DEGs between two different groups with DESeq2 analyses. Comparing with the samples derived from the non-geoherb areas, 7,093 differentially expressed unigenes (DEGs) were identified in top-geoherb samples, including 3,372 up-regulated and 3,721 down-regulated unigenes (Fig. 2A). Hierarchical clustering for all the DEGs showed that all samples were clustered into two groups corresponding to the top-geoherb and non-geoherb areas (Fig. 2B). The gene functional prediction results indicated that 5741, 4314, 3480, 3168, 2271, 1978 DEGs could be annotated in NR, Swiss-Prot, GO, KOG, KEGG, COG database, respectively. KEGG enrichment analysis showed that 1,178 DEGs were classified into 122 pathways. These pathways were involved in the plant hormone signal transduction, carotenoid biosynthesis, phenylalanine, tyrosine and tryptophan biosynthesis, cutin, suberine and wax biosynthesis, flavonoid biosynthesis, terpenoid backbone biosynthesis and phenylpropanoid biosynthesis, and the top enriched 24 pathways were presented in Fig. S6. Unexpectedly, no pathways directly related to the biosynthesis of anthraquinones were found in the aforementioned enrichment results, but the highly enriched plant hormone signal transduction pathway related to the interactions of phytohormones which may indirectly promote the accumulation of anthraquinones.
Fig. 2.
The Volcano plot of differentially expressed genes between top-geoherb and non- geoherb groups
Genes involved in the biosynthesis of medicinally effective compounds
It has been shown that anthraquinones are the main medicinally effective compounds synthesized by the polyketide pathway and a combination of shikimate and mevalonate (MVA)/methyl-D-erythritol 4-phosphate (MEP) pathways [35, 36]. We therefore screened the abovementioned anthraquinone-related genes. Totally, 68 genes specific to MVA pathway, 23 genes specific to MEP pathway, 62 genes specific to shikimate pathway and 26 genes specific to polyketide pathway were identified in the presented study (Table 2). Of these anthraquinone-related genes, 21 were differentially expressed between top-geoherb and non-geoherb groups (Table S6). As Cyt P450s (CYPs) and UDP-glycosyltransferases (UGTs) may be involved in the oxidation, hydroxylation and glycosylation steps of biosynthetic pathway of anthraquinones. We also screened such genes in the transcriptomes of top-geoherb and non-geoherb samples. We found that 288 genes were predicted to be the members of CYP family, and 118 genes may encode UDP-Glucosyl transferase, and 15 CYP and 14 UGT genes were significantly differentially expressed between comparison groups (Table S7).
Table 2.
Candidate genes involved in the biosynthesis of anthraquinones of R. palmatum complex
| Pathway | Gene name | Enzyme symbol | KO number | No |
|---|---|---|---|---|
| MVA | Acetyl-CoA C-acetyltransferase | AACT | K00626 | 14 |
| Hydroxymethylglutaryl-CoA synthase | HMGS | K01641 | 10 | |
| Hydroxymethylglutaryl-CoA reductase | HMGR | K00021 | 21 | |
| Mevalonate kinase | MK | K00869 | 4 | |
| Phosphomevalonate kinase | PMK | K00938 | 3 | |
| Diphosphomevalonate decarboxylase | MPD | K01597 | 6 | |
| Isopentenyl-diphosphate Delta-isomerase | IPPs | K01823 | 10 | |
| MEP | 1-deoxy-D-xylulose-5-phosphate synthase | DXS | K01662 | 9 |
| 1-deoxy-D-xylulose-5-phosphate reductoisomerase | DXR | K00099 | 2 | |
| 2-C-Methyl-D-erythritol 4-phosphate cytidylyltransferase | ISPD | K00991 | 1 | |
| 4-diphosphocytidyl-2-C-methyl-D-erythritol kinase | CDPMEK | K00919 | 1 | |
| 2-C-methyl-D-erythritol 2,4-cyclodiphosphate synthase | ISPF | K01770 | 2 | |
| (E)-4-hydroxy-3-methylbut-2-enyl-diphosphate synthase | HDS | K03526 | 5 | |
| Shikimate | 4-hydroxy-3-methylbut-2-en-1-yl diphosphate reductase | HDR | K03527 | 3 |
| 3-deoxy-7-phosphoheptulonate synthase | DAHPS | K01626 | 13 | |
| 3-dehydroquinate synthase | DHQS | K01735 | 4 | |
| 3-dehydroquinate dehydratase / shikimate dehydrogenase | SDH | K13832 | 12 | |
| Shikimate kinase | SMK | K00891 | 8 | |
| 3-phosphoshikimate 1-carboxyvinyltransferase | EPSPs | K00800 | 6 | |
| Chorismate synthase | CS | K01736 | 13 | |
| Menaquinone-specific isochorismate synthase | IS | K02552 | 2 | |
| Isochorismate synthase | MenF | K14759 | 0 | |
| 2-succinylbenzoate–CoA ligase | MenE | K14760 | 1 | |
| Naphthoate synthase | MenB | K01661 | 3 | |
| Polyketide | Type III polyketide synthase | PKS III | K00660 | 26 |
| Glycosylation | UDP-Glucosyl Transferase | UGT | _ | 118 |
| CYP450s | Cytochrome P450 | _ | _ | 256 |
| NADPH-cytochrome P450 reductase | _ | _ | 32 |
The correlation between the expression levels of DEGs and the contents of anthraquinones
The average contents of five anthraquinones for each sample were recovered from our previous study [28], and the results showed that the average contents of aloe-emodin, rhein, emodin and physcion were higher in top-geoherb group than that in non-geoherb group (Table S8, Fig. S7). Especially, the content of rhein in the top-geoherb group was significantly higher than that in the non-geoherb group (t-test, P < 0.05) (Fig. S7). Afterward, the contents of five free anthraquinones were used to infer their correlation with the gene expression of DEGs involved in the biosynthesis of anthraquinones (Fig. 3). The results indicated that five structural genes (HMGS, DAHPS-2, DAHPS-5, MK, HMGR) in MVA and MEP pathway were positively correlated with the contents of five free anthraquinones, and we also found that CYP81D11 and 6 UGTs (UGT74E2, UGT74F2, UGT80A2, UGT85A8, UGT86A1 and UGT87A2) showed significant correlation with five free anthraquinone contents (Fig. 3). Therefore, these aforementioned genes may induce the content difference of anthraquinones for the samples derived from top-geoherb areas and non-geoherb areas and then promote the geoherbalism formation of rhubarb.
Fig. 3.
The correlation analyses for the DEGs and contents of five free anthraquinones. A The correlations between structural enzyme genes and five free anthraquinones. B The correlations between CYPs and five free anthraquinones. C The correlations between UGTs and five free anthraquinones
Validation of the DEGs related to the anthraquinone biosynthesis
In order to validate the DEGs detected in the comparison groups in the presented study, 15 candidate DEGs related to anthraquinone biosynthesis were randomly selected for the qRT-PCR. All the dissolution curves of the designed candidate gene primers showed a standard single peak, and no non-specific amplification was produced, indicating that the primers with good specificity could be further used in qRT-PCR experiments (Fig. S8). The results indicated that relative gene expression profiles of qRT-PCR were consistent with the ones from RNA-seq, indicating the accuracy of the identified DEGs and the reliability of transcriptome dataset (Fig. 4).
Fig. 4.

Correlation scatter plot between log2average(2^−ΔΔCT) and log2FPKM, which indicates the relationship between RNA-Seq and qRT-PCR
Candidate positive-selected genes between top-geoherb and no-geoherb groups
After ORF prediction, the protein sequences were obtained for two groups and then used to predict the orthologs. Totally, 9,099 candidate single copy nuclear genes (SCNGs) were obtained to estimate substitution rates. 1,321 pairs of these SCNGs only had Ka or Ks values that cannot be used to calculate Ka/Ks values. Finally, 7,778 pairs of SCNGs were retained to calculate Ka, Ks and Ka/Ks values. Of these paired orthologs, 476 pairs had a Ka/Ks value > 1, indicating that these genes have undergone positive selection (Fig. 5). Besides, 1,297 pairs of orthologous genes showed a 1 > Ka/Ks > 0.5, indicating these genes may undergone slight negative selection (Fig. 5). Functional annotations showed that 23 of 476 pairs significant positive-selected genes (P < 0.05) were involved in gene expression, substance transport, stress response and metabolism (Table S9).
Fig. 5.

Distribution of Ka and Ks for 7,778 pairs of orthologs between top-geoherb and non-geoherb groups. The dots above the slash indicate the positive-selected genes, and the dots below the slash indicate the negative-selected genes
Discussion
In past decade, high-throughput transcriptome sequencing has gradually become an economical and efficient way to obtain the comprehensive transcript information as well as provide more insights for the discovery of specific functional genes [37]. Geoherbs are highly appreciated by doctors because of their excellent quality and exact curative effect. One of the important reasons for the formation of geoherbalism might be attributed to the difference in the expression of key enzyme genes involved in specific metabolic pathways among different populations of medicinal plants [4]. Nowadays, more and more researchers have paid attention to the functional genomics of geoherbs and attempt to elucidate the important secondary metabolic pathways and identify the functional enzyme genes related to the biosynthesis of secondary metabolites by using transcriptome sequencing [38].
Especially for non-model medicinal plant species, the paucity of reference genome and the unclear genetic background largely hinder the functional genomic research and the genetic improvement of TCMs. RNA-seq provides a solution for obtaining genome sequences and transcript characterization of non-model plants. In this study, transcriptome sequencing was carried out for the source plants of rhubarb derived from top-geoherb and non-geoherb areas based on Illumina Hiseq X Ten high-throughput sequencing platform, and about 412.32 Gb reads were obtained, providing a large transcriptome dataset for Rheum plants than ever [36, 39–41]. The comprehensive transcriptome datasets presented in the current study not only enhanced the genome resources of Rheum species, but also laid a solid foundation of research on the growth and development, the biosynthesis of secondary metabolites and the regulation of transcription in source plants of rhubarb.
According to the sequence annotation results, the majority of the non-redundant unigenes (71.30%) showed similarity to the genes from the public databases while the remaining unigenes could not be annotated. We deduced that these unigenes without annotation information may represent novel transcripts or they were matched to untranslated regions. In addition, we found that more than half of the unigenes over 1,000 bp in length had at least one blast hit against in the eight public databases. It has been showed that unigenes with long length were more likely to have BLAST matches in the public databases [17, 42–44]. From the GO annotations, large proportion of unigenes were annotated with the metabolic process, which could be used to identify the new genes related to the secondary metabolic pathways. Besides, a fair number of unigenes were involved in the catalytic activity and binding, indicating that gene regulation and enzyme activity are extremely popular in the roots of R. palmatum complex. Previous study also reported that the largest number of genes from the Coptis chinensis transcriptome were also enriched in the similar functional categories [45]. We found some candidate genes related to the biosynthesis of phenylpropanoids, terpenoids, flavonoids, carotenoids, alkaloids, anthocyanins. The discovery of these genes lays a foundation for analyzing the biosynthesis pathway of important secondary metabolites of rhubarb, and then provides a theoretical basis for revealing the biosynthesis mechanism of specific secondary metabolites.
Rhubarb has a wide range of pharmacological activities due to its high content of anthraquinones which may be synthesized by a polyketide pathway and a combination of shikimate and mevalonate/methyl-D-erythritol 4-phosphate pathways [35, 46–48]. The study on the biosynthesis and transcriptional regulation mechanism of anthraquinones will help to artificially manipulate its secondary metabolic pathway and reconstruct the biosynthetic pathway with bioengineering to enhance the yield of anthraquinones. Previously, we identified the candidate enzyme genes involved in the MVA, MEP, shikimate and polyketide pathways for R. tanguticum and R. officinale, which provide insights for the inference of the accumulation differences of anthraquinones in different tissues for Rheum species [36, 49]. In the present study, anthraquinone-related enzyme genes were also identified, and these genes will provide more candidates for the genetic manipulation of anthraquinone biosynthesis in R. palmatum complex. In addition, the expression profiles of anthraquinone-related genes were found to be correlated with the contents of free anthraquinones in the R. palmatum complex derived from different areas, which further confirmed that the geoherbalism formation of medicinal plants is partly attributed to the difference in the expression of key enzyme genes related to the biosynthesis pathway of active components under different environments [4].
It has been shown that the chemical composition for medicinal materials derived from top-geoherb areas is the result of their adaptation to the special habitat, indicating that adaptiveness of medicinal plants to complicated systems [4]. As a representative geoherb, the geoherbalism of rhubarb might be closely related to the adaptive evolution of its source plants under the natural selection. Here, we estimated the Ka/Ks ratios for the paired orthologs shared by top-geoherb and non-geoherb groups to investigate the effects of the natural selection pressures on the rhubarb. Our results indicated that most genes have undergone negative selection and that a low proportion of orthologous genes were subjected to positive selection. Therefore, we inferred that the geoherbalism may be affected by the natural selection. In addition, previous study mentioned that the features of geoherbalism are developed through the microevolution of quantitative genetics controlled by multiple genes under environmental stress [4]. We noticed that some of positive-selected genes were related to the stress response and metabolism, which further confirmed that the specific stress induced by the environmental heterogeneity might have a profound effect on the characters of geoherbalism for rhubarb.
Conclusion
In the present study, comprehensive transcriptome datasets were obtained for R. palmatum complex derived from different areas. The large numbers of unigene datasets obtained in this study not only enhanced the genomic resources for Rheum species, but also provided a robust genetic basis for the identification of key genes related to the biosynthesis of medicinally effective compounds in R. palmatum complex. The comparative transcriptome analyses showed that some DEGs detected between top-geoherb and non-geoherb groups of R. palmatum complex were involved in the biosynthesis of anthraquinone, indicating that geoherbalism formation for rhubarb was influenced by the specific gene expression profiles. Besides, there was evidence that natural selection altered the protein structures of environment-related genes affecting the geoherbalism for R. palmatum complex which are growing in different environments. These findings provide insight into the molecular mechanism of geoherbalism for rhubarb and are important cues for the quality improvement of rhubarb germplasms.
Supplementary Information
Acknowledgements
Not applicable.
Authors’ contributions
TZ and XW conceived and designed the experiments. JW collected samples. TZ, YT, LZ, JL, YP and FJ performed the experiments and analyzed the data. TZ, and XW wrote the paper. All authors read and approved the final manuscript.
Funding
This study was co-supported by the National Natural Science Foundation of China (Nos. 81903739 and 31770364), the Natural Science Foundation of Shaanxi Province (Nos. 2020JQ-024 and 2020JZ-05) and Shaanxi Institute of Basic Sciences (Chemistry, Biology) Scientific Research Program Project (22JHZ005).
Availability of data and materials
All the raw reads generated in this study have been deposited in the NCBI with the BioProject accession number PRJNA961302 (https://www.ncbi.nlm.nih.gov/bioproject/PRJNA961302).
Declarations
Ethics approval and consent to participate
The wild plant was collected and identified by Tao Zhou and Jian Wang. The voucher specimen was deposited in the Herbarium of School of Pharmacy in Xi’an Jiaotong University (XJTU), and the voucher IDs are shown in Table S1. Permissions were obtained from Xi’an Jiaotong University. This study was conducted in accordance to relevant guidelines and regulations.
Consent for publication
Not applicable.
Competing interests
The authors declare no competing interests.
Footnotes
Publisher’s Note
Springer Nature remains neutral with regard to jurisdictional claims in published maps and institutional affiliations.
Contributor Information
Tao Zhou, Email: zhoutao196@mail.xjtu.edu.cn.
Xumei Wang, Email: wangxumei@mail.xjtu.edu.cn.
References
- 1.Zheng S, Ren W, Huang L. Geoherbalism evaluation of Radix Angelica sinensis based on electronic nose. J Pharm Biomed Anal. 2015;105:101–106. doi: 10.1016/j.jpba.2014.10.033. [DOI] [PubMed] [Google Scholar]
- 2.Guo L, Wang S, Zhang J, Yang G, Zhao M, Ma W, Zhang X, Li X, Han B, Chen N. Effects of ecological factors on secondary metabolites and inorganic elements of Scutellaria baicalensis and analysis of geoherblism. Sci China Life Sci. 2013;56(11):1047–1056. doi: 10.1007/s11427-013-4562-5. [DOI] [PubMed] [Google Scholar]
- 3.Huang L, Guo L, Ma C, Gao W, Yuan Q. Top-geoherbs of traditional Chinese medicine: common traits, quality characteristics and formation. Front Med. 2011;5(2):185–194. doi: 10.1007/s11684-011-0141-y. [DOI] [PubMed] [Google Scholar]
- 4.Wang S, Kang CZ, Guo LP, Garran TA. The mechanism of formation of Daodi Herbs. In: Huang L-Q, editor. Molecular Pharmacognosy. Singapore: Springer Singapore; 2019. pp. 293–303. [Google Scholar]
- 5.Xing D, Shen G, Li Q, Xiao Y, Yang Q, Xia Q. Quality formation mechanism of Stiff Silkworm, Bombyx batryticatus using UPLC-Q-TOF-MS-based metabolomics. Molecules. 2019;24(20):3780. doi: 10.3390/molecules24203780. [DOI] [PMC free article] [PubMed] [Google Scholar]
- 6.Zhan Z-L, Deng A-P, Kang L-P, Tang J-F, Nan T-G, Chen T, He Y-L, Guo L-P, Huang L-Q. Chemical profiling in Moutan Cortex after sulfuring and desulfuring processes reveals further insights into the quality control of TCMs by nontargeted metabolomic analysis. J Pharm Biomed Anal. 2018;156:340–348. doi: 10.1016/j.jpba.2018.04.045. [DOI] [PubMed] [Google Scholar]
- 7.Liu EH, Qi L-W, Li K, Chu C, Li P. Recent advances in quality control of traditional chinese medicines. Comb Chem High Throughput Screening. 2010;13(10):869–884. doi: 10.2174/138620710793360301. [DOI] [PubMed] [Google Scholar]
- 8.Liu J, Liu A, Mao F, Zhao Y, Cao Z, Cen N, Li S, Li L, Ma X, Sui H. Determination of the active ingredients and biopotency in Polygala tenuifolia Willd. and the ecological factors that influence them. Industr Crops Prod. 2019;134:113–123. doi: 10.1016/j.indcrop.2019.03.074. [DOI] [Google Scholar]
- 9.Sun H, Sun X, Jia F, Wang Y, Li D, Li J. The eco-geochemical characteristics of germanium and its relationship with the genuine medicinal material Scutellaria baicalensis in Chengde, Hebei Province. Geol China. 2020;47(6):1646–1667. [Google Scholar]
- 10.Liang H, Kong Y, Chen W, Wang X, Jia Z, Dai Y, Yang X. The quality of wild Salvia miltiorrhiza from Dao Di area in China and its correlation with soil parameters and climate factors. Phytochem Anal. 2021;32(3):318–325. doi: 10.1002/pca.2978. [DOI] [PubMed] [Google Scholar]
- 11.Wang X, Feng L, Zhou T, Ruhsam M, Huang L, Hou X, Sun X, Fan K, Huang M, Zhou Y, et al. Genetic and chemical differentiation characterizes top-geoherb and non-top-geoherb areas in the TCM herb rhubarb. Sci Rep. 2018;8(1):9424. doi: 10.1038/s41598-018-27510-1. [DOI] [PMC free article] [PubMed] [Google Scholar]
- 12.Guo L, Huang L, Jiang Y. RAPD analysis on genetic structure of Atractylodes lancea. Chin Pharm J. 2006;41(3):178–181. [Google Scholar]
- 13.Oh M-M, Trick HN, Rajashekar CB. Secondary metabolism and antioxidants are involved in environmental adaptation and stress tolerance in lettuce. J Plant Physiol. 2009;166(2):180–191. doi: 10.1016/j.jplph.2008.04.015. [DOI] [PubMed] [Google Scholar]
- 14.Committee CP. Pharmacopoeia of the People’s Republic of China, Part 1. Beijing: China Medical Science Press; 2020. [Google Scholar]
- 15.Wang X-M, Hou X-Q, Zhang Y-Q, Li Y. Morphological variation in leaf dissection of Rheum palmatum complex (Polygonaceae) PLoS ONE. 2014;9(10):e110760. doi: 10.1371/journal.pone.0110760. [DOI] [PMC free article] [PubMed] [Google Scholar]
- 16.Zhou T, Zhu H, Wang J, Xu Y, Xu F, Wang X. Complete chloroplast genome sequence determination of Rheum species and comparative chloroplast genomics for the members of Rumiceae. Plant Cell Rep. 2020;39(6):811–824. doi: 10.1007/s00299-020-02532-0. [DOI] [PubMed] [Google Scholar]
- 17.Zhou T, Li Z, Bai G, Feng L, Chen C, Wei Y, Chang Y, Zhao G. Transcriptome sequencing and development of genic SSR markers of an endangered Chinese endemic genus Dipteronia Oliver (Aceraceae) Molecules. 2016;21(3):166. doi: 10.3390/molecules21030166. [DOI] [PMC free article] [PubMed] [Google Scholar]
- 18.Chen S, Zhou Y, Chen Y, Gu J. fastp: an ultra-fast all-in-one FASTQ preprocessor. Bioinformatics. 2018;34(17):i884–i890. doi: 10.1093/bioinformatics/bty560. [DOI] [PMC free article] [PubMed] [Google Scholar]
- 19.Grabherr MG, Haas BJ, Yassour M, Levin JZ, Thompson DA, Amit I, Adiconis X, Fan L, Raychowdhury R, Zeng Q. Full-length transcriptome assembly from RNA-Seq data without a reference genome. Nat Biotechnol. 2011;29(7):644–652. doi: 10.1038/nbt.1883. [DOI] [PMC free article] [PubMed] [Google Scholar]
- 20.Fu L, Niu B, Zhu Z, Wu S, Li W. CD-HIT: accelerated for clustering the next-generation sequencing data. Bioinformatics. 2012;28(23):3150–3152. doi: 10.1093/bioinformatics/bts565. [DOI] [PMC free article] [PubMed] [Google Scholar]
- 21.Pertea G, Huang X, Liang F, Antonescu V, Sultana R, Karamycheva S, Lee Y, White J, Cheung F, Parvizi B. TIGR Gene Indices clustering tools (TGICL): a software system for fast clustering of large EST datasets. Bioinformatics. 2003;19(5):651–652. doi: 10.1093/bioinformatics/btg034. [DOI] [PubMed] [Google Scholar]
- 22.Altschul SF, Madden TL, Schäffer AA, Zhang J, Zhang Z, Miller W, Lipman DJ. Gapped BLAST and PSI-BLAST: a new generation of protein database search programs. Nucleic Acids Res. 1997;25(17):3389–3402. doi: 10.1093/nar/25.17.3389. [DOI] [PMC free article] [PubMed] [Google Scholar]
- 23.Conesa A, Götz S, García-Gómez JM, Terol J, Talón M, Robles M. Blast2GO: a universal tool for annotation, visualization and analysis in functional genomics research. Bioinformatics. 2005;21(18):3674–3676. doi: 10.1093/bioinformatics/bti610. [DOI] [PubMed] [Google Scholar]
- 24.Langmead B, Salzberg SL. Fast gapped-read alignment with Bowtie 2. Nat Methods. 2012;9(4):357–359. doi: 10.1038/nmeth.1923. [DOI] [PMC free article] [PubMed] [Google Scholar]
- 25.Li B, Dewey CN. RSEM: accurate transcript quantification from RNA-Seq data with or without a reference genome. BMC Bioinformatics. 2011;12:323–323. doi: 10.1186/1471-2105-12-323. [DOI] [PMC free article] [PubMed] [Google Scholar]
- 26.Anders S, Huber W. Differential expression analysis for sequence count data. Genome Biol. 2010;11(10):R106. doi: 10.1186/gb-2010-11-10-r106. [DOI] [PMC free article] [PubMed] [Google Scholar]
- 27.Yu G, Wang L-G, Han Y, He Q-Y. clusterProfiler: an R package for comparing biological themes among gene clusters. OMICS. 2012;16(5):284–287. doi: 10.1089/omi.2011.0118. [DOI] [PMC free article] [PubMed] [Google Scholar]
- 28.Zhu H, Hou X, Zhang M, Zhou T, Feng L, Wang X. Content determination of anthraquinone and quality evaluation of the population of source plants of rhubarb based on HPLC. Chin Tradit Herb Drugs. 2021;52:5295–5302. [Google Scholar]
- 29.Rozen S, Skaletsky H. Primer3 on the WWW for general users and for biologist programmers. In: Bioinformatics Methods and Protocols. New Jersey: Humana Press; 1999. p. 365–386. [DOI] [PubMed]
- 30.Schmittgen TD, Livak KJ. Analyzing real-time PCR data by the comparative CT method. Nat Protoc. 2008;3(6):1101–1108. doi: 10.1038/nprot.2008.73. [DOI] [PubMed] [Google Scholar]
- 31.Rice P, Longden I, Bleasby A. EMBOSS: the European molecular biology open software suite. Trends Genet. 2000;16(6):276–277. doi: 10.1016/S0168-9525(00)02024-2. [DOI] [PubMed] [Google Scholar]
- 32.Li L, Stoeckert CJ, Roos DS. OrthoMCL: identification of ortholog groups for eukaryotic genomes. Genome Res. 2003;13(9):2178–2189. doi: 10.1101/gr.1224503. [DOI] [PMC free article] [PubMed] [Google Scholar]
- 33.Zhang Z, Xiao J, Wu J, Zhang H, Liu G, Wang X, Dai L. ParaAT: a parallel tool for constructing multiple protein-coding DNA alignments. Biochem Biophys Res Commun. 2012;419(4):779–781. doi: 10.1016/j.bbrc.2012.02.101. [DOI] [PubMed] [Google Scholar]
- 34.Zhang Z, Li J, Zhao X-Q, Wang J, Wong GK-S, Yu J. KaKs_Calculator: calculating Ka and Ks through model selection and model averaging. Genomics Proteomics Bioinformatics. 2006;4(4):259–263. doi: 10.1016/S1672-0229(07)60007-2. [DOI] [PMC free article] [PubMed] [Google Scholar]
- 35.Kang S-H, Pandey RP, Lee C-M, Sim J-S, Jeong J-T, Choi B-S, Jung M, Ginzburg D, Zhao K, Won SY, et al. Genome-enabled discovery of anthraquinone biosynthesis in Senna tora. Nat Commun. 2020;11(1):5875. doi: 10.1038/s41467-020-19681-1. [DOI] [PMC free article] [PubMed] [Google Scholar]
- 36.Zhou T, Zhang T, Sun J, Zhu H, Zhang M, Wang X. Tissue-specific transcriptome for Rheum tanguticum reveals candidate genes related to the anthraquinones biosynthesis. Physiol Mol Biol Plants. 2021;27(11):2487–2501. doi: 10.1007/s12298-021-01099-8. [DOI] [PMC free article] [PubMed] [Google Scholar]
- 37.Wang Z, Gerstein M, Snyder M. RNA-Seq: a revolutionary tool for transcriptomics. Nat Rev Genet. 2009;10(1):57–63. doi: 10.1038/nrg2484. [DOI] [PMC free article] [PubMed] [Google Scholar]
- 38.Wang X-Y, Song J-Y, Xie C-X, Han J-P, Chen S-L. RNA-Seq and genuine traditional Chinese medicine. Acta Pharm Sin. 2014;49(12):1650–1657. [PubMed] [Google Scholar]
- 39.Hei X-B, Li H, Li Y-M, Wang G, Xu J, Liang P, Deng C, Yan Y-G, Guo S-X, Zhang G. High-throughput transcriptomic sequencing of Rheum officinale Baill. seedlings and screening of genes in anthraquinone biosynthesis. Chin Pharm J. 2019;54(7):526–535. [Google Scholar]
- 40.Li H, Zhang N, Li Y, Hei X, Li Y, Deng C, Yan Y, Liu M, Zhang G. High-throughput transcriptomic sequencing of Rheum palmatum L. seedlings and elucidation of genes in anthraquinone biosynthesis. Acta Pharm Sin. 2018;53(11):1908–1917. [Google Scholar]
- 41.Liu J, Leng L, Liu Y, Gao H, Yang W, Chen S, Liu A. Identification and quantification of target metabolites combined with transcriptome of two Rheum species focused on anthraquinone and flavonoids biosynthesis. Sci Rep. 2020;10(1):20241. doi: 10.1038/s41598-020-77356-9. [DOI] [PMC free article] [PubMed] [Google Scholar]
- 42.Wang S, Wang X, He Q, Liu X, Xu W, Li L, Gao J, Wang F. Transcriptome analysis of the roots at early and late seedling stages using Illumina paired-end sequencing and development of EST-SSR markers in radish. Plant Cell Rep. 2012;31(8):1437–1447. doi: 10.1007/s00299-012-1259-3. [DOI] [PubMed] [Google Scholar]
- 43.Zhang W, Tian D, Huang X, Xu Y, Mo H, Liu Y, Meng J, Zhang D. Characterization of flower-bud transcriptome and development of genic SSR Markers in Asian Lotus (Nelumbo nucifera Gaertn.) PLoS ONE. 2014;9(11):e112223. doi: 10.1371/journal.pone.0112223. [DOI] [PMC free article] [PubMed] [Google Scholar]
- 44.Zhou D, Gao S, Wang H, Lei T, Shen J, Gao J, Chen S, Yin J, Liu J. De novo sequencing transcriptome of endemic Gentiana straminea (Gentianaceae) to identify genes involved in the biosynthesis of active ingredients. Gene. 2016;575(1):160–170. doi: 10.1016/j.gene.2015.08.055. [DOI] [PubMed] [Google Scholar]
- 45.Chen H, Deng C, Nie H, Fan G, He Y. Transcriptome analyses provide insights into the difference of alkaloids biosynthesis in the Chinese goldthread (Coptis chinensis Franch.) from different biotopes. PeerJ. 2017;5:e3303. doi: 10.7717/peerj.3303. [DOI] [PMC free article] [PubMed] [Google Scholar]
- 46.Leistner E, Zenk M. Mevalonic acid a precursor of the substituted benzenoid ring of Rubiaceae-anthraquinones. Tetrahedron Lett. 1968;9(11):1395–1396. doi: 10.1016/S0040-4039(01)98961-0. [DOI] [Google Scholar]
- 47.Leistner E. Biosynthesis of chorismate-derived quinones in plant cell cultures. Berlin, Heidelberg: Springer Berlin Heidelberg; 1985. p. 215-224
- 48.Yamazaki M, Mochida K, Asano T, Nakabayashi R, Chiba M, Udomson N, Yamazaki Y, Goodenowe DB, Sankawa U, Yoshida T, et al. Coupling deep transcriptome analysis with untargeted metabolic profiling in ophiorrhiza pumila to further the understanding of the biosynthesis of the anti-cancer alkaloid camptothecin and anthraquinones. Plant Cell Physiol. 2013;54(5):686–696. doi: 10.1093/pcp/pct040. [DOI] [PMC free article] [PubMed] [Google Scholar]
- 49.Zhou L, Sun J, Zhang T, Tang Y, Liu J, Gao C, Zhai Y, Guo Y, Feng L, Zhang X, et al. Comparative transcriptome analyses of different Rheum officinale tissues reveal differentially expressed genes associated with anthraquinone, catechin, and gallic acid biosynthesis. Genes. 2022;13(9):1592. doi: 10.3390/genes13091592. [DOI] [PMC free article] [PubMed] [Google Scholar]
Associated Data
This section collects any data citations, data availability statements, or supplementary materials included in this article.
Supplementary Materials
Data Availability Statement
All the raw reads generated in this study have been deposited in the NCBI with the BioProject accession number PRJNA961302 (https://www.ncbi.nlm.nih.gov/bioproject/PRJNA961302).



