Abstract
Background
Type 1 diabetes mellitus (T1DM) is a prototypic endocrine autoimmune disease resulting from an immune-mediated destruction of pancreatic insulin-secreting cells. A comprehensive immune cell phenotype evaluation in T1DM has not been performed thus far at the single-cell level.
Methods
In this cross-sectional analysis, we generated a single-cell transcriptomic dataset of peripheral blood mononuclear cells (PBMCs) from 46 manifest T1DM (stage 3) cases and 31 matched controls.
Results
We surprisingly detected profound alterations in circulatory immune cells (1784 dysregulated genes in 13 immune cell types), far exceeding the count in the comparator systemic autoimmune disease SLE. Genes upregulated in T1DM were involved in WNT signaling, interferon signaling and migration of T/NK cells, antigen presentation by B cells, and monocyte activation. A significant fraction of these differentially expressed genes were also altered in T1DM pancreatic islets. We used the single-cell data to construct a T1DM metagene z-score (TMZ score) that distinguished cases and controls and classified patients into molecular subtypes. This score correlated with known prognostic immune markers of T1DM, as well as with drug response in clinical trials.
Conclusions
Our study reveals a surprisingly strong systemic dimension at the level of immune cell network in T1DM, defines disease-relevant molecular subtypes, and has the potential to guide non-invasive test development and patient stratification.
Supplementary Information
The online version contains supplementary material available at 10.1186/s13073-024-01300-z.
Keywords: Type 1 diabetes mellitus (T1DM), Peripheral blood mononuclear cells (PBMCs), Single-cell RNA sequencing (scRNA-seq)
Background
Type 1 diabetes mellitus (T1DM) is a prototypic endocrine autoimmune disease driven by chronic inflammatory responses against insulin-secreting pancreatic cells, leading to insulin deficiency with life-long dependence on exogenous insulin treatment [1]. The disease is characterized by chronic inflammation with impaired homeostasis at the level of innate and adaptive immune cells. The existing therapies for T1DM are still limited in terms of long-term efficacy and addressing the underlying pathophysiology [2, 3]. Patient heterogeneity has been considered a key factor in treatment response [2]. Moreover, data suggest that diverse immune cell types and signaling pathways contribute to T1DM pathology [4]. Thus, a comprehensive analysis of immune cell phenotypes, cell type-specific molecular traits and their potential variation across affected individuals is called for [5].
A related challenge is that T1DM-related molecular mechanisms are poorly understood in humans. Mechanistic studies are hindered by the fact that pancreatic islets, which are the primary target of autoimmune attack, are difficult to access in living individuals. However, multiple lines of evidence indicate that systemic immune cell dysregulation, including Treg and NK cells, precedes T1DM diagnosis, and is implicated in disease pathogenesis and progression [6–12]. Furthermore, fine-mapping of genetic risk factors indicates that T1DM-associated risk variants exert a significant impact on the transcriptomes of circulating immune cells [13–16]. Consequently, non-invasive approaches using peripheral blood samples have become an essential strategy for identification of markers related to the progression of the autoimmune disease.
Along this line, immunological studies of T1DM have greatly advanced the field, for example by highlighting the role of specific, disease-predisposing human leukocyte antigen (HLA) haplotypes [17, 18], by revealing insulin, GAD-65, and IA-2A as well as cells proteins as common autoantigens [19–21], and by identifying common aberrations in cell composition and gene expression in peripheral immune cells [6, 7, 22–25]. Of note, most studies have examined the pre-diabetic molecular immune signature of first-degree relatives (FDR) of T1DM subjects [26]. In contrast to T1DM cases in the general population (GP), FDR T1DM subjects exhibit a lower age at diagnosis [27] and are enriched for monogenic variants of significant impact [28]. Moreover, the vast majority of existing molecular analyses are based on analysis of bulk samples, which obscures the heterogeneity of immune cell types and cell states. Consequently, our understanding of molecular and cellular abnormalities in GP T1DM is still limited, as is our ability to identify patient subtypes.
Recently, single-cell RNA-seq (scRNA-seq) profiling of ex vivo (cultured) human pancreatic islets shed light on cellular-resolution gene expression signatures in T1DM [29]. However, since immune cells comprised only a minor fraction of cells identified, this study focused primarily on endocrine and exocrine cell types. Another study of T1DM-related immune cell phenotypes analyzed scRNA-seq data from PBMCs of 4 T1DM subjects and 4 controls and identified IL32-expressing cells as a signature of T1DM [24]. In view of the current situation, there is an unmet need for a more comprehensive analysis of immune cells in T1DM.
We hypothesized that T1DM, an organ specific autoimmune disease, may involve systemic immune perturbation in cell type abundance as well as cell type-specific gene expression. In this cross-sectional study, we used the technique of scRNA-seq to characterize PBMCs from 46 islet-cell autoantibody-positive manifest T1DM cases (stage 3) and 31 healthy controls matched for age, gender, and presence of T1DM-associated risk HLA haplotypes. Our analysis revealed shifts in cellular composition as well as profound molecular aberrations in 12/14 peripheral immune cell types from T1DM subjects. Notably, we identified widespread upregulation of genes associated with immune cell activation, though regulon analysis indicated that this process may be driven by distinct transcription factors (TFs) in T, B, and myeloid cells. The upregulated and downregulated genes we identified in PBMC cell types showed significant overlap with transcriptome changes in T1DM pancreas, suggesting molecular links between systemic and organ-specific immune responses [18, 29]. Our differentially expressed genes (DEGs) also showed significant overlap with markers that predict seroconversion (appearance of autoantibodies in peripheral blood) or T1DM onset in high-risk individuals. We also used the single-cell data to define cell type-specific metagene expression scores segregating cases and controls. Importantly, these metagene scores were highly correlated across cell types, even though the DEG sets were largely non-overlapping. To characterize immune variation across the cohort, we therefore aggregated scores across cell types to define a single composite score for each sample, which we defined as the T1DM metagene Z-score (TMZ score). The TMZ score for each individual correlated with GAD autoantibody (GADA) titer and the number of high-risk HLA haplotypes as well as with drug response in interventional clinical trials. Finally, we found that DEGs in effector T cells and B cells were enriched for T1DM genetic risk.
In summary, our case-control study shows unexpectedly strong systemic immune cell dysregulation in T1DM, defines disease-relevant T1DM molecular subtypes, and has the potential for non-invasive test development in T1DM.
Methods
Sample collection and cohort details
European stage 3 T1DM subjects were selected from a cohort of 1634 T1D patients from Baden-Wuerttemberg in Germany. The healthy controls matched for age, gender, and T1DM risk HLA haplotypes were selected from a population-based cohort of more than 8367 subjects, again from Baden-Wuerttemberg. To rule out the presence of an infection or any other inflammatory process, we selected subjects with CRP below 1 mg/L (high sensitivity C-reactive protein (hs-CRP); Roche Cobas 6000 analytical system). BMI was restricted within the range from 18.5 to 24.9 kg/m2, i.e., the WHO recommendation of a normal BMI for Europeans. Additional inclusion criteria were as follows: normal aspartate transaminase (AST) levels (below 33 units per liter (U/L) and alanine transaminase (ALT) levels (below 40 units per liter (U/L), normal creatine serum values (below 110 µmol/L for men, below 95 µmol/L for women) resulting in normal values of the estimated glomerular filtration rate (eGFR), normal TSH level (range 0.3–4 mU/l) indicative of normal thyroid function, TPO antibody negative, normal vitamin B12 serum levels (range between 350 and 900 pg/ml), normal 25-OH Vit D levels (range between 30 and 70 µg/l), normal levels of plasma ferritin (ranges between 50 and 330 ng/mL) as a marker of a normal iron status as well as a surrogate marker of inflammation, and normal serum zinc levels (range between 70 and 120 µg/dL) to show an adequate nutritional status and to rule out problems absorbing nutrients.
All control subjects were negative for ICA, GADA, IA-2A, and ZnT8 antibodies. The T1D subjects were positive for at least 2 islet cell autoantibodies. All T1D subjects selected were GADA positive [30, 31]. The Roche Elecsys C-Peptide assay was used to quantify fasting C-peptide levels in T1D subjects. All T1D subjects revealed fasting C-peptide levels below 0.01 ng/mL and were therefore considered as “C-peptide negative.” In addition, all T1D subjects were requiring insulin doses above 0.65 units of insulin per kg body weight per day. None of the T1D subjects had evidence of microalbuminuria as a marker of diabetic nephropathy or evidence of diabetic retinopathy. In subjects with T1DM, blood glucose during the blood collection had to be within the range of a predefined target, i.e., 80–140 mg/dl to exclude a potential impact of elevated glucose levels, altered plasma cortisol and catecholamine levels on immune cell counts. Also, HbA1c levels had to label a well-controlled diabetes status with a level below 7.5% (DCCT/NGSP; corresponding to a level below 58 mmol/mol (IFCC; SI unit) [32–34]. Since the counts of lymphocytes as well as lymphocyte subsets are known to be influenced by hormonal factors and temperature, to achieve pre-analytical consistency, the blood collection was only performed in the morning (8:00–10:00 am) at a fasting state during the seasonal period of spring until autumn. All technical procedures and protocols for the recruitment, blood collection, and PBMC isolation were reviewed and approved by the Institutional Review Board (IRB) at the Division of Endocrinology and Diabetes in Ulm University, Germany (IRB no. 299604393R) [35]. Accordingly, PBMCs were isolated from approximately 10 ml of heparinised whole blood using standard Ficoll-Hypaque density gradient centrifugation method. Isolated PBMCs were frozen in Fetal bovine serum (FBS) containing 10% dimethylsulfoxide (DMSO) and shipped to Genome Institute of Singapore for downstream experiments. The sequence-specific oligonucleotide DNA amplification method was utilized for HLA class II genotyping using HLA-DRB1, HLA-DQA1, and HLADQB1 specific primers [36, 37]. Autoantibody assay for detection of two main autoantibodies in T1DM (i.e., GADA and IA-2A) was conducted based on previously established fluid-phase-antigen-binding assay [38]. The clinical information of all samples included in current study are summarized in the Additional file 2: Table S1-S2.
Sample preparation and scRNA-seq
Frozen PBMCs samples were thawed in 10 ml of pre-warmed thawing media (RPMI 1640 supplemented with 5% human serum, 1% penicillin-streptomycin, and 1% glutamine). After centrifugation at 300g, the supernatant was removed and cells were resuspended in 10 ml of washing media (RPMI 1640 supplemented with 10% fetal bovine serum (FBS), 1% penicillin-streptomycin, 1% glutamine). Cells were washed two times with phosphate-buffered saline (PBS) containing 0.04% bovine serum albumin (BSA) and filtered through a 5-µm cell strainer. The cell concentration and viability were measured in trypan blue using the Bio Rad TC20TM Automated Cell Counter (Bio-Rad). Droplet-based scRNA-seq was applied to the cohort samples using the single-cell 3′ reagent kit (V2, 10x Genomics), according to the manufacturer’s protocol. Single-cell suspensions from four samples (two cases and two healthy controls) were mixed at the final concentration of cells/ml. Before mixing samples, an aliquot of 2 million cells from each sample was centrifuged and kept at − 80o C and used for DNA extraction and genotyping. Pooled cell suspensions were loaded onto the ChromiumTM Controller instrument at the recommended volume required for capturing 16,000 cells per pool. The cDNA amplification and library preparation were performed using the library construction kit (10x Genomics). Quality, size distribution, and quantity of generated cDNA and sequencing libraries were confirmed using the High Sensitivity DNA kit (Agilent) and Kapa kit (Illumina). After quality control, pooled libraries were diluted in final concentration of 10 nM and were sequenced on Illumina HiSeq 4000 to get on average read-depth of 80,000 reads/cell using following chemistry settings: read 1: 26 cycles; i7 index: 8 cycles; i5 index: 0 cycles; and read 2: 98 cycles.
SNP-array genotyping
Genomic DNA was extracted from 2 to 3 million PBMCs using QIAamp® DNA blood Mini Kit according to the manufacturer’s protocol, and samples were genotyped using the Illumina Infinium® HTS Assay. The intensity data files collected by the Illumina HiScan system were analyzed with the Illumina GenomeStudio software, and PLINK binary genotyping data were extracted for downstream analysis.
Multi-parametric FACS symphony
An antibody staining panel consisting of 23 markers was designed for immunophenotyping of PBMCs populations using a variety of fluorochromes with minimum spectral cross-talk. This panel includes 16 lineage markers (e.g., CD45, CCR7, CD19, IgD, IgM, IgG, IgE, IgA, CD5, CD3, TCRab, TCRgd, CD4, CD8, CD14, and CD16) for detecting different populations of B cells (e.g., naïve IgD+/IgM+ B cells or switched IgG+/IgE+/IgA+ memory B cells), T cells (TCRab+ or TCRgd+ T cells), and monocytes (e.g., classical and non-classical monocytes). In addition, seven markers (e.g., CD20, HLA-DR, CD37, CD83, and LAPTM5, CD69, CD78) were selected based on the single-cell data for gene expression validations. The list of all antibodies used in this experiment as well as their corresponding clone, company, and catalogue number are listed in Additional file 2: Table S10. Frozen PBMCs were thawed as described, and aliquots of cells were used for antibody staining. In order to optimize the concentration of each antibody in the panel, a single staining titration experiment with different concentration of each antibody (1 µl, 2 µl, and 4 µl) was performed using aliquots of PBMCs derived from a healthy donor. For each antibody, the concentration at which the signal intensity gained the saturation point was selected as the optimal antibody concentration per million cells (Additional file 2: Table S10). Except for CCR7 antibody which required a pre-incubation step at 37 °C for 10 min, all other antibodies were incubated with cells for 30 min at 4 °C. In order to avoid any cross binding between TCR and CD3 antibodies, a sequential staining strategy was applied for these antibodies. After incubation with fluorescence-conjugated antibodies, the cells were washed and re-suspended in buffer solution (PBS containing 5% FBS and 2 mM EDTA). The stained cells were kept on ice before loading into the FACS symphony machine and data acquisition. The single stained files from the optimal antibody concentration were used to establish the compensation matrix. Finally, immunophenotyping was performed using the BD Symphony® machine for 10 T1DM and 9 healthy samples (independent validation cohort) and a minimum of 50,000 events were acquired per sample (Additional file 1: Fig. S4a).
Processing and clustering of FACS symphony data
The compensated flow cytometry data were gated in the FlowJo (V 10.6) software using the standard gating strategy for selecting cell population, singlets, live, and CD45+ immune cells. The compensated channel values of the final population (i.e., live, single, CD45+ cells) from case and control samples were exported as CSV files. Next, these files were imported into R, and after down-sampling of each sample into 10,000 single cells, they were concatenated into a Seurat object (Seurat package V3) containing 190,000 cells. The Seurat package functionalities for dimensional reduction using the Uniform Manifold Approximation and Projection (UMAP) method and the unsupervised graph based clustering using the Louvain algorithm were utilized to calculate UMAP embeddings and perform unsupervised clustering based on 12 lineage makers including CD3, TCRab, TCRgd, CD19, IgD, IgM, IgG, IgE, IgA, CD14, CD16, and HLADR (Additional file 1: Fig. S4b-c).
Processing of genotyping data
The binary PLINK genotyping files were exported from the Illumina GenomeStudio software and converted into the VCF format using the PLINK toolkit [39]. The vcftool program [40] was used to filter out insertions/deletions (indels), multiallelic SNPs, and sex chromosome variants. The hg19 human reference genome was used as a template in vcftools to correct the reference and alternative alleles labels in the VCF file and to phase all genotypes. The Beagle toolkit [41] was utilized to perform the genomic imputation according to the human 1000 genome reference. The imputed variants with low confidence (R2 ) were excluded, and the confidently imputed variants were concatenated into the genotyped variants. The final VCF file comprising genotyped variations (750k variants) and confidently imputed variants (3.2 million variants) was sorted and used for the demultiplexing of scRNA-seq data at sample level.
Demultiplexing and quality control of scRNA-seq data
The overall steps for data processing, quality control, and reference-based clustering of PBMCs (n = 186,671) are represented in Additional file 1: Fig. S1. The Cell Ranger (V2.0) (with hg19 as reference genome) and demuxlet tool kits [42] were used to demultiplex paired-end sequencing FASTQ files at the cell and sample level, respectively. As expected, a total of 28,498 cells (average doublet rate of 15.2%) were detected as cross-sample doublets by the demuxlet tool and were removed from the dataset (Additional file 1: Fig. S1b, d). To check the fidelity of sample assignment by the Demuxlet, sum of average natural logarithm (nlog) expression of Y and X chromosome genes for cells of each sample were calculated and shown in a scatter plot, where each dot represents a sample colored based on the gender status obtained from the clinical data. As expected, the cells from female donors were clearly separated from cells from male donors as the former showed negligible (noise-floor) expression of Y chromosome genes (Additional file 1: Fig. S1c). Genes with low coverage (expressed in less than 0.1% of cells) and cells showing higher than 7% mitochondrial gene expression were filtered out. Read counts were normalized and log transformed using the SCTransform normalization method implemented in Seurat package (V3.1) [43]. The RCA2 package [44] was used to perform reference-based clustering of cells into major immune cell types and apply cluster-specific cell filtering based on the distribution of number of detected genes (NODGs) across immune cell types. Accordingly, cells with NODG , NODG < 2750, and NODG were kept within clusters of pDCs, HSCs, and platelets, respectively. For rest of RCA clusters, cells with NODG were included. A total of 19,508 cells were excluded as noisy cells (dead cells, debris, potential undetected doublets) (Additional file 1: Fig. S1a; Methods). After removing potential doublets and low quality compromised cells, the DoubletFinder package [45] was used to detect and exclude 9498 cells as within-sample doublets (average within-sample doublet rate of 6.86%), resulting in a final clean QC-passed dataset of 129,167 single cells used in the downstream re-clustering, cell type annotation, and cleaning.
scRNA-seq clustering and cell type annotation
Reference-based RCA clustering method supervised by a combination of different immune panels from RCA2 (V2) package [44] was used for clustering of QC-passed single-cell PBMCs. The details of reference panels used in this study are described as follows: (1) Novershtern Panel: including 966 feature genes across 15 PBMC cell types (i.e., CD4+ T naive, CD4+ TCM, CD4+ TEM, CD8+ T naive, CD8+ TCM, CD8+ TEM, NK, B-naive, B-SM, C-monocyte, NC-monocyte, cDCs, pDCs, platelets, HSCs) from the Novershtern et al. study [46]; (2) Novershtern T Cell Panel: including 420 feature genes across 6 T sub-populations (i.e., CD4+ T naive, CD4+ CM, CD4+ EM, CD8+ T naive, CD8+ CM, CD8+ EM) from the Novershtern et al. study [46]; (3) Monaco TCell Panel: including 551 feature genes across 15 T and NK sub-populations [i.e., CD4+ naive, CD8+ naive, CD8+ CM, CD8+ EM, CD8+ T effector (TE), MAIT, NK, T follicular helper (TFH), T helper 1 (Th1), Th17, Th1/Th17, Th2, T-reg, VD2 negative, VD2 positive] from the Monaco, G., et al. study [47]; (4) Monaco B Cell Panel: including 436 feature genes across 5 B sub-populations (i.e., B-naive, B non-switch memory (BNSM), BSM, plasmablasts, B exhausted (Bex)] from the Monaco, G., et al. study [47]; (5) Monaco Myeloid Panel: including 775 feature genes across 5 myeloid sub-populations (i.e., C-monocyte, I-monocyte, NC-monocyte, pDC, cDC) from the Monaco, G., et al. study [47]. To perform reference-based clustering supervised by the reference panels, the dataProject function from the RCA2 package was used to project log transformed corrected UMI count of each single cell into each cell type in the immune reference panels by calculating the Pearson correlation coefficient between the nlog transformed (SCTransformed normalized corrected UMI counts) vector from scRNA-seq and log10 expression vector from the reference bulk transcriptome across feature genes of the reference panel. This function generates the correlation coefficient matrix where each row is a cell type in the panel and each column is a single cell. After raising to the fourth power and row-wised z-transformation, the correlation matrix was used to calculate the correlation-based distance matrix. Next, the dataClust function from RCA2 (V2) package, which uses the internal dataClust function from fastcluster package, was used to apply the correlation-based distance matrix into average-linkage hierarchical clustering. It also takes advantage of the cutreeDynamic function from the WGCNA package to define cell clusters within the resulting dendrogram. To visualize the correlation-based distance matrix in a two-dimensional space, the UMAP dimensional reduction technique [48] was applied to the correlation-based distance matrix using the computeUMAP function from the RCA2 package. RCA clusters were annotated based on their correlation with immune cell types in each immune panels and expression of the canonical markers. Ambiguous RCA clusters with no correlation or strong correlation with more than one cell type in the panel were excluded from the dataset. First, in order to identify the major immune cell types, the QC-passed cells were projected into the Novershtern Panel resulting in 9 RCA clusters annotated as CD4+ T, CD8+ T, NK, B cell, monocyte, pDCs, platelets, HSCs, and erythrocytes (Fig. 1b, middle panel; Additional file 1: Fig. S2a). T/NK cells were further clustered into 11 T cell sub-populations by sequential projection into two T cell specific panels. First, T/NK cells were projected into the Monaco T Cell Panel where the cells with strong correlation with Treg, MAIT, gamma-delta T (VD2P), and NK cells were annotated accordingly and the remaining cells were projected into the Novershtern T Cell Panel resulting in six T sub-populations annotated as CD4+ T naive, CD4+ CM, CD4+ EM, CD8+ naive, CD8+ CM, CD8+ EM (Fig. 1b, upper-right panel; Additional file 1: Fig. S2c). B cells were projected into the Monaco B Cell Panel to identify and annotate three B sub-populations including B naive, BSM, and B plasma accordingly (Fig. 1b, upper left panel; Additional file 1: Fig. S2d). Likewise, projection of the monocyte/pDC cells into the Monaco Myeloid Panel revealed five myeloid sub-populations including C-monocyte, I-monocyte, NC-monocyte, cDC, and pDC (Fig. 1b, lower right panel; Additional file 1: Fig. S2e).
Fig. 1.
Multi-resolution clustering of PBMCs in T1DM. a Schematic representation of the study design for scRNA-seq and multi-parametric FACS profiling and data analysis of T1DM patients and healthy controls. b UMAP visualization of single cells in gene expression space. Central UMAP plot: low-resolution reference-based clustering to identify the three major immune compartments (T/NK, B, and Mo/DC). Each major cell type was then clustered individually at higher resolution, again using reference panels, to define 22 PBMC cell types. CM, central memory; EM, effector memory; Treg, regulatory T; MAIT, mucosal-associated invariant T; VD2P, gamma-delta T; NK, natural killer; BSM, B switched memory; C-monocyte, I-monocyte, and NC-monocyte: classical, intermediate, and non-classical monocyte; cDC, pDC, conventional, plasmacytoid dendritic cell; HSC, hematopoietic stem cell. c UMAP plot showing fold enrichment of T1DM vs healthy cells at each location in gene expression space. Red, blue: enriched, depleted in T1DM
Cell composition enrichment analysis at gene expression space
To evaluate the enrichment of cells from T1DM patients in gene expression space across immune cell types, the nearest 50 neighbor cells around each single cell in the gene expression principal component analysis (PCA) space were collected, and the log2 (fold-change ratio) of cells from T1DM samples relative to the cells from healthy subjects within nearest 50 neighbor cells was measured. These values were visualized for each single cell at the UMAP space.
Identifying marker genes of PBMCs’ cell types
To define the marker genes for each immune cell type compared with rest of the cells, the negative binomial generalized linear model implemented in FindAllmarker function from seurat package was used, while the sequencing library IDs (batch) and the disease status (healthy/T1DM) were added as variables to regress out. Only genes which were detected in at least 25% of the cells in any of the two testing groups were included in the model. Genes with average nlog (fold-change) higher than 0.25 and FDR q-value less than 0.05 were selected as the marker genes for each immune cell type.
Differential cell composition analysis
To identify cell composition aberrations with taking into account the effect of independent variables, a multiple regression analysis based on the general additive model (GAM) was applied using the gam function from the mgcv R package [49]. This model benefits from properties of both generalized linear (GLM) models and additive models [50]. Various independent variables, including disease status (T1DM = 1, healthy = 0), sex (male = 1, female = 0), number of T1DM risk HLA haplotypes, and the GADA titer were included into the model to estimate their effect on predicting the relative proportion of immune cell types (% of PBMC). The regression coefficients were estimated by the model and the F test statistics was applied to compute p-values. By default, the relative proportion is considered as Gaussian response. In all analysis, the p-value less than 0.05 was considered statistically significant.
Pseudo-bulk differential gene expression analysis
The DESeq2 (v.1.30.1) package was used to perform differential gene expression analysis on pseudo-bulk transcriptome profiles of T1DM and healthy samples. First, the pseudo-bulk expression matrices were calculated by summing UMI counts across cells as suggested by DESeq2. The shrunken log2 (fold-change) and standard error were measured by the ashr algorithm. Pseudo-bulk samples resulting from summing-up of less than 5 cells as well as genes that were detected in less than 5% of individuals were excluded from the analysis. Finally, genes with an absolute log2 (fold-change) and FDR q-value (Benjamini-Hochberg) were defined as DEGs.
Pathway enrichment analysis of T1DM-associated DEGs
Both over-representation and gene set enrichment analysis (GSEA) were performed using the ClusterProfiler R package [51]. The enrichGO function was used to perform the over-representation analysis on the list of DEGs from each k-mean cluster with the following settings: OrgDb = org.Hs.eg.db, ont = “BP,” pAdjustMethod = “BH,” pvalueCutoff = 0.05, qvalueCutoff = 0.05, minGSSize = 10, maxGSSize = 500. To perform GSEA analysis for each cell type, the gseGO function was applied on the list of DEGs ranked by the differential expression score (DES) [] using the following settings: OrgDb = org.Hs.eg.db, ont = “BP,” keyType = “ENTREZID,” pAdjustMethod = “BH,” pvalueCutoff = 0.05, exponent = 0, nPerm = 10, 000, minGSSize = 15, and maxGSSize = 500. The simplify function was used to simplify the enriched terms. The top 3 significantly enriched terms (ranked by NES) and the cell type-specific terms of each cell type were selected for visualization.
Single-cell regulon activity inference and differential regulon activity (DAR) analysis
The well-established Single-Cell rEgulatory Network Inference and Clustering (SCENIC) algorithm [52] was utilized to infer the regulon activity in single-cell PBMCs. The SCENIC pipeline with default settings was applied on the whole scRNAseq PBMC dataset and the final matrix of 260 inferred regulons (rows) with their corresponding regulon activity score (RAS) across 117,737 single cells (columns) was extracted as a Seurat object for the downstream analysis. Next, the unpaired Wilcoxon test, implemented in the Seurat FindAllmarker function, was used to identify the list of marker regulons within each immune cell type compared with the rest of the immune cells. For each cell type, the significant upregulated regulons [nlog (fold-change) > 0 and FDR q-value )] were ranked based on their FDR q-values, and the top 5 regulons were selected as the marker regulons of that cell type. The same approach was used to identify the DARs between T1DM and healthy samples across immune cell types. Accordingly, within each cell type, all significant upregulated [nlog (fold-change) > 0] and downregulated [nlog (fold-change) ] regulons with FDR q-value were selected as DARs in that cell type and were ranked based on their FDR q-value.
Gene overlap analysis
The GeneOverlap R package [53] was used to compare the level and significance of overlap between upregulated and downregulated DEGs of T/NK cells, B cells, and monocytes from the current study with reported DEGs from previous RNA-seq profiling studies in T1DM. To do so, first, the list of up and down regulated DEGs was fetched from three studies including (1) longitudinal bulk RNA-seq study of FACS-sorted T cells and PBMCs from seven genetically at-risk case-control pairs at 3, 6, 12, 18, 24, and 36 months of age [24]; (2) bulk RNA-seq of human pancreatic cells isolated from 4 T1DM and 12 healthy donors [18]; and (3) scRNA-seq of macrophages within human cultured islets isolated from 5 T1DM and 11 healthy donors [29]. The newGOM function from the GeneOverlap package was used to apply the Fisher exact test and calculate the statistical FDR q-value (Benjamini-Hochberg) of intersections.
TMZ score analysis
For each cell type, sample-level pseudo-bulk expression of DEGs were z-transformed across samples, and TMZ score was calculated by the following equation:
where i is the cell type i. The and represent the expression z-score for genes j and k in cell type i, respectively. Finally, and indicate the set of upregulated and downregulated DEGs in cell type i, respectively. The norm notation denotes the size of the set (i.e., the number of upregulated or downregulated genes in that cell type). Lastly, the average TMZ score is simply the mean of TMZ score across all cell types.
TMZ score validation method
After TMZ score is calculated as explained, to accommodate calculation of TMZ score for bulk RNA-seq from other dataset, DEGs coming from each cell types were grouped into 3 major cell types namely, T/NK, B, and monocytes and 3 TMZ scores were created. The set of upregulated and downregulated DEGs from each groups were used to measure the TMZ score for bulk RNA-seq data like in Fig. 5e and Additional file 1: Fig. S7c. Using the predetermined set of genes for each group, the TMZ scores are calculated on the bulk expression data. Subsequently, the retrieved TMZ scores are then quantile transformed per sample to scale the data to the same distribution as in the previously calculated TMZ scores in our single-cell dataset while preserving its gene expression ranking. This method of calculation allows for any new genetic information coming from only as few as 1 sample to have its own TMZ score referenced to our T1D single-cell expression data.
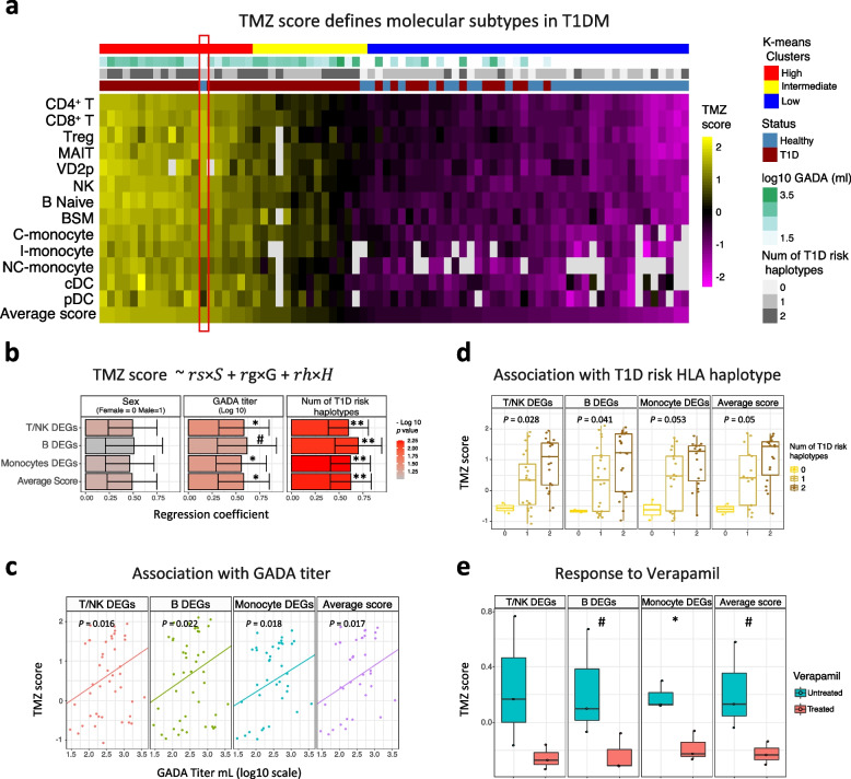
Fig. 5.
Transcriptome aberrations of peripheral immune cells define T1DM endotype. a TMZ score summarizing pseudo-bulk expression of T1DM-associated DEGs in each of 13 immune cell types: 46 T1DM and 31 Healthy. Samples were clustered by their TMZ score profiles using k-means. Missing values indicate insufficient cell count. b Bar plot of coefficients from multiple regression analysis of TMZ score against gender, GADA titer, and number of T1DM risk HLA haplotypes: 46 T1DM samples. Cell types avg: average of z-score across all cell types. Error bars: standard error. c Scatterplot showing the association of TMZ score with GADA titer across 46 T1DM samples. p-value: Spearman rank correlation. d Box plot representing TMZ score variation within each T1DM risk haplotype category. p-value: Kruskal-Wallis one-way ANOVA. e Effect of verapamil treatment [75] for 24 h versus untreated controls on TMZ score of human cultured islets. p-value: paired t-test. b, e #p , *p , **p
T1DM GWAS enrichment analysis
T1DM GWAS summary statistics fetched from the most recent comprehensive study covering 61,947,369 genetic variants with 37,652,754 single-nucleotide polymorphism (SNPs) passed the general QC in 520,580 European samples (T1DM = 18,942; healthy = 501,638) [54]. T1D-associated DEGs were ranked based on differential expression score (DES) []. Genes with q-value were filtered out and DES of remaining genes were normalized using min-max normalization method. Next, for each cell type, the ranked normalized DES values were inputted into CELLECT tool [55] to quantify their association with T1DM polygenetic GWAS signal (T1DM heritability) using MAGMA covariate analysis [56] with MAGMA window size = 100 kb. Thereby, CELLECT identified cell types whose DEGs were significantly correlated with T1DM heritability and genes that were in the top 200 MAGMA-inferred T1DM GWAS genes and top 30 percentile of normalized DES were set to be the definition of effector genes listed in Fig. 6b.
Fig. 6.
Cell type-specific DEGs enriched for T1DM genetic risk. a Significance of association between cell type-specific DEGs and T1DM risk loci. Upper panel: entire genome, lower panel: non-HLA loci. FDR q-values: Benjamini-Hochberg correction. b Heatmap of cell type-specific differential expression score (DES) of genes in T1DM GWAS loci. Gene within the upper 30th percentile of DES that also rank within top 200 in the genome by T1DM genetic risk score are shown. Genetic risk scores [ (MAGMA p-value)] of individual genes are shown by the bar plot on the right. Black: DEGs, gray: upstream transcription factors inferred by regulon analysis
Results
Reference-based multi-resolution clustering of PBMCs reveals altered cell populations in T1DM
We leveraged the demuxlet protocol for pooled scRNA-seq [42] to profile gene expression in single PBMCs from stage 3 46 T1DM and 33 healthy samples matched for age, gender, and T1DM-associated HLA haplotype (Fig. 1a). After strict QC to discard low-quality cells and doublets (Methods), we obtained transcriptomic data on 117,737 PBMCs. All samples were collected from European donors at Ulm University Medical Centre [35](Methods). In brief, PBMC samples from fasting blood taken from well-controlled insulin-dependent subjects with autoimmune diabetes were used in this study. Disease duration was consistent across the majority of the cohort, ranging from 1 to 4 years in 70 percent of subjects. All T1DM cases were negative for C-peptide and were undergoing insulin treatment. Thus, none of the subjects met the criteria for the partial remission (see Methods for details of inclusion and exclusion criteria). Detailed clinical information including gender, age at blood collection, age at disease onset, GADA titer, and T1DM-associated HLA haplotypes is provided in Additional file 2: Table S1.
To minimize batch effects in jointly clustering and annotating cells, we applied a reference-based clustering method, Reference Component Analysis version 2 (RCA2, Methods) [44, 57]. First, using a reference panel of transcriptomes of major immune cell types [46], we identified and annotated nine high-level cell clusters that were well separated in gene expression space (Fig. 1b, middle panel, Additional file 1: Fig. S2a): CD4+ T, CD8+ T, NK, B, monocyte/conventional dendritic cells (Mo/cDC), plasmacytoid dendritic cells (pDCs), hematopoietic stem cells (HSCs), erythrocytes, and platelets. We excluded the three least abundant clusters (HSC, platelet and erythrocyte) and sought to identify sub-populations within the abundant cell types by first merging them into three immune compartments: T/NK, B, and Mo/DC (Mo/cDC plus pDC). Then, in a second, high-resolution round of cell type annotation, we clustered cells from each of the three compartments separately using additional reference panels (Methods), resulting in a total of 22 cell types, 21 of which could be annotated using canonical markers (Fig. 1b; Supp. Fig. Additional file 1: Fig. S2b-e, i; Methods). All clusters contained cells from all samples and pooled batches, suggesting that the clustering was mainly driven by biological differences between cell types rather than batch effects or sample specificity (Additional file 1: Fig. S2f, g).
Next, we investigated the enrichment of immune cells from T1DM patients relative to healthy controls at each location in gene expression space (Fig. 1c; Additional file 1: Fig. S3a, e, i; Methods). We observed depletion of Treg and CD4+ EM cells, as well as enrichment of CD8+ naive T cells, C-monocytes, and NC-monocytes in T1DM (Fig. 1c, Additional file 1: Fig. S2h). These results suggest that there could be systematic compositional changes in circulating immune cells in T1DM, particularly at the level of cell sub-populations.
Cell composition changes of peripheral immune cells in T1DM
To systematically investigate cellular composition aberrations of peripheral immune cells in T1DM, we used linear multiple regression analysis with sex [58] and number of T1DM risk HLA haplotypes as confounders and cell type proportion (% of total PBMCs) as the dependent variable (Methods).
First, we examined compositional changes at the lowest level of resolution, by focusing on two broad compartments: lymphoid and Mo/cDC (Fig. 2a). Interestingly, the proportion of Mo/cDC cells increased significantly in T1DM, while the proportion of lymphoid cells decreased. Note that these two compartments together account for the vast majority of PBMCs, and thus one would expect that their relative proportions would shift in opposite directions. The Mo/cDC proportion was also significantly higher in male subjects, independent of T1DM status [58].
Fig. 2.
Cell composition alterations of peripheral immune cells in T1DM. a Bar plot of coefficients from multiple regression analysis of lymphocyte and Mo/cDC cell proportion (fraction of total PBMCs) against disease status, sex, and number of T1DM risk HLA haplotypes: 46 T1DM and 31 healthy samples. Error bars: standard error. b Same as a, for the 18 most abundant PBMC sub-populations, as well as the proportion ratios CD4+ EM/Treg and CD8+ EM/Treg. For easier visualization, the smaller values are multiplied by 10 (indicated with a superscript above the cell type label). c Cell composition changes from an independent multi-parametric FACS study of lymphoid cell types in T1DM [25]. Cell types that showed significant changes in both relative percentage and absolute cell count are shown. P-values from the original study: Mann-Whitney test. d Similar to b, on T1DM subjects alone, with GADA titer included as an additional independent variable. #p , *p , **p , ***p
Next, we examined T1DM-associated composition changes at higher resolution, for the 18 most abundant PBMC sub-populations (Fig. 2b). Compared to controls, we noticed significant aberrations in the proportion of 5 immune cell types. CD4+ EM cells were strongly depleted in T1DM PBMCs, perhaps due to their recruitment to the para-pancreatic lymph nodes and pancreatic islets where they are shown to establish immunological synapses with antigen presenting cells (i.e., pDCs, B cells, and cells) and mediate the inflammatory responses against cells autoantigens [59–61]. Defects in immune suppressing function of Tregs have been reported in T1DM and other autoimmune disease [62–64]. Consistently, our scRNA-seq data revealed significant decrease in relative proportion of Tregs in PBMCs of T1DM patients (Fig. 2b), suggesting that, in addition to functional changes in Tregs, a reduction in their abundance could potentially contribute to the loss of peripheral tolerance in T1DM. Interestingly, in line with previous studies reporting higher ratio of naive/effector T cells in peripheral blood of T1DM patients [25, 61], we also identified enrichment of CD8+ naive T cells in PBMCs of T1DM patients (Fig. 2b). This observation supports the extensive literature showing a crucial role for CD8+ T cells in destructing of cells during T1DM pathogenesis [61, 65–67]. Finally, we observed a higher proportion of C-monocytes and pDCs in peripheral blood of T1DM patients (Fig. 2b). We note that some of these T1DM-associated cell population changes may overlap those associated with aging [68].
We also examined the ratio of CD4+ and CD8+ EM cells to Treg cells, as a measure of T cell activation. Interestingly, both ratios were significantly elevated in T1DM (Fig. 2b). Consistent with previous studies [58], sex was again a significant confounding factor for multiple PBMC sub-populations. However, the number of HLA risk haplotypes had no significant effect.
Consistently, our multi-parametric FACS profiling of 190,000 cells from of 10 stage 3 T1DM and 9 healthy samples (10,000 cells per sample) (Additional file 1: Fig. S4a-c; Methods) validated the depletion of CD4+ T cells in T1DM (p-value = 0.037, Additional file 1: Fig. S4d-e). Likewise, it showed a trend towards higher proportions of CD8+ T and C-monocyte cells (Additional file 1: Fig. S4d-e). The cell composition shifts observed in our analysis were also supported by an independent multi-parametric FACS study [25] of B and T lymphocytes in T1DM. Consistently again, this study reported significant depletion of CD4+ early, late, and terminally differentiated EM (TEMRA) T cells as well as activated Tregs (Fig. 2c). Enrichment of CD8+ naive T cells in T1DM was also supported. These results from FACS profiling validate and support our conclusions from scRNA-seq that specific peripheral cell proportions are significantly altered in T1DM. Nevertheless, our scRNA-seq results encompass a far larger set of markers than can be analyzed using low-plex methods such as FACS.
We then examined the consistency of our results from single-cell analysis of peripheral immune cells with previously reported cell composition changes in relevant tissues, namely T1DM pancreas and para-pancreatic lymph nodes. In line with our own finding that Treg cells were depleted in T1DM peripheral blood, depletion of this cell type was reported as a key feature of para-pancreatic lymph nodes in stage 3 T1DM [63]. Furthermore, two independent imaging mass cytometry studies revealed an excess of macrophages in stage 3 T1DM pancreatic islets, which may relate to the excess of circulating C-monocytes and NC-monocytes observed in our study. In contrast to the depletion of CD4+ EM T cells in circulation, the overlapping CD4+ helper T cell population was enriched in T1DM islets, suggesting recruitment of these cells to pancreas in the disease state [69, 70].
We also investigated concordant signatures between PBMC cell composition changes in organ-specific (manifest T1DM, our study) and systemic autoimmune disease (established systemic lupus erythematosus (SLE)) [71]. In both T1DM and SLE, the ratio of lymphocytes to Mo/cDC cells was reduced relative to controls. Along the same lines, C-monocytes were enriched in both autoimmune diseases (Additional file 1: Fig. S5a). However, there were also notable differences. For example, CD4+ naive T cells were depleted in SLE, whereas we observed depletion of Treg and CD4+ EM T cells in T1DM. Similarly, we observed enrichment of CD8+ naive T cells and pDCs in T1DM, but no corresponding shifts were observed in SLE. Thus, the systemic shifts in cell composition we observed in the organ-specific autoimmune disease T1DM were similar in some respects to, but also substantially different from, those seen in SLE.
Next, we analyzed the association of cell composition in T1DM with sex and two clinical features: number of HLA risk haplotypes and GADA titer. We found a positive correlation between GADA titer and the proportion of MAIT (p = 0.026) and CD4 TEM cells (p = 0.086), suggesting a possible role for these cell types in GAD autoimmunity (Fig. 2d).
Cell type-specific gene expression changes of peripheral immune cells in T1DM
To identify transcriptome aberrations in peripheral immune cell types in T1DM, we performed pseudo-bulk differential gene expression analysis between the 46 cases and 31 control samples using DEseq2 [72] (Methods). Since we observed high overlap between DEGs of naive, CM, and EM T sub-populations within CD4+ T cells (data not shown), we merged these three sub-populations into a single CD4+ T cluster. The same approach was used to collapse cell sub-populations within CD8+ T cells. Remarkably, 1784 genes were identified as differentially expressed in at least one cell type (; FDR q-value ), comprising 1093 upregulated and 691 downregulated DEGs (Fig. 3a; Additional file 1: Fig. S3b, f, j; Additional file 1: Fig. S6a; Additional file 2: Table S3). Our FACS panel for validating cell composition shifts included 8 of these DEGs, all of which showed protein expression changes in a direction consistent with transcriptome analysis, with 3/8 also showing statistical significance (Additional file 1: Fig. S4f). Interestingly, NK, Treg, CD8+ T cells comprised the top three cell types in terms of number of DEGs in T1DM (Fig. 3b), and genes were upregulated in each of these cell types. This indicates long-lasting systemic immune aberrations after type 1 disease manifestation, most prominently (though not exclusively) in cytotoxic cells and Treg cells that modulate their activity.
Fig. 3.
Cell type-specific gene expression changes in T1DM. a Total number of unique upregulated and downregulated DEGs in 14 peripheral immune cell types: 46 T1DM samples vs. 31 healthy. b Bar plot representing the number of DEGs within each cell type, with colored segments indicating the number of cell types that share the same DEG. c Heatmap of T1DM vs healthy log2 (fold-change) of 1784 DEGs () across all immune cell types. Genes are clustered by their fold-change vectors using k-means. Each gene cluster is annotated by the most significantly enriched Gene Ontology (GO) term. d Gene set enrichment analysis (GSEA): dot plot of top shared and cell type-specific biological processes enriched in DEGs of each PBMC cell type, colored by normalized enrichment score (NES). Dot size: (FDR q-value). e Differential regulon activity: heatmap of transcription factor regulons with increased or decreased activity in T1DM (union of top 5 regulons in each of the 13 peripheral immune cell types). Color indicates (FDR q-value) of regulons upregulated (yellow) and downregulated (purple) in T1DM. f Overlap between GSEA leading-edge genes and significantly differential regulons in 6 peripheral cell types. Color indicates (FDR q-value) of overlap (Fisher’s exact test)
To identify gene modules among T1DM-associated DEGs, we clustered them by their cell type-specific log2 (fold-change) profile using k-means. This yielded 8 major DEG modules, most of which were preferentially altered in specific cell types. We annotated DEG clusters based on their most significantly enriched GO terms (Fig. 3c, Additional file 2: Table S4) (Methods). Notably, all three major cell lineages showed upregulation of the corresponding activation markers: “T cell activation” in T cells (cluster 6), “antigen presentation via MHC class II” in B cells (cluster 3), and “activation of innate immune responses” in myeloid cells (cluster 1). Consistently, gene set enrichment analyses (GSEA) of DEGs in each cell type (Methods) highlighted the enrichment of several overlapping biological terms including “cell activation” enriched in upregulated DEGs of most immune cell types and “processing and presentation of peptide antigens” enriched in up-DEGs of B cells. Furthermore, we observed significant association of T/NK up-DEGs with the term “cell migration” (Fig. 3d, Additional file 2: Table S5-S6). These results imply broad immune activation responses across PBMC cell lineages. However, the corresponding sets of DEGs were not entirely the same in T/NK, B, and monocyte populations (Additional file 2: Table S5-S6). These observations may suggest higher migratory potential of T/NK cells in T1DM, which may explain their active recruitment to the pancreatic islets and parapancreatic lymph nodes [63, 69, 70].
Next, we compared systemic transcriptomic aberrations in organ-specific (T1DM) and systemic (SLE) autoimmune diseases [71]. Interestingly, peripheral lymphoid and myeloid DEGs in T1DM significantly overlapped with the corresponding SLE DEGs (Additional file 1: Fig. S5b). These overlapping DEGs imply a shared loss of immune cell homeostasis in the two autoimmune diseases. For example, interferon gamma response genes were enriched in shared up-DEGs of T/NK cells, and myeloid cell activation genes were enriched in shared monocyte up-DEGs (Additional file 1: Fig. S5c, d, Additional file 2: Table S7). However, some functional perturbations appeared to be specific to T1DM up-DEGs, such as antigen processing and presentation capacity by B cells, driven by over-expression of a MHC class II cluster including HLA-DM, HLA-DO, HLA-DRB1, HLA-DQB1/HLA-DQA1, CD74, and CTSS [Fig. 3d; Additional file 1: Fig. S6b; [71]]. Thus, these results suggest significant similarities in the systemic immune response in T1DM and SLE, but also notable differences.
We then leveraged the SCENIC algorithm [52] (Methods) to identify transcription factors (TFs) that may contribute to gene and pathway dysregulation in T1DM. As a positive control, we first confirmed that the regulons (target genes) of canonical cell type marker TFs were upregulated in their corresponding cell types (Additional file 1: Fig. S6c; Methods). We then identified differentially active regulons (DARs) in T1DM versus healthy controls across the 13 immune cell types (Methods). We detected 123 significantly altered regulons (60 up, 63 down; FDR q-value ) in at least one immune cell type (Additional file 1: Fig. S6d; Additional file 2: Table S9). Notably, we identified several instances of cell type-specific regulon activation in T1DM: TCF7, LEF1, ETS1, and KLF2 in T/NK cells, MEF2C and PCX5 in B cells, and IRF5 in monocytes (Fig. 3e, orange; Additional file 1: Fig. S3c, g, k). To identify the TFs contributing to dysregulation of specific functional categories, we intersected the corresponding regulons with leading-edge DEGs of enriched GSEA terms in each immune cell type (Methods). This analysis revealed that distinct TFs may drive cell activation in each cell type: TCF7, LEF1, and ETS1 in T/NK cells, IRF5 in monocytes, and PAX5 and MEF2C in B cells (Fig. 3f; Additional file 1: Fig. S3d, h, i). Furthermore, we identified KLF2 as the master TF driving upregulation of cell migration genes in T/NK cells (Fig. 3f; Additional file 1: Fig. S3d) [73, 74]. Analysis of the signaling pathways upstream of these TFs that orchestrate T1DM-associated immune cell phenotypes may reveal new insights into the pathobiology of this autoimmune disease.
Overlap with prognostic expression signatures and transcriptome changes in T1DM pancreas
We hypothesized that some of the systemically altered immune cell genes in long-term T1DM could be perturbed even before disease onset. We therefore examined prognostic markers of seroconversion and T1DM onset previously identified in PBMCs of genetically at-risk infants [24] (Methods). Remarkably, these prognostic markers were significantly enriched for overlap with our T/NK up-DEGs (Fig. 4a, b). The overlapping genes were prominently associated with cytokine production and cytokine-mediated signaling (TXK, HLA-F, ANXA1, IL32, FCER1G, IL7R, CARD8, CPNE1, BTN3A2, and CD8B), suggesting that they may be involved in production and secretion of inflammatory cytokines by T/NK cells in the pre-disease state (Fig. 4c; Additional file 2: Table S8). In summary, numerous transcriptome aberrations of circulating immune cells in young adults with T1DM reflect continuation of pathogenic immune activation processes present at earlier stages of disease development.
Fig. 4.
Overlap with prognostic expression signature and transcriptome changes in T1DM pancreas. a Overlap between T1DM versus healthy DEGs in PBMC cell types (this study) and prognostic markers and DEGs identified in other T1DM studies. Kallionpaa et al.: prognostic markers of seroconversion and T1DM onset. Russell et al., Fasolino et al.: T1DM versus healthy DEGs in primary pancreatic cells, cultured pancreatic macrophages. Statistical significance of overlap [Fisher’s exact test, (FDR q-value)] is indicated, with number of overlapping genes in parentheses. b Gene Ontology (GO) enrichment analysis: dot plot of biological processes enriched in overlapping up-DEGs in a colored by (FDR q-value). T/NK::SeroConv: T/NK DEGs that overlap prognostic markers of seroconversion in T cells or PBMCs (n = 20); T1DM onset: union of prognostic markers of T1DM onset in T cell and PBMCs; PanBeta: DEGs of pancreatic cells; PanMac: DEGs of pancreatic macrophages. Dot size: percentage of total DEGs in the given GO term. c Heatmap of differential expression (DE) scores [] for union of overlapping up-DEGs in a. DEGs are clustered by k-means into seven clusters (C1-7)
Next, we asked whether the peripheral gene expression changes in T1DM were also reflected in the affected tissue, namely pancreatic islet cells [18, 29]. Indeed, T1DM versus healthy DEGs in pancreatic cells and pancreatic macrophages were highly enriched in peripheral up-DEGs of all three PBMC lineages (Fig. 4a, b). Consistently, the DEGs shared by pancreatic cells and PBMC were enriched for roles in lymphocyte (e.g., ZFP36L2, HLA-E, ITGB2, LGALS1, TNFRSF1B) and myeloid (e.g., CD14, CTSC, LYZ, FGR, LGALS9) cell activation and antigen presentation by B cells (e.g., CD74 and several HLA genes) (Fig. 4c, orange; Additional file 2: Table S8). Importantly, 9 of the overlapping genes have genetic associations with T1DM risk: GPSM3, HLA-DMB, HLA-DPA1, HLA-DPB1, HLA-DRA, HLA-DRB1, HLA-F, LST1, RPL41. These results suggest significant similarity between dysregulated genes and pathways in circulatory immune cells and pancreatic islets in T1DM and support the relevance of systemic immune changes to the pathophysiology of T1DM pancreas.
Transcriptome aberrations of peripheral immune cells define clinically relevant T1DM subtypes
We then asked if the expression of T1DM-associated DEGs could be used to define patient subtypes. First, in each cell type of each sample, we summarized the pseudo-bulk expression levels of the corresponding DEGs into a single TMZ score (Methods). As expected, this score largely segregated cases and controls. Remarkably, despite substantial differences between the 13 cell type-specific DEG sets, the corresponding 13 TMZ score were highly correlated (Pearson correlation coefficient ; Additional file 1: Fig. S7a). This result suggests that, in any individual sample, the 13 T1DM-associated molecular programs are activated to approximately the same extent (after z-score normalization). Thus, all 13 cell types are equally indicative of the strength of the systemic immune alteration in T1DM. We then clustered samples by their 13-dimensional TMZ score vectors into three groups to define molecular subtypes of T1DM representing high, intermediate, and low systemic immune response, respectively (Fig. 5a).
As expected, almost all healthy controls (29/31) belonged to the low-response T1DM subtype. Intriguingly, 13/46 T1DM cases were also assigned to the same subtype suggesting that a subset of diagnosed individuals may have relatively low systemic immune response, towards the upper end of healthy range (Fig. 5a). On the other hand, the intermediate- and high-responding subtypes were almost exclusively T1DM cases (33/35). Of note, the high-response group included one healthy control participant (Fig. 5a, red box). Remarkably, this participant was subsequently diagnosed with T1DM, 4 years after blood collection. Although anecdotal, this observation raises the possibility that systemic immune alterations may precede the development of insulin-dependence. Overall, these results suggest that T1DM associated DEGs of peripheral immune cells could be used to define molecular subtypes of T1DM.
Next, we asked if the observed variation in TMZ score across patients could be associated with two widely used clinical parameters: the number of T1DM risk haplotypes and GADA titer. Multiple linear regression analysis (Methods) revealed significant association of GADA titer as well as T1DM risk HLA haplotypes with TMZ score (Fig. 5b–d; Additional file 1: Fig. S7b). However, when we included age at diagnosis as an additional independent variable in the regression model for TMZ score, we did not find any significant association with this covariate (Additional file 1: Fig. S7b). This result could potentially be attributable to the fact that subjects with early onset T1DM (onset below 13 years) represented only a minority of our cohort (14/46, ).
Encouraged by the correspondence to clinical parameters, we asked if the TMZ score could be perturbed by treatment with immunomodulatory drugs in a non-antigen-specific manner. Specifically, we hypothesized that these drugs may reduce the TMZ score, i.e., they could move the immune profile of afflicted individuals closer to that of healthy controls. To test this hypothesis, we calculated TMZ score using bulk PBMCs transcriptome data from clinical trials for three drugs, namely teplizumab (anti-CD3) [76], abatacept (CTLA4 ig) [77], and rituximab (anti-CD20) [78] (Methods). In addition, we examined bulk transcriptome data from cultured pancreatic islets treated with verapamil [75, 79], relative to untreated controls. Verapamil, a drug that improved mixed-meal-stimulated C-peptide area under the curve and reduced the insulin requirement in a phase II trial [79], also reduced the TMZ score based on monocyte DEGs and had a marginally significant effect on the overall TMZ score (Fig. 5e; Additional file 1: Fig. S7c-e). While teplizumab had no detectable influence on the TMZ score, long-term treatment with abatacept, a drug designed to suppress T cell response, reduced the T/NK cell TMZ score. Rituximab, a drug targeting B cells, strongly reduced the B cell TMZ score on day 26, 4 days after the last dose was administered. These results suggest that the TMZ score could potentially be used to monitor drug response in pre-clinical and clinical T1DM studies and also as a readout in high-throughput screens.
Cell type-specific DEGs enriched for T1DM genetic risk
It is possible that some of the systemic immune DEGs detected in our single-cell analysis could be a consequence of chronic hyperglycemia, rather than linked to stage 3 T1DM. To prioritize cell types whose differential expression associates with disease causation, we used the CELLECT tool [55] to correlate the T1DM risk scores of genes (inferred from GWAS summary statistics [52]) with their cell type specific differential expression in T1DM versus healthy (Methods). This analysis highlighted DEGs in adaptive immune cell types as significantly enriched for T1DM genetic risk. DEGs in B naive cells showed the highest association with T1DM heritability, driven almost exclusively by multiple risk variants of strong effect in the HLA locus (Fig. 6a upper panel, b). This result indicates the crucial role of antigen presentation by B cells in T1DM pathogenesis [80].
To identify cell types associated with T1DM genetic risk in the rest of genome, we excluded the HLA locus and repeated the CELLECT analysis. In this case, DEGs in effector T cells (CD8+ T, MAIT, and VD2p) emerged as significantly enriched for T1DM heritability: PTPN22, KLRG1, ICAM3, CLECC2D, CDC37, CD69, CD3G, and IL7R (Fig. 6a lower panel, b). This result strengthens the evidence for the pathogenic role of effector T cells in T1DM [10, 60, 65–67, 81].
Also, we observed that 9 of the cell type-specific DEGs in T1DM GWAS loci belong to cell type-specific regulons driving upregulation of cell activation or cell migration genes displayed in Fig. 3f (Fig. 6b). These connections suggest that some of the genes influenced by T1DM-causing genetic variants may also be perturbed at the regulon level. In other words, these genes may represent convergence of cis- and trans-regulatory alterations at certain gene loci in T1DM.
Taken together, our GWAS integrative analysis highlights candidate cell types and corresponding DEGs that may mediate T1DM genetic risk in HLA and non-HLA loci. These genes could be targeted for functional assays in the corresponding cell types to investigate molecular mechanisms of T1DM pathogenesis.
Discussion
We have constructed a cohort-scale single data set of peripheral immune cell states in T1DM as a resource to characterize systemic immune dysregulation in this prototypic endocrine organ-specific autoimmune disease. A key strength of our study is the use of single-cell transcriptome profiling of an autoimmune disease cohort, which provided sufficient resolution to detect cell type-specific molecular traits associated with T1DM. This approach also facilitated cross-validation of our results with T1DM markers found in diseased pancreatic tissue as well as circulating markers from single-cell analysis of SLE. Nevertheless, our study has some limitations. Firstly, this has been a cross-sectional study covering Stage 3 T1DM only. However, we note that the cross-sectional markers we identified from single-cell analysis showed significant overlap with previously detected prognostic markers. Secondly, we did not address signatures of auto-reactive T and B cells in T1DM.
In this study we detected a large number of DEGs between T1DM and control PBMCs (1784 DEGs across 13 cell types), indicating profound systemic immune aberrations in this organ-specific autoimmune disease (Fig. 3a, b). Remarkably, this was almost six-fold larger than the DEG set detected by scRNA-seq in the systemic autoimmune disease SLE (302 DEGs across 11 immune cell types, [71]). This increase could reflect an unexpectedly large systemic dimension to T1DM. We also identified substantial overlap in transcriptome changes between T1DM and SLE, including shared upregulation of cell activation genes in lymphoid and myeloid lineages [82–84]. This may further support the notion of a major systemic dimension to T1DM. These findings are in line with the observation that individuals diagnosed with T1DM are at greater risk of subsequently developing other autoimmune diseases such as celiac disease (small intestine) [85, 86], autoimmune gastritis [87, 88], autoimmune adrenalitis (Addison’s disease) [89], and quite common autoimmune thyroiditis (thyroid) [90, 91]. The negative clinical impact of the persistence of such immune cell changes is also evident as recurrent autoimmunity after pancreas or islet cell transplantation [92]. Immunosuppression is thus required to control immediate (re)activation of autoreactivity. Along the same lines, a large population-scale analysis showed that persistent immune activation and/or low-grade inflammation in T1DM appears to substantially increase the risk of cardiovascular disease in autoimmune diabetes subjects (hazard ratio:2.36), to a similar extent as SLE (hazard ratio:2.82) [93]. Our results, taken together with these epidemiological findings, make a case for expanding the scope of mechanistic studies of T1DM by examining systemic immunopathology and functional impairment in additional organs besides the pancreas.
Despite substantial overlaps between peripheral immune changes in T1DM and SLE, perturbation of antigen presentation by B cells (upregulation of MHC class II antigen/peptide presentation genes including HLA-DR and -DQ), was specific to T1DM (Fig. 3d; Additional file 1: Fig. S6b; [71]). In type 1 diabetes, it is well known that autoantigen presentation to CD4(+) T cells via MHC class II molecules plays a key role in the disease process [94–97]. This finding adds to the evidence from non-obese diabetic (NOD) mice [80, 98] supporting a key role for B cells as antigen presenting cells (APCs) in T1DM. Similarly, upregulation of cell migration genes in T/NK cells appears to be specific to T1DM (Fig. 3d; [71]). These results indicate qualitative differences between the systemic components of T1DM and SLE, and suggest that broader characterization of the peripheral immune aberrations of diverse autoimmune diseases could lead to new molecular assays for diagnosis and clinical monitoring. For instance, our T1DM-associated DEGs included a significant number of known prognostic markers of seroconversion and T1DM disease onset (Fig. 4a, c).
Remarkably, we observed significant overlap between the transcriptome aberrations of peripheral immune cells and those observed in pancreatic cells and macrophages in T1DM (Fig. 4a, c). This result suggests significant sharing of molecular mechanisms between peripheral immune cells and the relevant target tissue(s) [99]. Thus, our results provide further motivation for developing therapeutic strategies aimed at reversing the pathology of both pancreatic beta cells and circulating immune cells in T1DM [99–101].
Regulon analysis highlighted candidate master TFs driving cell type-specific changes in key functional programs in T1DM (Fig. 3e, f). Multiple lines of evidence support a role for these TFs in the pathophysiology of the corresponding cell types. For example, the WNT-pathway mediators TCF7 and LEF1, which we identified as drivers of T/NK cell activation, are known to play a key role in maintenance of a Th17 stem-like population which can either give rise to effector Th17 cells or differentiate into highly tissue destructive Th17/Th1-like cells [10, 81, 102]. In addition, we identified IRF5 as a potential driver of monocyte hyperactivation in T1DM. Consistently, genetic variants in this locus are associated with hyper-activation and functional aberrations of monocytes in T1DM and other systemic autoimmune disease such as SLE and Sjögren’s syndrome [103–106]. Lastly, our results indicate that MEF2C, a TF necessary for B cell survival and proliferation upon stimulation of antigen receptor [107] may also drive the abovementioned upregulation of antigen presentation genes in B cells. Targeting WNT [108, 109], interferon [110, 111], or other signaling pathways mediated by the identified master TFs could represent a promising avenue for therapeutics development in T1DM.
A key observation from our data is substantial heterogeneity across patients in the degree of T1DM-associated transcriptomic change (TMZ score). The clinical relevance of this heterogeneity is supported by the fact that the TMZ score showed significant correlation with GADA titer and number of HLA risk haplotypes, both of which are commonly used to infer disease risk [17, 19, 21] (Fig. 5). We therefore used the TMZ score to classify participants into high, intermediate, and low immune-responding molecular subtypes. As evidence for the relevance of this classification, the lone healthy subject assigned to the “high” subtype developed T1DM subsequently, 4 years after blood sampling. Lastly, analysis of transcriptomic response to drug treatment in vitro and in clinical trials revealed reductions in the TMZ score that were consistent with the mechanism of action and clinical response (Fig. 5e; Additional file 1: Fig. S7c-e). These results lay a foundation for further studies of the TMZ score as a readout in high-throughput screens, as a tool for T1DM patient stratification, and as an indicator of treatment response.
It should be noted that our dataset does not encompass the entire spectrum of autoimmune diabetes subtypes or endotypes (young-onset T1DM, adult-onset T1DM, as well as latent autoimmune diabetes of adults and other potential variants). Recognizing this limitation is crucial for a nuanced understanding of autoimmune diabetes and its various manifestations, emphasizing the need for future studies in a larger cohort, across a range of disease durations, to examine the temporal dynamics of this signature.
An additional constraint inherent in our study pertains to the absence of quantification of stimulated C-peptide levels in patients, thereby precluding the definitive exclusion of individuals identified as micro-secretors with retained C-peptide. We did, however, exclude T1D subjects with a “positive” fasting C-peptide level. We note that the sensitivity of the C-peptide assay does not compromise the substantive findings and primary conclusions derived from our investigation.
Conclusions
In summary, our study provides a comprehensive characterization of systemic immune dysregulation in type 1 diabetes mellitus (T1DM) by constructing a large-scale single-cell dataset of peripheral immune cell states. Our findings reveal profound systemic immune aberrations in T1DM, suggesting an unexpectedly large systemic dimension to the disease, with a remarkable six-fold increase in the number of differentially expressed genes (DEGs) compared to systemic lupus erythematosus (SLE). The observed transcriptome changes in peripheral immune cells also exhibit significant overlap with those in pancreatic cells and macrophages, underscoring shared molecular mechanisms and offering insights for therapeutic strategies targeting both tissues. Moreover, our study introduces the T1DM-associated transcriptomic change (TMZ) score as a potential readout for high-throughput screens and an indicator of treatment response. We demonstrate substantial heterogeneity in T1DM-associated transcriptomic changes across patients, as reflected in the TMZ score, which correlates with disease risk indicators and provides a basis for patient stratification.
While our dataset significantly contributes to understanding systemic immunopathology in T1DM, we acknowledge its limitations, particularly the exclusion of the entire spectrum of autoimmune diabetes subtypes and the absence of stimulated C-peptide quantification. Future studies addressing these limitations in larger and more diverse cohorts will enhance our understanding of autoimmune diabetes dynamics over time.
Supplementary information
Additional file 1: Figure S1. Computational workflow for data analysis and demuxlet quality control. Figure S2. RCA Clustering and annotation of 21 immune cell types. Figure S3. Illustration of T1DM and healthy cells, up/down-DEGs, and corresponding regulons/pathways in the UMAP representation of gene expression space. Figure S4. Multi-parametric FACS symphony validated the cellular and molecular aberrations in T1DM patients. Figure S5. Comparison of cellular and molecular changes in peripheral immune cells of SLE and T1DM versus healthy. Figure S6. Differential gene/regulon expression analysis in T1DM patients compared with healthy controls across 13 immune cell types. Figure S7. Association of TMZ score of peripheral immune cells with clinical features and response to immunotherapy in T1DM patients.
Additional file 2: Table S1. Clinical information of samples used for scRNA-seq. Table S2. Clinical information of samples used for FACS symphony. Table S3. Cell type-specific T1D DEGs. Table S4. Gene Ontology (GO) over-representaion results of T1D DEGs modules. Table S5. GSEA results of T1D DEGs across 13 immune cell types. Table S6. Filtered GSEA results (cell type-specific and top three GO terms in each cell types). Table S7. GO over-representaion results of T1D and SLE overlaping PBMC DEGs. Table S8. GO over-representaion results of overlaping T1D up-DEGs with prognostic expression signatures and transcriptome changes in T1D pancreas. Table S9. Cell type-specific T1D DARs. Table S10. List of antibodies used in this study.
Acknowledgements
We are deeply grateful to the participants of the Ulm T1DM Biobank study for their contribution to our work.
Abbreviations
- ANXA1
Annexin A1
- APCs
Antigen presenting cells
- BTN3A2
Butyrophilin subfamily 3 member A2
- CARD8
Caspase recruitment domain family member 8
- CD8B
CD8 subunit beta
- CDC37
Cell division cycle 37
- CD3G
CD3 gamma subunit
- CLECC2D
C-type lectin domain family 2 member D
- CPNE1
Copine 1
- CTSC
Cathepsin C
- CTSS
Cathepsin S
- DEGs
Differentially expressed gene
- DARs
Differentially active regulons
- ETS1
ETS proto-oncogene 1
- FCER1G
Fc epsilon receptor Ig
- FDR
First-degree relatives
- FGR
FGR proto-oncogene, Src family tyrosine kinase
- GAD-65
Glutamic acid decarboxylase 65-kilodalton isoform
- GADA
GAD autoantibody
- GP
General population
- GPSM3
G protein signaling modulator 3
- GSEA
Gene set enrichment analysis
- HLA
Human leukocyte antigen
- IA-2A
Insulinoma-associated-2 autoantibodies
- ICAM3
Intercellular adhesion molecule 3
- IL32
Interleukin 32
- IL7R
Interleukin 7 receptor
- IRF5
Interferon regulatory factor 5
- ITGB2
Integrin subunit beta 2
- KLF2
Krüppel-like factor 2
- KLRG1
Killer cell lectin like receptor G1
- LEF1
Lymphoid enhancer-binding factor 1
- LGALS1
Galectin 1
- LGALS9
Galectin 9
- LYZ
Lysozyme
- MEF2C
Myocyte enhancer factor 2C
- (NOD
Non-obese diabetic
- PAX5
Paired box 5
- PBMCs
Peripheral blood mononuclear cells
- PTPN22
Protein tyrosine phosphatase non-receptor type 22
- QC
Quality control
- scRNA-seq:)
Single-cell RNA sequencing
- (SLE
Systemic lupus erythematosus
- TCF7
Transcription factor 7
- T1DM
Type 1 diabetes mellitus
- TMZ
T1DM metagene z-score
- TNFRSF1B
TNF receptor superfamily member 1B
- TFs
Transcription factor
- TXK
TXK tyrosine kinase
- ZFP36L2
ZFP36 ring finger protein like 2
Authors’ contributions
MAH conceived the project including the study design, generation of scRNA-seq data, experiments and validation, data analysis, and writing of the original draft; AA, FS, BR, IJ, and QXXL assisted with the data analysis; MG, NAR, MGL, and DR assisted with the experiments and validation; SQM and CCK contributed to the generation and management of genotyping data; YYH and AL contributed to the generation and management of FACS data; BB assisted with the management of clinical data and specimens; SP provided resources and consultation; RF, BB, and SP jointly supervised the project. All authors read and approved the final manuscript.
Funding
This work was funded and supported by the following grants: Grant No. H18/01/a0/020 from Agency for Science, Technology and Research, Singapore; Grant No. 573312 from Simons Foundation Autism Research Initiative (SFARI); and Grant No. OFIRG21jun-0090 from National Medical Research Council, Singapore.
Availability of data and materials
The raw scRNA-seq and snp-array genotyping data are available in the European Genome-phenome Archive (EGA) database and will be accessible upon reasonable request and approval of all authors (accession code EGAS50000000231) [https://ega-archive.org/studies/EGAS50000000231]. The processed single cell count expression matrix is publicly available through Synapse under the accession code syn53641849 [https://www.synapse.org/#!Synapse:syn53641849].
No custom code was used for any aspect of data processing or analysis in this study. All tools and packages used for data analysis in this study were published and are cited either in the main text or “Methods” section. Detailed data analysis procedures are described in the Methods section.
Declarations
Ethics approval and consent to participate
This research project has undergone review and has been granted ethical approval by the Institutional Review Board (IRB) at the Division of Endocrinology and Diabetes in Ulm University, Germany (Reference no. 299604393R). The research conformed to the principles of the Helsinki Declaration. As part of our commitment to protecting the rights and welfare of human participants involved in this study, informed consent was obtained from each participant prior to their participation. To ensure the confidentiality of participants’ data, all collected information were treated with the utmost confidentiality and stored securely. Personal identifiers were removed or replaced with unique codes to protect the participants’ identities.
Consent for publication
Informed consent was obtained from each participant prior to their participation to publish all patient-related information that could potentially identify the individuals involved in this study.
Competing interests
The authors declare no competing interests.
Footnotes
Publisher’s Note
Springer Nature remains neutral with regard to jurisdictional claims in published maps and institutional affiliations.
Contributor Information
Bernhard Otto Boehm, Email: bernhard.o.boehm@mailbox.org.
Shyam Prabhakar, Email: prabhakars@gis.a-star.edu.sg.
References
- 1.Katsarou A, Gudbjörnsdottir S, Rawshani A, Dabelea D, Bonifacio E, Anderson BJ, et al. Type 1 diabetes mellitus. Nat Reviews Dis Primers. 2017;3(1):1–7. [DOI] [PubMed]
- 2.Battaglia M, Ahmed S, Anderson MS, Atkinson MA, Becker D, Bingley PJ, et al. Introducing the endotype concept to address the challenge of disease heterogeneity in type 1 diabetes. Diabetes Care. 2020;43(1):5–12. doi: 10.2337/dc19-0880. [DOI] [PMC free article] [PubMed] [Google Scholar]
- 3.Greenbaum C, VanBuecken D, Lord S. Disease-modifying therapies in type 1 diabetes: a look into the future of diabetes practice. Drugs. 2019;79(1):43–61. doi: 10.1007/s40265-018-1035-y. [DOI] [PMC free article] [PubMed] [Google Scholar]
- 4.Lehuen A, Diana J, Zaccone P, Cooke A. Immune cell crosstalk in type 1 diabetes. Nat Rev Immunol. 2010;10(7):501–513. doi: 10.1038/nri2787. [DOI] [PubMed] [Google Scholar]
- 5.Eizirik DL, Szymczak F, Alvelos MI, Martin F. From pancreatic -cell gene networks to novel therapies for type 1 diabetes. Diabetes. 2021;70(9):1915–25. [DOI] [PMC free article] [PubMed]
- 6.Mehdi AM, Hamilton-Williams EE, Cristino A, Ziegler A, Bonifacio E, Le Cao KA, et al. A peripheral blood transcriptomic signature predicts autoantibody development in infants at risk of type 1 diabetes. JCI Insight. 2018;3(5):e98212. [DOI] [PMC free article] [PubMed]
- 7.Kallionpää H, Elo LL, Laajala E, Mykkänen J, Ricaño-Ponce I, Vaarma M, et al. Innate immune activity is detected prior to seroconversion in children with HLA-conferred type 1 diabetes susceptibility. Diabetes. 2014;63(7):2402–2414. doi: 10.2337/db13-1775. [DOI] [PubMed] [Google Scholar]
- 8.Cabrera SM, Chen YG, Hagopian WA, Hessner MJ. Blood-based signatures in type 1 diabetes. Diabetologia. 2016;59(3):414–425. doi: 10.1007/s00125-015-3843-x. [DOI] [PMC free article] [PubMed] [Google Scholar]
- 9.Xhonneux LP, Knight O, Lernmark Å, Bonifacio E, Hagopian WA, Rewers MJ, et al. Transcriptional networks in at-risk individuals identify signatures of type 1 diabetes progression. Sci Transl Med. 2021;13(587):eabd5666. [DOI] [PMC free article] [PubMed]
- 10.Walker LS, von Herrath M. CD4 T cell differentiation in type 1 diabetes. Clin Exp Immunol. 2016;183(1):16–29. doi: 10.1111/cei.12672. [DOI] [PMC free article] [PubMed] [Google Scholar]
- 11.Danke NA, Koelle DM, Yee C, Beheray S, Kwok WW. Autoreactive T cells in healthy individuals. J Immunol. 2004;172(10):5967–5972. doi: 10.4049/jimmunol.172.10.5967. [DOI] [PubMed] [Google Scholar]
- 12.Kurien M, Mollazadegan K, Sanders DS, Ludvigsson JF. Celiac disease increases risk of thyroid disease in patients with type 1 diabetes: a nationwide cohort study. Diabetes Care. 2016;39(3):371–375. doi: 10.2337/dc15-2117. [DOI] [PubMed] [Google Scholar]
- 13.Farh KKH, Marson A, Zhu J, Kleinewietfeld M, Housley WJ, Beik S, et al. Genetic and epigenetic fine mapping of causal autoimmune disease variants. Nature. 2015;518(7539):337–343. doi: 10.1038/nature13835. [DOI] [PMC free article] [PubMed] [Google Scholar]
- 14.Parker SC, Stitzel ML, Taylor DL, Orozco JM, Erdos MR, Akiyama JA, et al. Chromatin stretch enhancer states drive cell-specific gene regulation and harbor human disease risk variants. Proc Natl Acad Sci. 2013;110(44):17921–17926. doi: 10.1073/pnas.1317023110. [DOI] [PMC free article] [PubMed] [Google Scholar]
- 15.Watanabe K, Mirkov MU, de Leeuw CA, van den Heuvel MP, Posthuma D. Genetic mapping of cell type specificity for complex traits. Nat Commun. 2019;10(1):1–13. doi: 10.1038/s41467-019-11181-1. [DOI] [PMC free article] [PubMed] [Google Scholar]
- 16.Zhu Z, Zhang F, Hu H, Bakshi A, Robinson MR, Powell JE, et al. Integration of summary data from GWAS and eQTL studies predicts complex trait gene targets. Nat Genet. 2016;48(5):481–487. doi: 10.1038/ng.3538. [DOI] [PubMed] [Google Scholar]
- 17.Noble JA, Valdes AM. Genetics of the HLA region in the prediction of type 1 diabetes. Curr Diabetes Rep. 2011;11(6):533–542. doi: 10.1007/s11892-011-0223-x. [DOI] [PMC free article] [PubMed] [Google Scholar]
- 18.Russell MA, Redick SD, Blodgett DM, Richardson SJ, Leete P, Krogvold L, et al. HLA class II antigen processing and presentation pathway components demonstrated by transcriptome and protein analyses of islet -cells from donors with type 1 diabetes. Diabetes. 2019;68(5):988–1001. [DOI] [PMC free article] [PubMed]
- 19.Bonifacio E, Yu L, Williams AK, Eisenbarth GS, Bingley PJ, Marcovina SM, et al. Harmonization of glutamic acid decarboxylase and islet antigen-2 autoantibody assays for national institute of diabetes and digestive and kidney diseases consortia. J Clin Endocrinol Metab. 2010;95(7):3360–3367. doi: 10.1210/jc.2010-0293. [DOI] [PMC free article] [PubMed] [Google Scholar]
- 20.Vehik K, Beam CA, Mahon JL, Schatz DA, Haller MJ, Sosenko JM, et al. Development of autoantibodies in the TrialNet natural history study. Diabetes Care. 2011;34(9):1897–1901. doi: 10.2337/dc11-0560. [DOI] [PMC free article] [PubMed] [Google Scholar]
- 21.Sosenko JM, Skyler JS, Palmer JP, Krischer JP, Yu L, Mahon J, et al. The prediction of type 1 diabetes by multiple autoantibody levels and their incorporation into an autoantibody risk score in relatives of type 1 diabetic patients. Diabetes Care. 2013;36(9):2615–2620. doi: 10.2337/dc13-0425. [DOI] [PMC free article] [PubMed] [Google Scholar]
- 22.Rahman AH, Homann D. Mass cytometry and type 1 diabetes research in the age of single-cell data science. Curr Opin Endocrinol Diabetes Obes. 2020;27(4):231–239. doi: 10.1097/MED.0000000000000549. [DOI] [PMC free article] [PubMed] [Google Scholar]
- 23.Chen YG, Cabrera SM, Jia S, Kaldunski ML, Kramer J, Cheong S, et al. Molecular signatures differentiate immune states in type 1 diabetic families. Diabetes. 2014;63(11):3960–3973. doi: 10.2337/db14-0214. [DOI] [PMC free article] [PubMed] [Google Scholar]
- 24.Kallionpää H, Somani J, Tuomela S, Ullah U, De Albuquerque R, Lönnberg T, et al. Early detection of peripheral blood cell signature in children developing -cell autoimmunity at a young age. Diabetes. 2019;68(10):2024–34. [DOI] [PubMed]
- 25.Teniente-Serra A, Pizarro E, Quirant-Sánchez B, Fernández MA, Vives-Pi M, Martinez-Caceres EM. Identifying changes in peripheral lymphocyte subpopulations in adult onset type 1 diabetes. Front Immunol. 2021;12:784110. [DOI] [PMC free article] [PubMed]
- 26.Hippich M, Beyerlein A, Hagopian WA, Krischer JP, Vehik K, Knoop J, et al. Genetic contribution to the divergence in type 1 diabetes risk between children from the general population and children from affected families. Diabetes. 2019;68(4):847–857. doi: 10.2337/db18-0882. [DOI] [PMC free article] [PubMed] [Google Scholar]
- 27.Inshaw JR, Cutler AJ, Crouch DJ, Wicker LS, Todd JA. Genetic variants predisposing most strongly to type 1 diabetes diagnosed under age 7 years lie near candidate genes that function in the immune system and in pancreatic -cells. Diabetes Care. 2020;43(1):169–77. [DOI] [PMC free article] [PubMed]
- 28.Harsunen M, Kettunen JL, Härkönen T, Dwivedi O, Lehtovirta M, Vähäsalo P, et al. Identification of monogenic variants in more than ten per cent of children without type 1 diabetes-related autoantibodies at diagnosis in the Finnish Pediatric Diabetes Register. Diabetologia. 2023;66(3):438–449. doi: 10.1007/s00125-022-05834-y. [DOI] [PMC free article] [PubMed] [Google Scholar]
- 29.Fasolino M, Schwartz GW, Patil AR, Mongia A, Golson ML, Wang YJ, et al. Single-cell multi-omics analysis of human pancreatic islets reveals novel cellular states in type 1 diabetes. Nat Metab. 2022;4(2):284–99. doi: 10.1038/s42255-022-00531-x. [DOI] [PMC free article] [PubMed] [Google Scholar]
- 30.Howson JM, Rosinger S, Smyth DJ, Boehm BO, study group AE, Todd JA. Genetic analysis of adult-onset autoimmune diabetes. Diabetes. 2011;60(10):2645–53. [DOI] [PMC free article] [PubMed]
- 31.Ong Y, Koh W, Ng M, Tam ZY, Lim S, Boehm BO, et al. Glutamic acid decarboxylase and islet antigen 2 antibody profiles in people with adult-onset diabetes mellitus: a comparison between mixed ethnic populations in Singapore and Germany. Diabet Med. 2017;34(8):1145–1153. doi: 10.1111/dme.13358. [DOI] [PMC free article] [PubMed] [Google Scholar]
- 32.Dimitrov S, Benedict C, Heutling D, Westermann J, Born J, Lange T. Cortisol and epinephrine control opposing circadian rhythms in T cell subsets. Blood J Am Soc Hematol. 2009;113(21):5134–5143. doi: 10.1182/blood-2008-11-190769. [DOI] [PMC free article] [PubMed] [Google Scholar]
- 33.Dimitrov S, Lange T, Nohroudi K, Born J. Number and function of circulating human antigen presenting cells regulated by sleep. Sleep. 2007;30(4):401–411. doi: 10.1093/sleep/30.4.401. [DOI] [PubMed] [Google Scholar]
- 34.Kronfol Z, Nair M, Zhang Q, Hill EE, Brown MB. Circadian immune measures in healthy volunteers: relationship to hypothalamic-pituitary-adrenal axis hormones and sympathetic neurotransmitters. Psychosom Med. 1997;59(1):42–50. doi: 10.1097/00006842-199701000-00006. [DOI] [PubMed] [Google Scholar]
- 35.Rosinger S, Nutland S, Mickelson E, Varney MD, Boehm BO, Olsem GJ, et al. Collection and processing of whole blood for transformation of peripheral blood mononuclear cells and extraction of DNA: the Type 1 Diabetes Genetics Consortium. Clin Trials. 2010;7(1_suppl):S65–74. [DOI] [PMC free article] [PubMed]
- 36.Kimura A, Dong RP, Harada H, Sasazuki T. DNA typing of HLA class II genes in B-lymphoblastoid cell lines homozygous for HLA. Tissue Antigens. 1992;40(1):5–12. doi: 10.1111/j.1399-0039.1992.tb01951.x. [DOI] [PubMed] [Google Scholar]
- 37.Endl J, Rosinger S, Schwarz B, Friedrich SO, Rothe G, Karges W, et al. Coexpression of CD25 and OX40 (CD134) receptors delineates autoreactive T-cells in type 1 diabetes. Diabetes. 2006;55(1):50–60. doi: 10.2337/diabetes.55.01.06.db05-0387. [DOI] [PubMed] [Google Scholar]
- 38.Strebelow M, Schlosser M, Ziegler B, Rjasanowski I, Ziegler M. Karlsburg Type I diabetes risk study of a general population: frequencies and interactions of the four major Type I diabetes-associated autoantibodies studied in 9419 schoolchildren. Diabetologia. 1999;42(6):661–670. doi: 10.1007/s001250051213. [DOI] [PubMed] [Google Scholar]
- 39.Purcell S, Neale B, Todd-Brown K, Thomas L, Ferreira MA, Bender D, et al. PLINK: a tool set for whole-genome association and population-based linkage analyses. Am J Hum Genet. 2007;81(3):559–575. doi: 10.1086/519795. [DOI] [PMC free article] [PubMed] [Google Scholar]
- 40.Danecek P, Auton A, Abecasis G, Albers CA, Banks E, DePristo MA, et al. The variant call format and VCFtools. Bioinformatics. 2011;27(15):2156–2158. doi: 10.1093/bioinformatics/btr330. [DOI] [PMC free article] [PubMed] [Google Scholar]
- 41.Browning BL, Zhou Y, Browning SR. A one-penny imputed genome from next-generation reference panels. Am J Hum Genet. 2018;103(3):338–348. doi: 10.1016/j.ajhg.2018.07.015. [DOI] [PMC free article] [PubMed] [Google Scholar]
- 42.Kang HM, Subramaniam M, Targ S, Nguyen M, Maliskova L, McCarthy E, et al. Multiplexed droplet single-cell RNA-sequencing using natural genetic variation. Nat Biotechnol. 2018;36(1):89–94. doi: 10.1038/nbt.4042. [DOI] [PMC free article] [PubMed] [Google Scholar]
- 43.Butler A, Hoffman P, Smibert P, Papalexi E, Satija R. Integrating single-cell transcriptomic data across different conditions, technologies, and species. Nat Biotechnol. 2018;36(5):411–420. doi: 10.1038/nbt.4096. [DOI] [PMC free article] [PubMed] [Google Scholar]
- 44.Schmidt F, Ranjan B, Lin QXX, Krishnan V, Joanito I, Honardoost MA, et al. RCA2: a scalable supervised clustering algorithm that reduces batch effects in scRNA-seq data. Nucleic Acids Res. 2021;49(15):8505–8519. doi: 10.1093/nar/gkab632. [DOI] [PMC free article] [PubMed] [Google Scholar]
- 45.McGinnis CS, Murrow LM, Gartner ZJ. DoubletFinder: doublet detection in single-cell RNA sequencing data using artificial nearest neighbors. Cell Syst. 2019;8(4):329–337. doi: 10.1016/j.cels.2019.03.003. [DOI] [PMC free article] [PubMed] [Google Scholar]
- 46.Novershtern N, Subramanian A, Lawton LN, Mak RH, Haining WN, McConkey ME, et al. Densely interconnected transcriptional circuits control cell states in human hematopoiesis. Cell. 2011;144(2):296–309. doi: 10.1016/j.cell.2011.01.004. [DOI] [PMC free article] [PubMed] [Google Scholar]
- 47.Monaco G, Lee B, Xu W, Mustafah S, Hwang YY, Carre C, et al. RNA-Seq signatures normalized by mRNA abundance allow absolute deconvolution of human immune cell types. Cell Rep. 2019;26(6):1627–1640. doi: 10.1016/j.celrep.2019.01.041. [DOI] [PMC free article] [PubMed] [Google Scholar]
- 48.Becht E, McInnes L, Healy J, Dutertre CA, Kwok IW, Ng LG, et al. Dimensionality reduction for visualizing single-cell data using UMAP. Nat Biotechnol. 2019;37(1):38–44. doi: 10.1038/nbt.4314. [DOI] [PubMed] [Google Scholar]
- 49.Wood SN. Fast stable restricted maximum likelihood and marginal likelihood estimation of semiparametric generalized linear models. J R Stat Soc Ser B Stat Methodol. 2011;73(1):3–36. doi: 10.1111/j.1467-9868.2010.00749.x. [DOI] [Google Scholar]
- 50.Wood SN. Generalized additive models: an introduction with R. Chapman and hall/CRC; 2006.
- 51.Yu G, Wang LG, Han Y, He QY. clusterProfiler: an R package for comparing biological themes among gene clusters. Omics: J Integr Biol. 2012;16(5):284–7. [DOI] [PMC free article] [PubMed]
- 52.Van de Sande B, Flerin C, Davie K, De Waegeneer M, Hulselmans G, Aibar S, et al. A scalable SCENIC workflow for single-cell gene regulatory network analysis. Nat Protoc. 2020;15(7):2247–2276. doi: 10.1038/s41596-020-0336-2. [DOI] [PubMed] [Google Scholar]
- 53.Shen L, Sinai M. GeneOverlap: test and visualize gene overlaps. R package version. 2013;1(0):444.
- 54.Chiou J, Geusz RJ, Okino ML, Han JY, Miller M, Melton R, et al. Interpreting type 1 diabetes risk with genetics and single-cell epigenomics. Nature. 2021;594(7863):398–402. doi: 10.1038/s41586-021-03552-w. [DOI] [PMC free article] [PubMed] [Google Scholar]
- 55.Timshel PN, Thompson JJ, Pers TH. Genetic mapping of etiologic brain cell types for obesity. Elife. 2020;9:e55851. doi: 10.7554/eLife.55851. [DOI] [PMC free article] [PubMed] [Google Scholar]
- 56.Skene NG, Bryois J, Bakken TE, Breen G, Crowley JJ, Gaspar HA, et al. Genetic identification of brain cell types underlying schizophrenia. Nat Genet. 2018;50(6):825–833. doi: 10.1038/s41588-018-0129-5. [DOI] [PMC free article] [PubMed] [Google Scholar]
- 57.Li H, Courtois ET, Sengupta D, Tan Y, Chen KH, Goh JJL, et al. Reference component analysis of single-cell transcriptomes elucidates cellular heterogeneity in human colorectal tumors. Nat Genet. 2017;49(5):708–718. doi: 10.1038/ng.3818. [DOI] [PubMed] [Google Scholar]
- 58.Klein SL, Flanagan KL. Sex differences in immune responses. Nat Rev Immunol. 2016;16(10):626–638. doi: 10.1038/nri.2016.90. [DOI] [PubMed] [Google Scholar]
- 59.Sandor A, Jacobelli J, Friedman R. Immune cell trafficking to the islets during type 1 diabetes. Clin Exp Immunol. 2019;198(3):314–325. doi: 10.1111/cei.13353. [DOI] [PMC free article] [PubMed] [Google Scholar]
- 60.Michels AW, Landry LG, McDaniel KA, Yu L, Campbell-Thompson M, Kwok WW, et al. Islet-derived CD4 T cells targeting proinsulin in human autoimmune diabetes. Diabetes. 2017;66(3):722–734. doi: 10.2337/db16-1025. [DOI] [PMC free article] [PubMed] [Google Scholar]
- 61.Velthuis J, Unger W, Van der Slik A, Duinkerken G, Engelse M, Schaapherder A, et al. Accumulation of autoreactive effector T cells and allo-specific regulatory T cells in the pancreas allograft of a type 1 diabetic recipient. Diabetologia. 2009;52(3):494–503. doi: 10.1007/s00125-008-1237-z. [DOI] [PubMed] [Google Scholar]
- 62.Lindley S, Dayan CM, Bishop A, Roep BO, Peakman M, Tree TI. Defective suppressor function in CD4+ CD25+ T-cells from patients with type 1 diabetes. Diabetes. 2005;54(1):92–99. doi: 10.2337/diabetes.54.1.92. [DOI] [PubMed] [Google Scholar]
- 63.Ferraro A, Socci C, Stabilini A, Valle A, Monti P, Piemonti L, et al. Expansion of Th17 cells and functional defects in T regulatory cells are key features of the pancreatic lymph nodes in patients with type 1 diabetes. Diabetes. 2011;60(11):2903–2913. doi: 10.2337/db11-0090. [DOI] [PMC free article] [PubMed] [Google Scholar]
- 64.Buckner JH. Mechanisms of impaired regulation by CD4+ CD25+ FOXP3+ regulatory T cells in human autoimmune diseases. Nat Rev Immunol. 2010;10(12):849–859. doi: 10.1038/nri2889. [DOI] [PMC free article] [PubMed] [Google Scholar]
- 65.Kuric E, Seiron P, Krogvold L, Edwin B, Buanes T, Hanssen KF, et al. Demonstration of tissue resident memory CD8 T cells in insulitic lesions in adult patients with recent-onset type 1 diabetes. Am J Pathol. 2017;187(3):581–588. doi: 10.1016/j.ajpath.2016.11.002. [DOI] [PubMed] [Google Scholar]
- 66.Bulek AM, Cole DK, Skowera A, Dolton G, Gras S, Madura F, et al. Structural basis for the killing of human beta cells by CD8+ T cells in type 1 diabetes. Nat Immunol. 2012;13(3):283–289. doi: 10.1038/ni.2206. [DOI] [PMC free article] [PubMed] [Google Scholar]
- 67.Pinkse GG, Tysma OH, Bergen CA, Kester MG, Ossendorp F, Van Veelen PA, et al. Autoreactive CD8 T cells associated with cell destruction in type 1 diabetes. Proc Natl Acad Sci. 2005;102(51):18425–30. [DOI] [PMC free article] [PubMed]
- 68.Shapiro MR, Dong X, Perry DJ, McNichols JM, Thirawatananond P, Posgai AL, et al. Human immune phenotyping reveals accelerated aging in type 1 diabetes. JCI Insight. 2023;8(17):e170767. [DOI] [PMC free article] [PubMed]
- 69.Damond N, Engler S, Zanotelli VR, Schapiro D, Wasserfall CH, Kusmartseva I, et al. A map of human type 1 diabetes progression by imaging mass cytometry. Cell Metab. 2019;29(3):755–768. doi: 10.1016/j.cmet.2018.11.014. [DOI] [PMC free article] [PubMed] [Google Scholar]
- 70.Wang YJ, Traum D, Schug J, Gao L, Liu C, Atkinson MA, et al. Multiplexed in situ imaging mass cytometry analysis of the human endocrine pancreas and immune system in type 1 diabetes. Cell Metab. 2019;29(3):769–783. doi: 10.1016/j.cmet.2019.01.003. [DOI] [PMC free article] [PubMed] [Google Scholar]
- 71.Perez RK, Gordon MG, Subramaniam M, Kim MC, Hartoularos GC, Targ S, et al. Single-cell RNA-seq reveals cell type–specific molecular and genetic associations to lupus. Science. 2022;376(6589):eabf1970. [DOI] [PMC free article] [PubMed]
- 72.Love MI, Huber W, Anders S. Moderated estimation of fold change and dispersion for RNA-seq data with DESeq2. Genome Biol. 2014;15(12):1–21. doi: 10.1186/s13059-014-0550-8. [DOI] [PMC free article] [PubMed] [Google Scholar]
- 73.Wittner J, Schuh W. Krüppel-like Factor 2 (KLF2) in Immune Cell Migration. Vaccines. 2021;9(10):1171. doi: 10.3390/vaccines9101171. [DOI] [PMC free article] [PubMed] [Google Scholar]
- 74.Sebzda E, Zou Z, Lee JS, Wang T, Kahn ML. Transcription factor KLF2 regulates the migration of naive T cells by restricting chemokine receptor expression patterns. Nat Immunol. 2008;9(3):292–300. doi: 10.1038/ni1565. [DOI] [PubMed] [Google Scholar]
- 75.Xu G, Grimes TD, Grayson TB, Chen J, Thielen LA, Tse HM, et al. Exploratory study reveals far reaching systemic and cellular effects of verapamil treatment in subjects with type 1 diabetes. Nat Commun. 2022;13(1):1–9. doi: 10.1038/s41467-022-28826-3. [DOI] [PMC free article] [PubMed] [Google Scholar]
- 76.Long SA, Thorpe J, DeBerg HA, Gersuk V, Eddy JA, Harris KM, et al. Partial exhaustion of CD8 T cells and clinical response to teplizumab in new-onset type 1 diabetes. Sci Immunol. 2016;1(5):eaai7793. [DOI] [PMC free article] [PubMed]
- 77.Linsley PS, Greenbaum CJ, Speake C, Long SA, Dufort MJ. B lymphocyte alterations accompany abatacept resistance in new-onset type 1 diabetes. JCI Insight. 2019;4(4):e126136. [DOI] [PMC free article] [PubMed]
- 78.Linsley PS, Greenbaum CJ, Rosasco M, Presnell S, Herold KC, Dufort MJ. Elevated T cell levels in peripheral blood predict poor clinical response following rituximab treatment in new-onset type 1 diabetes. Genes Immun. 2019;20(4):293–307. doi: 10.1038/s41435-018-0032-1. [DOI] [PMC free article] [PubMed] [Google Scholar]
- 79.Ovalle F, Grimes T, Xu G, Patel AJ, Grayson TB, Thielen LA, et al. Verapamil and beta cell function in adults with recent-onset type 1 diabetes. Nat Med. 2018;24(8):1108–1112. doi: 10.1038/s41591-018-0089-4. [DOI] [PMC free article] [PubMed] [Google Scholar]
- 80.Greeley SAW, Moore DJ, Noorchashm H, Noto LE, Rostami SY, Schlachterman A, et al. Impaired activation of islet-reactive CD4 T cells in pancreatic lymph nodes of B cell-deficient nonobese diabetic mice. J Immunol. 2001;167(8):4351–4357. doi: 10.4049/jimmunol.167.8.4351. [DOI] [PubMed] [Google Scholar]
- 81.Heninger AK, Eugster A, Kuehn D, Buettner F, Kuhn M, Lindner A, et al. A divergent population of autoantigen-responsive CD4+ T cells in infants prior to cell autoimmunity. Sci Transl Med. 2017;9(378):eaaf8848. [DOI] [PubMed]
- 82.Devaraj S, Glaser N, Griffen S, Wang-Polagruto J, Miguelino E, Jialal I. Increased monocytic activity and biomarkers of inflammation in patients with type 1 diabetes. Diabetes. 2006;55(3):774–779. doi: 10.2337/diabetes.55.03.06.db05-1417. [DOI] [PubMed] [Google Scholar]
- 83.Toldi G, Vásárhelyi B, Kaposi A, Mészáros G, Pánczél P, Hosszufalusi N, et al. Lymphocyte activation in type 1 diabetes mellitus: the increased significance of Kv1. 3 potassium channels. Immunol Lett. 2010;133(1):35–41. [DOI] [PubMed]
- 84.Josefsen K, Nielsen H, Lorentzen S, Damsbo P, Buschard K. Circulating monocytes are activated in newly diagnosed type 1 diabetes mellitus patients. Clin Exp Immunol. 1994;98(3):489–493. doi: 10.1111/j.1365-2249.1994.tb05517.x. [DOI] [PMC free article] [PubMed] [Google Scholar]
- 85.Sanchez-Albisua I, Wolf J, Neu A, Geiger H, Wäscher I, Stern M. Coeliac disease in children with type 1 diabetes mellitus: the effect of the gluten-free diet. Diabet Med. 2005;22(8):1079–1082. doi: 10.1111/j.1464-5491.2005.01609.x. [DOI] [PubMed] [Google Scholar]
- 86.Holmes G. Coeliac disease and type 1 diabetes mellitus-the case for screening. Diabet Med. 2001;18(3):169–177. doi: 10.1046/j.1464-5491.2001.00498.x. [DOI] [PubMed] [Google Scholar]
- 87.De Block CE, De Leeuw IH, Bogers JJ, Pelckmans PA, Ieven MM, Van Marck EA, et al. Autoimmune gastropathy in type 1 diabetic patients with parietal cell antibodies: histological and clinical findings. Diabetes Care. 2003;26(1):82–88. doi: 10.2337/diacare.26.1.82. [DOI] [PubMed] [Google Scholar]
- 88.De Block CE, De Leeuw IH, Van Gaal LF, Registry BD. High prevalence of manifestations of gastric autoimmunity in parietal cell antibody-positive type 1 (insulin-dependent) diabetic patients. J Clin Endocrinol Metab. 1999;84(11):4062–4067. doi: 10.1210/jcem.84.11.6095. [DOI] [PubMed] [Google Scholar]
- 89.Thomas JB, Petrovsky N, Ambler GR. Addison’s disease presenting in four adolescents with type 1 diabetes. Pediatr Diabetes. 2004;5(4):207–211. doi: 10.1111/j.1399-543X.2004.00056.x. [DOI] [PubMed] [Google Scholar]
- 90.Maclaren NK, Riley WJ. Thyroid, gastric, and adrenal autoimmunities associated with insulin-dependent diabetes mellitus. Diabetes Care. 1985;8(Supplement_1):34–8. [DOI] [PubMed]
- 91.De Block C, De Leeuw I, Vertommen J, Rooman R, Du Caju M, Van Campenhout C, et al. Beta-cell, thyroid, gastric, adrenal and coeliac autoimmunity and HLA-DQ types in type 1 diabetes. Clin Exp Immunol. 2001;126(2):236–241. doi: 10.1046/j.1365-2249.2001.01668.x. [DOI] [PMC free article] [PubMed] [Google Scholar]
- 92.Pugliese A, Reijonen HK, Nepom J, Burke GW., III Recurrence of autoimmunity in pancreas transplant patients: research update. Diabetes Manag (London, England). 2011;1(2):229. doi: 10.2217/dmt.10.21. [DOI] [PMC free article] [PubMed] [Google Scholar]
- 93.Conrad N, Verbeke G, Molenberghs G, Goetschalckx L, Callender T, Cambridge G, et al. Autoimmune diseases and cardiovascular risk: a population-based study on 19 autoimmune diseases and 12 cardiovascular diseases in 22 million individuals in the UK. Lancet. 2022;400(10354):733–43. doi: 10.1016/S0140-6736(22)01349-6. [DOI] [PubMed] [Google Scholar]
- 94.Burster T, Boehm BO. Processing and presentation of (pro)-insulin in the MHC class II pathway: the generation of antigen-based immunomodulators in the context of type 1 diabetes mellitus. Diabetes Metab Res Rev. 2010;26(4):227–238. doi: 10.1002/dmrr.1090. [DOI] [PubMed] [Google Scholar]
- 95.Brown JH, Jardetzky TS, Gorga JC, Stern LJ, Urban RG, Strominger JL, et al. Three-dimensional structure of the human class II histocompatibility antigen HLA-DR1. Nature. 1993;364:33–39. doi: 10.1038/364033a0. [DOI] [PubMed] [Google Scholar]
- 96.Durinovic-Belló I, Rosinger S, Olson JA, Congia M, Ahmad RC, Rickert M, et al. DRB1* 0401-restricted human T cell clone specific for the major proinsulin73-90 epitope expresses a down-regulatory T helper 2 phenotype. Proc Natl Acad Sci. 2006;103(31):11683–11688. doi: 10.1073/pnas.0603682103. [DOI] [PMC free article] [PubMed] [Google Scholar]
- 97.Friese MA, Jones EY, Fugger L. MHC II molecules in inflammatory diseases: interplay of qualities and quantities. Trends Immunol. 2005;26(11):559–561. doi: 10.1016/j.it.2005.08.011. [DOI] [PubMed] [Google Scholar]
- 98.Serreze DV, Fleming SA, Chapman HD, Richard SD, Leiter EH, Tisch RM. B lymphocytes are critical antigen-presenting cells for the initiation of T cell-mediated autoimmune diabetes in nonobese diabetic mice. J Immunol. 1998;161(8):3912–3918. doi: 10.4049/jimmunol.161.8.3912. [DOI] [PubMed] [Google Scholar]
- 99.Szymczak F, Colli ML, Mamula M, Evans-Molina C, Eizirik DL. Gene expression signatures of target tissues in type 1 diabetes, lupus erythematosus, multiple sclerosis, and rheumatoid arthritis. Sci Adv. 2021;7(2):eabd7600. [DOI] [PMC free article] [PubMed]
- 100.von Herrath M, Bain SC, Bode B, Clausen JO, Coppieters K, Gaysina L, et al. Anti-interleukin-21 antibody and liraglutide for the preservation of -cell function in adults with recent-onset type 1 diabetes: a randomised, double-blind, placebo-controlled, phase 2 trial. Lancet Diabetes Endocrinol. 2021;9(4):212–24. [DOI] [PubMed]
- 101.Roep BO, Thomaidou S, van Tienhoven R, Zaldumbide A. Type 1 diabetes mellitus as a disease of the -cell (do not blame the immune system?). Nat Rev Endocrinol. 2021;17(3):150–61. [DOI] [PMC free article] [PubMed]
- 102.Escobar G, Mangani D, Anderson AC. T cell factor 1: A master regulator of the T cell response in disease. Sci Immunol. 2020;5(53):eabb9726. [DOI] [PMC free article] [PubMed]
- 103.Juhas U, Ryba-Stanisławowska M, Brandt-Varma A, Myśliwiec M, Myśliwska J. Monocytes of newly diagnosed juvenile DM1 patients are prone to differentiate into regulatory IL-10+ M2 macrophages. Immunol Res. 2019;67(1):58–69. doi: 10.1007/s12026-019-09072-0. [DOI] [PubMed] [Google Scholar]
- 104.Nordmark G, Kristjansdottir G, Theander E, Eriksson P, Brun J, Wang C, et al. Additive effects of the major risk alleles of IRF5 and STAT4 in primary Sjögren’s syndrome. Genes Immun. 2009;10(1):68–76. doi: 10.1038/gene.2008.94. [DOI] [PubMed] [Google Scholar]
- 105.Stone RC, Feng D, Deng J, Singh S, Yang L, Fitzgerald-Bocarsly P, et al. IRF5 activation in monocytes of SLE patients is triggered by circulating autoantigens independent of type I IFN. Arthritis Rheum. 2012;64(3):788. doi: 10.1002/art.33395. [DOI] [PMC free article] [PubMed] [Google Scholar]
- 106.Li D, Matta B, Song S, Nelson V, Diggins K, Simpfendorfer KR, et al. IRF5 genetic risk variants drive myeloid-specific IRF5 hyperactivation and presymptomatic SLE. JCI Insight. 2020;5(2):e124020. [DOI] [PMC free article] [PubMed]
- 107.Wilker PR, Kohyama M, Sandau MM, Albring JC, Nakagawa O, Schwarz JJ, et al. Transcription factor Mef2c is required for B cell proliferation and survival after antigen receptor stimulation. Nat Immunol. 2008;9(6):603–612. doi: 10.1038/ni.1609. [DOI] [PMC free article] [PubMed] [Google Scholar]
- 108.Shi J, Chi S, Xue J, Yang J, Li F, Liu X. Emerging role and therapeutic implication of Wnt signaling pathways in autoimmune diseases. J Immunol Res. 2016;2016:18. doi: 10.1155/2016/9392132. [DOI] [PMC free article] [PubMed] [Google Scholar]
- 109.Erlich H, Valdes A, Julier C, Mirel D, Noble J. Evidence for association of the TCF7 locus with type I diabetes. Genes Immun. 2009;10(1):S54–S59. doi: 10.1038/gene.2009.92. [DOI] [PMC free article] [PubMed] [Google Scholar]
- 110.Marwaha AK, Tan S, Dutz JP. Targeting the IL-17/IFN- axis as a potential new clinical therapy for type 1 diabetes. Clin Immunol. 2014;154(1):84–9. [DOI] [PubMed]
- 111.Qaisar N, Jurczyk A, Wang JP. Potential role of type I interferon in the pathogenic process leading to type 1 diabetes. Curr Opin Endocrinol Diabetes Obes. 2018;25(2):94. doi: 10.1097/MED.0000000000000399. [DOI] [PMC free article] [PubMed] [Google Scholar]
Associated Data
This section collects any data citations, data availability statements, or supplementary materials included in this article.
Supplementary Materials
Additional file 1: Figure S1. Computational workflow for data analysis and demuxlet quality control. Figure S2. RCA Clustering and annotation of 21 immune cell types. Figure S3. Illustration of T1DM and healthy cells, up/down-DEGs, and corresponding regulons/pathways in the UMAP representation of gene expression space. Figure S4. Multi-parametric FACS symphony validated the cellular and molecular aberrations in T1DM patients. Figure S5. Comparison of cellular and molecular changes in peripheral immune cells of SLE and T1DM versus healthy. Figure S6. Differential gene/regulon expression analysis in T1DM patients compared with healthy controls across 13 immune cell types. Figure S7. Association of TMZ score of peripheral immune cells with clinical features and response to immunotherapy in T1DM patients.
Additional file 2: Table S1. Clinical information of samples used for scRNA-seq. Table S2. Clinical information of samples used for FACS symphony. Table S3. Cell type-specific T1D DEGs. Table S4. Gene Ontology (GO) over-representaion results of T1D DEGs modules. Table S5. GSEA results of T1D DEGs across 13 immune cell types. Table S6. Filtered GSEA results (cell type-specific and top three GO terms in each cell types). Table S7. GO over-representaion results of T1D and SLE overlaping PBMC DEGs. Table S8. GO over-representaion results of overlaping T1D up-DEGs with prognostic expression signatures and transcriptome changes in T1D pancreas. Table S9. Cell type-specific T1D DARs. Table S10. List of antibodies used in this study.
Data Availability Statement
The raw scRNA-seq and snp-array genotyping data are available in the European Genome-phenome Archive (EGA) database and will be accessible upon reasonable request and approval of all authors (accession code EGAS50000000231) [https://ega-archive.org/studies/EGAS50000000231]. The processed single cell count expression matrix is publicly available through Synapse under the accession code syn53641849 [https://www.synapse.org/#!Synapse:syn53641849].
No custom code was used for any aspect of data processing or analysis in this study. All tools and packages used for data analysis in this study were published and are cited either in the main text or “Methods” section. Detailed data analysis procedures are described in the Methods section.






