Abstract
High-fat diet (HFD) has long been recognized as risk factors for the development and progression of ulcerative colitis (UC), but the exact mechanism remained elusive. Here, HFD increased intestinal deoxycholic acid (DCA) levels, and DCA further exacerbated colonic inflammation. Transcriptome analysis revealed that DCA triggered ferroptosis pathway in colitis mice. Mechanistically, DCA upregulated hypoxia-inducible factor-2α (HIF-2α) and divalent metal transporter-1 (DMT1) expression, causing the ferrous ions accumulation and ferroptosis in intestinal epithelial cells, which was reversed by ferroptosis inhibitor ferrostatin-1. DCA failed to promote colitis and ferroptosis in intestine-specific HIF-2α-null mice. Notably, byak-angelicin inhibited DCA-induced pro-inflammatory and pro-ferroptotic effects through blocking the up-regulation of HIF-2α by DCA. Moreover, fat intake was positively correlated with disease activity in UC patients consuming HFD, with ferroptosis being more pronounced. Collectively, our findings demonstrated that HFD exacerbated colonic inflammation by promoting DCA-mediated ferroptosis, providing new insights into diet-related bile acid dysregulation in UC.
Keywords: High-fat diet, Deoxycholic acid, Ferroptosis, HIF-2α/DMT1, Colitis, Byak-angelicin
Graphical abstract
Wang et al. show a potential mechanism by which HFD increased DCA content and exacerbated colonic inflammation. This DCA-potentiated HIF-2α/DMT1 pathway drives ferroptosis in colitis and highlights crucial roles for HIF-2α in ferroptosis. Byak-angelicin attenuated DCA-induced pro-inflammatory and pro-ferroptotic effects in colitis through blocking the up-regulation of HIF-2α by DCA.

Highlights
-
•
HFD increased DCA level and facilitated the DSS- and TNBS-induced colitis in mice.
-
•
DCA accentated colitis by activating HIF-2α/DMT1 pathway and inducing ferroptosis.
-
•
Byk-angelicin attenuated DCA-induced pro-inflammatory and pro-ferroptotic effects.
-
•
Ferroptosis was significantly induced in UC patients consuming HFD.
1. Introduction
Ulcerative colitis (UC), as a chronic non-specific intestinal inflammatory disease, is characterized by persistent or recurrent diarrhea, mucopurulent and bloody stool [1]. The incidence of UC tends to increase with the continuous improvement of living standards, posing challenges in prevention and treatment and seriously affecting the quality of life of patients [2]. The evidence so far suggests that the etiology of UC is generally thought to be a confluence of genetic susceptibilities and environmental factors, triggering immune response mediated inflammation [3], but the pathogenesis of UC remains unclear. Epidemiological studies have demonstrated a close association between different dietary patterns and the development of UC, particularly highlighting the detrimental impact of excessive consumption of high-fat diet (HFD) on occurrence and recurrence of UC [4]. The long-term consumption of HFD disrupts intestinal immune homeostasis and induces inflammation to aggravate colonic inflammation [5]. Excessive consumption of HFD can stimulate the liver to secrete an increased amount of bile, thereby enhancing the synthesis and excretion of deoxycholic acid (DCA). These excessive levels of DCA may lead to adverse reactions such as impairment of the mucus barrier, abnormal activation of the immune system, and disruption in intestinal microbiota balance upon entering the intestine, consequently inducing or exacerbating enteritis [6]. In recent years, our research group has also conducted some studies on the occurrence of intestinal related diseases triggered by HFD or DCA [[7], [8], [9]]. We found that increased intake of HFD can induce intestinal microbiota imbalance and increase DCA synthesis, induce low-grade intestinal mucosal inflammation and destroy intestinal mucosal barrier function [7]. It has been reported that DCA is an important intestinal bacterial metabolite and participates in the occurrence and development of UC in a dose-dependent manner [10,11]. However, the specific mechanism by which DCA promotes the occurrence and development of UC remains to be further explored.
Intestinal microcirculation hypoxia has been identified as a significant factor in the development and progression of UC [12]. Various environmental factors including western diet (e.g. HFD) overeating, stress, infection, etc. have been implicated in causing damage to the intestinal mucosal barrier, leading to local tissue hypoxia [13]. Hypoxia-inducible factor-1 (HIF-1) and HIF-2 play crucial roles in regulating cellular adaptive response to hypoxia, particularly in the regeneration and proliferation of intestinal epithelial cells during ischemia and hypoxia injury [14]. The transcription factor HIF-2α primarily governs the cellular response to hypoxia and exhibits heightened expression in colon tissues of patients with active inflammatory bowel disease (IBD) [15]. Additionally, intestinal iron absorption is mainly regulated by HIF-2α, an oxygen and iron regulatory transcription factor that acts directly on the key intestinal iron transporter known as divalent metal transporter-1 (DMT1) [16,17]. In colon adenoma and colon cancer, HIF-2α target gene DMT1 is significantly elevated compared with normal colon tissues [18], yet its expression in colitis is still unknown. DMT1, also known as natural resistance-associated macrophage protein 2, leads to ferrous ions accumulation when it is overexpressed [19,20]. Ferrous ions accumulation and increased reactive oxygen species (ROS) production from lipid peroxidation play crucial roles in triggering ferroptosis [21]. Ferroptosis is a form of iron-dependent programmed cell death, characterized by an increased intracellular concentration of ferrous ions that triggers the accumulation of large amounts of membrane lipids peroxides, leading to the disruption of membrane integrity and ultimately resulting in cell death [22,23]. In addition, downregulation of glutathione peroxidase 4 (GPX4), a scavenger of lipid ROS and increased mRNA levels of acyl-CoA synthetase long-chain family member 4 (ACSL4) are key characteristics of ferroptotic cell death [24]. GPX4 inactivation or glutathione (GSH) deficiency can cause lipid oxidation, leading to membrane damage and cell death [25]. Although ferroptosis has been shown to be involved in intestinal epithelial cell death during colitis, the specific mechanisms remain unclear.
HFD affects iron metabolism through multiple pathways, and its significant impact on the onset and progression of ferroptosis has been documented in various experimental animal models. In a mouse model of colitis, one study [26] demonstrated that HFD and its lipid components exerted a protective effect on colon tissue by upregulating cysteine transporter, solute carrier family seven member 11, to rescue GSH levels and inhibit ferroptosis in intestinal epithelial cells. In animal models of metabolic-associated fatty liver disease (MAFLD), study has reported that high fat-fructose/sucrose diet-induced MAFLD pathologies, including steatohepatitis and fibrosis and hepatocyte ferroptosis, were attenuated and aggravated in canonical-GPX4 (cGPX4) and inducible-GPX4 (iGPX4)-knockin mice, respectively [27]. The two isoforms of GPX4, namely cGPX4 and iGPX4, exerted contrasting effects on oxidative stress and ferroptosis in hepatocytes. The transformation of cGPX4 from enzymatic-active monomer to enzymatic-inactive oligomers upon lipid stress promoted ferroptosis. Therefore, targeting a novel iGPX4 alternative isoform could alleviate ferroptosis and treat metabolic-associated fatty liver disease. Moreover, in the mouse model of interleukin (IL)-6-associated cancer cachexia, ketogenic diet (KD)-fed mice exhibited delayed tumor growth and shortened survival [28]. This was attributed to the KD-induced increase in lipid peroxidation and systemic REDOX imbalance, subsequently leading to glutathione system oversaturation, triggering ferroptosis in cancer cells, and ultimately delaying tumor growth. The study had shed light on the potential advantages of a KD for cancer patients through the promotion of tumor ferroptosis. The exact underlying mechanism by which a HFD promotes or inhibits ferroptosis remains elusive. Given its intricate composition and multifarious impact on the human gut, further investigations are warranted to elucidate its potential pathogenic pathway.
The etiology of UC is intricate and diverse, posing ongoing challenges in its treatment, and the search for precise treatments should continue. Byak-angelicin (BKG) is a naturally occurring constituent extracted from angelica dahurica radix and has a wide range of pharmacological actions, which is considered to be a naturally potent inhibitor for aldose reductase [29]. BKG may play a pivotal role in immune system regulation, reducing intestinal mucosal injury and inflammation. Evidence indicates that BKG have an anti-inflammatory effect in a mouse inflammation model [30]. However, the application of BKG to UC treatment has not been reported yet, and the underlying mechanisms remain unclear. Thus, the objective of this study is to investigate the mechanism through which HFD promotes DCA production and subsequently exerts detrimental effects on gut health. This study will enhance the understanding of the mechanisms by which DCA aggravates colitis and provide prospective therapeutic strategies for preventing UC associated with HFD.
2. Results
2.1. High-fat diet increased deoxycholic acid content which aggravated colonic inflammation
In this study, mice (n = 5 in each group) were subjected to either a HFD or a standard chow diet (CD) for a duration of 3 weeks, and 2% dextran sulfate sodium salt (DSS)-induced colitis was administered to mice in the final week (Figure 1A). The mice administered the HFD exhibited a greater increase in body weight compared to those received the CD (Figure 1B). Our study showed decreased body weight, higher disease activity index (DAI) and severe histological damage in DSS-induced mice compared with the control group, demonstrating the well-establishment of colitis animal models (Figure 1B–E). The HFD + DSS group displayed reduced body weight, higher DAI and shorter colon length when compared to the CD + DSS group (Figure 1B–D). The representative hematoxylin and eosin (H&E) stained colon cross-sections of mice revealed that the HFD + DSS group exhibited more severe colonic inflammation and impaired intestinal barrier compared to the CD + DSS group (Figure 1E). The microscopic measurement revealed the presence of more severe colitis features in HFD + DSS mice, including severe mucosal ulceration, crypt loss, epithelial edema, inflammatory cell infiltration and goblet cell depletion (Figure 1E). These findings suggested that DSS effectively established a model of intestinal inflammation, while HFD significantly exacerbated the colonic inflammation induced by DSS. Furthermore, we conducted additional experiments to validate the impact of HFD on the levels of total bile acid and DCA. Our findings revealed that both fecal total bile acid and fecal DCA levels were elevated in the HFD group and HFD + DSS group, as well as in serum (Figure 1F–I), indicating a substantial promotion of DCA production by the HFD.
Figure 1.
High-fat diet increased deoxycholic acid content which aggravated colonic inflammation (A–I) C57BL/6J mice were fed for 21 days in the following 4 conditions (n = 5 in each group): (1) chow diet (CD) and drinking water for 21 days, CD group, (2) HFD and drinking water for 21 days, HFD group, (3) CD and drinking water from day1 to day14, drinking water containing 2% DSS from day15 to day21, CD + DSS group, (4) HFD and drinking water from day1 to day14, drinking water containing 2% DSS from day15 to day21, HFD + DSS group. (A) HFD murine model treatment procedure. (B) The body weight comparisons and (C) disease activity index (DAI) scores of each group were monitored daily (n = 5 in each group). ∗P < 0.05, ∗∗P < 0.01, ∗∗∗P < 0.001, ∗∗∗∗P < 0.0001. #P < 0.05, ##P < 0.01, ###P < 0.001, ####P < 0.0001. ∗ CD + DSS group vs CD group, # HFD + DSS group vs CD + DSS group. (D) Representative images of mouse colon in each group (left panel). Quantitative statistics of colon length on the 21st day (right panel) (n = 5 in each group). (E) Representative images of the H&E stained of colon sections from each group (scale bars, 50 μm) (n = 5 in each group).
The level of total bile acid (F) and DCA (G) in feces from mice in each group (n = 5 in each group).
The level of total bile acid (H) and DCA (I) in serum from mice in each group (n = 5 in each group).
(J–P) C57BL/6J mice were fed for 7 days in the following 4 conditions (n = 6 in each group): (1) drinking water and distilled water enema, control group, (2) drinking water and DCA enema, DCA group, (3) drinking water containing 2% DSS and distilled water enema, DSS group, (4) drinking water containing 2% DSS and DCA enema, DSS + DCA group.
(J) DSS murine model treatment procedure.
(K) Representative colonoscopy images of mice in each group.
(L) body weight changes and (M) DAI scores were monitored daily (n = 6 in each group). ∗∗P < 0.01, ∗∗∗P < 0.001, ∗∗∗∗P < 0.0001. #P < 0.05, ##P < 0.01, ###P < 0.001, ####P < 0.0001. ∗ DSS group vs control group, # DSS + DCA group vs DSS group.
(N) Representative images of mouse colon in each group (left panel). Quantitative statistics of colon length on the 7th day (right panel) (n = 6 in each group).
(O) Representative images of the H&E stained of colon sections (scale bars, 50 μm) and (P) histological scores of mice in each group (n = 6 in each group).
(Q–T) C57BL/6J mice were fed for 4 days in the following 4 conditions (n = 5 in each group): (1) 50% EtOH and water enema, control group, (2) 50% EtOH and DCA enema, DCA group, (3) 2.5% TNBS and water enema, TNBS group, (4) 2.5% TNBS and DCA enema, TNBS + DCA group.
(Q) TNBS murine model treatment procedure.
(R) Representative images of mouse colon in each group (left panel). Quantitative statistics of colon length on the 4th day (right panel) (n = 5 in each group).
(S)Representative images of the H&E stained of colon sections (scale bars, 50 μm) and (T) histological scores of mice in each group (n = 5 in each group).
Data are represented as mean ± SEM. ns P > 0.05, ∗P < 0.05, ∗∗P < 0.01, ∗∗∗P < 0.001, ∗∗∗∗P < 0.0001.
To investigate the effect of DCA on colonic inflammation, DSS-and 2,4,6-Trinitrobenzenesulfonic acid solution (TNBS)-induced colitis models were established. In the DSS-induced colitis model, mice were given drinking water containing 2% DSS for 7 days in combination with daily DCA enema, and then were subjected to colonoscopy on the sixth day and sacrificed on the seventh day (Figure 1J). In the TNBS-induced enteritis model, mice were treated with 2.5%TNBS or 50% ethansol on day 1, with or without DCA enema on days 2 to 4, and sacrificed on day 4 (Figure 1Q). Compared with control mice, DSS-treated mice had significantly reduced body weight, higher DAI score and shortened colon length, and both endoscopic and pathological changes revealed severe mucosal damage (Figure 1K-P). These results suggested a successful establishment of UC animal model through a 7-day DSS treatment. The colonoscopy enables the visual observation of the intricate structure and inflammatory changes in the murine intestinal tract, thereby providing a clearer depiction of the impact of DCA on mice with colitis. Representative endoscopic images (Figure 1K) showed that mice in control group and DCA group had normal vascular morphology and smooth transparent mucosa. In mice with colitis, there was thickening of the intestinal wall, reduced mucosal transparency and colon congestion. Compared to the DSS group, the mice in the DSS + DCA group exhibited enhanced mucosal transparency, more pronounced colon congestion, evident intestinal bleeding and more severe intestinal injury. A marked reduction of body weight and colonic length was observed in DSS + DCA group mice, compared with the DSS group (Figure 1L, N). We found that mice challenging with DSS + DCA showed a significant increase of the DAI from the third day than those in the DSS group (Figure 1M). Moreover, mice in the TNBS + DCA group had more severe intestinal inflammation than those in the TNBS group, as demonstrated by the observed shorter colon length and higher histopathological scores (Figure 1R–T). The representative H&E stained colon cross-sections of mice revealed that the DSS + DCA group and TNBS + DCA group exhibited more severe colonic inflammation and impaired intestinal barrier, resulting in higher scores for colonic pathological tissue than DSS group and TNBS group, respectively (Figure 1O-P, S-T). Additionally, the impact of DCA on the intestinal barrier in mice with colitis was also evaluated. The number of goblet cells (as indicated by PAS staining) and mucin 2 (MUC2)-positive cells in each crypt, which serve as markers for differentiated cells, exhibited a significant decrease in the DSS + DCA group compared to the DSS group (Supplementary Fig. 1A). Meanwhile, the gene expression of colonic MUC2, Zonula occludens-1 (ZO-1) and Occludin was found to be reduced in both the DSS and TNBS groups, which was even lower in the DSS + DCA and TNBS + DCA groups (Supplementary Figs. 1B and 1D). However, the gene expression of colonic proinflammatory factors (IL-1β, IL-6 and TNF-α) exhibited an elevation in both the DSS and TNBS groups, with a further increase observed in the DSS + DCA and TNBS + DCA groups (Supplementary Figs. 1C and E). These findings suggested that DCA exacerbated the impairment of intestinal barrier integrity and promoted intestinal inflammation in DSS- and TNBS-induced colitis mice. The mice in the control group and the DCA group showed no significant differences across all of these experiments, indicating that DCA alone does not exert a notable pro-inflammatory effect but rather exacerbates intestinal inflammation on the basis of DSS- and TNBS-induced colitis. Overall, our findings indicated that HFD increased DCA levels and exacerbated colitis in mice, and DCA promoted colon inflammation in mice with colitis induced by DSS and TNBS.
2.2. Deoxycholic acid facilitated ferroptosis induced by DSS and TNBS in mice
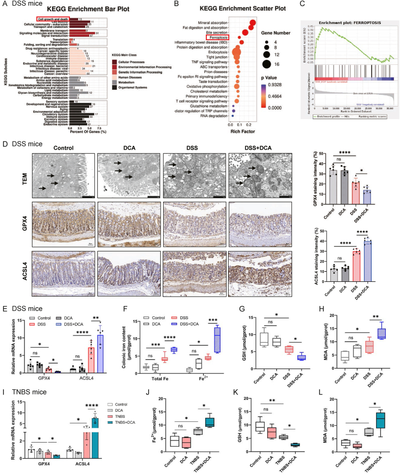
To investigate the specific mechanism by which DCA exacerbates enteritis, we initially conducted RNA sequencing of colonic tissues obtained from mice in both the DSS and DSS + DCA groups. Transcriptome analysis showed that the mRNA levels of ferroptosis-related genes were significantly altered after DCA treatment in colitis mice. A total of 1174 genes were identified as differentially expressed genes after preliminary screening. In comparison to the DSS group, there was an up-regulation of 808 genes and a down-regulation of 366 genes in the DCA + DSS group (Supplementary Figs. 3B and 3C). To understand the effects of differential expressed genes, Kyoto Encyclopedia of Genes and Genomes (KEGG) analysis were performed. KEGG subclass analysis showed that the differentially expressed genes after DCA treatment were mainly involved in cell growth and death, membrane transport and lipid metabolism (Figure 2A), while KEGG pathway analysis showed that DCA could regulate mineral absorption, bile secretion and ferroptosis signaling pathway (Figure 2B). Gene set enrichment analysis (GESA) illustrated that DCA promoted colitis associated with the activation of ferroptosis (Figure 2C). Transmission electron microscope (TEM) revealed a striking ferroptosis-associated morphologic change in intestinal epithelial cells upon treatment with DSS, characterized by membrane thickened, discontinuous and shrinking mitochondria (Figure 2D). Notably, DCA treatment aggravated DSS induced mitochondrial impairment in intestinal epithelial cells (Figure 2D). The immunohistochemical staining revealed a downregulation of GPX4 expression and an upregulation of ACSL4 expression in DSS group, and DCA treatment further aggravated the DSS-induced downregulation of GPX4 and upregulation of ACSL4 (Figure 2D).
Figure 2.
Deoxycholic acid facilitated ferroptosis induced by DSS and TNBS in mice (A–H) C57BL/6J mice were fed for 7 days in the following 4 conditions (n = 6 in each group): (1) drinking water and distilled water enema, control group, (2) drinking water and DCA enema, DCA group, (3) drinking water containing 2% DSS and distilled water enema, DSS group, (4) drinking water containing 2% DSS and DCA enema, DSS + DCA group. (A) The bar plot showed the KEGG pathways enriched for significantly upregulated genes. (B) Scatter plot of differentially expressed genes from KEGG pathway enrichment analysis. (C) Gene set enrichment analysis (GESA) showed that ferroptosis was enriched in the DSS + DCA group. (D) Representative transmission electron microscopy images (scale bars, 1 μm), and immunohistochemical staining of GPX4 and ACSL4 (scale bars, 50 μm) of colonic tissues from each group (left panel). The relative staining intensity of GPX4 and ACSL4 from each group (right panel) (n = 6 in each group). (E) The colonic mRNA expression of GPX4 and ACSL4 in each group (n = 6 in each group). (F) The total Fe content and Fe2+ content in colon from each group (n = 6 in each group). (G) The content of GSH in each group (n = 6 in each group). (H) The content of MDA in each group (n = 6 in each group). (I–L) C57BL/6J mice were fed for 4 days in the following 4 conditions (n = 5 in each group): (1) 50% EtOH and water enema, control group, (2) 50% EtOH and DCA enema, DCA group, (3) 2.5% TNBS and water enema, TNBS group, (4) 2.5% TNBS and DCA enema, TNBS + DCA group. (I) The colonic mRNA expression of GPX4 and ACSL4 in each group (n = 5 in each group). (J) The Fe2+ content in colon from each group (n = 5 in each group). (K) The content of GSH in each group (n = 5 in each group). (L) The content of MDA in each group (n = 5 in each group).
Data are represented as mean ± SEM. ns P > 0.05, ∗P < 0.05, ∗∗P < 0.01, ∗∗∗P < 0.001, ∗∗∗∗P < 0.0001.
To clarify GPX4 and ACSL4 expressions in patients with UC, we analyzed data from the gene expression omnibus (GEO) dataset. In GSE48958 and GSE97012, a significant downregulation of GPX4 expression was observed in patients with active UC compared to those with normal tissues, while ACSL4 expression exhibited an opposite trend (Figure 7I–J). Then, we examined the mRNA levels of GPX4 and ACSL4 in experimental colitis models. The high expression of ACSL4 and low expression of GPX4 at mRNA level were detected in DSS mice (Figure 2E). The changes in the expression of these two genes were consistent with the data from UC patients. We further observed that DCA treatment suppressed GPX4 mRNA expression but increased ACSL4 mRNA expression in DSS-induced colitis mice (Figure 2E). The mRNA expression levels of GPX4 and ACSL4 exhibited a similar trend in TNBS mice (Figure 2I). Excessive iron-catalyzed peroxidation of membrane phospholipids is central in driving ferroptosis. As expected, the levels of ferrous iron were observed to be elevated in both the DSS group and TNBS group (Figure 2F, J). Results demonstrated that both DSS and TNBS decreased the levels of GSH and promoted the production of malondialdehyde (MDA) (Figure 2G, H, K, L). It was observed that DCA exacerbated the elevation in total iron and ferrous ion levels, depletion of GSH and accumulation of MDA in mice with DSS-induced colitis and TNBS-induced colitis (Figure 2F–H, J–L). We also investigated whether DCA induced colitis through the pyroptosis and apoptosis pathways. However, there was no statistically significant change in the mRNA levels of pyroptosis-related genes after DCA treatment in mice with colitis (Supplementary Fig. 2A). Additionally, TUNEL staining revealed an increase in apoptosis fluorescence staining after DSS treatment, which was subsequently attenuated by DCA treatment (Supplementary Fig. 2B). Taken together, it could be inferred that DCA promoted DSS-and TNBS-induced ferroptosis and exacerbated colonic inflammation in mice.
Figure 7.
Ferroptosis was induced in active UC patients with high-fat diet (A) Flow diagram.
The correlation analysis between (B) Mayo score, (C) Fecal calcaretin, (D) Erythrocyte sedimentation rate (ESR) and dietary fats intake (%) in active UC patients with HFD.
(E) Representative colonoscopy images of mice in active normal diet UC group and HFD_UC group. Representative images of HIF-2α, DMT1 and GPX4 immunohistochemical staining of colonic tissues (scale bars, 50 μm) from active UC and HFD-UC patients.
(F) HIF-2α staining intensity in active UC and HFD-UC patients (n = 3 in each group).
(G) DMT1 staining intensity in active UC and HFD-UC patients (n = 3 in each group).
(H) GPX4 staining intensity in active UC and HFD-UC patients (n = 3 in each group).
(I) The relative mRNA expression of GPX4 in health control tissues (n = 8) and active UC tissues (n = 7) indicated by data from GSE48958 dataset.
(J) The relative mRNA expression of ACSL4 in health control tissues (n = 27) and active UC tissues (n = 7) indicated by data from GSE97012 dataset.
Data are represented as mean ± SEM. ∗P < 0.05, ∗∗P < 0.01, ∗∗∗∗P < 0.0001.
2.3. Deoxycholic acid enhanced lipopolysaccharide-induced ferroptosis in intestinal epithelial cells
To confirm the effect of DCA on intestinal epithelial cell ferroptosis, we next investigated whether DCA influenced intestinal epithelial ferroptosis in vitro. We found that DCA induced ferroptosis was both observed in IEC-6 cells and Caco-2 cells under the combined treatment of Lipopolysaccharide (LPS). The mRNA and protein levels of the ferroptosis key gene, GPX4 and ACSL4, exhibited a decrease and increase respectively in LPS- and DCA-treated intestinal epithelial cells (Figure 3A–C). TEM revealed a distinct ferroptosis-associated morphologic change in IEC-6 cells upon treatment with LPS, characterized by membrane thickened, discontinuous, shrinking mitochondria and DCA treatment further aggravated LPS-induced mitochondrial impairment in IEC-6 cells (Figure 3D). The fluorescence staining of ferrous ions revealed an increase in ferrous ions (red fluorescence) following LPS treatment, which was further enhanced after treatment with DCA on the basis of LPS (Figure 3D). In accordance with the in vivo findings, we found that DCA elevated levels of ferrous ions, GSH consumption as well as ROS and MDA accumulation in intestinal epithelial cells treated with LPS (Figure 3E–H). The presence of GSH was crucial for the prevention of ferroptosis, but it was downregulated in response to LPS and DCA treatment (Figure 3F). Expectedly, DCA potently increased the level of ROS and lipid peroxidation by-product MDA in intestinal epithelial cells treated with LPS (Figure 3G–H). Taken together, our results demonstrated that DCA accelerated intestinal epithelial ferroptosis mainly by promoting ferrous ions accumulation and lipid peroxidation.
Figure 3.
Deoxycholic acid enhanced lipopolysaccharide-induced ferroptosis in intestinal epithelial cells (A–H) IEC-6 cells and Caco-2 cells were incubated with or without 10 ng/mL LPS for 12 h, followed by 200 μM DCA for 2 h. They were divided into four group (n = 6 in each group): control group, DCA group, LPS group and LPS + DCA group. (A) The relative mRNA expression level of GPX4 in each group of IEC-6 cells and Caco-2 cells (n = 6 in each group). (B) The relative mRNA expression level of ACSL4 in each group of IEC-6 cells and Caco-2 cells (n = 6 in each group). (C) The protein level of GPX4, ACSL4 and β-actin in each group of IEC-6 cells and Caco-2 cells. (D) Representative transmission electron microscopy images (scale bars, 1 μm) of cell and mitochondria, and Fe2+/Hoechst immunofluorescence in each group of IEC-6 cells. Mitochondria was showed by white arrows in the pictures. The red fluorescence is indicative of the presence of ferrous ions. (E) The content of Fe2+ in each group of IEC-6 cells and Caco-2 cells (n = 6 in each group). (F) The content of GSH in each group of IEC-6 cells and Caco-2 cells (n = 6 in each group). (G) The content of ROS in each group of IEC-6 cells and Caco-2 cells (n = 6 in each group). (H) The content of MDA in each group of IEC-6 cells and Caco-2 cells (n = 6 in each group). (I-K) IEC-6 cells were incubated 2 μM ferrostatin-1 (Fer-1) for 16 h, and then incubated with or without 10 ng/mL LPS for 12 h, followed by 200 μM DCA for 2 h. They were divided into six group (n = 5 or 6 in each group): control group, LPS group, LPS + DCA group, Fer-1 group, LPS + Fer-1 group and LPS + DCA + Fer-1 group. (I) The relative mRNA expression level of GPX4, ACSL4 and DMT1 in each group of IEC-6 cells (n = 6 in each group). (J) The content of GSH in each group of IEC-6 cells (n = 5 in each group). (K) The content of MDA in each group of IEC-6 cells (n = 5 in each group). Data are represented as mean ± SEM. ns P > 0.05, ∗P < 0.05, ∗∗P < 0.01, ∗∗∗P < 0.001, ∗∗∗∗P < 0.0001. ##P < 0.01, ####P < 0.0001. ∗ LPS group vs control group, LPS + DCA group vs LPS group. # LPS + Fer-1 group vs LPS group, LPS + DCA + Fer-1 group vs LPS + DCA group.
The first selective small-molecule inhibitor of ferroptosis, Ferrostatin-1, has been extensively studied and proven effective in suppressing ferroptosis both in vivo and vitro [31]. The intestinal epithelial cells were treated with Ferrostatin-1, and the results demonstrated that the reduction in GPX4 mRNA expression and GSH levels, the increase in ACSL4 and DMT1 mRNA expression as well as MDA accumulation induced by DCA, were all effectively reversed by the ferroptosis inhibitor Ferrostatin-1 (Figure 3I–K, Supplementary Figs. 4G–I). The in vitro findings suggested that DCA significantly enhanced LPS-induced ferroptosis of intestinal epithelial cells, which could be counteracted by ferroptosis inhibitors.
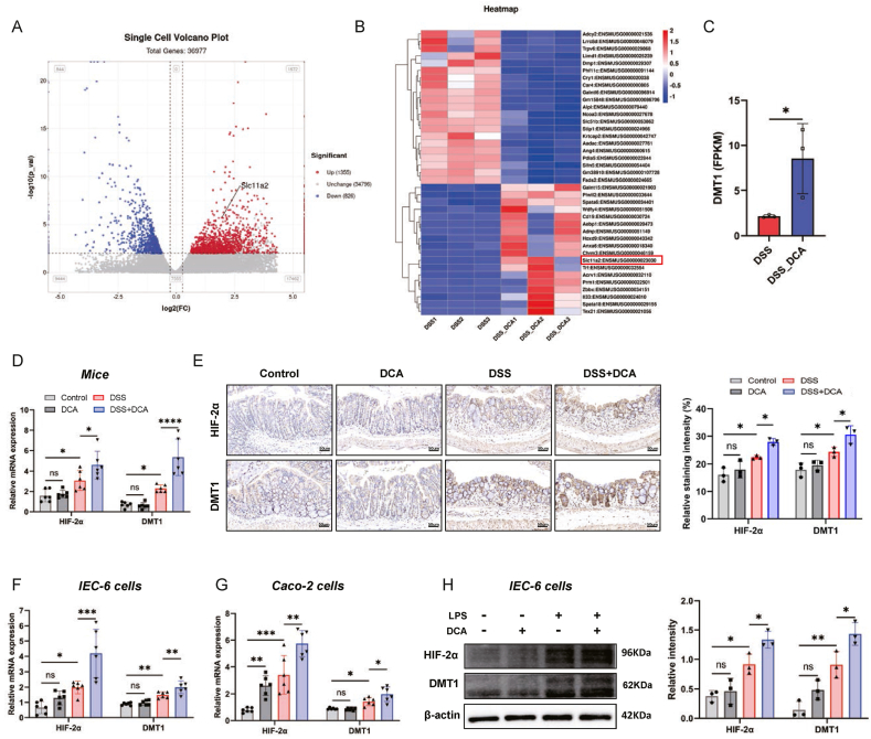
2.4. Deoxycholic acid activated HIF-2α/DMT1 signaling pathway
Single cell volcano plot served as differentially expressed genes (DEGs) visualization methods was obtained. Red spots represent up-regulated DEGs, blue spots represent down-regulated DEGs and grey spots represent non-significantly changed genes (Figure 4A). The results of single cell volcano plot and heatmap showed that SLC11A2, also known as DMT1, a gene associated with ferroptosis sensitivity, exhibited differential expression in both the DSS and DSS + DCA groups (Figure 4A–B). Fragments Per Kilobase of transcript per Million mapped reads (FPKM) is a commonly used gene expression calculation method to measure the relative expression level of genes in the transcriptome. The FPKM expression of DMT1 in the DSS + DCA group exhibited an increase compared to that in the DSS group (Figure 4C). Research showed that DMT1 is one of the direct target genes of HIF-2α [32], and we hypothesized that DCA might upregulate DMT1 by acting on HIF-2α. To elucidate the expressions of HIF-2α and DMT1 in patients with UC, we initially examined data from the GEO dataset. In vivo, the mRNA expression of HIF-2α and ferroptosis sensitivity gene DMT1 was dramatically upregulated following treatment with DSS, which was further enhanced by combined treatment with DSS and DCA (Figure 4D). The alterations in the expression of these two genes were consistent with the data obtained from patients with UC. Histological analysis revealed that DSS treatment strongly induced HIF-2α and DMT1 expression, which was significantly enhanced in the colon of mice treated with DCA and DSS (Figure 4E).
Figure 4.
Deoxycholic acid activated HIF-2α/DMT1 signaling pathway (A–E) C57BL/6J mice were fed for 7 days in the following 4 conditions (n = 6 in each group): (1) drinking water and distilled water enema, control group, (2) drinking water and DCA enema, DCA group, (3) drinking water containing 2% DSS and distilled water enema, DSS group, (4) drinking water containing 2% DSS and DCA enema, DSS + DCA group. (A) Volcano-plots showing gene expression changes in transcription and epigenetics associated genes following DCA treatment (n = 3 in each group). (B) Hierarchical clustering of the gene expression values of the sub-set of genes that were differentially expressed between mice in DSS and DSS + DCA group (n = 3 in each group). Gene expression across rows in the heatmap were colored according to the z-score, such that the mean expression of each row was set to white color and expression values higher or lower than the mean was graded towards red or blue, respectively. (C) The Fragments Per Kilobase of transcript per Million mapped reads (FPKM) value of DMT1 in DSS and DSS + DCA group (n = 3 in each group). (D) The colonic mRNA expression of HIF-2α and DMT1 in mice from each group (n = 6 in each group). (E) Representative images of HIF-2α and DMT1 immunohistochemical staining (scale bars, 50 μm) of colonic tissues from each group (left panel). The relative staining intensity of HIF-2α and DMT1 from each group (right panel) (n = 3 in each group). (F-H) IEC-6 cells and Caco-2 cells were incubated with or without 10 ng/mL LPS for 12 h, followed by 200 μM DCA for 2 h. They were divided into four group (n = 6 in each group): control group, DCA group, LPS group and LPS + DCA group. (F) The relative mRNA expression of HIF-2α and DMT1 in each group of IEC-6 cells (n = 6 in each group). (G) The relative mRNA expression of HIF-2α and DMT1 in each group of Caco-2 cells (n = 6 in each group). (H) The protein level of HIF-2α, DMT1 and β-actin in each group of IEC-6 cells (left panel). Relative intensity of HIF-2α and DMT1 normalized to β-actin in each group was shown as the graph (right panel) (n = 3 in each group).
Data are represented as mean ± SEM. ns P > 0.05, ∗P < 0.05, ∗∗P < 0.01, ∗∗∗P < 0.001, ∗∗∗∗P < 0.0001.
Consistently, in cultured IEC-6 cells, the expression of HIF-2α and DMT1 mRNA was significantly upregulated upon LPS treatment, as well as the protein expression level, which was further enhanced by co-treatment with LPS and DCA (Figure 4F,H). The DCA treatment, however, did not exhibit apparent upregulating effects on the mRNA and protein levels of HIF-2α and DMT1 in cultured IEC-6 cells (Figure 4F,H). Furthermore, the mRNA levels of HIF-2α and DMT1 in Caco-2 cells were upregulated by LPS, and the combination of DCA and LPS significantly enhanced this upregulation (Figure 4G). While DCA only did upregulate the HIF-2α mRNA level but not DMT1 mRNA level in cultured Caco-2 cells (Figure 4G). Taken together, the aforementioned findings demonstrated that DCA effectively triggered HIF-2α/DMT1 signaling in both in vivo and in vitro. These results suggested that activation of the HIF-2α/DMT1 pathway may serve as a pivotal mechanism underlying DCA-induced ferroptosis.
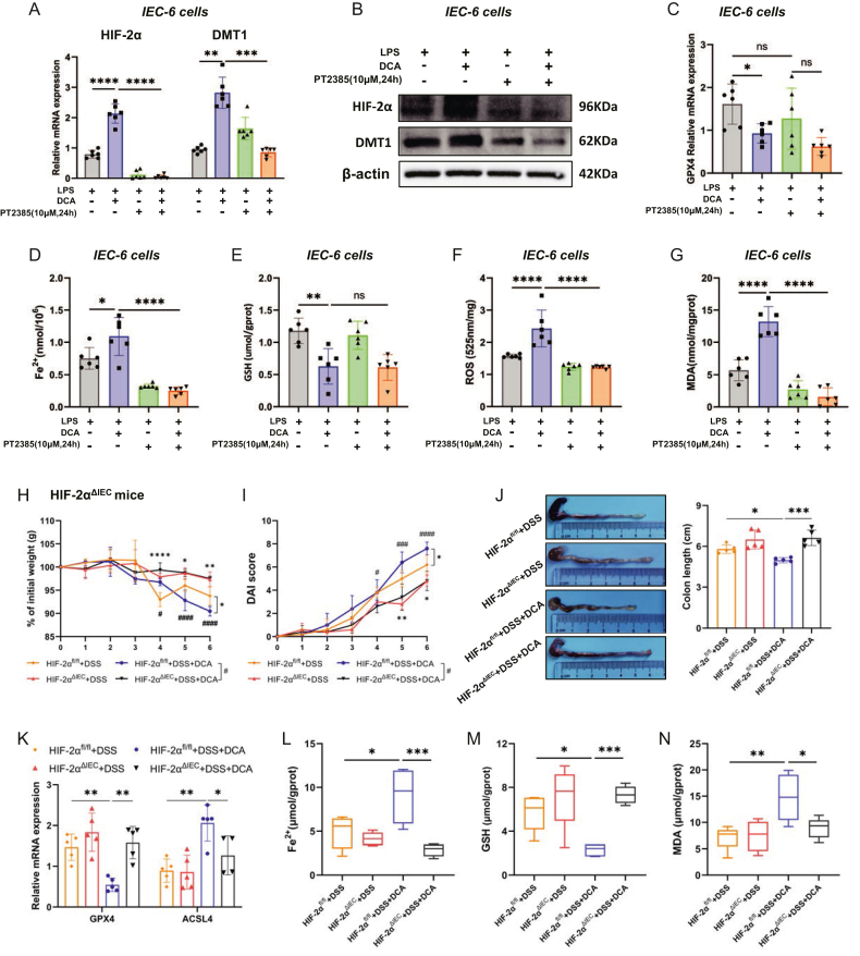
2.5. HIF-2α inhibition blunted deoxycholic acid-induced ferroptosis and ameliorated colonic inflammation
We initially examined the involvement of HIF-2α in DCA-induced ferroptosis in vitro by suppressing HIF-2α using PT2385, a specific inhibitor of HIF-2α. PT2385 drastically blocked the DCA-induced increase in the mRNA and protein expression of HIF-2α and its target gene DMT1 in intestinal epithelial cells (Figure 5A–B, Supplementary Fig. 4A). PT2385 effectively inhibited the reduction of GPX4 mRNA expression in intestinal epithelial cells induced by DCA (Figure 5C, Supplementary Fig. 4B). We also observed that DCA augmented ferrous iron ion level, GSH consumption as well as ROS and MDA accumulation in LPS-treated enterocytes, while these effects were reversed by PT2385 treatment (Figure 5D–G, Supplementary Figs. 4C–F).
Figure 5.
HIF-2α inhibition blunted deoxycholic acid-induced ferroptosis and ameliorated colonic inflammation (A–G) IEC-6 cells were incubated 10 μM PT2385 for 24 h, and then incubated with or without 10 ng/mL LPS for 12 h, followed by 200 μM DCA for 2 h. When the cells grew to approximately 80% density in 12-well plates, they were divided into four group (n = 6 in each group): LPS group, LPS + DCA group, LPS + PT2385 group and LPS + DCA + PT2385 group. (A) The relative mRNA expression level of HIF-2α and DMT1 in each group of IEC-6 cells (n = 6 in each group). (B) The protein level of HIF-2α, DMT1 and β-actin in each group of IEC-6 cells (n = 3 in each group). (C) The relative mRNA expression level of GPX4 in each group of IEC-6 cells (n = 6 in each group). (D) The Fe2+ content in each group of IEC-6 cells (n = 6 in each group). (E) The content of GSH in each group of IEC-6 cells (n = 6 in each group). (F) The content of ROS in each group of IEC-6 cells (n = 6 in each group). (G) The content of MDA in each group of IEC-6 cells (n = 6 in each group). (H-N) Control mice (HIF-2αfl/fl) and intestine-specific HIF-2α-null (HIF-2αΔIEC) mice were fed for 7 days in the following 4 conditions (n = 5 in each group): (1) HIF-2αfl/fl mice, drinking water containing 2% DSS and distilled water enema, HIF-2αfl/fl + DSS group, (2) HIF-2αfl/fl mice, drinking water containing 2% DSS and DCA enema, HIF-2αfl/fl + DSS + DCA group, (3) HIF-2αΔIEC, drinking water containing 2% DSS and distilled water enema, HIF-2αΔIEC + DSS group, (4) HIF-2αΔIEC, drinking water containing 2% DSS and DCA enema, HIF-2αΔIEC + DSS + DCA group. (H) Body weight changes and (I) DAI scores were monitored daily (n = 5 in each group). ∗P < 0.05, ∗∗P < 0.01, ∗∗∗∗P < 0.0001. #P < 0.05, ###P < 0.001, ####P < 0.0001. ∗ HIF-2αfl/fl + DSS + DCA group vs HIF-2αfl/fl + DSS group, # HIF-2αΔIEC + DSS + DCA group vs HIF-2αfl/fl + DSS + DCA group. (J) Representative images of murine colon in each group (left panel). Quantitative statistics of colon length on the 7th day (right panel) (n = 5 in each group). (K) The colonic mRNA expression of GPX4 and ACSL4 in each group (n = 5 in each group). (L) The Fe2+ content in colon from each group (n = 5 in each group). (M) The content of GSH in each group (n = 5 in each group). (N) The content of MDA in each group (n = 5 in each group).
Data are represented as mean ± SEM. ns P > 0.05, ∗P < 0.05, ∗∗P < 0.01, ∗∗∗P < 0.001, ∗∗∗∗P < 0.0001.
We subsequently assessed the involvement of intestinal HIF-2α in DCA-induced ferroptosis in vivo by administering DSS to control mice (HIF-2αfl/fl) and intestine-specific HIF-2α-null (HIF-2αΔIEC) mice, followed by challenging them with DCA. We observed that DCA exacerbated intestinal inflammation in HIF-2αfl/fl mice with colitis (Figure 5H–J). In comparison to HIF-2αfl/fl colitis mice, the group of HIF-2αfl/fl + DSS + DCA mice exhibited a decrease in body weight, an increase in DAI score, and a reduction in colon length (Figure 5H–J). While the intestinal inflammation was alleviated in the HIF-2αΔIEC + DSS group, there were no significant differences observed when compared to the HIF-2αfl/fl + DSS group (Figure 5H–J). However, when comparing with HIF-2αfl/fl + DSS + DCA mice, the group of mice in the HIF-2αΔIEC + DSS + DCA showed a significant remission in intestinal inflammation, as indicated by changes in body weight, DAI score and colon length (Figure 5H–J). The specific deletion of HIF-2α in the intestine could effectively alleviate DCA-exacerbated intestinal inflammation. In HIF-2αfl/fl mice, treatment with DCA and DSS led to the suppression of GPX4 expression and the upregulation of ACSL4 expression, while both of which were effectively reversed in HIF-2αΔIEC mice (Figure 5K). The combined effects of DCA and DSS significantly increased total iron and ferrous ion levels, GSH consumption and MDA accumulation in HIF-2αfl/fl mice; however, these effects were effectively mitigated in HIF-2αΔIEC mice (Figure 5L-N). In general, HIF-2α deficiency in the intestine effectively blunted DCA-induced intestinal ferroptosis, while exhibiting no significant blocking impact on DSS-induced ferroptosis (Figure 5K-N). Collectively, these findings suggested that inhibition of HIF-2α effectively suppresses DCA-induced ferroptosis both in vivo and in vitro, and highlighting the role of DCA in promoting ferroptosis and exacerbating colonic inflammation through a HIF-2α-dependent mechanism.
2.6. Byak-angelicin reversed deoxycholic acid-induced ferroptosis and alleviated colonic inflammation
Given that inhibition of HIF-2α was found to rescue DCA-induced intestinal epithelial ferroptosis, it is highly intriguing to further investigate whether there exist traditional Chinese medicine small molecules capable of interacting with HIF-2α and affecting its activity. By screening the Traditional Chinese Medicine (TCM) database, we observed a significantly elevated docking score between HIF-2α and BKG (Figure 6A). Molecular docking is a computer-aided drug design method used to predict the binding mode and interaction patterns between small molecules and target proteins [33]. We employed molecular docking technology to investigate the interaction between the TCM monomer BKG and HIF-2α protein, and the docking mode is shown in Figure 6B. We found that BKG can form hydrogen bond interactions with the Asp251 and MET-250 amino acid residues of the HIF-2α protein. This indicated that there is a specific spatial conformation between BKG and HIF-2α protein, where the hydrogen atom in BKG forms hydrogen bonds with the oxygen atoms of the Asp251 and MET-250 residues in the protein. We further investigated the potential role of BKG in DCA-induced ferroptosis and colonic inflammation. To elucidate the specific function of BKG, we administered DCA, BKG, or a combination of DCA and BKG to mice with DSS-induced colitis, as depicted in Figure 6C. The mice in the DSS + DCA group exhibited weight loss, increased DAI and shortened colon length (Figure 6D–F). However, these effects induced by DCA were reversed by BKG treatment. In comparison to the DSS + DCA group, the mice in the DSS + DCA + BKG group showed a significant remission in colonic inflammation, as evidenced by less weight loss, lower DAI scores and longer colon length (Figure 6D–F). Furthermore, histological analysis further substantiated the ameliorative effects of BKG on DCA-exacerbated colitis, including lessened mucosal erosions and descended inflammatory infiltrations (Figure 6G). Similar histological scoring results were also assessed as depicted in Figure 6G. DCA reduced the mRNA expression of MUC2, ZO-1 and occludin and increased the mRNA expression of IL-1β, IL-6 and TNF-α in mice with colitis, which could be reversed by BKG (Figure 6H). Notably, the present results showed that BKG could effectively reverse DCA-exacerbated intestinal inflammation, but had no significant effect on DSS-induced colitis. In addition, we conducted a western blot analysis to investigate the impact of BKG on HIF-2α protein activity. Our results revealed that BKG did not exert influence on HIF-2α expression, and there was no significant difference in the protein levels of HIF-2α between the DSS group and the DSS + BKG group. However, it appears that BKG inhibits the up-regulation of HIF-2α induced by DCA (Figure 6I).
Figure 6.
Byak-angelicin reversed deoxycholic acid-induced ferroptosis and alleviated colonic inflammation (A) Molecular docking results of high-throughput screening. (B) Predicted binding modes of BKG and HIF-2α and its three-dimensional structure. (C–N) C57BL/6J mice were fed for 7 days in the following 4 conditions (n = 5 in each group): DSS group, DSS + DCA group, DSS + BKG group, DSS + DCA + BKG group. Mice in four groups were orally administered with 2% DSS for 7 days. Mice in DSS group and DSS + DCA group were gavaged with 100ul carboxyl methyl cellulose (CMC), and DSS + BKG group and DSS + DCA + BKG group were gavaged with 100 μl BKG dissolved in CMC for 7 days. After that, mice in DSS group and DSS + BKG group were treated with 100μl distilled water enema, and DSS + DCA group and DSS + DCA + BKG group were treated with 100 μl DCA enema respectively for 7 days. (C) Animal treatment procedure. (D) Body weight changes and (E) DAI scores were monitored daily (n = 5 in each group). ∗P < 0.05, ∗∗P < 0.01, #P < 0.05, ##P < 0.01, ###P < 0.001. ∗ DSS + DCA group vs DSS group, # DSS + DCA + BKG group vs DSS + DCA group. (F) Representative images of murine colon in each group (left panel). Quantitative statistics of colon length on the 7th day (right panel) (n = 5 in each group). (G) Representative images of the H&E-stained of colon sections (scale bars, 50 μm) of mice in each group (left panel). Histological scores of colonic tissues (right panel) (n = 5 in each group). (H) The colonic mRNA expression of MUC2, ZO-1, occludin, IL-1β, IL-6, and TNF-α in each group (n = 5 in each group). (I) The protein levels of HIF-2α and β-actin in murine colon were analyzed using western blotting in each group. (J) Representative images of GPX4 and ACSL4 immunohistochemical staining of colonic tissues (scale bars, 50 μm) from each group.
(K) The colonic mRNA expression of GPX4 and ACSL4 in each group (n = 5 in each group). (L) The total Fe content and Fe2+ content in colon of mice from each group (n = 5 in each group).
(M) The content of GSH in each group (n = 5 in each group).
(N) The content of MDA in each group (n = 5 in each group).
Data are represented as mean ± SEM. ns P > 0.05, ∗P < 0.05, ∗∗P < 0.01, ∗∗∗P < 0.001, ∗∗∗∗P < 0.0001.
The subsequent investigation focused on evaluating the impact of BKG on DCA-induced intestinal ferroptosis. Immunohistochemical staining and qPCR analysis demonstrated that treatment with DCA and DSS resulted in the inhibition of GPX4 expression and the enhancement of ACSL4 expression, both of which were effectively reversed by BKG intervention (Figure 6J–K). The increased levels of total iron and ferrous ions, GSH consumption and MDA accumulation were significantly enhanced by the combined action of DCA and DSS, however, these effects were effectively counteracted by BKG treatment (Figure 6L-N). BKG had limited efficacy in attenuating DSS-induced ferroptosis based on current findings (Figure 6J-N). We further assessed the impact of BKG on intestinal epithelial cells ferroptosis in vitro and established an in vitro inflammation model by treating Caco-2 cells with LPS. Based on previous literature [34], two concentrations of BKG, specifically 20 μM and 40 μM, were administered to Caco-2 cells for a period of 24 h. qPCR analysis showed that LPS and DCA treatment resulted in the inhibition of GPX4 expression and the enhancement of ACSL4 expression, both of which were effectively reversed by 40 μM BKG intervention (Supplementary Fig. 4J). BKG at 20 μM concentration had no significant effect on DCA-induced ferroptosis of intestinal epithelial cells, so 40 μM concentration of BKG was selected. The in vitro results exhibited a similar pattern to that observed in vivo (Supplementary Fig. 4J-L). The combined action of LPS and DCA significantly enhanced the levels of ferrous ions and MDA accumulation. However, these effects were effectively counteracted by a concentration of 40 μM BKG (Supplementary Fig. 4J-L). In conclusion, BKG inhibited DCA-mediated intestinal epithelial ferroptosis and ameliorated DCA-induced colitis in mice by blocking the up-regulation of HIF-2α by DCA. The mitigation effect of BKG on DCA-induced colitis suggested its potential therapeutic value for specific populations (e.g. obesity) or triggers (e.g. HFD). These findings hold significant implications for further exploration of the compound's biological activity and for the development and optimization of potential therapeutic interventions.
2.7. Ferroptosis was induced in active UC patients with high-fat diet
To further explore the effect of HFD on active UC patients, we analyzed the correlation between dietary fat intake and their clinical biochemical parameters, as illustrated in Figure 7A. Dietary fat intake was positively associated with Mayo score (r = 0.4279, p = 0066) (Figure 7B), fecal calprotectin (r = 0.2988, p = 0414) (Figure 7C) and erythrocyte sedimentation rate (ESR) (r = 0.3286, p = 0294) (Figure 7D). The colonoscopy images of active UC patients revealed diffuse hyperemia, edema, and erosion of the colonic mucosa, granular changes, a blurred vascular network, and the absence of colonic haustra (Figure 7E). The colonoscopy images of active UC patients with HFD revealed erosions in the colonic mucosa, diffuse congestion and edema, formation of local large ulcers, presence of white fur, absence of vascular network, and loss of colonic haustra (Figure 7E). Compared to patients with active UC alone, those with HFD exhibited more severe intestinal lesions, thereby indicating that HFD exacerbated the clinical manifestation of colitis (Figure 7E). In order to ascertain the occurrence of ferroptosis in the intestinal tissues of UC patients, we collected colonic mucosa samples from three active UC patients and three controls for immunohistochemical staining of key genes associated with ferroptosis (GPX4, DMT1) and HIF-2α. Interestingly, immunohistochemical staining revealed an upregulation of HIF-2α and DMT1 expression, as well as a downregulation of GPX4 expression in UC patients with HFD, suggesting elevated levels of ferroptosis in UC patients with HFD compared to UC patients (Figure 7E–H). The observed findings align with the variations in staining intensity depicted in Figure 2, Figure 4E. On the whole, there was a positive correlation observed between fat intake and disease severity in active UC patients. Moreover, the significance of ferroptosis in intestinal tissue was found to be more pronounced in active UC patients following a HFD compared to those on a normal diet.
3. Discussion
These results showed that HFD increased DCA content and promoted intestinal inflammation in DSS-and TNBS-induced colitis murine. Subsequently, the effects of DCA on tissue damage and intestinal epithelium ferroptosis were further elucidated in DSS- and TNBS-induced colitis murine. Transcriptome analysis showed that ferroptosis pathways and several ferroptosis-related genes (DMT1, Trf, Acsl1 and Cp) are significantly upregulated in intestinal tissue samples from DCA-treated mice with colitis. These genes involved in the regulation of multiple biological processes such as cell growth and death, membrane transport and lipid metabolism. In vivo, we found that DCA increased intestinal tissue total iron and ferrous ion content and increased ROS and MDA production in mice with colitis, while decreasing GSH content, which was consistent with the in vitro results. The high concentration of ROS in colitis leads to the oxidation of membranes containing polyunsaturated fatty acids (PUFAs) [21]. In the absence of antioxidants to prevent lipid peroxidation, these membranes become a source of detrimental oxidized substances. In our study, inhibition of intracellular antioxidant GSH by DCA resulted in increased sensitivity to ferroptosis. Besides, we found that DCA treatment suppressed GPX4 mRNA and protein expression but increased ACSL4 mRNA and protein expression in mice with colitis. Ferroptosis suppressor genes GPX4 is an important anti-oxidant enzyme that functions as a critical regulator in ferroptosis, and inactivation of GPX4 promoted lipid peroxidation and induced ferroptosis [35]. ACSL4, a known promotor for ferroptosis, plays a key role in ferroptosis by mediating lipotoxicity in ferroptosis [24,35]. These data suggested that ferroptosis was a cause of DCA exacerbating colitis-associated colonic epithelial cell death, as was further verified through the administration of Ferrostatin-1, a specific inhibitor of ferroptosis. In our study, Ferrostatin-1 effectively reversed DCA-induced ferroptosis in intestinal epithelial cells.
Contrary to our conclusion, it has been shown that HFD alleviated colitis by evading ferroptotic death in intestinal epithelial cells [26]. The consumption of HFD leads to the accumulation of various lipids in the colonic mucosa, which plays a crucial role in ferroptosis. Any factor that significantly influences lipid composition and saturation greatly impacts cell sensitivity towards ferroptosis [36]. The HFD used in this study contains 42% saturated fatty acids, 48% monounsaturated fatty acids and 10% PUFAs. Previous reports have shown that peroxidation of PUFAs could induce ferroptosis [37], and monounsaturated fatty acids inhibited ferroptosis through downregulation of transferrin receptor 1 [38], while saturated fatty acids did not exhibit this effect. This study suggested that the protective effect of HFD against ferroptosis in intestinal epithelial cells is partially attributed to the displacement of PUFAs from plasma membrane phospholipids by exogenous monounsaturated fatty acids, thereby inhibiting ferroptosis. In our study, we mainly focused on the specific mechanism by which DCA promoted intestinal epithelial ferroptosis, without examining the impact of HFD on intestinal epithelial ferroptosis, and only studied the proinflammatory and pro-DCA production effects of HFD, which is a limitation of our study.
In mechanism, we noted that the increase in the gene DMT1 is the most pronounced among the differential genes associated with ferroptosis, and we suspected that DMT1 might be critical for DCA-induced ferroptosis. Both the vivo and vitro experiments results have shown that DCA increased the genes and protein levels of DMT1. Furthermore, DMT1 is the major apical iron transporter in the gut and has also been confirmed to be a downstream target gene of HIF-2α [32,39]. Activation of HIF-2α promotes colorectal cancer progression by regulating iron homeostasis [40], but its role in UC remains unknown. We then verified the expression of HIF-2α in the intestines of DCA-treated colitis mice, and as expected, the gene and protein expression of HIF-2α were significantly up-regulated after DCA treatment-mice with colitis. Subsequently, HIF-2αΔIEC mice were employed to replicate the DSS colitis model. After modeling, the pro-inflammatory and pro-ferroptotic effect of DCA was weakened in HIF-2αΔIEC mice. The knockdown of HIF-2α in intestinal epithelium effectively inhibited DCA-induced ferroptosis in colitis mice. Moreover, in vitro administration of the HIF-2α inhibitor PT2385 was consistent with the results of in vivo HIF-2α knockdown. Collectively, these findings suggested that DCA exacerbated colitis by promoting ferroptosis via the HIF-2α/DMT1 signaling axis.
A deep understanding of these mechanisms will enhance our comprehension the occurrence and development of UC, and provide new ideas and targets for its treatment. HIF-1B subunit, also known as aryl hydrocarbonreceptor nuclear translocator (ARNT), is a structural subunit of HIF-2 [41]. It is expressed in the cytoplasm and nucleus of normal and hypoxic cells, and its expression level rarely fluctuates. HIF-2α subunit is the functional and active subunit of HIF-2, which is the core regulator of inducing hypoxia response genes to repair the oxygen homeostasis of cells [41]. Under hypoxia, HIF-2α hydroxylation is inhibited and HIF-2α is translocated to the nucleus where it dimerizes with ARNT and HIF-2α/ARNT dimers bind to hypoxia response elements (HREs) and regulate target gene expression DMT1 [42]. DMT1 is the major iron transporter and contributes to non-heme iron uptake in most types of cells [43]. DMT1 cannot transport ferric iron but ferrous iron, and being reduced to ferrous state is likely to damage cells and tissues through the production of reactive oxygen species [43]. In the microenvironment of intestinal inflammation, DCA was passively reabsorbed into intestinal epithelial cells in the colon and upregulated the gene and protein expression of HIF-2α in the cytoplasm. At the same time, the hydroxylation of HIF-2α is inhibited under intestinal hypoxia, and HIF-2α was transported to the nucleus to dimerize with ARNT. HIF-2α/ARNT dimer bound to HREs and regulated the expression of its downstream target gene DMT1. Our study showed that DCA up-regulated HIF-2α and its target gene DMT1, leading to excessive iron transport in the intestine, resulting in the accumulation of intracellular iron divalent ions and lipid peroxide, leading to intestinal epithelial cell membrane rupture, and inducing intestinal epithelial ferroptosis to aggravate enteritis. Unfortunately, the specific mechanism by which DCA acts directly or indirectly on HIF-2α remains unclear and still requires further investigation.
UC is a persistent refractory inflammatory disease with a high incidence and lack of treatment strategies, and there is an urgent need to develop new therapeutic drugs. The application of currently available drugs has problems, such as low efficiency, serious adverse reactions and resistance [44]. BKG is a naturally occurring constituent of angelica dahurica radix, which is considered to be a naturally potent inhibitor for aldose reductase [29]. The BKG treatment has shown anti-inflammatory properties in mouse inflammatory model [30], but the effect on UC has not been reported. We used molecular docking technology to study the interaction between the TCM monomer BKG and HIF-2α protein. According to the experimental results, there was a specific spatial conformation between BKG and HIF-2α protein, where the hydrogen atom in BKG formed hydrogen bonds with the oxygen atoms of the Asp251 and MET-250 residues in the protein. We investigated the impact of BKG on HIF-2α protein activity and observed that BKG hindered the upregulation of HIF-2α by DCA. We suspected that the effect of BKG on preventing the upregulation of HIF-2α by DCA was due to steric hindrance. Steric hindrance refers to the physical obstruction caused by bulky groups or molecules, which can hinder the interaction between two molecules or prevent them from coming into close proximity [45]. The small molecules BKG were likely to act as a ‘barrier’, impeding the effective binding and activation of HIF-2α by DCA. We further discovered that BKG effectively reversed DCA-induced intestinal ferroptosis and mitigated DCA-induced colonic inflammation. However, the precise mechanism underlying the reversal of DCA-induced ferroptosis by BKG remains unclear based on our findings, necessitating further investigation. In general, BKG did not exert a significant impact on simple enteritis, while it exhibits a relieving effect on DCA-exacerbated enteritis. BKG may hold potential value in addressing specific populations (such as obese individuals) or predisposing factors (such as HFD), thereby contributing to their improvement. Overall, these findings provide valuable guidance for the process of drug design and optimization, aiming to enhance the efficacy of BKG by incorporating structural modifications that augment its interaction with HIF-2α protein.
In conclusion, our study provided novel evidence elucidating a mechanism by which HFD exacerbated colitis through DCA-induced ferroptosis. We demonstrated that ferroptosis was involved in DCA-exacerbated colitis in mice. Importantly, we found that BKG, a traditional Chinese medicine monomer, inhibited DCA-mediated intestinal epithelial ferroptosis and ameliorated DCA-induced colitis in mice by blocking the up-regulation of HIF-2α by DCA. Additionally, our findings revealed a positive correlation between dietary fat intake and disease activity in UC patients with HFD, and ferroptosis was more pronounced in colonic tissue of UC patients with HFD compared to those with a normal diet. Therefore, our data suggested that limiting the effects of DCA through the use of TCM monomer BKG or bile acid sequestrants may represent promising preventive and therapeutic approaches for colitis and other HFD-related inflammatory diseases.
4. Methods
4.1. Animals
C57BL/6J mice were purchased from the Beijing Animal Research Center, China and housed under specific pathogen-free (SPF) environment with a natural light–dark cycle. HIF-2αfl/fl and intestinal-specific deficiency of HIF-2α (HIF-2αΔIEC) mice were described previously [32]and were gifts from Professor Changtao Jiang from Peking University Health Science Center. All mice were housed in the animal center of Tianjin Medical University under a SPF facility, with a strict 12 h light/dark cycle (8:00 a.m. to 8:00 p.m.), humidity at 50 ± 15%, a temperature of 22 ± 1 °C, and access to food and water. All mice were acclimatized for 7 days and randomized into different groups, and no mice were excluded from the analysis. All animal experiments in this study were performed following the ethical policies and procedures approved by the ethics committee of the Tianjin Medical University, Tianjin, China (Approval no. TMUaMEC 2021017).
4.2. Mice experiments
Eight-week-old female C57BL/6J mice were randomized into 4 groups (n = 5 in each group): CD (chow diet), HFD (high-fat diet), CD + DSS and HFD + DSS groups. Mice in control groups (CD and CD + DSS) received standard chow diet (16% fat content, 20% protein content and 64% carbohydrate), and mice in HFD and HFD + DSS groups received HFD (60% fat content, 20% protein and 20% carbohydrate) for 21 days. Mouse standard chow diet (1025) and HFD (H10060) were purchased from Beijing Huafukang Biotechnology Co., LTD. From the 15th day, mice in CD + DSS and HFD + DSS group were orally administered with 2%DSS (Mw, 36,000–50000, MP Biomedicals, Solon, OH, USA) for 7 days to establish colitis model, and mice in CD and HFD groups received regular drinking water. Body weight and disease activity index (DAI) scores were measured daily during the experimental period. Fecal samples were collected for 1 day at the end of the experimental period to analyze bile acid. After 3 weeks, the mice were sacrificed, and the eyeblood were immediately collected for further bile acid analysis. The colon length was measured and colon tissues were collected for follow-up experiments.
Eight-week-old female C57BL/6 mice were selected as a model of DSS induced colitis with reduced differences within the groups. Meanwhile, deoxycholic acid (DCA, Sigma-Aldrich, D2510) enema was given to observe the effect of DCA on the DSS-induced colitis. C57BL/6 mice were randomized into 4 groups (n = 6 in each group): control group, DCA group, DSS group and DSS + DCA group. Mice in control and DCA group received regular drinking water, and mice in DSS and DSS + DCA group were orally administered with 2% DSS for 7 days. Simultaneously, mice in control group and DSS group were treated with 100μl distilled water enema, and DCA group and DSS + DCA group were treated with 100 μl DCA (4 mM) enema for 7 days. The concentrations of DCA enema were determined based on the information provided in this article [46]. Body weight and DAI were measured daily during the experimental period. After 1 week, these mice were sacrificed, and the eyeblood were immediately collected for further analysis. The colon length was measured and colon tissues were collected for follow-up experiments.
Trinitro-benzene-sulfonic acid (TNBS, Sigma-Aldrich, P2297)-induced model was also established to evaluate the effect of DCA on TNBS-induced colitis. Mice were divided into 4 groups randomly (n = 5 in each group): control group, DCA group, TNBS group and TNBS + DCA group. The mice were first presensitized by rectal perfusion with ethanol-diluted mucosal sensitizer TNBS. Subsequently, continuous modeling was initiated. Mice of control group and DCA group received 150 μl 50% ethanol enema, while the TNBS group and TNBS + DCA group of mice were given 150 μl of a 2.5% TNBS solution diluted with 50% ethanol for enema. Mice in control group and TNBS group were treated with 100μl distilled water enema, and DCA group and TNBS + DCA group were treated with 100 μl DCA (4 mM) enema. The mice were sacrificed on the fourth day of continuous enema, and the colon length was measured and colon tissues were collected to assess the inflammation degree.
Control mice (HIF-2αfl/fl) were randomized into 2 groups (n = 5 in each group): HIF-2αfl/fl + DSS group and HIF-2αfl/fl + DSS + DCA group. Intestine-specific HIF-2α-null (HIF-2αΔIEC) mice were randomized into 2 groups (n = 5 in each group): HIF-2αΔIEC + DSS group and HIF-2αΔIEC + DSS + DCA group. Mice in four group were orally administered with 2% DSS for 7 days. Mice in HIF-2αfl/fl + DSS group and HIF-2αΔIEC + DSS treated with 100ul distilled water enema, and HIF-2αfl/fl + DSS + DCA group and HIF-2αΔIEC + DSS + DCA group were treated with 100 μl DCA (4 mM) enema for 7 days. Body weight and DAI were measured daily during the experimental period. After 1 week, mice were sacrificed, and the colon length was measured and colon tissues were collected for follow-up experiments.
Bya-kangelicin (BKG, Acmec, B96940) was dissolved in Sodium Carboxymethyl Cellulose (CMC, Acmec, C91596, Viscosity: 3000–5000mpa.s, USP grade). According to the literature, the BKG administration groups received intragastric administration of 100 mg/kg BKG dissolved in CMC [34]. C57BL/6 mice were randomized into 4 groups (n = 5 in each group): DSS group, DSS + DCA group, DSS + BKG group and DSS + DCA + BKG group. Mice in four groups were orally administered with 2% DSS for 7 days. Mice in DSS group and DSS + DCA group were gavaged with 100μl CMC. In DSS + BKG and DSS + DCA + BKG groups, 100 μl of 100 mg/kg BKG dissolved in CMC was given by gavage once a day for one week. After that, mice in DSS group and DSS + BKG group were treated with 100μl distilled water enema, and DSS + DCA group and DSS + DCA + BKG group were treated with 100 μl DCA (4 mM) enema respectively for 7 days. Body weight and DAI score were measured daily during the experimental period. After 1 week, mice were sacrificed, and the eyeblood were immediately collected for further analysis. The colon length was measured and colon tissues were collected for follow-up experiments.
4.3. Cell lines and culture
Human colonic epithelial cell Caco-2 cells was purchased from the American Type Culture Collection (ATCC, Manassas, VA, USA) and cultured in Dulbecco's modified Eagle's medium (DMEM) supplemented with 100 U/ml Penicillin-Streptomycin Solution, 20% fetal bovine serum (FBS) and 1% nonessential amino acids at 37 °C in a 5% CO2 incubator. IEC-6 cells were also obtained from ATCC and maintained in Dulbecco's modified Eagle's medium (DMEM) containing 10% of FBS, 100 U/ml Penicillin-Streptomycin Solution at 37 °C in a 5% CO2 incubator. When the cells grew to approximately 80% density in 12-well plates, they were divided into four group: control group, DCA group, lipopolysaccharide (LPS) group and LPS + DCA group. Both control group and DCA group were treated with phosphate buffer solution (PBS), and LPS group and LPS + DCA group were treated with (10 ng/mL) LPS (Sigma-Aldrich, L2880) for 12 h. After that, control group and LPS group were further administered with dimethyl sulfoxide (DMSO, Sigma-Aldrich, D2650), while DCA group and LPS + DCA group were administered with 200 μM DCA for 2 h. The concentrations of DCA were determined based on the information provided in this article [46]. Then, cells were harvested for subsequent experiments.
According to the manufacturer's specification, ferroptosis inhibitor ferrostatin-1 (GLPBIO, GC10380) was dissolved in DMSO solution (up to 100 mg/mL). Ferrostatin-1 was able to inhibit a non-apoptotic cell death named ferroptosis. IEC-6 cells and Caco-2 cells were incubated 2 μM ferrostatin-1 for 16 h, and then incubated with or without 10 ng/mL LPS for 12 h, followed by 200 μM DCA for 2 h. When the cells grew to approximately 80% density in 12-well plates, they were divided into six group: control group, LPS group, LPS + DCA group, Fer-1 group, LPS + Fer-1 group and LPS + DCA + Fer-1 group. Then, cells were harvested for subsequent experiments.
According to the manufacturer's specification, HIF-2α inhibitor PT-2385 (MedChemExpress, HY-12867) was dissolved in DMSO. IEC-6 cells and Caco-2 cells were incubated 10 μM PT2385 for 24 h, and then incubated with or without 10 ng/mL LPS for 12 h, followed by 200 μM DCA for 2 h. When the cells grew to approximately 80% density in 12-well plates, they were divided into four group: LPS group, LPS + DCA group, LPS + PT2385 group and LPS + DCA + PT2385 group. Then, cells were harvested for subsequent experiments.
According to the manufacturer's specification, bya-kangelicin (BKG, Acmec, B96940) was dissolved in DMSO. Caco-2 cells were incubated 20 μM and 40 μM BKG for 24 h, and then incubated with or without 10 ng/mL LPS for 12 h, followed by 200 μM DCA for 2 h. When the cells grew to approximately 80% density in 12-well plates, they were divided into six group: LPS group, LPS + DCA group, LPS+20 μM BKG group, LPS + DCA+20 μM BKG group, LPS+40 μM BKG group and LPS + DCA+40 μM BKG group. Then, cells were harvested for subsequent experiments.
4.4. Subjects and samples collection
Patients with clinically and histologically proven diagnosis of active UC were recruited from Tianjin Medical University General Hospital (Tianjin, China). The dietary patterns of UC patients were obtained through a semi-quantitative food frequency questionnaire (FFQ) after obtaining informed consent from all subjects. The daily fat intake is expressed as a fat intake (g) × 9 (kcal/g)/total calorie (kcal). In order to evaluate the correlation between the fat intake and disease severity in UC patients, Mayo scores, the erythrocyte sedimentation rate (ESR) and fecal calprotectin were also collected. The correlations between daily fat intake (%) and disease activity were examined using linear regression analysis. In addition, the colon tissue pathological sections of UC patients (n = 3 in each group) with different fat intake levels were used for immunostaining to evaluate the expression of HIF-2α, DMT1 and GPX4. Analysis of clinical data was performed with proper informed consent, which was reviewed and approved by The Ethical Committee of Tianjin Medical University General Hospital, Tianjin, China (Approval no. IRB2022-WZ-156).
4.5. Total bile acid (TBA) colorimetric assay kit
Mouse fecal total bile acid and serum total bile acid were determined by kit (Elabscience, E-BC-K181-M). Serum samples were determined directly. Fecal samples processing: 0.020–0.1 g fecal samples were put into a homogenizer and homogenized by adding normal saline (0.9% NaCl) or PBS (0.01 M, pH 7.4) according to the ratio of weight (g): volume (mL) = 1:9. The samples were centrifuged at 10,000×g for 10 min at 4°С. The supernatant was placed on ice until tested. Standard wells: add 10 μL of standard substance with varying concentrations to the corresponding standard wells. Assay Wells: add 10 μL of the sample to be tested into the assay wells. To each well, add 200 μL of reagent I, followed by 50 μL of reagent II. Incubate the cells at a temperature of 37 °C for 3 min. Measure the optical density (OD) value at a wavelength of 405 nm using a microplate reader and record it as A1. Incubate the cells for an additional 5 min at a temperature of 37 °C. Measure the OD value again at a wavelength of 405 nm using a microplate reader and record it as A2. Calculate ΔA/min=(A2-A1)/5. The total bile acid content can be calculated using the formula: TBA content (μmol/L) = (ΔA405-b) ÷ a × f.
4.6. Mouse deoxycholic acid (DCA) ELISA kit
Mouse fecal DCA level and serum DCA level was determined by kit (Wuxi Yuncui Biotechnology Co. LTD, CM103235). Serum samples processing: test tubes without pyrogens and endotoxin were used to avoid any cell stimulation during the procedure. After blood collection, serum and red blood cells were quickly and carefully separated by centrifugation at 3000 g for 10 min. Fecal sample processing: the mouse fecal samples were mashed with appropriate amount of normal saline. The supernatant was removed by centrifugation for 10 min at 3000 g. Prepare all reagents before starting assay procedure. It is recommended that all standards and samples be added in duplicate to the microelisa stripplate. Add standard: set standard wells, testing sample wells. Add standard 50 μl to standard well. Add Sample: add testing sample 10 μl then add sample diluent 40 μl to testing sample well; Blank well doesn't add anything. Add 100 μl of HRP-conjugate reagent to each well, cover with an adhesive strip and incubate for 60 min at 37 °C. Aspirate each well and wash, repeating the process four times for a total of five washes. Wash by filling each well with wash solution (400 μl) using a squirt bottle, manifold dispenser or autowasher. Complete removal of liquid at each step is essential to good performance. After the last wash, remove any remaining wash solution by aspirating or decanting. Invert the plate and blot it against clean paper towels. Add chromogen solution A 50 μl and chromogen solution B 50 μl to each well. Gently mix and incubate for 15 min at 37 °C. Protect from light. Add 50 μl stop solution to each well. The color in the wells should change from blue to yellow. If the color in the wells is green or the color change does not appear uniform, gently tap the plate to ensure thorough mixing. Read the optical density (OD) value at 450 nm using a microtiter plate reader within 15 min.
4.7. Hematoxylin and eosin staining
The colon tissues were embedded in paraffin after fixed in 4 % formaldehyde and sliced into 4 μm sections. Then we dewaxed and dehydrated the sections by xylene and ethanol and treated them with hematoxylin for 10 min, and rinsed with 0.5 % hydrochloric acid for 5 s. The sections were washed by distilled water. In order to stain the cytoplasm, 0.5 % eosin ethanol was added for 1 min. Finally, we dehydrated and transparentized the sections using ethanol and xylene, and sealed them by neutral gum. After drying, we observed the sections under a light microscope (Lycra, Germany).
4.8. Periodic acid Schiff (PAS) staining
Mouse distal colon tissues were isolated and fixed in 4% formaldehyde. Fixed colon tissues were dehydrated with ethanol and xylene and then embedded in paraffin. The wax blocks were cut into 5 μm pathological sections and subjected to PAS staining. The number of mucus-containing goblet cells per intestinal villus was counted.
4.9. Immunohistochemical staining
The colon tissues were embedded in paraffin after fixed in 4 % formaldehyde and sliced into 4 μm sections for staining. Then, the slices were subjected to heat induced epitope retrieval and cooled with sodium citrate. After being treated with 3% H2O2 to inhibit endogenous peroxidase, the slices were incubated with 10% blocking serum for 30 min and then incubated with primary antibody overnight at 4 °C. The slices were treated with HRP-conjugated secondary antibody for 1 h, then, developed with diaminobenzidine and counterstained with hematoxylin. After drying, the slices were photographed with a light microscope (Lycra, Germany).
4.10. TUNEL assay
Terminal deoxynucleotidyl transferase (TdT)-mediated dUTP nick end-labeling (TUNEL) was used for the detection of apoptosis of colonic tissue in mice with colitis [47]. Five areas in each section were selected randomly to calculate the percentages of apoptotic cells.
4.11. Reverse transcription and real-time quantitative PCR
Total RNA from tissues or cell lines was homogenized and isolated using TRIzol Reagent (Ambion, cat #15596026). Reverse transcription of mRNA was performed with TIANScript RT Kit (TIANGEN, China) to generate cDNA. Quantitative real-time PCR (qPCR) analysis was carried out using the extracted cDNA as templates as well as TaqMan Gene Expression Master Mix (Genewiz, China) and primers. Each sample underwent three independent tests. Glyceraldehyde-3-phosphate dehydrogenase (GAPDH) was selected as endogenous control. The expression of each target gene was determined by 2−ΔΔCT method. The oligonucleotide primers are presented in Table 1.
Table 1.
The Oligonucleotide primers for target genes.
| Gene name | Primer sequencing (5′–3′) |
|---|---|
| Mouse primers | |
| GAPDH | Forward primer: GGAGAAACCTGCCAAGTATG |
| Reverse primer: TGGGAGTTGCTGTTGAAGTC | |
| TNF-α | Forward primer: CTTCTGTCTACTGAACTTCGGG |
| Reverse primer: CAGGCTTGTCACTCGAATTTTG | |
| IL-1β | Forward primer: ACGGACCCCAAAAGATGAAG |
| Reverse primer: TTCTCCACAGCCACAATGAG | |
| IL-6 | Forward primer: CCAGTTGCCTTCTTGGGACT |
| Reverse primer: GGTCTGTTGGGAGTGGTATCC | |
| Occludin | Forward primer: ACTATGCGGAAAGAGTTGACAG |
| Reverse primer: GTCATCCACACTCAAGGTCAG | |
| ZO-1 | Forward primer: GGGCCATCTCAACTCCTGTA |
| Reverse primer: AGAAGGGCTGACGGGTAAAT | |
| MUC2 | Forward primer: TCGCCCAAGTCGACACTCA |
| Reverse primer: GCAAATAGCCATAGTACAGTTACACAGC | |
| HIF-2α | Forward primer: TGAGTTGGCTCATGAGTTGC |
| Reverse primer: TATGTGTCCGAAGGAAGCTG | |
| DMT1 | Forward primer: TGTTTGATTGCATTGGGTCTG |
| Reverse primer: CGCTCAGCAGGACTTTCGAG | |
| GPX4 | Forward primer: GCCTGGATAAGTACAGGGGTT |
| Reverse primer: CATGCAGATCGACTAGCTGAG | |
| ACSL4 | Forward primer: CTCACCATTATATTGCTGCCTGT |
| Reverse primer: TCTCTTTGCCATAGCGTTTTTCT | |
| Human primers | |
| GAPDH | Forward primer: GGAGCGAGATCCCTCCAAAAT |
| Reverse primer: GGCTGTTGTCATACTTCTCATGG | |
| HIF-2α | Forward primer: CGGAGGTGTTCTATGAGCTGG |
| Reverse primer: AGCTTGTGTGTTCGCAGGAA | |
| DMT1 | Forward primer: GCTCTCATACCCATCCTCACATT |
| Reverse primer: TCCATTGGCAAAGTCACTCATT | |
| GPX4 | Forward primer: AGCTGCAAGGGCATCCTGGGAAA |
| Reverse primer: GATCTTTCCCAGGATGCCCTTGC | |
| ACSL4 | Forward primer: CGATACGCTGAGTGTGGTTTGC |
| Reverse primer: CATTTCCCAGGATGCCCTTG | |
GAPDH, glyceraldehyde-3-phosphate dehydrogenase; TNF-α, tumor necrosis factor-α; IL-1β, interleukin-1β; IL-6, interleukin-6; ZO-1, zona occludens 1; MUC2, mucin 2; HIF-2α, hypoxia inducible factor-2α; DMT1, divalent metal transporter 1; GPX4, glutathione peroxidase 4; ACSL4, acyl-CoA synthetase long-chain family member 4.
4.12. Western blotting analysis
The colon tissues or cell lines were disintegrated with cold RIPA buffer (Beyotime,P0013B) supplemented with protease inhibitors (Solarbio, China) on ice for 30 min. The supernatant was collected after adequate homogenization and centrifugation. The proteins were loaded onto an SDS-polyacrylamide gel electrophoresis system with 6 μl of the initial protein amount. The exact amount of different groups was adjusted according to the internal control. The size-separated proteins were blotted onto polyvinylidene fluoride (PVDF) membranes (Invitrogen, USA). After blocking with 10% bovine serum albumin, the membranes were cut into bands and incubated with primary β-actin antibody (1:1000, ab8226, Abcam), anti-GPX4 antibody (1:1000, #DF6701, Affinity Biosciences), anti-ACSL4 antibody (1:1000, #DF12141, Affinity Biosciences), anti-HIF-2-alpha antibody (1:1000, #DF2928, Affinity Biosciences) and anti-DMT1 antibody (1:1000, bs-3577R, Bioss) overnight at 4 °C. On the following day, the bands were incubated with HRP-linked anti-mouse IgG (1:5000, Cell Signaling Technology) or HRP-linked anti-rabbit (1:5000, Cell Signaling Technology) for 1 h at room temperature. The immuno-reactive bands were detected by enhanced chemiluminescence and analyzed by Image J software (Image J 1.52).
4.13. RNA sequencing
Following the extraction of the qualified RNA samples from mouse colon tissues, mRNA was enriched with oligo (dT) beads. The mRNA was fragmented to synthesize cDNA, which was initially quantified by Qubit 2.0 and sequenced on HiSeq X-Ten (Illumina). Data was filtered by NGS QC Toolkit (v2.3.3) after sequencing and aligned using TopHat (v2.0.13) [48]. Gene expression was normalized using the expected number of fragments per kilobase of transcript per million mapped reads (FPKM). Differentially expressed genes were analyzed using the Noiseq software package. The functional classification annotation and functional significance enrichment of differentially expressed genes were analyzed. RNA-seq data have been deposited in GEO with the following accession number: GSE247321.
4.14. Transmission electron microscopy
In vivo experiments, after the treated mice were sacrificed, the colon tissues were removed and placed in paraformaldehyde as soon as possible, then cut into 3–5 cm tissue blocks with an ultra-thin blade and fixed in precooled 2.5% glutaraldehyde (EM Grade, Solarbio) and then dehydrated in a graded series of ethanol concentrations. In vitro experiments, after different stimulation, the number of 3 × 106 IEC-6 cells were centrifuged and collected. Cells were washed 2–3 times using 0.1 M PBS for 5 min and centrifuged at 1200 rpm for 5 min. The supernatant was discarded and another 200ul of plasma was added to blow the cells and centrifuged again at 1700 rpm for 3 min. The plasma was carefully discarded to observe whether the cells left the bottom of the tube, and then 1.5 mL of precooled 2.5% glutaraldehyde was added for fixation. The cell pellets were fixed with 2.5% glutaraldehyde and then dehydrated in a graded series of ethanol concentrations. Samples were embedded in an embedding solution (EPON812) and sectioned into ultra-thin levels of 70 nm and then stained with 2% uranyl acetate-lead citrate. Then, the samples were analyzed by a TEM HT7800 (Hitachi, Japan).
4.15. Iron contents measurement
About 0.1 g of colon tissue was weighed and homogenized with 1 mL extract in an ice bath. The solution was centrifuged at 4000 g for 10 min at 4 °C and the supernatant was taken. Tissue iron content was determined by kit (Solarbio, BC4355). The microplate reader was preheated for 30 min, the wavelength was adjusted to 520 nm, and distilled water was zeroed. Subsequently, 60 μL Reagent I and 120 μL Reagent II were added to the assay tube, blank tube and standard tube, and 120 μL of cell supernatant, distilled water and 0.125 μmol/mL standard solution were added, respectively. After mixing, the tubes were tightly capped and placed in a boiling water bath for 5 min and then cooled with tap water. Then, 60 μL of chloroform was added to each tube, shaken well and mixed. Three tubes were centrifuged at 10,000 rpm for 10 min at room temperature. 200 μL of upper inorganic phase was pipetted and added into a 96-well plate, and the absorbance was immediately measured at 520 nm, which was recorded as A determination tube, A blank tube, and A standard tube, respectively, and ΔA standard and ΔA determination were calculated according to the following formula: ΔA standard = A standard tube-A blank tube, and ΔA determination = A determination tube-A blank tube. Tissue iron content was calculated as tissue protein concentration according to the following formula: tissue iron content (μg/mg prot) = 6.98 × ΔA assay/ΔA standard/Cpr. Cpr, sample protein concentration, mg/mL.
4.16. Total iron colorimetric assay
We used reagents (Elabscience; catalog # E-BC-K772-M) to determine cellular and tissue iron content, performed according to the manufacturer's instructions. The reagents in the kit were equilibrated to room temperature before detection. The 100 μmol/L iron standard was prepared by mixing 20 μL reagent three with 1980 μL double distilled water. On-demand configuration, on-demand use. Different concentrations of standards were then diluted for subsequent use. Tissue sample processing: 0.1 g of fresh tissue block was added to 0.9 mL of reagent I homogenate, centrifuged at 10,000 g for 10 min, and the supernatant was removed for use. Next, for animal tissue determination, 300 μL different concentrations of standards were added to the corresponding 1.5 mL EP tube as a standard tube. The 300 μL sample was added into the corresponding 1.5 mL EP tube as the assay tube. 150 μL of reagent II was added to each of the image standard and assay tubes. After mixing well, the mixture was placed in an incubator at 37 °C and incubated for 40 min. Each tube was further centrifuged at 12,000 g for 10 min. A total of 300 μL of supernatant from each tube was successively added to the corresponding wells of the microplate. The OD values of each well were measured at 593 nm in a microplate reader. To detect the intracellular iron content, 4–6 × 106 cells were collected and added to 0.4 mL of reagent I. After the cells were disrupted by sonication, the cells were centrifuged at 10000 g for 10 min, and the supernatant was removed for use. The rest of the steps are the same as above. The corresponding function (y = ax + b) was obtained by drawing the standard coincidence curve (y, OD value of standard and blank OD value when the standard concentration is 0; x, the concentration of standard; a, the slope of standard curve; b, intercept of standard curve). Avoid bubble formation when adding liquid to the microplate using a pipetting gun, and do not use iron instruments to handle and transfer samples. Among them, the tissue iron content was calculated according to the following formula: the tissue sample (calculated as protein content) Fe2+ content (μmol/kg wet weight) = (ΔA-b)/a∗f/Cpr. Whereas cellular iron content is calculated according to the following formula: Fe2+ content (nmol/106) = (ΔA-b)/a/(N/V) ∗f. ΔA, absolute OD value of sample; N, number of cell samples used for homogenate/106; V, amount of cell sample homogenate added (mL); f, dilution factor before sample addition to the detection system; Cpr, sample protein concentration, mg/mL.
4.17. Ferrous iron colorimetric assay
We used reagents (Elabscience; catalog # E-BC-K773-M) to determine cellular and tissue ferrous iron content, performed according to the manufacturer's instructions. Before testing, reagents should be equilibrated to the room temperature. Take a bottle of reagent Ⅳ and add 15 mL of reagent I to make the standard protection solution. In order to prepare the 100 μmol/L iron standard, 20 μL Reagent III was mixed with 1980 μL of distilled water. For the detection of iron content in tissues, 0.1 g of colon tissue block was taken and homogenized with 0.9 mL of reagent I. The homogenate was centrifuged at 10,000 g for 10 min, and the supernatant was taken for further use. Next, for the determination of animal and plant tissues, 300 μL of standards with different concentrations were added to the corresponding 1.5 mL EP tube as the standard tube, and 300 μL of samples were added to the corresponding 1.5 mL EP tube as the determination tube. 150 μL of reagent II was added to each tube, and the mixture was mixed and incubated at 37 °C for 10 min. Each tube was further centrifuged at 12,000 g for 10 min. 300 μL of the supernatant from each tube was added to the corresponding wells of the microplate, and the OD value of each well was measured at 593 nm in the microplate reader. To detect the intracellular iron content, 4–6 × 106 cells were collected and added to 0.4 mL of reagent I. After the cells were disrupted by sonication (power 20%, ultrasonic wave for 3 s, repeat 30 times at interval of 10 s), the cells were centrifuged at 10000 g for 10 min, and the supernatant was removed for use. The rest of the steps are the same as above. The corresponding function (y = ax + b) was obtained by drawing the standard coincidence curve (y, OD value of standard and blank OD value when the standard concentration is 0; x, the concentration of standard; a, the slope of standard curve; b, intercept of standard curve). Among them, the tissue ferrous iron content was calculated according to the following formula: the tissue sample (calculated as protein content) Fe2+ content (μmol/gprot) = (ΔA-b)/a∗f/Cpr. Whereas cellular ferrous iron content is calculated according to the following formula: Fe2+ content (nmol/106) = (ΔA-b)/a/(N/V) ∗f. ΔA, absolute OD value of sample; N, number of cell samples used for homogenate/106; V, amount of cell sample homogenate added (mL); f, dilution factor before sample addition to the detection system; Cpr, sample protein concentration, mg/mL.
4.18. GSH assay
We used reagents (Elabscience; catalog # E-BC-K030-M) to determine cellular and tissue GSH content, performed according to the manufacturer's instructions. After washing with PBS (0.01 M, pH 7.4), the cells were scraped with cells, 2–5 mL PBS was added, and the cell suspension was collected and centrifuged at 1000 g for 10 min at 4 °C. According to the ratio of adding 300–500 μL of homogenization medium to 106 cells, homogenization medium (50 mM Tris–HCl, pH 7.4, containing 150 mM NaCl, 1% NP-40, and 1 mM EDTA) was added and sonicated to break the homogenate. Then, the solution was centrifuged at 1500 g for 10 min at 4 °C, and the supernatant was placed on ice until testing. Then, 0.1 mL of the sample to be tested was taken, and 0.1 mL Reagent I was added. The solution was centrifuged at 4500 g for 10 min, and the supernatant was taken for testing. 25 μL Reagent III was added to standard, test and test blank wells, 100 μL Reagent I was added to test blank wells, 100 μL GSH standard solution at different concentrations were added to standard wells, 100 μL supernatant was added to test wells, and 100 μL Reagent II was added to each well. The solution was added into the ELISA mark hole, and the OD value was measured at 405 nm on the microplate reader. A standard curve (y = ax + b) was plotted to obtain the corresponding function. The GSH content was obtained by the calculation formula of GSH content in cells and tissues: GSH content (μmol/gprot) = (ΔA405-b) ÷ a × 2 ∗ × f ÷ Cpr. Y, standard OD value-standard blank well OD value; X, standard concentration; a, slope of the standard curve; b, intercept of the standard curve; ΔA405, assay well OD value-assay blank well OD value; ∗, dilution factor at the time of supernatant preparation; f, dilution factor before the test sample is added to the detection system; Cpr, protein concentration of the test sample (gprot/L).
4.19. ROS assay
For adherent cells, the culture medium was aspirated and repeatedly blown using serum-free culture medium or 0.01 MPBS, and the bottom of the well plate was visually observed to change from translucent to transparent, and almost all of the cell layers were blown into PBS. All the cell suspension was collected into a 1.5 mL centrifuge tube. The cell suspension was washed twice with serum-free culture medium or 0.01 MPBS, centrifuged at 1000 rpm for 5 min. The supernatant was aspirated and the cell pellet was retained for determination. However, for suspended cells, the cell suspension was centrifuged at 2000 rpm for 5 min, and the rest was the same as the above steps. The probe (Nanjing Jiancheng Bioengineering Institute, E004-1-1) was applied at a concentration of 10 μM. The cell suspension was prepared by diluting the cell pellet with serum-free culture medium or PBS, followed by resuspending the cell pellet with the diluted probe. The negative control tube was a portion of the cell without probe and with medium or PBS only. The positive control tubes were used to take a portion of the cell suspension with the probe added, while reactive oxygen species were added to induce cells. The cells were incubated at 37 °C for 30–60 min, inverting every 3–5 min to mix well, so that the probe was in full contact with the cells. The incubated single cell suspension was collected and centrifuged at 1000 rpm for 5 min. The supernatant was aspirated and washed with PBS once or twice. The cell pellet was collected by centrifugation and resuspended in PBS and detected according to FITC fluorescence detection conditions. Results were expressed as fluorescence values/protein concentration.
4.20. MDA assay
We used reagents (Solarbio, BC0025) to determine cellular and tissue MDA content, performed according to the manufacturer's instructions. For cell samples, cells were collected in centrifuge tubes and the supernatant was discarded after centrifugation. 1 mL extract solution was added per 5 million cells, and ultrasonic wave was used to break the cells (power 20%, ultrasonic wave for 3 s, repeat 30 times at interval of 10 s). Then, the solution was centrifuged at 8000 g for 10 min at 4 °C, and the supernatant was discarded and placed on ice for testing. For tissue samples, approximately 0.1 g of tissue was weighed and homogenized in an ice bath by adding 1 mL of extract, and the rest was the same as the above steps. Subsequently, 300 μL MDA detection working solution, 100 μL cell supernatant and 100 μL Reagent III were added in the determination tube, and 300 μL MDA detection working solution, 100 μL distilled water and 100 μL Reagent III were added in the blank tube. After the mixture was kept warm in a water bath at 100 °C for 60 min, it was cooled in an ice bath, and centrifuged at 10,000 g for 10 min at room temperature. 200 μL of the supernatant was Pipetted into a micro glass cuvette or 96-well plate and measure the absorbance of each sample at 450 nm, 532 nm and 600 nm. The results were calculated according to formula: ΔA450 = A450 assay-A450 blank, ΔA532 = A532 assay-A532 blank, ΔA600 = A600 assay-A600 blank. MDA content was calculated as protein concentration according to the following formula: MDA content (nmol/mg prot) = 5 × (12.9 × (ΔA532-ΔA600) −2.58 × ΔA450) ÷ Cpr. Cpr, sample protein concentration, mg/mL.
4.21. Protein–protein docking and high-throughput screening
The crystal structure of HIF-2α (ID: 6 × 3d) was downloaded from the Protein Data Bank (PDB, https://www.rcsb.org). The three-dimensional protein structure of HIF-2α was optimized using Schrodinger software, including hydrogenation, hydrogen bond optimization, and steric clash optimization, to minimize steric conflicts until the root mean square deviation (RMSD) reached a maximum cutoff value of 0.3 Å. To perform the docking of the receptor and ligands, we used the “Receptor Grid Generation” module in Maestro software (Version 10.2.010) to define the active site of HIF-2α. The Optimized Potentials for Liquid Simulations (OPLS)-2005 force field was used to minimize the energy of the three-dimensional structures of the small molecules from traditional Chinese medicine (TCM), and LigPrep was employed to generate three-dimensional structures of the TCM monomers. Based on the docking structure of HIF-2α protein, high-throughput screening was performed on small molecule compounds from the TCM database that can bind to the active pocket. The binding conformation of the small molecule with HIF-2α was visualized using pymol software (Version 2.5.5).
4.22. Database and data analysis
The IBD related microarray datasets GSE48958 and GSE97012 (mRNA) were downloaded from the Gene Expression Omnibus (GEO) database of the NCBI database (https://www.ncbi.nlm.nih.gov/). GSE48958 and GSE97012 come from the GPL6244 and GPL13607 platform, respectively ([HuGene-1_0-st] Affymetrix Human Gene 1.0 ST Array). These datasets were analyzed using GraphPad Prism 8.0.
4.23. Statistical analysis
Statistical analysis was performed using the GraphPad Prism (GraphPad Software, version 8.0, Inc., USA). Data are presented as mean ± SEM. The normality of the data was assessed using the shapiro-wilk test. The difference between the two groups was determined by using two-tailed unpaired student's t-test, while the difference among multiple groups was assessed by using the one-way ANOVA with Sidak's post hoc test. The Kruskal–Wallis test was applied to skewed distribution data. For all tests, p values less than 0.05, were considered statistically significant.
Availability of Data and Materials
RNA-seq data have been deposited in GEO with the following accession number: GSE247321.
CRediT authorship contribution statement
Chen Wang: Writing – review & editing, Writing – original draft, Methodology, Data curation. Qiao Chu: Writing – review & editing, Formal analysis, Data curation. Wenxiao Dong: Writing – review & editing, Methodology, Data curation. Xin Wang: Writing – review & editing, Methodology, Formal analysis. Wenjing Zhao: Writing – review & editing, Data curation. Xin Dai: Methodology, Funding acquisition. Wentian Liu: Visualization, Supervision, Resources. Bangmao Wang: Validation, Supervision, Resources. Tianyu Liu: Writing – review & editing, Resources, Formal analysis, Conceptualization. Weilong Zhong: Visualization, Methodology, Data curation, Conceptualization. Changtao Jiang: Resources, Methodology, Conceptualization. Hailong Cao: Writing – review & editing, Supervision, Resources, Funding acquisition, Formal analysis, Conceptualization.
Declaration of competing interest
The authors declare that they have no known competing financial interests or personal relationships that could have appeared to influence the work reported in this paper.
Acknowledgments
This study was supported by grants [82270574, 82070545, 81970488] from the National Natural Science Foundation of China and supported by the grant [21JCYBJC00810] from diversified fund project of the Natural Science Foundation of Tianjin, China and supported by scientific research project of Tianjin Municipal Commission of Education (2022KJ243). HIF-2αfl/fl and intestinal-specific deficiency of HIF-2α (HIF-2αΔIEC) mice were gifts from Professor Changtao Jiang.
Footnotes
Supplementary data to this article can be found online at https://doi.org/10.1016/j.molmet.2024.101944.
Contributor Information
Tianyu Liu, Email: liutianyu@tmu.edu.cn.
Weilong Zhong, Email: zhongweilong@tmu.edu.cn.
Changtao Jiang, Email: jiangchangtao@bjmu.edu.cn.
Hailong Cao, Email: caohailong@tmu.edu.cn.
Appendix A. Supplementary data
The following are the Supplementary data to this article.
Deoxycholic acid aggravated intestinal barrier damage and inflammation in DSS-and TNBS-induced colitis mice
(A-C) C57BL/6J mice were fed for 7 days in the following 4 conditions (n = 6 in each group): (1) drinking water and distilled water enema, control group, (2) drinking water and DCA enema, DCA group, (3) drinking water containing 2% DSS and distilled water enema, DSS group, (4) drinking water containing 2% DSS and DCA enema, DSS + DCA group.
(A) Representative images of AB-PAS and MUC2 immunohistochemical staining of colonic tissues (scale bars, 50 μm) from each group (left panel). The relative staining intensity of PAS and MUC2 from each group (right panel) (n = 6 in each group).
(B) The colonic mRNA expression of MUC2, ZO-1, and occludin in each group (n = 6 in each group).
(C) The colonic mRNA expression of IL-1β, IL-6, and TNF-α in each group (n = 6 in each group).
(D-E) C57BL/6J mice were fed for 4 days in the following 4 conditions (n = 5 in each group): (1) 50% EtOH and water enema, control group, (2) 50% EtOH and DCA enema, DCA group, (3) 2.5% TNBS and water enema, TNBS group, (4) 2.5% TNBS and DCA enema, TNBS + DCA group.
(D) The colonic mRNA expression of MUC2, ZO-1, and occludin in each group (n = 5 in each group).
(E) The colonic mRNA expression of IL-1β, IL-6, and TNF-α in each group (n = 5 in each group).
Data are represented as mean ± SEM. ns P > 0.05, ∗P < 0.05, ∗∗P < 0.01, ∗∗∗P < 0.001, ∗∗∗∗P < 0.0001.
Effects of deoxycholic acid on pyroptosis and apoptosis of mice with colitis
(A-B) C57BL/6J mice were fed for 7 days in the following 4 conditions (n = 6 in each group): (1) drinking water and distilled water enema, control group, (2) drinking water and DCA enema, DCA group, (3) drinking water containing 2% DSS and distilled water enema, DSS group, (4) drinking water containing 2% DSS and DCA enema, DSS + DCA group.
(A) The relative mRNA expression of NLRP3, caspase-1, IL-18, NLRC4, and caspase-8 in each group (n = 6 in each group).
(B) Representative images of TUNEL staining of colonic tissue (scale bars, 50 μm) collected from each group of mice. Apoptosis was showed by white arrows in the pictures (left panel). Relative number of TUNEL positive cells of each field (right panel) (n = 3 in each group).
Data are represented as mean ± SEM. ns P > 0.05, ∗P < 0.05, ∗∗P < 0.01, ∗∗∗P < 0.001, ∗∗∗∗P < 0.0001.
RNA sequencing showed differential genes between DSS group and DSS + DCA group
(A) Principal component analysis (PCA) showed clear difference in gene expression of colonic tissues in the DSS group and DSS + DCA group (n = 3 in each group).
(B) Volcano-plots showing the upregulated and downregulated genes in colonic tissues from DSS + DCA group compared with DSS group (n = 3 in each group). Red indicates upregulated genes; blue indicates downregulated genes; gray indicates non-differentially expressed genes.
(C)The bar chart showed 808 genes were upregulated and 366 genes downregulated in DSS + DCA group compared with DSS group (n = 3 in each group).
HIF-2α inhibitor and ferrostatin-1 and byak-angelicin rescued deoxycholic acid-induced ferroptosis in Caco-2 cells
(A-F) Caco-2 cells were incubated 10 μM PT2385 for 24 h, and then incubated with or without 10 ng/mL LPS for 12 h, followed by 200 μM DCA for 2 h. When the cells grew to approximately 80% density in 12-well plates, they were divided into four group (n = 6 in each group): LPS group, LPS + DCA group, LPS + PT2385 group and LPS + DCA + PT2385 group.
(A) The relative mRNA expression level of HIF-2α and DMT1 in each group of Caco-2 cells (n = 6 in each group).
(B) The relative mRNA expression level of GPX4 in each group of Caco-2 cells (n = 6 in each group).
(C) The content of Fe2+ in each group of Caco-2 cells (n = 6 in each group).
(D) The content of GSH in each group of Caco-2 cells (n = 6 in each group).
(E) The content of ROS in each group of Caco-2 cells (n = 6 in each group).
(F) The content of MDA in each group of Caco-2 cells (n = 6 in each group).
(G-I) Caco-2 cells were incubated 2 μM ferrostatin-1 for 16 h, and then incubated with or without 10 ng/mL LPS for 12 h, followed by 200 μM DCA for 2 h. They were divided into six group (n = 5 or 6 in each group): control group, LPS group, LPS + DCA group, Fer-1 group, LPS + Fer-1 group and LPS + DCA + Fer-1 group.
(G) The relative mRNA expression level of GPX4, ACSL4, and DMT1 in each group of Caco-2 cells (n = 6 in each group).
(H) The content of GSH in each group of Caco-2 cells (n = 5 in each group).
(I) The content of MDA in each group of Caco-2 cells (n = 5 in each group).
∗P < 0.05, ∗∗P < 0.01, ∗∗∗P < 0.001, ∗∗∗∗P < 0.0001. #P < 0.05, ##P < 0.01, ###P < 0.001, ####P < 0.0001. ∗ LPS group vs control group, LPS + DCA group vs LPS group. # LPS + Fer-1 group vs LPS group, LPS + DCA + Fer-1 group vs LPS + DCA group.
(J-L) Caco-2 cells were incubated 20 μM and 40 μM byak-angelicin (BKG) for 24 h, and then incubated with or without 10 ng/mL LPS for 12 h, followed by 200 μM DCA for 2 h. When the cells grew to approximately 80% density in 12-well plates, they were divided into six group (n = 5 or 6 in each group): LPS group, LPS + DCA group, LPS+20 μM BKG group, LPS + DCA+20 μM BKG group, LPS+40 μM BKG group and LPS + DCA+40 μM BKG group.
(J) The relative mRNA expression level of GPX4 and ACSL4 in each group of Caco-2 cells (n = 6 in each group).
(K) The content of Fe2+ in each group of Caco-2 cells (n = 5 in each group).
(L) The content of MDA in each group of Caco-2 cells (n = 5 in each group).
Data are represented as mean ± SEM. ns P > 0.05, ∗P < 0.05, ∗∗P < 0.01, ∗∗∗P < 0.001, ∗∗∗∗P < 0.0001.
Data availability
Data will be made available on request.
References
- 1.Kobayashi T., Siegmund B., Le Berre C., Wei S.C., Ferrante M., Shen B., et al. Ulcerative colitis. Nat Rev Dis Prim. 2020;6:74. doi: 10.1038/s41572-020-0205-x. [DOI] [PubMed] [Google Scholar]
- 2.Parigi T.L., Amico D., Abreu F., Rubin M.T., Dignass D.T., Dotan A., et al. Difficult-to-treat inflammatory bowel disease: results from a global IOIBD survey. Lancet Gastroenterol Hepatol. 2022;7:390–391. doi: 10.1016/S2468-1253(22)00085-1. [DOI] [PubMed] [Google Scholar]
- 3.Knights D., Silverberg M.S., Weersma R.K., Gevers D., Dijkstra G., Huang H., et al. Complex host genetics influence the microbiome in inflammatory bowel disease. Genome Med. 2014;6:107. doi: 10.1186/s13073-014-0107-1. [DOI] [PMC free article] [PubMed] [Google Scholar]
- 4.Gros B., Kaplan G.G. Ulcerative colitis in adults: a review. JAMA. 2023;330:951–965. doi: 10.1001/jama.2023.15389. [DOI] [PubMed] [Google Scholar]
- 5.Wang L., Gong Z., Zhang X., Zhu F., Liu Y., Jin C., et al. Gut microbial bile acid metabolite skews macrophage polarization and contributes to high-fat diet-induced colonic inflammation. Gut Microb. 2020;12:1–20. doi: 10.1080/19490976.2020.1819155. [DOI] [PMC free article] [PubMed] [Google Scholar]
- 6.Fuchs C.D., Trauner M. Role of bile acids and their receptors in gastrointestinal and hepatic pathophysiology. Nat Rev Gastroenterol Hepatol. 2022;19:432–450. doi: 10.1038/s41575-021-00566-7. [DOI] [PubMed] [Google Scholar]
- 7.Liu L., Dong W., Wang S., Zhang Y., Liu T., Xie R., et al. Deoxycholic acid disrupts the intestinal mucosal barrier and promotes intestinal tumorigenesis. Food Funct. 2018;9:5588–5597. doi: 10.1039/c8fo01143e. [DOI] [PubMed] [Google Scholar]
- 8.Liu T., Guo Z., Song X., Liu L., Dong W., Wang S., et al. High-fat diet-induced dysbiosis mediates MCP-1/CCR2 axis-dependent M2 macrophage polarization and promotes intestinal adenoma-adenocarcinoma sequence. J Cell Mol Med. 2020;24:2648–2662. doi: 10.1111/jcmm.14984. [DOI] [PMC free article] [PubMed] [Google Scholar]
- 9.Song X., An Y., Chen D., Zhang W., Wu X., Li C., et al. Microbial metabolite deoxycholic acid promotes vasculogenic mimicry formation in intestinal carcinogenesis. Cancer Sci. 2022;113:459–477. doi: 10.1111/cas.15208. [DOI] [PMC free article] [PubMed] [Google Scholar]
- 10.LaRusso N.F., Szczepanik P.A., Hofmann A.F. Effect of deoxycholic acid ingestion on bile acid metabolism and biliary lipid secretion in normal subjects. Gastroenterology. 1977;72:132–140. [PubMed] [Google Scholar]
- 11.Marcus S.N., Heaton K.W. Deoxycholic acid and the pathogenesis of gall stones. Gut. 1988;29:522–533. doi: 10.1136/gut.29.4.522. [DOI] [PMC free article] [PubMed] [Google Scholar]
- 12.Yin J., Ren Y., Yang K., Wang W., Wang T., Xiao W., et al. The role of hypoxia-inducible factor 1-alpha in inflammatory bowel disease. Cell Biol Int. 2022;46:46–51. doi: 10.1002/cbin.11712. [DOI] [PubMed] [Google Scholar]
- 13.Shah Y.M. The role of hypoxia in intestinal inflammation. Mol Cell Pediat. 2016;3:1. doi: 10.1186/s40348-016-0030-1. [DOI] [PMC free article] [PubMed] [Google Scholar]
- 14.Zhang J., Qin Y., Martinez M., Flores-Bellver M., Rodrigues M., Dinabandhu A., et al. HIF-1α and HIF-2α redundantly promote retinal neovascularization in patients with ischemic retinal disease. J Clin Invest. 2021;131 doi: 10.1172/JCI139202. [DOI] [PMC free article] [PubMed] [Google Scholar]
- 15.Kerber E.L., Padberg C., Koll N., Schuetzhold V., Fandrey J., Winning S. The importance of hypoxia-inducible factors (HIF-1 and HIF-2) for the pathophysiology of inflammatory bowel disease. Int J Mol Sci. 2020;21:8551. doi: 10.3390/ijms21228551. [DOI] [PMC free article] [PubMed] [Google Scholar]
- 16.Bayır H., Dixon S.J., Tyurina Y.Y., Kellum J.A., Kagan V.E. Ferroptotic mechanisms and therapeutic targeting of iron metabolism and lipid peroxidation in the kidney. Nat Rev Nephrol. 2023;19:315–336. doi: 10.1038/s41581-023-00689-x. [DOI] [PubMed] [Google Scholar]
- 17.Schwartz A.J., Das N.K., Ramakrishnan S.K., Jain C., Jurkovic M.T., Wu J., et al. Hepatic hepcidin/intestinal HIF-2α axis maintains iron absorption during iron deficiency and overload. J Clin Invest. 2019;129:336–348. doi: 10.1172/JCI122359. [DOI] [PMC free article] [PubMed] [Google Scholar]
- 18.Singhal R., Mitta S.R., Das N.K., Kerk S.A., Sajjakulnukit P., Solanki S., et al. HIF-2α activation potentiates oxidative cell death in colorectal cancers by increasing cellular iron. J Clin Invest. 2021;131 doi: 10.1172/JCI143691. [DOI] [PMC free article] [PubMed] [Google Scholar]
- 19.Gunshin H., Mackenzie B., Berger U.V., Gunshin Y., Romero M.F., Boron W.F., et al. Cloning and characterization of a mammalian proton-coupled metal-ion transporter. Nature. 1997;388:482–488. doi: 10.1038/41343. [DOI] [PubMed] [Google Scholar]
- 20.Tan Q., Zhang X., Li S., Liu W., Yan J., Wang S., et al. DMT1 differentially regulates mitochondrial complex activities to reduce glutathione loss and mitigate ferroptosis. Free Radic Biol Med. 2023;207:32–44. doi: 10.1016/j.freeradbiomed.2023.06.023. [DOI] [PubMed] [Google Scholar]
- 21.Liang D., Minikes A.M., Jiang X. Ferroptosis at the intersection of lipid metabolism and cellular signaling. Mol Cell. 2022;82(12):2215–2227. doi: 10.1016/j.molcel.2022.03.022. [DOI] [PMC free article] [PubMed] [Google Scholar]
- 22.Jiang X., Stockwell B.R., Conrad M. Ferroptosis: mechanisms, biology and role in disease. Nat Rev Mol Cell Biol. 2021;22:266–282. doi: 10.1038/s41580-020-00324-8. [DOI] [PMC free article] [PubMed] [Google Scholar]
- 23.Stockwell B.R., Friedmann Angeli J.P., Bayir H., Bush A.I., Conrad M., Dixon S.J., et al. Ferroptosis: a regulated cell death nexus linking metabolism, redox biology, and disease. Cell. 2017;171:273–285. doi: 10.1016/j.cell.2017.09.021. [DOI] [PMC free article] [PubMed] [Google Scholar]
- 24.Doll S., Proneth B., Tyurina Y.Y., Panzilius E., Kobayashi S., Ingold I., et al. ACSL4 dictates ferroptosis sensitivity by shaping cellular lipid composition. Nat Chem Biol. 2017;13:91–98. doi: 10.1038/nchembio.2239. [DOI] [PMC free article] [PubMed] [Google Scholar]
- 25.Miao Y., Chen Y., Xue F., Liu K., Zhu B., Gao J., et al. Contribution of ferroptosis and GPX4's dual functions to osteoarthritis progression. EBioMedicine. 2022;76 doi: 10.1016/j.ebiom.2022.103847. [DOI] [PMC free article] [PubMed] [Google Scholar]
- 26.Zhang X., Ma Y., Ji J., Zhao X., Yuan J., Wang H., et al. High-fat diet alleviates colitis by inhibiting ferroptosis via solute carrier family seven member 11. J Nutr Biochem. 2022;109 doi: 10.1016/j.jnutbio.2022.109106. [DOI] [PubMed] [Google Scholar]
- 27.Tong J., Li D., Meng H., Sun D., Lan X., Ni M., et al. Targeting a novel inducible GPX4 alternative isoform to alleviate ferroptosis and treat metabolic-associated fatty liver disease. Acta Pharm Sin B. 2022;12(9):3650–3666. doi: 10.1016/j.apsb.2022.02.003. [DOI] [PMC free article] [PubMed] [Google Scholar]
- 28.Ferrer M., Mourikis N., Davidson E.E., Kleeman S.O., Zaccaria M., Habel J., et al. Ketogenic diet promotes tumor ferroptosis but induces relative corticosterone deficiency that accelerates cachexia. Cell Metabol. 2023;35(7):1147–1162.e7. doi: 10.1016/j.cmet.2023.05.008. [DOI] [PMC free article] [PubMed] [Google Scholar]
- 29.Zhang T., He L., Yang W., Wang Y., Peng J., Sun P., et al. Byakangelicin inhibits IL-1β-induced mouse chondrocyte inflammation in vitro and ameliorates murine osteoarthritis in vivo. Int Immunopharm. 2020;85 doi: 10.1016/j.intimp.2020.106605. [DOI] [PubMed] [Google Scholar]
- 30.Zhao A.H., Yang X.B., Yang X.W., Zhang Y.B., Xu W., Liu J.X. Biotransformation products of phellopterin by rat liver microsomes and the inhibition on NO production in LPS-activated RAW264.7 cells. J Asian Nat Prod Res. 2012;14:956–965. doi: 10.1080/10286020.2012.729506. [DOI] [PubMed] [Google Scholar]
- 31.Miotto G., Rossetto M., Di Paolo M.L., Orian L., Venerando R., Roveri A., et al. Insight into the mechanism of ferroptosis inhibition by ferrostatin-1. Redox Biol. 2020;28 doi: 10.1016/j.redox.2019.101328. [DOI] [PMC free article] [PubMed] [Google Scholar]
- 32.Wu Q., Liang X., Wang K., Lin J., Wang X., Wang P., et al. Intestinal hypoxia-inducible factor 2α regulates lactate levels to shape the gut microbiome and alter thermogenesis. Cell Metabol. 2021;33:1988–2003.e7. doi: 10.1016/j.cmet.2021.07.007. [DOI] [PubMed] [Google Scholar]
- 33.Bai G., Pan Y., Zhang Y., Li Y., Wang J., Wang Y., et al. Research advances of molecular docking and molecular dynamic simulation in recognizing interaction between muscle proteins and exogenous additives. Food Chem. 2023;429 doi: 10.1016/j.foodchem.2023.136836. [DOI] [PubMed] [Google Scholar]
- 34.Li X., Shao S., Li H., Bi Z., Zhang S., Wei Y., et al. Byakangelicin protects against carbon tetrachloride-induced liver injury and fibrosis in mice. J Cell Mol Med. 2020;24(15):8623–8635. doi: 10.1111/jcmm.15493. [DOI] [PMC free article] [PubMed] [Google Scholar]
- 35.Mayr L., Grabherr F., Schwärzler J., Reitmeier I., Sommer F., Gehmacher T., et al. Dietary lipids fuel GPX4-restricted enteritis resembling Crohn's disease. Nat Commun. 2020;11:1775. doi: 10.1038/s41467-020-15646-6. [DOI] [PMC free article] [PubMed] [Google Scholar]
- 36.Xie Y., Wang B., Zhao Y., Tao Z., Wang Y., Chen G., et al. Mammary adipocytes protect triple-negative breast cancer cells from ferroptosis. J Hematol Oncol. 2022;15(1):72. doi: 10.1186/s13045-022-01297-1. [DOI] [PMC free article] [PubMed] [Google Scholar]
- 37.Yang W.S., Kim K.J., Gaschler M.M., Patel M., Shchepinov M.S., Stockwell B.R. Peroxidation of polyunsaturated fatty acids by lipoxygenases drives ferroptosis. Proc Natl Acad Sci USA. 2016;113(34):E4966–E4975. doi: 10.1073/pnas.1603244113. [DOI] [PMC free article] [PubMed] [Google Scholar]
- 38.Shan K., Fu G., Li J., Qi Y., Feng N., Li Y., et al. Cis-monounsaturated fatty acids inhibit ferroptosis through downregulation of transferrin receptor 1. Nutr Res (NY) 2023;118:29–40. doi: 10.1016/j.nutres.2023.07.002. [DOI] [PubMed] [Google Scholar]
- 39.Taylor M., Qu A., Anderson E.R., Matsubara T., Martin A., Gonzalez F.J., et al. Hypoxia-inducible factor-2α mediates the adaptive increase of intestinal ferroportin during iron deficiency in mice. Gastroenterology. 2011;140:2044–2055. doi: 10.1053/j.gastro.2011.03.007. [DOI] [PMC free article] [PubMed] [Google Scholar]
- 40.Xue X., Taylor M., Anderson E., Hao C., Qu A., Greenson J.K., et al. Hypoxia-inducible factor-2α activation promotes colorectal cancer progression by dysregulating iron homeostasis. Cancer Res. 2012;72:2285–2293. doi: 10.1158/0008-5472.CAN-11-3836. [DOI] [PMC free article] [PubMed] [Google Scholar]
- 41.Das N.K., Schwartz A.J., Barthel G., Inohara N., Liu Q., Sankar A., et al. Microbial metabolite signaling is required for systemic iron homeostasis. Cell Metabol. 2020;31:115–130.e6. doi: 10.1016/j.cmet.2019.10.005. [DOI] [PMC free article] [PubMed] [Google Scholar]
- 42.Colgan S.P., Campbell E.L., Kominsky D.J. Hypoxia and mucosal inflammation. Annu Rev Pathol. 2016;11:77–100. doi: 10.1146/annurev-pathol-012615-044231. [DOI] [PMC free article] [PubMed] [Google Scholar]
- 43.Yanatori I., Kishi F. DMT1 and iron transport. Free Radic Biol Med. 2019;133:55–63. doi: 10.1016/j.freeradbiomed.2018.07.020. [DOI] [PubMed] [Google Scholar]
- 44.Lasa J.S., Olivera P.A., Danese S., Peyrin-Biroulet L. Efficacy and safety of biologics and small molecule drugs for patients with moderate-to-severe ulcerative colitis: a systematic review and network meta-analysis. Lancet Gastroenterology & Hepatology. 2022;7:161–170. doi: 10.1016/S2468-1253(21)00377-0. [DOI] [PubMed] [Google Scholar]
- 45.Liu D., Li P.Y., Wang S.J., Gong B., Lu T., Li G.Y. Steric hindrance effect on the excited-state proton transfer process: TDDFT study on the fluorescent sensing mechanism of a fluoride sensor. Spectrochim Acta Mol Biomol Spectrosc. 2022;271 doi: 10.1016/j.saa.2022.120872. [DOI] [PubMed] [Google Scholar]
- 46.Zhao S., Gong Z., Du X., Tian C., Wang L., Zhou J., et al. Deoxycholic acid-mediated sphingosine-1-phosphate receptor 2 signaling exacerbates DSS-induced colitis through promoting cathepsin B release. Journal of immunology research. 2018;2018 doi: 10.1155/2018/2481418. [DOI] [PMC free article] [PubMed] [Google Scholar]
- 47.Lebon C., Rodriguez G.V., Zaoui I.E., Jaadane I., Behar-Cohen F., Torriglia A. On the use of an appropriate TdT-mediated dUTP-biotin nick end labeling assay to identify apoptotic cells. Anal Biochem. 2015;480:37–41. doi: 10.1016/j.ab.2015.04.007. [DOI] [PubMed] [Google Scholar]
- 48.Ozsolak F., Milos P.M. RNA sequencing: advances, challenges and opportunities. Nat Rev Genet. 2011;12:87–98. doi: 10.1038/nrg2934. [DOI] [PMC free article] [PubMed] [Google Scholar]
Associated Data
This section collects any data citations, data availability statements, or supplementary materials included in this article.
Supplementary Materials
Deoxycholic acid aggravated intestinal barrier damage and inflammation in DSS-and TNBS-induced colitis mice
(A-C) C57BL/6J mice were fed for 7 days in the following 4 conditions (n = 6 in each group): (1) drinking water and distilled water enema, control group, (2) drinking water and DCA enema, DCA group, (3) drinking water containing 2% DSS and distilled water enema, DSS group, (4) drinking water containing 2% DSS and DCA enema, DSS + DCA group.
(A) Representative images of AB-PAS and MUC2 immunohistochemical staining of colonic tissues (scale bars, 50 μm) from each group (left panel). The relative staining intensity of PAS and MUC2 from each group (right panel) (n = 6 in each group).
(B) The colonic mRNA expression of MUC2, ZO-1, and occludin in each group (n = 6 in each group).
(C) The colonic mRNA expression of IL-1β, IL-6, and TNF-α in each group (n = 6 in each group).
(D-E) C57BL/6J mice were fed for 4 days in the following 4 conditions (n = 5 in each group): (1) 50% EtOH and water enema, control group, (2) 50% EtOH and DCA enema, DCA group, (3) 2.5% TNBS and water enema, TNBS group, (4) 2.5% TNBS and DCA enema, TNBS + DCA group.
(D) The colonic mRNA expression of MUC2, ZO-1, and occludin in each group (n = 5 in each group).
(E) The colonic mRNA expression of IL-1β, IL-6, and TNF-α in each group (n = 5 in each group).
Data are represented as mean ± SEM. ns P > 0.05, ∗P < 0.05, ∗∗P < 0.01, ∗∗∗P < 0.001, ∗∗∗∗P < 0.0001.
Effects of deoxycholic acid on pyroptosis and apoptosis of mice with colitis
(A-B) C57BL/6J mice were fed for 7 days in the following 4 conditions (n = 6 in each group): (1) drinking water and distilled water enema, control group, (2) drinking water and DCA enema, DCA group, (3) drinking water containing 2% DSS and distilled water enema, DSS group, (4) drinking water containing 2% DSS and DCA enema, DSS + DCA group.
(A) The relative mRNA expression of NLRP3, caspase-1, IL-18, NLRC4, and caspase-8 in each group (n = 6 in each group).
(B) Representative images of TUNEL staining of colonic tissue (scale bars, 50 μm) collected from each group of mice. Apoptosis was showed by white arrows in the pictures (left panel). Relative number of TUNEL positive cells of each field (right panel) (n = 3 in each group).
Data are represented as mean ± SEM. ns P > 0.05, ∗P < 0.05, ∗∗P < 0.01, ∗∗∗P < 0.001, ∗∗∗∗P < 0.0001.
RNA sequencing showed differential genes between DSS group and DSS + DCA group
(A) Principal component analysis (PCA) showed clear difference in gene expression of colonic tissues in the DSS group and DSS + DCA group (n = 3 in each group).
(B) Volcano-plots showing the upregulated and downregulated genes in colonic tissues from DSS + DCA group compared with DSS group (n = 3 in each group). Red indicates upregulated genes; blue indicates downregulated genes; gray indicates non-differentially expressed genes.
(C)The bar chart showed 808 genes were upregulated and 366 genes downregulated in DSS + DCA group compared with DSS group (n = 3 in each group).
HIF-2α inhibitor and ferrostatin-1 and byak-angelicin rescued deoxycholic acid-induced ferroptosis in Caco-2 cells
(A-F) Caco-2 cells were incubated 10 μM PT2385 for 24 h, and then incubated with or without 10 ng/mL LPS for 12 h, followed by 200 μM DCA for 2 h. When the cells grew to approximately 80% density in 12-well plates, they were divided into four group (n = 6 in each group): LPS group, LPS + DCA group, LPS + PT2385 group and LPS + DCA + PT2385 group.
(A) The relative mRNA expression level of HIF-2α and DMT1 in each group of Caco-2 cells (n = 6 in each group).
(B) The relative mRNA expression level of GPX4 in each group of Caco-2 cells (n = 6 in each group).
(C) The content of Fe2+ in each group of Caco-2 cells (n = 6 in each group).
(D) The content of GSH in each group of Caco-2 cells (n = 6 in each group).
(E) The content of ROS in each group of Caco-2 cells (n = 6 in each group).
(F) The content of MDA in each group of Caco-2 cells (n = 6 in each group).
(G-I) Caco-2 cells were incubated 2 μM ferrostatin-1 for 16 h, and then incubated with or without 10 ng/mL LPS for 12 h, followed by 200 μM DCA for 2 h. They were divided into six group (n = 5 or 6 in each group): control group, LPS group, LPS + DCA group, Fer-1 group, LPS + Fer-1 group and LPS + DCA + Fer-1 group.
(G) The relative mRNA expression level of GPX4, ACSL4, and DMT1 in each group of Caco-2 cells (n = 6 in each group).
(H) The content of GSH in each group of Caco-2 cells (n = 5 in each group).
(I) The content of MDA in each group of Caco-2 cells (n = 5 in each group).
∗P < 0.05, ∗∗P < 0.01, ∗∗∗P < 0.001, ∗∗∗∗P < 0.0001. #P < 0.05, ##P < 0.01, ###P < 0.001, ####P < 0.0001. ∗ LPS group vs control group, LPS + DCA group vs LPS group. # LPS + Fer-1 group vs LPS group, LPS + DCA + Fer-1 group vs LPS + DCA group.
(J-L) Caco-2 cells were incubated 20 μM and 40 μM byak-angelicin (BKG) for 24 h, and then incubated with or without 10 ng/mL LPS for 12 h, followed by 200 μM DCA for 2 h. When the cells grew to approximately 80% density in 12-well plates, they were divided into six group (n = 5 or 6 in each group): LPS group, LPS + DCA group, LPS+20 μM BKG group, LPS + DCA+20 μM BKG group, LPS+40 μM BKG group and LPS + DCA+40 μM BKG group.
(J) The relative mRNA expression level of GPX4 and ACSL4 in each group of Caco-2 cells (n = 6 in each group).
(K) The content of Fe2+ in each group of Caco-2 cells (n = 5 in each group).
(L) The content of MDA in each group of Caco-2 cells (n = 5 in each group).
Data are represented as mean ± SEM. ns P > 0.05, ∗P < 0.05, ∗∗P < 0.01, ∗∗∗P < 0.001, ∗∗∗∗P < 0.0001.
Data Availability Statement
RNA-seq data have been deposited in GEO with the following accession number: GSE247321.
Data will be made available on request.







