Abstract
In pursuing the goals of sustainable development and transiting from fossil fuel-dependent electricity generation to renewable and sustainable alternatives as endorsed by COP28, Malaysia set a 31 % target for renewable-energy in the power generation mix by 2025. This underlines Malaysia's commitment to combat climate change, mainly by reducing its economy-wide GDP carbon intensity by 45 % from the 2005 levels by 2030. To better understand the effects of renewable energy expansion on the economy, environment, electricity output and input-mix, a computable general equilibrium model is applied using an updated benchmark. The simulation results show that increasing the share of coal and gas in the power generation mix compromises emission reduction targets. Further, there is a trade-off between subsidized natural gas supplies and power generation and exports. The results also show that a larger proportion of renewable energy leads to improved welfare. As the share of gas and coal in renewable energy generation is not very high, its impact on carbon emissions is limited. However, if renewable energy expansion is complemented by subsidy rationalizations, the positive impacts are more pronounced. In terms of policy implications, the findings suggest that Malaysia must step up its emission reduction efforts by augmenting the generation of renewable rather than non-renewable resources. Complementary initiatives such as emission abatement policies and consumption subsidies for refined oil products and fossil-fuel power generation should be rationalized to expand renewable resources, improve energy security, and attain emission reductions.
Keywords: Renewable energy, Malaysia, Computable general equilibrium, Electricity mix change, Welfare, Zero emissions
Highlights
-
•
The energy trilemma has been an ongoing challenge for the electricity supply industry in Malaysia.
-
•
To achieve low emissions, renewable energy expansion should be accompanied by subsidy rationalization.
-
•
Renewable power generation shows an upward trend but share of coal and gas threatens target achievement.
-
•
A higher share of renewable energy in power generation enhances household welfare.
-
•
There is a trade-off between natural gas export and subsidized prices for the power generation.
Nomenclature
Abbreviations
- ARDL
Autoregressive distributed lags
- ASEAN
Association of southeast asian nations
- BAU
Business as usual
- BCX
Bursa carbon exchange
- BTs
Bagged regression trees
- CES
Constant elasticity of substitution
- CGE
Computable general equilibrium
- COP
Conference of the parties (United Nations climate change conference)
- EKC
Environmental kuznets curve
- EV
Equivalent variation
- FiT
Feed-in tariff
- GDP
Gross domestic product
- GEMPACK
General equilibrium modelling PACKage
- GHG
Greenhouse gases
- GPR
Gaussian process regression
- GTAP
Global trade analysis project
- HOMER
Hybrid optimization of multiple electric renewables
- ILOSTAT
International labour organization statistics
- IMF
International monetary fund
- INDC
Intended nationally determined contribution
- IPPs
Independent power producers
- IRENA
International renewable energy agency
- LPG
Liquefied petroleum gas
- MYR
Malaysian ringgit
- MyRER
Malaysia renewable energy roadmap
- NRE
Non-renewable energy
- PI
Proportional Integral
- PV
Photovoltaics
- PRISMA
Preferred reporting items for systematic reviews and meta-analyses
- RE
Renewable energy
- SCI-EXPANDED
Science citation index expanded
- SDGs
Sustainable development goals
- SSCI
Social sciences citation index
- SSE
Surface meteorology and solar energy
- SVR
Support vector regression
- SWH
Solar water heating
- Trans.&Distr
Transition and distribution
- TNB
Tenaga nasional berhad
- UNFCCC
United nations framework convention on climate change
- WOS
Web of Science
Units
- GW
Gigawatts
- MW
Megawatts
- EJ
Exajoule
- TWh
Terawatt hours
1. Introduction
Climate scientists are generally in agreement that changes in the Earth's climate is directly attributable to greenhouse gas emissions [1]. Given that heat and electricity comprises 25 % of such gases [2], expanding RE resources is critical to check emissions and combat climate change. Globally, RE resources are growing at an unprecedented rate and represent about a third of overall electricity inputs. According to IRENA [3], 2022 had the most significant increase in RE capacity to date,1 due mainly to the expansion in solar and wind energies and reduction in fossil fuel electricity generation in several major economies.2
The increasing trend in RE capacity has led to revisions in national energy planning strategies towards such energy expansion. There is much RE capacity enhancement potential that could help restrict increases in global temperatures to 1.5 °C above the pre-industrial benchmark. Due to their locations and RE potential, developing countries especially those in Southeast Asia have begun to strengthen RE efforts in the coming years [[4], [5], [6]]. Of the Southeast Asian economies, Malaysia is worth examining due to the large share of natural gas and coal in its energy mix and its initiatives for enhancing RE and reducing GHG emissions. This is reflected in the country's national energy policy (2022–2040) which seeks to increase the share of RE to 31 % of the power generation mix by 2025 [7].3
Fossil fuels represented more than 95 % of Malaysia's total primary energy mix in the past decade, though her large natural gas reserves have made the country a major exporter of the resource in the ASEAN region. Fig. 1 on Malaysia's total primary energy supply by different energy types shows the increasing share of coal, natural gas, and crude oil. With limited reserves, becoming a net importer of oil and gas is inevitable [7], and the achievement of RE targets could have an adverse effect on its economic growth and welfare. Furthermore, the country has provided direct and indirect fuel subsidies to stimulate economic growth and protect social welfare. In 2021, the Glasgow climate agreement at the COP26 called upon nations to gradually reduce their reliance on coal power and inefficient subsidies for fossil fuels [8].
Fig. 1.
Total primary energy supply (EJ).
Given the complex circumstances and interrelationships, Malaysia should seriously explore energy transition in the power generation sector by expanding RE to reduce emissions from fossil-based power plants. This change in the generation mix may generate conflicting public concerns especially if the output from electricity and other energy intensive sectors declines and the price of electricity increases. As a critical intermediate input, any increase in electricity costs will raise the prices of other commodities as well as impact overall economic output, trade balances, and emissions. In essence, the energy trilemma has long posed a challenge for the constantly-evolving electricity supply industry in Malaysia thus necessitating prudent decision-making and trade-offs in balancing energy equity, environmental sustainability and energy security issues. This makes it useful to develop a quantitative model that assesses all these factors and the impact of such an energy transition on Malaysia's power sector.
This paper analyses the economic and environmental impacts of an expansion in RE use, the rationalization of fossil fuel subsidies on electricity output and costs, external trade, sectoral effects, and the demand and cost effects on other energy intensive sectors and CO2 emissions. To do this, a computable general equilibrium model using a disaggregated and updated electricity sector database is applied. A baseline scenario is developed for 2022 and a counterfactual analysis performed up to 2025. The main objective of the paper is to assess the economic and environmental impacts of Malaysia achieving its 2025 renewable and sustainable energy goals in the generation mix. In addition, it introduces different scenarios on Malaysia's energy sector including BAU (business as usual), fossil fuel subsidy reforms and RE expansion, and differentiates and compares the potential impacts on Malaysia's economic and environmental variables. Specifically, the research questions are: i) what are the economic, environmental and welfare impacts of achieving the 2025 renewable and sustainable energy targets? and ii) how would the results change if a RE expansion policy is complemented with fossil fuel subsidy reforms? From the empirical and policy perspectives, this study adds to the current literature by including all RE types, coal and natural gas trade-offs, and fossil fuel subsidies. Table 1 summarizes the novelty of the paper.
Table 1.
Critical review of literature and novelty of this paper.
| Previous Studies | Current Study | |
|---|---|---|
| I | Subsidy removal without capturing RE technologies, declines in GDP growth and welfare | Captures fossil fuel and RE linkages within a CGE model to show efficiency improvements |
| II | Lack of real data for natural gas subsidies | To avoid overestimating the impacts of subsidy rationalization and to capture forgone natural gas revenue, real data on natural gas energy subsidies used by the electricity sector is required |
| III | Lack of complete domestic and imported refined oil product subsidy values in the electricity generation, transportation, and household sectors | Refined oil products are allocated to different users at different subsidy rates; to more closely replicate the real situation requires differentiating rates among the various users |
| IV | Actual power generation energy mix | To capture real energy consumption data, Malaysia's power generation mix in this CGE model consists of 38 % natural gas, 51 % coal, 3 % oil, and 9 % renewablesa |
| V | Do not capture linkages between energy trade and consumption | Any subsidy rationalization research in Malaysia needs to capture imported coal, refined oil products and forgone revenue from natural gas exports to more accurately estimate the cost of subsidy removal |
| VI | Electricity generation, transmission and distribution | Different production nested levels need to be added to simulate a relatively close condition for power generation |
| VII | No differentiation between production and consumption subsidies | Production and consumption subsidies are differentiated: coal, refined oil products and gas fueled generators receive subsidies for corresponding fuel types and households, while other manufactures and energy industries receive refined oil products' consumption subsidies |
Including solar PV, hydro and other renewables such as biofuels, waste, geothermal, and tidal technologies.
Source: Current study
As shown in Table 1, the study adds to the current literature on Malaysia in different ways. First, the paper utilizes more recent database including RE and specific fossil fuel subsidy data for Malaysia and the rest of the region to accurately capture the cost of subsidy reform policies. Second, the modelling and disaggregation of electricity generation and transition distribution is in line with the actual and current situation in Malaysia's power sector. Third, it specifically includes the natural gas and petroleum refinery product subsidy to the power generation sector. Fourth, before conducting the policy simulations, the BAU scenario is run and the database updated to the year 2022. Finally, fossil fuel production and consumption subsidies have been disaggregated to avoid over-estimating the cost of removing them.
The rest of the paper is organized as follows: Section 2 provides a background on Malaysia's electricity generation mix, installed renewable energy capacities, emission reduction targets and energy subsidies. Section 3 presents a systematic review of the literature followed by an empirical model description and a database and scenario specification in Section 4. The results and discussion on baseline and different policy scenarios are described in Section 5, and Section 6 concludes and provides policy implications. More specifically, the paper first illustrates the energy mix in Malaysia including a background on fossil fuels and RE shares. Further, the contribution of fossil fuels and the importance of RE expansion are discussed. Next, the importance of fossil fuel subsidy reforms before implementing any RE expansion scenario have been highlighted. Next, a systematic review of the literature is discussed before analysing the economic and environmental impacts of different scenarios. In the empirical analysis section, 3 simulations and 6 scenarios (BAU and policy) are conducted to model the actual fossil fuels situation, RE shares and the government's 31 % RE share target. Finally, the impacts of different policy scenarios are presented and compared.
2. Background on emissions, energy sector structure and renewable energy
2.1. Emission reduction targets and plans
Under the Paris Agreement [11] and as a signatory to the COP on UNFCCC, Malaysia committed itself to reducing its GHG emissions intensity by up to 45 % of GDP by 2030 through the use of clean, sustainable, and RE.4 Further, the government has pledged to achieve a net zero emissions target by 2050 [7]. Table 2 depicts Malaysia's CO2 emission abatement targets.
Table 2.
Malaysia's emission reduction targets and plans.
| Year | Policy/Target | Source |
|---|---|---|
| 2015 | Malaysia's INDC to the UNFCC | 45 % reduction in GHG intensity of GDP by 2030 relative to 2005 [12]. |
| 2016 | Net zero emitter by 2050 | PETRONAS [13] |
| 2020 | Emission abatement | PETRONAS reducing emissions from assets [13] |
| 2021 | Unconditional target to 45 % | Approved by the cabinet [14,15] |
| 2021 | Carbon neutral by 2050 | Stop building new coal-fired power plants post 2040 [16] |
| 2021 | Commitment to phase out coal by 2040 | CIMB commerce international merchant bankers berhad |
| 2021 | Net zero by 2050 | TNB to reduce its emission intensity by 35 % [17] |
| 2022 | Net zero by 2050 | Permodalan Nasional Berhad (PNB) [18] |
| 2022 | Net zero by 2050 | Khazanah Nasional [19] |
| 2022 | BCX to trade voluntary carbon credits | Bursa Malaysia [20] |
Note: Sources are shown in column 3 of the table.
2.2. Power generation mix in Malaysia
As Fig. 2 (panels a and b) shows, fossil fuels comprising mainly coal and natural gas dominate the power generation capacity in Malaysia while most RE capacity is based on hydropower. As of 2020, RE represented 22 % of total installed capacity (panel a).
Fig. 2.
Malaysia's power generation capacity and generation, 20205.
Source [21]:
Fig. 3 depicts the trend in Malaysia's electricity generation mix. In 2019, around 80 % of total electricity was generated from fossil fuels compared to about 90 % in 2010. Coal's contribution increased from 34 % to 43 %, and has becomes a dominant source, while natural gas also showed an increasing trend. The annual growth in electricity demand has necessitated an increase in coal imports. Also, the share of hydropower reached 15 % in 2019 from 6 % in 2010 while renewables comprised around 17 %.
Fig. 3.
Electricity output (TWh) by energy sources.
As its marginal cost is low compared to other fossil fuels, coal's contribution reached 56 % in 2021 (37 % in 2020), displacing natural gas. The trends in sectoral CO2 emissions match the contributions of different fossil fuels in Malaysia's energy mix. As depicted in Fig. 4, the electricity sector has the highest contribution to overall CO2 emissions as well as shows an upward trend, followed by transport sector.
Fig. 4.
Malaysia's CO₂ emissions by sector (Mt).
Source: Author's elaboration based on IEA [22,23], EDGAR [24].
In terms of contribution, Table 3 shows that RE generation levels are inadequate to significantly impact fossil-based power plants.
Table 3.
Malaysia capacity mix – percentage of total.
| Capacity Mix (2020) | Capacity Mix 2025 (BAU) | Generation Mix (2021) | Generation Mix 2025 (BAU) | |
|---|---|---|---|---|
| Gas | 36 | 37 | 24 | 24 |
| Coal | 37 | 32 | 56 | 54 |
| Oil | 3 | 3 | 0.1 | 0.1 |
| Hydro | 16 | 14 | 16 | 15 |
| RE | 8 | 14 | 4 | 7 |
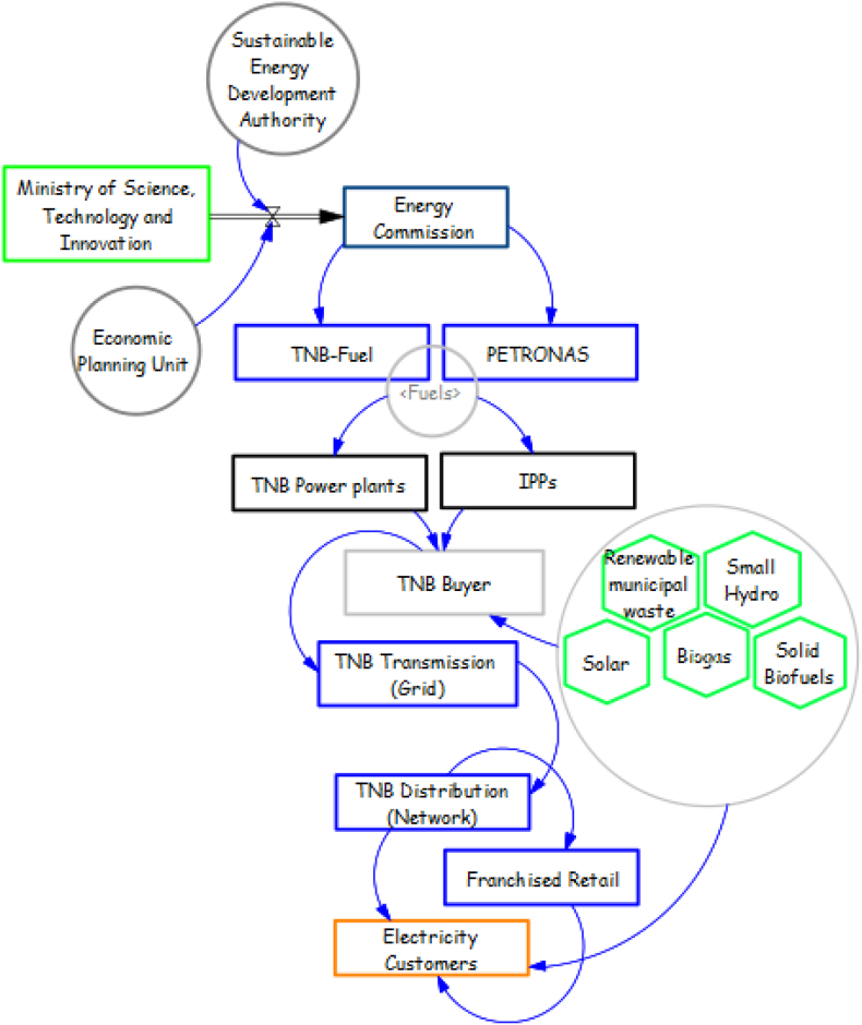
Fig. 5 depicts Malaysia's electricity generation and transmission systems with IPPs and TNB dominating electricity capacity. The transmission and distribution of electricity is also attributed to TNB. Therefore, it is important to disaggregate the electricity generation and transmission sectors when modelling Malaysia's electricity sector.
Fig. 5.
Malaysia's electricity generation and transmission process.
Source: Author's elaboration
2.3. Malaysia renewable energy capacity and targets
According to IRENA data [27], total installed RE capacity in Malaysia was around 8.9 GW in 2021, dominated by hydropower and followed by solar power. Altogether, 68 % of total RE from hydropower was connected to the transmission grid, while 1780 MW was attributed to solar PV. The installed capacity for solid biofuels and biogas reached 774 MW and 120 MW, respectively in the same year. Compared to other developing countries, the study conducted by Mahdavi and Vera [28] shows that rainfall, natural droughts and global warming led to a pronounced increase in the contributions of wind and solar compared to hydropower sources, although the latter still dominates the country's RE and sustainable energy mix. In other words, due to economic and technical issues, the development of solar and wind resources in other countries faces various challenges [28]. There are limited resources available for producing wind energy in Malaysia due to its geographical location. As such, hydropower dominates Malaysia's total installed renewable energy capacity compared to other forms of RE (Fig. 6). The provision of fossil fuel subsidies threatens the expansion of RE in Malaysia power generation sector.
Fig. 6.
RE installed capacity in Malaysia (GW).
Source: IRENA [27].
2.4. Energy subsidies in Malaysia
Fig. 7 shows estimated energy subsidies in Malaysia. Petroleum products and LPG are directly subsidized, and such subsidies provides incentives for smuggling [29]. The subsidy for natural gas used for power generation is shown as forgone revenue. Electricity tariffs in Malaysia, the lowest among neighbouring countries, are aimed at keeping the cost of living low. However, as a result of the global increases in the price of coal, oil and natural gas, it is expected that energy subsidies will rise significantly to meet demand.
Fig. 7.
Malaysia's energy subsidies (billions MYR).
3. Literature review
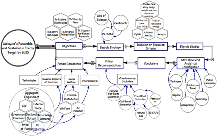
Issues related to RE expansion in developed nations have been highly explored in the existing literature [[33], [34], [35]]. However, developing countries specifically those in Southeast Asia have received little attention although their geographic locations may produce more significant results. Furthermore, evaluating the effects of RE is useful since it has the potential to foster a higher level of approval among nations that are still in the developing stage. It will facilitate decision-makers in communicating the positive aspects of RE to their populations. This review addresses two question: (i) whether there is sufficient evidence supporting Malaysia's ability to achieve its RE target by 2025; and (ii) the technologies and techniques that have been applied by researchers to address RE expansion in Malaysia. Fig. 8 depicts the literature review process.
Fig. 8.
A schematic view of the literature review process.
Source: Author's elaboration
Malaysia has established a series of new targets to become a low carbon economy and to expand RE's share in electricity generation. Fig. 9 illustrates the time series of Malaysia's plans and policies to encourage RE expansion together with trends in the publication of papers. As shown, the number of published papers increased significantly from 2015 in tandem with the introduction of different policies and measures to develop RE and address GHG mitigation efforts. This is mainly due to the Malaysia's contributions toward the UNFCCC's reduction targets and guidelines for developing countries.
Fig. 9.
Malaysia's policies to encourage RE expansion and publication trends.
Source: Author's elaboration
3.1. Search strategy based on web of science and Geofacets
The SCI-EXPANDED and SSCI from WOS have been used as the main data sources. Further, the Geofacets database is added in selecting empirical papers.6 Another reason for selecting WOS and Geofacets data sources is due to the quality of the studies.7 Fig. 10 depicts the review protocol as adopted from PRISMA guidelines.8 As shown, it includes studies from 2015 to 2023. Keywords, titles, or abstracts on RE, green energy, clean energy, or alternative energy and Malaysia generated a total of 132 source documents though many were unrelated to Malaysia's cases. Further searches produced 12 papers of which 2 were not on Malaysia and 1 was a pure review paper. The other 9 collected for this study included 8 scientific reviews and 1 empirical study with an engineering model. Table 4 depicts the inclusion and exclusion criteria.
Fig. 10.
A schematic view of the review protocol.
Source: Author's elaboration based on PRISMA protocol
Table 4.
Systematic review's inclusion and exclusion criteria.
| Criteria | Inclusion | Exclusion |
|---|---|---|
| Publication date | Publication from 2015 to 2023 | Publications before 2015 |
| Geographic location | Malaysia cases | Cases not specialized in Malaysia, such as Indonesia or Asian Countries |
| Language | Language in English | Language not in English, such as in Spain or Indonesian |
| Publication type | Published articles | Proceeding papers |
| Relevant topic | Directly related with the topic of renewable energy | Not related to the research topic, such as fuel energy, thorium |
| Quality of the studies | Scientific reviews and empirical studies have study design, sample size, and statistical analysis | Pure literature reviews |
Source: Current research
Most empirical studies focused on cases from Annex I and developed countries. There were fewer studies on achieving RE targets in Non-Annex I and, most importantly, in emerging economies facing different complexities in terms of energy security, emissions and RE share targets, and providing energy subsidies, such as Malaysia.
3.2. Results of the systematic review
Table 5 depicts the publication's categorization from both sources. In line with Fig. 10, the final search results in this study from Geofacets and WOS was 64 involving 39 empirical studies and 25 scientific reviews. Of the 9 RE papers from Geofacets, the source title of 8 scientific reviews is RSER, while in WOS it is more diversified.
Table 5.
Categorization of publications from WOS and Geofacets.
| Description | Geofacets | Web of Science |
|---|---|---|
| Total Number of Publications 2015–2023 | 9 | 57 |
| Number of Scientific Reviews from 2015 to 2023 | 8 | 19 |
| Number of Empirical studies from 2015 to 2023 | 1 | 38 |
| Total number of reviews from RSERa | 8 | 12 |
It worth to mention that most of the previous systematic reviews exclude the review papers from their results; While closer observations of the search results show that papers published by RSER are not just review papers and there are also empirical studies worth of investigating. To address this concern, this study includes the review papers from this source title in the second inclusion round.
Source: Author's elaboration based on JCR 2022
3.3. Discussion on technologies addressed in the literature
An analysis of the technologies applied in the literature reveals that most of the papers considered all types of RE technologies [[36], [37], [38], [39], [40], [41], [42], [43]]. For the emerging stages of new technologies, Lim et al. [44] focused on marine technology while Aziz et al. [[45], [46], [47], [48], [49]] worked on biogas. Later, Kumaran et al. [50] focused on biogas from waste and reviewed its potential for various wastewater treatment and waste management industries to support RE targets. Abdeshahian et al. [51] analyzed biogas potential from organic waste obtained from farm animals and slaughterhouses. Recently, Lo et al. [52] discussed the impacts of six quantifiable uncertainties on biogas from biomass, including availability, quality, transportation costs, market demand, price fluctuations and wages. Behrouzi et al. [[53], [54], [55], [56]] focused on hydropower technology as well as the potential for hydrokinetic energy in the world and Malaysia Behrouzi et al. [53]. The only review paper focusing on fuel cell technology is by Zakaria et al. [57]. Jing et al. [58] presented a financial evaluation of SWH technology based on cost benefit and payback periods. The results of the review highlighted that although advancements in technologies are ongoing and cutting-edge technologies have been investigated, studies have focused on determining potential RE resources in Malaysia. Also, there is a lack of quantifying data on the availability of sources on RE share targets and the potential impact on the Malaysian economy.
3.4. Discussion on techniques applied in the literature
A core debate on sustainable energy development is on the techniques that will support strategies for achieving RE targets. Kardooni et al. [59] identified the most important barriers to RE and their potential interactions and developed a questionnaire to investigate the factors influencing its acceptance. They concluded that governments should lead in overcoming the barriers to RE sustainability. Ahmed et al. [60] developed an optimization mixed integer linear programming model for effective landfill gas utilization. Fadaeenejad et al. [61] identified the slope of PV panels for three villages without electricity using an optimization model, while Heng et al. [62] investigated the potential use of a residential grid-connected photovoltaic system. Lim et al. [44] suggested appropriate FiT rates based on the net present value approach. Basri et al. [63] presented a panoramic overview of the Malaysian energy sector, the energy policy revolution, and the power sector's expansion strategy towards securing sustainability while Petinrin and Shaaban [41] identified the potential of available RE resources. Goh et al. [64] applied the Mycielski algorithm and K-means clustering in Kudat, Malaysia on wind resources and analyzed the results using Weibull analysis to obtain the most probable wind speed. Using an optimization model, Izadyar et al. [65] identified potential areas for hybrid energy in Malaysia which included solar, the wind and micro hydropower. Shezan et al. [66] applied an optimization model for hybrid energy in analyzing the performance of an off-grid PV-wind-diesel-battery hybrid energy system for a remote area in the state of Selangor.
Applying econometrics, Gill et al. [67] investigated the presence of the EKC for Malaysia and examined the potential for RE sources. Further, Bekhet and Othman [68] introduced the EKC cubic polynomial functional form and RE into the base model. Mohd Saupi et al. [69] developed an estimating regression equation to determine the daily average water levels and velocity in unregulated rivers. Kardooni et al. [70] explored public opinions on climate change and RE. Alghoul et al. [71] applied an optimization model to assess the role of existing roofs of fuel stations for deploying solar assisted electric vehicle charging systems. Takeda et al. [72] provided a quantitative analysis of RE effects on the electricity supply chain through a social life cycle assessment method. Zulkifli et al. [73] assessed producing biogas from municipal solid waste. Islam et al. [74] performed a techno-economic analysis of concentrating solar power technologies for Malaysia using the NASA SSE archives. Md Saad and van der Weijde [75] applied a two-stage transmission and generation expansion planning model with a distribution network hosting capacity assessment, which allows for the inclusion of detailed distribution network constraints. Using a qualitative interview method, Tengku Hamzah et al. [76] captured the outlook for critical factors in carbon trading implementation in the palm oil industry. Khamis et al. [77] used segmentation and regional techniques to locate optimal sites for RE installation site in remote areas. By applying econometrics, Bello et al. [78] investigated the causal dynamics between hydroelectricity consumption and economic growth by incorporating human capital as an additional regressor.
The optimization model used by Anang et al. [79] analyzed the performance of a grid-connected rooftop solar PV system. Chachuli et al. [80] explored the performance of R&D activities on different renewable energy resources using data envelopment analysis. They also investigated the effect of RE transition operational policies through static and dynamic analyses and evaluated the performance of the country's operational policies including small RE power, FiT, large-scale solar photovoltaics, and net energy metering Chachuli et al. [81]. Rahmat et al. [82] used an optimization and computational simulation method equipped with HOMER to determine the best RE technology combinations for several scenarios in Malaysia. Rashidi et al. [83] discussed the scenario for different types of biomass energy and biomass related environmental policy. Using the questionnaire survey method, Zainal Ariffin et al. [84] suggested that consumers' concerns and knowledge of RE were positively related in paying a premium for such energy.
Applying econometric models to analyze the relationship between the economy and RE, Afroz and Muhibbullah [85] demonstrated that a reduction in RE consumption accelerates economic growth whereas that for NRE decreases economic growth. Using an optimization model for a hybrid grid, Badruhisham et al. [86] investigated the integration of a hybrid BM-Solar PV-Wind off-grid microgrid comprising a PI controller as the voltage control based on an actual input database at a location in a small rural town to support the voltage stability of the system. Employing the Bootstrap ARDL model, Suki et al. [87] explored the role of green innovation and RE on carbon emissions and economic growth. The three machine learning approaches of GPR, BTs, and SVR were applied by Hanoon et al. [88] to predict weekly wind speeds. Applying an ARDL model, Mohamed Yusoff et al. [89] investigated the macroeconomic variables influencing the share of RE. Babatunde et al. [90] used an agent-based model to simulate different scenarios to explore the role of RE policies towards emission reduction in the energy sector. Islam et al. [91] investigated the techno-economic and feasibility aspects of a 10-MW floating solar PV system. Chatri et al. [38,92,93] showed that though RE production could help reduce Malaysia's CO2 emissions it would create economic distortions. Nevertheless, they found that RE production levels were inadequate to achieve CO2 emission targets because of the high dependency on fossil fuels.
3.5. Conclusion on systematic literature review
The systematic literature review offers some important insights. First, although many papers explored the potential of RE production through different technologies and techniques, they failed to conclude that Malaysia could achieve its RE targets by 2025 or 2030. Second, as RE expansion efforts will affect NRE resource allocations, there is a need to use a quantitative model that captures both types of resources in the power generation structure. Third, based on the actual scenario in Malaysia, electricity generation, transmission and distribution structures need to be addressed as separate sectors. Fourth, equipping reviews and analytical frameworks with empirical results and evidences will increase their credibility and aid policy makers in actualizing transformation aspirations into RE expansion. Fifth, as the abolition of energy subsidies results in less efficiency in the short and long runs [94] and due to the existence of the green paradox [95], RE expansion scenarios need to be complemented with NRE subsidy rationalization policies. Finally, most of these studies have limited sectoral coverage and do not account for interlinkages between different markets arising from changes in the electricity sector. Fig. 11 shows the research gaps identified from the systematic review of the literature.
Fig. 11.
Schematic view of identified research gaps.
Source: Author's elaboration
Based on the research gaps, this paper seeks to quantitatively find the direction and magnitude of the impacts of changes in electricity generation mix on the macroeconomy and emissions in general and the electricity sector and commodity prices in particular. To capture all these aspects, a CGE model is applied and different scenarios tested empirically for evaluating how RE expansion would affect CO2 emissions, output, the intermediate and primary factor markets, external trade, and other economic variables.
4. Empirical investigation based on a computable general equilibrium model
4.1. The computable general equilibrium model
Analyzing the impact of RE expansion on the economy, environment, power generation sector, and prices in Malaysia will require a comprehensive framework with a detailed disaggregation of the electricity sector into generation technologies, distribution and transition, and external trade linkages need to be employed. To do this, a multi country CGE model with these specifications is employed. The GTAP model [96,97] extended with electricity is utilized as the base. The CGE modelling approach has received much attention in recent years owing to its advantages and capabilities in capturing the macro and micro impacts of different energy policies [98]. MMRF-Green [99] and Monash-Green [100] models have been developed for Australia. The different CGE models, and GTAP-E [101] and GTAP-E-Power [96] models have global trade and institutional economic linkages and energy-environment relationships at the same time. These features make the latter more useful for analysing the economic and environmental impacts of different energy policy scenarios and take into consideration the need for model modifications and extensions and database updating before implementation [102]. for US [103], for Vietnam [104], for China [105], for Japan and [106] for Germany build on this model to assess the impacts of different energy and environmental policy scenarios. To date, no available study has applied this model to analyze the economic and environmental impacts of different energy policy scenarios for Malaysia.
Before performing the policy analysis, the baseline projection for all countries and regions is constructed incorporating structural changes at different levels (national, regional and global). Based on the updated database, CGE framework and empirical analysis, this paper contributes to the empirical and policy literature by estimating the impacts of the transition in the electricity sector through 2025 for Malaysia. The Supplementary Tables S1 and S2 show the countries/region and sectoral disaggregation, respectively. Table S3 depicts the description of the main parameters applied in the model simulations. It should be noted that in order to simulate the potential changes in trade patterns between Malaysia and its partners, the model and database captured the world economy. Therefore, beside the empirical and evidence contributions of this paper, the modelling contribution of the analysis mainly refers to model database updating and policy simulation/variable settings. The Supplementary Tables S4 and S5 show the important quantity and price variables of the model. In regard to policy analysis of the paper, the Supplementary Table S6 depicts policy variables that have been impacted in the corresponding simulations.
Fig. 12 shows the nested of production aspect in this paper according to Refs. [[96], [97], [98]]. In line with the existing electricity sector structure in Malaysia and following the national electricity sector [96], electricity generation is differentiated from transition and distribution. Generation itself is disaggregated into peak load and base load technologies using the CES functional form. As power generation in Malaysia relies heavily on coal, natural gas, oil, and RE, this functional form will prevent an overestimation of costs in the policy scenarios.
Fig. 12.
The nested of production.
4.2. Benchmark data preparation and policy scenario specifications
The simulation in this study covers two periods: (i) from 2017, the base year for the GTAP 11 database [99], to 2022; and (ii) from 2023 to 2025. GDP growth is taken from The World Bank [100]. GDP growth data for 2023 to 2025 is adopted from the World Economic Outlook published by the IMF [101]. Population size, growth rates, and projections till 2025 are from UN data [102].9 Labour force growth is based on employment data from ILOSTAT [103] and Higashi et al. [104]. The regions include China, Malaysia, Indonesia, East Asia,10 SE Asia,11 and the Rest of the World. Table 6 describes the contents of 3 simulations and 6 scenarios. To closer replicate the scenario design with the actual situation in Malaysia, the simulation period is up to 2025 of the country's national energy policy time frame (2022–2040) for raising RE's share of the power generation mix to 31 % by 2025 [7].
Table 6.
Contents of simulations and scenarios.
| Contents of simulation and scenario | |||
|---|---|---|---|
| Simulation I (2017–2022) | The basic closure is changed by setting the intermediate technical change variable as endogenous and the variable GDP quantity index (expenditure-side) as exogenous for all regions. Variable Expand treated as exogenous to attain the targeted GDP growth rate endogenously.a Labor force and the population variables have been shocked accordingly. | ||
| Simulation II (2023) | Uses the basic closure, by setting the growth rate of productivity, capital stock obtained from the former simulation, and the growth rate of labor force and population; Then the database is updated the data from 2017 to 2022. | ||
| Simulation III (2023–2025) | Scenario I: Baseline | Shocks are given only for real GDP, population, skilled and unskilled labor force for all regions; without setting for power sectors to all regions. The Malaysia'scolor="#FBFBFB;"> %power generation mix consisted of 38 percent natural gas, 51 percent coal, 3 percent oil, and 9 percent renewables.b | |
| Scenario II:* Coal-dominated |
To Malaysia, shocks are given for real GDP, population, labor force and, the Malaysia's power generation mix consisted of 23 percent natural gas, 64 percent coal, 3 percent oil, and 10 percent renewables by 2025. | ||
| Scenario III:* MyRER 2025c |
To Malaysia, shocks are given for real GDP, population, labor force, and the Malaysia's power generation mix consisted of 42 percent natural gas, 29 percent coal, 3 percent oil, and 27 percent renewables by 2025. | ||
| Scenario IV:* COP26 | To Malaysia, shocks are given for real GDP, population, labor force, and 30 percent reduction in electricity generated from coal power plants; | ||
| Scenario V:* Fossil-fuel subsidy removal | To Malaysia, shocks are given for real GDP, population, labor force, and complete removal of electricity generation output subsidy paid to coal, gas and oil-based power plants; and fully removal of oil products consumption subsidy received by gas and oil power generators; | ||
| Scenario VI:* Fossil-fuel subsidy removal plus RE generation subsidy |
To Malaysia, shocks are given for real GDP, population, labor force, and complete removal of electricity generation output subsidy paid to coal, gas and oil-based power plants; and fully removal of refined oil products consumption subsidy received by gas and oil power generators; and 20 % renewable electricity output subsidy.d | ||
*Shocks are given for real GDP, population, and labour force without setting for power sectors to all regions other than Malaysia.
See Francois et al. (1996) for more details.
Including solar PV, hydro and other renewables such as biofuels, waste, geothermal, and tidal technologies.
Under MyRER, the government has set an ambitious target of renewable energy providing 31 percent (13 GW) of the nation's energy needs by 2025.
This is in line with Malaysia aims to increase renewables, excluding hydropower, to 20 percent of the generation mix by 2025.
Source: Current research
The simulations in this study provide no shocks to nuclear, wind and peak hydro power technologies, as there is no available data in the database. The results reported here are obtained using the GEMPACK economic modelling software [106]. Fig. 13 shows the simulation process for constructing the baseline and for running the policy scenarios.
Fig. 13.
Simulation and scenario design.
Source: Author's elaboration
5. Results and discussion
5.1. Macroeconomic effects
Fig. 14 shows the exogenously projected growth in GDP for all regions for the 3 simulations and 6 scenarios. Malaysia's average annual GDP increased by 3.5 % for the first period and is projected to increase by 4.2 % annually on average from 2023 to 2025. Its annual population growth rate was 1.2 %. In the BAU scenario, compared to all regions, Malaysia's coal and gas base load and oil and gas peak load generators received output subsidies.12 Further, gas and oil power generators also received a refined oil products consumption subsidy. This is in line with the actual situation of Malaysia's power generation depicted by Ref. [10].
Fig. 14.
Baseline GDP growth for all regions.
Source: Simulation results
The results from the BAU scenario depict that compared to other regions, Malaysia can enhance its competitiveness in the electricity sector when there is a reduction in the production cost of electricity in the baseline case [107]. This is seen in the 6.2 % increase in its export output from the electricity sector compared to 2 % and 4.6 % for Indonesia and other South East Asian countries, respectively. Also, providing output and consumption subsidies will reduce Malaysia's electricity imports by 1.5 % compared to a 3 % increase for Indonesia and 2.1 % for other countries in South East Asia. The 3.27 % output increase in the electricity transmission and distribution sector also shows that overall electricity production is likely to increase.13 This shows that meeting the CO2 reduction target will be a challenge if policies on the use of fossil fuels for generating electricity are implemented without any changes in the electricity mix. This is in line with the results for other developing [108] and developed economies [109]. Table 7 shows the macroeconomic, welfare and emission effects of the different scenarios.
Table 7.
Simulated macroeconomic indices under different scenarios.
| Variable | Scenario I | Scenario II | Scenario III | Scenario IV | Scenario V | Scenario VI |
|---|---|---|---|---|---|---|
| Export quantity index | 3.80 | 3.97 | 3.91 | 3.95 | 3.81 | 3.7 |
| Import quantity index | 1.55 | 1.69 | 1.64 | 1.66 | 1.54 | 1.53 |
| terms of trade | −0.36 | −0.38 | −0.38 | −0.38 | −0.36 | −0.34 |
| Household Utility | 3.26 | 3.24 | 3.24 | 3.24 | 3.26 | 3.27 |
| Per capita utility from gov't expenditure | 3.36 | 3.41 | 3.51 | 3.48 | 3.37 | 3.35 |
| Demand for net saving | 4.23 | 4.28 | 4.37 | 4.33 | 4.24 | 4.24 |
| rental rate on capital | 1.2 | 1.15 | 1.2 | 1.14 | 1.17 | 1.33 |
| CO2 Emission | 1.3 | 5.15 | 4.7 | 5.35 | 1.39 | 0.42 |
| EV ($ US Million) | 12,649.87 | 12,597.37 | 12,613.59 | 12,595.63 | 12,649.75 | 12,683.87 |
| Change in Trade balance ($ US Million) | 4119.26 | 4200 | 4170.19 | 4227.43 | 4176.01 | 3959.88 |
*Numbers are in percentage change (%) unless otherwise stated.
**It should be noted that the results can be compared since GDP is constant under all scenarios.
At the macro level, the external trade simulation results show that the increase in the trade balance for 2025 is the largest under Scenario 4. This is in line with the high dependence of Malaysia's electricity sector on imported coal [110]. Based on current data, 63 % of total coal consumed in Malaysia is imported from Indonesia, of which about 92 % is used in coal-fired power plants and 7 % by energy-intensive industries. A reduction in the share of coal power plants in the electricity mix will reduce Malaysia's import volumes [111]. The change in the trade balance for Scenario 2 is mainly due to the reduction in the imports of natural gas (due to the reduced share of gas power generation to 32 %) for the energy intensive industries and an increase in imports of the coal baseload commodity as the share of coal power plants increased under this scenario. In terms of exports, the share of energy intensive industries in Malaysia's export mix is 17 % while that of other industries is 67 %. Therefore, any electricity price change will affect export volumes. By reducing the share of natural gas in Scenario 2, greater export opportunities would result as seen in the highest percentage change in the export volume index. By reducing the contribution of natural gas in gas power plants, Malaysia would benefit from higher export volumes to the East Asia region, showing that there is a trade-off between domestic consumption and supply and subsidized prices for power generation or exports [38]. In other words, the higher export and lower import volumes ensuing from the reduction in power generation using coal (Scenario 4) and gas (Scenario 2) and increasing RE contributions (Scenario 3) would lead to a larger trade balance and a positive potential effect on Malaysia's real GDP. These results confirm the efficiency improvement in resource allocation after subsidy rationalization [[112], [113], [114], [115]].
In terms of impacts of the different scenarios on household welfare, the results show that the increased RE share in power generation would enhance household welfare. This is in line with benefits and welfare gains resulting from trade and price effects after subsidy rationalization of fossil fuels and an RE subsidy [116,117]. Household utility increases most in Scenario 6, compared to other scenarios. Changes in welfare in terms of EV with a largest positive value show that under Scenarios 3 or 6, a fall in the price of electricity translates into an increase in incomes that would give consumers the same additional utility as if the drop did not occur. Due to the high reliance on coal fired plants, Scenario 4 provides the lowest positive change in EV as the percentage change in electricity prices is the highest. Further, results show that after removing coal, gas, and oil power plant subsidies in Scenario 5, the per capita utility of government expenditure is positively affected showing the highest percentage change. This is due to more efficient resource allocations after removing the subsidies [113]. This is in line with the results for demand for net savings [118], whereby a decrease in the share of subsidized coal and an increase in RE will produce an increase in net savings.
The simulation results on capital returns show that due to the RE development scenario, the likely increase in demand for capital would lead to higher returns as RE technologies are capital rather than labour intensive [119]. The comparison of total CO2 emission between scenarios show that the smallest increase would be achieved under RE production subsidy and fossil-fuel subsidy removal (Scenario 6). It is worth noting that as no CO2 mitigation policy is used, emissions increase in all scenarios due to the substitution effect. An important result of the percentage change in total CO2 emissions shows that for Malaysia they are mainly due to the consumption of natural gas and refined oil products. This is confirmed by the results for fuel-specific emissions.
5.2. Environmental effects
Fig. 15 shows the simulation results of the percentage change in CO2 emissions by fuel type. As natural gas and refined oil products are subsidized, scenarios without subsidy removal show higher increases in emissions, while in Scenarios 5 and 6 when subsidies increase for power and RE electricity generation fuels, CO2 emissions also increase but only slightly. The results show that without any CO2 mitigation policy or the removal of subsidies for refined oil products consumption, environmental targets would be achieved as the electricity generation mix is dominated by coal and subsidized gas. The increase in coal-based emissions under Scenario 2 was expected as in this case coal dominates the electricity mix. In Scenario 3, coal power plants cannot adjust readily to demand fluctuations due to technical limitations as it provides a base amount of generation during the day, but is not competitive in meeting spikes in demand or peak demand. On the other hand, gas and oil power generators can adjust operations quickly and are more competitive in meeting peak demand needs [96].
Fig. 15.
Carbon dioxide emissions by fuel type (percentage change).
Source: Simulation results
5.3. Sectoral effects
Table 8 shows the simulation results of the changes in electricity generation from different power generators. In Scenario 1, where shock values concern only GDP, labour force, and population growth rates, the share of each power source is not much different from that in 2021. As coal, gas and oil-based power plants benefit from output subsidies and gas and oil power generators receive refined oil product consumption subsidies, Scenario 1 has almost all prices having negative signs. In subsequent scenarios, due to the substitution effect and in order to meet total electricity demand, the magnitude and direction of change by generators vary in line with subsidy receipts [112]. In the coal-dominant scenario, the price of coal fired plants experienced larger negative percentage changes while gas generators saw an increase in prices. With the increase in the share of RE generators, Scenario 3 shows the price reduction effect in these technologies while fossil-based generators show an increase. Scenarios 4 and 5, after subsidy removal, show an increase in the price of oil-based generators while that for RE generators experienced a reduction.
Table 8.
Simulated electricity production price.
| Scenario I | Scenario II | Scenario III | Scenario IV | Scenario V | Scenario VI | |
|---|---|---|---|---|---|---|
| Coal base load | −5.14 | −17.75 | 67.2 | 40.45 | −5.11 | −5.12 |
| Gas base load | −6.84 | 37.33 | 3.58 | −6.96 | −6.07 | −6.1 |
| Hydro base load | −1.46 | −2.43 | −46.1 | −1.46 | −1.47 | −21.1 |
| Other base load | −6.19 | −2.48 | −41.49 | −6.64 | 4.31 | −16.51 |
| Gas peak load | −7.38 | 67.92 | −5.45 | −7.75 | −6.54 | −6.55 |
| Oil peak load | −10.31 | −43.38 | 16.89 | −11.13 | 10.17 | 10.17 |
| Solar peak load | −1.45 | −33.14 | −67.75 | −1.5 | −1.46 | −21.09 |
Source: Simulation results
For a closer look at the utility and EV improvement effects under different scenarios, Table 9 shows the demand for electricity and other energy composite commodities. The increase in the prices of electricity and other energy intensive commodities reduced their demand. By raising the RE share in the electricity mix, demand would increase relatively higher (in Scenario 6) when this policy is accompanied by subsidy removal and would lead to more efficient resource allocation.
Table 9.
Simulated private consumption demand for composite commodities.
| Commodity/Scenario | I | II | III | IV | V | VI |
|---|---|---|---|---|---|---|
| Electricity Trans.&Distr. | 4.99 | −1.38 | −9.09 | −6.44 | 4.4 | 5.68 |
| Energy intensive industries | 5.05 | 5 | 4.98 | 4.98 | 5.04 | 5.07 |
| Composite energy sub-utility | 6.31 | 4.65 | 2.52 | 3.26 | 6.16 | 6.51 |
| Composite base load power generators | 4.29 | 11.24 | −15.15 | −12.73 | 4.43 | 6.37 |
| Composite peak load power generators | 7.18 | −32.33 | 12.84 | 16.31 | 4.33 | 3.54 |
| Other Industries | 4.07 | 4.07 | 4.1 | 4.09 | 4.07 | 4.08 |
| Other services | 4.89 | 4.89 | 4.91 | 4.9 | 4.89 | 4.9 |
Source: Simulation results
Table 10 shows the sales of different commodities in the context of household demand and welfare analysis. By moving from gas to coal generation technology, output demand from coal and oil generators would increase due to the subsidized prices offered. As the share of RE increases in Scenario 3, the demand for coal generators and the coal mining sector will decline. After providing subsidies for RE expansion, the sales of output for these commodities increases to meet the increased demand in electricity [96]. Apparently, in Scenario 6, gas and RE electricity generators are the main sources for meeting electricity demand. Improved resource allocation after subsidy removal results in an increase in sales for energy intensive commodities. By moving away from coal to gas generation technology, the demand for coal mining as an input for the coal-based load sector decreases while gas and RE replace its share. In line with the analysis on demand for materials, a similar analysis for primary factors such as the demand for labour by industries will shed better light on the sectoral effects.
Table 10.
Simulated domestic sale of commodities.
| Scenario I | Scenario II | Scenario III | Scenario IV | Scenario V | Scenario VI | |
|---|---|---|---|---|---|---|
| Agric, Forestry & Fishing | 2.57 | 2.68 | 2.77 | 2.77 | 2.57 | 2.52 |
| Coal Mining | −4.27 | 2.72 | −4.22 | −2.09 | −3.88 | −5.46 |
| Crude oil | −0.82 | −0.19 | 2.01 | 1.33 | −1.06 | −1.26 |
| Natural gas extraction | −0.71 | 0.32 | 6.62 | 6.42 | −0.84 | −1.64 |
| Refined oil products | 4.58 | 5.58 | 9.35 | 8.16 | 4.16 | 3.9 |
| Electricity Trans.&Distr. | 3.28 | −2.79 | −10.2 | −7.61 | 2.7 | 3.91 |
| Coal base load | 1.47 | 28.12 | −42.73 | −29.64 | 1.95 | −0.03 |
| Gas base load | 4.05 | −37.05 | 11.22 | 24.51 | 3.4 | 1.42 |
| Hydro base load | −3.74 | 1.11 | 173.96 | 14.98 | −3.24 | 29.1 |
| Other base load | 3.06 | 1.17 | 144.64 | 23.92 | −10.6 | 19.39 |
| Gas peak load | 4.09 | −37.02 | 11 | 13.15 | 2.37 | 1.51 |
| Oil peak load | 5.69 | 5.18 | 0.41 | 15.16 | −5.28 | −6.08 |
| Solar peak load | 1.09 | −2.65 | 84.54 | 9.7 | −0.15 | 10 |
| Energy intensive industries | 2.6 | 2.23 | 1.61 | 1.9 | 2.55 | 2.54 |
| Other Industries | 4.46 | 4.61 | 4.7 | 4.72 | 4.47 | 4.38 |
| Other services | 2.6 | 2.58 | 2.56 | 2.58 | 2.59 | 2.6 |
Source: Simulation results
Fig. 16 depicts sectoral employment under different scenarios. The percentage change figures are in line with output expansion and contraction [120]. When there are restrictions on output from coal power plants, employment in the coal mining and generation sectors would decrease. Removing the refined oil subsidy would likely reduce employment in oil-based industries. Any RE electricity production subsidy would significantly increase employment [120]. Scenario 3 would be the result in terms of employment as the share of RE electricity increases meaningfully. It should be noted that although the demand for labour in RE power plants would increase, transfer and education costs need to be factored in for a better analysis as workers in fossil-fuel based power generators receive higher wages and salaries.
Fig. 16.
Demand for labour by industries.
Source: Simulation results
6. Conclusion and policy implications
Malaysia is confronted with the energy “trilemma” of energy security, social protection, and environmental sustainability. The realization of Malaysia's vision is crucial in supporting the achievement of its CO2 emission reduction targets. To achieve this target, Malaysia is expected to expand the share of RE to 31 % of the power generation mix by 2025. This study analyzed the impacts of changes in Malaysia's electricity generation mix. Currently, coal and gas account for more than 88 % of power production. The government continues to shield consumers from rising energy price by providing production and consumption subsidies, especially for natural gas and oil products. Using a CGE model with a disaggregated base and peak load electricity sector, fossil fired electric plants, and RE, different policy scenarios were conducted and compared. Before performing the policy analysis, a baseline simulation was made to update the database. The main limitation of this study is the lack of detailed disaggregation of new generation of oil palm-based biomass. Further, the distributional and welfare effects of RE expansion and fossil fuel subsidy reform across different income groups can be analyzed in another research. In other words, future studies can focus on more detailed disaggregation of RE including third-generation biofuels and further disaggregation of households by income groups and ethnics.
The simulation results show that raising coal's contribution in the electricity sector in recent years has challenged emission abatement targets for Malaysia. Further, replacing natural gas with RE would lead to concerns over the cost of electricity production and jeopardise consumer welfare. Despite coal and gas power plants benefitting from production subsidies, increasing the share of RE will raise the output of RE-based generators, though that would not be sufficient to meet demand. Results show that natural gas will remain the dominant fuel. The removal of production and consumption subsidies for fossil fuel-based and oil and gas generators, respectively that are complemented with a RE electricity generation subsidy will enhance welfare the most due to efficient resource allocation. Hydro based generators will be affected more compared to other RE types. Results for the contribution of natural gas's share shows little urgency to meet RE targets, underlining the importance of efforts to reduce emissions from the natural gas industry. If any complementary policies do not consider this and the share of coal remains at current increasing trend, emission reduction targets would not be achieved.
In terms of policy implications, a possible recommendation is to remove the subsidy for natural gas and to invest the savings in solar power and biofuels. Further, it is recommended that the government removes the production subsidies on climate-heating coal and natural gas power plants to facilitate achieving Malaysia's 2050 zero-emissions target. The reduction in CO2 emissions should be significant while the energy sector is dominated by subsidized fossil fuels. Policy makers need to prioritize the targets as relying strictly on market solutions will not help achieve a zero-carbon economy. The development of new or complementary technologies that create special markets such as the carbon-permit or green-certificate trades are some examples.
Ethics declarations
Ethics Committee Approval and Informed Consent Approval were not needed for this study because this research does not involve interaction with or observation of people, and/or the use of peoples' data and does not include human subjects; Accordingly, this study does not include any clinical study and does not involve experimentation on animals. Analysis involving database available from Global Trade Analysis Project (GTAP) accessible from Purdue University on license subscription.
Generative AI and AI-assisted technologies in the writing process
The authors declare that they have not use generative artificial intelligence (AI) and AI-assisted technologies in the writing process.
Data availability statement
The data used in this study were obtained from the materials listed in References, and the datasets used in the model analysis are the GTAP-11b, GTAP-Power-11b, and GTAP-E−11b databases. Other data is available upon request.
CRediT authorship contribution statement
Masoud Yahoo: Writing – original draft, Software, Methodology, Formal analysis, Data curation, Conceptualization. Norlida Hanim Mohd Salleh: Writing – review & editing, Resources, Investigation. Fatemeh Chatri: Software, Methodology, Formal analysis. Li Huixin: Writing – review & editing, Visualization.
Declaration of competing interest
The authors declare that they have no known competing financial interests or personal relationships that could have appeared to influence the work reported in this paper.
Acknowledgements
This research was supported by the MPOB-UKM endowment chair, Faculty of Economics and Management, National University of Malaysia [grant code: MPOB-UKM-2023-008]. The authors would like to express their sincere appreciation to the Editor-in-Chief and three anonymous referees for their helpful comments and suggestions which tremendously improved the quality of the paper.
Supplementary data to this article can be found online at https://doi.org/10.1016/j.heliyon.2024.e30157.
Including capacity from distribution levels and off-grid power plants. Others consist of industrial processed waste heat and other non-RE resources. RE includes hydro power.
Renewable energy experienced substantial growth of nearly 295 GW, resulting in RE power capacity expanding by 9.6 % or 83 % of the overall global power increment.
Nearly 66 % of RE is attributed to solar energy. On the other hand, wind experienced a deceleration, with an additional 75 GW in 2021, lower that the 111 GW added in the preceding year.
RE includes solar, hydropower, solid biofuels, renewable municipal waste and biogas sources.
Tonnes of CO2 emissions per unit of GDP.
Its innovative geological database, including seismic sections, stratigraphy, and renewable energy data sources, make Geofacets a more efficient approach in making better interpretations and recommendations on RE production and expansion citation.
As RE is a broad definition that covers solar energy, tidal energy, wind energy, bioenergy, and geothermal energy, various expressions can be used when referring to it. From a review of the literature and experts' consultations, the term has been extended and divided into several different groups.
To achieve the best results from the Geofacets and Web of Science databases, the author selected “Abstract-Author keywords -Title” as search terms. In WOS, the search terms were “Author Keywords and Title”, and the search words "renewable energy" or "clean energy" or "green energy" or "alternative energy" and Malaysia are applied.
United Nations, Department of Economic and Social Affairs, Population Division (2022). World Population Prospects: The 2022 Revision.
Including Japan, South Korea, Hong Kong and Mongolia.
Including Vietnam, Singapore, the Philippines, Myanmar, Lao PDR, Brunei Darussalam, Cambodia and Thailand.
The power of subsidy on coal baseload, gas baseload, oil peak load and gas peak load generators is 0.014, 0.025, 0.011 and 0.006, respectively.
It should be noted that as depicted in Fig. 13, in Simulation I, the output in electricity production composition is determined endogenously.
Appendix A. Supplementary data
The following is the Supplementary data to this article:
References
- 1.NASA . Global Climate Change: Vital Signs of the Planet. 2018. [Google Scholar]
- 2.IPCC . vol. 1454. 2014. p. 147. (Mitigation of Climate Change," Contribution of Working Group III to the Fifth Assessment Report of the Intergovernmental Panel on Climate Change). [Google Scholar]
- 3.IRENA . International Renewable Energy Agency; Abu Dhabi: 2023. Renewable Capacity Statistics 2023. [Google Scholar]
- 4.Ahmed T., Mekhilef S., Shah R., Mithulananthan N., Seyedmahmoudian M., Horan B. ASEAN power grid: a secure transmission infrastructure for clean and sustainable energy for South-East Asia. Renew. Sustain. Energy Rev. 2017;67:1420–1435. [Google Scholar]
- 5.Aleluia J., Tharakan P., Chikkatur A., Shrimali G., Chen X. Accelerating a clean energy transition in Southeast Asia: role of governments and public policy. Renew. Sustain. Energy Rev. 2022;159 [Google Scholar]
- 6.Siala K., Chowdhury A.K., Dang T.D., Galelli S. Solar energy and regional coordination as a feasible alternative to large hydropower in Southeast Asia. Nat. Commun. 2021;12(1):4159. doi: 10.1038/s41467-021-24437-6. [DOI] [PMC free article] [PubMed] [Google Scholar]
- 7.EPU . Economic Planning Unit. Prime Minister’s Department; 2022. National energy policy, 2022-2040. [Google Scholar]
- 8.Mountford H., et al. 2021. COP26: Key Outcomes from the UN Climate Talks in Glasgow. [Google Scholar]
- 9.IRENA . International Renewable Energy Agency; Abu Dhabi: 2023. Malaysia Energy Transition Outlook. [Google Scholar]
- 10.Malaysia Energy Statistics Handbook 2020. 2021. [Google Scholar]
- 11.Agreement P. vol. 4. HeinOnline; 2015. Paris agreement; p. 2017. (Report of the Conference of the Parties to the United Nations Framework Convention on Climate Change (21st Session, 2015: Paris)). Retrived December. [Google Scholar]
- 12.GoM . Government of Malaysia; Putrajaya: 2015. Intended National Determined Contribution of the Government of Malaysia. [Google Scholar]
- 13.PETRONAS . 2020. PETRONAS Sets Net Zero Carbon Emissions Target by 2050. [Google Scholar]
- 14.GoM . Government of Malaysia; Putrajaya: 2020. National Determined Contribution Submission, Malaysia. [Google Scholar]
- 15.GoM . Government of Malaysia; Putrajaya: 2021. Twelfth Malaysia Plan 2021-2025. [Google Scholar]
- 16.Sustainable Energy Malaysia. 2022. [Google Scholar]
- 17.TNB . Tenaga Nasional Berhad; 2021. TNB Sets Net Zero Emissions Aspiration by 2050. [Google Scholar]
- 18.PNB Responsible investing: towards a net zero future. Perbadanan Nasional Berhad. 2022 [Google Scholar]
- 19.Khazanah . Khazanah Nasional; 2022. Khazanah Launches Sustainability Framework and Targets. [Google Scholar]
- 20.BNM . Bank Negara Malaysia (The Central Bank of Malaysia); 2022. Annual Report. [Google Scholar]
- 21.National Energy Balance 2019. 2022. [Google Scholar]
- 22.IEA . All rights reserved, as modified by Joint Research Centre; European Commission: 2022. World Energy Balances.www.iea.org/data-and-statistics [Online]. Available: [Google Scholar]
- 23.IEA . 2022. Greenhouse Gas Emissions from Energy.www.iea.org [Online]. Available: [Google Scholar]
- 24.EDGAR Emissions database for global Atmospheric research. 2023. https://edgar.jrc.ec.europa.eu/report_2023andEDGARv8.0https://edgar.jrc.ec.europa.eu/dataset_ghg80 [Online]. Available: Available at: EDGAR report webpage:
- 25.Malaysia's Electricity Supply Industry. 2023. [Google Scholar]
- 26.Sustainable Energy Development Authority. 2023. [Google Scholar]
- 27.IRENA . International Renewable Energy Agency; Abu Dhabi: 2021. Renewable Energy Capacity Statistics 2021. [Google Scholar]
- 28.Mahdavi M., Vera D. Importance of renewable energy sources and agricultural biomass in providing primary energy demand for Morocco. Int. J. Hydrogen Energy. 2023/10/30/2023;48(88):34575–34598. doi: 10.1016/j.ijhydene.2023.05.246. [DOI] [Google Scholar]
- 29.Kojima M. vol. 7531. World Bank Policy Research Working Paper; 2016. (Fossil Fuel Subsidy and Pricing Policies: Recent Developing Country Experience). [Google Scholar]
- 30.MOF . Ministry of Finance; Putrajaya, Malaysia: 2022. Subsidi 2022 Kini Berjumlah RM77.3 Bilion: Terbesar Dalam Sejarah Bagi Meringankan Kos Sara Hidup Rakyat. [Google Scholar]
- 31.MOF . Ministry of Finance; Putrajaya, Malaysia: 2020. Economic Outlook 2020. [Google Scholar]
- 32.PETRONAS . Kuala Lumpur; Malaysia: 2020. Petronas Annual Reports (2010-2020)," Petroliam Nasional Berhad. [Google Scholar]
- 33.Hillebrand B., Buttermann H.G., Behringer J.M., Bleuel M. The expansion of renewable energies and employment effects in Germany. Energy Pol. 2006;34(18):3484–3494. [Google Scholar]
- 34.Lehr U., Lutz C., Edler D. Green jobs? Economic impacts of renewable energy in Germany. Energy Pol. 2012;47:358–364. [Google Scholar]
- 35.Wei M., Patadia S., Kammen D.M. Putting renewables and energy efficiency to work: how many jobs can the clean energy industry generate in the US? Energy Pol. 2010;38(2):919–931. [Google Scholar]
- 36.Abdullah W.S.W., Osman M., Ab Kadir M.Z.A., Verayiah R. The potential and status of renewable energy development in Malaysia. Energies. 2019;12(12):2437. [Google Scholar]
- 37.Aldhshan S.R., Abdul Maulud K.N., Wan Mohd Jaafar W.S., Karim O.A., Pradhan B. Energy consumption and spatial assessment of renewable energy penetration and building energy efficiency in Malaysia: a review. Sustainability. 2021;13(16):9244. [Google Scholar]
- 38.Chatri F., Yahoo M., Othman J. The economic effects of renewable energy expansion in the electricity sector: a CGE analysis for Malaysia. Renew. Sustain. Energy Rev. 2018;95:203–216. [Google Scholar]
- 39.Foo K. A vision on the opportunities, policies and coping strategies for the energy security and green energy development in Malaysia. Renew. Sustain. Energy Rev. 2015;51:1477–1498. [Google Scholar]
- 40.Hossain F.M., Hasanuzzaman M., Rahim N., Ping H. Impact of renewable energy on rural electrification in Malaysia: a review. Clean Technol. Environ. Policy. 2015;17:859–871. [Google Scholar]
- 41.Petinrin J., Shaaban M. Renewable energy for continuous energy sustainability in Malaysia. Renew. Sustain. Energy Rev. 2015;50:967–981. [Google Scholar]
- 42.Sharvini S.R., Noor Z.Z., Chong C.S., Stringer L.C., Yusuf R.O. Energy consumption trends and their linkages with renewable energy policies in East and Southeast Asian countries: challenges and opportunities. Sustainable Environment Research. 2018;28(6):257–266. [Google Scholar]
- 43.Wong S., Ngadi N., Abdullah T.A.T., Inuwa I. Recent advances of feed-in tariff in Malaysia. Renew. Sustain. Energy Rev. 2015;41:42–52. [Google Scholar]
- 44.Lim X.-L., Lam W.-H., Hashim R. Feasibility of marine renewable energy to the Feed-in Tariff system in Malaysia. Renew. Sustain. Energy Rev. 2015;49:708–719. [Google Scholar]
- 45.Aziz N.I.H.A., Hanafiah M.M., Gheewala S.H. A review on life cycle assessment of biogas production: challenges and future perspectives in Malaysia. Biomass Bioenergy. 2019;122:361–374. [Google Scholar]
- 46.Bong C.P.C., et al. Review on the renewable energy and solid waste management policies towards biogas development in Malaysia. Renew. Sustain. Energy Rev. 2017;70:988–998. [Google Scholar]
- 47.Bujang A.S., Bern C., Brumm T. Summary of energy demand and renewable energy policies in Malaysia. Renew. Sustain. Energy Rev. 2016;53:1459–1467. [Google Scholar]
- 48.Fazeli A., Bakhtvar F., Jahanshaloo L., Sidik N.A.C., Bayat A.E. Malaysia׳ s stand on municipal solid waste conversion to energy: a review. Renew. Sustain. Energy Rev. 2016;58:1007–1016. [Google Scholar]
- 49.Khairuddin N., Manaf L.A., Hassan M.A., Halimoon N., Ab Karim W.A.W. Biogas Harvesting from organic Fraction of municipal solid waste as a renewable energy resource in Malaysia: a review. Pol. J. Environ. Stud. 2015;24(4) [Google Scholar]
- 50.Kumaran P., Hephzibah D., Sivasankari R., Saifuddin N., Shamsuddin A.H. A review on industrial scale anaerobic digestion systems deployment in Malaysia: opportunities and challenges. Renew. Sustain. Energy Rev. 2016;56:929–940. [Google Scholar]
- 51.Abdeshahian P., Lim J.S., Ho W.S., Hashim H., Lee C.T. Potential of biogas production from farm animal waste in Malaysia. Renew. Sustain. Energy Rev. 2016;60:714–723. [Google Scholar]
- 52.Lo S.L.Y., How B.S., Leong W.D., Teng S.Y., Rhamdhani M.A., Sunarso J. Techno-economic analysis for biomass supply chain: a state-of-the-art review. Renew. Sustain. Energy Rev. 2021;135 [Google Scholar]
- 53.Behrouzi F., Nakisa M., Maimun A., Ahmed Y.M. Renewable energy potential in Malaysia: hydrokinetic river/marine technology. Renew. Sustain. Energy Rev. 2016;62:1270–1281. [Google Scholar]
- 54.Hossain M., et al. A state-of-the-art review of hydropower in Malaysia as renewable energy: current status and future prospects. Energy Strategy Rev. 2018;22:426–437. [Google Scholar]
- 55.Kadier A., Kalil M.S., Pudukudy M., Hasan H.A., Mohamed A., Hamid A.A. Pico hydropower (PHP) development in Malaysia: potential, present status, barriers and future perspectives. Renew. Sustain. Energy Rev. 2018;81:2796–2805. [Google Scholar]
- 56.Yah N.F., Oumer A.N., Idris M.S. Small scale hydro-power as a source of renewable energy in Malaysia: a review. Renew. Sustain. Energy Rev. 2017;72:228–239. [Google Scholar]
- 57.Zakaria Z., Kamarudin S.K., Wahid K.A.A. Fuel cells as an advanced alternative energy source for the residential sector applications in Malaysia. Int. J. Energy Res. 2021;45(4):5032–5057. [Google Scholar]
- 58.Jing O.L., Bashir M.J., Kao J.-J. Solar radiation based benefit and cost evaluation for solar water heater expansion in Malaysia. Renew. Sustain. Energy Rev. 2015;48:328–335. [Google Scholar]
- 59.Kardooni R., Yusoff S.B., Kari F.B. Barriers to renewable energy development: five fuel policy in Malaysia. Energy Environ. 2015;26(8):1353–1361. [Google Scholar]
- 60.Ahmed S.I., et al. Optimal landfill gas utilization for renewable energy production. Environ. Prog. Sustain. Energy. 2015;34(1):289–296. [Google Scholar]
- 61.Fadaeenejad M., Mohd Radzi M.A., Fadaeenejad M., Zarif M., Gandomi Z. Optimization and comparison analysis for application of PV panels in three villages. Energy Sci. Eng. 2015;3(2):145–152. [Google Scholar]
- 62.Heng L.C., Al‐Amin A.Q., Saidur R., Ward T.A. Renewable energy choice: cost and energy analysis of grid connected photovoltaic system in M alaysia. Environ. Prog. Sustain. Energy. 2015;34(3):866–880. [Google Scholar]
- 63.Basri N.A., Ramli A.T., Aliyu A.S. Malaysia energy strategy towards sustainability: a panoramic overview of the benefits and challenges. Renew. Sustain. Energy Rev. 2015;42:1094–1105. [Google Scholar]
- 64.Goh H., Lee S., Chua Q., Goh K., Teo K. Wind energy assessment considering wind speed correlation in Malaysia. Renew. Sustain. Energy Rev. 2016;54:1389–1400. [Google Scholar]
- 65.Izadyar N., Ong H.C., Chong W.T., Mojumder J.C., Leong K.Y. Investigation of potential hybrid renewable energy at various rural areas in Malaysia. J. Clean. Prod. 2016;139:61–73. [Google Scholar]
- 66.Shezan S.A., et al. Performance analysis of an off-grid wind-PV (photovoltaic)-diesel-battery hybrid energy system feasible for remote areas. J. Clean. Prod. 2016;125:121–132. [Google Scholar]
- 67.Gill A.R., Viswanathan K.K., Hassan S. A test of environmental Kuznets curve (EKC) for carbon emission and potential of renewable energy to reduce green house gases (GHG) in Malaysia. Environ. Dev. Sustain. 2018;20:1103–1114. [Google Scholar]
- 68.Bekhet H.A., Othman N.S. The role of renewable energy to validate dynamic interaction between CO2 emissions and GDP toward sustainable development in Malaysia. Energy Econ. 2018;72:47–61. [Google Scholar]
- 69.Mohd Saupi A.F., Mailah N.F., Mohd Radzi M.A., Mohamad K.B., Ahmad S.Z., Che Soh A. An illustrated guide to estimation of water velocity in unregulated river for hydrokinetic performance analysis studies in East Malaysia. Water. 2018;10(10):1330. [Google Scholar]
- 70.Kardooni R., Yusoff S.B., Kari F.B., Moeenizadeh L. Public opinion on renewable energy technologies and climate change in Peninsular Malaysia. Renew. Energy. 2018;116:659–668. [Google Scholar]
- 71.Alghoul M., Hammadi F., Amin N., Asim N. The role of existing infrastructure of fuel stations in deploying solar charging systems, electric vehicles and solar energy: a preliminary analysis. Technol. Forecast. Soc. Change. 2018;137:317–326. [Google Scholar]
- 72.Takeda S., Keeley A.R., Sakurai S., Managi S., Norris C.B. Are renewables as friendly to humans as to the environment?: a social life cycle assessment of renewable electricity. Sustainability. 2019;11(5):1370. [Google Scholar]
- 73.Zulkifli A.A., et al. Assessment of municipal solid waste generation in Universiti Putra Malaysia and its potential for green energy production. Sustainability. 2019;11(14):3909. [Google Scholar]
- 74.Islam M.T., Huda N., Saidur R. Current energy mix and techno-economic analysis of concentrating solar power (CSP) technologies in Malaysia. Renew. Energy. 2019;140:789–806. [Google Scholar]
- 75.Md Saad S.N., van der Weijde A.H. Evaluating the potential of hosting capacity enhancement using integrated grid planning modeling methods. Energies. 2019;12(19):3610. [Google Scholar]
- 76.Tengku Hamzah T.A.A., et al. The conundrum of carbon trading projects towards sustainable development: a review from the palm oil industry in Malaysia. Energies. 2019;12(18):3530. [Google Scholar]
- 77.Khamis A., Khatib T., Yosliza N.A.H.M., Azmi A.N. Optimal selection of renewable energy installation site in remote areas using segmentation and regional technique: a case study of Sarawak, Malaysia. Sustain. Energy Technol. Assessments. 2020;42 [Google Scholar]
- 78.Bello M.O., Solarin S.A., Yen Y.Y. Modelling the economic role of hydropower: evidence from bootstrap autoregressive distributed lag approach. Renew. Energy. 2021;168:76–84. [Google Scholar]
- 79.Anang N., Azman S.S.N., Muda W., Dagang A., Daud M.Z. Performance analysis of a grid-connected rooftop solar PV system in Kuala Terengganu, Malaysia. Energy Build. 2021;248 [Google Scholar]
- 80.Chachuli F.S.M., Mat S., Ludin N.A., Sopian K. Performance evaluation of renewable energy R&D activities in Malaysia. Renew. Energy. 2021;163:544–560. [Google Scholar]
- 81.Chachuli F.S.M., Ludin N.A., Jedi M.A.M., Hamid N.H. Transition of renewable energy policies in Malaysia: Benchmarking with data envelopment analysis. Renew. Sustain. Energy Rev. 2021;150 [Google Scholar]
- 82.Rahmat M.A.A., et al. An analysis of renewable energy technology integration Investments in Malaysia using HOMER Pro. Sustainability. 2022;14(20) [Google Scholar]
- 83.Rashidi N.A., Chai Y.H., Yusup S. Biomass energy in Malaysia: current scenario, policies, and implementation challenges. Bioenergy research. 2022;15(3):1371–1386. doi: 10.1007/s12155-022-10392-7. [DOI] [PMC free article] [PubMed] [Google Scholar]
- 84.Zainal Ariffin Z., Isa N., Lokman M.Q., Ahmad Ludin N., Jusoh S., Ibrahim M.A. Consumer Acceptance of renewable energy in peninsular Malaysia. Sustainability. 2022;14(21) [Google Scholar]
- 85.Afroz R., Muhibbullah M. Dynamic linkages between non-renewable energy, renewable energy and economic growth through nonlinear ARDL approach: evidence from Malaysia. Environ. Sci. Pollut. Control Ser. 2022;29(32):48795–48811. doi: 10.1007/s11356-022-19346-0. [DOI] [PubMed] [Google Scholar]
- 86.Badruhisham S.H., Hanifah M.S.A., Yusoff S.H., Hasbullah N.F., Yaacob M. PI controller for hybrid biomass-solar photovoltaic-wind in microgrid: a case study of mersing, Malaysia. IEEE Access. 2022;10:95151–95160. [Google Scholar]
- 87.Suki N.M., Suki N.M., Afshan S., Sharif A., Meo M.S. The paradigms of technological innovation and renewables as a panacea for sustainable development: a pathway of going green. Renew. Energy. 2022;181:1431–1439. [Google Scholar]
- 88.Hanoon M.S., et al. Wind speed prediction over Malaysia using various machine learning models: potential renewable energy source. Engineering Applications of Computational Fluid Mechanics. 2022;16(1):1673–1689. [Google Scholar]
- 89.Mohamed Yusoff N.Y., Ridzuan A.R., SosecoWahjoedi T., Narmaditya B.S., Ann L.C. Comprehensive outlook on macroeconomic determinants for renewable energy in Malaysia. Sustainability. 2023;15(5):3891. [Google Scholar]
- 90.Babatunde K.A., Mahmoud M.A., Ibrahim N., Said F.F. Malaysia's electricity decarbonisation pathways: exploring the role of renewable energy policies using agent-based modelling. Energies. 2023;16(4):1720. [Google Scholar]
- 91.Islam M.I., et al. Techno-economic and carbon emission assessment of a large-scale floating solar PV system for sustainable energy generation in support of Malaysia's renewable energy roadmap. Energies. 2023;16(10):4034. [Google Scholar]
- 92.Yahoo M., Othman J. Employing a CGE model in analysing the environmental and economy-wide impacts of CO2 emission abatement policies in Malaysia. Sci. Total Environ. 2017;584:234–243. doi: 10.1016/j.scitotenv.2017.01.164. [DOI] [PubMed] [Google Scholar]
- 93.Chia S.R., Nomanbhay S., Ong M.Y., Chew K.W., Show P.L. Renewable diesel as fossil fuel substitution in Malaysia: a review. Fuel. 2022;314 [Google Scholar]
- 94.Preecha R., Wianwiwat S. The effect of abolishing the oil fund on the Thai economy: a computable general equilibrium analysis. Int. Energy J. 2017;17(4) [Google Scholar]
- 95.Wesseh P.K., Jr., Lin B. Refined oil import subsidies removal in Ghana: a ‘triple’win? J. Clean. Prod. 2016;139:113–121. [Google Scholar]
- 96.Peters J.C. GTAP-E-Power: an electricity-detailed economy-wide model. Journal of Global Economic Analysis. 2016;1(2):156–187. [Google Scholar]
- 97.Corong E.L., Hertel T.W., McDougall R., Tsigas M.E., van der Mensbrugghe D. The standard GTAP model, version 7. Journal of Global Economic Analysis. 2017;2(1):1–119. doi: 10.21642/JGEA.020101AF. [DOI] [Google Scholar]
- 98.Burniaux J.-M., Truong T.P. GTAP Technical Papers. 2002. GTAP-E: an energy-environmental version of the GTAP model; p. 18. [Google Scholar]
- 99.Aguiar A., Chepeliev M., Corong E.L., McDougall R., Van Der Mensbrugghe D. The GTAP data base: version 11. Journal of Global Economic Analysis. 2022;7(2):1–37. [Google Scholar]
- 100.Bank W. 2023. World Development Indicators Online Database. [Google Scholar]
- 101.IMF . International Monetary Fund; 2023. World Economic Outlook. [Google Scholar]
- 102.Nations U. 2022. Department of Economic and Social Affairs," Population Division; World Population Prospects: the 2022 Revision. [Google Scholar]
- 103.ILOSTAT . United Nations on labour statistics; 2023. International Labour Organization Department of Statistics. [Google Scholar]
- 104.Higashi A., Itakura K., Inoue Y., Otake H. Analysis of the change in the structure of the Japanese power supply using the GTAP-E-power model. SN Business & Economics. 2022;2(9):149. [Google Scholar]
- 105.Francois J., McDonald B. Liberalization and capital accumulation in the GTAP model. Center for Global Trade Analysis, Department of Agricultural Economics …. 1996 [Google Scholar]
- 106.Horridge J., Jerie M., Mustakinov D., Schiffmann F. GEMPACK software; 2018. GEMPACK Manual. [Google Scholar]
- 107.Moerenhout T. Trade impacts of fossil fuel subsidies. World Trade Rev. 2020;19(S1):s1–s17. doi: 10.1017/S1474745620000270. [DOI] [Google Scholar]
- 108.Yin G., Zhou L., Duan M., He W., Zhang P. Impacts of carbon pricing and renewable electricity subsidy on direct cost of electricity generation: a case study of China's provincial power sector. J. Clean. Prod. 2018/12/20/2018;205:375–387. doi: 10.1016/j.jclepro.2018.09.108. [DOI] [Google Scholar]
- 109.Jafari Y., Engemann H., Heckelei T., Hainsch K. National and Regional Economic Impacts of changes in Germany's electricity mix: a dynamic analysis through 2050. Util. Pol. 2023/06/01/2023;82 doi: 10.1016/j.jup.2023.101583. [DOI] [Google Scholar]
- 110.Abdul Latif S.N., et al. The trend and status of energy resources and greenhouse gas emissions in the Malaysia power generation mix. Energies. 2021;14(8):2200. [Google Scholar]
- 111.Chong C., Ni W., Ma L., Liu P., Li Z. The use of energy in Malaysia: tracing energy flows from primary source to end use. Energies. 2015;8(4):2828–2866. [Google Scholar]
- 112.Sulaiman N., Harun M., Yusuf A.A. Impacts of fuel subsidy rationalization on sectoral output and employment in Malaysia. Asian Dev. Rev. Stud. Asian Pac. Econ. Issues. 2022;39(1):315–348. [Google Scholar]
- 113.Li Y., Shi X., Su B. Economic, social and environmental impacts of fuel subsidies: a revisit of Malaysia. Energy Pol. 2017/11/01/2017;110:51–61. doi: 10.1016/j.enpol.2017.08.015. [DOI] [Google Scholar]
- 114.Roos E.L., Adams P.D. The economy-wide impact of subsidy reform: a CGE analysis. World Trade Rev. 2020;19(S1):s18–s38. [Google Scholar]
- 115.Park K., Lee Y., Han J. Economic perspective on discontinuing fossil fuel subsidies and moving toward a low-carbon society. Sustainability. 2021;13(3):1217. [Google Scholar]
- 116.Lu Z., Gozgor G., Mahalik M.K., Padhan H., Yan C. Welfare gains from international trade and renewable energy demand: evidence from the OECD countries. Energy Econ. 2022;112 [Google Scholar]
- 117.Gozgor G., Mahalik M.K., Demir E., Padhan H. The impact of economic globalization on renewable energy in the OECD countries. Energy Pol. 2020/04/01/2020;139 doi: 10.1016/j.enpol.2020.111365. [DOI] [Google Scholar]
- 118.Timilsina G.R., Pargal S. Economics of energy subsidy reforms in Bangladesh. Energy Pol. 2020;142 [Google Scholar]
- 119.Bachner G., Mayer J., Steininger K.W. Costs or benefits? Assessing the economy-wide effects of the electricity sector's low carbon transition – the role of capital costs, divergent risk perceptions and premiums. Energy Strategy Rev. 2019/11/01/2019;26 doi: 10.1016/j.esr.2019.100373. [DOI] [Google Scholar]
- 120.Fragkos P., Paroussos L. Employment creation in EU related to renewables expansion. Appl. Energy. 2018/11/15/2018;230:935–945. doi: 10.1016/j.apenergy.2018.09.032. [DOI] [Google Scholar]
Associated Data
This section collects any data citations, data availability statements, or supplementary materials included in this article.
Supplementary Materials
Data Availability Statement
The data used in this study were obtained from the materials listed in References, and the datasets used in the model analysis are the GTAP-11b, GTAP-Power-11b, and GTAP-E−11b databases. Other data is available upon request.
















