Abstract
Background
JianPiTongLuo Recipe (JPTL Recipe) is a traditional Chinese medicine formula commonly used in the clinical treatment of colorectal cancer. Clinical studies have found that it can significantly improve the prognosis of patients with colorectal cancer. However, its mechanisms of action are not well understood, which has limited its further clinical application.
Methods
We investigated the potential mechanisms of action of the JianPiTongLuo (JPTL) Recipe on colorectal cancer (CRC) using a multi-step approach. Initially, network pharmacology and bioinformatics analyses were conducted using databases such as TCMSP, HERB, BATMAN-TCM, and STRING to identify active components of JPTL Recipe and predict their therapeutic targets. Interaction networks and functional enrichment analyses were constructed to hypothesize relevant biological processes and pathways. In vitro studies involved treating human CRC cell lines HCT116, LoVo and SW480 with varying concentrations of JPTL Recipe extract, measuring cell viability with the CCK-8 assay, assessing apoptosis via flow cytometry, and analyzing signaling pathways through Western blotting. To corroborate these findings, in vivo experiments were performed on BALB/c nude mice implanted with HCT116 cells, divided into control, JPTL Recipe-treated, 5-fluorouracil (5-FU)-treated, and JPTL Recipe combined with 5-FU groups, with tumor growth and histological changes monitored. Mechanistic studies focused on the PI3K/AKT signaling pathway, examining the phosphorylation status of key pathway proteins using immunofluorescence and Western blot analyses to elucidate JPTL Recipe 's interaction with pathway activity.
Results
We demonstrated that JPTL Recipe effectively inhibits colorectal cancer cell proliferation, anti-apoptotic ability, and exerts synergistic therapeutic effects with fluorouracil. Further analysis revealed that JPTL Recipe affects the activity of colorectal cancer cells by inhibiting the phosphorylation of the PI3K/AKT signaling pathway.
Conclusion
In summary, we have discovered and confirmed that the traditional Chinese medicine compound JPTL Recipe can serve as a novel adjuvant therapy for colorectal cancer, offering a new treatment approach for the integration of traditional Chinese and Western medicine in the treatment of colorectal cancer.
Keywords: Network pharmacology, PI3K/AKT signaling pathway, Cell proliferation, Apoptosis, Colorectal cancer
1. Introduction
Colorectal cancer (CRC) is one of the highly prevalent malignant tumors of the digestive system worldwide [1] According to global health statistics, colorectal cancer ranks third in global cancer incidence and second in cancer mortality [2]. Multiple factors, including lifestyle factors (such as obesity, dietary habits, alcohol consumption) and genetic factors, are known to be associated with its increased incidence [3,4]. Despite significant progress in diagnosis and treatment in recent years, the survival rate and quality of life for CRC patients still needs improvement due to high disease recurrence rates and treatment side effects [5].
Current modern medical treatments for colorectal cancer typically include: surgical procedures, chemotherapy, radiation therapy, and targeted therapy [[6], [7], [8], [9]]. Although effective to some degree, these methods also pose risks of side effects and recurrence. In recent years, there has been increasing interest in exploring the potential value of traditional Chinese medicine in the treatment of colorectal cancer. Traditional Chinese medicine emphasizes a holistic approach and individualized treatment, and its compound formulations often contain multiple components that can act on multiple targets, thus improving treatment efficacy and reducing side effects [[10], [11], [12]].
A recent study explored the impact of a Chinese medicine formula (JianPiTongLuo Recipe) on colorectal cancer (CRC) [13]. In our study, we have discovered through network pharmacology and in vitro/in vivo experiments that JPTL Recipe can significantly inhibit the proliferation and growth of colorectal tumors. In terms of molecular mechanisms, we also found that JPTL Recipe exerts its effects through the PI3K/AKT signaling pathway, providing experimental evidence for elucidating the mechanism of action of this traditional Chinese medicine Recipe.
2. Materials and methods
2.1. Cell line
The human colon cancer cell lines HCT116 (Grade III), LoVo (Grade II-III), and SW480(Grade II) were obtained from the American Type Culture Collection (ATCC, Manassas, USA). HCT116 and LoVo cells were grown in McCoy's 5a modified medium with 10 % FBS, which was prepared by ATCC (#30-2007). The cells were cultured at 37 °C in a 5 % CO2 environment.
2.2. Traditional Chinese medicine formulation
The JPTL Recipe was obtained from Jiangyin Tianjiang Pharmaceutical Co., Ltd. (Jiangyin, China) and authenticated by the Chinese Medicine Pharmacy of the Shanghai Traditional Chinese Medicine Hospital. The JPTL Recipe consists of 30 g Astragalus propinquus, 15 g Sophora flavescens, 15 g Codonopsis pilosula, 15 g Atractylodes macrocephala, 15 g Poria cocos, 15 g Coix lacryma-jobi, 30 g Hedyotis diffusa and 6 g Glycyrrhiza uralensis. After alcohol extraction, the filtrate was concentrated under reduced pressure and dried. The residual liquid was extracted with ethyl acetate, and both layers were further concentrated under reduced pressure to dryness.
2.3. CCK-8 assay
HCT116 cells in the logarithmic growth phase were seeded in a 96-well plate at a concentration of 8000 cells per well. After cell adhesion, the serum-free medium was replaced and cells were starved overnight. Different concentrations of JPTLR alcohol extract, specifically 12.5 μg/mL, 25 μg/mL, 50 μg/mL, 100 μg/mL, 200 μg/mL, 300 μg/mL, 400 μg/mL, and 500 μg/mL, were added to the cells and a control group was established. After 48 h, a CCK-8 solution was added at a concentration of 10 %, and the cells were cultured at 37 °C for 1 h. The absorbance of HCT116 cells was measured at 450 nm using an enzyme immunoassay analyzer to calculate cell viability.
2.4. Western Blot analysis
Antibodies against PI3K (AF6241), pan-AKT1/2/3 (AF6261), p-PI3K (AF3241), p-pan-AKT1/2/3 (AF0016) from Affinity, and Bax (#14796), Bcl2 (#3498), Cleaved Caspase-3 (#9664), and β-Actin (#4970) from CST were used. Western blot experiments were conducted according to the previously described method. Primary antibodies were diluted to 1:1000, and the secondary antibody (ab6721; Abcam) was diluted to 1:10000. RIPA lysis buffer (Beyotime) containing 1 % protease inhibitor and 1 % phosphatase inhibitor (Beyotime) was used. Protein concentration was quantified using the Enhanced BCA Protein Assay Kit (Beyotime) following the manufacturer's instructions. Equal amounts of protein (25 μg) were then separated by 10 % SDS-PAGE (Solarbio) and transferred onto PVDF membranes (Millipore, MA, USA). After blocking with 5 % skim milk at room temperature for 1.5 h, the membranes were incubated with primary antibodies overnight at 4 °C. Next, the membranes were washed three times with 1 × TBST (Solarbio) and incubated with secondary antibodies at room temperature for 2 h. After three washes with 1 × TBST, all protein bands were visualized using Immobilon Western Chemiluminescent HRP Substrate (Millipore). In brief, the reaction liquid was evenly added to the membrane (protein surface), and the membrane (protein surface) was gently placed in a colorimeter. The film was scanned or photographed, and band intensity was evaluated using Image Lab 3.0 software (Bio-Rad Laboratories).
2.5. Immunofluorescence (IF)
Primary antibodies against pan-AKT1/2/3 (AF6261) and p-PI3K (AF3241) were purchased from Affinity. Secondary antibodies, including goat anti-rabbit IgG H&L (CoraLite594; SA00013-4) and goat anti-rabbit IgG H&L (CoraLite488; SA00013-2), were purchased from Proteintech. The DNA dye DAPI (4,6-diamidino-2-phenylindole) was obtained from Molecular Probes. Immunostaining of cells was performed according to the previously described method, and cell images were captured using Leica SP5 confocal fluorescence microscope.
2.6. Ethynyl deoxyuridine staining
Cell proliferation was measured using the EdU detection kit (Beyotime). Cells were seeded in a 6-well plate (2 × 104 cells/well) and cultured with DMEM (10 % FBS). After 24 h of drug treatment, EdU (50 μM) was added. Following the protocol, cells were incubated at 37 °C for 2 h, fixed with 4 % paraformaldehyde for 30 min, permeabilized with 0.5 % Triton X-100 at room temperature for 10 min, and washed with PBS. Click reaction solution (500 μL/well) was added and incubated at room temperature in the dark for 30 min. After removing the Click reaction solution, cells were washed three times with washing buffer and stained with the DNA dye DAPI (Molecular Probes) for 30 min to visualize cell nuclei. Cell images were captured using a Leica SP5 confocal fluorescence microscope.
2.7. Flow cytometry (FC) apoptosis
Early and late-stage cell apoptosis were determined using the Annexin V-FITC Cell Apoptosis Detection Kit (Beyotime) according to the manufacturer's instructions. HCT116 and LOVO cells were treated with different concentrations (0, 100, 200, and 250 μg/mL) of JPTL24 for 24 h, collected, and resuspended in 300 μl 1× binding buffer (Beyotime). Annexin V-FITC (5 μl) and propidium iodide (PI) (10 μl) were added to each sample and incubated in the dark for 15 min. Apoptotic cells were then detected using flow cytometry (FACSCanto II; BD Biosciences) and analyzed using FlowJo 7.6 software (FlowJo LLC) to determine the percentage of cells in each subpopulation.
2.8. Animal experiments
In the in vivo experiments, male BALB/c nude mice (specific-pathogen-free, SPF, 4 weeks old, female, weight ∼ 18 ± 2 g) were subcutaneously injected with 100 μl HCT116 cell suspension (1 × 106 cells/mouse). The nude mice were randomly divided into four groups. The JPTL group and 5-Fu group were treated with JPTL recipe and 5-Fu intervention, respectively. The JPTL+5-Fu group was treated with half-dose JPTL recipe and 5-Fu intervention, while the NC group received an equal volume of normal saline. The intervention lasted for a total of 30 days. H&E staining and immunohistochemistry were performed. The experimental protocol was approved by the Animal Care and Use Committee of Shanghai Traditional Chinese Medicine Hospital (2023072, July 21, 2023).
2.9. Statistical analysis
All experiments were performed in triplicate. The mean ± SEM of three or more independent experiments was reported. A value of P ≤ 0.05 was considered statistically significant.
3. Results
3.1. Mass spectrometry combined with network pharmacology reveals the targets of JPTL recipe
JPTL Recipe is an empirical formula that has the effect of invigorating the spleen and promoting circulation, resolving lumps and tumors, and anti-cancer. Based on the key pathogenesis of “spleen deficiency as the root cause" in colorectal cancer (CRC), the research team summarized the full recipe of JPTL, which has the combined effects of invigorating the spleen and promoting circulation, resolving lumps and tumors, and anti-cancer. It embodies the treatment principles of invigorating the spleen to protect the body's vitality and promoting circulation to dispel the toxic pathogen in the treatment of CRC (Fig. 1A). Due to the uncertainty of the targets and mechanisms of multi-component Chinese medicine formulations, in order to study the efficacy and potential targets of JPTL Recipe in treating CRC in-depth, the potential effective monomers in JPTL Recipe were first analyzed by mass spectrometry and combined with TCMSP, HERB, BATMAN-TCM and other TCM databases and relevant literature reports. A total of 361 effective ingredients were found in the 8 ingredients of JPTL Recipe (Fig. 1B). Then, we used the PubChem database to verify the structures of related active ingredient compounds, and screened a total of 1232 potential targets of JPTL Recipe through the TCMSP database. Based on the network topology analysis of the computer and using the Cytoscape 3.8.0 software to visualize the data, the core targets were selected (Fig. 1C).
Fig. 1.
Component analysis of the JPTL Recipe A. Composition of the JPTL Recipe; B. Mass spectrometry analysis combined with database exploration to identify the components of the JPTL Recipe; C. "Component-Target" diagram of the JPTL Recipe.
3.2. Analysis of the function and targets of JPTL recipe in the treatment of colorectal cancer (CRC)
In order to clarify the possible mechanisms of JPTL Recipe in treating CRC, we searched for CRC-related targets through the disease database using the keyword “Colorectal cancer". Among them, a total of 10746 CRC-related targets were obtained from the GeneCards disease database, and 1490 CRC-related disease targets were obtained with “Relevance Score>10″ as the standard; 166 CRC-related targets were obtained from the DisGeNET database; 1109 CRC-related targets were obtained from the MalaCards database, and 1074 CRC-related disease targets were obtained by screening with “Score>25″ as the standard; a total of 489 CRC-related targets were obtained from the OMIM database; and 110 CRC-related targets were obtained from the TTD database. After excluding the duplicated targets, a total of 2187 targets related to CRC were obtained (Fig. 2A). After taking the intersection with the potential targets of active ingredients in JPTL Recipe, 279 potential targets of JPTL Recipe in the treatment of CRC were obtained (Fig. 2B). The protein-protein interaction (PPI) analysis was performed on the 279 potential targets of JPTL Recipe using the STRING database, and the core targets were screened based on the topology network analysis using the MCC algorithm of the cytoHubba plugin of the Cytoscape 3.8.0 software. The darker the color, the higher the assigned value of the target, and the more critical the regulatory role it may play. Based on the algorithm, we found that VEGFA, AKT1, TNF, IL6, PTGS2 and other protein nodes have higher parameter values, and may play a key role in JPTL Recipe's treatment of CRC (Fig. 2C). Subsequently, we performed GO and KEGG biological function analysis on the core targets and found that the mechanism of JPTL Recipe in treating CRC may be related to the inhibition of tumor cell proliferation and promotion of apoptosis (Fig. 2D).
Fig. 2.
Network pharmacology analysis discovered the potential anti-tumor mechanism of the JPTL Recipe A. Venn diagram of colorectal cancer disease targets; B. Venn diagram of effective targets of the JPTL Recipe in the treatment of colorectal cancer; C. MCC algorithm of the cytoHubba plugin of the Cytoscape 3.8.0 software to screen for core targets; D. GO and KEGG functional enrichment analysis of targets of the JPTL Recipe in the treatment of colorectal cancer.
3.3. Functional enrichment analysis and prognostic analysis of the core targets of JPTL recipe in the treatment of colorectal cancer
To further explore the biological functions of JPTL Recipe in treating CRC, we used R 3.5.0 software and the ClusterProfiler and ggplot2 R packages to perform GO and KEGG biological function enrichment analysis on the 279 potential targets of JPTL Recipe against CRC. Biological functions with P < 0.05 were selected as the screening criteria, and the possible biological functions were analyzed and visually displayed. The biological process (BP) analysis of gene ontology (GO) enrichment showed that JPTL Recipe may exert its anti-CRC effect by inhibiting tumor cell proliferation, kinase activity, and tumor apoptosis. The molecular function (MF) analysis showed that JPTL Recipe is also involved in molecular biological processes such as phosphorylation regulation. Kyoto Encyclopedia of Genes and Genomes (KEGG) pathway enrichment analysis showed that PI3K-AKT and apoptosis signaling pathways play a critical role in JPTL Recipe's treatment of CRC (Supplementary Figure 1).
3.4. JPTL recipe suppresses the activity and proliferation of colorectal cancer cells
To verify our predicted results of the systematic network pharmacology, we first prepared purified JPTL Recipe powder by vacuum freeze-drying (Fig. 3A). In vitro experiments showed that JPTL Recipe has a good anti-tumor activity against colorectal cancer HCT116 and LoVo cells, with IC50 values of 129.51 μg/mL and 112.27 μg/mL, respectively (Fig. 3B). Subsequently, the CCK8 proliferation experiments showed that JPTL Recipe can effectively inhibit the proliferation of CRC cells (Fig. 3C). The clone formation experiments also confirmed the inhibitory effect of JPTL Recipe on CRC cell proliferation (Fig. 3D). Finally, by using the EDU staining technique, we confirmed the regulatory effect of JPTL Recipe on CRC cell proliferation (Fig. 3E). The above in vitro experiments preliminarily confirmed that JPTL Recipe may have a good inhibitory effect on CRC cell proliferation.
Fig. 3.
JPTL Recipe inhibits the activity and proliferation of colorectal cancer cells A. Preparation of purified freeze-dried powder of the JPTL Recipe; B. IC50 value of the JPTL Recipe in inhibiting the growth of colorectal cancer cells; C. CCK8 experiment to detect the effect of the JPTL Recipe on the activity of colorectal cancer cells; D. Clone formation experiment to detect the effect of the JPTL Recipe on the proliferation of colorectal cancer cells; E. Edu immunofluorescence staining to detect the effect of the JPTL Recipe on the proliferation ability of colorectal cancer cells.
3.5. JPTL recipe promotes apoptosis in colorectal cancer cells through the PI3K/AKT signaling pathway
Subsequently, we conducted apoptosis flow cytometry on HCT116 and LoVo cells intervened with different JPTL Recipe. The results likewise indicated that JPTL Recipe effectively promoted the apoptosis levels of HCT116 and LoVo cells (Fig. 4A). Due to previous network pharmacology analyses suggesting that the PI3K/AKT signaling pathway may play a crucial role in the treatment of CRC with JPTL Recipe, we performed Western blot experiments to detect the expression of the PI3K/AKT signaling pathway and apoptosis-related proteins after JPTL Recipe intervention. The results confirmed that JPTL Recipe effectively inhibited the phosphorylation of key molecules in the PI3K/AKT signaling pathway and promoted tumor cell apoptosis (Fig. 4B). Immunofluorescence experiments similarly confirmed our hypothesis, showing a significant decrease in PI3K phosphorylation levels within HCT116 and LoVo cells following JPTL Recipe intervention (Fig. 4C). Therefore, we speculate that JPTL Recipe may exert its therapeutic effects on colorectal cancer by inhibiting the phosphorylation of the PI3K/AKT signaling pathway.
Fig. 4.
JPTL Recipe promotes apoptosis of colorectal cancer cells through the PI3K/AKT signaling pathway A. Flow cytometry experiments to detect the effect of the JPTL Recipe on the apoptosis of colorectal cancer cells; B. WB experiment to detect the effect of the JPTL Recipe on the PI3K/AKT signaling pathway and apoptosis-related proteins; C. Immunofluorescence experiment to detect the effect of the JPTL Recipe on p-PI3K (Tyr524).
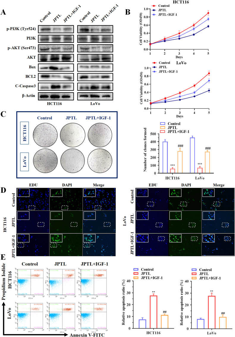
3.6. Rescue experiments confirmed that JPTL recipe exerts therapeutic effects by regulating the PI3K/AKT signaling pathway
To further confirm our conclusion, we conducted rescue experiments using the PI3K/AKT signaling pathway activator insulin-like growth factor 1 (IGF-1) following JPTL Recipe treatment. The results indicated that IGF-1 effectively impeded the regulatory effect of JPTL Recipe on the PI3K/AKT signaling pathway (Fig. 5A). Subsequent CCK8 cell proliferation, colony formation experiments, and EDU proliferation experiments revealed that with the hindrance of JPTL Recipe's regulatory effect on the PI3K/AKT signaling pathway, its inhibitory effect on the proliferation of HCT116 and LoVo cells was significantly reduced (Fig. 5B–D). Apoptosis flow cytometry experiments also demonstrated that the promoting effect of JPTL Recipe on apoptosis in HCT116 and LoVo cells was markedly blocked by the activation of the PI3K/AKT signaling pathway (Fig. 5E). In conclusion, we found that JPTL Recipe can function by inhibiting the phosphorylation of the PI3K/AKT signaling pathway, thereby exerting its anti-proliferative and pro-apoptotic effects on colorectal cancer cells.
Fig. 5.
In vivo experiments confirm that the JPTL Recipe treats colorectal cancer through the PI3K/AKT signaling pathway A. Effect of the JPTL Recipe on the PI3K/AKT signaling pathway and apoptosis-related proteins after intervention of the PI3K/AKT signaling pathway activator IGF-1; B. Effect of IGF-1 intervention on the inhibitory effect of the JPTL Recipe on tumor cell activity; C-D. Effect of IGF-1 intervention on the inhibitory effect of the JPTL Recipe on tumor cell proliferation; E. Effect of IGF-1 intervention on the pro-apoptotic effect of the JPTL Recipe on tumor cells.
3.7. In vivo experiments on the treatment of colorectal cancer by JPTL recipe combined with 5-fu
To clarify whether JPTL Recipe can also exert its therapeutic effect in vivo, we constructed a subcutaneous mouse model of colorectal cancer and administered JPTL Recipe and chemotherapy drug 5-fluorouracil (5-Fu) alone or in combination (Fig. 6A). Through continuous monitoring of the tumor body size and weighing the tumor after dissection, the experimental results showed that JPTL Recipe combined with 5-Fu can exert a better anti-tumor effect (Fig. 6B–D). Western Blot experiments targeting PI3K/AKT signaling pathway also showed that JPTL Recipe combined with 5-Fu can effectively inhibit the phosphorylation of key molecules in PI3K/AKT signaling pathway and promote tumor cell apoptosis (Fig. 6E). At the same time, we also checked the tumor and liver and kidney tissues of each group of mice by H&E staining, and confirmed that JPTL Recipe not only inhibits tumor growth but also cause no obvious liver and kidney damage to mice at the corresponding dose (Fig. 6F).
Fig. 6.
In vivo experiments confirm that the JPTL Recipe combined with 5-Fu inhibits the growth of colorectal cancer subcutaneous tumors A. Schematic diagram of nude mouse colorectal cancer subcutaneous tumors; B. Monitoring of body weight of nude mice in each group; C. Monitoring of the size and weight of subcutaneous tumors in each group of nude mice; D. The condition of subcutaneous tumors in each group of nude mice after treatment; E. Effect of the JPTL Recipe, combined with 5-FU or alone, on the PI3K/AKT signaling pathway and apoptosis-related proteins in each group of nude mice; F. Representative images of HE staining of tumors, liver and kidney after treatment with the JPTL Recipe combined with 5-FU or alone in each group of nude mice.
3.8. In vivo experiments confirmed that JPTL recipe promotes apoptosis of colorectal cancer cells through the PI3K/AKT signaling pathway
Finally, to confirm again the effect of JPTL Recipe on tumor tissue apoptosis and the PI3K/AKT signaling pathway in vivo, we performed Tunel staining on the tumor tissues of HCT116 and LoVo cells after different interventions. The results showed that JPTL Recipe combined with 5-Fu can significantly increase the degree of apoptosis in HCT116 and LoVo cells (Fig. 7A). Immunofluorescence staining against p-PI3K (Tyr524) and p-AKT (Ser473) in the tumor tissues of each group of mice also confirmed the inhibitory effect of JPTL Recipe on the PI3K/AKT signaling pathway in vivo (Fig. 7B). Based on the results of the above in vivo and in vitro experiments, we confirmed that JPTL Recipe may exert its anti-colorectal cancer effect by inhibiting the phosphorylation of key molecules in the PI3K/AKT signaling pathway and promoting the apoptosis of tumor cells (Fig. 8).
Fig. 7.
In vivo experiments confirm that the JPTL Recipe treats colorectal cancer through the PI3K/AKT signaling pathway A. Tunel experiment to detect the effect of the JPTL Recipe, combined with 5-FU or alone, on the apoptosis of subcutaneous tumors in each group of nude mice; B. Immunofluorescence experiment to detect the effect of the JPTL Recipe, combined with 5-FU or alone, on the expression of p-PI3K (Tyr524) in subcutaneous tumors in each group of nude mice; C. Immunofluorescence experiment to detect the effect of the JPTL Recipe, combined with 5-FU or alone, on the expression of p-AKT (Ser473) in subcutaneous tumors in each group of nude mice.
Fig. 8.
Schematic diagram of the mechanism of the JPTL (JPTL) Recipe in regulating anti-apoptosis and cell proliferation in colorectal cancer through the PI3K/AKT signaling pathway.
4. Discussion
Colorectal cancer (CRC) is considered one of the most common malignant tumors in the digestive system and ranks among the deadliest cancers worldwide [14]. Despite the existence of effective diagnostic and treatment methods for CRC, it still poses a serious threat to millions of people globally. The phosphoinositide 3-kinase (PI3K)/protein kinase B (AKT)/mammalian target of rapamycin (mTOR) signaling pathway, also known as the PAM signaling pathway, is involved in various physiological processes and plays a crucial role in the development of many diseases, especially cancer [15]. It regulates cell survival, metastasis, and metabolism, and also plays a role in angiogenesis and recruitment of inflammatory factors [16]. PI3K phosphorylates PIP2 to generate PIP3, which then recruits downstream signaling proteins, including serine/threonine kinase Akt [17]. Activated Akt phosphorylates many substrates, with mTOR being one of the most common downstream effectors of Akt. The PI3K/Akt signaling pathway regulates processes such as tumor cell growth, proliferation, survival, and angiogenesis, and plays an important role in the occurrence and development of colorectal cancer [18,19]. Additionally, excessive activation of the PAM signaling pathway is one of the important mechanisms of resistance to immune therapy, chemotherapy, and targeted therapy [20]. Mechanisms by which the PI3K/AKT signaling pathway inhibits apoptosis in cells include the activation of anti-apoptotic proteins by Akt [21] Akt can phosphorylate and activate the protein Bad, which is a pro-apoptotic protein that can bind to the anti-apoptotic proteins Bcl-2 or Bcl-XL and prevent their protective effects on mitochondria. When Akt is activated, it phosphorylates Bad, preventing its binding to Bcl-2 or Bcl-XL [22,23].
5-Fluorouracil (5-FU) mediates its anticancer effects in colorectal cancer cells through diverse mechanisms. Initially, its active metabolites form a stable complex with thymidylate synthase (TS), inhibiting TS activity, thereby blocking the production of deoxythymidine monophosphate (dTMP) and consequently hindering DNA synthesis [24]. Furthermore, 5-FU metabolites incorporate into RNA as 5-fluorouridine triphosphate (FUTP) and into DNA as 5-fluoro-2′-deoxyuridine-5′-triphosphate (FdUTP), thereby disrupting RNA function and DNA stability [25]. These actions result in DNA damage and RNA dysfunction, activating DNA damage response pathways, such as p53, and other pro-apoptotic signaling pathways, including the Fas pathway [26]. Additionally, 5-FU modulates the PI3K/AKT and MAPK/ERK signaling pathways, thereby further promoting apoptosis [27,28]. These interconnected mechanisms collectively inhibit cancer cell growth and induce apoptosis. Accumulating evidence suggests that CRC develops resistance to 5-FU through the PI3K/AKT signaling pathway, which leads to recurrent metastasis of CRC.
This study employed an innovative approach using network pharmacology in combination with comprehensive in vivo and in vitro experiments, providing evidence for the ability of JPTL Recipe to inhibit the growth and metastasis of CRC cells. Despite these promising findings, the specific role and potential mechanisms of JPTL Recipe in the treatment of colorectal cancer remain to be fully elucidated. In this study, we demonstrated that JPTL Recipe effectively inhibits colorectal cancer cell proliferation, anti-apoptotic ability, and exerts synergistic therapeutic effects with fluorouracil. Further analysis revealed that JPTL Recipe affects the activity of colorectal cancer cells by inhibiting the phosphorylation of the PI3K/AKT signaling pathway. Moreover, JPTL could affect on this pathway and reduce the resistance of CRC to 5-FU and thus promote the inhibitory effect of 5-FU on CRC. In summary, we have discovered and confirmed that the traditional Chinese medicine compound JPTL Recipe can serve as a novel adjuvant therapy for colorectal cancer, offering a new treatment approach for the integration of traditional Chinese and Western medicine in the treatment of colorectal cancer.
5. Conclusion
In conclusion, we have found that JPTL Recipe can suppress the activity and proliferation of colorectal cancer cells, promote tumor cell apoptosis, and exert better synergistic therapeutic effects when combined with 5-FU in the treatment of colorectal cancer. Mechanism studies have shown that JPTL Recipe inhibits the phosphorylation of key molecules in the PI3K/AKT signaling pathway to hinder the progression of colorectal cancer. Our research data provide a new combined Chinese and Western medicine treatment plan for clinical colorectal cancer treatment, effectively expanding the application of TCM in the clinical treatment of colorectal cancer.
Ethics approval and consent to participate
The animals experimental was approved by the Animal Care and Use Committee of Shanghai Hospital of Traditional Chinese Medicine (2023072, July 21, 2023).
Funding
This work was supported by Project of Clinical Three-Year Action Plan of Shanghai Shen-Kang Hospital Development Centre (Grant No. SHDC2020CR2047B to Jianlin Ren), Project of the National Natural Science Foundation of China (Grant Nos. 82174452, 81873279 to Jianlin Ren), Project of Shanghai Science and Technology Innovation Action Plan Biomedical Science and Technology Support Project (Grant No.22S21901000 to Jianlin Ren), Project of Shanghai Municipal Hospital of Traditional Chinese Medicine (Grant No. WLJH2021ZY-MZY026 to Jianlin Ren) and Project of Shanghai Municipal Hospital of Traditional Chinese Medicine (Grant No. WL-YSXM-2022001K to Chenyue Yuan).
Data availability statement
All data generated or analyzed during this study are included in this published article and supplementary information files. All data associated with this study has not been deposited into a publicly available repository.
CRediT authorship contribution statement
Jinyan Chu: Writing – original draft, Visualization, Data curation. Chenyue Yuan: Writing – review & editing, Writing – original draft, Visualization, Resources, Investigation, Funding acquisition, Formal analysis, Conceptualization. Lin Zhou: Visualization, Software, Methodology. Yong Zhao: Formal analysis, Data curation, Conceptualization. Xingli Wu: Project administration. Yuting Yan: Formal analysis. Yi Liu: Supervision. Xiangjun Liu: Visualization, Supervision, Project administration, Funding acquisition, Data curation. Lin Jing: Software, Methodology, Data curation. Tiangeng Dong: Visualization, Funding acquisition, Formal analysis, Data curation. Jianlin Ren: Writing – review & editing, Resources, Methodology, Funding acquisition.
Declaration of competing interest
The authors declare that they have no known competing financial interests or personal relationships that could have appeared to influence the work reported in this paper.
Footnotes
Supplementary data to this article can be found online at https://doi.org/10.1016/j.heliyon.2024.e35490.
Contributor Information
Lin Jing, Email: jinglin1004@163.com.
Tiangeng Dong, Email: dong.tiangeng@zs-hospital.sh.cn.
Jianlin Ren, Email: renjianlin666@126.com.
Appendix A. Supplementary data
The following are the supplementary data to this article:
figs1.
figs2.
figs3.
figs4.
figs5.
figs6.
References
- 1.Morgan E., Arnold M., Gini A., et al. Global burden of colorectal cancer in 2020 and 2040: incidence and mortality estimates from globocan. Gut. 2023;72(2):338–344. doi: 10.1136/gutjnl-2022-327736. [DOI] [PubMed] [Google Scholar]
- 2.Xi Y., Xu P. Global colorectal cancer burden in 2020 and projections to 2040. Transl. Oncol. 2021;14(10) doi: 10.1016/j.tranon.2021.101174. [DOI] [PMC free article] [PubMed] [Google Scholar]
- 3.Biller L.H., Schrag D. Diagnosis and treatment of metastatic colorectal cancer: a review. JAMA, J. Am. Med. Assoc. 2021;325(7):669–685. doi: 10.1001/jama.2021.0106. [DOI] [PubMed] [Google Scholar]
- 4.Keum N., Giovannucci E. Global burden of colorectal cancer: emerging trends, risk factors and prevention strategies., Nature reviews. Gastroenterol. Hepatol. 2019;16(12):713–732. doi: 10.1038/s41575-019-0189-8. [DOI] [PubMed] [Google Scholar]
- 5.Post genome-wide gene–environment interaction study using random survival forest: insulin resistance, lifestyle factors, and colorectal cancer risk, 10.1158/1940-6207.CAPR-19-0278 (accessed 2023/November/26). [DOI] [PMC free article] [PubMed]
- 6.Ma S., Sun B., Li M., et al. High-precision detection and navigation surgery of colorectal cancer micrometastases. J. Nanobiotechnol. 2023;21(1):403. doi: 10.1186/s12951-023-02171-z. [DOI] [PMC free article] [PubMed] [Google Scholar]
- 7.Bell H.N., Huber A.K., Singhal R., et al. Microenvironmental ammonia enhances t cell exhaustion in colorectal cancer. Cell Metabol. 2023;35(1):134–149. doi: 10.1016/j.cmet.2022.11.013. [DOI] [PMC free article] [PubMed] [Google Scholar]
- 8.Segal N.H., Cercek A., Ku G., et al. Phase ii single-arm study of durvalumab and tremelimumab with concurrent radiotherapy in patients with mismatch repair-proficient metastatic colorectal cancer. Clin. Cancer Res. : an official journal of the American Association for Cancer Research. 2021;27(8):2200–2208. doi: 10.1158/1078-0432.CCR-20-2474. [DOI] [PMC free article] [PubMed] [Google Scholar]
- 9.Lund C.M., Vistisen K.K., Olsen A.P., et al. The effect of geriatric intervention in frail older patients receiving chemotherapy for colorectal cancer: a randomised trial (gerico) Br. J. Cancer. 2021;124(12):1949–1958. doi: 10.1038/s41416-021-01367-0. [DOI] [PMC free article] [PubMed] [Google Scholar]
- 10.Li W., Li C., Zheng H., Chen G., Hua B. Therapeutic targets of traditional Chinese medicine for colorectal cancer. Journal of traditional Chinese medicine = Chung i tsa chih ying wen pan. 2016;36(2):243–249. doi: 10.1016/s0254-6272(16)30034-6. [DOI] [PubMed] [Google Scholar]
- 11.Q. Sun, M. He, M. Zhang, et al., Traditional chinese medicine and colorectal cancer: implications for drug discovery, Front. Pharmacol. 122021) 685002, 10.3389/fphar.2021.685002. [DOI] [PMC free article] [PubMed]
- 12.J. Chen, S. Wu, Z. Shi, B. Hu, Traditional chinese medicine for colorectal cancer treatment: potential targets and mechanisms of action, Chin. Med. 182023) 14, 10.1186/s13020-023-00719-7. [DOI] [PMC free article] [PubMed]
- 13.X. Lu, X. Wu, L. Jing, et al., Network pharmacology analysis and experiments validation of the inhibitory effect of jianpi fu recipe on colorectal cancer lovo cells metastasis and growth., Evid. base Compl. Alternative Med. : eCAM 20202020) 4517483, 10.1155/2020/4517483. [DOI] [PMC free article] [PubMed]
- 14.Sung H., Ferlay J., Siegel R.L., et al. Global cancer statistics 2020: globocan estimates of incidence and mortality worldwide for 36 cancers in 185 countries. CA A Cancer J. Clin. 2021;71(3):209–249. doi: 10.3322/caac.21660. [DOI] [PubMed] [Google Scholar]
- 15.Zhang Y., Kwok-Shing Ng P., Kucherlapati M., et al. A pan-cancer proteogenomic atlas of pi3k/akt/mtor pathway alterations. Cancer Cell. 2017;31(6):820–832. doi: 10.1016/j.ccell.2017.04.013. [DOI] [PMC free article] [PubMed] [Google Scholar]
- 16.Zhao G., Gao Z., Zhang Q., et al. Tssc3 promotes autophagy via inactivating the src-mediated pi3k/akt/mtor pathway to suppress tumorigenesis and metastasis in osteosarcoma, and predicts a favorable prognosis. J. Exp. Clin. Cancer Res. : CR. 2018;37(1):188. doi: 10.1186/s13046-018-0856-6. [DOI] [PMC free article] [PubMed] [Google Scholar]
- 17.He Y., Sun M.M., Zhang G.G., et al. Targeting pi3k/akt signal transduction for cancer therapy. Signal Transduct. Targeted Ther. 2021;6(1):425. doi: 10.1038/s41392-021-00828-5. [DOI] [PMC free article] [PubMed] [Google Scholar]
- 18.Choy Y.Y., Fraga M., Mackenzie G.G., Waterhouse A.L., Cremonini E., Oteiza P.I. The pi3k/akt pathway is involved in procyanidin-mediated suppression of human colorectal cancer cell growth. Mol. Carcinog. 2016;55(12):2196–2209. doi: 10.1002/mc.22461. [DOI] [PubMed] [Google Scholar]
- 19.Sun Y., Ye C., Tian W., et al. Trpc1 promotes the genesis and progression of colorectal cancer via activating cam-mediated pi3k/akt signaling axis. Oncogenesis. 2021;10(10):67. doi: 10.1038/s41389-021-00356-5. [DOI] [PMC free article] [PubMed] [Google Scholar]
- 20.A. Glaviano, A.S.C. Foo, H.Y. Lam, et al., Pi3k/akt/mtor signaling transduction pathway and targeted therapies in cancer, Mol. Cancer 222023) 138, 10.1186/s12943-023-01827-6. [DOI] [PMC free article] [PubMed]
- 21.He Y., Sun M.M., Zhang G.G., et al. Targeting pi3k/akt signal transduction for cancer therapy. Signal Transduct. Targeted Ther. 2021;6(1):425. doi: 10.1038/s41392-021-00828-5. [DOI] [PMC free article] [PubMed] [Google Scholar]
- 22.Kaloni D., Diepstraten S.T., Strasser A., Kelly G.L. Bcl-2 protein family: attractive targets for cancer therapy. Apoptosis. 2023;28(1):20–38. doi: 10.1007/s10495-022-01780-7. [DOI] [PMC free article] [PubMed] [Google Scholar]
- 23.Kale J., Kutuk O., Brito G.C., et al. Phosphorylation switches bax from promoting to inhibiting apoptosis thereby increasing drug resistance. EMBO Rep. 2018;19(9) doi: 10.15252/embr.201745235. [DOI] [PMC free article] [PubMed] [Google Scholar]
- 24.S. Vodenkova, T. Buchler, K. Cervena, V. Veskrnova, P. Vodicka, V. Vymetalkova, 5-fluorouracil and other fluoropyrimidines in colorectal cancer: past, present and future., Pharmacol. Ther. 2062020) 107447, 10.1016/j.pharmthera.2019.107447. [DOI] [PubMed]
- 25.Kang Y., Lee J., Lee N., Kim S., Seo C., Son C. Coptidis rhizoma extract reverses 5-fluorouracil resistance in hct116 human colorectal cancer cells via modulation of thymidylate synthase. Molecules. 2021;26(7) doi: 10.3390/molecules26071856. [DOI] [PMC free article] [PubMed] [Google Scholar]
- 26.C. Yang, J. Song, S. Hwang, J. Choi, G. Song, W. Lim, Apigenin enhances apoptosis induction by 5-fluorouracil through regulation of thymidylate synthase in colorectal cancer cells., Redox Biol. 472021) 102144, 10.1016/j.redox.2021.102144. [DOI] [PMC free article] [PubMed]
- 27.D. Tewari, P. Patni, A. Bishayee, A.N. Sah, A. Bishayee, Natural products targeting the pi3k-akt-mtor signaling pathway in cancer: a novel therapeutic strategy., Semin. Cancer Biol. 802022) 1-17, 10.1016/j.semcancer.2019.12.008. [DOI] [PubMed]
- 28.R. Ullah, Q. Yin, A.H. Snell, L. Wan, Raf-mek-erk pathway in cancer evolution and treatment., Semin. Cancer Biol. 852022) 123-154, 10.1016/j.semcancer.2021.05.010. [DOI] [PubMed]
Associated Data
This section collects any data citations, data availability statements, or supplementary materials included in this article.
Data Availability Statement
All data generated or analyzed during this study are included in this published article and supplementary information files. All data associated with this study has not been deposited into a publicly available repository.














