Abstract
Breast cancer is the most common cancer among women worldwide, and adjuvant radiotherapy (RT) following tumor removal is one of the most commonly used treatments for breast cancer. However, the high risk of tumor recurrence and inevitable radiation skin injury after RT remain fatal problems, seriously challenging the patient's postoperative rehabilitation. Herein, a multifunctional poly (lipoic acid)-based hydrogel is constructed through one-step heating the mixture of α-lipoic acid (LA)/arginine (Arg)/silk fibroin (SF), without introducing any non-natural molecules. The multiple synergistic interactions among LA, Arg, and SF not only enhance the solubilization of LA in aqueous systems but also stabilize poly(lipoic acid) through strong salt bridge hydrogen bonds and ionic hydrogen bonds. Intriguingly, the LA-based surfactant induced β-sheet transformation of SF can further modulate the bulk strength of the hydrogel. Regulating the content of LA in hydrogels not only allows efficient control of hydrogel bioactivity but also enables the evolution of hydrogels from injectable forms to adhesive patches. Based on the different biological activities and forms of hydrogels, they can be implanted internally or applied externally on the mice's skin, achieving simultaneous prevention of tumor recurrence post-surgery and assistance in treating radiation-induced skin damage after radiotherapy.
Keywords: α-lipoic acid, Adhesive hydrogel, Injectable hydrogel, Tumor inhibition, Wound healing
Graphical abstract

Highlights
-
•
A therapeutic hydrogel with tailorable use form is fabricated.
-
•
Multiple hydrogen bonds in this hydrogel stabilize Poly(lipoic acid).
-
•
Lipoic acid-salts induce β-sheet transformation of SF, thereby strengthening the hydrogel.
-
•
The injectable radiosensitizing antitumor hydrogel prevents tumor recurrence.
-
•
The antioxidant, antibacterial and pro-angiogenic adhesive hydrogel patch accelerates radiation-induced skin wound healing.
1. Introduction
Breast cancer is the most commonly diagnosed cancer among women worldwide, with high incidence of 32 % among all cancers. It is also the second leading cause of cancer-related death, after lungs carcinoma [1]. Furthermore, the incidence and the number of new cases of breast cancer have been steadily increasing each year due to continuous advancements in early screening technology [2]. Clinically, breast-conserving surgery and adjuvant radiotherapy (RT) are the primary treatment for earlier stage patients, accounting for over 50 % of all treatment patterns [3]. Although adjuvant radiotherapy can suppress tumor recurrence to some extent, long-term radiation exposure can increase the radioresistance of tumor cells, thereby reducing the efficacy of radiotherapy. Additionally, over 90 % of patients treated with radiotherapy experience radiotherapy-induced skin damage [4,5]. Unlike other skin wounds, the irreversible DNA damage and apoptosis caused by high oxidative stress after radiation stimulation from radiotherapy is able to directly disrupt the epidermal immune defense and tissue regeneration functions, and then vulnerably lead to uncontrollable wound rupture and infection [6]. Moreover, drug-resistant bacterial infection and local sustained inflammation will further exacerbate skin wounds, ultimately resulting in refractory radioactive wounds [[7], [8], [9]]. Therefore, enhancing the efficiency of radiotherapy to effectively suppress tumor recurrence while promoting efficient repair of radiation-induced skin damage is crucial for postoperative recovery in breast cancer patients. Although there have been reports on utilizing biomaterials to achieve inhibition of breast tumors or repair of radiation-induced skin damage, these two processes are often carried out separately because inhibiting tumor recurrence and promoting the repair of radiation-induced skin damage typically require different mechanisms [10]. For example, effective clearance of reactive oxygen species (ROS) is an effective way to alleviate radiation-induced skin injury; nonetheless, antioxidant activity may attenuate the radiotherapy efficacy for tumor therapy [11]. Thus, the current methodology suffers from inherent limitation and cannot resolve the conflicting issues between tumor recurrence and radioactive wound repair in postoperative treatment [[12], [13], [14], [15], [16]].
ɑ-lipoic acid (LA) is a naturally potent antioxidant and a cofactor of mitochondrial enzymes such as pyruvate dehydrogenase and glycine decarboxylase, which are involved in aerobic metabolism in vivo [17,18]. Massive studies have demonstrated that LA owns excellent antioxidant activity by scavenging ROS, regenerating endogenous antioxidants (e.g. GSH, ascorbic acid, α⁃tocopherol), activating oxidase and inhibiting of oxidative stress pathways [19]. Furthermore, LA exhibits a good antimicrobial efficacy by increasing the permeability of bacterial cell wall and membrane to inhibit their growth and reproduction [20] Moreover, it can inhibit key processes such as microbial enzyme activity and protein synthesis, thereby killing or inhibiting the growth of bacteria, even including drug-resistant strains [21]. These attractive properties are ideal for treatment of radiation skin injury and wound infection [22,23]. Importantly, LA and its derivatives can prevent tumorigenesis and enhance breast cancer cell sensitivity to radiation therapy through non-ROS mediated mechanisms [[24], [25], [26]]. Besides, LA can induce apoptosis in tumor cells by increasing the expression of HMGB1. And studies have shown that LA can synergistically enhance the antitumor effect on human breast cancer cells when it is combined with radiation therapy [27]. Therefore. the diversiform bioactivities of LA motivate us to design and develop a novel on-demand switchable postoperative treatment system for breast cancer, which can effectively prevent tumor recurrence while promoting rapid repair of radiation-induced skin damage and surgical wounds.
Although LA has an excellent biological activity [[28], [29], [30]], its hydrophobic nature makes it impossible to dissolve and release in water, which limits the construction of lipoic acid-based polymer aqueous phase system and the full utilization of its biological activity [31]. In addition, the active disulfide radical at the end of poly(α-lipoic acid) (PolyLA) tends to trigger closed-loop depolymerization, leading to unstable characteristic of PolyLA at room temperature [32]. While introducing multi-double-bond monomers or multivalent metal ions can stabilize PolyLA, it significantly reduces their biocompatibility [17,18,32]. Therefore, constructing an aqueous-phase PolyLA system and fully harnessing the biological activity of LA-based small molecules remain a challenge.
Arginine (Arg), as a natural alkaline amino acid molecule, is a key factor in the process of wound healing. Arg can be catalyzed by nitric oxide synthase (NOS) and arginase to produce nitric oxide (NO) and ornithine respectively. Arg-derived NO has been shown to possess antibacterial, anti-inflammatory and proangiogenic functions, while ornithine can effectively promote collagen synthesis. Hence, Arg has a significant effect on promoting wound healing [33]. Therefore, Arg is a potential natural small molecule for promoting rapid repair of radiation-induced skin damage and surgical wounds, which is beneficial for postoperative recovery in breast cancer. Silk fibroin (SF), on the other hand, is a natural biodegradable macromolecule with abundant amino acid residues, and is always used to enhance the bulk strength of hydrogels. It has been proven that SF can undergo a conformational transition from random coils and α-helix to β-sheets induced by various factors such as pH, ultrasound, alcohol, and surfactants [34,35]. However, these methods often require additional stimulation or the introduction of exogenous molecules, which significantly increase operational complexity or reduce biocompatibility [35].
In this work, we designed and prepared a PolyLA-based hydrogel by combining LA with natural molecules, Arg and SF, without introducing any exogenous non-natural molecules. The multiple synergistic interactions among LA, Arg and SF are crucial for constructing bioactive PolyLA-based hydrogels. The natural alkaline property of Arg induces partial deprotonation of LA in aqueous solution, transforming it into the form of LA-salt, thereby enhancing the solubility of LA and the release potential of LA-based molecules. Moreover, the remaining carboxylic groups of LA can form strong ionic hydrogen bonds with carboxylate groups of LA-salt and strong salt bridge hydrogen bonds with guanidine groups of Arg. After heating, LA undergoes spontaneously ring-opening polymerization to form PolyLA [[28], [29], [30], [31], [32]], while these two types of strong hydrogen bonds contribute to cross-linking and stabilization PolyLA without the introduction of any non-natural molecules or ion stabilizers. In addition, SF is used to enhance the bulk strength of PolyLA-based hydrogels in this system. It is worth noting that in our system, amphiphilic partially deprotonated LA can act as a surfactant, inducing SF to undergo β-sheet formation. This approach eliminated the biocompatibility issues associated with traditional methods that involve the secondary introduction of exogenous molecules and thereby increased the bulk strength of PolyLA-based hydrogels. Therefore, through the multiple synergistic interactions among LA, Arg, and SF, bioactive PolyLA-based hydrogels can be prepared via a simple one-step heating-cooling process. Moreover, adjusting the LA content in the system can modulate not only the bioactivity of PolyLA-based hydrogels effectively, but also the evolution of the hydrogel from injectable form to adhesive patches. Thus, in this work, PolyLA-based hydrogels are employed for postoperative recovery following breast cancer resection. By adjusting the hydrogel composition simply, the injectable form of the hydrogel is used to fill surgical defects to prevent tumor recurrence, leveraging its anti-tumor activity and sensitization effects on radiotherapy. While its adhesive patch form can be used to promote rapid repair of radiation-induced skin damage and surgical wounds due to its excellent antioxidant, antibacterial, and proangiogenic activities (Scheme 1). These innovative hydrogels leverage the diverse bioactive properties of LA and Arg, ingeniously combining their physicochemical characteristics with biological functions, and offering new perspectives for postoperative rehabilitation therapy in breast cancer.
Scheme 1.
Schematic illustration of the fabrication of PolyLA-based hydrogel and application in treatment of breast cancer recurrence and radiation-induced skin damage.
2. Materials and methods
2.1. Materials
L-arginine (Arg, AR) and α-lipoic acid (LA, 99 %) were purchased from Macklin (Shanghai, China). Bombyx mori cocoons were provided by a sericulture factory in Shaanxi. Total antioxidant capacity assay kit with ABTS method (Beyotime Biotechnology, S0119), rabbit anti-gamma H2AX antibody (Abcam, ab2893), matrigel (Corning, 354234) and DAF-FM DA (Beyotime Biotechnology, S0019S) were used as received. L929 mouse fibroblast cells (L929), 4T1 murine mammary cancer cells (4T1) and human umbilical vein endothelial cells (HUVEC) were provided by EK-Bioscience (Shanghai, China). All the other reagents are of analytical grade and used without further purification. Water used in all experiments was purified using a Milli-Q water purification system (Millipore Incorporation).
2.2. Preparation of PolyLA/Arg/SF hydrogels
Silk fibroin (SF) was prepared as previously described [10]. PolyLA/Arg/SF hydrogels were formed according to protocols described below. Take PolyLA/Arg/SF hydrogel with 12 wt% LA content as an example, 0.6 g of Arg and different proportions of SF (0.2 g, 0.3 g, 0.4 g and 0.5 g) were added to 10 mL of deionized water. After dissolving completely, 1.2 g of LA was added and vortexed to make it uniformly dispersed. Subsequently, the hydrogels were heated at 85 °C for 30 min to form PolyLA/Arg/SF hydrogels. The PolyLA/Arg/SF hydrogels with different contents of LA can be prepared (0.2 g, 0.4 g, 0.6 g, 0.8 g, 1.0 g and 1.4 g) following the same steps, while the mass ratio of Arg to LA was kept as 1:2. The hydrogel is named PolyLAxSFy, where x represents the mass percentage of LA, y represents the mass percentage of SF, and the mass ratio of Arg to LA remains fixed at 1:2.
2.3. Characterization of PolyLA/Arg/SF hydrogels
The swelling properties of hydrogels were evaluated by reported methods [34]. The microscopic morphology of the PolyLA/Arg/SF hydrogels was characterized by scanning electron microscope (SEM) after gold sputtering. X-ray diffraction (XRD) was performed using a D8 Advanced X-ray diffractometer (Bruker, Germany). The measurement was conducted at 40 kV and 40 mA with a scanning rate of 3°/min and scanning range from 5° to 45°. Raman spectra were recorded on a DXR microscope with 785 nm excitation. Fourier transform infrared (FTIR) spectrometry (PerkinElmer spectrum 100, USA) was used to characterize the structure of PolyLA/Arg/SF hydrogels. Circular dichroism (CD) measurements were conducted on a J-1700 circular dichroism (CD) spectrometer (Jasco, Japan) with a wavelength range from 180 nm to 260 nm and a step size of 1.0 nm. Each spectrum was scanned three times and averaged after background subtraction (water). Fluorescence spectra were measured at room temperature using a fluorescence spectrometer system with Thioflavin T (ThT) as the fluorescence probe. The excitation wavelength was set at 420 nm, and fluorescence was measured from 440 to 700 nm. The ThT, SF, Arg, and LA concentrations were 0.03 g/L, 20 g/L, 7.5 g/L, and 15 g/L, respectively.
2.4. Rheology test
The rheological properties of PolyLA4SF4 hydrogels were measured using an Anton Paar MCR302 rheometer (Austria). Time-sweep tests were conducted at 25 °C, with a strain of 0.1 % and a frequency of 1 Hz. The viscosity-shear rate curve was obtained at 25 °C to illustrate the shear-thinning property of the hydrogel, and the viscosity was recorded for shear rates ranging from 0.1 to 1000 s−1. The alternate step strain sweep test of the hydrogel was performed at a fixed frequency of 1 Hz, with strain values switching from 1 % (small strain) to 100 %, 200 %, and 300 % (large strain), with each strain interval lasting 100 s.
2.5. Mechanical test
The mechanical properties of PolyLAxSFy hydrogels were tested using an Instron 2344 universal testing machine in an air environment at room temperature. For the compression test, all samples were cut into cylinders with dimensions of 10 mm, and the compression rate was set at 100 mm/min. For the tensile test, all samples were cut into rectangular pieces with dimensions of 30 mm × 8 mm × 2 mm, and the tensile rate was set at 100 mm/min.
2.6. Adhesion test
The adhesion test was performed at room temperature by lap shear using the aforementioned Instron universal testing machine. Porcine skins were chosen as the adhesive substrate. In brief, the PolyLAxSF4 hydrogels were cut into rectangular pieces with dimensions of 8 mm × 8 mm and placed between two pieces of porcine skin (2.5 cm × 2.5 cm). The porcine skins sandwiched with the hydrogels were placed for 2 h at 37 °C under a weight of 200 g. The adhesive strengths were calculated by F/S (F is the maximum load, and S is the joint area).
2.7. Arginine and lipoic acid release in vitro
The in vitro release behaviors of Arg and LA from PolyLAxSF4 hydrogels were investigated. 200 mg of PolyLAxSF4 hydrogel with different compositions was added to 10 mL of PBS and incubated at 37 °C with 100 rpm shaking. At predetermined intervals, 200 μL of sample solution was aspirated, and the same volume of PBS was replenished. Each group has three parallel samples. The amount of Arg released was determined using the ninhydrin test, which produces a blue-violet compound that is proportional to the concentration of Arg [36]. Then, the blue-violet compound was quantified by measuring the absorbance at 570 nm using a UV–vis spectrophotometer (GENESYS 180, Thermo Fisher Scientific) to obtain the release amount of Arg. The detailed procedure is as follows: First, a 0.3 mmol/L standard arginine solution was prepared. Different volumes of the standard arginine solution (0, 0.2, 0.4, 0.6, 0.8, and 1.0 mL) were taken in test tubes and diluted to 1 mL with water. To each test tube, 1 mL of acetic acid buffer (pH 5.4, 2 mol/L) and 1 mL of ninhydrin reagent solution (prepared by dissolving 85 mg of ninhydrin and 15 mg of ninhydrin reductant in 10 mL of ethylene glycol methyl ether) were added. After thorough mixing, the samples were heated in a 100 °C water bath for 15 min, followed by cooling in cold water for 5 min. Next, 3 mL of 60 % ethanol was added to dilute the samples, and the absorbance at 570 nm (OD 570 nm) was measured using a spectrophotometer. A standard curve was plotted with arginine content on the x-axis. For the sample analysis, 1 mL of the sample solution was mixed with 1 mL of acetic acid buffer (pH 5.4, 2 mol/L) and 1 mL of ninhydrin reagent solution. The mixture was heated at 100 °C for 15 min and then cooled in cold water for 5 min. Subsequently, 3 mL of 60 % ethanol was added to dilute the solution, and the absorbance at 570 nm was measured. The arginine content in the sample was determined using the standard curve. The amount of releasing LA was quantified by measuring the absorbance at 330 nm.
2.8. ABTS radical scavenging assay
The antioxidant activities of PolyLAxSFy hydrogels were evaluated using the ABTS radical scavenging assay as described in the literature [37]. 50 mg of PolyLAxSFy hydrogels were incubated with 2 mL of ABTS radical solution at 37 °C for 30 min. The absorbance of the mixed solution was then measured by a UV–vis spectrophotometer (GENESYS 180, Thermo Fisher Scientific).
2.9. Antibacterial activity assay
The antibacterial properties of the PolyLA12SFy hydrogels were assessed by co-culturing them respectively with Escherichia coli (E. coli), Staphylococcus aureus (S. aureus), and Methicillin-resistant Staphylococcus aureus (MRSA) in Luria-Bertani (LB) liquid medium for 24 h. Prior to the experiment, the bacteria were incubated in sterile LB medium at 37 °C for 12 h with shaking, then diluted to 10^7 CFU/mL and added to test tubes containing 50 mg of the hydrogels. These mixtures were then incubated at 37 °C with shaking at 220 rpm for 24 h. Afterwards, the absorbance of bacterial solution at 600 nm at different time intervals was monitored. The relative activity of the bacteria was calculated by the following equation:
| (1) |
Abssample represents the absorbance at 600 nm for the sample group and Absblank represents the absorbance at 600 nm for the blank group.
2.10. SEM and TEM imaging of bacterial morphology
The E. coli, S. aureus and MRSA bacterial suspensions were diluted to a concentration of 107 CFU/mL, and 50 mg of PolyLA12SF4 hydrogel was added to each milliliter of bacterial suspension and co-cultured for 6 h. As a control, 50 mg of PBS was added to bacterial suspensions in the same manner. The treated and untreated bacterial suspensions were placed dropwise on 10 mm diameter round glass slices in 48-well plates and allowed to settle overnight. Excess liquid was then carefully aspirated with a sterile centrifuge tube, and the bacteria were fixed with 2.5 % glutaraldehyde solution at room temperature for 4 h. Subsequently, the bacteria were further dehydrated using a series of ethanol solutions (10 %, 30 %, 50 %, 70 %, 90 %, and 100 %) for 10 min each. After drying at room temperature and gold sputtering for 50 s, the bacterial morphologies (E. coli, S. aureus and MRSA) were qualitatively evaluated by SEM.
To further evaluate the morphology of the bacteria, we performed transmission electron microscopy (TEM) measurement. Firstly, the bacteria from both the hydrogel-treated and untreated bacterial suspensions were washed for three times with water, and collected by centrifugation and fixed in 2.5 % paraformaldehyde fixative for 4 h. Then, the bacteria were dehydrated in a gradient of 10 %, 30 %, 50 %, 70 %, 90 % and 100 % ethanol solutions for 10 min each. Finally, the morphology of the treated bacteria was observed by TEM.
2.11. Cytotoxicity in vitro
The cytotoxicity assay of PolyLAxSFy hydrogels was performed as described previously using L929 mouse fibroblasts [10]. L929 cells were seeded into 96-well plates at a density of 5000 cells per well. After 24 h of incubation, L929 cells were incubated with PolyLAxSFy hydrogel for another 24 h. Then, the cell viability was tested by the CCK-8 assay.
To verify the radiosensitization potency of PolyLA4SF4 hydrogel, 4T1 murine mammary cancer cells (4T1 cells) were used to test the anticancer activity of PolyLA4SF4 hydrogels. Cultures were grown in RPMI 1640 medium supplemented with 10 % FBS and 1 % P/S. The killing effect of the hydrogel on 4T1 cells was assessed using the same method as described above. Similarly, the cellular activity of 4T1 cells was assayed by the CCK-8 assay after 24 h.
2.12. Detection of γ-H2AX foci and nitric oxide and tube formation assay in vitro
Firstly, 4T1 cells were seeded in confocal dishes with 1.5 × 105 cells per dish. Then, cells were treated with radiotherapy and different hydrogels, respectively. After incubation for 24 h, respectively, they were exposed to 6 Gy for 6 min at a dose of 1 Gy/min. After irradiation, incubation was continued for 3h, and 4T1 cells were washed with pre-cooled PBS and fixed with 4 % PFA. The cells were then permeabilized with 0.25 % Triton X-100 and blocked with 3 % BSA for 1 h. After that, the cells were incubated with γ-H2AX antibody overnight at 4 °C. After washing with PBS, the cells were incubated with the secondary antibody at room temperature for 2 h. Finally, the cells were stained by 4’, 6-diamidino-2-phenylindole (DAPI) after being washed with PBS. The γ-H2AX within cells was recorded by confocal microscope and analyzed by ImageJ software.
The levels of NO in cells were detected using a NO kit (cat. no. S0021; Beyotime Institute of Biotechnology). All steps of the assays were performed according to the manufacturers’ instructions.
For the tube formation assay, 250 μL of thawed Matrigel was added to a prechilled 24-well plate, which was then incubated at 37 °C for 30 min. HUVECs were then seeded onto gel-coated plates at a density of 5 × 104 cells per well and co-cultured with hydrogel leachate (200 μL, 10 μg/mL) for 6 h. The tube formation was observed and photographed with an optical microscope. Tube branch length was quantified by ImageJ.
2.13. In vivo treatment of radiation-induced mice skin injury
All animal procedures were performed in accordance with the Guidelines for the Care and Use of Laboratory Animals of Peking Union Medical College and experiments were approved by the Animal Experiments and Ethics Review Committee of the Institute of Radiation Medicine, Chinese Academy of Medical Sciences (IRM-DWLL-2023025).
Healthy female BALB/c mice were divided into 6 groups randomly: (i) Control (treated with PBS); (ii) 3M group (a commercially available wound dressing); (iii) Superoxide dismutase (SOD) group (an antioxidant enzyme); (iv) PolyLA/SF/gelatin hydrogel group; (v) Arg/SF/gelatin hydrogel group and (vi) PolyLA12SF4 hydrogel group. It is noted that the PolyLA/SF/gelatin hydrogel was prepared by dissolving SF and gelatin in a saturated aqueous solution of LA. In this case, gelatin was used as the hydrogel framework considering its simple thermoresponsive gelation characteristic, because without the solubilization of LA by Arg, the solubility of LA in water is so low that it cannot be polymerized to form PolyLA as a hydrogel framework. And the Arg/SF/gelatin hydrogel was prepared by adding gelatin to a mixed aqueous solution of Arg and SF. All mice underwent depilation of the leg. The mice were anesthetized and exposed to 40 Gy of X-rays at 2 Gy/min for 20 min on the skin of their hind limbs. The irradiated wound changes of skin in each mouse were monitored daily. When the skin began to redden and ulcerate, the aforementioned materials were used as dressings for the treatment of radiation-induced skin injuries. The dressings were changed every 2 days and the tissues were retrieved after 0, 7, 14 and 28 days. Representative mice in each group were sacrificed, and the wound skin was collected for histological staining at different time. Peri-wound tissues were fixed in 10 % paraformaldehyde, then embedded in paraffin and cut into approximately 4-mm sections that were processed and stained with hematoxylin and eosin (H&E). To observe collagen deposition, Masson's trichrome staining was performed, and relative collagen expression was calculated by ImageJ.
2.14. In vivo MRSA-infected full-thickness skin wound healing evaluation
The wound healing effects of hydrogel on MRSA-infected full-thickness skin defects were evaluated. The MRSA-infected wound model was established by creating a round-shaped full-thickness MRSA-infected wound (8 mm in diameter) on the nape area of the mice. Female mice (18–22 g, 6–8 weeks old) were used, and all mice were acclimatized for 1 week prior to surgery and then randomly divided into four groups with each group containing 6 mice, including PBS (control), penicillin solution, Arg/SF/gelatin hydrogel and PolyLA12SF4 hydrogel. After anesthesia and hair removal, a round-shaped full thickness skin wound with 8 mm in diameter was created on the back of each mouse. 50 μL PBS containing MRSA (108 CFU/mL) was dispersed into the wound to establish infection. After 1 h, the wounds were treated with PBS, penicillin solutions and corresponding hydrogels. After treatments, on the 4th, 7th and 21st days, the wound area was photographed and calculated by ImageJ for wound area monitoring. Representative mice in each group were sacrificed, and the wound skin was collected at different time. Tissues from the infected sites were collected and homogenized after treatment with different methods, and the numbers of bacteria were assessed using the standard plate method [21]. The skin tissues were fixed in 10 % paraformaldehyde, embedded in paraffin and cut into approximately 4-mm sections. The slices were processed and stained with hematoxylin and eosin (H&E). Evaluation of macrophage infiltration and neovascularization was performed using CD68 and CD31 immunostaining, respectively.
2.15. In vivo inhibition of postoperative breast cancer recurrence
Healthy female BALB/c mice were randomly divided into 5 groups (5 mice per group). 4T1 cells suspended in PBS (106 cells in 100 μL PBS) were subcutaneously injected into the hind leg of each mouse to build the tumor model. The tumors were allowed to grow for about two weeks and were subjected to tumor resection. Before the surgery, the mice were anesthetized, and the formed tumors were excised. Different groups of materials were implanted at the resection site. The specific groups were as follows: (i) in situ injection of PBS solution without radiation therapy; (ii) radiation therapy; (iii) Arg/SF/gelatin hydrogel filling with radiation therapy; (iv) PolyLA4SF4 hydrogel filling without radiation therapy; (v) PolyLA4SF4 hydrogel filling with radiation therapy. The injection volume of hydrogel was 50 μL for every mouse and the dose of RT was 10 Gy twice for a total of 20 Gy to ensure the safety of radiotherapy. The mice were observed every other day for weight, wound recovery, and tumor recurrence evaluation, and the mice were euthanized when they were moribund.
2.16. Statistical analysis
In order to perform statistical analysis, experimental data were presented as mean ± standard deviation (SD). Two-tailed Student's t-test was performed for two groups and one-way analysis of variance analysis (ANOVA) was performed for multiple groups to calculate the P values. *p < 0.05, **p < 0.01 were identified as statistical significance and ns represented no significance. All analysis were performed using GraphPad Prism version 9.0.0 for Windows, GraphPad Software, San Diego, California USA, www.graphpad.com.
3. Results and discussion
3.1. Preparation and characterization of PolyLA-based hydrogels
As illustrated in Fig. 1a, the yellowish PolyLA-based hydrogel was obtained by dispersing the LA powder into a mixing solution of Arg and SF, and then heating at 85 °C for 30 min. Considering the hydrophobicity of LA, Arg was used to increase the solubility of LA in water, based on the natural alkaline properties of Arg [38]. Firstly, we investigated the solubilization effect of Arg on LA and the gelation properties of the LA/Arg system. As shown in Fig. 1b, with the increase of the ratio of Arg to LA, LA gradually changed from insoluble to completely soluble state in the water system, indicating that the alkaline property of Arg could significantly increase the solubility of LA in water. After heating the mixed solution of LA/Arg with different compositions, it is found that the uniform and stable hydrogel could be obtained when the ratio of Arg to LA was 1:2 and 5:8. This is because upon heating, LA and partially deprotonated LA-salts underwent spontaneous ring-opening polymerization to form PolyLA and PolyLA-salts. The carboxyl groups on PolyLA could form strong ionic hydrogen bonds with the carboxylate groups on PolyLA-salts and strong salt-bridge hydrogen bonds with the guanidinium groups on Arg. These H-bonds could well stabilize PolyLA at room temperature and serve to crosslink the polymer network of the hydrogel. However, when the Arg content was low, the Arg/LA mixed system showed precipitation or partial gelation after heating. This occurred because LA could not be fully dissolved in the mixed system at lower Arg concentrations. Therefore, upon heating, insoluble LA residues or partial gelation were formed. When the ratio of Arg to LA exceeded 5:8, the Arg/LA system remained a dissolved state after heating. On this condition, all LA within the system was completely deprotonated. Our previous studies have demonstrated that the ring-opening temperature of pure LA-salts exceeded 200 °C [17]. In this study, heating to 85 °C did not result in hydrogel formation. The solubilization of LA in Arg and the formation mechanism of PolyLA/Arg hydrogel can also be explained by Fourier transform infrared (FTIR) spectra. As shown in Fig. 1d, compared to LA, the Arg/LA system exhibited a new peak attributed to carboxylate salts at 1530 cm−1, suggesting partial deprotonation of LA due to the alkalinity of Arg. Moreover, the carboxyl peak of LA in the Arg/LA system shifted from 1691 cm−1 to 1628 cm−1, implying the formation of strong ionic hydrogen bonds between the carboxyl groups on LA and the carboxylate groups on LA-salts, as well as the formation of salt-bridge hydrogen bonds between the carboxyl groups on LA and the guanidine groups on Arg. The above results demonstrate the solubilizing effect of Arg on LA, and a stable PolyLA/Arg hydrogels could be obtained at room temperature by adjusting the ratio of Arg to LA. Based on the hydrogel-forming capabilities of different compositions of LA/Arg systems, we selected a ratio of 1:2 of Arg to LA for further studies.
Fig. 1.
Characterization of PolyLA-based hydrogel. (a) Fabrication route of PolyLA-based hydrogel. (b) Gelation ability of LA and Arg aqueous solutions with different composition. (c) Photograph of PolyLA/Arg/SF hydrogels with different contents of SF. (d) FTIR spectra of Arg, LA and PolyLA/Arg hydrogel. (e) CD spectra of the solution of SF, Arg/SF, and LA/Arg/SF. (f) Fluorescence emission spectra of ThT solution, SF/ThT solution, Arg/SF + ThT solution, LA/SF + ThT solution and LA/Arg/SF + ThT solution. (g) XRD patterns of pristine SF, PolyLA/Arg hydrogel and PolyLA/Arg/SF hydrogel. (h) Raman spectra of LA, Arg, SF, PolyLA/Arg hydrogel and PolyLA/Arg/SF hydrogel. (i) FTIR spectra of pristine SF, PolyLA/Arg hydrogel and PolyLA/Arg/SF hydrogel.
It is noted that although PolyLA/Arg hydrogel could be obtained, the PolyLA/Arg hydrogel was weak and unstable in physiological environment for the loss of arginine in aqueous solutions (Fig. S1). To address this problem, we incorporated SF into the LA/Arg system to result in a more stable hydrogel. The conformation of SF gradually switched from random coils and α-helical states to a β-sheet in the LA/Arg system. This process was induced by LA-salts, which could be considered as an amphiphilic surfactant in water. And the β-sheets in SF could serve as the second network to increase the stability of PolyLA-based hydrogels in the physiological environment. In addition, the abundant active groups in the SF skeleton, such as amino, carboxyl and hydroxyl groups, could also form multiple hydrogen bonds with PolyLA and Arg to further improve the stability of hydrogels. PolyLA/Arg/SF hydrogels could be obtained through a simple one-step heating and cooling process of LA/Arg/SF mixtures. Compared to PolyLA/Arg hydrogels, the addition of SF caused the hydrogel to transform from a transparent to opaque state, indicating the occurrence of β-sheet formation in SF within the hydrogel (Fig. 1c). To further investigate the change in the secondary structure of SF in LA/Arg/SF system, circular dichroism (CD) spectra of LA/Arg/SF, Arg/SF and pristine SF were tested. As shown in Fig. 1e, the peaks with negative ellipticity of pristine SF and Arg/SF at 194–195 nm were attributed to the random coil structure of SF, whereas the peak with positive ellipticity at 203 nm and the peak with negative ellipticity of LA/Arg/SF at 217 nm were attributed to the β-sheet conformation [39]. This means that partial deprotonation of LA in LA/Arg/SF system successfully induced β-sheets formation of SF. Thioflavin T (ThT), a widely used amyloid dye, specifically binds to the β-sheet structure of proteins and serves as a highly sensitive fluorescent probe for detecting trace amounts of β-sheets, thereby monitoring the conformational state of proteins such as SF [40]. Fig. 1f and Fig. S2 exhibits that the fluorescence intensity of ThT at 485 nm substantially increased upon binding to the hydrophobic region of SF compared with free ThT [40]. Moreover, compared with pure SF, the fluorescence intensity of ThT in Arg/SF system remained almost unchanged. However, the fluorescence intensity of ThT at 485 nm was significantly enhanced in the LA/Arg/SF system, suggesting that the content of β-sheets of SF in the LA/Arg/SF system was greatly increased. This further demonstrated that the β-sheets of SF in the LA/Arg/SF system was induced by Arg-triggered partial deprotonation of LA. The deprotonated LA was considered an amphiphilic surfactant capable of inducing β-sheet formation in SF through multiple hydrophobic or electrostatic interactions with SF [41,42]. Interestingly, the fluorescence intensity of ThT in the LA/SF system increased slightly compared with LA/Arg/SF system. This shows that LA can also induce formation of a small amount of β-sheets in SF based on its own amphipathic structure, but the efficiency is relatively low, which is not enough for the LA/SF system to form a hydrogel network, which may be due to the low solubility of LA in water. X-ray diffraction (XRD) was employed to illustrate the successful polymerization of LA in both PolyLA/Arg and PolyLA/Arg/SF hydrogels. The small molecules LA and Arg displayed sharp crystalline peaks in the range of 5°–50°, indicating a highly crystalline state (Figs. S3–S4). In contrast, the sharp crystalline peaks disappeared in the XRD patterns of the PolyLA/Arg and PolyLA/Arg/SF hydrogels, suggesting the formation of amorphous phase (Fig. 1g). This also means that Arg and LA-salt could stabilize PolyLA and inhibit its depolymerization at room temperature by forming multiple strong hydrogen bonds with PolyLA [43]. In addition, compared with pristine SF, PolyLA/Arg/SF hydrogel showed obvious β-sheet crystallization peak at 20.1° and 25.0°, which once again indicated that SF formed more β-sheets in PolyLA/Arg/SF hydrogel [44]. The characteristic Raman peak of the disulfide bond in the LA monomer at 512 cm−1 split into two peaks at 504 cm−1 and 525 cm−1 in PolyLA/Arg hydrogel, and at 506 and 527 cm⁻1 in PolyLA/Arg/SF hydrogel, suggesting that the disulfur-containing five-membered rings in LA monomers underwent ring-opening polymerization in the PolyLA/Arg and PolyLA/Arg/SF systems (Fig. 1h) [18,45,46]. The FTIR spectra of pristine SF, PolyLA/Arg and PolyLA/Arg/SF showed that the carboxyl peak at 1628 cm−1 in PolyLA/Arg hydrogel became broader after incorporation of SF, demonstrating that the active groups on the SF skeleton in PolyLA/Arg/SF hydrogel interacted with the carboxyl group at the end of PolyLA to form multiple hydrogen bonds (Fig. 1i) [47,48].
3.2. Mechanical and adhesive property of PolyLA-based hydrogels
The mechanical properties of PolyLA-based hydrogels could be controlled by altering the hydrogel composition. Here, we first fixed the content of SF at 4 wt%, and investigated the effect of LA content on the mechanical properties of hydrogel. When the LA content was less than 8 wt%, the obtained hydrogel was weak and injectable, which was suitable for filling the tumor resection site in vivo (Fig. S5). But when the LA content was higher than 8 wt%, the obtained hydrogel became flexible and stretchable, and will be used to promote repair of radiation-induced skin injury and surgical wound. The porous morphology of hydrogel was observed by SEM. As shown in Fig. S6, both PolyLA4SF4 and PolyLA12SF4 hydrogels show porous structures. However, compared with PolyLA4SF4 hydrogel, the network of PolyLA12SF4 hydrogel is more compact, suggesting that the increase in LA content increases the crosslinking density of the hydrogel. The swelling behavior of hydrogels with different LA contents was monitored by immersing them in PBS and measuring their weights at different time intervals (Fig. S7). The results showed that all hydrogels reached swelling equilibrium within 24 h, and all showed negligible variations of swelling degree, implying that PolyLAxSF4 hydrogels could remain stable when applied in a wet environment in vivo. To examine the mechanical properties of the PolyLA-based hydrogel, the tensile tests of PolyLAxSF4 hydrogels were conducted (Fig. 2a). When the LA content exceeded 8 wt%, the tensile strength of PolyLAxSF4 hydrogels increased with increasing LA content. It is not difficult to understand that increasing LA effectively enhanced the network density of the hydrogel. Next, we kept the content of LA at 14 % and varied the SF content to investigate its effect on the tensile properties. The results show that with the increase of SF content, the tensile strength of the hydrogel increased, while the elongation decreased gradually. This reveals that the promoting effects of the β-sheets of silk fibroin and the multiple hydrogen bonds between SF and PolyLA on the mechanical strength of the hydrogel, but when the β-sheet content was too high, it may restrict the movement of the polymer chain in the hydrogel, so the elongation decreased (Fig. 2b). While the Young's modulus of PolyLA-based hydrogel showed a trend similar to that of tensile strength (Fig. 2c and d).
Fig. 2.
Mechanical and adhesion properties of PolyLAxSFy hydrogels. (a) Tensile stress-strain curves of PolyLAxSF4 hydrogels. (b) Tensile stress-strain curves of PolyLA14SFy hydrogels. (c) Young's modulus of PolyLAxSF4 hydrogels (n = 3). (d) Young's modulus of PolyLA14SFy hydrogels (n = 3). All statistical data are presented as mean ± SD. (e) Adhesion strength of PolyLAxSF4 hydrogels with different contents of LA (n = 3). (f) Photographs of PolyLA12SF4 hydrogel adhered to pigskin after the operation of twisting and rinsing with water. (g) Photographs of PolyLA12SF4 hydrogel adhered to the knuckle of index fingers and withstand different angle deformation (from 0° to 45°, 90° and >90°). (h) Time sweep of PolyLA4SF4 hydrogel. (i) Shear rate-viscosity curve of PolyLA4SF4 hydrogel. (j) Alternate step strain sweep curve of PolyLA4SF4 hydrogel (alternate step strain switched from small strain (γ = 1 %) to large strain (γ = 100 %, 200 % and 300 %) at a fixed frequency (1 Hz) with each strain interval of 100 s). (k) LA release of PolyLAxSF4 in PBS (n = 3). (l) Arg release of PolyLAxSF4 in PBS (n = 3).
Effective adhesion to wounds to resist body movement and distortion is essential for wound dressings [49]. PolyLA has been widely used to prepare adhesives due to its abundant carboxyl groups at the end. When LA content reached 10 %, the PolyLAxSFy hydrogel showed appropriate adhesion to wet tissue. The adhesion properties of the PolyLAxSFy hydrogels to wet-state tissues were determined using fresh pig skin as a representative substrate by lap shear test. Moreover, considering the adaptability of the mechanical property of hydrogels in vivo, we chose the hydrogel with a 4 wt% SF content for further experiments. As illustrated in Fig. 2e, when the mass fraction of LA was 10 wt%, 11 wt%, 12 wt%, 13 wt% and 14 wt%, the adhesion strength of the PolyLA-based hydrogel to fresh pig skin was 14.6 kPa, 11.1 kPa, 9.2 kPa, 8.0 kPa and 7.9 kPa, respectively. The adhesion strength of the PolyLA-based hydrogel decreased gradually with increasing LA content. The reason was that with increasing LA content, a denser cross-linked network was formed within the hydrogel, which restricted polymer chain mobility and reduced the adhesive group content on the hydrogel surface, thereby decreasing its adhesive strength. To further confirm the wet-resistant adhesion property of the hydrogel, we took PolyLA12SF4 as an example to investigate its adhesion property affected by water flowing. As shown in Fig. 2f, the PolyLA12SF4 hydrogel was subjected to twisting and flushing with water after sticking to pig skin. As expected, the PolyLA12SF4 hydrogel patch could be firmly adhered to the pig skin even after large angle torsion and water flushing, demonstrating that the PolyLA12SF4 hydrogel possessed a robust wet-resist adhesion ability. Additionally, the hydrogel could also firmly adhere to the skin of the finger joint and could be bent to different angles without peeling off, indicating that this hydrogel also demonstrated an excellent movement-resistant adhesion property (Fig. 2g).
In addition to repairing radiation-induced skin damage and surgical wounds, effectively inhibiting tumor recurrence and metastasis within the body is also crucial for evaluating postoperative breast cancer repair. The injectability of hydrogels is crucial for effectively filling the resected tumor site in vivo. As mentioned earlier, PolyLAxSFy hydrogels exhibited injectability when the LA content was below 8 %. Taking PolyLA4SF4 as an example, we investigated its viscoelastic properties through rheological testing. As shown in Fig. 2h, time sweep was performed for 5 min after the hydrogel was prepared. Throughout the time scanning range, the storage modulus (G′) of PolyLA4SF4 hydrogel was always larger than the loss modulus (G″) and basically remained stable, implying that the structure of the hydrogel remained intact. In order to prove the injectable property of the PolyLA4SF4 hydrogel, the change of the viscosity with various shear rates was tested (Fig. 2i). The viscosity decreased as shear rate increased for the PolyLA4SF4 hydrogel, manifesting its shear-thinning behavior. Fig. 2j shows the result of the alternate strain sweep test of the PolyLA4SF4 hydrogel. When the hydrogel was subjected to 100 % strain, the G′ sharply decreased and the G″ became higher than G′, indicating the collapse of the hydrogel network. After the strain was reduced to 1 %, both G′ and G″ returned to their original values. This breakage and recovery behavior was repeated several times, with both G’ and G” remaining stable when the strain returned to 1 %, thereby verifying a good self-healing ability of the PolyLA4SF4 hydrogel. The above outcomes demonstrate that the PolyLA4SF4 hydrogel possessed a good injectability and self-healing properties, suggesting its suitability for filling breast tumor resection site.
3.3. In vitro bioactivity of PolyLA-based hydrogels
Both LA and Arg have been reported to exhibit an excellent biological activity in inhibiting tumor recurrence and promoting wound repair [20,27,50,51]. Therefore, the LA and Arg release behaviors of the PolyLAxSF4 hydrogels in PBS were first investigated. As shown in Fig. 2k, the release of LA reached equilibrium over 24 h, and the released amount of LA increased gradually with increasing LA content in the hydrogel system. For instance, the amount of LA released from PolyLA2SF4 was only one-third of that released from PolyLA12SF4. Contrary to the release of LA, the release ratio of Arg decreased with increasing LA content. For PolyLA12SF4, approximately 20 % of Arg was released (Fig. 2l). A reasonable explanation is that the network crosslinking density of polymer in the hydrogel was enhanced with the increase of LA content, which limited the release of Arg molecules.
Excessive radiation-induced ROS generation was one of the primary reasons for the delay of healing of radiation-induced skin injuries [52]. Previous studies have proved that LA displays an excellent antioxidant ability [53]. The two neighboring sulfur atoms in the five-membered ring repel each other in the high density of the electron cloud, which results in the strong electron-loss ability of LA, thus leading to a strong reductive property [54]. Therefore, LA acts as “universal antioxidant” in organisms through ROS scavenging [17]. The in vitro antioxidant properties of PolyLAxSFy hydrogels with different compositions were evaluated by ABTS radical scavenging experiments. As depicted in Fig. 3a and S8, the ABTS radical solution treated with PolyLAxSFy hydrogel changed from light blue to colorless, while the color of the ABTS radical solution in the control group remained light blue. This indicated that the PolyLAxSFy hydrogels were able to scavenge ABTS radical effectively. Then, the scavenging rates of ABTS radicals by PolyLAxSFy hydrogels with different contents of SF and LA were determined using a UV–visible spectrophotometer. The ABTS radicals scavenging rate of the PolyLAxSF4 hydrogel increased gradually with the increase in LA content at a fixed 4 wt% SF content (Fig. 3b). For example, at 6 h, the PolyLA12SF4 hydrogel exhibited an ABTS radical scavenging activity of approximately 100 %, whereas the scavenging efficiency of PolyLA4SF4 hydrogel was less than 40 %. Then, the effect of SF on the scavenging activity of ABTS free radicals was evaluated by controlling the content of LA to 12 % (Fig. 3c). We can see that all hydrogels exhibited over 90 % ABTS scavenging activity after 6 h of incubation, regardless of variations in SF content. This indicated that for PolyLAxSFy hydrogels, the primary factor contributing to ROS scavenging activity was LA rather than SF. Next, we investigated the antioxidant activity of the PolyLA12SF4 hydrogel in scavenging intracellular ROS. The DCFH-DA probe, which serves as an indicator of oxidative stress, was employed to assess intracellular ROS levels through its intense fluorescent signals [55]. As shown in Fig. S9, the cells incubated with PBS exhibited high fluorescence signals following X-ray irradiation, indicating significant ROS production. In contrast, the cells treated with SOD (an antioxidative enzyme that can facilitate wound healing), and PolyLA12SF4 hydrogel displayed minimal green fluorescence. This was attributed to that the LA released from PolyLA12SF4 hydrogel was able to quickly eliminate intracellular ROS. These results indicate the excellent antioxidant activity of the PolyLA12SF4 hydrogel, which was expected to alleviate ROS-induced radiation damage.
Fig. 3.
Antioxidant and antibacterial properties of PolyLAxSFy hydrogels. (a) Images of ABTS solution after treated with PolyLAxSF4 hydrogels. (b) ABTS scavenging activities of PolyLAxSF4 hydrogels (n = 5). (c) ABTS scavenging activities of PolyLA12SFy hydrogels (n = 5). All statistical data are presented as mean ± SD. * indicates significance (*p < 0.05 and **p < 0.01). (d–f) Relative bacterial activities of E. coli (d), S. aureus (e) and MRSA (f) after 24 h incubation with PolyLA12SFy hydrogels (n = 5). (g–i) SEM images of E. coli (g), S. aureus (h) and MRSA (i) after 24 h incubation with PolyLA12SF4 hydrogels.
Radiation-induced skin injury and surgical wound are often complicated by bacterial infections due to the low immunity of postoperative cancer patients, which exacerbates skin inflammation and delays wound healing [56]. Therefore, efficient antibacterial function is very important to promote healing of radiation-induced skin injury and surgical wound [57]. In this study, the antibacterial activity of PolyLA12SFx hydrogels was assayed by monitoring the change in the OD value (at 600 nm) of the bacterial suspensions though the bacterial co-culture experiments. The antibacterial properties of the hydrogel against Escherichia coli (E. coli, Gram-negative), Staphylococcus aureus (S. aureus, Gram-positive), and methicillin-resistant Staphylococcus aureus (MRSA, Gram-positive) were evaluated. As illustrated in Fig. 3d–f, all hydrogels showed high antibacterial activities, and the relative antibacterial efficacy could reach beyond 80 % after 24 h of incubation. Notably, the PolyLA12SFx hydrogels also showed excellent inhibition against drug-resistant bacteria (MRSA). Also, we evaluated the antibacterial properties of the SF/gelatin, PolyLA/SF/gelatin, and Arg/SF/gelatin groups against E. coli, S. aureus, and MRSA. As shown in Fig. S10, the SF/gelatin and PolyLA/SF/gelatin hydrogels exhibited minimal antibacterial activity, likely due to the poor water solubility of LA, which limits its effectiveness. The Arg/SF/gelatin hydrogel also showed limited antibacterial effect, reducing bacterial activity by only about 30 % after co-culture, which was much lower than that of PolyLA/SF/Arg group.
In order to further investigate the antibacterial effect of PolyLA12SFx hydrogels, the morphologies of the bacteria before and after incubation with the hydrogel (E. coli, S. aureus and MRSA) were qualitatively evaluated by SEM. As observed in Fig. 3g, the morphology of E. coli was rod-like and intact with a integrated membrane. However, the cell membrane became wrinkled and even ruptured after treatment with hydrogels. Similar results were also observed in S. aureus and MRSA groups, in which the cell membrane became corrugated and distorted or even partly lysed (Fig. 3h and i). We further evaluated the morphology of the bacteria using transmission electron microscopy (TEM). Fig. S11 shows representative TEM images of bacteria before and after incubation with PolyLA12SF4 hydrogel for 24 h. The morphologies of bacteria were intact with integrated membranes and well-defined borders. However, after treatment with the hydrogel, the bacteria appeared blurred, indicating membrane disruption. Combined with the SEM data, we verified that PolyLA12SFx hydrogel had an excellent antibacterial activity.
The mechanism of the broad-spectrum antibacterial activity of PolyLA-based hydrogels is mainly attributed to the release of active LA-based small molecule, which could effectively disrupt bacterial cell membranes and increase their permeability [58]. Moreover, the guanidyl groups on arginine can also effectively disrupt bacterial cell membranes through electrostatic interactions [36]. The dual action of LA-based molecule and Arg provides a broad-spectrum antibacterial function. Considering the ROS scavenging activity, bulk strength, adhesion properties, and injectability of hydrogels with different compositions, we chose PolyLA12SF4 as a hydrogel adhesive patch for promoting radiation-induced skin damage and surgical wound repair, while PolyLA4SF4 hydrogel was selected for filling tumor resection sites in vivo due to its excellent radiation sensitization and ability to inhibit tumor recurrence. Therefore, PolyLA12SF4 and PolyLA4SF4 hydrogels were mainly used in follow-up research.
3.4. Cytocompatibility and anticancer activity of the PolyLA-based hydrogel
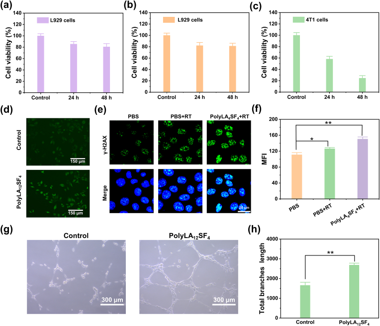
After confirming the antioxidant and antibacterial properties of the PolyLA-based hydrogel, the biocompatibility and antineoplastic effects were further explored. Firstly, we examined the cytotoxicity of PolyLA12SF4 and PolyLA4SF4 hydrogel against normal and cancer cells in vitro. As shown in Fig. 4a and b, after co-culturing L929 mouse fibroblast cells (L929 cells) with PolyLA4SF4 or PolyLA12SF4 hydrogel, all cells maintained a survival rate of 80 %, indicating that both PolyLA4SF4 and PolyLA12SF4 hydrogels had good compatibility with L929 cells. Since PolyLA4SF4 hydrogel is used to inhibit tumor recurrence at surgical sites, the inhibitory effect of PolyLA4SF4 hydrogel on tumor cells was also investigated. Fig. 4c shows that when 4T1 murine mammary cancer cells (4T1 cells) were cultured with the same concentration of PolyLA4SF4 hydrogel as used for culturing L929 cells, the survival rate of 4T1 cells decreased significantly to around 20 %. This indicates that PolyLA4SF4 hydrogel could significantly inhibit tumor cell proliferation, which was attributed to the sustained release of LA and Arg from the hydrogel. Next, the PolyLA12SF4 and PolyLA4SF4 hydrogels were subcutaneously implanted into the backs of the mice to evaluate their in vivo degradation. As depicted in Fig. S12, the hydrogels gradually diminished in size over time, indicating progressive degradation. By 28 days post-implantation, the hydrogels were completely degraded, demonstrating their biodegradability.
Fig. 4.
Biocompatibility and anticancer properties of PolyLA4SF4 and PolyLA12SF4 hydrogels. (a) Cell viability of L929 cells after treated with the PolyLA4SF4 hydrogel (n = 6). (b) Cell viability of L929 cells after treated with the PolyLA12SF4 hydrogel (n = 6). (c) Cell viability of 4T1 cells after treated with the PolyLA4SF4 hydrogel (n = 6). (d) Visualization of NO-production using DAF-FM DA in L929 cells after treated with PolyLA12SF4 hydrogel. (e) Immunofluorescent imaging of γ-H2AX foci staining within 4T1 cells after different treatments. (f) Quantitative analysis of γ-H2AX foci within 4T1 cells after different treatments (n = 3). Representative images of tube-like structures (g) and quantification of the total branches length (h) of HUVECs after co-cultured with PolyLA12SF4 hydrogel (n = 3). * indicates significance (*p < 0.05 and **p < 0.01).
At the wound site, Arg can be metabolized into NO by macrophages and endothelial cells via NOS [59]. NO plays a crucial role in wound repair due to its effects on angiogenesis, inflammation, cell proliferation, collagen deposition, and remodeling [60]. Numerous studies have demonstrated that Arg supplementation enhances NO production [50,51,60]. To further investigate the ability of cell to take up NO released by hydrogel, diaminofluorescein-FM diacetate (DAF-FM DA, a NO fluorescence probe) was used to measure the intracellular NO content. As shown in Fig. 4d, compared with the control group, the strong green fluorescence of NO could be observed after L929 cells were treated by the PolyLA12SF4 hydrogel, indicating the effective generation of NO from the Arg inside the cells.
To ascertain the radiosensitization efficacy of the PolyLA-based hydrogel, the detection and quantification of γ-H2AX, a notable molecular marker of DNA damage, were carried out following incubation with hydrogels after RT [61]. As depicted in Fig. 4e, DNA double-strand breakage was evident in the PBS,PBS + RT, and PolyLA4SF4 hydrogel + RT groups. Notably, the PolyLA4SF4 hydrogel treatment manifested the most severe DNA breakage (Fig. 4f), underscoring the potential of PolyLA4SF4 hydrogel to augment the radiosensitivity of cancer cells. This is attributed to the radiosensitization of LA, which have been previously reported and considered to operate via non-ROS enhancement mechanisms [26,27].
Next, we conducted a tube formation assay to demonstrate the pro-angiogenic potential of the PolyLA12SF4 hydrogel in vitro. Fig. 4g shows a representative image of capillary-like structures formed by HUVECs after treatment with the PolyLA12SF4 hydrogel. Compared to the control group, the PolyLA12SF4 hydrogel group exhibited more integrated and diverse well-branched tubes. The total branch length in the PolyLA12SF4 hydrogel group was significantly increased compared to the control group (Fig. 4h), indicating that the PolyLA12SF4 hydrogel has strong pro-angiogenic potential in vitro.
3.5. In vivo radiation injury treatment
To assess the effectiveness of skin radiation protection after RT, we tested the in vivo therapeutic efficacy of PolyLA12SF4 hydrogel by visually inspecting changes in radiation-induced skin wounds and their corresponding histopathologic phenomena in BALB/c mice (Fig. 5a). Fig. 5b visually showed the changes in the skin wounds of the mice after different treatments. Except for PolyLA12SF4 hydrogel group, all groups exhibited the typical symptoms of radioactive skin injury: skin erythema, redness, edema and alopecia to varying degrees after 14 days of irradiation. The wounds in the control group deteriorated further with time, and significant edema and skin redness were still present in the wounds at day 28. In contrast, treatment groups of the PolyLA12SF4 hydrogel resulted in minimal skin damage after high radiation exposure, with only slight skin edema and red ulcers, which gradually subsided over the following two weeks. This was attributed to that PolyLA12SF4 hydrogel could rapidly eliminate ROS and delay the development of skin radiation damage. In addition, skin hair regeneration and repair occurred in the PolyLA12SF4 group. Notably, the traditional wound dressing and antioxidant agent, such as 3M and SOD, displayed no therapeutic effects on radiation skin injury. Although the PolyLA/SF/gelatin hydrogel group and the Arg/SF/gelatin hydrogel group demonstrated more significant advantages in promoting repair compared to the SOD group and the 3M group on day 28, the repair effect was still far below that of the PolyLA12SF4 group, indicating the crucial importance of the synergistic effect of LA and Arg in promoting the repair of radiation-damaged skin. Additionally, the lower solubility of LA without the solubilizing effect of Arg limits its content in the hydrogel, also affecting its therapeutic effect.
Fig. 5.
In vivo wound healing of radiation-induced skin injury. (a) Schematic illustration of the establishment and treatment strategy of a radiation-induced mice skin injury model. (b) Photographs of the skin changes of mice after different treatments at five-time points. (c) Radiation Therapy Oncology Group (RTOG) scores of different groups in treatment of skin radiation injury. (d) Representative H&E staining of skin tissue sections after different treatments. (e) Masson's trichrome staining of skin tissue sections after different treatments.
To evaluate the repair effect of radiation-induced skin damage, we used the Radiation Therapy Oncology Group (RTOG) scoring system, a quantitative assessment method. This system is the recognized standard for scoring and documenting radiation injury [62]. Fig. 5c reveals that the RTOG scores of PBS group, PolyLA/SF/gelatin hydrogel group and Arg/SF/gelatin hydrogel group reached 3 on day 14. The scores of 3M group and SOD group increased from 1 to 3 on day 21, indicating the severe skin damage and deterioration of skin lesions occurred after X-ray irradiation. In contrast, the skin damage in the PolyLA12SF4 group was significantly improved with a RTOG score of 1 on day 14 and with a final RTOG score of 0 on day 28, indicating its potent effect in slowing down the development of radiation damage to the skin.
H&E and Masson's trichrome staining was performed to assess the healing pathology of wounds. The H&E staining shows that PolyLA12SF4 group exhibited the best wound recovery, which was consistent with direct observations of the wounds (Fig. 5d). Observation of inflammatory cells (stained as deep purple) presents that the inflammatory response was gradually weakened from 0 to 28 day in SOD group, PolyLA/SF/gelatin hydrogel group, Arg/SF/gelatin hydrogel group and PolyLA12SF4 hydrogel group. Meanwhile, the wound treated by PolyLA12SF4 hydrogel showed least inflammatory cells compared with wounds of other groups at day 28, which was attributed to the anti-inflammatory action of sustained LA release. The radioactive wound treated with PolyLA12SF4 hydrogel also exhibited more hair follicle regeneration than other treatment groups on day 28. In addition, proper collagen deposition and remodeling help to improve wound healing. It can be seen from the Masson's trichrome staining images that the wounds in PolyLA12SF4 groups showed superior newly formed collagen deposition on day 14 in comparison to other groups, indicating that the wounds treated by PolyLA12SF4 hydrogels exhibited better healing effect (Fig. 5e). Interestingly, collagen deposition was significantly lower in the PolyLA12SF4 hydrogel group on day 28, implying the absence of excessive collagen deposition and the avoidance of hypertrophic scars and dermal fibrosis.
3.6. In vivo MRSA-infected full-thickness skin wound healing evaluation
A mouse circular MRSA-infected full-thickness defect model in the back was used to simulate the actual condition of the wound after the operation (Fig. 6a). The wound was covered with 3M (a commercial dressing), penicillin, Arg/SF/gelatin hydrogel and PolyLA12SF4 hydrogel after infection, respectively, and the dressings were changed every other day. The healing process was shown in Fig. 6b and c. The white pus around the wound was observed after 4 days, which indicated the successful establishment of wound infection. The wound area in the PolyLA12SF4 hydrogel group was smaller than that of the other groups at day 7, and this trend was particularly obvious on day 10. On day 14, the wounds in the PolyLA12SF4 hydrogel group were essentially closed, but the wounds in the groups treated with 3M, penicillin, and Arg/SF/gelatin hydrogel remained unhealed. Wound closure rate, as one of the most intuitive evaluation metrics, was used to evaluate the differences in wound repair outcomes between different groups. The promotion effect of this PolyLA12SF4 hydrogel dressing on the repair of bacterial infected wounds was further confirmed by calculating the average wound closure rate of each group (Fig. 6d). The experimental results show that the PolyLA12SF4 hydrogel was significantly better than the commercially available 3M film in infected wound repair. On day 7, the number of bacteria in the PolyLA12SF4 hydrogel was found to be significantly lower than that in the 3M dressing group (Fig. S13), demonstrating effective anti-infectious effects in vivo. On day 10, almost no bacterial growth was observed in the PolyLA12SF4 hydrogel group, whereas 3M, methicillin, and Arg/SF/gelatin hydrogel groups exhibited high bacterial growth. These results indicated that PolyLA12SF4 hydrogel was able to effectively inhibit drug resistant bacterial infection in vivo. Therefore, these results proved that the PolyLA12SF4 hydrogel had a promising effect on drug-resistance infection prevention, which is expected to address the problem of antibiotic resistance.
Fig. 6.
In vivo wound healing of MRSA-infected full-thickness skin. (a) Schematic illustration of the establishment and treatment strategy for the MRSA-infected wound model. (b) Photographs of the wounds treated with different materials on days 0, 4, 7, 10 and 14. (c) Traces of wound-bed closure during 14 days for 4 groups. (d) Wound closure rates over 14 days for each treatment (n = 3). * indicates significance (*p < 0.05 and **p < 0.01). H&E-stained images (e), and immunohistochemical staining of CD68 (f) and CD31 (g) in skin tissue sections after different treatments.
Then, we collected skin tissues from the wounds and performed histopathological analysis using H&E staining, as well as immunohistochemical analysis to assess the expression of CD68 and CD31. H&E staining shows that the infected wound in the Arg/SF/gelatin hydrogel and PolyLA12SF4 hydrogel groups began to heal and the inflammation subsided on day 14, while the 3M and Penicillin groups displayed severe inflammatory infiltration (Fig. 6e). CD68 was used as a general marker to detect macrophages and monocytes during the healing processes [63]. CD68 staining exhibits the levels of macrophages/monocytes in the tissue sections on days 4, 7, and 14 (Fig. 6f). Results shows elevated levels of CD68 positive cells in Penicillin groups, Arg/SF/gelatin and PolyLA12SF4 hydrogel groups compared to 3M on day 4, indicating that Penicillin groups, Arg/SF/gelatin and PolyLA12SF4 hydrogels are likely involved in the early stages of inflammation and aid in recruiting inflammatory cells. However, the number of monocytes/macrophages in PolyLA12SF4 hydrogel group was significantly reduced on day 14. The reduction in CD68 positive cells on day 14 signifies a decrease in inflammation and an active healing process in the PolyLA12SF4 hydrogel-treated MRSA-infected wounds compared to other groups.
Acceleration of the neovascularization process in the early stage of the wound repair process is crucial for the healing of wounds [64]. CD31, a transmembrane protein expressed during early angiogenesis, was used as a marker to evaluate the newly formed blood vessels [65]. As illustrated in Fig. 6g, the PolyLA12SF4 hydrogel group presented more newly formed vessels than the other groups on day 7, indicating that the PolyLA12SF4 hydrogel treatment improved the angiogenic process by promoting the formation of blood capillaries and microvasculature in MRSA-infected wounds that were facilitated by arginine [66]. Collectively, the PolyLA-based hydrogel demonstrated superior wound healing properties by reducing inflammation and promoting angiogenesis in MRSA-infected wounds compared to the 3M and Penicillin groups.
3.7. Inhibition of breast cancer recurrence
Biocompatibility and in vitro anticancer activity experiments showed that PolyLA4SF4 hydrogel was suitable as a filler material for surgical excision of breast cancer to prevent the recurrence of postoperative breast cancer via radiosensitization, and rebuild the excised soft tissue. In order to evaluate in vivo therapeutic effects, a postoperative breast cancer recurrence model of BALB/c mice was established (Fig. 7a).
Fig. 7.
In vivo locoregional inhibition of postoperative breast cancer recurrence. (a) Schematic illustration of the establishment and treatment strategy of a in vivo 4T1 breast cancer recurrence model. (b) Cumulative recurrence rate of the mice in different treatment groups. (c) Tumor weight of the mice in different treatment groups. * indicates significance (*p < 0.05 and **p < 0.01). (d) Body weight of 4T1 tumor-bearing mice. (e) Images of representative tumors after different treatments on day 28. (f) H&E-stained images of the heart, liver, spleen, lung and kidney after different treatments.
Evaluation of the above treatment groups reveal that tumor recurrence occurred on the 3rd day of PBS group (Fig. 7b). Mice treated with radiation therapy only and implanted with Arg/SF/gelatin hydrogel with radiation therapy showed tumor recurrence on day 5. Mice implanted with PolyLA4SF4 hydrogel only also showed tumor recurrence on day 7. On day 27, all of the PBS, Arg/SF/gelatin hydrogel + RT, and PolyLA4SF4 hydrogel groups showed tumor recurrence, and the final recurrence rate of the group filled with PolyLA4SF4 hydrogel without radiation therapy was 80 %. However, the mice in the PolyLA4SF4 hydrogel + RT group did not show tumor recurrence throughout the entire experiment, indicating that the radiosensitive activity of the PolyLA4SF4 hydrogel could effectively eliminate residual tumors and thus inhibit tumor recurrence.
Moreover, changes in tumor volume were monitored in each group of mice over 28 days (Fig. 7e). The experimental results show the RT group, Arg/SF/gelatin hydrogel + RT group, and PolyLA4SF4 hydrogel group failed to inhibit tumor recurrence and prevent tumor growth. As mentioned previously, mice in the RT, Arg/SF/gelatin + RT, and PolyLA4SF4 groups all experienced tumor recurrence later than those in the PBS group, suggesting that these treatments kill residual tumor cells to some extent. However, over the course of the 28-day animal experiments, these treatments were unable to achieve a long-lasting anticancer effect. In contrast, the PolyLA4SF4 hydrogel + RT group did not show any tumor recurrence at all. Meanwhile, the recurrent tumors in the treatment group were excised and weighed after 28 days. Although the tumor recurrence time could be postponed, the weight of the tumors at 28 days of RT group, Arg/SF/gelatin hydrogel + RT group and PolyLA4SF4 hydrogel group was closed to PBS group (Fig. 7c). It indicated that these treatments could effectively slow down the growth of tumor tissue, but could not completely inhibit tumor recurrence. Overall, the PolyLA4SF4 hydrogel combined with radiation therapy effectively prevented breast cancer recurrence in mice.
The weight of the mice was also continuously monitored throughout the experiment (Fig. 7d). The mice experienced significant weight loss in PBS group due to rapid growth of tumors. In contrast, the body weight of mice in other groups remained normal levels. No toxicity was found in major organs including heart, liver, spleen, lung and kidney in all groups based on histological observations, demonstrating the biosafety of the therapy (Fig. 7f). Moreover, all mice were tested for blood biochemical indices on day 28 (Fig. S14). Except for the PolyLA4SF4 hydrogel + RT group, the blood routine parameters of mice including White Blood Cell (WBC), Lymphocyte (LYM), Monocyte (MONO), and Granulocyte (GRAN) were significantly above the normal range. This indicates that the treatment with PolyLA4SF4 hydrogel and RT could maintain the inflammation status at normal physiological levels. Hemoglobin (HGB), hematocrit (HCT), and red blood cells (RBC) levels of PolyLA4SF4 hydrogel + RT group were also at normal physiological levels. Mean corpuscular volume (MCV) and platelet counts (PLT) were also at normal levels across all groups of mice. These results demonstrate that the PolyLA4SF4 hydrogel + RT treatment possessed good biosafety with an appealing ability to efficiently inhibit postoperative tumor recurrence of breast cancer.
4. Conclusions
In this work, we developed a multifunctional hydrogel system using multiple synergistic interactions among lipoic acid (LA), arginine (Arg) and silk fibroin (SF). The hydrogel can be formed through a simple one-step heating process to initiate spontaneous ring-opening polymerization of LA. The natural alkaline properties of Arg act as a solubilizer for LA, facilitating partial deprotonation of LA to form LA-salts, thereby addressing its low solubility problem in water. Furthermore, the guanidyl group at the end of Arg and the carboxylate group at the end of LA-salts stabilize poly(lipoic acid) (PolyLA) through forming strong salt-bridge hydrogen bonds and ionic hydrogen bonds. In addition, the amphiphilic nature of partially deprotonated LA-salts could serve as a surfactant to induce β-sheet transformation of SF, thereby further enhancing the mechanical strength of the hydrogel. Simple modulation of the hydrogel composition not only regulated its biological activity but also facilitated its transformation from injectable forms to adhesive hydrogel patches. This strategy can address the complex and contradictory challenges in post-mastectomy breast cancer repair, aiming to simultaneously inhibit tumor recurrence and promote the repair of radiation-induced skin damage. In a breast cancer repair model of mouse, the hydrogel adhesive patches were utilized as wound dressing to significantly expedite the healing of radiation-induced skin damage and surgical wounds infected with drug-resistant bacteria. This was attributed to their excellent wet tissue adhesion, efficient ROS scavenging activity, and NO-induced angiogenic promotion facilitated by arginine release. Meanwhile, the injectable hydrogels were employed for filling tumor resection sites to suppress tumor recurrence and facilitate tissue repair at the excision site, benefiting from their sensitizing effects to chemotherapy and radiation as well as outstanding anti-tumor activity. In short, this novel dual-use hydrogel composed of therapeutic lipoic acid/arginine and strengthening framework silk fibroin with good biosafety, antitumor and antioxidant properties hold great potential in the prevention of breast cancer recurrence and the treatment radiation-induced skin wounds. This novel strategy points to a new inspiration to achieve desired postoperative rehabilitation of breast cancer.
Ethics approval and consent to participate
All animal procedures were performed in accordance with the Guidelines for the Care and Use of Laboratory Animals of Peking Union Medical College and experiments were approved by the Animal Experiments and Ethics Review Committee of the Institute of Radiation Medicine, Chinese Academy of Medical Sciences (IRM-DWLL-2023025).
CRediT authorship contribution statement
Zhuodan Zhang: Writing – original draft, Software, Methodology, Investigation, Formal analysis, Data curation, Conceptualization. Yi Xia: Software, Methodology, Investigation, Data curation. Xinyi Li: Methodology, Formal analysis, Data curation. Qian Zhang: Software, Formal analysis. Yuanhao Wu: Writing – review & editing, Writing – original draft, Methodology, Funding acquisition, Conceptualization. Chunyan Cui: Writing – review & editing, Methodology, Funding acquisition, Conceptualization. Jianfeng Liu: Writing – review & editing, Supervision, Funding acquisition. Wenguang Liu: Writing – review & editing, Supervision, Funding acquisition.
Declaration of competing interest
The authors declare no conflicts of interest.
Acknowledgements
The authors gratefully acknowledge the support for this work from the National Natural Science Foundation of China (Grant No. 52233008, 52303201, 32301120), Program for talents in Scientific and technological Innovation of Tianjin University (Grant No. 2023XQM-0047), the CAMS Innovation Fund for Medical Sciences (2023-I2M-QJ-016, 2022-I2M-2–003, 2021-I2M-1–060).
Footnotes
Peer review under responsibility of KeAi Communications Co., Ltd.
Supplementary data to this article can be found online at https://doi.org/10.1016/j.bioactmat.2024.08.014.
Contributor Information
Yuanhao Wu, Email: wuyuanhao@irm-cams.ac.cn.
Chunyan Cui, Email: cycui@tju.edu.cn.
Jianfeng Liu, Email: liujianfeng@irm-cams.ac.cn.
Wenguang Liu, Email: wgliu@tju.edu.cn.
Appendix A. Supplementary data
The following is the Supplementary data to this article.
References
- 1.Siegel R.L., Giaquinto A.N., Jemal A. Cancer statistics. CA Cancer J Clin. 2024;74:12–49. doi: 10.3322/caac.21820. 2024. [DOI] [PubMed] [Google Scholar]
- 2.Siegel R.L., Miller K.D., Wagle N.S., Jemal A. Cancer statistics. CA A Cancer J. Clin. 2023;73:17–48. doi: 10.3322/caac.21763. 2023. [DOI] [PubMed] [Google Scholar]
- 3.Giaquinto A.N., Sung H., Miller K.D., Kramer J.L., Newman L.A., Minihan A., Jemal A., Siegel R.L. Breast cancer statistics. CA A Cancer J. Clin. 2022;72:524–541. doi: 10.3322/caac.21754. 2022. [DOI] [PubMed] [Google Scholar]
- 4.Sjöström M., Chang S.L., Fishbane N., Davicioni E., Zhao S.G., Hartman L., Holmberg E., Feng F.Y., Speers C.W., Pierce L.J., Malmström P., Fernö M., Karlsson P. Clinicogenomic radiotherapy classifier predicting the need for intensified locoregional treatment after breast-conserving surgery for early-stage breast cancer. J. Clin. Oncol. 2019;37:3340–3349. doi: 10.1200/JCO.19.00761. [DOI] [PMC free article] [PubMed] [Google Scholar]
- 5.Allemani C., Matsuda T., Di Carlo V., Harewood R., Matz M., Niksic M., Bonaventure A., Valkov M., Johnson C.J., Estève J., Ogunbiyi O.J., Silva G.A.E., Chen W.Q., Eser S., Engholm G., Stiller C.A., Monnereau A., Woods R.R., Visser O., Lim G.H., Aitken J., Weir H.K., Coleman M.P., Grp C.W. Global surveillance of trends in cancer survival 2000-14 (CONCORD-3): analysis of individual records for 37 513 025 patients diagnosed with one of 18 cancers from 322 population-based registries in 71 countries. Lancet. 2018;391:1023–1075. doi: 10.1016/S0140-6736(17)33326-3. [DOI] [PMC free article] [PubMed] [Google Scholar]
- 6.Hu Jennifer J., Urbanic James J., Doug Case L., Takita Cristiane, Wright Jean L., Langefeld M. Carl D., Mitchell Sandra E., Thakrar Anu, Bryant David, Baglan Kathy, Strasser Jon, Luis Baez-Diaz G.J.L., Shaw Edward G. Association between inflammatory biomarker C-reactive protein and radiotherapy-induced early adverse skin reactions in a multiracial/ethnic breast cancer population. J. Clin. Oncol. 2018;36:2473–2482. doi: 10.1200/JCO.2017.77.1790. [DOI] [PMC free article] [PubMed] [Google Scholar]
- 7.Nanayakkara A.K., Boucher H.W., Fowler V.G., Jr., Jezek A., Outterson K., Greenberg D.E. Antibiotic resistance in the patient with cancer: escalating challenges and paths forward. CA A Cancer J. Clin. 2021;71:488–504. doi: 10.3322/caac.21697. [DOI] [PubMed] [Google Scholar]
- 8.Wei J., Meng L., Hou X., Qu C., Wang B., Xin Y., Jiang X. Radiation-induced skin reactions: mechanism and treatment. Cancer Manag. Res. 2019;11:167–177. doi: 10.2147/CMAR.S188655. [DOI] [PMC free article] [PubMed] [Google Scholar]
- 9.Wang Y., Tu W., Tang Y., Zhang S. Prevention and treatment for radiation-induced skin injury during radiotherapy. Radiat. Med. Prot. 2020;1:60–68. [Google Scholar]
- 10.Zhang Z., Cao Q., Xia Y., Cui C., Qi Y., Zhang Q., Wu Y., Liu J., Liu W. Combination of biodegradable hydrogel and antioxidant bioadhesive for treatment of breast cancer recurrence and radiation skin injury. Bioact. Mater. 2024;31:408–421. doi: 10.1016/j.bioactmat.2023.08.021. [DOI] [PMC free article] [PubMed] [Google Scholar]
- 11.Cheung E.C., Vousden K.H. The role of ROS in tumour development and progression. Nat. Rev. Cancer. 2022;22:280–297. doi: 10.1038/s41568-021-00435-0. [DOI] [PubMed] [Google Scholar]
- 12.Jacobson L.K., Johnson M.B., Dedhia R.D., Niknam-Bienia S., Wong A.K. Impaired wound healing after radiation therapy: a systematic review of pathogenesis and treatment. JPRAS Open. 2017;13:92–105. [Google Scholar]
- 13.Bontempo P.d.S.M., Menêses A.G.d., Ciol M.A., Ferreira E.B., Reis P.E. D.d. Instruments and scales for the evaluation of acute radiation dermatitis: a systematic review. Crit. Rev. Oncol. Hematol. 2023;191 doi: 10.1016/j.critrevonc.2023.104116. [DOI] [PubMed] [Google Scholar]
- 14.Chen X., Wang M., Yang X., Wang Y., Yu L., Sun J., Ding J. Injectable hydrogels for the sustained delivery of a HER2-targeted antibody for preventing local relapse of HER2+ breast cancer after breast-conserving surgery. Theranostics. 2019;9:6080–6098. doi: 10.7150/thno.36514. [DOI] [PMC free article] [PubMed] [Google Scholar]
- 15.Wang Y., Yang X., Chen X., Wang X., Wang Y., Wang H., Chen Z., Cao D., Yu L., Ding J. Sustained release of nitric oxide and cascade generation of reactive nitrogen/oxygen species via an injectable hydrogel for tumor synergistic therapy. Adv. Funct. Mater. 2022;32 [Google Scholar]
- 16.Wang Y., Chen X., Chen Z., Wang X., Wang H., Zhai H., Ding J., Yu L. Autophagy inhibition mediated via an injectable and NO-releasing hydrogel for amplifying the antitumor efficacy of mild magnetic hyperthermia. Bioact. Mater. 2024;39:336–353. doi: 10.1016/j.bioactmat.2024.05.032. [DOI] [PMC free article] [PubMed] [Google Scholar]
- 17.Cui C.Y., Sun Y.G., Nie X.F., Yang X.X., Wang F.S., Liu W.G. A coenzyme-based deep eutectic supramolecular polymer bioadhesive. Adv. Funct. Mater. 2023;33 [Google Scholar]
- 18.Cui C.Y., Mei L., Wang D.Y., Jia P.F., Zhou Q.H., Liu W.G. A self-stabilized and water-responsive deliverable coenzyme-based polymer binary elastomer adhesive patch for treating oral ulcer. Nat. Commun. 2023;14:7007. doi: 10.1038/s41467-023-43571-x. [DOI] [PMC free article] [PubMed] [Google Scholar]
- 19.Salehi B., Yilmaz Y.B., Antika G., Tumer T.B., Mahomoodally M.F., Lobine D., Akram M., Riaz M., Capanoglu E., Sharopov F., Martins N., Cho W.C., Sharifi-Rad J. Insights on the use of α-lipoic acid for therapeutic purposes. Biomolecules. 2019;9:356–381. doi: 10.3390/biom9080356. [DOI] [PMC free article] [PubMed] [Google Scholar]
- 20.Shao X.H., Yang X., Zhou Y., Xia Q.C., Lu Y.P., Yan X., Chen C., Zheng T.T., Zhang L.L., Ma Y.N., Ma Y.X., Gao S.Z. Antibacterial, wearable, transparent tannic acid-thioctic acid-phytic acid hydrogel for adhesive bandages. Soft Matter. 2022;18:2814–2828. doi: 10.1039/d2sm00058j. [DOI] [PubMed] [Google Scholar]
- 21.Chai C.X., Zhang P.F., Ma L., Fan Q., Liu Z.C., Cheng X., Zhao Y.P., Li W.W., Hao J.C. Regenerative antibacterial hydrogels from medicinal molecule for diabetic wound repair. Bioact. Mater. 2023;25:541–554. doi: 10.1016/j.bioactmat.2022.07.020. [DOI] [PMC free article] [PubMed] [Google Scholar]
- 22.Yee C., Wang K., Asthana R., Drost L., Lam H., Lee J., Vesprini D., Leung E., DeAngelis C., Chow E. Radiation-induced skin toxicity in breast cancer patients: a systematic review of randomized trials. Clin. Breast Cancer. 2018;18:E825–E840. doi: 10.1016/j.clbc.2018.06.015. [DOI] [PubMed] [Google Scholar]
- 23.Xie J., Zhao M., Wang C., Zhu S., Niu W., Yong Y., Zhao L., Gu Z. External use of Nano-graphdiyne hydrogel for skin radioprotection via both physically shielding of Low-energy X-ray and chemically scavenging of Broad-spectrum free radicals. Chem. Eng. J. 2022;430 [Google Scholar]
- 24.Novotny L., Rauko P., Cojocel C. alpha-Lipoic acid: the potential for use in cancer therapy. Neoplasma. 2008;55:81–86. [PubMed] [Google Scholar]
- 25.Farhat D., Léon S., Ghayad S.E., Gadot N., Icard P., Le Romancer M., Hussein N., Lincet H. Lipoic acid decreases breast cancer cell proliferation by inhibiting IGF-1R via furin downregulation. Br. J. Cancer. 2020;122:885–894. doi: 10.1038/s41416-020-0729-6. [DOI] [PMC free article] [PubMed] [Google Scholar]
- 26.Tripathy J., Chowdhury A.R., Prusty M., Muduli K., Priyadarshini N., Reddy K.S., Banerjee B., Elangovan S. α-Lipoic acid prevents the ionizing radiation-induced epithelial-mesenchymal transition and enhances the radiosensitivity in breast cancer cells. Eur. J. Pharmacol. 2020 doi: 10.1016/j.ejphar.2020.172938. [DOI] [PubMed] [Google Scholar]
- 27.Choi H.S., Kim J.H., Jang S.J., Yun J.W., Kang K.M., Jeong H., Ha I.B., Jeong B.K. Synergistic tumoricidal effects of alpha-lipoic acid and radiotherapy on human breast cancer cells via HMGB1. Cancer Res Treat. 2021;53:685–694. doi: 10.4143/crt.2020.1015. [DOI] [PMC free article] [PubMed] [Google Scholar]
- 28.Chen C., Yang X., Li S.J., Zhang C., Ma Y.N., Ma Y.X., Gao P., Gao S.Z., Huang X.J. Tannic acid-thioctic acid hydrogel: a novel injectable supramolecular adhesive gel for wound healing. Green Chem. 2021;23:1794–1804. [Google Scholar]
- 29.Wang Y.J., Sun S.T., Wu P.Y. Adaptive ionogel paint from room-temperature autonomous polymerization of α-thioctic acid for stretchable and healable electronics. Adv. Funct. Mater. 2021;31 [Google Scholar]
- 30.Cai C.Y., Wu S.G., Zhang Y.F., Li F.F., Tan Z.J., Dong S.Y. Poly(thioctic acid): from bottom-up self-assembly to 3D-fused deposition modeling printing. Adv. Sci. 2022;9 doi: 10.1002/advs.202203630. [DOI] [PMC free article] [PubMed] [Google Scholar]
- 31.Cui J.W., Su X.S., Jiao B.N., Liao Y.T., Xiang W., Fang Y.Y. Preparation and application of recyclable multifunctional self-healing thioctic acid-based materials. Eur. Polym. J. 2022;181 [Google Scholar]
- 32.Qi Y., Xu C.Y., Zhang Z.D., Zhang Q., Xu Z.Y., Zhao X.R., Zhao Y.H., Cui C.Y., Liu W.G. Wet environment-induced adhesion and softening of coenzyme-based polymer elastic patch for treating periodontitis. Bioact. Mater. 2024;35:259–273. doi: 10.1016/j.bioactmat.2024.02.002. [DOI] [PMC free article] [PubMed] [Google Scholar]
- 33.Liu T., Liu G., Zhang J., Ding Z., Li Y., Sigdel K., Wang X., Xie H. l-Arginine based polyester amide/hyaluronic acid hybrid hydrogel with dual anti-inflammation and antioxidant functions for accelerated wound healing. Chin. Chem. Lett. 2022;33:1880–1884. [Google Scholar]
- 34.Bian X.Y., Cui C.Y., Qi Y., Sun Y.G., Zhang Z.D., Liu W.G. Amino acid surfactant-induced superfast gelation of silk fibroin for treating noncompressible hemorrhage. Adv. Funct. Mater. 2022;32 [Google Scholar]
- 35.Hasturk O., Jordan K.E., Choi J., Kaplan D.L. Enzymatically crosslinked silk and silk-gelatin hydrogels with tunable gelation kinetics, mechanical properties and bioactivity for cell culture and encapsulation. Biomaterials. 2020;232 doi: 10.1016/j.biomaterials.2019.119720. [DOI] [PMC free article] [PubMed] [Google Scholar]
- 36.Ling Z., Chen Z., Deng J., Wang Y., Yuan B., Yang X., Lin H., Cao J., Zhu X., Zhang X. A novel self-healing polydopamine-functionalized chitosan-arginine hydrogel with enhanced angiogenic and antibacterial activities for accelerating skin wound healing. Chem. Eng. J. 2021;420 [Google Scholar]
- 37.Mu X., Wang J., He H., Li Q., Yang B., Wang J., Liu H., Gao Y., Ouyang L., Sun S., Ren Q., Shi X., Hao W., Fei Q., Yang J., Li L., Vest R., Wyss-Coray T., Luo J., Zhang X.-D. An oligomeric semiconducting nanozyme with ultrafast electron transfers alleviates acute brain injury. Sci. Adv. 2021;7 doi: 10.1126/sciadv.abk1210. [DOI] [PMC free article] [PubMed] [Google Scholar]
- 38.Huang H., Xu R., Fang Y., Weng Y., Chen Q., Wang Z., Liu H., Fan X. Biodegradable underwater tissue adhesive enabled by dynamic poly(thioctic acid) network. Chem. Eng. J. 2024;489 [Google Scholar]
- 39.Jo M., Min K., Roy B., Kim S., Lee S., Park J.Y., Kim S. Protein-based electronic skin akin to biological tissues. ACS Nano. 2018;12:5637–5645. doi: 10.1021/acsnano.8b01435. [DOI] [PubMed] [Google Scholar]
- 40.Jia B., Jia L., Zhu J.X. Effect of pH on the conformational transition of silk fibroin in aqueous solution monitored by thioflavin-T fluorescence. J. Fluoresc. 2022;32:389–395. doi: 10.1007/s10895-021-02841-x. [DOI] [PubMed] [Google Scholar]
- 41.Wu X., Hou J., Li M., Wang J., Kaplan D.L., Lu S. Sodium dodecyl sulfate-induced rapid gelation of silk fibroin. Acta Biomater. 2012;8:2185–2192. doi: 10.1016/j.actbio.2012.03.007. [DOI] [PubMed] [Google Scholar]
- 42.Laomeephol C., Guedes M., Ferreira H., Reis R.L., Kanokpanont S., Damrongsakkul S., Neves N.M. Phospholipid-induced silk fibroin hydrogels and their potential as cell carriers for tissue regeneration. J Tissue Eng Regen Med. 2020;14:160–172. doi: 10.1002/term.2982. [DOI] [PubMed] [Google Scholar]
- 43.Cui C.Y., Liu B., Wu T.L., Liu Y., Fan C.C., Xu Z.Y., Yao Y., Liu W.G. A hyperbranched polymer elastomer-based pressure sensitive adhesive. J. Mater. Chem. A. 2022;10:1257–1269. [Google Scholar]
- 44.Fu Z., Li W., Wei J., Yao K., Wang Y., Yang P., Li G., Yang Y., Zhang L. Construction and biocompatibility evaluation of fibroin/sericin-based scaffolds. ACS Biomater. Sci. Eng. 2022;8:1494–1505. doi: 10.1021/acsbiomaterials.1c01426. [DOI] [PubMed] [Google Scholar]
- 45.Dang C., Wang M., Yu J., Chen Y., Zhou S., Feng X., Liu D., Qi H. Transparent, highly stretchable, rehealable, sensing, and fully recyclable ionic conductors fabricated by one‐step polymerization based on a small biological molecule. Adv. Funct. Mater. 2019;29 1902467.1902461-1902467.1902467. [Google Scholar]
- 46.Wang Y., Sun S., Wu P. Adaptive ionogel paint from room-temperature autonomous polymerization of α-thioctic acid for stretchable and healable electronics. Adv. Funct. Mater. 2021;31 [Google Scholar]
- 47.Zhang Q., Deng Y.-X., Luo H.-X., Shi C.-Y., Geise G.M., Feringa B.L., Tian H., Qu D.-H. Assembling a natural small molecule into a supramolecular network with high structural order and dynamic functions. J. Am. Chem. Soc. 2019;141:12804–12814. doi: 10.1021/jacs.9b05740. [DOI] [PMC free article] [PubMed] [Google Scholar]
- 48.Wang Z., Yang H., Zhu Z. Study on the blends of silk fibroin and sodium alginate: hydrogen bond formation, structure and properties. Polymer. 2019;163:144–153. [Google Scholar]
- 49.Jia Y., Hu J., An K., Zhao Q., Dang Y., Liu H., Wei Z., Geng S., Xu F. Hydrogel dressing integrating FAK inhibition and ROS scavenging for mechano-chemical treatment of atopic dermatitis. Nat. Commun. 2023;14:2478. doi: 10.1038/s41467-023-38209-x. [DOI] [PMC free article] [PubMed] [Google Scholar]
- 50.Heydari P., Kharaziha M., Varshosaz J., Kharazi A.Z., Javanmard S.H. Co-release of nitric oxide and L-arginine from poly (β-amino ester)-based adhesive reprogram macrophages for accelerated wound healing and angiogenesis and in vivo, Biomater. Adv. 2024;158 doi: 10.1016/j.bioadv.2024.213762. [DOI] [PubMed] [Google Scholar]
- 51.Jiang H., Xu Q., Wang X., Shi L., Yang X., Sun J., Mei X. Preparation of antibacterial, arginine-modified Ag nanoclusters in the hydrogel used for promoting diabetic, infected wound healing. ACS Omega. 2023;8:12653–12663. doi: 10.1021/acsomega.2c07266. [DOI] [PMC free article] [PubMed] [Google Scholar]
- 52.Wei J., Zhao Q., Zhang Y., Shi W., Wang H., Zheng Z., Meng L., Xin Y., Jiang X. Sulforaphane-mediated Nrf2 activation prevents radiation-induced skin injury through inhibiting the oxidative-stress-activated DNA damage and NLRP3 inflammasome. Antioxidants. 2021;10 doi: 10.3390/antiox10111850. [DOI] [PMC free article] [PubMed] [Google Scholar]
- 53.Yang W., Zhong W., Yan S., Wang S., Xuan C., Zheng K., Qiu J., Shi X. Mechanical stimulation of anti-inflammatory and antioxidant hydrogels for rapid Re-epithelialization. Adv. Mater. 2024;36 doi: 10.1002/adma.202312740. [DOI] [PubMed] [Google Scholar]
- 54.Guo H., Zhang W., Jia Z., Wang P., Shao Q., Shen H., Li J., Chen Q., Chi B. A biodegradable supramolecular adhesive with robust instant wet adhesion for urgent hemostasis and wound repair. Adv. Funct. Mater. n/a. 2024 [Google Scholar]
- 55.Hu B., Gao M., Boakye-Yiadom K.O., Ho W., Yu W., Xu X., Zhang X.-Q. An intrinsically bioactive hydrogel with on-demand drug release behaviors for diabetic wound healing. Bioact. Mater. 2021;6:4592–4606. doi: 10.1016/j.bioactmat.2021.04.040. [DOI] [PMC free article] [PubMed] [Google Scholar]
- 56.Rübe C.E., Freyter B.M., Tewary G., Roemer K., Hecht M., Rübe C. Radiation dermatitis: radiation-induced effects on the structural and immunological barrier function of the epidermis. Int. J. Mol. Sci. 2024;25:3320. doi: 10.3390/ijms25063320. [DOI] [PMC free article] [PubMed] [Google Scholar]
- 57.Guangmei D., Weishan H., Wenya L., Fasheng W., Jibing C. Evolution of radiation-induced dermatitis treatment. Clin. Transl. Oncol. 2024:1–14. doi: 10.1007/s12094-024-03460-1. [DOI] [PubMed] [Google Scholar]
- 58.Zhou W., Du Y., Li X., Yao C. Lipoic acid modified antimicrobial peptide with enhanced antimicrobial properties. Bioorg. Med. Chem. 2020;28 doi: 10.1016/j.bmc.2020.115682. [DOI] [PubMed] [Google Scholar]
- 59.Zhou Y., Liu G., Huang H., Wu J. Advances and impact of arginine-based materials in wound healing. J. Mater. Chem. B. 2021;9:6738–6750. doi: 10.1039/d1tb00958c. [DOI] [PubMed] [Google Scholar]
- 60.Luo J.D., Chen A.F. Nitric oxide: a newly discovered function on wound healing. Acta Pharmacol. Sin. 2005;26:259–264. doi: 10.1111/j.1745-7254.2005.00058.x. [DOI] [PubMed] [Google Scholar]
- 61.Yan J., Wang G., Xie L., Tian H., Li J., Li B., Sang W., Li W., Zhang Z., Dai Y. Engineering radiosensitizer-based metal-phenolic networks potentiate STING pathway activation for advanced radiotherapy. Adv. Mater. 2022;34 doi: 10.1002/adma.202105783. [DOI] [PubMed] [Google Scholar]
- 62.Huang Y., Sanz J., Rodríguez N., Duran X., Martínez A., Li X., Foro P., Conde M., Zhao M., Liu F. Quantitative assessments of late radiation-induced skin and soft tissue toxicity and correlation with RTOG scales and biological equivalent dose in breast cancer. Clin. Transl. Oncol. 2022;24:1–10. doi: 10.1007/s12094-021-02729-z. [DOI] [PMC free article] [PubMed] [Google Scholar]
- 63.Feng Z., Su Q., Zhang C., Huang P., Song H., Dong A., Kong D., Wang W. Bioinspired nanofibrous glycopeptide hydrogel dressing for accelerating wound healing: a cytokine-free, M2-type macrophage polarization approach. Adv. Funct. Mater. 2020;30 [Google Scholar]
- 64.Mao J., Chen L., Cai Z., Qian S., Liu Z., Zhao B., Zhang Y., Sun X., Cui W. Advanced biomaterials for regulating polarization of macrophages in wound healing. Adv. Funct. Mater. 2022;32 [Google Scholar]
- 65.Bao F., Pei G., Wu Z., Zhuang H., Zhang Z., Huan Z., Wu C., Chang J. Bioactive self-pumping composite wound dressings with micropore array modified janus membrane for enhanced diabetic wound healing. Adv. Funct. Mater. 2020;30 [Google Scholar]
- 66.Heydari P., Kharaziha M., Varshosaz J., Kharazi A.Z., Javanmard S.H. Co-release of nitric oxide and L-arginine from poly (β-amino ester)-based adhesive reprogram macrophages for accelerated wound healing and angiogenesis in vitro and in vivo. Biomater. Adv. 2024;158 doi: 10.1016/j.bioadv.2024.213762. [DOI] [PubMed] [Google Scholar]
Associated Data
This section collects any data citations, data availability statements, or supplementary materials included in this article.








