Summary
Current therapies against pancreatic ductal adenocarcinoma (PDAC) have limited clinical benefits owing to tumor heterogeneity and their unique immunosuppressive microenvironments. The eukaryotic initiation factor (eIF) 4F complex is involved in regulating translation and various downstream carcinogenic signaling pathways. We report that eIF4G1, one of the subunits of eIF4F, is overexpressed in cancer cells and cancer-associated fibroblasts, and this correlates with poor prognosis in patients with PDAC. In PDAC mice, eIF4G1 inhibition limits tumor progression and prolongs overall survival, especially when combined with PD1/PDL1 antagonists and gemcitabine. Mechanistically, eIF4G1 inhibition hinders the production of cytokines and chemokines that promote fibrosis and inhibit cytotoxic T cell chemotaxis. Moreover, eIF4G1 inhibition impairs integrinβ1 protein translation and exerts tumor suppression effects through the FAK-ERK/AKT signaling pathway. These findings highlight the effects of eIF4G1 on tumor immune dependence and independence and identify eIF4G1 as a promising therapeutic target for PDAC.
Keywords: eIF4G1, integrinβ1, translation regulation, tumor microenvironment, tumor fibrosis, immunotherapy
Graphical abstract

Highlights
-
•
eIF4G1 is overexpressed in PDAC and is correlated with poor prognosis
-
•
eIF4G1 inhibition disrupt desmoplastic and immunosuppressive TME
-
•
eIF4G1 inhibition directly suppresses PDAC cells via the ITGB1/FAK pathway
-
•
eIF4G1 inhibition combined with immunochemotherapy can eradicate PDAC
He et al. examine the role of eIF4G1 in pancreatic ductal adenocarcinoma (PDAC) and show that eIF4G1 correlates with poor prognosis in patients with PDAC. They identify eIF4G1 as a promising “dual-cell” (cancer cells and cancer-associated fibroblasts) therapeutic target for PDAC and elucidate the underlying mechanisms.
Introduction
Pancreatic ductal adenocarcinoma (PDAC) is one of the most aggressive and lethal solid malignancies.1,2 Surgery and chemotherapy are first-line treatments for PDAC; however, few patients qualify for surgical intervention, and the beneficial effects of chemotherapy are extremely limited.3 Immunotherapy has shown great promise for treating PDAC, and its efficacy has been established for lung cancer and melanoma.3 Unfortunately, current PDAC immunotherapies have limited clinical benefits. This is likely the result of its unique desmoplastic and immunosuppressive tumor microenvironment (TME), which is a critical regulator of tumor progression and is associated with poor response to conventional therapy.4,5
In gene expression, translational initiation control is a crucial step in cancer biology.6 The eukaryotic initiation factor 4F (eIF4F) complex is a molecular effector of critical downstream carcinogenic signaling pathways, such as AKT, MAPK, and MYC. eIF4F consists of eIF4G, eIF4E, and eIF4A and regulates the cap-dependent mRNA translation process by binding to the 5′ mRNA 7-methyl guanylate cap, leading to the selective synthesis of proteins involved in cancer development.6 Aberrant eIF4F activity occurs in some cancers and is associated with poor patient prognosis.7,8 A recent study highlighted the role of eIF4F-driven mRNA translation in regulating the TME.9 There has been a growing research interest in targeting eIF4A, eIF4E, and eIF4G to disrupt eIF4F activity and utilizing them as antitumor drugs.7,8,9,10,11,12 However, the potential functions and mechanisms of eIF4F-related proteins, especially eIF4G, in the PDAC TME and whether eIF4F-related inhibitors could treat PDAC remain unknown.
We screened eIF4F monomers for potential targets and analyzed their biological functions and immune landscape in PDAC. Based on expression characteristics, functional analysis, and biological mechanisms, we attempted to identify biomarkers and therapeutic targets for PDAC.
Results
eIF4G1 is overexpressed in PDAC and correlates with poor prognosis
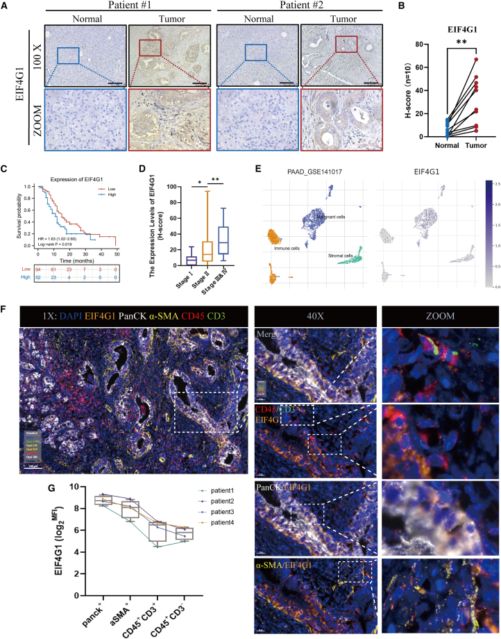
To analyze the expression of eIF4F complex-related subunits in human PDAC and normal pancreatic samples, we extracted large-scale RNA sequencing datasets from The Cancer Genome Atlas (TCGA) and Genotype-Tissue Expression (GTEx) databases and found that the expression of all target genes was significantly higher in PDAC than in normal pancreatic samples (Figure S1A). eIF4G1 was identified as an independent prognostic factor using univariate and multivariate Cox regression analyses (Figures S1B–S1D). Further investigation of the differential expression of eIF4G1 at the protein level showed that the expression of eIF4G1 was higher in human and mouse PDAC samples than in normal pancreatic tissues (Figures 1A, 1B, S1E, and S1F). eIF4G1 expression was higher in human PDAC cells (BxPC3, SW1990, T3M4, Panc-1, Aspc-1, and Miapaca-2) than in normal pancreatic cells (HPNE and HPDE) (Figure S1G). Tissue microarray analysis showed that high eIF4G1 expression was associated with worse prognosis in PDAC (higher tumor stage and shorter survival) (Figures 1C and 1D). To analyze the expression of eIF4G1 in human PDAC TME, we analyzed six single-cell sequencing datasets and found that eIF4G1 was mainly expressed in tumor and stromal cells (Figures 1E and S2), which was consistent with the results of multiplexed immunohistochemistry (IHC) analysis showing that eIF4G1 was highly expressed in tumor cells (panCK+) and cancer-associated fibroblasts (CAFs) (α-smooth muscle actin-positive; α-SMA+) but faintly expressed in lymphoid-derived immune cells (CD45+ CD3+) and non-lymphoid-derived immune cells (CD45+ CD3−) (Figures 1F and 1G). These findings provide a basis for pharmacological intervention of eIF4G1 hyperactivation in PDAC.
Figure 1.
eIF4G1 expression in PDAC and normal pancreas tissues
(A) Representative images of eIF4G1 IHC staining and (B) quantification. Scale bar, 50 μm. N = 10 patients with PDAC.
(C) Human PDAC tissues from Zheyi cohort were classified into eIF4G1-high or eIF4G1-low groups based on the H-score, and overall survival was examined using Kaplan-Meier survival analysis. N = 146 patients with PDAC.
(D) eIF4G1 protein expression, based on eIF4G1 H-score, in different stages of PDAC.
(E) Dimensionality-reduced clustering plot of PDAC single-cell sequencing data (GSE141017).
(F) Representative images of eIF4G1 multiplexed IHC staining for eIF4G1 (orange), pan-cytokeratin (PanCK; white), α-SMA (yellow), CD45 (red), CD3 (green), and DAPI (blue) in human PDAC tissues and (G) quantification of eIF4G1 expression. Scale bars, 100 (left) and 20 μm (right). ∗p < 0.05, ∗∗p < 0.01.
eIF4G1 targeting alleviates PDAC and improves prognosis without side effects
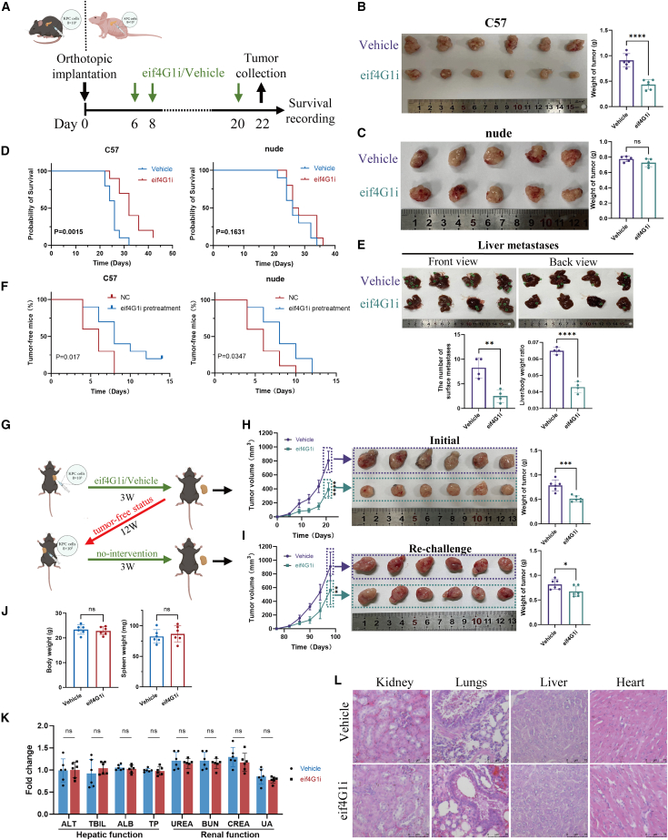
To determine the effect of eIF4G1 inhibition on the growth and progression of PDAC in vivo, we used a selective eIF4G1 inhibitor (eIF4G1i), SBI-0640756, whose specificity and activity have been fully demonstrated in previous studies.13 We further validated that SBI-0640756 can target eIF4G1 to disrupt the eIF4F complex through duo-link experiment (Figure S3A), which is consistent with the result of sh-eIF4G1 knockdown (KD) (Figure S3B). In addition, cytotoxicity experiments suggested that SBI-0640756 inhibited PDAC cells growth in a concentration-dependent manner (Figure S3C). In the C57BL/6 orthotopic KPC cell-derived allograft (KDA) mice model, low-dose SBI-0640756 (1.0 mg/kg/qod, intraperitoneally administered [i.p.]) significantly suppressed tumor growth and extended survival compared with those in control mice, but had little impact on those in nude orthotopic KDA mice (Figures 2A–2C). Notably, when the dose was increased to 1.5 mg/kg/qod (i.p.), an improvement in PDAC was observed in nude orthotopic KDA and subcutaneous patient-derived tumor xenograft (PDX) mice compared to control mice (Figures S3D and S3E). Given that eIF4E and eIF4A are also subunits of the eIF4F complex and popular targets for cancer treatment, we evaluated the therapeutic potential of briciclib (eIF4E inhibitor) and silvestrol (eIF4A inhibitor) at the same dosage and administration method (1.0 mg/kg/qod, i.p.); compared with control mice, limited anti-tumor activity was observed in C57BL/6 KDA mice (Figures S3F–S3I). To simulate PDAC liver metastasis, which commonly develops in patients with PDAC and results in high mortality, KPC cells were injected into the spleen of mice. Treatment with SBI-0640756 (1.0 mg/kg/qod, i.p.) significantly reduced the liver-body weight ratio and liver metastases compared with control mice (Figure 2E), effectively reducing liver metastases. SBI-0640756 pretreatment also resulted in prolonged tumor occurrence and lower incidence in both mouse models than in the controls (Figure 2F). To determine whether SBI-0640756 (1.0 mg/kg/qod, i.p.) influenced tumor recurrence, tumor-free C57BL/6 mice from the initial subcutaneous model, produced by removal of the subcutaneous tumors, were challenged with KPC cells implanted in the contralateral axilla (simulating tumor recurrence). Mice treated with SBI-0640756 after the initial subcutaneous implantation showed stronger antitumor activity after secondary implantation with KPC cells than control mice, suggesting that treatment of tumor cells with SBI-0640756 can also vaccinate hosts against tumor recurrence (Figures 2G–2I).
Figure 2.
eIF4G1 inhibition improves PDAC prognosis without toxic side effects
(A) Diagram of the treatment strategy for eIF4G1 inhibition in C57BL/6 and nude orthotopic KDA mouse models. The orthotopic KDA mouse models were treated with the eIF4G1 inhibitor (eIF4G1i) and DMSO normal control (vehicle). Representative tumor images and weights from (B) C57BL/6 and (C) nude mice. n = 5 or 6 mice for each group (with 3 independent experiments).
(D) Survival analysis of C57BL/6 (left) and nude mice (right). Statistical differences were assessed using Kaplan-Meier survival curves with the log rank test. n = 10 mice for each group.
(E) Representative images of mice livers (up). Liver metastasis counts and liver-body weight ratio (down). n = 4 mice for each group.
(F) Tumor incidence after subcutaneous inoculation of KPC cells with or without 24 h pretreatment with 2 μmol/L eIF4G1i into C57BL/6 (left) and nude mice (right). n = 10 mice for each group.
(G) Diagram of the subcutaneous tumor recurrence model using C57BL/6 mice (W, weeks). Tumor growth curve (0.5 length × width2) of (H) initial tumor-bearing and (I) rechallenged mice. Representative tumor images and weights from initial tumor-bearing and rechallenged mice. n = 6 mice per group.
(J) The statistical analysis of body and spleens weights. n = 6 mice for each group.
(K) Liver and kidney function of mice treated with eIF4G1i or DMSO (vehicle). n = 6 mice for each group. ALT, alanine aminotransferase; TBIL, total serum bilirubin; ALB, albumin; CREA, creatinine; UA, uric acid; TP, total protein. (L) H&E staining of heart, liver, lungs, and kidney from the mice treated with the eIF4G1 inhibitor (eIF4G1i) or DMSO (Vehicle). ns, not significant. Scale bar, 75 μm. ∗p < 0.05, ∗∗p < 0.01, ∗∗∗p < 0.001, ∗∗∗∗p < 0.0001.
Given the remarkable antitumor effects of the eIF4G1 inhibitor, we explored its potential toxicity in mice. In C57BL/6 mice, hematological and histological analyses showed that low-dose eIF4G1i did not affect the body and spleen weights or the structure and function of vital organs (Figures 2J–2L). Consequently, eIF4G1 can be considered a good candidate for PDAC antitumor therapy.
eIF4G1 targeting disrupts desmoplastic and immunosuppressive TME and enhances CD8+ T cell-mediated antitumor immunity
Notably, eIF4G1i had more significant antitumor effects in the immunocompetent mouse model than in the immunodeficient model. This finding suggested that eIF4G1 deterred host antitumor immunity; therefore, we investigated the impact of eIF4G1i on the PDAC TME. Tumors from C57BL/6 orthotopic KDA mice treated with low-dose SBI-0640756 or DMSO were collected at the end of the study period and analyzed using flow cytometry and histological staining. The duo-link access validated the specificity of SBI-0640756 in PDAC tissues (Figure S3J). Tumors treated with SBI-0640756 had fewer F4/80+CD206+ cells (tumor-associated macrophages; TAMs), CD11b+Ly6C/G+ cells (myeloid-derived suppressor cells; MDSCs), and CD4+Foxp3+ cells (regulatory T cells; Tregs) than DMSO controls (Figures 3A, S4A, and S4B), which negatively regulate antitumor immunity in PDAC. In addition, a higher percentage of CD8+ T cells was seen in the tumors of SBI-0640756-treated mice (Figure 3A), but there were no changes in the numbers of GZMB+CD8+ and Ki67+CD8+ T cells (Figures S4C and S4D), suggesting that pharmacological inhibition of eIF4G1 had no significant effects on the proliferation and cytotoxicity of CD8+ T cells but promoted their infiltration. These results were further confirmed by IHC (Figures 3B and 3C). To determine whether eIF4G1i restricts the activity of stromal CAFs and tumor fibrosis, we analyzed the well-known activated CAF markers fibroblast activation protein alpha (FAP), α-SMA, and collagen using IHC and Sirius red staining. SBI-0640756-treated C57BL/6 orthotopic KDA mice had lower collagen, FAP, and α-SMA expression than control mice (Figure 3B). Thus, pharmacological inhibition of eIF4G1 improved the desmoplastic and immunosuppressive TME in PDAC, which impaired the CD8+ T cell-mediated immune surveillance of tumor cells. We further depleted CD8+ T cells before inoculation with KPC cells and administered inhibitor treatment to determine whether CD8+ T cells were critical for the antitumor immunity induced by eIF4G1 inhibition. The antitumor efficacy of low-dose SBI-0640756 was mostly abrogated in C57BL/6 orthotopic KDA mice by the administration of CD8-depleting antibodies compared with control mice (Figures 3D and 3E). Collectively, the antitumor effects of eIF4G1 inhibition were partly dependent on an intact antitumor immune response mediated by CD8+ T cells.
Figure 3.
Targeting eIF4G1 disrupts the desmoplastic and immunosuppressive TME of PDAC and enhances antitumor immunity mediated by CD8+ T cells
(A) Flow cytometry analysis of PDAC tissues from orthotopic KDA mouse models treated with eIF4G1i (n = 6) or DMSO vehicle (n = 6) for tumor-infiltrating immune cells, including MDSC, TAM, Tregs, and CD8+ T cells. Sirius red and IHC analysis of PDAC tissues for (B) collagen deposition (Sirius red), expression of markers for CAFs (FAP and α-SMA), cell proliferation (Ki67), and cell apoptosis (cleaved caspase 3), and (C) tumor-infiltrating immune cells, including CD8+ T cells (CD8), GZMB+ cells (GZMB), Tregs (Foxp3), MDSCs (Ly6G), and TAMs (CD206). Results are presented as the mean ± SD from one representative experiment. n = 6 mice for each group.
(D) Diagram of the C57BL/6 orthotopic KDA mouse model for eif4G1i and CD8+ T cell depletion (αCD8).
(E) Representative tumor images and weights. n = 5 mice per group. Scale bar, 75 μm. ∗p < 0.05, ∗∗p < 0.01, ∗∗∗p < 0.001, ∗∗∗∗p < 0.0001, ns, not significant.
To extend these results to clinical samples of PDAC, we performed gene set enrichment analysis (GSEA) to evaluate the role of eIF4G1 in PDAC using TCGA-PAAD cohort. Multiple collagen-related pathways were enriched in PDAC (Figure 4A). Immune cell infiltration analysis of eIF4G1 showed a negative relationship between eIF4G1 expression and CD8+ T cell infiltration (Figure 4B), which was consistent with the results of the tissue microarray analysis based on a Zheyi cohort (Figure S5).
Figure 4.
Neoplastic cell-intrinsic eIF4G1 expression protects the desmoplastic and immunosuppressive TME
(A) GSEA of eIF4G1 in TCGA-PAAD cohort, which highlighted collagen synthesis-related pathways (red box).
(B) Immune cell infiltration analysis results of eIF4G1 in TCGA-PAAD cohort, highlighting the relationship between eIF4G1 expression and CD8+ T cell infiltration (green box).
(C) The collagen production of fibroblasts, including NIH3T3cells, mouse CAFs (mCAFs), and human pancreatic stellate cells (PSCs), treated with eIF4G1i (5 μmol/L) or DMSO (vehicle). n = 3 biological replicates.
(D) Diagram of C57BL/6 orthotopic KCDA mouse model following injection with KPCei4g41-kd (KD) or normal control KPCei4g41-nc (NC).
(E) Survival analysis of KPCei4g41-kd (KD) or normal control KPCei4g41-nc (NC) mice. Statistical differences were assessed using Kaplan-Meier survival curves with the log rank test. n = 10 mice per group.
(F) Representative tumor images and weights. n = 6 mice per group.
(G) Sirius red and IHC analysis of PDAC tissues from KPCei4g41-kd (KD) or normal control KPCei4g41-nc (NC) mice for collagen deposition (Sirius red) and expression of markers for CAFs (FAP and α-SMA), cell proliferation (Ki67), and cell apoptosis (cleaved caspase-3). n = 6.
(H) Flow cytometry analysis of PDAC tissue form KPCei4g41-kd (KD) or normal control KPCei4g41-nc (NC) mice for tumor-infiltrating immune cells, including MDSCs, TAMs, CD8+ T cells, Ki67+CD8+ T cells, GZMB+CD8+ T cells, and TNFα+CD8+ T cells. n = 6. Results are presented as the mean ± SD from one representative experiment. Scale bar, 75 μm. ∗p < 0.05, ∗∗p < 0.01, ∗∗∗p < 0.001, ∗∗∗∗p < 0.0001.
Neoplastic cell-intrinsic eIF4G1 protects the desmoplastic and immunosuppressive TME by releasing pro-tumor cytokines and chemokines
As collagen fibers are mainly produced and secreted by CAFs in PDAC,14 we hypothesized that the decreased collagen expression indicated that eIF4G1i directly targets CAFs to disrupt the desmoplastic and immunosuppressive TME. In vitro experiments suggested that treatment with eIF4G1i reduced collagen production and impaired proliferation of CAFs and normal fibroblasts compared with control cells (Figure 4C). To further validate the effects of CAFs and neoplastic cell-intrinsic eIF4G1 on PDAC progression in vivo, we administered CAFseif4g1-kd or KPCeif4g1-kd to C57BL/6 orthotopic KCDA mouse models and recorded the final tumor weight and overall survival. In the CAFseif4g1-kd C57BL/6 orthotopic KCDA mouse model, the tumor weight was lower than that in the control group, despite no difference in overall survival (Figures S6A–S6D). Notably, KPCeif4g1-kd mice showed a significant reduction in tumor weight and prolonged overall survival compared with the control group (Figures 4D–4F). Consistent with the low-dose SBI-0640756 treatment results, the percentage of MDSCs and TAMs and the expression of collagen, FAP, and α-SMA were lower in KPCeif4g1-kd mice than in control mice, accompanied by increased proportions of infiltrating CD8+ T cells and GZMB+, Ki67+, and TNFα+ CD8+ T cells (Figures 4G, 4H, and S6E–S6G).
To understand how intrinsic eIF4G1 expression in neoplastic cells drives the desmoplastic and immunosuppressive TME, we performed a series of in vitro co-culture experiments. We found that the conditioned medium (CM) from KPCeif4g1-kd cells induced a lower production of collagen in CAFs than that from KPCeif4g1-nc cells (Figure 5A). In other words, eIF4G1 inhibition in CAFs did not only directly inactivate itself and decrease collagen production, but in PDAC cells, it also indirectly inactivated CAFs to decrease collagen production. Moreover, eIF4G1-KD in PDAC cells impaired their ability to induce the migration of MDSCs (Figures 5B and S7A) and pro-tumor polarization of macrophages (elevated CD206/CD163 protein expression) (Figures 5C, 5D, and S7B) compared with control cells. eIF4G1-KD in PDAC cells also enhanced CD8+ T cell-mediated tumor cell killing (Figures S7C and S7D), but had minimal direct impact on CD8+ T cell migration (Figures 5E and S7E), which contradicted the in vivo results. This difference may be because eIF4G1-KD in PDAC cells reshaped the desmoplastic and immunosuppressive TME, consequently indirectly affecting CD8+ T cell infiltration.
Figure 5.
eIF4G1 targeting inhibited the translation of TGF-β and CXCL12 to enhance antitumor immunity
(A) The collagen production of fibroblasts, induced by tumor culture medium. n = 3 biological replicates.
(B) Diagram of MDSC migration analysis following genetic inhibition of eIF4G1 in KPC cells (left) and statistical results (right) of PMN-MDSCs and M-MDSC migration to the lower chamber. Flow cytometry results of (C) CD206 and (D) CD163 expression in tumor-associated macrophages. n = 3 biological replicates.
(E) Diagram of CD8+ T cell migration analysis following genetic inhibition of eIF4G1 in KPC cells (left) and flow cytometry analysis (right) of CD8+ T cell migration to the lower chamber. n = 3 biological replicates.
(F) Heatmap of cytokine and chemokine production from BxPC3 cells with or without eIF4G1-KD, based on cytokine array analysis.
(G) Statistical analysis of TGF-β, CXCL12, and IL-1β production from BxPC3 cells with or without eIF4G1-KD, based on ELISA analysis. n = 6 biological replicates.
(H) Diagram of nascent protein detection based on the click reaction.
(I and J) Western blotting results of nascent proteins.
(K) Statistical analysis of TGF-β, CXCL12, and IL-1β production from BxPC3 cells with or without eIF4G1-KD, based on qPCR analysis. n = 3 independent experiments.
(L) Polysome profiles from BxPC3 cells with or without eIF4G1-KD. Absorbance at 260 nm is shown as a function of sedimentation. Monosomes (80S) and heavy polysomes are indicated.
(M) Percentage of transcripts in each polysomal fraction obtained by sucrose-gradient ultracentrifugation was quantified by qRT-PCR. n = 3 independent experiments.
(N) Translation efficiency of transcripts expressed in the ratio of each polysomal fraction (P) to non-polysomal fraction (non-P). n = 3 biological replicates. CM, culture medium; TCM-NC, tumor culture medium from KPC cells genetically inhibited with control vector; TCM-KD, tumor culture medium from KPC cells genetically inhibited with sh-eIF4G1. ∗p < 0.05, ∗∗p < 0.01, ∗∗∗p < 0.001, ∗∗∗∗p < 0.0001, ns, not significant.
Further experiments determined that eIF4G1 inhibition markedly impaired the ability of PDAC cells to secrete various cytokines and chemokines associated with antitumor effects by affecting immune cells and CAFs (Figures 5F and S8A). Based on the results of the cytokine array, we conducted ELISA experiments and found eIF4G1 inhibition suppressed transforming growth factor β (TGF-β), C-X-C chemokine ligand 12 (CXCL12) expression in PDAC cells, and CAFs (Figures 5G, S8B, and S8C). In PDAC cells, eIF4G1 inhibition also suppressed interleukin-1β (IL-1β) expression (IL-1β expression was very low in CAFs). In addition, we found eIF4A KD or eIF4E KD can also mildly suppress TGF-β and CXCL12 expression in BxPC3 cells (Figures S8D and S8E).
Taken together, eIF4G1 in tumor cells may be a critical driver of CAF activation, stromal expansion, and immunosuppressive cell enrichment. eIF4G1 inhibition in tumor cells and CAFs reversed the desmoplastic and immunosuppressive TME by partially inhibiting TGF-β and CXCL12 production and enhanced CD8+ T cell-mediated antitumor immunity indirectly or directly.
eIF4G1 targeting inhibited the translation of TGF-β and CXCL12 to enhance antitumor immunity
To determine the mechanism underlying the impact of eIF4G1 on TGF-β and CXCL12 expression, we detected nascent TGF-β, CXCL12, and IL-1β proteins using azidohomoalanine (AHA) labeling, which can be coupled to biotin via CuAAC-mediated click chemistry and can be enriched by streptavidin beads (Figure 5H). AHA labeling and the click chemistry reaction were detected successfully by western blotting (Figure 5I). eIF4G1 KD in BXPC3 cells significantly inhibited the synthesis of TGF-β, CXCL12, and IL-1β proteins (Figure 5J) but had no impact on their mRNA expression (Figure 5K). These results were replicated in KPC cells and CAFs (Figures S8F–S8K). Further polysome profiling experiment proved eIF4G1 KD in BXPC3 cells mildly downregulated the abundance of polyribosome-associated mRNAs (polysome/non-polysome ratio from 0.381 to 0.328) (Figure 5L). Based on sucrose-gradient separation of mRNAs, we also found eIF4G1 KD significantly downregulated the abundance of polyribosome-associated TGF-β, CXCL12, and IL-1β, yet exhibited minimal impact on GAPDH (Figures 5M and 5N). These findings suggested that targeting eIF4G1 inhibited TGF-β and CXCL12 protein translation in PDAC cells and CAFs.
Next, we endeavored to broaden our understanding of how eIF4G1 mediates the effects of TGF-β and CXCL12 on antitumor immunity. In vitro, KPCeif4g1-nc CM promoted CAF growth and collagen production, but KPCeif4g1-kd CM failed to activate CAFs, which may be partly abrogated by TGF-β and CXCL12 neutralization (Figures S8L and S8M). While it has been demonstrated that tumor cell-derived TGF-β and CXCL12 can inhibit the function of CAFs in vitro, it is important to note that CAFs are significant producers of TGF-β and CXCL12 and suppress antitumor immune responses.15,16,17 Hence, we hypothesized that pharmacological eIF4G1 inhibition could have direct effects on both CAFs and tumor cells to orchestrate desmoplastic and immunosuppressive TME synchronously. When TGF-β (2 mg/kg/q3d, i.p.) and CXCL12 (2 mg/kg/q3d, i.p.) were neutralized, the antitumor efficacy of eIF4G1i treatment was considerably offset (Figure S8N) and the decreased collagen production and increased CD8+ T cell infiltration exerted by pharmacological eIF4G1 inhibition were partly offset. (Figure S8O). These findings suggested that eIF4G1 inhibition impaired TGF-β and CXCL12 translation and is generally applicable to PDAC tumor cells and CAFs and that TGF-β and CXCL12 are critical mediators of desmoplastic and immunosuppressive TMEs orchestrated by eIF4G1.
eIF4G1 also induces proliferation, migration, and invasion of PDAC cells via the integrinβ1/FAK pathway
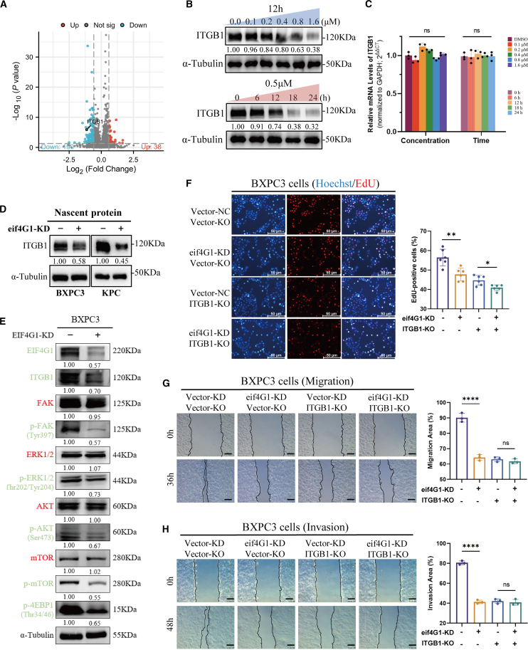
As described earlier, a higher dose of SBI-0640756 also suppressed tumor growth in the nude orthotopic KDA mouse model and subcutaneous PDX mouse model, indicating that eIF4G1 exerts direct antitumor activity via non-immune responses. Previous studies have shown that eIF4G1 and related eIF4F may function as downstream molecules of cancer-promoting signaling pathways and lead to the selective synthesis of relevant proteins.6 To determine whether eIF4G1 inhibition can also inhibit translation initiation of upstream genes and inactivate cancer-promoting signaling pathways, we performed proteomic analysis of eIF4G1-KD and control groups in BxPC3 cells. ITGB1 expression was significantly downregulated in the eIF4G1-KD group compared with the control group (Figure 6A). We investigated the expression of ITGB1 in cells treated with different doses of eIF4G1i or for different durations. The ITGB1 protein level was reduced after treatment with eIF4G1i than in the control group in a time- and concentration-dependent manner in BxPC3 and KPC cells (Figures 6B and S9A), but the ITGB1 mRNA expression remained almost unchanged (Figures 6C and S9B). eIF4G1 KD in PDAC cells significantly inhibited the synthesis of ITGB1 proteins (Figure 6D). These findings suggest that eIF4G1 determines ITGB1 protein expression by affecting translation.
Figure 6.
eIF4G1 induces PDAC cell proliferation, migration, and invasion via the integrinβ1/FAK pathway
(A) Volcano plot showing differentially expressed genes in BxPC3 with or without eIF4G1-KD, based on proteomic analysis results.
(B) Western blotting of ITGB1 level after eIF4G1i treatment with different doses (up) or treatment durations (down) in BxPC3 cells.
(C) qRT-PCR of ITGB1 mRNA expression after eIF4G1i treatment with different doses (left) or treatment durations (right) in BxPC3 cells. n = 3 independent experiments.
(D) Western blotting results of nascent proteins.
(E) Western blotting of integrinβ1/FAK pathway-related proteins in BxPC3 cells with or without eIF4G1-KD. Font color indicates significant (green) and non-significant (red) changes.
(F) Representative fluorescent images of cells for EdU staining, (G) wound-healing assay for migration, and (H) wound-healing assay for invasion of PDAC cells with or without eIF4G1-KD and/or ITGB1-KO. n = 3 or 6 independent experiments. Scale bar, 250 μm. ∗∗p < 0.01, ∗∗∗∗p < 0.0001.
We then examined the possible downstream pathways of ITGB1 signaling in BxPC3 and KPC cells. eIF4G1-KD decreased the phosphorylation of FAK, ERK1/2, AKT, and mTOR proteins compared with control cells. eIF4G1-KD significantly downregulated phosphorylated 4EBP1 levels (Figures 6E and S9C), which are activated by mTOR and release eIF4E from the 4EBP1-eIF4E complex to promote eIF4F-dependent translation.18 These effects were partially reversed in ITGB1-knockout (KO) cells (Figure S9D), indicating that eIF4G1 may promote PDAC oncogenesis and progression via the ITGB1-FAK pathway, which constitutes a positive feedback mechanism centered on eIF4F complexes. Further in vitro (Figures 6F–6H) and in vivo (Figures S9E and S9F) experiments confirmed the ITGB1-dependent pro-tumor activity of eIF4G1, especially migration (Figure 6G) and invasion (Figure 6H).
eIF4G1 targeting enhances the efficacy of PDAC immunotherapy and immunochemotherapy
Prior research indicated targeting eIF4F complex inhibited the expression of immune checkpoints, such as PDL1.12,19 To extend this result and develop treatments for PDAC, we analyzed the association between the eIF4G1 and PDL1. We found that PDL1 protein levels significantly decreased with increasing treatment time and eIF4G1i concentration in BxPC3 and KPC cells compared with the control cells (Figure S10A), and p-STAT1 and c-Myc protein levels decreased in the eIF4G1-KD group (Figure S10B). Next, we evaluated the efficacy of the combination of eIF4G1i (1.0 mg/kg/qod, i.p.) and anti-PDL1 (4 mg/kg/qod, i.p.) therapy in the C57BL/6 KDA model and found combination therapy significantly suppressed tumor growth and extended survival compared with the control and monotherapy groups (Figures 7A and 7B).
Figure 7.
Targeting eIF4G1 enhances the efficacy of immunochemotherapy in eradicating PDAC
(A) Representative tumor images and weights and (B) survival analysis (Kaplan-Meier survival curves with the log rank test) of C57BL/6 mice injected orthotopically with KPC cells and treated with DMSO and the isotype IgG (NC), eIF4G1i and PDL1 isotype IgG (eIF4G1i), DMSO and immunotherapy with PDL1 antibodies (αPDL1), or eIF4G1i and PDL1 antibodies combination therapy (combination). n = 6 or 10 mice for each group.
(C) Representative tumor images and weights and (D) survival analysis (Kaplan-Meier survival curves with the log rank test) of C57BL/6 mice injected orthotopically with KPC cells and treated with DMSO and the isotype IgG (NC), eIF4G1i, immunochemotherapy with PD1 antibodies and gemcitabine (G + P), or G + P and eIF4G1i combination therapy (eIF4G1i+G+P). n = 5, 9, or 10 mice for each group.
(E) Diagram of the treatment strategy and (F) representative tumor images and weights from huHSC-NCG mouse injected orthotopically with BxPC3 cells and treated with the eIF4G1 inhibitor + gemcitabine + PD1 antibodies (eIF4G1i+G+P) and DMSO + IgG4 normal control. n = 5 mice for each group.
(G) Diagram of the treatment strategy and (H) tumor growth curve (0.5 length × width2) and statistic result from huHSC-NCG mouse beard PDX and treated with the eIF4G1 inhibitor + gemcitabine + PD1 antibodies (eIF4G1i+G+P) and DMSO + IgG4 normal control. n = 5 independent experiments.
(I) Clinical information of PDX. ∗∗p < 0.01, ∗∗∗p < 0.001, ∗∗∗∗p < 0.0001, ns, not significant.
Immunochemotherapy is considered a promising strategy for treating PDAC.20,21 We further evaluated the possibility of enhancing treatment efficacy by combining eIF4G1i with immunochemotherapy. The combination of eIF4G1i (1.0 mg/kg/qod, i.p.) and immunochemotherapy (G + P; gemcitabine: 5 mg/kg/qod, anti-PD1: 4 mg/kg/qod, i.p.) significantly suppressed tumor growth, extended survival, and had a potent eradication effect compared with the effects seen in the control and monotherapy groups in the C57BL/6 KDA model (Figures 7C and 7D). The combined treatment group had lesser collagen and a higher percentage of CD8+ T cells than those in the NC and G + P groups and enhanced GZMB expression compared to that in the G + P group, which inhibited tumor proliferation and promoted tumor apoptosis (Figure S10C). Given this exciting result, we further assessed the effect of combining eIF4G1i and immunochemotherapy in the context of HuHSC-NCG mouse, which has humanized immune systems. As expected, combination therapy is efficacious against both orthotopic BxPC3 cell-derived mouse models (Figures 7E and 7F) and subcutaneous PDX mouse models (Figures 7G–7I). These findings suggest that eIF4G1-based combination therapy is a promising strategy for the eradication of PDAC.
Discussion
PDAC typically exhibits resistance to the currently available therapies owing to its highly desmoplastic and immunosuppressive TME and inherent heterogeneity.4 Translational initiation control is increasingly being recognized as a crucial factor in cancer biology, especially tumor immunology.9 The eIF4F translation initiation complex, formed by the binding of eIF4G, eIF4E, and eIF4A, regulates tumor occurrence and development as a downstream effector, selecting proteins for the synthesis of multiple oncogenic signaling pathways, such as DNA repair, AKT, MAPK, and MYC.6,11,12 In this study, eIF4G1 was overexpressed in PDAC tissues, mainly in cancer cells and CAFs, and was highly correlated with poor prognosis. Our pre-clinical models also showed that pharmacological eIF4G1 inhibition exerted potent anti-PDAC effects across tumor occurrence, progression, metastasis, and recurrence, and toxic side effects of eIF4G1i were almost negligible. Previous researches have demonstrated SBI-0640756 suppressed melanomas13 and lymphoma22 by targeting eIF4G1 and inhibiting eIF4F complex formation. Our findings further support that eIF4G1i alters the biological effects of PDAC accompanied by a reduction in eIF4F complex. Current studies focus mainly on targeting a single subunit to interfere with the formation of the eIF4F complex, particularly eIF4E and eIF4A.11,12,23,24,25 We found that targeting eIF4G1 was more effective in suppressing PDAC compared with eIF4Ei or eIF4Ai therapy; although this may be due to the difference in the inhibitory effectiveness, consideration of eIF4G targeting should be added in the strategy of disrupting eIF4F complex. Moreover, due to the differences in baseline expression levels and specific functions of different subunits, targeting different subunits may trigger different biological effects, despite they are all accompanied by the destruction of eIF4F complex. Therefore, more studies are needed to evaluate the functions and mechanisms of targeting different subunits along and beyond the eIF4F complex.
Mechanistically, inhibiting eIF4G1 reduced the release of pro-tumor cytokines and chemokines through translation regulation. Specifically, TGF-β, CXCL12, IL-1β, fibroblast growth factors (FGF), and platelet-derived growth factor (PDGF)-BB promote CAF activities and collagen production26,27,28; IL-4, osteopontin (OPN), and placental growth factor (PIGF) facilitate macrophage polarization toward M2-TAM29; CXCL12, CXCL5, and IL-8 promote MDSC recruitment into the TME29; and CXCL12 and CXCL9 are directly involved in the recruitment of CD8+ T cells into the TME.28,30 These changes mediated by eIF4G1 result in a desmoplastic and immunosuppressive TME and impaired CD8+ T cell-mediated antitumor immunity. Our results also indicated that eIF4G1 exerted direct antitumor activity via a non-immune response. eIF4F may function in downstream cancer-promoting signaling pathways (oncogenic signaling stimulates eIF4F complex formation), leading to the selective synthesis of relevant proteins.6 We showed that in neoplastic cells, eIF4G1-KD inhibited ITGB1 protein synthesis and then suppressed PDAC via FAK-related pathway, which constitutes a positive feedback loop centered on eIF4F complexes based on the mTOR/4E-BP/eIF4E signaling pathways.
We found that eIF4G1 was directly involved in tumor and stromal compartments. The roles of each of these components likely contribute to the overall outcomes of pharmacological inhibitors. We found that the neoplastic cell expression of eIF4G1 may be a critical driver of the desmoplastic and immunosuppressive PDAC TME, even though targeting eIF4G1 in CAFs can also directly impair collagen production and proliferation. Clinical use of inhibitors targets all cell types, including antitumor immune cells. We found that the TME remodeling and anti-PDAC therapeutic efficacy exerted by neoplastic cell genetic eIF4G1 inhibition was consistent with eIF4G1i use, and inhibiting neoplastic cell eIF4G1 alone was accompanied by enhanced tumor cell killing and proliferation of CD8+ T cells. In future studies, the development of eIF4G1i delivery methods that can selectively target PDAC cells and pro-tumor CAFs, such as in combination with tumor-targeting nanocarriers, is essential.
CAFs are among the most critical components of the TME due to their roles in tumor progression, and tumor cells can interact with CAFs through various cytokines and chemokines, thereby enhancing tumor growth and invasion.26 In PDAC therapy, targeting CAFs and stroma is vital to reverse the desmoplastic and immunosuppressive TME and impair tumor growth and malignancy.27 However, the removal of CAFs and stroma leads to tumor regression and disease acceleration.31,32 McAndrews et al.33 found that αSMA+ CAFs play an active role in anti-PDAC efficiency, whereas FAP+ CAFs play the opposite role. The mechanisms controlling CAF activation and stromal production are not fully understood, preventing the improvement of clinical trials lacking promising results. Here, we showed that eIF4G1 was overexpressed in CAFs and that targeting eIF4G1 inhibited their growth and activation and suppressed collagen production in vitro. Furthermore, targeting eIF4G1 genetically and pharmacologically in vivo decreased the deposition of collagen and expression of CAF-related markers (α-SMA and FAP). These findings are consistent with previous results, suggesting that disrupting the desmoplastic TME, which is characterized by collagen deposition and decreased α-SMA+ and/or FAP+ CAFs, enhances antitumor immunity and suppresses tumor progression.21,34 Unlike the depletion of CAFs or stroma, targeting eIF4G1 also impairs the release of cytokines and chemokines implicated in immunosuppression; this difference directly impacts antitumor immunity and affects PDAC prognosis. However, owing to the heterogeneity of CAFs and complex functions of the stroma in PDAC, further studies are required to define the role of eIF4G1 in various types of CAFs and stroma. Taken together, we have discovered a “dual-cell” therapeutic target that can target tumor cells and CAFs, overcoming the limitations of current treatments.
Immunotherapy based on immune checkpoint blockade (ICB), such as anti-PD1 and -PDL1, has improved survival in patients with various cancers, but the response of PDAC to ICB is not promising because of the diminished tumor immunogenicity and the desmoplastic and immunosuppressive TME, which prevents the infiltration and activation of antitumor immune cells and protects tumor cells from immune attack.4,35 Therefore, combination therapy is required to develop an effective treatment for PDAC. Our results showed that inhibition of eIF4G1 significantly reduces PDL1 expression, consistent with the results of prior studies, indicating that the activity of the eIF4F complex enhanced the expression of PDL1 by promoting the translation of c-Myc and STAT1 mRNA.12,36,37 Additionally, we further identified that eIF4G1 inhibition enhances the therapeutic effects of anti-PDL1 immunotherapy in PDAC. Gemcitabine-based combination chemotherapy strategies continue to be the treatment of choice for advanced PDAC, but the effectiveness is severely constrained by drug resistance.5,38 The immunochemotherapy strategy based on gemcitabine combined with anti-PD1 has been shown to have significant efficacy in PDAC pre-clinical models.21 eIF4G1 inhibition disrupted the desmoplastic and immunosuppressive TME, which renders highly treatment-resistant cancers susceptible to immunotherapy and immunochemotherapy. In this study, we found eIF4G1 inhibition enhanced the therapeutic effects of immunochemotherapy (anti-PD1 and gemcitabine) in multiple PDAC models, offering promising strategies for eradication. In summary, we uncovered a promising therapeutic strategy for PDAC by targeting eIF4G1, especially when combined with immunochemotherapy. Furthermore, we elucidated the underlying mechanisms of eIF4G1 action, supporting the development of eIF4G1i treatment strategies and clinical trials using eIF4G1i as a safe and effective treatment for PDAC.
Limitations of the study
Although our pre-clinical studies present the potential for the development of eIF4G1i in preparation for human trials, there is a lack of in-depth mechanistic and broader toxicology studies. Given the eIF4G1 exists in normal cells and acts as an important mediator for regulating protein translation, more accurate experiments are needed to balance the antitumor efficacy and toxicity of eIF4G1i. Owing to differences in baseline expression levels and specific functions of different eIF4F subunits, targeting different subunits may trigger different biological effects. Although they are all accompanied by the destruction of the eIF4F complex, the functions and mechanisms of targeting different subunits within and beyond the eIF4F complex remain an open question. We reported that eIF4G1 inhibition impaired TGF-β, CXCL12, and ITGB1 expression via translation regulation, but future studies are also mandatory to explore how eIF4G1 specifically affects the translation of cytokines and chemokines. Despite eIF4G1i have shown promise in anti-PDAC, additional replication studies involving other cancer types are imperative.
Resource availability
Lead contact
Further information and requests for resources and reagents should be directed to and will be fulfilled by the lead contact, Xue-li Bai (shirleybai@zju.edu.cn).
Materials availability
This study did not generate new materials.
Data and code availability
-
•
The bulk RNA sequencing and clinical data of PDAC and normal pancreas are obtained from The Cancer Genome Atlas (TCGA) and Genotype-Tissue Expression (GTEx), respectively, and the corresponding accession URL is listed in the key resources table. These data are further analyzed based on previous research.39 The single-cell RNA sequencing data of PDAC were obtained from Tumor Immune Single-cell Hub 2 (TISCH2), and the corresponding accession URL and numbers are listed in the key resources table. The original data and images have been shared on Mendeley data and are publicly available. The DOI is listed in the key resources table. All data reported in this paper will be shared by the lead contact upon request.
-
•
This paper does not report original code.
-
•
Any additional information required to reanalyze the data reported in this paper is available from the lead contact upon request.
Acknowledgments
This work was supported by grants from the National Natural Science Foundation Basic Science Center of China (Study of Tumor Material and Energy Dynamics) (82188102), Joint Fund for Regional Innovation and Development of National Natural Science Foundation of China (U23A20462 and U20A20378), National Natural Science Foundation of China (82071867 and 82403852), Development Program of Zhejiang Province (2020C03117 and 2019C03019), China Postdoctoral Science Foundation (2024T170810 and 2024M752879), and Ling Yan Research and Development Program of the Department of Zhejiang Province Science and Technology (2024C03167). We thank QingZe Biotech Co., Ltd. for polysome-profiling assistance and Gene Denovo Biotechnology Co., Ltd. for proteome sequencing assistance.
Author contributions
L.H., X.Z., T.L., and X.B. conceived and designed the study. L.H., Q.L., and X.Z. acquired the data and performed the bioinformatics analysis. L.H., X.Z., F.S., H.Z., Z.L., K.S., Y.C., H.Y., Q.M., L.L., J.S., J.H., X.L., and S.W. performed the experiments. L.H. and X.Z. drafted the manuscript. X.B., P.X., and T.L. reviewed and revised the manuscript. All authors have read and approved the final version of the manuscript.
Declaration of interests
The authors declare no competing interests.
STAR★Methods
Key resources table
| REAGENT or RESOURCE | SOURCE | IDENTIFIER |
|---|---|---|
| Antibodies | ||
| α-tubulin | Beyotime | AF5012 |
| eIF4GI (D6A6) Rabbit mAb | Cell Signaling Technology | 8701 |
| eIF4A (C32B4) Rabbit mAb | Cell Signaling Technology | 2013 |
| Anti-eIF4E antibody [5D11] | Abcam | ab171091 |
| Anti-CD45 antibody | Abcam | ab40763 |
| Anti-CD3 antibody | Abcam | ab16669 |
| Anti-CD8 alpha antibody | Abcam | ab237709 |
| Anti-pan Cytokeratin antibody | Abcam | ab7753 |
| Anti-alpha smooth muscle Actin antibody | Abcam | ab150301 |
| Anti-Fibroblast activation protein antibody | Abcam | ab218164 |
| Anti-Ki67 antibody | Abcam | ab15580 |
| Cleaved Caspase-3 (Asp175) Rabbit mAb | Cell Signaling Technology | 9664 |
| CD8α (D4W2Z) XP® Rabbit mAb | Cell Signaling Technology | 98941 |
| Granzyme B (E5V2L) Rabbit mAb | Cell Signaling Technology | 44153 |
| FoxP3 (D6O8R) Rabbit mAb | Cell Signaling Technology | 12653 |
| Ly-6G (E6Z1T) Rabbit mAb | Cell Signaling Technology | 87048 |
| CD206/MRC1 (E6T5J) XP® Rabbit mAb | Cell Signaling Technology | 24595 |
| Integrin β1 (D6S1W) Rabbit mAb | Cell Signaling Technology | 34971 |
| Anti-FAK (phospho Y397) antibody | Abcam | ab81298 |
| Anti-FAK antibody | Abcam | ab40794 |
| p44/42 MAPK (Erk1/2) Rabbit mAb | Cell Signaling Technology | 4695 |
| Phospho-p44/42 MAPK (Erk1/2) (Thr202/Tyr204) Antibody | Cell Signaling Technology | 9101 |
| AKT Monoclonal antibody | Proteintech Group | 60203-2-Ig |
| Phospho-AKT (Ser473) antibody | Proteintech Group | 80455-1-RR |
| mTOR Monoclonal antibody | Proteintech Group | 66888-1-Ig |
| Phospho-mTOR (Ser2448) Monoclonal antibody | Proteintech Group | 67778-1-Ig |
| Phospho-4E-BP1 (Thr37/46) (236B4) Rabbit mAb | Cell Signaling Technology | 2855 |
| Anti-PD-L1 antibody [EPR20529] | Abcam | ab213480 |
| PD-L1 (E1L3N®) XP® Rabbit mAb | Cell Signaling Technology | 13684 |
| c-Myc (E5Q6W) Rabbit mAb | Cell Signaling Technology | 18583 |
| Phospho-c-Myc (Thr58) Rabbit mAb | Cell Signaling Technology | 46650 |
| Stat1 (D1K9Y) Rabbit mAb | Cell Signaling Technology | 14994 |
| Phospho-Stat1 (Tyr701) Rabbit mAb | Cell Signaling Technology | 9167 |
| Stat3 (124H6) Mouse mAb | Cell Signaling Technology | 9139 |
| Phospho-Stat3 (Tyr705) XP® Rabbit mAb | Cell Signaling Technology | 9145 |
| Vinculin (E1E9V) XP® Rabbit mAb | Cell Signaling Technology | 13901 |
| HRP-labeled Goat Anti-Rabbit IgG(H + L) | Beyotime | A0208 |
| HRP-labeled Goat Anti-Mouse IgG(H + L) | Beyotime | A0216 |
| BD Horizon™ Fixable Viability Stain 700 | BD biosciences | 564997 |
| BD Horizon™ Fixable Viability Stain 450 | BD biosciences | 562247 |
| Trustain fcX anti-mouse CD16/CD32 | Biolegend | 101320 |
| PE-CF594 Rat Anti-Mouse Foxp3 | BD biosciences | 562466 |
| PE Anti-Mouse Foxp3 | Biolegend | 431410 |
| PE-CF594 Rat Anti-CD11b | BD biosciences | 562287 |
| PerCP/Cyanine5.5 anti-mouse/human CD11b Antibody | Biolegend | 101228 |
| FITC anti-mouse Ki-67 Antibody | Biolegend | 652410 |
| APC anti-mouse Ki-67 Antibody | Biolegend | 652406 |
| FITC anti-mouse CD3 Antibody | Biolegend | 100203 |
| BUV395 Hamster Anti-Mouse CD3e | BD biosciences | 563565 |
| Brilliant Violet 510™ anti-mouse CD3 Antibody | Biolegend | 100234 |
| Brilliant Violet 785 anti-mouse CD45 antibody | Biolegend | 103111 |
| PE/Cy7 anti-mouse CD8a antibody | Biolegend | 100722 |
| APC/Cyanine7 anti-mouse CD4 Antibody | Biolegend | 100414 |
| PE anti-mouse NK-1.1 Antibody | Biolegend | 108708 |
| FITC anti-mouse IFN-γ antibody | Biolegend | 505806 |
| PerCP/Cyanine5.5 anti-human/mouse Granzyme B Antibody | Biolegend | 372212 |
| PE anti-mouse Perforin antibody | Biolegend | 154306 |
| Brilliant Violet 605™ anti-mouse TNF-α Antibody | Biolegend | 506329 |
| FITC anti-mouse CD326 (EpCAM) antibody | Biolegend | 118208 |
| Brilliant Violet 605™ anti-mouse Ly-6G/Ly-6C (Gr-1) Antibody | Biolegend | 108440 |
| PE Rat IgG2b, κ Isotype Ctrl Antibody | Biolegend | 400607 |
| Brilliant Violet 421 Mouse IgG2b, κ Isotype Ctrl antibody | Biolegend | 400342 |
| APC anti-mouse F4/80 Antibody | Biolegend | 123114 |
| FITC anti-mouse F4/80 Antibody | Biolegend | 123107 |
| PE/Cyanine7 anti-mouse F4/80 Antibody | Biolegend | 123114 |
| Brilliant Violet 421™ anti-mouse CD206 (MMR) Antibody | Biolegend | 141717 |
| PE anti-mouse CD163 Antibody | Biolegend | 123116 |
| Brilliant Violet 605™ anti-mouse Ly-6C Antibody | Biolegend | 128036 |
| PE/Dazzle™ 594 anti-mouse Ly-6G Antibody | Biolegend | 127648 |
| Purified anti-human CD3 Antibody | Biolegend | 300302 |
| Purified anti-mouse CD3 Antibody | Biolegend | 100202 |
| Purified anti-human CD28 Antibody | Biolegend | 302902 |
| Purified anti-mouse CD28 Antibody | Biolegend | 102102 |
| Ultra-LEAF™ Purified anti-TGF-β1 Antibody | BioLegend | 521707 |
| Ultra-LEAF™ Purified anti-CXCL12 (SDF-1β) Antibody | BioLegend | 939903 |
| Ultra-LEAF™ Purified anti-IL-1β Antibody | BioLegend | 503513 |
| Ultra-LEAF™ Purified Mouse IgG1, κ Isotype Ctrl | BioLegend | 400166 |
| Biological samples | ||
| Human tissue microarray (146 PDAC tissue samples) | The First Affiliated Hospital, School of Medicine, Zhejiang University | Ting-bo Liang |
| Paraffin-embedded human PDAC and adjacent normal tissues | The First Affiliated Hospital, School of Medicine, Zhejiang University | Ting-bo Liang |
| Fresh human PDAC and adjacent normal tissues | The First Affiliated Hospital, School of Medicine, Zhejiang University | Ting-bo Liang |
| Chemicals, peptides, and recombinant proteins | ||
| Lentivirus Enhancement Reagent Envirus | Engreen Biosystem | 30001-2-1 |
| jetPRIME® | Poly plus | 101000046 |
| Puromycin | Thermo Fisher Scientific | A1113803 |
| Radioimmunoprecipitation assay (RIPA) | Beyotime Biotechnology | 0013B |
| Protease and phosphatase inhibitor cocktail | Beyotime Biotechnology | P1045 |
| Bicinchoninic acid (BCA) reagent | Beyotime Biotechnology | P0012 |
| NuPAGE LDS Sample Buffer (4x) | Thermo Fisher Scientific | NP0007 |
| QuickBlock™ Blocking Buffer | Beyotime Biotechnology | P0252-500 |
| Sodium Citrate Antigen Retrieval Solution | Solarbio Life Science | C1032 |
| InVivoMAb anti-mouse CD8a | BioXcell | BP0061 |
| InVivoMAb rat IgG2b isotype control | BioXcell | BE0090 |
| SBI-0640756 (eIF4G1 inhibitor) | Selleck | S8181 |
| Briciclib (eIF4E inhibitor) | Selleck | S6533 |
| Silvestrol (eIF4A inhibitor) | MedChemExpress | HY-13251 |
| Dimethyl sulfoxide (DMSO) | Solarbio | D8371 |
| InVivoMAb anti-mouse PD-L1 | Bio X Cell | BE0101 |
| InVivoMAb anti-mouse PD-1 | Bio X Cell | BE0146 |
| InVivoSIM anti-human PD-1 | Bio X Cell | SIM0010 |
| RecombiMAb human IgG4 (S228P) isotype control | Bio X Cell | CP147 |
| Gemcitabine | Selleck | S1714 |
| Matrigel | Corning | 356231 |
| L-methionine-free DMEM | Sigma-Aldrich | D0422 |
| Click-iT® AHA (L-azidohomoalanine) | Thermo Fisher Scientific | C10102 |
| Methionine | Sigma-Aldrich | M0960000 |
| Biotin alkyne (PEG4 carboxamide-propargyl biotin) | Thermo Fisher Scientific | B10185 |
| Ponceau S | Beyotime | P0022 |
| HRP-labeled Streptavidin | Beyotime | A0303 |
| Streptavidin Agarose Resin | Thermo Fisher Scientific | 20347 |
| Cycloheximide | MedChemExpress | HY-12320 |
| Critical commercial assays | ||
| Chemiluminescence ECL detection kit | Vazyme Biotech | E411-05 |
| RNA-Quick Purification Kit | ESScience | ES-RN001 |
| PrimeScript™ RT reagent Kit | Takara | RR037 |
| TB Green® Premix Ex Taq™ II FAST qPCR | Takara | CN830 |
| Betazoid DAB Chromogen Kit | Biocare Medical | BDB2004 |
| Opal Polaris 7 Color IHC Detection Kit | Akoya Biosciences | OP-000003 |
| Picrosirius Red Stain Kit | Polyscience | 24901–500 |
| Sircol Soluble Collagen Assay Kit | Biocolor Life Science | S1000 |
| Click-iT Protein Reaction Buffer Kit | Thermo Fisher Scientific | C10276 |
| EasySep™ Mouse MDSC (CD11b+Gr1+) Isolation Kit | StemCell | 19867 |
| EasySep™ Mouse CD8+ T cell Isolation Kit | StemCell | 19853 |
| EasySep™ Direct Human CD8+ T cell Isolation Kit | StemCell | 19663 |
| human TGF-β1 Elisa kit | ABclonal Technology | RK00055 |
| mouse TGF-β1 Elisa kit | ABclonal Technology | RK00057 |
| human CXCL12/SDF-1 Elisa kit | ABclonal Technology | RK00266 |
| mouse CXCL12/SDF-1 Elisa kit | ABclonal Technology | RK00168 |
| human IL-1β Elisa kit | ABclonal Technology | RK00001 |
| mouse IL-1β Elisa kit | ABclonal Technology | RK00006 |
| Alanine aminotransferase analysis kits | Rayto | S03030 |
| Albumin analysis kits | Rayto | S03043 |
| Total protein analysis kits | Rayto | S03022 |
| Urea analysis kits | Rayto | S03036 |
| Uric acid analysis kits | Rayto | S03035 |
| Creatinine analysis kits | Rayto | S03076 |
| Total serum bilirubin kit | Changchun Huili | C120 |
| Duolink® In Situ Red Starter Kit Mouse/Rabbit | Sigma-Aldrich | DUO92101 |
| BeyoClick™ EdU Cell Proliferation Kit with Alexa Fluor 555 | Beyotime | C0075S |
| BeyoClick™ EdU Cell Proliferation Kit with Alexa Fluor 647 | Beyotime | C0081S |
| Deposited data | ||
| PAAD dataset | TCGA | http://firebrowse.org/?cohortPAAD&download_dialoguetrue |
| Normal pancreatic samples dataset | GTEx | https://gtexportal.org/ |
| PDAC scRNA-seq datasets | TISCH2 (GSE141017; CRA001160; GSE111672; GSE148673; GSE154778; GSE 165399) | http://tisch.comp-genomics.org/gallery/?cancer=PAAD&celltype=&species= |
| All source data associated with paper | This paper | https://doi.org/10.17632/y66rnsbftw.1 |
| Experimental models: Cell lines | ||
| BxPC3 | ATCC | CRL-1687 |
| PANC-1 | ATCC | CRL-1469 |
| MIA PaCa-2 | ATCC | CRL-1420 |
| AsPC-1 | ATCC | CRL-1682 |
| SW 1990 | ATCC | CRL-2172 |
| HPAC | ATCC | CRL-2119 |
| hTERT-HPNE | ATCC | CRL-4023 |
| NIH/3T3 | ATCC | CRL-1658 |
| Human pancreatic stellate cell | ProCell | CP-H024 |
| KPC cells | This paper | N/A |
| Mouse cancer-associated fibroblasts | This paper | N/A |
| Experimental models: Organisms/strains | ||
| C57BL/6 male mouse | Shanghai Model Biological Center | SM-001 |
| BALB/c nude male mouse | Shanghai Model Biological Center | SM-014 |
| HuHSC-NCG male mouse | GemPharmatech Co., Ltd | T037620 |
| KPC cell-derived allograft (KDA) mouse model | This paper | N/A |
| BxPC3 cell-derived orthotopic mouse model | This paper | N/A |
| KPC cells- and CAFs- derived xenograft (KCDA) mouse model | This paper | N/A |
| Patient-derived tumor xenograft (PDX) mouse model | This paper | N/A |
| Oligonucleotides | ||
| Lentivirus: human-EIF4G1-shRNA | Miaoling Biotech | P46309 |
| Lentivirus: mouse-eif4g1-shRNA | Miaoling Biotech | P46453 |
| Lentivirus: negative control-shRNA | Miaoling Biotech | P30378 |
| si-h-EIF4E_004 | Ribo Biotech | siB126581026-1-5 |
| si-h-EIF4A1_001 | Ribo Biotech | siB125985845-1-5 |
| siR NC #1, 5nmol | Ribo Biotech | siN0000001-1-5 |
| Lentivirus: Human-ITGB1-sgRNA | Miaolingbio | P51264 |
| Lentivirus: mouse itgb1-sgRNA | Miaolingbio | P52297 |
| Lentivirus: negative control-sgRNA | Miaolingbio | P44008 |
| human GAPDH primers: Forward-GGAGCGAGATCCCTCCAAAAT Reverse-GGCTGTTGTCATACTTCTCATGG |
Sunya Biotech | N/A |
| mouse gapdh primers: Forward-AATGGATTTGGACGCATTGGT Reverse-TTTGCACTGGTACGTGTTGAT |
Sunya Biotech | N/A |
| human EIF4G1 primers: Forward-GCCCAGAGCATAGCCCTTC Reverse-GACTGCGAGATTAGGCTCAGA |
Sunya Biotech | N/A |
| mouse eif4g1 primers: Forward-GGTGGTGTTTAGCACGCCT Reverse-CAGCAGGGTAGACATGGGG |
Sunya Biotech | N/A |
| human ITGB1 primers: Forward-CCTACTTCTG CACGATGTGATG Reverse-CCTTTGCTACGGTTGGTTACATT |
Sunya Biotech | N/A |
| mouse itgb1 primers: Forward-ATGCCAAATCT TGCGGAGAAT Reverse-TTTGCTGCGATTGGTGACATT |
Sunya Biotech | N/A |
| human SDF1 primers: Forward-ATTCTCAACACTCCAAACTGTGC Reverse-ACTTTAGCTTCGGGTCAATGC |
Sunya Biotech | N/A |
| mouse sdf1 primers: Forward-TGCATCAGTGACGGTAAACCA Reverse-TTCTTCAGCCGTGCAACAATC |
Sunya Biotech | N/A |
| human TGF-β primers: Forward-GGCCAGATCCTGTCCAAGC Reverse-GTGGGTTTCCACCATTAGCAC |
Sunya Biotech | N/A |
| mouse tgf-β primers: Forward-CCACCTGCAAGACCATCGAC Reverse-CTGGCGAGCCTTAGTTTGGAC |
Sunya Biotech | N/A |
| human IL1-1β primers: Forward-ATGATGGCTTATTACAGTGGCAA Reverse-GTCGGAGATTCGTAGCTGGA |
Sunya Biotech | N/A |
| mouse il-1β primers: Forward-GAAATGCCACCTTTTGACAGTG Reverse-TGGATGCTCTCATCAGGACAG |
Sunya Biotech | N/A |
| Software and algorithms | ||
| FlowJo 10.0 | FlowJo, LLC | https://www.flowjo.com/ |
| Graphpad Prism version 10.0 | GraphPad software | https://www.graphpad.com |
| ImageJ | ImageJ | https://imagej.net/Downloads |
| Vectra Polaris | Akoya Biosciences | https://www.akoyabio.com |
| Inform | Akoya Biosciences | https://www.akoyabio.com |
| Biorender | – | https://biorender.com |
Experimental model and study participant details
Human samples
A human tissue microarray containing 146 PDAC tissue samples, associated clinicopathological information (Zheyi cohort), and paraffin-embedded and fresh human PDAC and adjacent normal tissues were obtained from the Department of Hepatobiliary and Pancreatic Surgery, The First Affiliated Hospital, School of Medicine, Zhejiang University. The condition of all samples was confirmed pathologically. All experiments were approved by the Institutional Review Board of The First Affiliated Hospital, School of Medicine, Zhejiang University (No. IIT655,2020). Written informed consent was obtained from all patients and all procedures were performed in accordance with the Declaration of Helsinki guidelines.
Cell lines and culture
The KPC cell line derived from spontaneous tumors in a KrasLSL−G12D; Trp53LSL−R172H; Pdx1-Cre mouse was gifted from Prof. Raghu Kalluri (MD Anderson Cancer Center, Houston, TX, USA). All other PDAC cell lines and NIH3T3cells were purchased from American Type Culture Collection (ATCC; Manassas, VA, USA). Human primary pancreatic stellate cells were purchased from ProCell Company (Wuhan, China). Mouse cancer-associated fibroblasts (CAFs) were established from the pancreatic tumors of KPC spontaneous mice using the outgrowth method previously described40 and were confirmed by their spindle-shaped morphology, and immunofluorescence staining for PanCK−, CD45−, αSMA+, FAP+,FSP+ and PDGFR+, and used within five passages for all experiments. All cell lines were routinely checked for morphological and growth changes to identify cross-contamination or genetically drifted cells; the short tandem repeat profiling service provided by ATCC was used to re-authenticate these cell lines. Mycoplasma contamination was routinely evaluated in all cultures using PCR.
KPC cells were grown in modified McCoy’s 5A Medium (Gibco, MA, USA); BXPC3, SW1990, Miapaca-2, Aspc-1, T3M4, Panc-1, NIH-3T3 and Panc02 cells were grown in DMEM Medium (Gibco, MA, USA); HPDE, HPNE, and all primary cells were grown in PMRI 1640 Medium (Gibco, MA, USA); HPAC cells were grown in DMEM/F12 Medium (Gibco, MA, USA). All culture mediums were supplemented with 1% Penicillin-Streptomycin (100 IU/mL; Gibco, MA, USA) and 10% fetal bovine serum (Gibco, MA, USA). All cell lines were cultured in a CO2 (5%) incubator at constant temperature (37°C).
Mouse models of PDAC
The KPC cell-derived allograft (KDA) mouse model was established as previously described.41 Briefly, KPC cells (8 × 105) with 25 μL of Matrigel were orthotopically injected into the pancreas or subcutaneously injected under the right armpit of male 6–8-week-old C57BL/6 or nude mice. For tumorigenesis experiments, KPC cells (5 × 104) with or without SBI-0640756 pretreatment (2 μmol/L, 24 h) were subcutaneously injected under the right armpit of C57BL/6 or nude mice, and a tumor volume exceeding 10 mm3 (0.5 length × width2) was indicative of tumor occurrence. To establish KPC cells- and CAFs- (1:1, 5 × 105) derived xenograft (KCDA) mouse models, gene-edited stably transfected KPCeif4g1-kd with wild-type CAFs or CAFeif4g1-kd with wild-type KPC mixed cell lines with 25 μL of Matrigel were orthotopically injected into the pancreas of male 6–8-week-old C57BL/6 mice. All mice were divided randomly into groups for further studies and all experiments were independently repeated three times. PDX were obtained from four patients diagnosed with PDAC who underwent radical tumor resection in the Department of Hepatobiliary and Pancreatic Surgery, The First Affiliated Hospital, School of Medicine, Zhejiang University. These tumors were divided into 3 × 4-mm pieces and subcutaneously transplanted under the right armpit of nude mice and treatments were started after 4–6 days.
Humanized mice (huHSC-NCG, #T037620) were established by GemPharmatech Co., Ltd (Suzhou, China). Based on this model, the orthotopic BxPC3 cell-derived mouse model and subcutaneous PDX mouse model were further established. Briefly, BxPC3 cells (1 × 106) with 25 μL of Matrigel were orthotopically injected into the pancreas; PDX tumors were obtained from five PDAC patients, and were divided into 3 × 4-mm pieces and subcutaneously transplanted under the right armpit of huHSC-NCG mice, and treatments were started after 4–6 days.
All mice were housed in specific pathogen-free conditions in cages of up to five animals. All mice were maintained under a 12-h dark/12-h light cycle with food and water provided ad libitum. All animal experiments were approved by the Animal Care and Use Committee of The First Affiliated Hospital, School of Medicine, Zhejiang University (No. IIT655,2020).
Method details
Cell transfection
PDAC cells and CAFs were stably transfected with human or mouse eIF4G1-knockdown (KD) or negative control (NC) lentiviruses. After incubation with Lentivirus Enhancement Reagent Envirus for 24 h, the medium was replaced, and after 48 h, successfully transfected cells (GFP+) were sorted using the Beckman MoFlo Cell Sorting System (Beckman Coulter, Brea, CA, USA) and cultured in a single-cell colony formation assay. According to the experimental requirements, the cells were further transfected with human/mouse ITGB1-knockout or blank control lentiviruses as described above, and the transfected cells were selected using 5 or 10 μg/mL puromycin for three to five days and isolated using a single-cell colony formation. BxPC3 cells were transiently transfected with human eIF4A1-KD, si-eIF4E-KD or negative control small interfering RNA using jetPRIME according to the manufacturer’s protocol. The transfection efficiency was determined by qRT-PCR and western blotting after cell collection.
Western blotting (WB)
For proteins extraction, radioimmunoprecipitation assay (RIPA) buffer containing protease and phosphatase inhibitor cocktail was used to lyse cells for 30 min on ice, followed by centrifugation at 12000g for 15 min at 4°C. The supernatant was collected containing the soluble proteins. The protein concentration was measured using the bicinchoninic acid (BCA) reagent. The lysates were heated at 100°C in NuPAGE LDS sample buffer (4x) for 3–5 min, separated using sodium dodecyl sulfate polyacrylamide gel electrophoresis before being transferred electrophoretically to a polyvinylidene fluoride membrane (Millipore, MA, USA). QuickBlock Blocking Buffer was used to block the membranes, which were the overnight at 4°C with primary antibodies. After washing with TBST, the membrane was incubated at 4°C for 2 h with species-specific secondary antibodies. The signals from the immunoreactive proteins were detected using chemiluminescence ECL Detection Kit and the correspondent bands were visualized using ChemiScopeTouch (Clinx Science Instruments, Shanghai, China). The intensity of immunoblotting bands was measured using ImageJ 1.8.0 (National Institutes of Health, Bethesda, MD, USA).
Quantitative real-time PCR (qRT-PCR)
Total RNA from the cell lines were extracted using RNA-Quick Purification Kit according to the manufacturer’s instructions. RNA concentration was detected by Nano Drop 1000 (Thermo Fisher Scientific, USA), and complementary DNA was synthesized with a PrimeScript RT Reagent Kit using 2 μg RNA. TB-Green dye and Corbett Rotor-Gene 3000 thermocycler were used to perform the qRT-PCR reaction, according to the manufacturer’s protocol. The amplification conditions of quantitative qRT-PCR were set as follows: 95°C for 30 s, 95°C for 5 s, 60°C for 34 s, 95°C for 15 s and a total of 40 cycles. The experiments were repeated in triplicate. Analysis of the Cycle threshold (Ct) value suggested the difference between mRNA expression levels in each group.
Flow cytometry
Mouse PDAC tumor tissues were digested into a single-cell suspension using previously described methods.41 The single cells were fixed, blocked, stained with cell membrane markers, permeabilised, and stained with intracellular markers. The reagents used and their concentrations are presented in the key resources table. All samples were analyzed using an LSR Fortessa flow cytometer (BD Biosciences, Franklin Lakes, NJ, USA) and FlowJo (v10.8.1).
Histological analysis
For immunohistochemistry (IHC), Paraffin-embedded PDAC samples were obtained from the Department of Hepatobiliary and Pancreatic Surgery, the First Affiliated Hospital, Zhejiang University School of Medicine. Four μm-thick sections were cut and placed onto glass slides, baked for 60–90 min at 68°C, and then deparaffinized. The antigen was retrieved using sodium citrate antigen retrieval solution and the sections were boiled for 10 min, followed by incubation for 25–30 min at room temperature. 3% BSA was used to block the samples for 30 min at room temperature. Each tissue sample was treated with primary antibodies, as indicated, and incubated overnight at 4°C, followed by incubation with a biotin-conjugated secondary antibody for 50 min at room temperature. The target protein was visualized using a DAB Chromogen Kit, where the brown color characterized the targeted molecule. Slides were counterstained with diluted hematoxylin for 3–5 min. Representative images per samples were captured using Leica DM2500 upright optical microscope (Leica, Wetzlar, Germany).
For multiplexed IHC, tissue samples were formalin-fixed, paraffin-embedded, and sectioned into 4-μm-thick slices before incubation with primary antibodies, and the Opal Polaris 7 Color IHC Detection Kit was used according to the manufacturer’s instructions. The slides were air-dried, photographed using a Vectra Polaris (Akoya Biosciences, MA, USA), and analyzed using Inform v2.6.0 (Akoya Biosciences, MA, USA).
For Sirius red staining, tissue samples were formalin-fixed, paraffin-embedded, and sectioned into 6-μm-thick slices before incubation with picrosirius red dye according to the manufacturer’s instructions. The slides were air-dried, photographed using a Leica DM2500 upright optical microscope (Leica, Wetzlar, Germany), and analyzed using ImageJ v1.8.0 (National Institutes of Health, Bethesda, MD, USA).
In vivo antibody depletion of CD8+ T cells
C57BL/6 orthotopic KDA mice models were intraperitoneally injected with 200 μg anti-CD8 monoclonal antibodies. Depletion antibodies were given 3 days before tumor cell implantation and every 3 days throughout the study. Flow cytometry was used for detection of the CD8+ T cell depletion efficiency. All experiments were independently repeated three times.
Duo-link analysis
To demonstrate the effect of SBI-0640756 (1μM) targeting eIF4G1 to disrupt the eIF4F complex, PDAC tissues and cells were subjected to duo-link assay with anti-eIF4G1 and anti-eIF4E as primary antibodies, according to the manufacturer’s instruction. Fluorescent images were observed under a TCS SP8 X confocal microscope (Leica, Wetzlar, Germany).
Cell proliferation, migration and invasion
EdU cell proliferation staining was performed using an EdU kit according to the manufacturer’s instruction. Fluorescent images were observed under a TCS SP8 X confocal microscope (Leica, Wetzlar, Germany). To detect the effect of SBI-0640756 concentration on PDAC cell proliferation, a concentration-viability curve was drawn based on the absorbance at 450 nm detected by a microplate reader (Agilent BioTek, CA, USA). Both cell migration and invasion functions were detected using wound-healing experiment, with the difference being that the latter was coated with Matrigel. To eliminate the influence of cell proliferation, serum-free culture medium was used during the cultivation process. Representative images were captured using Leica DMi1 downright optical microscope (Leica, Wetzlar, Germany).
Cytokine detection
After culturing BxPC3 cells with or without eIF4G1-KD for 48 h, the culture medium was collected, filtered (0.22-μm membrane filter), and frozen (−80°C) for subsequent analysis. Cytokine array analysis was conducted at Dot-bio Technology Co., Ltd. (Hangzhou, China) using Human Cytokine Array G5 (AAH-CYT-G5-8, RayBiotech, GA, USA) according to the manufacturer’s instructions. Enzyme-linked immunosorbent assay (ELISA) was performed based on ELISA kits, according to the manufacturer’s instruction.
Protein extraction and sequencing
The eIF4G1-KD and negative control BxPC3 cells (1 × 107) were harvested and snap-frozen in liquid nitrogen. Protein extraction and sequencing (DIA mode based on the EASY-nLC 1200 system), and bioinformatic analyses were performed at Gene Denovo Biotechnology Co., Ltd. (Guangzhou, China). Details of the methods are available at http://www.genedenovo.com/.
Nascent protein detection
To detect protein translation, azidohomoalanine (AHA) labeling of nascent protein synthesis and click chemistry reactions were carried out as described previously.42 Briefly, eIF4G1-KD and NC cells were cultured in L-methionine-free Dulbecco’s modified Eagle’s medium for 12 h, and 4 mM AHA or methionine was added for 6 h to metabolically label the newly synthesised proteins. Cells were harvested and lysed, and the extracted proteins were displayed using western blot. Protein concentration was measured using the BCA assay. Combined with biotin alkyne, the click reaction was measured using the Click-iT Protein Reaction Buffer Kit according to the manufacturer’s instructions. Total protein and nascent protein were measured using Ponceau S and HRP-labelled streptavidin. Finally, AHA-labelled nascent protein was enriched by Streptavidin Agarose Resin for further analysis. Details of the reagents used are presented in the Supplementary Materials and Methods.
Polysome profiling analysis
Polysome profiling was used to assess the translation efficiency as described previously.43 BxPC3 cells were planted in a 10cm dish and wait for the cell density to reach 70% (about 24 h later). Add cycloheximide (CHX, to 100 μg/mL) and incubate for 15 min to block translation. Add pre-cooled PBS (with 100 μg/mL CHX) and wash twice, remove PBS, and collect cells. Cells are lysed on ice for 30 min and centrifuged (4°C, 3000g) for 10 min to collect the supernatant. The supernatant is loaded on top of a 10–45% sucrose gradient constructed by automatic density gradient preparation and separation analysis system (Biocomp, NB, Canada). After ultracentrifugation (4°C, 36000rpm) 3h, the gradient is monitored at A260 using a flow cell coupled to a spectrophotometer and then fractionated into equal fractions: untranslated mRNAs (top fractions) are separated from polysome-associated mRNAs (bottom fractions). Fractions are then processed for RNA extraction by acid phenol-chloroform, simultaneously handling several gradients. The translational status of a given mRNA species is analyzed by RT-PCR amplification and its relative quantification in each fraction. Translation efficiency was indicated by the ratio of polysome and non-polysome fraction.
Quantitative analysis of cell collagen
For in vitro collagen determination, cells were cultured for 48 h, the supernatant was collected and filtered (0.22-μm membrane filter) and normalized by cell numbers. Analysis was conducted using the Sircol Soluble Collagen Assay Kit according to the manufacturer’s instructions. A spectrophotometer was used for densitometric measurements at 570 nm.
In vitro co-culture experiments
CD8+ T cells were isolated, identified, and activated as previously described.41 Briefly, mouse CD8+ T cells and human CD8+ T cells were initially obtained from healthy C57BL/6 mice spleen and healthy human peripheral blood, respectively, and then isolated using magnetic bead sorting kit according to the manufacturer’s instructions. Isolated MDSCs were stained for CD45, CD3 and CD8 and confirmed by flow cytometry. To further activate CD8+ T cells, anti-CD3 and anti-CD28 antibodies were applied (1:1, 1μg per million cells, 24h). Mouse myeloid-derived suppressor cells (MDSCs) were isolated from the spleen of C57BL/6 orthotopic KDA mice using the magnetic bead sorting kit according to the manufacturer’s instructions. Isolated MDSCs were stained for CD45, CD11b, Ly6G, and Ly6C and confirmed by flow cytometry. Mouse bone marrow-derived macrophages (BMDMs) were separated, identified, and cultured as previously described.34 All cell lines were grown in PMRI 1640 Medium (Gibco, MA, USA) with 1% Penicillin-Streptomycin (100 IU/mL; Gibco, MA, USA), 10% fetal bovine serum (Gibco, MA, USA) and specific exogenous cytokines according to related literatures. All cell lines were cultured in a CO2 (5%) incubator at constant temperature (37°C).
For CD8+ T cells and MDSCs migration assays, the identified cells (CD8+ T cells: 2 × 104; MDSCs: 3 × 104) were seeded in the upper chamber of a 5-μm pore diameter Transwell chamber (Corning, NY, USA) and the lower chamber contained tumor cultural medium (TCM; from eIF4G1-KD KPC or control cells after culturing for 48 h) supplemented with 3% fetal bovine serum. After incubation for 48 h, the migrated cells were stained and counted using flow cytometry. The T cell-mediated tumor cell killing assay, including cell separation, co-cultivation, and quantitative analysis, was performed as previously described41 with a few modifications: KPC: mouse T cell = 1:10, BxPC3: human T cell = 1:2. For macrophage polarization experiments, the BMDMs (1 × 104) were seeded and cultured with TCM supplemented with 3% fetal bovine serum. After incubation for 48 h, the cells were stained for F4/80, CD206, and CD163 and analyzed using flow cytometry. For co-incubation of CAFs and tumor cells, mouse CAFs (5 × 104) were seeded and cultured with TCM supplemented with 3% fetal bovine serum and 1.5 ng/mL anti-CXCL12 antibody, 1 ng/mL anti-TGF-β antibody, or 5 μg/mL anti-IL-1β antibody. After incubation for 48 h, the cells were stained with Ki67 antibody and analyzed using flow cytometry. The cell supernatant was collected and used to determine collagen production. All experiments were independently repeated at least three times.
Quantification and statistical analysis
Data were analyzed using Prism 9 (GraphPad Software Inc.). Quantitative data from at least three replicates are presented as the mean ± SD. The paired sample t-test or two independent sample t-test was used for comparisons between two groups, and one-way analysis of variance was used for analyses between multiple groups of samples, unless otherwise specified. Correlations between eIF4G1 expression and immune cell infiltration index were calculated using Spearman’s rho correlation coefficients. Statistical significance was set at p < 0.05.
Published: September 19, 2024
Footnotes
Supplemental information can be found online at https://doi.org/10.1016/j.xcrm.2024.101731.
Contributor Information
Xueli Bai, Email: shirleybai@zju.edu.cn.
Tingbo Liang, Email: liangtingbo@zju.edu.cn.
Supplemental information
References
- 1.Bray F., Ferlay J., Soerjomataram I., Siegel R.L., Torre L.A., Jemal A. Global cancer statistics 2018: GLOBOCAN estimates of incidence and mortality worldwide for 36 cancers in 185 countries. CA. Cancer J. Clin. 2018;68:394–424. doi: 10.3322/caac.21492. [DOI] [PubMed] [Google Scholar]
- 2.Siegel R.L., Miller K.D., Jemal A. Cancer statistics, 2020. CA. Cancer J. Clin. 2020;70:7–30. doi: 10.3322/caac.21590. [DOI] [PubMed] [Google Scholar]
- 3.Morad G., Helmink B.A., Sharma P., Wargo J.A. Hallmarks of response, resistance, and toxicity to immune checkpoint blockade. Cell. 2021;184:5309–5337. doi: 10.1016/j.cell.2021.09.020. [DOI] [PMC free article] [PubMed] [Google Scholar]
- 4.Wood L.D., Canto M.I., Jaffee E.M., Simeone D.M. Pancreatic Cancer: Pathogenesis, Screening, Diagnosis, and Treatment. Gastroenterology. 2022;163:386–402.e1. doi: 10.1053/j.gastro.2022.03.056. [DOI] [PMC free article] [PubMed] [Google Scholar]
- 5.Halbrook C.J., Lyssiotis C.A., Pasca di Magliano M., Maitra A. Pancreatic cancer: Advances and challenges. Cell. 2023;186:1729–1754. doi: 10.1016/j.cell.2023.02.014. [DOI] [PMC free article] [PubMed] [Google Scholar]
- 6.Fabbri L., Chakraborty A., Robert C., Vagner S. The plasticity of mRNA translation during cancer progression and therapy resistance. Nat. Rev. Cancer. 2021;21:558–577. doi: 10.1038/s41568-021-00380-y. [DOI] [PubMed] [Google Scholar]
- 7.Pisera A., Campo A., Campo S. Structure and functions of the translation initiation factor eIF4E and its role in cancer development and treatment. J Genet Genomics. 2018;45:13–24. doi: 10.1016/j.jgg.2018.01.003. [DOI] [PubMed] [Google Scholar]
- 8.Maracci C., Motta S., Romagnoli A., Costantino M., Perego P., Di Marino D. The mTOR/4E-BP1/eIF4E Signalling Pathway as a Source of Cancer Drug Targets. Curr. Med. Chem. 2022;29:3501–3529. doi: 10.2174/0929867329666220224112042. [DOI] [PubMed] [Google Scholar]
- 9.Bartish M., Abraham M.J., Gonçalves C., Larsson O., Rolny C., Del Rincón S.V. The role of eIF4F-driven mRNA translation in regulating the tumour microenvironment. Nat. Rev. Cancer. 2023;23:408–425. doi: 10.1038/s41568-023-00567-5. [DOI] [PubMed] [Google Scholar]
- 10.Sun L., Wang W., Han C., Huang W., Sun Y., Fang K., Zeng Z., Yang Q., Pan Q., Chen T., et al. The oncomicropeptide APPLE promotes hematopoietic malignancy by enhancing translation initiation. Mol. Cell. 2021;81:4493–4508.e9. doi: 10.1016/j.molcel.2021.08.033. [DOI] [PubMed] [Google Scholar]
- 11.Muller D., Shin S., Goullet de Rugy T., Samain R., Baer R., Strehaiano M., Masvidal-Sanz L., Guillermet-Guibert J., Jean C., Tsukumo Y., et al. eIF4A Inhibition Circumvents Uncontrolled DNA Replication Mediated by 4E-BP1 Loss in Pancreatic Cancer. JCI Insight. 2019;4 doi: 10.1172/jci.insight.121951. [DOI] [PMC free article] [PubMed] [Google Scholar]
- 12.Cerezo M., Guemiri R., Druillennec S., Girault I., Malka-Mahieu H., Shen S., Allard D., Martineau S., Welsch C., Agoussi S., et al. Translational control of tumor immune escape via the eIF4F-STAT1-PD-L1 axis in melanoma. Nat. Med. 2018;24:1877–1886. doi: 10.1038/s41591-018-0217-1. [DOI] [PubMed] [Google Scholar]
- 13.Feng Y., Pinkerton A.B., Hulea L., Zhang T., Davies M.A., Grotegut S., Cheli Y., Yin H., Lau E., Kim H., et al. SBI-0640756 Attenuates the Growth of Clinically Unresponsive Melanomas by Disrupting the eIF4F Translation Initiation Complex. Cancer Res. 2015;75:5211–5218. doi: 10.1158/0008-5472.CAN-15-0885. [DOI] [PMC free article] [PubMed] [Google Scholar]
- 14.Whittle M.C., Hingorani S.R. Fibroblasts in Pancreatic Ductal Adenocarcinoma: Biological Mechanisms and Therapeutic Targets. Gastroenterology. 2019;156:2085–2096. doi: 10.1053/j.gastro.2018.12.044. [DOI] [PMC free article] [PubMed] [Google Scholar]
- 15.Garg B., Giri B., Modi S., Sethi V., Castro I., Umland O., Ban Y., Lavania S., Dawra R., Banerjee S., et al. NFkappaB in Pancreatic Stellate Cells Reduces Infiltration of Tumors by Cytotoxic T Cells and Killing of Cancer Cells, via Up-regulation of CXCL12. Gastroenterology. 2018;155:880–891.e888. doi: 10.1053/j.gastro.2018.05.051. [DOI] [PMC free article] [PubMed] [Google Scholar]
- 16.Wei L., Ye H., Li G., Lu Y., Zhou Q., Zheng S., Lin Q., Liu Y., Li Z., Chen R. Cancer-associated fibroblasts promote progression and gemcitabine resistance via the SDF-1/SATB-1 pathway in pancreatic cancer. Cell Death Dis. 2018;9:1065. doi: 10.1038/s41419-018-1104-x. [DOI] [PMC free article] [PubMed] [Google Scholar]
- 17.Qiang L., Hoffman M.T., Ali L.R., Castillo J.I., Kageler L., Temesgen A., Lenehan P., Wang S.J., Bello E., Cardot-Ruffino V., et al. Transforming Growth Factor-beta Blockade in Pancreatic Cancer Enhances Sensitivity to Combination Chemotherapy. Gastroenterology. 2023;165:874–890.e10. doi: 10.1053/j.gastro.2023.05.038. [DOI] [PMC free article] [PubMed] [Google Scholar]
- 18.Hua H., Kong Q., Zhang H., Wang J., Luo T., Jiang Y. Targeting mTOR for cancer therapy. J. Hematol. Oncol. 2019;12:71. doi: 10.1186/s13045-019-0754-1. [DOI] [PMC free article] [PubMed] [Google Scholar]
- 19.Xu Y., Poggio M., Jin H.Y., Shi Z., Forester C.M., Wang Y., Stumpf C.R., Xue L., Devericks E., So L., et al. Translation control of the immune checkpoint in cancer and its therapeutic targeting. Nat. Med. 2019;25:301–311. doi: 10.1038/s41591-018-0321-2. [DOI] [PMC free article] [PubMed] [Google Scholar]
- 20.Ullman N.A., Burchard P.R., Dunne R.F., Linehan D.C. Immunologic Strategies in Pancreatic Cancer: Making Cold Tumors Hot. J. Clin. Oncol. 2022;40:2789–2805. doi: 10.1200/JCO.21.02616. [DOI] [PMC free article] [PubMed] [Google Scholar]
- 21.Koikawa K., Kibe S., Suizu F., Sekino N., Kim N., Manz T.D., Pinch B.J., Akshinthala D., Verma A., Gaglia G., et al. Targeting Pin1 renders pancreatic cancer eradicable by synergizing with immunochemotherapy. Cell. 2021;184:4753–4771.e27. doi: 10.1016/j.cell.2021.07.020. [DOI] [PMC free article] [PubMed] [Google Scholar]
- 22.Herzog L.O., Walters B., Buono R., Lee J.S., Mallya S., Fung A., Chiu H., Nguyen N., Li B., Pinkerton A.B., et al. Targeting eIF4F translation initiation complex with SBI-756 sensitises B lymphoma cells to venetoclax. Br. J. Cancer. 2021;124:1098–1109. doi: 10.1038/s41416-020-01205-9. [DOI] [PMC free article] [PubMed] [Google Scholar]
- 23.Guo Q., Bartish M., Gonçalves C., Huang F., Smith-Voudouris J., Krisna S.S., Preston S.E.J., Emond A., Li V.Z., Duerr C.U., et al. The MNK1/2-eIF4E Axis Supports Immune Suppression and Metastasis in Postpartum Breast Cancer. Cancer Res. 2021;81:3876–3889. doi: 10.1158/0008-5472.CAN-20-3143. [DOI] [PubMed] [Google Scholar]
- 24.Brina D., Ponzoni A., Troiani M., Calì B., Pasquini E., Attanasio G., Mosole S., Mirenda M., D'Ambrosio M., Colucci M., et al. The Akt/mTOR and MNK/eIF4E pathways rewire the prostate cancer translatome to secrete HGF, SPP1 and BGN and recruit suppressive myeloid cells. Nat. Can. (Ott.) 2023;4:1102–1121. doi: 10.1038/s43018-023-00594-z. [DOI] [PMC free article] [PubMed] [Google Scholar]
- 25.Zhao N., Kabotyanski E.B., Saltzman A.B., Malovannaya A., Yuan X., Reineke L.C., Lieu N., Gao Y., Pedroza D.A., Calderon S.J., et al. Targeting eIF4A triggers an interferon response to synergize with chemotherapy and suppress triple-negative breast cancer. J. Clin. Invest. 2023;133 doi: 10.1172/JCI172503. [DOI] [PMC free article] [PubMed] [Google Scholar]
- 26.von Ahrens D., Bhagat T.D., Nagrath D., Maitra A., Verma A. The role of stromal cancer-associated fibroblasts in pancreatic cancer. J. Hematol. Oncol. 2017;10 doi: 10.1186/s13045-017-0448-5. [DOI] [PMC free article] [PubMed] [Google Scholar]
- 27.Hosein A.N., Brekken R.A., Maitra A. Pancreatic cancer stroma: an update on therapeutic targeting strategies. Nat. Rev. Gastroenterol. Hepatol. 2020;17:487–505. doi: 10.1038/s41575-020-0300-1. [DOI] [PMC free article] [PubMed] [Google Scholar]
- 28.Roberto M., Arrivi G., Di Civita M.A., Barchiesi G., Pilozzi E., Marchetti P., Santini D., Mazzuca F., Tomao S. The role of CXCL12 axis in pancreatic cancer: New biomarkers and potential targets. Front. Oncol. 2023;13 doi: 10.3389/fonc.2023.1154581. ARTN. [DOI] [PMC free article] [PubMed] [Google Scholar]
- 29.Bhatia R., Bhyravbhatla N., Kisling A., Li X., Batra S.K., Kumar S. Cytokines chattering in pancreatic ductal adenocarcinoma tumor microenvironment. Semin. Cancer Biol. 2022;86:499–510. doi: 10.1016/j.semcancer.2022.03.021. [DOI] [PMC free article] [PubMed] [Google Scholar]
- 30.Reschke R., Gajewski T.F. CXCL9 and CXCL10 bring the heat to tumors. Sci. Immunol. 2022;7 doi: 10.1126/sciimmunol.abq6509. ARTN. [DOI] [PubMed] [Google Scholar]
- 31.Rhim A.D., Oberstein P.E., Thomas D.H., Mirek E.T., Palermo C.F., Sastra S.A., Dekleva E.N., Saunders T., Becerra C.P., Tattersall I.W., et al. Stromal Elements Act to Restrain, Rather Than Support, Pancreatic Ductal Adenocarcinoma. Cancer Cell. 2014;25:735–747. doi: 10.1016/j.ccr.2014.04.021. [DOI] [PMC free article] [PubMed] [Google Scholar]
- 32.Ozdemir B.C., Pentcheva-Hoang T., Carstens J.L., Zheng X.F., Wu C.C., Simpson T.R., Laklai H., Sugimoto H., Kahlert C., Novitskiy S.V., et al. Depletion of Carcinoma-Associated Fibroblasts and Fibrosis Induces Immunosuppression and Accelerates Pancreas Cancer with Reduced Survival (vol 25, pg 719, 2014) Cancer Cell. 2015;28:831–833. doi: 10.1016/j.ccell.2015.11.002. [DOI] [PubMed] [Google Scholar]
- 33.McAndrews K.M., Chen Y., Darpolor J.K., Zheng X., Yang S., Carstens J.L., Li B., Wang H., Miyake T., Correa de Sampaio P., et al. Identification of Functional Heterogeneity of Carcinoma-Associated Fibroblasts with Distinct IL6-Mediated Therapy Resistance in Pancreatic Cancer. Cancer Discov. 2022;12:1580–1597. doi: 10.1158/2159-8290.Cd-20-1484. [DOI] [PMC free article] [PubMed] [Google Scholar]
- 34.Jiang H., Hegde S., Knolhoff B.L., Zhu Y., Herndon J.M., Meyer M.A., Nywening T.M., Hawkins W.G., Shapiro I.M., Weaver D.T., et al. Targeting focal adhesion kinase renders pancreatic cancers responsive to checkpoint immunotherapy. Nat. Med. 2016;22:851–860. doi: 10.1038/nm.4123. [DOI] [PMC free article] [PubMed] [Google Scholar]
- 35.Halbrook C.J., Lyssiotis C.A., Pasca di Magliano M., Maitra A. Pancreatic cancer: Advances and challenges. Cell. 2023;186:1729–1754. doi: 10.1016/j.cell.2023.02.014. [DOI] [PMC free article] [PubMed] [Google Scholar]
- 36.Casey S.C., Tong L., Li Y., Do R., Walz S., Fitzgerald K.N., Gouw A.M., Baylot V., Gütgemann I., Eilers M., Felsher D.W. MYC regulates the antitumor immune response through CD47 and PD-L1. Science. 2016;352:227–231. doi: 10.1126/science.aac9935. [DOI] [PMC free article] [PubMed] [Google Scholar]
- 37.Lin C.J., Nasr Z., Premsrirut P.K., Porco J.A., Jr., Hippo Y., Lowe S.W., Pelletier J. Targeting synthetic lethal interactions between Myc and the eIF4F complex impedes tumorigenesis. Cell Rep. 2012;1:325–333. doi: 10.1016/j.celrep.2012.02.010. [DOI] [PMC free article] [PubMed] [Google Scholar]
- 38.Von Hoff D.D., Ervin T., Arena F.P., Chiorean E.G., Infante J., Moore M., Seay T., Tjulandin S.A., Ma W.W., Saleh M.N., et al. Increased survival in pancreatic cancer with nab-paclitaxel plus gemcitabine. N. Engl. J. Med. 2013;369:1691–1703. doi: 10.1056/NEJMoa1304369. [DOI] [PMC free article] [PubMed] [Google Scholar]
- 39.He L.H., Zhang X.Z., Lao M.Y., Zhang H.J., Yang H.S., Bai X.L. Immune Checkpoint Neuropilins as Novel Biomarkers and Therapeutic Targets for Pancreatic Cancer. Cancers. 2023;15 doi: 10.3390/cancers15082225. [DOI] [PMC free article] [PubMed] [Google Scholar]
- 40.Bachem M.G., Schünemann M., Ramadani M., Siech M., Beger H., Buck A., Zhou S., Schmid-Kotsas A., Adler G. Pancreatic carcinoma cells induce fibrosis by stimulating proliferation and matrix synthesis of stellate cells. Gastroenterology. 2005;128:907–921. doi: 10.1053/j.gastro.2004.12.036. [DOI] [PubMed] [Google Scholar]
- 41.Zhang X., Huang X., Xu J., Li E., Lao M., Tang T., Zhang G., Guo C., Zhang X., Chen W., et al. NEK2 inhibition triggers anti-pancreatic cancer immunity by targeting PD-L1. Nat. Commun. 2021;12:4536. doi: 10.1038/s41467-021-24769-3. [DOI] [PMC free article] [PubMed] [Google Scholar]
- 42.Ma Y., McClatchy D.B., Barkallah S., Wood W.W., Yates J.R., 3rd Quantitative analysis of newly synthesized proteins. Nat. Protoc. 2018;13:1744–1762. doi: 10.1038/s41596-018-0012-y. [DOI] [PMC free article] [PubMed] [Google Scholar]
- 43.Han C., Sun L., Pan Q., Sun Y., Wang W., Chen Y. Polysome profiling followed by quantitative PCR for identifying potential micropeptide encoding long non-coding RNAs in suspension cell lines. STAR Protoc. 2022;3 doi: 10.1016/j.xpro.2021.101037. [DOI] [PMC free article] [PubMed] [Google Scholar]
Associated Data
This section collects any data citations, data availability statements, or supplementary materials included in this article.
Supplementary Materials
Data Availability Statement
-
•
The bulk RNA sequencing and clinical data of PDAC and normal pancreas are obtained from The Cancer Genome Atlas (TCGA) and Genotype-Tissue Expression (GTEx), respectively, and the corresponding accession URL is listed in the key resources table. These data are further analyzed based on previous research.39 The single-cell RNA sequencing data of PDAC were obtained from Tumor Immune Single-cell Hub 2 (TISCH2), and the corresponding accession URL and numbers are listed in the key resources table. The original data and images have been shared on Mendeley data and are publicly available. The DOI is listed in the key resources table. All data reported in this paper will be shared by the lead contact upon request.
-
•
This paper does not report original code.
-
•
Any additional information required to reanalyze the data reported in this paper is available from the lead contact upon request.







