Abstract
As the most prescribed psychotropic drugs in current medical practice, antidepressant drugs (ADs) of the selective serotonin reuptake inhibitor (SSRI) class represent prime candidates for drug repurposing. The mechanisms underlying their mode of action, however, remain unclear. Here, we show that common SSRIs and selected representatives of other AD classes bidirectionally regulate fluid-phase uptake at therapeutic concentrations and below. We further characterize membrane trafficking induced by a canonical SSRI fluvoxamine to show that it involves enhancement of clathrin-mediated endocytosis, endosomal system, and exocytosis. RNA sequencing analysis showed few fluvoxamine-associated differences, consistent with the effect being independent of gene expression. Fluvoxamine-induced increase in membrane trafficking boosted transcytosis in cell-based blood-brain barrier models, while a single injection of fluvoxamine was sufficient to enable brain accumulation of a fluid-phase fluorescent tracer in vivo. These findings reveal modulation of membrane trafficking by ADs as a possible cellular mechanism of action and indicate their clinical repositioning potential for regulating drug delivery to the brain.
Subject terms: Neuroscience, Drug discovery, Cell biology
Introduction
Antidepressant drugs (ADs) are routinely used for treatment of major depressive disorder (MDD), the most common mental health disease worldwide. Since their advent in the 1960s, ADs have remained by far the most common psychotropic drugs, accounting for 83.4 million prescriptions in the year 2021/22 in the UK alone [1]. The majority of currently prescribed ADs belong to the selective serotonin reuptake inhibitor (SSRI) class. Despite the prevalence of SSRIs in the mental health pharmacopeia, the extent of their clinical efficacy against MDD remains unclear [2–4], compounded by the ongoing debate regarding the role of serotonin disbalance in MDD [5–10]. Nevertheless, SSRIs continue to enjoy a remarkably high public profile, not only as MDD therapeutics but also as prime candidates for drug repurposing beyond the sphere of psychiatry, as evidenced in the context of the recent COVID-19 pandemic [11–17].
While SSRIs are generally considered safer and better tolerated than earlier ADs, they are associated with multiple short and long-term side effects [18, 19], affecting adherence [20]. Association between dosage, plasma concentration, clinical efficacy, and side effects of SSRIs remains incompletely understood [21, 22], further obfuscated by their complex metabolism and tissue distribution profile [23]. Lack of knowledge regarding mechanisms of SSRI action across the body continues to hamper their definitive appraisal not only for MDD treatment but also for drug repurposing.
We have previously shown that therapeutic concentrations of selected ADs and other psychotropic drugs can regulate membrane trafficking in non-neuronal cell types [24, 25], raising the possibility that they may control basic cell biological processes across the body. Moreover, recent clinical evidence from several groups including ours has implicated SSRIs in COVID-19 protection and treatment [26–30], suggesting that putative effects of SSRI treatment outside the brain may be of clinical benefit. Here, we show that fluid-phase endocytosis is a key target pathway for concentration-dependent modulation by most SSRIs and some other ADs. Focusing on induction of endocytosis by a canonical SSRI fluvoxamine, we showed that it rapidly upregulated clathrin-mediated pathway in a dynamin-dependent manner, resulting in an increase in endosomal capacity. We further showed that fluvoxamine-regulated membrane trafficking drives transcytosis across the blood-brain barrier in cell-based models and in vivo. Collectively, our findings reveal modulation of membrane trafficking as a nexus for many common psychotropics, suggesting their broad clinical utility for drug delivery applications.
Results
Common ADs elicit distinct effects on fluid-phase uptake in the low-therapeutic range of concentrations
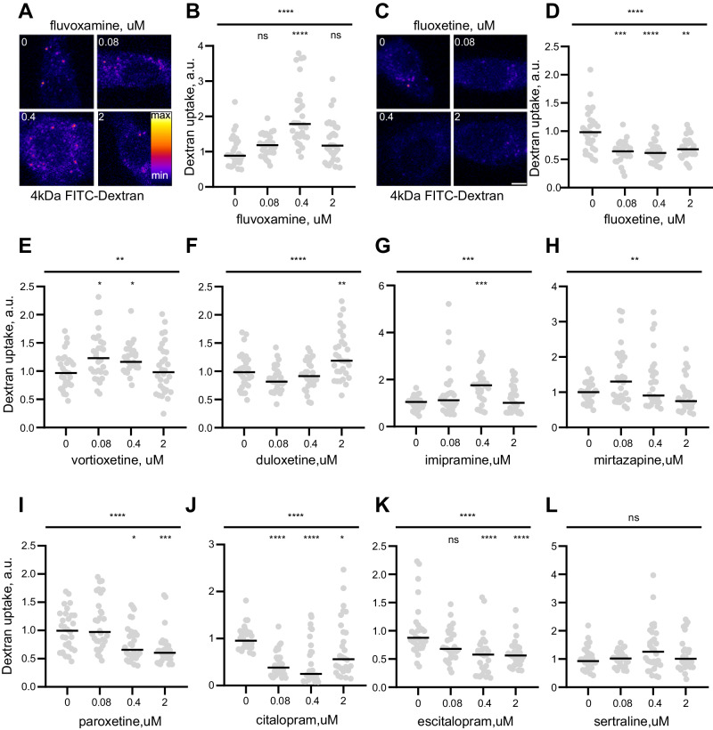
Our previous evidence indicated that a canonical SSRI drug fluvoxamine (brand names Faverin® and Luvox®) regulates fluid phase uptake and coronavirus Spike protein endocytosis in human embryonic kidney 293 cells [25]. To confirm this observation, we applied a low-therapeutic range of concentrations (80 nM–2 μM) of fluvoxamine to the rat pheochromocytoma 12 (PC12) cell line which is routinely used in neuroscience and pharmacology studies [31]. In concord with the earlier findings, 1 h incubation with fluvoxamine led to the increased uptake of a fluid phase marker 4 kDa dextran labeled with fluorescein isothiocyanate (FITC), henceforth referred to as 4 kDa FITC-dextran (Figs. 1A, B and S1A). Interestingly, the effect was most pronounced at 400 nM, which corresponds to the average plasma concentration of fluvoxamine in MDD patients [32]. Unexpectedly, another common SSRI fluoxetine (Prozac®) had the opposite effect, blocking fluid-phase uptake of 4 kDa FITC-dextran at concentrations as little as 80 nM (Figs. 1C, D, and S1B). Neither drug affected cell viability following 1 h of treatment (Fig. S1C, D).
Fig. 1. Common ADs bidirectionally modulate fluid-phase endocytosis in the lower-therapeutic concentration range.
A Representative images of 4 kDa FITC-dextran internalization in PC12 cells treated with fluvoxamine for 1 h. B Quantification of dextran internalization in fluvoxamine-treated cells, measured as total fluorescence signal per cell. Values are normalized to control. ****P < 0.0001, Kruskal–Wallis test. ****P < 0.0001, ns–not significant, Dunn’s multiple comparisons test. C Representative images of 4 kDa FITC-dextran internalization in PC12 cells treated with fluoxetine for 1 h. D Quantification of dextran internalization in fluoxetine-treated cells, measured as total fluorescence signal per cell. Values are normalized to control. ****P < 0.0001, Kruskal–Wallis test.****P < 0.0001, ***P < 0.001, **P < 0.01, Dunn’s multiple comparisons test. Quantification of 4 kDa FITC-dextran internalization in PC12 cells treated with vortioxetine (E), duloxetine (F), imipramine (G) mirtazapine (H), paroxetine (I), citalopram (J), escitalopram (K), and sertraline (L), measured as total fluorescence signal per cell. ****P < 0.0001, ***P < 0.001, **P < 0.01, *P < 0.05, ns–not significant, Kruskal–Wallis test with Dunn’s multiple comparisons test. N ≥ 3 independent experiments, n = 30–45 cells.Scale bar, 5 μm.
We then used the 4 kDa FITC-dextran uptake assay to test the effects of 5 other SSRIs currently used for MDD treatment in the UK [33], namely sertraline (Zoloft®), citalopram (Celexa®), escitalopram (Cipralex®), paroxetine (Paxil®, Seroxat®), and vortioxetine (Trintellix®). Additionally, we investigated several drugs representing other AD classes, including serotonin and norepinephrine reuptake inhibitor (SNRI) duloxetine (Cymbalta®), atypical antidepressant mirtazapine (Remeron®), and a canonical tricyclic AD imipramine (Tofranil®). Remarkably, we found that most of the tested drugs affected membrane trafficking when applied in the 80 nM–2 µM range of concentrations (Figs. 1E–L, and S1E–H). Vortioxetine, imipramine, mirtazapine, and duloxetine all increased fluid phase uptake in a concentration-dependent manner, similar to the effect of fluvoxamine (Figs. 1E–H, and S1E–H). Conversely, treatment with citalopram, escitalopram, and paroxetine resulted in a significantly diminished dextran uptake akin to the effect of fluoxetine (Figs. 1I–K, and S1I–L), while sertraline had no significant effect (Figs. 1L, and S1J). Thus, diverse ADs can bidirectionally regulate membrane trafficking at therapeutically relevant concentrations or below.
Fluvoxamine enhances endosomes and induces clathrin-mediated endocytosis
We decided to investigate the mechanism of fluvoxamine-induced endocytosis in more detail due to its emerging relevance for drug repurposing in COVID-19 and beyond [12, 25, 28–30, 34–36]. Fluvoxamine-induced increase in fluid-phase endocytosis was confirmed using another fluorescent fluid-phase marker, a negatively charged hydrophilic dye Lucifer yellow (Fig. S1M, N), suggesting that the effect was not limited to dextran uptake. In the light of our previous data showing that glutamate receptor antagonists may regulate the endosomal system [24], we sought to assess the effect of fluvoxamine on endosomes.
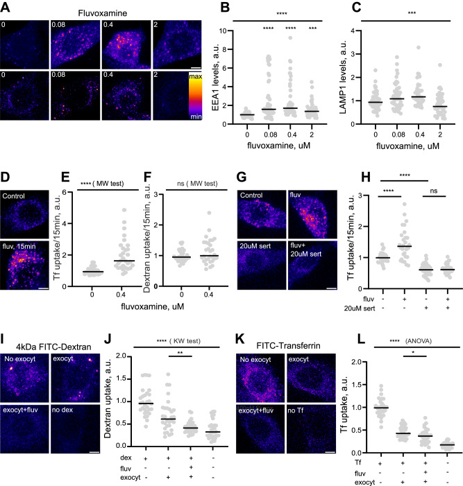
We immunostained PC12 cells for the canonical endosomal marker proteins early endosomal antigen 1 (EEA1) and lysosomal-associated marker protein 1 (LAMP1), labeling early and late endosomes respectively. Fluvoxamine treatment strongly upregulated early endosomes and modestly enhanced late endosomes as evidenced by EEA1 and LAMP1 labeling (Fig. 2A–C). Conversely, fluoxetine treatment modestly diminished EEA1 and LAMP1 staining at 400 nM concentration (Fig. S2A–C). Taken together, these findings suggest that fluvoxamine increases the capacity of the endosomal system in PC12 cells in a concentration-dependent manner.
Fig. 2. Fluvoxamine rapidly enhances endosomal network capacity, clathrin-mediated endocytosis, and exocytosis.
A Representative image of PC12 cells treated with fluvoxamine for 1 h and immunostained for EEA1 and LAMP1. B Quantification of EEA1 levels in fluvoxamine-treated cells. Values are normalized to control. ****P < 0.0001, ****P < 0.0001, ***P < 0.001, Kruskal–Wallis test with Dunn’s multiple comparisons test. C. Quantification of LAMP1 levels in fluvoxamine-treated cells. ***P < 0.001, ns-not significant, Kruskal–Wallis test with Dunn’s multiple comparisons test. D Representative images of Tf internalization in PC12 cells treated with fluvoxamine for 15 min. E Quantification of Tf internalization in cells treated with fluvoxamine for 15 min. ****P < 0.0001, Mann–Whitney test. F Quantification of 4 kDa FITC-dextran internalization in PC12 cells treated with fluvoxamine for 15 min. ns–not significant, Mann–Whitney test. G Representative images of Tf internalization in PC12 cells incubated with 400 nM fluvoxamine and 20 µM sertraline for 15 min. H Quantification of Tf internalization in cells treated with fluvoxamine and 20 µM sertraline. ****P < 0.0001, ns–not significant, Kruskal–Wallis test with Dunn’s multiple comparisons test. I Representative images of 4 kDa FITC-dextran exocytosis in PC12 cells treated with fluvoxamine. J Quantification of the effect of fluvoxamine on 4 kDa FITC-dextran exocytosis. ****P < 0.0001, **P < 0.01, Kruskal–Wallis test with Dunn’s multiple comparisons test. K Representative images of FITC-transferrin exocytosis in PC12 cells treated with fluvoxamine. L Quantification of the effect of fluvoxamine on FITC-transferrin exocytosis. ****P < 0.0001, *P < 0.05, 1-way ANOVA with Dunn’s multiple comparisons test. N ≥ 3 independent experiments, n = 30–45 cells. Scale bar, 5 μm.
We further sought to identify the endocytic pathway regulated by fluvoxamine. The key pathway involved in fluid-phase uptake in PC12 cells is clathrin-mediated endocytosis (CME) [37]. To assess the effect of fluvoxamine on CME, we incubated cells with FITC-labeled transferrin (Tf), which upon binding to its receptor is rapidly and selectively internalized via receptor-mediated endocytosis in a clathrin-dependent manner [38]. Treatment with fluvoxamine for as little as 15 min significantly increased Tf endocytosis while having no significant effect on 4 kDa FITC-dextran uptake, indicating rapid CME induction by fluvoxamine (Fig. 2D–F). To further confirm the effect of fluvoxamine on CME, we leveraged the previously reported inhibitory effect of higher-than-therapeutic concentration of sertraline on a large GTPase dynamin, a key driver of CME [39]. While treatment for 1 h with 20 µM sertraline resulted in significant cell detachment, confirming inhibition of CME [40], a shorter 15 min treatment did not visibly affect cell numbers yet effectively blocked transferrin internalization in both control and fluvoxamine-treated cells (Fig. 2G, H). These results demonstrate that fluvoxamine rapidly upregulates dynamin-dependent CME in PC12 cells.
Besides CME, another endocytic pathway involved in fluid-phase uptake in PC12 cells is macropinocytosis, involving cytoskeleton-regulated remodeling of the plasma membrane. To investigate the effect of fluvoxamine on macropinocytosis, we visualized internalization of 70 kDa dextran labeled with tetramethylrhodamine (TRITC) which represents a selective marker for macropinocytosis, in contrast to non-selective fluid-phase uptake of 4 kDa dextran [41]. Fluvoxamine treatment resulted in a significant decrease in intracellular TRITC signal, consistent with reduced internalization of 70 kDa dextran (Fig. S2D, E). A similar result was observed with uptake of 2 MDa dextran, although in this case intracellular accumulation was barely observed due to its high molecular weight (Fig. S2F, G). Application of 5-(n-ethyl-n-isopropyl)-amiloride (EIPA) prevented fluvoxamine-induced increase in 4 kDa dextran internalization, consistent with the previously reported EIPA effect on both macropinocytosis and receptor-mediated endocytosis [42, 43] (Fig. S2H, I). Taken together, these observations are consistent with specific upregulation of CME and downregulation of macropinocytosis by fluvoxamine.
Fluvoxamine-induced exocytosis to match endocytosis
To maintain cell integrity, removal of plasma membrane material from the cell surface through endocytosis must be coordinated with membrane recycling through exocytosis. Our previous data showed that surface levels of angiotensin-converting enzyme 2—the key cell surface receptor for COVID-19 infection—remained stable despite fluvoxamine-induced Spike protein internalization, implying that endocytic rate increase was likely matched by enhanced exocytosis [25].
To directly visualize the effect of fluvoxamine treatment on exocytosis, we measured loss of intracellular fluorescence from cells preloaded with 4 kDa FITC-dextran for 1 h. Treatment with fluvoxamine led to a significantly accelerated loss of fluorescence within 20 min of treatment compared to vehicle-treated cells, indicating that exocytosis of intracellular fluid-phase material back to the extracellular milieu was rapidly enhanced by fluvoxamine (Fig. 2I, J). Similar results were obtained for transferrin (Fig. 2K, L). Taken together, these data show that fluvoxamine enhances exocytosis as well as endocytosis, consistent with lack of visible morphological changes following low-dose fluvoxamine treatment [25].
Analysis of fluvoxamine effect on gene expression
Previous reports suggest that fluvoxamine treatment may have an effect on gene expression [44], including that of transcription factors involved in cell signaling e.g., Notch1 [45]. To investigate whether expression of membrane trafficking machinery was affected by various concentrations of fluvoxamine, we used next-generation RNA sequencing (RNA-seq) to analyze the transcriptome of PC12 cells following 1 h treatment with 80 nM, 400 nM, and 2 µM. Since there is no consensus on the best RNA-seq pipeline, fastq files were processed using two separate alignment tools to minimize potential bias [46].
In both approaches, principal component analysis and dendrogram plots showed a major overlap between all samples (Figs. 3A, and S3A, B). Only a few differentially expressed genes were found to fulfill established thresholds of significance (Fig. 3B–D, Table S1). Interestingly, the only mRNA induced by more than one concentration of fluvoxamine was that encoding early growth receptor 1 (Egr1) (Table S1), a key transcription factor regulating activity-dependent transcription in the brain, hinting at possible longer-term effects of fluvoxamine on gene expression [47]. Nevertheless, these data clearly showed that the rapid effect of fluvoxamine on endo/exocytosis is likely unrelated to gene expression, more likely arising from direct modulation of the cell biology mechanisms.
Fig. 3. RNAseq analysis of fluvoxamine effect shows concentration-specific effects on gene expression.
A Principal component analysis of all replicates, Dimensions 1–2. B Mean difference plot for gene expression between control and 80 nM fluvoxamine. CPM, count per million. C Mean difference plot for gene expression between control and 400 nM fluvoxamine. CPM, count per million. D Mean difference plot for gene expression between control and 2 μM fluvoxamine. CPM, count per million.
Fluvoxamine increases transcytosis in brain endothelial cells
Brain microvascular endothelial cells are the main component of the blood-brain barrier. On the basis of our observations in cell cultures, we hypothesized that fluvoxamine induces transcytosis across the blood-brain barrier in vivo, thereby increasing accessibility of the brain to macromolecular cargo. To test this hypothesis, we measured the effect of fluvoxamine on penetration of 4 kDa FITC-dextran into the brain in adult mice.
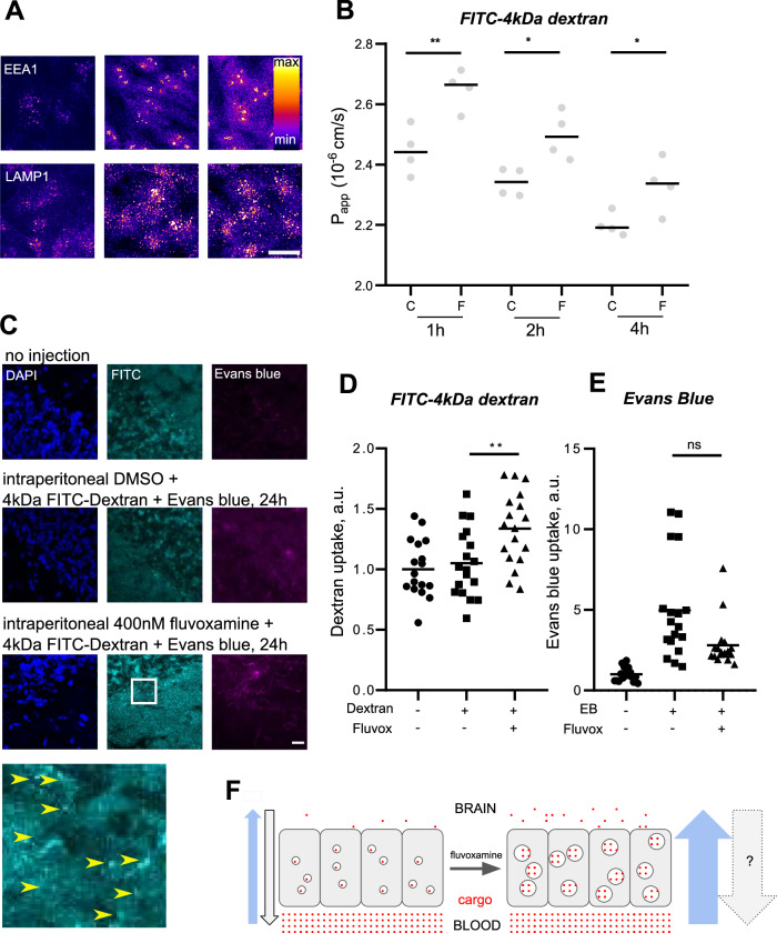
Real-time measurement showed that up to 1 µM concentration of fluvoxamine did not affect cell layer impedance, indicating that integrity of the monolayer was unaffected (Fig. S4A, B). Consistent with the observations in PC12 cells, fluvoxamine treatment of human brain endothelial cells at 80 or 400 nM concentration enhanced punctate labeling for EEA1 and LAMP1, indicative of enhanced endosomal network (Fig. 4A). Fluvoxamine increased internalization of Lucifer yellow after 4 h (Fig. S4C) but had no effect on internalization of galectin-1 labeled by a fluorescent dye Atto 488 (Fig. S4D).
Fig. 4. Fluvoxamine-induced transcytosis boosts permeability of the blood-brain barrier.
A Representative image of cultured brain-like endothelial cells treated with fluvoxamine for 1 h and immunostained for EEA1 and LAMP1. Scale bar, 20 µm. B Permeability of 4 kDa FITC-dextran across the human co-culture model of the blood-brain barrier in the presence of 80 nM fluvoxamine after 1, 2, and 4 h of incubation. Values presented are means ± SD. **P < 0.01, *P < 0.05, two-way ANOVA, with Bonferroni posttest; n = 4. C Representative images of brain sections from mice injected intraperitoneally 24 h prior with 4 kDa FITC-dextran, Evans blue, and fluvoxamine. Arrows denote accumulation of dextran in multiple punctate intracellular structures. Scale bar, 20 µm. D Quantification of FITC signal in brain sections from mice injected intraperitoneally 24 h prior with 4 kDa FITC-dextran, Evans blue, and fluvoxamine. **P < 0.01, One-way ANOVA with Tukey’s post test. N = 3 independent experiments, 9 animals/condition. E Quantification of Evans Blue signal in brain sections from fluvoxamine-treated mice. ns - P = 0.23, Kruskal–Wallis test with Dunn’s multiple comparisons test. F Schematic model of fluvoxamine-induced transcytotic dextran delivery into the brain. Under normal conditions (left) transcytosis in the blood-brain barrier cells is inactive, limiting delivery of cargo from the bloodstream into the brain milieu. Treatment with the therapeutic concentration of fluvoxamine (right) triggers fluid-phase transcytosis across the blood-brain barrier, resulting in enhanced delivery of non-charged hydrophilic cargo. Blue arrows denote fluvoxamine-induced bloodstream-to-brain flow of blood-brain barrier transcytosis; gray arrows denote speculated compensatory increase in the brain-to-bloodstream flow. For the sake of simplicity, putative effects of fluvoxamine on uptake of negatively charged cargo are not pictured.
To analyze the effect of fluvoxamine on permeability of the blood-brain barrier in a cell-based system, we used an insert-based co-culture of endothelial cells with brain pericytes previously established by us [48]. This model reliably recapitulates the key aspects of brain microvessel endothelium such the expression of tight junctions and other blood-brain barrier characteristics, including apico-basal polarization [48, 49]. The permeability of 4 kDa FITC-dextran across the co-culture model of the blood-brain barrier was significantly increased by fluvoxamine treatment at the 1-, 2- and 4-h time-points (Fig. 4B). Fluvoxamine also increased the permeability of endogenous galectin-1 (15 kDa) across the blood-brain barrier model at the 2-h time-point compared to the control groups (Fig. S4E). Conversely, the penetration of the albumin-Evans blue complex (67 kDa) across the blood-brain barrier co-culture model was not altered by fluvoxamine (Fig. S4F). Taken together, these data are consistent with fluvoxamine inducing permeability of the human brain endothelial cells through transcytosis.
Fluvoxamine injection regulates blood-brain barrier permeability in vivo
Brain microvascular endothelial cells are the main component of the blood-brain barrier. On the basis of our observations in cell cultures, we hypothesized that fluvoxamine induces transcytosis across the blood-brain barrier in vivo, thereby increasing accessibility of the brain to macromolecular cargo. To test this hypothesis, we measured the effect of fluvoxamine on penetration of 4 kDa FITC-dextran into the brain in adult mice.
While 4 kDa FITC-dextran was undetectable in vehicle-treated brains, fluvoxamine-induced accumulation was evident as soon as 1 h following intravenous co-injection of dextran and fluvoxamine (Fig. S4G), consistent with a rapid increase in blood-brain barrier permeability to the fluid-phase marker. To investigate the longer-term systemic effect of fluvoxamine application, we injected fluvoxamine and dextran intraperitoneally and measured the intensity of FITC signal in the brain 24 h later. Again, fluorescence levels in vehicle-treated animals indicated negligible dextran penetration across the blood-brain barrier, while co-injection of 400 nM fluvoxamine resulted in notable accumulation of FITC signal in the brain tissue (Fig. 4C, D). FITC signal was accumulated in punctate structures across the brain tissue, reminiscent of observed endosomal accumulation of dextran in PC12 cells and consistent with increased membrane trafficking across the blood-brain barrier (Fig. 4C, magnified panel). Conversely, animals in the control group exhibited diffuse accumulation of Evans blue signal across the brain tissues, consistent with extravasation of albumin-Evans blue complex, which was reduced by fluvoxamine (Fig. 4C, E). Taken together, these results demonstrate that fluvoxamine-induced transcytosis increases the permeability of the blood-brain barrier in vivo for 4 kDa dextran, while restricting ingress of albumin-Evans blue complex [50].
Discussion
Despite the long-term prominence of ADs and particularly SSRIs in psychiatry, the mode of their therapeutic action is hotly debated to this day [5–10], and the mechanisms underlying their side effects remain unknown. In this study, we provide key evidence filling this knowledge gap by showing that most if not all of currently prescribed SSRIs are capable of rapidly regulating membrane trafficking. We further identify the pathway regulated by fluvoxamine and demonstrate its functional significance in blood-brain barrier permeability. Considering the myriad of roles for membrane trafficking in health and disease [51] and the high profile of ADs, our findings are likely to have significant ramifications for understanding their mode of action and side effects, as well as for re-appraisal of their therapeutic potential.
The focus on the therapeutically relevant concentration range has been a key consideration in our work, setting it apart from earlier mechanistic studies of AD cell biology. While blood plasma levels of ADs in MDD patients can vary between 30 nM and 3.75 µM [52, 53], the overwhelming majority of cell-based studies to date employed 10- to 103-fold higher concentrations. Such amounts of ADs tend to evoke pleiotropic effects, ranging from disruption of lipid homeostasis [13], inhibition of acid sphingomyelinase [54], direct binding to neurotrophin receptors [55], to blockade of membrane trafficking [39, 56], as well as widespread cytotoxicity [13, 57, 58]. In contrast, our study has focused on the lower end of therapeutic concentration range, which is characterized by high tolerability and strong dose-response relationship in the clinic [21]. In the light of the emerging importance of therapeutic drug monitoring for balancing AD efficacy and side-effect burden [59, 60], future investigation of concentration-dependent SSRI action will need to consider complexities of their tissue distribution, metabolism, and clearance [23, 61, 62].
While the molecular mechanism for the SSRI effect on membrane trafficking remains unclear, most of previously suggested mechanisms can be ruled out logically. The opposite effects of different SSRIs and similar effects of non-SSRI ADs (Figs. 1, and S1) argue against the role for serotonin transporter blockade [18]. Functional inhibition of acid sphingomyelinase [54] would be expected to elicit similar effects from all tested drugs, while activation of sigma-1 receptors [63] would entail similar outcomes from fluoxetine and fluvoxamine treatment; our evidence suggests that neither is the case (Figs. 1, and S1). Other recently suggested mechanisms of AD action involving lipid accumulation and neurotrophin signaling [13, 55] can also be discounted on the basis of their requirement of micromolar drug concentrations, 1–2 orders of magnitude beyond the therapeutic range used in our study.
One possible candidate mechanism for membrane trafficking regulation by ADs is direct concentration-dependent interaction with the membrane itself [64–67]. While there was no obvious association between basic physico-chemical features of ADs and their effect on endocytosis (Table S2), recent evidence points at their differential distribution in biomembranes, consistent with the canonical notion of membrane heterogeneity [68, 69]. It is therefore conceivable that differential partitioning into membranes, or leaflets of the same membrane, or even laterally heterogeneous domains of the same leaflet of the same membrane, may explain at least some of the diverse AD effects on membrane trafficking reported here.
The notion of direct AD-biomembrane interaction is consistent with the rapid timescale of the fluvoxamine effect (Fig. 2) and lack of differential gene expression (Fig. 3). Moreover, changes in membrane properties could differentially affect transport of neutral and charged cargoes in vivo, as evidenced by the effect of fluvoxamine on uptake of FITC-dextran vs albumin-Evans blue complex (Fig. 4). It will be of interest to see how this regulatory mechanism fits alongside others, including modulation of surface charge for paracellular transport [67] and gene expression induced by fluid flow [48]. At any rate, in-depth mechanistic investigation of drug-membrane-cargo interaction in SSRI-dependent membrane trafficking goes beyond the scope of this study and will necessarily rely on computational molecular modeling and experimentation involving defined model membrane systems.
One particularly intriguing if speculative possibility arising from our findings is a potential alternative mechanism for AD action in MDD by regulation of serotonin transport across the blood-brain barrier. While the blood-brain barrier is normally impermeable to serotonin, with 103–104 fold lower brain levels compared to the plasma [70], modulation of blood-brain barrier permeability by ADs may affect brain serotonin levels. It must be emphasized that experimental testing of this hypothesis will rely on rigorous measurement of serotonin transport between the body and the brain.
AD-dependent membrane trafficking modulation opens up significant opportunities for improving drug delivery across the blood-brain barrier for treatment of brain disease, e.g., tumors and neurodegenerative disorders [71–73]. While drug development in recent years has excelled in designing biologics such as antibodies, their brain penetration during systemic administration is very low, necessitating high dosages that drive up the cost of treatment and likelihood of adverse effects [74–76]. AD-modulated membrane trafficking may help address this challenge by leveraging fluvoxamine-aided transcytosis to boost transport across the blood-brain barrier (Fig. 4). Notwithstanding the possible risks associated with brain ingress of undesirable drugs, the largely non-specific nature of fluvoxamine-induced transport may obviate the need for complex, expensive and time-consuming modification of biologics [74], while simultaneously eluding the safety concerns associated with blood-brain barrier disruption e.g., by ultrasound [77]. In the longer term, wide-scale modulation of membrane trafficking by these cheap, safe, and well-characterized drugs may provide a conceptually novel method for universal drug delivery, warranting further investigation in relevant disease models as well as in the clinic.
Materials and methods
Supplementary information
Acknowledgements
The authors are grateful to Dag Aarsland, Richard Killick, Ellen Barker and Mikhail Spivakov for providing helpful comments on the manuscript, and to Crowdfight (https://crowdfight.org) for facilitating collaboration.
Author contributions
OOG conceptualized the project. WD, HC, IG, LL, AB performed experiments. WD, HC, IG, LL, AB, AP, JM, MAD, TH, OOG analyzed and interpreted the data. OOG, JM, MAD, QW oversaw the project. OOG drafted the initial version of the manuscript, with all the authors contributing to the final version.
Funding
This work was funded by the Lewy Body Society (OOG2019/2020), the National Natural Science Foundation of China (32070772), Hungarian Academy of Sciences (NAP2022-I-6/2022) Hungarian Brain Research Program (2017-1.2.1-NKP-2017-00002), and University of Debrecen Research Support Fund (1G3DBLJ0TUDF 247).
Data availability
Data is available from the authors upon written request.
Competing interests
The authors declare no competing interests.
Footnotes
Publisher’s note Springer Nature remains neutral with regard to jurisdictional claims in published maps and institutional affiliations.
Supplementary information
The online version contains supplementary material available at 10.1038/s41380-024-02626-1.
References
- 1.Burns C. Antidepressant prescribing increases by 35% in six years. Pharm J. 2022. https://pharmaceutical-journal.com/article/news/antidepressant-prescribing-increases-by-35-in-six-years
- 2.Locher C, Koechlin H, Zion SR, Werner C, Pine DS, Kirsch I, et al. Efficacy and safety of selective serotonin reuptake inhibitors, serotonin-norepinephrine reuptake inhibitors, and placebo for common psychiatric disorders among children and adolescents: a systematic review and meta-analysis. JAMA Psychiatry. 2017;74:1011–20. [DOI] [PMC free article] [PubMed] [Google Scholar]
- 3.Cipriani A, Furukawa TA, Salanti G, Chaimani A, Atkinson LZ, Ogawa Y, et al. Comparative efficacy and acceptability of 21 antidepressant drugs for the acute treatment of adults with major depressive disorder: a systematic review and network meta-analysis. Lancet. 2018;391:1357–66. [DOI] [PMC free article] [PubMed] [Google Scholar]
- 4.Ioannidis JP. Effectiveness of antidepressants: an evidence myth constructed from a thousand randomized trials? Philos Ethics Humanit Med. 2008;3:14. [DOI] [PMC free article] [PubMed] [Google Scholar]
- 5.Moncrieff J, Cooper RE, Stockmann T, Amendola S, Hengartner MP, Horowitz MA. The serotonin theory of depression: a systematic umbrella review of the evidence. Mol Psychiatry. 2023;28:3243–56. [DOI] [PMC free article] [PubMed]
- 6.Bartova L, Lanzenberger R, Rujescu D, Kasper S. Reply to: “The serotonin theory of depression: a systematic umbrella review of the evidence” published by Moncrieff J, Cooper RE, Stockmann T, Amendola S, Hengartner MP, Horowitz MA in Molecular Psychiatry (2022 Jul 20. 10.1038/s41380-022-01661-0). Mol Psychiatry. 2023;16:1–2. [DOI] [PubMed]
- 7.Jauhar S, Arnone D, Baldwin DS, Bloomfield M, Browning M, Cleare AJ, et al. A leaky umbrella has little value: evidence clearly indicates the serotonin system is implicated in depression. Mol Psychiatry. 2023;28:3149–52. [DOI] [PMC free article] [PubMed]
- 8.Jacobsen JPR. Serotonin and depression—an alternative interpretation of the data in Moncrieff et al. Mol Psychiatry. 2023;28:3158–9. [DOI] [PubMed]
- 9.El-Mallakh RS, Doroodgar M, Elsayed OH, Kidambi N. The serotonin theory of depression. Mol Psychiatry. 2023;28:3157. [DOI] [PubMed]
- 10.Almulla AF, Maes M. Although serotonin is not a major player in depression, its precursor is. Mol Psychiatry. 2023;28:3155–56. [DOI] [PubMed]
- 11.Hua Y, Dai X, Xu Y, Xing G, Liu H, Lu T, et al. Drug repositioning: progress and challenges in drug discovery for various diseases. Eur J Med Chem. 2022;234:114239. [DOI] [PMC free article] [PubMed] [Google Scholar]
- 12.Glebov OO. Understanding SARS-CoV-2 endocytosis for COVID-19 drug repurposing. FEBS J. 2020;287:3664–71. [DOI] [PMC free article] [PubMed] [Google Scholar]
- 13.Tummino TA, Rezelj VV, Fischer B, Fischer A, O’Meara MJ, Monel B, et al. Drug-induced phospholipidosis confounds drug repurposing for SARS-CoV-2. Science. 2021;373:541–7. [DOI] [PMC free article] [PubMed] [Google Scholar]
- 14.Harrison C. Coronavirus puts drug repurposing on the fast track. Nat Biotechnol. 2020;38:379–81. [DOI] [PubMed] [Google Scholar]
- 15.Rao PPN, Tin G, Mohamed T, Shakeri A, Pham AT. Drug repurposing for Alzheimer’s disease: selective serotonin reuptake inhibitors. Alzheimers Dement. 2020;16:e039163. [Google Scholar]
- 16.Xia Y, Xu F, Xiong M, Yang H, Lin W, Xie Y, et al. Repurposing of antipsychotic trifluoperazine for treating brain metastasis, lung metastasis and bone metastasis of melanoma by disrupting autophagy flux. Pharmacol Res. 2021;163:105295. [DOI] [PubMed] [Google Scholar]
- 17.Venkatesan P. Repurposing drugs for treatment of COVID-19. Lancet Respir Med. 2021;9:e63. [DOI] [PMC free article] [PubMed] [Google Scholar]
- 18.Edinoff AN, Akuly HA, Hanna TA, Ochoa CO, Patti SJ, Ghaffar YA, et al. Selective serotonin reuptake inhibitors and adverse effects: a narrative review. Neurol Int. 2021;13:387–401. [DOI] [PMC free article] [PubMed] [Google Scholar]
- 19.Carvalho AF, Sharma MS, Brunoni AR, Vieta E, Fava GA. The safety, tolerability and risks associated with the use of newer generation antidepressant drugs: a critical review of the literature. Psychother Psychosom. 2016;85:270–88. [DOI] [PubMed] [Google Scholar]
- 20.Machado M, Iskedjian M, Ruiz I, Einarson TR. Remission, dropouts, and adverse drug reaction rates in major depressive disorder: a meta-analysis of head-to-head trials. Curr Med Res Opin. 2006;22:1825–37. [DOI] [PubMed] [Google Scholar]
- 21.Cellini L, De Donatis D, Zernig G, De Ronchi D, Giupponi G, Serretti A, et al. Antidepressant efficacy is correlated with plasma levels: mega-analysis and further evidence. Int Clin Psychopharmacol. 2022;37:29–37. [DOI] [PMC free article] [PubMed] [Google Scholar]
- 22.Hieronymus F, Nilsson S, Eriksson E. A mega-analysis of fixed-dose trials reveals dose-dependency and a rapid onset of action for the antidepressant effect of three selective serotonin reuptake inhibitors. Transl Psychiatry. 2016;6:e834. [DOI] [PMC free article] [PubMed] [Google Scholar]
- 23.Johnson RD, Lewis RJ, Angier MK. The distribution of fluoxetine in human fluids and tissues. J Anal Toxicol. 2007;31:409–14. [DOI] [PubMed] [Google Scholar]
- 24.Glebov OO. Tonic NMDA receptor signalling shapes endosomal organisation in mammalian cells. Sci Rep. 2020;10:9315. [DOI] [PMC free article] [PubMed]
- 25.Glebov OO. Low-dose fluvoxamine modulates endocytic trafficking of SARS-CoV-2 spike protein: a potential mechanism for anti-COVID-19 protection by antidepressants. Front Pharmacol. 2021;12:3466. [DOI] [PMC free article] [PubMed] [Google Scholar]
- 26.Hoertel N, Sánchez-Rico M, Vernet R, Beeker N, Jannot AS, Neuraz A, et al. Association between antidepressant use and reduced risk of intubation or death in hospitalized patients with COVID-19: results from an observational study. Mol Psychiatry. 2021;1–14. [DOI] [PubMed]
- 27.Fritz BA, Hoertel N, Lenze EJ, Jalali F, Reiersen AM. Association between antidepressant use and ED or hospital visits in outpatients with SARS-CoV-2. Transl Psychiatry. 2022;12:1–9. [DOI] [PMC free article] [PubMed] [Google Scholar]
- 28.Lenze EJ, Mattar C, Zorumski CF, Stevens A, Schweiger J, Nicol GE, et al. Fluvoxamine vs placebo and clinical deterioration in outpatients with symptomatic COVID-19: a randomized clinical trial. JAMA. 2020;324:2292. [DOI] [PMC free article] [PubMed] [Google Scholar]
- 29.Lenze E. Fluvoxamine for early treatment of Covid-19: a fully-remote, randomized placebo controlled trial. Report No.: NCT04668950. 2021. https://clinicaltrials.gov/ct2/show/NCT04668950
- 30.Reis G, Moreira-Silva EA dos S, Silva DCM, Thabane L, Milagres AC, Ferreira TS, et al. Effect of early treatment with fluvoxamine on risk of emergency care and hospitalisation among patients with COVID-19: the TOGETHER randomised, platform clinical trial. Lancet Glob Health. 2021;0. https://www.thelancet.com/journals/langlo/article/PIIS2214-109X(21)00448-4/fulltext [DOI] [PMC free article] [PubMed]
- 31.Wiatrak B, Kubis-Kubiak A, Piwowar A, Barg E. PC12 cell line: cell types, coating of culture vessels, differentiation and other culture conditions. Cells. 2020;9:958. [DOI] [PMC free article] [PubMed] [Google Scholar]
- 32.Kasper S, Dötsch M, Kick H, Vieira A, Möller HJ. Plasma concentrations of fluvoxamine and maprotiline in major depression: implications on therapeutic efficacy and side effects. Eur Neuropsychopharmacol J Eur Coll Neuropsychopharmacol. 1993;3:13–21. [DOI] [PubMed] [Google Scholar]
- 33.nhs.uk. Overview - antidepressants. 2021. https://www.nhs.uk/mental-health/talking-therapies-medicine-treatments/medicines-and-psychiatry/antidepressants/overview/
- 34.Lee TC, Vigod S, Bortolussi-Courval É, Hanula R, Boulware DR, Lenze EJ, et al. Fluvoxamine for outpatient management of COVID-19 to prevent hospitalization: a systematic review and meta-analysis. JAMA Netw Open. 2022;5:e226269. [DOI] [PMC free article] [PubMed] [Google Scholar]
- 35.McCarthy MW, Naggie S, Boulware DR, Lindsell CJ, Stewart TG, Felker GM, et al. Effect of fluvoxamine vs placebo on time to sustained recovery in outpatients with mild to moderate COVID- a randomized clinical trial. JAMA. 2023;329:296–305. [DOI] [PMC free article] [PubMed] [Google Scholar]
- 36.Bramante CT, Huling JD, Tignanelli CJ, Buse JB, Liebovitz DM, Nicklas JM, et al. Randomized trial of metformin, ivermectin, and fluvoxamine for Covid-19. N Engl J Med. 2022;387:599–610. [DOI] [PMC free article] [PubMed] [Google Scholar]
- 37.Tian T, Zhu YL, Zhou YY, Liang GF, Wang YY, Hu FH, et al. Exosome uptake through clathrin-mediated endocytosis and macropinocytosis and mediating miR-21 delivery. J Biol Chem. 2014;289:22258–67. [DOI] [PMC free article] [PubMed] [Google Scholar]
- 38.Nichols BJ. A distinct class of endosome mediates clathrin-independent endocytosis to the Golgi complex. Nat Cell Biol. 2002;4:374–8. [DOI] [PubMed] [Google Scholar]
- 39.Takahashi K, Miyoshi H, Otomo M, Osada K, Yamaguchi N, Nakashima H. Suppression of dynamin GTPase activity by sertraline leads to inhibition of dynamin-dependent endocytosis. Biochem Biophys Res Commun. 2010;391:382–7. [DOI] [PubMed] [Google Scholar]
- 40.Mettlen M, Chen PH, Srinivasan S, Danuser G, Schmid SL. Regulation of clathrin-mediated endocytosis. Annu Rev Biochem. 2018;87:871–96. [DOI] [PMC free article] [PubMed] [Google Scholar]
- 41.Yuan F, Sun M, Liu Z, Liu H, Kong W, Wang R, et al. Macropinocytic dextran facilitates KRAS-targeted delivery while reducing drug-induced tumor immunity depletion in pancreatic cancer. Theranostics. 2022;12:1061–73. [DOI] [PMC free article] [PubMed] [Google Scholar]
- 42.Paul D, Stern O, Vallis Y, Dhillon J, Buchanan A, McMahon H. Cell surface protein aggregation triggers endocytosis to maintain plasma membrane proteostasis. Nat Commun. 2023;14:947. [DOI] [PMC free article] [PubMed] [Google Scholar]
- 43.Gekle M, Drumm K, Mildenberger S, Freudinger R, Gaßner B, Silbernagl S. Inhibition of Na+−H+ exchange impairs receptor-mediated albumin endocytosis in renal proximal tubule-derived epithelial cells from opossum. J Physiol. 1999;520:709–21. [DOI] [PMC free article] [PubMed] [Google Scholar]
- 44.Naji Esfahani H, Rafiee L, Haghjooy Javanmard S. Evaluation of the effect of antidepressant drug, fluvoxamine, on cyclooxygenase-2 protein expression in lipopolysaccharide-stimulated macrophages. Adv Biomed Res. 2019;8:5. [DOI] [PMC free article] [PubMed] [Google Scholar]
- 45.Ghareghani M, Zibara K, Sadeghi H, Dokoohaki S, Sadeghi H, Aryanpour R, et al. Fluvoxamine stimulates oligodendrogenesis of cultured neural stem cells and attenuates inflammation and demyelination in an animal model of multiple sclerosis. Sci Rep. 2017;7:4923. [DOI] [PMC free article] [PubMed] [Google Scholar]
- 46.Liu S, Wang Z, Zhu R, Wang F, Cheng Y, Liu Y. Three differential expression analysis methods for RNA sequencing: limma, EdgeR, DESeq2. J Vis Exp. 2021;18:175. [DOI] [PubMed]
- 47.Duclot F, Kabbaj M. The role of early growth response 1 (EGR1) in brain plasticity and neuropsychiatric disorders. Front Behav Neurosci. 2017;11. 10.3389/fnbeh.2017.00035 [DOI] [PMC free article] [PubMed]
- 48.Santa-Maria AR, Walter FR, Figueiredo R, Kincses A, Vigh JP, Heymans M, et al. Flow induces barrier and glycocalyx-related genes and negative surface charge in a lab-on-a-chip human blood-brain barrier model. J Cereb Blood Flow Metab. 2021;41:2201–15. [DOI] [PMC free article] [PubMed] [Google Scholar]
- 49.Helms HC, Abbott NJ, Burek M, Cecchelli R, Couraud PO, Deli MA, et al. In vitro models of the blood–brain barrier: an overview of commonly used brain endothelial cell culture models and guidelines for their use. J Cereb Blood Flow Metab. 2016;36:862–90. [DOI] [PMC free article] [PubMed] [Google Scholar]
- 50.Abraham CS, Deli MA, Joo F, Megyeri P, Torpier G. Intracarotid tumor necrosis factor-alpha administration increases the blood-brain barrier permeability in cerebral cortex of the newborn pig: quantitative aspects of double-labelling studies and confocal laser scanning analysis. Neurosci Lett. 1996;208:85–8. [DOI] [PubMed] [Google Scholar]
- 51.Yarwood R, Hellicar J, Woodman PG, Lowe M. Membrane trafficking in health and disease. Dis Model Mech. 2020;13:dmm043448. [DOI] [PMC free article] [PubMed] [Google Scholar]
- 52.Chen G, Højer AM, Areberg J, Nomikos G. Vortioxetine: clinical pharmacokinetics and drug interactions. Clin Pharmacokinet. 2018;57:673–86. [DOI] [PMC free article] [PubMed] [Google Scholar]
- 53.Glassman AH, Perel JM, Shostak M, Kantor SJ, Fleiss JL. Clinical implications of imipramine plasma levels for depressive illness. Arch Gen Psychiatry. 1977;34:197–204. [DOI] [PubMed] [Google Scholar]
- 54.Kornhuber J, Tripal P, Reichel M, Mühle C, Rhein C, Muehlbacher M, et al. Functional inhibitors of acid sphingomyelinase (FIASMAs): a novel pharmacological group of drugs with broad clinical applications. Cell Physiol Biochem. 2010;26:9–20. [DOI] [PubMed] [Google Scholar]
- 55.Casarotto PC, Girych M, Fred SM, Kovaleva V, Moliner R, Enkavi G, et al. Antidepressant drugs act by directly binding to TRKB neurotrophin receptors. Cell. 2021;184:1299–1313.e19. [DOI] [PMC free article] [PubMed] [Google Scholar]
- 56.Lin HP, Singla B, Ghoshal P, Faulkner JL, Cherian-Shaw M, O’Connor PM, et al. Identification of novel macropinocytosis inhibitors using a rational screen of Food and Drug Administration-approved drugs. Br J Pharmacol. 2018;175:3640–55. [DOI] [PMC free article] [PubMed] [Google Scholar]
- 57.Bowie M, Pilie P, Wulfkuhle J, Lem S, Hoffman A, Desai S, et al. Fluoxetine induces cytotoxic endoplasmic reticulum stress and autophagy in triple negative breast cancer. World J Clin Oncol. 2015;6:299–311. [DOI] [PMC free article] [PubMed] [Google Scholar]
- 58.Chen S, Wu Q, Li X, Li D, Fan M, Ren Z, et al. The role of hepatic cytochrome P450s in the cytotoxicity of sertraline. Arch Toxicol. 2020;94:2401–11. [DOI] [PMC free article] [PubMed] [Google Scholar]
- 59.Fiaturi N, Greenblatt DJ. Therapeutic drug monitoring of antidepressants. Handb Exp Pharmacol. 2019;250:115–33. [DOI] [PubMed] [Google Scholar]
- 60.Santarsieri D, Schwartz TL. Antidepressant efficacy and side-effect burden: a quick guide for clinicians. Drugs Context. 2015;4:212290. [DOI] [PMC free article] [PubMed] [Google Scholar]
- 61.Bolo NR, Hodé Y, Nédeléc JF, Lainé E, Wagner G, Macher JP. Brain pharmacokinetics and tissue distribution in vivo of fluvoxamine and fluoxetine by fluorine magnetic resonance spectroscopy. Neuropsychopharmacology. 2000;23:428–38. [DOI] [PubMed] [Google Scholar]
- 62.Eugene AR. Fluoxetine pharmacokinetics and tissue distribution quantitatively supports a therapeutic role in COVID-19 at a minimum dose of 20 mg per day. F1000Research. 2022;10:477. [DOI] [PMC free article] [PubMed] [Google Scholar]
- 63.Albayrak Y, Hashimoto K. Sigma-1 receptor agonists and their clinical implications in neuropsychiatric disorders. Adv Exp Med Biol. 2017;964:153–61. [DOI] [PubMed] [Google Scholar]
- 64.Fisar Z. Interactions between tricyclic antidepressants and phospholipid bilayer membranes. Gen Physiol Biophys. 2005;24:161–80. [PubMed] [Google Scholar]
- 65.Chen J, Korostyshevsky D, Lee S, Perlstein EO. Accumulation of an antidepressant in vesiculogenic membranes of yeast cells triggers autophagy. PLoS ONE. 2012;7:e34024. [DOI] [PMC free article] [PubMed] [Google Scholar]
- 66.Liu Y. Investigations on membrane asymmetry and the eect of antidepressants on lipid microdomains [thesis]. University of Illinois at Chicago; 2021. https://indigo.uic.edu/articles/thesis/Investigations_on_Membrane_Asymmetry_and_the_Eect_of_Antidepressants_on_Lipid_Microdomains/15261849/1
- 67.Santa-Maria AR, Walter FR, Valkai S, Brás AR, Mészáros M, Kincses A, et al. Lidocaine turns the surface charge of biological membranes more positive and changes the permeability of blood-brain barrier culture models. Biochim Biophys Acta Biomembr. 2019;1861:1579–91. [DOI] [PubMed] [Google Scholar]
- 68.Glebov OO, Nichols BJ. Lipid raft proteins have a random distribution during localized activation of the T-cell receptor. Nat Cell Biol. 2004;6:238–43. [DOI] [PubMed]
- 69.Singer SJ, Nicolson GL. The fluid mosaic model of the structure of cell membranes. Science. 1972;175:720–31. [DOI] [PubMed] [Google Scholar]
- 70.Audhya T, Adams JB, Johansen L. Correlation of serotonin levels in CSF, platelets, plasma, and urine. Biochim Biophys Acta BBA - Gen Subj. 2012;1820:1496–501. [DOI] [PubMed] [Google Scholar]
- 71.Bi J, Khan A, Tang J, Armando AM, Wu S, Zhang W, et al. Targeting glioblastoma signaling and metabolism with a re-purposed brain-penetrant drug. Cell Rep. 2021;37:109957. [DOI] [PMC free article] [PubMed]
- 72.Antidepressants with anti‐tumor potential in treating glioblastoma: a narrative review. Fundam Clin Pharmacol. 2022;36:35–48. [DOI] [PubMed]
- 73.Ramanan VK, Day GS. Anti-amyloid therapies for Alzheimer disease: finally, good news for patients. Mol Neurodegener. 2023;18:42. [DOI] [PMC free article] [PubMed] [Google Scholar]
- 74.Anselmo AC, Gokarn Y, Mitragotri S. Non-invasive delivery strategies for biologics. Nat Rev Drug Discov. 2019;18:19–40. [DOI] [PubMed] [Google Scholar]
- 75.Knopman DS, Jones DT, Greicius MD. Failure to demonstrate efficacy of aducanumab: an analysis of the EMERGE and ENGAGE trials as reported by Biogen, December 2019. Alzheimers Dement. 2021;17:696–701. [DOI] [PubMed] [Google Scholar]
- 76.van Dyck CH, Swanson CJ, Aisen P, Bateman RJ, Chen C, Gee M, et al. Lecanemab in early Alzheimer’s disease. N Engl J Med. 2023;388:9–21. [DOI] [PubMed] [Google Scholar]
- 77.Delaney LJ, Isguven S, Eisenbrey JR, Hickok NJ, Forsberg F. Making waves: how ultrasound-targeted drug delivery is changing pharmaceutical approaches. Mater Adv. 2022;3:3023–40. [DOI] [PMC free article] [PubMed] [Google Scholar]
Associated Data
This section collects any data citations, data availability statements, or supplementary materials included in this article.
Supplementary Materials
Data Availability Statement
Data is available from the authors upon written request.




