Abstract
Direct cell-type conversion of somatic cells into cell types of interest has garnered great attention because it circumvents rejuvenation and preserves the hallmarks of cellular aging (unlike induced pluripotent stem cells [iPSCs]) and is more suitable for modeling diseases with strong age-related and epigenetic contributions. Fibroblasts are commonly used for direct conversion; however, obtaining these cells requires highly invasive skin biopsies. Urine-derived cells (UDCs) are an alternative cell source and can be obtained via noninvasive procedures. Herein, induced motor neuron-like cells (iMNs) were generated from UDCs by transducing transcription factors involved in motor neuron (MN) differentiation. iMNs exhibited neuronal morphology, upregulation of pan-neuron and MN markers, and MN functionality, including spontaneous calcium oscillation and bungarotoxin-positive neuromuscular junction formation, when co-cultured with myotubes. Altogether, the findings of this study indicated that UDCs can be converted to functional MNs. This technology may allow us to understand disease pathogenesis and progression and discover biomarkers and drugs for MN-related diseases at the population level.
Supplementary Information
The online version contains supplementary material available at 10.1038/s41598-024-73759-0.
Keywords: Direct conversion, Direct reprogramming, Urine-derived cells, Motor neurons
Subject terms: Neurological models, Reprogramming
Introduction
In vitro disease modeling technologies that recapitulate clinical information are of particular interest for neuroscience drug discovery because it is extremely difficult to obtain brain samples from patients1–4. Direct conversion, also known as direct reprogramming, is a technique to directly obtain a cell type of interest by introducing predetermined transcription factors (TFs) into terminally-differentiated somatic cells such as hepatocytes and cardiomyocytes5,6 This technique has garnered great attention because it circumvents rejuvenation and preserves the hallmarks of cellular aging, unlike pluripotent stem cells such as induced pluripotent stem cells (iPSCs), in which such information is erased, making this technique more suitable for modeling diseases with age-related and epigenetic contributions7–9. Additionally, compared with iPSCs, direct conversion reduces the time required to obtain the desired cell type by several months, as Yamanaka factor-mediated reprogramming or following cloning process is not required. Hence, direct conversion technology is more suitable than iPSCs for applications such as “disease in a dish”10 and “clinical trial in a dish”11. Fibroblasts are a common cell source for direct conversion and can be directly reprogrammed into motor neuron (MN) marker-positive neurons12,13 however, obtaining them requires highly invasive skin biopsies, which can be a potential setback for spreading this technology. Urine-derived cells (UDCs) are one of the alternative cell sources and can be obtained via non-invasive procedures14. Reportedly, UDCs can be directly reprogrammed into neuron-like cells15, but there are no studies where MNs are induced from UDCs.
Herein, induced MN-like cells (iMNs) were generated from UDCs by transducing MN-differentiation-associated transcription factors. iMNs exhibited neuronal morphology, upregulation of pan-neuron and MN markers, and MN functionality, including spontaneous calcium oscillation and bungarotoxin-positive neuromuscular junction (NMJ) formation, when co-cultured with myotubes, indicating that UDCs can be converted to functional MNs. This technology may allow us to understand disease pathogenesis and progression and discover biomarkers and drugs for MN-related diseases (such as amyotrophic lateral sclerosis [ALS]) at the population level.
Results
Direct reprogramming of UDCs into MNs
We reprogrammed the UDCs obtained from five healthy donors, and commercially available human skin fibroblasts for comparison, into MNs either by lentivirus or adenovirus encoding four TFs: human Neurogenin 2 (hNGN2), mouse SRY (Sex Determining Region Y)-Box11 (mSox11), human ISL LIM homeobox 1 (hISL1) and human LIM homeobox 3 (hLHX3). The experimental procedures for generating MNs are illustrated in Fig. 1a–c. First, reprogramming conditions were optimized, including coating agents and multiplicity of infection (MOI) in human fibroblasts, using lentiviruses, which are usually used for direct reprogramming studies by transducing hNGN2, mSox11, hISL1, and hLHX3 into human fibroblasts to induce MNs12. We compared the coating agents such as matrigel (30 µg/cm2), iMatrix-511 (0.3 µg/cm2), and poly-D-lysine (PDL; 8 µg/cm2) plus laminin (10 µg/mL) for seeding human fibroblasts with different MOI (20 ~ 100) of lentiviruses. Bright-field images were acquired on days 7 and 14 after the lentiviral infection. Neuron-like cells were observed for all coatings and MOIs; however, the number of residual cells decreased at an MOI of 100, depending on the number of days of reprogramming (Supplementary Fig. S1a and S1b). Because the number of residual cells decreased with Matrigel coating in a MOI- and reprogramming period-dependent manner, we focused on iMatrix-511 and PDL/laminin with an MOI of 30. Immunostaining for tubulin beta 3 class III (TUBB3) on day 7 after lentiviral infection showed that iMatrix-511 exhibited a higher TUBB3 positivity rate than PDL/laminin (Supplementary Fig. S1c). These results suggested that iMatrix-511 could obtain MNs most efficiently; therefore, iMatrix-511 as the coating agent and an MOI of 30 for virus infection were chosen for further studies.
Fig. 1.
Experimental procedures of direct conversion of UDC into motor neuron-like cells (MNs) and detailed information on UDCs in this study. (a) Brief procedure of direct conversion of UDC into MNs. (b) Vector components of four transcription factors for MNs used in the procedure. (c) Donor information of each UDC. UDC urine-derived cell, FGF fibroblast growth factor, BDNF Brain-derived neurotrophic factor, GDNF Glial Cell Line-derived Neurotrophic Factor, NT-3 Neurotrophin-3, TF transcription factor, and CMV cytomegalovirus.
Reprogramming of human UDCs into MNs utilizing adenovirus or lentivirus
Next, we investigated whether transduction of the four TFs by lentivirus or adenovirus could convert UDCs to MNs using the abovementioned conditions. In addition to lentivirus, which is generally used for direct conversion, we investigated adenovirus-based reprogramming, expecting a higher efficiency in inducing MNs from UDCs, as transduction patterns can vary depending on the virus used and the cell type of interest (data not shown).
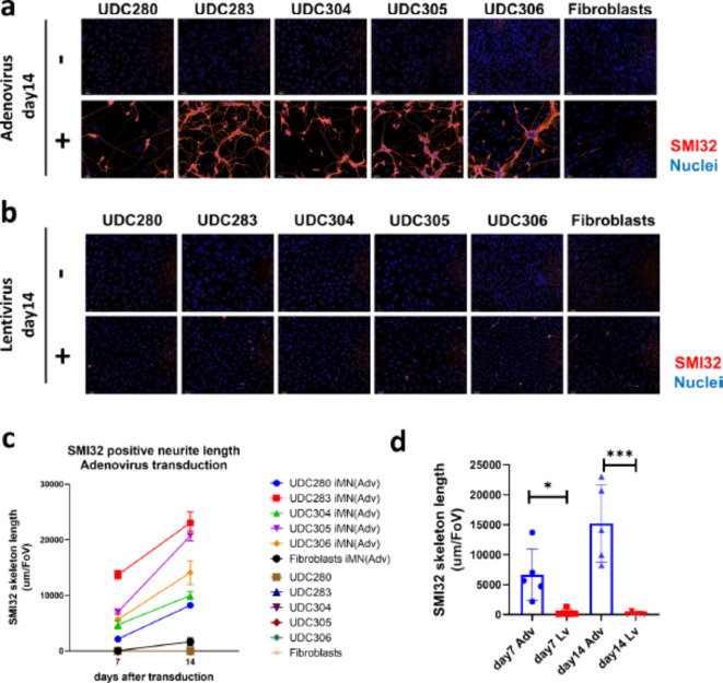
First, ISL1 expression was confirmed to estimate the transduction efficiency. Transduction of all four TFs by adenovirus or lentivirus-induced ISL1 expression in five UDCs and adult dermal fibroblasts on day 7 after virus transduction (Fig. 2a). Quantitative analysis indicated that adenovirus-based reprogramming showed at least two-fold higher expression of ISL1 than lentivirus-based reprogramming in all five UDCs and fibroblasts on day 7 (Fig. 2b and Supplementary Fig. S2 for ISL1-positive cell count and ISL1-negative cell count). Next, the gene expression of the MN markers Homeobox protein HB9 (HB9) and Choline Acetyltransferase (ChAT)16 was confirmed by reverse transcription (RT)-quantitative polymerase chain reaction (qPCR). It was found that the expression of the MN markers increased after reprogramming (days 7 and 14) rather than before reprogramming (day 0) (Supplementary Fig. S3). Surprisingly, the induction of both marker genes by adenoviruses was approximately 10-fold higher than that induced by lentiviruses (Supplementary Fig. S3a and b). Under these conditions, immunostaining for the MN markers HB9, ChAT, SMI32 (non-phosphorylated neurofilament H), and the general neuron marker TUBB3 was performed. Immunostaining results for UDC305 on day 7 are shown in Fig. 2c as the representative results. Consistent with the quantification of HB9 and ChAT gene expression, the positivity rate of each marker was higher during adenovirus-induced reprogramming compared with that of lentivirus-induced reprogramming (Fig. 2d). Particularly, the degree of expression induction of SMI32 was small in fibroblasts for both lentivirus and adenovirus, but it was notably induced in UDC-iMN, with a high positivity rate on day 7 (Fig. 2d) and day 14 (Supplementary Fig. S4a). Not only the percentage of single-positive cells for each marker, but that of double-positive cells for HB9 and TUBB3 in the total cells was higher with adenovirus-induced reprogramming compared to lentivirus-induced reprogramming (Fig. 2d and Supplementary Fig. S4b). Interestingly, ChAT showed a nuclear localization on day 7, but it located in the neurites on day 14 when the cells exhibited typical neuronal morphology (Fig. 2c and Supplementary Fig. S5). Additionally, the lengths of SMI32-stained neurites were assessed over time on day 7 (Supplementary Fig. S6) and day 14 (Fig. 3). On day 7, the cells were positive for MN and neuronal markers, but neurites extended very little (Fig. 2c and Supplementary Fig. S6). But on day 14, neurite length was increased by adenovirus transduction (Fig. 3a). In contrast, lentivirus-induced reprogramming resulted in shorter neurite lengths in the same cell lines (Fig. 3b and Supplementary Fig. S6b). Quantitative analysis using the imaging data indicated that SMI32-positive neurite length by adenovirus-based reprogramming was significantly longer than that of SMI32-positive neurite length by lentivirus-based reprogramming in five UDC lines (average neurite length on day 14 = 15,219 μm/FoV versus 186 μm/FoV) (Fig. 3c, d and Supplementary Fig. S6c). These results suggest that the adenovirus-based reprogramming methodology contributes to a more advanced transdifferentiation and maturity of MNs than the lentivirus-based methodology, especially in UDCs.
Fig. 2.
Motor neuron (MN) marker expressions in induced MNs from urine-derived cells (UDCs) using adenovirus and lentivirus. (a) Immunocytochemical analysis of MNs derived from five UDCs and control fibroblasts on day 7 after reprogramming induction by each virus using MN markers with antibody ISL1 (red); Scale bar: 50 μm. (b) Quantitative results of the expression rate of ISL1 on day 7 after reprogramming induction. (c) Immunocytochemical analysis of MNs derived from UDC305 as a representative cell line on day 7 by each virus using MN markers with antibodies HB9 (green) and TUBB3 (red), ChAT (green), and SMI32 (red); Scale bar: 50 μm. (d) Quantitative results of the expression rate of each marker. Each dot indicates the average marker positive rate of each UDC line (n = 5) transduced by adenovirus (blue circle) or lentivirus (red square). UDC, urine-derived cell.
Fig. 3.
Neurite growth after motor neuron (MN) reprogramming by lentivirus or adenovirus. Neurite length was defined by the MN marker SMI32 in MNs reprogrammed from human urine-derived cells and fibroblasts using lentiviruses or adenoviruses. Human fibroblasts (C-12302) were used for comparison. Immunofluorescence staining for SMI32 on day 14 of reprogramming induction using adenovirus (a) and lentivirus (b); Scale bar = 50 μm. (c) Quantification of SMI32 neurite length on days 7 and 14 of reprogramming induction using adenovirus (d) Comparison of neurite length between adenovirus-induced and lentivirus-induced UDCs. Each dot indicates the average of neurite length of each UDC lines (n = 5) transduced by adenovirus (blue) or lentivirus (red) Two-tailed unpaired, t-test was conducted between adenovirus-induced and lentivirus-induced UDC-MNs at days 7 (p < 0.05) and day 14 (p < 0.001) UDC, urine-derived cell; and iMN, induced motor neuron-like cells.
Functionality of MNs reprogrammed from human UDCs by adenovirus
Finally, the functionality of UDC-iMNs was assessed. First, we examined if UDC-iMNs exhibit spontaneous firing using calcium imaging. Spontaneous calcium mobilization was observed for at least 14 days after reprogramming (Fig. 4a). Calcium waveform analysis revealed that the area under the curve (AUC) of the calcium waveform increased markedly after reprogramming (Fig. 4a). The role of MNs in vivo is to innervate muscles and control their movement through synaptic structures called NMJs17,18. Therefore, we examined if UDC-derived MNs formed NMJs by performing α-bungarotoxin staining, which specifically detects acetylcholine receptors, when co-cultured with skeletal muscle cells obtained by differentiating C2C12 for 7 days. We used two differentiation methods of C2C12 differentiation, by starvation with 1% fetal bovine serum (FBS)19 or 2% Horse serum (HS)20, to see if the C2C12 differentiation method affects NMJ formation or the functionality of established NMJ. Thus, the number of clusters positive for α-bungarotoxin was significantly increased when co-cultured with UDC-derived MNs than when C2C12 was co-cultured with UDC itself before reprogramming (Fig. 4b and c). The clusters of a presynaptic marker synaptophysin (SYP) was closely localized with the α-bungarotoxin-positive clusters (Supplementary Fig. S7a), suggesting the co-localization of SYP and α-bungarotoxin, and thus the formation of NMJ. The ortho-projection-view images of co-cultures revealed the three-dimensional structural relationships of neurons, skeletal muscle cells, and NMJ stained with α-bungarotoxin, where α-bungarotoxin clusters were observed along the TUBB3 fibers on skeletal muscle cells (Supplementary Fig. S7b). Furthermore, when co-cultured with UDC-derived MNs, the probability of C2C12 contraction increased markedly (Fig. 4d). These results were observed in both co-cultures, co-cultures with 1% FBS- and 2% HS-induced C2C12 myotubes. These results indicate that the observed functionality of NMJ was not affected by the differentiation method of C2C12. Hence, UDC-derived MNs can function as MNs.
Fig. 4.
Functionality of motor neuron-like cells (MNs) reprogrammed from human urine-derived cells (UDCs). (a) The results of calcium imaging at days 14, 21, and 28 of reprogramming induction using adenovirus; Scale bar = 30 μm. The white arrowhead in the left capture image indicates the cell body from which calcium oscillations were measured. The AUC obtained by wave analysis of spontaneous calcium oscillation over the time of reprogramming was shown (n = 3. 116–284 cells for UDC-iMN and 206–624 cells for UDC). (b) Immunofluorescence staining of neuromuscular junction (NMJ) formation and (c) quantification of the number of clusters of α-bungarotoxin-positive NMJ formation when motor neurons and skeletal muscle cells were co-cultured for 7 days on day 14 of MN reprogramming induction using UDC or adenovirus; Scale bar = 50 μm. One-way ANOVA with Dunnett’s multiple-comparison test was conducted between C2C12 only and other groups. (n = 3, * p < 0.05,*** p < 0.001, ****p < 0.0001) (d) The results of the contraction probability of skeletal muscle cells when MNs and skeletal muscle cells were co-cultured for 7 days on day 14 of motor neuron reprogramming induction using UDC or adenovirus. UDC urine-derived cell, iMN induced motor neuron-like cells, FBS fetal bovine serum, and HS Horse serum.
Discussion
Herein, we established a methodology for the direct conversion of UDCs into functional MNs using four TFs and small molecules. In addition to optimizing the matrix for coating, we found that the adenoviral transduction of the four TFs yielded a better conversion efficiency than that of the lentivirus transduction. MN markers, such as HB9 and ChAT, were induced > 50% on average on day 7 or 14. Additionally, the markers were induced in approximately 100% of UDCs expressing the transduced transcription factor ISL1 or positive for TUBB3. Furthermore, SMI32 induction was profound in adenovirus-transduced UDCs, which exhibited approximately 60% positivity, compared with that of lentivirus-transduced UDCs, which exhibited < 1% at day 14. Neurite outgrowth was robust and rapid in adenovirus-transduced UDCs. Moreover, UDC-iMNs were functional, as spontaneous calcium oscillation was observed 14 days and NMJ was formed 21 days after induction when co-cultured with C2C12 myotubes for 7 days. This was faster than fibroblasts that required > 50 days12. To the best of our knowledge, this is the first study demonstrating functional UDC-derived MN induction.
There are many studies on the direct conversion of somatic cells to MNs, with fibroblasts being the most common cell source. An important challenge with most fibroblast-associated conversion methods is that obtaining these fibroblasts requires highly invasive skin biopsies, which becomes increasingly difficult because of ethical issues. Furthermore, MN converted from fibroblasts requires astrocytes to survive12, which is not necessarily the case for UDC-derived MNs.
The protocol reported in this study is different from previously published protocols in that adenovirus is used for gene transduction with better efficiency for MN induction than lentivirus. It is unclear how adenovirus provided better results, but one possibility is that, considering that adenovirus requires coxsackie/adenovirus receptor (CAR) to infect cells21, UDC might have higher CAR expression than fibroblasts, thus, gene transductions are more efficient. The molecular mechanisms underlying the induction process is a subject for future study; for example, the role and the necessity of Sox11, which increases reprogramming efficiency and neuronal viability when transdifferentiating from fetal, postnatal, and adult fibroblasts22, in the induction process from UDC to MN. However, we would like to note that UDC, also known as USC (urine-derived stem cells), are progenitor cells that can self-renew and differentiate, suggesting that the epigenetic background of UDC is more prone to transdifferentiate than that of terminally differentiated somatic cells like fibroblasts. It is also worthy to note that UDC can be induced into myogenic lineage by direct reprogramming via muscle transcription factor MyoD1 as in the case of fibroblasts23, indicating that the same factor(s) that induce transdifferentiation of fibroblasts may also induce transdifferentiation of other cells into cell type of interest just as in the case of our study. It is also noteworthy that adenovirus-mediated induction protocol gives not only better induction efficiency but also more maturity, as demonstrated by SMI32-positive neurite length (Fig. 3). The molecular mechanism of maturation from UDC to MN is also a subject for further investigation, but it is thought that the mechanism, for example changes in transcriptional programs, that accelerates maturation is at work in MN reprogramming of UDC with adenovirus. Also, considering the robust induction of MN genes by adenovirus, ectopic expression of these transcription factors should direct reprogramming of MNs and reduce heterogeneity arising from differences in autocrine signaling factors24.
Although this study focused on developing reprogramming methodology and functional studies of the reprogrammed cells, it has a few limitations. First, we generated MNs induced from UDCs obtained from healthy donors only; therefore, it is possible that UDCs from unhealthy subjects could exhibit lower MN induction efficiency, and the induction of cell types other than MNs might require extensive optimization. Second, the aging feature, which is considered one of the advantages of utilizing direct reprogramming from somatic cells over differentiation from fully reprogrammed iPSCs, was not investigated in this study because of the relatively narrow range of donor age and the number of established UDCs (Fig. 1c). Therefore, further studies on epigenetic or aging features of UDCs derived from a wide range of ages and gender are required. It will be also necessary to use patients-derived UDC for disease modeling and disease analysis, which is our future scope.
Altogether, we established a rapid and highly efficient method for transdifferentiating functional MNs from human UDCs. This technology may enable us to understand the pathogenesis and progression of MN-related diseases, such as ALS, and contribute to drug discovery for patients suffering from these diseases.
Methods
Ethics statement
The study is approved by the Institutional Review Board of Takeda Pharmaceutical Company Limited (approval number CS-00200976). We conducted all experiments in compliance with appropriate guidelines and regulations. Informed consent was obtained from all subjects involved in the study.
Cell culture
Human UDCs were isolated from five healthy donors (donor IDs: 280, 283, 304, 305, and 306, detailed information provided in Fig. 1c) by Evercyte GmbH (Vienna, Austria) and cultured as previously described14,20. Human adult dermal fibroblasts (C-12302) were purchased from PromoCell GmbH (Heidelberg, Germany), and human neonatal dermal fibroblasts (106-05n) were purchased from Cell Applications Inc. (San Diego, CA, USA), and they were cultured in the minimal essential medium (Gibco™, Life Technologies, NY, USA) containing 15% FBS (Gibco™, Life Technologies), 1% GlutaMAX (Gibco™, Life Technologies), and 100 U/mL penicillin/streptomycin (FUJIFILM Wako, Osaka, Japan). Murine myoblast cell line C2C12 (CRL-1772; ATCC, Manassas, VA, USA) was cultured in Dulbecco’s modified Eagle medium (DMEM; FUJIFILM Wako) containing 10% FBS (Gibco™, Life Technologies) and 100 U/mL penicillin/streptomycin (FUJIFILM Wako). Cells were maintained at 37 °C in a humidified 5% CO2 incubator.
MN reprogramming
Human UDCs or fibroblasts were seeded at 10,000 cells/well into 96-well plates pre-coated with coating materials, namely matrigel (Corning Life Sciences, Tewksbury, MA, USA), iMatrix-511 (Nippi, Tokyo, Japan), or PDL (Sigma-Aldrich, Burlington, MA, USA) plus laminin (Trevigen, Gaithersburg, MD, USA), then subjected the next day to viral transduction of transcription factors hNGN2-T2A-mSox11 and hISL1-T2A-hLHX3 under cytomegalovirus promotors of lentiviruses (in the presence of 6 µg/mL polybrene) or adenoviruses (without polybrene), generated by VectorBuilder (Chicago, IL, USA), with the indicated MOI. The culture medium was changed to fresh growth medium a day after viral infection, then switched the next day to reprogramming medium as previously described in the case of lentivirus12. Briefly, the reprogramming medium composed of DMEM: F12:neurobasal (2:2:1), 0.8% N2 supplement (FUJIFILM Wako), 0.8% B27 supplement (Gibco™, Life Technologies), 10 µM forskolin (FUJIFILM Wako), 1 µM dorsomorphin (FUJIFILM Wako), 10 ng/mL fibroblast growth factor 2 (FUJIFILM Wako), and 1% penicillin/streptomycin (Gibco™, Life Technologies). Unless otherwise indicated, the reprogramming medium was half-changed every other day until day 14. After day 14, MNs were matured in a maturation medium composed of DMEM: F12:neurobasal (2:2:1), 0.8% N2 supplement, 0.8% B27 supplement, 5 µM forskolin, 10 ng/mL each of brain-derived neurotrophic factor (PeproTech, Cranbury, NJ, USA), glial cell line-derived neurotrophic factor (FUJIFILM Wako), NT3 (FUJIFILM Wako), and 1% penicillin/streptomycin (Gibco™, Life Technologies). Unless otherwise indicated, the maturation medium was half-changed twice weekly.
MN and muscle cell co-culture
C2C12 cells were differentiated into myotubes in DMEM containing 1% FBS and 1% penicillin/streptomycin or 2% HS (Gibco™, Life Technologies), 1 mM insulin (FUJIFILM Wako), and 1% penicillin/streptomycin (Gibco™, Life Technologies) for 1 day. Differentiated C2C12 cells were dissociated with 0.05% trypsin–ethylenediaminetetraacetic acid (Gibco™, Life Technologies), re-seeded at 10,000 cells/well onto reprogrammed MNs, co-cultured for 7 days, and subjected to calcium imaging and immunocytochemistry.
RT-qPCR
Total RNA from cells was isolated using a RNeasy Mini Kit (Qiagen, Hilden, Germany). RNA quantity and quality were measured using a NanoDrop 8000 spectrophotometer (Thermo Fisher Scientific). Complementary DNA (cDNA) was synthesized using the SuperScript VILO cDNA Synthesis Kit (Thermo Fisher Scientific). RT-qPCR was performed using the TaqMan Fast Advanced Master Mix (Thermo Fisher Scientific) and TaqMan Gene Expression Assays (Applied Biosystems, Waltham, MA, USA) on a 7900HT Fast Real-Time PCR System (Applied Biosystems), in accordance with the instructions of the manufacturer. Expression of target genes was calculated from ΔΔCt values. Glyceraldehyde-3-phosphate dehydrogenase expression was used as an internal control, and the qPCR results were normalized to the reference sample. TaqMan Gene Expression Assays used in this study are listed in Supplementary Table 1.
Digital phase-contrast imaging and calcium imaging
Digital phase-contrast images were acquired using a high-content screening system, namely Cell Voyager 7000/8000 (CV7000/8000; Yokogawa Electric Corporation, Tokyo, Japan), at 20× magnification. For calcium imaging, the cells were stained with the calcium indicator Cal-520 AM (AAT Bioquest, Pleasanton, CA, USA), and confocal live-cell images were acquired for 30 s using a CV8000 at ×10 magnification. Cal-520 AM was excited at 488 nm and fluorescence was recorded at 525/25 nm. During calcium imaging with the CV8000, the contraction probability was calculated based on bright-field images. Cells were defined using the CellPath finder software (Yokogawa Electric Corporation) based on Cal-520 AM signals, and the fluorescence intensities of Cal-520 AM were quantified, further analyzed to calculate the AUC, and visualized using Wave Finder (TIBCO Software Inc., Palo Alto, CA, USA) in TIBCO Spotfire (TIBCO Software Inc.).
Immunocytochemistry
The cells were fixed by adding an equal volume of 4% paraformaldehyde (PFA; FUJIFILM Wako) to the medium (resulting in 2% PFA) and incubated for 15 min at room temperature, followed by changing half of the medium with 4% PFA and incubation for another 15 min at room temperature. After rinsing three times with phosphate-buffered saline (PBS; FUJIFILM Wako), cells were permeabilized in PBS containing 0.1% Triton X-100 (MP Biomedicals, Irvine, CA, USA) for 30 min at room temperature. Next, the cells were blocked using the Pierce Protein-Free T20 (TBS) Blocking Buffer (Thermo Fisher Scientific) for 60 min at room temperature and incubated with primary antibodies in the same buffer at 4 °C overnight. After rinsing three times with PBS, the samples were incubated with Alexa Fluor-labeled secondary antibodies in the Pierce Protein-Free Blocking Buffer at room temperature for 2 h and again rinsed three times with PBS. Hoechst 33342 was added to the samples, which were then incubated at room temperature for 30 min. Acetylcholine receptors were visualized with Alexa Fluor 647-conjugated α-bungarotoxin (Thermo Fisher Scientific) to probe NMJs. The primary and secondary antibodies used are listed in Supplementary Table 2. Confocal images were acquired using CV7000/8000 at ×20 and ×60 magnifications. For NMJ imaging, images were acquired with z-stacks and subjected to a maximum intensity projection (Fig. 4b and Fig. S7a). Alexa Fluor 405, 488, 568, and 647 were excited at 405, 488, 561, and 640 nm, respectively, and their fluorescence was recorded at 445/45, 525/25, 617/73, and 676/29 nm, respectively. NucSpot Live 650 (Biotium, Fremont, CA, USA) was excited at 640 nm, and the fluorescence was recorded at 676/29 nm. Nuclei were defined using CV7000 Analysis software (Yokogawa Electric Corporation) and CellPath finder software based on NucSpot Live 650 fluorescence. The fluorescence intensities of Alexa Fluor were quantified, and the percentage of neuron marker-expressing cells, neurite length, and α-bungarotoxin-positive cluster number were calculated using TIBCO Spotfire.
Statistical analyses
Statistical analyses were performed using GraphPad Prism (version 9.0.2, CA), Statistical differences were analyzed using a two-tailed unpaired Student’s t-test to compare two groups, or one-way with Dunnett’s multiple-comparison test to compare more than two groups. The p-value of < 0.05 was considered statistically significant.
Electronic supplementary material
Below is the link to the electronic supplementary material.
Acknowledgements
We are grateful to Yoshitsugu Aoki (National Center of Neurology and Psychiatry) for his advice on the culture of the urine-derived cells. We are grateful to Atsushi Hasuoka, Masako Sasaki, Yoshiyuki Tsujihata, and Akiyoshi Kunugi (Takeda Pharmaceutical Company, Ltd.) for supporting and encouraging our research, and for their fruitful discussions. We thank Mai Zenitsubo and Noriko Nakanishi for their technical assistance in this study.
Author contributions
H.N. designed the study, performed the experiments, analyzed the data, and wrote the manuscript. M.S. performed the experiments and edited and reviewed the manuscript. H.I. supervised the research and edited and reviewed the manuscript.
Data availability
The datasets used and/or analyzed during the current study available from the corresponding author on reasonable request.
Declarations
Competing interests
H. N., M. S. and H. I. are employees of Takeda Pharmaceutical Company Limited and own stock.
Footnotes
Publisher’s note
Springer Nature remains neutral with regard to jurisdictional claims in published maps and institutional affiliations.
Contributor Information
Hiroaki Nagai, Email: hiroaki.nagai@takeda.com.
Hidehisa Iwata, Email: hidehisa.iwata@takeda.com.
References
- 1.Shi, Y., Inoue, H., Wu, J. C. & Yamanaka, S. Induced pluripotent stem cell technology: a decade of progress. Nat. Rev. Drug Discov. 16, 115–130. 10.1038/nrd.2016.245 (2017). [DOI] [PMC free article] [PubMed] [Google Scholar]
- 2.Hulme, A. J., Maksour, S., St-Clair Glover, M., Miellet, S. & Dottori, M. Making neurons, made easy: the use of Neurogenin-2 in neuronal differentiation. Stem Cell. Rep. 17, 14–34. 10.1016/j.stemcr.2021.11.015 (2022). [DOI] [PMC free article] [PubMed] [Google Scholar]
- 3.Sandoe, J. & Eggan, K. Opportunities and challenges of pluripotent stem cell neurodegenerative disease models. Nat. Neurosci. 16, 780–789. 10.1038/nn.3425 (2013). [DOI] [PubMed] [Google Scholar]
- 4.Nikolakopoulou, P. et al. Recent progress in translational engineered in vitro models of the central nervous system. Brain 143, 3181–3213. 10.1093/brain/awaa268 (2020). [DOI] [PMC free article] [PubMed] [Google Scholar]
- 5.Ieda, M. et al. Direct reprogramming of fibroblasts into functional cardiomyocytes by defined factors. Cell. 142, 375–386. 10.1016/j.cell.2010.07.002 (2010). [DOI] [PMC free article] [PubMed] [Google Scholar]
- 6.Huang, P. et al. Direct reprogramming of human fibroblasts to functional and expandable hepatocytes. Cell. Stem Cell. 14, 370–384. 10.1016/j.stem.2014.01.003 (2014). [DOI] [PubMed] [Google Scholar]
- 7.Mertens, J. et al. Age-dependent instability of mature neuronal fate in induced neurons from Alzheimer’s patients. Cell. Stem Cell.10.1016/j.stem.2021.04.004 (2021). [DOI] [PMC free article] [PubMed] [Google Scholar]
- 8.Mertens, J. et al. Directly reprogrammed human neurons retain aging-Associated Transcriptomic signatures and reveal age-related nucleocytoplasmic defects. Cell Stem Cell 17, 705–718. 10.1016/j.stem.2015.09.001 (2015). [DOI] [PMC free article] [PubMed] [Google Scholar]
- 9.Mertens, J., Reid, D., Lau, S., Kim, Y. & Gage, F. H. Aging in a dish: iPSC-Derived and directly Induced neurons for studying brain aging and age-related neurodegenerative diseases. Annu. Rev. Genet. 52, 271–293. 10.1146/annurev-genet-120417-031534 (2018). [DOI] [PMC free article] [PubMed] [Google Scholar]
- 10.Young, J. E. & Goldstein, L. S. B. Alzheimer’s disease in a dish: promises and challenges of human stem cell models. Hum. Mol. Genet. 21, R82–R89. 10.1093/hmg/dds319 (2012). [DOI] [PMC free article] [PubMed] [Google Scholar]
- 11.Haston, K. M. & Finkbeiner, S. Clinical trials in a dish: the potential of pluripotent stem cells to develop therapies for neurodegenerative diseases. Annu. Rev. Pharmacol. Toxicol. 56, 489–510. 10.1146/annurev-pharmtox-010715-103548 (2016). [DOI] [PMC free article] [PubMed] [Google Scholar]
- 12.Liu, M. L., Zang, T. & Zhang, C. L. Direct lineage reprogramming reveals Disease-Specific phenotypes of motor neurons from human ALS patients. Cell. Rep. 14, 115–128. 10.1016/j.celrep.2015.12.018 (2016). [DOI] [PMC free article] [PubMed] [Google Scholar]
- 13.Tang, Y., Liu, M. L., Zang, T. & Zhang, C. L. Direct reprogramming rather than iPSC-based reprogramming maintains aging hallmarks in human motor neurons. Front. Mol. Neurosci.10.3389/fnmol.2017.00359 (2017). [DOI] [PMC free article] [PubMed] [Google Scholar]
- 14.Sato, M. et al. in Frontiers in Molecular Neuroscience (2019).
- 15.Xu, G. et al. Direct Conversion of Human urine cells to neurons by small molecules. Sci. Rep. 9, 16707. 10.1038/s41598-019-53007-6 (2019). [DOI] [PMC free article] [PubMed] [Google Scholar]
- 16.Davis-Dusenbery, B. N., Williams, L. A., Klim, J. R. & Eggan, K. How to make spinal motor neurons. Dev. (Cambridge)10.1242/dev.097410 (2014). [DOI] [PubMed] [Google Scholar]
- 17.Miles, G. B. et al. Functional properties of motoneurons derived from mouse embryonic stem cells. J. Neurosci. 24, 7848–7858. 10.1523/jneurosci.1972-04.2004 (2004). [DOI] [PMC free article] [PubMed] [Google Scholar]
- 18.Son, E. Y. et al. Conversion of mouse and human fibroblasts into functional spinal motor neurons. Cell Stem Cell 9, 205–218. 10.1016/j.stem.2011.07.014 (2011). [DOI] [PMC free article] [PubMed] [Google Scholar]
- 19.Yoshiko, Y., Hirao, K. & Maeda, N. Differentiation in C2C12 myoblasts depends on the expression of endogenous IGFs and not serum depletion. Am. J. Physiology-Cell Physiol. 283, C1278–C1286. 10.1152/ajpcell.00168.2002 (2002). [DOI] [PubMed] [Google Scholar]
- 20.Bains, W., Ponte, P., Blau, H. & Kedes, L. Cardiac actin is the major actin gene product in skeletal muscle cell differentiation in Vitro. Mol. Cell. Biol. 4, 1449–1453. 10.1128/mcb.4.8.1449-1453.1984 (1984). [DOI] [PMC free article] [PubMed] [Google Scholar]
- 21.Tomko, R. P., Xu, R. & Philipson, L. HCAR and MCAR: the human and mouse cellular receptors for subgroup C adenoviruses and group B coxsackieviruses. Proc. Natl. Acad. Sci. 94, 3352–3356. 10.1073/pnas.94.7.3352 (1997). [DOI] [PMC free article] [PubMed] [Google Scholar]
- 22.Liu, M. L. et al. Small molecules enable neurogenin 2 to efficiently convert human fibroblasts into cholinergic neurons. Nat. Commun. 4, 2183. 10.1038/ncomms3183 (2013). [DOI] [PMC free article] [PubMed] [Google Scholar]
- 23.Takizawa, H. et al. Modelling Duchenne muscular dystrophy in MYOD1-converted urine-derived cells treated with 3-deazaneplanocin A hydrochloride. Sci. Rep. 9, 3807. 10.1038/s41598-019-40421-z (2019). [DOI] [PMC free article] [PubMed] [Google Scholar]
- 24.Castillo Bautista, C. M. & Sterneckert, J. Progress and challenges in directing the differentiation of human iPSCs into spinal motor neurons. Front. Cell. Dev. Biol. 10. 10.3389/fcell.2022.1089970 (2023). [DOI] [PMC free article] [PubMed]
Associated Data
This section collects any data citations, data availability statements, or supplementary materials included in this article.
Supplementary Materials
Data Availability Statement
The datasets used and/or analyzed during the current study available from the corresponding author on reasonable request.




