Abstract
Helicobacter pylori (H. pylori) infection has been found associated with Alzheimer’s disease (AD) with unclear mechanisms. Outer Membrane Vesicles (OMVs) are spherical particles secreted by Gram-negative bacteria. Here we explore the effect of H. pylori OMVs on Aβ aggregation and toxicity. We show intraperitoneally-injected H. pylori OMVs enter the brain and co-localize with Aβ plaques in APP/PS1 mice, accompanied by aggravated Aβ pathology, exacerbated cognitive deficits and synaptic impairment, indicating that H. pylori OMVs promote β-amyloidosis and AD development. The in vitro results further identify that H. pylori OMVs significantly accelerate Aβ aggregation and increase Aβ-induced neurotoxicity. Through lipidomic analysis, we reveal that lipid components, particularly LPC 18:0 in H. pylori OMVs accelerate Aβ aggregation and enhance Aβ neurotoxicity. Moreover, H. pylori OMVs-enhanced Aβ neurotoxicity is mediated by Ca2+. These findings reveal a mechanism of H. pylori OMVs in accelerating AD development in which the bacterial OMVs-originated lipid components play a key role in promoting Aβ aggregation and neurotoxicity.

Subject terms: Alzheimer's disease, Neuroscience
H. pylori outer membrane vesicles (OMVs) directly promote Aβ aggregation and enhance Aβ toxicity through lipid LPC in OMVs, thereby exacerbating AD pathologies in APP/PS1 mice.
Introduction
Alzheimer’s disease (AD), the most prevalent type of dementia among the elderly, has become one of the major social and economic burdens worldwide1,2. Senile plaques composed of amyloid β-peptide (Aβ) and neurofibrillary tangles formed by hyperphosphorylated tau are the two pathological hallmarks of AD3. Accumulating evidence supports that Aβ deposition plays a pivotal role in the pathogenesis of AD4, during which a critical step is the assembly of monomeric Aβ into oligomers and subsequent fibrils with a cross β-sheet structure; these aggregates then initiate a cascade of events driving synapse loss, neuronal death and cognitive impairment5,6. Although lots of research has been conducted to elucidate the pathogenesis of AD, the specific causes of the disease remain largely unknown. Over the past three decades, there has been constant postulation regarding the infectious etiology of AD7–9. The “microbial hypothesis” suggests that chronic infection with viral, bacterial, and/or fungal pathogens may promote AD development10–12.
Helicobacter pylori (H. pylori) is a gram-negative, microaerophilic bacterium that colonizes the gastric mucosa of one-half of the world’s population13. Several studies indicated an intrinsic link between H. pylori infection and AD14–16. Beydoun et al. reported a positive association between H. pylori seropositivity and AD mortality in a large national retrospective cohort study17. In a clinical study, Kountouras et al. found that the histologic prevalence of H. pylori infection was significantly higher in AD patients compared with age-matched controls (88% vs 46.7%, respectively), and eradicating H. pylori infection may delay AD progression at early disease stages18,19. ApoE4, a common genetic risk factor for AD, increased particularly in H. pylori-positive AD than in H. pylori-negative AD patients20. Furthermore, when the human gastric cells were incubated with the H. pylori peptide Hp2-20, several genes directly related to AD such as APP, APOE, PSEN1, and PSEN2 were found to be up-regulated21. Our group previously reported that peritoneal injection of H. pylori filtrate from cultured bacteria increased brain level of Aβ, induced tau hyperphosphorylation, and impaired cognition in rats22,23. However, the molecular mechanism by which H. pylori filtrate induced AD-like pathology is still unknown.
Outer membrane vesicles (OMVs) are spherical, bilayered membranous structures with average diameters of 20–250 nm, which are secreted by a wide variety of gram-negative bacteria during all stages of bacterial growth24,25. With bacterial-originated lipids, proteins, lipopolysaccharides (LPS), DNAs, RNAs, metabolites, and lots of signaling molecules equipped, OMVs exert several biological functions such as cell-to-cell signal transduction, toxins transferring, and immune response elicitation in host cells26–28. The presence of H. pylori OMVs has been reported in the blood of chronic H. pylori-infected mice29. Numerous in vivo studies have shown that OMVs administered peripherally can be detected in the brain in mice30–34. Recently, two independent studies reported that peripheral administration of H. pylori OMVs resulted in its detection in the brain, which coincided with astrocyte reactivity and neuronal damage35,36. Herein, we focused on the direct effect of H. pylori OMVs on β-amyloidosis in an AD mouse model and in vitro. We injected H. pylori OMVs intraperitoneally into APP/PS1 mice and found H. pylori OMVs co-localized with Aβ plaques, suggesting a direct link between H. pylori OMVs and Aβ pathology. H. pylori OMVs treatment for 6 months exacerbated Aβ deposition, aggravated cognitive deficits, and synaptic impairment in APP/PS1 mice. Further in vitro study demonstrated that H. pylori OMVs significantly enhanced Aβ aggregation and Aβ-induced neurotoxicity. In addition, lipidomic analysis revealed lipid component LPC was abundant in H. pylori OMVs. In particular, LPC 18:0 in H. pylori OMVs significantly accelerated Aβ aggregation and enhanced Aβ neurotoxicity. Moreover, we found that H. pylori OMVs-enhanced Aβ toxicity was mediated by Ca2+. This study discloses a mechanism of H. pylori infection in promoting AD pathologies, and reveals a direct pathway through OMVs-delivery for peripheral colonized bacteria to transfer pathogenic substance into the brain and induce disorders in the central nervous system.
Results
Intraperitoneally administered H. pylori OMVs co-localize with Aβ plaques and exacerbate Aβ deposition in brain of APP/PS1 mice
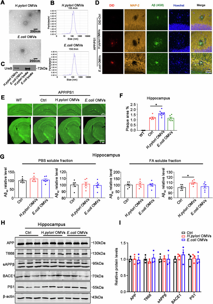
H. pylori OMVs and E. coli OMVs were isolated from culture supernatants of H. pylori strain ATCC49503 and E. coli strain ATCC 25922 using μLtracentrifugation. We first characterized the isolated OMVs. Transmission electron microscopy (TEM) and nanoparticle tracking analysis (NTA) demonstrated that both H. pylori OMVs and E. coli OMVs remained an intact structure with a 100–200 nm diameter (Fig. 1A, B). Western blotting analysis showed that urease B (UreB), the major virulence protein of H. pylori is present in H. pylori OMV, rather than in E. coli OMVs (Fig. 1C).
Fig. 1. Peripherally administrated H. pylori OMVs migrate to the brain, co-localize with Aβ plaques and exacerbate Aβ deposition in brain of APP/PS1 mice.
A Representative TEM images of H. pylori OMVs and E. coli OMVs. B Size distribution profiles of H. pylori OMVs or E. coli OMVs detected by nanoparticle tracking analysis (NTA). C Western blotting analysis of UreB in OMVs. D APP/PS1 mice were intraperitoneally injected with DiD-labeled H. pylori OMVs or E. coli OMVs. Representative immunostaining images reveal that both H. pylori OMVs (Red) and E. coli OMVs (Red) co-localize with Aβ plaques (4G8, Green) in the hippocampus of APP/PS1 mice following 48 h of injection. Nuclei were stained with Hoechst (Blue). E Representative images of Aβ plaque staining with THS (Green) in brains of WT, APP/PS1, APP/PS1 injected with H. pylori OMVs, and APP/PS1 injected with E. coli OMVs mice after 6 months. Scale bars are as indicated in each panel. F Quantification of THS-positive plaques in the hippocampus of APP/PS1 mice (3 mice per group and 2–3 slices per mouse). G Aβ40 and Aβ42 levels in PBS soluble or formic acid (FA) soluble fractions in the hippocampus of APP/PS1 mice detected by ELISA (n = 6). Data are shown as mean ± SEM, one-way ANOVA with Tukey’s test, *p < 0.05. H, I Immunoblots and quantification for total APP, phosphorylated APP at T668, sAPPβ, BACE1, and PS1 in the hippocampus of APP/PS1 mice. No difference was observed among APP/PS1, APP/PS1 with H. pylori OMVs, and APP/PS1 with E. coli OMVs groups. Samples of Fig. 1E–I were from the same experiment.
To determine whether OMVs could migrate to the brain, 10 μg of fluorescent dye DiD-labeled H. pylori OMVs or E. coli OMVs were administered intraperitoneally to APP/PS1 mice. Mice were sacrificed, and the brains were sliced for imaging after 48 h. Laser confocal microscopy images showed both H. pylori OMVs or E. coli OMVs labeled by DiD (red) in the brain slices, indicating OMV entered the brain. Besides, using the dendritic marker MAP-2 to identify neurons and Aβ antibody 4G8 to probe amyloid plaques, we found that OMVs (red) were co-localized with amyloid plaques (green) in the hippocampus of APP/PS1 mice (Fig. 1D).
We further assessed the effect of OMVs on Aβ deposition. Female APP/PS1 mice (3-month old) were intraperitoneally injected with H. pylori OMVs, E. coli OMVs or PBS as control every other day for 6 months, and wild-type female mice (3-month old) were injected with PBS as the normal control. In female APP/PS1 mice, amyloid plaques begin to deposit in the brain at about 3 months and increase in size and number with age, therefore we choose female APP/PS1 and age-matched wild type mice at 3-month before Aβ plaque formation to determine the effect of bacterial OMVs on amyloidosis. 6 months later, mice were sacrificed at the end of behavioral tests. Amyloid plaque was quantified by staining with thioflavin-S. The results showed that thioflavin-S-positive plaques significantly increased in the hippocampus of H. pylori OMVs-injected APP/PS1 mice compared with PBS- or E. coli OMVs-injected mice (Fig. 1E, F), indicating H. pylori OMVs significantly increased the amyloid plaque burden. For evaluating the Aβ levels, we prepared the PBS-soluble and insoluble (soluble in formic acid, FA) fractions from mouse hippocampal tissue to detect Aβ40 and Aβ42 levels by ELISA. The results showed a significant increase in Aβ42 level in the insoluble fraction of the hippocampus of H. pylori OMVs-injected mice (Fig. 1G). We next examined the levels of proteins involved in amyloidogenic processing of APP in the hippocampus by Western blotting. The level of APP phosphorylation at T668 was also detected because of its significant promotional effect on APP cleavage37. The results showed there was no difference in the levels of APP, APP phosphorylation at T668, β-cleavage product sAPPβ, β-site APP cleaving enzyme 1 (BACE1) and presenilin 1(PS1) in hippocampus (Fig. 1H, I) among the three groups, excluding the possibility that the severer amyloid plaque burden in H. pylori OMVs-injected mice was caused by increased production of Aβ. Thus, peripherally administrated OMVs may enter the brain, co-localize with Aβ plaques, and exacerbate Aβ deposition without influencing Aβ production in APP/PS1 mice.
H. pylori OMVs exacerbate cognitive deficits and promote synaptic impairment in APP/PS1 mice
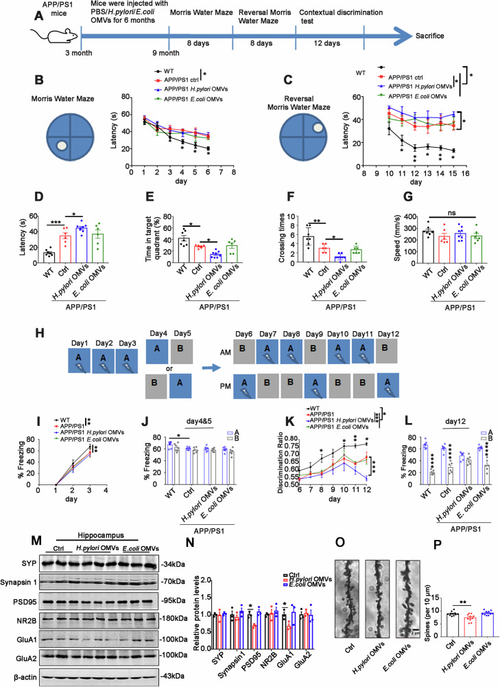
To evaluate the effect of H. pylori OMVs on the cognitive function of the mouse model, Morris Water Maze (MWM) was performed to test spatial learning and memory. APP/PS1 mice injected with H. pylori OMVs showed similar performances compared with control and E. coli OMVs-injected group in the learning phase (Fig. 2B). However, when the platform was placed in the opposite quadrant (Reversal MWM), in learning phase trial, as shown in Fig. 2C, D, the escape latency of H. pylori OMVs -injected APP/PS1 mice was significantly increased on the last day of learning compared with those of the PBS- or E. coli OMVs-injected mice. In the probe trial after the platform was removed, time spent in the target quadrant and numbers of crossing platform of H. pylori OMVs-injected APP/PS1 mice significantly decreased compared with those of the PBS- or E. coli OMVs-injected mice (Fig. 2E, F), indicating severer impairment in learning and memory. The swimming speeds did not differ among control and OMVs-treated groups (Fig. 2G). Next, contextual discrimination test was performed to assess the ability of mice to discriminate two similar conditioning contexts, A and B (Fig. 2H), to further confirm the cognitive deficits in H. pylori OMVs-injected APP/PS1 mice. On the first three days, mice were exposed only to context A and received a foot-shock after 180 s each day. The results showed APP/PS1 mice injected with H. pylori OMVs acquired fear memory to A similar to control mice or E. coli OMVs-injected mice (Fig. 2I). On days 4 and 5, the ability of mice to distinguish context A and B was examined by exposing mice to context A and B in a randomized order, and neither group received a foot-shock in A or B. All groups of APP/PS1 mice exhibited no distinguishing to context A and B (Fig. 2J). Animals were then daily exposed to both contexts with a single foot-shock received only in context A for seven days. Over the seven testing days, APP/PS1 mice injected with PBS or E. coli OMVs progressively increased their discrimination ratio, whereas APP/PS1 mice injected with H. pylori OMVs showed no improvement (Fig. 2K). On the last day, PBS and E. coli OMVs-treated mice could discriminate the two chambers, whereas H. pylori OMVs-treated APP/PS1 mice failed (Fig. 2L). Besides, all APP/PS1 mice showed severe cognitive deficits compared with age-matched WT mice in both behavior tests. Taken together, our study suggested that H. pylori OMVs exacerbated cognitive deficits in APP/PS1 mice. The severe cognitive impairment in H. pylori OMVs-treated mice was consistent with severe Aβ aggregation and deposition in the brains of these mice.
Fig. 2. H. pylori OMVs exacerbate cognitive deficits and promote synaptic impairment in APP/PS1 mice.
A Experimental scheme. B–G The spatial learning ability and memory of WT and APP/PS1 mice were tested in Morris Water Maze (MWM). (WT, n = 7, APP/PS1, n = 6, H. pylori OMVs, n = 8, E. coli OMVs, n = 6). B Escape latency to find the hidden platform during training phase in MWM. Mean ± SEM, two-way ANOVA, and Tukey’s test, *p < 0.05 (WT vs. APP/PS1 at day 4,5,6). C Escape latency to find the hidden platform during training phase in reversal MWM. Mean ± SEM, two-way ANOVA, and Tukey’s test, *p < 0.05 (APP/PS1 vs. APP/PS1 H. pylori OMVs at day 15). D Escape latency at day 15 in reversal MWM. Mean ± SEM, one-way ANOVA, and Tukey’s test, *p < 0.05. E Percentage of time spent in target quadrant in probe test in reversal MWM. Mean ± SEM, one-way ANOVA, and Tukey’s test, *p < 0.05. F Number of crossing the location of the target platform in probe test in reversal MWM. Mean ± SEM, one-way ANOVA, and Tukey’s test, *p < 0.05, **p < 0.01. G Speed of swimming in probe test. H–L Contextual discrimination test of the mice (WT, n = 7, APP/PS1, n = 6, H. pylori OMVs, n = 6, E. coli OMVs, n = 6). H Experimental design of the contextual discrimination test. I Percentage of freezing time during the acquisition. Mean ± SEM, two-way ANOVA and Tukey’s test, **p < 0.01 (WT vs. APP/PS1). J Freezing levels in A, B during the generalization test. Mean ± SEM, one-way ANOVA and Tukey’s test, *p < 0.05 (WT vs. APP/PS1). K Discrimination ratio of mice across the seven days of acquisition. Mean ± SEM, two-way ANOVA and Tukey’s test, ***p < 0.001 (APP/PS1 vs. APP/PS1 H. pylori OMVs). L Freezing levels in A, B of mice on the last testing day. Mean ± SEM, one-way ANOVA and Tukey’s test, ****p < 0.0001. M, N Immunoblots and quantification for synaptic proteins including synaptophysin (SYP), Synapsin I, PSD95, NR2B, GluA1, and GluA2 in the hippocampus of APP/PS1, APP/PS1 with H. pylori OMVs, and APP/PS1 with E. coli OMVs mice. n = 3 per group. Data shown as mean ± SEM, two-way ANOVA and Tukey’s test, *p < 0.05. O Dendritic spines in Golgi-stained slices of hippocampus from APP/PS1 mice injected with PBS, H. pylori OMVs or E. coli OMVs. Scale bar: 2 μm. P Quantification of the spine number (3 mice per group and 3–4 neurons per mouse). Data shown as mean ± SEM, one-way ANOVA and Tukey’s test, **p < 0.01.
Aggregated Aβ exerts toxicity to synapses and neurons through multiple pathways38, to disclose the underlying mechanism for the severer cognitive deficits in H. pylori OMVs-treated mice, synaptic proteins levels were compared among the different groups. Western blotting results showed levels of PSD95 and GluA1 were significantly decreased in the hippocampus of H. pylori OMVs -injected APP/PS1 mice (Fig. 2M, N). Immunofluorescence staining results showed that PSD95 immunofluorescence signaling was decreased in the hippocampus of APP/PS1 mice intraperitoneally injected with H. pylori OMVs compared with other two groups (Fig. S1A, B), indicating H. pylori OMVs promote synaptic impairment in APP/PS1 mice. The number of dendritic spines was also decreased in the hippocampus of H. pylori OMVs-injected APP/PS1 mice (Fig. 2O, P). However, H. pylori OMVs did not increase neuronal death in APP/PS1 mice (Fig. S2A–E). Besides, peripherally administrated H. pylori OMVs increased tau hyperphosphorylation levels (Fig. S3A, B) and enhanced neuroinflammation in APP/PS1 mice (Fig. S4A–D). Together, these results suggested that H. pylori OMVs aggravated cognitive deficits and synaptic impairment in AD mice models.
H. pylori OMVs accelerate Aβ aggregation and enhance Aβ-induced neurotoxicity in vitro
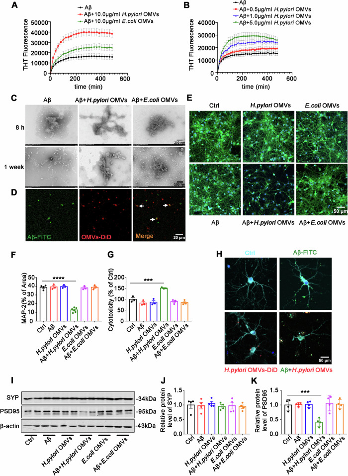
Based on the observation that H. pylori OMVs aggravated Aβ deposition in animal experiments, we next examined whether H. pylori OMVs had direct effect of promoting Aβ aggregation in vitro. ThT can specifically bind to cross β-sheet structures in amyloid fibrils and emit fluorescence39. Aβ42 monomers were incubated alone or with H. pylori OMVs/E. coli OMVs at 37 °C for 8 h. ThT assay showed H. pylori OMVs increased ThT fluorescence intensity compared with Aβ alone or Aβ + E. coli OMVs, and in a dose-dependent manner (Fig. 3A, B), indicating that H. pylori OMVs accelerated amyloid formation of Aβ42. We further used TEM to visualize the morphologic changes of the end-point incubation products. Aβ42 monomers incubation alone or with E. coli OMVs mostly assembled into aggregates and little fibrils at the end of incubation. However, obvious amyloid fibrils were observed in the presence of H. pylori OMVs (Fig. 3C). When the incubation time extended to 1 week, amyloid fibrils were observed in all three groups, however, fibrils formed by Aβ42 incubated with H. pylori OMVs were more obvious and bolder compared with those formed by Aβ42 incubated alone or with E. coli OMVs (Fig. 3C). H. pylori OMVs were tightly attached with the fibrils, indicating H. pylori OMVs may act as a catalytic surface for accelerating Aβ aggregation and fibrils formation. In addition, the fibers appeared to cause morphological changes of H. pylori OMVs, from typically spherical vesicles to irregularly shaped vesicles (Fig. 3C) that have blebs protruding around the vesicles, which was similar to the changes of large unilamellar vesicles (LUV, a simple biomimetic model alternative to in vivo natural cell membranes) incubated with fibrillizing Aβ4240. Taken together, H. pylori OMVs accelerated Aβ aggregation in vitro. To further confirm the interaction of Aβ with H. pylori OMVs, Aβ42 monomers and H. pylori OMVs were labeled with FITC (Aβ-FITC, green) and fluorescent dye DiD (OMVs-DiD, red), respectively. Laser confocal microscopy images identified the co-localization of Aβ-FITC and OMVs-DiD (Fig. 3D), indicating Aβ can interact with H. pylori OMVs. Nanoparticles have been shown to bind amyloidogenic peptides on their surface, inducing conformational changes that facilitate amyloid aggregation and fibril growth via a surface-assisted heterogenous nucleation mechanism41–43. Therefore, it is reasonable to speculate that H. pylori OMVs can capture Aβ on their surface to promote the formation of Aβ fibril.
Fig. 3. H. pylori OMVs accelerate Aβ aggregation and enhance Aβ-induced neurotoxicity in vitro.
A Aggregation kinetics of Aβ42 incubated alone or with 10.0 μg/ml H. pylori OMVs/E. coli OMVs monitored by ThT assay. B Aggregation kinetics of Aβ42 incubated alone or with different concentration of H. pylori OMVs. The averaged data from three replicates and standard deviations are plotted. C TEM images showing the end-point products of Aβ42 incubated alone or with H. pylori OMVs and E. coli OMVs k at 37 °C for 8 h and 1 week. Scale bar, 200 nm. D Laser confocal microscopy images of incubation mixtures of Aβ42 and H. pylori OMVs. (green, Aβ-FITC; red, H. pylori OMVs-DiD). Scale bar, 20 μm. E Cultured primary neurons were treated with PBS, Aβ42 aggregates alone, H. pylori OMVs-incubated Aβ42 aggregates, H. pylori OMVs alone, E. coli OMVs-incubated Aβ42 aggregates, and E. coli OMVs alone at 37 °C for 24 h. Neurons were immunostained with antibody against dendritic marker MAP-2 (Green) to show the neuronal morphology. Nuclei were stained with Hoechst (Blue). Scale bar, 50 μm. F Quantification of MAP-2 fluorescence signaling in different groups of mice. Data shown as mean ± SEM, one-way ANOVA with Tukey test, ****p < 0.0001. G Cytotoxicity was determined using LDH cytotoxicity assay kit (n = 3 for cell samples). Data shown as mean ± SEM, one-way ANOVA with Tukey test, ***p < 0.001. H Fluorescence images showing morphology of neurons treated with PBS, Aβ42-FITC (green), H. pylori OMVs-DiD (red), and incubation mixtures of Aβ42-FITC and H. pylori OMVs-DiD at 37 °C for 24 h. Neurons were immunostained with antibody against MAP-2 (cyan). Nuclei were stained with Hoechst (blue). Scale bar, 50 μm. I–K Representative immunoblots and quantification for pre-synaptic protein synaptophysin (SYP) and post-synaptic protein PSD95 in neurons with different treatments (n = 4 for cell samples). Data shown as mean ± SEM, one-way ANOVA with Tukey test, ***p < 0.001.
Since H. pylori OMVs accelerated Aβ aggregation, we next examined the effects of H. pylori OMVs on Aβ-induced neurotoxicity. The same amount of Aβ42 monomers at the same concentration (1 μM) were pre-incubated alone or with H. pylori OMVs/E. coli OMVs at 37 °C for 8 h to form different Aβ aggregates. Primary neurons were treated with the above Aβ aggregates for 24 h. In our experiment, we set the concentration of Aβ monomer to 1 μM at which concentration Aβ monomers and later formed aggregates during the whole treatment showed no significant cytotoxicity (data not shown). Using the neuronal marker MAP-2 showing the neuronal morphology (green), we found that H. pylori OMVs-incubated Aβ aggregates dramatically damaged neuronal dendrites compared with Aβ aggregates/OMVs alone or E. coli OMVs-incubated Aβ aggregates (Fig. 3E, F). LDH cytotoxicity assay showed H. pylori OMVs-incubated Aβ aggregates significantly increased the neurotoxicity compared with other treatments (Fig. 3G). We also examined the intracellular ROS production (detected by DCFH-DA). The results showed that H. pylori OMVs-incubated Aβ aggregates significantly increased intracellular ROS production compared with Aβ aggregates alone or E. coli OMVs-incubated Aβ aggregates, which further elucidated the findings of cytotoxicity assay (Fig. S5A, B). Besides, using the neuronal marker MAP-2 showing the neuronal morphology (cyan), we found that H. pylori OMVs and Aβ42 alone adhered to the cell membrane of neurons without inducing neuron damage. However, when applying incubation mixture of H. pylori OMV with Aβ42, neurons were damaged severely (Fig. 3H). Furthermore, Western blotting showed the level of post-synaptic PSD95 was dramatically decreased in neurons treated with H. pylori OMVs-incubated Aβ aggregates (Fig. 3I–K). Collectively, these data indicated that H. pylori OMVs significantly enhanced Aβ-induced neurotoxicity.
Lipid components in H. pylori OMV contribute to the enhancement of Aβ neurotoxicity
H. pylori OMVs contain proteins, RNAs, DNAs and lipids, we next identified which components in H. pylori OMVs were responsible for enhancing Aβ neurotoxicity. H. pylori OMVs were underwent five freezing-thawing cycles and given the following treatments before incubated with Aβ monomers: proteinase (to degrade proteins), RNase (to degrade RNAs), DNase (to degrade DNAs) and silica (to deplete lipids)44,45. Then the incubation mixture of above treated H. pylori OMVs with Aβ was applied to primary neurons for 24 h. Western blotting showed that H. pylori OMVs after repeated freezing-thawing still enhanced Aβ synaptotoxicity, indicating that the effect was not dependent on the intact structure of H. pylori OMVs. In the different components excluding experiments, only pretreatment with silica prevented H. pylori OMVs-enhanced synaptotoxicity of Aβ (Fig. 4A–C), suggesting that H. pylori OMVs-enhanced Aβ toxicity was most likely attributed to lipid components in H. pylori OMVs.
Fig. 4. Lipid components in H. pylori OMV contribute to the enhancement of Aβ neurotoxicity.
A–C Representative immunoblots and quantification for SYP and PSD95 in neurons treated with different H. pylori OMVs-incubated Aβ aggregates. Before incubated with Aβ, H. pylori OMVs were removed of proteins, RNAs, DNAs, or lipids, respectively (n = 4 for cell samples). Data shown as mean ± SEM, one-way ANOVA with Tukey test, ****p < 0.0001. D Circular diagram of lipid subclass composition in H. pylori OMVs. E Circular diagram of lipid subclass composition in E. coli OMVs. F Volcano plot showing differential lipids between H. pylori and E. coli OMVs. G The top fold change (FC)-20 differential lipids between H. pylori OMVs and E. coli OMVs. H KEGG enrichment analysis for differential lipids between H. pylori OMVs and E. coli OMVs. The top-20 enriched lipid pathways (with p-values) are displayed.
To further clarify the lipid candidate which participates in this process, next, we performed lipidomics to analyze lipid profiles of H. pylori OMVs and E. coli OMVs using μLtra-high performance liquid chromatography-Tandem mass spectrometry (UPLC-MS/MS). A total of 43 lipid subclasses and 459 lipids were detected, of which TG (triglyceride), Cer-NS (ceramide), SM (sphingomyelin), LPC (lysophosphatidylcholine) were in the majority (Fig. 4D, E). A total of 147 differential lipids were identified between H. pylori OMVs and E. coli OMVs based on p < 0.05, and FC > 2 or FC < 0.5. Of these, 76 lipids were upregulated and 71 lipids were downregulated in H. pylori OMVs (Fig. 4F). We further analyzed the lipids in the top-20 difference multiplex, and found that lipid subclass lysophosphatidylcholine (LPC), especially LPC 15:0 and LPC 18:0 were significantly upregulated in H. pylori OMVs (Fig. 4G). KEGG enrichment analysis showed that these differential lipids were mainly associated with glycerophospholipid metabolism, autophagy pathway and glycine, serine and threonine metabolic pathway (Fig. 4H). Together, these data suggested that lipid components in H. pylori OMVs were involved in enhancing Aβ neurotoxicity.
LPC 18:0 in H. pylori OMVs accelerates Aβ aggregation and enhances Aβ neurotoxicity in vitro and in brain of APP/PS1 mice
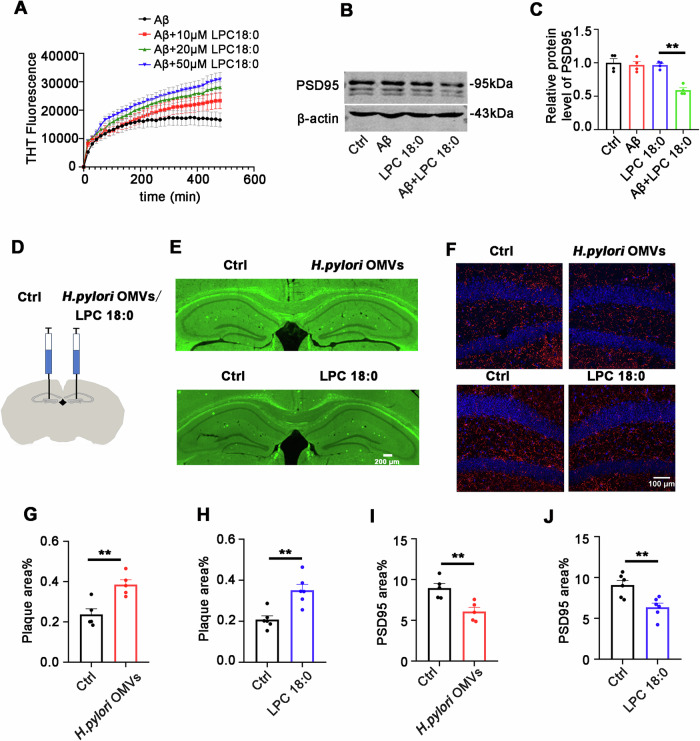
Lipidomics results showed that LPC 15:0 and LPC 18:0 were largely abundant in H. pylori OMVs, thus we next investigated whether they were responsible for enhancing Aβ aggregation and neurotoxicity of H. pylori OMVs. We first examined their effect on Aβ aggregation and toxicity in vitro. ThT assay showed both LPC 15:0 and LPC 18:0 promoted Aβ aggregation, however, the effect of LPC 18:0 was more significant in a dose-dependent manner (Figs. 5A and S6). We thus examined the effect of LPC 18:0 on Aβ-induced neurotoxicity in primary neurons. Western blotting showed level of PSD95 was significantly decreased in neurons treated with LPC 18:0-incubated Aβ aggregates compared with Aβ aggregates alone (Fig. 5B, C). These data indicated that LPC 18:0 in H. pylori OMVs was the possible key component responsible for accelerating Aβ aggregation and enhancing Aβ-induced neurotoxicity.
Fig. 5. LPC 18:0 in H. pylori OMVs accelerates Aβ aggregation and enhances Aβ neurotoxicity in vitro and in brain of APP/PS1 mice.
A Aggregation kinetics of Aβ42 incubated alone or with 10 μM (5.236 μg/ml), 20 μM (10.473 μg/ml) and 50 μM (26.184 μg/ml) of LPC 18:0 monitored by ThT assay. The averaged data from three replicates and standard deviations are plotted. B, C Cultured primary neurons were treated with PBS, Aβ42 aggregates alone, LPC 18:0 alone, LPC 18:0-incubated Aβ42 aggregates at 37 °C for 24 h. Representative immunoblots and quantification for synaptic protein PSD95 in neurons with different treatments (n = 4 for cell samples). Data shown as mean ± SEM, one-way ANOVA with Tukey test, **p < 0.01. D Schematic of the site of intracerebrally hippocampus injections (posterior 1.9 mm, lateral ± 1.1 mm from bregma, ventral −2.0 mm from the skull). E Representative images of Aβ plaque staining with THS (Green) in the hippocampus of APP/PS1 mice intracerebrally injected with normal saline, H. pylori OMVs or LPC 18:0. Scale bar, 200 μm. F Representative immunofluorescent staining images for PSD95 (Red) in DG of the hippocampus of APP/PS1 mice intracerebrally injected with normal saline, H. pylori OMVs or LPC 18:0. Nuclei were stained with Hoechst (Blue). Scale bar, 100 μm. G, H Quantification of THS-positive plaques in the hippocampus of APP/PS1 mice (3 mice per group and 2–3 slices per mouse). Data shown as mean ± SEM, two-tailed Student’s t test, **p < 0.01. I, J Quantification of PSD95 fluorescence signaling in DG of the hippocampus of APP/PS1 mice (3 mice per group and 2–3 slices per mouse); data shown as mean ± SEM, two-tailed Student’s t test, **p < 0.01.
To further confirm this speculation, we injected H. pylori OMVs and LPC 18:0 respectively into right hippocampus of 6-month-old female APP/PS1 mice, the other hemisphere was injected with normal saline as control (Fig. 5D). After one week, mice were sacrificed and the brains were sectioned to examine AD pathologies. Amyloid plaque was quantified by staining with thioflavin-S, and synaptic impairment was evaluated by synaptic protein PSD95 immunostaining. We found that thioflavin-S positive plaques were significantly increased in the hemisphere of APP/PS1 mice exposed to H. pylori OMVs and LPC 18:0 injection (Fig. 5E, G, H), indicating H. pylori OMVs and LPC 18:0 directly increased the amyloid plaque burden. Immunofluorescence staining results showed that PSD95 immunofluorescence signaling was decreased in the hemisphere with H. pylori OMVs and LPC 18:0 injection in APP/PS1 mice compared with that in control side (Fig. 5F, I, J), indicating H. pylori OMVs and LPC 18:0 promote synaptic impairment. Taken together, these results suggest that LPC 18:0 in H. pylori OMVs accelerates Aβ aggregation and enhances Aβ neurotoxicity in vitro and in brain of APP/PS1 mice.
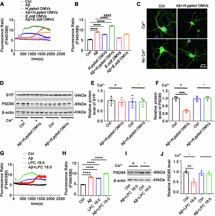
H. pylori OMVs and LPC 18:0-enhanced Aβ toxicity is mediated by Ca2+
The molecular mechanisms leading to synaptotoxicity of Aβ have not been fully elucidated. In neuronal cultures and in vivo, increased intracellular Ca2+ levels in response to Aβ play a central role in synapse dysfunction and loss46. To examine whether the observed H. pylori OMVs-enhanced Aβ toxicity in our study is also mediated by Ca2+, intracellular Ca2+ level was measured by Ca2+ imaging in neurons treated with OMVs-incubated Aβ aggregates or Aβ aggregates/OMVs alone. The result showed that though Aβ aggregates alone induced elevation of intracellular Ca2+ level considerably, H. pylori OMVs and Aβ incubation mixture resulted in a more rapid and higher increase of intracellular Ca2+ (Fig. 6A and B). To examine extent of the increase in Ca2+ induced by OMVs-incubated Aβ aggregates, cultured primary neurons were treated with Aβ aggregates alone and H. pylori OMVs-incubated Aβ aggregates, and then 5 μM ionomycin was added to obtain the highest elevation of intracellular Ca2+ 47. Calcium imaging results showed that H. pylori OMVs-incubated Aβ aggregates-induced Ca2+ elevation reached 80.45% of the maximum, whereas Aβ aggregates-alone induced Ca2+ elevation reached only 54.66% of the maximum in primary neurons (Fig. S7). These data indicate the potent effect of H. pylori OMVs in promoting Aβ-induced calcium-dependent toxicity. To further confirm this hypothesis, we removed the extracellular Ca2+ in culture media and detected the neurotoxicity of H. pylori OMVs-incubated Aβ aggregates. Using the neuronal marker MAP-2 showing the neuronal morphology, we observed that H. pylori OMVs and Aβ-induced neuronal morphologic damage was rescued by extracellular Ca2+ depletion (Fig. 6C). In addition, the significant decrease of synaptic protein PSD95 in neurons treated with H. pylori OMVs-incubated Aβ aggregates was also reversed when extracellular Ca2+ was removed (Fig. 6D–F). These data collectively indicate that Ca2+ is required for H. pylori OMVs-enhanced Aβ toxicity. Based on the finding that LPC 18:0 contained in H. pylori OMVs contributes to Aβ aggregation and toxicity, we also investigated whether Ca2+ was involved in LPC 18:0-enhanced neurotoxicity. Ca2+ imaging results showed that incubation mixture of LPC 18:0 and Aβ significantly increased intracellular Ca2+ level in neurons compared with Aβ or LPC 18:0 alone, though Aβ and LPC 18:0 alone induced elevation of intracellular Ca2+ level (Fig. 6G, H). Besides, decrease of synaptic protein PSD95 in neurons treated with LPC 18:0-incubated Aβ aggregates was also reversed when extracellular Ca2+ was removed (Fig. 6I, J). Taken together, H. pylori OMVs and LPC 18:0-enhanced Aβ toxicity is mediated by Ca2+.
Fig. 6. H. pylori OMVs and LPC 18:0-enhanced Aβ toxicity is mediated by Ca2+.
A Graph showing the effects of different treatments, including Aβ42 aggregates alone, H. pylori OMVs alone, H. pylori OMVs-incubated Aβ42 aggregates, E. coli OMVs alone, and E. coli OMVs-incubated Aβ42 aggregates on levels of intracellular Ca2+. Arrow indicates the beginning of the treatment application. B Intracellular Ca2+ levels in primary neurons measured after 20 minutes of treatment. n = 6 cells. Data shown as mean ± SEM, one-way ANOVA with Tukey test, ****p < 0.0001. C Morphologic changes of neurons after 24 hours of treatment with H. pylori OMVs-incubated Aβ aggregates in the presence or absence of extracellular Ca2+. Scale bar, 50 μm. D–F Representative immunoblots and quantification for synaptic proteins, including SYP and PSD95 in neurons treated with H. pylori OMVs-incubated Aβ aggregates in the presence or absence of extracellular Ca2+. n = 3 for cell samples. Data shown as mean ± SEM, one-way ANOVA with Tukey test, ***p < 0.001. G Graph showing the effects of different treatments including Aβ42 aggregates alone, LPC 18:0 alone, LPC 18:0-incubated Aβ42 aggregates on levels of intracellular Ca2+. Arrow indicates the beginning of the treatment application. H Intracellular Ca2+ levels in primary neurons measured after 20 minutes of treatment. n = 6 cells. Data are shown as mean ± SEM, one-way ANOVA with Tukey test, ****p < 0.0001. I, J Representative immunoblots and quantification for synaptic protein PSD95 in neurons treated with H. pylori OMVs-incubated Aβ aggregates in the presence or absence of extracellular Ca2+. n = 4 for cell samples. Data are shown as mean ± SEM, one-way ANOVA with Tukey test, **p < 0.01.
Discussion
Large amounts of studies have demonstrated an association between AD and microbial infection7–12. Microorganisms may play a role in AD development by exerting effects on neuronal cells directly through migrating to the brain, or acting on neuronal cells indirectly through release of toxins, OMVs or pro-inflammatory molecules into blood48. H. pylori is a causative agent of stomach μLcer and gastric cancer that colonizes in the stomach of approximately 50% of the world’s population. Increasing evidences suggest that H. pylori is one of the most relevant pathogens associated with AD development14–16, however the underlying mechanisms remains unknown.
Bacteria shed OMVs containing periplasmic fluid during growth. Several studies have shown the involvement of OMVs in the delivery of bacterial virulence factors of E. coli49, P. aeruginosa50, and P. gingivalis51. Besides, Wei et al. found that OMVs derived from the feces of AD patients can enter the brain and induce neuroinflammation and tau hyperphosphorylation in mice30, with the precise etiologic pathogen in the mixed OMVs and detailed mechanisms to be further clarified. Recently, studies have reported that H. pylori OMVs administered systemically or orally entered the brain and induced neuroinflammation via activating glial cells29,35,36. In the present study, we demonstrated the effects of H. pylori OMVs on AD-related pathologies through intraperitoneal injection of OMVs to APP/PS1 mice, and disclosed a novel role of H. pylori OMVs in accelerating AD pathologies by directly promoting Aβ aggregation and its neurotoxicity.
First, we explored whether OMVs administered intraperitoneally migrate to the brain in APP/PS1 mice. Both DiD-labeled H. pylori OMVs and E. coli OMVs were detected in the mouse brain 48 hours after intraperitoneal injection, indicating OMVs entered the brain. This result is consistent with previously published studies showing that orally gavaged Cre recombinase-loaded H. pylori OMVs in astrocytes and neurons35, and intravenously injected fluorescence DiR or cyanine7 (Cy7)-labeled HP-OMVs in the brain of mice29,36. In the well-designed experiments of Xie et al., H. pylori OMVs were found to enter the brain without destroying BBB. Our data, together with published studies, support the transfer of H. pylori OMVs into the brain.
In our study, the injection of H. pylori OMVs persisted for 6 months (from 3-month-old to 9-month-old), this is a long period for mice with a lifespan of about two years. We did this for the following two reasons: 1) For APP/PS1 mice, the amyloidosis was observed at about 3-month-old, and cognitive deficits in the MWM emerged between 6 and 10 months and worsen with age52; 2) Mice at 3–6 months of age are defined as mature adult, corresponding to human age at 20–30 years old. H. pylori is highly prevalent worldwide and usually chronically colonizes the stomach of the patient for long time before diagnosed. To mimic this chronic infection process, we injected OMVs into mice for 6 months. Using Aβ antibody 4G8 to probe amyloid plaques, we found that H. pylori OMVs co-localized with amyloid plaques and increased amyloid plaque formation in the brain of APP/PS1 mice. This result is consistent with the previous finding of significantly increased deposition of amyloid plaques in hippocampal CA1 and CA3 regions of AppNL-G-F mice gavaged with H. pylori OMVs for three weeks. The authors also reported that in wild-type mice, same treatment of H. pylori OMVs for three weeks resulted in neuronal loss in hippocampal CA3 region through NeuN staining35. In our study, H. pylori OMVs only enhanced synaptic damage instead of neuronal loss in APP/PS1 mice. This discrepancy may be due to the difference in mouse models used and the delivery strategy of H. pylori OMVs. In line with the increased loss in synapses, severe cognitive deficit was observed in APP/PS1 mice injected with H. pylori OMVs when comparing to PBS- or E. coli OMVs-injected mice. These data indicate a specific pathogenic effect of H. pylori OMVs on APP/PS1 mice.
In APP/PS1 mice, increased Aβ production due to overexpression of mutated genes (APP Swedish mutation, PSEN1 deltaE9) plays a central role in causing AD-like pathogenesis and behavioral changes. Based on the observation that H. pylori OMVs promote amyloidosis, synaptic impairment and cognitive deficits in APP/PS1 mice, we speculate that H. pylori OMVs may act as a “trigger” or “catalyzer” of amyloidosis. To identify this hypothesis, we examined whether H. pylori OMVs aggravated Aβ pathology in vitro. ThT assay identified that H. pylori OMVs significantly accelerated Aβ aggregation compared with Aβ alone or E. coli OMVs. Under TEM, extensive amyloid fibers were observed at the end of incubation with H. pylori OMVs, and some H. pylori OMVs were found located on the surface of fibers, indicating that H. pylori OMVs may act as a catalytic surface for amyloid aggregation. Besides, we found that H. pylori OMVs significantly increased Aβ neurotoxicity in cultured primary neurons, which was consistent with animal experiments that H. pylori OMVs exacerbated Aβ pathology and synaptic impairment in APP/PS1 mice. According to amyloid cascade hypothesis, Aβ aggregates can initiate a cascade of events driving synapse loss, neuronal death, and cognitive impairment4. Although we also found H. pylori OMVs induced tau hyperphosphorylation and neuroinflammation, we proposed that the aggravated cognitive deficits and synaptic impairment in H. pylori OMVs-injected APP/PS1 mice was to a great extent caused by increased amyloidosis in the brain. Besides, we found that H. pylori OMVs-enhanced Aβ neurotoxicity mainly occurred at the postsynaptic sites, with postsynaptic PSD95 was reduced whereas pre-synaptic protein synaptophysin remained unchanged in H. pylori OMVs+Aβ treatment group. Numerous studies have shown that Aβ is toxic to synapses46,53 and postsynaptic compartments of synapses are the prime targets of Aβ toxicity54,55, where several putative receptors that mediate Aβ toxicity, such as the cellular prion protein, the α7 nicotinic acetylcholine receptor, NMDAR, AMPAR and mGluR5 are located56. In addition, there is a selective loss of PSD95, but not synaptophysin in hippocampus of hAPP AD mice as compared to their WT littermate controls57. Our data is consistent with these previous findings.
OMVs carry various bacterial molecules such as proteins, RNAs, DNAs and lipids, we next examined which component in H. pylori OMVs was involved in increasing Aβ neurotoxicity. Through specific removal of certain component in OMVs before the administration in cell experiments, we found that only depletion of lipids from H. pylori OMVs rescued neurotoxicity, indicating lipid components of H. pylori OMVs might be responsible for enhancing Aβ neurotoxicity. In addition, it was found that H. pylori OMVs after repeated freezing-thawing also enhanced Aβ neurotoxicity in primary neurons, suggesting that H. pylori OMVs-enhanced Aβ neurotoxicity probably does not depend on intact OMVs structure. To further identify which lipid in H. pylori OMVs is responsible for enhancing Aβ neurotoxicity, we performed quantitative lipidomics to reveal the differences in lipid profiles between H. pylori OMVs and E. coli OMVs. The results showed there was no difference in composition of lipid subclass between H. pylori OMVs and E. coli OMVs. However, the LPC levels, especially LPC15:0 and LPC 18:0 in H. pylori OMVs were significantly higher than those in E. coli OMVs. LPC is a bioactive polar phospholipid produced by hydrolysis of phosphatidylcholine (PC) by phospholipase A2 (PLA2). Studies have shown changes in phospholipid metabolism in AD patients58. Increased PLA2 activity was found in the brains of AD patients59, and elevated LPC level was found in frontal lobe and cerebellum of elderly people with AD-type brain atrophy60. A large number of in vitro and in vivo studies have shown that LPC can lead to activation of microglia and neuroinflammation61–63, which indicates that LPC may play an important role in the pathology of AD. In addition, previous studies also reported that LPC promoted Aβ42 aggregation into fibers and enhanced Aβ-mediated neurotoxicity in vitro64–66. In our study, we found that LPC 18:0 which is abundant in H. pylori OMVs exerts the similar effects as H. pylori OMVs in accelerating Aβ aggregation and enhancing Aβ neurotoxicity both in vitro and in brain of APP/PS1 mice. In 6-month-old female APP/PS1 mice, H. pylori OMVs or LPC 18:0 injection into the hippocampus resulted in doubling of plaque area during 1 week. An investigation showed that the process of amyloid plaque growth followed a ‘dock and lock’ mechanism and further accretion of amyloid-β will occur once plaques are established67. Amyloid-β is rapidly accumulated into plaques, also as modeled in transgenic mice that are predisposed to form insoluble amyloid-β deposits68. Yan et al. used intravital multiphoton microscopy to study the growth of individual amyloid plaques of APP/PS1 mice and they found plaques exhibited significant growth over 7 d intervals in 6-month-old APP/PS1 mice69. Hefendehl et al. also used multiphoton imaging in vivo to follow the deposition of amyloid-β in APP/PS1 mice and they revealed an estimated rate of 35 newly formed plaques per cubic millimeter of neocortical volume per week at 4–5 months of age70. These studies, together with the observation in our study that H. pylori OMVs or LPC 18:0 accelerates plaque formation rapidly, strongly suggest that once entering the brain, H. pylori OMVs or its key pathologic component can promote amyloidosis potently. Our data indicate that H. pylori OMVs may accelerate Aβ aggregation and aggravate its neurotoxicity directly through LPC 18:0. The elevated LPC level found in AD brains may be also contributed by certain bacterial OMVs which is abundant of LPC and transferred into the brain from peripheral blood.
Recently, several studies reported that H. pylori OMVs exacerbate Aβ pathology and induce cognitive impairment via regulating glial cell activation35,36. Here we reveal a new mechanism focusing the direct effect of H. pylori OMVs on aggravating Aβ pathology through lipid components in OMVs. In fact, a series of findings indicate the role of membrane lipid in promoting Aβ aggregation and forming β-sheet structure. For example, lipid membranes containing cholesterol could promote Aβ42 aggregation by enhancing its primary nucleation rate via a heterogeneous nucleation pathway71. Aβ selectively recognizes gangliosides GM1 on the membrane surface, adopts an altered conformation by binding to GM1 and acts as a template for accelerating Aβ assembly72. Besides, compelling data suggest that the phospholipid phosphatidylserine is very likely to be the elusive membrane surface receptor site for Aβ binding73,74, and the ability of Aβ to associate with membranes and form channels is enhanced by exposure of phosphatidylserine on the cell surface75. Although most of these studies attempted to disclose the mechanisms of Aβ binding to cell membrane, especially neuronal cell membrane, these data shed light on the role of bacteria-originated membrane lipid in promoting Aβ aggregation and cell toxicity. In our study, the detailed mechanisms of LPC binding to Aβ and affecting fibril formation needs to be further investigated. It is also of great significance to explore whether this phenomenon is common to OMVs from other bacteria that have been reported to participated in the development of AD. Besides, recently several studies have shown that enteric bacteria such as E. coli and Salmonella produce fibrillar structures that are analogous to Aβ amyloids, called functional amyloids, which have also been reported to have a role in the pathogenesis of Alzheimer’s and Parkinson’s disease76–78. For example, CsgA curli amyloids secreted by E. coli was reported to accelerate α-synuclein aggregation in vitro and induce PD symptoms in mice78. In addition, human Aβ42 can specifically target and dissolve microbial amyloids. Thus, it’s interesting to explore possible mechanism that links peripheral bacterial infection and disorders in central nerves system. At last, we showed H. pylori OMVs may accelerate Aβ aggregation through lipid LPC, however, other contents in OMVs which involved in Aβ aggregation may also exist, which needs further study.
Aggregated Aβ has the ability to insert into membranes and form transmembrane pores which allow the influx of Ca2+ 79, the latter, plays a key role in mediating the cytotoxicity of Aβ. Thus, the H. pylori OMVs-enhanced Aβ toxicity is possibly induced by the intracellular calcium overload resulted from increased Aβ aggregation. In our study, both incubation mixture of H. pylori OMVs with Aβ and LPC 18:0 with Aβ significantly increased intracellular Ca2+ level and reduced the level of synaptic protein PSD95 in primary neurons. With the removal of extracellular Ca2+, the decrease of synaptic protein PSD95 was reversed, indicating that H. pylori OMVs-enhanced Aβ toxicity is mediated by Ca2+ influx.
In conclusion, we demonstrate that H. pylori OMVs accelerate Aβ aggregation and enhance Aβ toxicity directly through lipid, thus exacerbating AD pathology and cognitive impairment. Our data highlight the role of OMVs secreted by bacteria in bacteria–host interactions and reveal a convergence between H. pylori infection and amyloid pathologies in AD.
Materials and methods
Bacterial strains and culture
Bacterial strains used in this study: H. pylori strain 49503 and E. coli strain 25922 were from American Type Culture Collection (Manassas, VA, USA). H. pylori were grown on blood agar plates of brain heart infusion agar supplemented with 10% sheep blood at 37 °C for 72 h during the late stationary phase in a microaerophilic environment of 5% O2, 10% CO2, and 85% N2. E. coli were cultured in Luria-Bertani broth at 37 °C for 24 h in an aerobic environment.
Isolation, characterization, and fluorescence labeling of OMVs
Isolation of H. pylori OMVs and E. coli OMVs was performed according to Jung et al. with the following modifications80: H. pylori were grown on blood agar plates for 72 h, then harvested in PBS and centrifuged twice for 30 min at 4000 × g at 4 °C to remove cells and debris. E. coli were grown in Luria-Bertani broth for 24 h and centrifuged twice for 30 min at 4000 × g at 4 °C. The supernatant was filtered through a 0.22 μm cellulose acetate filter and centrifugated twice for 2 h at 120,000 × g at 4 °C in a Type SW41Ti rotor using an L-80XP μLtracentrifuge (Beckman Coulter, USA). The pellet containing vesicles was resuspended in PBS and analyzed using BCA Protein Assay kit. The morphology of OMVs was examined by TEM. The size distribution and concentration of the OMVs were determined by nanoparticle tracking analysis (NTA) using a ZetaView PMX 110 analyzer (Particle Metrix, Meerbusch, Germany) equipped with a ZetaView 8.05.14 SP7 software. For fluorescence labeling, OMVs were resuspended in sterile PBS and incubated with 1 µM red fluorescence dye DiD (Biotium, USA) for 15 min at 37 °C. DiD-OMVs were then washed in sterile PBS and centrifugated twice for 2 h at 120,000 × g at 4 °C to remove free DiD and other impurities such as lipoproteins. The control was prepared by DiD incubation with PBS (DiD-ctrl), which was washed same as the DiD-OMVs preparation.
Animals and treatment
C57BL/6 mice were purchased from HFK Bioscience (Beijing, China). APP/PS1 mice were from the Jackson Laboratory (Bar Harbor, ME, USA). Mice were housed (4–5 per cage) under standard laboratory conditions (temperature: 23 ± 1 °C, humidity: 55 ± 5%), with a 12 h alternating light/dark cycle and unrestricted access to food and water. All animal experiments were approved by the Animal Care and Use Committee of Huazhong University of Science and Technology. To determine the effect of OMVs on Aβ pathology, 3-month-old C57BL/6 J mice and APP/PS1 mice received intraperitoneal injection of H. pylori OMVs, E. coli OMVs or an equivalent volume of PBS every other day for 6 months (10 μg of total protein of OMVs in 0.1 ml PBS/per mice) and were sacrificed at the end of behavioral tests. To detect whether OMVs enter the brain, APP/PS1 mice at the age of 9 months were intraperitoneally injected with 10 μg of DiD-labeled OMVs and euthanized after 48 h. To examine the direct effect of H. pylori OMVs and LPC 18:0 on Aβ pathology, 6-month-old APP/PS1 mice were anesthetized with 1% pentobarbital sodium (35 mg/kg), and then fixed in a stereotaxic instrument (RWD, Shenzhen, China). The scalp was sterilized with iodophors and incised along the skull midline. Two holes were drilled bilaterally at posterior 1.9 mm, lateral ± 1.1 mm from begma. 2 μl of solution containing H. pylori OMVs (5 μg of total protein of OMVs) and LPC 18:0 (50 μM) was injected into right hippocampal dentate gyrus (DG) (ventral -2.0 from the skull) respectively, and same volume of normal saline was injected into left hippocampal DG as control. The solutions were injected at 0.1 μl/min, and the needle was left in place for 5 min. Lysophosphatidylcholine (LPC) was purchased from Avanti Polar Lipids (Alabaster, AL) and dissolved in normal saline. Mice were perfused with 0.9% saline and 4% PFA one week after injection. The brains were removed and sectioned for immunostaining.
Morris water maze
The MWM was performed in a circular pool filled with opaque water set at 25 °C. Training consisted of 6 days of four swim trials (60 s per trial) per day with different quadrant starting positions for each trial. One day after the last training, the mice were given a probe test. During the probe test, mice were allowed to swim for 60 s without the platform in the pool. After establishing robust spatial preference for the platform location, at day 10, mice started a new training session, where the platform was located in the opposite position to start reversal learning. The whole process was recorded and analyzed by a video tracking system (Techman Software, Chengdu, China). The escape latency in training and during the probe tests, time spent in the target quadrant, the numbers of crossing the location of the platform, and swim speed (mm/s) were analyzed.
Contextual discrimination test
Contextual discrimination task was performed according to the method described by Yang et al.81.
Preparation of brain slices
Mice were deeply anesthetized by intraperitoneal injection with 1% pentobarbital sodium (35 mg/kg) and perfused from the left ventricle with ice-cold 0.9% saline, and brains were quickly removed, fixed in 4% paraformaldehyde at 4 °C for 12 h, and then dehydrated in 20% and 30% sucrose solutions for frozen section. Brain coronal sections of 40 μm thickness were sliced in a cryostat microtome (CM1900, Leica).
Immunostaining
Primary neurons on glass coverslips were fixed with 4% paraformaldehyde for 10 min, then fixed neurons or free-floating brain sections were washed with PBS, blocked with 3% BSA in PBS containing 0.5% Triton X-100 for 1 h, and then probed with the primary antibodies: 4G8 (1:200, SIG-39220, BioLegend), MAP-2 (1:200, 4542, Cell Signaling, USA), Iba-1 (1:200, 091-19741, Wako) at 4 °C for 24 h. After washed in PBS, brain slices and cells were incubated with secondary antibodies at 37 °C for 2 h. The secondary antibody used for 4G8 is goat anti-mouse Alexa Fluor 488 (115-545-003, 1:300, Jackson ImmunoResearch, USA), for MAP-2 and Iba-1 is goat anti-rabbit Alexa Fluor 594 (111-515-047, 1:300, Jackson ImmunoResearch, USA). The nuclei were stained with Hoechst at concentration of 10 μg/ml. Fluorescence images were photographed by two-photon laser-scanning confocal microscope (LSM 780, Carl Zeiss, Jena, Germany).
Thioflavin-S staining
Thioflavin-S (Cat #T1892, Sigma-Aldrich, USA) staining was performed as followed: free-floating brain sections were incubated with 0.3% Thioflavin-S (dissolved in 50% ethanol) at room temperature for 15 min, then were decolorized in 50% ethanol for 3 × 5 min, washed in PBS and finally mounted with a buffer containing 50% PBS and 50% glycerol. Images were taken by a virtual slide Microscope (SV120, Olympus).
Golgi staining
The left hemispheres were dissected and immersed in the Golgi-Cox solution (5% potassium dichromate, 5% mercuric chloride and 5% potassium chromate) for 30 days. Then, the brains were transferred to a 30% sucrose solution and stored in the dark at 4 °C. Coronal mouse brains sections (100 μm) were sliced using Vibratome (VT1000S, Leica) and transferred onto 1% gelatin-coated slides. The slices were then treated with ammonium hydroxide for 10 minutes, followed by incubation in an increasing grade of ethanol (50%, 75%, 95% and 100%), then in xylene for 15 minutes, and finally mounted in permount TM mounting medium. Stained sections were imaged using a 100x oil immersion objective of microscope (Nikon, 90i, Tokyo, Japan).
Enzyme-linked immunosorbent assay
Left hippocampus and cortex were isolated on ice and homogenized with PBS containing PMSF and protease inhibitor cocktail (Yeasen, China), and then centrifuged for 15 min at 4 °C, 12,000 rpm. The supernatants were collected for the detection of PBS-soluble fraction Aβ and pro-inflammatory cytokine IL-6, and the pellets were dissolved with 70% formic acid for 15 min for the detection of insoluble Aβ. IL-6, Aβ40 and Aβ42 were measured using ELISA kits from Elabscience (Cat# E-EL-M0044c, E-EL-H0542c, and E-EL-H0543c), respectively. All procedures followed the manufacturer’s instructions.
Western blotting
Right hippocampus and cortex were isolated and homogenized in 10 volumes (ml/g wet tissue) RIPA lysis buffer (Beyotime, China) containing PMSF and protease inhibitor cocktail (Yeasen, China), and then centrifuged for 15 min at 4 °C, 12,000 rpm. The supernatants were collected and protein concentration was determined by BCA protein assay kit. Protein samples were loaded and separated by sodium dodecyl sulfate-polyacrylamide (SDS-PAGE) gels electrophoresis and transferred to nitrocellulose blotting membranes (GE Healthcare Life science, Germany). The membranes were blocked with 5% BSA, incubated with primary and IRDye-conjugated secondary antibodies in turn. Primary antibodies are listed in Table S1. All Western blotting signals were scanned using the Odyssey Infrared Imaging System (Li-cor Biosciences, Lincoln, NE, USA), and the protein bands were quantified and analyzes using Image J software.
Assay of Aβ aggregation
Human Aβ42 peptides was purchased from China Peptides (Shanghai, China). Thioflavin T (ThT, Cat #T3516, Sigma-Aldrich, USA) fluorescence assay was performed as follows: Aβ42 monomer solutions (dissolved in 0.02% ammonia solution at 25 μM) were incubated with 10 μg/ml of H. pylori OMVs and E. coli OMVs in TBS at 37 °C for 8 h. Besides, Aβ42 monomer solutions (25 μM) were incubated with 0.5, 1 or 5 μg/ml of H. pylori OMVs to examine dose-dependent effect on Aβ aggregation. To examine the effect of LPC 18:0 on Aβ aggregation, Aβ42 monomer solutions (25 μM) were incubated with 10, 20 or 50 μM LPC 18:0 in TBS at 37 °C for 8 h. The samples were incubated in a 96-well opaque microtiter plate and monitored by a spectrometer (Synergy H1; BioTek). The optimum fluorescence intensities of amyloid fibrils were monitored at an excitation wavelength of 446 nm and an emission wavelength of 490 nm, with the reaction mixtures containing 5 μM ThT solution. Data were plotted and analyzed in GraphPad Prism 7.0.
Transmission electron microscopy
Ten microliters isolated OMVs or sample solution from ThT assay were placed on a carbon-coated copper grid (Beijing Zhongjingkeyi Technology Co., Ltd, China) for 1 min. The grids were blotted, washed with droplets of μLtrapure water, and negatively stained for 1 min by adding an equal volume of 2% (w/v) uranyl acetate. Images were captured using Hitachi TEM system (Japan) operating at 80.0 kV.
Primary neuron culture and treatments
Primary neurons were prepared from the isolated cerebral cortices of Sprague Dawley rat brains on embryonic day 18. To examine the effect of OMVs and LPC on Aβ-induced neurotoxicity, Aβ42 was pre-incubated alone or with OMVs and LPC at 37 °C for 8 h in neurobasal medium. The incubation mixtures were subsequently applied to the primary neurons and incubated for 24 h. The final concentration of Aβ42 was 1 μM, OMVs was 1 μg/ml, and LPC 18:0 was 50 μM, neurons treated with PBS were used as control in all above experiments. In neurons treated with Aβ42-FITC, the concentration of FITC was 0.58 μM. For exploring the role of Ca2+ in H. pylori enhanced Aβ neurotoxicity, pre-incubation mixtures of Aβ42 and H. pylori OMVs were administered to primary neurons in the presence or absence of extracellular calcium for 24 h at 37 °C.
LDH cytotoxicity assay
The pre-incubated mixtures of Aβ42 and OMVs (or LPC 18:0) were applied to the primary neurons that had been plated on 6-well plates and incubated for 24 h. The cytotoxicity was determined using LDH cytotoxicity assay kit (C20300, Thermo Fisher).
Elimination of proteins, RNAs, DNAs, or lipids from OMVs
OMVs were resuspended in PBS for the following processing: OMVs underwent five freeze-thaw cycles (−80°C ~ 37°C) first to release the components in the vesicles completely. (1) To remove proteins, OMVs components were treated with proteinase (Sigma, 0.5 mg/mL, 58°C) for 2 h to degrade proteins, followed by 20 min boiling to inactivated proteinase. (2) To remove RNAs, OMVs components were treated with RNase A (Takara, 10 μg/ml, 37°C) for 1 h, followed by 1 h incubation with RNase A inhibitor (Takara, 2000 units/mL, 37°C) to inactivate RNase A. (3) To remove DNAs, OMVs components were treated with DNase (Promega, 10 units/mL, 37 °C) for 0.5 h, followed by 0.5 h incubation with stop solution to inactivate DNase. (4) To remove lipids from OMVs components, fumed silica (Sigma, S5130, 20 mg/mL) was added, followed by mixing overnight, centrifuging for 15 min at 4 °C, 12,000 rpm, and sterile filtration to harvest a medium free of lipids.
Lipidomic analysis
(1) Sample preparation: OMVs suspension was added with 500 μL mixture (include methanol, MTBE and internal standard mixture). After whirled for 15 min, the mixture was centrifuged at 12,000 rpm for 10 min at 4°C. Supernatant was concentrated and the power was dissolved with 200 μL reconstituted solution, then stored in −80 °C. (2) UPLC-MS/MS analysis was carried out according to previous studies described82,83. Briefly, chromatographic separation was achieved on an ExionLC AD UPLC system (Sciex) with the Thermo Accucore™C30 column (2.6 μm, 2.1 mm × 100 mm i.d.). Gradient program was t = 0 min: A/B (80:20, V/V); t = 2.0 min: A/B (70:30, V/V); t = 4 min: A/B (40:60, V/V); t = 9 min: A/B (15:85, V/V), t = 14 min: A/B (10:90, V/V); t = 15.5 min: A/B (5:95, V/V); t = 17.3 min: A/B (5:95, V/V); t = 17.5 min: A/B (80:20, V/V); t = 20 min: A/B (80:20, V/V). Acquisition of MS data was undertaken on a QTRAP® 6500 + LC-MS/MS system (Sciex) in MRM mode with the following parameters: positive ion spray voltage, 5500 V; negative ions pray voltage, −4500 V; source temperature, 500°C; ion source gas 1, 45 psi; ion source gas 2, 55 psi; curtain gas, 35 psi. (3) Qualitative and Quantitative analysis: The MWDB (metware database) was constructed based on the standard materials to qualitatively analyze the data detected by mass spectrometry. The multiple reaction monitoring (MRM) mode of triple quadrupole mass spectrometry was applied for the quantification of analytes.
Intracellular calcium imaging
Neurons grown on PDL-coated glass coverslips were incubated with Fura-2 AM (3 μM, 108964-32-5, Dojindo, Japan) for 30 min at 37°C. The calcium imaging experiments were carried out using the FLUOVIEW V.5.0 Software. The excitation wavelengths were set at 340 nm and 380 nm, and the emission wavelengths at 510 nm. Fluorescent signal from regions of interest (ROI) in different neurons was collected at 1- to 2-second intervals during a continuous 30-minute period, using an Olympus inverted confocal microscope (IX71, Japan) associated with FLUOVIEW V.5.0 Software.
Statistics and reproducibility
Student’s t test and one-way and two-way analysis of variance (ANOVA) statistical analyses were performed using GraphPad Prism 8.0. Analysis of ANOVA with post hoc test was used when comparing more than two groups, whereas unpaired t test was used when comparing only two groups. For all quantifications, the data are expressed as the mean ± SEM. Significance was concluded when p < 0.05, indicated by *p < 0.05, **p < 0.01, ***p < 0.001, and ****p < 0.0001.
Reporting summary
Further information on research design is available in the Nature Portfolio Reporting Summary linked to this article.
Supplementary information
Description of Additional Supplementary Files
Acknowledgements
This work was supported by the National Natural Science Foundation of China (Grant number 82171426, 32300792); the Basic research program founded by Wuhan Science and Technology Bureau (grant no. 2023020201010196); the Science, Technology and Innovation Commission of Shenzhen Municipality (grant no. JCYJ20220530160805012).
Author contributions
J.Z. and R.L. initiated and designed the experiments and revised the manuscript. D.L.M. performed the experiments, analyzed the data, and wrote the manuscript. Y.W.L contributed a lot in brain microinjections and in vitro experiments. L.Z. and Z.D.X helped with animal experiments. W.T.H., H.W., and C.P.G. assisted with cell experiments. X.P.J. and H.Z. assessed with bacteria culture. R.X., L.P.Z., and S.Q.L. assisted with the intracellular calcium imaging experiment, and Y.C. and X.C.W. gave constructive advice during experiments.
Peer review
Peer review information
Communications Biology thanks the anonymous reviewers for their contribution to the peer review of this work. Primary Handling Editors: Ibrahim Javed and Benjamin Bessieres. [A peer review file is available.]
Data availability
All data generated or analyzed during this study are included in this published article and its supplementary information files. All data are available from the corresponding authors upon reasonable request.
Competing interests
The authors declare no competing interests.
Footnotes
Publisher’s note Springer Nature remains neutral with regard to jurisdictional claims in published maps and institutional affiliations.
These authors contributed equally: Dongli Meng, Yiwen Lai.
Contributor Information
Rong Liu, Email: rong.liu@hust.edu.cn.
Ji Zeng, Email: whzjmicro@163.com.
Supplementary information
The online version contains supplementary material available at 10.1038/s42003-024-07125-1.
References
- 1.Mattson, M. P. Pathways towards and away from Alzheimer’s disease. Nature430, 631–639 (2004). [DOI] [PMC free article] [PubMed] [Google Scholar]
- 2.Qian, X., Hamad, B. & Dias-Lalcaca, G. The Alzheimer disease market. Nat. Rev. Drug Discov.14, 675–676 (2015). [DOI] [PubMed] [Google Scholar]
- 3.Bloom, G. S. Amyloid-beta and tau: the trigger and bullet in Alzheimer disease pathogenesis. JAMA Neurol.71, 505–508 (2014). [DOI] [PubMed] [Google Scholar]
- 4.Korczyn, A. D. The amyloid cascade hypothesis. Alzheimers Dement.4, 176–178 (2008). [DOI] [PubMed] [Google Scholar]
- 5.Ross, C. A. & Poirier, M. A. Protein aggregation and neurodegenerative disease. Nat. Med. 10, S10–S17 (2004). [DOI] [PubMed] [Google Scholar]
- 6.Hardy, J. & Selkoe, D. J. The amyloid hypothesis of Alzheimer’s disease: progress and problems on the road to therapeutics. Science297, 353–356 (2002). [DOI] [PubMed] [Google Scholar]
- 7.Abbott, A. Are infections seeding some cases of Alzheimer’s disease? Nature587, 22–25 (2020). [DOI] [PubMed] [Google Scholar]
- 8.Itzhaki, R. F., Golde, T. E., Heneka, M. T. & Readhead, B. Do infections have a role in the pathogenesis of Alzheimer disease? Nat. Rev. Neurol.16, 193–197 (2020). [DOI] [PubMed] [Google Scholar]
- 9.Panza, F., Lozupone, M., Solfrizzi, V., Watling, M. & Imbimbo, B. P. Time to test antibacterial therapy in Alzheimer’s disease. Brain142, 2905–2929 (2019). [DOI] [PubMed] [Google Scholar]
- 10.Ashraf, G. M. et al. The possibility of an infectious etiology of Alzheimer disease. Mol. Neurobiol.56, 4479–4491 (2019). [DOI] [PubMed] [Google Scholar]
- 11.Fulop, T., Itzhaki, R. F., Balin, B. J., Miklossy, J. & Barron, A. E. Role of microbes in the development of Alzheimer’s disease: state of the art - an international symposium presented at the 2017 IAGG Congress in San Francisco. Front Genet. 9, 362 (2018). [DOI] [PMC free article] [PubMed] [Google Scholar]
- 12.Honjo, K., van Reekum, R. & Verhoeff, N. P. Alzheimer’s disease and infection: do infectious agents contribute to progression of Alzheimer’s disease? Alzheimers Dement.5, 348–360 (2009). [DOI] [PubMed] [Google Scholar]
- 13.Hooi, J. K. Y. et al. Global prevalence of helicobacter pylori infection: systematic review and meta-analysis. Gastroenterology153, 420–429 (2017). [DOI] [PubMed] [Google Scholar]
- 14.Doulberis M. et al. Review: impact of Helicobacter pylori on Alzheimer’s disease: what do we know so far? Helicobacter23, e12454 (2018). [DOI] [PubMed]
- 15.Franceschi, F. et al. Microbes and Alzheimer’ disease: lessons from H. pylori and GUT microbiota. Eur. Rev. Med. Pharm. Sci.23, 426–430 (2019). [DOI] [PubMed] [Google Scholar]
- 16.Kountouras, J. et al. Impact of Helicobacter pylori and/or Helicobacter pylori-related metabolic syndrome on incidence of all-cause and Alzheimer’s dementia. Alzheimers Dement.15, 723–725 (2019). [DOI] [PubMed] [Google Scholar]
- 17.Beydoun, M. A., Beydoun, H. A., Elbejjani, M., Dore, G. A. & Zonderman, A. B. Helicobacter pylori seropositivity and its association with incident all-cause and Alzheimer’s disease dementia in large national surveys. Alzheimers Dement.14, 1148–1158 (2018). [DOI] [PMC free article] [PubMed] [Google Scholar]
- 18.Kountouras, J. et al. Relationship between Helicobacter pylori infection and Alzheimer disease. Neurology66, 938–940 (2006). [DOI] [PubMed] [Google Scholar]
- 19.Kountouras, J. et al. Eradication of Helicobacter pylori may be beneficial in the management of Alzheimer’s disease. J. Neurol.256, 758–767 (2009). [DOI] [PubMed] [Google Scholar]
- 20.Kountouras, J. et al. Helicobacter pylori-related ApoE 4 polymorphism may be associated with dysphagic symptoms in older adults. Dis. Esophagus29, 842 (2016). [DOI] [PubMed] [Google Scholar]
- 21.Contaldi, F. et al. The hypothesis that Helicobacter pylori predisposes to Alzheimer’s disease is biologically plausible. Sci. Rep.7, 7817 (2017). [DOI] [PMC free article] [PubMed] [Google Scholar]
- 22.Wang, X. L. et al. Helicobacter pylori filtrate impairs spatial learning and memory in rats and increases beta-amyloid by enhancing expression of presenilin-2. Front. Aging Neurosci.6, 66 (2014). [DOI] [PMC free article] [PubMed] [Google Scholar]
- 23.Wang, X. L. et al. Helicobacter pylori filtrate induces Alzheimer-like tau hyperphosphorylation by activating glycogen synthase kinase-3beta. J. Alzheimers Dis.43, 153–165 (2015). [DOI] [PubMed] [Google Scholar]
- 24.Toyofuku, M., Nomura, N. & Eberl, L. Types and origins of bacterial membrane vesicles. Nat. Rev. Microbiol.17, 13–24 (2019). [DOI] [PubMed] [Google Scholar]
- 25.Schwechheimer, C. & Kuehn, M. J. Outer-membrane vesicles from Gram-negative bacteria: biogenesis and functions. Nat. Rev. Microbiol.13, 605–619 (2015). [DOI] [PMC free article] [PubMed] [Google Scholar]
- 26.Roier, S. et al. A novel mechanism for the biogenesis of outer membrane vesicles in Gram-negative bacteria. Nat. Commun.7, 10515 (2016). [DOI] [PMC free article] [PubMed] [Google Scholar]
- 27.Kulkarni, H. M. & Jagannadham, M. V. Biogenesis and multifaceted roles of outer membrane vesicles from Gram-negative bacteria. Microbiology160, 2109–2121 (2014). [DOI] [PubMed] [Google Scholar]
- 28.Sartorio, M. G., Pardue, E. J., Feldman, M. F. & Haurat, M. F. Bacterial outer membrane vesicles: from discovery to applications. Annu. Rev. Microbiol.75, 609–630 (2021). [DOI] [PMC free article] [PubMed]
- 29.Park, A. M. & Tsunoda, I. Helicobacter pylori infection in the stomach induces neuroinflammation: the potential roles of bacterial outer membrane vesicles in an animal model of Alzheimer’s disease. Inflamm. Regen.42, 39 (2022). [DOI] [PMC free article] [PubMed] [Google Scholar]
- 30.Wei, S. et al. Outer membrane vesicles enhance tau phosphorylation and contribute to cognitive impairment. J. Cell Physiol.235, 4843–4855 (2020). [DOI] [PubMed] [Google Scholar]
- 31.Yoshida K. et al. Porphyromonas gingivalis outer membrane vesicles in cerebral ventricles activate microglia in mice. Oral Dis. 29, 3688–3697 (2022). [DOI] [PubMed]
- 32.Gong, T. et al. Outer membrane vesicles of Porphyromonas gingivalis trigger NLRP3 inflammasome and induce neuroinflammation, tau phosphorylation, and memory dysfunction in mice. Front. Cell Infect. Microbiol.12, 925435 (2022). [DOI] [PMC free article] [PubMed] [Google Scholar]
- 33.Ha, J. Y., Choi, S. Y., Lee, J. H., Hong, S. H. & Lee, H. J. Delivery of periodontopathogenic extracellular vesicles to brain monocytes and microglial IL-6 promotion by RNA cargo. Front. Mol. Biosci.7, 596366 (2020). [DOI] [PMC free article] [PubMed] [Google Scholar]
- 34.Bittel, M. et al. Visualizing transfer of microbial biomolecules by outer membrane vesicles in microbe-host-communication in vivo. J. Extracell. Vesicles10, e12159 (2021). [DOI] [PMC free article] [PubMed] [Google Scholar]
- 35.Xie, J. et al. Helicobacter pylori-derived outer membrane vesicles contribute to Alzheimer’s disease pathogenesis via C3-C3aR signalling. J. Extracell. Vesicles12, e12306 (2023). [DOI] [PMC free article] [PubMed] [Google Scholar]
- 36.Palacios, E. et al. Helicobacter pylori outer membrane vesicles induce astrocyte reactivity through nuclear factor-kappaappa B activation and cause neuronal damage in vivo in a murine model. J. Neuroinflamm.20, 66 (2023). [DOI] [PMC free article] [PubMed] [Google Scholar]
- 37.Suzuki, T. & Nakaya, T. Regulation of amyloid beta-protein precursor by phosphorylation and protein interactions. J. Biol. Chem.283, 29633–29637 (2008). [DOI] [PMC free article] [PubMed] [Google Scholar]
- 38.Jucker, M. & Walker, L. C. Alzheimer’s disease: From immunotherapy to immunoprevention. Cell186, 4260–4270 (2023). [DOI] [PMC free article] [PubMed] [Google Scholar]
- 39.Biancalana, M. & Koide, S. Molecular mechanism of Thioflavin-T binding to amyloid fibrils. Biochim. Biophys. Acta1804, 1405–1412 (2010). [DOI] [PMC free article] [PubMed] [Google Scholar]
- 40.Williams, T. L., Day, I. J. & Serpell, L. C. The effect of Alzheimer’s Abeta aggregation state on the permeation of biomimetic lipid vesicles. Langmuir26, 17260–17268 (2010). [DOI] [PubMed] [Google Scholar]
- 41.Linse, S. et al. Nucleation of protein fibrillation by nanoparticles. Proc. Natl Acad. Sci. USA104, 8691–8696 (2007). [DOI] [PMC free article] [PubMed] [Google Scholar]
- 42.Mahmoudi, M., Kalhor, H. R., Laurent, S. & Lynch, I. Protein fibrillation and nanoparticle interactions: opportunities and challenges. Nanoscale5, 2570–2588 (2013). [DOI] [PubMed] [Google Scholar]
- 43.Buell, A. K. The nucleation of protein aggregates - from crystals to amyloid fibrils. Int Rev. Cell Mol. Biol.329, 187–226 (2017). [DOI] [PubMed] [Google Scholar]
- 44.Brovkovych, V., Aldrich, A., Li, N., Atilla-Gokcumen, G. E. & Frasor, J. Removal of serum lipids and lipid-derived metabolites to investigate breast cancer cell biology. Proteomics19, e1800370 (2019). [DOI] [PMC free article] [PubMed] [Google Scholar]
- 45.Ferraz, T. P., Fiuza, M. C., Dos Santos, M. L., Pontes De Carvalho, L. & Soares, N. M. Comparison of six methods for the extraction of lipids from serum in terms of effectiveness and protein preservation. J. Biochem. Biophys. Methods58, 187–193 (2004). [DOI] [PubMed] [Google Scholar]
- 46.Spires-Jones, T. L. & Hyman, B. T. The intersection of amyloid beta and tau at synapses in Alzheimer’s disease. Neuron82, 756–771 (2014). [DOI] [PMC free article] [PubMed] [Google Scholar]
- 47.Zou, J. et al. A differential role of macrophage TRPM2 channels in Ca(2)(+) signaling and cell death in early responses to H(2)O(2). Am. J. Physiol. Cell Physiol.305, C61–C69 (2013). [DOI] [PubMed] [Google Scholar]
- 48.Montagne, A. et al. Blood-brain barrier breakdown in the aging human hippocampus. Neuron85, 296–302 (2015). [DOI] [PMC free article] [PubMed] [Google Scholar]
- 49.Bielaszewska, M. et al. Host cell interactions of outer membrane vesicle-associated virulence factors of enterohemorrhagic Escherichia coli O157: Intracellular delivery, trafficking and mechanisms of cell injury. PLoS Pathog.13, e1006159 (2017). [DOI] [PMC free article] [PubMed] [Google Scholar]
- 50.Bomberger, J. M. et al. Long-distance delivery of bacterial virulence factors by Pseudomonas aeruginosa outer membrane vesicles. PLoS Pathog.5, e1000382 (2009). [DOI] [PMC free article] [PubMed] [Google Scholar]
- 51.Veith, P. D. et al. Porphyromonas gingivalis outer membrane vesicles exclusively contain outer membrane and periplasmic proteins and carry a cargo enriched with virulence factors. J. Proteome Res.13, 2420–2432 (2014). [DOI] [PubMed] [Google Scholar]
- 52.Minkeviciene, R. et al. Age-related decrease in stimulated glutamate release and vesicular glutamate transporters in APP/PS1 transgenic and wild-type mice. J. Neurochem.105, 584–594 (2008). [DOI] [PubMed] [Google Scholar]
- 53.Koffie, R. M. et al. Apolipoprotein E4 effects in Alzheimer’s disease are mediated by synaptotoxic oligomeric amyloid-beta. Brain135, 2155–2168 (2012). [DOI] [PMC free article] [PubMed] [Google Scholar]
- 54.Dinamarca, M. C., Rios, J. A. & Inestrosa, N. C. Postsynaptic receptors for amyloid-beta oligomers as mediators of neuronal damage in Alzheimer’s disease. Front Physiol.3, 464 (2012). [DOI] [PMC free article] [PubMed] [Google Scholar]
- 55.Ittner, L. M. & Gotz, J. Amyloid-beta and tau–a toxic pas de deux in Alzheimer’s disease. Nat. Rev. Neurosci.12, 65–72 (2011). [DOI] [PubMed] [Google Scholar]
- 56.Jarosz-Griffiths, H. H., Noble, E., Rushworth, J. V. & Hooper, N. M. Amyloid-beta receptors: the good, the bad, and the prion protein. J. Biol. Chem.291, 3174–3183 (2016). [DOI] [PMC free article] [PubMed] [Google Scholar]
- 57.Hong, S. et al. Complement and microglia mediate early synapse loss in Alzheimer mouse models. Science352, 712–716 (2016). [DOI] [PMC free article] [PubMed] [Google Scholar]
- 58.Frisardi, V., Panza, F., Seripa, D., Farooqui, T. & Farooqui, A. A. Glycerophospholipids and glycerophospholipid-derived lipid mediators: a complex meshwork in Alzheimer’s disease pathology. Prog. Lipid Res.50, 313–330 (2011). [DOI] [PubMed] [Google Scholar]
- 59.Sun, G. Y. et al. Integrating cytosolic phospholipase A(2) with oxidative/nitrosative signaling pathways in neurons: a novel therapeutic strategy for AD. Mol. Neurobiol.46, 85–95 (2012). [DOI] [PMC free article] [PubMed] [Google Scholar]
- 60.Wender, M., Adamczewska-Goncerzewicz, Z., Szczech, J. & Godlewski, A. Myelin lipids in aging human brain. Neurochem. Pathol.8, 121–130 (1988). [DOI] [PubMed] [Google Scholar]
- 61.Schilling, T., Lehmann, F., Ruckert, B. & Eder, C. Physiological mechanisms of lysophosphatidylcholine-induced de-ramification of murine microglia. J. Physiol.557, 105–120 (2004). [DOI] [PMC free article] [PubMed] [Google Scholar]
- 62.Takenouchi, T., Sato, M. & Kitani, H. Lysophosphatidylcholine potentiates Ca2+ influx, pore formation and p44/42 MAP kinase phosphorylation mediated by P2X7 receptor activation in mouse microglial cells. J. Neurochem.102, 1518–1532 (2007). [DOI] [PubMed] [Google Scholar]
- 63.Sundaram, J. R. et al. Cdk5/p25-induced cytosolic PLA2-mediated lysophosphatidylcholine production regulates neuroinflammation and triggers neurodegeneration. J. Neurosci.32, 1020–1034 (2012). [DOI] [PMC free article] [PubMed] [Google Scholar]
- 64.Sheikh, A. M. & Nagai, A. Lysophosphatidylcholine modulates fibril formation of amyloid beta peptide. FEBS J.278, 634–642 (2011). [DOI] [PubMed] [Google Scholar]
- 65.Sheikh, A. M., Michikawa, M., Kim, S. U. & Nagai, A. Lysophosphatidylcholine increases the neurotoxicity of Alzheimer’s amyloid beta1-42 peptide: role of oligomer formation. Neuroscience292, 159–169 (2015). [DOI] [PubMed] [Google Scholar]
- 66.Qin, Z. X., Zhu, H. Y. & Hu, Y. H. Effects of lysophosphatidylcholine on beta-amyloid-induced neuronal apoptosis. Acta Pharm. Sin.30, 388–395 (2009). [DOI] [PMC free article] [PubMed] [Google Scholar]
- 67.Esler, W. P. et al. Alzheimer’s disease amyloid propagation by a template-dependent dock-lock mechanism. Biochemistry39, 6288–6295 (2000). [DOI] [PubMed] [Google Scholar]
- 68.Karran, E., Mercken, M. & De Strooper, B. The amyloid cascade hypothesis for Alzheimer’s disease: an appraisal for the development of therapeutics. Nat. Rev. Drug Discov.10, 698–712 (2011). [DOI] [PubMed] [Google Scholar]
- 69.Yan, P. et al. Characterizing the appearance and growth of amyloid plaques in APP/PS1 mice. J. Neurosci.29, 10706–10714 (2009). [DOI] [PMC free article] [PubMed] [Google Scholar]
- 70.Hefendehl, J. K. et al. Long-term in vivo imaging of beta-amyloid plaque appearance and growth in a mouse model of cerebral beta-amyloidosis. J. Neurosci.31, 624–629 (2011). [DOI] [PMC free article] [PubMed] [Google Scholar]
- 71.Habchi, J. et al. Cholesterol catalyses Abeta42 aggregation through a heterogeneous nucleation pathway in the presence of lipid membranes. Nat. Chem.10, 673–683 (2018). [DOI] [PubMed] [Google Scholar]
- 72.Yanagisawa, K. GM1 ganglioside and the seeding of amyloid in Alzheimer’s disease: endogenous seed for Alzheimer amyloid. Neuroscientist11, 250–260 (2005). [DOI] [PubMed] [Google Scholar]
- 73.Alarcon, J. M. et al. Ion channel formation by Alzheimer’s disease amyloid beta-peptide (Abeta40) in unilamellar liposomes is determined by anionic phospholipids. Peptides27, 95–104 (2006). [DOI] [PubMed] [Google Scholar]
- 74.Zhao, H., Tuominen, E. K. & Kinnunen, P. K. Formation of amyloid fibers triggered by phosphatidylserine-containing membranes. Biochemistry43, 10302–10307 (2004). [DOI] [PubMed] [Google Scholar]
- 75.Lee, G., Pollard, H. B. & Arispe, N. Annexin 5 and apolipoprotein E2 protect against Alzheimer’s amyloid-beta-peptide cytotoxicity by competitive inhibition at a common phosphatidylserine interaction site. Peptides23, 1249–1263 (2002). [DOI] [PubMed] [Google Scholar]
- 76.Swasthi, H. M., Basalla, J. L., Dudley, C. E., Vecchiarelli, A. G. & Chapman, M. R. Cell surface-localized CsgF condensate is a gatekeeper in bacterial curli subunit secretion. Nat. Commun.14, 2392 (2023). [DOI] [PMC free article] [PubMed] [Google Scholar]
- 77.Ali, S. A. et al. Alzheimer’s progenitor amyloid-beta targets and dissolves microbial amyloids and impairs biofilm function. Adv. Sci. (Weinh.)10, e2301423 (2023). [DOI] [PMC free article] [PubMed] [Google Scholar]
- 78.Bhoite, S. S., Han, Y., Ruotolo, B. T. & Chapman, M. R. Mechanistic insights into accelerated alpha-synuclein aggregation mediated by human microbiome-associated functional amyloids. J. Biol. Chem.298, 102088 (2022). [DOI] [PMC free article] [PubMed] [Google Scholar]
- 79.Williams, T. L. & Serpell, L. C. Membrane and surface interactions of Alzheimer’s Abeta peptide–insights into the mechanism of cytotoxicity. FEBS J.278, 3905–3917 (2011). [DOI] [PubMed] [Google Scholar]
- 80.Jung, A. L. et al. Legionella pneumophila outer membrane vesicles: isolation and analysis of their pro-inflammatory potential on macrophages. J. Vis. Exp.120, 55146 (2017). [DOI] [PMC free article] [PubMed]
- 81.Yang, Y. et al. High dose zinc supplementation induces hippocampal zinc deficiency and memory impairment with inhibition of BDNF signaling. PLoS One8, e55384 (2013). [DOI] [PMC free article] [PubMed] [Google Scholar]
- 82.Liu, J. et al. Plasma quantitative lipid profiles: identification of CarnitineC18:1-OH, CarnitineC18:2-OH and FFA (20:1) as novel biomarkers for pre-warning and prognosis in acute myocardial infarction. Front. Cardiovasc. Med.9, 848840 (2022). [DOI] [PMC free article] [PubMed] [Google Scholar]
- 83.Guo, S. et al. Comparative metabolic profiling of wild Cordyceps species and their substituents by liquid chromatography-tandem mass spectrometry. Front. Pharm.13, 1036589 (2022). [DOI] [PMC free article] [PubMed] [Google Scholar]
Associated Data
This section collects any data citations, data availability statements, or supplementary materials included in this article.
Supplementary Materials
Description of Additional Supplementary Files
Data Availability Statement
All data generated or analyzed during this study are included in this published article and its supplementary information files. All data are available from the corresponding authors upon reasonable request.






