Abstract
Background
The use of mesenchymal stem cells (MSCs) is recognized as a promising strategy for the treatment of androgenetic alopecia (AGA). However, the underlying mechanism remains to be explored. Here, we evaluated the therapeutic effects and potential mechanisms of the use of human umbilical cord mesenchymal stem cells (hUCMSCs) in dihydrotestosterone (DHT)-induced AGA models in vivo and in vitro.
Methods
Intradermal transplantation of hUCMSCs was performed in AGA model mice and therapeutic effects were evaluated using histological and immunofluorescence staining. Transwell assays were used for co-culture of hUCMSCs and dermal papilla cells (DPCs), and communication was assessed using RT-qPCR, immunofluorescence, and apoptosis analysis. Interactions between DPCs and hair follicle stem cells (HFSCs) were investigated using RT-qPCR, EdU assays, and cell cycle analysis.
Results
Treatment of AGA mice with hUCMSCs promoted hair growth, HFs density, skin thickness, and anagen phase activation, while inhibiting DPCs apoptosis, and promoting HFSCs proliferation. In vitro, hUCMSCs activated Wnt/β-catenin signaling in DPCs via Wntless (Wls), while stimulating growth factor secretion and HFSCs proliferation. Blocking β-catenin degradation with MSAB increased DPCs apoptosis, reduced growth factor secretion, and retarded HFSCs proliferation.
Conclusion
hUCMSCs promoted hair regeneration in AGA model mice. This was found to be dependent on reducing DPCs apoptosis, thereby relieving the inhibitory effects of DPCs on the growth of HFSCs. The activation of the Wnt/β-catenin signaling pathway was shown to play a crucial role in the promotion of hair growth by hUCMSCs in AGA mice.
Supplementary Information
The online version contains supplementary material available at 10.1186/s13287-024-04051-1.
Keywords: Human umbilical cord derived mesenchymal stem cells, Androgenetic alopecia, Wnt/β-catenin, Dermal papilla cells, Hair follicle growth
Introduction
Androgenetic alopecia (AGA) is a common form of progressive hair loss that can adversely affect the patient's self-esteem and quality of life [1]. A study found that 80% of Caucasian men and 40% of women suffer from androgenetic alopecia [2]. In China, the prevalence of AGA is 21.3% in men and 6.0% in women [3]. Currently, the main drugs approved by the US Food and Drug Administration (FDA) for AGA are finasteride and minoxidil [4], but both require long-term use and are associated with varying degrees of adverse effects, such as contact dermatitis, low libido, and ejaculatory disorders due to androgen deficiency [5, 6]. Thus, there is an urgent need to develop new therapeutic strategies for the safe and effective treatment of AGA.
Hair follicles (HFs) are microscopic organ structures in the skin that pass through the three physiological cycles of anagen, catagen, and telogen [7]. A variety of intrinsic and extrinsic factors can disrupt the normal cycle of the hair follicle, resulting in thinning or hair loss. However, over 90% of patients have hair loss caused by elevated androgen levels, known as AGA. Localized elevation of androgen levels disrupts the normal cyclic changes in the HF, causing prolongation of the catagen phase or failure to transition from the telogen phase to the anagen phase, resulting in the patient experiencing thinning or complete loss of hair in the parietal and temporal regions. Studies have shown that dermal papilla cells (DPCs) are central to hair growth, regulating the proliferation and differentiation processes of hair follicle stem cells (HFSCs) through paracrine action and thus influencing the cyclic growth of hair [8, 9]. Studies have shown that the orderly activation or inhibition of signaling such as the Wnt/β-catenin, Notch, SHH, TGF-β, and BMP is critical for HFs cycling [10–12]. Wnt/β-catenin signaling is vital for hair follicle development and growth development and later life [13]. β-catenin deficiency reduces the expression of target genes, decreases cell proliferation, shortening the anagen phase, and leads to hair thinning [12]. A therapeutic approach based on the Wnt/β-catenin signaling may thus be an effective intervention for hair loss.
DPCs are key to regulating these multiple signaling pathways. DPCs can promote HFSCs proliferation and differentiation and hair growth through the secretion of fibroblast growth factor (b-FGF), platelet-derived growth factor (PDGF), vascular endothelial growth factor (VEGF), epidermal growth factor (EGF), transforming growth factor-β (TGF-β), and insulin-like growth factor-1 (IGF-1)[14]. However, elevated levels of dihydrotestosterone (DHT) can alter DPCs secretion patterns and thus disrupt the microenvironment required for HF growth. Therefore, the restoration or amelioration of DPCs function to improve the HF growth microenvironment and signaling is an effective strategy for the treatment of AGA. Currently, various therapeutic approaches have been devised based on this treatment strategy, including treatment with a combination of Minoxidil and Spironolactone, as well as innovative approaches such as the use of platelet-rich plasma (PRP), stromal vascular fraction (SVF), and conditioned media, and stem cell therapies, as well as the use of mesenchymal stem cells (MSCs) due to their powerful paracrine properties and excellent immunomodulatory effects [15, 16].
MSCs are pluripotent cells with self-renewal capabilities and are widely used in cell-based therapies [17–19]. Human umbilical cord mesenchymal stem cells (hUCMSCs), derived from Wharton's jelly of the newborn umbilical cord, are an ideal source of MSCs. Several studies have shown that hUCMSCs cultured in osteogenic medium produce CK19-positive cells which form spherical structures similar to hair-like structures [20]. Furthermore, it was found that when hUCMSCs were used to promote wound healing, mature hair follicles were observed surrounding the healed wounds [21], indicating that hUCMSCs have the potential to promote hair growth. Although studies have reported that hUCMSCs can promote hair growth, it is not known how hUCMSCs regulate the interaction between DPCs and HFSCs in AGA. Therefore, in this study, we explored the potential therapeutic effects of hUCMSCs on AGA and evaluated their regulation of DPCs and subsequent effects on HFSCs. The results showed that hUCMSCs activated Wnt/β-catenin signaling in DPCs and alleviated the inhibitory effects of DHT-stimulated DPCs secretions on the proliferation of HFSCs. In vivo, treatment with hUCMSCs reduced DPCs apoptosis and promoted hair growth in AGA model mice.
These findings clarify the underlying mechanism of MSC therapy in AGA, contributing to the treatment strategies for AGA, and providing a basis for the clinical application of MSC in AGA.
Materials and methods
Culture and characterization of hUCMSCs
Cryopreserved hUCMSCs were purchased from Jiangsu Cell Tech Medical Research Institute Co., Ltd. The Jiangsu Cell Tech Biotechnology Co. Upon receipt, the hUCMSCs were thawed and transferred to DMEM/F12 medium (Gibco, Waltham, MA, USA) containing 10% FBS (Gibco) and 100 mg/mL penicillin/streptomycin. The flasks were incubated in an incubator at 37°C with 5% CO2. The medium was replaced with fresh medium every 3 days. When the cells reached 80-90% confluence, they were dissociated using TrypLE Express (Gibco) and passaged.
Passage 3 cells were used for the detection of markers and assessment of differentiation. For the detection of markers, cells were labeled with fluorescent tag-conjugated CD44, CD90, CD73, CD105, CD19, CD34, CD45, HLA-DR, or isotype controls (BioLegend, San Diego, CA, USA) using flow cytometry (BD FACS Celesta, Becton Dickinson, Franklin Lakes, NJ, USA) for analysis. Adipogenesis, osteogenesis, and chondrogenic differentiation were assessed in the P3 generation hUCMSCs. Adipogenesis was induced using H-DMEM supplemented with 0.5 mM IMBX, 0.5 μM dexamethasone, 200 μM indomethacin, and 1 μg/mL insulin; chondrogenesis was induced in H-DMEM medium containing 0.1 μM dexamethasone, 10 ng/mL TGF-β1, 50 nM ascorbic acid, and 6.25 μg/mL insulin; and osteogenesis was induced using H-DMEM supplemented with 10 mM β-glycerophosphate, 0.1 μM dexamethasone, and 50 μg/mL ascorbic acid. Oil Red O, Alcian Blue, and Alizarin Red stains were used to stain the differentiated cells, and images were captured using an inverted microscope (OLYMPUS, Tokyo, Japan).
Experimental animals
C57BL/6J mice (male, 4-5 weeks old) were purchased from Hangzhou Ziyuan Experimental Animal Technology Co., Ltd. (Zhejiang, China). All mice were housed in the specific-pathogen-free (SPF) Animal Facility at the Animal Experimental Center of China Pharmaceutical University. The facility was maintained at 24 ℃, with 45-55% humidity, and a 12 h light/12 h dark cycle. The mice had free access to standard chow and drinking water. The work has been reported in line with the ARRIVE guidelines 2.0.
AGA mouse model and hUCMSC treatment
After a week of adaptive breeding under experimental conditions, the mice were randomly divided into 3 groups: Control, DHT and DHT+MSC, with 10 mice in each group, total 30 mice. All experimental procedures were conducted under general anesthesia (isoflurane, 3–5%, 0.5 L/min). Hair-removal cream was used to remove the fur on the dorsal skin surfaces of the mice. One day after fur removal, each mouse received a subcutaneous injection of 0.5 mg/d of DHT, apart from those in the control group by subcutaneous injection. One week after the first injection of DHT, mice in the hUCMSCs treatment group were injected with 1×106 cells at multiple intradermal sites, while mice in the DHT-treated group received an equal amount of saline. After treatment, changes in the fur growth of the mice were observed daily, and the extent of dorsal fur coverage were photographed using a camera on days 0, 10, 14, and 21 following hUCMSCs treatment. At the same time, the deposition of melanin in the skin was observed and scored according to the mouse skin-color scoring scale for mice.
Tissue harvesting, histopathological staining, and image analysis
On the 21st day after MSCs treatment, all mice were euthanized using a carbon dioxide inhalation device with the carbon dioxide fill rate standardized by the experimental animal division of China Pharmaceutical University. The skin tissues were collected, fixed in 4% paraformaldehyde, and embedded in paraffin. A microtome was used to cut 4 μm sections of the skin tissue. The sections were stained with hematoxylin and eosin (H&E) for evaluation of hair follicle densities, thickness, and HF cycles. Specifically, the sections underwent successive dewaxing in xylene followed by rehydration in an ethanol gradient and ddH2O. This was followed by H&E staining, according to the supplier's protocol. In brief, after removing the excess paraffin with xylene, the tissue sections were rehydrated by a gradient of alcohol and hematoxylin for 6 min. Furthermore, the sections were rinsed with tap water for 10 min and differentiated in a 1 % acid alcohol solution for 1 min. Then, the sections were rinsed, dehydrated and stained with eosin for 10 s. The sections were dehydrated in graded alcohol (90–100 %), dried, and finally sealed with neutral gum. To assess the levels of apoptosis in hair follicles, the sections were stained using a TUNEL apoptosis detection kit (Beyotime Biotechnology, Shanghai China). Images were obtained using a panoramic tissue scanner (Nano Zoomer S60, Hamamatsu, Shizuoka, Japan) and were analyzed using NDP.view software (Hamamatsu).
DPCs and HFSCs isolation and culture
DPCs were isolated using micromanipulation, as previously described [22, 23]. Briefly, HFs were obtained from mouse whiskers, and the adipose tissue on the HFs was removed under a microscope. The bulb of the hair follicle was cut off, and a 27 G syringe needle was used to strip the dermal sheath, exposing the DPs. The DPs were collected and transferred to DMEM/F12 medium containing 10% FBS and 100 mg/mL penicillin/streptomycin, and cultured undisturbed for 10 days in a 37 °C incubator with 5% CO2. When the cell confluence reached 80–90%, the cells were dissociated with TrypLE Express. These cells were DPCs.
After stripping away the bulb from the HFs, the remaining hair follicles were collected and placed directly in DMEM/F12 medium containing 10% FBS and 100 mg/mL penicillin/streptomycin, followed by undisturbed culture under normal conditions for 10 days. When the cell confluence reached 80-90%, the cells were dissociated with TrypLE Express. These cells were HFSCs.
Coculture of hUCMSCs and DPCs and collection of conditioned media
DPCs were seeded in the bottom of the 6-well plates, while hUCMSCs were cultured on the membranes of the Transwell inserts (Corning, NY, USA) with a pore size of 1 μm.
For collection of the conditioned medium (CM), DPCs and hUCMSCs were co-cultured using Transwell inserts, and the conditioned medium was collected from the DPCs. The collected medium was centrifuged at 3000 rpm for 5 min, filtered with a 0.22 μm filter (Corning) to remove cell debris, and frozen at −80 °C.
Cell viability and proliferation
DPCs were seeded in 96-well plates at a density of 5×103 cells per well and grown for 24 h, after which they were treated with different concentrations of DHT for 48 h. The culture supernatants were then discarded and replaced with complete medium containing 10% CCK-8 solution (Beyotime Biotechnology, Shanghai, China), according to the manufacturer's requirements, and the cells were incubated in a 37 °C incubator in the dark for 1.5 h. The absorbance at 450 nm was measured using a microplate reader (Synergy 2, BioTek, Winooski, VT, USA).
Cell proliferation was assayed using the BeyoClick™ EdU-488 Cell Proliferation Assay Kit (Beyotime Biotechnology), following the manufacturer's guidelines. HFSCs were seeded in 96-well plates at a density of approximately 5×103 cells per well. After culture for 24 h, the concentrated supernatant from the co-culture of hUCMSCs and DPCs was added and incubated with the HFSCs for 24 h. Then, 100 μL of medium containing 50 μM EdU was added to each well and the cells were incubated at 37 ℃ for 4 h, after which they were fixed with 4% paraformaldehyde solution and stained with Hoechst and Apollo reagents. Images were captured using an inverted fluorescence microscope (OLYMPUS, Tokyo, Japan) and analyzed using Image-Pro plus 6.0 software.
Apoptosis and cell cycle
DPCs were seeded in 12-well plates at a density of 1×105 cells per well. When the cells had adhered to the plates, 100 nM DHT was added and co-cultured with hUCMSCs for 24 h. Cells were stained according to the method provided in the PI and Annexin V-FITC kit (Beyotime Biotechnology) and evaluated by flow cytometry.
For cell cycle analysis, cells were treated as above, followed by staining using a cell cycle analysis kit (Beyotime Biotechnology), according to the provided directions, and assessed by flow cytometry.
The above experimental results were analyzed using FACS Diva.
Cell transfection
hUCMSCs were transfected with sh Wls or control lentivirus (Suzhou Jima Biotechnology Co., Ltd., Suzhou, China). Briefly, according to the optimal concentration recommended by the manufacturer, the lentiviral plasmid or Lipofectamine 2000 was diluted in Opti-MEM in serum-free medium. After gently mixing, the solution was allowed to stand for 20 min, and then added to the DPCs. The transfection efficiency was evaluated using immunofluorescence and RT-qPCR.
Immunofluorescence staining
The 4-μm-thick sections of paraformaldehyde-fixed, paraffin-embedded skin tissue were dewaxed in water, and then placed in citrate buffer (pH 6.0) for antigen retrieval by microwave heating. The samples were then treated with 3% H2O2 for 10 min and blocked with 5% BSA at room temperature for 30 min. Subsequently, antibodies against Ki-67 (diluted at 1:400), β-catenin (diluted at 1:200), Myc (diluted at 1:300), or Caspase3 (diluted at 1:400) (Abcam, Cambridge, UK) were added, and the samples were incubated overnight in the dark at 4 ℃. The samples were then incubated with fluorescent-conjugated antibodies (diluted at 1:500) in the dark for 1 h. The nuclei were stained with DAPI. All immunofluorescence images were obtained using an LMS700 laser scanning confocal microscope (Zeiss, Oberkochen, Germany), and the images were analyzed using Image-Pro plus 6.0 software (Media Cybernetics, Silver Spring, MD, USA).
Real-time reverse transcription-quantitative polymerase chain reaction (RT-qPCR)
RNA was isolated using an RNA isolation kit (Takara, Shiga-ken, Japan), and 1000 ng of RNA was reverse-transcribed to cDNA using the ABM G490 First-strand cDNA Transcription Kit (ABM, Shanghai, China), according to the manufacturer's protocol. The cDNA was amplified by RT-qPCR using SYBR Green Master Mix (Toyobo, Osaka, Japan) on a LightCycler®480 system (Roche, Basel, Switzerland). The gene primer sequences were synthesized at General Biol Co. Ltd. (Anhui, China); primer sequences are shown in Table 1.
Table 1.
Primer information
| Genes | Forward | Reverse |
|---|---|---|
| Caspase3 (mouse) | GAGCTTGGAACGGTACGCTA | CCGTACCAGAGCGAGATGAC |
| Caspase7 (mouse) | TTTCAGTTTTCCCAAAGCTGCC | GCACAGTCCTGATCATCGGT |
| Caspase8 (mouse) | TCTTAAGGCGGGCAGAAAGC | GGGACAGAAATGCCTCCGAA |
| Caspase9 (mouse) | TCCCAGGTTTTGTCTCCTGG | CAAGCCATGAGAGCTTCGGA |
| Ccnd1 (mouse) | AGAGGCGGATGAGAACAAGC | CCTTGTTTAGCCAGAGGCCG |
| Ccna1 (mouse) | ACCGTGCTAGGGGTGTTGA | CGTTTGGCTGGTTCATTGACC |
| Cdk2 (mouse) | GCGACCTCCTCCCAATATCG | GTCTGATCTCTTTCCCCAACTCT |
| Cdk4 (mouse) | CTGAACCGCTTTGGCAAGAC | GCCCTCTCTTATCGCCAGAT |
| β-catenin (mouse) | GTTCGCCTTCATTATGGACTGCC | ATAGCACCCTGTTCCCGCAAAG |
| Fgf7 (mouse) | TGGGCACTATATCTCTAGCTTGC | GGGTGCGACAGAACAGTCT |
| Gapdh (mouse) | CATCACTGCCACCCAGAAGACTG | ATGCCAGTGAGCTTCCCGTTCAG |
| Gsk3β (mouse) | GAGCCACTGATTACACGTCCAG | CCAACTGATCCACACCACTGTC |
| Myc (mouse) | CGTTGGAAACCCCGCAG | TACGGAGTCGTAGTCGAGGT |
| P53 (mouse) | AGTCACAGCACATGACGGAG | CATTGTAGGTGCCAGGGTCC |
| Vegf (mouse) | GCAGCGACAAGGCAGACTAT | AAGAGCCCAGAAGTTGGACG |
| Gapdh (human) | TGTGGGCATCAATGGATTTGG | ACACCATGTATTCCGGGTCAAT |
| Wls (human) | CACAACGGCAGTGTCCTACA | CCCTGTCGGATGTCACCAAA |
ELISA
The cell culture supernatants were collected and centrifuged at 500 g for 5 min at 4 ℃. The levels of Wnt1, Wnt3, Wnt3a, Wnt7a, Wnt7b, FGF7, and VEGF in the supernatants were measured using ELISA kits (Boshen Biotechnology, Jiangsu, China) according to the provided instructions. In brief, standard samples and specimens were incubated in wells with immobilized antibodies to bind proteins. After washing, biotinylated antibodies were added, unbound ones washed off, and HRP conjugate added with subsequent washing. TMB substrate turned solution blue, then yellow with stop solution. OD values at 450 nm (adjusted for blanks) determined secretion factor expression using standard protein concentration curves.
Statistical analyses
All data are expressed as mean ± SD and were analyzed using GraphPad Prism 8 (GraphPad, San Diego, CA, USA). One-way ANOVA was used to assess differences between mutiple groups. p<0.05 was considered statistically significant.
Results
Characterization of hUCMSCs
The human umbilical cord mesenchymal stem cells (hUCMSCs) displayed a fibroblast-like morphology and grew in whorled patterns, as seen under optical microscopy (Fig. 1A). The P3-generation cells showed strong expression of CD44, CD90, CD73, and CD105, but did not express CD19, CD34, CD45, and HLA-DR (Fig. 1B). Oil Red O, Alizarin Red, and Alcian Blue staining indicated that the cells could differentiate into adipocytes, osteoblasts, and chondrocytes, respectively (Fig. 1C–E). The cells isolated and cultured using this method met the standards of typical hUCMSCs as outlined in the guidelines of the International Society for Cell Therapy [24].
Fig. 1.
Characterization of hUCMSCs. (A) hUCMSCs exhibit a fibroblast-like shape under optical microscopy (n=3). (B) Flow cytometry analysis of representative surface markers in hUCMSCs (red: isotype control, blue: lineage markers) (n=3). (C) Oil Red O staining showing adipogenesis differentiation potential of hUCMSCs (n=3). (D) Alizarin Red showing osteogenesis differentiation potential of hUCMSCs (n=3). (E) Alcian Blue staining showing the chondrogenic differentiation potential of hUCMSCs (n=3)
hUCMSCs promotes AGA mouse hair growth
The effects of hUCMSCs on AGA were evaluated in mouse models of AGA induced by DHT followed by intradermal injections of single-cell suspensions of hUCMSCs (1×106 cells per mouse) (Fig. 2A, B). The hair growth of the mice was recorded on days 0, 10, 14, and 21 of treatment (Fig. 2C), and melanin deposition in the skin was also assessed as a reflection of the hair growth cycle. Specifically, pink represents the HF stationary phase, while blue-gray represents the growth phase [25] (Fig. 2D). On day 10 of treatment, the mice in both the Con and the DHT+MSC groups were observed to be in the anagen phase, seen by a change in skin color from pink to blue-gray, while the skin in the DHT group remained pink. On day 21, the dorsal hair of mice in the Con group and the DHT+MSC group had fully grown out, while the mice in the DHT group had only a small amount of downy fur (Fig. 2C–F). hUCMSCs significantly promoted hair growth in AGA mice. H&E staining of longitudinal and horizontal sections (Fig. 2G, H) of the dorsal skin revealed that mice in the DHT group had sparse and atrophic HFs with thinner skin (Fig. 2I, J). However, hUCMSC treatment significantly increased the proportion of HFs in the anagen phase and reduced the proportion of those in the catagen and telogen phases (Fig. 2K, L). Therefore, hUCMSCs significantly promoted hair growth in DHT-induced AGA mice.
Fig. 2.
hUCMSCs enhance hair growth in AGA mice. (A) Schematic diagram of the DHT-induced AGA mouse model and treatment regimen. (B) Images and schematic diagram of intradermal multi-point injections of hUCMSCs in mice. (C) Representative images of the dorsal skin of mice treated with different methods on days 0, 10, 14, and 21 after treatment (n=10). (D) Skin color scoring index values of the mice. (E) Quantification of skin color scores in mice depicted in (C) based on the mouse skin color score in (D) (n=10). (F) Rate of hair growth recovery on days 0, 10, 14 and 21 after hUCMSCs treatment. (n=10). (G) H&E staining oflongitudinal sections of dorsal skin tissues from each group collected on day 21 (n=5). (H) H&E staining of transverse sections of dorsal skin tissues from each group collected on day 21 (n=5). (I) Dorsal skin thickness of the mice (n=30 skin regions from 5 mice per condition). (J) Dorsal skin hair follicle density of the mice (n=30 skin regions from 5 mice per condition). (K) Representative H&E images of different stages in mouse hair follicles. (L) Proportion of mouse dorsal skin hair follicles at different stages according to the hair follicle morphology in (K) (n=30 skin regions from 5 mice per condition.). Data are means ± s.d. ns: no significant difference, *p < 0.05, **p < 0.01, ***p < 0.001. Con: non-AGA group; DHT: AGA modle with injection of saline; DHT + MSC: AGA modle with injection of hUCMSCs
hUCMSCs promote HFSCs proliferation and inhibite DPCs apoptosis
Cell proliferation and apoptosis are crucial for hair growth. TUNEL staining revealed that DHT treatment induced apoptosis in mouse DPCs, while treatment with MSCs significantly reduced DPCs apoptosis (Fig. 3A, B). After MSC transplantation, HFSCs located at the base of the HFs showed strong Ki-67 positivity, indicating that MSCs promoted the proliferation of HFSCs (Fig. 3C, D). Additionally, MSCs promoted β-catenin nuclear translocation in HFs and upregulated Myc expression, while downregulating the expression of the apoptosis-related protein Caspase3 (Fig. 3E–G). These results suggest that MSC treatment can reduce apoptosis in HFs and promote the proliferation of HFSCs and its effects may be related to promoting the nuclear translocation of β-catenin in HFs.
Fig. 3.
Effects of hUCMSCs on the Wnt/β-catenin pathway and apoptotic-related proteins in AGA model mice. (A) TUNEL staining of longitudinal paraffin sections of mouse dorsal skin (n=4). (B) Quantitative analysis of TUNEL staining (n=20 HFs from 4 mice per condition). (C) Ki-67 staining of longitudinal paraffin sections of mouse dorsal skin, nuclei are counterstained with DAPI (n=4). (D) Quantitative analysis of Ki-67 staining (n=20 HFs from 4 mice per condition). (E) Caspase3 staining of longitudinal paraffin sections of mouse dorsal skin, nuclei are counterstained with DAPI (n=3). (F) β-catenin staining of longitudinal paraffin sections of mouse dorsal skin, nuclei are counterstained with DAPI (n=3). (G) Myc staining of longitudinal paraffin sections of mouse dorsal skin nuclei are counterstained with DAPI (n=3). Data are means ± s.d. ns: no significant difference, *p < 0.05, **p < 0.01, ***p < 0.001. Con: non-AGA group; DHT: AGA modle with injection of saline; DHT + MSC: AGA modle with injection of hUCMSCs
hUCMSCs restore Wnt/β-catenin signaling in DHT-stimulated DPCs
DPCs serve as the signaling center for hair growth regulation. To explore the mechanism by which hUCMSCs treat AGA, primary mouse DPCs were co-cultured with hUCMSCs in a Transwell chamber to investigate the effects of hUCMSCs on DHT-stimulated DPCs (Fig. 4A). Firstly, DPCs were stimulated with different concentrations of DHT (0-1000 nM), showing that 100 nM DHT significantly reduced cell viability, with further decreases in the cell survival rates observed at 1000 nM (Fig. 4B). Therefore, 100 nM was selected as the DHT concentration for further experiments. The co-culture results showed that supplementation with MSCs in upper chamber significantly reduced apoptosis in DPCs (Fig. 4C-D) and downregulated the expression of the apoptosis-related genes Caspase3, Caspase7, Caspase8, and Caspase9 (Fig. 4E). Meanwhile, hUCMSCs co-culture upregulated the expression of both β-catenin and Myc (Fig. 4G). Immunofluorescence staining indicated that co-culture with hUCMSCs significantly reduced DPCs expression of caspase3 (Fig. 4F) and promoted nuclear translocation of β-catenin and downstream Myc expression in DPCs (Fig. 4H, I). In vivo, the proliferation of HFSCs is known to be influenced by growth factors secreted by DPCs, and DHT stimulation can affect the secretion of these growth factors. Therefore, the effects of hUCMSCs on growth factors secreted by DPCs in co-culture were examined. The results showed that co-culture with hUCMSCs promoted the expression of Vegf and Fgf7 in DPCs (Fig. 4J), and ELISA of the supernatant also indicated that hUCMSCs promoted the secretion of Fgf7 and Vegf in DHT-stimulated DPCs (Fig. 4K, L). FGF7 and VEGF derived from DPCs are crucial for HFSCs proliferation. Given that co-culture with hUCMSCs restored the secretion of both these factors in DPCs, the effects of changes in the DPCs secretion profiles on HFSCs proliferation were then examined. The results showed that compared to the supernatants from DHT-stimulated DPCs, supernatants from those co-cultured with hUCMSCs significantly promoted HFSCs proliferation (Fig. S1A, B). Flow cytometry revealed that the cell cycle of HFSCs in the DHT group was arrested in the G0/G1 phase, while cells in the DHT+MSC group had entered S phase, promoting DNA replication (Fig. S1C-D). Additionally, analysis of mRNA levels showed that increased growth factor secretion by DPCs inhibited the expression of the cell cycle protein P53 while upregulating expression of Ccnd1, Ccna1, Cdk2, and Cdk4 in HFSCs (Fig. S1E). These data suggest that hUCMSCs activate the Wnt/β-catenin signaling pathway, inhibit DHT-induced apoptosis in DPCs, and promote the secretion of growth factors from DPCs, thereby promoting the proliferation of HFSCs.
Fig. 4.
hUCMSCs activate the Wnt/β-catenin pathway to inhibit DHT-induced apoptosis in DPCs. (A) Schematic diagram of the Transwell co-culture system for hUCMSCs and DPCs. (B) CCK-8 assay the viability of DPCs treated with different concentrations of DHT for 48 h (n=6). (C-D) Flow cytometry analysis DPCs after staining with AnnexinV/PI for determination of apoptosis (n=4). (E) mRNA expression levels of the apoptosis-related genes Caspase3, Caspase7, Caspase8, and Caspase9 in DPCs from different treatment groups were analyzed by RT-qPCR. Normalization was achieved by GAPDH mRNA expression level (n=6). (F) DPCs were immunostained with anti-Caspase3 antibody (red), nuclei are counterstained with DAPI (n=3). (G) mRNA expression levels of β-catenin, Myc, and Gsk3β in DPCs from different treatment groups was analyzed by RT-qPCR. (n=6). (H) DPCs were immunostained with anti-β-catenin antibody (red), nuclei are counterstained with DAPI (n=3). (I) DPCs were immunostained with anti-Myc antibody (red). Nuclei are counterstained with DAPI (n=3). (J) mRNA expression levels of growth factors Vegf and Fgf7 in DPCs from different treatment groups were analyzed by RT-qPCR(n=6). (K) ELISA measurement of Fgf7 concentrations in the culture supernatants of DPCs from the different treatment groups (n=6). (L) ELISA measurement of Vegf concentrations in the culture supernatants of DPCs from the different treatment groups (n=6). Data are means ± s.d. ns: no significant difference, *p < 0.05, **p < 0.01, ***p < 0.001. Con: Co-culture of DPCs and empty chamber; DHT: Co-culture of DPCs and empty chamber + DHT; DHT + MSC: Co-culture of DPCs and hUCMSCs + DHT
hUCMSCs activation of β-catenin signaling in DPCs is dependent on Wls
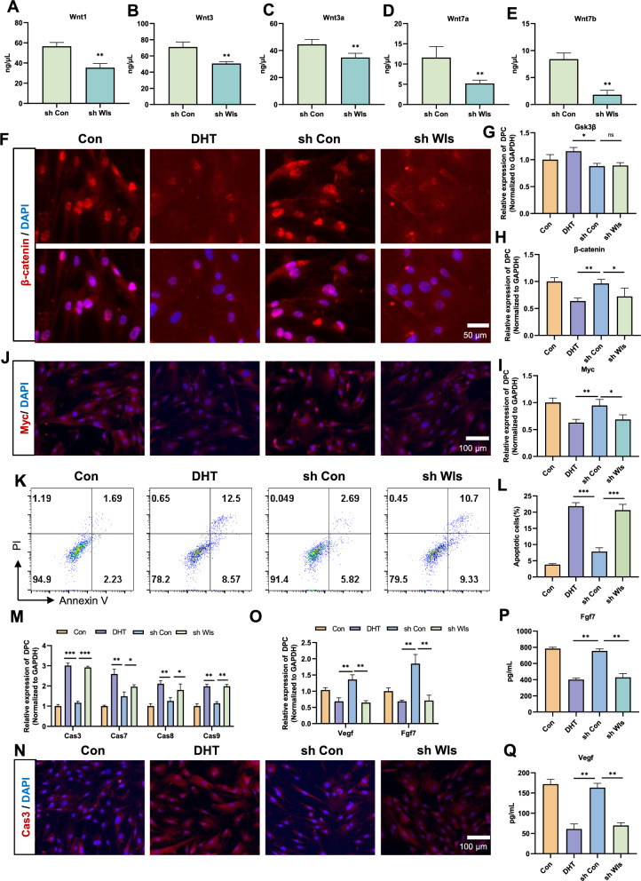
Given the widespread activation of β-catenin in AGA mice treated with hUCMSCs, and the fact that Wnt is crucial for β-catenin activation, we investigated whether the effects of hUCMSCs on DPCs were related to Wnt secretion. The use of pLVX-shWls to silence Wls in hUCMSCs (Figure S2A), showed that shWls significantly reduced the levels of Wnt in the hUCMSCs culture supernatant (Fig. 5A–E). The expression levels of β-catenin, GSK3β, and Myc in DPCs co-cultured with shWls hUCMSCs were significantly reduced (Fig. 5G–I), and the results of immunofluorescence staining also indicated reduced nuclear translocation of β-catenin in DPCs (Fig. 5F). Similarly, Myc expression was also reduced (Fig. 5J). Compared to sh Con, DPCs co-cultured with shWls hUCMSCs showed increased levels of apoptosis (Fig. 5K, L), with significantly higher expression of the apoptosis-related genes Caspase3, Caspase7, Caspase8, and Caspase9 (Fig. 5M). Immunofluorescence analysis also suggested that shWls upregulated the expression of caspase3 (Fig. 5N), and the transcription and secretion of Vegf and Fgf7 were similarly reduced (Fig. 5O–Q). Additionally, the DPCs culture supernatant derived from co-culture with shWls hUCMSCs altered the proliferation (Fig. S2B-C), cell cycle (Figure S2D-E), and expression patterns of cell cycle-related genes (Fig. S2F) in HFSCs. These results demonstrate that activation of the Wnt/β-catenin axis in DPCs by hUCMSCs depends on Wls-mediated Wnt secretion.
Fig. 5.
hUCMSC activation of the Wnt/β-catenin pathway in DPCs depends on Wls. (A-E) The concentrations of Wnt1, Wnt3, Wnt3a, Wnt7a, and Wnt7b in the culture supernatants of hUCMSCs (n=6). (F) DPCs were immunostained with anti-β-catenin antibody (red). Nuclei are counterstained with DAPI (n=3). (G-I) mRNA expression levels of β-catenin, Myc, and Gsk3β in DPCs from the different treatment groups were analyzed by RT-qPCR (n=6). (J) DPCs were immunostained with anti-Myc antibody (red), nuclei are counterstained with DAPI (n=3). (K-L) Flow cytometry analysis of DPCs after staining with AnnexinV/PI for evaluation of apoptosis (n=4). (M) mRNA expression levels of the apoptosis-related genes Caspase3, Caspase7, Caspase8, and Caspase9 in DPCs from the different treatment groups (n=6). (N) DPCs were immunostained with anti-Caspase3 antibody (red), nuclei are counterstained with DAPI (n=3). (O) mRNA expression levels of the growth factors Vegf and Fgf7 in DPCs from the different treatment groups (n=6). (P) ELISA measurement of Fgf7 concentrations in the culture supernatants of DPCs from the different treatment groups (n=6). (Q) ELISA measurement of Vegf concentrations in the culture supernatants of DPCs from the different treatment groups (n=6). Data are means ± s.d. ns: no significant difference, *p < 0.05, **p < 0.01, ***p < 0.001. Con: Co-culture of DPCs and empty chamber; DHT: Co-culture of DPCs and empty chamber + DHT; sh Con: Co-culture of DPCs and hUCMSCs with sh Con + DHT; sh Wls: Co-culture of DPCs and hUCMSCs with shWls + DHT
Inhibition of Wnt/β-catenin signaling blocks hUCMSCs-mediated improvement in DPCs function
The above results indicated that Wnts secreted by hUCMSCs promote the proliferation of HFSCs by activating the Wnt/β-catenin signaling pathway in DPCs. Next, when DPCs were treated with the β-catenin inhibitor MSAB (5 μM), the results showed that co-culture with MSCs reversed the DHT-induced downregulation of β-catenin and Myc expression, and also inhibited the expression of GSK3β (Fig. 6A–C). However, MSAB treatment reversed this trend, inhibiting β-catenin nuclear translocation (Fig. 6D) and reducing Myc expression (Fig. 6E). This led to increased apoptosis in DPCs and upregulated expression of apoptosis-related genes and proteins (Fig. 6F–I). Additionally, blocking of Wnt/β-catenin activation in DPCs reduced the expression of the growth factors vegf and fgf7 (Fig. 6J). Furthermore, ELISA results confirmed that the use of the inhibitor MSAB prevented increases in the Fgf7 and Vegf concentrations in the supernatants of co-cultured hUCMSCs and DPCs (Fig. 6J, K). Moreover, when the culture supernatant from hUCMSCs and DPCs treated with MSAB was collected and co-cultured with HFSCs, it failed to induce HFSCs proliferation (Fig. S3 A–D) but increased the expression of the cell cycle-related gene P53 and reduced that of Ccnd1, Ccna1, Cdk2, and Cdk4 (Fig. S3E). These findings provide strong evidence that activation of the Wnt/β-catenin signaling pathway is crucial for alleviating DHT-induced damage to DPCs and promoting the proliferation of HFSCs.
Fig. 6.
Inhibition of Wnt/β-catenin signaling blocks hUCMSC-mediated improvement in DPC function. (A–C) mRNA expression levels of Gsk3β, β-catenin, and Myc in DPCs from the different treatment groups were analyzed by RT-qPCR (n=6). (D) DPCs were immunostained with anti-β-catenin antibody (red), nuclei are counterstained with DAPI (n=3). (E) DPCs were immunostained with anti-Myc antibody (red), nuclei are counterstained with DAPI (n=3). (F-G) Flow cytometry analysis of DPCs from the different treatment groups after AnnexinV/PI staining for apoptosis (n=4). (H) mRNA expression levels of the apoptosis-related genes Caspase3, Caspase7, Caspase8, and Caspase9 in DPCs from the different treatment groups (n=6). (I) DPCs were immunostained with anti-Caspase3 antibody (red), nuclei are counterstained with DAPI (n=3). (J) mRNA expression levels of the growth factors Vegf and Fgf7 in DPCs from the different treatment groups (n=6). (K) ELISA measurement of Fgf7 concentrations in the culture supernatants of DPCs from the different treatment groups (n=6). (L) ELISA measurement of Vegf concentrations in the culture supernatants of DPCs from the different treatment groups (n=6). Data are means ± s.d. ns: no significant difference, *p < 0.05, **p < 0.01, ***p < 0.001. DHT: Co-culture of DPCs and empty chamber + DHT; MSC: Co-culture of DPCs and hUCMSCs + DHT; MSC + MSAB: Co-culture of DPCs and hUCMSCs + DHT + MSAB
Discussion
Hair growth hinges on complex interactions between the dermis and epidermis, controlled by precisely orchestrated signaling pathways and molecules [26]. During hair growth, Wnt/β-catenin, TGF, BMP, SHH, and Notch signals are involved in successive activation and inhibiton, regulating each other to regulate hair growth. Wnt/β-catenin serves as the "master switch" for hair growth, regulating the proliferation and differentiation of hair follicle cells. The Notch signaling antagonizes that of Wnt, to slow hair follicle differentiation. As a downstream effector of Wnt, SHH collaborates to promote the hair follicle growth cycle, while TGF-β and BMP function as negative regulators, inhibiting hair growth. These signaling pathways interact during hair follicle development, collectively regulating the hair growth cycle [27].
It has been found that the Wnt/β-catenin pathway acts as the "first dermal signal" for HF development and regeneration. Inhibition of the pathway results in sparse hair or absence of follicles in mice [28–30]. Abnormal Wnt/β-catenin signaling has also been observed the HFs of patients with AGA. Androgens have a direct inhibitory effect on the classical Wnt/β-catenin pathway, leading to miniaturization of hair follicles and hair loss [31, 32]. High levels of DHT, inhibit Wnt5a and β-catenin in DPCs, triggering apoptosis via cyclin and c-Myc downregulation [33]. Restoring Wnt/β-catenin activation is crucial to mitigate DHT-mediated damage and apoptosis in DPCs. DPCs are central to HF growth and are also androgen targets, influencing other follicle cells. They inhibit keratinocyte growth and Lef/Tcf-mediated transcription, contributing to abnormal HF development and hair loss during catagen [31]. Androgen-stimulated DPCs negatively influence HFSCs by DHT-induced production of growth inhibitors such as TGF-β, DKK1, and IL-6 [34–36]. These factors induce resting in HFs by blocking β-catenin signaling. Thus, restricting their secretion by DPCs aids HFSCs proliferation and hair growth [37–39].
Our findings indicate that hUCMSCs can restore β-catenin nuclear translocation in DHT-inhibited DPCs, promoting Myc expression and cell growth. The "on" or "off" state of β-catenin vital for Wnt-mediated cell proliferation. Wls is the sole Wnt transporter and its absence retards the extracellular delivery of Wnt [40, 41]. Silencing of Wls in hUCMSCs suooressed β-catenin activation and HFSCs proliferation. Similarly, the β-catenin inhibitor of MSAB, reduced DPCs signaling when co-cultured with hUCMSCs.
Currently, compounds such as Ellagic acid [42], Isoxazole 9 [43], and KY19382 [44] are being tested for AGA treatment through activation of β-catenin. β-catenin activation is a promising treatment for AGA. In addition to these small molecules, the activation of β-catenin by MSCs has attracted widespread attention, suggesting that mesenchymal stem cell therapy is a potential treatment for AGA. Clinical self-controlled data suggest that MSC treatment halts AGA progression and restores hair growth. Autologous SVF transplantation notably boosts hair density [45], bone marrow-derived mesenchymal stem cells (BM-MSCs) and umbilical cord blood-derived mesenchymal stem cells (hUB-MSCs) accelerate HF anagen progression and neogenesis, enhancing hair growth [46, 47]. Therefore, the development of hUCMSC therapy holds potential as a treatment option for AGA in clinic.
Despite promising preclinical outcomes, MSC therapy for AGA faces several critical challenges in clinical translation. Heterogeneity among MSC sources and donors hampers treatment standardization and the reproducibility of treatment effects. Furthermore, the ensuring of long-term safety and efficacy, specifically in terms of immunogenicity and tumorigenicity, is paramount for widespread clinical adoption. Hence, the enhancement of treatment compliance and development of clinically viable options with broader application prospects are imperative.
Conclusions
Overall, the findings of the study emphasize the mechanism by which hUCMSCs treatment alleviates AGA. In summary, Wnt ligands derived from hUCMSCs break the restriction imposed by DHT on DPCs growth, reduce DHT-induced apoptosis of DPCs, and improve the HFSCs microenvironment, thus promoting HFSCs proliferation, differentiation, and hair follicle growth by influencing the paracrine composition of DPCs. The results suggest that mesenchymal stem cells are a highly promising therapeutic approach for AGA, and the paracrine Wnt protein secreted by hUCMSCs plays a crucial role in promoting hair growth.
Supplementary Information
Acknowledgements
We thank Yumeng Shen (Public Platform of State Key Laboratory of Natural Medicines, China Pharmaceutical University) for her assistance with flow analysis. The authors declare that they have not used Artificial Intelligence in this study.
Abbreviations
- AGA
Androgenetic alopecia
- ANOVA
Analysis of variance
- AR
Androgen receptor
- DHT
Dihydrotestosterone
- DPCs
Dermal papilla cells
- EdU
5-ethynyl-2’-deoxyuridine
- FBS
Fetal bovine serum
- GAPDH
Glyceraldehyde-3-phosphate dehydrogenase
- GSK3β
Glycogen synthase kinase 3β
- H&E
Hematoxylin and eosin
- HF
Hair follicle
- HFSCs
Hair follicle stem cells
- hUCMSCs
Human umbilical cord mesenchymal stem cells
- MSCs
Mesenchymal stem cells
- PBS
Phosphate buffer saline
- RT-qPCR
Quantitative real-time polymerase chain reaction
- SPF
Specific pathogen free
- UC
Umbilical cord
- Wls
Wntless
- Wnt
Wingless type MMTV integration site family members
Author contributions
JL conceived and designed the study. YWJ, LJX, LJK, XXD and JQQ performed the experiments, data collection, analysis and drafted the manuscript. YY, PY, ZYF and ZFF assisted with experiments, sample preparation, data collection, data analysis, interpretation and/or drafting the manuscript. ZFF and JL supervised the study, drafted the manuscript, and acquired funding. WY and YWJ responsible for manuscript revisions. All authors read and approved the final version of the manuscript.
Funding
This work was supported by the National Natural Science Foundation of China: Grant No. 82373925, 82070801 (To L.J.), 82370804, 82100858 (To FF.Z.). Supported by Natural Science Foundation of Jiangsu Province, BK20221520(To L.J.), BK20200569 (To FF.Z.). Supported by grants from the ‘111’ project, B16046 (To L.J.). Supported by the Priority Academic Program Development of Jiangsu Higher Education Institutions, PAPD (To L.J.), 2632023TD03 (to FF Z).
Availability of data and materials
The datasets generated and/or analyzed during the current study are available from the corresponding authors upon reasonable request. This paper does not report original code and did not generate new unique reagents.
Declarations
Ethics approval and consent to participate
hUCMSCs are provided by Jiangsu Cell Tech Medical Research Institute Co., Ltd. The product was registered and reviewed by the China Clinical Trial Center (Registration No. ChiCTR2000031494) [48]. All animal procedures were performed in accordance with the guidelines for the Care and Use of Laboratory Animals and the Animal Welfare Act in China and approved by the Committee of Ethics on Experimentation of China pharmaceutical University (Project title: The therapeutic effect and mechanism of human umbilical cord-derived mesenchymal stem cells on androgenetic alopecia; Approval date: 2023.06.01; Approval number: 2023-06-028). The ethical approval permits the use of human umbilical cord-derived mesenchymal stem cells for animal experiments.
Consent for publication
All authors confirm their consent for publication.
Competing interests
The authors declare no competing interests.
Footnotes
Publisher's Note
Springer Nature remains neutral with regard to jurisdictional claims in published maps and institutional affiliations.
Contributor Information
Jianxing Liu, Email: ljx954714008@163.com.
Liang Jin, Email: ljstemcell@cpu.edu.cn.
References
- 1.Pereira-Silva M, Martins AM, Sousa-Oliveira I, Ribeiro HM, Veiga F, Marto J, Paiva-Santos AC. Nanomaterials in hair care and treatment. Acta Biomater. 2022;142:14–35. [DOI] [PubMed] [Google Scholar]
- 2.Kanti V, Messenger A, Dobos G, Reygagne P, Finner A, Blumeyer A, Trakatelli M, Tosti A, Del Marmol V, Piraccini BM, et al. Evidence-based (S3) guideline for the treatment of androgenetic alopecia in women and in men—short version. J Eur Acad Dermatol Venereol. 2018;32(1):11–22. [DOI] [PubMed] [Google Scholar]
- 3.Wang TL, Zhou C, Shen YW, Wang XY, Ding XL, Tian S, Liu Y, Peng GH, Xue SQ, Zhou JE, et al. Prevalence of androgenetic alopecia in China: a community-based study in six cities. Br J Dermatol. 2010;162(4):843–7. [DOI] [PubMed] [Google Scholar]
- 4.Adil A, Godwin M. The effectiveness of treatments for androgenetic alopecia: a systematic review and meta-analysis. J Am Acad Dermatol. 2017;77(1):136-141.e135. [DOI] [PubMed] [Google Scholar]
- 5.Dhariwala MY, Ravikumar P. An overview of herbal alternatives in androgenetic alopecia. J Cosmet Dermatol. 2019;18(4):966–75. [DOI] [PubMed] [Google Scholar]
- 6.Gupta AK, Venkataraman M, Talukder M, Bamimore MA. Finasteride for hair loss: a review. J Dermatolog Treat. 2022;33(4):1938–46. [DOI] [PubMed] [Google Scholar]
- 7.Nalluri R, Harries M. Alopecia in general medicine. Clin Med (Lond). 2016;16(1):74–8. [DOI] [PMC free article] [PubMed] [Google Scholar]
- 8.Hsu YC, Fuchs E. Building and Maintaining the Skin. Cold Spring Harb Perspect Biol. 2022;14(7):a040840. [DOI] [PMC free article] [PubMed] [Google Scholar]
- 9.Yang H, Adam RC, Ge Y, Hua ZL, Fuchs E. Epithelial-mesenchymal micro-niches govern stem cell lineage choices. Cell. 2017;169(3):483-496.e413. [DOI] [PMC free article] [PubMed] [Google Scholar]
- 10.Taghiabadi E, Nilforoushzadeh MA, Aghdami N. Maintaining hair inductivity in human dermal papilla cells: a review of effective methods. Skin Pharmacol Physiol. 2020;33(5):280–92. [DOI] [PubMed] [Google Scholar]
- 11.Wu S, Kou X, Niu Y, Liu Y, Zheng B, Ma J, Liu M, Xue Z. Progress on the mechanism of natural products alleviating androgenetic alopecia. Eur J Med Chem. 2024;264: 116022. [DOI] [PubMed] [Google Scholar]
- 12.Choi BY. Targeting Wnt/β-catenin pathway for developing therapies for hair loss. Int J Mol Sci. 2020;21(14):4915. [DOI] [PMC free article] [PubMed] [Google Scholar]
- 13.Gentile P, Garcovich S. Advances in regenerative stem cell therapy in androgenic alopecia and hair loss: Wnt pathway, growth-factor, and mesenchymal stem cell signaling impact analysis on cell growth and hair follicle development. Cells. 2019;8(5):466. [DOI] [PMC free article] [PubMed] [Google Scholar]
- 14.Cervelli V, Scioli MG, Gentile P, Doldo E, Bonanno E, Spagnoli LG, Orlandi A. Platelet-rich plasma greatly potentiates insulin-induced adipogenic differentiation of human adipose-derived stem cells through a serine/threonine kinase Akt-dependent mechanism and promotes clinical fat graft maintenance. Stem Cells Transl Med. 2012;1(3):206–20. [DOI] [PMC free article] [PubMed] [Google Scholar]
- 15.Sadeghzadeh Bazargan A, Tavana Z, Dehghani A, Jafarzadeh A, Tabavar A, Alavi Rad E, Goodarzi A. The efficacy of the combination of topical minoxidil and oral spironolactone compared with the combination of topical minoxidil and oral finasteride in women with androgenic alopecia, female and male hair loss patterns: A blinded randomized clinical trial. J Cosmet Dermatol. 2024;23(2):543–51. [DOI] [PubMed] [Google Scholar]
- 16.Jafarzadeh A, Pour Mohammad A, Keramati H, Zeinali R, Khosravi M, Goodarzi A. Regenerative medicine in the treatment of specific dermatologic disorders: a systematic review of randomized controlled clinical trials. Stem Cell Res Ther. 2024;15(1):176. [DOI] [PMC free article] [PubMed] [Google Scholar]
- 17.Pittenger MF, Mackay AM, Beck SC, Jaiswal RK, Douglas R, Mosca JD, Moorman MA, Simonetti DW, Craig S, Marshak DR. Multilineage potential of adult human mesenchymal stem cells. Science. 1999;284(5411):143–7. [DOI] [PubMed] [Google Scholar]
- 18.Shahi S, Dehghani F, Abdolahinia ED, Sharifi S, Ahmadian E, Gajdács M, Kárpáti K, Dizaj SM, Eftekhari A, Kavetskyy T. Effect of gelatinous spongy scaffold containing nano-hydroxyapatite on the induction of odontogenic activity of dental pulp stem cells. J King Saud Univ Sci. 2022;34(8): 102340. [Google Scholar]
- 19.Ahmadian E, Eftekhari A, Janas D, Vahedi P. Nanofiber scaffolds based on extracellular matrix for articular cartilage engineering: a perspective. Nanotheranostics. 2023;7(1):61–9. [DOI] [PMC free article] [PubMed] [Google Scholar]
- 20.Aljitawi OS, Xiao Y, Zhang D, Stehno-Bittel L, Garimella R, Hopkins RA, Detamore MS. Generating CK19-positive cells with hair-like structures from Wharton’s jelly mesenchymal stromal cells. Stem Cells Dev. 2013;22(1):18–26. [DOI] [PubMed] [Google Scholar]
- 21.Dou Z, Qiu T, Ren Y, Wang X, Wen Q, Shen Y, Wu L, Han L, Jiang T, Xia X. Bilayer silk fibroin/sodium alginate scaffold delivered hUC-MSCs to enhance skin scarless healing and hair follicle regeneration with the IRE1/XBP1 pathway inhibition. ACS Biomater Sci Eng. 2023;9(6):3476–87. [DOI] [PubMed] [Google Scholar]
- 22.Gledhill K, Gardner A, Jahoda CA. Isolation and establishment of hair follicle dermal papilla cell cultures. Methods Mol Biol. 2013;989:285–92. [DOI] [PubMed] [Google Scholar]
- 23.Limbu S, Higgins CA. Isolating dermal papilla cells from human hair follicles using microdissection and enzyme digestion. Methods Mol Biol. 2020;2154:91–103. [DOI] [PubMed] [Google Scholar]
- 24.Dominici M, Le Blanc K, Mueller I, Slaper-Cortenbach I, Marini F, Krause D, Deans R, Keating A, Prockop D, Horwitz E. Minimal criteria for defining multipotent mesenchymal stromal cells. The international society for cellular therapy position statement. Cytotherapy. 2006;8(4):315–7. [DOI] [PubMed] [Google Scholar]
- 25.Fu D, Huang J, Li K, Chen Y, He Y, Sun Y, Guo Y, Du L, Qu Q, Miao Y, et al. Dihydrotestosterone-induced hair regrowth inhibition by activating androgen receptor in C57BL6 mice simulates androgenetic alopecia. Biomed Pharmacother. 2021;137: 111247. [DOI] [PubMed] [Google Scholar]
- 26.Joost S, Annusver K, Jacob T, Sun X, Dalessandri T, Sivan U, Sequeira I, Sandberg R, Kasper M. The molecular anatomy of mouse skin during hair growth and rest. Cell Stem Cell. 2020;26(3):441-457.e447. [DOI] [PubMed] [Google Scholar]
- 27.Shin DW. The molecular mechanism of natural products activating Wnt/β-catenin signaling pathway for improving hair loss. Life (Basel). 2022;12(11):1856. [DOI] [PMC free article] [PubMed] [Google Scholar]
- 28.Dong L, Hao H, Xia L, Liu J, Ti D, Tong C, Hou Q, Han Q, Zhao Y, Liu H, et al. Treatment of MSCs with Wnt1a-conditioned medium activates DP cells and promotes hair follicle regrowth. Sci Rep. 2014;4:5432. [DOI] [PMC free article] [PubMed] [Google Scholar]
- 29.Enshell-Seijffers D, Lindon C, Kashiwagi M, Morgan BA. beta-catenin activity in the dermal papilla regulates morphogenesis and regeneration of hair. Dev Cell. 2010;18(4):633–42. [DOI] [PMC free article] [PubMed] [Google Scholar]
- 30.Lien WH, Polak L, Lin M, Lay K, Zheng D, Fuchs E. In vivo transcriptional governance of hair follicle stem cells by canonical Wnt regulators. Nat Cell Biol. 2014;16(2):179–90. [DOI] [PMC free article] [PubMed] [Google Scholar]
- 31.Kitagawa T, Matsuda K, Inui S, Takenaka H, Katoh N, Itami S, Kishimoto S, Kawata M. Keratinocyte growth inhibition through the modification of Wnt signaling by androgen in balding dermal papilla cells. J Clin Endocrinol Metab. 2009;94(4):1288–94. [DOI] [PMC free article] [PubMed] [Google Scholar]
- 32.Leirós GJ, Attorresi AI, Balañá ME. Hair follicle stem cell differentiation is inhibited through cross-talk between Wnt/β-catenin and androgen signalling in dermal papilla cells from patients with androgenetic alopecia. Br J Dermatol. 2012;166(5):1035–42. [DOI] [PubMed] [Google Scholar]
- 33.Sokolov D, Sharda N, Giri B, Hassan MS, Singh D, Tarasiewicz A, Lohr C, von Holzen U, Kristian T, Waddell J, et al. Melatonin and andrographolide synergize to inhibit the colospheroid phenotype by targeting Wnt/beta-catenin signaling. J Pineal Res. 2022;73(1): e12808. [DOI] [PMC free article] [PubMed] [Google Scholar]
- 34.Deng Z, Chen M, Liu F, Wang Y, Xu S, Sha K, Peng Q, Wu Z, Xiao W, Liu T, et al. Androgen receptor-mediated paracrine signaling induces regression of blood vessels in the dermal papilla in androgenetic alopecia. J Invest Dermatol. 2022;142(8):2088-2099.e2089. [DOI] [PubMed] [Google Scholar]
- 35.Papukashvili D, Rcheulishvili N, Liu C, Xie F, Tyagi D, He Y, Wang PG. Perspectives on miRNAs targeting DKK1 for developing hair regeneration therapy. Cells. 2021;10(11):2957. [DOI] [PMC free article] [PubMed] [Google Scholar]
- 36.Kwack MH, Ahn JS, Kim MK, Kim JC, Sung YK. Dihydrotestosterone-inducible IL-6 inhibits elongation of human hair shafts by suppressing matrix cell proliferation and promotes regression of hair follicles in mice. J Invest Dermatol. 2012;132(1):43–9. [DOI] [PubMed] [Google Scholar]
- 37.Hu X, Li X, Wu S, Jiang X, Chen G, Hu Y, Sun J, Bai W. Cyanidin-3-O-glucoside and its derivative vitisin A alleviate androgenetic alopecia by exerting anti-androgen effect and inhibiting dermal papilla cell apoptosis. Eur J Pharmacol. 2024;963: 176237. [DOI] [PubMed] [Google Scholar]
- 38.Zhou L, Wang H, Jing J, Yu L, Wu X, Lu Z. Morroniside regulates hair growth and cycle transition via activation of the Wnt/β-catenin signaling pathway. Sci Rep. 2018;8(1):13785. [DOI] [PMC free article] [PubMed] [Google Scholar]
- 39.Ma L, Shen H, Fang C, Chen T, Wang J. Camellia seed cake extract supports hair growth by abrogating the effect of dihydrotestosterone in cultured human dermal papilla cells. Molecules. 2022;27(19):6443. [DOI] [PMC free article] [PubMed] [Google Scholar]
- 40.Chai G, Szenker-Ravi E, Chung C, Li Z, Wang L, Khatoo M, Marshall T, Jiang N, Yang X, McEvoy-Venneri J, et al. A human pleiotropic multiorgan condition caused by deficient Wnt secretion. N Engl J Med. 2021;385(14):1292–301. [DOI] [PMC free article] [PubMed] [Google Scholar]
- 41.Das S, Yu S, Sakamori R, Stypulkowski E, Gao N. Wntless in Wnt secretion: molecular, cellular and genetic aspects. Front Biol (Beijing). 2012;7(6):587–93. [DOI] [PMC free article] [PubMed] [Google Scholar]
- 42.Fu H, Li W, Liu J, Tang Q, Weng Z, Zhu L, Ding B. Ellagic acid inhibits dihydrotestosterone-induced ferroptosis and promotes hair regeneration by activating the wnt/β-catenin signaling pathway. J Ethnopharmacol. 2024;330: 118227. [DOI] [PubMed] [Google Scholar]
- 43.Sayed S, Song J, Wang L, Muluh TA, Liu B, Lin Z, Tang Y, Su Z, Li H, Xue VW, et al. Isoxazole 9 (ISX9), a small molecule targeting Axin, activates Wnt/β-catenin signalling and promotes hair regrowth. Br J Pharmacol. 2023;180(13):1748–65. [DOI] [PubMed] [Google Scholar]
- 44.Ryu YC, Lee DH, Shim J, Park J, Kim YR, Choi S, Bak SS, Sung YK, Lee SH, Choi KY. KY19382, a novel activator of Wnt/β-catenin signalling, promotes hair regrowth and hair follicle neogenesis. Br J Pharmacol. 2021;178(12):2533–46. [DOI] [PMC free article] [PubMed] [Google Scholar]
- 45.Kim SJ, Kim MJ, Lee YJ, Lee JC, Kim JH, Kim DH, Do YH, Choi JW, Chung SI, Do BR. Innovative method of alopecia treatment by autologous adipose-derived SVF. Stem Cell Res Ther. 2021;12(1):486. [DOI] [PMC free article] [PubMed] [Google Scholar]
- 46.Elmaadawi IH, Mohamed BM, Ibrahim ZAS, Abdou SM, El Attar YA, Youssef A, Shamloula MM, Taha A, Metwally HG, El Afandy MM, et al. Stem cell therapy as a novel therapeutic intervention for resistant cases of alopecia areata and androgenetic alopecia. J Dermatolog Treat. 2018;29(5):431–40. [DOI] [PubMed] [Google Scholar]
- 47.Bak DH, Choi MJ, Kim SR, Lee BC, Kim JM, Jeon ES, Oh W, Lim ES, Park BC, Kim MJ, et al. Human umbilical cord blood mesenchymal stem cells engineered to overexpress growth factors accelerate outcomes in hair growth. Korean J Physiol Pharmacol. 2018;22(5):555–66. [DOI] [PMC free article] [PubMed] [Google Scholar]
- 48.Shu L, Niu C, Li R, Huang T, Wang Y, Huang M, Ji N, Zheng Y, Chen X, Shi L, et al. Treatment of severe COVID-19 with human umbilical cord mesenchymal stem cells. Stem Cell Res Ther. 2020;11(1):361. [DOI] [PMC free article] [PubMed] [Google Scholar]
Associated Data
This section collects any data citations, data availability statements, or supplementary materials included in this article.
Supplementary Materials
Data Availability Statement
The datasets generated and/or analyzed during the current study are available from the corresponding authors upon reasonable request. This paper does not report original code and did not generate new unique reagents.






