Abstract
Background
Probiotics can colonize both the human and animal bodies and consist of active microorganisms that are beneficial to health. The use of probiotics has been shown to alleviate certain neurological diseases and disturbances in gut microbiota resulting from chronic ethanol exposure. Research indicates that probiotics can influence the nervous system via the microbial-gut-brain axis, wherein extracellular vesicles secreted by the gut microbiota play a significant role in this process.
Results
In this study, we first established a 30-day ethanol exposure and probiotic gavage mouse model, both of which influenced behavior and the composition of gut microbiota. We then extracted gut microbiota-derived extracellular vesicles from the feces of these model mice and injected them into new mice via the tail vein to assess the role of each set of extracellular vesicles. The results indicated that the extracellular vesicles derived from the intestinal microbiota in the ethanol group induced anxiety-like behavior and hippocampal neuroinflammation in the recipient mice. In contrast, the extracellular vesicles secreted by the gut microbiota from the probiotic group mitigated the anxiety-like behavior and neuroinflammation induced by ethanol-influenced extracellular vesicles.
Conclusions
Our study demonstrates that extracellular vesicles secreted by the gut microbiota can influence the nervous system via the microbial-gut-brain axis. Furthermore, we found that the extracellular vesicles secreted by the gut microbiota from the probiotic group exert a beneficial therapeutic effect on anxiety and hippocampal neuroinflammation.
Graphical Abstract

Supplementary Information
The online version contains supplementary material available at 10.1186/s12951-024-03017-y.
Keywords: Chronic ethanol exposure, Probiotics, Neuroinflammation, Anxiety, Extracellular vesicle, Extracellular vesicles secreted by gut microbes, Microbiota-gut-brain axis
Introduction
Ethanol (EtOH), commonly known as alcohol, causes approximately 3 million deaths worldwide each year from harmful alcohol poisoning, accounting for 5.3% of all deaths and resulting in substantial economic, social, and medical consequences [1]. The central nervous system (CNS) is one of the main targets of ethanol, and heavy drinking can cause brain damage and lead to a series of neurodegenerative diseases, including Korsakoff syndrome, Alzheimer’s disease and alcoholic delirium [2–4]. Nonetheless, the precise mechanism through which alcohol induces neurological harm remains uncertain. Our prior investigations revealed that chronic ethanol exposure (CEE) led to behaviors resembling anxiety and modifications in the gut microbiota in mice; in addition, we found that supplementing probiotics can alleviate the intestinal microbial disturbance caused by CEE, thus showing certain anti-anxiety and anti-depression effects [5, 6]. Shukla PK et al. [7] reported that probiotics can reduce ethanol-induced neuroinflammation. Huang R et al. [8] reported that the use of probiotics in patients with depression significantly alleviated their symptoms. However, the mechanism by which probiotics and alcohol affect the CNS through the gut microbiota is still not well understood.
There are interactions between the gut microbiota and the brain that is known as the microbiota-gut-brain (MGB) axis, which play a crucial role in maintaining homeostasis among the intestinal microbiota, gastrointestinal system and brain [9]. Some studies have shown that the interaction between the brain and the gut occurs through three main pathways: the immune pathway, neuronal pathway and endocrine pathway, and the interaction and influence among these three pathways [10]. Studies have shown that disturbances in the gut microbiota are closely linked to various neurological disorders, and imbalances in the gut microbiota are risk factors [2, 11]. The majority of signals originating from the gut microbiota can impact homeostatic reflexes either by interacting locally with the vagus nerve and sympathetic nerve afferent endings or with the enteric neuron system, generating signals to the CNS, and these signals can also be transmitted to the brain through the systemic circulation [12]. In our previous study in which the fecal microbiota was transplanted, we noted that the gut microbiota of CEE-treated mice had an impact on anxiety-like behavior and neuroinflammation [6]. However, it is not known which components of the microbiome play a role in this process.
All cells, whether prokaryotic or eukaryotic, release extracellular vesicles (EVs), which are involved in normal and abnormal physiological processes in the body. EVs are nanoparticles composed of lipid bilayers [13]. EVs contain various cellular components, such as DNA, RNA, cell surface proteins, lipids, and metabolites [14]. Research has demonstrated that ethanol can alter the levels of specific proteins and miRNAs in EVs present in both human and mouse plasma [15, 16]. EVs can enter the bloodstream and cross the blood–brain barrier and play a crucial biological role in cellular communication [17, 18]. They are acknowledged as carriers of diseases and intercellular communication signals and thus have potential in applications in vaccine development [19], drug delivery [20, 21], and regenerative medicine [22]. The gut microbiota can secrete EVs under both physiological and pathological conditions. Many studies have shown that gut microbiota-derived extracellular vesicles (GMEVs) can mediate communication between biological systems [23]. GMEVs use both the paracellular and/or transcellular pathways to cross the intestinal barrier, and then enters the bloodstream to cross the blood–brain barrier or enter the brain via the vagus nerve, thus sending different signals to the brain and having different effects on brain cells, such as astrocytes, microglia and neurons [24, 25]. Recent studies have shown that probiotics can affect the composition of the gut microbiota, showing certain positive effects on neurological diseases, and GMEVs with probiotic properties have distinct effects on the treatment of various neurological diseases [8, 24, 26].
Therefore, we hypothesized that changes in the gut microbiota induced by probiotics and alcohol may lead to corresponding alterations in GMEVs, which could subsequently affect the CNS through the MGB axis, ultimately resulting in modifications of mood and neuroinflammation in mice.
Results
Probiotics relieved anxiety-like behavior caused by CEE
Following the 30-day ethanol exposure period, mice subjected to ethanol displayed reduced fluid intake (Fig. 1A) and growth rates (Fig. 1B) compared to those on a standard diet. The administration of probiotics did not yield discernible effects on weight change or daily liquid consumption. Notably, there were no significant disparities in the distance covered during the open field test (OFT) among the experimental groups, indicating that any observed behavioral distinctions were not attributable to impaired motor function (Fig. 1C). Compared with those in the control group (Con group), mice in the ethanol group (EtOH group) spent less time in the central zone of the OFT and in the open arms of the elevated plus maze (EPM) (Fig. 1D–G). Conversely, mice in the ethanol plus probiotics group (EtOH + Pb group) exhibited longer durations in the central zone of the OFT (Fig. 1D, E) and in the open arms of the EPM (Fig. 1F, G) than did those in the EtOH group. These results, combined with our preceding conclusion [5], strongly indicate that mice subjected to 30 days of ethanol exposure exhibited notable anxiety-like behaviors and further suggest that probiotics effectively mitigated ethanol-induced anxiety.
Fig. 1.
Probiotics can alleviate CEE-induced anxiety-like behavior. Mice were monitored weekly for liquid consumption (A) and body weight (B), the EtOH group was compared with the Con group using one-way ANOVA with Tukey's multiple comparisons test, #p < 0.05, ##p < 0.01. C The first 5 min of the distance traveled in the OFT. D The first 5 min spent in the central area of the OFT. E Representative mouse OFT traces in the first 5 min of the 30-day groups. F Time spent in the open arms of the EPM. G Representative EPM traces of mice in the 30-day groups. The data are the mean ± SD. n = 7 mice/group. Significance was considered at p < 0.05 and determined via one-way ANOVA with Tukey's multiple comparisons test. *p < 0.05, **p < 0.01, ***p < 0.001
Probiotics alleviated CEE-induced gut microbiota dysbiosis
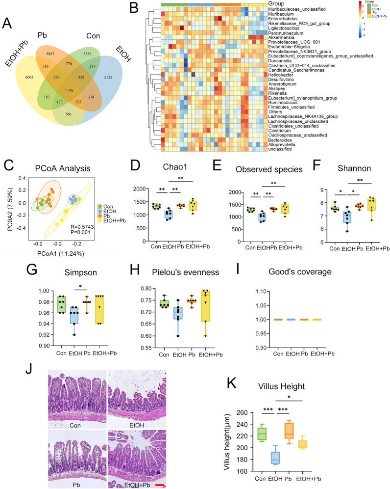
The 16S rRNA gene sequencing revealed that both ethanol consumption and probiotics intake induced notable alterations in the overall composition of the gut microbiota. Specifically, only a total of 1170 amplicon sequence variants (ASVs) were detected, exhibiting a mutual presence across all four groups of mice. The Con group exhibited 5355 distinctive ASVs, the EtOH group had 5155, the Pb group had 5857, and the EtOH + Pb group had 6063 (Fig. 2A, Table. S2). Remarkably, distinct biomarkers were identified within the intestinal microbiota of the four mouse groups, and the distributions of these marker species within each group exhibited significant discrepancies (Fig. S1A, B). At the genus level, the heatmap showed that chronic exposure to ethanol primarily resulted in an increase in the relative abundances of Clostridia, whereas the relative abundances of Anaerotignum, Ligilactobacillus, and Rikenella decreased compared with Con group. Additionally, in the EtOH + Pb group, the relative abundances of Akkermansia and Prevotellaceae_UCG − 001 increased compared to the EtOH group, while Clostridium showed a decrease. The administration of probiotics partially mitigated these shifts in microbiota relative abundance triggered by chronic ethanol exposure (Fig. 2B). Chronic ethanol exposure, as well as probiotic supplementation, was observed to exert discernible influences on the composition and taxonomy of the gut microbiota. Furthermore, disparities in the diversity of the gut microbiota were evident among the experimental groups. The β-diversity, as visualized through principal coordinate analysis (PCoA), showed distinct distances between samples along the axes for each group, indicating the impact of both ethanol and probiotic intake on gut microbiota diversity (Fig. 2C). Based on the α-diversity, it was found that both the richness and diversity of the gut microbiota in the ethanol group were markedly lower than those in the other groups, with probiotics demonstrating a mitigating effect on this disorder to a certain extent. The Chao1 index and observed species index indicate the number of species, while the Shannon and Simpson indices reflect species diversity. It is evident that ethanol reduces both the quantity and diversity of gut microbiota (Fig. 2D–G). There was no significant difference in Pielou's evenness index of intestinal microbiota among all groups, indicating that there was no significant change in the evenness of intestinal microbiota among all groups (Fig. 2H). The Good's coverage index of the intestinal microbiota of mice in all groups was one, indicating that the sequencing depth of the intestinal microbiota of mice in all groups was the same (Fig. 2I). The disturbance of the gut microbiota disturbed the structure of the intestines; for instance, alcohol-exposed mice experienced atrophy of the ileum and a decrease in the height of villi, but this was alleviated by the consumption of probiotics (Fig. 2J, K).
Fig. 2.
CEE and probiotics can have an impact on the gut microbiota and intestinal structure. A The Veen chart shows the number of ASVs common and unique among groups. B Heatmap showing the distribution trends of genus relative abundance in each sample. C PCoA plot showing unweighted UniFrac distances among mice according to the ANOSIM function. D Chao1 index. E Observed species index. F Shannon index. G Simpson index. H Pielou's evenness index. I Good’s coverage index. J Representative photomicrographs of the ileum after HE staining. Scale bar: 100 μm. K Ileum villus length. The data are the mean ± SD. n = 7 mice/group. Significance was considered at p < 0.05 and determined via one-way ANOVA with Tukey’s multiple comparisons test (D, E) or the Kruskal–Wallis test with Dunn's multiple comparisons test (F–H). *p < 0.05, **p < 0.01, ***p < 0.001
Mice injected with GMEVs from CEE-treated mice showed anxiety-like behavior, while the GMEVs from probiotic-treated mice induced an anxiolytic effect
To determine the effect of ethanol and probiotics on the intestinal microbiota of mice, to verify the direct effects of GMEVs on the brain, fecal-derived extracellular vesicles from the four groups of mice described above were extracted and injected into new mice (Fig. S2A). The purity of the GMEVs was confirmed through Western blotting of the positive and negative indicators of EVs (Fig. 3A). The morphology of the GMEVs was observed by transmission electron microscopy (Fig. 3B). The particle size and density of the GMEVs were determined via nanoflow analysis (Fig. 3C). To test whether the GMEVs could cross the blood–brain barrier to reach the brain, GMEVs previously labeled with a lipophilic carbocyanine fluorescent membrane-tagged dye, DiD (DiIC18(5)), were intravenously delivered to mice. After 24 h, the DiD signals were discernible across sections of the mouse brain (Fig. S2B). Following injection with the GMEVs, there were no distinct differences in the movement distance between the four groups in the OFT (Fig. 3D); mice injected with the GMEVs from the ethanol group (GMEVs-EtOH group) exhibited a diminished time spent in the central zone of the OFT and in the open arms of the EPM (Fig. 3E, F) compared to mice injected with the GMEVs from the control group (GMEVs-Con group). Conversely, mice injected with the GMEVs from the ethanol plus probiotics group (GMEVs-EtOH + Pb group) demonstrated an extended duration in the central zone of the OFT and in the open arms of the EPM (Fig. 3E, F) relative to those in the GMEVs-EtOH group. These findings align with the behavioral performance exhibited by the original GMEV donor mice, implying that GMEVs derived from the gut microbiota of CEE-treated mice could induce anxiety-like behavior. Conversely, GMEVs in the Pb group were effective in alleviating anxiety-like behavior induced by extracellular vesicles in the EtOH group.
Fig. 3.
Validation of EVs and the effects of injecting GMEVs from mouse feces on behavioral tests. A Representative blots of positive EV markers CD63, CD9, and Alix in the GMEVs and the negative EV marker GM130 in the GMEVs and fecal lysates. B Transmission electron microscopy characterization of the morphology of GMEVs. Scale bar: 100 nm. C The nanoflow analysis shows that the four groups of GMEVs were clustered at approximately 56 nm in size and had similar densities. D Distance traveled in the OFT. E Time spent in the central area of the OFT. F Time spent in the open arms of the EPM. The data are the mean ± SD. n = 7 mice/group. Significance was considered at p < 0.05 and determined via one-way ANOVA with Tukey's multiple comparisons test. *p < 0.05, **p < 0.01
Injection of GMEVs from CEE-treated mice reduced astrocyte and microglial complexity
Compared with those in the GMEVs-Con and GMEVs-Pb groups, the complexity of astrocytes and microglia in the GMEVs-EtOH group was reduced. According to the Sholl analysis, the number of intersections in the GMEVs-EtOH group was reduced, and the ramification index of microglia was significantly decreased, while the cell morphology in the GMEVs-Pb group was the most complete, and the ramification index was also the highest (Fig. 4A–D).
Fig. 4.
Injection of the GMEVs from CEE- or probiotic-treated mice can affect the complexity of glial cells. A IF image of GFAP in the hippocampal DG area and representative images of astrocytes subjected to Sholl analysis. Scale bar: 100 μm. B IF image of Iba1 in the hippocampal DG area and representative images of microglia subjected to Sholl analysis. Scale bar: 100 μm. C Intersection numbers of astrocytes and microglia. D Ramification index of microglia. The data are the mean ± SD. n = 20 cells/group. Significance was considered at p < 0.05 and determined via one-way ANOVA with Tukey’s multiple comparisons test. *p < 0.05, **p < 0.01
GMEVs influence the expression of neuroinflammatory factors and neurotransmitters in recipient mice
Western blot analysis further revealed that the expression levels of several neuroinflammatory proteins, namely, NLRP3, NF-κB, and IL-1β, were significantly lower in the hippocampus of the GMEVs-EtOH + Pb group than in that of the GMEVs-EtOH group (Fig. 5A, B). This observation mirrored the outcomes observed in the GMEVs donor mice (Fig. 5C, D). However, it is worth mentioning that GMEVs themselves carry some virulence factors that may activate inflammation through the TLR pathway, resulting in higher protein levels of TLR2, NLRP3 and NF-κB in the GMEVs-Con group than in the Con group (Fig. 5E, F). In the cell viability test, the GMEVs in both the Con group (Con-GMEVs) and EtOH group (EtOH-GMEVs) caused a decrease in the viability of mouse astrocytes, and there was no difference in viability between the probiotic group (Pb-GMEVs) and the normal saline group, which may indicate that the GMEVs in the probiotic group were less toxic and therefore had less of an effect on cell viability (Fig. 5G). Additionally, we measured the concentrations of 5-HT and GABA in the hippocampus of GMEVs receptor mice using liquid chromatography-mass spectrometry. Our results indicated that the concentration of 5-HT in the Pb-GMEVs group was significantly higher than in the other groups, whereas the concentration of GABA in the EtOH-GMEVs group was notably elevated compared to the other groups (Fig. S3A, B). These findings collectively indicate that GMEVs affected by alcohol could cause severe neuroinflammation in the hippocampus. Moreover, the GMEVs from the probiotics group showed pronounced efficacy in mitigating this inflammatory response. These results not only highlight the potential of GMEVs to traverse the blood–brain barrier but also underscore their capacity to influence the nervous system, consequently instigating alterations in inflammatory mediators.
Fig. 5.
Effects of GMEVs on inflammatory proteins and cell viability. A Western blot analysis of neuroinflammatory proteins in the hippocampus of the groups injected with GMEVs. B Quantitative analysis of the neuroinflammatory protein levels of NLRP3, NF-κB, and IL-1β in the hippocampus of the groups injected with GMEVs. C Western blot showing that CEE-treated mice exhibited increased expression of neuroinflammatory proteins in the hippocampus and that probiotics alleviated the neuroinflammation caused by CEE. D Quantitative analysis of the neuroinflammatory protein levels of NLRP3, NF-κB, and IL-1β in the hippocampus of the GMEVs donor mice. E Western blot analysis showed that injection of GMEVs from the Con group led to increased expression of several neuroinflammatory proteins in the hippocampus of mice. F Statistical map of changes in TLR2 and other proteins in the hippocampus of mice after the injection of GMEVs from the Con group. G Cell viability test. The data are the mean ± SD. Significance was considered at p < 0.05 and determined via one-way ANOVA with Tukey's multiple comparisons test. *p < 0.05, **p < 0.01, ***p < 0.001
Discussion
This study confirmed that CCE can lead to anxiety-like behavior and disruption of the gut microbiota and that probiotics can alleviate this effect, which is consistent with the findings of our previous study [6]. Based on the previous research findings from our research group and other studies, the three bacteria—Bifidobacterium, Lactobacillus acidophilus, and Lactobacillus rhamnosus—exhibit therapeutic effects on disorders of the gut microbiota, anxiety, and neuroinflammation [6, 27–29]. Consequently, these probiotics were selected as the key bacterial factors influencing the intestinal microbiota. This raises the question: what specific components of the gut microbiota are involved, and how do they exert their effects?
Current research has shown that communication between the gut microbiota and the CNS involves a variety of pathways, including those involving the vagus nerve, endogenous metabolites, neurotransmitters, and the hypothalamic-pituitary-adrenal axis [30, 31]. Recently, GMEVs have become a new transmitter of the MGB axis and a new mechanism of communication between bacteria and the host. Studies have demonstrated that probiotic extracellular vesicles possess therapeutic effects on the nervous system. For instance, Hyejin Kwon et al. [32] highlighted that Lactobacillus paracasei-derived extracellular vesicles can ameliorate Aβ pathology and cognitive deficits in Tg-APP/PS1 mice. Therefore, we speculate that in our probiotic gavage model, GMEVs may also act as a bridge between the gut microbiota and the brain.
EVs can traverse the blood–brain barrier. To verify whether the GMEVs we extracted can enter the brain following tail vein injection, we utilized the DID fluorescent dye to detect EV signals in the hippocampus and other regions of the brain. Our findings indicate that GMEVs can indeed enter the brain. To explore the role of GMEVs, we transferred GMEVs from mice fed ethanol and probiotics to wild-type mice by injecting them through the tail vein. We found that CEE-induced gut microbiota dysfunction caused changes in the function of GMEVs, which induced hippocampal neuroinflammation and anxiety-like behavior in mice; the anti-inflammatory and anxiolytic effects of probiotics could be transmitted through the GMEVs. The hippocampus is an important area of the brain related to the regulation of emotions, which is closely related to the mediation of anxiety and is the main target of stress mediators [33, 34]. So, we counted gliocytes in the DG region of the hippocampus and found that the complexity of astrocytes and microglia significantly changed. Subsequently, we observed alterations in the levels of several inflammatory factors, including NLRP3, NF-κB, and IL-1β, in the hippocampus. Serotonin (5-HT) is a significant monoamine signaling molecule that is abundantly present in cortical limbic areas associated with mood regulation [35]. It participates in a wide array of neurobiological processes within the CNS. Impaired 5-HT transmission is linked to various CNS disorders, including anxiety, addiction, depression, and epilepsy [36–38]. Gamma-aminobutyric acid (GABA), a non-protein amino acid, serves as a crucial endogenous inhibitory neurotransmitter in the mammalian brain. GABA plays a vital role in maintaining the balance between excitation and inhibition within neural networks [39]. A connection has been established between neurotransmitters and neuroinflammation, with studies indicating that alterations in 5-HT, GABA, or related receptors are closely linked to the onset of neuroinflammation and emotional responses [5, 40]. In this study, GMEVs from the Pb group were found to increase 5-HT levels in the hippocampus of mice, whereas GMEVs from the EtOH group significantly elevated GABA levels in the same region. One study indicated that Lactococcus lactis E001-B-8 may play a role in regulating intestinal flora and enhancing 5-HT levels to mitigate depression and cognitive impairment in mice [40]. Additionally, the suppression of neuroinflammation may prevent damage to serotonergic neurons [41]. GABA release was observed to increase following chronic ethanol exposure [42]. Previous research conducted by our group indicated that after 30 days of direct alcohol consumption, GABA content in the prefrontal cortex of mice also increased [5]. Furthermore, neuroinflammation is associated with alterations in GABAergic neurotransmission and an increase in extracellular GABA [43]. We speculate that the effects of GMEVs on anxiety and neuroinflammation are associated with alterations in neurotransmitter levels. However, the interactions between GMEVs and the GABA and 5-HT systems are complex, and the mechanisms by which ethanol and probiotics influences neurotransmitter expression via GMEVs require further investigation. Cell viability tests showed that GMEVs in the Con group and EtOH group significantly decreased cell viability, but GMEVs in the Pb group had no significant effect on cell viability, and the specific mechanism involved requires further study. It may be attributed to the probiotics' ability to reduce harmful bacteria and increase beneficial bacteria in the intestinal microbiota of mice. For instance, at the genus level, there was a notable reduction in the relative abundance of harmful bacteria such as Escherichia − Shigella, while beneficial bacteria, including Akkermansia and Muribaculaceae, exhibited increased relative abundance. This shift in microbial composition likely contributed to the reduced toxicity of GMEVs. However, strong evidence supporting this speculation is contingent upon the characterization of EV components. In summary, compared to GMEVs or bacterial extracellular vesicles reported in other studies (Table. S1), the GMEVs discussed in this article serve as a transmission medium, conveying signals from the intestinal microbiota to the brain. This facilitates their crucial bridging role in the MGB.
Current studies have shown that EVs contain a variety of different components (DNA, RNA, proteins, etc.), and after entering the CNS, different components may play roles in different cells through their own pathways. For example, changes in the expression of microRNAs in extracellular vesicles derived from adipose tissue are related to changes in the inhibition of lipolysis and improvements in insulin sensitivity [44]. Proteomic analysis of extracellular vesicles from the apoplastic fluids of Arabidopsis leaves revealed that these vesicles were highly enriched with proteins involved in biotic and abiotic stress responses [45]. As both the gut microbiome and GMEVs are mixtures, we analyzed the gut microbiome and GMEVs of each group as a whole and reached the corresponding conclusions. After a change in the gut microbiome, the contribution of the GMEVs to anxiety-like behavior was different because of changes in the source of GMEVs and changes in their specific components. Therefore, it is necessary to analyze the components of specific extracellular vesicles produced by specific bacteria with multiple technologies in the future and to study the specific underlying molecular mechanism involved.
Considering the GMEV transplantation model of mice, oral gavage may be the best approach because it simulates fecal microbiota transplantation, but the amount of GMEVs required is greater than that required for tail vein injection. We will further increase the yield of GMEVs and establish a mouse gavage model to study the effects of GMEVs on the nervous system.
To summarize, our study is the first to demonstrate that the GMEVs originating from CEE-treated mice could induce severe neuroinflammation in the hippocampus and anxiety-like behavior following intravenous administration. Furthermore, the GMEVs from probiotic-treated mice exhibited distinct therapeutic potential for neuroinflammation and anxiety. Consequently, the GMEVs, especially those with probiotic properties, may serve as a therapeutic avenue for neuropathological complications.
Methods
Mice
C57BL/6N male mice, aged 8 weeks and weighing between 17 and 21 g, were procured from the Laboratory Animal Center of China Medical University. These mice were provided with unrestricted access to both water and food. The ambient indoor conditions were meticulously regulated; a temperature of 21 ± 1 °C and a relative humidity of 50% ± 10% were maintained, and a 12-h light–dark cycle (with lights on from 7:00 AM to 7:00 PM) was enforced. Ethical considerations were rigorously followed, as all animal handling procedures adhered to the Guidelines for the Care and Use of Laboratory Animals established by China Medical University. Furthermore, these experimental protocols were carried out in strict accordance with the directives stipulated in the National Institutes of Health Guide for the Care and Use of Laboratory Animals, as outlined in NIH Publications No. 8023 (revised in 1978).
Group setting
For the first set of animal models, the mice were subjected to randomized allocation into distinct experimental groups, including a control (Con) group, a probiotic (Pb) group, a group exposed to a 20% (m/V) ethanol (EtOH) solution, and a group exposed to a 20% (m/V) ethanol + probiotics (EtOH + Pb). In the EtOH and EtOH + Pb groups, the fluid provided to the mice consisted solely of an ethanol solution. The mice in the EtOH and EtOH + Pb groups were administered a regimen of 10% ethanol for an initial 2-day period, followed by 15% ethanol for the subsequent 5 days, culminating in the maximum ethanol concentration on Day 8 and continued until the conclusion of the behavioral observations. According to the National Institute on Alcohol Abuse and Alcoholism, risky use is defined as men under the age of 65 who consume more than four standard drinks of ethanol per day. To simulate the daily alcohol consumption of human alcoholics, the mice in the alcohol group were drank approximately 3 g of 20% alcohol per day, adjusted for body surface area. Starting on Day 1 of the study, the mice were subjected to either saline or complex probiotics [6] (1 × 109 cfu/ml; Bifidobacterium (Bifolac™ 12), Lactobacillus acidophilus (Bifolac™ 5), Lactobacillus rhamnosus (Bifolac™ PB01), bifodan A/S; Denmark) via oral gavage at a dose of 200 μl once daily, which was consistently administered over a duration of 30 consecutive days. Maintenance of the ethanol solutions or drinking water required daily renewal. Furthermore, the cage bedding was replaced daily to maintain a sanitary environment and facilitate the removal of feces. The 24-h liquid consumption and body weight of the mice were systematically assessed on a weekly basis.
In the second set of animal models, eight-week-old mice were randomly divided into 4 groups: GMEVs-Con, GMEVs-EtOH, GMEVs-Pb, and GMEVs-EtOH + Pb. GMEVs from the four groups of the first set of animal models at a dose of 2.5 mg per kilogram (mg/kg) of protein were administered intravenously via the tail vein every other day. Each individual animal received a total of three intravenous injections during the course of the study. The dose and number of injections were modified with reference to Zhu et al. [46].
Isolation of extracellular vesicles from feces
The feces were preserved at − 80 °C. One gram of thawed feces was weighed and transferred to a 50 ml centrifuge tube, followed by the addition of 50 ml of 0.9% physiological saline solution. The contents were vigorously vortexed at the maximum speed for a duration of ten minutes, after which the resulting homogenate was subjected to a single filtration step through sterile gauze to eliminate larger particulate matter. The resulting filtrate was then transferred to a fresh 50 ml centrifuge tube and subjected to a series of differential centrifugation steps to remove fecal contaminants and small fragments within the intestinal flora. Based on the centrifugation method of Shou-Chao Wei et al. [47], the centrifugation process was as follows: 500 ×g, 4 °C, 10 min, 2 times; 1000 ×g, 4 °C, 15 min, 3 times; 3000 ×g, 30 min at 4 °C; 5000 ×g, 1 h at 4 °C; and finally, 10,000 ×g, 4 °C, 30 min. After each centrifugation, only the supernatant was retained, and the final supernatant was filtered through a filter with pore diameters of 0.45 μm and 0.22 μm to obtain the final filtrate. The final filtrate was subjected to ultracentrifugation at 120,000 ×g for 2 h at 4 °C utilizing an SW32Ti rotor (Optima xpn-100 ultracentrifuge; Beckman Coulter; United States). The resulting pellet was washed with 0.9% physiological saline and ultracentrifuged under the same conditions. After this process, the final pellet yielded the GMEVs. Each GMEVs pellet was resuspended in 1 ml of saline and stored at − 80 °C. The mean protein concentration of each GMEV sample was assessed using a BCA protein assay kit (Beyotime, Shanghai, China).
Staining of the GMEVs with DiD
A total of 1 ml of GMEVs solution was gently combined with 100 μl of 1 μM lipophilic carbocyanine fluorescent membrane labeling dye DiD (BND0073, Abbkine, Wuhan, China) in saline, followed by incubation in darkness at room temperature (RT) for a period of 30 min. Subsequently, the resulting mixture was subjected to filtration using a 0.22 μm filter and ultracentrifugation at 120,000 ×g for 2 h at 4 °C, thereby eliminating any unbound dye from the solution, which was subsequently discarded. For in vivo experiments, mice were intravenously administered DiD-labeled GMEVs or a saline control via the tail vein. After 24 h, the mice were sacrificed for brain tissue collection. These brain tissues were subsequently sectioned into 20 μM slices, after which the sections were subjected to imaging using a Zeiss AX10 fluorescence microscope, facilitating the detection of DiD signals within brain cells.
Transmission electron microscopy
A 20 μl aliquot of the GMEVs solution was carefully dropped onto a clean sealing film. Subsequently, a mesh membrane was positioned atop the GMEVs droplets, allowing for a 10-min suspension period before gently desiccating the mesh membrane using filter paper. Following this step, the carrier mesh was transferred into a solution containing 2.5% glutaraldehyde, where it was suspended for 5 min and subsequently subjected to blotting with filter paper. The mesh was then transferred into deionized water droplets and immersed for 2 min for a total of 10 repetitions, each of which included blotting using filter paper. Subsequently, the carrier mesh was exposed to drops of a solution containing 40 g/L uranium uranyl acetate for 10 min under darkened conditions, followed by thorough drying via filter paper. The final step involved transferring the carrier mesh into a solution containing 10 g/L methyl cellulose, maintaining the suspension for 5 min, and ultimately ensuring complete desiccation through use of the filter paper. The observation and recording of these prepared samples were performed using a transmission electron microscope (JEOL-1200, JEOL Ltd.) after natural drying.
Nanoflow analysis
Nanoflow analyses were conducted to assess the sizes and concentrations of the GMEVs samples. In brief, GMEVs were reconstituted in 1 mL of saline for nanoflow analysis under specific measurement conditions, including a laser power range of 20 to 30 mW, a 10% attenuation coefficient, and a detecting pressure between 0.1 and 1.5 kPa. The nanoflow analyses were performed using the NanoFCM system (NanoFCM Inc., Xiamen, China), and the results were analyzed with NF Profession 2.0 software.
Open field test
The assessment of anxiety-like behaviors in mice was conducted via the open field test (OFT), a methodology consistent with established protocols. The OFT apparatus was comprised of an unadorned square arena measuring 40 cm × 40 cm × 30 cm, fabricated from plastic material, that featured a white base and four black walls. Within this arena, a central area measuring 20 cm × 20 cm was demarcated. Individual mice were placed in the corner of the OFT device, and the SMART™ tracking program was used to record the movement of the mouse for 10 min. Subsequent to each mouse, thorough decontamination of the arena was carried out, involving the application of 75% alcohol to eliminate any lingering olfactory cues.
Elevated plus-maze
The evaluation of anxiety-like behaviors in mice was conducted utilizing the elevated plus-maze (EPM), following established methodologies. The EPM apparatus was a cross-shaped maze comprised of a central region (measuring 10 cm × 10 cm), two open arms (measuring 50 cm × 10 cm) and two enclosed arms (also measuring 50 cm × 10 cm). Each mouse was allowed to explore freely in the device for five minutes. During this exploration, the amount of time spent in each arm was meticulously recorded utilizing the SMART™ tracking program. Subsequent to each testing session, the EPM apparatus underwent thorough decontamination involving the application of 75% alcohol to eliminate any residual olfactory cues.
Animal feces and tissue collection
Fecal samples were procured before the commencement of behavioral assessments. To ensure sanitary conditions, an empty cage was used, and its base was lined with sterile filter paper. Subsequently, an individual mouse was introduced into the cage, allowing it to move freely. Upon the occurrence of defecation, fecal samples were promptly collected using sterile tweezers and deposited into prelabeled tubes. All pertinent instruments had been previously sterilized to maintain hygienic standards. Following each sample collection, the sterile filter paper was replaced with a fresh sheet.
Subsequent to the conclusion of the behavioral tests, the mice were sacrificed under anesthesia using isoflurane, and their hippocampal tissue was carefully isolated and stored in a − 80 °C freezer for subsequent analysis. Ileums were collected and then fixed with paraformaldehyde solution for hematoxylin and eosin (HE) staining.
16S rRNA gene sequencing
The total DNA of the bacteria from the fecal samples was extracted using the CTAB method in strict adherence to the manufacturer’s instructions, after which it was meticulously preserved at − 80 °C for subsequent analytical procedures. A total of seven mice were selected from each experimental group for analysis. Total DNA was used for amplification with primers 341F (5′-CCTACGGGNGGCWGCAG-3′) and 805R (5′-GACTACHVGGGTATCTAATCC-3′) that specifically target the 16S rRNA-V3-V4 region. Subsequent to PCR amplification, the resulting products were purified utilizing AMPure XT beads (Beckman Coulter Genomics, Danvers, MA, USA) and quantified via Qubit (Invitrogen, USA). Amplicon pools were prepared for sequencing, and the size and quantity of the amplicon library were assessed with an Agilent 2100 Bioanalyzer (Agilent, USA) and a Library Quantification Kit designed for Illumina (Kapa Biosciences, Woburn, MA, USA), respectively. The libraries were then sequenced on the NovaSeq PE250 platform. For sequencing procedures, samples were processed on an Illumina NovaSeq platform in strict accordance with the manufacturer's instructions, as provided by LC-Bio (Hangzhou, China). Subsequently, the libraries were sequenced on an Illumina HiSeq instrument, with subsequent filtration and removal of low-quality segments utilizing Vsearch (v2.3.4). Taxonomic information was annotated utilizing the Silva database. The alpha and beta diversities, to facilitate the visualization of bacterial taxa diversity among the experimental groups, were assessed by OmicStudio tools (https://www.omicstudio.cn).
Protein extraction and Western blotting
Protein was extracted from the mouse hippocampus or GMEVs on ice using radioimmunoprecipitation assay (RIPA) lysis buffer (P0013B, Beyotime) supplemented with 1 mM phenylmethanesulfonyl fluoride (P1006, Beyotime) and phosphatase inhibitors (P1082, Beyotime). Subsequently, ultrasonication was used to facilitate fragmentation. The resulting lysates were collected and subjected to centrifugation at 12,000 revolutions per minute (rpm) for 15 min. The total protein content was quantified utilizing a BCA protein assay kit (P0011, Beyotime).
Equivalent quantities of protein were meticulously separated through 10% sodium dodecyl sulfate–polyacrylamide gel electrophoresis (SDS‒PAGE) and transferred onto polyvinylidene difluoride (PVDF) membranes. After blocking with nonfat milk for 3 h, the membranes were incubated overnight at 4 °C with primary antibodies against NLRP3 (27458-1-AP, Proteintech), IL-1β (16806-1-AP, Proteintech), CD63 (sc-5275, Santa Cruz), NF-κB (10745-1-AP, Proteintech), CD9 (sc-13118, Santa Cruz), Alix (sc-53540, Santa Cruz), GM130 (sc-55590, Santa Cruz), and TLR2 (D121749, Sangon Biotech, Shanghai, China). Following primary antibody incubation, the membranes were incubated with secondary antibodies (Thermo Fisher Scientific, 1:10,000) for a period of 2 h. Detection of protein bands was achieved using an enhanced chemiluminescence (ECL) reagent (Merck Millipore, Billerica, MA, USA), with the resulting chemiluminescent signals captured and analyzed utilizing the Tanon-5500 chemiluminescent imaging system (Science and Technology Co., Ltd., Shanghai, China). The gray values of the bands were quantitatively assessed utilizing ImageJ 2.1.0 software (National Institutes of Health, Bethesda, MD, USA).
Immunofluorescence staining
Mouse brain tissues were immobilized with 4% paraformaldehyde solution for a minimum of 24 h. Following fixation, they were transitioned to a sucrose solution at 4 °C for dehydration. Subsequently, the brain tissue was frozen in liquid nitrogen and then embedded in O.C.T. compound (Sakura). After the brain tissue sections were rinsed with phosphate-buffered saline (PBS), a 0.1% Triton X-100 solution (Solarbio) was used to permeabilize the membrane for 15 min. Next, blocking buffer containing 5% donkey serum was applied for 2 h, after which the tissue sections were incubated overnight at 4 °C with primary antibodies against GFAP (16825-1-AP, Proteintech) and Iba1 (019-19741, Wako). The next day, the tissue section was incubated with secondary antibody (Thermo Fisher Scientific) at room temperature for 2 h, followed by washing with PBS. After the nuclei were stained with DAPI (Thermo Fisher Scientific), the slides were sealed with antifade mounting medium (ZSGB-BIO). Imaging was conducted using a laser confocal microscope (Leica TC).
Paraffin sectioning and hematoxylin and eosin (HE) staining
Ileal tissues were initially fixed in a 4% paraformaldehyde solution for a minimum of 24 h. Following fixation, the tissues underwent a series of preparatory steps, including flushing, dehydration, transparency treatment, dipping in soft paraffin wax and embedding in hard paraffin wax. Subsequently, conventional paraffin sections were generated utilizing a microtome. The dried sections were then subjected to dewaxing, hydration, and staining with hematoxylin for 1 min. Next, they were differentiated using hydrochloric acid alcohol. After thorough rinsing with tap water to restore blue coloration, eosin staining was conducted for 20 s, followed by dehydration, transparency treatment, and ultimately sealing with neutral gum.
Cell viability test
C8-D1A astrocytes were cultured in DMEM (Gibco, USA, GB) containing 10% fetal bovine serum (Biosharp, China) with the vesicles removed after ultracentrifugation and 1% antibiotics and incubated at 37 °C with a mixture of 5% CO2 and 95% air. After a period of time, the cells were passed through 96-well plates. When the cells reached the logarithmic growth phase, the GMEVs (20 μg/ml) from the four groups or the corresponding solvent (saline) were added to the cells for 24 h. Then, 100 μl of diluted MTS solution (CellTiter96® AQueous One Solution Cell Proliferation Assay, PROMEGA, USA) was added to each well, and the absorbance was measured at a wavelength of 490 nm after culture at 37 °C for 2 h.
Liquid chromatograph mass spectrometer (LC/MS)
After weighing the mouse hippocampus tissue, perform sample pretreatment using a mixture of containing 0.3% trifluoroacetic acid (TFA) methanol and acetonitrile. Centrifuge the sample at 12,000 ×g for 10 min and collect the supernatant for subsequent experiments. For the analysis, utilize the Agilent 1260–6420 QQQ LC/MS system with the following specifications: the chromatographic column is an Agilent Zorbax SB C18 (2.1 mm × 50 mm, 1.8 μm); set the column temperature to 30 °C; the mobile phase consists of 20 mmol/L ammonium acetate and 0.1% formic acid buffer, with acetonitrile at a ratio of 30:70 (v/v); maintain a flow rate of 0.20 mL/min and an injection volume of 5 µL. Employ the ESI ion source in positive ion mode, with a drying gas temperature of 350 °C, a drying gas flow rate of 10 L/min, and a nebulizer pressure of 50 psi; operate in multiple reaction monitoring (MRM) mode.
Statistical analysis
All experimental data are presented as the mean values accompanied by their respective standard deviations (SD), unless specifically indicated otherwise. The statistical analysis of the data was conducted with the Kruskal–Wallis test with Dunn's multiple comparisons test and one-way ANOVA with Tukey’s multiple comparisons test. Significance levels were established with a threshold of p < 0.05. Both the statistical analysis and graphical representation were performed using GraphPad Prism 9 software (GraphPad Software, San Diego, CA, USA).
Supplementary Information
Acknowledgements
Thanks to Dr. Hui Yao from Sun Yat-sen University for his guidance on the establishment of animal models. Thanks to Springer Nature website for supporting the English writing of this article.
Abbreviations
- CNS
Central nervous system
- CEE
Chronic ethanol exposure
- MGB
Microbiota-gut-brain axis
- EVs
Extracellular vesicles
- GMEVs
Gut microbiota-derived extracellular vesicles
- OFT
Open field test
- EPM
Elevated plus maze
- ASVs
Amplicon Sequence Variants
- PCoA
Principal coordinate analysis
Author contributions
JXP, CXZ, QZ and XLW conceived and designed the study. JXP, HY, HYY, CLW, HS, HL, YFG, FYM, CYY, JMT and XHC performed the experiments. JXP and QZ analyzed the data. JXP, CXZ and QZ drafted the manuscript. XW, GHZ and XLW provided critical revision. All authors read and approved the final manuscript.
Funding
This work was supported by the National Natural Science Foundation of China (82101979, 82271931), and the Natural Science Foundation of Liaoning Province (2022-MS-220).
Data availability
No datasets were generated or analysed during the current study.
Declarations
Ethics approval and consent to participate
The procedures involving the animals and their care were conducted in conformity with national and international laws and policies. The animal experiments were approved by the Laboratory Animal Care and Use Committee of China Medical University.
Consent for publication
All authors agreed with the publisher to publish this work.
Competing interests
The authors declare no competing interests.
Footnotes
Publisher's Note
Springer Nature remains neutral with regard to jurisdictional claims in published maps and institutional affiliations.
Jiaxin Pei, Chaoxu Zhang and Qian Zhang contributed equally to this work.
Contributor Information
Xu Wu, Email: xwu@cmu.edu.cn.
Guohua Zhang, Email: ghzhang@cmu.edu.cn.
Xiaolong Wang, Email: wangxiaolong@cmu.edu.cn.
References
- 1.Shield K, Manthey J, Rylett M, Probst C, Wettlaufer A, Parry CDH, et al. National, regional, and global burdens of disease from 2000 to 2016 attributable to alcohol use: a comparative risk assessment study. Lancet Public Health. 2020;5:e51-61. [DOI] [PubMed] [Google Scholar]
- 2.Peng B, Yang Q, Joshi BR, Liu Y, Akbar M, Song BJ, et al. Role of alcohol drinking in Alzheimer’s disease, Parkinson’s disease, and amyotrophic lateral sclerosis. Int J Mol Sci. 2020;21:2316. [DOI] [PMC free article] [PubMed] [Google Scholar]
- 3.Nutt D, Hayes A, Fonville L, Zafar R, Palmer EOC, Paterson L, et al. Alcohol and the brain. Nutrients. 2021;13:3938. [DOI] [PMC free article] [PubMed] [Google Scholar]
- 4.Swartz C. Hepatic inadequacy and alcoholic delirium. Am J Psychiatry. 1980;137:125. [DOI] [PubMed] [Google Scholar]
- 5.Yao H, Zhang D, Yu H, Shen H, Lan X, Liu H, et al. Chronic ethanol exposure induced anxiety-like behaviour by altering gut microbiota and GABA system. Addict Biol. 2022;27: e13203. [DOI] [PubMed] [Google Scholar]
- 6.Yao H, Zhang D, Yu H, Yuan H, Shen H, Lan X, et al. Gut microbiota regulates chronic ethanol exposure-induced depressive-like behavior through hippocampal NLRP3-mediated neuroinflammation. Mol Psychiatry. 2023;28:919–30. [DOI] [PMC free article] [PubMed] [Google Scholar]
- 7.Shukla PK, Meena AS, Rao R. Prevention and mitigation of alcohol-induced neuroinflammation by Lactobacillusplantarum by an EGF receptor-dependent mechanism. Nutr Neurosci. 2022;25:871–83. [DOI] [PMC free article] [PubMed] [Google Scholar]
- 8.Huang R, Wang K, Hu J. Effect of probiotics on depression: a systematic review and meta-analysis of randomized controlled trials. Nutrients. 2016;8:483. [DOI] [PMC free article] [PubMed] [Google Scholar]
- 9.Morais LH, Schreiber HL, Mazmanian SK. The gut microbiota-brain axis in behaviour and brain disorders. Nat Rev Microbiol. 2021;19:241–55. [DOI] [PubMed] [Google Scholar]
- 10.Wang Q, Yang Q, Liu X. The microbiota-gut-brain axis and neurodevelopmental disorders. Protein Cell. 2023;14:762–75. [DOI] [PMC free article] [PubMed] [Google Scholar]
- 11.Cryan JF, O’Riordan KJ, Sandhu K, Peterson V, Dinan TG. The gut microbiome in neurological disorders. Lancet Neurol. 2020;19:179–94. [DOI] [PubMed] [Google Scholar]
- 12.Mayer EA, Nance K, Chen S. The gut-brain axis. Annu Rev Med. 2022;73:439–53. [DOI] [PubMed] [Google Scholar]
- 13.Welsh JA, Goberdhan DCI, O’Driscoll L, Buzas EI, Blenkiron C, Bussolati B, et al. Minimal information for studies of extracellular vesicles (MISEV2023): from basic to advanced approaches. J Extracell Vesicles. 2024;13: e12404. [DOI] [PMC free article] [PubMed] [Google Scholar]
- 14.Yáñez-Mó M, Siljander PR-M, Andreu Z, Zavec AB, Borràs FE, Buzas EI, et al. Biological properties of extracellular vesicles and their physiological functions. J Extracell Vesicles. 2015;4:27066. [DOI] [PMC free article] [PubMed] [Google Scholar]
- 15.Cho Y-E, Mezey E, Hardwick JP, Salem N, Clemens DL, Song B-J. Increased ethanol-inducible cytochrome P450–2E1 and cytochrome P450 isoforms in exosomes of alcohol-exposed rodents and patients with alcoholism through oxidative and endoplasmic reticulum stress. Hepatol Commun. 2017;1:675–90. [DOI] [PMC free article] [PubMed] [Google Scholar]
- 16.Saha B, Momen-Heravi F, Kodys K, Szabo G. MicroRNA cargo of extracellular vesicles from alcohol-exposed monocytes signals naive monocytes to differentiate into M2 macrophages. J Biol Chem. 2016;291:149–59. [DOI] [PMC free article] [PubMed] [Google Scholar]
- 17.Saint-Pol J, Gosselet F, Duban-Deweer S, Pottiez G, Karamanos Y. Targeting and crossing the blood-brain barrier with extracellular vesicles. Cells. 2020;9:851. [DOI] [PMC free article] [PubMed] [Google Scholar]
- 18.Upadhya R, Zingg W, Shetty S, Shetty AK. Astrocyte-derived extracellular vesicles: neuroreparative properties and role in the pathogenesis of neurodegenerative disorders. J Control Release. 2020;323:225–39. [DOI] [PMC free article] [PubMed] [Google Scholar]
- 19.Barros FM, Carneiro F, Machado JC, Melo SA. Exosomes and immune response in cancer: friends or foes? Front Immunol. 2018;9:730. [DOI] [PMC free article] [PubMed] [Google Scholar]
- 20.Tran PHL, Wang T, Yin W, Tran TTD, Barua HT, Zhang Y, et al. Development of a nanoamorphous exosomal delivery system as an effective biological platform for improved encapsulation of hydrophobic drugs. Int J Pharm. 2019;566:697–707. [DOI] [PubMed] [Google Scholar]
- 21.Sun D, Zhuang X, Xiang X, Liu Y, Zhang S, Liu C, et al. A novel nanoparticle drug delivery system: the anti-inflammatory activity of curcumin is enhanced when encapsulated in exosomes. Mol Ther. 2010;18:1606–14. [DOI] [PMC free article] [PubMed] [Google Scholar]
- 22.Zhao T, Sun F, Liu J, Ding T, She J, Mao F, et al. Emerging role of mesenchymal stem cell-derived exosomes in regenerative medicine. Curr Stem Cell Res Ther. 2019;14:482–94. [DOI] [PubMed] [Google Scholar]
- 23.Sultan S, Mottawea W, Yeo J, Hammami R. Gut microbiota extracellular vesicles as signaling molecules mediating host-microbiota communications. Int J Mol Sci. 2021;22:13166. [DOI] [PMC free article] [PubMed] [Google Scholar]
- 24.Srivastava P, Kim K-S. Membrane vesicles derived from gut microbiota and probiotics: cutting-edge therapeutic approaches for multidrug-resistant superbugs linked to neurological anomalies. Pharmaceutics. 2022;14:2370. [DOI] [PMC free article] [PubMed] [Google Scholar]
- 25.Ke L, Jk K, Sk H, Dy L, Hj L, Sv Y, et al. The extracellular vesicle of gut microbial Paenalcaligenes hominis is a risk factor for vagus nerve-mediated cognitive impairment. Microbiome. 2020;8:1. [DOI] [PMC free article] [PubMed] [Google Scholar]
- 26.Sun B, Sawant H, Borthakur A, Bihl JC. Emerging therapeutic role of gut microbial extracellular vesicles in neurological disorders. Front Neurosci. 2023;17:1241418. [DOI] [PMC free article] [PubMed] [Google Scholar]
- 27.Rahman Z, Padhy HP, Dandekar MP. Cell-free supernatant of Lactobacillusrhamnosus and Bifidobacteriumbreve ameliorates ischemic stroke-generated neurological deficits in rats. Probiotics Antimicrob Proteins. 2024. 10.1007/s12602-024-10256-w. [DOI] [PubMed] [Google Scholar]
- 28.Haghighat N, Mohammadshahi M, Shayanpour S, Haghighizadeh MH, Rahmdel S, Rajaei M. The effect of synbiotic and probiotic supplementation on mental health parameters in patients undergoing hemodialysis: a double-blind, randomized, placebo-controlled trial. Indian J Nephrol. 2021;31:149–56. [DOI] [PMC free article] [PubMed] [Google Scholar]
- 29.Jang H-M, Lee K-E, Kim D-H. The preventive and curative effects of Lactobacillusreuteri NK33 and Bifidobacteriumadolescentis NK98 on immobilization stress-induced anxiety/depression and colitis in mice. Nutrients. 2019;11:819. [DOI] [PMC free article] [PubMed] [Google Scholar]
- 30.Collins SM, Surette M, Bercik P. The interplay between the intestinal microbiota and the brain. Nat Rev Microbiol. 2012;10:735–42. [DOI] [PubMed] [Google Scholar]
- 31.Yao H, Zhang D, Yu H, Shen H, Liu H, Meng F, et al. The microbiota-gut-brain axis in pathogenesis of depression: a narrative review. Physiol Behav. 2023;260: 114056. [DOI] [PubMed] [Google Scholar]
- 32.Kwon H, Lee E-H, Park S-Y, Park J-Y, Hong J-H, Kim E-K, et al. Lactobacillus-derived extracellular vesicles counteract Aβ42-induced abnormal transcriptional changes through the upregulation of MeCP2 and Sirt1 and improve Aβ pathology in Tg-APP/PS1 mice. Exp Mol Med. 2023;55:2067–82. [DOI] [PMC free article] [PubMed] [Google Scholar]
- 33.Ma H, Li C, Wang J, Zhang X, Li M, Zhang R, et al. Amygdala-hippocampal innervation modulates stress-induced depressive-like behaviors through AMPA receptors. Proc Natl Acad Sci USA. 2021;118: e2019409118. [DOI] [PMC free article] [PubMed] [Google Scholar]
- 34.Shi H-J, Wang S, Wang X-P, Zhang R-X, Zhu L-J. Hippocampus: molecular, cellular, and circuit features in anxiety. Neurosci Bull. 2023;39:1009–26. [DOI] [PMC free article] [PubMed] [Google Scholar]
- 35.Berger M, Gray JA, Roth BL. The expanded biology of serotonin. Annu Rev Med. 2009;60:355–66. [DOI] [PMC free article] [PubMed] [Google Scholar]
- 36.Maguire MJ, Marson AG, Nevitt SJ. Antidepressants for people with epilepsy and depression. Cochrane Database Syst Rev. 2021;4:CD010682. [DOI] [PMC free article] [PubMed] [Google Scholar]
- 37.Lesch KP, Bengel D, Heils A, Sabol SZ, Greenberg BD, Petri S, et al. Association of anxiety-related traits with a polymorphism in the serotonin transporter gene regulatory region. Science. 1996;274:1527–31. [DOI] [PubMed] [Google Scholar]
- 38.Li Y, Simmler LD, Van Zessen R, Flakowski J, Wan J-X, Deng F, et al. Synaptic mechanism underlying serotonin modulation of transition to cocaine addiction. Science. 2021;373:1252–6. [DOI] [PMC free article] [PubMed] [Google Scholar]
- 39.Krnjević K, Schwartz S. Is gamma-aminobutyric acid an inhibitory transmitter? Nature. 1966;211:1372–4. [DOI] [PubMed] [Google Scholar]
- 40.Ma J, Wang R, Chen Y, Wang Z, Dong Y. 5-HT attenuates chronic stress-induced cognitive impairment in mice through intestinal flora disruption. J Neuroinflammation. 2023;20:23. [DOI] [PMC free article] [PubMed] [Google Scholar]
- 41.Wixey JA, Reinebrant HE, Buller KM. Inhibition of neuroinflammation prevents injury to the serotonergic network after hypoxia-ischemia in the immature rat brain. J Neuropathol Exp Neurol. 2011;70:23–35. [DOI] [PubMed] [Google Scholar]
- 42.Roberto M, Madamba SG, Stouffer DG, Parsons LH, Siggins GR. Increased GABA release in the central amygdala of ethanol-dependent rats. J Neurosci. 2004;24:10159. [DOI] [PMC free article] [PubMed] [Google Scholar]
- 43.Dadsetan S, Balzano T, Forteza J, Agusti A, Cabrera-Pastor A, Taoro-Gonzalez L, et al. Infliximab reduces peripheral inflammation, neuroinflammation, and extracellular GABA in the cerebellum and improves learning and motor coordination in rats with hepatic encephalopathy. J Neuroinflammation. 2016;13:245. [DOI] [PMC free article] [PubMed] [Google Scholar]
- 44.Nunez Lopez YO, Casu A, Kovacova Z, Petrilli AM, Sideleva O, Tharp WG, et al. Coordinated regulation of gene expression and microRNA changes in adipose tissue and circulating extracellular vesicles in response to pioglitazone treatment in humans with type 2 diabetes. Front Endocrinol (Lausanne). 2022;13: 955593. [DOI] [PMC free article] [PubMed] [Google Scholar]
- 45.Rutter BD, Innes RW. Extracellular vesicles isolated from the leaf apoplast carry stress-response proteins. Plant Physiol. 2017;173:728–41. [DOI] [PMC free article] [PubMed] [Google Scholar]
- 46.Zhu Q, Ling X, Yang Y, Zhang J, Li Q, Niu X, et al. Embryonic stem cells-derived exosomes endowed with targeting properties as chemotherapeutics delivery vehicles for glioblastoma therapy. Adv Sci (Weinh). 2019;6:1801899. [DOI] [PMC free article] [PubMed] [Google Scholar]
- 47.Wei S-C, Wei W, Peng W-J, Liu Z, Cai Z-Y, Zhao B. Metabolic alterations in the outer membrane vesicles of patients with Alzheimer’s disease: an LC-MS/MS-based metabolomics analysis. CAR. 2020;16:1183–95. [DOI] [PubMed] [Google Scholar]
Associated Data
This section collects any data citations, data availability statements, or supplementary materials included in this article.
Supplementary Materials
Data Availability Statement
No datasets were generated or analysed during the current study.





