Abstract
Background
With the increasing incidence of breast lesions, the differential diagnosis between benign lesions and breast cancer (BCa) has become a big challenge. Host peripheral blood mononuclear cells (PBMCs) could undergo changes in DNA methylation upon disease progression. However, the clinical value of DNA methylation of PBMCs in differentiating benign lesions and BCa is still unclear.
Methods
DNA of PBMCs was isolated and the methylation status of PBMCs in patients with BCa and benign breast nodules was detected by using Illumina Infinium methylation EPIC array. The specific methylation targets were validated by pyrosequencing, Targeted Bisulfite Sequencing Assay, and Multiplex Methylation PCR Assay(MMPA).
Results
cg26977936, cg23351954, and cg27209741 were validated as differentially methylated and showed the potential diagnostic values (sensitivity and specificity were 90.0%/53.3%, 43.3%/90.0%, 90.0%/43.3%, respectively). Moreover, a diagnostic model was established using these 3 CGs through logistic regression analysis, and the AUC reached 0.837. Next, this diagnostic model was validated in another, independent cohort with Targeted Bisulfite Sequencing Assay, and the clinical value in distinguishing benign and malignant breast disease was also confirmed (AUC = 0.827, P < 0.05). Finally, to better meet the need for the clinical test, we further validated the differential diagnostic efficacy of the 2 hypermethylated DMPs by establishing a Multiplex Methylation PCR Assay by coupling the 5’-flap endonuclease activity of Taq DNA polymerase and molecular beacon reporters.
Conclusions
DNA methylation changes in PBMCs showed great potential in discriminating BCa patients from breast benign lesion patients and may serve as a novel predictor in clinical applications.
Supplementary Information
The online version contains supplementary material available at 10.1186/s12967-024-05842-z.
Keywords: DNA methylation, Peripheral blood mononuclear cells (PBMCs), Breast cancer, Benign breast lesions, Differential diagnosis
Introduction
Breast nodules are widespread in women and can be divided into benign and malignant nodules. Most benign breast nodules are proliferative diseases, such as breast fibroadenoma and lobulate tumors. To date, breast cancer (BCa) has ranked first in the global cancer incidence with an estimated 2.3 million new cases, accounting for 11.7% of all cancer cases [1]. The treatment methods for breast lesions depend on the nature of breast nodules in clinical practice. Therefore, the accurate differentiation of benign and malignant nodules is the key to improving the survival rate of breast tumor patients and is an urgent clinical problem to be solved. Currently, the primary methods for distinguishing benign and malignant breast nodules are ultrasound and mammography [2, 3]. However, these imaging examinations are highly dependent on the operator’s technology, which can lead to missed diagnosis or misdiagnosis [4, 5]. Wildly, the risk of malignant transformation of Breast Imaging Reporting and Data System (BI-RADS) type 4 lesions varies from 3 to 94%, and biopsy was recommended for further treatment. Although biopsy is the gold standard for diagnosing breast nodules, it has the risk of missed inspection. Apart from this, most biopsy of BI-RADS type 4 lesions shows benign, which is unnecessary and increases the economic and psychological burden, causing a waste of medical resources. Currently, no noninvasive markers can be widely used in the clinical stage for differential diagnosis of the nature of breast nodules. Herein, it is urgent to find a new noninvasive biomarker that can discriminate benign breast sickness from breast carcinoma.
DNA methylation referring to the methylation of cytosines in the context of d (CG) dinucleotides, is a prominent form of epigenetic modification. DNA methylation plays an essential role in regulating the expression of mammalian oncogene and tumor suppressor genes [6] and participating in the development of various cancers [7, 8] such as colorectal cancer [8, 9], lung cancer [10], prostate cancer [11, 12], breast cancer [13], etc. It is universally recognized that inhibition of tumor suppressor genes through the hypermethylating promoter region is one of the common hallmarks of various cancers [14]. In previous studies, the diagnostic value of circulating tumor DNA (ctDNA) methylation in serum samples of cancer patients has been well investigated. It has been well accepted that using DNA methylation targets from tumor cells may provide great potential for precise diagnosis and treatment of malignancies.
The process of carcinogenesis and cancer development is a complex interaction between tumor cells and their microenvironment. Various immune cells play an essential in the tumor microenvironment, so host immunosurveillance increasingly becomes a research hotspot in studying the tumor microenvironment [15, 16]. In previous studies, it has been recognized that alternation in DNA methylation in peripheral blood mononuclear cells (PBMCs) of autoimmune diseases, such as rheumatoid arthritis, systemic lupus erythematosus, and autoimmune Addison’s Disease (AAD), was precisely different from the healthy population [18]. In addition, different DNA methylation patterns in PBMCs of hepatocellular carcinoma (HCC) can identify HCC from chronic hepatitis and healthy controls [17]. However, very few studies focused on alternating o DNA methylation in PBMCs from breast nodule patients. Clear evidence is still lacking on whether PBMCs methylation markers could be used to distinguish BCa patients from benign breast lesion patients. Therefore, identifying the potential differential enriched DNA methylation sites in PBMCs may provide valuable biomarkers in differentiating benign and malignant breast lesions.
In our study, an integrative multi-center study was designed to define a novel signature used for differentiating malignant from benign breast nodule patients. Genomic DNA methylation changes were analyzed using DNA isolated from PBMCs obtained from patients with benign breast lesions and BCa patients. Then, the potential useful markers were further validated using pyrosequencing, Targeted Bisulfite Sequencing Assay. Besides, we established a novel method using Multiplex MMPA to detect the changes in methylation status. Eventually, a DNA methylation signature that can distinguish BCa patients from controls with benign breast lesions was identified and preliminarily validated.
Methods
Clinical samples
This study was a case-control study; which design was approved by the Clinical Research Ethics Committee of The Second Hospital of Shandong University. We obtained written consent from benign controls diagnosed with benign breast nodules and BCa patients. A total of 266 whole blood samples (55 samples for sequencing, 30 samples for the training set using pyrosequencing, 46 for the validation I set using Targeted Bisulfite Sequeencing Assay, 135 for the validation II set using MMPA) from BCa patients without any history of cancer before and a total of 268 whole blood samples was obtained from patients diagnosed with breast benign nodules (30 samples for sequencing, 30 samples for the training set using pyrosequencing, 46 for the validation I set using Targeted Bisulfite Sequeencing Assay, 162 for the validation II set using MMPA) was obtained from the Second Hospital of Shandong University between 2020 and 2022. Subjects in the discovery cohort were obtained from The Second Hospital of Shandong University and subjects in the training and validation set were obtained, these nine hospitals at proper proportion. Those patients were first diagnosed with nodules or cancer by histopathology or histobiopsy and those diagnosed with immune system diseases, blood system diseases and infectious diseases were excluded from our experiment. All samples were collected prior to any therapies. Additionally, BCa patients were divided into stage I-IV according to TNM staging system of American Joint Committee Cancer (AJCC). After discovery stage, eligible participants were randomly assigned to either the training group or validation group. The demographic and clinical characteristics of the cancer patients and benign breast lesion controls were presented in Table 1.
Table 1.
Characteristics of study population
| full cohort | screening cohort | training cohort | validation I cohort | validation II cohort | ||||||
|---|---|---|---|---|---|---|---|---|---|---|
| cancer | benign | cancer | benign | cancer | benign | cancer | benign | cancer | benign | |
| N | 266 | 268 | 55 | 30 | 30 | 30 | 46 | 46 | 135 | 162 |
| Age at diagnosis, years | ||||||||||
| ≥ 50 | 162 | 49 | 30 | 10 | 21 | 7 | 31 | 32 | 80 | 29 |
| <50 | 104 | 57 | 25 | 20 | 9 | 23 | 15 | 14 | 55 | 133 |
| BMI, kg/m2 | 0 | 0 | ||||||||
| ≥ 24 | 166 | 58 | 36 | 13 | 21 | 12 | 32 | 33 | 77 | 73 |
| < 24 | 98 | 48 | 19 | 17 | 9 | 18 | 14 | 13 | 56 | 87 |
| Missing | 0 | 0 | 0 | 0 | 0 | 0 | 0 | 0 | 0 | 0 |
| Menopausal status | 0 | 0 | ||||||||
| Postmenopausal | 142 | 20 | 27 | 8 | 20 | 4 | 28 | 8 | 67 | 10 |
| Premenopausal | 122 | 86 | 27 | 22 | 10 | 26 | 17 | 38 | 68 | 152 |
| Missing | 2 | 0 | 1 | 0 | 0 | 0 | 1 | 0 | 0 | 0 |
| Molecular subtype | ||||||||||
| HER-2 | 24 | — | 8 | — | 3 | — | 3 | — | 10 | — |
| Luminal B | 101 | — | 32 | — | 17 | — | 30 | — | 22 | — |
| Luminal A | 96 | — | 9 | — | 8 | — | 9 | — | 70 | — |
| TN | 19 | — | 6 | — | 2 | — | 4 | — | 7 | — |
| ER Status | ||||||||||
| positive | 214 | — | 40 | — | 25 | — | 39 | — | 110 | — |
| negative | 49 | — | 15 | — | 5 | — | 7 | — | 22 | — |
| PR Status | ||||||||||
| positive | 186 | — | 38 | — | 24 | — | 37 | — | 87 | — |
| negative | 70 | — | 17 | — | 6 | — | 9 | — | 38 | — |
| HER2 Status | ||||||||||
| positive | 71 | — | 20 | — | 8 | — | 11 | — | 32 | — |
| suspicious positive | 37 | — | 8 | — | 3 | — | 7 | — | 19 | — |
| negative | 151 | — | 27 | — | 19 | — | 28 | — | 77 | — |
| Histological Grade | ||||||||||
| 1 | 5 | — | 1 | — | 1 | — | 1 | — | 2 | — |
| 2 | 137 | — | 25 | — | 20 | — | 27 | — | 65 | — |
| 3 | 75 | — | 17 | — | 9 | — | 11 | — | 38 | — |
| missing | 44 | — | 7 | — | 0 | — | 7 | — | 30 | — |
| Tumor size (mm) | ||||||||||
| >20 | 103 | — | 23 | — | 11 | — | 20 | — | 49 | — |
| ≤ 20 | 151 | — | 32 | — | 19 | — | 26 | — | 74 | — |
| Lymph | ||||||||||
| positive | 94 | — | 25 | — | 10 | — | 15 | — | 44 | — |
| negative | 169 | — | 30 | — | 20 | — | 31 | — | 88 | — |
| TNM Stage | ||||||||||
| I | 118 | — | 22 | — | 16 | — | 23 | — | 57 | — |
| II | 88 | — | 22 | — | 8 | — | 15 | — | 43 | — |
| III | 48 | — | 11 | — | 6 | — | 8 | — | 23 | — |
| IV | 0 | — | 0 | — | 0 | — | 0 | — | 0 | — |
The isolation of PBMCs
The whole blood samples were obtained from preoperative patients and benign controls. All samples were stored in EDTA tubes before isolation. The PBMCs from the whole blood samples were freshly extracted within 12 h. Histopaque®-1077 (Sigma) was used to extract PBMCs from clinical samples. Pipette 3 ml whole blood into 1.5 ml Ficoll-Paque, and a clear, distinct separation between Ficoll-Paque and cell solution was seen. Centrifuge at 400 g for 30 min at 20ºC with slow acceleration. After centrifugation, the liquid is divided into three layers, the upper layer is plasma and Ficoll-Paque, the lower layer is mainly erythrocytes and there was a narrow white cloud layer with mononuclear cells at the interface between the upper and lower layer. PBMCs mainly consisted of lymphocytes and monocytes. PBMCs were stored at -80℃.
Infinium MethylationEPIC BeadChip
Evaluation of methylation level of DNA on a genome-wide scale was performed using Illumina MethylationEPIC BeadChip (Illumina). Genomic DNA in the PBMCs was extracted using DNeasy Blood and Tissue Kit (Qiagen) according to the manufacture’s protocol provided by the company. Nanodrop 2000 (Thermo) / Quibt3.0 was applied to estimate the purity and concentration of DNA. Followed by the quantification, bisulfite conversion of 500 ng of DNA per sample was performed using EZ DNA Methylation Kits (Zymo Research, USA) in accordance with the instructions for the next Illumina MethylationEPIC BeadChip assay. Followed by bisulfite treating of genomic DNA, a series of steps consisting of amplification, fragmentation-precipitation-resuspensio,, hybridizati, n, washing and scanning were performed and finally the raw methylation data were obtained.
DNA methylation analysis
ChAMP package in R was mainly used to analyze the data. Addition to initial quality assessment of samples and chips, a series of steps for quality control were performed which included filtering out CGs which interfere with subsequent analysis, the singular value decomposition analysis (SVD analysis) as well as data standardization and visualization. Firstly, as quality criteria, probes with detection p-value < 0.01 and probes with < 3 beads in at least 10% of samples were.
removed. Besides, multi-hit probes and probes irrelevant to CGs were excluded too. Accounting for all DNA samples from women, the X chromosome probes were not filtered out. Moving forward, the methylation level of the site was calculated by β value ranging from 0 (no methylation) to 1 (full methylation). The formula for calculating the beta value is as follows:
betai = max (y(i, methy), 0)/(max(y(i, methy), 0) + max(y(i, unmethy), 0) + 100).
The beta-mixture quantile normalization (BMIQ) algorithm was chosen to normalize the β value for adjusting type I and type II probe bias [19]. Next, SVD analysis [20] was used to analyze the batch effect, and Combat [20] was used to correct this batch effect. EPICanno.ilm10b4.hg19 was applied to annotate all CpG sites (http://www.bioconductor.org/packages/release/data/annotation/html/IlluminaHumanMethylationEPICanno.ilm10b4.hg19.html).Champ. DMP function was applied to Differential Methylated CpGs Position (probes) and the adjust. P value was calculated using the Benjamini-Hochberg method [20]. Finally, 0.1 isc chosen as the adjus, P value threshold, and 0.1 is chosen as the threshold of |Δβ|, which were considered statistically significant. We used ProbeLasso [21] to compute the Differential Methylated Region.
Pyrosequencing
The genomic DNA was extracted using QIAGEN DNeasy kit (#69506). Qiagen EpiTect Bisulfite Kits (Qiagen, 59104) were used for methylation pretreatment of the whole genomic DNA. The primer sequence designed by PyroMark Assay Design 2.0 can be found in Additional file 1: Table S1. Pyrosequencing was performed using standard methods. 1 µg of genomic DNA was bisulfite-modified using EZ DNA Methylation Kit (ZYMO research, Orange, CA). PCR amplification system consisted of RNase-free H2O 4.8 µl, 2×SYBR Green qPCR Master Mix 7.5 µl, Forward Primer (10mM) 0.6 µl, Reverse Primer (10mM) 0.6 µl, Template 1.5 µl. Followed by PCR, 3 µl of reaction binding beads and 10 µl of PCR product was added to a 48-well reaction plate and react for 10 min at room temperature, and the corresponding sequencing primers, enzyme mixture and four dNTPs (QIAGEN) and substrate mixture was added sequentially in the reagent compartment at the dosage calculated by Pyrosequencing software. PyroMark Q48 ID (QIAGEN) was used for Pyrosequencing and the results were analyzed by using PyroMark® Q48 software (Qiagen, Toronto, Ontario, Canada).
Targeted bisulfite sequencing assay
MethylTargetTM assays (targeted bisulfifite sequencing) developed by Genesky BioTech (Shanghai, China). Genomic DNA (400ng) was subjected to sodium bisulfite treatment using EZ DNA Methylation™-GOLD Kit (Zymo Research) according to manufacturer’s protocols. Multiplex PCR was performed with an optimized primer set combination. PCR amplicons were diluted and amplified using indexed primers. The primer sequence can be found in Additional file 1: Table 2 Specifically, a 20 µl mixture was prepared for each reaction and included 1×reaction buffer (NEB Q5TM), 0.3 mM dNTP, 0.3 µM of F primer, 0.3 µM of index primer, 1 U Q5TM DNA polymerase (NEB) and 1 µL diluted template. The cycling program was 98ºC for 30 s; 11 cycles of 98ºC for 10 s, 65ºC for 30 s, 72ºC for 30 s; and 72ºC for 5 min. PCR amplicons (170–270 bp) were separated by agarose electrophoresis and purified using the QIAquick Gel Extraction Kit (QIAGEN). Libraries from different samples were quantified and pooled together, followed by sequencing on the Illumina NextSeq platform according to the manufacturer’s protocols. Sequencing was performed with a 2 × 150 bp paired-end mode. FLASH (Fast Length Adjustment of SHort reads) was used to merge paired-end reads (https://www.ncbi.nlm.nih.gov/pmc/articles/PMC3198573/).The Fastq to fasta format step was then processed using the Fastx toolkit (http://hannonlab.cshl.edu/fastx_toolkit/index.html). Reads with fasta format were mapped to the targeted Bisulfite Genome (hg19) by Blast (https://www.ncbi.nlm.nih.gov/pubmed/20003500). Unmapped reads were filtered and mapped reads with coverage greater than 90% and identity greater than 95% were kept as effective reads and were used for following statistics. Sequencing depth for each amplicon per sample was calculated by blasting the effective reads against the targeted genome region. Reads less than 10-fold were removed and the overall sequencing depth for each sample was evaluated. Methylation and haplotype were analyzed using Perl scripts. Statistics were performed by t-test and ANOVA.
Gene Ontology (GO) and Kyoto Encyclopedia of genes and genomes (KEGG) analysis
To evaluate the biological functions DMP and DMR attended, GO (http://geneontology.org/) and the KEGG (https://www.kegg.jp/) pathway analysis was separately conducted to evaluate the biological processes, cellular components, molecular and pathway DMP and DMR took part in. Finally, Functional Epigenetic Modules and FEM (http://www.bioconductor.org/packages/3.1/bioc/vignettes/FEM/inst/doc/IntroDoFEM.pdf) packages were used to infer differentially methylated gene modules in protein-to-protein interaction network (PPI). Finally, Conumee (http://www.bioconductor.org/packages/release/bioc/html/conumee.html) package was used to calculate copy number variation (CNV).
Functional epigenetic modules (FEM) analysis
The R package was downloaded from http://www.bioconductor.org/packages/3.1/bioc/vignettes/FEM/inst/doc/IntroDoFEM.pdf.
The analysis method was based on the published protein interaction network (PIN), assuming the reverse correlation between methylation level of promoter and gene expression to calculate the edge weight in the network and divide different modules. For modules, the edge weight is an inherent part of the protein interaction network, which is regarded as a gene set with the sample phenotype data. The seed gene in the FEM module is a gene that has a significant contribution to the observed module.
Blood cell fractionation from PBMCs
PBMCs were freshly isolated from the peripheral blood of 11 patients with sporadic BCa and 9 patients with benign breast lesion within 2 h after blood collection. First, T cells were positively isolated using the CD3 positive magnetic beads. Subsequently, these T-cell-removed PBMCs were used for the isolation of B cells and B cells were isolated from fresh PBMCs using the CD19 negative magnetic beads. The remaining cells were collected as B/T cell depleted PBMCs. The cell pellets were snap frozen in liquid nitrogen and stored at -80℃.
Multiplex methylation PCR assay(MMPA)
Multiplex Methylation PCR Assay(MMPA) is commonly used in multiplexed fluorescent PCR systems, where one end of the probe is labeled with a fluorophore and the other end with a quenched group. By adding these probes and corresponding amplification primers to the same reaction system, multiple targets can be detected together. We designed a duplex PCR assays for the detection of cg26977936 and cg23351954. The probes of cg26977936 and cg23351954 with labeled with FAM and the probe of ACTIN with labeled with VIC. Specifically, a 10 µl mixture was prepared for each reaction and included 2×Mater Mix 5µL, 50× ROX™ Low Reference Dye 0.2µL, 10µM Forward Primer of cg26977936 0.25µL, 10µM Reverse Primer of cg26977936 0.25µL, 10µM Forward Primer of cg23351954 0.25µL, 10µM Reverse Primer of cg23351954 0.25µL, 10µM Forward Primer of ACTIN 0.06µL, 10µM Reverse Primer of ACTIN 0.06µL, 10µM probe of cg26977936 0.1µL, 10µM probe of cg26977936 0.1µL, 10µM probe of ACTIN 0.1µL, ddH2O 2.43µL and Template DNA 1µL. The cycling program was 93ºC for 30 min; 40 cycles of 95ºC for 3 s, 58ºC for 30 s. According to previous literature, the housekeeping gene ACTIN was used to normalize the relative expression levels of DMPs. The relative methylation expression of DMPs was calculated by 2-ΔΔCt method as follows: ΔCt = CtDMPs-Ct internal reference, ΔΔCt = ΔCtBCa group-ΔCt benign lesion group. The Ct value is the number of amplification cycles when the reaction real-time fluorescence intensity reaches a set threshold.
Statistical analysis
Analysis of differential methylation sites was performed in R software using the ChAMP pipeline. For the P value of the obtained results, the Benjamini & Hochberg method was used to perform multiple hypothesis test to reduce false positives. Finally, CGs with P < 0.05 and |Δβ |>0.1 was considered statistically significant. The non-parametric Mann-Whitney U test was used to compare DMPs between breast cancer patients and controls with breast benign lesions. Scatter diagrams were performed using GRAPHPAD PRISM 9 (San Diego, CA, USA). The receiver operator characteristic (ROC) curve and the area under the curve (AUC) were plotted by Med-Calc 15.2.2 (Med-Calc, Mariakerke, Belgium) to assess the diagnostic value of DMPs in two groups. The difference was statistically significant (p < 0.05). A P-value < 0.05 was regarded as statistically significant. Besides, Biorender (https://biorender.com/) and MedPeer (http://www.medpeer.cn) were used for drawing.
Results
Study design
As Fig.S1 shown, blood samples were obtained from patients with malignant or benign lesions. Then, PBMCs were isolated and DNA was extracted to define the methylation characteristics in BCa patients and benign lesion patients by 850 K DNA methylation chip in the discovery phrase. Finally, the efficacy of methylation status in the differential diagnosis of benign and malignant nodules was further verified in the training set and two independent validation sets. Overall, more details about a multi-center, case-control study designed to explore the clinical value of DMPs in PBMCs as biomarkers for differentiating BCa patients and benign patients were shown in Fig. 1. During the discovery stage, 5118 differentially methylated positions (DMPs) were obtained (│Δβ│>0.1 and adj.P<0.05), of which 478 DMPs were hypermethylated and 4640 were hypomethylated. To obtain the potential DMPs that were useful for differentiating breast lesions, we used a new screening principle: (1) adj.P value ≤ 10^-18, (2) │Δβ│>0.15, and (3) Random Forest Feature Screening. A total of 10 DMPs was obtained. In the training cohort, PBMCs from 30 BCa patients and 30 benign lesion controls were assigned to evaluate the methylation expressions of DMPs by pyrosequencing. Ultimately, 3 DMPs were confirmed, and data thus was collected to construct a diagnostic panel based on a logistic regression model. ROC analysis was used to assess the diagnostic performance of the panel. In validation I cohort, another independent cohort of 46 BCa patients and 46 benign lesion patients were chosen to verify the diagnostic value of the panel by Targeted Bisulfite Sequencing Assay. We established a new method for the detection of the methylation level of special sites based on multiplex methylation PCR technology and called it Multiplex Methylation PCR Assay (MMPA). In the validation II cohort, another independent cohort of 135 BCa patients and 162 benign lesion patients were chosen to verify the diagnostic value of the 2 hypermethylated DMPs by MMPA. Detailed clinical data are summarized in Table 1.
Fig. 1.
Overview of the experimental design. In the discovery cohort, genome-wide methylation profiling was performed on 55 breast cancer patients comparing 30 patients with breast benign lesions using Illumina Infinium Methylation EPIC BeadChip. DMPs were training using pyrosequeecing and validated I using MethylTarget and validated II using Highly multiplex PCR assays. The diagnostic model with the highest AUC were validated in two independent validation cohorts. DMP, differentially methylated sites; BCa, breast cancer; PBMCs, peripheral blood mononuclear cells; AUC, area under ROC
DNA methylation atlas in PBMCs of benign and malignant nodules
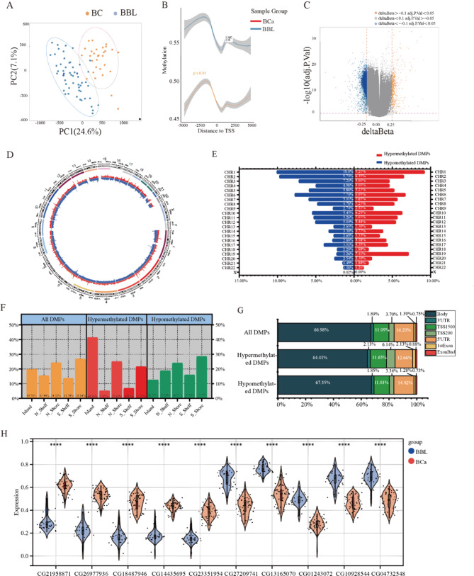
DNA methylation level of 702,165 sites in PBMCs from 55 BCa and 30 benign lesion patients using Infinium MethylationEPIC BeadChip. Followed by initial quality control, data which did not meet our quality control such as filtering out inadequate probes, SVD analysis was performed for the raw d ata (additional Fig. 2A). The batch effect was corrected using the Combat algorithm. After correction, another SVD analysis was conducted to check the corrected results and the results were used for next analysis (additional Fig. 2B). Overall methylation of all samples was shown in additional Fig. 2C. Generally, the β-value density curve of all subjects shows a “bimodal” type, indicating most of methylation sites were in the state of hypermethylation or hypomethylation and our results were the same (additional Fig. 2D). The first principal component (PC1) explained 24.6% of the variation and the second principal component (PC2) explained 7.1% of the variation indicating a clear distinction between cancer patients and benign controls in DNA methylation level (Fig. 2A) which can be inferred from the Heatmap (additional Fig. 2E) too. We found that overall methylation level for BCa patients was significantly lower than that for breast benign lesion patients in case of whole genomic analysis (Fig. 2B). The differentially methylated CpGs (more than 0.720%) were identified in PBMCs from 55 beast carcinoma patients compared with 30 breast benign lesions. Accordance with the screening criteria (│Δβ│>0.1 and adj.P<0.05), we obtained 5118 differentially methylated positions (DMPs) consisting of 478 hypermethylated and 4640 hypomethylated CpGs (Fig. 2C). The number of DMPs with hypomethylation was significantly higher DMPs with hypermethylation (Fig. 2C), which was consistent with previous study. We also described the differential methylation profiles of benign breast nodule patients with different pathological types (additional Fig. 3A) and BCa patients with different stages (additional Fig. 3B-E) and molecular types (additional Fig. 4A-H). It was found that there is no significant difference in the DNA methylation level of PBMCs between fibroadenoma and intraductal papilloma (additional Fig. 3A). In addition, we also found that the DNA methylation expression of 2881 DMPs related to 1456 genes began to change from the early stage of breast nodule deterioration, and these changes were not restored until the late stage of breast cancer (additional Fig. 3F-G). For example, the methylation expression of cg05492964 at the TSS1500 of PRR13 increased in StageIand this change was not changed during the entire BCa development process (P<0.05). Eventually, it was found that the DNA methylation levels of 1482 DMPs involving 921 genes had the same trend in different molecular types of breast cancer, except that each type has its own unique DMPs (additional Fig. 4I-J).
Fig. 2.
Different genome-wide CpG profiles between sporadic BCa patients and breast benign lesion patients. PCA (A), Distance to TSS (B), Volcano plot (C) of DMPs of. The distribution of DMPs in chromosomes (D, E), gene (F) and functional genetic regions (G) was ploted. Violin plot (H) showing the methylation level of 10 DMPs
Distributions of DMPs among genomic regions in BCa patients and benign breast lesions
Distribution of DMPs were shown in Fig. 2D-G. As Fig. 2D shown, the DMPs were mainly distributed at chromosome 1 (10.00%), 2 (9.44%), 6 (8%) and 3 (6.96%). The distribution of hypermethylated DMPs and hypomethylated DMPs was not exactly the same. In addition to chromosomes 1, 2 and 6, hypomethylated sites were mostly distributed on chromosome 3, and hypermethylated sites were mostly distributed on chromosome 19 (Fig. 2E). The distribution of differentially methylated sites in S_shore and N shore was 26.84% and 24.28%, respectively (Fig. 2F). The hypermethylated DMPs was mostly observed in S shore and N _shore, whereas sites with higher methylation level was mostly observed in Island (Fig. 2F). Besides, as for functional genomic regions a majority of DMPs (69.98%) were located in gene body. In addition to gene body, there were 14.20% of DMPs in the 5’UTR, 11.09% of DMPs in the TSS1500, 3.70% of DMPs in the TSS200, 1.89% of DMPs in the 3’UTR, 1.39% of DMPs in the 1stExon and 0.75% of DMPs in the ExonBnd (Fig. 2G). Interestingly, we found that distribution of hypomethylated and hypomethylated DMPs was consistent with all DMPs.
Predicted functions of differentially expressed cgs between breast cancer patients and benign breast lesion patient and functional epigenetic modules analysis
To investigate the biological function of DMPs, GO analysis which includes biological process (BP), molecular function (MF), and cellular component (CC) and KEGG pathway analysis were performed (additional Fig. 5A). GO analysis was enriched in tumor immune-related functions such as interleukin-6-mediated signaling pathway (Rich Factor = 8.941830536, P = 0.0005541) and helper T2 cell differentiation (Rich Factor = 7.025723993, P = 0.001337215) according to Rich Factor (additional Fig. 5B). The result of KEGG analysis (additional Fig. 5C-D) suggested that the DMPs enriched in Th17 cell differentiation (Rich Factor = 2.37802475372569, P = 0.00357606149390734), Th1 and Th2 cell differentiation (Rich Factor = 2.12749706227967, P = 0.0192966273759426). Insight into the above results, it showed that the changes in DNA methylation expression of PBMCs in BCa patients may participate in the process of tumor immune microenvironment, especially for the development of T cells and immune-related signal pathways. In addition to GO and KEGG analysis, we adopted a functional supervised algorithm, called Functional Epigenetic Modules (FEM) to find some genes or proteins with important functions [22]. As shown in (additional Fig. 6A-D), we obtained four statistically significant functional modules, whose seed genes were MMP12, TRIM29, MPHOSPH6 and NGFR. With respect to the effect of MMP12 on tumor immunity, previous studies showed that CD11b (+) /Gr-1 (+) immature cells of MMP12-overexpressing bitransgenic mice exhibited an immunosuppression function to T cell proliferation and function Inhibition in vitro and in vivo experiments [23]. Apart from MPHOSPH6, TRIM29 [24] and NGFR [25] also played an essential role in tumor immunity.
Distribution and predicted functions of the differential methylation regions (DMRs)
In addition, the distribution and biological function of DMRs were asnalyzed too. We found that DMRs were mainly distributed on chromosome 6 (additional Fig. 7A). DMR 904 with the largest │Δβ│ value was shown in the additional Fig. 7B and DMR 706 with the most significant P value was shown in the additional Fig. 7C. As additional Fig. 7D-E shown, GO and KEGG analysis were performed and the results showed that DMRs were involved in regulation of branching involved in prostate gland morphogenesis (Rich Factor = 16.47732878, P = 5.50E-05), negative regulation of metallopeptidase activity (Rich Factor = 12.0147189, P = 3.71E-05),Phenylalanine metabolism (Rich Factor = 7.888888889, P = 0.000111835) and beta-Alanine metabolism (Rich Factor = 5.191397849, P = 0.000432399).
Selection and evaluation of candidate CpGs in PBMCs from breast cancer patients and controls with benign breast lesions
After the discovery of 5118 BCa-specific DNA methylation sites using 850 K DNA methylation array, methylation changes of these sites in PBMCs were further analyzed. Eventually, 10 DMPs (5 DMPs with hypermethylation and 5 DMPs with hypomethylation) with stringent criteria of │Δβ│>0.15, adj.P<10^-18 and better MeanDecreaseAccuracy and MeanDecreaseGini calculated by Random Forest analysis were chosen as candidate biomarkers to distinguish malignant from benign breast lesions. The methylation changes of the ten DMPs (cg21958871, cg26977936, cg18487946, cg14435695, cg23351954, cg04732548, cg27209741, cg13165070, cg01243072, cg10928544) were shown in Fig. 2H The distribution and other information about candidate DMPs were listed in Table 2. We next evaluated candidate DMPs between malignant and benign breast lesions. 30 samples from BCa patients and 30 samples from benign lesions patients were assigned to the training cohort. The clinical characteristics of the training group and validation group were seen in Table 1. In the training cohort, methylation changes of 3 DMPs (cg26977936, cg23351954, cg27209741) were found statistically significant whose methylation level discriminated between malignant and benign breast lesions (Fig. 3A). Herein, we assessed the performance of separating malignant from benign breast lesions using 3 DMPs and found that the AUC was 0.732, 0.660 and 0.707, respectively (Table 3; Fig. 3B). We constructed the methylation model with these 3 DMPs using logistic regression. Eventually, we found the methylation model with cg26977936,cg23351954 and cg27209741 had better sensitivity and specificity (Table 3; Fig. 3C).This model=-1.7787 + 24.3617*β1 + 11.1975*β2-13.6692*β3; where β1 = methylation level of cg26977936, β2 = methylation level of cg23351954 and β3 = methylation level of cg27209741. In the training cohort, this model with a sensitivity of 80.0% and a specificity of 80.0% could distinguish BCa patients from benign controls (AUC = 0.837) (Table 3; Fig. 3C). We could conclude from the data that the methylation model in PBMCs could serve as a robust and non-invasive method for separating malignant from benign breast lesion (Fig. 3D).
Table 2.
Features of 10 differentially methylated DMPs among BCP and benign control group. CpG: identification of the probe (from array). CHR: chromosome. TSS1500: 1500 bp of the start site of transcription. TSS200: 200 bp of the start site of transcription
| CpG | CHR | UCSC REFGENE | Genomic context | CpG island context | Δβ value | P value | P value adjusted* |
|---|---|---|---|---|---|---|---|
| cg21958871 | 12 | Island | 0.325150729 | 3.42778E-36 | 4.01144E-31 | ||
| cg26977936 | 6 | S_Shelf | 0.29669838 | 1.15386E-34 | 1.15742E-29 | ||
| cg18487946 | 1 | NEXN; NEXN; NEXN-AS1 | TSS200;TSS200;Body | N_Shore | 0.29632279 | 1.33573E-33 | 8.52639E-29 |
| cg14435695 | 11 | PHOX2A | 3’UTR | N_Shore | 0.253721141 | 8.88531E-39 | 3.94731E-33 |
| cg23351954 | 10 | Island | 0.229066021 | 3.88396E-31 | 1.18573E-26 | ||
| cg04732548 | 7 | -0.245254781 | 4.23382E-25 | 2.47736E-21 | |||
| cg27209741 | 7 | -0.222912961 | 2.23192E-24 | 1.00466E-20 | |||
| cg13165070 | 11 | INS-IGF2;IGF2;IGF2;IGF2 | Body;3’UTR;3’UTR;3’UTR | Island | -0.209862585 | 3.60573E-29 | 6.32954E-25 |
| cg01243072 | 2 | Island | -0.209098822 | 7.88239E-25 | 4.19298E-21 | ||
| cg10928544 | 14 | CCDC88C | Body | -0.203870064 | 4.02749E-21 | 4.12045E-18 |
Fig. 3.
Methylation analysis for the differential diagnosis of breast nodules in the training cohort. (A) The relative expression of 10 DMPs in patients with BCa (n = 30) and benign controls (n = 30) determined using pyrosequeencing in the training cohort, **P < 0.01,*P < 0.05. (B) ROC curve analysis for the determination of the diagnostic performance of DMPs (CG2697793,CG23351954,CG27209741) in the training cohort. (C) Comparison diagnostic performance of different panels by ROC curve analysis in the training cohort. Comparison od the diagnostic performance of the Panel (D)
Table 3.
Diagnostic value of DMPs biomarkers for discriminating malignant from benign lesions in the training cohort
| CpG | AUC | OR (95% CI) | Sensitivity | Specificity | P | ||||||||||
|---|---|---|---|---|---|---|---|---|---|---|---|---|---|---|---|
| training cohort | validation I cohort | validation II cohort | training cohort | validation I cohort | validation II cohort | training cohort | validation I cohort | validation II cohort | training cohort | validation I cohort | validation II cohort | training cohort | validation I cohort | validation II cohort | |
| CG26977936 | 0.732 | 0.727 | - | 0.602–0.838 | 0.624–0.815 | - | 90.00% | 93.50% | - | 53.30% | 45.70% | - | 0.004 | 0.0001 | - |
| CG23351954 | 0.66 | 0.681 | - | 0.526–0.777 | 0.576–0.774 | - | 43.30% | 76.10 | - | 90.00% | 54.30% | - | 0.0231 | 0.0011 | - |
| CG27209741 | 0.707 | 0.64 | - | 0.576–0.818 | 0.533–0.737 | - | 90.00% | 34.80 | - | 43.30% | 89.10% | - | 0.002 | 0.0152 | - |
| CG26977936 + CG23351954 | 0.742 | - | 0.802 | 0.613–0.846 | - | 0.752–0.846 | 80.00% | - | 61.48% | 60.00 | - | 85.80% | 0.0002 | - | 0,0001 |
| CG26977936 + CG27209741 | 0.803 | - | - | 0.680–0.895 | - | - | 80.00% | - | - | 73.30% | - | - | 0.0001 | - | - |
| CG23351954 + CG27209741 | 0.77 | - | - | 0.643–0.869 | - | - | 63.30% | - | - | 83.30% | - | - | 0.0001 | - | - |
| CG26977936 + CG23351954 + CG27209741 | 0.837 | 0.827 | - | 0.719–0.919 | 0.734–0.898 | - | 80.00% | 89.10% | - | 80.00% | 63.00% | - | 0.0001 | 0.0001 | - |
Validation of aberrant CpG methylation as a breast cancer candidate biomarker in two independent validation cohorts
Followed by training stage, the methylation level of 3 DMPs and the model was further verified in the validation Iset (46 BCa patients and 46 benign controls) using ROC analysis through Targeted Bisulfite Sequencing Assay. The differentially methylation expression trend of DMPs was consistent with the training set (Fig. 4A), and the diagnostic performance of these sites in the validation cohort measured by AUC was shown in Tables 3 and Fig. 4B. We found that the AUC of cg26977936, cg23351954 and cg27209741 was 0.727, 0.681 and 0.640, respectively. Similarly, the accuracy of discriminating BCa patients from benign breast lesion patients using the model was also computed using ROC analysis and we found that the AUC was 0.827 (95% CI = 0.734–0.898, sensitivity = 89.1% and specificity = 63.0%). Considering the practicality in clinical use, we established an duplex PCR assay by coupling the 5’-flap endonuclease activity of Taq DNA polymerase and molecular beacon reporters by which two hypermethylated DMPs could be detected simultaneously. It was further found that more effective amplification of the target was achieved by the duplex PCR assay (Fig. 4C). Next, the methylation level of 2 hypermethylated DMPs was further verified in the validation IIset (135 BCa patients and 162 benign controls) using ROC analysis through MMPA with an AUC of 0.802 (95CI = 0.752–0.846), a sensitivity of 61.5% and a specificity of 85.8% (Fig. 4D-E). These results indicated that abnormal methylation expression may be related to the malignant progression of breast lesions. The clinical characteristics of the training group and validation group were seen in Table 1.
Fig. 4.
Methylation analysis for the differential diagnosis of breast nodules in the two independent validation cohorts. (A) The relative expression of 3 DMPs in patients with BCa (n = 46) and benign controls (n = 46) determined using Targeted Bisulfite Sequeencing Assay in validation I cohort, **P < 0.01,*P < 0.05. (B) ROC curve analysis for the determination of the diagnostic performance of DMPs (CG2697793,CG23351954,CG27209741) and the diagnostic model in thevalidation I cohort. (C) The amplification of the target achieved by the duplex PCR assay. (D) The relative expression of DNA methylation in patients with BCa (n = 135) and benign controls (n = 162) determined using Highly multiplex PCR assays in validation II cohort. (E) ROC curve analysis for the determination of the diagnostic performance of the DNA methylation method in the validation II cohort
Correlation with clinicopathological variables in the training and two validation cohorts
We described the correlation between 3 PBMCs-derived DMPs and clinicopathological variables in the training and validation I cohort. Higher methylation levels of cg26977936 in PBMCs were remarkably correlated with older age and higher methylation levels of cg23351954 were remarkably correlated with older age, bigger BMI and early stage (all at P < 0.05) in the training cohort. However, we did not observe any association between the expressions of cg27209741 and age, BMI, tumor grade, positive lymph node metastasis or molecular type (all at P > 0.05) in the training cohort (Additional Table 3). Higher methylation levels of cg23351954 in PBMCs were remarkably correlated with smaller BMI and smaller tumor size (all at P < 0.05) in the validation I cohort. However, we did not observe any association between the expressions of cg27209741 as well as cg26977936 and the clinical variables (all at P > 0.05) in the validation I cohort (Additional Table 3).
Besides, we described the correlation between our model or 2-ΔΔCT and clinicopathological variables in the training, validation I and validation II cohort (Fig. S8). Our panel was significantly different between benign breast nodule patients and BCa patients with different states in the training, validation I and validation II cohort (Fig. S8). We found that there was no significant difference in the methylation change of our panel or 2-ΔΔCT between fibroadenoma patients and intraductal papilloma patients and there was no significant difference among BCa patients with different clinicopathological variables in the training, validation I and validation II cohort (Fig. S8).
We found our risk score was significantly different. In addition, the diagnostic performance of this panel in distinguishing BCa patients with different clinicopathological variables from benign lesion individuals in the training, validation I and validation II cohort was evaluated using MedCal (Table 4). Eventually, we found that PBMCs-derived methylation changes had excellent differential diagnostic potency for discriminating BCa patients with different clinical parameters from patients with breast benign lesions.
Table 4.
The diagnostic performance of PBMCs-derived DNA methylation for discriminating BCa patients with different clinical variants from breast benign lesion patients by ROC curve analysis in the training, validation I and validation II set
| Training Cohort | Validation I Cohort | Validation II Cohort | |||||||||||||
|---|---|---|---|---|---|---|---|---|---|---|---|---|---|---|---|
| AUC | OR (95% CI) | Sensitivity | Specificity | P | AUC | OR (95% CI) | Sensitivity | Specificity | P | AUC | OR (95% CI) | Sensitivity | Specificity | P | |
| Age at diagnosis, years | |||||||||||||||
| ≥ 50 | 0.863 | 0.738–0.943 | 85.70% | 80.00% | 0.0001 | 0.857 | 0.760–0.926 | 75.00% | 89.36% | 0.0001 | 0.868 | 0.818–0.908 | 75.00% | 85.80% | 0.0001 |
| <50 | 0.774 | 0.612–0.892 | 66.70% | 80.00% | 0.0056 | 0.748 | 0.638–0.839 | 85.71% | 60.00% | 0.0019 | 0.706 | 0.641–0.766 | 100.00% | 30.86% | 0.0001 |
| BMI, kg/m2 | |||||||||||||||
| ≥ 24 | 0.824 | 0.692–0.916 | 76.20% | 80.00% | 0.0001 | 0.808 | 0.703–0.888 | 87.88% | 63.04% | 0.0001 | 0.807 | 0.751–0.855 | 70.13% | 82.72% | 0.0001 |
| < 24 | 0.867 | 0.719–0.954 | 88.90% | 80.00% | 0.0001 | 0.864 | 0.768–0.930 | 84.62% | 78.79% | 0.0001 | 0.794 | 0.735–0.846 | 56.90% | 88.27% | 0.0001 |
| Menopausal status | |||||||||||||||
| Postmenopausal | 0.867 | 0.741–0.946 | 85.00% | 80.00% | 0.0001 | 0.876 | 0.779–0.940 | 75.86% | 89.13% | 0.0001 | 0.877 | 0.827 to 0.916 | 76.47% | 87.04% | 0.0001 |
| Premenopausal | 0.777 | 0.617–0.893 | 70.00% | 80.00% | 0.0033 | 0.744 | 0.619–0.846 | 82.35% | 63.04% | 0.0012 | 0.725 | 0.663 to 0.782 | 50.75% | 82.72% | 0.0001 |
| Molecular subtype | |||||||||||||||
| Luminal Type | 0.933 | 0.795–0.988 | 100.00% | 80.00% | 0.0001 | 0.854 | 0.749–0.928 | 95.65% | 63.04% | 0.0001 | 0.824 | 0.771–0.869 | 65.22% | 86.42% | 0.0001 |
| Not Luminal Type | 0.817 | 0.690–0.908 | 76.00% | 80.00% | 0.0001 | 0.8 | 0.686–0.886 | 78.26% | 71.74% | 0.0001 | 0.754 | 0.689–0.811 | 58.14% | 82.72% | 0.0001 |
| ER Status | |||||||||||||||
| positive | 0.831 | 0.705 to 0.918 | 80.00% | 80.00% | 0.0001 | 0.834 | 0.737–0.906 | 92.31% | 63.04% | 0.0001 | 0.817 | 0.766–0.860 | 63.72% | 86.42% | 0.0001 |
| negative | 0.867 | 0.709–0.957 | 80.00% | 80.00% | 0.0006 | 0.789 | 0.655–0.889 | 57.14% | 95.65% | 0.0066 | 0.725 | 0.654–0.788 | 40.91% | 100.00% | 0.0004 |
| PR Status | |||||||||||||||
| positive | 0.832 | 0.705–0.920 | 79.17% | 80.00% | 0.0001 | 0.845 | 0.749–0.915 | 94.59% | 63.04% | 0.0001 | 0.811 | 0.758–0.857 | 63.92% | 86.42% | 0.0001 |
| negative | 0.856 | 0.698–0.950 | 83.33% | 80.00% | 0.0005 | 0.754 | 0.619–0.860 | 100.00% | 43.48% | 0.0105 | 0.777 | 0.713–0.833 | 44.74% | 100.00% | 0.0001 |
| HER2 Status | |||||||||||||||
| positive | 0.793 | 0.653–0.895 | 78.95% | 76.67% | 0.0001 | 0.745 | 0.612–0.851 | 54.55% | 89.13% | 0.0073 | 0.656 | 0.585–0.723 | 100.00% | 30.86% | 0.0055 |
| negative | 0.867 | 0.717–0.954 | 87.50% | 80.00% | 0.0001 | 0.865 | 0.765–0.933 | 92.86% | 71.74% | 0.0001 | 0.872 | 0.823–0.911 | 75.32% | 85.80% | 0.0001 |
| Histological Grade | |||||||||||||||
| Grade 1and2 | 0.833 | 0.703–0.923 | 81.00% | 80.00% | 0.0001 | 0.824 | 0.718–0.902 | 89.29% | 65.22% | 0.0001 | 0.811 | 0.754–0.859 | 67.16% | 85.80% | 0.0001 |
| Grade 3 | 0.844 | 0.694–0.940 | 77.80% | 80.00% | 0.0001 | 0.852 | 0.733–0.932 | 81.82% | 89.13% | 0.0001 | 0.721 | 0.651–0.783 | 39.29% | 100.00% | 0.0001 |
| Tumor size (mm) | |||||||||||||||
| >20 | 0.867 | 0.724–0.952 | 81.80% | 80.00% | 0.0001 | 0.793 | 0.676–0.883 | 80.00% | 71.74% | 0.0001 | 0.751 | 0.687–0.808 | 55.10& | 86.42% | 0.0001 |
| ≤ 20 | 0.77 | 0.613–0.887 | 73.70% | 72.70% | 0.0003 | 0.853 | 0.750–0.925 | 96.15% | 63.04% | 0.0001 | 0.841 | 0.788–0.885 | 68.92% | 83.33% | 0.0001 |
| Lymph Node Metastasis | |||||||||||||||
| positive | 0.85 | 0.721–0.935 | 85.00% | 80.00% | 0.0001 | 0.81 | 0.706–0.890 | 87.50% | 63.04% | 0.0001 | 0.862 | 0.813–0.903 | 73.86% | 85.80% | 0.0001 |
| negative | 0.81 | 0.655–0.916 | 70.00% | 80.00% | 0.0005 | 0.865 | 0.752–0.939 | 85.71% | 76.09% | 0.0001 | 0.682 | 0.614–0.745 | 100.00% | 30.86% | 0.0002 |
| TNM Stage | |||||||||||||||
| I | 0.833 | 0.694–0.937 | 81.20% | 80.00% | 0.0001 | 0.854 | 0.749–0.928 | 95.65% | 63.04% | 0.0001 | 0.87 | 0.818–0.911 | 73.68% | 85.80% | 0.0001 |
| II+III | 0.84 | 0.699–0.933 | 78.60% | 80.00% | 0.0001 | 0.8 | 0.686–0.886 | 78.26% | 71.74% | 0.0001 | 0.749 | 0.688–0.804 | 56.06% | 82.72% | 0.0001 |
Comparison of the PBMCs-derived methylation signature with other known diagnostic biomarkers and ultrasonography
Up to date, tumor markers clinically used for the diagnosis for breast cancer include CEA, CA153 and CA125 and there is lack of non-invasive markers for discriminating BCa patients from benign individuals. The AUC of CEA, CA153, CA125, and 3-DMP panel in the training set were 0.718 (95% CI = 0.571–0.837), 0.754 (95% CI = 0.610–0.866), 0.706 (95% CI = 0.559–0.827) and 0.837 (95% CI = 0.719–0.919), respectively (Table 5 and additional Fig. S9A). The AUC of CEA, CA153, CA125, and 3‐DMP panel in the validation I set were 0.667 (95% CI = 0.541–0.777), 0.540 (95% CI = 0.414–0.633), 0.641 (95% CI = 0.615–0.837) and 0.837(95% CI = 0.701–0.899), respectively (Table 5 and additional Fig. S9B). The AUC of CEA, CA153, CA125, and 3‐DMP panel in the validation II set were 0.653 (95% CI = 0.587–0.714), 0.574 (95% CI = 0.507–0.639), 0.641 (95% CI = 0.575–0.703), 0.802 (95% CI = 0.752–0.846), respectively (Table 5 and additional Fig. S9C). Hence, our model or 2-ΔΔCT is superior to the common biomarkers in the differential diagnosis of benign and malignant breast nodules. BI-RADS is divided into 6 categories, of which type 4 lesions can be subdivided into 4 A, 4B, and 4 C. The risk of malignancy ranges from 2–95% [4]. For this type of disease, the recommendation is to perform the biopsy to further clarify malignant or benign lesions, but the biopsy in all cases may increase medical burden. Therefore, it is particularly important to improve the diagnostic efficiency of Ultrasound Category 4 lesions. The accuracy of the 3‐DMPs panel or 2-ΔΔCt in the training, validation I, and validation II set. For discriminating BCa from benign lesions were 72.70% with a sensitivity of 96.29% and a specificity of 50.00%, 70.88% with a sensitivity of 97.36% and a specificity of 46.34%, and 63.10% with a sensitivity of 93.84% and a specificity of 39.86% in the training, validation I, and validation II cohort (Table 6 and additional Fig. S9D-E). The accuracy of the 3‐DMPs panel or 2-ΔΔCt in the training, validation I, and validation II set. For discriminating BCa from benign lesions were 72.70% with a sensitivity of 96.29% and a specificity of 50.00%, 70.88% with a sensitivity of 97.36% and a specificity of 46.34% and 63.10% with a sensitivity of 93.84% and a specificity of 39.86% in the training, validation I, and validation II cohort (Table 6 and additional Fig. S9D-E). Henceforth, our model or 2-ΔΔCt is superior to the ultrasonography in the differential diagnosis of benign and malignant breast nodules. We found the non-invasive panel had better diagnostic value.
Table 5.
Comparison diagnostic performance of different panels by ROC curve analysis in the training, validation I and validation II set
| Biomarkers | AUC | OR (95% CI) | Sensitivity | Specificity | P | ||||||||||
|---|---|---|---|---|---|---|---|---|---|---|---|---|---|---|---|
| training set | validation I set | validation II set | training set | validation I set | validation II set | training set | validation I set | validation II set | training set | validation I set | validation II set | training set | validation I set | validation II set | |
| CEA | 0.718 | 0.667 | 0.653 | 0.571–0.837 | 0.541–0.777 | 0.587–0.714 | 93.10% | 97.50% | 41.18% | 50% | 33.30% | 84.40% | 0.0027 | 0.0115 | 0.0001 |
| CA153 | 0.754 | 0.540 | 0.574 | 0.610–0.866 | 0.414–0.633 | 0.507–0.639 | 62.10% | 57.50% | 40.34% | 85% | 55.60% | 76.15% | 0.0002 | 0.5747 | 0.0495 |
| CA125 | 0.706 | 0.737 | 0.641 | 0.559–0.827 | 0.615–0.837 | 0.575–0.703 | 72.40% | 72.50% | 65.83% | 65% | 66.70% | 62.04% | 0.0081 | 0.0002 | 0.0001 |
| Panel | 0.814 | 0.815 | 0.802 | 0.677-0, 910 | 0.701–0.899 | 0.752–0.846 | 91.30% | 65.00% | 61.48% | 60.00% | 88.90% | 85.80% | 0.0001 | 0.0001 | 0.0001 |
Table 6.
Comparison diagnostic performance of our panel or 2-ΔΔCT with that of ultrasonography in the training, validation I and validation II set
| Set | Panel | BI-RADS | ||||
|---|---|---|---|---|---|---|
| Sensitivity | Specificity | Accuracy | Sensitivity | Specificity | Accuracy | |
| training set | 80.00% | 80.00% | 80.00% | 96.29% | 50.00% | 72.70% |
| validation I set | 89.13% | 63.04% | 76.08% | 97.36% | 46.34% | 70.88% |
| validation II set | 61.48% | 85.19% | 74.41% | 93.84% | 39.86% | 65.10% |
Early detection of BCa could reduce death rates significantly and havelonger five-year survival. The AUC of the panel in the early stage was 0.852 (95% CI = 0.746–0.925, Senstivty = 95.83%, Specificity = 63.24%) and 0.870 (95% CI = 0.818–0.911, Senstivty = 73.68%, Specificity = 85.80%) in the validation I cohort (Fig. 5A) and validation II cohort (Fig. 5B), which was better than common non-invasive biomarkers. In clinical practice, it is difficult to identify the nature of breast nodules with BI-RADS 4, therefore the differential diagnostic value of PBMCs-derived methylation changes in discriminating BCa patients with BI-RADS 4 from benign lesion patients with BI-RADS 4. The AUC of the panel in the early stage was 0.767 (95% CI = 0.617–0.880, Senstivty = 65.22%, Specificity = 81.82%) and 0.816 (95% CI = 0.752–0.869, Senstivty = 66.67%, Specificity = 84.27%) in the validation I cohort (Fig. 5C) and validation II cohort (Fig. 5D), which was better than commom non-invasive biomarkers.
Fig. 5.
Comparison of the diagnostic potency of PBMCs-derived methylation signature. The diagnostic potency in discrimination BCa patients with early stage from benign lesion patients in the validation I cohort (A) and validation II cohort (B) as well as discrimination BCa patients with BI-RADS A from benign lesion patients with BI-RADS4 in the validation I cohort (C) and validation II (D)
Methylation changes of 3 DMPs in different types of leukocytes
The DNA samples used in this study were derived from PBMCs with complex cellular components and functions. By analyzing the methylation levels in different cell types, we studied the contribution of different cell populations to the observed total differences in methylation expression of DNA.
We analyzed the proportion of B cells, CD4 + T cells, CD8 + T cells, neutrophils, monocytes, and NK cells in PBMCs of BCa patients and benign breast nodule patients (Fig. 6A) by Epicdish. It was found that the proportion of NK cells increased and that of CD8 + T cells and CD4 + T cells decreased in PBMCs from BCa patients compared with those of benign lesion patients (Fig. 6B) by Epicdish. As to study whether DNA methylation changes were cell-specific, we analyzed the methylation changes of 10 DMPs in the discovery cohort in PBMCs from BCa group and benign nodule group by cellDMC and the results showed that the methylation changes of 10 DMPs were not cell-specific (Fig. 6C). In addition to 850 K data, we isolated B cells, T cells, and leukocytes cells without B cells and T cells (NK cells) were isolated from the whole blood of sporadic 11 BCa patients and 9 benign lesion patients using magnetic beads. For the B cell fraction, T cell fraction, and NK cell fraction, no difference in methylation change was observed in all 3 DMPs studied by pyrosequencing. This suggests that the methylation differences that we observed in the BCa case is unlikely to be due to a methylation change in a specific cell type (Fig. 6D-F).
Fig. 6.
Methylation changes of 3 DMPs in different types of leukocytes. The proportion of B cells, CD4 + T cells, CD8 + T cells, neotroprils, monocytes and NK cells in PBMCs of BCa patients and benign breast nodule patients by Epicdish (A-B). The methylation changes of 10 DMPs in the discovery cohort in PBMCs from BCa group and benign nodule group througn cellDMC (C).The methylation changes of cg23351954 (D), cg26977941 (E) and cg 27,209,741 (F) was verified by pyrosequeecing
Discussion
To our knowledge, breast cancer is a systemic disease and early diagnosis and early treatment play an important role in improving prognosis. Breast nodules are very common in women, and it is a predicament to determine the nature of breast nodules. Diverse medical approaches such as mammography, ultrasound, CEA, CA153, and biopsy were performed to discriminate breast cancer patients from benign patients. Still, their performance in discriminating BCa patients from benign controls is not universally recognized. In this study, we initially performed 850 K microarray detection on the DNA methylation changes of PBMCs in 55 breast cancer patients and 30 patients with benign breast lesions to depict differential DNA methylation landscape.Next we confirmed the dysregulation of 3 DMPs in the training cohort and validation I and validation II cohort, which were consistent with 850 K data. Based on this result, we constructed a diagnostic model consisting of 3 DMPs, which can distinguish BCa patients from benign patients in the training cohort and validation I and validation II cohort. In addition, we found that this methylation change may involve the immune microenvironment through KEGG and GO analysis in the discovery cohort.
On the one hand, DMPs were analyzed and we provide a detailed description of the methylation changes of PBMCs between breast benign lesion patients and cancer patients. Aberrant DNA methylation is one of the hallmarks of cancer tissue. However, less is known about the alterations occurring in DNA methylation in PBMCs in cancer patients and benign lesion patients. We found that the average methylation level in PBMCs of cancer patients is lower than benign controls, which is consistent with methylation changes in tissues. DNA methylation plays an important role in the process of epigenetic regulation. The emerging studies indicate that the influence of DNA methylation on transcription and splicing is beyond our previous realization [26, 27], and dysfunction of these processes is conducive to the carcinogenesis of breast tissue [14, 28]. Hypermethylation of sites in the promoter region of genes coding for certain tumor suppressor, e.g.HIN1, DNMT1 [29, 30] can induce tumor formation by silencing tumor suppressor genes.
Secondly, the sensitivity of our diagnostic model in the training, validation I, and validation II groups is 80.0%, 89.1%, and 61.48%, respectively, and the specificity of our diagnostic model in the training and validation group are 80.0%, 63.0%, and 85.80%, respectively. The AUC of the two groups is 0.837, 0.827, and 0.802, respectively. Simultaneously, the sensitivity and specificity of the mainly used tumor markers were computed, and it is found that this model is superior to these traditional tumor markers and immaging examination. To our surprise, our model demonstrated a good ability in identifying malignant breast nodules especially for BI-RADS category 4 and BCa patients in early stage, which is different for imaging examinations and common biomarkers. Finally, considering the practical value of DMPs in clinical application, the differential diagnostic efficacy was verified by MMPA in the validation II set and proved that it had good differential diagnostic efficacy and ease of operation. These results indicate the model can serve as an alternative method for differential diagnosis of breast cancer patients from benign lesion controls in the future.
In addition, PBMCs were chosen as a tumor marker, which has been reported and detectable in many cases of cancer by PBMCs transcriptome analysis [31, 32]. The immunomodulatory effect of tumor cells from PBMCs enables cancer cells to escape immune attack. Dysregulation of tumor immunity microenvironment can contribute to carcinogenesis in breast tissue. For example, NK cell exhaustion in peripheral blood of breast cancer patients is coupled with obvious metabolic defects which help to metastasis of cancer cells and blocking TGFβ and can restore NK cell function. Therefore, the study of PBMCs spectrum has attracted great attention of researchers. Subsequently, it is found that this aberrant promoter methylation not only happens in tumor tissues and cells but also occurs in samples like urine, plasma, serum and peripheral blood white cells [33, 34]. Among these sources, PBMCs is the most convenient and easy to obtain. If its sensitivity and specificity can be solved by experience, PBMCs will be more popular than other sources. Up to date, despite it is clear that methylation changes in breast cancer usually help to tumorigenesis [35, 36], there are few studies on the DNA methylation changes in peripheral blood mononuclear cells from breast benign lesion patients and breast cancer patients and its interaction with tumor immune microenvironment. To the best of our knowledge, we are the first to report the expression profile of DNA methylation in the peripheral blood of breast cancer patients and benign controls in a large sample set (534 specimens) with three independent sets and diagnostic panel with better diagnostic value for breast cancer was developed.
Despite these convincing results, our research also has shortcomings. But our results are robust in diagnosing BCa subjects from benign lesion by identifying DMPs validated using pyrosequencing, Targeted Bisulfite Sequencing Assays and MMPA. First of all, considering the simplicity of clinical application, the methylation changes of PBMCs were chosen as a marker for the diagnosis of breast cancer. Although the methylation changes of B cells, T cells, and leukocytes cells without B cells and T cells(NK cells) in patients with benign and malignant nodules was analyzed, the results showed no statistical difference. It was speculated that it was caused by the small magnitude of specimen size. Secondly, most participants in our study were enrolled from two hospitals, which makes a limitation of our study. We still need to carry out the further multicenter cohort in future to further strengthen these results.
Electronic supplementary material
Below is the link to the electronic supplementary material.
Acknowledgements
We are grateful to the patients and healthy volunteers who participated in this study. This work was supported by The Second Hospital of Shandong University.
Author contributions
Conceptualization, and Methodology: YZ. Validation, Writing the original draft: LC.
All the authors contributed to the manuscript and approved the submitted version.
Funding
This study was funded by Financial Support for new employees from the Second Hospital of Shandong University.
Data availability
The data that support the findings of this study are available from the corresponding author upon reasonable request. Due to privacy and ethical considerations, some data may be restricted and not fully available. However, aggregated and anonymized data will be provided to the extent possible to support further research and validation of the study results.
Declarations
Ethics approval and consent to participate
The corresponding author, on behalf of all authors, jointly and severally, certifies that their institution has approved the protocol for any investigation involving humans and that all experimentation was conducted in conformity with ethical and humane principles of research.
Consent for publication
All authors have read and agreed to the published version of the manuscript.
Competing interests
The authors declare no conflict of interests.
Footnotes
Publisher’s note
Springer Nature remains neutral with regard to jurisdictional claims in published maps and institutional affiliations.
References
- 1.Sung H, Ferlay J, Siegel RL, et al. Global Cancer statistics 2020: GLOBOCAN estimates of incidence and Mortality Worldwide for 36 cancers in 185 countries. CA Cancer J Clin. 2021;71(3):209–49. [DOI] [PubMed] [Google Scholar]
- 2.Pashayan N, Antoniou AC, Ivanus U et al. Personalized early detection and prevention of breast cancer: ENVISION consensus statement [published correction appears in Nat Rev Clin Oncol. 2020;17(11):716. doi: 10.1038/s41571-020-0412-0]. Nat Rev Clin Oncol. 2020;17(11):687–705. [DOI] [PMC free article] [PubMed]
- 3.Tabár L, Dean PB, Chen TH, et al. The incidence of fatal breast cancer measures the increased effectiveness of therapy in women participating in mammography screening. Cancer. 2019;125(4):515–23. [DOI] [PMC free article] [PubMed] [Google Scholar]
- 4.Michalopoulos D, Duffy SW. Estimation of overdiagnosis using short-term trends and lead time estimates uncontaminated by overdiagnosed cases: results from the Norwegian breast Screening Programme. J Med Screen. 2016;23(4):192–202. [DOI] [PMC free article] [PubMed] [Google Scholar]
- 5.Puliti D, Duffy SW, Miccinesi G, et al. Overdiagnosis in mammographic screening for breast cancer in Europe: a literature review. J Med Screen. 2012;19(Suppl 1):42–56. [DOI] [PubMed] [Google Scholar]
- 6.Jones PA, Takai D. The role of DNA methylation in mammalian epigenetics. Science. 2001;293(5532):1068–70. [DOI] [PubMed] [Google Scholar]
- 7.Liu MC, Oxnard GR, Klein EA, Swanton C, Seiden MV, CCGA Consortium. Sensitive and specific multi-cancer detection and localization using methylation signatures in cell-free DNA. Ann Oncol. 2020;31(6):745–59. [DOI] [PMC free article] [PubMed] [Google Scholar]
- 8.Hinoue T, Weisenberger DJ, Lange CP, et al. Genome-scale analysis of aberrant DNA methylation in colorectal cancer. Genome Res. 2012;22(2):271–82. [DOI] [PMC free article] [PubMed] [Google Scholar]
- 9.Xia L, Huang W, Bellani M, et al. CHD4 has oncogenic functions in initiating and maintaining epigenetic suppression of multiple tumor suppressor genes. Cancer Cell. 2017;31(5):653–e6687. [DOI] [PMC free article] [PubMed] [Google Scholar]
- 10.Hu X, Estecio MR, Chen R, et al. Evolution of DNA methylome from precancerous lesions to invasive lung adenocarcinomas. Nat Commun. 2021;12(1):687. [DOI] [PMC free article] [PubMed] [Google Scholar]
- 11.Aryee MJ, Liu W, Engelmann JC, et al. DNA methylation alterations exhibit intraindividual stability and interindividual heterogeneity in prostate cancer metastases. Sci Transl Med. 2013;5(169):169ra10. [DOI] [PMC free article] [PubMed] [Google Scholar]
- 12.Hao M, Li Y, Wang J, et al. HIC1 loss promotes prostate cancer metastasis by triggering epithelial-mesenchymal transition. J Pathol. 2017;242(4):409–20. [DOI] [PubMed] [Google Scholar]
- 13.Gkountela S, Castro-Giner F, Szczerba BM, et al. Circulating Tumor Cell Clustering shapes DNA methylation to Enable Metastasis Seeding. Cell. 2019;176(1–2):98–112. e14. [DOI] [PMC free article] [PubMed] [Google Scholar]
- 14.Hanahan D, Weinberg RA. Hallmarks of cancer: the next generation. Cell. 2011;144(5):646–74. [DOI] [PubMed] [Google Scholar]
- 15.Dunn GP, Old LJ, Schreiber RD. The immunobiology of cancer immunosurveillance and immunoediting. Immunity. 2004;21(2):137–48. [DOI] [PubMed] [Google Scholar]
- 16.Finn OJ. A believer’s overview of Cancer Immunosurveillance and Immunotherapy. J Immunol. 2018;200(2):385–91. [DOI] [PMC free article] [PubMed] [Google Scholar]
- 17.Zhang Y, Petropoulos S, Liu J, et al. The signature of liver cancer in immune cells DNA methylation. Clin Epigenetics. 2018;10:8. [DOI] [PMC free article] [PubMed] [Google Scholar]
- 18.Zhu H, Wu LF, Mo XB, et al. Rheumatoid arthritis-associated DNA methylation sites in peripheral blood mononuclear cells. Ann Rheum Dis. 2019;78(1):36–42. [DOI] [PubMed] [Google Scholar]
- 19.Teschendorff AE, Marabita F, Lechner M, et al. A beta-mixture quantile normalization method for correcting probe design bias in Illumina Infinium 450 k DNA methylation data. Bioinformatics. 2013;29(2):189–96. [DOI] [PMC free article] [PubMed] [Google Scholar]
- 20.Hochberg Y, Benjamini Y. More powerful procedures for multiple significance testing. Stat Med. 1990;9(7):811–8. [DOI] [PubMed] [Google Scholar]
- 21.Butcher LM, Beck S. Probe Lasso: a novel method to rope in differentially methylated regions with 450K DNA methylation data. Methods. 2015;72:21–8. [DOI] [PMC free article] [PubMed] [Google Scholar]
- 22.Jiao Y, Widschwendter M, Teschendorff AE. A systems-level integrative framework for genome-wide DNA methylation and gene expression data identifies differential gene expression modules under epigenetic control. Bioinformatics. 2014;30(16):2360–6. [DOI] [PubMed] [Google Scholar]
- 23.Qu P, Yan C, Du H. Matrix metalloproteinase 12 overexpression in myeloid lineage cells plays a key role in modulating myelopoiesis, immune suppression, and lung tumorigenesis. Blood. 2011;117(17):4476–89. [DOI] [PMC free article] [PubMed] [Google Scholar]
- 24.Zhang CX, Huang DJ, Baloche V et al. Galectin-9 promotes a suppressive microenvironment in human cancer by enhancing STING degradation [published correction appears in Oncogenesis. 2022;11(1):5. 10.1038/s41389-021-00375-2]. Oncogenesis. 2020;9(7):65. Published 2020 Jul 6. [DOI] [PMC free article] [PubMed]
- 25.Boshuizen J, Vredevoogd DW, Krijgsman O et al. Reversal of pre-existing NGFR-driven tumor and immune therapy resistance [published correction appears in Nat Commun. 2023;14(1):672. doi: 10.1038/s41467-023-35852-2]. Nat Commun. 2020;11(1):3946. Published 2020 Aug 7. [DOI] [PMC free article] [PubMed]
- 26.Jones PA. Functions of DNA methylation: islands, start sites, gene bodies and beyond. Nat Rev Genet. 2012;13(7):484–92. [DOI] [PubMed] [Google Scholar]
- 27.Maunakea AK, Chepelev I, Cui K, Zhao K. Intragenic DNA methylation modulates alternative splicing by recruiting MeCP2 to promote exon recognition. Cell Res. 2013;23(11):1256–69. [DOI] [PMC free article] [PubMed] [Google Scholar]
- 28.Chen J, Weiss WA. Alternative splicing in cancer: implications for biology and therapy. Oncogene. 2015;34(1):1–14. [DOI] [PubMed] [Google Scholar]
- 29.Sturgeon SR, Balasubramanian R, Schairer C, Muss HB, Ziegler RG, Arcaro KF. Detection of promoter methylation of tumor suppressor genes in serum DNA of breast cancer cases and benign breast disease controls. Epigenetics. 2012;7(11):1258–67. 10.4161/epi.22220. [DOI] [PMC free article] [PubMed] [Google Scholar]
- 30.Wong KK. DNMT1: a key drug target in triple-negative breast cancer. Semin Cancer Biol. 2021;72:198–213. [DOI] [PubMed] [Google Scholar]
- 31.Hensler M, Vančurová I, Becht E, et al. Gene expression profiling of circulating tumor cells and peripheral blood mononuclear cells from breast cancer patients. Oncoimmunology. 2015;5(4):e1102827. [DOI] [PMC free article] [PubMed] [Google Scholar]
- 32.Ming W, Xie H, Hu Z, et al. Two distinct subtypes revealed in blood transcriptome of breast Cancer patients with an unsupervised analysis. Front Oncol. 2019;9:985. [DOI] [PMC free article] [PubMed] [Google Scholar]
- 33.Shivapurkar N, Gazdar AF. DNA methylation based biomarkers in non-invasive cancer screening. Curr Mol Med. 2010;10(2):123–32. [DOI] [PMC free article] [PubMed] [Google Scholar]
- 34.Carmona FJ, Azuara D, Berenguer-Llergo A, et al. DNA methylation biomarkers for noninvasive diagnosis of colorectal cancer. Cancer Prev Res (Phila). 2013;6(7):656–65. [DOI] [PubMed] [Google Scholar]
- 35.Li D, Bi FF, Cao JM, Cao C, Liu B, Yang Q. Regulation of DNA methyltransferase 1 transcription in BRCA1-mutated breast cancer: a novel crosstalk between E2F1 motif hypermethylation and loss of histone H3 lysine 9 acetylation. Mol Cancer. 2014;13:26. [DOI] [PMC free article] [PubMed] [Google Scholar]
- 36.Catteau A, Morris JR. BRCA1 methylation: a significant role in tumour development? [published correction appears in Semin Cancer Biol. 2003;13(1):91.]. Semin Cancer Biol. 2002;12(5):359–371. [DOI] [PubMed]
Associated Data
This section collects any data citations, data availability statements, or supplementary materials included in this article.
Supplementary Materials
Data Availability Statement
The data that support the findings of this study are available from the corresponding author upon reasonable request. Due to privacy and ethical considerations, some data may be restricted and not fully available. However, aggregated and anonymized data will be provided to the extent possible to support further research and validation of the study results.






