Summary
Disruption of calcium (Ca2+) homeostasis in neurons is a hallmark of neurodegenerative diseases. Here, we investigate the mechanisms leading to Ca2+ dysregulation and ask whether altered Ca2+ dynamics impinge on neuronal stress and circuit dysfunction. Using two-photon microscopy, we show that ocular hypertension, a major risk factor in glaucoma, and optic nerve crush injury disrupt the capacity of retinal neurons to clear cytosolic Ca2+ leading to impaired light-evoked responses. Gene- and protein expression analysis reveal the loss of the sarco-endoplasmic reticulum (ER) Ca2+-ATPase2 pump (SERCA2/ATP2A2) in injured retinal neurons from mice and patients with primary open-angle glaucoma. Pharmacological activation or neuron-specific gene delivery of SERCA2 is sufficient to rescue single-cell Ca2+ dynamics and promote robust survival of damaged neurons. Furthermore, SERCA2 gene supplementation reduces ER stress, reestablishes circuit balance, and restores visual behaviors. Our findings reveal that enhancing the Ca2+ clearance capacity of vulnerable neurons alleviates organelle stress and promotes neurorecovery.
Keywords: retinal ganglion cell, glaucoma, traumatic optic neuropathy, calcium homeostasis, endoplasmic reticulum stress, organelle stress, in vivo imaging, neurodegeneration, sarco-endoplasmic reticulum (ER) calcium-ATPase2 pump (SERCA2/ATP2A2), gene therapy
Graphical abstract

Highlights
-
•
Calcium (Ca2+) clearance capacity is compromised in injured retinal neurons
-
•
Ocular hypertension induces SERCA2 downregulation and ER stress
-
•
Increased SERCA2 activity restores Ca2+ homeostasis and mitigates ER stress
-
•
SERCA2 gene augmentation promotes neuronal survival and restores visual function
Using two-photon microscopy, Shiga et al. show that impaired calcium clearance and ER stress are hallmarks of neuronal dysfunction in preclinical models of glaucoma and traumatic optic neuropathy. SERCA2 gene therapy restores calcium homeostasis, alleviates organelles stress, and promotes neurorecovery of vulnerable neurons.
Introduction
Neurodegenerative disorders share the common feature of progressive neuronal loss in specific regions of the central nervous system. For example, the selective death of retinal ganglion cells (RGCs) results in vision loss in glaucoma, the leading cause of irreversible blindness worldwide affecting over 80 million people globally.1 There is no cure for glaucoma and current therapies rely solely on controlling elevated intraocular pressure, a major risk factor for developing the disease, albeit with limited success.2 Despite decades of research, the factors that cause RGC demise and loss of vision in patients with glaucoma are poorly understood.3 Cumulative evidence indicates that RGC dysfunction precedes neuronal loss.4 Indeed, clinical studies using multiple outcome measures identified RGC dysfunction as an early pathophysiological event in patients with glaucoma.4 Prior to death, RGCs enter periods of aberrant activity associated with cellular stress.4,5 A major roadblock toward developing effective therapeutics for glaucoma is that little is known about the early pathological alterations that lead to RGC dysfunction prior to cell death.
Calcium (Ca2+) plays an essential role in the transmission of depolarizing signals as well as synaptic activity, and is a key regulator of many cellular processes.6 Dynamic intracellular Ca2+ transients reflect electrical events in neurons; hence, Ca2+ imaging has emerged as a powerful tool to assess neuronal function in many systems and conditions.7,8,9 Ca2+ enters the soma through voltage-dependent Ca2+ plasma membrane channels, including L-, N-, and P/Q-type channels, as well as store-operated Ca2+ influx mechanisms.10 Given the crucial role of Ca2+ as a universal messenger, its baseline concentration within neurons must be maintained at low enough levels to allow for dynamic changes without an excessive energy cost. Indeed, increased resting cytosolic Ca2+ and spontaneous Ca2+ signals are conserved features of brain diseases.11,12,13,14,15 Low cytosolic Ca2+ is achieved by the orchestrated action of mechanisms that pump Ca2+ into intracellular stores, notably the endoplasmic reticulum (ER) and mitochondria.16 The ER serves as one of the most important Ca2+ stores within neurons, where Ca2+ uptake is mediated by the sarco-ER Ca2+-ATPase2 (SERCA2) pump, an integral ER membrane protein.17 SERCA2 exists as two alternative splicing variants: SERCA2a is present in cardiac and skeletal muscle, and subsets of neurons; SERCA2b is found in many tissues including neurons18; and both are expressed by RGCs.19,20 However, the mechanisms that regulate Ca2+ homeostasis in RGCs and how they influence neuronal dysfunction in glaucoma are currently unknown.
To address this, we asked the following key questions: (1) are Ca2+ dynamics in RGCs disrupted early in the disease process? (2) if so, what are the molecular components that underlie RGC dysfunction? and (3) what strategy can effectively restore Ca2+ homeostasis and promote neurorecovery? We used two-photon microscopy to longitudinally monitor light-evoked Ca2+ responses in mice subjected to ocular hypertension (OHT) and optic nerve crush (ONC). Our data demonstrate that injured RGCs display substantially slower Ca2+ clearance, detected prior to RGC death and across all RGC subtypes, and was accompanied by a shift in ON-OFF predominance. Ca2+ clearance defects occurred concomitantly with ER stress and downregulation of SERCA2, a response validated in retinas from mice subjected to OHT or ONC, and from patients with primary open-angle glaucoma. Remarkably, adeno-associated virus (AAV)-mediated SERCA2 supplementation rescued light-triggered Ca2+ responses, reduced ER stress, promoted neuronal survival, and restored visual function. Together, our work identifies defective Ca2+ clearance as a signature feature of early RGC dysfunction and demonstrates that SERCA2 upregulation is an effective strategy to promote neurorecovery.
Results
Ca2+ clearance deficits precede overt neuronal death during glaucomatous stress
To visualize light-evoked Ca2+ responses, we used transgenic mice encoding the Ca2+ sensor GCaMP6f selectively in RGCs (Thy1-GCaMP6f).21 Expression of GCaMP6f in RGCs was confirmed in retinal flat mounts and cross-sections labeled with the cell-specific marker RBPMS (RNA-binding protein with multiple splicing)22 (Figures 1A and 1B). Amacrine cells in the ganglion cell layer, visualized with an antibody against the transcription factor Ap2α,23 did not express GCaMP6f (Figure S1A). To mimic glaucomatous stress, Thy1-GCaMP6f mice received an intracameral injection of magnetic microbeads, which were attracted to the iridocorneal angle with a magnet to block aqueous humor outflow (Figure 1C). This procedure leads to a gradual increase in intraocular pressure and progressive RGC death24 (Figures 1D and 1E). Ca2+ responses were evaluated at two weeks after microbead injection when increased intraocular pressure is stable but no significant RGC loss is detected24,25 (Figure 1E). To record Ca2+ dynamics, we used two-photon laser scanning microscopy (TPLSM), which allows minimally invasive transscleral imaging with single-cell resolution in living mice26,27,28 (Figure 1F). Mice were presented with a light stimulus, and longitudinal real-time recordings of Ca2+ transients in RGC soma were acquired. In human retinas, midget RGCs play a fundamental role in vision and account for >80% of all RGCs.29 Recent evidence, including integrated single-cell transcriptomics of retinal atlases across species, identified mouse alpha RGCs (αRGCs) as the orthologs of human midget RGCs.30 Thus, our in vivo analysis focused on ON-αRGCs, characterized by strongly labeled somata and large dendritic arbors expressing non-phosphorylated neurofilament heavy-chain protein.31 The identity of ON-αRGCs was confirmed by light stimulation as well as post hoc analysis of dendritic stratification in the proximal sublamina b (ON sublamina) (Figures S1B and S1C).
Figure 1.
Ca2+ clearance deficits precede overt neuronal death during glaucomatous stress
(A) Representative images of flat-mounted retinas from Thy1-GCaMP6f mice show GCaMP6f-positive RGCs, visualized with the cell-specific marker RBPMS.
(B) Retinal cross-section shows GCaMP6f in RGCs, confirmed by co-localization with the RGC-specific marker RBPMS. Nuclei stained with DAPI.
(C and D) Schematic of the mouse glaucoma model induced by intracameral injection of magnetic microbeads, which results in a gradual increase of intraocular pressure (IOP) causing ocular hypertension (OHT) (N = 16 mice/group, two-way ANOVA with Sidak’s multiple comparison post hoc test, ∗∗∗p < 0.001).
(E) Elevated IOP leads to significant RGC loss starting at 3 weeks after glaucoma induction (sham: N = 8 mice; OHT 1 week: N = 4 mice; OHT 2 weeks: N = 4 mice; OHT 3 weeks: N = 12 mice; one-way ANOVA with Dunnett’s post hoc test, ∗∗∗p < 0.001, n.s.: not significant).
(F) Setup for two-photon laser scanning microscopy (TPLSM) used for live imaging of Ca2+ in individual RGCs from Thy1-GCaMP6f mice.
(G and H) Time-lapse images from TPLSM recording of ON-RGC soma from Thy1-GCaMP6f retinas in sham (G) or OHT (H) conditions.
(I) In uninjured RGC soma, light stimulation elicits a brief Ca2+ transient with fast signal decay. Exponential fits show the decay time constant (τ).
(J) Injured ON-RGCs from OHT eyes display slower Ca2+ responses, notably increased signal decay time.
(K–M) Quantitative analysis of Ca2+ signal decay (K), rise rate (L), and amplitude (M) of RGC responses imaged from sham and OHT retinas (sham: N = 8 mice, n = 61 RGCs; OHT: N = 8 mice, n = 62 RGCs; two-tailed Welch’s t test, ∗∗∗p < 0.001, n.s.: not significant).
(N) Representative traces of light-evoked longitudinal Ca2+ responses of a single RGC before and after OHT induction.
(O–Q) Quantitative analysis of light-evoked Ca2+ responses in the same RGC before and after OHT induction (N = 8 mice, n = 11 RGCs; Wilcoxon matched-pairs signed rank test, ∗∗p < 0.01, n.s.: not significant). Data are presented as mean values ± SEM. The cartoons in this figure were generated with BioRender (https://biorender.com).
In sham uninjured retinas, GCaMP6f-positive RGCs elicited a brief burst of light-evoked Ca2+ increase followed by rapid signal decay to baseline (Figures 1G and 1I, Video S1). In contrast, RGCs from eyes subjected to OHT showed a marked increase in response decay (Figure 1H). We quantified this difference by fitting single exponential curves to the decreasing portion of each response and using the value tau (τ) as a measure of decay time constant (Figures 1I and 1J and Video S2). Quantification of Ca2+ dynamics confirmed that RGCs from glaucomatous eyes displayed substantially longer Ca2+ decay (longer time for signal to decay to baseline) relative to sham controls, whereas there were no statistically significant differences between the Ca2+ rise rate and signal amplitude among groups (Figures 1K–1M). To further establish whether such defects arise from increased eye pressure, we longitudinally recorded Ca2+ responses in the same neurons before and after OHT induction using TPLSM. We found that although light-evoked Ca2+ transients displayed normal dynamics prior to glaucoma induction, Ca2+ decay was substantially slower during OHT damage relative to sham controls (Figures 1N and 1O). No statistically significant differences were found in the Ca2+ rise rate and signal amplitude between both conditions (Figures 1P and 1Q). Taken together, these results suggest that Ca2+ clearance deficits are a feature of glaucoma-induced RGC dysfunction that precede neuronal death.
TPLSM Ca2+ imaging of a representative GCaMP6f-positive RGC from sham control retina. The green horizontal bar indicates the light stimulus.
TPLSM Ca2+ imaging of a representative GCaMP6f-positive RGC at 2 weeks following glaucoma induction. The green horizontal bar indicates the light stimulus.
Impaired Ca2+ clearance is conserved across RGC subtypes
To confirm our in vivo findings and to investigate whether OHT affected Ca2+ dynamics across RGC classes, we conducted a large-scale analysis of Ca2+ recordings in Thy1-GCaMP6 retinal explants to sample a wide number of neurons in all retinal locations.32 RGC Ca2+ signals were imaged at two weeks of glaucoma induction in response to full-field flashes, color stimuli, and bars moving in eight different directions using TPLSM (Figure 2A). Individual RGC responses corresponding to stimulus synchronization pulses were extracted with suite2P, aligned, and analyzed using a customized MATLAB script (Figure 2B). We performed principal component analysis and clustering of Ca2+ responses, which resulted in the identification of seven functionally distinct groups (Figure 2C). Among these, three groups were ON-RGCs characterized by increased Ca2+ signals at the onset of a moving bar stimulus, and four groups were ON-OFF RGCs displaying increased Ca2+ signal at both the onset and offset of moving bar stimuli (Figures 2D and S2A–S2G). Similar clusters have been identified in previous Ca2+ imaging studies9,33 except for OFF-RGCs, which were not detected in Thy1-GCaMP6 retinas.
Figure 2.
Impaired Ca2+ clearance is conserved across RGC subtypes
(A) Setup for two-photon laser scanning microscopy (TPLSM) used for Ca2+ imaging of individual RGCs in Thy1-GCaMP6f mice retinal explants (left), visual stimuli (top), and representative two-photon fields with regions of interest (ROIs) (bottom).
(B) Matrix of RGC responses in sham-treated retinas taken from recording sessions like those shown in A.
(C) Uniform manifold approximation and projection (UMAP) visualization of RGC responses in sham retinas computed from data like that shown in B (N = 5 mice, n = 617 RGCs).
(D) Average moving bar responses taken from clusters like those shown in C. RGCs are either ON-RGCs (top row) or ON-OFF RGCs (bottom row). Left two dotted lines indicate the entry (ON) and exit (OFF) of the bright moving bar.
(E and F) Sample traces from ON-RGCs in sham (top) and glaucomatous (bottom) retinas. Exponential fits show the decay time constant (τ).
(G–I) Quantitative analysis of Ca2+ signal decay (G), rise rate (H), and amplitude (I) of ON-RGCs imaged from sham and OHT retinal explant (sham: N = 5 mice, n = 136 RGCs; OHT: N = 8 mice, n = 208 RGCs; two-tailed Welch’s t test, ∗∗∗p < 0.001, ∗∗p < 0.01).
(J and K) Sample traces from ON-OFF RGCs in sham (top) and glaucomatous (bottom) retinas. Exponential fits show the decay time constant (τ).
(L–N) Quantitative analysis of Ca2+ signal decay (L), rise rate (M), and amplitude (N) of ON-OFF RGCs imaged from sham and OHT retinal explant (sham: N = 5 mice, n = 352 RGCs; OHT: N = 8 mice, n = 412 RGCs; two-tailed Welch’s t test, ∗∗∗p < 0.001, n.s.: not significant).
(O–Q) Quantitative analysis of global light-evoked Ca2+ responses in RGCs from all clusters from whole explant retinal RGC soma (sham: N = 5 mice, n = 501 RGCs; OHT: N = 8 mice, n = 618 RGCs; two-tailed Welch’s t test, ∗∗∗p < 0.001, n.s.: not significant).
(R) Violin distribution of ON-OFF indices computed from RGCs in sham and glaucomatous retinas (sham: N = 5 mice, n = 501 RGCs; OHT: N = 8 mice, n = 618 RGCs; two-tailed Welch’s t test, ∗p < 0.05). Data are presented as mean values ± SEM.
Next, we examined whether RGC Ca2+ responses were altered at two weeks after OHT induction. ON-RGCs (clusters 1–3) exhibited a marked delay in Ca2+ signal decay relative to sham uninjured controls (Figures 2E and 2F), consistent with our in vivo imaging studies. Quantitative analysis confirmed a significant increase in the decay τ for responses in ON-RGCs in glaucomatous retinas as compared to their sham counterparts (Figure 2G). We saw small, but significant differences in the rise rate and peak amplitude of ON-RGC responses in glaucomatous retinas (Figures 2H and 2I). We next sought to characterize ON-OFF RGCs; however, we were unable to accurately measure the ON-decay and OFF-rise components of their light responses due to the speed at which the moving bar entered and exited the receptive field. Instead, we used their ON-rise and OFF-decay components to characterize their Ca2+ dynamics. Similar to ON-RGCs, ON-OFF RGCs (clusters 4–7) displayed a substantial delay in Ca2+ signal decay during OHT stress (Figures 2J–2L), while the Ca2+ rise rate remained unchanged (Figure 2M) and the amplitude decreased slightly (Figure 2N). Importantly, analysis of Ca2+ transient parameters in the entire RGC population sampled, which included all clusters (n = 1,119 RGCs), demonstrated a considerable increase in Ca2+ decay at two weeks of OHT (Figure 2O). Globally, there was no significant change in the Ca2+ rise rate (Figure 2P), and only a modest reduction in the peak amplitude response was detected (Figure 2Q). Lastly, we asked whether the overall preference for ON or OFF contrast changes was altered by high intraocular pressure. To do this, we computed the ON-OFF index32 for each RGC and compared histograms of these indices between OHT and sham conditions. These distributions were qualitatively similar yet showed a statistically significant reduction in OFF-dominated RGC responses (Figure 2R), consistent with previous findings.9 Collectively, our data indicate that impaired Ca2+ clearance across many RGC subtypes is altered during OHT stress.
OHT leads to ER stress and SERCA2 downregulation
Ca2+ homeostasis relies on the rapid redistribution of Ca2+ ions into subcellular organelles including the ER, which serves as the most important Ca2+ store in neurons.34 ER stress is characterized by the activation of the unfolded protein response (UPR), which involves signaling by protein kinase RNA-like ER kinase (PERK), eukaryotic initiation factor 2α-subunit (eIF2α), and activating transcription factor 4 (ATF4).35 Under persistent stress, ATF4 promotes the expression of CCAAT/enhancer-binding protein homologous protein (CHOP), which can mediate cell death.36,37,38,39 To investigate whether RGC Ca2+ clearance deficits were associated with OHT-induced ER stress, we examined protein expression levels of phosphorylated (active) PERK and eIF2α (pPERK and peIF2α, respectively) as well as ATF4, and CHOP selectively in RGCs. Glaucomatous and sham retinas were collected, dissociated, fixed, permeabilized, and labeled with antibodies against UPR proteins and the RGC-specific marker RBPMS, and protein expression was quantified by flow cytometry (Figures S3A–S3E). Our data show that, after two weeks of OHT, RGCs displayed a marked increase in pPERK, peIF2α, ATF4, and CHOP relative to sham-operated controls (Figures 3A–3D).
Figure 3.
OHT leads to ER stress and SERCA2 downregulation
(A–D) Representative flow cytometry histograms of pPERK (A), peIF2α (B), ATF4 (C), or CHOP (D) in RGCs of sham and OHT retinas. Flow cytometry quantification demonstrated increased pPERK, peIF2α, ATF4, or CHOP protein expression (mean fluorescence intensity: MFI) in glaucomatous RGCs relative to sham controls (sham: N = 4 mice/group, OHT: N = 4 mice/group, two-tailed Student’s t test, ∗∗p < 0.01, ∗p < 0.05). A non-targeting isotype antibody was used as a non-specific control.
(E and F) Quantitative RT-PCR-based gene profiling shows reduced ATP2A2 mRNA levels in whole retinas (E) or FAC-sorted RGCs (F) at 2 weeks after OHT induction (sham: N = 3–7 mice/group, OHT: N = 4–9 mice/group; two-tailed Student’s t test, ∗p < 0.05).
(G and H) Representative flow cytometry histogram and MFI of SERCA2 in RGCs from sham and OHT retinas (sham: N = 4 mice, OHT: N = 3 mice, two-tailed Student’s t test, ∗p < 0.05).
(I and J) Immunohistochemical analysis of mouse retinal cross-sections using antibodies against SERCA2, the RGC-specific marker RBPMS, and the ER marker calreticulin confirms a significant decrease in SERCA2 expression within the ER in glaucomatous RGCs.
(K) Quantification of epifluorescence intensity in SERCA2-positive RGCs demonstrates a decrease in SERCA2 activity in glaucomatous retinas relative to sham control (sham: N = 5 mice, n = 144 RGCs; OHT: N = 5 mice, n = 159 RGCs; two-tailed Student’s t test, ∗∗∗p < 0.001).
(L and M) SERCA2 immunostaining in retinas from patients with primary open-angle glaucoma and age-matched controls reveals reduced SERCA2 protein in RGCs, visualized with RBPMS.
(N) Quantification of epifluorescence intensity in SERCA2-positive RGCs revealed reduced SERCA2 protein levels in glaucomatous retinas relative to age-matched controls (controls: N = 8 human retinas, n = 151 RGCs; glaucoma: N = 13 human retinas, n = 176 RGCs; two-tailed Student’s t test, ∗∗∗p < 0.001, Table S1).
The UPR pathway attempts to restore ER homeostasis by reducing protein translation and increasing the degradation of proteins at the ER membrane.40 We reasoned that proteins involved in Ca2+ regulation by the ER, notably the SERCA2 Ca2+ pump, are likely to be affected by OHT-induced stress. First, we confirmed by immunohistochemistry that both SERCA2a and SERCA2b isoforms are abundantly expressed in naive mouse RGCs, as previously reported19,20 (Figures S3F and S3G). Quantitative reverse-transcription PCR (RT-PCR) analysis of mRNA extracted from whole retinas or fluorescence-activated cell (FAC)-sorted RGCs demonstrated that SERCA2 (ATP2A2) gene expression was markedly reduced during OHT (Figures 3E and 3F, and S3H–S3N). Flow cytometry protein expression profiling using an antibody that recognizes both SERCA2a and SERCA2b confirmed that SERCA2 protein substantially decreased in RGCs subjected to glaucomatous damage (Figures 3G and 3H). To validate these findings, we performed immunohistochemistry of mouse retinas using SERCA2a/b-specific antibodies and found significant SERCA2 downregulation in RGCs during OHT (Figures 3I–3K). Furthermore, we analyzed retinal sections from postmortem eye specimens from donor patients diagnosed with primary open-angle glaucoma (Table S1). We observed a substantial decrease of SERCA2 labeling in RGCs from individuals with glaucoma relative to age-matched controls (Figures 3L and 3M). Quantification of SERCA2-positive epifluorescence in individual RGCs confirmed decreased SERCA2 activity in patients with glaucoma (Figure 3N). Taken together, these data demonstrate signs of ER stress at the early stages of OHT-induced damage accompanied by SERCA2 downregulation in both glaucomatous mice and humans, suggesting that these responses are conserved across species.
SERCA2 downregulation is consistent with Ca2+ clearance deficits, and pharmacological activation of SERCA2 restores Ca2+ dynamics and promotes neuronal survival
To explore whether SERCA2 deficiency played a role in altered Ca2+ dynamics in glaucoma, we recorded light-evoked Ca2+ transients during pharmacological modulation of SERCA2 function in vivo. First, we performed loss-of-function experiments using cyclopiazonic acid (CPA), a specific inhibitor of SERCA.41 Single-RGC Ca2+ responses were longitudinally recorded before and after intravitreal injection of CPA or vehicle (PBS) in naive Thy1-GCaMP6 mice. Eyes that received CPA exhibited long Ca2+ decay dynamics (Figure 4A) that resembled responses observed in OHT (Figures 1 and 2). Quantification of Ca2+ dynamics confirmed that SERCA2 inhibition dramatically hindered Ca2+ clearance, whereas the rise rate and peak amplitude response did not change (Figures 4B–4D). Intravitreal administration of PBS did not alter any of the Ca2+ transient parameters measured (Figures 4E–4H) ruling out confounding effects stemming from the intraocular injection.
Figure 4.
SERCA2 downregulation is consistent with Ca2+ clearance deficits, and pharmacological activation of SERCA2 restores Ca2+ dynamics and promotes neuronal survival
(A) Representative traces of light-evoked Ca2+ responses of single RGCs in naive Thy1-GCaMP6f retinas before and after treatment with cyclopiazonic acid (CPA), an SERCA inhibitor. Exponential fits show increased decay time constant (τ) with CPA.
(B–D) Quantitative analysis of longitudinal light-evoked Ca2+ responses in the same RGC before and after treatment with CPA shows that Ca2+ decay time is substantially delayed by CPA, while other parameters are not affected (N = 7 mice, n = 9 RGCs; Wilcoxon matched-pairs signed rank test, ∗∗p < 0.01, n.s.: not significant).
(E–H) Treatment with vehicle (PBS) did not alter light-evoked Ca2+ responses validating our approach (N = 3 mice, n = 4 RGCs; Wilcoxon matched-pairs signed rank test, n.s.: not significant).
(I) Representative traces of light-evoked RGC Ca2+ responses in OHT-induced Thy1-GCaMP6f retinas before and after CDN1163 treatment, an SERCA activator.
(J–L) Quantitative analysis of responses from the same neuron before and after treatment with CDN1163 shows that SERCA activation rescues Ca2+ dynamics (N = 5 mice, n = 10 RGCs; Wilcoxon matched-pairs signed rank test, ∗∗p < 0.01, n.s.: not significant).
(M) Representative traces of light-evoked Ca2+ responses of single RGCs in OHT-induced Thy1-GCaMP6f retinas before and after PBS control treatment.
(N–P) Quantitative analysis of responses in the same glaucomatous RGC soma before and after treatment with PBS shows that PBS has no effect on light-evoked Ca2+ dynamics (N = 5 mice, n = 11 RGCs; Wilcoxon matched-pairs signed rank test, n.s.: not significant).
(Q–S) Representative images of RBPMS-labeled flat-mounted retinas from sham (Q), and OHT eyes treated with PBS (R) or CDN1163 (S).
(T) Quantification of RBPMS-positive RGCs demonstrates that CDN1163 promotes potent neuroprotection at 3 weeks of OHT induction (sham: N = 4 mice, OHT+PBS: N = 6 mice, OHT+CDN1163: N = 6 mice, one-way ANOVA with Tukey’s multiple comparisons post hoc test, ∗∗∗p < 0.001). Data are presented as mean values ± SEM.
In complementary experiments, we investigated the effect of CDN1163, a small-molecule activator of SERCA.42 CDN1163 binds to the SERCA enzyme to activate Ca2+-ATPase activity via an allosteric mechanism.42,43 We longitudinally recorded Ca2+ dynamics before and after CDN1163 injection at two weeks after OHT, when there are visible alterations in Ca2+ homeostasis. CDN1163 treatment effectively reduced Ca2+ decay time, consistent with faster Ca2+ clearance, in RGCs subjected to glaucoma (Figure 4I). Quantitative analysis confirmed that Ca2+ clearance was significantly improved by CDN1163, while there was no change in the Ca2+ rise rate and amplitude of the responses (Figures 4J–4L). Vehicle-treated control eyes showed no change in Ca2+ dynamics (Figures 4M–4P). Next, we asked whether improved Ca2+ dynamics with CDN1163 impacted RGC survival during OHT. For this purpose, a single intravitreal injection of CDN1163 was performed at two weeks after OHT induction and RGC density was quantified a week later (3 weeks OHT), a time when there is significant RGC loss in our glaucoma model to allow the assessment of neuroprotection.24 CDN1163 promoted RGC survival and, strikingly, supported neuronal density to levels found in uninjured sham-operated control, whereas pronounced neuronal death was observed in vehicle-treated retinas (Figures 4Q–4T).
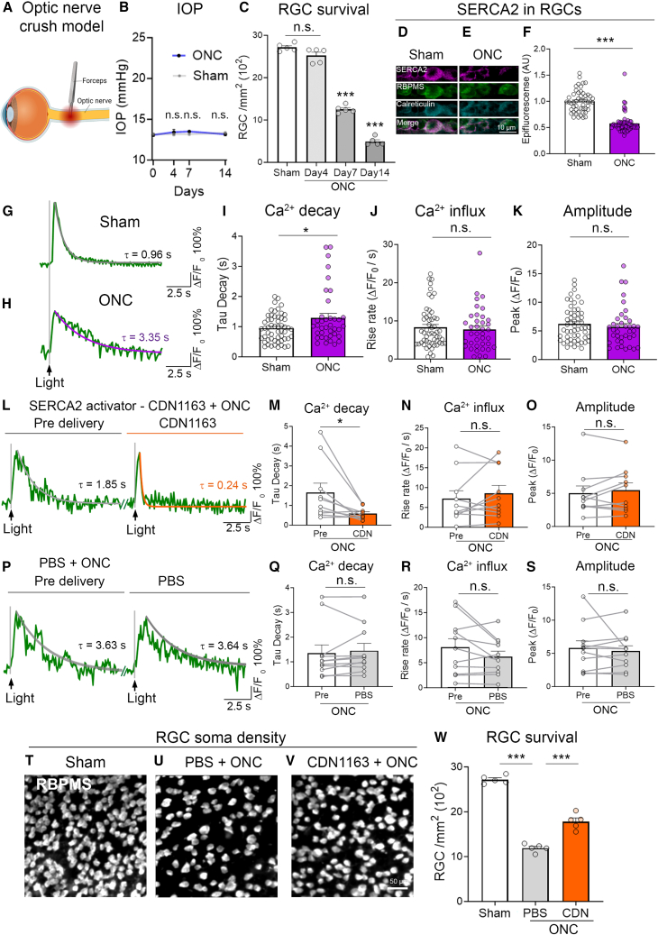
To determine whether the role of SERCA2 activation with CDN1163 was specific to OHT damage, we also examined its effect after ONC, a model of traumatic optic nerve injury that triggers selective and rapid RGC loss in an intraocular pressure-independent manner44,45,46,47,48,49 (Figures 5A–5C). In this model, we observed a reduction of SERCA2 protein expression in RGCs (Figures 5D–5F) accompanied by reduced Ca2+ clearance at 4 days post lesion, prior to RGC death (Figures 5G–5K). Ca2+ dynamics were longitudinally recorded before and after intravitreal injection of CDN1163, which was administered 4 days after ONC. Similar to the glaucoma model, our data show that CDN1163 improved Ca2+ clearance (Figure 5L) whereas the rates of Ca2+ rise and amplitude were not statistically different among groups (Figures 5M–5O). Control eyes treated with vehicle did not display changes in Ca2+ dynamics (Figures 5P–5S). Importantly, a single injection of CDN1163 at 4 days post lesion promoted significant RGC survival at one week after ONC relative to vehicle-treated controls (Figures 5T–5W). Collectively, these data indicate that SERCA2 loss of function contributes to Ca2+ clearance deficits and that pharmacological SERCA activation restores Ca2+ homeostasis and promotes RGC survival in glaucoma and traumatic optic nerve injury.
Figure 5.
SERCA2 activation restores Ca2+ dynamics and promotes RGC survival after traumatic optic nerve injury
(A and B) Schematic of the mouse optic nerve crush (ONC) model, which does not affect intraocular pressure (IOP) (N = 12 mice/group, two-way ANOVA with Sidak’s multiple comparison post hoc test, n.s.: not significant).
(C) Axonal injury leads to significant RGC loss starting at 1 week after ONC (sham: N = 5 mice/group; one-way ANOVA with Dunnett’s post hoc test, ∗∗∗p < 0.001, n.s.: not significant).
(D and E) Immunohistochemical analysis of retinal cross-sections with antibodies against SERCA2, RBPMS, and calreticulin confirms a significant reduction in SERCA2 expression in the ER of injured RGCs.
(F) Quantification of epifluorescence intensity in SERCA2-positive RGCs demonstrates a decrease in SERCA2 activity at 4 days post ONC relative to sham controls (sham: N = 3 mice, n = 51 RGCs; ONC: N = 4 mice, n = 66 RGCs; two-tailed Student’s t test, ∗∗∗p < 0.001).
(G) In naive (uninjured) RGC soma, light stimulation elicits a brief Ca2+ transient with fast signal decay. Exponential fits show the decay time constant (τ).
(H) Injured ON-RGCs from ONC eyes display slower Ca2+ responses characterized by increased signal decay time.
(I–K) Quantitative analysis of Ca2+ signal decay (I), rise rate (J), and amplitude (K) from sham and ONC retinas (sham: N = 6 mice, n = 55 RGCs; ONC: N = 6 mice, n = 38 RGCs; two-tailed Welch’s t test, ∗p < 0.05, n.s.: not significant).
(L) Representative traces of light-evoked RGC Ca2+ responses from ONC Thy1-GCaMP6f retinas before and after treatment with the SERCA activator CDN1163.
(M–O) Responses from the same neuron before and after treatment with CDN1163 show that SERCA activation rescues Ca2+ dynamics after ONC (N = 5 mice, n = 10 RGCs; Wilcoxon matched-pairs signed rank test, ∗p < 0.01, n.s.: not significant).
(P) Representative traces of light-evoked Ca2+ responses of single RGCs in Thy1-GCaMP6f retinas with ONC before and after PBS control treatment.
(Q–S) Longitudinal analysis of responses from the same injured RGC before and PBS administration shows no change in light-evoked Ca2+ dynamics (N = 5 mice, n = 11 RGCs; Wilcoxon matched-pairs signed rank test, n.s.: not significant).
(T–W) Representative images of RBPMS-labeled flat-mounted retinas from sham (T), and ONC eyes treated with PBS (U) or CDN1163 (V). (T) Quantification of RBPMS-positive RGCs shows that CDN1163 promotes RGC neuroprotection at 1 week of ONC (N = 5 mice/group, one-way ANOVA with Tukey’s multiple comparisons post hoc test, ∗∗∗p < 0.001). Data are presented as mean values ± SEM. The cartoon in this figure was generated with BioRender (https://biorender.com).
SERCA2 gene supplementation rescues Ca2+ dynamics during OHT- and ONC-induced stress
To rule out possible pan-retinal or off-target effects of pharmacological SERCA modulation, we sought to increase SERCA2 function selectively in RGCs using a serotype 2 AAV (AAV2) encoding mCherry-tagged murine SERCA2 under the control of the CAMKII promoter (AAV.SERCA2). Thy1-GCaMP6 mice received a single intravitreal injection of AAV.SERCA2, and RGC-specific SERCA2 expression was confirmed by co-localization of mCherry and RBPMS in retinal flat mounts and cross-sections (Figures 6A and 6B). Quantification of the number of RGCs transfected by AAV.SERCA2 showed that ∼50% of all RBPMS-positive RGCs co-expressed AAV-mediated SERCA2 (Figure 6C), and this level of expression was sustained for over 1 year after AAV.SERCA2 delivery (Figure S4A). To further confirm that AAV increased SERCA2 expression above intrinsic levels in RGCs, we carried out flow cytometry to quantify SERCA2 protein in RGCs co-labeled with mCherry and RBPMS (Figures S4B and S4C). We found a significant increase in AAV-mediated SERCA2 relative to a control virus carrying only mCherry (AAV.Ctl) (Figure 6D).
Figure 6.
SERCA2 gene supplementation rescues Ca2+ dynamics during OHT- and ONC-induced stress
(A) Confocal micrographs show co-localization of AAV-mediated SERCA2 and RBPMS in RGC soma. (A′) Higher magnification images show AAV-driven SERCA2 expression in RGCs.
(B) Cross-section from retinas transduced with AAV. SERCA2 shows RGC-specific expression. Nuclei stained with DAPI.
(C) Quantification of the number of RGCs transfected by AAV.SERCA2 shows that ∼50% of all RBPMS-positive RGCs co-expressed AAV-mediated SERCA2.
(D) Representative flow cytometric histograms and MFI of SERCA2 in RGCs from AAV.Ctl- and AAV.SERCA2-treated retinas. Quantitative analysis shows increased SERCA2 protein expression in AAV.SERCA2-infected RGCs (mCherry+) relative to control AAV (AAV.Ctl: N = 5 retinas, AAV.SERCA2: N = 6 retinas, two-tailed Student’s t test, ∗∗∗p < 0.001). A non-targeting isotype antibody was used as a non-specific control.
(E–G) Time-lapse TPLSM recordings of ON-RGCs from sham uninjured Thy1-GCaMP6f retinas (E) and OHT Thy1-GCaMP6f eyes treated with AAV.Ctl (F) or AAV.SERCA2 (G).
(H) In uninjured RGCs from sham retinas, light stimulation elicits a brief Ca2+ transient with fast signal decay. Exponential fits show the decay time constant (τ).
(I) Injured ON-RGCs from AAV.Ctl-treated OHT eyes display slower Ca2+ responses, notably longer signal decay.
(J) AAV.SERCA2 treatment restored light-evoked Ca2+ dynamics to values like those in uninjured sham eyes.
(K–M) Quantitative analysis confirmed that AAV.SERCA2 substantially reduced Ca2+ decay time during OHT relative to AAV.Ctl (sham: N = 8 mice, n = 61 RGCs; OHT+AAV.Ctl: N = 16 mice, n = 81 RGCs; OHT+AAV.SERCA2: N = 15 mice, n = 65 RGCs; Kruskal-Wallis test, ∗∗∗p < 0.001, ∗p < 0.05, n.s.: not significant).
(N–P) Representative Ca2+ signal traces from Thy1-GCaMP6f retinal explants of naive (sham) RGCs (N) and glaucomatous retinas with AAV.Ctl (O) or AAV.SERCA2 (P).
(Q–S) Quantitative analysis confirmed that AAV.SERCA2 treatment improved Ca2+ dynamics recorded from retinal explants (sham: N = 5 mice, n = 501 RGCs; OHT+AAV.Ctl: N = 8 mice, n = 213 RGCs; OHT+AAV.SERCA2: N = 8 mice, n = 102 RGCs soma; Kruskal-Wallis test, ∗∗∗p < 0.001, n.s.: not significant).
(T and U) The ON-OFF index calculated in AAV.Ctl-treated glaucomatous retinas shifts toward the ON response (T). In contrast, restoration of the ON-OFF index is observed in AAV.SERCA2-treated injured RGCs (U) (sham mice: N = 5 mice, n = 501 RGCs; OHT+AAV.Ctl mice: N = 8 mice, n = 213 RGCs; OHT+AAV.SERCA2 mice: N = 8 mice, n = 102 RGCs; two-tailed Student’s t test, ∗p < 0.05, n.s.: not significant).
(V–X) Representative TPLSM Ca2+ signal traces of RGCs in sham controls (V) and at 1 week after ONC treated with AAV.Ctl (W) or AAV.SERCA2 (X).
(Y–AA) Quantitative analysis confirmed that AAV.SERCA2 substantially reduced Ca2+ decay time after ONC relative to AAV.Ctl (sham: N = 6 mice, n = 55 RGCs; ONC+AAV.Ctl: N = 6 mice, n = 59 RGCs; ONC+AAV.SERCA2: N = 6 mice, n = 40 RGCs; Kruskal-Wallis test, ∗∗∗p < 0.001, n.s.: not significant). Data are presented as mean values ± SEM.
Next, we investigated whether RGCs transfected by AAV.SERCA2 showed an improvement in light-evoked Ca2+ dynamics using TPLSM live imaging. AAV.SERCA2 or AAV.Ctl was injected into Thy1-GCaMP6 mice one week prior to OHT induction, and TPLSM-based Ca2+ imaging was performed two weeks after OHT induction (total OHT exposure: 2 weeks). Our analysis focused on RGCs transfected with AAV.SERCA2 that also expressed GCaMP6f, which were readily identified by TPLSM (Figure S4D). Glaucomatous eyes that received control AAV.Ctl showed a substantial delay in Ca2+ clearance compared to the rapid signal decay observed in sham-operated eyes (Figures 6E and 6F, 6H–6I and Video S3). In contrast, AAV.SERCA2 markedly reduced Ca2+ decay time in RGCs from glaucomatous eyes, indicative of faster responses and increased Ca2+ clearance capacity (Figures 6G–6J and Video S4). Quantification of Ca2+ transient parameters confirmed that AAV.SERCA2 reduced Ca2+ decay time to levels like those found in sham-operated mice, while control AAV.Ctl had no effect (Figure 6K). The rise rate and peak amplitude of the responses did not change across groups (Figures 6L and 6M).
TPLSM Ca2+ imaging of a representative GCaMP6f-positive RGC from glaucomatous retinas treated with AAV.Ctl. The green horizontal bar indicates the light stimulus.
TPLSM Ca2+ imaging of a representative GCaMP6f-positive RGC from glaucomatous retinas treated with AAV.SERCA2. The green horizontal bar indicates the light stimulus.
To validate these findings, we examined the global effect of AAV.SERCA2 on light-evoked Ca2+ changes in all RGC clusters identified in retinal explants. Consistent with our in vivo observations, SERCA2 gene augmentation increased the Ca2+ clearance rate in RGCs from glaucomatous eyes, while there was no effect in neurons treated with control AAV.Ctl (Figures 6N–6P). Notably, quantification of Ca2+ transient parameters confirmed that AAV.SERCA2 restored Ca2+ clearance to values like those found in uninjured sham eyes, while AAV.Ctl had no effect (Figure 6Q). The rise rate and the peak amplitude of the responses did not change between glaucomatous eyes treated with AAV.SERCA2 or AAV.Ctl (Figures 6R and 6S). In addition, we examined whether AAV-mediated SERCA2 supplementation impacted ON-OFF responses in OHT. AAV.SERCA2 restored the balance of ON-OFF predominance to levels found in non-injured, sham-operated control eyes, while AAV.Ctl had no effect (Figures 6T and 6U). Lastly, we investigated the effect of AAV.SERCA2 administration in the ONC model. AAV.SERCA2 or AAV.Ctl was injected into Thy1-GCaMP6 mice one week prior to optic nerve injury, and TPLSM-based Ca2+ imaging was performed one week post lesion. Our data show that, similar to OHT, AAV.SERCA2 shortened Ca2+ decay time in RGCs from ONC-injured eyes relative to AAV.Ctl (Figures 6V–6Y). There were no statistically significant differences between the Ca2+ rise rate and signal amplitude across groups (Figures 6Z and 6AA). We conclude that SERCA2 supplementation is sufficient to improve Ca2+ decay rates by enhancing Ca2+ clearance, which positively impacts RGC function during glaucomatous or traumatic stress.
SERCA2 gene therapy attenuates ER stress, promotes neuronal survival, and prevents loss of visual function
To investigate whether SERCA2 gene transfer influenced ER stress, we examined pPERK, peIF2α, ATF4, and CHOP protein levels in RGCs from eyes injected with AAV.SERCA2 or AAV.Ctl during OHT damage. Analysis of flow cytometry data revealed that SERCA2 supplementation substantially reduced pPERK, peIF2α, ATF4, and CHOP protein expression in RGCs relative to control eyes (Figures 7A–7D), suggesting that enhancing SERCA2 activity reduced ER stress in these neurons. Next, we evaluated the effect of SERCA2 gene therapy on neuronal survival by quantifying RGC density after intravitreal injection of AAV.SERCA2 and AAV.Ctl at three and four weeks of OHT to assess neuroprotection. AAV.SERCA2 promoted RGC survival and, strikingly, preserved neuronal density to levels found in non-injured, sham-operated control eyes (100% survival), while substantial RGC death was observed in control retinas treated with AAV.Ctl (Figures 7E–7H). In the ONC model, we evaluated the effect of SERCA2 gene therapy at one and two weeks after the lesion (Figures 7I–7L). We found that AAV.SERCA2 conferred robust neuroprotection promoting the survival of 60% of all RGCs at two weeks post injury relative to only 18% of neurons that remained in AAV.Ctl-treated eyes (Figures 7I–7L).
Figure 7.
SERCA2 gene therapy attenuates ER stress, promotes neuronal survival, and prevents loss of visual function
(A–D) Representative flow cytometry histograms show that AAV.SERCA2 reduced the expression of the ER stress markers pPERK, peIF2α, ATF4, and CHOP during OHT relative to AAV.Ctl (OHT+AAV.Ctl: N = 6 retinas, OHT+AAV.SERCA2: N = 6 retinas, two-tailed Student’s t test, ∗∗∗p < 0.001, ∗∗p < 0.01, ∗p < 0.05). A non-targeting isotype antibody was used as a non-specific control.
(E–G) Representative images of RBPMS-labeled flat-mounted retinas from sham (E) and 3 weeks of OHT treated with AAV.Ctl (F) or AAV.SERCA2 (G).
(H) Quantification of RGC density shows that AAV.SERCA2 promotes neuronal survival at 3 and 4 weeks of OHT induction relative to control eyes (sham: N = 4 mice, OHT+AAV.Ctl: N = 6–8 mice, OHT+AAV.SERCA2: N = 5–7 mice; one-way ANOVA with Tukey’s multiple comparisons post hoc test, ∗∗∗p < 0.001).
(I–K) Representative images of RBPMS-labeled flat-mounted retinas from sham (I) and at 2 weeks of ONC eyes treated with AAV.Ctl (J) or AAV.SERCA2 (K).
(L) Quantification of RGC density shows that AAV.SERCA2 promotes neuronal survival relative to control eyes at 1 and 2 weeks after ONC injury (N = 5/group; one-way ANOVA with Tukey’s multiple comparisons post hoc test, ∗∗∗p < 0.001).
(M) Optomotor reflex assay setup.
(N) Longitudinal evaluation of the optomotor reflex before (pre) and after magnetic microbead injection demonstrates progressive visual acuity decay resulting in significant vision loss by 3 weeks of exposure to OHT (sham: N = 7 mice, OHT: N = 6 mice, two-way ANOVA with Sidak’s multiple comparison post hoc test, ∗∗∗p < 0.001, n.s.: not significant). c/d, cycles/degree.
(O) Quantitative analysis of the optomotor responses at 3 and 4 weeks post-OHT induction shows a significant improvement in visual acuity in mice treated with AAV.SERCA2 relative to AAV.Ctl (sham: N = 13 mice, OHT+AAV.Ctl: N = 6–8 mice, OHT+AAV.SERCA2: N = 7 mice, one-way ANOVA with Tukey’s multiple comparison post hoc test, ∗∗∗p < 0.001). Data are presented as mean values ± SEM. The cartoon in this figure was generated with BioRender (https://biorender.com).
To assess retina-brain connectivity, we measured the optomotor reflex response, a visual behavior characterized by direction-selective head movements used for image stabilization triggered by RGC inputs.50 Mice from all groups were subjected to longitudinal evaluation of the stereotyped behavior evoked by grating light stimuli (Figure 7M), and visual acuity was calculated. Visual acuity decreased in eyes with high intraocular pressure in a time-dependent manner, becoming significantly lower than sham controls starting at three weeks after OHT induction (Figure 7N); therefore, we evaluated the effect of SERCA2 gene transfer at three and four weeks of glaucomatous damage. Our data show that AAV.SERCA2 treatment markedly improved visual acuity in mice with glaucoma relative to AAV.Ctl-treated eyes at three and four weeks of glaucoma induction (Figure 7O). Together, these results reveal significant beneficial effects of SERCA2 gene augmentation that attenuate ER stress, promote neuronal survival, re-establish circuit connectivity, and prevent loss of visual function.
Discussion
The precise balance of Ca2+ influx and efflux plays a vital role in regulating RGC excitation and inhibition to accurately convey visual information from the retina to the brain. Maintaining cytosolic Ca2+ within neurons at extremely low levels is required for dynamic signaling and the proper function of neuronal circuits. Indeed, Ca2+ signaling is fast and efficient due to the steep Ca2+ concentration gradient, which can be as large as 105-fold, between the extracellular and intracellular spaces.51 This gradient is also conserved between different organelles and the cytosol, which facilitates a wide range of Ca2+-specific signaling events.51 An abnormal rise in intracellular Ca2+ can alter synaptic function, increase reactive oxygen species, disrupt energy metabolism, and activate apoptotic pathways.52,53,54 How is this finely tuned intracellular Ca2+ homeostasis affected during glaucomatous RGC neurodegeneration? Our study reveals that OHT leads to ER stress and downregulation of SERCA2, which disrupts cytosolic Ca2+ clearance leading to aberrant neuronal function and RGC death. Remarkably, SERCA2 gene augmentation was sufficient to enhance Ca2+ clearance capacity, attenuate ER stress, rescue light-evoked Ca2+ signal responses, promote RGC survival, and prevent loss of visual function.
Ca2+ clearance is compromised in injured RGCs
A key finding stemming from our two in vivo models of RGC damage, OHT and ONC, as well as ex vivo experiments is that the capacity of RGCs to clear cytosolic Ca2+ is compromised at the early stages of neurodegeneration. In our study, deficits in Ca2+ clearance were observed across all RGC subgroups identified in Thy1-GCaMP6f mice including ON and ON-OFF RGCs. An elegant study by Li and colleagues, conducting non-invasive Ca2+ retinal imaging in a silicon oil-based model of experimental glaucoma, reported the presence of nine clusters including four OFF RGC subgroups.9 There are differences between this study and ours that could account for these findings. For example, they used an AAV encoding the Ca2+ sensor jGCaMP7s rather than Thy1-GCaMP6f mice used here, which may lead to differences in the pattern of GCaMP expression. We could not assess OFF RGC responses in the Thy1-GCaMP6f mice because this neuronal subtype is not well labeled in this mouse strain. In addition, Li et al. noted differences in the responses of the same RGC subtype in different retinal regions.9 We routinely imaged from the dorsotemporal quadrant of the retina because the GCaMP6f expression pattern in RGCs in the Thy1-GCaMP6f mouse line is most abundant in this region. Both studies report changes in RGC Ca2+ responses preceding cell death and found that some RGC subtypes shift their Ca2+ response to light after injury. Overall, the reduced capacity of RGCs to maintain low concentrations of cytosolic Ca2+ is predicted to activate stress and apoptotic pathways increasing the vulnerability of damaged neurons. Taken together, these findings strongly suggest that compromised Ca2+ clearance is a conserved feature of RGC dysfunction that may prime these neurons for neurodegeneration.
ER stress and loss of SERCA2 function are key features of glaucomatous neurodegeneration
Recent studies suggest a close association between ER stress and neuronal pathology in cellular and animal models as well as in patients affected by neurodegenerative conditions.17 The unique cellular structure of RGCs coupled with their high energy demands makes these neurons susceptible to ER stress.55,56 We demonstrate that, early after OHT induction and prior to overt neuronal loss, there is activation of the UPR response featuring increased levels of pPERK, peIF2α, ATF4, and CHOP selectively in RGCs (Figures 3A–3D). This is consistent with previous studies showing ER stress in RGCs after traumatic optic nerve injury, high intraocular pressure, and optic neuritis.57,58,59 Moreover, CHOP gene deletion or small-molecule CHOP inhibitors protected RGCs in models of optic neuropathies,57,58,59,60,61 supporting the role of ER stress in RGC death.
The relationship between ER stress and Ca2+ handling in injured RGCs, however, has not been explored. Based on the critical role of the ER as a major Ca2+ storage in neurons16 and our finding that Ca2+ clearance is defective in glaucoma, we put forward the hypothesis that the mechanisms responsible for Ca2+ uptake by the ER were compromised early in the pathology. We focused on SERCA2 because of its high affinity for Ca2+ and enhanced capacity to restore cytosolic Ca2+ concentrations to resting levels in neurons.62 In addition, SERCA2 is highly conserved and abundantly expressed by RGCs across species.19,20 We show that SERCA2 protein is downregulated in RGCs from mice subjected to OHT and ONC as well as in patients with glaucoma (Figures 3I–3N, 5D–5F), suggesting that loss of SERCA2 function disrupts Ca2+ clearance by the ER in this disease. SERCA2 dysregulation has been implicated in several disorders including schizophrenia, Alzheimer’s disease, and cerebral ischemia.62 For example, studies in mammalian cell lines and X. laevis oocytes showed that mutations in the presenilin (PS) gene decreased SERCA2 activity and that modulating SERCA function altered amyloid β production.63 Additional in vitro studies showed that familial PS mutations resulted in reduced SERCA2 activity leading to intracellular Ca2+ dysregulation.64 SERCAs are ATPases that transport two Ca2+ ions from the cytoplasm to the ER lumen per ATP molecule hydrolyzed.65 RGCs undergo metabolic stress in glaucoma characterized by low levels of ATP and nicotinamide adenine dinucleotide as well as adenosine monophosphate kinase hyperactivity.25,28,66,67 Thus, in addition to SERCA2 downregulation in glaucomatous RGCs, it is possible that energy deficits contribute to the loss of SERCA2 function in these neurons.
Selective SERCA2 activation promotes RGC survival and restores visual function
The ultimate goal of therapies for neurodegenerative conditions is to enhance neuronal viability and restore circuit function.68,69 Our data demonstrate that strategies that enhance SERCA2 activity during pressure-related stress or traumatic optic nerve injury have a major beneficial effect on RGC survival and function. Both pharmacological SERCA2 activation and SERCA2 (ATP2A2) gene augmentation fully recovered light-evoked single-RGC Ca2+ dynamics, notably Ca2+ clearance capacity, while exerting a potent and lasting neuroprotective effect. Although the transfection rate with AAV.SERCA2 was 50% (Figure 5C), RGC survival during OHT was similar to that in sham uninjured retinas (100% survival). This finding suggests that improving Ca2+ homeostasis in targeted RGCs also exerts a beneficial effect on neighboring, non-targeted neurons. Of interest, a positive neuroprotective bystander effect was observed in zebrafish motoneurons after spinal cord injury, a response that was attributed to enhanced gap junction coupling between neurons that increased Ca2+ homeostasis.70
We show that AAV-mediated SERCA2 gene transfer returned ER stress markers to pre-injury levels. The maintenance of functional Ca2+ stores in the ER is essential for this organelle to fulfill its functions, and depletion of Ca2+ from the ER has been associated with neuronal pathology.71,72 Therefore, our data suggest that, in addition to reducing neuronal cytosolic Ca2+ levels, AAV.SERCA2 enhances Ca2+ uptake into the ER hence alleviating organelle stress. In addition, we found a modest shift in RGC contrast preferences toward ON responses during glaucomatous damage. These changes suggest increased vulnerability of RGCs with dendritic stratification in the OFF sublayer, which may be caused by heightened organelle stress in this neuronal subtype. This is consistent with previous studies showing more pronounced histological and functional defects in OFF and ON-OFF RGCs, characterized by a reduction in RGC dendritic area or length in the OFF sublamina in mouse glaucoma models.9,73,74,75,76,77 In our study, AAV.SERCA2 shifted ON-OFF preference to normal values, suggesting that Ca2+ homeostasis plays a critical role in maintaining RGC synaptic connectivity and circuit balance. Remarkably, AAV.SERCA2-treated eyes also displayed a significant recovery in retinal function and visual acuity, evidenced by improved optomotor responses. Taken together, our findings underscore the importance of SERCA2 dysfunction during RGC neurodegeneration and provide clear evidence that restoring Ca2+ balance in these neurons is a valuable strategy to enhance visual function in glaucoma and traumatic optic neuropathies.
Limitations of the study
Despite robust RGC neuroprotection with AAV.SERCA2, we observed partial recovery of visual function. The reason behind this finding is not clear, but may reflect the intrinsic nature of the optomotor response test used here. The optokinetic reflex occurs when ON direction-selective RGCs (oDSGCs) detect slow, global image motions on the retina.78 Hence, this assay captures only the response of oDSGCs and, as such, it is possible that these neurons had lower AAV.SERCA2 transfection rates or responded less efficiently to SERCA2 activation resulting in partial functional recovery warranting additional investigation. In addition, we cannot exclude that other Ca2+ efflux pathways, from sources in mitochondria and cell membranes,6 might also play a role in Ca2+ clearance defects in the context of glaucoma and traumatic optic neuropathy. Thus, exploring the contribution and therapeutic potential of alternative Ca2+ efflux pathways in future studies would be useful. From a translational perspective, developing strategies that selectively target neurons and restore Ca2+ homeostasis is likely to be widely applied to boost neuronal health in neurodegenerative diseases with relatively few harmful side effects.
Resource availability
Lead contact
Further information and requests for resources and reagents should be directed to and will be fulfilled by the lead contact, Adriana Di Polo (adriana.di.polo@umontreal.ca).
Materials availability
All non-commercial reagents or mouse lines used in this paper are available from the lead contact upon request.
Data and code availability
-
•
All data reported in this paper will be shared by the lead contact upon request.
-
•
All original code used in this paper is available from the lead contact upon request.
-
•
Any additional information required to reanalyze the data reported in this paper is available from the lead contact upon request.
Acknowledgments
We thank Dominique Gauchat and Philippe St-Onge (Cytometry platform) and Aurélie Cleret-Buhot (Imaging platform) at the University of Montreal Hospital Research Center for technical support. This work was funded by grants from the Alcon Research Institute (A.D.P.), Canadian Institutes of Health Research (CIHR) (A.D.P. and A.K.), and the Natural Sciences and Engineering Council of Canada (A.K.). A.D.P. holds a Canada Research Chair (Tier 1), and A.K. holds a Canada Research Chair (Tier 2). Y.S. was supported by postdoctoral fellowships from the Fonds de Recherche du Québec - Santé (FRQS), CIHR, and the Uehara Memorial Foundation. A.G.R.O. was supported by a graduate scholarship from FRQS. H.Q. was supported by a postdoctoral fellowship from the Mexican National Council of Science and Technology (CONACYT).
Author contributions
Conceptualization, Y.S., A.K., and A.D.P.; methodology, Y.S., A.G.R.O., S.E.H., N.B., and L.A.-M.; investigation/experimentation, Y.S., A.G.R.O., S.E.H., N.B., H.Q., and F.D.; data analyses, Y.S., A.G.R.O., S.E.H., A.K., and A.D.P.; writing – original draft, Y.S., A.K., and A.D.P.; writing – review and editing, Y.S., A.G.R.O., S.E.H., N.B., H.Q., F.D., L.A.-M., A.K., and A.D.P.; visualization, Y.S., A.G.R.O., and S.E.H.; supervision, A.D.P.; funding acquisition, A.D.P.
Declaration of interests
The authors declare no competing interests.
STAR★Methods
Key resources table
| REAGENT or RESOURCE | SOURCE | IDENTIFIER |
|---|---|---|
| Antibodies | ||
| Guinea Pig polyclonal anti-RBPMS | PhosphoSolutions | Cat# 1832-RBPMS; RRID: AB_2492226 |
| Rabbit polyclonal anti-GFP | Invitrogen | Cat# A11122; RRID: AB_221569 |
| Mouse monoclonal anti-AP2α | Developmental Studies Hybridoma Bank | Cat# 3b5; RRID: AB_2313947 |
| Mouse monoclonal non-phosphorylated anti-Neurofilament H | BioLegend | Cat# 801701; RRID: AB_2564642 |
| Goat polyclonal anti-Choline Acetyltransferase | Millipore | Cat# AB144P; RRID: AB_2079751 |
| Mouse monoclonal anti-SERCA2 ATPase (IID8) | Invitrogen | Cat# MA3-910; RRID: AB_2227681 |
| Mouse monoclonal anti-SERCA2 ATPase (2A7-A1) | Invitrogen | Cat# MA3-919; RRID: AB_325502 |
| Rabbit polyclonal anti-Calreticulin | Invitrogen | Cat# PA3-900; RRID: AB_325990 |
| Mouse monoclonal anti-mCherry (1C51) | Abcam | Cat# ab125096; RRID: AB_11133266 |
| Rabbit polyclonal anti- Phospho-PERK (Thr982) | Invitrogen | Cat# PA5-40294; RRID: AB_2576881 |
| Rabbit monoclonal anti- Phospho-eIF2α (Ser51) | Cell Signaling Technology | Cat# 3398; RRID: AB_2096481 |
| Rabbit monoclonal anti-ATF4 (D4B8) | Cell Signaling Technology | Cat# 11815; RRID: AB_2616025 |
| Mouse monoclonal anti-CHOP (L63F7) | Cell Signaling Technology | Cat# 2895; RRID: AB_2089254 |
| Rat monoclonal anti-mCherry (16D7) | Invitrogen | Cat# M11240; RRID: AB_2536614 |
| Rat monoclonal anti-Thy1.2 | BD Biosciences | Cat# 740005; RRID: RRID: AB_2739777 |
| Mouse monoclonal anti-GFAP | Invitrogen | Cat# A21295; RRID: AB_2535832 |
| Mouse monoclonal anti-CD45.2 | BD Biosciences | Cat# 560693; RRID: AB_1727491 |
| Rat monoclonal anti-CD34 | Biolegend | Cat# 119308; RRID: AB_493400 |
| Rat monoclonal anti-CD11b | BioLegend | Cat# 101216; RRID: AB_312799 |
| Hamster monoclonal anti-CD11c | BD Biosciences | Cat # 550261; RRID: AB_398460 |
| Bacterial and virus strains | ||
| AAV2-CaMKII-mATP2A2/mCherry | Vector Biolabs | N/A Lot# 211227 |
| AAV2-CaMKII-mCherry | Vector Biolabs | N/A Lot# 210315 |
| Chemicals, peptides, and recombinant proteins | ||
| Cyclopiazonic acid | Sigma-Aldrich | Cat# C175 |
| CDN1163 | Sigma-Aldrich | Cat# SML1682 |
| Propidium iodide | Invitrogen | Cat# R37108 |
| Experimental models: Organisms/strains | ||
| Mouse: Thy1-GCaMP6f (GP5.17) | The Jackson Laboratory | JAX: 025393; RRID: IMSR_JAX:025393 |
| Mouse: CD1 | The Charles River Laboratory | CRL:022; RRID: IMSR_CRL:022 |
| Mouse: Thy1-GCaMP6f x CD1 | Di Polo Laboratory | N/A |
| Mouse: C57BL/6 | The Charles River Laboratory | CRL:027; RRID: IMSR_CRL:027 |
| Oligonucleotides | ||
| ATP2A2 (Mm01201431_m1) | Life Technologies | Cat# 4331182 |
| Actb (Mm02619580_g1) | Life Technologies | Cat# 4331182 |
| Software and algorithms | ||
| Fiji/ImageJ | Schneider et al., 201279 | https://imagej.nih.gov/ij/ |
| Imaris 8.1 | Oxford Instruments | https://imaris.oxinst.com/ |
| R 4.2.0 | The R Foundation | https://www.r-project.org/ |
| MATLAB 2020b | MathWorks | https://www.mathworks.com/ |
| Suite2P | Carsen Stringer et al., 2020 | https://www.suite2p.org/ |
| FlowJo | BD Biosciences | https://www.flowjo.com/ |
| GraphPad 6.0 | Dotmatics | https://www.graphpad.com/scientific-software/prism/ |
Experimental models and subject details
Experimental animals
All procedures were approved by the animal protection committee of the University of Montreal Hospital Research Center and followed the Canadian Council on Animal Care guidelines. Experiments included female and male adult mice (2–5 months) expressing the Ca2+ indicator GCaMP6f (fast kinetics) downstream of the Thy1 promoter to visualize light-evoked Ca2+ dynamics selectively in RGCs (Thy1-GCaMP6f, Jackson Laboratory, 025393). For live retinal imaging, this line was backcrossed to an albino background (CD1, Charles River, Saint-Constant, Canada, 022) for at least six generations. For optomotor response assay, C57BL/6 mice (Charles River, 027) were used. Animals were housed in 12h light/12h dark cyclic light conditions, with an average in-cage illumination level of 10 lux, and fed ad libitum. Ambient temperature and humidity were maintained at 21°C–22°C and 45–55%, respectively. All procedures were performed under general anesthesia with ketamine (200 mg/kg), xylazine (2 mg/kg), and acepromazine (0.4 mg/kg), except for the experiments involving longitudinal two-photon microscope imaging in live animals, which required ketamine (80 mg/kg) and xylazine (10 mg/kg).
Mouse glaucoma model
Unilateral elevation of intraocular pressure was performed by a single injection of magnetic microbeads into the mouse anterior chamber.24 Animals were anesthetized and a drop of tropicamide was applied on the cornea to induce pupil dilation (Mydriacyl, Alcon, Mississauga, ON, Canada). A custom-made sharpened microneedle attached to a microsyringe pump (World Precision Instruments, Sarasota, FL) was loaded with a magnetic microbead solution (1.5 μL: 2.4 x 106 beads, diameter: 4.5 μm, Dynabeads M-450 Epoxy, Thermo Fisher Scientific, Waltham, MA). Using a micromanipulator, the tip of the microneedle was gently pushed through the cornea to inject the microbeads into the anterior chamber. The microbeads were immediately attracted to the iridocorneal angle using a hand-held magnet. Sham controls received an injection of PBS. Only one eye was operated on and an antibiotic drop was applied immediately after the surgery (Tobrex, Tobramycin 0.3%, Alcon, Geneva, Switzerland). Intraocular pressure was measured in awake animals before and after the procedure, and biweekly thereafter always at the same time (10 a.m.- 12 p.m.), using a calibrated TonoLab rebound tonometer (Icare, Vantaa, Finland). For this purpose, a drop of proparacaine hydrochloride (0.5%, Alcon) was applied to the cornea and a minimum of 10 consecutive readings were taken per eye and averaged.
Optic nerve crush model
Optic nerve crush was performed to induce selective axonal injury in RGCs as previously described.48,49 The optic nerve was exposed intraorbitally and crushed with a microforceps at ∼2 mm posterior to the optic disc for a duration of 3 s. During the procedure, care was taken to avoid injury to the ophthalmic artery and the vasculature of the retina was routinely monitored post-operatively by fundus examination to confirm normal blood circulation. Antibiotic drops were applied on the cornea of the treated eye. All surgeries were conducted by an experienced experimenter who visually verified optic nerve crush throughout the procedure, and only one eye was operated.
Human glaucoma specimens and processing
Following institutional research board approval, glaucoma human retina specimens and controls were obtained from the Human Eye Biobank for Research (HEBR, St. Michael’s Hospital, Toronto, ON). Inclusion criteria for surgical glaucoma specimens were a history of primary open-angle glaucoma and histopathological demonstration of optic nerve head excavation. Age-matched controls were surgical specimens from individuals without any eye pathology. A total of 21 donor retinas were examined (13 glaucoma specimens and 8 age-matched controls, Table S1). Paraffin retinal sections were heated for 20 min in citrate buffer (80°C–90°C) followed by incubation in blocking solution (10% normal donkey serum, 1% bovine serum albumin, 0.5% Triton X-100) for 1 h. Retinal sections were incubated with primary antibodies: SERCA2 (4 μg/mL, Invitrogen), Calreticulin (1:250, Invitrogen), and RBPMS (0.25 μg/mL, PhosphoSolutions), followed by anti-mouse Alexa 647, anti-rabbit Alexa Fluor 594, or anti-guinea pig Alexa Fluor 488 (2–4 μg/mL, Molecular Probes). Glaucoma and age-matched control retinas were processed simultaneously under identical conditions. All RGCs in each retinal section were analyzed and three retinal sections per sample case were examined. Quantification of fluorescence was carried out using ImageJ from single in-focus plane images. The contour of individual RGC was outlined, and circularity, area, and mean fluorescence were measured along with adjacent background readings. The total corrected cellular fluorescence (TCCF) was calculated using the formula TCCF = integrated density – (area of selected cell × mean fluorescence of background readings).25
Method details
Retinal immunohistochemistry
Animals were anesthetized and transcardially perfused with ice-cold 4% paraformaldehyde (PFA) in phosphate saline buffer (PBS). Eyes were immediately collected, post-fixed in PFA, and processed to generate cryosections or retinal flat mounts as described.80,81 Retinas were incubated in the following primary antibodies overnight at 4°C overnight (cross-sections) or 3 days (whole-mount retinas): RBPMS (0.25 μg/mL, PhosphoSolutions, Aurora, CO), GFP (2 μg/mL, Invitrogen), Ap2α (0.77 μg/mL, Developmental Studies Hybridoma Bank, Iowa City, IA), non-phosphorylated NF-H (1 μg/mL, BioLegend, San Diego, CA), Choline Acetyltransferase (1:200, Millipore, Burlington, MA), SERCA2 (4 μg/mL, Invitrogen, Waltham, MA), Calreticulin (1:250, Invitrogen) or mCherry (2 μg/mL, Abcam, Cambridge, FL) followed by fluorophore-conjugated secondary antibodies (2–4 μg/mL, Invitrogen). Sections were rinsed and mounted in antifade solution (SlowFade, Molecular Probes, Eugene, OR) with DAPI. Images were acquired with an Axio Imager M2 optical sectioning microscope (Zeiss, Oberkochen, Germany) or a confocal microscope (Zeiss LSM 900 Airyscan 2, Zeiss, Oberkochen, Germany). Fluorescence intensity was measured in regions of interest (ROIs) with ImageJ (National institute of Health: NIH, Bethesda, MD). A minimum of six stereological sections per eye were analyzed as described.80,81,82
Two-photon microscopy live Ca2+ recordings
TPLSM live retinal imaging was performed as previously described.26,27,28 Mice were anesthetized and placed on a custom-made setup designed to accommodate light stimulation during imaging. The sclera was exposed and the conjunctiva gently teased to place a 5-mm diameter coverslip (Harvard apparatus, Holliston, MA) to generate a flat plane for imaging (field of view: 400 × 400 μm) with a multiphoton microscope controlled by Zen software (LSM780, Zeiss). For excitation, we used a mode-locked Ti:sapphire laser (Chameleon Ultra, Coherent, Santa Clara, CA) through a water-immersion objective (20x, NA = 1.0, Zeiss). For light-triggered visual stimulation, we generated a flash stimulus (102 cd/m2, 6 msec) with a Powerlab unit (ADInstruments, Colorado Springs, CO) presented using a white light-emitting diode centered relative to the pupil and located 5 mm away from the corneal apex. RGCs expressing GCaMP6f were scanned at 12 Hz and Ca2+ signals were analyzed in circular regions of interest (ROIs) encompassing the entire soma. For longitudinal imaging, mice were randomly assigned to experimental or control groups and Ca2+ dynamics were recorded to obtain baseline responses. Two weeks after glaucoma induction or 15 min of intravitreal injection of pharmacological reagents, a second recording was captured. To identify the same RGCs, landmark blood vessels were labeled by tail vein injection of Texas Red coupled dextran (70 kDa, 1 mg/mL in 100 μL, Sigma). Stimulus onset and TPLSM imaging recordings were synchronized offline by identifying the frame at which the light stimulus was registered. Light-evoked Ca2+ responses were analyzed by averaging the fluorescence intensity of all pixels within each ROI using ImageJ after background subtraction. The following Ca2+ transient parameters were calculated: i) rise rate: defined as the slope of the rising phase (ΔF/F0/Δtime) determined by best fit linear regression model due to fast Ca2+ kinetics during this phase, ii) decay time: defined as the exponential decay time constant (Tau) of Ca2+ signals obtained from single exponential curve fitting, and iii) peak amplitude: defined as ΔF/F0 peak, where F0 is the baseline fluorescence signal averaged over a 2 s period before the beginning of the light stimulus. The rising slope and amplitude are attributed to Ca2+ influx from extracellular sources and internal stores, while the signal decay is mediated by Ca2+ clearance mechanisms.7,83 A freely available custom R routine (version 4.2.0) was used for data analyses.
Ca2+ recordings in retinal explants
Ca2+ imaging was performed as previously described.84 Briefly, mice were dark adapted for at least 2 h, euthanized, and then retinas rapidly dissected under infrared illumination into oxygenated (95% O2; 5% CO2) Ames solution (MilliporeSigma, Oakville, ON). Next, retinas were mounted onto a filter paper (MilliporeSigma) with the RGC layer facing up, placed in a recording chamber, mounted on the stage of a custom-built two-photon microscope, and perfused with oxygenated Ames solution warmed to 32°C–34°C. Responses of GCaMP6f-positive RGCs to visual stimuli delivered through the objective were imaged at 920 nm and collected at 45 Hz. Each image plane (323.74 μm × 323.74 μm) of the movie contained GCaMP fluorescence, sulphorhodamine 101 (SR101) fluorescence, stage coordinates, and visual stimulus synchronization pulses to permit offline analysis. SR101 (2 mg/mL, MilliporeSigma) was added to the recording chamber to label blood vessels and a map of the main blood vessels emanating from the optic disk. Data acquisition was performed with ScanImage synced to the visual stim using a photodiode sync pulse and a random pulse using custom made code in MATLAB 2020b.
Visual stimuli
A DLP light crafter (Texas Instruments, Dallas, TX) was used to project dichromatic (405 nm, 520 nm) visual stimuli through a custom lens assembly that steered stimulus patterns into the back of a 16× objective.85 All visual stimuli were written in MATLAB using the psychophysics toolbox and displayed with a background intensity set to 1 × 104 R∗/rod/s. Custom electronics were made to synchronize the projector LED to the scan retrace of the two-photon microscope. Moving bar stimulus consisted of a bright bar moving along its long axis in one of eight directions. The bar was 300 μm wide, 1500 μm long moving at 1000 μm/s. Full-field stimulus was presented with increment and decrement of light that lasted 2s. Full-field chirp consisted of a full contrast sinusoidal intensity modulation from 1 to 16Hz. Full-field contrast consisted of a 4Hz synodal with 8-bit contrast increase per cycle. Full-field color stimuli were delivered using full flashes with only UV or green LEDs that lasted 3s. For all full-field stimuli a 1200μm circle in a gray background was used. Each stimulus was repeated three times for each recorded field.
Data pre-processing
Individual RGC Ca2+ responses corresponding to stimulus were extracted with suite2P86 and subsequently aligned with stimuli using custom made MATLAB code. Signals were smoothed to remove noise with moving mean of 10 and expressed as ΔF/F, where the median of the peristimulus baseline was used to calculate the difference. For further analysis, Ca2+ signals were filtered by quality to discard unresponsive cells.
Principal component analysis (PCA) and clustering
PCA analysis was implemented in R to extract features from our 5 different stimuli. A total of 7 features were extracted from the stimuli, 2 features from the mean response to the full-field (averaging across trials), 1 from the mean response to the color stimulus and 4 features for the moving bar stimulus. These features were further used for functional clustering using a diagonal, varying volume, and shape Gaussian mixture model (GMM). This model was evaluated using the Bayesian information criterion to select the optimal number of clusters resulting in 7 groups. PCA loadings and GMM from sham controls were implemented for dimensional reduction and cluster assignment of other experimental conditions. Manifold Approximation and Projection (UMAP) was applied for cluster visualization.
Like in vivo Ca2+ imaging, mice were randomly assigned into experimental or control groups and rise rate, decay time, and peak amplitude of average RGC responses analyzed in MATLAB using the curve fitting toolbox. The ON-OFF index was calculated using the following equation32.
On−Off Index = ONresp−Offresp/ONresp+Offresp
where ONresp and OFFresp are the mean cell response over a bright and dark full-field stimulus, respectively.
Intravitreal injections
The following reagents were administered intraocularly: i) cyclopiazonic acid (CPA, 10 μM, Sigma), ii) CDN1163 (10 μM, Sigma), iii) serotype 2 AAV (AAV2) encoding mCherry-labeled murine SERCA2 under control of the CaMKII promoter (AAV.SERCA2, 2.4 x 1012 genome copies (GC)/mL, Vector BioLabs, Malvern, PA), or iv) control AAV2 carrying only mCherry (AAV.Ctl, 7.0 x 1012 GC/mL, Vector BioLabs). A sharpened custom-made glass micropipette was inserted through the sclera into the posterior chamber to reach the vitreous cavity and deliver a total volume of 2 μL of each reagent. AAVs were injected one week prior to magnetic microbead-induced glaucoma or optic nerve crush lesion. All injections were done into the superior-temporal quadrant of the eye and were carefully conducted to avoid injury to ocular structures or retinal detachment as described by us.87,88
FAC-sorting and gene expression analysis
Fresh retinas were cut into small pieces using scissors and incubated in a dispase solution (5 U/mL) (Stemcell Technologies, Vancouver, Canada) containing DNase I (2000 U/ml) (Worthington BioChemical, Lakewood, NJ) for 20–25 min at 37°C in an Eppendorf thermomixer (Eppendorf, Mississauga, ON) with shaking (350 rpm). Enzymatic digestion was stopped using a blocking solution (HBSS, 2% BSA) and the dissociated cells were then incubated with the following primary antibodies: Thy1.2 (0.25 μg/μL, BD Biosciences, Franklin Lakes, NJ), glial fibrillary acidic protein (GFAP, 1 μg/μL, Invitrogen), CD45.2 (0.25 μg/μL, 103126, Biolegend, San Diego, CA), CD34 (0.2 μg/μL, Biolegend), CD11b (0.2 μg/μL, Biolegend), and CD11c (0.2 μg/μL, BD Biosciences) as previously described.28 Propidium iodide (PI, Invitrogen) was used to assess cell viability and was added to the cells just before sorting. Dead cells and doublets were discarded, and only Thy1.2+ GFAP− CD45.2- CD34− CD11b− CD11c− were selected for further processing. Sorted RGC were collected directly in lysis buffer and RNA was extracted using the RNAeasy micro plus kit (Qiagen, Hilden, Germany). Nucleotide concentration was measured using a bioanalyzer and only samples with high RNA integrity were included. Total RNA (100 pg) was transcribed to cDNA using the RevertAid kit (Invitrogen) and quantitative PCR was performed using TaqMan primers against following transcripts: SERCA2 (Mm01201431_m1) and β-actin (Mm02619580_g1) (Thermo Fisher Scientific). Amplification was performed using the 7900HT Fast Real-Time PCR System (Applied Biosystems, Waltham, MA) with the following cycle conditions: 95°C 15 s, 60°C 1min, 72°C 1min. Reactions were run in triplicates for each sample, and the 2−ΔΔCt method was used to calculate relative gene expression.
Flow cytometry for protein quantification in RGCs
Total protein in RGCs
Fresh retinas were cut into small pieces using scissors and incubated in a dispase (5 U/ml, Stemcell Technologies, Vancouver, BC) and DNase I (2000 U/ml, Worthington Biochemical, Lakewood, NJ) solution for 20–25 min at 37°C in an Eppendorf thermomixer (Eppendorf, Mississauga, ON) with shaking (350 rpm). Enzymatic digestion was stopped using a blocking solution (HBSS, 2% BSA) and dissociated cells were washed twice with the same solution. The LIVE/DEAD Fixable Aqua Dead Cell Stain Kit (ThermoFisher Scientific, Waltham, MA) was used to determine the viability of cells prior to the fixation and permeabilization required for intracellular antibody staining. Cells were washed in fluorescence-activated cell sorting (FACS) buffer (PBS with 1% fetal bovine serum and 0.1% sodium azide), fixed and permeabilized in a paraformaldehyde (PFA, 1.5%)/saponin buffer prewarmed at 37o C. Cells were incubated in primary antibodies against RBPMS (0.4 μg/μL, PhosphoSolutions, Aurora, CO) and SERCA2 (1 μg/μL, Invitrogen) as well as validated antibodies against ATF4 (0.068 μg/μL, Cell Signaling Technology) and CHOP (0.575 μg/μL, Cell Signaling Technology).89,90,91,92 Cells were then incubated in secondary antibodies: Alexa Fluor 647 anti-guinea pig for RBPMS, Alexa Fluor 488 anti-mouse for CHOP, and Alexa Fluor 750 anti-rabbit for ATF4 (0.4 μg/μL, Invitrogen) and washed twice prior to flow cytometry acquisitions. AAV.SERCA2 treated retinas were incubated with an antibody against mCherry to enhance the signal (1 μg/μL, Invitrogen).
Phosphorylated protein expression in RGCs
Dissociated retinal cells were fixed in PFA (1.5%) for 10 min at 37°C, permeabilized in Phosflow Perm Buffer III (BD Biosciences), and incubated with validated antibodies against anti-phospho-PERK (pPERK, 1 μg/μL, Invitrogen), phosho-eIF2α (peIF2α, 0.037 μg/μL, Cell Signaling Technology),89,90,92,93,94 and RBPMS (0.4 μg/μL, PhosphoSolutions). Cells were washed twice in FACS buffer and incubated with the following secondary antibodies for 30 min: Alexa Fluor 647 anti-guinea pig for RBPMS, Alexa Fluor 488 anti-rabbit for pPERK or peIF2α (0.4 μg/μL, Invitrogen), followed by two additional washes. Control cells were incubated with only secondary antibodies or with primary antibodies using a secondary antibody from different species to rule out non-specific binding. Data were acquired using the BD LSRII flow cytometer (BD Biosciences) and analyzed with FlowJo software (FlowJo).
Quantification of RGC survival and AAV transfection rate
Mice were transcardially perfused with 4% PFA, retinas were dissected out and incubated for three days with an antibody against RBPMS (0.25 μg/mL, PhosphoSolutions) or mCherry (2 μg/mL, Abcam, Cambridge, FL) followed by an Alexa 488 or Alexa 647 conjugated secondary antibody (2–4 μg/mL, Invitrogen). Retinas were washed and mounted using an antifade reagent (SlowFade, Molecular Probes). Images were obtained using an Axio Imager M2 optical sectioning microscope (20× objective, Zeiss) equipped with an automated stage for X-, Y-, and z axis movement, a color camera (Axiocam 509 mono, Zeiss), and image analysis software (Zen, Zeiss). We used an unbiased stereological approach based on systematic uniform random sampling from 3D-dissectors (stacks) across the entire retina, and images were acquired using identical exposure time and gain settings for all experimental and control groups as described.26,28 RGC somas were quantified using a custom-made quadrant dissector in Fiji/ImageJ. For assessment of AAV.SERCA2 transfection rate only RGC co-labeled with RBPMS and mCherry-labeled SERCA2 were quantified.
Optomotor response assay
Visual acuity was evaluated by measuring the optomotor reflex using the OptoMotry virtual reality system (Cerebral Mechanics Inc., Medicine Hat, AB, Canada), which allows the quantification of visuomotor behaviors in response to visual stimuli.28 The animals were placed on an elevated platform in the center of a testing arena with walls composed of computer monitors displaying a rotating vertical black and white sinusoidal grating pattern. The staircase method was used to determine the spatial frequency of applying sinusoidal steps. Both contrast (100%) and rotation speed (12°/s) were kept constant. Cameras were used to record the animals, and an observer blinded to treatment monitored their tracking behavior. A behavioral response was considered positive when the motor response (head movement) was concordant with the direction of the visual stimulus (moving bars). Individual scores from each mouse were collected before and after each treatment.
Statistical analysis
Detailed information regarding the number of animals or cells analyzed in each experiment is indicated in the figure legends. In each graph, values are provided as the mean ± standard error of the mean (S.E.M), and individual values are presented in each bar. All cohorts were evaluated with normality (Shapiro-Wilk test) and variance (F-test) tests. Statistical analyses were performed using GraphPad Instat software (GraphPad Software Inc., San Diego, CA) by a Student’s t-test or Welch’s t-test or by a one-way analysis of variance (ANOVA) followed by a Dunnett’s or Tukey’s post hoc tests, or two-way ANOVA followed by a Sidak’s post hoc test, or Wilcoxon matched-pairs signed rank test. A p-value of ≤0.05 was considered significant.
Published: November 29, 2024
Footnotes
Supplemental information can be found online at https://doi.org/10.1016/j.xcrm.2024.101839.
Supplemental Information
References
- 1.Tham Y.-C., Li X., Wong T.Y., Quigley H.A., Aung T., Cheng C.-Y. Global prevalence of glaucoma and projections of glaucoma burden through 2040: a systematic review and meta-analysis. Ophthalmology. 2014;121:2081–2090. doi: 10.1016/j.ophtha.2014.05.013. [DOI] [PubMed] [Google Scholar]
- 2.Levin L.A., Patrick C., Choudry N.B., Sharif N.A., Goldberg J.L. Neuroprotection in neurodegenerations of the brain and eye: Lessons from the past and directions for the future. Front. Neurol. 2022;13 doi: 10.3389/fneur.2022.964197. [DOI] [PMC free article] [PubMed] [Google Scholar]
- 3.Almasieh M., Wilson A.M., Morquette B., Cueva Vargas J.L., Di Polo A. The molecular basis of retinal ganglion cell death in glaucoma. Prog. Retin. Eye Res. 2012;31:152–181. doi: 10.1016/j.preteyeres.2011.11.002. [DOI] [PubMed] [Google Scholar]
- 4.Fry L.E., Fahy E., Chrysostomou V., Hui F., Tang J., van Wijngaarden P., Petrou S., Crowston J.G. The coma in glaucoma: Retinal ganglion cell dysfunction and recovery. Prog. Retin. Eye Res. 2018;65:77–92. doi: 10.1016/j.preteyeres.2018.04.001. [DOI] [PubMed] [Google Scholar]
- 5.Calkins D.J. Critical pathogenic events underlying progression of neurodegeneration in glaucoma. Prog. Retin. Eye Res. 2012;31:702–719. doi: 10.1016/j.preteyeres.2012.07.001. [DOI] [PMC free article] [PubMed] [Google Scholar]
- 6.Brini M., Calì T., Ottolini D., Carafoli E. Neuronal calcium signaling: function and dysfunction. Cell. Mol. Life Sci. 2014;71:2787–2814. doi: 10.1007/s00018-013-1550-7. [DOI] [PMC free article] [PubMed] [Google Scholar]
- 7.Ali F., Kwan A.C. Interpreting in vivo calcium signals from neuronal cell bodies, axons, and dendrites: a review. Neurophotonics. 2020;7 doi: 10.1117/1.NPh.7.1.011402. [DOI] [PMC free article] [PubMed] [Google Scholar]
- 8.Lin M.Z., Schnitzer M.J. Genetically encoded indicators of neuronal activity. Nat. Neurosci. 2016;19:1142–1153. doi: 10.1038/nn.4359. [DOI] [PMC free article] [PubMed] [Google Scholar]
- 9.Li L., Feng X., Fang F., Miller D.A., Zhang S., Zhuang P., Huang H., Liu P., Liu J., Sredar N., et al. Longitudinal in vivo Ca2+ imaging reveals dynamic activity changes of diseased retinal ganglion cells at the single-cell level. Proc. Natl. Acad. Sci. USA. 2022;119 doi: 10.1073/pnas.2206829119. [DOI] [PMC free article] [PubMed] [Google Scholar]
- 10.Gleichmann M., Mattson M.P. Neuronal calcium homeostasis and dysregulation. Antioxidants Redox Signal. 2011;14:1261–1273. doi: 10.1089/ars.2010.3386. [DOI] [PMC free article] [PubMed] [Google Scholar]
- 11.Nedergaard M., Verkhratsky A. Calcium dyshomeostasis and pathological calcium signalling in neurological diseases. Cell Calcium. 2010;47:101–102. doi: 10.1016/j.ceca.2009.12.011. [DOI] [PMC free article] [PubMed] [Google Scholar]
- 12.Popugaeva E., Pchitskaya E., Bezprozvanny I. Dysregulation of Intracellular Calcium Signaling in Alzheimer's Disease. Antioxidants Redox Signal. 2018;29:1176–1188. doi: 10.1089/ars.2018.7506. [DOI] [PMC free article] [PubMed] [Google Scholar]
- 13.Lim D., Dematteis G., Tapella L., Genazzani A.A., Calì T., Brini M., Verkhratsky A. Ca2+ handling at the mitochondria-ER contact sites in neurodegeneration. Cell Calcium. 2021;98 doi: 10.1016/j.ceca.2021.102453. [DOI] [PubMed] [Google Scholar]
- 14.Callens M., Loncke J., Bultynck G. Dysregulated Ca2+ Homeostasis as a Central Theme in Neurodegeneration: Lessons from Alzheimer's Disease and Wolfram Syndrome. Cells. 2022;11 doi: 10.3390/cells11121963. [DOI] [PMC free article] [PubMed] [Google Scholar]
- 15.Arnst N., Redolfi N., Lia A., Bedetta M., Greotti E., Pizzo P. Mitochondrial Ca2+ signaling and bioenergetics in Alzheimer's disease. Biomedicines. 2022;10 doi: 10.3390/biomedicines10123025. [DOI] [PMC free article] [PubMed] [Google Scholar]
- 16.Wang W.A., Agellon L.B., Michalak M. Organellar calcium handling in the cellular reticular network. Cold Spring Harbor Perspect. Biol. 2019;11 doi: 10.1101/cshperspect.a038265. [DOI] [PMC free article] [PubMed] [Google Scholar]
- 17.Kim S., Kim D.K., Jeong S., Lee J. The common cellular events in the neurodegenerative diseases and the associated role of endoplasmic reticulum stress. Int. J. Mol. Sci. 2022;23 doi: 10.3390/ijms23115894. [DOI] [PMC free article] [PubMed] [Google Scholar]
- 18.Brandl C.J., deLeon S., Martin D.R., MacLennan D.H. Adult forms of the Ca2+ATPase of sarcoplasmic reticulum. Expression in developing skeletal muscle. J. Biol. Chem. 1987;262:3768–3774. [PubMed] [Google Scholar]
- 19.Krizaj D. Serca isoform expression in the mammalian retina. Exp. Eye Res. 2005;81:690–699. doi: 10.1016/j.exer.2005.04.007. [DOI] [PMC free article] [PubMed] [Google Scholar]
- 20.Martín-Oliva D., Martín-Guerrero S.M., Carrasco M.C., Neubrand V.E., Martín-Estebané M., Marín-Teva J.L., Navascués J., Cuadros M.A., Vangheluwe P., Sepúlveda M.R. Distribution of intracellular Ca2+-ATPases in the mouse retina and their involvement in light-induced cone degeneration. Biochim. Biophys. Acta Mol. Cell Res. 2023;1871 doi: 10.1016/j.bbamcr.2023.119612. [DOI] [PubMed] [Google Scholar]
- 21.Dana H., Chen T.W., Hu A., Shields B.C., Guo C., Looger L.L., Kim D.S., Svoboda K. Thy1-GCaMP6 transgenic mice for neuronal population imaging in vivo. PLoS One. 2014;9 doi: 10.1371/journal.pone.0108697. [DOI] [PMC free article] [PubMed] [Google Scholar]
- 22.Rodriguez A.R., de Sevilla Müller L.P., Brecha N.C. The RNA binding protein RBPMS is a selective marker of ganglion cells in the mammalian retina. J. Comp. Neurol. 2014;522:1411–1443. doi: 10.1002/cne.23521. [DOI] [PMC free article] [PubMed] [Google Scholar]
- 23.Yan W., Laboulaye M.A., Tran N.M., Whitney I.E., Benhar I., Sanes J.R. Mouse retinal cell atlas: molecular identification of over sixty amacrine cell types. J. Neurosci. 2020;40:5177–5195. doi: 10.1523/JNEUROSCI.0471-20.2020. [DOI] [PMC free article] [PubMed] [Google Scholar]
- 24.Ito Y.A., Belforte N., Cueva Vargas J.L., Di Polo A. A magnetic microbead occlusion model to induce ocular hypertension-dependent glaucoma in mice. J Vis Exp. 2016;109 doi: 10.3791/53731. [DOI] [PMC free article] [PubMed] [Google Scholar]
- 25.Belforte N., Agostinone J., Alarcon-Martinez L., Villafranca-Baughman D., Dotigny F., Cueva Vargas J.L., Di Polo A. AMPK hyperactivation promotes dendrite retraction, synaptic loss, and neuronal dysfunction in glaucoma. Mol. Neurodegener. 2021;16:43. doi: 10.1186/s13024-021-00466-z. [DOI] [PMC free article] [PubMed] [Google Scholar]
- 26.Alarcon-Martinez L., Shiga Y., Villafranca-Baughman D., Belforte N., Quintero H., Dotigny F., Cueva Vargas J.L., Di Polo A. Pericyte dysfunction and loss of inter-pericyte tunneling nanotubes promote neurovascular deficits in glaucoma. Proc. Natl. Acad. Sci. USA. 2022;119 doi: 10.1073/pnas.2110329119. [DOI] [PMC free article] [PubMed] [Google Scholar]
- 27.Alarcon-Martinez L., Villafranca-Baughman D., Quintero H., Kacerovsky J.B., Dotigny F., Murai K.K., Prat A., Drapeau P., Di Polo A. Interpericyte tunnelling nanotubes regulate neurovascular coupling. Nature. 2020;585:91–95. doi: 10.1038/s41586-020-2589-x. [DOI] [PubMed] [Google Scholar]
- 28.Quintero H., Shiga Y., Belforte N., Alarcon-Martinez L., El Hajji S., Villafranca-Baughman D., Dotigny F., Di Polo A. Restoration of mitochondria axonal transport by adaptor Disc1 supplementation prevents neurodegeneration and rescues visual function. Cell Rep. 2022;40 doi: 10.1016/j.celrep.2022.111324. [DOI] [PubMed] [Google Scholar]
- 29.Peng Y.R., Shekhar K., Yan W., Herrmann D., Sappington A., Bryman G.S., van Zyl T., Do M.T.H., Regev A., Sanes J.R. Molecular classification and comparative taxonomics of foveal and peripheral cells in primate retina. Cell. 2019;176:1222–1237.e22. doi: 10.1016/j.cell.2019.01.004. [DOI] [PMC free article] [PubMed] [Google Scholar]
- 30.Hahn J., Monavarfeshani A., Qiao M., Kao A., Kölsch Y., Kumar A., Kunze V.P., Rasys A.M., Richardson R., Baier H., et al. Evolution of neuronal cell classes and types in the vertebrate retina. bioRxiv. 2023 doi: 10.1101/2023.04.07.536039. Preprint at. [DOI] [PMC free article] [PubMed] [Google Scholar]
- 31.Bleckert A., Schwartz G.W., Turner M.H., Rieke F., Wong R.O.L. Visual space is represented by nonmatching topographies of distinct mouse retinal ganglion cell types. Curr. Biol. 2014;24:310–315. doi: 10.1016/j.cub.2013.12.020. [DOI] [PMC free article] [PubMed] [Google Scholar]
- 32.Rochon P.L., Theriault C., Rangel Olguin A.G., Krishnaswamy A. The cell adhesion molecule Sdk1 shapes assembly of a retinal circuit that detects localized edges. Elife. 2021;10 doi: 10.7554/eLife.70870. [DOI] [PMC free article] [PubMed] [Google Scholar]
- 33.Baden T., Berens P., Franke K., Román Rosón M., Bethge M., Euler T. The functional diversity of retinal ganglion cells in the mouse. Nature. 2016;529:345–350. doi: 10.1038/nature16468. [DOI] [PMC free article] [PubMed] [Google Scholar]
- 34.Ashby M.C., Tepikin A.V. ER calcium and the functions of intracellular organelles. Semin. Cell Dev. Biol. 2001;12:11–17. doi: 10.1006/scdb.2000.0212. [DOI] [PubMed] [Google Scholar]
- 35.Hetz C. The unfolded protein response: controlling cell fate decisions under ER stress and beyond. Nat. Rev. Mol. Cell Biol. 2012;13:89–102. doi: 10.1038/nrm3270. [DOI] [PubMed] [Google Scholar]
- 36.Zinszner H., Kuroda M., Wang X., Batchvarova N., Lightfoot R.T., Remotti H., Stevens J.L., Ron D. CHOP is implicated in programmed cell death in response to impaired function of the endoplasmic reticulum. Genes Dev. 1998;12:982–995. doi: 10.1101/gad.12.7.982. [DOI] [PMC free article] [PubMed] [Google Scholar]
- 37.Song B., Scheuner D., Ron D., Pennathur S., Kaufman R.J. Chop deletion reduces oxidative stress, improves beta cell function, and promotes cell survival in multiple mouse models of diabetes. J. Clin. Invest. 2008;118:3378–3389. doi: 10.1172/jci34587. [DOI] [PMC free article] [PubMed] [Google Scholar]
- 38.Thorp E., Li G., Seimon T.A., Kuriakose G., Ron D., Tabas I. Reduced apoptosis and plaque necrosis in advanced atherosclerotic lesions of Apoe-/- and Ldlr-/- mice lacking CHOP. Cell Metabol. 2009;9:474–481. doi: 10.1016/j.cmet.2009.03.003. [DOI] [PMC free article] [PubMed] [Google Scholar]
- 39.Han J., Back S.H., Hur J., Lin Y.H., Gildersleeve R., Shan J., Yuan C.L., Krokowski D., Wang S., Hatzoglou M., et al. ER-stress-induced transcriptional regulation increases protein synthesis leading to cell death. Nat. Cell Biol. 2013;15:481–490. doi: 10.1038/ncb2738. [DOI] [PMC free article] [PubMed] [Google Scholar]
- 40.Daverkausen-Fischer L., Draga M., Pröls F. Regulation of translation, translocation, and degradation of proteins at the membrane of the endoplasmic reticulum. Int. J. Mol. Sci. 2022;23:5576. doi: 10.3390/ijms23105576. [DOI] [PMC free article] [PubMed] [Google Scholar]
- 41.Seidler N.W., Jona I., Vegh M., Martonosi A. Cyclopiazonic acid is a specific inhibitor of the Ca2+-ATPase of sarcoplasmic reticulum. J. Biol. Chem. 1989;264:17816–17823. [PubMed] [Google Scholar]
- 42.Cornea R.L., Gruber S.J., Lockamy E.L., Muretta J.M., Jin D., Chen J., Dahl R., Bartfai T., Zsebo K.M., Gillispie G.D., Thomas D.D. High-throughput FRET assay yields allosteric SERCA activators. J. Biomol. Screen. 2013;18:97–107. doi: 10.1177/1087057112456878. [DOI] [PMC free article] [PubMed] [Google Scholar]
- 43.Gruber S.J., Cornea R.L., Li J., Peterson K.C., Schaaf T.M., Gillispie G.D., Dahl R., Zsebo K.M., Robia S.L., Thomas D.D. Discovery of enzyme modulators via high-throughput time-resolved FRET in living cells. J. Biomol. Screen. 2014;19:215–222. doi: 10.1177/1087057113510740. [DOI] [PMC free article] [PubMed] [Google Scholar]
- 44.Sapieha P.S., Peltier M., Rendahl K.G., Manning W.C., Di Polo A. Fibroblast growth factor-2 gene delivery stimulates axon growth by adult retinal ganglion cells after acute optic nerve injury. Mol. Cell. Neurosci. 2003;24:656–672. doi: 10.1016/s1044-7431(03)00228-8. [DOI] [PubMed] [Google Scholar]
- 45.Pernet V., Hauswirth W.W., Di Polo A. Extracellular signal-regulated kinase 1/2 mediates survival, but not axon regeneration, of adult injured central nervous system neurons in vivo. J. Neurochem. 2005;93:72–83. doi: 10.1111/j.1471-4159.2005.03002.x. [DOI] [PubMed] [Google Scholar]
- 46.Sapieha P.S., Duplan L., Uetani N., Joly S., Tremblay M.L., Kennedy T.E., Di Polo A. Receptor protein tyrosine phosphatase sigma inhibits axon regrowth in the adult injured CNS. Mol. Cell. Neurosci. 2005;28:625–635. doi: 10.1016/j.mcn.2004.10.011. [DOI] [PubMed] [Google Scholar]
- 47.Sapieha P.S., Hauswirth W.W., Di Polo A. Extracellular signal-regulated kinases 1/2 are required for adult retinal ganglion cell axon regeneration induced by fibroblast growth factor-2. J. Neurosci. Res. 2006;83:985–995. doi: 10.1002/jnr.20803. [DOI] [PubMed] [Google Scholar]
- 48.Fujita K., Nishiguchi K.M., Shiga Y., Nakazawa T. Spatially and temporally regulated NRF2 gene therapy using Mcp-1 promoter in retinal ganglion cell injury. Mol. Ther. Methods Clin. Dev. 2017;5:130–141. doi: 10.1016/j.omtm.2017.04.003. [DOI] [PMC free article] [PubMed] [Google Scholar]
- 49.Sato K., Shiga Y., Nakagawa Y., Fujita K., Nishiguchi K.M., Tawarayama H., Murayama N., Maekawa S., Yabana T., Omodaka K., et al. Ecel1 knockdown with an AAV2-mediated CRISPR/Cas9 system promotes optic nerve damage-induced RGC death in the mouse retina. Invest. Ophthalmol. Vis. Sci. 2018;59:3943–3951. doi: 10.1167/iovs.18-23784. [DOI] [PubMed] [Google Scholar]
- 50.Grillo S.L., Koulen P. Psychophysical testing in rodent models of glaucomatous optic neuropathy. Exp. Eye Res. 2015;141:154–163. doi: 10.1016/j.exer.2015.06.025. [DOI] [PMC free article] [PubMed] [Google Scholar]
- 51.Berridge M.J., Lipp P., Bootman M.D. The versatility and universality of calcium signalling. Nat. Rev. Mol. Cell Biol. 2000;1:11–21. doi: 10.1038/35036035. [DOI] [PubMed] [Google Scholar]
- 52.Brookes P.S., Yoon Y., Robotham J.L., Anders M.W., Sheu S.S. Calcium, ATP, and ROS: a mitochondrial love-hate triangle. Am. J. Physiol. Cell Physiol. 2004;287:C817–C833. doi: 10.1152/ajpcell.00139.2004. [DOI] [PubMed] [Google Scholar]
- 53.Carreras-Sureda A., Pihán P., Hetz C. Calcium signaling at the endoplasmic reticulum: fine-tuning stress responses. Cell Calcium. 2018;70:24–31. doi: 10.1016/j.ceca.2017.08.004. [DOI] [PubMed] [Google Scholar]
- 54.Kawamoto E.M., Vivar C., Camandola S. Physiology and pathology of calcium signaling in the brain. Front. Pharmacol. 2012;3:61. doi: 10.3389/fphar.2012.00061. [DOI] [PMC free article] [PubMed] [Google Scholar]
- 55.Ito Y.A., Di Polo A. Mitochondrial dynamics, transport, and quality control: A bottleneck for retinal ganglion cell viability in optic neuropathies. Mitochondrion. 2017;36:186–192. doi: 10.1016/j.mito.2017.08.014. [DOI] [PubMed] [Google Scholar]
- 56.Doh S.H., Kim J.H., Lee K.M., Park H.Y., Park C.K. Retinal ganglion cell death induced by endoplasmic reticulum stress in a chronic glaucoma model. Brain Res. 2010;1308:158–166. doi: 10.1016/j.brainres.2009.10.025. [DOI] [PubMed] [Google Scholar]
- 57.Hu Y., Park K.K., Yang L., Wei X., Yang Q., Cho K.S., Thielen P., Lee A.H., Cartoni R., Glimcher L.H., et al. Differential effects of unfolded protein response pathways on axon injury-induced death of retinal ganglion cells. Neuron. 2012;73:445–452. doi: 10.1016/j.neuron.2011.11.026. [DOI] [PMC free article] [PubMed] [Google Scholar]
- 58.Yang L., Li S., Miao L., Huang H., Liang F., Teng X., Xu L., Wang Q., Xiao W., Ridder W.H., 3rd, et al. Rescue of glaucomatous neurodegeneration by differentially modulating neuronal endoplasmic reticulum stress molecules. J. Neurosci. 2016;36:5891–5903. doi: 10.1523/jneurosci.3709-15.2016. [DOI] [PMC free article] [PubMed] [Google Scholar]
- 59.Huang H., Miao L., Liang F., Liu X., Xu L., Teng X., Wang Q., Ridder W.H., 3rd, Shindler K.S., Sun Y., Hu Y. Neuroprotection by eIF2α-CHOP inhibition and XBP-1 activation in EAE/optic neuritiss. Cell Death Dis. 2017;8 doi: 10.1038/cddis.2017.329. [DOI] [PMC free article] [PubMed] [Google Scholar]
- 60.Chen W., Liu P., Liu D., Huang H., Feng X., Fang F., Li L., Wu J., Liu L., Solow-Cordero D.E., Hu Y. Maprotiline restores ER homeostasis and rescues neurodegeneration via Histamine Receptor H1 inhibition in retinal ganglion cells. Nat. Commun. 2022;13:6796. doi: 10.1038/s41467-022-34682-y. [DOI] [PMC free article] [PubMed] [Google Scholar]
- 61.Fang F., Liu P., Huang H., Feng X., Li L., Sun Y., Kaufman R.J., Hu Y. RGC-specific ATF4 and/or CHOP deletion rescues glaucomatous neurodegeneration and visual function. Mol. Ther. Nucleic Acids. 2023;33:286–295. doi: 10.1016/j.omtn.2023.07.015. [DOI] [PMC free article] [PubMed] [Google Scholar]
- 62.Britzolaki A., Saurine J., Flaherty E., Thelen C., Pitychoutis P.M. The SERCA2: a gatekeeper of neuronal calcium homeostasis in the brain. Cell. Mol. Neurobiol. 2018;38:981–994. doi: 10.1007/s10571-018-0583-8. [DOI] [PMC free article] [PubMed] [Google Scholar]
- 63.Green K.N., Demuro A., Akbari Y., Hitt B.D., Smith I.F., Parker I., LaFerla F.M. SERCA pump activity is physiologically regulated by presenilin and regulates amyloid beta production. J. Cell Biol. 2008;181:1107–1116. doi: 10.1083/jcb.200706171. [DOI] [PMC free article] [PubMed] [Google Scholar]
- 64.Brunello L., Zampese E., Florean C., Pozzan T., Pizzo P., Fasolato C. Presenilin-2 dampens intracellular Ca2+ stores by increasing Ca2+ leakage and reducing Ca2+ uptake. J. Cell Mol. Med. 2009;13:3358–3369. doi: 10.1111/j.1582-4934.2009.00755.x. [DOI] [PMC free article] [PubMed] [Google Scholar]
- 65.Hasselbach W., Makinose M. The calcium pump of the "relaxing granules" of muscle and its dependence on ATP-splitting. Biochem. Z. 1961;333:518–528. [PubMed] [Google Scholar]
- 66.Tribble J.R., Hagström A., Jusseaume K., Lardner E., Wong R.C.B., Stålhammar G., Williams P.A. NAD salvage pathway machinery expression in normal and glaucomatous retina and optic nerve. Acta Neuropathol. Commun. 2023;11:18. doi: 10.1186/s40478-023-01513-0. [DOI] [PMC free article] [PubMed] [Google Scholar]
- 67.Tribble J.R., Hui F., Quintero H., El Hajji S., Bell K., Di Polo A., Williams P.A. Neuroprotection in glaucoma: mechanisms beyond intraocular pressure lowering. Mol. Aspect. Med. 2023;92 doi: 10.1016/j.mam.2023.101193. [DOI] [PubMed] [Google Scholar]
- 68.Saragovi H.U., Hamel E., Di Polo A. A neurotrophic rationale for the therapy of neurodegenerative disorders. Curr. Alzheimer Res. 2009;6:419–423. doi: 10.2174/156720509789207912. [DOI] [PubMed] [Google Scholar]
- 69.Wareham L.K., Liddelow S.A., Temple S., Benowitz L.I., Di Polo A., Wellington C., Goldberg J.L., He Z., Duan X., Bu G., et al. Solving neurodegeneration: common mechanisms and strategies for new treatments. Mol. Neurodegener. 2022;17:23. doi: 10.1186/s13024-022-00524-0. [DOI] [PMC free article] [PubMed] [Google Scholar]
- 70.Pedroni A., Dai Y.W.E., Lafouasse L., Chang W., Srivastava I., Del Vecchio L., Ampatzis K. Neuroprotective gap-junction-mediated bystander transformations in the adult zebrafish spinal cord after injury. Nat. Commun. 2024;15:4331. doi: 10.1038/s41467-024-48729-9. [DOI] [PMC free article] [PubMed] [Google Scholar]
- 71.Mekahli D., Bultynck G., Parys J.B., De Smedt H., Missiaen L. Endoplasmic-reticulum calcium depletion and disease. Cold Spring Harbor Perspect. Biol. 2011;3 doi: 10.1101/cshperspect.a004317. [DOI] [PMC free article] [PubMed] [Google Scholar]
- 72.Verkhratsky A. Physiology and pathophysiology of the calcium store in the endoplasmic reticulum of neurons. Physiol. Rev. 2005;85:201–279. doi: 10.1152/physrev.00004.2004. [DOI] [PubMed] [Google Scholar]
- 73.Della Santina L., Yu A.K., Harris S.C., Soliño M., Garcia Ruiz T., Most J., Kuo Y.M., Dunn F.A., Ou Y. Disassembly and rewiring of a mature converging excitatory circuit following injury. Cell Rep. 2021;36 doi: 10.1016/j.celrep.2021.109463. [DOI] [PMC free article] [PubMed] [Google Scholar]
- 74.El-Danaf R.N., Huberman A.D. Characteristic patterns of dendritic remodeling in early-stage glaucoma: evidence from genetically identified retinal ganglion cell types. J. Neurosci. 2015;35:2329–2343. doi: 10.1523/jneurosci.1419-14.2015. [DOI] [PMC free article] [PubMed] [Google Scholar]
- 75.Kong A.W., Turner M.L., Chan H., Stamper R.L., Arnold B.F., Della Santina L., Ou Y. Asymmetric functional impairment of ON and OFF retinal pathways in glaucoma. Ophthalmol. Sci. 2021;1 doi: 10.1016/j.xops.2021.100026. [DOI] [PMC free article] [PubMed] [Google Scholar]
- 76.Ou Y., Jo R.E., Ullian E.M., Wong R.O.L., Della Santina L. Selective vulnerability of specific retinal ganglion cell types and synapses after transient ocular hypertension. J. Neurosci. 2016;36:9240–9252. doi: 10.1523/jneurosci.0940-16.2016. [DOI] [PMC free article] [PubMed] [Google Scholar]
- 77.Soliño M., Yu A., Della Santina L., Ou Y. Large-scale survey of excitatory synapses reveals sublamina-specific and asymmetric synapse disassembly in a neurodegenerative circuit. iScience. 2023;26 doi: 10.1016/j.isci.2023.107262. [DOI] [PMC free article] [PubMed] [Google Scholar]
- 78.Harris S.C., Dunn F.A. Asymmetric retinal direction tuning predicts optokinetic eye movements across stimulus conditions. Elife. 2023;12 doi: 10.7554/eLife.81780. [DOI] [PMC free article] [PubMed] [Google Scholar]
- 79.Schindelin J., Arganda-Carreras I., Frise E., Kaynig V., Longair M., Pietzsch T., Preibisch S., Rueden C., Saalfeld S., Schmid B., et al. Fiji: an open-source platform for biological-image analysis. Nat Methods. 2012;9:676–682. doi: 10.1038/nmeth.2019. [DOI] [PMC free article] [PubMed] [Google Scholar]
- 80.Pernet V., Bourgeois P., Di Polo A. A role for polyamines in retinal ganglion cell excitotoxic death. J. Neurochem. 2007;103:1481–1490. doi: 10.1111/j.1471-4159.2007.04843.x. [DOI] [PubMed] [Google Scholar]
- 81.Almasieh M., Lieven C.J., Levin L.A., Di Polo A. A cell-permeable phosphine-borane complex delays retinal ganglion cell death after axonal injury through activation of the pro-survival extracellular signal-regulated kinases 1/2 pathway. J. Neurochem. 2011;118:1075–1086. doi: 10.1111/j.1471-4159.2011.07382.x. [DOI] [PMC free article] [PubMed] [Google Scholar]
- 82.Cueva Vargas J.L., Belforte N., Di Polo A. The glial cell modulator ibudilast attenuates neuroinflammation and enhances retinal ganglion cell viability in glaucoma through protein kinase A signaling. Neurobiol. Dis. 2016;93:156–171. doi: 10.1016/j.nbd.2016.05.002. [DOI] [PubMed] [Google Scholar]
- 83.Knöferle J., Koch J.C., Ostendorf T., Michel U., Planchamp V., Vutova P., Tönges L., Stadelmann C., Brück W., Bähr M., Lingor P. Mechanisms of acute axonal degeneration in the optic nerve in vivo. Proc. Natl. Acad. Sci. USA. 2010;107:6064–6069. doi: 10.1073/pnas.0909794107. [DOI] [PMC free article] [PubMed] [Google Scholar]
- 84.Liu J., Reggiani J.D.S., Laboulaye M.A., Pandey S., Chen B., Rubenstein J.L.R., Krishnaswamy A., Sanes J.R. Tbr1 instructs laminar patterning of retinal ganglion cell dendrites. Nat. Neurosci. 2018;21:659–670. doi: 10.1038/s41593-018-0127-z. [DOI] [PMC free article] [PubMed] [Google Scholar]
- 85.Euler T., Hausselt S.E., Margolis D.J., Breuninger T., Castell X., Detwiler P.B., Denk W. Eyecup scope--optical recordings of light stimulus-evoked fluorescence signals in the retina. Pflügers Archiv. 2009;457:1393–1414. doi: 10.1007/s00424-008-0603-5. [DOI] [PMC free article] [PubMed] [Google Scholar]
- 86.Pachitariu M., Stringer C., Dipoppa M., Schröder S., Rossi L.F., Dalgleish H., Carandini M., Harris K.D. Suite2p: beyond 10,000 neurons with standard two-photon microscopy. bioRxiv. 2017 doi: 10.1101/061507. Preprint at. [DOI] [Google Scholar]
- 87.Alarcon-Martinez L., Yilmaz-Ozcan S., Yemisci M., Schallek J., Kılıç K., Villafranca-Baughman D., Can A., Di Polo A., Dalkara T. Retinal ischemia induces α-SMA-mediated capillary pericyte contraction coincident with perivascular glycogen depletion. Acta Neuropathol Comm. 2019;7:134. doi: 10.1186/s40478-019-0761-z. [DOI] [PMC free article] [PubMed] [Google Scholar]
- 88.Wilson A.M., Chiodo V.A., Boye S.L., Brecha N.C., Hauswirth W.W., Di Polo A. Inhibitor of apoptosis-stimulating protein of p53 (iASPP) is required for neuronal survival after axonal injury. PLoS One. 2014;9 doi: 10.1371/journal.pone.0094175. [DOI] [PMC free article] [PubMed] [Google Scholar]
- 89.Bezu L., Sauvat A., Humeau J., Gomes-da-Silva L.C., Iribarren K., Forveille S., Garcia P., Zhao L., Liu P., Zitvogel L., et al. eIF2α phosphorylation is pathognomonic for immunogenic cell death. Cell Death Differ. 2018;25:1375–1393. doi: 10.1038/s41418-017-0044-9. [DOI] [PMC free article] [PubMed] [Google Scholar]
- 90.Chan S.M.H., Lau Y.S., Miller A.A., Ku J.M., Potocnik S., Ye J.M., Woodman O.L., Herbert T.P. Angiotensin II causes β-cell dysfunction through an ER stress-induced proinflammatory response. Endocrinology. 2017;158:3162–3173. doi: 10.1210/en.2016-1879. [DOI] [PubMed] [Google Scholar]
- 91.Kreß J.K.C., Jessen C., Hufnagel A., Schmitz W., Xavier da Silva T.N., Ferreira Dos Santos A., Mosteo L., Goding C.R., Friedmann Angeli J.P., Meierjohann S. The integrated stress response effector ATF4 is an obligatory metabolic activator of NRF2. Cell Rep. 2023;42 doi: 10.1016/j.celrep.2023.112724. [DOI] [PubMed] [Google Scholar]
- 92.Wang D., Qiu Y., Fan J., Liu Y., Chen W., Li Z., Chen W., Wang X. Upregulation of C/EBP homologous protein induced by ER stress mediates epithelial to myofibroblast transformation in ADTKD-UMOD. Int. J. Med. Sci. 2022;19:364–376. doi: 10.7150/ijms.65036. [DOI] [PMC free article] [PubMed] [Google Scholar]
- 93.Hussien Y., Cavener D.R., Popko B. Genetic inactivation of PERK signaling in mouse oligodendrocytes: normal developmental myelination with increased susceptibility to inflammatory demyelination. Glia. 2014;62:680–691. doi: 10.1002/glia.22634. [DOI] [PMC free article] [PubMed] [Google Scholar]
- 94.Wang D., Zhang P., Xu X., Wang J., Wang D., Peng P., Zheng C., Meng Q.J., Yang L., Luo Z. Knockdown of cytokeratin 8 overcomes chemoresistance of chordoma cells by aggravating endoplasmic reticulum stress through PERK/eIF2α arm of unfolded protein response and blocking autophagy. Cell Death Dis. 2019;10:887. doi: 10.1038/s41419-019-2125-9. [DOI] [PMC free article] [PubMed] [Google Scholar]
Associated Data
This section collects any data citations, data availability statements, or supplementary materials included in this article.
Supplementary Materials
TPLSM Ca2+ imaging of a representative GCaMP6f-positive RGC from sham control retina. The green horizontal bar indicates the light stimulus.
TPLSM Ca2+ imaging of a representative GCaMP6f-positive RGC at 2 weeks following glaucoma induction. The green horizontal bar indicates the light stimulus.
TPLSM Ca2+ imaging of a representative GCaMP6f-positive RGC from glaucomatous retinas treated with AAV.Ctl. The green horizontal bar indicates the light stimulus.
TPLSM Ca2+ imaging of a representative GCaMP6f-positive RGC from glaucomatous retinas treated with AAV.SERCA2. The green horizontal bar indicates the light stimulus.
Data Availability Statement
-
•
All data reported in this paper will be shared by the lead contact upon request.
-
•
All original code used in this paper is available from the lead contact upon request.
-
•
Any additional information required to reanalyze the data reported in this paper is available from the lead contact upon request.







