Abstract
Bladder cancer poses significant clinical challenges due to its high metastatic potential and poor prognosis, especially when it progresses to muscle-invasive stages. Here, we show that the m6A reader YTHDC1 is downregulated in muscle-invasive bladder cancer and is negatively correlated with the expression of epithelial‒mesenchymal transition genes. The functional inhibition or depletion of YTHDC1 increased the migration and invasion of urothelial cells. Integrative analysis of multimodal sequencing datasets provided detailed insights into the molecular mechanisms mediating YTHDC1-dependent phenotypes and identified SMAD6 as a key transcript involved in the invasiveness of urothelial carcinoma of the bladder. Notably, SMAD6 mRNA colocalized less with YTHDC1 in tumoral tissues than in paratumoral tissues, indicating disrupted binding during cancer progression. Our findings establish YTHDC1-dependent m6A reading as a critical epitranscriptomic mechanism regulating bladder cancer invasiveness and provide a paradigm for the epitranscriptomic deregulation of cancer-associated networks.
Subject terms: Bladder cancer, RNA modification
YTHDC1 loss drives invasiveness in bladder cancer
Bladder cancer is a common and potentially deadly disease affecting the urinary system. Researchers have identified a protein called YTHDC1, which reads specific RNA modifications (chemical changes to RNA that affect its function), as being less present in more aggressive cases of bladder cancer. This study investigates how YTHDC1 influences the invasiveness of cancer cells. The research involved analyzing bladder cancer samples and conducting experiments on cell models, using RNA sequencing (a method to study the sequence of RNA) and other techniques to understand YTHDC1’s role in cancer progression. Results indicated that lower levels of YTHDC1 are associated with increased cancer cell invasion and migration. The study concludes that YTHDC1 is crucial in preventing cancer spread by regulating specific genes. Future research could explore YTHDC1 as a potential target for bladder cancer treatment.
This summary was initially drafted using artificial intelligence, then revised and fact-checked by the author.
Introduction
Bladder cancer (BLCA) is a potentially lethal cancer of the urinary system that ranks as the fourth most common cancer among men1. In 30% of patients with the main subtype, urothelial carcinoma of the bladder (UCB), the tumors reach the muscles of the organ, a stage called muscle-invasive bladder cancer (MIBC), which is linked to a worse prognosis owing to greater metastatic potential2. The five-year overall survival rate for BLCA patients decreases to 8% in patients with distant metastases1, emphasizing the critical need to fully understand the molecular mechanisms that facilitate the spread of cancer cells in this type of tumor.
Epithelial‒mesenchymal transition (EMT) is a biological process in which epithelial cells undergo dynamic changes to acquire mesenchymal characteristics, leading to increased migration capacity and invasiveness3. Recent evidence suggests that EMT is not a simple conversion between two distinct states but rather represents a spectrum of transitional phases known as partial or hybrid EMT4,5. The transition of BLCA cells to a mesenchymal state is well documented and is associated with tumor progression, metastasis, and resistance to chemotherapy6,7.
N6-methyladenosine (m6A) is the most common internal mRNA modification in eukaryotes and is catalyzed by the m6A writer complex8–11. This modification can regulate gene expression through RNA splicing, RNA stability, export, and translation12. The m6A writer methyltransferase-like 3 (METTL3) is upregulated in BLCA, contributes to tumor proliferation and invasion, and is associated with poor survival13–15. However, the specific function of m6A modification in BLCA is still poorly understood. Indeed, our recent findings suggest a rather complex role of METTL3 in UCB, including increased expression but lower global m6A mRNA levels than in paratumoral tissue16.
Different m6A readers recognize modified sites and function as mediators of various regulatory mechanisms. YT521-B homology (YTH) domain-containing proteins, including YTHDF1-3, YTHDC1, and YTHDC2, are the main m6A readers and specifically recognize modifications with their evolutionarily conserved YTH domain10. Some of these proteins have also been implicated in tumorigenesis, including that of UCB. An interesting example is YTHDF2, which has recently been shown to facilitate UCB progression by inhibiting the RIG-I-mediated immune response17. Another example is YTHDC1, which is located mainly in the nucleus and modulates pre-mRNA splicing, mRNA export and mRNA stabilization in HEK293T and HeLa cells18–20. YTHDC1 has been linked to various physiological processes and to the development of different tumor types. In ovarian cancer, for example, YTHDC1 has been found to act as a tumor suppressor in a m6A-dependent manner through its binding and stabilization of PIK3R1 mRNA21. In clear cell renal cell carcinoma (ccRCC), YTHDC1 expression was found to be reduced and associated with poor prognosis22. Finally, in BLCA, YTHDC1 downregulation has recently been shown to promote tumorigenesis specifically under hyperglycemic conditions and in a m6A-dependent manner, which was linked to increased glycolysis and mediated by the glucose transporter GLUT323. In these tumors, decreased levels of YTHDC1 are also associated with cisplatin resistance through m6A-dependent destabilization of PTEN mRNA24.
In this study, we aimed to explore the specific role of YTHDC1 in the invasiveness of UCB, a crucial process for the outcome of this disease that has not yet been systematically investigated. The results from our own cohort of UCB patients revealed lower YTHDC1 mRNA and protein expression levels in more invasive MIBC cases, along with a negative correlation in the expression of key EMT genes. Consistently, treating urothelial cell models with a YTHDC1 inhibitor increased their invasion and migration, similar to that of YTHDC1-depleted cells. Integrated analysis of subsequent RNA sequencing (RNA-seq) and RNA immunoprecipitation sequencing (RIP-seq) experiments allowed us to identify SMAD6 as a key transcript with a role in UCB invasion that is dependent on YTHDC1 m6A reader function.
Materials and Methods
Patients and patient samples
For our study of YTHDC1 expression, we used a cohort of UCB patients from the Department of Urology and Urosurgery at Mannheim University Hospital that we had previously described (see Supplementary Table 1 for clinicopathological details16), as well as data from the UROMOL (European Genome-phenome Archive, accession EGAS0000100469319) and the Fudan (see Supplementary Table 1 for clinicopathological details) cohorts25,26. To explore the subsequent impact of YTHDC1 levels on patient survival, we also used a cohort of UCB patients from Mannheim University Hospital. Patients with a follow-up time of ≤ 60 days were excluded to avoid bias due to perioperative complications.
IHC and RNA FISH assays were performed on uropathologist-diagnosed, formalin-fixed, paraffin-embedded (FFPE) UCB samples prepared according to standard protocols (see Supplementary Table 2 for clinicopathological details)27. All of these tumors were characterized according to the TNM classification for BLCA by the Union for International Cancer Control (UICC 2017), excluding those with histopathological findings other than UCB. This study was conducted in accordance with the Declaration of Helsinki, and all patients provided consent to participate. Additionally, approval was obtained from Ethics Committee II of the University of Heidelberg (2013-845R-MA).
Cell culture
All of the cell lines used in this study were first authenticated by single nucleotide polymorphism profiling, tested for mycoplasma contamination, and cultured according to the ATCC guidelines. Thus, the healthy urothelial cell line UROtsa, which was originally derived from a 12-year-old female, was cultured in RPMI 1640 medium supplemented with 5% fetal bovine serum (FBS) and 1% penicillin/streptomycin (P/S). The BLCA cell lines UM-UC-3 (derived from a male of unspecified age), T24 (derived from an 82-year-old female), RT112 (derived from a 63-year-old male), and RT4 (derived from a 63-year-old male) were used in this study. HEK293T (derived from a female, age unspecified), UM-UC-3 and RT112 cells were cultured in high-glucose DMEM supplemented with 10% FBS and 1% P/S, whereas T24 and RT4 cells were maintained in McCoy’s 5 A (modified) medium supplemented with 10% FBS and 1% P/S. All of the cell lines were maintained as adherent monolayers at 37 °C in a humidified incubator with a 5% CO2 atmosphere.
Plasmid constructs and lentiviral infection
CRISPR/Cas9-mediated depletion of YTHDC1 was achieved using LentiCRISPRv2GFP, which was a gift from David Feldser (Addgene plasmid # 82416)28. In this case, the sequence of the sgRNA used to target YTHDC1 was 5’-GGATGAGAGAGAGAGACCAGAAAG-3’, whereas that of the nontargeting control sgRNA was 5’-GCTGACGGCGAGCTTTAGGC-3’. For shRNA-mediated YTHDC1 depletion, the plasmid pLVX-shRNA2 (Clontech) was used. Here, the shRNA sequence targeting YTHDC1 was 5’-GGAGGAAGAGATGAAGAAGAAGTA-3’, whereas the control sequence was 5’-GGACGAAGATGATGATGAAGTA-3’. For YTHDC1 overexpression, the coding sequence (CDS) was amplified via PCR from the cDNA of WT UROtsa cells and subsequently cloned and inserted into a modified pN251 plasmid, which was originally a gift from Le Cong (Addgene plasmid #188471)29. For SMAD6 overexpression, the CDS was PCR amplified from the cDNA of WT UROtsa cells with an HA tag and subsequently cloned and inserted into the pLVX-IRES-tdTomato (Clontech) vector. For lentiviral production, these plasmids were cotransfected with Lipofectamine 2000 (Thermo Fisher Scientific) into HEK293T cells together with psPAX2 and pMD2.G vectors. psPAX2 was a gift from Didier Trono (Addgene plasmid #12260), and pMD2.G was a gift from Didier Trono (Addgene plasmid # 12259). After incubation for 48 h, the virus-enriched media were centrifuged and filtered with 0.42 μm cellulose acetate filters. Subsequently, UROtsa cells were exposed to these media for 48 h and then fluorescence-activated cell sorting (FACS)-sorted according to the highest GFP/tdTomato signal (top 20%). This ensured that only homogeneous populations of transduced cells highly expressing the constructs of interest were obtained. For SMAD6 knockdown, small interfering RNAs (siRNAs) (Silencer™ Select, Thermo Fisher Scientific) were used, and Silencer™ Select Negative Control No. 1 siRNA (Thermo Fisher Scientific, #4390843) was purchased. The sequence of the siRNA targeting SMAD6 was 5’-ACAAAAAGCUAAUACCAGUtt-3’. Transfection was performed using Lipofectamine 2000 (Invitrogen), where 250 pmol siRNA was used to transfect 150,000 UROtsa cells, and the cells were harvested after 24–72 h.
In vitro cell-based assays
Cell viability was assessed via a CellTiter-Glo kit (Promega) following the manufacturer’s instructions. For UROtsa cells, 1500 cells per well were seeded in 96-well plates, and measurements were performed for five days at 24 h intervals. For all BLCA cell lines, the cells were seeded in 96-well plates and treated with 1 μg/mL doxycycline to induce YTHDC1 expression after attachment. Measurements from 24 to 96 h were normalized with respect to the reference measurement made at 0 hours. For the clonogenic assays, 1000 UROtsa cells per well were seeded in 6-well plates. BLCA cell lines were seeded at 500 cells per well in 6-well plates and induced with 1 μg/ml doxycycline after attachment. After 10 days, the cells were fixed with ice-cold methanol for 10 min and subsequently stained with 0.05% crystal violet at room temperature for 10 minutes. Colony formation was quantified via the ColonyArea plugin of ImageJ30. To assess apoptosis, UROtsa cells were also seeded in 96-well plates at a density of 10,000 cells per well, and caspase 3/7 activity was measured 24 hours later using the Caspase-Glo 3/7 Assay Kit (Promega). For the BLCA cell lines, 8000 cells per well were seeded in 96-well plates and induced with 1 μg/mL doxycycline after attachment. Caspase 3/7 activity was measured 24 h after induction. To normalize the number of seeded cells, Cell Titer-Glo viability measurements were performed in parallel, as described above.
Finally, to assess cell migration and invasion, the BLCA cell lines were first seeded in 6-well plates and induced with 1 μg/mL doxycycline after attachment. Eight-micrometer polyester (PET) membrane Transwell inserts were placed in 24-well plates (Corning, #3464). For the invasion assays, these inserts were precoated with 1.2 mg/mL Matrigel basement membrane matrix (Corning, #354234) diluted in serum-free medium (1:8 dilution), which was allowed to solidify in an incubator for 3 h. Then, the cells were detached, centrifuged and resuspended in serum-free medium at a concentration of 105 cells/mL. A 200 µL aliquot of the cell suspension was then seeded onto each insert, and 600 µL of medium containing 10% FBS was added to the bottom of each well. After 24 h of incubation at 37 °C, the cells that did not migrate or invade were removed from the insert with a cotton swab, while the cells that had migrated or invaded were fixed with 4% paraformaldehyde (PFA) prior to their staining with 0.1% crystal violet. For quantification, five random fields were counted at 200X magnification and imaged with an optical microscope.
RT-qPCR
Regarding the FFPE tumor sections from UCB patients, RNA isolation was carried out from a single 10 μm thick section, after the identification of the tumor regions of each sample, using a XTRAKT FFPE Kit (Stratifyer, Köln, Germany). From the cell lines, RNA was isolated via the TRIzol method (Thermo Fisher Scientific) according to the manufacturer’s instructions. cDNA synthesis was subsequently carried out in all samples via the SuperScript III First-Strand Synthesis System (Thermo Fisher Scientific), and the Mesa Green qPCR MasterMix Plus assay for SYBR (Eurogentec, Seraing, Belgium) was used for real-time quantitative PCR. The specific primers used for these assays were as follows: for YTHDC1, forward 5’-TCCTTCACAGATGGGTTCTGTC-3’ and reverse 5’-GATGCAGAGCTTCCACTTCTATC-3’; for CALM2, forward 5’-GAGCGAGCTGAGTGGTTGTG-3’ and reverse 5’-AGTCAGTTGGTCAGCCATGCT-3’; for SMAD6, forward 5’- CACTGAAACGGAGGCTACCAAC-3’ and reverse 5’- CCTGGTCGTACACCGCATAGAG-3’; and for RPS23, forward 5’-TGGAGGTGCTTCTCATGCAA-3’ and reverse 5’-AATGGCAGAATTTGGCTGTTTG-3’. The expression levels were finally determined in triplicate for each sample to ensure reproducibility and accuracy. The 2−ΔΔCt method was used for analysis of the qPCR data, and normalization was performed using the housekeeping genes CALM2 and RPS23.
Western blotting
Cell lysates were prepared using urea buffer (8 M urea, Tris-HCl pH 8.0). Proteins were then separated by SDS‒PAGE and transferred to nitrocellulose membranes using a Trans-Blot Turbo Transfer System (Bio-Rad). After the membranes were subsequently blocked with 5% milk in PBS-T at room temperature for 1 h, primary antibody incubation was performed overnight at 4 °C with anti-YTHDC1 (Proteintech, #29441-1-AP, 1:1000 dilution), anti-HA (Roche, # 11867423001, 1:1000 dilution), anti-histone-H3 (Proteintech, #17168-1-AP, 1:2000 dilution) and anti-β-actin (Santa Cruz Biotechnology, #sc-47778, 1:1000 dilution) antibodies. The incubation with the appropriate secondary antibodies was also performed at room temperature for 1 h. Images were finally acquired with the chemiluminescent HRP Immobilon Western HRP Substrate (Merck Millipore) and an M6 ECL ChemoStar device (Intas) prior to analysis with the ChemoStar V60+ and ImageJ software packages.
Immunohistochemistry
Slides with FFPE tissue sections were first deparaffinized and rehydrated, followed by antigen retrieval via microwave heating. The sections were then blocked with FBS and incubated overnight with an anti-YTHDC1 primary antibody (#29441-1-AP, Proteintech) at a 1:500 dilution. After incubation for one additional hour with an anti-rabbit HRP secondary antibody at room temperature, images were acquired using an AxioScan 7 slide scanner (Zeiss) with a 10x objective. The quantification was evaluated with the Immunoreactive Score (IRS), which was calculated by multiplying scores for the distribution (0: 0%, 1: <10%, 2: 10–50%, 3: 51–80%, 4: > 80%) and intensity (0 = no staining, 1 = mild staining, 2 = moderate staining, 3 = intense staining) of the immunostaining31.
RNA sequencing (RNA-seq)
Total RNA was extracted from cells via TRIzol reagent (Thermo Fisher Scientific) following the manufacturer’s protocol. The samples were then digested with DNAse I to remove potential genomic DNA contamination and cleaned with an RNA Clean & Concentrator Kit (Zymo Research). After library generation with the Illumina TruSeq Stranded RNA Kit following the manufacturer’s protocol, the cDNA concentration was measured using the Qubit dsDNA HS Assay Kit (Life Technologies), whereas cDNA integrity was checked using D1000 ScreenTape (Agilent Technologies). Paired-end sequencing (100 bp) was finally performed on a NovaSeq 6000 system (Illumina) with S4 flow cells.
For the analysis, raw RNA-seq data quality was first evaluated via FastQC (version 0.11.9). The adaptor sequences were subsequently trimmed via Trimmomatic (version 0.33) prior to the application of any data filtering criteria. The reads were then aligned to the human reference genome (GRCh38.p13 assembly) using HISAT2 (version 2.2.1), and the mapped reads were quantified using featureCounts (version 2.0.6)32. The data were finally normalized geometrically, and differential gene expression analysis was conducted using DEseq2 (version 1.42.0)33 with |Log2FoldChange | > 1.5 and q < 0.05. Gene set enrichment analysis (GSEA) was conducted with GSEA software34 and gene sets from the Molecular Signatures Database (MSigDB) (version 2023.1.Hs)35. Gene Ontology (GO) analyses were performed with shinyGO (version 0.77)36, using the differentially expressed genes (DEGs) that complied with |Log2FoldChange | ≥1.5, q < 0.05.
RNA immunoprecipitation sequencing (RIP-seq) and RIP-qPCR
For RIP-seq, UROtsa wild-type cells were treated with either DMSO or 50 μM METTL3 inhibitor STM2457 and harvested for RNA immunoprecipitation after 24 h. RNA immunoprecipitation was performed in 2 biological replicates for each group via the Magna RIP RNA-binding Protein Immunoprecipitation Kit (Millipore) following the manufacturer’s guidelines. Whole-cell lysates were prepared by a freeze‒thaw cycle and then precleared by incubation with IgG antibodies and beads consecutively for 30 min each. After centrifugation, 1/10 of the supernatant was stored as input samples, and the remaining supernatant was then incubated overnight with protein A/G magnetic beads and 5 μg of anti-YTHDC1 primary antibody (#29441-1-AP, Proteintech). The pulled-down protein was removed with Proteinase K, and the coprecipitated RNA was isolated via phenol:chloroform:isoamyl alcohol (125:24:1). For subsequent sequencing, RNA libraries were prepared using the SmarTer Ultra Low Input RNA v4 and NEBNext ChIP-Seq kits following the manufacturer’s protocols and then subjected to paired-end (100 bp) RNA-seq performed on a NovaSeq 6000 sequencing system (Illumina) via SP flow cells. RIP‒qPCR was performed to validate the binding between YTHDC1 and SMAD6 and the blockade of the YTHDC1 inhibitor. Thus, UROtsa wild-type cells were treated with either DMSO or 50 μM of the inhibitor for 6 h before being harvested for RNA immunoprecipitation. RNA immunoprecipitation was performed as described above. The cell extracts were incubated overnight with protein A/G magnetic beads and 5 μg of anti-YTHDC1 (#29441-1-AP, Proteintech) or negative control IgG antibody. The isolated RNA was then cleaned with an RNA Clean & Concentrator Kit (Zymo Research) and subsequently analyzed via RT‒qPCR.
For the RIP-seq analysis, raw reads were initially trimmed using TrimGalore (version 0.6.10) and mapped to rRNA (sourced from the National Center for Biotechnology Information Nucleotide database) using Bowtie2 (version 2.5.2). Unmapped reads were then aligned to the human genome and transcriptome (hg38 annotation) using HISAT2 (version 2.2.1) and the GENCODE annotation files (version 21, https://gtexportal.org/home/datasets), and duplicate reads and those with low mapping quality were filtered out using the filterdup function from MACS2 (version 2.2.9.1). Peak calling was performed via MACS2 (version 2.2.9.1) with --nomodel and --extsize 200 parameters, and peaks with a q-value < 0.01 were considered significant. Significant peaks identified in both biological replicates were then merged via BEDtools (version 2.31.1) and used in downstream analyses. In this context, RIP peak annotation and motif identification were carried out via the annotatePeaks.pl and findMotifsGenome.pl scripts from Homer (version 4.11). For visualization purposes, the BAM files corresponding to the immunoprecipitated and input samples were converted to Bigwig format, and the read coverage was normalized to the input library size via RPKM normalization using deeptools (version 3.5.4). Differentially bound sites were identified using Diffbind (version 3.6.1) with default parameters. To compare the signal distribution in DMSO- and STM2457-treated cells, immunoprecipitated samples were normalized to their corresponding inputs and their library size using deeptools’ bamCompare (version 3.5.4). The normalized peaks were finally visualized using coolbox (version 0.3.8) with the corresponding genome tracks.
RNA FISH and IF codetection
All of the FFPE samples were sectioned into consecutive 5 μm thick slices for RNA FISH and IF analyses. Each slide was stained with hematoxylin and eosin (H&E) and digitized using an AxioScan 7 slide scanner (Zeiss) with a 20x objective. To simultaneously detect YTHDC1 protein and SMAD6 RNA signals, we used the RNAscope® Multiplex Fluorescent Reagent Kit v2 (#323285, ACDbio) together with the RNA‒Protein Co-Detection Ancillary Kit (#323285, ACDbio). Probes specific to the human SMAD6 transcript were obtained from ACDbio (#900421). Briefly, FFPE sections from all samples were deparaffinized with xylene and 100% ethanol before being subjected to a target retrieval step. The sections were then incubated with primary YTHDC1 antibody (#29441-1-AP, Proteintech, dilution: 1:200) overnight at 4 °C. Protease treatment was subsequently applied to all of the samples, and the probes were then hybridized with the tissue samples. Following several signal amplification steps, the fluorophores were coupled to the probes. After two washes, the sections were incubated with the secondary antibody (goat anti-rabbit Alexa Fluor 750 #A-21039, Invitrogen, dilution: 1:200) at room temperature for 2 h. Finally, the sections were counterstained with DAPI and mounted with ProLong Gold Antifade Mountant (#P36930, Thermo Fisher). Images were acquired via an AxioScan 7 (Zeiss) slide scanner microscope with a 40X objective. To detect YTHDC1 and SMAD6 signals and their colocalization, we used the Big-FISH package (version 0.6.2)37. The main steps included denoising the image and detecting the local maximum in the filtered image, after which the bright and dense areas were decomposed. Colocalization was quantified as the percentage of colocalized SMAD6 foci, which was calculated by dividing the number of colocalized SMAD6 spots by the total number of SMAD6 spots. To determine the number of spots per cell, we utilized CellPose (version 3.0.5)38 to count nuclei using the DAPI signal.
Dual luciferase assays
The wild-type 5’UTR of SMAD6 was PCR amplified from wild-type UROtsa cells, and the m6A-site-mutated (A to C) 5’UTR of SMAD6 was synthesized by GeneArt (Thermo Fisher). Both fragments were then cloned upstream of the firefly luciferase gene in pFL-SV40. pFL-SV40 was a gift from Ming-Chih Lai (Addgene plasmid # 115352)39. The wild-type and m6A-mutant SMAD6 5’UTR firefly luciferase pFL-SV40 plasmids were each cotransfected with the Renilla luciferase pIS1 vector (pIS1 was a gift from David Bartel (Addgene plasmid # 12179)40) into UROtsa Ctrl and YTHDC1-depleted cells. After 48 h, the activities of both firefly and Renilla luciferases were measured using the Dual-Glo Luciferase Assay Kit (#E2920, Promega) according to the manufacturer’s protocol.
Statistical analysis
All of the cellular experiments were performed in 3 biological replicates, and each experiment was conducted in triplicate, unless otherwise specified. The data were analyzed using the statistical environments provided by Python. For comparisons between two groups, unpaired two-tailed Student’s t tests were performed. When three or more groups were compared, one-way analysis of variance (ANOVA) followed by Tukey’s post hoc test for multiple comparisons was used, unless otherwise specified. In all analyses, significance levels were defined as follows: not significant (ns) p-value ≥ 0.05, *p-value < 0.05, **p-value < 0.01, and ***p-value < 0.001. The graphs and error bars represent the means ± standard deviations (SDs), unless otherwise specified. Survival analyses were performed using the Kaplan‒Meier method, and the results were compared using the log-rank test. Image analyses were performed with the FIJI and Qupath software.
Results
YTHDC1 downregulation is associated with the metastatic potential of UCB
Recently, lower YTHDC1 levels in the tumors of BLCA patients were shown to confer a worse outcome23. However, this finding was based on the clinically limited TCGA dataset, which does not permit the highly relevant differentiation between nonmuscle invasive bladder cancer (NMIBC) and MIBC. For a more detailed analysis of YTHDC1 in the clinical progression of UCB, we analyzed YTHDC1 mRNA levels in a suitable subset of patients (see Supplementary Table 1 for details) selected from our previously described cohort16. In agreement with published findings23, a ten-year overall survival analysis of this cohort revealed that patients with lower YTHDC1 expression had a worse prognosis (Fig. 1a). Similarly, MIBC cases, which are more prone to metastasize2, presented lower YTHDC1 mRNA levels than NMIBC cases (Fig. 1b). This result was further confirmed (Fig. 1c) using two other recently published25,26 datasets (UROMOL and Fudan cohorts; see Supplementary Table 1 for details). Furthermore, immunohistochemistry (IHC) analysis of tissue sections revealed lower YTHDC1 expression in UCB than in paratumoral tissue, which is consistent with previous analyses23,24. Importantly, the invasive and more advanced T2 stage cases presented significantly (p-value < 0.01, Mann‒Whitney U test) lower levels of YTHDC1 protein expression than did the nonmuscle invasive Ta and Tis stages (Fig. 1d and Supplementary Fig. 1a). No significant differences were found between the Ta and Tis cases (Supplementary Fig. 1a).
Fig. 1. YTHDC1 is downregulated and associated with metastatic potential in urothelial carcinoma of the bladder.
a Kaplan‒Meier ten-year overall survival analysis of patients with different levels of YTHDC1 using data from the Mannheim University Hospital cohort. Statistical significance was assessed by the log-rank test. b Comparison of YTHDC1 mRNA expression between NMIBC (n = 18) and MIBC (n = 80) patients in the Mannheim University Hospital cohort. **p-value < 0.01, Mann‒Whitney U test. c YTHDC1 mRNA expression levels in NMIBC compared with MIBC samples from the published Fudan cohort and UROMOL cohorts. ***p-value < 0.001, **p-value < 0.01, Mann‒Whitney U test. d Representative H&E staining (upper panel) and IHC (lower panel) results showing YTHDC1 expression across different stages of bladder cancer. Scale bar = 100 μm. Quantitative analyses of the YTHDC1 IHC assays are shown in the right panels, which were performed via the IRS method and compared between paratumoral and tumor tissues (above), as well as between NMIBC and MIBC tissues (below). ***p-value < 0.001, **p-value < 0.01, Mann‒Whitney U test. e Pearson correlation analyses between YTHDC1 expression (Log2(normalized counts +1)) and canonical EMT markers (Log2(normalized counts +1)) in the TCGA-BLCA dataset, with p-values and correlation coefficients (r) provided. f Relative YTHDC1 expression (Log2(normalized counts +1)) in the p-EMT high (n = 206) and p-EMT low (n = 206) groups in the TCGA-BLCA dataset. ***p value < 0.001.
Since the metastatic potential of MIBC is closely related to EMT41, we next investigated the expression of EMT-related genes in the TCGA-BLCA dataset. Indeed, YTHDC1 expression was negatively correlated with mesenchymal markers, such as CDH2, SNAI1, SNAI2, ZEB1, VIM and PRRX142, whereas epithelial markers, such as CDH1, EPCAM, OVOL1 and OVOL243, were positively correlated (Fig. 1e and Supplementary Fig. 1b). Finally, we investigated whether YTHDC1 is associated with a partial epithelial‒mesenchymal transition (p-EMT) state5. Interestingly, TCGA-BLCA cases can be classified into previously described p-EMT high and low subgroups5, with YTHDC1 expression being significantly lower in the p-EMT high subgroup than in the p-EMT low subgroup (Fig. 1f). Taken together, these results are consistent with a role of YTHDC1 downregulation in promoting the invasiveness of UCB tumors.
Inhibition of YTHDC1 induces invasion and migration in urothelial cells
To further investigate whether the decrease in YTHDC1 expression observed in UCB tumors is related to increased invasiveness, we used the healthy urothelial cell model UROtsa to generate cells with reduced YTHDC1 expression via short hairpin RNAs and CRISPR-Cas9. The reduction was confirmed by both Western blot and qRT‒PCR (Fig. 2a and Supplementary Fig. 2a), with residual expression levels likely due to YTHDC1 gene essentiality (Supplementary Fig. 2b). Phenotypic assays performed with YTHDC1-depleted cells revealed significantly increased viability (KO and sh3: p-value < 0.0001, two-way analysis of variance) and clonogenicity (KO: p-value < 0.001, sh3: p-value < 0.05, two-tailed Student’s t test) of urothelial cells (Fig. 2b, c). Moreover, lower levels of YTHDC1 also decreased the apoptotic capacity of UROtsa cells (KO and sh3: p-value < 0.01, two-tailed Student’s t test), as evidenced by the lower activity of caspases 3 and 7 (Fig. 2d). To investigate the effect of YTHDC1 reduction on cell migration and invasion, we performed Transwell assays, which revealed a significantly (KO: p-value < 0.01, sh3: p-value < 0.05, two-tailed Student’s t test) greater capacity of the YTHDC1-depleted cells to migrate and invade (Fis. 2e, f). Conversely, the overexpression of YTHDC1 (Supplementary Fig. 2c) in several UCB cell lines (UM-UC-3, T24, RT112 and RT4), which represent various subtypes of UCB44–46, consistently led to suppressed cell proliferation, migration and invasion while promoting apoptosis across all UCB cell lines (Fig. 2g–j and Supplementary Fig. 2d–f).
Fig. 2. Cancer-promoting effects of YTHDC1 depletion in urothelial cells.
a Western blot showing YTHDC1 depletion (upper panel) and knockdown (lower panel) in UROtsa cells. b Viability of UROtsa cells upon YTHDC1 depletion (upper panel) or knockdown (lower panel), as analyzed by the CellTiter-Glo assay. The experiments were performed in biological and technical triplicates. p-value < 0.0001, two-way analysis of variance (ANOVA). c Colony formation assays in UROtsa YTHDC1 control (Ctrl) and YTHDC1-depleted (KO) cells (above) or UROtsa control (Scr3) and YTHDC1-knockdown (Sh3) cells (below). Representative images are displayed on the left, while the quantification and statistics of three independent replicates using the ColonyArea algorithm in ImageJ are shown on the right. ***p-value < 0.001, *p-value < 0.05; unpaired two-sided t test. d Apoptotic cell levels in UROtsa cells depleted of YTHDC1 compared with those in control (above) and sh3 vs. Scr3 cells (below), as measured by Caspase-3/7-Glo assays with biological and technical triplicates. **p-value < 0.01, unpaired two-sided t test. e Transwell migration assays for YTHDC1 Ctrl and YTHDC1-depleted (upper panel) or Scr3 and Sh3 (lower panel) UROtsa cells. Representative images were taken using a 20x objective lens and are displayed on the left, while the quantification and statistics of the relative number of migrated cells are shown on the right. **p-value < 0.01, *p-value < 0.05, unpaired two-sided t test. f Transwell invasion assays for YTHDC1 Ctrl and YTHDC1-depleted (above), or Scr3 and Sh3 (below) UROtsa cells. Representative images were taken using a 20x objective lens and are displayed on the left, while the quantification and statistics of relative cell invasion are shown on the right. **p-value < 0.01, *p-value < 0.05, unpaired two-sided t test. All Transwell experiments were performed with 3 biological replicates. g Colony formation assays in BLCA cell lines (UM-UC-3, T24, RT112, and RT4) with the YTHDC1 empty vector (EV) or YTHDC1-overexpressing (OE) cells. Representative images of UM-UC-3 cells are displayed on the left, while quantification and statistics of all BLCA cell lines from three independent replicates using the ColonyArea algorithm in ImageJ are shown on the right. ***p-value < 0.001, unpaired two-sided t test. h Apoptosis levels in BLCA cell lines with YTHDC1 overexpression compared with those with empty vector, as measured by Caspase-3/7-Glo assays with biological and technical triplicates. ***p-value < 0.001, unpaired two-sided t test. i Transwell invasion assays in BLCA cell lines with YTHDC1 EV and YTHDC1 OE. The representative images shown are the invasion assays in UM-UC-3 cell lines, which were taken with a 20x objective lens and are displayed on the left. Representative images of UM-UC-3 cells (left, 20x objective) and quantification of all of the cell lines (right) are shown. ***p-value < 0.001, **p-value < 0.01, unpaired two-sided t test. j Quantification of migration assays in BLCA cell lines with empty vector or YTHDC1 overexpression. ***p-value < 0.001, **p-value < 0.01, unpaired two-sided t test.
To determine whether the observed effects are m6A dependent, we treated our YTHDC1-depleted cell model with STM2457, a selective catalytic inhibitor of the m6A writer METTL347. The results revealed a significant (p-value < 0.01, two-tailed Student’s - test) reduction in the clonogenicity of the YTHDC1-depleted cells (Supplementary Fig. 2g). Finally, to determine whether the metastatic capacity observed in this model upon YTHDC1 downregulation specifically depends on the loss of its m6A reading function, we also treated wild-type UROtsa cells with a YTHDC1 inhibitor (Fig. 3a), which effectively interferes with the interaction between YTHDC1 and m6A21,48,49. The compound did not alter the expression of either YTHDC1 or METTL3 (Fig. 3b) but caused a notable increase in the migration and invasion capacities of the cells (Fig. 3c, d). Together, these findings further support the notion that the loss of the YTHDC1 reader function promotes the metastatic potential of UCB.
Fig. 3. Loss of the m6A reading function of YTHDC1 enhances urothelial cell migration and invasion.
a Schematic illustration of our inhibitor approach to disrupt the interaction of YTHDC1 with m6A-modified RNAs, with the molecular structure of the YTHDC1 inhibitor depicted on the right. b Western blot showing the protein levels of YTHDC1 and METTL3 in wild-type UROtsa cells after treatment with the YTHDC1 inhibitor. The quantification results obtained via ImageJ are shown on the right. *p-value < 0.05; ns: not significant; unpaired two-sided t-test. c Transwell migration assays of UROtsa cells treated with DMSO (control) or the YTHDC1 inhibitor. Representative images were taken using a 20x objective lens and are displayed on the left, while the quantification and statistics of relative cell migration in three independent replicates are shown on the right. ***p-value < 0.001, unpaired two-sided t test. d Transwell invasion assays for UROtsa cells treated with DMSO (control) or the YTHDC1 inhibitor. Representative images were taken using a 20x objective lens and are displayed on the left, while the quantification and statistics of relative cell invasion in three independent replicates are shown on the right. *p-value < 0.05, unpaired two-sided t test.
YTHDC1-depleted urothelial cells promote metastasis at the transcriptomic level
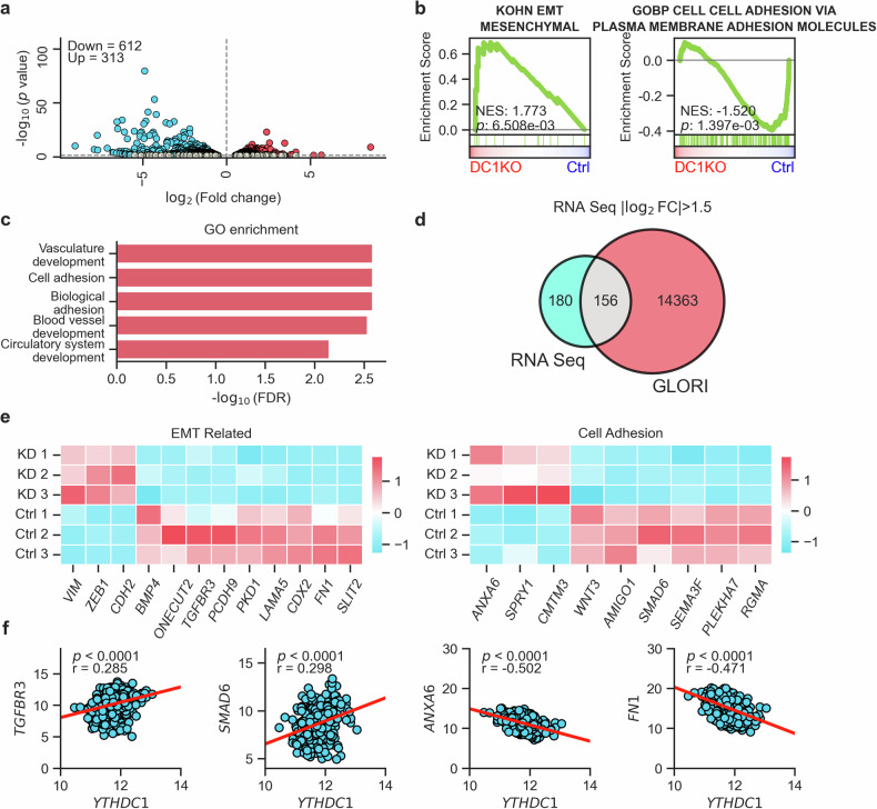
To better understand the effect of YTHDC1 depletion on the transcriptome, we used RNA-seq analysis of control and YTHDC1-depleted UROtsa cells. In cells with reduced YTHDC1 levels, we detected robust transcriptional changes, identifying 313 significantly (q < 0.05) upregulated genes and 612 downregulated genes (Fig. 4a and Supplementary Fig. 3a). Gene set enrichment analysis (GSEA) revealed the specific deregulation of genes associated with EMT, cell adhesion and extracellular matrix (ECM)-related pathways (Fig. 4b and Supplementary Fig. 3b), which is consistent with the notion that lower YTHDC1 levels lead to increased EMT and decreased cell adhesion in UROtsa cells. These results were further supported by gene ontology (GO) analysis, which revealed not only the enrichment of genes associated with cell adhesion but also with vascularization (Fig. 4c), another function that is necessary for tumor metastasis50,51. Finally, upon YTHDC1 depletion, we observed significant upregulation of the expression levels of typical p-EMT genes5, including PDPN, TNC, LAMB3, VIM, and ANXA5 (Supplementary Fig. 3c).
Fig. 4. Transcriptomic analysis revealed enrichment of metastasis-related functions in YTHDC1-depleted urothelial cells.
a Volcano plot illustrating the significantly altered transcripts in YTHDC1-depleted cells compared with Ctrl cells. Downregulated genes are shown in blue, whereas upregulated genes are shown in red. q < 0.05. b GSEA plots demonstrating the specific dysregulation of gene sets associated with EMT and cell adhesion in YTHDC1-depleted cells compared with control UROtsa cells. The plots display the normalized enriched score (NES) and corresponding p-values. c GO analysis of the DEGs between YTHDC1-depleted and control UROtsa cells, highlighting the enrichment of metastasis-related processes. d Venn diagram showing the overlap between the differentially expressed transcripts ( | Log2Foldchange (FC)| > 1.5, q < 0.05) upon YTHDC1 depletion in UROtsa cells and those known to be m6A modified, as recently determined by GLORI mapping52. e Heatmaps presenting the expression levels of overlapping transcripts displayed in (d), specifically focusing on the terms related to metastasis from the GO analysis. f Transcripts in (e) exhibiting the highest Pearson correlation with YTHDC1 expression in TCGA-BLCA samples, with p-values and correlation efficiencies (r) shown in the plots.
In further analyses, we investigated the m6A methylation status of differentially expressed transcripts. Using a published base-resolution map of m6A as a reference52, we found that 156 out of the 335 differentially expressed transcripts were methylated (Fig. 4d). Further GO analysis of this subset also revealed enrichment in metastasis-related processes related to cell adhesion (Supplementary Fig. 3d). Furthermore, the expression of mesenchymal markers and EMT activators, including VIM, ZEB1 and CDH2, was increased, whereas the expression of EMT suppressors, such as ONECUT2, TGFBR3 and PCDH9, was reduced in YTHDC1-depleted cells (Fig. 4e, left). The combined upregulation of positive EMT regulators and downregulation of negative EMT regulators conceivably promotes the EMT process. Similar observations were made for genes related to reduced cell adhesion, such as ANXA6, SPRY1 and CMTM3, which presented increased expression levels in YTHDC1-depleted cells, whereas cell adhesion-promoting genes, such as WNT3, AMIGO1 and SMAD6, were downregulated (Fig. 4e, right). Importantly, similar effects were also detected in UCB samples from the TCGA dataset (Fig. 4f, and Supplementary Fig. 3e, f). Taken together, the results of our RNA-seq analysis of UROtsa cells with reduced levels of YTHDC1 further confirmed that the loss of function of this m6A reader led to the deregulation of metastasis-related transcripts.
Identification of YTHDC1-bound transcripts in urothelial cells
To map the binding of YTHDC1 to mRNAs, we performed RIP-seq in wild-type UROtsa cells (Fig. 5a). As a control, we treated UROtsa cells with the METTL3 inhibitor STM245747, which removes a substantial portion of the m6A marks on mRNAs and should thus reduce the number of mRNAs bound by YTHDC1 (Fig. 5b and Supplementary Fig. 4a). This approach identified 10,252 annotated YTHDC1 RIP-seq peaks in wild-type UROtsa cells, which decreased to 4,094 after treatment with STM2457 (Fig. 5c and Supplementary Fig. 4b). Consistent with the canonical distribution of m6A modifications52,53, the detected YTHDC1-binding peaks presented high levels of enrichment in the CDS, stop codon and 3’ untranslated region (3’ UTR) (Fig. 5c). Subsequent identification of differentially bound transcripts between control (DMSO-treated) and STM2457-treated cells allowed us to define 1,027 high-confidence YTHDC1-binding mRNA targets that were lost following treatment with the METTL3 inhibitor (Fig. 5d, e and Supplementary Fig. 4c). Interestingly, the corresponding high-confidence peaks were located not only at the 3’UTR but also at the 5’UTR (Fig. 5f), which presented comparably low methylation frequencies52. Moreover, YTHDC1 mRNA-binding sites were enriched in GGACC motifs corresponding to the canonical m6A “DRACH” motif (D = A/G/U, R = A/G and H = A/C/U)52, and the AGACA consensus was enriched in the high-confidence subset (Fig. 5g). This finding is consistent with published findings obtained via different methods20,54 and corroborates that YTHDC1 prefers the G(m6A)C motif, which distinguishes it from other YTH domain proteins55.
Fig. 5. Identification of YTHDC1 binding targets in urothelial cells via RIP-seq.
a Representative Western blot showing YTHDC1 protein abundance in DMSO- and STM2457-treated wild-type UROtsa cells. IgG was used as an IP control. b Read counts (upper panel) from YTHDC1 RIP-seq data in the DMSO group, demonstrating enriched YTHDC1 binding across all transcripts. Blue line: YTHDC1 pulldown; red line: input signal. Heatmap (lower panel) showing enrichment of YTHDC1-bound transcripts in the 5’ to 3’ direction. Each row corresponds to a transcript bound by YTHDC1, where the intensity of the color reflects the enrichment level, with the scale bar shown on the right. c Pie charts displaying the distribution of YTHDC1 RIP-seq peaks in the DMSO and STM2457 groups (q < 0.01). d Venn diagram indicating the number of YTHDC1 binding targets in the DMSO and STM2457 treatment groups. p-value < 0.05. e Representative genome tracks depicting an example gene, STEAP1, bound by YTHDC1, with lower peaks in the STM2457 treatment group than in the DMSO group. f Heatmaps illustrating enriched YTHDC1 binding (normalized against the input control) in the DMSO and STM2457 treatment groups for all high-confidence YTHDC1-bound transcripts (determined by Diffbind, log2fold change < −1, p-value < 0.05). g Upper row: enriched motifs in YTHDC1-bound sequences identified by RIP-seq in the DMSO group (p-value = 1e-35); lower row: enriched motifs in YTHDC1-bound sequences identified by RIP-seq in the high-confidence group (p-value = 1e-22). h Venn diagram showing the intersection among high-confidence YTHDC1-bound transcripts, m6A-modified transcripts, and differentially expressed transcripts in YTHDC1-depleted cells ( | log2fold change | > 1.5, q-value < 0.05). The intersecting genes are listed in the middle, and representative peaks (signal intensity) are shown in the right panel to demonstrate the overlap between m6A peaks (GLORI52) and YTHDC1 binding peaks (RIP-seq).
Additional analysis revealed that the vast majority of the high-confidence YTHDC1-binding mRNA targets (927 out of 1027) were m6A modified in a published reference dataset52 (Supplementary Fig. 4d). Notably, a significant fraction of these transcripts were downregulated upon YTHDC1 depletion (Supplementary Fig. 4e, f), suggesting a predominant role for YTHDC1 in mRNA stabilization, which is consistent with observations in other cancer types21,56. Gene enrichment analysis of the m6A-modified YTHDC1-bound transcripts revealed their associations with processes and pathways such as TGF-β signaling, Hedgehog signaling, ErbB signaling, and Wnt/β-catenin signaling (Supplementary Fig. 4g), which are involved in UCB development and closely related to the EMT process57–59.
To delineate a core set of transcripts that are likely regulated by YTHDC1, we next integrated the results obtained from RIP-seq and RNA-seq with the published m6A reference dataset52, which identified 11 genes (Fig. 5h). Importantly, while most of these genes are related to the etiology of various tumor types60–62, some of them, such as SMAD6, have also been connected with metastasis62. Moreover, the YTHDC1 binding sites of these transcripts consistently overlapped with the positions of m6A modifications (Fig. 5h and Supplementary Fig. 5). Taken together, the results of our RIP-seq experiments further support the role of this m6A reader in driving UCB metastasis and identify a subset of YTHDC1-regulated genes that might play a central role in this process.
Epitranscriptomic deregulation of SMAD6 drives invasiveness in UCB
Finally, we further investigated the role of SMAD6, a transcript found to be regulated by YTHDC1 in our cell models (Fig. 5h). Our analysis of the TCGA-BLCA dataset revealed a positive correlation between SMAD6 and YTHDC1 expression (Fig. 6a, left), which is consistent with SMAD6 being a downstream effector of YTHDC1 in UCB. Importantly, we also found that lower SMAD6 expression levels predict a worse prognosis in UCB patients (Fig. 6a, right) and that SMAD6 is expressed at lower levels in MIBC patients than in NMIBC patients (Fig. 6b). Our results are therefore consistent with the notion that SMAD6 downregulation, due to the loss of YTHDC1 reader function, promotes invasiveness in UCB.
Fig. 6. Dysregulation of YTHDC1-SMAD6 promotes invasion in UCB.
a Left panel: Pearson correlation analysis between YTHDC1 expression (Log2(normalized counts +1)) and SMAD6 (Log2(normalized counts +1)) in the TCGA-BLCA dataset, with p values and correlation coefficients (r) provided. Right panel: Ten-year overall survival analysis of SMAD6 in the TCGA-BLCA dataset. Log-rank test, p-value = 0.0001. b Comparison of SMAD6 expression in NMIBC and MIBC using data from the Fudan and UROMOL cohorts. ***p-value < 0.001, Mann‒Whitney U test. c Representative images of SMAD6 mRNA (yellow) and YTHDC1 protein (magenta) detected in paratumoral (upper row) and tumoral (lower row) FFPE tissues, respectively. The white arrows indicate SMAD6-YTHDC1 colocalization. Scale bar = 10 μM. d Left panel: Colocalization detection results using Big-FISH of the abovementioned paratumoral and tumoral tissues. Scale bar = 10 μM. Right panel: Quantification of the percentage of colocalized SMAD6 foci. *p-value < 0.05, paired Student’s t test. e Relative luciferase activity in control and YTHDC1-depleted UROtsa cells transfected with wild-type or m6A-mutant SMAD6 5’UTR constructs. Three independent experiments were performed. ***p-value < 0.001, ns: not significant. f Time course qPCR analysis of SMAD6 mRNA expression in UROtsa cells following transfection with nontargeting control siRNA (siNC) or SMAD6-targeting siRNA (siSMAD6). The experiments were performed with 3 biological replicates. ***p-value < 0.001, **p-value < 0.01, *p-value < 0.05. g Quantification of Transwell invasion assays of UROtsa cells transfected with siNC and siSMAD6 after 24 h. Three biological replicates, **p-value < 0.01. h Quantification of Transwell invasion assays of UROtsa Ctrl and YTHDC1-depleted cells transduced with empty vector (EV) and SMAD6 overexpression (OE). ***p-value < 0.001, **p-value < 0.01, ns: not significant. One-way analysis of variance (ANOVA) followed by Tukey’s post hoc test was used.
To verify the direct binding of YTHDC1 to SMAD6 transcripts, we performed RIP-qPCR in UROtsa cells with or without YTHDC1 inhibitor treatment. The RIP-qPCR results validated the binding between YTHDC1 and SMAD6 and demonstrated that the binding was disrupted by the YTHDC1 inhibitor (Supplementary Fig. 6a). In further experiments, we identified tumor areas in UCB tissue sections via H&E staining (Supplementary Fig. 6b) and then used simultaneous RNA fluorescence in situ hybridization (FISH) and immunofluorescence (IF) to detect SMAD6 mRNA and YTHDC1 protein, respectively. The results revealed SMAD6 mRNA foci and YTHDC1 puncta in the cell nucleus, with stronger signals in the peritumoral areas than in the tumoral regions (Fig. 6c and Supplementary Fig. 6c), which is consistent with our previous data. In addition, colocalization between YTHDC1 and SMAD6 mRNA was also observed and was considerably less pronounced in tumoral tissue (Fig. 6d). To assess whether direct binding to m6A is required for YTHDC1-mediated gene regulation, we next transfected our UROtsa models with a luciferase reporter gene fused with the 5’UTR of SMAD6, which includes its regulatory m6A sites (Supplementary Fig. 6d). Importantly, YTHDC1 depletion significantly (p-value < 0.001, two-tailed Student’s t test) reduced luciferase activity, but this effect largely disappeared when the m6A sites were mutated (Fig. 6e). qPCR analysis also revealed decreased SMAD6 expression after the cells were treated with the METTL3 inhibitor STM2457 (Supplementary Fig. 6e). Finally, to test the potential direct effect of SMAD6 downregulation on cell migration and invasion, we silenced SMAD6 in UROtsa cells through siRNA transfection (Fig. 6f). Our results revealed an increase in key metastasis-related phenotypes (Fig. 6g and Supplementary Fig. 6f, g).
To confirm that these phenotypes are mediated by the YTHDC1-SMAD6 axis, we performed a variety of functional assays. Our results revealed that SMAD6 overexpression (Supplementary Fig. 7a) counteracted the increased viability and growth and decreased apoptosis caused by YTHDC1 deficiency in UROtsa cells (Supplementary Fig. 7c–e). Importantly, the increased migration and invasion caused by YTHDC1 deficiency were also reversed by SMAD6 overexpression (Fig. 6h and Supplementary Fig. 7f–g). Moreover, in two additional bladder cancer cell lines, UM-UC-3 and RT112, SMAD6 knockdown (Supplementary Fig. 7b) partially reversed the reduction in cell viability (Supplementary Fig. 7c) and partially reversed the increase in caspase3/7 activity caused by YTHDC1 overexpression (Supplementary Fig. 7e, right). Similarly, the decreased migration and invasion caused by YTHDC1 overexpression could be partially restored by SMAD6 knockdown (Supplementary Fig. 7h). It is reasonable to assume that the observed phenotype reversal was limited by the pronounced YTHDC1 overexpression in our inducible system. Taken together, these data demonstrate that YTHDC1 regulates SMAD6 expression in UCB in a m6A-dependent manner and thus reveal a mechanism through which downregulation of an epitranscriptomic reader can promote tumor invasiveness.
Discussion
This study describes a novel m6A-dependent YTHDC1–SMAD6 axis that acts as a critical regulator of cell invasiveness, highlighting the importance of epitranscriptomic mechanisms in UCB. We demonstrated that YTHDC1 was downregulated in more invasive MIBC and inversely correlated with EMT genes. The functional inhibition of YTHDC1 promoted migration and invasion in urothelial cell models. Through the integration of RNA-seq, RIP-seq and published m6A datasets, we identified a subset of direct targets of YTHDC1, including SMAD6. Notably, SMAD6 transcripts exhibited reduced colocalization with YTHDC1 in UCB tissues compared with adjacent normal tissues, indicating that the YTHDC1–SMAD6 interaction was disrupted during cancer progression. Our findings establish SMAD6 as a critical m6A-regulated target of YTHDC1 and suggest that its downregulation contributes to UCB invasiveness. These findings provide novel insights into the epitranscriptomic metastasis network in UCB.
Our analysis of multiple patient cohorts and IHC experiments revealed lower YTHDC1 levels in MIBC patients. Approximately 25% of bladder cancers are diagnosed at the MIBC stage63, which is associated with aggressive behavior, poor prognosis, and limited response to systemic therapy2. Our results thus expand recent findings that linked the downregulation of YTHDC1 with poor prognosis in UCB patients in the TCGA dataset23. The fact that no differences were detected between the Ta and Tis stages of NMIBC via IHC assays suggests that the loss of YTHDC1 during the transition from NMIBC to MIBC may facilitate the invasion of bladder cancer cells into the muscle layer.
Our observations in multiple cell lines and human tissue samples support a tumor-suppressing role for YTHDC1 in bladder cancer, which is consistent with previous findings demonstrating enhanced tumor growth and chemoresistance in YTHDC1-depleted xenografts23,24. Furthermore, the decreased expression of YTHDC1 is correlated with the expression of markers of EMT, a critical process that promotes cancer invasion and metastasis64. In agreement with recent reports showing that p-EMT phenotypes are more prevalent in MIBC than in NMIBC65, we found lower YTHDC1 expression in tumors with a high p-EMT state. Importantly, YTHDC1 depletion in UROtsa cells upregulated the expression of the main p-EMT markers5 and enhanced migration and invasion. Collectively, these findings suggest that YTHDC1 downregulation promotes tumor invasiveness in UCB by facilitating p-EMT.
We also aimed to explore the ability of YTHDC1 to modulate cancer invasiveness through m6A-dependent mechanisms. To this end, we used a recently developed chemical inhibitor that selectively disrupts the interaction of YTHDC1 with m6A-modified transcripts13,49. This inhibitor has a dissociation constant of 50 μM, and its binding to other m6A readers, such as YTHDF1-3 and YTHDC2, is negligible66. Importantly, treatment of urothelial cells with this YTHDC1 inhibitor recapitulated the increased migration and invasion capabilities observed after YTHDC1 depletion without altering the protein levels of YTHDC1 or the m6A writer METTL3. These findings indicate that a correct YTHDC1 m6A reading capacity is essential for preventing the development of the metastatic potential of urothelial cells.
Moreover, we performed RIP-seq in the presence and absence of the METTL3 inhibitor STM245747. Interestingly, while YTHDC1 RIP-seq peaks were enriched primarily in CDSs, stop codons and 3’UTRs, which aligns with canonical m6A patterns, high-confidence YTHDC1-binding peaks also localized to 5’UTR regions. The role of the 5’UTR in translation initiation remains under debate. Recent research has suggested that single 5’UTR m6A modifications near start codons have a minimal impact on translation yields or the kinetics of initiation complex assembly67. Nevertheless, YTHDC1 binding to 5´UTR regions may influence other protein interactions and modulate translation efficiency in a context-dependent manner.
Furthermore, we demonstrated a reduced interaction between YTHDC1 and SMAD6 mRNA in UCB via RNA FISH and IF codetection in patient samples, suggesting that loss of the YTHDC1 m6A reader function may contribute to UCB pathogenesis. This codetection approach provides direct visualization of protein‒RNA interactions and represents a robust approach for future epitranscriptomic investigations to delineate the impact of m6A readers in various biological settings. By integrating our RNA-seq and RIP-seq experiments with a published m6A dataset52, we identified and validated SMAD6 mRNA as a YTHDC1 target that is potentially involved in UCB metastasis.
SMAD6 is an inhibitory SMAD family member that negatively regulates TGF-β signaling pathways by competing with receptor-regulated SMADs68. As a key regulator of the TGF-β pathway, it has been shown to inhibit EMT in various cancers62,69 and was recently shown to suppress EMT and metastasis in bladder cancer70. Consistently, our study revealed that the loss of YTHDC1 led to reduced levels of SMAD6, thereby promoting EMT and metastasis in UCB. The YTHDC1–SMAD6 axis was further supported by rescue experiments, where SMAD6 overexpression counteracted the prometastatic effects of YTHDC1 depletion.
In summary, this study provides an unbiased view of YTHDC1 and highlights its function as a m6A reader in UCB invasiveness. We revealed the role of YTHDC1 in modulating the invasiveness of UCB and identified SMAD6 as a key downstream target. These findings provide a foundation for future studies aiming to further characterize the YTHDC1–SMAD6 axis as a potential therapeutic target to prevent the transition of NMIBC to MIBC. Additionally, the observation of fewer YTHDC1 puncta in UCB suggests the possibility of exploring the formation and function of YTHDC1 nuclear condensates in UCB, particularly regarding their influence on mRNA stability and EMT-related processes. Overall, our work contributes to the understanding of the role of m6A-binding proteins in cancer formation and progression.
Supplementary information
Acknowledgements
F.L. acknowledges funding by Deutsche Forschungsgemeinschaft (DFG, German Research Foundation) – project number 439669440 TRR319 RMaP TP A01. M.Ne. acknowledges funding from the Deutsche Gesellschaft für Urologie (DGU, German Society of Urology) – Ferdinand Eisenberger research fellowship (grant number NeM1/FE-20). We gratefully acknowledge the DKFZ Single-Cell Open Lab (scOpenLab) for assisting with the RNA FISH and IF codetection experiments and support by the DKFZ Light Microscopy Facility. We also thank the Genomics and Proteomics Core Facility of the German Cancer Research Center (DKFZ) for providing excellent RNA-seq services and Stephan Krieg and Tanja Musch for helping with plasmid preparation. We credit BioRender for Fig. 3a and Supplementary Fig. 6c.
Author contributions
J.X., M.R-P., and F.L.: Conceptualization. J.X., J.K. and M.Ni.: Investigation, Formal Analysis, Visualization. C.S.: Methodology. M.Ni., M.Ne., P.E., M.S.M., and F.L.: Resources. M.R-P. and F.L.: Supervision. J.X., M.R-P., and F.L.: Writing – original draft. All authors: Writing – review & editing.
Funding
Open Access funding enabled and organized by Projekt DEAL.
Data availability
The data generated in this study have been deposited in the GEO database under the accession numbers GSE266223 and GSE266224.
Competing interests
The authors declare no competing interests..
Footnotes
Publisher’s note Springer Nature remains neutral with regard to jurisdictional claims in published maps and institutional affiliations.
Supplementary information
The online version contains supplementary material available at 10.1038/s12276-024-01377-x.
References
- 1.Siegel, R. L., Giaquinto, A. N. & Jemal, A. Cancer statistics, 2024. CA Cancer J. Clin.74, 12–49 (2024). [DOI] [PubMed] [Google Scholar]
- 2.Berdik, C. Unlocking bladder cancer. Nature551, S34–S35 (2017). [DOI] [PubMed] [Google Scholar]
- 3.Kalluri, R. & Weinberg, R. A. The basics of epithelial-mesenchymal transition. J. Clin. Invest.119, 1420–1428 (2009). [DOI] [PMC free article] [PubMed] [Google Scholar]
- 4.Pastushenko, I. et al. Identification of the tumour transition states occurring during EMT. Nature556, 463–468 (2018). [DOI] [PubMed] [Google Scholar]
- 5.Puram, S. V. et al. Single-Cell Transcriptomic Analysis of Primary and Metastatic Tumor Ecosystems in Head and Neck Cancer. Cell171, 1611–1624.e1624 (2017). [DOI] [PMC free article] [PubMed] [Google Scholar]
- 6.Baumgart, E. et al. Identification and prognostic significance of an epithelial-mesenchymal transition expression profile in human bladder tumors. Clin. Cancer Res.13, 1685–1694 (2007). [DOI] [PubMed] [Google Scholar]
- 7.Sim, W. J. et al. c-Met activation leads to the establishment of a TGFbeta-receptor regulatory network in bladder cancer progression. Nat. Commun.10, 4349 (2019). [DOI] [PMC free article] [PubMed] [Google Scholar]
- 8.Wang, X. et al. Structural basis of N(6)-adenosine methylation by the METTL3-METTL14 complex. Nature534, 575–578 (2016). [DOI] [PubMed] [Google Scholar]
- 9.Flamand, M. N., Tegowski, M. & Meyer, K. D. The Proteins of mRNA Modification: Writers, Readers, and Erasers. Annu. Rev. Biochem.92, 145–173 (2023). [DOI] [PMC free article] [PubMed] [Google Scholar]
- 10.Zaccara, S., Ries, R. J. & Jaffrey, S. R. Reading, writing and erasing mRNA methylation. Nat. Rev. Mol. Cell Biol.20, 608–624 (2019). [DOI] [PubMed] [Google Scholar]
- 11.Shi, H., Wei, J. & He, C. Where, When, and How: Context-Dependent Functions of RNA Methylation Writers, Readers, and Erasers. Mol. Cell74, 640–650 (2019). [DOI] [PMC free article] [PubMed] [Google Scholar]
- 12.Zaccara, S. & Jaffrey, S. R. A Unified Model for the Function of YTHDF Proteins in Regulating m(6)A-Modified mRNA. Cell181, 1582–1595.e1518 (2020). [DOI] [PMC free article] [PubMed] [Google Scholar]
- 13.Chen, J. X. et al. METTL3/YTHDF2 m6A axis promotes the malignant progression of bladder cancer by epigenetically suppressing RRAS. Oncol. Rep.49, 94 (2023). [DOI] [PMC free article] [PubMed]
- 14.Ni, Z. et al. JNK Signaling Promotes Bladder Cancer Immune Escape by Regulating METTL3-Mediated m6A Modification of PD-L1 mRNA. Cancer Res.82, 1789–1802 (2022). [DOI] [PubMed] [Google Scholar]
- 15.Cheng, M. et al. The m(6)A methyltransferase METTL3 promotes bladder cancer progression via AFF4/NF-kappaB/MYC signaling network. Oncogene38, 3667–3680 (2019). [DOI] [PubMed] [Google Scholar]
- 16.Koch, J. et al. Reinvestigating the clinical relevance of the m(6)A writer METTL3 in urothelial carcinoma of the bladder. iScience26, 107300 (2023). [DOI] [PMC free article] [PubMed] [Google Scholar]
- 17.Zhang, L. et al. The m6A Reader YTHDF2 Promotes Bladder Cancer Progression by Suppressing RIG-I-Mediated Immune Response. Cancer Res83, 1834–1850 (2023). [DOI] [PMC free article] [PubMed] [Google Scholar]
- 18.Widagdo, J., Anggono, V. & Wong, J. J. The multifaceted effects of YTHDC1-mediated nuclear m(6)A recognition. Trends Genet38, 325–332 (2022). [DOI] [PubMed] [Google Scholar]
- 19.Roundtree, I. A. et al. YTHDC1 mediates nuclear export of N(6)-methyladenosine methylated mRNAs. Elife6, e31311 (2017). [DOI] [PMC free article] [PubMed]
- 20.Xiao, W. et al. Nuclear m(6)A Reader YTHDC1 Regulates mRNA Splicing. Mol. Cell61, 507–519 (2016). [DOI] [PubMed] [Google Scholar]
- 21.Wang, X. et al. Low expression of m6A reader YTHDC1 promotes progression of ovarian cancer via PIK3R1/STAT3/GANAB axis. Int J. Biol. Sci.19, 4672–4688 (2023). [DOI] [PMC free article] [PubMed] [Google Scholar]
- 22.Li, W. et al. YTHDC1 is downregulated by the YY1/HDAC2 complex and controls the sensitivity of ccRCC to sunitinib by targeting the ANXA1-MAPK pathway. J. Exp. Clin. Cancer Res.41, 250 (2022). [DOI] [PMC free article] [PubMed] [Google Scholar]
- 23.Yan, B. et al. The YTHDC1/GLUT3/RNF183 axis forms a positive feedback loop that modulates glucose metabolism and bladder cancer progression. Exp. Mol. Med.55, 1145–1158 (2023). [DOI] [PMC free article] [PubMed] [Google Scholar]
- 24.Su, Y., Wang, B., Huang, J., Huang, M. & Lin, T. YTHDC1 positively regulates PTEN expression and plays a critical role in cisplatin resistance of bladder cancer. Cell Prolif.56, e13404 (2023). [DOI] [PMC free article] [PubMed] [Google Scholar]
- 25.Yao, Z. et al. Proteogenomics of different urothelial bladder cancer stages reveals distinct molecular features for papillary cancer and carcinoma in situ. Nat. Commun.14, 5670 (2023). [DOI] [PMC free article] [PubMed] [Google Scholar]
- 26.Lindskrog, S. V. et al. An integrated multi-omics analysis identifies prognostic molecular subtypes of non-muscle-invasive bladder cancer. Nat. Commun.12, 2301 (2021). [DOI] [PMC free article] [PubMed] [Google Scholar]
- 27.Shi, S. R., Liu, C. & Taylor, C. R. Standardization of immunohistochemistry for formalin-fixed, paraffin-embedded tissue sections based on the antigen-retrieval technique: from experiments to hypothesis. J. Histochem. Cytochem.55, 105–109 (2007). [DOI] [PubMed] [Google Scholar]
- 28.Walter, D. M. et al. Systematic In Vivo Inactivation of Chromatin-Regulating Enzymes Identifies Setd2 as a Potent Tumor Suppressor in Lung Adenocarcinoma. Cancer Res.77, 1719–1729 (2017). [DOI] [PMC free article] [PubMed] [Google Scholar]
- 29.Hughes, N. W. et al. Machine-learning-optimized Cas12a barcoding enables the recovery of single-cell lineages and transcriptional profiles. Mol. Cell82, 3103–3118.e3108 (2022). [DOI] [PMC free article] [PubMed] [Google Scholar]
- 30.Guzman, C., Bagga, M., Kaur, A., Westermarck, J. & Abankwa, D. ColonyArea: an ImageJ plugin to automatically quantify colony formation in clonogenic assays. PLoS One9, e92444 (2014). [DOI] [PMC free article] [PubMed] [Google Scholar]
- 31.Fedchenko, N. & Reifenrath, J. Different approaches for interpretation and reporting of immunohistochemistry analysis results in the bone tissue - a review. Diagn. Pathol.9, 221 (2014). [DOI] [PMC free article] [PubMed] [Google Scholar]
- 32.Liao, Y., Smyth, G. K. & Shi, W. featureCounts: an efficient general purpose program for assigning sequence reads to genomic features. Bioinformatics30, 923–930 (2014). [DOI] [PubMed] [Google Scholar]
- 33.Love, M. I., Huber, W. & Anders, S. Moderated estimation of fold change and dispersion for RNA-seq data with DESeq2. Genome Biol.15, 550 (2014). [DOI] [PMC free article] [PubMed] [Google Scholar]
- 34.Subramanian, A. et al. Gene set enrichment analysis: a knowledge-based approach for interpreting genome-wide expression profiles. Proc. Natl Acad. Sci. USA102, 15545–15550 (2005). [DOI] [PMC free article] [PubMed] [Google Scholar]
- 35.Liberzon, A. et al. The Molecular Signatures Database (MSigDB) hallmark gene set collection. Cell Syst.1, 417–425 (2015). [DOI] [PMC free article] [PubMed] [Google Scholar]
- 36.Ge, S. X., Jung, D. & Yao, R. ShinyGO: a graphical gene-set enrichment tool for animals and plants. Bioinformatics36, 2628–2629 (2020). [DOI] [PMC free article] [PubMed] [Google Scholar]
- 37.Imbert, A. et al. FISH-quant v2: a scalable and modular tool for smFISH image analysis. RNA28, 786–795 (2022). [DOI] [PMC free article] [PubMed] [Google Scholar]
- 38.Stringer, C., Wang, T., Michaelos, M. & Pachitariu, M. Cellpose: a generalist algorithm for cellular segmentation. Nat. Methods18, 100–106 (2021). [DOI] [PubMed] [Google Scholar]
- 39.Lai, M. C., Lee, Y. H. & Tarn, W. Y. The DEAD-box RNA helicase DDX3 associates with export messenger ribonucleoproteins as well as tip-associated protein and participates in translational control. Mol. Biol. Cell19, 3847–3858 (2008). [DOI] [PMC free article] [PubMed] [Google Scholar]
- 40.Yekta, S., Shih, I. H. & Bartel, D. P. MicroRNA-directed cleavage of HOXB8 mRNA. Science304, 594–596 (2004). [DOI] [PubMed] [Google Scholar]
- 41.Witjes, J. A. et al. European Association of Urology Guidelines on Muscle-invasive and Metastatic Bladder Cancer: Summary of the 2020 Guidelines. Eur. Urol.79, 82–104 (2021). [DOI] [PubMed] [Google Scholar]
- 42.Brabletz, S., Schuhwerk, H., Brabletz, T. & Stemmler, M. P. Dynamic EMT: a multi-tool for tumor progression. EMBO J.40, e108647 (2021). [DOI] [PMC free article] [PubMed] [Google Scholar]
- 43.Aiello, N. M. & Kang, Y. Context-dependent EMT programs in cancer metastasis. J. Exp. Med.216, 1016–1026 (2019). [DOI] [PMC free article] [PubMed] [Google Scholar]
- 44.Earl, J. et al. The UBC-40 Urothelial Bladder Cancer cell line index: a genomic resource for functional studies. BMC Genomics16, 403 (2015). [DOI] [PMC free article] [PubMed] [Google Scholar]
- 45.Zuiverloon, T. C. M., de Jong, F. C., Costello, J. C. & Theodorescu, D. Systematic Review: Characteristics and Preclinical Uses of. Bladder Cancer Cell Lines. Bladder Cancer4, 169–183 (2018). [DOI] [PMC free article] [PubMed] [Google Scholar]
- 46.Robertson, A. G. et al. Comprehensive Molecular Characterization of Muscle-Invasive Bladder. Cancer Cell174, 1033 (2018). [DOI] [PMC free article] [PubMed] [Google Scholar]
- 47.Yankova, E. et al. Small-molecule inhibition of METTL3 as a strategy against myeloid leukaemia. Nature593, 597–601 (2021). [DOI] [PMC free article] [PubMed] [Google Scholar]
- 48.Arguello, A. E., DeLiberto, A. N. & Kleiner, R. E. RNA Chemical Proteomics Reveals the N(6)-Methyladenosine (m(6)A)-Regulated Protein-RNA Interactome. J. Am. Chem. Soc.139, 17249–17252 (2017). [DOI] [PubMed] [Google Scholar]
- 49.Lee, J. H. et al. Enhancer RNA m6A methylation facilitates transcriptional condensate formation and gene activation. Mol. Cell81, 3368–3385 e3369 (2021). [DOI] [PMC free article] [PubMed] [Google Scholar]
- 50.Smart, J. A., Oleksak, J. E. & Hartsough, E. J. Cell Adhesion Molecules in Plasticity and Metastasis. Mol. Cancer Res.19, 25–37 (2021). [DOI] [PMC free article] [PubMed] [Google Scholar]
- 51.Liu, Z. L., Chen, H. H., Zheng, L. L., Sun, L. P. & Shi, L. Angiogenic signaling pathways and anti-angiogenic therapy for cancer. Signal Transduct. Target Ther.8, 198 (2023). [DOI] [PMC free article] [PubMed] [Google Scholar]
- 52.Liu, C. et al. Absolute quantification of single-base m(6)A methylation in the mammalian transcriptome using GLORI. Nat. Biotechnol.41, 355–366 (2023). [DOI] [PubMed] [Google Scholar]
- 53.Linder, B. et al. Single-nucleotide-resolution mapping of m6A and m6Am throughout the transcriptome. Nat. Methods12, 767–772 (2015). [DOI] [PMC free article] [PubMed] [Google Scholar]
- 54.Liu, J. et al. The RNA m(6)A reader YTHDC1 silences retrotransposons and guards ES cell identity. Nature591, 322–326 (2021). [DOI] [PubMed] [Google Scholar]
- 55.Xu, C. et al. Structural Basis for the Discriminative Recognition of N6-Methyladenosine RNA by the Human YT521-B Homology Domain Family of Proteins. J. Biol. Chem.290, 24902–24913 (2015). [DOI] [PMC free article] [PubMed] [Google Scholar]
- 56.Zhang, Z. et al. YTHDC1 mitigates ischemic stroke by promoting Akt phosphorylation through destabilizing PTEN mRNA. Cell Death Dis.11, 977 (2020). [DOI] [PMC free article] [PubMed] [Google Scholar]
- 57.Zangouei, A. S., Barjasteh, A. H., Rahimi, H. R., Mojarrad, M. & Moghbeli, M. Role of tyrosine kinases in bladder cancer progression: an overview. Cell Commun. Signal18, 127 (2020). [DOI] [PMC free article] [PubMed] [Google Scholar]
- 58.Appert-Collin, A., Hubert, P., Cremel, G. & Bennasroune, A. Role of ErbB Receptors in Cancer Cell Migration and Invasion. Front. Pharm.6, 283 (2015). [DOI] [PMC free article] [PubMed] [Google Scholar]
- 59.Garg, M. & Maurya, N. WNT/beta-catenin signaling in urothelial carcinoma of bladder. World J. Nephrol.8, 83–94 (2019). [DOI] [PMC free article] [PubMed] [Google Scholar]
- 60.Wang, Z. et al. Decreased expression of semaphorin 3D is associated with genesis and development in colorectal cancer. World J. Surg. Oncol.15, 67 (2017). [DOI] [PMC free article] [PubMed] [Google Scholar]
- 61.Wang, H. & Ji, X. SMAD6, positively regulated by the DNM3OS-miR-134-5p axis, confers promoting effects to cell proliferation, migration and EMT process in retinoblastoma. Cancer Cell Int.20, 23 (2020). [DOI] [PMC free article] [PubMed] [Google Scholar]
- 62.Sun, Z. et al. RNA demethylase ALKBH5 inhibits TGF-beta-induced EMT by regulating TGF-beta/SMAD signaling in non-small cell lung cancer. FASEB J.36, e22283 (2022). [DOI] [PubMed] [Google Scholar]
- 63.Jubber, I. et al. Epidemiology of Bladder Cancer in 2023: A Systematic Review of Risk Factors. Eur. Urol.84, 176–190 (2023). [DOI] [PubMed] [Google Scholar]
- 64.Ren, J., Yang, Y., Peng, T. & Xu, D. Predictive value of beta-catenin in bladder cancer: a systematic review and meta-analysis. Biosci. Rep.40, BSR20202127 (2020). [DOI] [PMC free article] [PubMed]
- 65.Singh, R. et al. Pilot study on quantifying the epithelial/mesenchymal hybrid state in the non-muscle invasive and muscle invasive bladder tumors: A promising marker of diagnosis and prognosis. Adv. Cancer Biol. - Metastasis9, 100112 (2023). [Google Scholar]
- 66.Bedi, R. K. et al. Selectively Disrupting m(6)A-Dependent Protein-RNA Interactions with Fragments. ACS Chem. Biol.15, 618–625 (2020). [DOI] [PubMed] [Google Scholar]
- 67.Guca, E. et al. N(6)-methyladenosine in 5’ UTR does not promote translation initiation. Mol. Cell84, 584–595.e586 (2024). [DOI] [PMC free article] [PubMed] [Google Scholar]
- 68.Derynck, R. & Zhang, Y. E. Smad-dependent and Smad-independent pathways in TGF-beta family signalling. Nature425, 577–584 (2003). [DOI] [PubMed] [Google Scholar]
- 69.Zhang, X. et al. ANXA10 promotes melanoma metastasis by suppressing E3 ligase TRIM41-directed PKD1 degradation. Cancer Lett.519, 237–249 (2021). [DOI] [PubMed] [Google Scholar]
- 70.Chen, Z. et al. Machine learning identifies the role of SMAD6 in the prognosis and drug susceptibility in bladder cancer. J. Cancer Res Clin. Oncol.150, 264 (2024). [DOI] [PMC free article] [PubMed] [Google Scholar]
Associated Data
This section collects any data citations, data availability statements, or supplementary materials included in this article.
Supplementary Materials
Data Availability Statement
The data generated in this study have been deposited in the GEO database under the accession numbers GSE266223 and GSE266224.






