Abstract
Mitochondrial dysfunction is present in the ovaries of patients with polycystic ovary syndrome (PCOS). Melatonin (MT) has shown promise in treating PCOS by improving mitochondrial dysfunction, though the underlying mechanisms remain unclear. In this study, we first assessed the levels of proteins associated with mitochondrial autophagy and dynamics in ovary granulosa cells (GCs) of PCOS patients and in the ovaries of DHEA-induced PCOS mice. We found abnormal expression of these proteins, indicating the presence of mitochondrial dysfunction in PCOS ovaries. Notably, the expression of the circadian gene Clock and melatonin synthetic enzymes were also decreased in the ovaries of PCOS patients. Studies have suggested a potential role of circadian rhythm genes in the pathogenesis and progression of PCOS. We subsequently observed that pretreatment with MT could ameliorate the abnormal levels of mitochondrial-related proteins, reverse the low expression of CLOCK, and reduce pyroptosis in PCOS ovaries. Given the potential interaction between MT and Clock, we focused on whether exogenous MT improves mitochondrial dysfunction in PCOS ovaries by regulating the expression of the circadian gene Clock. Through in vitro culture of the human ovarian granulosa cell line KGN, we further found that when CLOCK levels were inhibited, the beneficial effects of MT on abnormal mitochondrial autophagy, disturbed mitochondrial dynamics, and mitochondrial dysfunction in PCOS ovaries were not significant, and there was no notable improvement in ovary GCs pyroptosis. Our study suggests that MT may improve ovary mitochondrial dysfunction by regulating circadian gene Clock while also reducing GCs pyroptosis in PCOS.
Graphical abstract
The underlying mechanisms of MT in improving ovarian mitochondrial dysfunction in PCOS. MT, reduced autophagy and normalized the aberrant expression of mitochondrial dynamics proteins in the ovaries of PCOS patients, and potentially ameliorated mitochondrial dysfunction through the regulation of the circadian gene Clock. Additionally, MT decreased pyroptosis in ovarian granulosa cells, contributing to the overall improvement of mitochondrial function in PCOS.
Keywords: Melatonin, Polycystic ovary syndrome, Mitochondrial dysfunction, Clock, Pyroptosis
Introduction
Polycystic ovary syndrome (PCOS) is the most common endocrine and metabolic disorder, affecting numerous women of reproductive age worldwide. The disease is characterized by polycystic changes in the ovary, anovulation or hypovulation, and hyperandrogenism, with an increased risk of type 2 diabetes mellitus and cardiovascular events. A range of studies have shown that PCOS is associated with significant mitochondrial dysfunction. In PCOS rats, mitochondrial dynamics and histology are abnormal, with decreased mitochondrial membrane potential (MMP), mitochondrial fusion protein Mfn2 levels and citrate synthase (CS) activity, whereas the level of mitochondrial fission protein Drp1 increases [1]. PCOS patients carry fewer copies of mitochondrial DNA (mtDNA) [2] and there are associated mtDNA mutations [3].
Mitochondria are important mammalian organelles responsible for biosynthesis, energy conversion and signal transduction in eukaryotic cells, the dysfunction of which may contribute to the occurrence and development of various diseases. Studies have shown that mitochondrial dysfunction resulting from interference with mitochondrial complex function and the balance between mitochondrial fusion and division can reduce the viability of oocytes by disrupting spindle assembly [4]. A strong negative correlation between mitochondrial mass as well as respiratory chain function and the level of interleukin-6 (IL-6) has been observed in epithelial ovarian cancer patients, indicating that acute dysfunction of the mitochondrial respiratory chain is related to cellular inflammation [5]. Tumor cells gain proliferation and survival advantages by regulating the balance of mitochondrial dynamics, in which enhanced mitochondrial fission is linked to metabolic reprogramming; cell cycle progression; and increased migration, invasion and metastasis [6]. These experimental results reveal that mitochondrial dysfunction plays a key role in the disease process.
PCOS patients exhibit polycystic ovarian changes and decreased oocyte quality, for which mitochondrial dysfunction may be the main cause. According to previous reports, damaged ovarian mitochondria, membrane swelling and rupture, increased ROS levels, and decreased ATP levels have been documented in a PCOS rat model. After the application of cangfudaotan (CFDT) to improve mitochondrial function, these indices became benign [7]. Insufficient mitochondrial oxidative phosphorylation in PCOS ovarian granulosa cells (GCs) may lead to defects in the cellular insulin signaling pathway, thereby inducing oocyte damage [8]. Mitochondrion-targeted antioxidants effectively regulate the REDOX signaling pathway in ovarian GCs and follicular genesis in PCOS mice [9]. Therefore, improving mitochondrial function is essential for the treatment of ovarian dysfunction in individuals with PCOS.
The circadian rhythm is an endogenous biological process that regulates metabolism and functions as a negative feedback loop. During this process, brain and muscle antigen-like 1 (Bmal1) and circadian locomotor output cycles kaput (Clock) are the two core circadian clock genes. They form heterodimers that bind to E-box elements in circadian rhythm protein (Per) and cryptochrome (Cry) gene promoters, thus inducing circadian rhythm expression of circadian clock control genes. Many studies support the contention that circadian rhythm controls physiological homeostasis, playing a key role in the occurrence of various diseases such as liver cancer [10], obesity [11] and ovarian dysfunction [12].
Previous studies have suggested that circadian rhythm genes may be involved in the development of PCOS. Johnson et al. [13] noted that in PCOS patients, circadian rhythm gene expression was impaired, and CLOCK protein levels were significantly reduced. When Bmal1, CLOCK and CLOCK + Bmal1 are silenced, the estradiol concentration in peripheral blood mononuclear cell (PBMC) culture supernatant decreases, indicating that steroid hormone metabolism changes. Another report [14] showed that the circadian rhythm of ovarian GCs in women with PCOS was disrupted on a genome-wide scale. It has also been reported [15] that Clock knockdown in the ovaries of mice could cause a reduction in the number of released oocytes. Irregular estrus cycles, similar to those observed in PCOS patients, have been observed in Clock gene mutants (homozygous Clock/Clock mice) [16].
Clock, the core circadian clock gene, can regulate mitochondrial function. A study on the circadian Clock-mitochondrial interactome [17] showed that the inactivation of Clock affects mitochondrial autophagy by directly regulating the transcription of genes required for mitochondrial fission, fusion and macroautophagy/autophagy, which then leads to the accumulation of damaged mitochondria, generating ROS and ultimately disrupting mitochondrial homeostasis. Significant mitochondrial fragmentation was detected in ClockΔ19 mice. This occurred because normally Clock can promote the degradation of Drp1 mRNA by binding to its 3′ UTR. However, when Clock is silenced, Drp1 accumulates and subsequently induces abnormal mitochondrial fission [18]. Some studies suggest that when rhythm genes lose control of mitochondrial function, biological energy decay, ROS accumulation and mtDNA release occur in mitochondria, consequently activating the NF-κB-induced NLRP3 inflammasome [19]. By regulating the activation of cysteinyl aspartate specific proteinase-1 (caspase-1), NLRP3 induces the maturation and secretion of inflammatory factors, such as IL-1β and TNF-α, promoting inflammation and pyroptosis [20]. Therefore, the rhythm gene Clock can act as a mitochondrial homeostasis checkpoint.
Melatonin (MT) is a highly lipophilic indole hormone that originates primarily from the pineal gland. The central clock of mammals is located in the suprachiasmatic nucleus (SCN) of the hypothalamus, which receives light/dark information from the environment and synchronizes the circadian rhythm [21]. In the dark, the multisynaptic pathway from the SCN activates the sympathetic nerve that innervates the pineal gland, causing it to release norepinephrine. After norepinephrine specifically binds to receptors in pineal cells, the cAMP signaling pathway is triggered, thus activating MT synthesis [22]. Therefore, the molecular clock of the pineal gland appears to be synchronized with the central clock of the SCN, and the synthesis and release of MT follows a circadian rhythm.
MT can regulate the expression of the Clock gene, which is thought to be beneficial in the treatment of various diseases. As a rhythm synchronizer, MT has been confirmed to regulate central and peripheral clock genes by upregulating or downregulating specific clock genes to control the cell cycle, survival, repair mechanisms, etc. [23]. The effects of MT on the expression of rhythm genes are realized through two pathways. One pathway directly inhibits the proteasome destruction of clock gene transcription factors such as the Bmal1 protein, and the other pathway limits the destruction of clock proteins (Cry and Per proteins), which are involved in the negative transcriptional feedback of their own genes (Clock and BMAL1, respectively) [24]. Experiments have confirmed [25] that MT deprivation reduces Clock mRNA levels in rat cumulus oocyte complexes (COCs), which can result in ovarian degeneration, increased follicle number, decreased corpus luteum number, etc. MT supplementation restores the daily mRNA expression profile of Clock to some extent, indicating that MT drives the transcription of Clock and participates in regulating the physiological function of COCs and the molecular clock. The rhythmic expression of Clock is lost in mildly stressed mice, but MT treatment can correct abnormal Clock expression [26]. According to research by F. Wang [14], the whole genome, including Clock circadian rhythm, is interrupted within 24 h in the GCs of PCOS patients. Given the late MT peak in PCOS patients [27] and PCOS model rats [14], we speculate that MT may interact with Clock in PCOS. However, the specific effects of MT on Clock expression in PCOS ovaries remain to be further elucidated, and whether MT can improve mitochondrial function by regulating ovarian Clock in PCOS is the focus of our research.
Therefore, our study aimed to investigate whether MT ameliorates ovarian mitochondrial dysfunction in PCOS by regulating the expression of Clock and to identify the underlying molecular mechanism of this regulation. For the prevention and treatment of PCOS, we propose a novel and feasible MT treatment protocol targeting the expression of the rhythm gene Clock, which regulates mitochondrial function and thus blocks the occurrence and development of PCOS ovarian-related diseases.
Materials and methods
Ethics authorization
The study was approved by the Medical Ethics Committee of the First Affiliated Hospital of Anhui Medical University (Animal Subject Approval No. LLSC20170062; Human Subject Approval No. 20170046). All animal handling and experiments were performed in accordance with the Guidelines for Animal Experiments of Anhui Medical University.
Collection of GCs
GCs were collected from PCOS and non-PCOS women undergoing in vitro fertilization or intracytoplasmic sperm injection (ICSI) at the First Affiliated Hospital of Anhui Medical University, and informed consent was obtained from all participants prior to the collection of human samples. Twenty patients were diagnosed with PCOS according to the Rotterdam criteria (ESHRE/ASRM 2003), under which any two of the following features must be present: oligo-ovulation or anovulation, clinical or biochemical indicators of hyperandrogenism, or ultrasound demonstrating polycystic ovaries in the PCOS group. Twenty patients with normal ovarian morphology and regular ovulation cycles but infertility due to tubal occlusion or male factors composed the control group.
Animals
Forty C57BL/6J (3-week-old) female mice were purchased from SiPeiFu (Beijing) Biotechnology Co., Ltd. The animals were housed in a standardized and specific pathogen-free (SPF) animal laboratory, accommodated within mouse cages equipped with light-blocking covers. These cages were installed with dimmable mini LED lights, and light intensity meters were placed in each cage to continuously monitor and maintain a constant 12-h light/12-h dark cycle. The environment was maintained at a invariable temperature range of 20–24 °C and humidity of 60–65%, with standardized food and water freely accessible to the animals.
PCOS mouse model
The mice were allowed to acclimate to the environment for 1 week before the model was established. The experimental mice were randomly divided into three groups: the control group (n = 10), the dehydroepiandrosterone (DHEA) group (n = 15) and the DHEA + MT group (n = 15). The mice in the DHEA group received daily subcutaneous injections of DHEA (6 mg/100 g body weight, MCE) dissolved in corn oil for 20 consecutive days. For the DHEA + MT group, the mice were gavaged with MT (5 mg/100 g body weight, Sigma), followed by a subcutaneous injection of DHEA one hour later. The control group received equal amounts of solvent and normal saline (NS) via intragastric administration. All experimental mice were euthanized by cervical dislocation after 20 d of treatment.
Cell culture and treatment
The ovarian granulosa cell-like human granulosa (KGN) cells were cultured in DMEM/F-12 (Gibco) supplemented with 10% fetal bovine serum (Bio-Channel), 0.1 mg/ml streptomycin and 100 units/ml penicillin (Beyotime) at 37 °C with 5% CO2. KGN cells were exposed to either 100 µM DHEA, 200 µM MT, or a combination of both for 48 h. DHEA and MT were purchased from MCE and Sigma, respectively.
Cell transfection
KGN cells were grown in 6-well culture dishes at a density of 2.0 × 105 cells per well before cell transfection. The overexpression (OE) plasmids, small interfering RNA (siRNA) and negative control (NC) sequences (GenePharma) were transfected using the jetPRIME transfection reagent kit (Polyplus, France). First, plasmids or siRNAs were diluted in jetPRIME buffer. After vortexing for 10 s, jetPRIME reagent was added to the transfection mixture, which was subsequently vortexed for 1 s. The transfection mixture was subsequently incubated for 10 min at room temperature. Finally, the mixture was added to the culture medium and incubated for 48 h.
Enzyme-linked immunosorbent assay (ELISA)
The concentrations of IL-1β and IL-18 in the supernatant of treated KGN cells were determined using a human IL-1β ELISA kit and a human IL-18 ELISA kit (Reed Biotech Ltd), respectively. The optical density (OD) values were measured at 450 nm using an enzyme label (MD/SpectraMAX ID3) according to the manufacturer’s instructions, and the concentration in each sample was subsequently calculated.
Hematoxylin‒eosin (HE) staining
Mouse ovarian tissue sections were dewaxed in xylene and immersed in a descending ethanol series. The sections were subsequently stained with hematoxylin solution (Biosharp) and eosin solution (Biosharp). After dehydration, transparency and drying, the sections were further evaluated under a 3D digital section scanner (Pannoramic MIDI, 3Dhistech).
Quantitative real-time PCR analysis
Total RNA was extracted from GCs using TRIzol reagent (Takara) and reverse transcribed into cDNA using HyperScript III RT SuperMix (EnzyArtisan) according to the manufacturer’s instructions. Real-time qPCR was performed with a SYBR Green Premix Pro Taq HS qPCR Kit (Accurate Biotechnology) and gene-specific primers on a Lightcycler 480 real-time PCR system (Roche). The amplification specificity of all PCR products was verified by analyzing the melting curves. The relative expression of target genes was analyzed using the 2-△△Ct method, with 18S as the normalization control. The primer sequences (EnzyArtisan) used are listed in Table 1.
Table 1.
Primer sequences for qRT-PCR
| Gene | Primer sequences |
|---|---|
| AR | CCAGGGACCATGTTTTGCC (F) |
| CGAAGACGACAAGATGGACAA (R) | |
| FSHR | TCTGTCACTGCTCTAACAGGG (F) |
| TGCACCTTTTTGGATGACTCG (R) | |
| MT1A | GCCTGCGTCCTCATCTTCAC (F) |
| GTTCCGATACACCGACAGGAT (R) | |
| MT1B | GGAACGCAGGTAATTTGTTCTTG (F) |
| TTAGCGGGTAGGGGTAGAAGG (R) | |
| CLOCK | CAGGCAGCATTTACCAGCTCATG (F) |
| GTAGCTTGAGACATCACTGGCTG (R) | |
| BMAL1 | GCGTCGGGATAAAATGAACAG (F) |
| TGAACAGCCATCCTTAGCACAG (R) | |
| ASMT | GGAAGCTGATCTGTACATCCTGG (F) |
| CTTGCAAGTGTGGTAGATCCTCTC (R) | |
| NAT | CCGGCACTTCCTGACCCTATG (F) |
| TCTCTCCTTGTCCCAGAGCGAG (R) | |
| OPA1 | GTGGTTGGAGATCAGAGTGCTG (F) |
| GAGGACCTTCACTCAGAGTCAC (R) | |
| FIS1 | GAAGGCCTTAAAGTACGTCCGC (F) |
| CATGCCCACGAGTCCATCTTTC (R) | |
| MFN1 | ATCTTTAGCTTCTACTCCCACTGC (F) |
| CTAGATGTAACGGACGCCAATC (R) | |
| DRP1 | GATGCCATAGTTGAAGTGGTGAC (F) |
| CCACAAGCATCAGCAAAGTCTGG (R) | |
| PINK1 | GCTTTCGGCTGGAGGAGTATC (F) |
| CATGGTGGCTTCATACACAGCA (R) | |
| PARK2 | ACCCCACCTCTGACAAGGAAAC (F) |
| TCCTGACGTCTGTGCACGTAAT (R) | |
| 18S | CTGGATACCGCAGCTAGGAA (F) |
| GAATTTCACCTCTAGCGGCG (R) |
Immunohistochemical staining
Ovarian sections were subjected to overnight incubation at 4 °C with primary antibodies against NAT (1:200, Affinity, DF6459), ASMT (1:100, Abcam, ab180511), BMAL1 (1:100, Proteintech, 14268-1-AP) and CLOCK (1:250, Proteintech, 18094-1-AP). This was followed by a 30-min incubation with biotin-labeled secondary antibodies (ZSGB-BIO) at room temperature. The ovarian sections were then stained with 3,3′-diaminobenzidine substrate (DAB, ZSGB-BIO), and the intensity of the staining was observed. Afterward, the sections were dehydrated and mounted with neutral gum. The stained sections were examined and photographed using a 3D digital slicing scanner (Pannoramic MIDI, 3Dhistech).
Immunofluorescence staining
The ovarian sections and KGN cells were blocked with 5% BSA. The primary antibodies (PINK1, 1:200, Proteintech, 23274-1-AP; Parkin, 1:50, Proteintech, 66674-1-Ig; MFN1, 1:200, Proteintech, 13798-1-AP; OPA1, 1:100, Proteintech, 27733-1-AP; Fis1, 1:100, Proteintech, 10956-1-AP; Drp1, 1:300, Proteintech, 12957-1-AP; and NLRP3, 1:200, Proteintech, 68102-1-lg) were then incubated with the sections and cells at 4 °C overnight. Afterward, they were incubated with a goat anti-mouse/rabbit secondary antibody (1:300, Immunoway, RS0003, RS0004) for 1 h and subsequently treated with DAPI in the dark (Beyotime) to stain the nuclei. After three washes with PBS, the anti-fluorescence quencher was added dropwise. Images were taken with a fluorescence microscope (Leica Microsystems).
Transmission electron microscopy (TEM)
TEM was employed to examine the microstructures within the mouse ovaries. Fresh ovarian tissues were fixed in phosphate buffered solution (PBS) containing 2.5% glutaraldehyde for 12 h and subsequently subjected to secondary fixation with 1% osmium tetroxide for an additional 2 h. The tissues were dehydrated with gradient acetone, after which they were embedded in epoxy resin blocks. The blocks were sliced into 70 nm sections using an ultrathin microtome (UC-7, Leica). Detailed observations and imaging were conducted using a transmission electron microscope (TEM) (JEM1400Flash).
Western blotting
Total protein from mouse ovaries and cultured KGN cells was extracted using RIPA buffer (Beyotime), which includes a protease inhibitor (MCE) and a phosphatase inhibitor (MCE). The protein samples were subjected to electrophoresis on SDS‒polyacrylamide gels and transferred onto 0.45 mm polyvinylidene fluoride (PVDF) membranes (Merck Millipore). The membranes were blocked with 5% nonfat milk for 2 h at room temperature and then incubated with the following primary antibodies: PINK1 (1:1000, Proteintech, 23274-1-AP), Parkin (1:2000, Proteintech, 66674-1-Ig), MFN1 (1:2000, Proteintech, 13798-1-AP), OPA1 (1:2000, Proteintech, 27733-1-AP), Fis1 (1:1000, Proteintech, 10956-1-AP), Drp1 (1:2000, Proteintech, 12957-1-AP), NAT (1:1000, Affinity, DF6459), ASMT (1:1000, Abcam, ab180511), BMAL1 (1:2000, Proteintech, 14268-1-AP), CLOCK (1:5000, Proteintech, 18094-1-AP), LC3 (1:1000, Sigma, L7543), Beclin1 (1:1000, CST, D40C5), NLRP3 (1:2000, Proteintech, 68102-1-lg);, IL-18 (1:2000, Proteintech, 10663-1-AP), and IL-1β (1:2000, Proteintech, 16). After sufficient incubation with primary antibody, the corresponding horseradish peroxidase (HRP)-conjugated secondary antibodies (1:10,000, Bioworld, BS12478, BS13278) were added for 1 h. Observations were then made via enhanced chemiluminescence (ECL) reagents (Biosharp) and quantified using ImageJ software (version 1.46).
Detection of mitochondrial superoxide
The 5 μM stain working solution containing MitoSOX Red was prepared using the mitochondrial superoxide assay kit (Beyotime), and KGN cells were incubated in the staining solution at 37 °C for 30 min. The stained KGN cells were examined under a fluorescence microscope (Leica Microsystems) at the excitation/emission maxima of 510/580 nm.
MitoTracker staining
To detect the distribution and content of mitochondria, treated KGN cells were incubated with MitoTracker Green working solution (Beyotime). A working solution was prepared according to the instructions and added to the cells at a certain concentration. After incubation at 37 °C for 30 min, the working solution was replaced with fresh cell culture medium prior to observing the cells under a fluorescence microscope (Leica Microsystems).
Measurement of intracellular ROS levels
Following coculture, the ROS levels in KGN cells were assessed using an ROS assay kit (Beyotime). 2′,7′-Dichlorodihydrofluorescein diacetate (DCFH-DA) was diluted with serum-free cell culture medium to a final concentration of 10 µmol/L, and the cells were incubated with DCFH-DA probes at 37 °C for 30 min. After washing three times with serum-free cell culture medium, fluorescence signals in KGN cells were photographed using a fluorescence microscope (Leica Microsystems) at excitation/emission maxima of 488/525 nm.
Detection of the mitochondrial membrane potential (MMP)
After different treatments, the MMP in KGN cells was detected via fluorescence imaging using a JC-1 assay kit (Beyotime). The culture medium was aspirated, and the cells were incubated with 1 ml of JC-1 staining solution for 20 min at 37 °C. The samples were subsequently rinsed twice with JC-1 staining buffer and promptly visualized using either the red or green channel of a fluorescence microscope (Leica Microsystems).
Annexin V-FITC/PI staining
KGN cells were exposed to different agents in accordance with the respective experimental groups. Apoptosis was observed using a fluorescence microscope (Leica Microsystems) with an Annexin V-FITC/PI Double Staining Apoptosis Detection Kit (Bestbio) according to the manufacturer’s instructions.
Statistical analysis
The data are expressed as the mean ± S.D. The comparison between two sets of data was analyzed using the T-test. While for the comparison among multiple sets of data, the ordinary one-way ANOVA was employed on the premise that the data met the criteria of normality and homogeneity of variances using SPSS 17.0 software, and a P < 0.05 was considered statistically significant. All the experiments were repeated three times.
Results
Impaired mitochondrial function in the ovaries of PCOS patients and DHEA-induced PCOS mice
To investigate whether mitochondrial dysfunction exists in the ovaries of PCOS patients, we first collected human ovarian GCs and assessed the expression of mitochondrial autophagy genes (PINK1 and Parkin), mitochondrial fusion genes (MFN1 and OPA1), and mitochondrial fission genes (Fis1 and Drp1) via RT‒PCR. Compared with those of the control group, the PCOS group exhibited dramatically elevated levels of PINK1 and Parkin (Fig. 1a). Moreover, the levels of MFN1 decreased significantly, the OPA1 levels remained relatively unchanged (Fig. 1b), and the levels of Fis1 and Drp1 significantly increased (Fig. 1c). We subsequently established a DHEA-induced PCOS mouse model. Histological examination via HE staining revealed multiple underdeveloped small follicles in the ovaries of DHEA-treated mice (Fig. 1d). We then performed western blotting to measure the levels of the mitochondrial proteins, and the results were consistent with those observed in human samples (Fig. 1e–f). The immunofluorescence results were consistent with the findings from the western blots (Fig. 1g, h). Finally, TEM revealed an increased number of autophagosomes in the GCs of DHEA-treated mouse ovaries (Fig. 1i). These findings indicate that mitochondrial dysfunction is present in the ovaries of PCOS patients.
Fig. 1.
Impairment of mitochondrial function in the ovaries of human PCOS patients and DHEA-induced PCOS mice. A–C Real-time PCR analysis of the expression levels of PINK1, Parkin, MFN1, OPA1, Fis1 and Drp1 in human ovarian granulosa cells of the clinical control and PCOS groups (n = 20 in each group). D Histological changes in the ovaries of the control and DHEA mouse groups with HE staining. →: Antral follicle. Scale bar: 100 μm (n = 10 in Control group, and n = 15 in DHEA group). E, F Western blot analysis of the expression levels of PINK1, Parkin, MFN1, OPA1, Fis1 and Drp1 in the ovaries of the control and DHEA mouse groups (n = 10 in Control group, and n = 15 in DHEA group). G, H Immunofluorescence analysis of the expression levels of PINK1, Parkin, MFN1, OPA1, Fis1 and Drp1 in the ovaries of the control and DHEA mouse groups. Scale bar: 100 μm (n = 10 in Control group, and n = 15 in DHEA group). I Morphological changes of granulosa cells in the ovaries of the control and DHEA mouse groups were observed by TEM. → : Autophagosome. Scale bar: 500 nm (n = 10 in Control group, and n = 15 in DHEA group). Data were presented as the mean ± SD. *P < 0.05 versus control; **P < 0.01 versus control, Each group of experiments was conducted in triplicate or more
Decreased levels of MT and abnormal expression of circadian genes in the ovaries of PCOS patients and DHEA-induced PCOS mice
To examine the changes in MT levels in the ovaries of PCOS patients, we first measured the levels of MT synthetic enzymes (NAT and ASMT) in human ovarian GCs via RT‒PCR. Compared with those in the control group, the levels of NAT and ASMT were significantly lower in the PCOS group (Fig. 2a). Western blotting also showed a marked reduction in NAT and ASMT levels in the ovaries of PCOS mice (Fig. 2b). Previous studies from our group have demonstrated a significant decrease in the levels of MT in the follicular fluid from PCOS patients [29]. We subsequently assessed the expression of MT receptors (MT1A and MT1B), androgen receptor (AR), and follicle-stimulating hormone receptor (FSHR) in human ovarian GCs via RT‒PCR. The results showed that the levels of MT1A were greatly increased in the PCOS group and that the MT1B levels did not significantly change (Fig. 2c), whereas the AR and FSHR levels were significantly elevated (Fig. 2d). Moreover, we detected a marked decrease in CLOCK levels in the PCOS group, whereas BMAL1 levels remained unchanged (Fig. 2e). Western blotting of CLOCK and BMAL1 levels in the ovaries of PCOS mice yielded results consistent with those observed in human samples (Fig. 2f). These findings show that reduced MT levels in the ovaries of PCOS patients were accompanied by abnormal expression of circadian genes.
Fig. 2.
Decreased MT levels and disrupted circadian gene expression in the ovaries of PCOS patients and DHEA-induced PCOS mice. A Real-time PCR analysis of the expression levels of AANAT and ASMT in human ovarian granulosa cells of the clinical control and PCOS groups (n = 20 in each group). B Western blot analysis of the expression levels of AANAT and ASMT in the ovaries of the two mouse groups (n = 10 in Control group, and n = 15 in DHEA group). C, D Real-time PCR analysis of the expression levels of MT1A, MT1B, AR and FSHR in human ovarian granulosa cells of the clinical control and PCOS groups (n = 20 in each group). E Real-time PCR analysis of the expression levels of Clock and BMAL1 in human ovarian granulosa cells of the clinical control and PCOS groups (n = 20 in each group). F Western blot analysis of the expression levels of CLOCK and BMAL1 in the ovaries of the two mouse groups (n = 10 in Control group, and n = 15 in DHEA group). Data were presented as the mean ± SD. *P < 0.05 versus control; **P < 0.01 versus control, each group of experiments was conducted in triplicate or more
MT improved mitochondrial autophagy in the ovaries of DHEA-induced PCOS mice
To further investigate the effects of MT on mitochondrial dysfunction in the ovaries of PCOS patients, we randomly divided the model mice into three groups: the control group, the DHEA group, and the DHEA + MT group. Western blotting revealed that the levels of LC3 and Beclin1 were greatly elevated in the DHEA group, whereas MT pretreatment reduced the levels of LC3 and Beclin1 (Fig. 3a). Additionally, we observed an improvement in the abnormal expression of mitochondrial autophagy proteins in the ovaries of the DHEA + MT group (Fig. 3b). The immunofluorescence results were consistent with the western blotting results (Fig. 3c). We then examined the GCs of mouse ovaries from the three groups using TEM and noted fewer autophagosomes in the GCs of the DHEA + MT group (Fig. 3d). These findings suggest that MT can alleviate mitochondrial autophagy in the ovaries of DHEA-induced PCOS mice.
Fig. 3.
MT ameliorated mitochondrial autophagy in the ovaries of DHEA-induced PCOS mice. Mice were randomly divided into three groups: Control group, DHEA group and DHEA + MT group. A Western blot analysis of the expression levels of LC3 and Beclin1 in the ovaries of three mouse groups (n = 10 in Control group, and n = 15 in DHEA and DHEA + MT group). B Western blot analysis of the expression levels of PINK1 and Parkin in the ovaries of three mouse groups (n = 10 in Control group, and n = 15 in DHEA and DHEA + MT group). C Immunofluorescence analysis of the expression levels of PINK1 and Parkin in the ovaries of three mouse groups. Scale bar: 100 μm (n = 10 in Control group, and n = 15 in DHEA and DHEA + MT group). D Morphological changes of granulosa cells in the ovaries of three mouse groups were observed by TEM. → : Autophagosome. Scale bar: 500 nm (n = 10 in Control group, and n = 15 in DHEA and DHEA + MT group). Data were presented as the mean ± SD. *P < 0.05 versus control; **P < 0.01 versus control; #P < 0.05 versus DHEA; ##P < 0.01 versus DHEA, Each group of experiments was conducted in triplicate or more
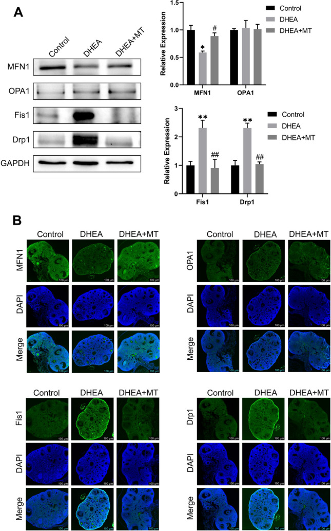
MT ameliorated the imbalance in mitochondrial homeostasis in the ovaries of DHEA-induced PCOS mice
Concurrently, we analyzed the expression of proteins related to ovarian mitochondrial dynamics in three groups of model mice. Western blotting revealed that, after MT treatment, the abnormal expression of proteins related to mitochondrial dynamics in the DHEA group improved (Fig. 4a). The immunofluorescence results were consistent with the western blotting results (Fig. 4b). These findings suggest that MT could ameliorate the disruption of ovarian mitochondrial homeostasis in the ovaries of DHEA-induced PCOS mice.
Fig. 4.

MT enhanced mitochondrial dynamics homeostasis in the ovaries of DHEA-induced PCOS mice. A Western blot analysis of the expression levels of MFN1, OPA1, Fis1 and Drp1 in the ovaries of three mouse groups (n = 10 in Control group, and n = 15 in DHEA and DHEA + MT group). B Immunofluorescence analysis of the expression levels of MFN1, OPA1, Fis1 and Drp1 in the ovaries of three mouse groups. Scale bar: 100 μm (n = 10 in Control group, and n = 15 in DHEA and DHEA + MT group). Data were presented as the mean ± SD. *P < 0.05 versus control; **P < 0.01 versus control; #P < 0.05 versus DHEA; ##P < 0.01 versus DHEA, Each group of experiments was conducted in triplicate or more
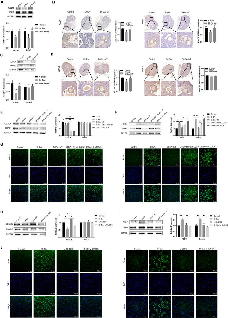
MT improved mitochondrial autophagy in DHEA-induced PCOS mouse ovaries by regulating the circadian gene Clock
To further investigate the specific mechanisms by which MT improves ovarian mitochondrial dysfunction in PCOS, we first detected the levels of MT synthase in the ovaries of three groups of model mice using western blotting. The results showed that in the DHEA + MT group, the decreased levels of MT synthase were improved (Fig. 5a). The immunohistochemistry results were consistent with the western blotting results (Fig. 5b). Additionally, western blotting showed that MT alleviated the reduction in CLOCK levels, whereas the levels of BMAL1 remained unchanged (Fig. 5c). This finding was corroborated by immunohistochemistry (Fig. 5d). To verify that MT exerts its protective effects through regulation of the circadian gene Clock, we subsequently conducted in vitro experiments using KGN cells. These cells were subjected to DHEA exposure, MT pretreatment, Clock knockdown, and Clock overexpression. Initially, in the Clock-knockdown KGN cells, western blotting showed that CLOCK levels were not significantly decreased in the DHEA group, whereas CLOCK levels were increased in the DHEA + MT group; however, the effect of MT was unclear in the DHEA + MT + si-CLOCK group, although CLOCK levels were significantly decreased in the DHEA + si-CLOCK group, with no notable change in BMAL1 levels (Fig. 5e). PINK1 and Parkin levels considerably increased in the DHEA group but were reduced by MT treatment. However, the effect of MT was inhibited upon Clock knockdown, and without MT, the PINK1 and Parkin levels increased more dramatically (Fig. 5f). The immunofluorescence results were the same as those of western blotting (Fig. 5g). In Clock-overexpressing KGN cells, western blotting showed that Clock overexpression alleviated the impact of DHEA on CLOCK levels in KGN cells, with no significant change in BMAL1 levels (Fig. 5h). Moreover, Clock overexpression reduced PINK1 and Parkin levels, whereas Clock overexpression alone had no strong effect (Fig. 5i). Immunofluorescence results were consistent with the results from western blotting (Fig. 5j). These findings suggest that MT may improve ovarian mitochondrial autophagy in PCOS mice by regulating the circadian gene Clock.
Fig. 5.
MT ameliorated mitochondrial autophagy in the ovaries of DHEA-induced PCOS mice by regulating the circadian gene Clock. Mice were randomly divided into three groups: Control group, DHEA group and DHEA + MT group. A Western blot analysis of the expression levels of AANAT and ASMT in the ovaries of three mouse groups (n = 10 in Control group, and n = 15 in DHEA and DHEA + MT group). B Immunohistochemistry analysis of the expression levels of AANAT and ASMT in the ovaries of three mouse groups. Scale bar: 50 μm (n = 10 in Control group, and n = 15 in DHEA and DHEA + MT group). C Western blot analysis of the expression levels of CLOCK and BMAL1 in the ovaries of three mouse groups (n = 10 in Control group, and n = 15 in DHEA and DHEA + MT group). D Immunohistochemistry analysis of the expression levels of CLOCK and BMAL1 in the ovaries of three mouse groups. Scale bar: 50 μm (n = 10 in Control group, and n = 15 in DHEA and DHEA + MT group). KGN cells were divided into five groups: Control, DHEA, DHEA + MT, DHEA + MT + si-CLOCK and DHEA + si-CLOCK. E Western blot analysis of the expression levels of CLOCK and BMAL1 in the five groups of KGN cells (n = 3 in each group). F Western blot analysis of the expression levels of PINK1 and Parkin in the five groups of KGN cells (n = 3 in each group). G Immunofluorescence analysis of the expression levels of PINK1 and Parkin in the five groups of KGN cells. Scale bar: 50 μm (n = 3 in each group). KGN cells were divided into four groups: Control, DHEA, p-CLOCK and DHEA + p-CLOCK. H Western blot analysis of the expression levels of CLOCK and BMAL1 in the four groups of KGN cells (n = 3 in each group). I Western blot analysis of the expression levels of PINK1 and Parkin in the four groups of KGN cells (n = 3 in each group). J Immunofluorescence analysis of the expression levels of PINK1 and Parkin in the four groups of KGN cells. Scale bar: 50 μm (n = 3 in each group). Data were presented as the mean ± SD. *P < 0.05 versus control; **P < 0.01 versus control; #P < 0.05 versus DHEA, Each group of experiments was conducted in triplicate or more
MT mitigated the DHEA-induced disruption of ovarian mitochondrial homeostasis in PCOS mice by regulating the circadian gene Clock
We subsequently determined the levels of proteins related to mitochondrial dynamics in KGN cells. In the five groups of KGN cells subjected to Clock knockdown, western blotting showed that the level of MFN1 markedly decreased in the DHEA group, with no obvious change in OPA1 level, whereas the levels of Fis1 and Drp1 clearly increased. These changes were improved in the DHEA + MT group, but the effect of MT was inhibited in the DHEA + MT + si-CLOCK group, in which the levels of MFN1 decreased more evidently, and the levels of Fis1 and Drp1 increased more visibly in the DHEA + si-CLOCK group (Fig. 6a). The immunofluorescence results were consistent with the western blotting results (Fig. 6b). In the four groups of KGN cells with Clock overexpression, western blotting showed that Clock overexpression could ameliorate the abnormal expression of mitochondrial dynamics proteins in the DHEA group, whereas Clock overexpression alone had no significant effect on the levels of proteins related to mitochondrial dynamics (Fig. 6c). The immunofluorescence results were identical to those of western blotting (Fig. 6d). These findings indicate that MT may reduce the disruption of ovarian mitochondrial homeostasis in PCOS mice by regulating the circadian gene Clock.
Fig. 6.
MT improved mitochondrial dynamics homeostasis in the DHEA-induced KGN cells by regulating the circadian gene Clock. KGN cells were divided into five groups: Control, DHEA, DHEA + MT, DHEA + MT + si-CLOCK and DHEA + si-CLOCK. A Western blot analysis of the expression levels of MFN1, OPA1, Fis1 and Drp1 in the five groups of KGN cells (n = 3 in each group). B Immunofluorescence analysis of the expression levels of MFN1, OPA1, Fis1 and Drp1 in the five groups of KGN cells. Scale bar: 50 μm (n = 3 in each group). KGN cells were divided into four groups: Control, DHEA, p-CLOCK and DHEA + p-CLOCK. C Western blot analysis of the expression levels of MFN1, OPA1, Fis1 and Drp1 in the four groups of KGN cells (n = 3 in each group). D Immunofluorescence analysis of the expression levels of MFN1, OPA1, Fis1 and Drp1 in the four groups of KGN cells. Scale bar: 50 μm (n = 3 in each group). Data were presented as the mean ± SD. *P < 0.05 versus control; **P < 0.01 versus control, Each group of experiments was conducted in triplicate or more
MT refined DHEA-induced ovarian mitochondrial dysfunction in PCOS mice by regulating the circadian gene Clock
To intensively study the protective effects of MT on ovarian mitochondrial dysfunction in PCOS, in the five groups of KGN cells subjected to Clock knockdown, we first detected significantly increased levels of reactive oxygen species and mitochondrial superoxide in DHEA-treated KGN cells using ROS and MitoSox assay kits, respectively. Moreover, we observed disrupted MMP and mitochondrial activity in DHEA-treated KGN cells, as detected by JC-1 and MitoTracker assay kits, respectively, and these changes were alleviated by MT treatment. However, the effect of MT was inhibited upon Clock knockdown (Fig. 7a–d). In the four groups of KGN cells with Clock overexpression, Clock overexpression ameliorated the aforementioned abnormalities, whereas Clock overexpression alone did not significantly change these abnormalities (Fig. 7e–h). These results suggest that MT may improve ovarian mitochondrial dysfunction in PCOS mice by regulating the circadian gene Clock.
Fig. 7.
MT improved mitochondrial dysfunction in the DHEA-induced KGN cells by regulating the circadian gene Clock. KGN cells were divided into five groups: Control, DHEA, DHEA + MT, DHEA + MT + si-CLOCK and DHEA + si-CLOCK. A, B ROS and mito-ROS levels were respectively measured using the DCFH-DA and MitoSox fluorescence probe methods in the five groups of KGN cells. Scale bar: 50 μm (n = 3 in each group). C, D Mitochondrial membrane potential and activity were assessed by JC-1 and MitoTacker staining in the five groups of KGN cells. Scale bar: 50 μm (n = 3 in each group). KGN cells were divided into four groups: Control, DHEA, p-CLOCK and DHEA + p-CLOCK. E, F ROS and mito-ROS levels were respectively measured using the DCFH-DA and MitoSox fluorescence probe methods in the four groups of KGN cells. Scale bar: 50 μm (n = 3 in each group). G, H Mitochondrial membrane potential and activity were assessed by JC-1 and MitoTacker staining in the four groups of KGN cells. Scale bar: 50 μm (n = 3 in each group). Each group of experiments was conducted in triplicate or more
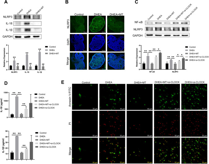
MT alleviated DHEA-induced ovarian GCs pyroptosis in PCOS mice by regulating the circadian gene Clock
Given that mitochondrial dysfunction can lead to pyroptosis and that pyroptosis is also a pathological phenomenon in PCOS ovaries, we further explored the effects of MT on pyroptosis in PCOS ovaries. First, using western blotting, we detected markedly elevated levels of the inflammatory factors NLRP3, IL-1β, and IL-18 in the ovaries of DHEA-induced mice, which were reduced in the DHEA + MT group (Fig. 8a). The results of the immunofluorescence analysis of NLRP3 were consistent with those of the western blotting (Fig. 8b). In the five groups of KGN cells subjected to Clock knockdown, western blotting revealed significantly increased levels of NF-κB and NLRP3 in the DHEA group, which were reduced in the DHEA + MT group. However, the effect of MT was inhibited in the DHEA + MT + si-CLOCK group, and NF-κB and NLRP3 levels were elevated in the DHEA + si-CLOCK group (Fig. 8c). Next, we used ELISA to measure the levels of IL-1β and IL-18 in the supernatants of the five groups of KGN cells, the results of which were the same as those of western blotting (Fig. 8d). Finally, dual staining of the five groups of KGN cells using Annexin V-FITC/PI revealed a clear increase in the number of apoptotic cells in the DHEA group, which was reduced by MT. However, the effect of MT was inhibited upon Clock knockdown, and without MT, apoptosis was exacerbated (Fig. 8e). These results indicate that MT could improve ovarian pyroptosis in the GCs of PCOS mice by regulating the circadian gene Clock.
Fig. 8.
MT improved pyroptosis in granulosa cells of DHEA-induced PCOS mice by regulating the circadian gene Clock. Mice were randomly divided into three groups: Control group, DHEA group and DHEA + MT group. A Western blot analysis of the expression levels of NLRP3, IL-1β and IL-18 in the ovaries of three mouse groups (n = 10 in Control group, and n = 15 in DHEA and DHEA + MT group). B Immunofluorescence analysis of the expression levels of NLRP3 in the ovaries of three mouse groups. Scale bar: 100 μm (n = 10 in Control group, and n = 15 in DHEA and DHEA + MT group). KGN cells were divided into five groups: Control, DHEA, DHEA + MT, DHEA + MT + si-CLOCK and DHEA + si-CLOCK. C Western blot analysis of the expression levels of NF-κB and NLRP3 in the five groups of KGN cells (n = 3 in each group). D ELISA assay of IL-18 and IL-1β levels in the supernatant of the five groups of KGN cells (n = 3 in each group). E Annexin V-FITC/PI dual staining to observe apoptosis in the five groups of KGN cells. Scale bar: 50 μm (n = 3 in each group). Data were presented as the mean ± SD. *P < 0.05 versus control; **P < 0.01 versus control; ##P < 0.01 versus DHEA, Each group of experiments was conducted in triplicate or more
Discussion
The etiology of PCOS is complex and multifaceted, with the specific mechanisms remaining unclear; this presents challenges for clinical diagnosis and treatment. Studies have indicated that mitochondrial dysfunction exists in the ovaries of PCOS patients [28] and may be a significant contributor to ovarian functional abnormalities. Therefore, this study aimed to explore effective pathways that may improve mitochondrial dysfunction in the ovaries of PCOS patients from a mitochondrial perspective.
Initially, we confirmed the presence of mitochondrial dysfunction in the ovaries of PCOS patients and in a DHEA-induced mouse model [29] while also observing a significant occurrence of pyroptosis in ovarian GCs. We subsequently treated mice with exogenous MT and found that MT could ameliorate mitochondrial dysfunction in the ovaries of PCOS mice and reduce pyroptosis in GCs. Through knockdown and overexpression of Clock in KGN cells, we discovered that MT likely exerts its effects by regulating the circadian gene Clock. These findings emphasize the importance of mitochondrial function in the development and progression of PCOS [30] and provide insight into how MT functions in the treatment of PCOS, deepening our understanding of mitochondrial dysfunction in PCOS and the mechanisms by which MT influences PCOS treatment.
Mitochondria are vital organelles within cells [31] and are responsible for energy production, metabolic regulation, apoptosis control, and calcium ion homeostasis [32], which ensure the normal functioning of cells and tissues and are often referred to as the “powerhouse” of cells [33]. The functional state of mitochondria is crucial for the overall health of the organism [30]. In a study by Q. Zhang et al., mitochondrial dysfunction in the ovaries of women with PCOS led to oxidative stress in GCs and abnormal oocyte development [8]. In this study, we examined ovarian morphology and the status of GCs in mice using HE staining and transmission electron microscopy (TEM). We also detected increased mitophagy and abnormal expression of mitochondrial dynamics proteins in the GCs of PCOS patients and in the ovaries of PCOS mice, which is consistent with the results reported by Y. Wang et al. [34]. These findings demonstrate that mitochondrial dysfunction is central to the development of PCOS, highlighting the importance of identifying approaches to improve mitochondrial dysfunction in the ovaries.
MT is a highly lipophilic indole hormone secreted by the pineal gland [35] and primarily involved in regulating the sleep–wake cycle and circadian rhythms [36]. Research has shown that MT also possesses strong antioxidant properties [37], and exogenous MT can function as a therapeutic agent to improve sleep, modulate immune responses, and reduce the incidence of cardiovascular and cerebrovascular diseases [38, 39], and MT may improve mitochondrial homeostasis [40]. Our previous studies indicated that MT levels in the follicular fluid of PCOS patients were significantly reduced [41]. In this study, we further assessed the levels of MT-synthesizing enzymes and found that the levels of these enzymes in the ovaries of PCOS patients and in mouse models were significantly lower than those in the normal controls. Additionally, studies have shown that PCOS patients often experience poor sleep and circadian rhythm disturbances [42], which may relate to the secretion rhythm of melatonin [43] and lead to decreased levels of its synthesizing enzymes. These findings suggest that abnormal synthesis and secretion of MT might be one of the causes of mitochondrial dysfunction in the ovaries of PCOS patients. Thus, we considered pretreating model mice with exogenous MT, which resulted in reduced abnormal expression of mitophagy and dynamic proteins in the ovaries, providing evidence that exogenous MT could improve mitochondrial dysfunction in the ovaries of PCOS patients [44].
Circadian rhythm genes are involved in regulating various life activities within the body. Research by W. Chu et al. indicated that stable circadian rhythm function was crucial for improving the symptoms of PCOS [45]. Mitochondrial dynamics are also regulated by circadian genes [46]. In a study by Rabinovich-Nikitin et al., the homeostasis of mitochondrial dynamics was found to be imbalanced in the livers of ClockΔ19 mice [17, 47]. Studies have shown that the ovaries of PCOS patients typically exhibit high levels of testosterone, insulin resistance, and low-grade inflammation, which may negatively feedback to inhibit the expression of the Clock gene, consequently leading to circadian rhythm disorders [13]. Our study also confirmed that expression of the circadian gene Clock was altered in the ovaries of PCOS patients, which might contribute to the disruption of mitochondrial homeostasis.
The interaction between melatonin (MT) and circadian rhythm genes has been previously documented, with a strong positive correlation observed between MT and the amplitude of circadian rhythm genes in a study by L. Liu et al. [48]. Moreover, research has indicated that MT exerts regulatory effects on circadian rhythm genes [49]. Therefore, this study focused on whether MT improves mitochondrial dysfunction in the ovaries of individuals with polycystic ovary syndrome (PCOS) by regulating the expression of the circadian rhythm gene Clock. To investigate this, we conducted in vitro experiments in which Clock was both knocked down and overexpressed. The results confirmed that Clock plays an indispensable role in the process by which MT improves mitochondrial dysfunction in PCOS ovaries. We further assessed the levels of reactive oxygen species, the mitochondrial superoxide content, the mitochondrial membrane potential, and mitochondrial activity in KGN cells, providing additional evidence for this mechanism. These findings suggest that MT might ameliorate mitochondrial dysfunction in PCOS ovaries through the regulation of the circadian rhythm gene Clock.
Pyroptosis is a form of inflammatory programmed necrosis that typically occurs under specific conditions, such as when cells are subjected to particular signals or stressors [50]. Y. Xiang et al. reported that the levels of pyroptosis-related proteins were significantly elevated in the GCs of PCOS ovaries [51, 52]. In our investigation of PCOS mice, we also found abnormal levels of NLRP3, IL-1β, and IL-18. As key organelles involved in cellular metabolism, mitochondria participate in the regulation of programmed cell death [53], including pyroptosis [50, 54]. A study by Z. Yan et al. indicated that TRPV4-mediated mitochondrial dysfunction promoted chondrocyte pyroptosis [55, 56]. Our findings revealed mitochondrial dysfunction in PCOS ovaries, which could be a potential cause of the pyroptosis of GCs. Additionally, our in vitro experiments further demonstrated that MT might reduce pyroptosis of ovarian GCs in PCOS by regulating the circadian rhythm gene Clock.
In summary, MT may improve the abnormal expression of mitochondrial autophagy and proteins associated with mitochondrial dynamics as well as mitochondrial dysfunction in PCOS ovaries while simultaneously reducing pyroptosis in ovarian GCs by regulating the circadian rhythm gene Clock.
Conclusions
This study confirmed that MT potentially regulates expression of the circadian rhythm gene Clock, thereby modulating mitochondrial autophagy and proteins associated with mitochondrial dynamics, improving mitochondrial dysfunction in PCOS ovaries, and reducing pyroptosis in ovarian GCs. The specific mechanisms are illustrated in Fig. 8.
Acknowledgements
The authors are grateful to the Figdraw website for its help with drawing materials.
Author contributions
Fenfen Xie, Yunxia Cao and Qiang Hong designed the research and edited the study; Junhui Zhang provided technical and material support; Wenxiu Chen, Hongyan Zhang and Bao Guo performed the in vitro and in vivo experiments; Jiayi Wang and Guangyi Chen collected the samples and analyzed the data;Wenxiu Chen, Hongyan Zhang and Yumei Tao wrote the first draft of the manuscript. All authors have reviewed and approved the final draft of the manuscript.
Funding
The present work was funded by the National Natural Science Foundation Youth Project of China (82101716, 82201804), the Doctoral Research Fund of Anhui Medical University (XJ202002), the Graduate Research and Practical Innovation Project (YJS20240044) and the Provincial College Students Innovation and Entrepreneurship Training Program (S202310366002X, S202410366003).
Data availability
The datasets utilized and examined in this research are accessible upon request from the corresponding author.
Declarations
Conflict of interest
The authors declare that they have no conflict of interest.
Footnotes
Publisher's Note
Springer Nature remains neutral with regard to jurisdictional claims in published maps and institutional affiliations.
Wenxiu Chen, Hongyan Zhang, Bao Guo and Yumei Tao have contribute equally to this work.
Contributor Information
Qiang Hong, Email: hongqiang@ahmu.edu.cn.
Yunxia Cao, Email: caoyunxia6@126.com.
Fenfen Xie, Email: xff2005024@126.com.
References
- 1.Abdi A et al (2024) The effect of adipose-derived mesenchymal stem cell transplantation on ovarian mitochondrial dysfunction in letrozole-induced polycystic ovary syndrome in rats: the role of PI3K-AKT signaling pathway. J Ovar Res 17(1):1 [DOI] [PMC free article] [PubMed] [Google Scholar]
- 2.Yang P-K et al (2020) Changes in peripheral mitochondrial DNA copy number in metformin-treated women with polycystic ovary syndrome: a longitudinal study. Reprod Biol Endocrinol 18(1):1 [DOI] [PMC free article] [PubMed] [Google Scholar]
- 3.Dabravolski SA, Nikiforov NG, Eid AH, Nedosugova LV, Starodubova AV, Popkova TV, Bezsonov EE, Orekhov AN (2021) Mitochondrial dysfunction and chronic inflammation in polycystic ovary syndrome. Int J Mol Sci 2021:1 [DOI] [PMC free article] [PubMed] [Google Scholar]
- 4.Sun M-X et al (2023) Aristolochic acid I exposure triggers ovarian dysfunction by activating NLRP3 inflammasome and affecting mitochondrial homeostasis. Free Radical Biol Med 204:313–324 [DOI] [PubMed] [Google Scholar]
- 5.Bindra S et al (2021) Mitochondria in epithelial ovarian carcinoma exhibit abnormal phenotypes and blunted associations with biobehavioral factors. Sci Rep 11(1):1 [DOI] [PMC free article] [PubMed] [Google Scholar]
- 6.Rodrigues T, Ferraz LS (2020) Therapeutic potential of targeting mitochondrial dynamics in cancer. Biochem Pharmacol 182:1 [DOI] [PubMed] [Google Scholar]
- 7.Jiang X-L et al (2022) Cangfudaotan decoction inhibits mitochondria-dependent apoptosis of granulosa cells in rats with polycystic ovarian syndrome. Front Endocrinol 13:1 [DOI] [PMC free article] [PubMed] [Google Scholar]
- 8.Zhang Q et al (2022) Mitochondrial and glucose metabolic dysfunctions in granulosa cells induce impaired oocytes of polycystic ovary syndrome through Sirtuin 3. Free Radical Biol Med 187:1–16 [DOI] [PubMed] [Google Scholar]
- 9.Salahi E et al (2021) The effect of mitochondria-targeted antioxidant MitoQ10 on redox signaling pathway components in PCOS mouse model. Arch Gynecol Obstet 305(4):985–994 [DOI] [PubMed] [Google Scholar]
- 10.Qua M, Zhangc G, Que H et al (2023) Circadian regulator BMAL1: CLOCK promotes cell proliferation in hepatocellular carcinoma by controlling apoptosis and cell cycle. Proc Natl Acad Sci 2023:1 [DOI] [PMC free article] [PubMed] [Google Scholar]
- 11.Wang S, Lin Y, Gao L, Yang Z, Lin J, Ren S, Li F, Jing ZWC, Dong Z, Sun P, Wu B (2022) PPAR-γ integrates obesity and adipocyte clock through epigenetic regulation of Bmal1. Theranostics 2022:1 [DOI] [PMC free article] [PubMed] [Google Scholar]
- 12.Ding M et al (2022) Acute hypoxia induced dysregulation of clock-controlled ovary functions. Front Physiol 2022:1 [DOI] [PMC free article] [PubMed] [Google Scholar]
- 13.Johnson BS et al (2022) Derailed peripheral circadian genes in polycystic ovary syndrome patients alters peripheral conversion of androgens synthesis. Hum Reprod 37(8):1835–1855 [DOI] [PubMed] [Google Scholar]
- 14.Wang F et al (2021) Association between circadian rhythm disruption and polycystic ovary syndrome. Fertil Steril 115(3):771–781 [DOI] [PubMed] [Google Scholar]
- 15.Li R, Cheng S, Wang Z (2015) Circadian clock gene plays a key role on ovarian cycle and spontaneous abortion. Cell Physiol Biochem 37(3):911–920 [DOI] [PubMed] [Google Scholar]
- 16.Miller BH et al (2004) Circadian clock mutation disrupts estrous cyclicity and maintenance of pregnancy. Curr Biol 14(15):1367–1373 [DOI] [PMC free article] [PubMed] [Google Scholar]
- 17.Rabinovich-Nikitin I et al (2021) Mitochondrial autophagy and cell survival is regulated by the circadian Clock gene in cardiac myocytes during ischemic stress. Autophagy 17(11):3794–3812 [DOI] [PMC free article] [PubMed] [Google Scholar]
- 18.Xu L et al (2018) Circadian gene Clock regulates mitochondrial morphology and 1 functions by posttranscriptional way. bioRxiv 2018:36452 [Google Scholar]
- 19.Acuña-Castroviejo D et al (2017) Melatonin, clock genes and mitochondria in sepsis. Cell Mol Life Sci 74(21):3965–3987 [DOI] [PMC free article] [PubMed] [Google Scholar]
- 20.Kelley N et al (2019) The NLRP3 inflammasome: an overview of mechanisms of activation and regulation. Int J Mol Sci 20(13):1 [DOI] [PMC free article] [PubMed] [Google Scholar]
- 21.Allada R, Longo DL, Bass J (2021) Circadian mechanisms in medicine. N Engl J Med 384(6):550–561 [DOI] [PMC free article] [PubMed] [Google Scholar]
- 22.Martina Pfeffer RKH, Krug L, Korf H-W, Stehle JH, Anatomie AIIS, Goethe Universitat Frankfurt JW, Stern Kai T, Frankfurt G (1998) Rhythmic variation in β1-adrenergic receptor mRNA levels in the rat pineal gland: circadian and developmental regulation. Eur Neurosci Assoc 1998:1 [DOI] [PubMed] [Google Scholar]
- 23.Lupi LA et al (2019) Clock genes and the role of melatonin in cancer cells: an overview. Mel Res 2(2):133–157 [Google Scholar]
- 24.Vriend J, Reiter RJ (2014) Melatonin feedback on clock genes: a theory involving the proteasome. J Pineal Res 58(1):1–11 [DOI] [PubMed] [Google Scholar]
- 25.Coelho LA et al (2015) Daily differential expression of melatonin-related genes and clock genes in rat cumulus–oocyte complex: changes after pinealectomy. J Pineal Res 58(4):490–499 [DOI] [PubMed] [Google Scholar]
- 26.Yao D et al (2023) Melatonin alleviates depression-like behaviors and cognitive dysfunction in mice by regulating the circadian rhythm of AQP4 polarization. Transl Psychiatry 13(1):310 [DOI] [PMC free article] [PubMed] [Google Scholar]
- 27.Simon SL, McWhirter L, Diniz Behn C, Bubar KM, Kaar JL, Pyle L, Rahat H, Garcia-Reyes Y, Carreau AM, Wright KP Jr, Nadeau KJ, Cree-Green M (2019) Morning circadian misalignment is associated with insulin resistance in girls with obesity and Polycystic Ovarian Syndrome. J Clin Endocrinol Metabo 104:3525–3534 [DOI] [PMC free article] [PubMed] [Google Scholar]
- 28.Xie C et al (2023) Mitochondrial abnormality in ovarian granulosa cells of patients with polycystic ovary syndrome. Mol Med Reports 29(2):27 [DOI] [PMC free article] [PubMed] [Google Scholar]
- 29.Xie Y et al (2023) Down-regulation of Lon protease 1 lysine crotonylation aggravates mitochondrial dysfunction in polycystic ovary syndrome. MedComm 4(5):e396 [DOI] [PMC free article] [PubMed] [Google Scholar]
- 30.Chen W, Zhao H, Li Y (2023) Mitochondrial dynamics in health and disease: mechanisms and potential targets. Signal Trans Targeted Therapy 8(1):333 [DOI] [PMC free article] [PubMed] [Google Scholar]
- 31.Eldeeb MA et al (2022) Mitochondrial quality control in health and in Parkinson’s disease. Physiol Rev 102(4):1721–1755 [DOI] [PubMed] [Google Scholar]
- 32.Siemers KM, Klein AK, Baack ML (2023) Mitochondrial dysfunction in PCOS: insights into reproductive organ pathophysiology. Int J Mol Sci 24(17):13123 [DOI] [PMC free article] [PubMed] [Google Scholar]
- 33.Quintana-Cabrera R, Scorrano L (2023) Determinants and outcomes of mitochondrial dynamics. Mol Cell 83(6):857–876 [DOI] [PubMed] [Google Scholar]
- 34.Wang Y et al (2021) NAD+ deficiency and mitochondrial dysfunction in granulosa cells of women with polycystic ovary syndrome‡. Biol Reprod 105(2):371–380 [DOI] [PubMed] [Google Scholar]
- 35.Wang X et al (2023) Gut microbiota-derived metabolites mediate the neuroprotective effect of melatonin in cognitive impairment induced by sleep deprivation. Microbiome 11(1):17 [DOI] [PMC free article] [PubMed] [Google Scholar]
- 36.Zhang D et al (2023) Melatonin and ferroptosis: mechanisms and therapeutic implications. Biochem Pharmacol 218:115909 [DOI] [PubMed] [Google Scholar]
- 37.Repova K et al (2022) Melatonin as a potential approach to anxiety treatment. Int J Mol Sci 23(24):16187 [DOI] [PMC free article] [PubMed] [Google Scholar]
- 38.Boutin JA, Kennaway DJ, Jockers R (2023) Melatonin: facts, extrapolations and clinical trials. Biomolecules 13(6):943 [DOI] [PMC free article] [PubMed] [Google Scholar]
- 39.Alesi S et al (2022) Nutritional supplements and complementary therapies in polycystic ovary syndrome. Adv Nutr 13(4):1243–1266 [DOI] [PMC free article] [PubMed] [Google Scholar]
- 40.Tan D-X et al (2016) Melatonin: a mitochondrial targeting molecule involving mitochondrial protection and dynamics. Int J Mol Sci 17(12):2124 [DOI] [PMC free article] [PubMed] [Google Scholar]
- 41.Xie F, Zhang J, Zhai M, Liu Y, Hu H, Yu Z, Zhang J, Lin S, Liang D, Cao Y (2021) Melatonin ameliorates ovarian dysfunction by regulating autophagy in PCOS via the PI3K-Akt pathway. Reproduction 162(1):73–82 [DOI] [PubMed] [Google Scholar]
- 42.Christin-Maitre CVAS (2024) Epigenetic circadian clocks and PCOS. Human Reprod 39(6):1167–1175 [DOI] [PubMed] [Google Scholar]
- 43.Zhou W, Xiao RY, Yang YX, Wang X, Wang DH, Wang ZZ (2024) Clock protein LHY targets SNAT1 and negatively regulates the biosynthesis of melatonin in Hypericum perforatum.pdf>. Sci Adv 10(38):eadq6505 [DOI] [PMC free article] [PubMed] [Google Scholar]
- 44.Zhang L et al (2024) In pre-clinical study fetal hypoxia caused autophagy and mitochondrial impairment in ovary granulosa cells mitigated by melatonin supplement. J Adv Res 64:15–30 [DOI] [PMC free article] [PubMed] [Google Scholar]
- 45.Chu W et al (2022) Long-term environmental exposure of darkness induces hyperandrogenism in PCOS via melatonin receptor 1A and aromatase reduction. Front Cell Dev Biol 10:954186 [DOI] [PMC free article] [PubMed] [Google Scholar]
- 46.Jin Z et al (2023) The role of circadian clock-controlled mitochondrial dynamics in diabetic cardiomyopathy. Front Immunol 14:1142512 [DOI] [PMC free article] [PubMed] [Google Scholar]
- 47.Xu L et al (2022) CLOCK regulates Drp1 mRNA stability and mitochondrial homeostasis by interacting with PUF60. Cell Rep 39(2):1 [DOI] [PubMed] [Google Scholar]
- 48.Liu L et al (2019) Effect of melatonin on monochromatic light-induced changes in clock gene circadian expression in the chick liver. J Photochem Photobiol B Biol 197:111537 [DOI] [PubMed] [Google Scholar]
- 49.Jia X et al (2023) Melatonin regulates the circadian rhythm to ameliorate postoperative sleep disorder and neurobehavioral abnormalities in aged mice. CNS Neurosci Ther 30(3):e14436 [DOI] [PMC free article] [PubMed] [Google Scholar]
- 50.Rao Z et al (2022) Pyroptosis in inflammatory diseases and cancer. Theranostics 12(9):4310–4329 [DOI] [PMC free article] [PubMed] [Google Scholar]
- 51.Zhou LH, Zou H, Hao JY, Huang Y, Zhang JN, Xu XH, Li J (2023) Metformin inhibits ovarian granular cell pyroptosis through the miR-670-3p/NOX2/ROS pathway. Aging (Albany NY) 15(10):4429 [DOI] [PMC free article] [PubMed] [Google Scholar]
- 52.Xiang Y et al (2023) Hyperandrogenism drives ovarian inflammation and pyroptosis: a possible pathogenesis of PCOS follicular dysplasia. Int Immunopharmacol 125:111141 [DOI] [PubMed] [Google Scholar]
- 53.Vringer E, Tait SWG (2022) Mitochondria and cell death-associated inflammation. Cell Death Differ 30(2):304–312 [DOI] [PMC free article] [PubMed] [Google Scholar]
- 54.Feng W-Q et al (2023) IL-17A-mediated mitochondrial dysfunction induces pyroptosis in colorectal cancer cells and promotes CD8 + T-cell tumour infiltration. J Transl Med 21(1):335 [DOI] [PMC free article] [PubMed] [Google Scholar]
- 55.Yan Z et al (2023) TRPV4-mediated mitochondrial dysfunction induces pyroptosis and cartilage degradation in osteoarthritis via the Drp1-HK2 axis. Int Immunopharmacol 123:110651 [DOI] [PubMed] [Google Scholar]
- 56.Yi P et al (2024) Local anesthetic tetracaine hydrochloride induces pyroptosis via caspase-3/gasdermin E in uveal melanoma. Biomed Pharmacother 180:117471 [DOI] [PubMed] [Google Scholar]
Associated Data
This section collects any data citations, data availability statements, or supplementary materials included in this article.
Data Availability Statement
The datasets utilized and examined in this research are accessible upon request from the corresponding author.








