Abstract
Background
Pulmonary fibrosis (PF) is an irreversible, progressive, chronic and fatal interstitial lung disease with limited therapeutic options. Dehydrocorydaline (DHC), derived from the traditional Chinese medicinal plant Corydalis yanhusuo, has exhibited a variety of pharmacological properties. Nevertheless, the potential function and mechanism of DHC in the management of PF have yet to be elucidated.
Purpose
To evaluate the therapeutical efficacy of DHC in different PF models and elucidate its underlying mechanism.
Methods
A well-established Bleomycin-induced PF mouse model and human precision-cut lung slices (hPCLS) following fibrosis-inducing cocktail stimulation were employed. The antifibrotic effects of DHC on PF were measured by histopathological manifestation, immunofluorescent staining and expression levels of fibrosis related markers. Human primary pulmonary fibroblasts (HPFs) were used to explore the impact of DHC on fibroblast function and the underlying mechanism.
Results
Here, we demonstrated that DHC exhibited a therapeutic efficacy in Bleomycin-induced PF mouse model with a dose dependent, as well as in hPCLS after fibrosis-inducing cocktail stimulation, as evidenced by histopathological staining, decrease of Fibronectin, Collagen 1 and α-SMA expression. Additionally, in vitro experiments indicated that DHC effectively suppressed fibroblast to myofibroblast transition, but had no significant effect on the proliferation and migration of fibroblast. Mechanistic studies revealed that the inhibitory effect of DHC on fibroblast activation was dependent on the endoplasmic reticulum stress, thereby inhibiting TGF-β/SMAD signal pathway.
Conclusions
Our study implied that DHC hold a promise therapeutic approach against PF by suppressing fibroblast activation. The safety and efficacy of DHC have been preliminary demonstrated in a mouse model.
Graphical Abstract
Supplementary Information
The online version contains supplementary material available at 10.1186/s12931-025-03218-5.
Keywords: Pulmonary fibrosis, Dehydrocorydaline, Fibroblast, Endoplasmic reticulum stress
Introduction
Pulmonary fibrosis (PF) represents a type of interstitial lung disease characterized by the irreversible degradation of alveolar architecture and the abnormal deposition of extracellular matrix resulting in impaired gas exchange and respiratory failure [1–3]. Unfortunately, the two FDA-approved anti-fibrotic medications, pirfenidone and nintedanib, are limited to merely decelerating the progression of PF and do not alter the ultimate prognosis for patients, with multiple adverse effects [4–6]. Therefore, the limited availability of clinically effective anti-fibrotic treatment option highlights the urgent need for the development of new therapeutic strategies in clinical practice.
Generally, the etiology of PF encompasses a range of known and unknown factors, which has led to its pathogenesis not being fully elucidated [2]. Previous studies have indicated that multiple pathways are involved in the pathogenesis of PF, including inflammation, endoplasmic reticulum (ER) stress, senescence, oxidative stress and autophagy, which can induce alveolar epithelial cell injury and stimulate the transition of fibroblasts into α-SMA positive myofibroblasts [7, 8]. Subsequently, this leads to the excessive accumulation of fibrotic substrates including Collagen 1and Fibronectin, ultimately resulting in the formation of scar tissue within the lung [9]. Hence, the strategic targeting of fibroblasts represents a promising avenue for addressing the current limitations associated with PF therapy.
Traditional Chinese medicine is gaining increasing recognition for its potential as a source of diverse natural small-molecule therapeutics [10]. DHC, a quaternary ammonium alkaloid, was initially extracted in 1908 from the desiccated rhizomes of the Corydalis yanhusuo plant, a constituent of the Papaveraceae family [11]. Currently, a pharmaceutical formulation containing dehydrocorydaline is commercially available in China under the brand name KeDaLingPian. However, the potential function and mechanism of DHC in PF have yet to be reported. Numerous studies have demonstrated that DHC exhibits pharmacological properties characterized by anti-inflammatory, anti-oxidative stress, and anti-tumor effects [12, 13]. Specifically, DHC has the potential to treat atherosclerosis by modulating TGF-β-related signaling pathways and can mitigate septicemic myocardial damage through suppressing oxidative stress, which are intricately linked to fibroblast activation [14]. Furthermore, DHC has been found to inhibit cell proliferation and induce cell apoptosis in cancer diseases [12, 15]. Notably, previous studies have demonstrated that PF and lung cancer exhibit significant pathogenic similarities [16]. Given the above results, it is reasonable to propose that DHC could be a promising treatment for PF.
In this study, we discovered that DHC effectively alleviated PF in a mouse model induced by Bleomycin (BLM) with a dose dependent, as well as in hPCLS following fibrosis-inducing cocktail stimulation, as indicated by histopathological staining and downregulated expression levels of fibrotic markers in DHC treatment group. Moreover, in vitro, DHC remarkably inhibited fibroblast activation without affecting the proliferation and migration of fibroblasts. Furthermore, our study uncovered that ER stress was significantly activated in vivo and vitro while DHC can attenuate this effect, thereby suppressing TGF-β/SMAD signal pathway. In summary, our study indicated that DHC was a potential therapeutic approach against PF in the clinical settings.
Material and methods
Reagents and antibodies
Dehydrocorydaline, Tauroursodeoxycholic acid, bleomycin, 4-Phenylbutyric acid and Thapsigargin were acquired from MedChemExpress (HY-N0674, HY-17565A, HY-A0281, HY-13433, HY-19696). Recombinant TGF-β1 was obtained from PeproTech (100-21). Antibodies against Fibronectin, β-actin, Collagen 1, Collagen 3 P21, P53, P62, Beclin 1, CD206 and GAPDH were gained from Proteintech Group, Inc (66042-1-Ig, 66009-1-Ig, 66761-1-Ig, 22734-1-AP, 10355-1-AP, 10442-1-AP, 18420-1-AP, 66,665-1-Ig, 18704-1-AP, 60004-1-Ig), while antibodies for LC3, p-AKT, AKT, α-SMA, p-PI3K, PI3K, p-SMAD2, p-SMAD3, SMAD2/3, p-mTOR, mTOR, p-ERK1/2, ERK1/2, p-p38 MAPK, and p38 MAPK were acquired from CST (12741S, 9272S, 4060S, 19245S, 4292S, 4228S, 18338S, 9520S, 8685S, 5536S, 2983S, 4370S, 9102S, 9216S, 9212S). RT-qPCR kits, reverse transcription kits, and CCK8 kits were purchased from Vazyme Biotech (Q711-02, R123-01, A311-01). The Cell-Light EdU Apollo567 Kit was procured from RiboBio Co., Ltd. (C10310-1).
BLM induced fibrosis mice model
C57BL/6 mice (male, aged 6–8 weeks and weighing an average of 25 g) were acquired from Beijing Vital River Laboratory Animal Technology Co., Ltd and kept in specific pathogen-free (SPF) conditions located in Caidian Research Building Animal Center, Tongji Hospital. The environmental conditions maintain the humidity levels between 40 and 70%, temperatures ranging from 20 to 23 °C, and a light/dark cycle of 12 h each.
All the mice were randomly assigned to 6 experimental groups: (1) PBS + DMSO group, (2) PBS + DHC (10 mg/kg) group, (3) BLM + DMSO group, (4) BLM + DHC (5 mg/kg, L-DHC) group, (5) BLM + DHC (10 mg/kg, H-DHC) group, and (6) BLM + Pirfenidone (PFD, 200 mg/kg) group. Each group consisted of 6 mice. Briefly, under anesthesia with isoflurane, mice were intratracheally administered with bleomycin (1.8 mg/kg) to established PF model, as described in previous studies [17]. Subsequently, on day 12, 14, 16, 18, and 20 following BLM challenge, mice in the BLM + DHC and DHC groups were treated with intraperitoneal injections of DHC (5 mg/kg or 10 mg/kg). Meanwhile, mice in the BLM + DMSO and DMSO groups were administered equivalent volumes of 5% DMSO as a comparative control intervention. On day 21 post BLM treatment, all the mice were euthanized to evaluate PF. Dehydrocorydaline was dissolved in PBS containing 5% DMSO. Pirfenidone and Bleomycin were dissolved in PBS. Pirfenidone is administered orally by gavage.
Histological analysis and immunofluorescence analysis
Lung tissues of mice were perfused with a 4% paraformaldehyde solution, followed by immersion in paraformaldehyde for continued fixation for a duration of 24 h. Then lung tissue underwent fixation, dehydration, paraffin embedding, sectioning into 5 µm thick slices, and staining with Hematoxylin and Eosin, Sirius Red, as well as Masson's stains. Using the Ashcroft scoring system, two pathologists evaluated 5 random fields in each pathological sample to determine the mean Ashcroft score [18]. In the context of immunofluorescence analysis, 5 µm thick paraffin sections or round glass cover slips containing cultured cell monolayers underwent deparaffinization and antigen retrieval, followed by immunostaining with antibodies targeting Fibronectin, Collagen 1, or α-SMA. A DAPI staining kit (Servicebio, Wuhan, China) was used after the sections were stained with anti-rabbit/mouse antibodies (Alexa Fluor 488/594-labeled; Invitrogen, California, USA).
Hydroxyproline assay
The content of hydroxyproline in the lung tissues of mice from each group was determined using a hydroxyproline assay kit (Nanjing Jiancheng, Nanjing), following the instruction provided in the kit. The data were expressed as micrograms of hydroxyproline per gram of wet lung tissue weight.
Western blot analysis
The method previously described was used for Western blot analysis [19]. In brief, cultured cells and lung tissues were homogenized to prepare protein samples, and then detected by western blot analysis using primary antibodies, secondary antibodies labeled with horseradish peroxidase (Servicebio, Wuhan, China), and an ECL chemiluminescent kit (Biosharp, Beijing, China). The images were captured using the Gelview 6000Plus smart imaging system (BLT Photon Technology, Guangzhou, China). The quantitative analysis was performed using Image J.
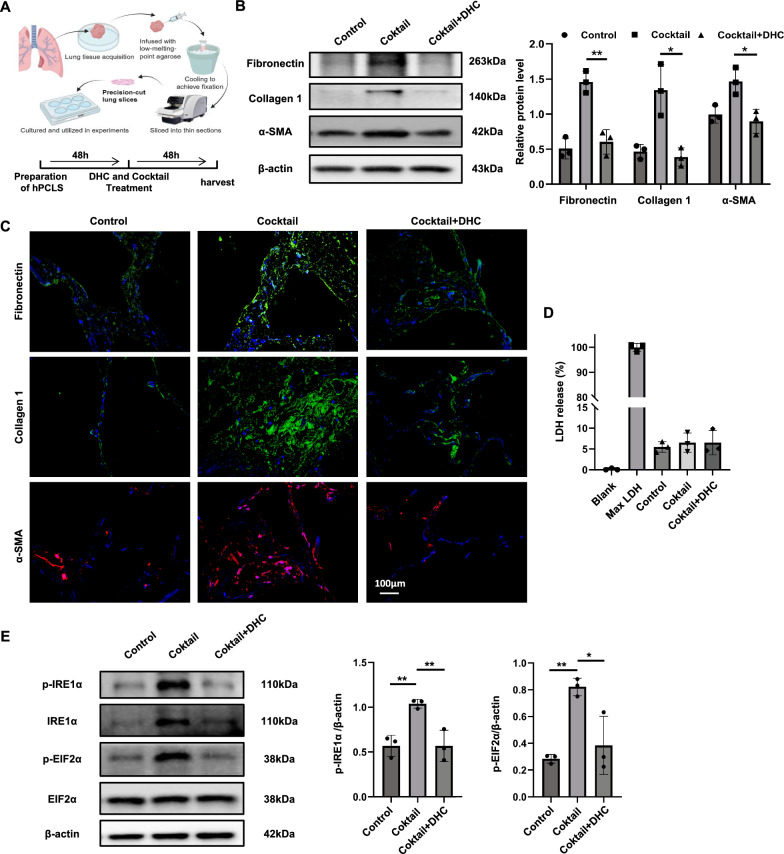
Preparation of hPCLS and treatment with a fibrosis cocktail
The lung tissue used in human precision-cut lung slices (hPCLS) was derived from para-carcinoma lung tissues removed during lung cancer resection in lung cancer patients (lung tissue at least 5 cm away from cancer tissue was retained). The baseline characteristics of participants who provided lung tissue samples were summarized in Supplementary Table 1. The hPCLS were prepared and subjected to treatment with a fibrosis cocktail following established protocols [20]. In brief, human lung tissues were rinsed in PBS to eliminate surface blood and then infused with a low-melting-point agarose solution (2% in PBS, Sigma). Subsequently, the tissue was promptly immersed in pre-cooled PBS at 4 °C to solidify the agarose, thereby stabilizing the lung structure. The stabilized lung tissue was then trimmed to an appropriate size, and slices of 400 µm thickness were generated using the vibrating blade microtome (Leica VT1200—Semi-Automatic Vibrating Blade Microtome, Germany). The viable tissue slices were washed in PBS with antibiotics before being transferred to DMEM supplemented with 0.5% FBS and antibiotics for culture. After 48 h, a fibrosis-inducing cocktail containing 20 ng/mL transforming growth factor-β1 (TGF-β1) (100-21, Peprotech), 20 ng/mL platelet-derived growth factor-AB (PDGF-AB) (100-00AB, Peprotech), 10 ng/mL tumor necrosis factor-alpha (TNF-α) (Cat. # P06804, R&D Systems), and 5 μM 1-Oleoyl Lysophosphatidic Acid (LPA) (NO. 62215, Cayman Chemical) was incubated (or a control cocktail with vehicle control) with hPCLS. The tissues were harvested following a 48-h period of stimulation in preparation for further analysis.
The assessment of hPCLS cell viability
Using the Lactate Dehydrogenase Cytotoxicity Assay Kit (Beyotime Biotechnology, Shanghai) to detect the cell viability of hPCLS. Prior to the collection of hPLCS, the cell culture plate is removed from the incubator, and LDH release reagent is added to the “maximum enzyme activity control well”. The plate is then returned to the incubator for a 1-h incubation period. Subsequently, 120 μL of the supernatant from each well is collected and transferred to a new 96-well plate. A volume of 60 μL of LDH detection working solution is subsequently added to each well. The mixture is thoroughly vortexed and incubated at room temperature (approximately 25 ℃) in the dark for 30 min. The absorbance is then measured at 490 nm, with cell-free complete culture medium serving as the blank control.
Primary lung fibroblast culture and treatment
A protocol for the isolation of primary lung fibroblasts from human lung tissues was followed [21]. The lung tissue used in this part is the same as the hPCLS mentioned above. The baseline characteristics of participants who provided lung tissue samples are summarized in Supplementary Table 1. DMEM supplemented with penicillin, streptomycin and 8% fetal bovine serum (FBS) was used as the culture medium for the fibroblasts. Fibroblast activation was initiated by exposing the cells to recombinant human TGF-β1 (10 ng/mL) at specified time intervals. Dehydrocorydaline and Thapsigargin were dissolved in PBS containing 20% DMSO to prepare the stock solution, while Tauroursodeoxycholic acid and 4-Phenylbutyric acid were dissolved in PBS. TGF-β was diluted using complete cell culture medium.
Cell viability and proliferation assessment
Using established methodologies, CCK8 assay was used to measure cell viability, and EdU assay was used to measure cell proliferation [22]. In summary, we exposed cells to DHC for 24 h after seeding them into 96-well plates. The CCK8 assay was performed by introducing 5 mg/mL of the CCK8 reagent into each well, incubating for 2 h and measuring absorbance at 450 nm. As for EdU assay, cells were treated with EdU (RiboBio, Guangzhou, China) for two hours, then fixed and stained with Apollo according to the instructions of the kit. Images were subsequently obtained utilizing an inverted fluorescent microscope (Leica, Germany).
Assessment of cell migration capabilities
Cell migration was assessed through the utilization of scratch assay. Cells were seeded in 12-well plates to reach 90–100% confluency. A scratch was created through the cell monolayer using a standard 200 μL pipette tip, followed by the addition of fresh medium to remove any cellular debris and the inclusion of DHC based on the assigned experimental groups. Using an inverted microscope, images of the scratch were captured at 0, 12, and 24 h following the scratch. The degree of scratch closure was quantitatively assessed using ImageJ software.
Reactive oxygen species (ROS) assay
Cells were cultured and then treated with TGF-β1 or DHC + TGF-β1 for 24 h. After discarding the supernatant, the cells were washed twice using PBS. Followingly, DCFH-DA (Beyotime Biotechnology, S0033S, Shanghai) was diluted in serum-free culture medium to a concentration of 10 μM and added to the cells. The cells were incubated at 37 ℃ in the dark for 30 min. After washing the cells twice with PBS, fluorescence microscopy was performed for imaging.
RT-qPCR analysis
Total RNA was isolated from samples using Trizol reagent (Takara), and the concentration was analyzed using a NanoDrop One spectrophotometer (Thermo Scientific, MA). We synthesized the cDNA using reverse transcription kit (Vazyme Biotech, Nanjing, China), and the subsequent RT-qPCR analysis was done using a CFX96 Real-Time PCR Detector and Universal SYBR qPCR Mix (Vazyme Biotech, Nanjing, China). We normalized the relative expression levels of each target gene to the expression levels of ACTB. In Supplementary Table 2, all the primers used are listed.
Biochemical analysis
A study of mouse serum was conducted at Tongji Hospital Clinical Laboratory to assess liver and renal function by testing levels of relevant markers in blood biochemical tests.
Liquid chromatography tandem mass spectrometry (LC–MS/MS) analysis
Add 1 mL of 50% methanol to 100 mg of mice lung tissue and homogenize the mixture, than pipette 100 μL of the supernatant and add 300 μL of precipitating agent (methanol:acetonitrile = 1:1, containing 50 ng/mL of internal standard propranolol) to precipitate impurities. After centrifugation at 10,000×g for 10 min, 100 μL of the supernatant was taken for LC–MS/MS acquisition and analyzed according to the established chromatographic and mass spectrometry methods [23]. Liquid chromatography using DIONEX Ultimate 3000 Ultra High-Performance Liquid Chromatograph (Thermo Fisher) and C18(1.7 µm, 2.1 × 100 mm) Chromatographic Column (Thermo Syncronis). Liquid Chromatography Conditions: A: Water (containing 2 mmol/L ammonium formate and 0.1% formic acid), D: Acetonitrile; Gradient elution, analysis time 0 to 6.0 min, injection volume 5 μL, flow rate 0.25 mL/min. Mass spectrometry using Thermo Q EXACTIVE (Thermo Fisher). Monitoring Mode: Parallel Reaction Monitoring (PRM); Ion Source Parameters: ESI ( +); Spray Voltage: ( +) 3500 V; Evaporation Temperature: 350 ºC; Sheath Gas: 40Arb; Auxiliary Gas: 10Arb; Capillary Temperature: 320 ºC; S-lens RF: 50.
Construction of the Standard Curve: Appropriately measure precise amounts of the DHC stock solution and prepare standard working solutions with mass concentrations of 0.1, 1, 10, 100, 500, and 1000 ng/mL in acetonitrile. Take 100 μL of each standard working solution and process them according to the sample preparation method. Use the concentration of each compound as the abscissa and the peak area ratio of each compound to the internal standard as the ordinate. Perform regression calculations using the weighted least squares method (with weights of 1/X) to obtain the linear regression equation. The correlation coefficient (R) for the regression equation of each compound is greater than 0.99, with a linear range of 0.1 to 1000 ng/mL and a lower limit of quantitation of 0.1 ng/mL. The content of DHC in each sample was calculated based on the linear regression equation obtained above. The chromatogram of standard solutions are provided in the supplementary materials (Supplementary Fig. 9).
Statistical analysis
The data are presented as mean ± SD. Statistical analyses were performed using Student's t test with Welch’s correction (for two groups comparison) or one-way ANOVA followed by Bonferroni's correction (for more than two groups comparison), utilizing GraphPad Prism version 8.0 (California, USA) for both analyses and graphical representations. The p-value for statistical significance was lower than 0.05.
Results
Dehydrocorydaline alleviates pulmonary fibrosis induced by BLM in mice
To validate our hypothesis that DHC effectively alleviated PF, a mouse model induced by BLM was employed. Due to poor oral availability [24], mice were administered intraperitoneal injections of DHC every other day on day 12 following BLM administration and sacrificed on day 21 (Fig. 1A and B). Firstly, 24 h after the last DHC administration, mouse lung tissue samples were collected for LC–MS/MS detection, revealing DHC concentrations of approximately 161.8 ng/g and 351.1 ng/g in lung homogenates treated with 5 mg/kg and 10 mg/kg DHC, respectively (Fig. 2A). Then, the potential adverse effects of DHC to the mice were evaluated by histopathological staining and biochemical analysis. Of note, the serum levels of ALT, AST, creatinine (Cr), urea, and LDH did not reveal any impairment of hepatic or renal (Fig. 2B–F). Furthermore, the pathological examinations of key organs, including heart, liver, spleen, kidney, and intestine, manifested no significant pathological changes after DHC treatment, underscoring the drug's favorable safety profile (Fig. 2G).
Fig. 1.
Drug administration strategies in animal experiments. A Structural representation of DHC. B Schematic illustration of the construction of the pulmonary fibrosis animal model and the DHC administration strategy
Fig. 2.
Assessment of dehydrocorydaline toxicity in mice. A Results of liquid chromatography tandem mass spectrometry (LC–MS/MS) analysis of DHC content in lung tissue of Control group (n = 4), BLM + L-DHC group (n = 4) and BLM + H + DHC group (n = 6) mice. The results are expressed as the weight of DHC (in nanograms) per gram of mouse lung tissue. L-DHC: 5 mg/kg DHC. H-DHC: 10 mg/kg DHC. B–F Alanine aminotransferase (ALT), aspartate aminotransferase (AST), lactate dehydrogenase (LDH), urea (UREA), and creatinine (Cr) levels in mouse serum across each group. The statistical data reflect findings from 6 mice in each group, presented as mean ± SD. G Hepatobiliary, splenic, renal, heart, and intestine sections stained with H&E for the PBS + H-DHC and the PBS + DMSO (Control) groups. ***p < 0.001
Next, we evaluated the effect of DHC on the severity of pulmonary fibrosis in mice from each group. Histopathological (H&E) and collagen fiber (Masson's trichrome and Sirius Red) staining demonstrated a noteworthy decrease in lung damage and fibrosis in the BLM + DHC group as opposed to the BLM + DMSO group, and manifested a dosage dependent (Fig. 3A). Similarly, the BLM + DHC group showed a noticeable reduction in Ashcroft scores (Fig. 3B). To further validate the impact of DHC on PF, western blot and RT-qPCR analysis was conducted. As anticipated, the expression levels of fibrotic markers, including Collagen 1, Collagen 3, α-SMA and Fibronectin, presented statistically significant rise post-BLM induction and a marked decline post-DHC treatment (Fig. 3D, E, Supplementary Fig. 1B and C). The measurement of hydroxyproline content in the lung tissues of mice across all groups corroborated this finding, indicating that the administration of DHC significantly attenuated the BLM-induced elevation in collagen content within the lung tissues of the mice (Fig. 3C). Furthermore, immunofluorescence staining of Collagen 1, Fibronectin as well as α-SMA demonstrated reduced fibrosis severity in the BLM + DHC group compared to the BLM + DMSO group (Fig. 3F). It is noteworthy that pirfenidone also demonstrated an anti-fibrotic effect, with the efficacy of a 200 mg/kg dosage (administered by gavage) being comparable to that of a 5 mg/kg dosage (administered by intraperitoneal injection) of DHC. Overall, our data show that DHC is a safe and effective avenue for the treatment of PF.
Fig. 3.
Impact of dehydrocorydaline on pulmonary fibrosis pathology in mice. A Images of mice lung tissue slices stained with H&E, Masson, and Sirius Red, captured at 50 × original magnification. L-DHC: 5 mg/kg DHC. H-DHC: 10 mg/kg DHC. B Ashcroft scores assessing fibrosis severity. Each group comprised 6 mice. C Quantitative detection results of hydroxyproline content in the lung tissues of mice from each group. The results are expressed as the weight of hydroxyproline (in micrograms) per gram of lung tissue (wet weight). Each group comprised 6 mice. D RT-qPCR results for Col1a1 and Fn1 expression levels in different groups of mice lung tissue. Each group comprised 6 mice. E Collagen 1 and Fibronectin in different groups of mice lung tissues are analyzed using Western blot. Left panel: Typical WB images. Right panel: Bar graphs summarizing the levels of Collagen 1 and Fibronectin across different groups. Each group comprised 6 mice. F Immunofluorescence images of α-SMA, Collagen 1, and Fibronectin in mice lung tissue slices. Images were magnified by 200 × . Data are presented as mean ± SD. *p < 0.05; **p < 0.01; ***p < 0.001
Dehydrocorydaline inhibits fibroblast to myofibroblast transition
Given that myofibroblasts act as end-effector cells in the pathogenesis of PF, the activation of fibroblasts into myofibroblasts is pivotal in the development of lung scarring [25, 26]. Therefore, human primary pulmonary fibroblasts (HPFs) were extracted to detect the impact of DHC on fibroblast function. Initially, the HPFs were incubated with different concentration of DHC to evaluate the cell viability. CCK8 analysis showed that DHC had minimal effects on fibroblast, with the cell viability remained above 90% even at 150 μM (Fig. 4A). Subsequently, HPFs were incubated with different concentration of DHC (L-DHC: 10 μM and H-DHC: 30 μM) following TGF-β1 stimulation. As expected, the results showed that TGF-β1 markedly enhanced the expression levels of fibrotic markers in comparison to the control group. By contrast, DHC treatment significantly reduced the expression of Fibronectin, Collagen 1 and α-SMA and manifested a dose dependent as confirmed by RT-qPCR and western blot analysis (Fig. 4B–E). Furthermore, immunofluorescence staining indicated that DHC treatment attenuated the TGF-β1-induced elevation of fluorescence intensity of Fibronectin, Collagen 1 and α-SMA in HPFs (Supplementary Fig. 2A). In addition, we investigated the role of DHC in fibroblast proliferation and migration through EdU staining and scratch assay. Unfortunately, our results indicated that DHC did not have a significant impact on these cellular processes (Supplementary Fig. 3A-D). In summary, these data demonstrate that DHC can inhibit fibroblast activation in a dose-dependent manner, while not significantly impacting their proliferation or migration capacities.
Fig. 4.
Dehydrocorydaline mitigates fibroblast activation. A CCK8 assay to determine the impact of DHC on HPFs viability. Each concentration includes 3 replicates. B The expression levels of fibrotic markers in HPFs treated with recombinant TGF-β1 and DHC (10 µM) for 24 h, tested by Western blot. Each group includes 6 replicates. C–E RT-qPCR analysis results of COL1A1, ACTA2, and FN1 expression in HPFs, following a 24-h stimulation with TGF-β1 and DHC (10 µM). Each group includes 6 replicates. Data are presented as mean ± SD. *p < 0.05; ***p < 0.001
Dehydrocorydaline suppresses fibroblast activation by affecting endoplasmic reticulum stress
Previous studies have demonstrated ER stress along with the unfolded protein response (UPR) were closely involved in the development of PF [27]. Consistently, we discovered that ER stress was remarkably upregulated in BLM-induced mouse model and HPFs stimulated with TGF-β1, as evidenced by the increased expression of IRE1 and PERK pathways (Fig. 5A and B). Moreover, ER stress inhibitors (4-Phenylbutyric acid and Tauroursodeoxycholic acid) can reverse TGF-β1-induced fibroblast activation (Supplementary Fig. 4), suggesting that ER stress plays a crucial role in fibroblast-to-myofibroblast activation and is a feasible target for anti-fibrotic interventions.
Fig. 5.
DHC modulates pulmonary fibrosis by targeting ER stress. A The expression of the ER stress indicators in different groups of mice lung tissue, tested by Western blot. Each group comprised 6 mice. B Levels of fibrotic markers and ER stress indicators in HPFs treated with TGF-β1 and DHC (10 µM) for 24 h, tested by Western blot. Each group includes 3 replicates. C Levels of fibrotic markers and ER stress indicators in HPFs treated with TG (5 nM), TGF-β1 and DHC (10 µM) for 24 h, tested by Western blot. Each group includes 4 replicates. D The detection results of ROS levels in HPFs treated with recombinant TGF-β1 and DHC (10 µM) for 24 h, where the fluorescence intensity represents the relative level of ROS in the cells. The original images were captured under a 200 × microscope. E The ROS levels in HPFs were quantitatively detected by measuring the fluorescence intensity of DCFH-DA. Each group included 3 replicates and was normalized by the intensity of the control group. Data are presented as mean ± SD. *p < 0.05; **p < 0.01; ***p < 0.001
To further elucidate how DHC impedes fibroblast activation, we examined the ER stress level in vivo and vitro. Surprisingly, Western blot analysis showed that the utilization of DHC effectively suppressed the activation of the IRE1 and PERK pathways triggered by BLM or TGF-β1 (Fig. 5A and B). Furthermore, DHC has the capacity to suppress the expression of BiP, a marker indicative of the overall level of of ER stress (Supplementary Fig. 2B). To further elucidate the relationship between DHC and ER stress, we investigated whether the inhibitory effect of DHC on fibroblast activation is contingent upon its modulation of ER stress. In vitro experiments demonstrated that the ER stress inducer, thapsigargin, markedly enhanced ER stress, and DHC did not mitigate this effect nor the subsequent activation of fibroblasts in HPFs, indicating that the inhibitory effect of DHC on fibroblast was dependent on ER stress (Fig. 5C).
Dehydrocorydaline inhibits TGF-β/SMAD signaling pathways dependent on ER stress
Previous studies have proved that TGF-β is a central regulator that drives the activation of fibroblasts through canonical SMAD or non-SMAD signaling pathways [28, 29]. Subsequently, we analyzed the effects of DHC on signaling pathways in HPFs stimulated with TGF-β1 for 2 h. Intriguingly, DHC treatment significantly suppressed the phosphorylation degree of SMAD2 and SMAD3 as well as the nuclear translocation of p-SMAD2 and p-SMAD3 as compared with TGF-β1 treated group (Fig. 6A, Supplementary Fig. 6). By contrast, we did not observe significant changes in non-SMAD signaling pathways, including the PI3K-AKT-mTOR and MAPK/ERK signaling pathways (Supplementary Fig. 5 A and B). Importantly, we discovered that ER stress is capable to trigger SMAD pathway activation, which was in accordance with previous studies (Fig. 6B) [30]. In addition, DHC can’t block the upregulation of p-SMAD2/3 elicited by the ER stress inducer (Thapsigargin) compared to the control group (Fig. 6B). Collectively, these data imply that the suppressive impact of DHC on the SMAD pathway is dependent on ER stress, ultimately impeding the activation of fibroblasts.
Fig. 6.
Dehydrocorydaline inhibits TGF-β/SMAD signaling pathways dependent on ER stress. A Expression levels of signaling molecules SMAD2/3, p-SMAD2 and p-SMAD3 in HPFs treated with TGF-β1 and DHC (10 µM) for 2 h, tested by Western blot. Left panel: Typical WB images. Right panel: Bar graphs summarizing the phosphorylation levels of SMAD2/3 across different groups. Each group includes 3 replicates. B Expression levels of SMAD2/3, p-SMAD2 and p-SMAD3 in fibroblasts treated with TG (10 nM) and DHC (10 µM) for 12 h, tested by Western blot. Upper panel: Typical WB images. Lower panel: Bar graphs summarizing the phosphorylation levels of SMAD2/3 across each group. Each group includes 3 replicates. Data are presented as mean ± SD. ***p < 0.001
Dehydrocorydaline abrogates fibrosis-related phenotypes in hPCLS
Although in vitro cell experiment play a crucial role in uncovering disease mechanisms, they are limited in replicating the complex intercellular interactions during PF progression. To address this limitation, an ex vivo model employing human precision-cut lung slices (hPCLS) derived from human lung tissues provides a more advanced organotypic system, as it retains a significant portion of the native lung's cellular heterogeneity [12, 19]. Specifically, 400 μm thick human precision-cut lung slices (hPCLS) were isolated from human lung samples and then cultured in DMEM medium containing 0.5% fetal bovine serum (FBS) for 48 h, followed by exposure to DHC and a fibrosis-inducing cocktail for another 48 h (Fig. 7A). Then we collected the supernatant and hPCLS to assess cell viability and fibrotic levels. The lactate dehydrogenase (LDH) cytotoxicity assay indicated that hPLCS possessed satisfactory cell viability with or without DHC treatment (Fig. 7D). Notably, Western blot analysis indicated that DHC treatment resulted in a reduced expression of Fibronectin, Collagen 1 and α-SMA (Fig. 7B). Additionally, immunofluorescence analysis of fibrotic markers further demonstrated that DHC effectively suppresses fibroblast activation and ameliorates PF in the intricate cellular milieu of hPCLS (Fig. 7C). Furthermore, to corroborate the inhibitory effect of DHC on ER stress, we assessed the impact of DHC on the ER stress markers in hPCLS. The results indicated that DHC significantly inhibited ER stress in hPCLS (Fig. 7E). Above all, these data indicate that DHC exerts a potential therapeutic effect in hPCLS through inhibiting fibroblast activation.
Fig. 7.
DHC Alleviates Fibrosis in PCLS. A Schematic diagram illustrating the preparation of hPCLS. B Levels of fibrotic markers in hPCLS treated with a fibrosis-inducing cocktail and DHC (30 µM) for 48 h, tested by Western blot. Each group includes 3 replicates. C Immunofluorescence staining of fibrotic markers in PCLS stimulated with the fibrosis-inducing cocktail and DHC for 48 h, taken at a magnification of 200 ×. D Using the lactate dehydrogenase (LDH) cytotoxicity assay to assess the cell viability of hPCLS, wherein a higher release of LDH from the tissue indicates greater cell damage and lower cell viability. Each group includes 3 replicates. E Levels of ER stress indicators in hPCLS treated with a fibrosis-inducing cocktail and DHC (30 µM) for 48 h, tested by Western blot. Each group includes 3 replicates. Data are presented as mean ± SD. *p < 0.05; **p < 0.01
Discussion
PF is an intractable lung disease characterized by irreversible deterioration of alveolar architecture and excessive deposition of extracellular matrix, with limited therapeutic interventions available [31]. DHC, a quaternary ammonium alkaloid isolated from the traditional Chinese medicinal herb Corydalis yanhusuo, have been demonstrated its pharmacological benefits, including anti-inflammatory, anti-oxidative stress and anti-cancer effects with low toxicity [12, 32]. Therefore, investigating the therapeutic potential of traditional Chinese medicine in the context of PF may offer promising advancements for the clinical management of PF disease. In this study, we demonstrated that DHC effectively mitigated BLM-induced pulmonary fibrosis, as well as in hPCLS. Additionally, DHC has been demonstrated to inhibit the activation of fibroblasts induced by TGF-β1. Importantly, our results uncovered that the inhibitory effect of DHC on fibroblast activation was dependent on the endoplasmic reticulum stress, thereby inhibiting TGF-β/SMAD signal pathway.
Emerging evidences have revealed that DHC, an active alkaloid compound, possessed multiple functions, including antitumor, anti-inflammatory, anti-depress, and anti-acetylcholinesterase effects [24, 33], which impelled us to evaluate the potential influence of DHC on PF. Despite its limitations, intratracheal instillation of bleomycin in mice is still regarded as a most frequently utilized and widely accepted PF model, attributing to its significant similarities to the histopathological manifestations and pathological processes of PF patients [34, 35]. Hence, a PF mouse model triggered by BLM was established. Notably, DHC was demonstrated to remarkably ameliorated BLM-induced lung injury and collagen deposition supported by reduced expression of Fibronectin and Collagen 1 in DHC + BLM group. Furthermore, pathological staining and biochemical analysis of serum showed that intraperitoneal injection of DHC did not produce any side effects in mice. Generally, these data displayed DHC is a promising and safety treatment for PF.
It is noteworthy that previous research has demonstrated that DHC, a quaternary ammonium alkaloid, exhibits limited oral bioavailability [23]. Consequently, numerous animal studies have employed intraperitoneal injection as the preferred route of administration for DHC [36, 37]. In this study, DHC was similarly administered to mice via intraperitoneal injection. Lung tissues were subsequently collected from the DHC-treated mice at the end of the experiment (24 h following the final dose) to assess DHC concentrations. The results demonstrated that intraperitoneal injection improved the bioavailability of DHC, enabling it to sustain a specific concentration within mouse lung tissue. Consequently, intraperitoneal administration proves to be a highly efficacious method in murine studies investigating DHC. Nonetheless, should DHC be considered for future human applications, its limited oral bioavailability would remain a significant challenge for clinical use.
Previous studies have indicated that the excessive proliferation and activation of lung fibroblasts are key factors for the remodeling of lung interstitial, so targeted elimination of myofibroblasts is an effective avenue to treat PF [38, 39]. Currently, numerous signaling pathways have been demonstrated to play a significant role in the process of fibroblasts into myofibroblasts transition, including autophagy, senescence, metabolic reprogramming, and ER stress [40–44]. In this study, we observed an up-regulation of ER stress in fibroblasts following TGF-β1 stimulation, while DHC mitigated the TGF-β1-induced activation of the IRE1 and PERK signaling pathways, thereby inhibiting fibroblast activation. Conversely, Western blot results did not reveal any significant impact of DHC on autophagy or senescence-related signaling pathways (Supplementary Fig. 7A and B). Unlike previous studies that have demonstrated the inhibitory effects of DHC on the proliferation and migration of tumor cells [12, 45], our investigation did not detect any significant effect of DHC on the proliferation and migration of fibroblasts, which may be attributable to inherent differences between the cell types examined. Of note, in addition to fibroblasts, the epithelial cells and macrophages have also been implicated in the promotion of fibrosis [46, 47]. However, we did not detect a significant effect of DHC on epithelial cells and macrophages, suggesting that fibroblasts may be the primary target cells for DHC's anti-fibrotic effects (Supplementary Fig. 8A and B).
ER stress is considered one of the key mechanisms driving fibroblasts activation and excessive deposition of extracellular matrix [48, 49]. Our results demonstrate that DHC can suppress ER stress in fibroblasts by regulating IRE1 and PERK signaling pathways. Of note, ER stress levels in cells are associated with multiple factors, including increased protein folding burden, disrupted calcium homeostasis, and oxidative stress. Previous studies have shown that excessive ROS production can lead to protein misfolding, subsequently triggering ER stress [50, 51]. Consistently, we observed that DHC remarkably reduced ROS generation in TGF-β1 treated fibroblast, suggesting DHC may inhibit ER stress in fibroblasts by reducing oxidative stress. However, the precise mechanism underlying DHC and ER stress remains unresolved. Intriguingly, prior research on DHC has revealed its ability to mitigate oxidative stress in cardiomyocytes by suppressing the TRAF6/NF-κB pathway [13]. While DHC shares structural similarity with the “star compound” berberine, which has been shown to inhibit the TRAF6/NF-κB pathway by upregulating A20 expression [52]. Given their structural resemblance, analogous mechanisms might occur with DHC, potentially offering clues for unraveling its mode of action.
TGF-β1, recognized as the initiating hub in the formation and development of PF, can activate both SMAD and non-SMAD signaling pathways [53, 54]. In this study, we examined the effects of DHC on SMAD, PI3K-Akt, MAPK signaling pathways. Although DHC has been found to promote p38 activation in C2C12 cells and inhibit the activation of ERK in malignant metastatic melanoma cell lines [45, 55], our study found that DHC had no significant effect on MAPK and PI3K-Akt signaling pathways in TGF-β1-induced fibroblast, which may be due to different disease models and cell types. In contrast, we observed that DHC significantly inhibited the phosphorylation levels of SMAD2 and SMAD3 and ER inducers reversed this phenomenon, implying that the inhibitory effect of DHC on TGF-β/SMAD signal pathways was dependent on ER stress.
This study also has some limitations. While it demonstrates that DHC attenuates the activation of the SMAD pathway by inhibiting ER stress, the precise molecular mechanisms through which DHC influences ER stress remain to be elucidated. Additionally, considering that ER stress is implicated in type 2 alveolar epithelial cells (ATII cells) during the onset and progression of pulmonary fibrosis, DHC may also exert an inhibitory effect on pulmonary fibrosis through its action on these cells. Although our findings indicate that DHC does not significantly impact the senescence of ATII cells, considering the diverse roles of ATII cells in pulmonary fibrosis (such as epithelial-mesenchymal transition]), we cannot completely exclude the possibility that DHC may also alleviate pulmonary fibrosis by affecting ATII cells. Further exploration of the potential effects of DHC on ATII cells is warranted.
In conclusion, our research has demonstrated that DHC can effectively attenuate PF by inhibiting fibroblast activation. Mechanistic studies revealed that the inhibitory effect of DHC on fibroblast activation was dependent on ER stress, which subsequently blocked the activation of TGF-β/SMAD signaling pathways. Nonetheless, the limitation of this study is that it did not further explore how ER stress affects the phosphorylation level of SMAD2/3 and the specific molecular targets of DHC was not elucidated, which needs further investigations.
Supplementary Information
Acknowledgements
The graphical abstract and the Fig. 7A were created with BioRender.com.
Abbreviations
- ALT
Alanine aminotransferase
- AST
Aspartate aminotransferase
- BLM
Bleomycin
- Cr
Creatinine
- DHC
Dehydrocorydaline
- EdU
5-Ethynyl-2′-deoxyuridine
- ER
Endoplasmic reticulum
- FBS
Fetal bovine serum
- HPF
Human primary pulmonary fibroblast
- LC–MS/MS
Liquid chromatography tandem mass spectrometry
- LDH
Lactate dehydrogenase
- LPA
Lysophosphatidic acid
- PBS
Phosphate buffered saline
- PCLS
Precision-cut lung slices
- PDGF
Platelet-derived growth factor
- PF
Pulmonary Fibrosis
- ROS
Reactive oxygen species
- RT-qPCR
Real-time fluorescent quantitative polymerase chain reaction
- TG
Thapsigargin
- TGF-β
Transforming growth factor-beta
- TNF-α
Tumor necrosis factor-alpha
- TUDCA
Tauroursodeoxycholic acid
- 4-PBA
4-Phenylbutyric acid
Author contributions
JH, HY, and SZ conducted Investigation, Methodology, and original draft Writing. RD were primarily responsible for data curation. FZ and HZ ensured project administration. XW and KW conducted formal analysis. DY participated in resources while ZD and HL took charge of funding acquisition and supervision. All authors read and approved the final manuscript.
Funding
This work was supported by the National Natural Science Foundation of China (Grant No. 82170081), the Ministry of Science and Technology of the People's Republic of China (Grant No. 2021YFC2500701), Tongji Hospital Clinical Research Flagship Program (No. 2024TJCR005).
Availability of data and materials
No datasets were generated or analysed during the current study.
Declarations
Ethics approval and consent to participate
The animal experiment in this study was approved by Animal Experimentation Ethics Committee at Huazhong University of Science and Technology (TJH-202403013). The use of human sample in this study was approved by Tongji Hospital’s Medical Ethics Committee (TJ-IRB20231297).
Consent for publication
Not applicable.
Competing interests
The authors declare no competing interests.
Footnotes
Publisher's Note
Springer Nature remains neutral with regard to jurisdictional claims in published maps and institutional affiliations.
Jianhan He, Huihui Yue and Shufei Zhang have contributed equally to this work.
Contributor Information
Danlei Yang, Email: danleiyang@aliyun.com.
Zhaoxing Dong, Email: dongkm@hotmail.com.
Huiguo Liu, Email: hgliu@tjh.tjmu.edu.cn.
References
- 1.Richeldi L, Collard HR, Jones MG. Idiopathic pulmonary fibrosis. Lancet. 2017;389(10082):1941–52. [DOI] [PubMed] [Google Scholar]
- 2.Koudstaal T, Funke-Chambour M, Kreuter M, Molyneaux PL, Wijsenbeek MS. Pulmonary fibrosis: from pathogenesis to clinical decision-making. Trends Mol Med. 2023;29(12):1076–87. [DOI] [PubMed] [Google Scholar]
- 3.Wijsenbeek M, Suzuki A, Maher TM. Interstitial lung diseases. Lancet. 2022;400(10354):769–86. [DOI] [PubMed] [Google Scholar]
- 4.Barratt SL, Creamer A, Hayton C, Chaudhuri N. Idiopathic pulmonary fibrosis (IPF): an overview. J Clin Med. 2018;7(8):201. [DOI] [PMC free article] [PubMed] [Google Scholar]
- 5.Richeldi L, du Bois RM, Raghu G, Azuma A, Brown KK, Costabel U, Cottin V, Flaherty KR, Hansell DM, Inoue Y, Kim DS, Kolb M, Nicholson AG, et al. Efficacy and safety of nintedanib in idiopathic pulmonary fibrosis. N Engl J Med. 2014;370(22):2071–82. [DOI] [PubMed] [Google Scholar]
- 6.Fois AG, Sotgiu E, Scano V, Negri S, Mellino S, Zinellu E, Pirina P, Pintus G, Carru C, Mangoni AA, Zinellu A. Effects of pirfenidone and nintedanib on markers of systemic oxidative stress and inflammation in patients with idiopathic pulmonary fibrosis: a preliminary report. Antioxidants. 2020;9(11):1064. [DOI] [PMC free article] [PubMed] [Google Scholar]
- 7.Moss BJ, Ryter SW, Rosas IO. Pathogenic mechanisms underlying idiopathic pulmonary fibrosis. Annu Rev Pathol. 2022;17:515–46. [DOI] [PubMed] [Google Scholar]
- 8.Wynn TA. Integrating mechanisms of pulmonary fibrosis. J Exp Med. 2011;208(7):1339–50. [DOI] [PMC free article] [PubMed] [Google Scholar]
- 9.Spagnolo P, Kropski JA, Jones MG, Lee JS, Rossi G, Karampitsakos T, Maher TM, Tzouvelekis A, Ryerson CJ. Idiopathic pulmonary fibrosis: disease mechanisms and drug development. Pharmacol Ther. 2021;222:107798. [DOI] [PMC free article] [PubMed] [Google Scholar]
- 10.Yin Q, Zhang X, Liao S, Huang X, Wan CC, Wang Y. Potential anticoagulant of traditional Chinese medicine and novel targets for anticoagulant drugs. Phytomedicine. 2023;116:154880. [DOI] [PubMed] [Google Scholar]
- 11.Lin T-Y, Chen IY, Lee M-Y, Lu C-W, Chiu K-M, Wang S-J. Inhibition of glutamate release from rat cortical nerve terminals by dehydrocorydaline, an alkaloid from Corydalis yanhusuo. Molecules. 2022;27(3):960. [DOI] [PMC free article] [PubMed] [Google Scholar]
- 12.Xu Z, Chen X, Fu S, Bao J, Dang Y, Huang M, Chen L, Wang Y. Dehydrocorydaline inhibits breast cancer cells proliferation by inducing apoptosis in MCF-7 cells. Am J Chin Med. 2012;40(1):177–85. [DOI] [PubMed] [Google Scholar]
- 13.Li Y, Zhang L, Zhang P, Hao Z. Dehydrocorydaline protects against sepsis-induced myocardial injury through modulating the TRAF6/NF-κB pathway. Front Pharmacol. 2021;12:709604. [DOI] [PMC free article] [PubMed] [Google Scholar]
- 14.Li H, Yang W, Cao W, Yu Z, Zhang G, Long L, Guo H, Qu H, Fu C, Chen K. Effects and mechanism of Kedaling tablets for atherosclerosis treatment based on network pharmacology, molecular docking and experimental study. J Ethnopharmacol. 2024;319(Pt 1):117108. [DOI] [PubMed] [Google Scholar]
- 15.Wang X, Jiang W, Pan K, Tao L, Zhu Y. Melatonin induces RAW264.7 cell apoptosis via the BMAL1/ROS/MAPK-p38 pathway to improve postmenopausal osteoporosis. Bone Joint Res. 2023;12(11):677–90. [DOI] [PMC free article] [PubMed] [Google Scholar]
- 16.Tzouvelekis A, Gomatou G, Bouros E, Trigidou R, Tzilas V, Bouros D. Common pathogenic mechanisms between idiopathic pulmonary fibrosis and lung cancer. Chest. 2019;156(2):383–91. [DOI] [PubMed] [Google Scholar]
- 17.Wang Y, Zhang L, Wu G-R, Zhou Q, Yue H, Rao L-Z, Yuan T, Mo B, Wang F-X, Chen L-M, Sun F, Song J, Xiong F, et al. MBD2 serves as a viable target against pulmonary fibrosis by inhibiting macrophage M2 program. Sci Adv. 2021;7(1): eabb6075. [DOI] [PMC free article] [PubMed] [Google Scholar]
- 18.Ashcroft T, Simpson JM, Timbrell V. Simple method of estimating severity of pulmonary fibrosis on a numerical scale. J Clin Pathol. 1988;41(4):467–70. [DOI] [PMC free article] [PubMed] [Google Scholar]
- 19.Hu Y, Yu J, Wang Q, Zhang L, Chen X, Cao Y, Zhao J, Xu Y, Jiang D, Wang Y, Xiong W. Tartrate-resistant acid phosphatase 5/ACP5 interacts with p53 to control the expression of SMAD3 in lung adenocarcinoma. Mol Ther Oncolytics. 2020;16:272–88. [DOI] [PMC free article] [PubMed] [Google Scholar]
- 20.Alsafadi HN, Staab-Weijnitz CA, Lehmann M, Lindner M, Peschel B, Königshoff M, Wagner DE. An ex vivo model to induce early fibrosis-like changes in human precision-cut lung slices. Am J Physiol Lung Cell Mol Physiol. 2017;312(6):L896–902. [DOI] [PubMed] [Google Scholar]
- 21.Wang Q, Yu J, Hu Y, Chen X, Zhang L, Pan T, Miao K, Mou Y, Xu Y, Xiong W, Wang Y. Indirubin alleviates bleomycin-induced pulmonary fibrosis in mice by suppressing fibroblast to myofibroblast differentiation. Biomed Pharmacother. 2020;131:110715. [DOI] [PubMed] [Google Scholar]
- 22.Miao K, Pan T, Mou Y, Zhang L, Xiong W, Xu Y, Yu J, Wang Y. Scutellarein inhibits BLM-mediated pulmonary fibrosis by affecting fibroblast differentiation, proliferation, and apoptosis. Ther Adv Chronic Dis. 2020;11:2040622320940185. [DOI] [PMC free article] [PubMed] [Google Scholar]
- 23.Lin L, Liu J-X, Zhang Y, Lin C-R, Duan C-L. Pharmacokinetic studies of tetrahydropalmatine and dehydrocorydaline in rat after oral administration of yanhusuo extraction by LC-MS/MS method. Yao Xue Xue Bao. 2008;43(11):1123–7. [PubMed] [Google Scholar]
- 24.Feng J-H, Chen K, Shen S-Y, Luo Y-F, Liu X-H, Chen X, Gao W, Tong Y-R. The composition, pharmacological effects, related mechanisms and drug delivery of alkaloids from Corydalis yanhusuo. Biomed Pharmacother. 2023;167:115511. [DOI] [PubMed] [Google Scholar]
- 25.Wu H, Yu Y, Huang H, Hu Y, Fu S, Wang Z, Shi M, Zhao X, Yuan J, Li J, Yang X, Bin E, Wei D, et al. Progressive pulmonary fibrosis is caused by elevated mechanical tension on alveolar stem cells. Cell. 2020;180(1):107. [DOI] [PubMed] [Google Scholar]
- 26.Wang Y, Zhang L, Huang T, Wu G-R, Zhou Q, Wang F-X, Chen L-M, Sun F, Lv Y, Xiong F, Zhang S, Yu Q, Yang P, et al. The methyl-CpG-binding domain 2 facilitates pulmonary fibrosis by orchestrating fibroblast to myofibroblast differentiation. Eur Respir J. 2022;60(3):2003697. [DOI] [PMC free article] [PubMed] [Google Scholar]
- 27.Le Saux CJ, Ho TC, Brumwell AM, Kathiriya JJ, Wei Y, Hughes J-WB, Garakani K, Atabai K, Auyeung VC, Papa FR, Chapman HA. BCL-2 modulates IRE1α activation to attenuate endoplasmic reticulum stress and pulmonary fibrosis. Am J Respir Cell Mol Biol. 2024;70(4):247–58. [DOI] [PMC free article] [PubMed] [Google Scholar]
- 28.Frangogiannis N. Transforming growth factor-β in tissue fibrosis. J Exp Med. 2020;217(3): e20190103. [DOI] [PMC free article] [PubMed] [Google Scholar]
- 29.Khalil N, O’Connor RN, Unruh HW, Warren PW, Flanders KC, Kemp A, Bereznay OH, Greenberg AH. Increased production and immunohistochemical localization of transforming growth factor-beta in idiopathic pulmonary fibrosis. Am J Respir Cell Mol Biol. 1991;5(2):155–62. [DOI] [PubMed] [Google Scholar]
- 30.Borok Z, Horie M, Flodby P, Wang H, Liu Y, Ganesh S, Firth AL, Minoo P, Li C, Beers MF, Lee AS, Zhou B. Grp78 loss in epithelial progenitors reveals an age-linked role for endoplasmic reticulum stress in pulmonary fibrosis. Am J Respir Crit Care Med. 2020;201(2):198–211. [DOI] [PMC free article] [PubMed] [Google Scholar]
- 31.Gu X, Han Y-Y, Yang C-Y, Ji H-M, Lan Y-J, Bi Y-Q, Zheng C, Qu J, Cheng M-H, Gao J. Activated AMPK by metformin protects against fibroblast proliferation during pulmonary fibrosis by suppressing FOXM1. Pharmacol Res. 2021;173:105844. [DOI] [PubMed] [Google Scholar]
- 32.Wen B, Dang Y-Y, Wu S-H, Huang Y-M, Ma K-Y, Xu Y-M, Zheng X-L, Dai X-Y. Antiatherosclerotic effect of dehydrocorydaline on ApoE-/- mice: inhibition of macrophage inflammation. Acta Pharmacol Sin. 2022;43(6):1408–18. [DOI] [PMC free article] [PubMed] [Google Scholar]
- 33.Wu H, Sun Q, Dong H, Qiao J, Lin Y, Yu C, Li Y. Gastroprotective action of the extract of Corydalis yanhusuo in Helicobacter pylori infection and its bioactive component, dehydrocorydaline. J Ethnopharmacol. 2023;307:116173. [DOI] [PubMed] [Google Scholar]
- 34.Jenkins RG, Moore BB, Chambers RC, Eickelberg O, Königshoff M, Kolb M, Laurent GJ, Nanthakumar CB, Olman MA, Pardo A, Selman M, Sheppard D, Sime PJ, et al. An official American thoracic society workshop report: use of animal models for the preclinical assessment of potential therapies for pulmonary fibrosis. Am J Respir Cell Mol Biol. 2017;56(5):667–79. [DOI] [PMC free article] [PubMed] [Google Scholar]
- 35.Moeller A, Ask K, Warburton D, Gauldie J, Kolb M. The bleomycin animal model: a useful tool to investigate treatment options for idiopathic pulmonary fibrosis? Int J Biochem Cell Biol. 2008;40(3):362–82. [DOI] [PMC free article] [PubMed] [Google Scholar]
- 36.Yang H, Zhang Y, Duan Q, Ni K, Jiao Y, Zhu J, Sun J, Zhang W, Ma Z. Dehydrocorydaline alleviates sleep deprivation-induced persistent postoperative pain in adolescent mice through inhibiting microglial P2Y12 receptor expression in the spinal cord. Mol Pain. 2023;19:17448069231216234. [DOI] [PMC free article] [PubMed] [Google Scholar]
- 37.Yin Z-Y, Li L, Chu S-S, Sun Q, Ma Z-L, Gu X-P. Antinociceptive effects of dehydrocorydaline in mouse models of inflammatory pain involve the opioid receptor and inflammatory cytokines. Sci Rep. 2016;6:27129. [DOI] [PMC free article] [PubMed] [Google Scholar]
- 38.Younesi FS, Miller AE, Barker TH, Rossi FMV, Hinz B. Fibroblast and myofibroblast activation in normal tissue repair and fibrosis. Nat Rev Mol Cell Biol. 2024;25(8):617–38. [DOI] [PubMed] [Google Scholar]
- 39.Zabihi M, Shahriari Felordi M, Lingampally A, Bellusci S, Chu X, El Agha E. Understanding myofibroblast origin in the fibrotic lung. Chin Med J Pulm Crit Care Med. 2024;2(3):142–50. [DOI] [PMC free article] [PubMed] [Google Scholar]
- 40.Rajesh R, Atallah R, Bärnthaler T. Dysregulation of metabolic pathways in pulmonary fibrosis. Pharmacol Ther. 2023;246:108436. [DOI] [PubMed] [Google Scholar]
- 41.Burman A, Tanjore H, Blackwell TS. Endoplasmic reticulum stress in pulmonary fibrosis. Matrix Biol. 2018;68–69:355–65. [DOI] [PMC free article] [PubMed] [Google Scholar]
- 42.Ornatowski W, Lu Q, Yegambaram M, Garcia AE, Zemskov EA, Maltepe E, Fineman JR, Wang T, Black SM. Complex interplay between autophagy and oxidative stress in the development of pulmonary disease. Redox Biol. 2020;36:101679. [DOI] [PMC free article] [PubMed] [Google Scholar]
- 43.Zeng C, Yue H, Wang C, Ju X, Wang T, Fu X, Zhou Q, Zhang H, He L, Yu J, Wang Y. Albendazole ameliorates aerobic glycolysis in myofibroblasts to reverse pulmonary fibrosis. J Transl Med. 2024;22(1):910. [DOI] [PMC free article] [PubMed] [Google Scholar]
- 44.Ju X, Wang K, Wang C, Zeng C, Wang Y, Yu J. Regulation of myofibroblast dedifferentiation in pulmonary fibrosis. Respir Res. 2024;25(1):284. [DOI] [PMC free article] [PubMed] [Google Scholar]
- 45.Hu H, Dong Z, Wang X, Bai L, Lei Q, Yang J, Li L, Li Q, Liu L, Zhang Y, Ji Y, Guo L, Liu Y, et al. Dehydrocorydaline inhibits cell proliferation, migration and invasion via suppressing MEK1/2-ERK1/2 cascade in melanoma. Onco Targets Ther. 2019;12:5163–75. [DOI] [PMC free article] [PubMed] [Google Scholar]
- 46.Katzen J, Beers MF. Contributions of alveolar epithelial cell quality control to pulmonary fibrosis. J Clin Invest. 2020;130(10):5088–99. [DOI] [PMC free article] [PubMed] [Google Scholar]
- 47.Xie T, Liang J, Stripp B, Noble PW. Cell-cell interactions and communication dynamics in lung fibrosis. Chin Med J Pulm Crit Care Med. 2024;2(2):63–71. [DOI] [PMC free article] [PubMed] [Google Scholar]
- 48.Ban J, Tian H, Wei Y, Ao L, Gu H, Zeng J, Peng X, Ao C, Zhang Y, He X, Zhao H, Li J. Elevating VAPB-PTPIP51 integration repairs damaged mitochondria-associated endoplasmic reticulum membranes and inhibits lung fibroblasts activation. Int Immunopharmacol. 2025;147:113982. [DOI] [PubMed] [Google Scholar]
- 49.Sun Z, He W, Meng H, Li P, Qu J. Endoplasmic reticulum stress in acute lung injury and pulmonary fibrosis. FASEB J. 2024;38(23): e70232. [DOI] [PubMed] [Google Scholar]
- 50.Cui X, Zhang Y, Lu Y, Xiang M. ROS and endoplasmic reticulum stress in pulmonary disease. Front Pharmacol. 2022;13:879204. [DOI] [PMC free article] [PubMed] [Google Scholar]
- 51.Zeeshan HMA, Lee GH, Kim H-R, Chae H-J. Endoplasmic reticulum stress and associated ROS. Int J Mol Sci. 2016;17(3):327. [DOI] [PMC free article] [PubMed] [Google Scholar]
- 52.Hou Q, Zhu S, Zhang C, Huang Y, Guo Y, Li P, Chen X, Wen Y, Han Q, Liu F. Berberine improves intestinal epithelial tight junctions by upregulating A20 expression in IBS-D mice. Biomed Pharmacother. 2019;118:109206. [DOI] [PubMed] [Google Scholar]
- 53.Inui N, Sakai S, Kitagawa M. Molecular pathogenesis of pulmonary fibrosis, with focus on pathways related to TGF-β and the ubiquitin-proteasome pathway. Int J Mol Sci. 2021;22(11):6107. [DOI] [PMC free article] [PubMed] [Google Scholar]
- 54.Hu H-H, Chen D-Q, Wang Y-N, Feng Y-L, Cao G, Vaziri ND, Zhao Y-Y. New insights into TGF-β/Smad signaling in tissue fibrosis. Chem Biol Interact. 2018;292:76–83. [DOI] [PubMed] [Google Scholar]
- 55.Yoo M, Lee S-J, Kim YK, Seo D-W, Baek N-I, Ryu J-H, Kang J-S, Bae G-U. Dehydrocorydaline promotes myogenic differentiation via p38 MAPK activation. Mol Med Rep. 2016;14(4):3029–36. [DOI] [PMC free article] [PubMed] [Google Scholar]
Associated Data
This section collects any data citations, data availability statements, or supplementary materials included in this article.
Supplementary Materials
Data Availability Statement
No datasets were generated or analysed during the current study.








