Abstract
Background
Lymphatics provide a route for breast cancer cells to metastasize. Lymphatic endothelial cells (LECs), which form the structure of lymphatic vessels, play a key role in this process. Although LECs are pivotal in cancer progression, studies often rely on commercially available cell lines that may not accurately reflect the tumor microenvironment. Therefore, there is a pressing need to directly study patient-derived LECs to better understand their role in breast cancer.
Methods
This study developed a method to isolate and characterize LECs directly from human breast-to-axilla adipose tissue. We used magnetic cell separation to remove CD45 + leukocytes and fluorescence-activated cell sorting to isolate cells expressing CD31 and podoplanin. Isolated cells were cultured under conditions promoting endothelial cell growth and were characterized through various assays assessing proliferation, tube formation, and gene expression patterns.
Results
The sorted CD31 + /PDPN + /CD45 − cell populations exhibited marked increases in proliferation upon VEGF-C stimulation and formed tubule structures on BME-coated dishes, confirming their LEC properties. Notably, isolated LECs showed distinct gene expression patterns depending on the presence of lymph node metastasis and lymphatic invasion.
Conclusions
The ability to isolate and characterize patient-derived LECs from mammary adipose tissue offers new insights into the cellular mechanisms underlying breast cancer metastasis. Significant gene expression variability related to disease state highlights the potential of these cells as biomarkers and therapeutic targets. This study emphasizes the importance of using patient-derived cells to accurately assess the tumor microenvironment, potentially leading to more personalized therapeutic approaches.
Supplementary Information
The online version contains supplementary material available at 10.1186/s13058-025-02067-w.
Keywords: Lymphatic endothelial cells, Breast cancer, Cell isolation, Lymphatic invasion, Gene expression analysis
Background
Lymphatic vessels provide a route for the metastasis of breast cancer cells [1–3]. During early tumor development, the lymphatic network around the primary tumor undergoes dynamic changes, including lymphangiogenesis and lymphatic enlargement, facilitating the entry of cancer cells into the lymphatic vasculature [4–6]. Sentinel and regional lymph node metastasis, along with lymphatic invasion, represent key steps in the metastatic cascade [7]. Notably, experimental mouse models have shown that cancer cells within lymph nodes can later enter the bloodstream and colonize distant organs such as the lungs [7], highlighting the systemic impact of lymphatic dissemination on cancer progression.
Lymphatic endothelial cells (LECs), which are the primary cellular components of the lymphatic vessels, have gained attention not only as passive conduits but also as active participants in the metastasis. Several studies have demonstrated that LECs directly interact with cancer cells to promote invasion and dissemination. For instance, in head and neck squamous cell carcinoma, tumor-derived chemokines such as CXCL5 stimulate LECs, leading to lymphatic hyperplasia and enhanced cancer cell entry into the lymphatics [8]. In breast cancer, myeloid-derived LEC progenitors are known to drive lymphangiogenesis and facilitate metastatic spread [9]. In addition, ELK3 expression in LECs influences cancer cell dissemination through exosomes [10]. These findings underscore the role of LECs as dynamic regulators of cancer progression.
LECs also interact with other components of the tumor microenvironment, particularly immune cells, influencing immune cell trafficking and modulating antitumor immunity. For instance, IFNγ-induced PD-L1 expression on LECs suppresses the accumulation of CD8 + T cells within tumors [11], while CXCL12–CXCR4 signaling in lymphatic vessels sequesters CD8 + T cells at the tumor periphery, limiting their intratumoral infiltration [12]. Moreover, macrophage-derived signals, such as SEMA7A promote lymphatic remodeling by inducing PDPN expression on macrophages, thereby enhancing lymphatic-driven metastasis [13]. These immunomodulatory functions of LECs highlight their potential as therapeutic targets within the tumor microenvironment.
However, most of these studies employed mouse models or commercially available adult human dermal microvascular endothelial cells, which may not fully represent the in-vivo environment of breast cancer patients. Notably, no studies to date have utilized patient-derived LECs (PD-LECs) to investigate these mechanisms. The lack of reliable methods for isolating distinct cell populations from patient tissues has been a major barrier in understanding how patient-specific LEC characteristics influence cancer progression. Although dermal-derived LECs are readily available, their relevance to breast cancer-associated LECs remains uncertain. Additionally, the extent of diversity or homogeneity among individual LECs is poorly understood.
To address these challenges, this study aimed to develop a method for isolating and purifying LECs directly from human mammary tissue, specifically using adipose tissue from the breast to the axilla. This method employs magnetic cell separation to remove the CD45 + fraction and fluorescence-activated cell sorting (FACS) to isolate CD31 +/podoplanin (PDPN) + cells. The isolated LECs exhibited distinct gene expression patterns depending on the presence of lymph node metastasis and lymphatic invasion. Our findings indicate that these patient-derived LECs differ from the commercially available cell line, HDLEC, and can provide valuable insights into the true mechanisms of cancer progression. Importantly, these patient-derived LECs can be used to explore the biological functions and paracrine communication among cell types associated with the breast cancer microenvironment, thereby offering a more relevant model for evaluating targeted therapies.
Materials and methods
Cell lines and cell culture
Authenticated human dermal LECs (HDLEC) from an adult donor (cat# C-12217, Promo Cell, Germany) were used in this study. The HDLEC cell line, isolated from mammary tissue, and sorted PD-LECs were cultured in endothelial cell growth medium MV 2 (ready-to-use; cat# C-22022, Promo Cell) supplemented with penicillin–streptomycin antibiotic solution (cat#168–23,191, Fujifilm, Japan). The breast cancer cell line MCF7 was generously provided by Dr. Hitoshi Zembutsu, and the patient-derived organoid line PDO209P was established and cultured as previously reported [14]. All cells were incubated at 37 °C in 5% CO2, with the medium changed two to three times per week.
Clinical samples and study approval
Breast tissue specimens were obtained from patients surgically treated for breast cancer at the Cancer Institute Hospital, Japanese Foundation for Cancer Research. Adipose tissue from the region between the breast and axilla was collected in the operating room and immediately placed on ice in RPMI1640 with L-Gln (cat#30,264–85, NACALAI TESQUE, Japan) for transport to the laboratory. This study followed the ethical guidelines of the Declaration of Helsinki, with specific approval obtained from the institutional ethical committee of the Cancer Institute Hospital (no. 2018–1168). All participants provided written informed consent before specimen collection.
Tissue dissociation and harvesting
Approximately 1 g of axillary adipose tissue was collected, with the entire sample used if less than 1 g. The tissues were minced into 2–3 mm pieces and dissociated into single cells using a multitissue dissociation kit (cat#130–110–201, Miltenyi Biotec, Germany) and a gentle MACS dissociator (Miltenyi Biotec, Germany), following the manufacturer’s instructions. After filtration and centrifugation, cells were purified using red blood cell lysis buffer (cat#130–094–183, Miltenyi Biotec), washed twice with phosphate-buffered saline (PBS; cat#14,190–144, Thermo Fisher Scientific, USA), and seeded. Specifically, cells were seeded in a 100-mm collagen type I–coated dish (cat#4020–010, AGC Techno Glass, Iwaki, Japan) for cell numbers up to 1 × 105. Smaller numbers were seeded in 3–4 wells of a 6-well microplate coated with collagen type I (cat#4810–010, AGC Techno Glass).
LEC isolation
Once cells reached confluence in 3–6 wells of a 6-well plate, they were trypsinized using a 0.25% (w/v) trypsin-1 mM EDTA 4Na solution with phenol red (cat#209–16941, Fujifilm). The EasySep™ human CD45 depletion kit II (cat#ST-17898, Stemcell Technologies, Canada) was then used to eliminate magnetically labeled CD45-positive cells, following the manufacturer’s protocol. The obtained cell suspensions were promptly prepared for FACS. CD45-positive depleted cells were costained for 30 min on ice with PDPN antibody (cat# 236,529, abcam, UK) and CD31 antibody (cat# 14–0319-82, Invitrogen, USA), followed by three PBS washes. The cells were stained for 30 min on ice in the dark with Alexa Fluor 488–conjugated antirabbit IgG (H + L) secondary antibody (cat# 4412, Cell Signaling Technology, USA) for PDPN, and Alexa Fluor 405 antimouse IgG (H + L) cross-absorbed antibody (cat# A31553, Invitrogen) for CD31. Labeled cells, resuspended in FACS buffer (5% fetal bovine serum in PBS), were sorted using a Cell Sorter MA900 (Sony, Tokyo, Japan). Sorted cells were seeded in 6- plates or 24-well plates coated with collagen type I, depending on cell number, and grown in endothelial cell growth medium MV 2 with a penicillin–streptomycin antibiotic solution.
Cell proliferation assay
To assess cell responses to vascular endothelial growth factor-C (VEGF-C) stimulation, a proliferation assay was conducted. 10,000 cells were grown in a collagen type I–coated 6-well plate, and after 24 h, treated with or without 100 ng/mL recombinant human VEGF-C protein (cat#9199-VC-025, R&D Systems, USA) in the endothelial cell growth medium MV 2 with a penicillin–streptomycin antibiotic solution. Cell growth curves were determined by direct counting of adherent cells. We analyzed three fields of cells at 5 × magnification each day from day 0 to day 5 using a Leica DM IRE2 microscope (Leica, Germany). The assay was performed in triplicate. Data were plotted as a matrix of the cell number divided by day-zero cell count using GraphPad Prism 8 (GraphPad Software, USA).
Tubule-forming assay
A 24-well plate lacking air bubbles was coated with 250 µL of Cultrex PathClear reduced growth factor basement membrane extract (BME; cat#3533–010-02, R&D Systems) diluted 2 × in PBS. The plate was incubated at 37 °C for 30 min to solidify the BME. Once the BME had set, 50,000 cells resuspended in 300 µL endothelial cell growth medium MV 2 with penicillin–streptomycin was seeded. Tube formation was observed after 24 h. As a control, cells were also prepared on an uncoated dish. Tubule formation was quantified using the Angiogenesis Analyzer plug-in developed by Carpentier, implemented in ImageJ [15]. Parameters such as the number of junctions, total segment length, and mean mesh size were evaluated. The Angiogenesis Analyzer applies automatic color coding for structure identification: green indicates branches; cyan denotes small, isolated elements; magenta represents segments; orange indicates master segments; red outlined in blue marks nodes formed by junctions; blue indicates isolated elements; and red outlined in yellow marks extremities. Each tube formation assay was performed in triplicate, with three phase-contrast images acquired per well. The mean and standard error of each value were calculated.
Bulk RNA sequencing
Total RNA was extracted from cells using the RNeasy Micro Plus Kit (QIAGEN) according to the manufacturer’s instructions. cDNA was synthesized using the QuantAccuracy RT-RamDA cDNA Synthesis Kit (cat# RMQ-101 T, Toyobo, Japan) following the manufacturer’s instructions. RNA-seq libraries were prepared using the GenNext RamDA-seq Single Cell Kit (Toyobo, Japan) and the Nextera XT DNA Library Preparation Kit (Illumina) according to the manufacturer’s instructions. The libraries were then sequenced on an Illumina NextSeq 550 system, using paired-end reads.
Statistical analysis
All statistical analyses were performed using GraphPad Prism 8, except for bulk RNA sequencing and single-cell RNA sequencing analyses. The two-sided Student’s t-test was used, with data reported as the mean value for each group, and error bars representing the standard deviation. P values < 0.05 were considered statistically significant.
Results
Isolation of LECs from the mammary tissue
We first aimed to establish a method for isolating and culturing these cells from mammary gland tissue (Fig. 1A). Given the limited sample volumes obtainable during partial mastectomies and their potential impact on pathological diagnoses, we used adipose tissue surrounding the mammary gland near the axilla or surrounding the lymph nodes collected during sentinel lymph node biopsies and axillary dissection. These tissues do not interfere with pathological assessments and provide a stable source of material from adipose tissues typically discarded. Surgically removed mammary gland tissue was transported immediately without freezing. After dissociation and purification, collected cells were seeded onto collagen type I–coated dishes and incubated until reaching a sufficient quantity for sorting. LECs were defined as CD31 +/PDPN +/CD45 − based on the literature [16]. After initial plating and the cells reached confluence within 1–2 weeks CD45 + cells were removed using magnetic-activated cell sorting, followed by isolation of double-stained CD31 and PDPN cells via FACS (Fig. 1B).
Fig. 1.
Protocol for establishing LEC cultures from adipose tissue of patients with breast cancer. A Schematic overview of the procedure from specimen collection to LEC isolation and culture. Cells were isolated from adipose tissue near the axilla or surrounding lymph nodes obtained during sentinel lymph node biopsies and axillary dissections and cultured to obtain LECs. Immediately after the cultured cells reached confluence, CD45 + cells were removed. CD31 +/PDPN + cells were then stained, sorted, and collected as LECs. B Representative flow cytometry plot showing LECs (CD31 +/PDPN +) and vascular endothelial cells (CD31 +/PDPN −)
Of the 20 attempted cases, FACS was successfully performed in 17, with 8 yielding sufficient LEC stocks for long-term storage, where “sufficient” was defined as more than three vials of cells and at least one well of a 6-well plate reaching 80%–90% confluency. Cases with sufficient LEC stocks were significantly older than those without (p = 0.035; Supplementary Table 1). Additionally, a trend toward a higher incidence of lymph node metastasis was observed in the sufficient LEC stock group (83.3% vs. 37.5%, p = 0.06). No significant differences were observed between the groups regarding NAC (Neoadjuvant chemotherapy), estrogen receptor (ER), HER2, lymphatic invasion, or cell count after tissue processing. Tissues for cell isolation were obtained from axillary adipose tissue or the upper outer quadrant (tail of Spence), predominantly from perinodal axillary adipose tissue, which did not affect pathological diagnosis. Although the FACS-sorted cell count was higher in the cases with sufficient LEC stock, the difference was not statistically significant (4506.75 ± 7464.96 vs. 1311.17 ± 1726.49, p = 0.17). Collectively, these findings demonstrate that perinodal axillary adipose tissue can be used to isolate LECs for downstream applications.
Proliferative potential upon VEGF-C stimulation and tubule formation in mammary gland LECs
To determine whether the isolated CD31 +/PDPN +/CD45 − cells exhibited LEC characteristics, we conducted two experiments assessing the proliferative response to VEGF-C stimulation [17] and the ability to form tubule structures [18, 19], both hallmarks of LECs. Initially, we treated patient-derived isolated cells (ICs), designated as IC325 and IC328, as well as HDLECs with VEGF-C for 5 days. Under dense conditions, the ICs exhibited a cobblestone-like spreading morphology, whereas under sparse conditions, they displayed a spindle-shaped morphology (Fig. 2A). These characteristics were analogous to those observed in HDLECs (Fig. 2A). IC325 showed a significant proliferation increase on day 5 when stimulated with VEGF-C compared to unstimulated cells (1.81-fold change, p < 0.05). Similarly, IC328 exhibited significant proliferation increases on days 3 and 4 (day 3: 3.46-fold change, p < 0.01; day 4: 3.06-fold change, p < 0.05) in response to VEGF-C stimulation. HDLECs also showed a significant increase on day 5 (2.15-fold change, p < 0.05; Fig. 2A, B). These results indicate that VEGF-C stimulation promotes proliferation of the sorted CD31 +/PDPN +/CD45 − cell populations.
Fig. 2.
Confirmation of LEC traits in isolated cells. A Cell morphology images for IC325, IC328, and HDLEC, seeded with 10,000 cells and observed with and without VEGF-C treatment on day 5. Scale bar: 100 μm. B Growth curve of IC325 cells up to day 5, comparing VEGF-C–stimulated versus unstimulated cells. The assay was performed in triplicate. Data represent means ± standard deviations (t-test, *p < 0.05). C Cell morphology and tubular formation images for IC319, IC325, and HDLEC with and without BME coating. Color coding in the Angiogenesis Analyzer: Green: branches; Cyan: small isolated elements; Magenta: segments; Orange: master segments; Red with blue: nodes by junctions; Blue: isolated elements; Red with yellow: extremities. Scale bar: 200 μm. D Comparison of tubule-forming abilities of HDLED, IC319, IC321, IC324, IC325, and IC328 with and without BME coating, evaluated by the number of junctions, mean mesh size, and total segment length. The assay was conducted three times independently. Data represent mean ± standard deviations (one-way ANOVA, *p < 0.05, **p < 0.01)
A tubular formation assay was conducted to verify the ICs’ ability to form luminal structures when seeded on a gel [18, 19]. IC319, IC321, and IC325, when seeded on BME-coated dishes, showed significant increases in the number of junctions, mean mesh size, and total segment length compared with uncoated dishes (Fig. 2C, D). IC328 exhibited a significant increase in the number of junctions (p < 0.05), whereas the observed differences in mean mesh size and total segment length were not statistically significant (p = 0.207 and p = 0.051, respectively; Fig. 2D). HDLECs and IC324 also displayed increasing but nonsignificant trends in these metrics (Fig. 2D). Taken together, these findings confirm the LEC characteristics of the patients’ ICs. Based on these results, we propose adopting the nomenclature axillary adipose tissue–derived LEC (AA-LEC)325, AA-LEC328, etc., for cells isolated from these patients, indicating their verified LEC properties.
Gene expression profiling of LECs in breast cancer
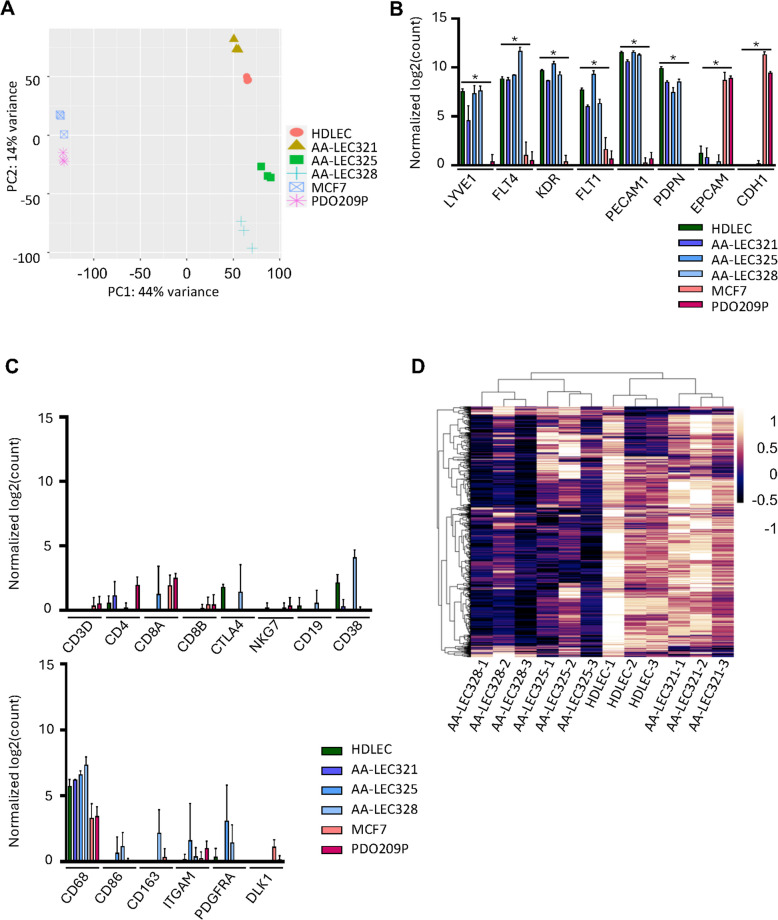
To elucidate the molecular characteristics and interpatient differences in the newly established AA-LEC lines, we obtained their gene expression profiles through RNA sequencing. Principal component analysis (PCA) revealed distinct clustering of LECs from patients with breast cancer (AA-LEC321, AA-LEC325, and AA-LEC328) and HDLECs, separating them from the breast cancer cell line MCF7 and the patient-derived organoid line PDO209P (Fig. 3A).
Fig. 3.
RNA sequencing of HDLEC, AA-LEC321, AA-LEC325, AA-LEC328, MCF7 and PDO209P. A Principal component analysis of RNA sequencing data for HDLEC, AA-LEC321, AA-LEC325, AA-LEC328, and breast cancer cells MCF7 and PDO209P, with each sample analyzed in triplicate. B Bar graphs showing expression of LEC markers (LYVE1, FLT4, KDR, FLT1, and PECAM1) and epithelial cell markers (EPCAM and CDH1) in each cell type. Data are presented as normalized log2 counts. Data represent means ± standard deviations (one-way ANOVA). *p < 0.05 indicates significant differences between LECs (HDLEC, AA-LEC321, AA-LEC325, and AA-LEC328) and breast cancer cells (MCF7 and PDO209P). C Bar graphs showing expression of T cell (CD3D, CD4, CD8A, and CTLA4), natural killer T cell (NKGs), B cell (CD19 and CD38), macrophage (CD68, CD86, CD163, and ITGAM), and fibroblast (PDGFRA and DLK1) markers. Data represent means ± standard deviations (one-way ANOVA). D Hierarchical clustering of the top 1000 most variable genes in HDLEC, AA-LEC321, AA-LEC325, and AA-LEC328. AA-LEC321 is derived from a patient negative for lymph node metastasis and lymphatic invasion, whereas AA-LEC325 and AA-LEC328 are from patients positive for lymph node metastasis and lymphatic invasion
The expression of six LEC markers (LYVE1, FLT4, KDR, FLT1, PECAM1, and PDPN) in HDLECs as well as AA-LEC321, AA-LEC325, and AA-LEC328 cells was significantly higher compared with that in MCF7 and PDO209P cancer cells (Fig. 3B). Conversely, the epithelial markers EPCAM and CDH1 were significantly lower in the LECs than in the cancer cells (p < 0.01; Fig. 3B). Markers for T cells (CD3D, CD4, CD8A, CTLA4, and NKG7), B cells (CD19 and CD38), macrophages (CD68, CD86, CD163, and ITGAM), and fibroblasts (PDGFRA and DLK1) consistently showed low expression across all cell lines (Fig. 3C). These results confirm that the established AA-LEC lines exhibit the characteristic gene expression features of LECs.
We then focused on LECs to determine distinct characteristics across individual cases. Within the PCA plot, HDLEC was closely related to AA-LEC321, whereas AA-LEC325 was more closely related to AA-LEC328, indicating similar phenotypic traits within these pairs (Fig. 3A). Hierarchical clustering of the top 1000 most variable genes revealed that HDLEC and AA-LEC321 shared similar gene expression patterns, whereas AA-LEC325 and AA-LEC328 formed a distinct group (Fig. 3D). Notably, AA-LEC321 originated from a case negative for both lymphatic invasion and lymph node metastasis, whereas AA-LEC325 and AA-LEC328 were derived from cases that exhibited positive indications for lymphatic invasion and lymph node metastasis (Table 1).
Table 1.
Clinical pathological background of patients from whom axillary adipose tissue–derived LECs were isolated
| AA-LEC321 | AA-LEC325 | AA-LEC328 | |
|---|---|---|---|
| Age at diagnosis (y.o) | 40 | 42 | 36 |
| Sex | Female | Female | Female |
| N of gravidity and parity | G1P1 | G4P3 | G2P2 |
| First childbirth (y.o) | 35 | 34 | 29 |
| Last childbirth (y.o) | 35 | 39 | 30 |
| Menopause | pre | pre | pre |
| cT | 2 | 2 | 2 |
| Tumor size (mm) | 23 | 36 | 35 |
| cN | 0 | 1 | 1 |
| cM | 0 | 0 | 0 |
| cStage | IIA | IIB | IIB |
| NAC | no | yes | no |
| NAC effect | Grade1a | ||
| Surgery | Mastectomy + SLNB | Mastectomy + ALND | Mastectomy + ALND |
| Histological type | scirrhous > solid | scirrhous | solid > scirrhous |
| pathological tumor size (mm) | 19 | 12 | 29 |
| pN | 0 | 1 | 1 |
| ly | ly0 | ly0 | ly + + + |
| ER | 5 + 3 | 5 + 3 | 5 + 1 |
| PgR | 3 + 2 | 5 + 2 | 1 + 1 |
| HER2 | 1 + | 0 | 1 + |
| Histological grade | III | I | II |
| Nuclear grade | 3 | 1 | 1 |
| Ki67 | high | mediate | high |
| BRCA pathological mutation | BRCA2 + | Unknown | unknown |
| TIL | 15% (mediate) | 2% (low) | 10% (mediate) |
Differential gene expression in LECs from patients with and without lymphatic progression
Building on our initial findings, which suggested that lymphatic invasion and lymph node metastasis may influence PD-LEC properties, we expanded our sample size and conducted bulk RNA sequencing analysis. A heatmap of the top 1000 most variable genes for cases with (AA-LEC351 and AA-LEC353) and without (AA-LEC343, AA-LEC347, and AA-LEC349) lymphatic invasion and lymph node metastasis showed distinct clustering based on these lymphatic characteristics (Fig. 4A). A volcano plot comparing these groups identified several differentially expressed genes (Fig. 4B). We extracted genes with significant expression differences between the AA-LEC321 group and the AA-LEC325 + AA-LEC328 group, as well as between the group with (AA-LEC351 and AA-LEC353) and without (AA-LEC343, AA-LEC347, and AA-LEC349) lymphatic invasion and lymph node metastasis (∣log2 FC∣ > 1, adjusted p < 0.1). In total, 121 genes were common to both comparisons, with 50 upregulated and 71 downregulated in cases positive for lymphatic invasion and lymph node metastasis (Fig. 4C; Supplementary Table 2).
Fig. 4.
RNA sequencing of LECs from cases positive and negative for lymphatic invasion and lymph node metastasis. A Hierarchical clustering of the top 1000 most variable genes in LECs from cases positive (AA-LEC351 and AA-LEC353) and negative (AA-LEC343, AA-LEC347, and AA-LEC349) for lymphatic invasion (Ly) and lymph node metastasis. B Volcano plot highlighting differentially expressed genes between LECs from positive (AA-LEC351 and AA-LEC353) and negative (AA-LEC343, AA-LEC347, and AA-LEC349), cases, showing significant gene expression differences. C Venn diagram illustrating genes with significant expression differences (|log2 FC|> 1, adjusted p < 0.1) between groups. The right pink circle represents the AA-LEC321 group (AA-LEC321 and HDLEC) and the AA-LEC325 + AA-LEC328 group; the left green circle represents positive (AA-LEC351 and AA-LEC353) and negative (AA-LEC343, AA-LEC347, and AA-LEC349) cases. D, E GSEA enrichment plots comparing groups with and without lymphatic invasion and lymph node metastasis (positive: AA-LEC351 and AA-LEC353; negative: AA-LEC343, AA-LEC347, and AA-LEC349), showing the Hallmark-TGFβ signaling pathway (D) and KEGG-VEGF signaling pathway (E). F, G Heatmaps illustrating expression of genes included in the Hallmark TGFβ signaling (F) and KEGG VEGF signaling (G) pathway in groups with and without lymphatic invasion and lymph node metastasis. Rows and columns represent genes and individual samples, respectively, with expression values shown as normalized log2 counts (red: high expression; blue: low expression)
Using gene set enrichment analysis (GSEA) across multiple databases, including Hallmark, KEGG, and Reactome, we identified distinct pathways enriched in samples with lymphatic invasion and lymph node metastasis (AA-LEC351 and AA-LEC353) compared to negative samples (AA-LEC343, AA-LEC347, and AA-LEC349). Notably, pathways such as the TGF-β signaling (Fig. 4D, F; Supplementary Data 1) and VEGF signaling pathways (Fig. 4E, G; Supplementary Data 1) were enriched in samples positive for lymphatic invasion and lymph node metastasis (Supplementary Data 1). Prior studies have indicated roles for the TGF-β pathway in extracellular matrix remodeling within the tumor microenvironment [20] and for the VEGF pathway in promoting lymphangiogenesis and lymphatic metastasis [21]. Our findings support these associations, providing initial evidence of TGF-β and VEGF pathway involvement in lymphangiogenesis within human breast cancer LECs. Collectively, these results suggest potential molecular differences in LECs between patients with and without lymphatic invasion.
Discussion
This study is the first to report the isolation of PD-LECs from patients with breast cancer, using an efficient method based on axillary adipose tissue. Our approach enables the isolation of LECs from axillary adipose tissue, which is typically discarded during surgery and thus does not interfere with pathological assessments. This innovative approach leverages otherwise wasted material, providing a valuable resource for experimental use and potential diagnostic applications. The successful establishment of functional LEC cultures from this tissue is a key finding of our study, offering a new platform to investigate LEC biology in the context of human cancer. Most studies on LEC function have relied on mouse models or commercially available HDLECs, which originate from nonbreast tissues [8, 10, 22]. In contrast, patient-derived LECs isolated using our method may yield more physiologically relevant insights into the tumor environment. Using PD-LECs may facilitate the exploration of paracrine interactions and cell-to-cell communication in the tumor microenvironment, making them a critical resource for assessing their biological roles and significance.
A second major finding is the distinct gene expression profiles in LECs from patients with and without lymphatic invasion. This novel observation requires further validation with a larger cohort; however, it may have implications for diagnostic applications, such as developing multigene assays to predict lymphatic metastasis and prognosis, providing a valuable tool for clinical decision-making. The observed differences in gene expression suggest that LECs may undergo phenotypic changes upon interaction with cancer cells, potentially involving the activation of signaling pathways such as TGF-β and VEGF within LECs (Fig. 4D–G), although further validation experiments are needed.
Although our findings contribute valuable insights into PD-LEC characteristics and behavior in breast cancer, our study has several limitations. First, our method poses challenges for long-term culture; although we achieved short-term culturing of isolated LECs, typically 2–4 passages over 1–4 months, maintaining them for extended periods remains difficult. Moreover, due to the limited proliferative capacity of these cells, we were not able to assess whether key LEC markers were consistently maintained over time. Future efforts should focus on methods for extending LEC viability, such as immortalization, to enable more robust and versatile functional studies using PD-LECs. Another major limitation is the small sample size. While our gene expression profiling of LECs isolated from axillary tissue revealed distinct patterns associated with the presence or absence of lymphatic invasion, which holds promise for diagnostic applications, these findings are based on a limited number of patient-derived samples. Therefore, further validation in larger, well-characterized cohorts is essential to confirm these preliminary results and to evaluate the broader applicability of our approach. Additionally, standardizing the isolation method and validating its reproducibility across different settings will be necessary to establish its utility as a reliable diagnostic tool.
Conclusions
Our study demonstrates the successful isolation and characterization of PD-LECs from axillary adipose tissue, which is typically discarded during breast cancer surgeries. These PD-LECs likely represent LECs that more closely reflect the human breast cancer environment, making them a valuable resource for experimental studies. Additionally, we observed distinct gene expression profiles in LECs from patients with lymphatic invasion compared to those without, highlighting potential applications for future diagnostic method development.
Supplementary Information
Supplementary Material 1: Supplementary Table 1. Comparison of cases with sufficient vs. insufficient LEC isolation and cultivation.
Supplementary Material 2: Supplementary Table 2. Common differentially expressed genes from comparisons of the AA-LEC321 group vs. AA-LEC325 + AA-LEC328, and between lymphatic status groups.
Acknowledgements
We thank those authors whom we were not able to cite because of limited space.
Institutional review board statement
The study was conducted in accordance with the Declaration of Helsinki, and approved by the Institutional Review Board of Cancer Institute Hospital, Japanese Foundation for Cancer Research (No. 2018–1168).
Informed consent statement
Informed consent was obtained from all subjects involved in the study.
Abbreviations
- AA-LEC
Axillary adipose tissue–derived lymphatic endothelial cell
- FACS
Fluorescence-activated cell sorting
- GSEA
Gene set enrichment analysis
- HDLEC
Human dermal lymphatic endothelial cell
- IC
Isolated cell
- KEGG
Kyoto Encyclopedia of Genes and Genomes
- LEC
Lymphatic endothelial cell
- Ly
Lymphatic invasion
- NAC
Neoadjuvant chemotherapy
- NES
Normalized enrichment score
- PBS
Phosphate-buffered saline
- PCA
Principal component analysis
- PD-LEC
Patient-derived lymphatic endothelial cell
- PDO
Patient-derived organoid
- RNA-seq
RNA sequencing
- scRNA-seq
Single-cell RNA sequencing
- TNBC
Triple-negative breast cancer
- UMAP
Uniform manifold approximation and projection
Authors’ contributions
A.I. conceptualized the study and performed all experiments. J.S., K.O., S.S., L.Y., A.T., K.S., and M.T. assisted with the experiments. N.Y., Y.I., T.M., N.U., K.Y., Y.T., and T.S. recruited patients and collected clinical specimens. T.O. conducted the pathological examinations. A.I. performed the data analysis, with assistance from K.K. S.O., T.N., T.U., and R.M. supervised the study. A.I. and R.M. wrote the manuscript. All authors discussed the results and reviewed and commented on the manuscript.
Funding
This research was funded in part by JSPS KAKENHI Grant Number 22K20807 (to A.I.), 23K14579 (to A.I.), and JP24K02312 (to R.M.) (Tokyo, Japan), the Japan Agency for Medical Research and Development (AMED) JP24ama221606 (to R.M.), the Ichiro Kanehara Foundation (Tokyo, Japan) (to A.I.), Japanese Foundation for Multidisciplinary Treatment of Cancer (Tokyo, Japan) (to A.I.), and Kowa Life Science Foundation (Aichi, Japan) (to A.I.).
Data availability
The datasets used and/or analyzed during the current study are available from the corresponding author on reasonable request.
Declarations
Competing interests
The authors declare no competing interests.
Footnotes
Publisher’s Note
Springer Nature remains neutral with regard to jurisdictional claims in published maps and institutional affiliations.
References
- 1.Lambert AW, Pattabiraman DR, Weinberg RA. Emerging Biological Principles of Metastasis. Cell. 2017;168(4):670–91. [DOI] [PMC free article] [PubMed] [Google Scholar]
- 2.Nathanson SD, Krag D, Kuerer HM, Newman LA, Brown M, Kerjaschki D, et al. Breast cancer metastasis through the lympho-vascular system. Clin Exp Metastasis. 2018;35(5–6):443–54. [DOI] [PubMed] [Google Scholar]
- 3.Zhou H, Lei PJ, Padera TP. Progression of Metastasis through Lymphatic System. Cells. 2021;10(3). [DOI] [PMC free article] [PubMed]
- 4.Garnier L, Gkountidi AO, Hugues S. Tumor-Associated Lymphatic Vessel Features and Immunomodulatory Functions. Front Immunol. 2019;10:720. [DOI] [PMC free article] [PubMed] [Google Scholar]
- 5.Stacker SA, Caesar C, Baldwin ME, Thornton GE, Williams RA, Prevo R, et al. VEGF-D promotes the metastatic spread of tumor cells via the lymphatics. Nat Med. 2001;7(2):186–91. [DOI] [PubMed] [Google Scholar]
- 6.Skobe M, Hawighorst T, Jackson DG, Prevo R, Janes L, Velasco P, et al. Induction of tumor lymphangiogenesis by VEGF-C promotes breast cancer metastasis. Nat Med. 2001;7(2):192–8. [DOI] [PubMed] [Google Scholar]
- 7.Pereira ER, Kedrin D, Seano G, Gautier O, Meijer EFJ, Jones D, et al. Lymph node metastases can invade local blood vessels, exit the node, and colonize distant organs in mice. Science. 2018;359(6382):1403–7. [DOI] [PMC free article] [PubMed] [Google Scholar]
- 8.Lee BS, Jang JY, Seo C, Kim CH. Crosstalk between head and neck cancer cells and lymphatic endothelial cells promotes tumor metastasis via CXCL5-CXCR2 signaling. Faseb j. 2021;35(1): e21181. [DOI] [PubMed] [Google Scholar]
- 9.Volk-Draper L, Patel R, Bhattarai N, Yang J, Wilber A, DeNardo D, et al. Myeloid-Derived Lymphatic Endothelial Cell Progenitors Significantly Contribute to Lymphatic Metastasis in Clinical Breast Cancer. Am J Pathol. 2019;189(11):2269–92. [DOI] [PMC free article] [PubMed] [Google Scholar]
- 10.Kim KS, Park JI, Oh N, Cho HJ, Park JH, Park KS. ELK3 expressed in lymphatic endothelial cells promotes breast cancer progression and metastasis through exosomal miRNAs. Sci Rep. 2019;9(1):8418. [DOI] [PMC free article] [PubMed] [Google Scholar]
- 11.Lane RS, Femel J, Breazeale AP, Loo CP, Thibault G, Kaempf A, et al. IFNγ-activated dermal lymphatic vessels inhibit cytotoxic T cells in melanoma and inflamed skin. J Exp Med. 2018;215(12):3057–74. [DOI] [PMC free article] [PubMed] [Google Scholar]
- 12.Steele MM, Jaiswal A, Delclaux I, Dryg ID, Murugan D, Femel J, et al. T cell egress via lymphatic vessels is tuned by antigen encounter and limits tumor control. Nat Immunol. 2023;24(4):664–75. [DOI] [PMC free article] [PubMed] [Google Scholar]
- 13.Elder AM, Tamburini BAJ, Crump LS, Black SA, Wessells VM, Schedin PJ, et al. Semaphorin 7A Promotes Macrophage-Mediated Lymphatic Remodeling during Postpartum Mammary Gland Involution and in Breast Cancer. Cancer Res. 2018;78(22):6473–85. [DOI] [PMC free article] [PubMed] [Google Scholar]
- 14.Saeki S, Kumegawa K, Takahashi Y, Yang L, Osako T, Yasen M, et al. Transcriptomic intratumor heterogeneity of breast cancer patient-derived organoids may reflect the unique biological features of the tumor of origin. Breast Cancer Res. 2023;25(1):21. [DOI] [PMC free article] [PubMed] [Google Scholar]
- 15.Carpentier G, Berndt S, Ferratge S, Rasband W, Cuendet M, Uzan G, et al. Angiogenesis Analyzer for ImageJ - A comparative morphometric analysis of “Endothelial Tube Formation Assay” and “Fibrin Bead Assay.” Sci Rep. 2020;10(1):11568. [DOI] [PMC free article] [PubMed] [Google Scholar]
- 16.Nishino K, Yoshimatsu Y, Muramatsu T, Sekimoto Y, Mitani K, Kobayashi E, et al. Isolation and characterisation of lymphatic endothelial cells from lung tissues affected by lymphangioleiomyomatosis. Sci Rep. 2021;11(1):8406. [DOI] [PMC free article] [PubMed] [Google Scholar]
- 17.Mäkinen T, Veikkola T, Mustjoki S, Karpanen T, Catimel B, Nice EC, et al. Isolated lymphatic endothelial cells transduce growth, survival and migratory signals via the VEGF-C/D receptor VEGFR-3. Embo j. 2001;20(17):4762–73. [DOI] [PMC free article] [PubMed] [Google Scholar]
- 18.Montesano R, Orci L, Vassalli P. In vitro rapid organization of endothelial cells into capillary-like networks is promoted by collagen matrices. J Cell Biol. 1983;97(5 Pt 1):1648–52. [DOI] [PMC free article] [PubMed] [Google Scholar]
- 19.Nowak-Sliwinska P, Alitalo K, Allen E, Anisimov A, Aplin AC, Auerbach R, et al. Consensus guidelines for the use and interpretation of angiogenesis assays. Angiogenesis. 2018;21(3):425–532. [DOI] [PMC free article] [PubMed] [Google Scholar]
- 20.Li S, Liu M, Do MH, Chou C, Stamatiades EG, Nixon BG, et al. Cancer immunotherapy via targeted TGF-β signalling blockade in T(H) cells. Nature. 2020;587(7832):121–5. [DOI] [PMC free article] [PubMed] [Google Scholar]
- 21.Hirakawa S, Kodama S, Kunstfeld R, Kajiya K, Brown LF, Detmar M. VEGF-A induces tumor and sentinel lymph node lymphangiogenesis and promotes lymphatic metastasis. J Exp Med. 2005;201(7):1089–99. [DOI] [PMC free article] [PubMed] [Google Scholar]
- 22.Zhou C, Wei W, Ma J, Yang Y, Liang L, Zhang Y, et al. Cancer-secreted exosomal miR-1468-5p promotes tumor immune escape via the immunosuppressive reprogramming of lymphatic vessels. Mol Ther. 2021;29(4):1512–28. [DOI] [PMC free article] [PubMed] [Google Scholar]
Associated Data
This section collects any data citations, data availability statements, or supplementary materials included in this article.
Supplementary Materials
Supplementary Material 1: Supplementary Table 1. Comparison of cases with sufficient vs. insufficient LEC isolation and cultivation.
Supplementary Material 2: Supplementary Table 2. Common differentially expressed genes from comparisons of the AA-LEC321 group vs. AA-LEC325 + AA-LEC328, and between lymphatic status groups.
Data Availability Statement
The datasets used and/or analyzed during the current study are available from the corresponding author on reasonable request.




