Abstract
Background
Although both pre-clinical and clinical studies show promising outcomes, resulting in rapid growth of clinical trials of MSC-based therapies in recent years, the heterogeneity and therapeutic inconsistency of MSCs have severely hampered their clinical applications. Purifying homogenous MSC populations with enhanced specific functions represents one promising approach. We have demonstrated recently that the CD317+ MSCs have enhanced anti-inflammatory functions and improved therapeutic efficacy and consistency.
Methods
In the current study, we performed both in vitro and in vivo investigations to delineate whether and how CD317 regulates the immune modulation function of MSCs.
Results
Our data here indicate that the CD317 directly contributes to the immune suppression function of MSCs stimulated by TNF-α through up-regulating TSG6 via CD317/lipid-raft/TNFR1 complex. The CD317 stabilizes the TNFR1 complex, resulting in hyper-activation of the NF-κB pathway and up-regulation of TSG6, which confers the therapeutic effects of MSCs on the mouse model of ALI (acute lung injury) and IBD (inflammatory bowel disease).
Conclusions
Thus, the CD317 stabilizes TNFR1 and confers the anti-inflammatory functions of MSCs via NF-κB/TSG6 Pathway.
Supplementary Information
The online version contains supplementary material available at 10.1186/s13287-025-04527-8.
Keywords: Mesenchymal stem/stromal cells, MSCs, TSG6, CD317, Immunosuppression
Introduction
Mesenchymal stem/stromal cells (MSCs) have strong immune modulation and regenerative capabilities, leading to extensive and intensive investigations in treating various types of diseases [1–5]. Although both pre-clinical and clinical studies show promising outcomes, resulting in rapid growth of clinical trials of MSC-based therapies in recent years, the heterogeneity and therapeutic inconsistency of MSCs have severely hampered their clinical applications [1, 2, 4, 6–9]. In addition to other strategies for reducing the heterogeneity and improving the therapeutic efficacy, such as modifications in cell expansion condition and functional target gene over-expression [1, 7, 10–12], purifying homogenous MSC populations with enhanced specific functions represents another promising approach [1, 4, 7–9]. And we have demonstrated recently that the CD317+ MSCs have enhanced anti-inflammatory functions and improved therapeutic efficacy and consistency [13, 14]. CD317+ MSCs have improved differentiation capabilities and enhanced immune suppression activities through expressing higher levels of TSG6 [13], and stabilizing the TSG6 by high level of PTX3 [14]. They showed improved therapeutic effects in the mouse model of ALI (acute lung injury) [13], and improved therapeutic consistency in the mouse model of IBD (inflammatory bowel disease) [14].
CD317, also known as Tetherin or BST2 (Bone Marrow Stromal Cell Antigen 2), is firstly identified as membrane antigen selectively expressed on terminal differentiated human B cells [15, 16] and then on the bone marrow stromal cells [17]. Later functional investigations indicate that the CD317, as an integral membrane protein, might contribute to the homeostasis of endoplasmic reticulum, vesicle coat assembly and cargo sorting [18]. It is localized to the lipid raft, and mediates membrane protein internalization via the clathrin-dependent pathway [19, 20]. In accordance with its function, CD317 has been detected in various types of cells with varying degrees and is highly expressed in a number of specialized cell types [21]. In addition to the most studied function of CD317 as a virus restriction factor suppressing the replication and secretion of virus [22], it also play an important role in regulating multiple functions of cells, such as promoting the adhesion [23], migration [24], invasion [25], and survival [26, 27] of the cells. Furthermore, it also contributes to the cellular proteostasis [28], autophagy [29], cytoskeleton re-organization [30], and immune modulation [31]. For example, CD317 could protect cells from immunocytolysis [32]; suppress the cytotoxicity of NK cells via interacting with galectins [33]; promote M2 macrophage [34, 35] while suppress M1 polarization [36]. The CD317+ macrophages have been demonstrated having enhanced immunosuppression activities [37]. And the CD317+ T cells have quicker immune responses to the stimulators [38]. However, the functions of CD317 in MSCs and how the CD317 regulates the expression of TSG6 remains unclear.
Therefore, in the current study, we performed both in vitro and in vivo investigations to delineate whether and how CD317 regulates the expression of TSG6 in MSCs. Our data here indicate that the CD317 directly contributes to the immune suppression function of MSCs stimulated by TNF-α through up-regulating TSG6 (Tumor necrosis factor-Stimulated Gene-6) via CD317/lipid-raft/TNFR1 complex. The CD317 stabilizes the TNFR1 complex, resulting in hyper-activation of the NF-κB pathway and up-regulation of TSG6, which confers the therapeutic effects of MSCs in the mouse model of ALI (acute lung injury) and IBD (inflammatory bowel disease).
Materials and methods
MSCs isolation, expansion and characterization
This study was approved by the ethics committee of Shenzhen Zhongshan Obstetrics & Gynecology Hospital (formerly Shenzhen Zhongshan Urology Hospital) and followed the tenants of the Declaration of Helsinki. The human MSCs were derived from the umbilical cord and characterized as described previously [10–14, 39]. The MSCs were passaged with TrypLE (Thermo Scientific) and stimulated with 20 ng/ml TNF-α (PeproTech).
Gene knockdown and overexpression
The lentivirus-based overexpression was performed by cloning the full-length coding region into the lentivirus vector. For shRNA construction, target sequences were cloned into the lentivirus pLKO.1-puro vector as described before [13, 14, 40]. Virus production and cell infection were performed as described previously [10, 13, 14]. Target sequences were used as previously described [13, 14].
MSC-PBMC co-culture
The human PBMCs (Peripheral Blood Mononuclear Cells) were purified with the EasySep™ Direct Human PBMC Isolation Kit (STEMCELL Technologies), and co-cultured with the MSCs as described before [10, 13, 14, 39]. Briefly, the PBMCs were labelled with CellTrace™ CFSE (Thermo Fisher Scientific) and stimulated with Dynabeads® Human T-Activator CD3/CD28 (Thermo Fisher Scientific) for 24 h, and then co-cultured with purified MSCs (20 × 104 PBMCs vs 5 × 104 MSCs) for 72 h. The cell proliferation was assessed with the flow cytometry as described previously [14].
Flow cytometry
Cell preparation, antibody staining, and flow cytometry were performed as described before [10–14, 39]. Data were collected with BD AccuriC6 Plus (BD Biosciences) and analyzed with FlowJo software. And the CD317+ and CD317− MSCs were purified with BD FACSAria SORP cell sorter (BD Biosciences).
Splenocytes isolation and MSCs co‑culture
The splenocytes were isolated and co-cultured with MSCs as described before [10, 11, 39]. Briefly, 24 h post the induction of the mouse model of ALI (acute lung injury), the splenocytes (20 × 104cells/well) were isolated and co-cultured with freshly purified MSCs (5 × 104cells/well) in 96-well plates for 48 h. Then, the cell supernatants were collected, and the cytokines concentration were analyzed with ELISA.
ELISA, qPCR, and WB
The cytokine levels in the cell culture supernatant or peripheral blood were measured with the ELISA kits for IL-6 (BioLegend), TNF-α (BioLegend), IFN-γ (BioLegend), IL-1β (BioLegend), TSG6 (Thermo Fisher Scientific, Cat No. EH472RB), and CCL2 (Sigma) according to the instructions as described before [13, 14, 39]. Quantitative PCR (qPCR) was performed as described before after total RNA extraction and reverse transcription [10, 13, 14, 39]. WB (western blot) was performed as described before [10, 39]. Protein Co-IP (co-immunoprecipitation) was performed with the Pierce MS-Compatible Magnetic IP Kit (streptavidin) according to the instructions, and the proteins were detected by WB. The primer sequences and antibodies were used as previously described [13, 14].
RNA-seq and analysis
Human MSCs were analyzed by RNA sequencing at passage 3 in BGI (Beijing Genomics Institute) as described before [13, 39]. Data were processed with DESeq2 package in R (v 4.0.0) as described previously [12].
Immunofluorescence
The CD317+ MSCs were plated on coverslips and the immunofluorescence was performed as described before [41]. Briefly, the MSCs were plated onto gelatin coated coverslips after sorting. Forty-eight hours later, the cells were fixed, permeabilized, blocked, and stained with the primary antibody CD317 (Thermo Fisher Scientific) and TNFR1 (Abcam). Then, the coverslips were incubated with the secondary antibody Alexa Fluor® 488/594 conjugate after washing, and visualized with confocal microscope (ZEISS-LSM880). The lipid raft was stained with the Vybrant™ Alexa Fluor™ 488 Lipid Raft Labeling Kit (Thermo Fisher Scientific). The co-localization analysis was performed with ImageJ.
NF-κB activity measurement
The NF-κB activity was determined by NF-κB Reporter Kit (BPS Bioscience). Briefly, the luciferase reporter vector, containing NF-κB responsive elements, was transfected into MSCs with Lipofactamine3000 (Thermo Fisher Scientific). The luciferase activity was measured by Dual-Glo® Luciferase Assay System (Promega).
Mouse model of ALI and lung analysis
The mice (C57BL/6 J, male, 8 weeks old) were purchased from the Guangdong Medical Laboratory Animal Center and maintained in specific pathogen-free conditions. This study was approved by the Animal Research Ethics Committee of the School of Medicine, Shenzhen University. The work has been reported in line with the ARRIVE guidelines 2.0. Mice were anesthetized with isoflurane by using the anesthesia system (R550, RWD Life Science) and euthanized with overdose CO2. The mouse model of ALI (Acute Lung Injury) was induced by endotoxin LPS (Lipopolysaccharides, 20 mg/kg, Sigma) as described previously [13, 39]. MSCs were transplanted into the mouse model (1 × 106 cells/mouse) via tail-vein.
The immune cell infiltration, MPO (Myeloperoxidase) activities, and lung analysis were performed as described before [13, 39]. Briefly, the CD45+ lymphocytes and neutrophil (CD45+CD11b+Ly-6G+Ly-6Cmed) in BAL (Broncho-Alveolar Lavage) were measured by flow cytometry. The MPO activity was determined by the MPO Activity Assay Kit (Abcam). The HE (Hematoxylin and Eosin) staining of the lung tissue was performed as described previously [10, 13, 39].
Mouse model of IBD and tissue analysis
The mouse model of IBD (Inflammatory Bowel Disease) was induced by 3% dextran sodium sulfate (DSS) as described previously [14]. MSCs (1 × 106cells/mouse) were transplanted intravenously via tail-vein. Ten days later, the mice were anesthetized with isoflurane by using the anesthesia system (R550, RWD Life Science) and euthanized with overdose CO2. The hematoxylin and eosin (HE) analysis of the colon tissue and histology score assessment were performed as described previously [14]. Serum levels of cytokines were measured with ELISA kits.
Statistics
Data are shown as the mean ± SEM (Standard Error of the Mean) and were analyzed with the GraphPad Prism 8 for Windows. Student’s t test was applied to the two-group comparison, and One-way ANOVA was applied to the multiple group comparison. P < 0.05 indicates statistical significance. The power was calculated with the package ‘pwr’ in R, and the power values are all > 0.8 with n = 8 and sig.level = 0.05.
Results
We have demonstrated previously that CD317+ MSCs have enhanced anti-inflammatory capabilities and improved therapeutic effects in the mouse model of ALI and IBD through up-regulating TSG6 (Tumor Necrosis Factor-α-Stimulated Gene/Protein-6) [13, 14]. To further investigate whether and how CD317 regulates the immune modulation function of MSCs, the MSCs were stimulated by TNF-α because of that the TSG6 is one TNF-α induced gene [2, 42]. In accordance with previous data [13, 14], the CD317+ MSCs had higher levels of suppressing lymphocytes proliferation in the MSC-PBMC co-culture assay (Fig. 1A, B). Furthermore, CD317+ MSCs had stronger capabilities of inhibiting the expression of pro-inflammatory cytokines in the MSC-splenocytes co-culture assay (Fig. 1C). Therefore, the CD317+ MSCs also had stronger immune suppression activity than CD317− MSCs after stimulated with TNF-α, similar with previous data which stimulated with IFN-γ [13, 14].
Fig. 1.
CD317 directly contributes to the immune suppression function of CD317+ MSCs. A Representative flow cytometry result of PBMC proliferation assay after co-culture with CD317+ or CD317− MSCs stimulated with 20 ng/ml TNF-α for 48 h. B PBMC proliferation assay after co-culture with CD317+ or CD317− MSCs stimulated with 20 ng/ml TNF-α for 48 h (n = 3). C The secreted protein levels of pro-inflammatory cytokines (IL-6, TNF-α, IFN-γ, IL-1β) in the MSC-splenocytes co-culture assay (n = 3). D The relative mRNA levels of CD317 were determined by qPCR (n = 3). E The protein levels of CD317 were determined by western blot. F Representative flow cytometry result of PBMC proliferation assay after co-culture with CD317+ MSCs knocking-down CD317 (shCD317) and stimulated with 20 ng/ml TNF-α for 48 h. G PBMC proliferation assay after co-culture with CD317+ MSCs knocking-down CD317 (shCD317) and stimulated with 20 ng/ml TNF-α for 48 h (n = 3). H The secreted protein levels of pro-inflammatory cytokines (IL-6, TNF-α, IFN-γ, IL-1β) in the MSC-splenocytes co-culture assay after knocking-down CD317 (shCD317) in CD317+ MSCs (n = 3). I The relative mRNA levels of CD317 were determined by qPCR (n = 3). J The protein levels of CD317 were determined by western blot. K Representative flow cytometry result of PBMC proliferation assay after co-culture with CD317− MSCs overexpressing CD317 (Lenti-CD317) and stimulated with 20 ng/ml TNF-α for 48 h. L PBMC proliferation assay after co-culture with CD317− MSCs overexpressing CD317 (Lenti-CD317) and stimulated with 20 ng/ml TNF-α for 48 h (n = 3). M The secreted protein levels of pro-inflammatory cytokines (IL-6, TNF-α, IFN-γ, IL-1β) in the MSC-splenocytes co-culture assay after overexpressing CD317 (Lenti-CD317) in CD317.− MSCs (n = 3). Full-length blots/gels are presented in Supplementary File 1. * indicates P < 0.05
Although the CD317+ MSCs have higher level of TSG6 [13, 14], whether CD317 directly contributing to the higher expression of TSG6 remains unclear. Thus, the expression of CD317 was knocked-down by shRNA in CD317+ MSCs (Fig. 1D-H). Both mRNA and protein levels of CD317 had been significantly reduced by shRNA (Fig. 1D, E). Consequently, knocking-down CD317 in CD317+ MSCs significantly impaired their immune suppression activities from the perspectives of suppressing lymphocytes proliferation (Fig. 1F, G), and inhibiting the expression of pro-inflammatory cytokines (Fig. 1H). On the other hand, over-expressing CD317 in CD317− MSCs significantly enhanced their immune suppression functions (Fig. 1I-M). Therefore, CD317 directly contributes to the immune suppression function of MSCs.
Knocking-down CD317 in CD317+ MSCs affected the expression levels of a plenty of genes revealed by RNAseq (Fig. 2A). Among those DEGs (Differential Expressed Genes), TSG6 and CD317 were two of those highly differential expressed genes (Fig. 2B), which is in accordance with our previous data [13, 14]. KEGG analysis indicated that various pathways involved in immunological regulation and metabolism had been enriched (Fig. 2C). We have found that the CD317+ MSCs express higher level of TSG6, which partially confers the enhanced anti-inflammatory function of CD317+ MSCs [13, 14]. Thus, the expression levels of TSG6 were assessed after disturbing the expression of CD317. Data showed that knocking-down CD317 in CD317+ MSCs significantly reduced the expression of TSG6 at the levels of mRNA (Fig. 2D), total protein (Fig. 2E), and secreted protein (Fig. 2F). On the contrary, over-expressing CD317 in CD317− MSCs significantly promoted the expression of TSG6 at the levels of mRNA (Fig. 2G), total protein (Fig. 2H), and secreted protein (Fig. 2I). In CD317+ MSCs, knocking-down both CD317 and TSG6 could impair their immune suppression functions from the perspectives of suppressing lymphocytes proliferation (Fig. 2J) and inhibiting the expression of pro-inflammatory cytokines (Fig. 2K). Knocking-down CD317 and TSG6 together did not further reduce their immune suppression functions (Fig. 2J, K), while over-expressing TSG6 rescued the reduced immune suppression capabilities of CD317+ MSCs with CD317 knocking-down (Fig. 2J, K). On the other hand, over-expressing both CD317 and TSG6 in CD317− MSCs could enhance their immune suppression functions from the perspectives of suppressing lymphocytes proliferation (Fig. 2L) and inhibiting the expression of pro-inflammatory cytokines (Fig. 2M). And over-expressing CD317 and TSG6 together further improved their immune suppression functions (Fig. 2L, M). Furthermore, knocking-down TSG6 reduced the immune suppression capabilities of CD317− MSCs with CD317 over-expression (Fig. 2L, M). Therefore, CD317 directly regulates the expression of TSG6 and TSG6 contributes to the immune suppression function of CD317+ MSCs.
Fig. 2.
TSG6 mediates the immune suppression function of CD317+ MSCs. A Differential expressed genes (DEGs) between CD317+ MSCs (shCtrl) and knocking-down CD317 in CD317+ MSCs (shCD317). B Heatmap of DEGs between CD317+ MSCs (shCtrl) and knocking-down CD317 in CD317+ MSCs (shCD317). C KEGG enrichment analysis of DEGs. D The relative mRNA levels of TSG6 were determined by qPCR in CD317+ MSCs (shCtrl) and knocking-down CD317 in CD317+ MSCs (shCD317) (n = 3). E The total protein levels of TSG6 were determined by western blot in CD317+ MSCs (shCtrl) and knocking-down CD317 in CD317+ MSCs (shCD317). F The secreted protein levels of TSG6 were determined by ELISA in CD317+ MSCs (shCtrl) and knocking-down CD317 in CD317+ MSCs (shCD317) (n = 3). G The relative mRNA levels of TSG6 were determined by qPCR in CD317− MSCs (Lenti-Ctrl) and overexpressing CD317 in CD317− MSCs (Lenti-CD317) (n = 3). H The total protein levels of TSG6 were determined by western blot in CD317− MSCs (Lenti-Ctrl) and overexpressing CD317 in CD317− MSCs (Lenti-CD317). I The secreted protein levels of TSG6 were determined by ELISA in CD317− MSCs (Lenti-Ctrl) and overexpressing CD317 in CD317− MSCs (Lenti-CD317) (n = 3). J PBMC proliferation assay after co-culture with CD317+ MSCs knocking-down CD317 (shCD317) and TSG6 (shTSG6) or overexpressing TSG6 (Lenti-TSG6), and stimulated with 20 ng/ml TNF-α for 48 h (n = 3). K The secreted protein levels of pro-inflammatory cytokines (IL-6, TNF-α, IFN-γ, IL-1β) in the MSC-splenocytes co-culture assay with CD317+ MSCs knocking-down CD317 (shCD317) and TSG6 (shTSG6) or overexpressing TSG6 (Lenti-TSG6) (n = 3). L PBMC proliferation assay after co-culture with CD317− MSCs overexpressing CD317 (Lenti-CD317) and TSG6 (Lenti-TSG6) or knocking-down TSG6 (shTSG6), and stimulated with 20 ng/ml TNF-α for 48 h (n = 3). M The secreted protein levels of pro-inflammatory cytokines (IL-6, TNF-α, IFN-γ, IL-1β) in the MSC-splenocytes co-culture assay with CD317− MSCs overexpressing CD317 (Lenti-CD317) and TSG6 (Lenti-TSG6) or knocking-down TSG6 (shTSG6) (n = 3). KEGG, kyoto encyclopedia of genes and genomes. Full-length blots/gels are presented in Supplementary File 1. * indicates P < 0.05
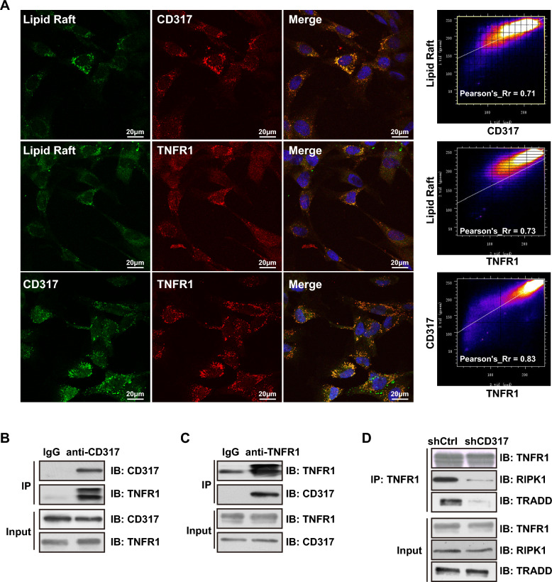
It is well-known that the CD317 is involved in both virus production suppression and immune modulation [31]. However, the functions and mechanisms of CD317 in MSCs are largely undetermined. It has been demonstrated that the CD317 could regulate the functions and activities of receptors in the lipid raft [43, 44]. To uncover the underlying mechanisms of CD317 in regulating the immune suppression function of MSCs, the MSCs were stimulated with TNF-α to mimic the inflammatory state to investigate whether CD317 also regulates its receptor after stimulation. Co-localization analysis of CD317, lipid raft, and TNFR1 receptor showed that CD317, lipid raft, and TNFR1 receptor had overlapped expressions (Fig. 3A). The direct interaction between CD317 and TNFR1 was further confirmed with protein immunoprecipitation (IP) assay (Fig. 3B, C). Furthermore, knocking-down CD317 could impaired the formation of TNFR1 complex with lower level of recruitment of RIPK1 and TRADD (Fig. 3D). Therefore, CD317 directly interacts with TNFR1 receptor and promotes the formation of TNFR1 complex.
Fig. 3.
CD317 directly interacts with TNFR1 receptor and promotes the formation of TNFR1 complex in the lipid raft. A Representative immunofluorescence figures showing co-localization of CD317, lipid raft, and TNF-α receptor TNFR1, and co-localization analysis with Pearson coefficient. B Proteins were pull-down by anti-CD317 and the TNFR1 was detected by western blot. C Proteins were pull-down by anti- TNFR1 and the CD317 was detected by western blot. D Proteins were pull-down by anti-TNFR1 after knocking-down CD317 (shCD317) in CD317.+ MSCs and the TNFR1 complex proteins (RIPK1, TRADD) were detected by western blot. Full-length blots/gels are presented in Supplementary File 2
Both CD317 and TNF-α could induce the activation of NF-κB pathway [45, 46]. Furthermore, it has been demonstrated that decreased TSG6 expression is associated with the NF-κB pathway suppression [47]. And the CCL2, one well-known target gene of NF-κB pathway [48], is also highly expressed in CD317+ MSCs [13]. Therefore, the NF-κB pathway might be the downstream target of CD317/lipid-raft/TNFR1 activation. Data showed that the CD317+ MSCs had higher level of p65 nuclear translocation after TNF-α stimulation (Fig. 4A), indicating that CD317+ MSCs had higher level of NF-κB activity than the CD317− MSCs after stimulation. This was further validated by the NF-κB activity reporter assay (Fig. 4B). Furthermore, knocking-down CD317 in CD317+ MSCs reduced their NF-κB activity (Fig. 4C), while over-expressing CD317 in CD317− MSCs increased their NF-κB activity (Fig. 4D). In addition, suppressing the NF-κB activity with small molecular inhibitors also decreased both mRNA and protein levels of CCL2 and TSG6 (Fig. 4E, F). Therefore, CD317 might confer higher sensitivity of MSCs to TNF-α stimulation through stabilizing the CD317/lipid-raft/TNFR1 complex with higher level of NF-κB activity and subsequently higher levels of anti-inflammatory cytokine TSG6 expression (Fig. 4G).
Fig. 4.
NF-κB pathway contributes to the up-regulation of TSG6 by CD317. A The relative levels of p65 in cytoplasmic (Cyto) and nuclear (Nucl) fraction were determined by western blot after separating the cytoplasmic and nuclear proteins. B The relative NF-κB activity was assessed by reporter assay (n = 3). MSCs were stimulated with 20 ng/mL TNF-α for 48 h; the MSCs without TNF-α treatment were chosen as negative control. C The NF-κB pathway activity was assessed by reporter assay after knocking-down CD317 in CD317+ MSCs (n = 3). D The NF-κB pathway activity was assessed by reporter assay after overexpressing CD317 in CD317− MSCs (n = 3). E The mRNA levels of CCL2 and TSG6 were determined via qPCR after inhibiting NF-κB pathway with inhibitors in CD317+ MSCs (n = 3). F The secreted protein levels of CCL2 and TSG6 were determined via ELISA after inhibiting NF-κB pathway with inhibitors in CD317.+ MSCs (n = 3). G Proposed mechanism of upregulating TSG6 by CD317 in MSCs. Full-length blots/gels are presented in Supplementary File 3. * indicates P < 0.05
To further confirm the critical role of CD317 in regulating the expression of TSG6 in vivo, the mouse model of ALI and IBD were established. In the LPS induced mouse model of ALI, data showed that knocking-down both CD317 and TSG6 could significantly impair the therapeutic effects of CD317+ MSCs (Fig. 5A), immune suppression capabilities from the perspectives of reducing CD45+ lymphocytes infiltration (Fig. 5B), neutrophil infiltration (Fig. 5C) and activity (Fig. 5D), and the serum levels of pro-inflammatory cytokines (IL-6, TNF-α, IFN-γ, and IL-1β) (Fig. 5E). Furthermore, over-expressing TSG6 rescued the reduced immune suppression capabilities of CD317+ MSCs with CD317 knocking-down (Fig. 5A-E). In the DSS induced mouse model of IBD, data also showed that knocking-down both CD317 and TSG6 could significantly impair the therapeutic effects of CD317+ MSCs from the perspectives of body weight (Fig. 6A), DAI (Disease Activity Index, Fig. 6B), spleen weight (Fig. 6C), colon length (Fig. 6D, E), histology scoring (Fig. 6F, G), and suppressing the expression of pro-inflammatory cytokines (IL-6, IL-1β, TNF-α) or promoting the expression of anti-inflammatory cytokines (IL-10, TSG6) (Fig. 6H). And over-expressing TSG6 also rescued the reduced immune suppression capabilities of CD317+ MSCs with CD317 knocking-down (Fig. 6A-H). Furthermore, the CD317 confers additional benefits beyond TSG6 induction in both mouse models (Figs. 5, 6). Therefore, CD317 contribute to the immune suppression function of CD317+ MSCs partially through TSG6 in vivo.
Fig. 5.
TSG6 mediates the improved therapeutic effects of CD317+ MSCs in the mouse model of ALI. The ALI mice were transplanted with CD317+ MSCs knocking-down CD317 (shCD317) and TSG6 (shTSG6) or overexpressing TSG6 (Lenti-TSG6). A Representative figures of HE staining of lung tissues after 7 days post LPS stimulation. B The CD45+ cells in the lung were measured after 7 days post LPS stimulation via flow cytometry (n = 8). C The neutrophil number in BAL was determined as CD45+CD11b+Ly-6G+Ly-6C.med after 24 h post LPS stimulation by flow cytometry (n = 8). D The MPO activity was quantified after 24 h post LPS stimulation (n = 8). E Serum level of IL-6, TNF-α, IFN-γ, and IL-1β were determined after 24 h post LPS stimulation via ELISA (n = 8). HE, hematoxylin and eosin; BAL, bronchoalveolar lavage; MPO, myeloperoxidase; IL-6, interleukin 6; TNF-α, tumor necrosis factor alpha; IFN-γ, interferon gamma; IL-1β, interleukin 1 beta. * indicates P < 0.05
Fig. 6.
TSG6 mediates the improved therapeutic effects of CD317+ MSCs in the mouse model of IBD. The IBD mice were transplanted with CD317.+ MSCs knocking-down CD317 (shCD317) and TSG6 (shTSG6) or overexpressing TSG6 (Lenti-TSG6). A Body weight (n = 8). B DAI (disease activity index) (n = 8). C Spleen weight (n = 8). D Colon length (n = 8). E Representative figures of colon length. F Histology score (n = 8). G Representative figures of HE staining of colon tissues after 10 days post DSS treatment. H Serum levels of IL-6, IL-1β, TNF-α, IL-10, and TSG6 were determined via ELISA (n = 8). *Indicates P < 0.05
In summary, we have demonstrated here that CD317 directly contributes to the immune suppression function of CD317+ MSCs. CD317 directly interacts with TNFR1 receptor and promotes the formation of TNFR1 complex, conferring higher sensitivity of MSCs to TNF-α stimulation through stabilizing the CD317/lipid-raft/TNFR1 complex with higher level of NF-κB activity and subsequently higher levels of anti-inflammatory cytokine TSG6 expression.
Discussion
CD317, also known as BST2, is a well-acknowledged virus restriction factor whose expression is principally induced by inflammatory cytokines (such as IFN-α, IFN-β, IFN-γ, TNF-α), especially the type I interferon (IFN-α, IFN-β). Multiple pathways have been identified contributing to the expression regulation of CD317, such as TLR4/TRIF/IRF3 pathway [49], insulin pathway [50], AKT/ERK/STAT1 [51], cGAS/STING pathway [37], and also the transcription factor IRF6 [52]. The well-studied function of CD317 is restricting vesicles into the membrane, resulting in suppressing the release of both virus particles and also exosomes [53, 54]. Furthermore, it also regulates various cellular membrane-related functions, such as regulating the functions of receptors via stabilizing the lipid raft structure on the cell membrane [43, 44], suppressing apoptosis through regulating the mitochondria-AIF axis [27], inhibiting the MT1-MMP (Membrane Type-1 Matrix Metalloproteinase) through membrane internalization [55], and autophagy [29, 56–60].
Recently, we have demonstrated that the CD317+ MSCs have enhanced anti-inflammatory capabilities and improved therapeutic effects in the mouse model of ALI and IBD through up-regulating TSG6 [13, 14]. In the current study, we investigated whether and how CD317 regulates the immune modulation function of CD317+ MSCs. Our data indicate that the CD317 directly contributes to the enhanced immune suppression activity of CD317+ MSCs through up-regulating the anti-inflammatory effector TSG6. Mechanistically, CD317 interacts with TNFR1 receptor and lipid raft, promotes the formation of TNFR1 complex, activates the NF-κB pathway, and up-regulates the expression level of TSG6, conferring the higher sensitivity of CD317+ MSCs to TNF-α stimulation.
The basic roles of CD317 in regulating the cell membrane homeostasis indicate that it also plays an important role in immuno-modulation which involves various membrane receptors. However, the receptor activity regulated by CD317 might be context-dependent. It has been demonstrated that CD317 activates EGFR [43] while inhibits P2Y12R [44]. Indeed, the dynamics and functional regulations of different receptors might differ, which makes the function of CD317 more complicated. From the immunological perspective, the delicate regulation of different immuno-receptors by CD317 would provide a new layer of immuno-regulations. For example, the CD317 could inhibit the type 1 IFN expression through promoting autophagic degradation of RIG-I like receptor [56, 57], suppressing the immune responses; on the other hand, it also activates the NF-κB pathway [45, 61–63] via TRAF6/AKT1 [63] and Syk [64], stimulating the immune responses. In addition to regulating the receptor organization, CD317 may also change the 3D conformation and facilitate partner protein recruitment. For example, the CD317 promotes the recruitment of TRAF6 [63] and Syk [64], which is in accordance with our data that CD317 promotes the recruitment of TNFR1 complex partner proteins.
Although we and others have demonstrated the direct interactions between CD317 and different kinds of receptors [43, 44, 56, 57], the main function of CD317 is stabilizing the lipid raft structure where the receptors localized and enriched [43, 44], rather than protein–protein specific interaction in a way like protein partners or ligand-receptor. Therefore, theoretically, the CD317 might also interact and regulate the functions of IL-1R or IFN-γR among plenty of pro-inflammatory receptors, as long as they are also activated and located in the lipid raft. We here provide a proof-of-concept that the CD317 could confer the MSCs more sensitivity to pro-inflammatory factors, taking TNFα as sample which has been used to priming MSCs and functions as one important inducer of TSG6.
In addition to CD317 conferring hyper-activity in MSCs, it also has been demonstrated that CD317 promotes the function of immune cells. In conventional and plasmacytoid dendritic cells, CD317 facilitates antigen delivery and elicits stronger activation of B and T cells [65, 66]. CD317+ macrophages have enhanced immunosuppression activities via ERK activation and secreting CXCL7, which interacts with CXCR2 on T cells, activates AKT/mTOR pathway, and results in CD8+ T cell exhaustion [37]. Furthermore, the CD317 also contributes to the rapid activation of adult hematopoietic stem cells [67].
In conclusion, our data indicate that the CD317 directly contributes to the enhanced immune suppression activity of CD317+ MSCs through up-regulating the anti-inflammatory effector TSG6. Although our data and other evidences indicate that the transcription of TSG6 is directly regulated by NF-κB [68, 69], the underlying mechanisms need further investigations. Furthermore, techniques for purifying, expanding of CD317+ MSCs under GMP conditions should be precisely optimized for massive production. And the phenotypic stability and safety concerns associated with heightened NF-κB activity should be carefully dressed in the future.
Supplementary Information
Acknowledgements
Not applicable.
Author contributions
Si Chen performed the experiments and analysis, and wrote the draft; Lan Yao, Xin Wen, and Xianqi Wang, provided technical supports and collected the data; Lin Chen and Jingting Zhang re-analyzed the data; Jianyong Xu designed the research, edited the manuscript.
Funding
Guangdong Basic and Applied Basic Research Foundation (2021A1515012484, 2023A1515010181); the Fundamental Research Project of the Shenzhen Science and Technology Innovation Commission (20231120113324002).
Data availability
The RNA-seq dataset has been deposited into the China National Center for Bioinformation (https://www.cncb.ac.cn/) with the accession BioProject No. PRJCA037499.
Declarations
Ethics approval and consent to participate
This study was approved by the ethics committee of Shenzhen Zhongshan Obstetrics & Gynecology Hospital, including the human samples of umbilical cord and PBMCs (No. 202000062, Aug18, 2020), and adhered to the tenants of the Declaration of Helsinki. The patients provided written informed consent for the use of samples. The mouse study was approved by the Animal Research Ethics Committee of the School of Medicine, Shenzhen University (No. A202200064, Feb23, 2022). Title of the approved project for both animal and human studies: purification and characterization of the regulatory MSC subpopulation.
Consent for publication
Not applicable.
Competing interests
The authors declare that they have no competing interests.
Footnotes
Publisher's Note
Springer Nature remains neutral with regard to jurisdictional claims in published maps and institutional affiliations.
References
- 1.Levy O, Kuai R, Siren EMJ, Bhere D, Milton Y, Nissar N, De Biasio M, Heinelt M, Reeve B, Abdi R, et al. Shattering barriers toward clinically meaningful MSC therapies. Sci Adv. 2020;6:eaba6884. 10.1126/sciadv.aba6884. [DOI] [PMC free article] [PubMed] [Google Scholar]
- 2.Jiang W, Xu J. Immune modulation by mesenchymal stem cells. Cell Prolif. 2020;53: e12712. 10.1111/cpr.12712. [DOI] [PMC free article] [PubMed] [Google Scholar]
- 3.Soliman H, Theret M, Scott W, Hill L, Underhill TM, Hinz B, Rossi FMV. Multipotent stromal cells: one name, multiple identities. Cell Stem Cell. 2021;28:1690–707. 10.1016/j.stem.2021.09.001. [DOI] [PubMed] [Google Scholar]
- 4.Krampera M, Le Blanc K. Mesenchymal stromal cells: putative microenvironmental modulators become cell therapy. Cell Stem Cell. 2021;28:1708–25. 10.1016/j.stem.2021.09.006. [DOI] [PubMed] [Google Scholar]
- 5.Hoang DM, Pham PT, Bach TQ, Ngo ATL, Nguyen QT, Phan TTK, Nguyen GH, Le PTT, Hoang VT, Forsyth NR, et al. Stem cell-based therapy for human diseases. Signal Transduct Target Ther. 2022;7:272. 10.1038/s41392-022-01134-4. [DOI] [PMC free article] [PubMed] [Google Scholar]
- 6.Costa LA, Eiro N, Fraile M, Gonzalez LO, Saa J, Garcia-Portabella P, Vega B, Schneider J, Vizoso FJ. Functional heterogeneity of mesenchymal stem cells from natural niches to culture conditions: implications for further clinical uses. Cell Mol Life Sci. 2021;78:447–67. 10.1007/s00018-020-03600-0. [DOI] [PMC free article] [PubMed] [Google Scholar]
- 7.Dunn CM, Kameishi S, Grainger DW, Okano T. Strategies to address mesenchymal stem/stromal cell heterogeneity in immunomodulatory profiles to improve cell-based therapies. Acta Biomater. 2021;133:114–25. 10.1016/j.actbio.2021.03.069. [DOI] [PubMed] [Google Scholar]
- 8.Chen S, Liang B, Xu J. Unveiling heterogeneity in MSCs: exploring marker-based strategies for defining MSC subpopulations. J Transl Med. 2024;22:459. 10.1186/s12967-024-05294-5. [DOI] [PMC free article] [PubMed] [Google Scholar]
- 9.Zhang Q, Xu Y, Xu J. Editorial: targeting heterogeneity of mesenchymal stem cells. Front Cell Dev Biol. 2022;10: 894008. 10.3389/fcell.2022.894008. [DOI] [PMC free article] [PubMed] [Google Scholar]
- 10.Xu J, Chen J, Li W, Lian W, Huang J, Lai B, Li L, Huang Z. Additive therapeutic effects of mesenchymal stem cells and IL-37 for systemic lupus erythematosus. J Am Soc Nephrol. 2020;31:54–65. 10.1681/ASN.2019050545. [DOI] [PMC free article] [PubMed] [Google Scholar]
- 11.Xu J, Lian W, Wu H, Wang X, Chen J, Yang L, Zhuang X, Li L, Huang Z. Improved therapeutic consistency and efficacy of mesenchymal stem cells expanded with chemically defined medium for systemic lupus erythematosus. Cell Mol Immunol. 2020;17:1104–6. 10.1038/s41423-020-0364-4. [DOI] [PMC free article] [PubMed] [Google Scholar]
- 12.Xu J, Lian W, Chen J, Li W, Li L, Huang Z. Chemical-defined medium supporting the expansion of human mesenchymal stem cells. Stem Cell Res Ther. 2020;11:125. 10.1186/s13287-020-01641-7. [DOI] [PMC free article] [PubMed] [Google Scholar]
- 13.Song J, Ma Q, Li Y, Wang X, Chen S, Liang B, Lin X, Chen J, Xu S, Shi S, et al. CD317(+) MSCs expanded with chemically defined media have enhanced immunological anti-inflammatory activities. Stem Cell Res Ther. 2024;15:2. 10.1186/s13287-023-03618-8. [DOI] [PMC free article] [PubMed] [Google Scholar]
- 14.Shi S, Chen S, Liang B, Li Y, Ma Q, Li M, Zhang J, Yao L, Xu J. Improved therapeutic consistency and efficacy of CD317(+) MSCs through stabilizing TSG6 by PTX3. Stem Cell Res Ther. 2024;15:92. 10.1186/s13287-024-03706-3. [DOI] [PMC free article] [PubMed] [Google Scholar]
- 15.Goto T, Kennel SJ, Abe M, Takishita M, Kosaka M, Solomon A, Saito S. A novel membrane antigen selectively expressed on terminally differentiated human B cells. Blood. 1994;84:1922–30. [PubMed] [Google Scholar]
- 16.Ozaki S, Kosaka M, Wakatsuki S, Abe M, Koishihara Y, Matsumoto T. Immunotherapy of multiple myeloma with a monoclonal antibody directed against a plasma cell-specific antigen, HM1.24. Blood. 1997;90:3179–86. [PubMed] [Google Scholar]
- 17.Ishikawa J, Kaisho T, Tomizawa H, Lee BO, Kobune Y, Inazawa J, Oritani K, Itoh M, Ochi T, Ishihara K, et al. Molecular cloning and chromosomal mapping of a bone marrow stromal cell surface gene, BST2, that may be involved in pre-B-cell growth. Genomics. 1995;26:527–34. 10.1016/0888-7543(95)80171-h. [DOI] [PubMed] [Google Scholar]
- 18.Elrod-Erickson MJ, Kaiser CA. Genes that control the fidelity of endoplasmic reticulum to Golgi transport identified as suppressors of vesicle budding mutations. Mol Biol Cell. 1996;7:1043–58. 10.1091/mbc.7.7.1043. [DOI] [PMC free article] [PubMed] [Google Scholar]
- 19.Rollason R, Korolchuk V, Hamilton C, Schu P, Banting G. Clathrin-mediated endocytosis of a lipid-raft-associated protein is mediated through a dual tyrosine motif. J Cell Sci. 2007;120:3850–8. 10.1242/jcs.003343. [DOI] [PubMed] [Google Scholar]
- 20.Masuyama N, Kuronita T, Tanaka R, Muto T, Hirota Y, Takigawa A, Fujita H, Aso Y, Amano J, Tanaka Y. HM1.24 is internalized from lipid rafts by clathrin-mediated endocytosis through interaction with alpha-adaptin. J Biol Chem. 2009;284:15927–41. 10.1074/jbc.M109.005124. [DOI] [PMC free article] [PubMed] [Google Scholar]
- 21.Erikson E, Adam T, Schmidt S, Lehmann-Koch J, Over B, Goffinet C, Harter C, Bekeredjian-Ding I, Sertel S, Lasitschka F, Keppler OT. In vivo expression profile of the antiviral restriction factor and tumor-targeting antigen CD317/BST-2/HM1.24/tetherin in humans. Proc Natl Acad Sci U S A. 2011;108:13688–93. 10.1073/pnas.1101684108. [DOI] [PMC free article] [PubMed] [Google Scholar]
- 22.Blanco-Melo D, Venkatesh S, Bieniasz PD. Intrinsic cellular defenses against human immunodeficiency viruses. Immunity. 2012;37:399–411. 10.1016/j.immuni.2012.08.013. [DOI] [PMC free article] [PubMed] [Google Scholar]
- 23.Florez MA, Matatall KA, Jeong Y, Ortinau L, Shafer PW, Lynch AM, Jaksik R, Kimmel M, Park D, King KY. Interferon gamma mediates hematopoietic stem cell activation and niche relocalization through BST2. Cell Rep. 2020;33: 108530. 10.1016/j.celrep.2020.108530. [DOI] [PMC free article] [PubMed] [Google Scholar]
- 24.Yamamoto A, Morioki H, Nakae T, Miyake Y, Harada T, Noda S, Mitsuoka S, Matsumoto K, Tomimatsu M, Kanemoto S, et al. Transcription factor old astrocyte specifically induced substance is a novel regulator of kidney fibrosis. FASEB J. 2021;35: e21158. 10.1096/fj.202001820R. [DOI] [PMC free article] [PubMed] [Google Scholar]
- 25.Walter-Yohrling J, Cao X, Callahan M, Weber W, Morgenbesser S, Madden SL, Wang C, Teicher BA. Identification of genes expressed in malignant cells that promote invasion. Cancer Res. 2003;63:8939–47. [PubMed] [Google Scholar]
- 26.Mahauad-Fernandez WD, Okeoma CM. Cysteine-linked dimerization of BST-2 confers anoikis resistance to breast cancer cells by negating proapoptotic activities to promote tumor cell survival and growth. Cell Death Dis. 2017;8: e2687. 10.1038/cddis.2017.68. [DOI] [PMC free article] [PubMed] [Google Scholar]
- 27.Li X, Zhang G, Chen Q, Lin Y, Li J, Ruan Q, Chen Y, Yu G, Wan X. CD317 promotes the survival of cancer cells through apoptosis-inducing factor. J Exp Clin Cancer Res. 2016;35:117. 10.1186/s13046-016-0391-2. [DOI] [PMC free article] [PubMed] [Google Scholar]
- 28.Cheng J, Zhang G, Deng T, Liu Z, Zhang M, Zhang P, Adeshakin FO, Niu X, Yan D, Wan X, Yu G. CD317 maintains proteostasis and cell survival in response to proteasome inhibitors by targeting calnexin for RACK1-mediated autophagic degradation. Cell Death Dis. 2023;14:333. 10.1038/s41419-023-05858-1. [DOI] [PMC free article] [PubMed] [Google Scholar]
- 29.Zou J, Li W, Misra A, Yue F, Song K, Chen Q, Guo G, Yi J, Kimata JT, Liu L. The viral restriction factor tetherin prevents leucine-rich pentatricopeptide repeat-containing protein (LRPPRC) from association with beclin 1 and B-cell CLL/lymphoma 2 (Bcl-2) and enhances autophagy and mitophagy. J Biol Chem. 2015;290:7269–79. 10.1074/jbc.M114.627679. [DOI] [PMC free article] [PubMed] [Google Scholar]
- 30.Rollason R, Korolchuk V, Hamilton C, Jepson M, Banting G. A CD317/tetherin-RICH2 complex plays a critical role in the organization of the subapical actin cytoskeleton in polarized epithelial cells. J Cell Biol. 2009;184:721–36. 10.1083/jcb.200804154. [DOI] [PMC free article] [PubMed] [Google Scholar]
- 31.Tiwari R, de la Torre JC, McGavern DB, Nayak D. Beyond tethering the viral particles: immunomodulatory functions of tetherin (BST-2). DNA Cell Biol. 2019;38:1170–7. 10.1089/dna.2019.4777. [DOI] [PMC free article] [PubMed] [Google Scholar]
- 32.Cheng J, Liu Z, Deng T, Lu Z, Liu M, Lu X, Adeshakin FO, Yan D, Zhang G, Wan X. CD317 mediates immunocytolysis resistance by RICH2/cytoskeleton-dependent membrane protection. Mol Immunol. 2021;129:94–102. 10.1016/j.molimm.2020.11.002. [DOI] [PubMed] [Google Scholar]
- 33.Oh J, Yi E, Jeong SK, Park S, Park SH. BST2, a novel inhibitory receptor, is involved in NK cell cytotoxicity through its cytoplasmic tail domain. Int J Mol Sci. 2022. 10.3390/ijms231911395. [DOI] [PMC free article] [PubMed] [Google Scholar]
- 34.He X, Chen H, Zhong X, Wang Y, Hu Z, Huang H, Zhao S, Wei P, Shi D, Li D. BST2 induced macrophage M2 polarization to promote the progression of colorectal cancer. Int J Biol Sci. 2023;19:331–45. 10.7150/ijbs.72538. [DOI] [PMC free article] [PubMed] [Google Scholar]
- 35.Lim Y, Cho BK, Kang SJ, Jeong S, Kim HJ, Baek J, Moon JH, Lee C, Park CS, Mun JH, et al. Spatial transcriptomic analysis of tumour-immune cell interactions in melanoma arising from congenital melanocytic nevus. J Eur Acad Dermatol Venereol. 2024. 10.1111/jdv.19881. [DOI] [PubMed] [Google Scholar]
- 36.Liu G, Du X, Xiao L, Zeng Q, Liu Q. Activation of FGD5-AS1 promotes progression of cervical cancer through regulating BST2 to inhibit macrophage M1 polarization. J Immunol Res. 2021;2021:5857214. 10.1155/2021/5857214. [DOI] [PMC free article] [PubMed] [Google Scholar]
- 37.Zheng C, Wang J, Zhou Y, Duan Y, Zheng R, Xie Y, Wei X, Wu J, Shen H, Ye M, et al. IFNalpha-induced BST2(+) tumor-associated macrophages facilitate immunosuppression and tumor growth in pancreatic cancer by ERK-CXCL7 signaling. Cell Rep. 2024;43: 114088. 10.1016/j.celrep.2024.114088. [DOI] [PubMed] [Google Scholar]
- 38.Wang X, Shen X, Chen S, Liu H, Hong N, Zhong H, Chen X, Jin W. Reinvestigation of classic T cell subsets and identification of novel cell subpopulations by single-cell RNA sequencing. J Immunol. 2022;208:396–406. 10.4049/jimmunol.2100581. [DOI] [PubMed] [Google Scholar]
- 39.Li L, Yang L, Chen X, Chen X, Diao L, Zeng Y, Xu J. TNFAIP6 defines the MSC subpopulation with enhanced immune suppression activities. Stem Cell Res Ther. 2022;13:479. 10.1186/s13287-022-03176-5. [DOI] [PMC free article] [PubMed] [Google Scholar]
- 40.Xu JY, Lee YK, Ran X, Liao SY, Yang J, Au KW, Lai WH, Esteban MA, Tse HF. Generation of induced cardiospheres via reprogramming of skin fibroblasts for myocardial regeneration. Stem Cells. 2016;34:2693–706. 10.1002/stem.2438. [DOI] [PubMed] [Google Scholar]
- 41.Xu J, Wu H, Mai Z, Yi J, Wang X, Li L, Huang Z. Therapeutic effects of CXCR4(+) subpopulation of transgene-free induced cardiosphere-derived cells on experimental myocardial infarction. Cell Prolif. 2021;54: e13041. 10.1111/cpr.13041. [DOI] [PMC free article] [PubMed] [Google Scholar]
- 42.Day AJ, Milner CM. TSG-6: a multifunctional protein with anti-inflammatory and tissue-protective properties. Matrix Biol. 2019;78–79:60–83. 10.1016/j.matbio.2018.01.011. [DOI] [PubMed] [Google Scholar]
- 43.Zhang G, Li X, Chen Q, Li J, Ruan Q, Chen YH, Yang X, Wan X. CD317 activates EGFR by regulating its association with lipid rafts. Cancer Res. 2019;79:2220–31. 10.1158/0008-5472.CAN-18-2603. [DOI] [PMC free article] [PubMed] [Google Scholar]
- 44.Zhao X, Alibhai D, Sun T, Khalil J, Hutchinson JL, Olzak K, Williams CM, Li Y, Sessions R, Cross S, et al. Tetherin/BST2, a physiologically and therapeutically relevant regulator of platelet receptor signalling. Blood Adv. 2021;5:1884–98. 10.1182/bloodadvances.2020003182. [DOI] [PMC free article] [PubMed] [Google Scholar]
- 45.Tokarev A, Suarez M, Kwan W, Fitzpatrick K, Singh R, Guatelli J. Stimulation of NF-kappaB activity by the HIV restriction factor BST2. J Virol. 2013;87:2046–57. 10.1128/JVI.02272-12. [DOI] [PMC free article] [PubMed] [Google Scholar]
- 46.Taniguchi K, Karin M. NF-kappaB, inflammation, immunity and cancer: coming of age. Nat Rev Immunol. 2018;18:309–24. 10.1038/nri.2017.142. [DOI] [PubMed] [Google Scholar]
- 47.Caon I, Bartolini B, Moretto P, Parnigoni A, Carava E, Vitale DL, Alaniz L, Viola M, Karousou E, De Luca G, et al. Sirtuin 1 reduces hyaluronan synthase 2 expression by inhibiting nuclear translocation of NF-kappaB and expression of the long-noncoding RNA HAS2-AS1. J Biol Chem. 2020;295:3485–96. 10.1074/jbc.RA119.011982. [DOI] [PMC free article] [PubMed] [Google Scholar]
- 48.Yoshimura T. The chemokine MCP-1 (CCL2) in the host interaction with cancer: a foe or ally? Cell Mol Immunol. 2018;15:335–45. 10.1038/cmi.2017.135. [DOI] [PMC free article] [PubMed] [Google Scholar]
- 49.Jones PH, Okeoma CM. Phosphatidylinositol 3-kinase is involved in Toll-like receptor 4-mediated BST-2/tetherin regulation. Cell Signal. 2013;25:2752–61. 10.1016/j.cellsig.2013.08.042. [DOI] [PubMed] [Google Scholar]
- 50.Li Y, Wang Y, Fang Z, Liu Y, Zhu H, Yao Y, You X, Qin H, Ye M, Wang H. Temporal tracking of insulin action on the cell surface of proteins at a resolution of ten seconds. Anal Chem. 2023;95:9323–9. 10.1021/acs.analchem.3c01354. [DOI] [PubMed] [Google Scholar]
- 51.Shan F, Shen S, Wang X, Chen G. BST2 regulated by the transcription factor STAT1 can promote metastasis, invasion and proliferation of oral squamous cell carcinoma via the AKT/ERK1/2 signaling pathway. Int J Oncol. 2023. 10.3892/ijo.2023.5502. [DOI] [PMC free article] [PubMed] [Google Scholar]
- 52.Li J, He Y, Qu Y, Ren C, Wang X, Cheng Y, Sun L, Zhang X, Zhang G. Promotion of BST2 expression by the transcription factor IRF6 affects the progression of endometriosis. Front Immunol. 2023;14:1115504. 10.3389/fimmu.2023.1115504. [DOI] [PMC free article] [PubMed] [Google Scholar]
- 53.Edgar JR, Manna PT, Nishimura S, Banting G, Robinson MS. Tetherin is an exosomal tether. Elife. 2016. 10.7554/eLife.17180. [DOI] [PMC free article] [PubMed] [Google Scholar]
- 54.Weber EA, Singh MV, Singh VB, Jackson JW, Ture SK, Suwunnakorn S, Morrell CN, Maggirwar SB. Novel mechanism of microvesicle regulation by the antiviral protein tetherin during HIV infection. J Am Heart Assoc. 2020;9: e015998. 10.1161/JAHA.120.015998. [DOI] [PMC free article] [PubMed] [Google Scholar]
- 55.Fan L, Liu L, Zhu C, Zhu Q, Lu S, Liu P. MT1-MMP inhibits the activity of Bst-2 via their cytoplasmic domains dependent interaction. Int J Mol Sci. 2016. 10.3390/ijms17060818. [DOI] [PMC free article] [PubMed] [Google Scholar]
- 56.Jin S, Tian S, Luo M, Xie W, Liu T, Duan T, Wu Y, Cui J. Tetherin suppresses type I interferon signaling by targeting MAVS for NDP52-mediated selective autophagic degradation in human cells. Mol Cell. 2017;68(308–322): e304. 10.1016/j.molcel.2017.09.005. [DOI] [PubMed] [Google Scholar]
- 57.Jin S, Cui J. BST2 inhibits type I IFN (interferon) signaling by accelerating MAVS degradation through CALCOCO2-directed autophagy. Autophagy. 2018;14:171–2. 10.1080/15548627.2017.1393590. [DOI] [PMC free article] [PubMed] [Google Scholar]
- 58.Judith D, Berlioz-Torrent C. The autophagy-related protein ATG5 is a central mediator of a non-canonical autophagy pathway hijacked by HIV-1 to weaken the host’s response to infection. Autophagy. 2024;20:973–5. 10.1080/15548627.2023.2232225. [DOI] [PMC free article] [PubMed] [Google Scholar]
- 59.Judith D, Versapuech M, Bejjani F, Palaric M, Verlhac P, Kuster A, Lepont L, Gallois-Montbrun S, Janvier K, Berlioz-Torrent C. ATG5 selectively engages virus-tethered BST2/tetherin in an LC3C-associated pathway. Proc Natl Acad Sci U S A. 2023;120: e2217451120. 10.1073/pnas.2217451120. [DOI] [PMC free article] [PubMed] [Google Scholar]
- 60.Li Q, Wen W, Wang Y, Gong T, Wang X, Tan Q, Fan B, Xie H, Li Y, Li S, et al. Autophagy-related protein 5 (ATG5) interacts with bone marrow stromal cell antigen 2 (BST2) to stimulate HBV replication through antagonizing the antiviral activity of BST2. J Med Virol. 2024;96: e29659. 10.1002/jmv.29659. [DOI] [PubMed] [Google Scholar]
- 61.Kuang CM, Fu X, Hua YJ, Shuai WD, Ye ZH, Li Y, Peng QH, Li YZ, Chen S, Qian CN, et al. BST2 confers cisplatin resistance via NF-kappaB signaling in nasopharyngeal cancer. Cell Death Dis. 2017;8: e2874. 10.1038/cddis.2017.271. [DOI] [PMC free article] [PubMed] [Google Scholar]
- 62.Cocka LJ, Bates P. Identification of alternatively translated Tetherin isoforms with differing antiviral and signaling activities. PLoS Pathog. 2012;8: e1002931. 10.1371/journal.ppat.1002931. [DOI] [PMC free article] [PubMed] [Google Scholar]
- 63.Galao RP, Le Tortorec A, Pickering S, Kueck T, Neil SJ. Innate sensing of HIV-1 assembly by tetherin induces NFkappaB-dependent proinflammatory responses. Cell Host Microbe. 2012;12:633–44. 10.1016/j.chom.2012.10.007. [DOI] [PMC free article] [PubMed] [Google Scholar]
- 64.Galao RP, Pickering S, Curnock R, Neil SJ. Retroviral retention activates a Syk-dependent HemITAM in human tetherin. Cell Host Microbe. 2014;16:291–303. 10.1016/j.chom.2014.08.005. [DOI] [PMC free article] [PubMed] [Google Scholar]
- 65.Loschko J, Schlitzer A, Dudziak D, Drexler I, Sandholzer N, Bourquin C, Reindl W, Krug AB. Antigen delivery to plasmacytoid dendritic cells via BST2 induces protective T cell-mediated immunity. J Immunol. 2011;186:6718–25. 10.4049/jimmunol.1004029. [DOI] [PubMed] [Google Scholar]
- 66.Moffat JM, Segura E, Khoury G, Caminschi I, Cameron PU, Lewin SR, Villadangos JA, Mintern JD. Targeting antigen to bone marrow stromal cell-2 expressed by conventional and plasmacytoid dendritic cells elicits efficient antigen presentation. Eur J Immunol. 2013;43:595–605. 10.1002/eji.201242799. [DOI] [PubMed] [Google Scholar]
- 67.Thapa R, Elfassy E, Olender L, Sharabi O, Gazit R. Rapid activation of hematopoietic stem cells. Stem Cell Res Ther. 2023;14:152. 10.1186/s13287-023-03377-6. [DOI] [PMC free article] [PubMed] [Google Scholar]
- 68.Huang P, Sun R, Xu C, Jiang Z, Zuo M, Li Y, Liu R, Gong P, Han Y, Fang J, et al. Glucocorticoid activates STAT3 and NF-kappaB synergistically with inflammatory cytokines to enhance the anti-inflammatory factor TSG6 expression in mesenchymal stem/stromal cells. Cell Death Dis. 2024;15:70. 10.1038/s41419-024-06430-1. [DOI] [PMC free article] [PubMed] [Google Scholar]
- 69.Lee TH, Klampfer L, Shows TB, Vilcek J. Transcriptional regulation of TSG6, a tumor necrosis factor- and interleukin-1-inducible primary response gene coding for a secreted hyaluronan-binding protein. J Biol Chem. 1993;268:6154–60. [PubMed] [Google Scholar]
Associated Data
This section collects any data citations, data availability statements, or supplementary materials included in this article.
Supplementary Materials
Data Availability Statement
The RNA-seq dataset has been deposited into the China National Center for Bioinformation (https://www.cncb.ac.cn/) with the accession BioProject No. PRJCA037499.






