Summary
Drug addiction involves pathological learning and memory with serious personal and societal effects. Primary cilia on the cell surface are crucial for signal transduction. The 5-HT6R, highly localized in primary cilia, is linked to cognitive and emotional disorders, but its role in morphine-related reward memory is unclear. Using a morphine-induced conditioned place preference (CPP) model, we found that 5-HT6R in the medial prefrontal cortex was selectively downregulated during early extinction, but unchanged in CPP establishment or reinstatement. Knockdown of 5-HT6R accelerated extinction, while overexpression delayed it. These effects required intact cilia, as cilia shortening or IFT88 knockdown promoted extinction. Mechanistically, ATR was identified as a 5-HT6R-binding protein that regulates cilia structure. ATR knockdown mimicked and enhanced the extinction-promoting effect of 5-HT6R suppression, which was blocked by cilia disruption. These findings reveal a 5-HT6R–ATR–Primary cilia network that controls the extinction of morphine-induced reward memory, suggesting therapeutic targets for opioid addiction.
Subject areas: Molecular biology, Neuroscience, Behavioral neuroscience, Cell biology
Graphical abstract

Highlights
-
•
5-HT6R in mPFC modulates morphine-CPP extinction, not establishment/reinstatement
-
•
Primary cilia in mPFC are requisite for the 5-HT6R-mediated modulation of CPP extinction
-
•
ATR is a downstream target of 5-HT6R implicated in primary cilia regulation
-
•
A 5-HT6R-ATR-Primary Cilia network supports the extinction of morphine-reward memory
Molecular biology; Neuroscience; Behavioral neuroscience; Cell biology
Introduction
Drug addiction remains a significant public health challenge, with opioid addiction posing particularly severe consequences. Morphine, a widely used opioid, is known for its strong potential to induce addiction, which is largely attributed to its effects on reward memory.1,2 The persistent nature of morphine-associated memories poses a major hurdle in treating addiction, making it crucial to understand the underlying mechanisms that govern these memories.
5-HT6R, also known as the HTR6, belongs to the family of G protein-coupled receptors activated by serotonin (5-HT) and is primarily located in brain regions crucial for learning and memory, such as the striatum, cortex, and hippocampus.3,4 Early studies have shown that 5-HT6R is predominantly expressed in excitatory glutamatergic pyramidal neurons, particularly those located in cortical layers V and VI, which are critical for long-range cortical and subcortical communication.5,6 Moreover, large-scale single-cell RNA sequencing analyses have confirmed that 5-HT6R expression is largely restricted to neuronal populations, with minimal in glial cells under physiological conditions.7,8 These findings highlight the importance of 5-HT6R in neuronal function and support its potential as a therapeutic target.
Emerging evidence suggests that 5-HT6R is involved in addiction-related behaviors, though its effects appear to be complex and context-dependent. For instance, overexpression of 5-HT6R in the nucleus accumbens (NAc) has been reported to suppress cocaine-induced conditioned place preference (CPP), indicating an inhibitory role in cocaine reward.9 Similarly, the selective 5-HT6R agonist EMD386088 has been shown to modulate addictive behavior by dampening dopamine transmission, suggesting a serotonergic–dopaminergic interaction relevant to substance use disorders.10 Conversely, the systemic administration of the 5-HT6R antagonist SB-271046 was found to dose-dependently reduce nicotine sensitization.11 These seemingly opposing findings highlight the complexity of 5-HT6R function, which may vary depending on brain region, receptor expression level, and drug type. Taken together, current studies point to a modulatory rather than unidirectional role of 5-HT6R in regulating addiction-related behavior. However, its specific involvement in morphine-related reward memory and extinction learning remains poorly understood and requires further investigation.
5-HT6R is involved in addiction. Enhanced expression of 5-HT6R in the nucleus accumbens (NAc) inhibits cocaine-induced CPP.9 The selective 5-HT6R agonist EMD386088 was found to regulate addictive behaviors by blocking dopamine transmission in the body, indicating that the interaction between 5-HT and dopamine could provide a basis for therapeutic strategies against cocaine addiction.10 Meanwhile, Bruin et al. indicated that the administration of the 5-HT6R antagonist SB-271046 could dose-dependently reduce the sensitization formation and expression caused by nicotine.11 In summary, overexpression or activation of 5-HT6R, whether locally or systemically, typically enhances addiction to substances like cocaine and nicotine. Conversely, 5-HT6R knockdown or inhibition diminishes addiction to these substances. However, the role of 5-HT6R in morphine-related reward memory and its underlying regulatory mechanisms remains to be fully elucidated and warrants further exploration.
The medial prefrontal cortex (mPFC), located in the frontal lobes, encompasses subregions such as the anterior cingulate cortex (ACC), prelimbic cortex (PL), and infralimbic cortex (IL). It plays a crucial role in morphine-induced CPP through mechanisms such as the ERK-CREB-BDNF signaling pathway,12 AMPA receptors,13 and the Narp gene.14 Immunohistochemistry and in situ hybridization results indicate that 5-HT6R is highly expressed in the mPFC.3 Research suggests that the activation of 5-HT6R in the mPFC decreases dopamine release by inhibiting calcium channels, reducing cAMP levels, and increasing the activity of GABAergic neurons. Conversely, blocking 5-HT6R increases dopamine release by boosting cAMP levels and activating protein kinase A (PKA). This regulation of dopamine by 5-HT6R in the mPFC is essential for cognitive and emotional processes, and its dysregulation may contribute to neuropsychiatric disorders. However, it remains unclear whether 5-HT6R in the mPFC is involved in modulating morphine reward memory.
In recent years, researchers have demonstrated that the primary cilium, serving as a molecular antenna, plays a crucial regulatory role in brain functions in addition to synaptic chemistry or electrical connections among neurons.15,16 Primary cilia are centriolar extensions that project from the cell membrane, typically ranging from 1 to 5 μm in length. These non-motile structures function as sensitive sensors, detecting and responding to various physical and chemical cues in the environment, such as light (in photoreceptor cells), mechanical forces, growth factors, and neurotransmitters.17,18 Notably, the 5-HT6R is the only serotonin receptor specifically localized to primary cilia. Studies have indicated that G protein-coupled receptors (GPCRs) on the membrane of primary cilia influence various neuronal functions, including drug addiction,19,20,21 and object recognition memory.22 It remains uncertain whether 5-HT6R controls reward memory through primary cilia. Given the unique regulatory functions of 5-HT6R in various neuropsychiatric models and its specific cellular localization, particularly high expression in the mPFC and concentration within primary cilia, coupled with the critical role of the mPFC in regulating reward memory, it is hypothesized that 5-HT6R in the mPFC may influence morphine reward memory through primary cilia.
In the present study, we investigated the effect of 5-HT6R and primary cilia in the mPFC on morphine reward memory and its underlying molecular mechanisms using the morphine-induced CPP model. Our findings revealed that 5-HT6R expression was downregulated during the early stage of extinction and returned to baseline levels later, without significant changes during CPP establishment or reinstatement. Knockdown of 5-HT6R in the mPFC accelerated the CPP extinction while overexpression prolonged it. Primary cilia defects were also observed during the early stage of CPP extinction, with the knockdown of primary cilia further accelerating this process. Furthermore, RNA sequencing and co-immunoprecipitation (co-IP) analysis identified ATR as a downstream target of 5-HT6R. Our study ultimately uncovers a previously unknown network, highlighting the 5-HT6R-ATR-Primary Cilia network in the regulation of morphine-induced CPP extinction. By shedding light on these findings, we aspire to stimulate further investigations into morphine reward memory and pave the way for exploring promising therapeutic options for those affected by opioid dependence.
Results
5-HT6R expression in medial prefrontal cortex correlates with morphine-induced conditioned place preference extinction
The morphine-induced CPP was performed in saline-treated and morphine-treated mice as described in STAR Methods, and a three-chamber CPP apparatus was utilized (Figures 1A and 1B). After CPP conditioning, place preference was successfully established in the morphine-treated mice, persisting even after two weeks of natural extinction but returning to baseline level after three weeks of natural extinction (Figure 1C). However, the total activity distance and total transfer times did not exhibit significant changes throughout the CPP process (Figures 1D and 1E). This result suggested that the changes in CPP induced by morphine were not due to alterations in motor abilities.
Figure 1.
Regulatory role of 5-HT6R in morphine-induced CPP extinction
(A) The Procedure for morphine-induced CPP. Reinstatement was induced by low-dose morphine (5 mg/kg). The red arrows indicate the time points at which the mice were sacrificed after each stage of the behavioral experiments.
(B) Diagram of three-chamber CPP apparatus.
(C) The CPP score at each test point, including Pre-test, Post-test, Ext-1, Ext-2, and Ext-3, indicates that after 5 trials of morphine treatment, the morphine group mice (orange) established a place preference, which persisted for two weeks of natural extinction. (n = 10–12). ∗∗∗p < 0.001, ∗∗∗∗p < 0.0001, compared to the saline group, by one-way ANOVA; and ##p < 0.01, ####p < 0.0001, compared to the Pre-test of morphine group, by two-way ANOVA. CPP score is determined by the time spent in the morphine-paired compartment minus the saline-paired compartment.
(D and E) Quantification of total distance and total transfer times in CPP tests. (n = 10–12). No statistical difference among groups.
(F–I) Western blotting and qPCR were used to assess 5-HT6R expression in the mPFC of morphine-induced CPP mice. Relative to saline-treated mice, 5-HT6R expression in morphine-treated mice did not differ significantly at the Post-test, but was significantly reduced at (G) Ext-1 and (H) Ext-2, with no significant difference observed again at (I) Ext-3. (n = 5–7). ∗p < 0.05, ∗∗p < 0.01, ∗∗∗∗p < 0.0001, by 2-tailed, unpaired t-test.
(J and K) After the completion of CPP extinction (Ext-3) in morphine-treated mice, the animals were randomly assigned to two groups and administered either saline (5 mL/kg) or a low dose of morphine (5 mg/kg). (J) CPP Score of reinstatement. Relative to saline-treated mice, mice treated with low-dose morphine were induced to reinstatement successfully (n = 5–7). ∗∗∗∗p < 0.0001, compared to Ext-3; &&&&p < 0.0001, compared to the saline-treated mice. By two-way ANOVA. (K) Western blotting and qPCR were used to assess 5-HT6R expression in the mPFC of CPP reinstatement. GAPDH served as a loading control. (n = 5–6). p = 0.12, by 2-tailed, unpaired t-test. ns: no statistical difference. All data were presented as the mean ± SEM.
To investigate the 5-HT6R expression in morphine-induced CPP, mPFC tissue was collected immediately following the CPP tests (Post-test, Ext-1, Ext-2, Ext-3) (Figure S1A). Western blotting and qPCR analyses showed that, compared to saline-treated mice, the expression of 5-HT6R in the mPFC of morphine-treated mice did not significantly differ after CPP establishment (Figure 1F). However, it was notably downregulated during the early stages of CPP extinction, with a significant decrease observed in the first and second weeks of extinction, returning to baseline levels by the third week (Figures 1G–1I). These results suggest that 5-HT6R may be involved in the regulation of CPP extinction rather than its establishment.
To investigate whether the 5-HT6R regulates the reinstatement of morphine-induced CPP, low-dose morphine (5 mg/kg) was administered to mice following the extinction phase. Our findings indicated that, compared with saline-treated (5 mL/kg) mice, although the low-dose morphine-treated group successfully induced CPP reinstatement (Figure 1J), there was no significant difference in 5-HT6R expression levels in the mPFC between these two groups (Figure 1K). In conclusion, we proposed that 5-HT6R in the mPFC had immense potential as a candidate regulatory target for extinction rather than the establishment and reinstatement of morphine-induced CPP.
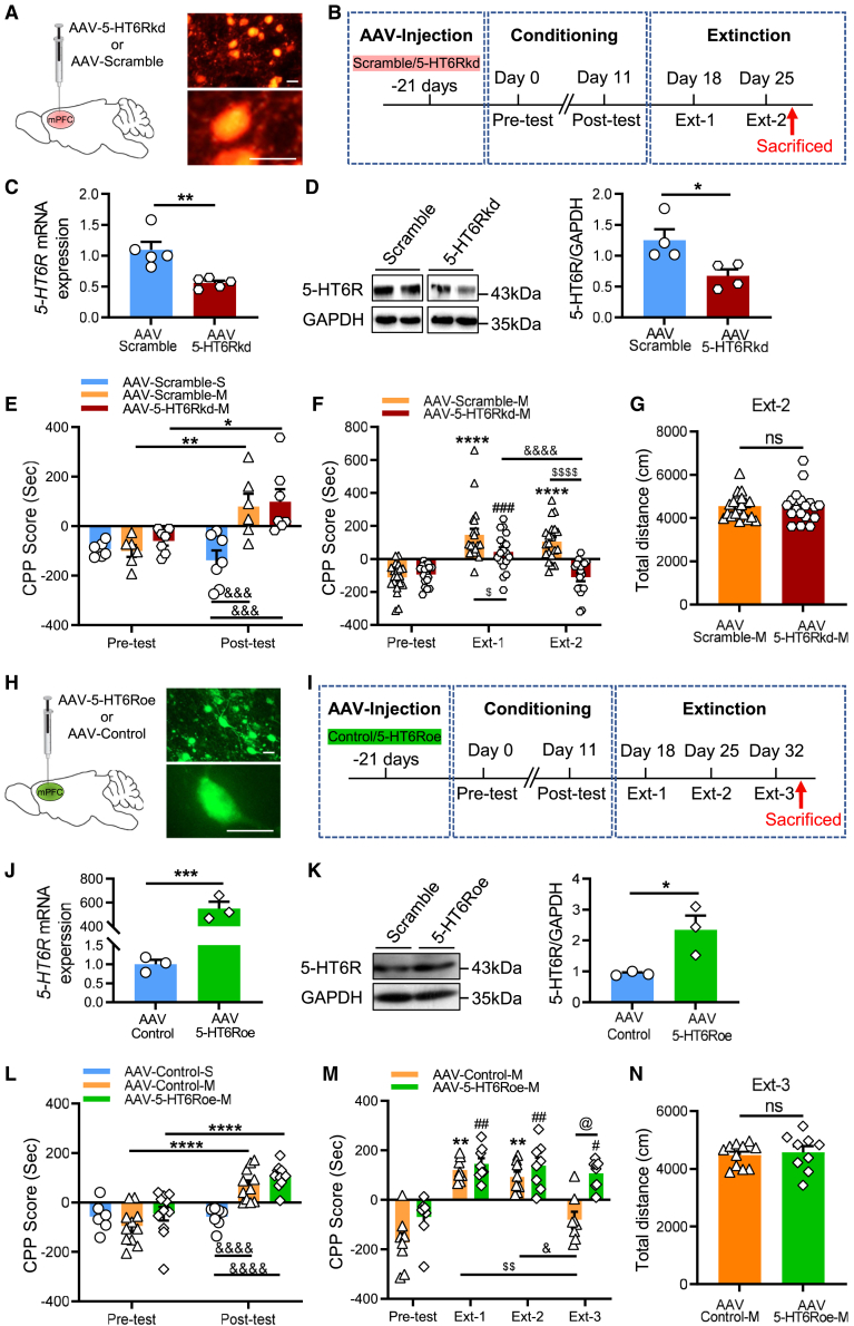
Knockdown or overexpression of 5-HT6R expression in the medial prefrontal cortex accelerated or decelerated the extinction of morphine-induced conditioned place preference
To further clarify the role of 5-HT6R in regulating the extinction of morphine-induced conditioned place preference (CPP), we generated a 5-HT6R-knockdown adeno-associated virus (AAV) and bilaterally injected it into the medial prefrontal cortex (mPFC) of mice (Figures 2A and S2A–S2C). After three weeks of AAV expression, the successful knockdown of 5-HT6R in the mPFC was confirmed through western blotting and qPCR analyses (Figures 2C and 2D). Three experimental groups were used: AAV-Scramble-Saline (AAV-Scramble-S), AAV-Scramble-Morphine (AAV-Scramble-M), and AAV-5-HT6R-knockdown-Morphine (AAV-5-HT6Rkd-M) to evaluate the impact of 5-HT6R knockdown on CPP extinction (Figure 2B). Results indicated that reduced 5-HT6R expression in the mPFC did not affect the initial establishment of CPP (Figure 2E). After one week of natural extinction, both the AAV-Scramble-M and AAV-5-HT6Rkd-M groups retained their place preference compared to their Pre-test scores (Figure 2F). However, CPP scores in the AAV-5-HT6Rkd-M group showed a significant decrease relative to the AAV-Scramble-M group (P$ < 0.05), suggesting that 5-HT6R knockdown facilitated early-stage extinction (Figure 2F). After two weeks of extinction, while the AAV-Scramble-M group continued to show CPP, the AAV-5-HT6Rkd-M group exhibited complete extinction of CPP, with no significant difference in spontaneous activity between the two groups (Figure 2G), indicating that 5-HT6R knockdown accelerated CPP extinction. Additionally, 5-HT6R knockdown did not affect CPP reinstatement (Figure S2D).
Figure 2.
Knockdown or overexpression of 5-HT6R expression in the mPFC accelerated or decelerated the extinction of morphine-induced CPP, respectively
(A) The AAV-5-HT6R Knockdown (AAV-5-HT6Rkd) or AAV-Scramble was microinjected into the mPFC of mice 3 weeks before the behavioral experiment, and the AAV expression was verified by frozen sections of brain tissue. Scale bars, 5 μm.
(B) The natural extinction timeline is the same as described earlier. Based on the preliminary results of the behavioral experiment, the mice were sacrificed 2 weeks after natural extinction.
(C and D) qPCR and Western blotting showing efficient 5-HT6R knockdown in the mPFC. (n = 4–5), ∗p < 0.05, ∗∗p < 0.01, by 2-tailed, unpaired t-test. GAPDH served as a loading control.
(E–G) Knocking down 5-HT6R in the mPFC did not affect the establishment of CPP but accelerated its extinction. (E) After chronic morphine treatment and CPP conditioning, both AAV-Scramble-M and AAV-5-HT6Rkd-M mice established place preference successfully. (n = 6–7). ∗p < 0.05, ∗∗p < 0.01, relative to their Pre-test; &&&p < 0.001, compared to the AAV-Scramble-S mice. By two-way ANOVA. (F) One-week natural extinction (Ext-1) after the CPP establishment (Post-test), the AAV-Scramble-M and AAV-5-HT6Rkd-M mice maintained preference. After two weeks of natural extinction (Ext-2), the CPP scores were significantly decreased only in the AAV-5-HT6Rkd-M mice. (n = 18–20). ∗∗∗∗p < 0.0001, compared to the Pre-test of AAV-Scramble-M mice; ####p < 0.0001, compared to the Pre-test of AAV-5-HT6Rkd-M mice; &&&&p < 0.0001, compared to Ext-1 of AAV-5-HT6Rkd-M mice; $p < 0.05, $$$$p < 0.0001, compared to the AAV-Scramble-M mice. By two-way ANOVA. (G) No significant difference in total distance traveled between AAV-Scramble-M and AAV-5-HT6Rkd-M mice at Ext-3. (n = 18–20). p = 0.97, by 2-tailed, unpaired t-test.
(H) The AAV-5-HT6R-overexpression (AAV-5-HT6Roe) or AAV-control was microinjected into the mPFC of mice 3 weeks before the behavioral experiment, and the AAV expression was verified. Scale bars, 5 μm.
(I) The natural extinction timeline is the same as described earlier. Based on the preliminary results of the behavioral experiment, the mice were sacrificed 3 weeks after natural extinction.
(J and K) qPCR and Western blotting identified 5-HT6R overexpression successfully in mPFC. (n = 3), ∗p < 0.05, ∗∗∗p < 0.001, by 2-tailed, unpaired t-test. GAPDH served as a loading control.
(L–N) Overexpression of 5-HT6R in the mPFC did not affect the establishment of morphine-induced CPP but decelerated its extinction. (L) After chronic morphine treatment and CPP conditioning, both AAV-Control-M and AAV-5-HT6Roe-M mice established place preference successfully. (n = 7–10). ∗∗∗∗p < 0.0001, compared to the Pre-test; &&&&p < 0.0001, compared to the AAV-Control-S mice. By two-way ANOVA. (M) Following CPP establishment and natural extinction for one (Ext-1) and two (Ext-2) weeks, both AAV-Control-M and AAV-5-HT6Roe-M mice maintained their preference compared to their Pre-test. However, after three weeks of natural extinction (Ext-3), only the AAV-5-HT6Roe-M mice continued to show a preference, whereas the AAV-Control-M mice no longer did. (n = 8). ∗∗p < 0.01, compared to the Pre-test of AAV-Control-M mice; #p < 0.05, ##p < 0.01, compared to the Pre-test of AAV-5-HT6Roe-M mice; $$p < 0.01, compared to the Ext-1; &p < 0.05, compared to the Ext-2; @p < 0.05, compared to AAV-Control-M mice. By two-way ANOVA. (N) No significant difference in total distance traveled between AAV-Control-M and AAV-5-HT6Roe-M mice at Ext-3. (n = 9–11). p = 0.69, by 2-tailed, unpaired t-test. ns: no statistical difference. All data were presented as the mean ± SEM.
Conversely, we also constructed AAV-Control and AAV-5-HT6R-overexpression vectors, which were bilaterally injected into the mPFC of mice three weeks prior to the CPP experiment (Figures 2H, S2E, and S2F). The overexpression of 5-HT6R was confirmed via western blotting and qPCR (Figures 2J and 2K). Mice were then divided into three groups: AAV-Control-Saline (AAV-Control-S), AAV-Control-Morphine (AAV-Control-M), and AAV-5-HT6R-overexpression-Morphine (AAV-5-HT6Roe-M), and subjected to behavioral experiments following the same protocol (Figure 2I). Overexpression of 5-HT6R in the mPFC did not affect CPP establishment (Figure 2L). After two weeks of extinction, both the AAV-Control-M and AAV-5-HT6Roe-M groups retained their preference (Figure 2M). However, after three weeks, while the AAV-Control-M group exhibited CPP extinction, the AAV-5-HT6Roe-M group did not, with no significant difference in spontaneous activity between the groups (Figures 2M and 2N).
In summary, knockdown of 5-HT6R in the mPFC accelerated the extinction of morphine-induced CPP, whereas its overexpression delayed the process. These findings suggest that 5-HT6R in the mPFC plays a regulatory role in the extinction of morphine-induced CPP.
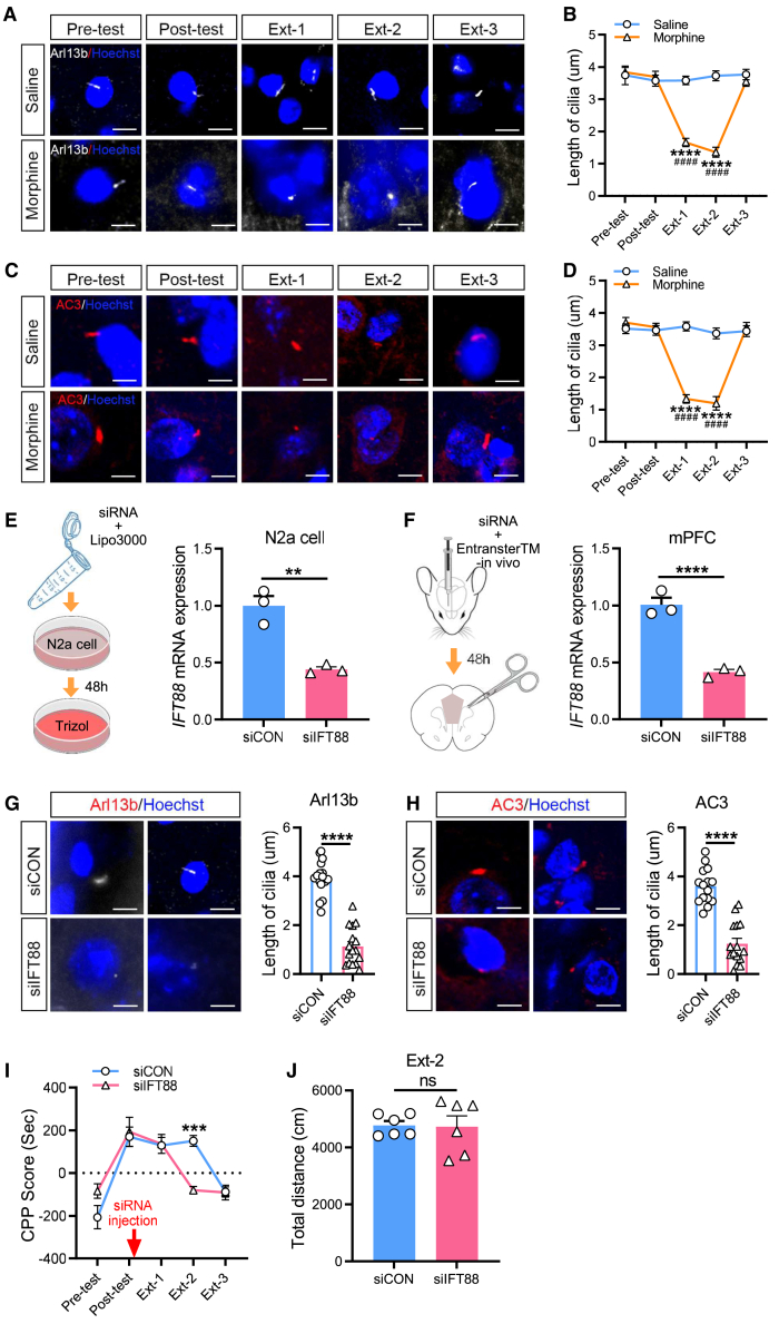
Primary cilia are required for the 5-HT6R-associated modulation of morphine-induced conditioned place preference extinction
5-HT6R is the only serotonin receptor known to be specifically enriched in primary cilia (Figures S3A and S3B). Given this unique spatial localization, we hypothesized that 5-HT6R may influence morphine-induced CPP extinction via a cilia-dependent mechanism. To test this, we examined primary cilia morphology in the medial prefrontal cortex (mPFC) of mice across five CPP stages: Pre-test, Post-test, Extinction Week 1 (Ext-1), Week 2 (Ext-2), and Week 3 (Ext-3). Cilia length showed no significant change following CPP establishment (Post-test vs. Pre-test). However, a significant shortening of cilia was observed at Ext-1 and Ext-2, with length returning to baseline by Ext-3 (Figures 3A–3D, S3C, and S3D). These results suggest that primary cilia in the mPFC may participate in modulating morphine-induced CPP extinction, particularly during the early stages of the process.
Figure 3.
Regulatory role of primary cilia in morphine-induced CPP extinction
(A–D) Variations in primary cilia length in the mPFC across different stages of morphine-induced CPP behavioral paradigm. Ext-1, Ext-2, and Ext-3 denote the CPP natural extinction periods of 1, 2, and 3 weeks, respectively. Images (A) and (C) show immunofluorescently stained frozen sections of the mPFC obtained after the CPP test at specified time points, using antibodies against Arl13b and AC3, respectively. For enhanced contrast, the Arl13b-stained images were converted to grayscale. A Cy3-conjugated donkey anti-rabbit secondary antibody was used for detection. Nuclei were counterstained with Hoechst. Scale bar, 5 μm. (B) and (D) show the quantification of primary cilium length labeled by Arl13b and AC3, respectively, in the mPFC across different stages of the morphine-induced CPP behavioral paradigm. (n = 5). ∗∗∗∗p < 0.0001, compared to the Pre-test of Saline-treated mice, by one-way ANOVA; ####p < 0.0001, compared to Saline-treated mice, by two-way ANOVA.
(E–H) siRNA-mediated knockdown of IFT88 shortened primary cilia in the mPFC. (E) N2a cells were transfected with siCON or siIFT88 using Lipofectamine 3000. IFT88 expression was evaluated 48 h after transfection. The results showed that IFT88 was effectively knocked down. Experiments were repeated three times. ∗∗∗∗p < 0.0001, by two-tailed, unpaired t-test. (F) siIFT88 was combined with Entranste-in vivo and microinjected into the mouse mPFC. IFT88 expression was evaluated 48 h after injection, and the results confirmed effective knockdown of IFT88. ∗∗∗∗p < 0.0001, by two-tailed, unpaired t-test. (G and H) Forty-eight hours after siRNA was transfected into the mPFC, the length of primary cilia in siIFT88 mice was significantly reduced compared to the siCON group. Primary cilia were labeled with Arl13b (G) and AC3 (H) antibodies to assess ciliary length. Three mice served as replicates for each group. ∗∗∗∗p < 0.0001, by two-tailed, unpaired t-test.
(I and J) Primary cilia regulate the morphine-induced CPP extinction. (I) Following the establishment of CPP, siRNA was immediately transfected into the mPFC (marked with the red arrow). While the siIFT88 group achieved successful extinction after two weeks, the siCON group required three weeks to reach the complete extinction of morphine-induced CPP. (n = 5–7). ∗∗∗p < 0.001, by two-way ANOVA. (J) No significant difference in total distance traveled between siCON and siIFT88 mice. (n = 6). p = 0.91, by 2-tailed, unpaired t-test. ns: no statistical difference. All data were presented as the mean ± SEM.
IFT88, or Intraflagellar Transport 88, is vital for building and maintaining primary cilia, and knocking out IFT88 was used for primary cilia ablation.23,24 In our study, siIFT88 was employed for primary cilia disruption in vivo and in vitro. The knockdown efficiency of siIFT88 was validated in the N2a cell line (Figure 3E). In mice, modified siIFT88 and EntransterTM-in vivo were pre-mixed and microinjected into the mPFC, and the IFT88 knockdown efficiency reached its peak at 48 h and was maintained for at least 5 days (Figures 3F and S3E). Meanwhile, we observed that siIFT88 successfully shortened or eliminated primary cilia in mice (Figures 3G and 3H). Following morphine-induced CPP establishment, siRNA was transfected into the mice mPFC (Figure 3I). Compared with the siCON group, mice in the siIFT88 group successfully extinguished CPP after two weeks of natural extinction (Figure 3I), and at this point, there was no significant difference in spontaneous activity between the two groups (Figure 3J). These findings suggest that the structural disruption of primary cilia in the mPFC during the early extinction phase is associated with the accelerated extinction of morphine-induced CPP. While this supports a role for primary cilia in the modulation of extinction, further experiments were conducted to determine whether this effect is dependent on 5-HT6R.
To determine whether 5-HT6R regulates cilia structure, we manipulated its expression in NIH3T3cells, a standard model for ciliary biology. Overexpression of 5-HT6R (5-HT6R-mCherry) significantly increased cilia length, while knockdown (sh5-HT6R-GFP) shortened or eliminated cilia (Figures 4A and 4B), demonstrating a bidirectional regulatory effect of 5-HT6R on cilia morphology.
Figure 4.
5-HT6R modulates primary cilia length and mediates its role in morphine-induced CPP extinction via a cilia-dependent mechanism
(A and B) 5-HT6R regulates the length of primary cilia. (A) PCS2, 5-HT6R-mCherry, and sh5-HT6R-GFP plasmids were individually constructed and transfected into NIH3T3cells. After 48 h of expression, the morphology of the primary cilia was examined using immunofluorescence. Primary cilia are marked with a box and magnified. The primary cilia were represented by Arl13b. Nuclei were stained with Hoechst. Scale bar, 5 μm. (B) Statistical analysis of primary cilia length. Compared to the control group (PCS2), overexpression of 5-HT6R (5-HT6R-mCherry) resulted in a significant increase in primary cilia length. ∗p < 0.05; In contrast, the knockdown of 5-HT6R (sh5-HT6R-GFP) led to a significant shortening of the primary cilia. ∗∗p < 0.01, by one-way ANOVA.
(C and D) Knockdown or knockout of the primary cilia eliminated the modulatory effect of 5-HT6R in morphine-induced CPP. The AAV-5-HT6Rkd or AAV-5-HT6Roe was microinjected into the mPFC before the behavioral experiment as previously described. Following the establishment of morphine-induced CPP, siRNA was immediately transfected into the mPFC (marked with the red arrow). (C) In the 5-HT6R knockdown group, mice transfected with siCON and siIFT88 successfully became extinct after a two-week natural extinction. ∗∗∗∗p < 0.0001, compared to Pre-test of 5-HT6Rkd-siCON mice. ####p < 0.0001, compared to Pre-test of 5-HT6Rkd-siIFT88 mice. (D) However, in the 5-HT6R overexpression group, only those transfected with siIFT88 showed successful extinction after two weeks of natural extinction. ∗∗p < 0.01, ∗∗∗p < 0.001, compared to Pre-test of 5-HT6Roe-siCON mice; ##p < 0.01, ####p < 0.0001, compared to Pre-test of 5-HT6Roe-siIFT88 mice; $p < 0.05, compared to Ext-2 of 5-HT6Roe-siIFT88 mice. All data are presented as the mean ± SEM.
(E) This schematic illustrates the dynamic interplay among 5-HT6R expression (top panel), primary cilia length (middle panel), and conditioned place preference (CPP) behavior (bottom panel) across different behavioral stages of the CPP paradigm. Data are shown for four groups: Saline (blue), Morphine (orange), 5-HT6R knockdown + Morphine (pink), and 5-HT6R overexpression + Morphine (green). Dashed lines in the top and middle panels indicate that changes in 5-HT6R expression in the medial prefrontal cortex (mPFC) closely mirror alterations in primary cilia length across all groups. It is worth noting that the corresponding behavioral changes in CPP extinction appear with a delay of approximately one week, as denoted by the curved arrow connecting the molecular and behavioral timelines. These observations highlight that 5-HT6R modulates morphine-induced CPP extinction via the regulation of primary cilia structure and function in the mPFC, and that the behavioral effects of this modulation emerge after a temporal lag relative to the upstream molecular changes.
Next, to determine whether the behavioral effects of 5-HT6R on CPP extinction depend on primary cilia, we introduced siIFT88 after CPP establishment in mice pre-treated with AAV vectors to overexpress or knockdown 5-HT6R in the mPFC. Knockdown of either 5-HT6R or IFT88 alone led to the comparable acceleration of extinction (Figure 4C), and their combined knockdown produced no additive effect. In contrast, the delayed extinction observed in 5-HT6R-overexpressing mice (CPP lasting >4 weeks) was abolished when cilia were disrupted via siIFT88 (Figure 4D). These findings suggest that intact primary cilia are necessary for 5-HT6R to exert its modulatory effect on CPP extinction.
Taken together, these results identify a functional 5-HT6R–primary cilia axis in the mPFC that modulates morphine-induced CPP extinction. A schematic summary of this regulatory relationship is presented in Figure 4E. Notably, changes in 5-HT6R expression and cilia length consistently precede behavioral extinction by approximately one week, implying a temporally delayed but mechanistically linked pathway.
Knockdown of the 5-HT6R in medial prefrontal cortex disrupted genes necessary for biological processes
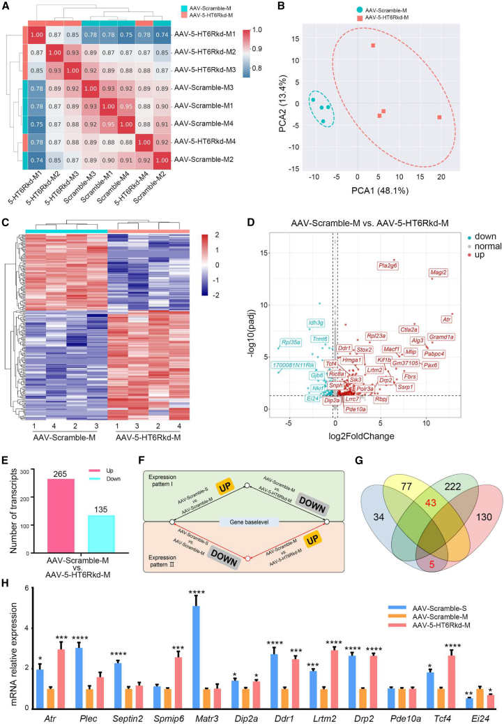
The experimental results demonstrated that knockdown of 5-HT6R in the mPFC significantly facilitated the extinction of morphine-induced CPP, implying potential clinical significance. To further explore the molecular mechanisms underlying this effect, we performed RNA sequencing on three groups—AAV-Scramble-S, AAV-Scramble-M, and AAV-5-HT6Rkd-M—after a two-week period of natural CPP extinction. This time point was strategically selected because (1) behavioral differences between the AAV-Scramble-M group and both the AAV-Scramble-S and AAV-5-HT6Rkd-M groups were clearly evident, and (2) the accelerated CPP extinction induced by 5-HT6R knockdown may have clinical relevance for addiction therapy. By comparing the mRNA expression profiles in the mPFC across these groups, we aimed to identify downstream targets and signaling pathways associated with 5-HT6R downregulation and its role in CPP extinction.
Unsupervised clustering analysis revealed distinct transcriptomic profiles between AAV-Scramble-M and AAV-5-HT6Rkd-M mice (Figure 5A), further confirmed by principal component analysis (PCA) (Figure 5B). Differential expression analysis identified 400 significantly altered transcripts, including 265 upregulated and 135 downregulated transcripts in the AAV-5-HT6Rkd-M group compared to AAV-Scramble-M mice (Figures 5C–5E). GO and KEGG enrichment analyses revealed that the genes corresponding to these differentially expressed transcripts were significantly enriched in pathways related to hormone secretion, actin filament binding, cAMP signaling, and synaptic components—key biological processes underlying the regulation of neurobiological functions (Figures S4A–S4D).
Figure 5.
Transcriptomic profiling of the mPFC following 5-HT6R knockdown in morphine-exposed mice
After two weeks of extinction, mice from the AAV-Scramble-S, AAV-Scramble-M, and AAV-5-HT6Rkd-M groups were sacrificed, and mPFC tissue was collected for RNA sequencing (n = 4 per group).
(A) Sample correlation matrix shows Spearman correlation coefficients between AAV-Scramble-M and AAV-5-HT6Rkd-M mice. Both axes represent individual samples, with color indicating the correlation coefficient (red = high, blue = low).
(B) Principal component analysis (PCA) plot displays the first two principal components. Each point represents a biological replicate. The axes correspond to the first two principal components (PC1 and PC2), which together account for 61.5% of the total variance in transcript expression.
(C) Heatmap of differentially expressed transcripts identified through subcluster analysis of transcriptomic profiles. Each row represents a single gene; expression values were scaled to the row mean (red = high, blue = low).
(D) Volcano plot of differentially expressed transcripts between AAV-Scramble-M and AAV-5-HT6Rkd-M groups. When multiple transcripts for a gene were differentially expressed, only the transcript with the smallest P-value was retained to represent that gene (red = up, blue = down, gray = non-significant change). Significance was defined as Benjamini-Hochberg adjusted p < 0.05 and absolute log2fold change ≥1.2.
(E) Differentially expressed transcripts across comparison group AAV-Scramble-M vs. AAV-5-HT6Rkd-M.
(F) Schematic of the transcript filtering strategy used to identify candidate target transcripts specifically regulated by 5-HT6R knockdown and potentially responsible for the behavioral similarity between AAV-Scramble-S and AAV-5-HT6Rkd-M mice.
(G) Venn diagram illustrates the shared and unique differentially expressed transcripts across comparisons. Colors represent groups: Blue (AAV-Scramble-S vs. AAV-Scramble-M, upregulated), Yellow (AAV-Scramble-S vs. AAV-Scramble-M, downregulated), Green (AAV-Scramble-M vs. AAV-5-HT6Rkd-M, upregulated), Pink (AAV-Scramble-M vs. AAV-5-HT6Rkd-M, downregulated). A total of 48 (43 + 5) differentially expressed transcripts were identified after merging.
(H) Validation of selected differentially expressed transcripts by qPCR (n = 6). ∗p < 0.05, ∗∗p < 0.01, ∗∗∗p < 0.001, ∗∗∗∗p < 0.0001, compared to AAV-Scramble-M group, by one-way ANOVA. All data were presented as the mean ± SEM.
To identify candidate genes specifically regulated by 5-HT6R knockdown during CPP extinction, we also analyzed differentially expressed transcripts between the AAV-Scramble-S and AAV-Scramble-M groups to determine transcript expression changes associated with morphine-induced CPP (Figures S4E and S4F). These results served as a baseline for identifying target transcripts altered by 5-HT6R knockdown. Two expression patterns were used as criteria: (1) transcripts upregulated in AAV-Scramble-M versus AAV-Scramble-S, but downregulated in AAV-5-HT6Rkd-M versus AAV-Scramble-M; and (2) transcripts downregulated in the first comparison but upregulated in the second. Transcripts fitting either pattern were considered downstream targets of 5-HT6R relevant to morphine-induced CPP extinction (Figure 5F). A total of 48 (43 + 5) such transcripts (genes) were identified (Figure 5G). Among candidate genes, several were of particular interest due to their potential involvement in neurobiological processes and neuropsychiatric disorders. Genes such as Tcf4, Dip2a, Drp2, and Pde10a are implicated in neuronal development, synaptic function, and behavioral regulation, with Tcf4 and Pde10a notably associated with psychiatric conditions such as schizophrenia and addiction. Structural and cytoskeletal regulators like Plec and Matr3 may influence neuronal morphology and synaptic stability. Additionally, genes such as ATR, Septin2, and Spmip6 are related to cilia functions.25,26,27 Together, these genes highlight potential molecular mechanisms through which 5-HT6R knockdown promotes the extinction of morphine-induced CPP, particularly via the modulation of synaptic, structural, stress-related, and ciliary signaling processes. To validate the RNA sequencing results, we extracted total RNA from the mPFC of mice following a two-week natural extinction period (Figure 5H), focusing on cilia-related genes such as ATR, Septin2, and Spmip6. Primers are listed in Table 1. The expression patterns of ATR were consistent with the sequencing data, whereas Septin2 and Spmip6 were excluded due to inconsistency. These findings suggest that 5-HT6R knockdown restores ATR expression in the mPFC under morphine-induced CPP conditions.
Table 1.
Primers used in real-time PCR analysis
| Primer | Sequence |
|---|---|
| 5-HT6R-F | GCATAGCTCAGGCCGTATGTG |
| 5-HT6R-R | CGCATGAAGAGGGGATAGATGA |
| IFT88-F | TGAGGACGACCTTTACTCTGG |
| IFT88-R | CTGCCATGACTGGTTCTCACT |
| ATR-F | TCAGCCGACCTCTGTGATGTTAC |
| ATR-R | GTAGCATGTGGCAGGATGGAGTTG |
| Plec-F | GCGGAGGAACAGTTGCAGAAG |
| Plec-R | GGCTTCAACTGCACAATAGCCTTG |
| Septin2-F | TGGACTGAACAGGCGTCACATC |
| Septin2-R | GCTTTCGCAATGACAGGCACAAT |
| Spmip6-F | TTGTGCTCGCAGCAGCC |
| Spmip6-R | GCATTCCTGGCCGGTGAC |
| Matr3-F | TCCAAGTGCTTCAGCAACATCC |
| Matr3-R | CATTCTCAGCAGATTCGGCACC |
| Dip2a-F | GTGCTCGCGTACTTGGACTT |
| Dip2a-R | GTGCCCAGAGTAGACGCTG |
| Ddr1-F | ATGCTGACATGAAGGGACATTT |
| Ddr1-R | GGTGTAGCCTACGAAGGTCCA |
| Lrtm2-F | TGTGACAGTCGCAGCTTGG |
| Lrtm2-R | TCAGCTTATTGTTCAGGAGCAAA |
| Drp2-F | GGGATGCCCTTACACCCTC |
| Drp2-R | GCTTTGGACTTAGGCAGGGAT |
| Pde10a-F | GGACAGAGACAAGCGAGATGA |
| Pde10a-R | GGTGTGCTCTTGCTAGGCG |
| Tcf4-F | GATGGGACTCCCTATGACCAC |
| Tcf4-R | GAAAGGGTTCCTGGATTGCCC |
| Ei24-F | CCTCTTGGCCCAGAGGAGAC |
| Ei24-R | CCACCATTCCAAGCACAACACTG |
Additionally, after three weeks of extinction, 5-HT6R expression remained elevated only in the AAV-5-HT6Roe-M group of mice. In contrast, ATR expression levels were consistent across all groups (AAV-Control-S, AAV-Control-M, and AAV-5-HT6Roe-M) (Figures S5A and S5B). Based on these results, we speculated that 5-HT6R might play a role in modulating morphine-induced CPP extinction by influencing ATR, particularly during the early stages of extinction.
ATR is a target of 5-HT6R
To confirm the regulatory effect of 5-HT6R on ATR, we examined ATR expression in NIH 3T3 stable cell lines where 5-HT6R was either knocked down or overexpressed. Findings revealed that 5-HT6R overexpression led to a decrease in ATR levels (Figure 6A) while reducing 5-HT6R increased ATR expression (Figure 6B). To delve deeper into the potential mechanisms between 5-HT6R and ATR, we utilized an online biological information platform Integrated Interactions Database to forecast all potential protein-protein interactions involving 5-HT6R. Excitingly, ATR was among the predicted interactors (Figure 6C). To better predict the protein interaction sites between 5-HT6R and ATR, we divided the ATR protein into three subregions based on its well-known critical structural domains, labeling them as ATRsr-1, ATRsr-2, and ATRsr-3 (Figure 6D). The three-dimensional structures of 5-HT6R, ATR, and its subregion proteins were constructed using the SwissModel online tool (Figure 6E). The potential interaction residues, poses, Hydrogen Bonds, and Salt Bridges of ATR subregions-5-HT6R were predicted using ZDOCK (Figure 6F and Tables S1–S3). To confirm the direct protein-protein interaction between 5-HT6R and ATR subregions, 5-HT6R-Flag and ATR subregions overexpression vectors were constructed, designated as ATRsr-1-HA, ATRsr-2-HA, and ATRsr-3-HA (expression failed). Subsequently, we co-transfected the three functional subregions of ATR along with 5-HT6R-Flag into the 293T cell line and conducted co-immunoprecipitation (co-IP) experiments. The results indicated that ATRsr-1 and ATRsr-2 can directly interact with 5-HT6R (Figure 6G). Furthermore, cellular immunofluorescence results indicated that ATRsr-1 and ATRsr-2 co-localized with 5-HT6R inside the cells (Figures 6H and 6I). In conclusion, for the first time, we have identified a significant direct protein-protein interaction between 5-HT6R and ATR, leading us to recognize ATR as a target molecule for 5-HT6R.
Figure 6.
ATR interacts with 5-HT6R
(A and B) Stable knockdown and overexpression of 5-HT6R in the NIH3T3cell line were established by lentivirus, and ATR expression levels were assessed by qPCR. (A) The qPCR results revealed that the overexpression of 5-HT6R resulted in the downregulation of ATR expression in the NIH3T3cell line. (n = 6). ∗∗∗∗p < 0.0001, by 2-tailed, unpaired t-test. (B) The knockdown of 5-HT6R resulted in the upregulation of ATR expression in the NIH3T3cell line. (n = 6–8). ∗∗p < 0.01, by 2-tailed, unpaired t-test.
(C) The Integrated Interactions Database was used to predict molecules that might interact with 5-HT6R through protein-protein interactions, and ATR was identified as one of these molecules (marked with a green circle).
(D) A diagram represents the amino acid sequence of the ATR protein (1–2644aa). The subregions of the ATR protein are artificially defined based on its known domains (in green) and were marked as ATRsr-1, ATRsr-2, and ATRsr-3. NCBI Reference Sequence: NP_001175.2.
(E) The 3D structure of 5-HT6R, ATR, ATRsr-1, ATRsr-2, and ATRsr-3 were predicted using Swissmodel. The potential binding sites and poses of ATR subregions and 5-HT6R were predicted using ZDOCK, and the interaction interface was marked with magenta (5-HT6R) and blue (ATR subregions).
(F) Statistics of the predicted number of residues, hydrogen bonds, and salt bridges at the interaction interface between 5-HT6R and ATR subregions.
(G) Co-IP experiment in 293T cells. Con-Vector, ATRsr-1-HA, and ATRsr-2-HA were co-transfected severally with 5-HT6R-Flag into 293T cells, and ATRsr3-Flag was co-transfected with 5-HT6R-HA into 293T cells, and after 48 h of expression, cells were harvested for the experiment. Input represented 10% of cell lysates used in the Co-IP experiment by Western blotting using the anti-HA antibody. Other 90% of cell lysates were incubated with anti-Flag antibodies and Protein A/G agarose beads as described in STAR Methods. For Western blotting of immunoprecipitants, an anti-HA antibody was used. 5-HT6R-Flag overexpression was confirmed by Western blotting, and an anti-Flag antibody was used. ATRsr-1-HA (marked with red arrow) and ATRsr-2-HA (marked with red box) had a strong interaction with 5-HT6R, without ATRsr-3-Flag (not shown).
(H and I) ATR and 5-HT6R were co-localized in HeLa cells. ATRsr1-HA and ATRsr2-HA were co-transfected severally with 5-HT6R-Flag into HeLa cells, and cellular Immunofluorescence was performed after 48 h of expression. All 5-HT6Rs were located in the cytoplasm and membrane. (H) Despite most ATRsr-1 being located in the cell nucleus, a small amount of ATRsr-1 that existed in the cytoplasm still co-localized with 5-HT6R-Flag. (I) ATRsr-2 was specifically localized in the cytoplasm and co-localized with 5-HT6R-Flag. Primary antibodies, HA (Rabbit) and anti-Flag (Mouse). Secondary antibodies, DAR-488, DAM-Cy3. Scale bars, 20 μm.
(J and K) 5-HT6R-ATR pathway regulates CPP extinction in mice. (J) qPCR validation showed that siATR successfully knocked down the ATR in the N2a cell line. 3 times repeated. ∗∗∗p < 0.001, by 2-tailed, unpaired t-test. (K) Knocking down ATR in mPFC further sped up the 5-HT6Rkd-induced CPP extinction acceleration. Following the CPP establishment in 5-HT6Rkd mice, siRNA was immediately transfected into the mPFC brain region (marked with the red arrow). Compared to the siCON, the siATR mice showed successful extinction after one week of natural extinction. (n = 5–7). ##p < 0.01, compared to the Pre-test of 5-HT6Rkd-siCON mice; ∗∗∗∗p < 0.0001, compared to the Pre-test of 5-HT6Rkd-siATR mice; &&p < 0.01, compared to the Post-test of 5-HT6Rkd-siATR mice; $$$$p < 0.0001, compared to the Ext-1 of 5-HT6Rkd-siATR mice. By two-way ANOVA. All data were presented as the mean ± SEM.
Based on these findings, we further hypothesized that the 5-HT6R-ATR signaling pathway may be involved in the extinction of morphine-induced CPP. To test this, siATR was validated (Figure 6J) and subsequently delivered to CPP-established mPFC-AAV-5-HT6Rkd mice. Notably, 5-HT6Rkd-siATR mice exhibited accelerated extinction, successfully achieving CPP extinction one week earlier than 5-HT6Rkd-siCON controls, which typically required two weeks for extinction (Figure 6K). This indicates that ATR knockdown in the mPFC can further speed up the acceleration of CPP extinction caused by 5-HT6R knockdown, suggesting that ATR upregulation resulting from 5-HT6R knockdown acts as a “molecular brake” in regulating CPP extinction.
The 5-HT6R-ATR-primary cilia network contributed to morphine-induced conditioned place preference extinction
ATR is generally recognized as a vital enzyme for the cellular response to DNA damage, particularly crucial for repairing DNA during replication and essential for averting replication stress and genomic instability.28 To determine whether 5-HT6R expression induced DNA damage, we employed the DNA Laddering Assay to detect double-strand breaks and the Comet Assay to assess single-strand DNA damage. The results demonstrated that although both 5-HT6R overexpression and UV irradiation (positive control) reduced ATR expression (Figure 6A and S6A), 5-HT6R overexpression did not lead to DNA damage as UV exposure did (Figures S6B–S6E).
Research has shown that the knockdown of ATR led to the shortening or elimination of primary cilia.25,29 We constructed and introduced GFP, shATR-GFP, and ATR-GFP plasmids separately into NIH3T3cells, and the results indicated that, compared to GFP, ATR knockdown significantly shortened the primary cilia length or even made them disappear, whereas the overexpression of ATR did not extend the primary cilia (Figures 7A and 7B). Thus, like 5-HT6R, ATR also plays a direct role in regulating primary cilia.
Figure 7.
The 5-HT6R-ATR-Primary cilia network contributed to the extinction of morphine-induced CPP
(A and B) Knockdown ATR shortened cilia length. (A) GFP, shATR-GFP, and ATR-GFP plasmids were separately constructed and introduced into NIH3T3cells. Following a 48-h expression, primary cilia were indicated by Arl13b. The primary cilia on the transfected-positive cells were boxed and enlarged, whereas those on other cells were indicated with white arrows. Nuclei were stained with Hoechst. ∗Cilia absent. Scale bar, 5 μm. (B) The length of primary cilia in cell groups transfected with GFP, shATR-GFP, and ATR-GFP was analyzed. Cells with ATR knocked down (shATR-GFP) exhibited a marked reduction in cilia length, with some cilia absent (∗∗∗p < 0.001). Overexpression of ATR (ATR-GFP) did not affect the length of cilia.
(C) Primary cilia disruption abolished the accelerated CPP extinction effect caused by the combined knockdown of 5-HT6R and ATR. Following the CPP establishment in 5-HT6Rkd mice, siRNA was immediately transfected into the mPFC brain region (marked with the red arrow). Compared to the siATR-siCON group, the siATR-siIFT88 mice were unable to achieve CPP extinction after one week of natural extinction. (n = 6). ∗∗p < 0.01, compared to the Pre-test of 5-HT6Rkd-siATR-siCON mice; &&p < 0.01, compared to the Post-test of 5-HT6Rkd-siATR-siCON mice; ##p < 0.01, ###p < 0.001, compared to the Pre-test of 5-HT6Rkd-siATR-siIFT88 mice; @@p < 0.01, compared to the Post-test of 5-HT6Rkd-siATR-siIFT88 mice; $$$p < 0.001, compared to the Ext-1 of 5-HT6Rkd-siATR-siCON mice. By two-way ANOVA. All data were presented as the mean ± SEM.
We concluded that the 5-HT6R-ATR pathway might regulate the extinction of morphine-induced CPP through primary cilia. The siATR-siCON or siATR-siIFT88 were introduced into CPP-established mPFC-AAV-5-HT6Rkd mice. As previously described, the 5-HT6Rkd-siATR-siCON mice achieved extinction just one week after natural extinction, whereas the 5-HT6Rkd-siATR-siIFT88 mice did not (Figure 7C). This suggests that disrupting the primary cilia (siIFT88) eliminated the accelerated CPP extinction effect from the combined knockdown of 5-HT6R and ATR. This indicates that primary cilia provide the structural basis for co-regulating CPP extinction by 5-HT6R and ATR. Together, a network, 5-HT6R-ATR-Primary cilia, for regulating morphine-induced CPP extinction has been established.
Discussion
Our study reveals a 5-HT6R-ATR-primary cilia regulatory network in the mPFC that governs the extinction of morphine-induced CPP. This network integrates structural changes in primary cilia, with 5-HT6R and ATR regulating cilia length, modulating the speed of morphine-induced CPP extinction. The differential effects observed with 5-HT6R knockdown and overexpression underscore its critical role in opioid-associated learning and memory processes and highlight its potential as a therapeutic target for accelerating extinction in addiction treatment. These findings provide a mechanistic insight into the neural circuits underlying addiction recovery and suggest that targeting the 5-HT6R-ATR-Primary cilia network may represent a promising strategy for facilitating the extinction of drug-seeking behaviors.
In vivo, 5-HT receptors (5-HTRs) rely on serotonin (5-HT) released by serotonergic neurons.30 Serotonin (5-HT) in the mPFC is primarily released by serotonergic projection neurons originating from the raphe nuclei (RN), which serve as the major source of 5-HT in the brain.31,32,33 In the present study, 5-HT6R emerged as a key modulator in the extinction of morphine-induced CPP. This observation raises the possibility that manipulating serotonergic projections to the mPFC could serve as a strategy for modulating addiction-related memory processes. In addition, 5-HT6R is predominantly localized in glutamatergic pyramidal neurons within cortical layers III–IV, where it colocalizes with glutamatergic markers.34,35 Although there is still some controversy, certain studies have reported the presence of 5-HT6R in inhibitory interneurons and glial cells within the PFC. These findings suggest that 5-HT6R may influence the function of downstream neural circuits by modulating the release of excitatory and inhibitory neurotransmitters, potentially playing a role in the regulation of addiction-associated memory.
Primary cilia are microtubule-based, hair-like organelles extending from the surface of nearly all mammalian cells.36,37,38 Disruptions in the formation or function of primary cilia lead to some developmental disorders known as ciliopathies.39 Inhibition of primary cilia prevents morphine tolerance in mice.21 Our results suggest that primary cilia in the mPFC are dynamically involved in the extinction of morphine-induced CPP. Importantly, the disruption of primary cilia by siIFT88 significantly accelerated CPP extinction. Consistent with existing literature on the role of primary cilia in neuronal signaling and plasticity,40 our findings further extend this understanding by implicating primary cilia in addiction-related behavior, specifically during the extinction phase of drug-induced associative learning.
We confirmed that 5-HT6R regulates the length of primary cilia, aligning with findings from previous research.16,17,41,42,43 Overexpression or knockdown of 5-HT6R can accelerate or decelerate the CPP extinction by shortening or lengthening the primary cilia, respectively. Recently, Shikada et al. discovered that 5-HT6R promotes primary cilia elongation via cyclin-dependent kinase 5 (CDK5).44 Shu-Hsien et al. found a new type of synapse present in axons and primary cilia, termed the axon-cilium synapse, and stimulation of the 5-HTR6 receptor on primary cilia can regulate nuclear actin, histone acetylation, and chromatin accessibility in the cell housing the axon via a non-classical Gαq/11-RhoA pathway.45 However, further validation is still required to determine whether these pathways are involved in morphine-induced CPP extinction.
5-HT6R is broadly expressed in cortical cells and, as a G protein–coupled receptor (GPCR), engages multiple intracellular signaling pathways by coupling to various G protein α subunits, including the activation of adenylate cyclase via Gαs,16 inhibition of cAMP signaling via Gαi/o,46 calcium signaling modulation via Gαq/11,47 and cytoskeletal regulation via Gα12/13.48 Interestingly, we observed no significant changes in cytoskeleton-associated proteins following CPP establishment (Figures S7A–S7D), but we did find a marked downregulation of phosphorylated PKA (p-PKA) (Figure S7E), suggesting that other GPCR pathways in the mPFC might contribute to the establishment of CPP. Distinct from previously characterized signaling pathways, our study identifies ATR as a target of 5-HT6R, based on RNA sequencing and protein interaction analyses, and implicates it in primary cilia regulation. Notably, ATR is typically recognized for its role in the DNA damage response (DDR),28,49 neuronal activity,50 and maintaining primary cilia structure.16,17,25,41,42,43 Our in vitro experiments demonstrated that ATR is involved, as its knockdown led to shortened or absent cilia. Functionally, 5-HT6R negatively regulates ATR expression; however, knocking down ATR in 5-HT6R-deficient mice further accelerated the extinction of CPP, suggesting that ATR serves as a “molecular brake” in the behavioral regulation associated with 5-HT6R-Primary cilia signaling. This insight indicates that ATR could be a potential therapeutic target for the treatment of morphine reward memory, offering an avenue for addiction research and therapy.
In summary, this study sheds light on the involvement of the 5-HT6R-ATR-Primary cilia network in morphine addiction memory, offering insights into the molecular mechanisms underlying the extinction of morphine-induced reward memory and identifying potential therapeutic targets for opioid dependence. Previous studies have shown that selective 5-HT6R antagonists reduce primary cilia length in cultured neurons in a concentration- and time-dependent manner,51 supporting their relevance in addiction therapy.
Limitations of the study
Our findings reveal a physical interaction between 5-HT6R and ATR, though whether this interaction is constitutive or ligand-dependent remains unclear. As 5-HT6R is a GPCR responsive to serotonin and synthetic ligands, ligand binding may modulate its association with ATR, an issue that requires further investigation using agonists and antagonists. Additionally, since both 5-HT6R and primary cilia are expressed in multiple neural cell types, including neurons and glia, future studies should adopt cell-type-specific approaches to determine where 5-HT6R exerts its behavioral effects. One key limitation of this study is the difficulty of visualizing primary cilia in AAV-injected brain tissue: the small size of cilia and fluorescence interference from viral particles prevented reliable tracking of cilia dynamics across the behavioral timeline, limiting direct in vivo linkage between 5-HT6R expression and structural changes in cilia. Future use of transgenic mouse models may help overcome this challenge and enable stable, cell-specific imaging of primary cilia in intact tissue. These questions represent important directions for future research.
Resource availability
Lead contact
Chunxia Yan, E-mail: yanchunxia@xjtu.edu.cn.
Materials availability
No new unique materials or reagents were generated in this study. Therefore, there are no materials to be made available.
Data and code availability
-
•
Data: The raw RNA sequencing data have been uploaded to the GEO database (GSE273842).
-
•
Code: The R package and script used for RNA-seq analysis are available at: https://github.com/junlunliu/RNA-seq/blob/main/n4_220_refM.R.
-
•
Additional information: Any additional information required to reanalyze the data reported in this paper is available from the lead contact upon request.
Acknowledgments
This research was supported by the National Natural Science Foundation of China (81971792 and 81901920), the Open Research Fund of Key Laboratory of Drugs Analysis & Intelligent Monitoring, National Anti-Drug Laboratory Shaanxi Regional Center (NNLS-O-202308), and the Natural Science Basic Research Program of Shaanxi Province (2024JC-YBMS-634). We thank Prof. Fuquan Huo Lab and Yi Ding Lab for their assistance in sharing experimental instruments and antibodies. We thank SciDraw for providing the illustration materials. The graphical abstract was created with BioRender.com. The first author, Mr. Junlin Liu, extends his heartfelt gratitude to his wonderful wife, Qing He, for her unwavering support in his work, life, and every other aspect.
Author contributions
J.L.: conceptualization, methodology, investigation, visualization, data collection, and writing-original draft preparation. X.Y.: investigation. F.G.: methodology and investigation. J.Y.: methodology and data collection. Z.Y.: visualization. Q.L.: investigation and resources. M.S. and D.Y.: animal feeding. Y.Z. and C.Y.: financial support and writing-reviewing and editing.
Declaration of interests
The authors declare no competing interests.
STAR★Methods
Key resources table
| REAGENT or RESOURCE | SOURCE | IDENTIFIER |
|---|---|---|
| Antibodies | ||
| Anti-5HT6 Receptor antibody | Abcam | Cat#ab103016; RRID: AB_10900369 |
| Anti-RhoA (phospho S188) antibody | Abcam | Cat#ab41435; RRID: AB_777708 |
| Anti-ROCK1 (phospho T455 + S456) antibody | Abcam | Cat#ab203273; RRID: AB_2892823 |
| Anti-ROCK2 + ROCK1 antibody [EP786Y] | Abcam | Cat#ab45171; RRID: AB_2182005 |
| Anti-LIM Kinase 1 (phospho T508) antibody | Abcam | Cat#ab194798; RRID: AB_3712614 |
| Anti-LIM Kinase 1 antibody | Abcam | Cat#ab81046; RRID: AB_2042135 |
| Phospho-Cofilin (Ser3) (77G2) Rabbit mAb | Cell Signaling Technology | Cat#3313; RRID: AB_2080597 |
| GAPDH (14C10) Rabbit mAb | Cell Signaling Technology | Cat#2118; RRID: AB_561053 |
| HA-Tag (C29F4) Rabbit mAb | Cell Signaling Technology | Cat#3724; RRID: AB_1549585 |
| ARL13B Polyclonal antibody | Proteintech | Cat#17711-1-AP; RRID: AB_2060867 |
| ADCY3 Polyclonal antibody | Proteintech | Cat#19492-1-AP; RRID: AB_10638445 |
| NeuN Monoclonal antibody | Proteintech | Cat#66836-1-Ig; RRID: AB_2882179 |
| Flag antibody | Santa Cruz Biotechnology | Cat#sc-166384; RRID: AB_2017592 |
| Bacterial and virus strains | ||
| rAAV-CMV-EGFP-WPRE-hGH-polyA | BrainVTA (Wuhan) Co., Ltd. | N/A |
| rAAV-CMV-5-HT6R-P2A-EGFP-WPRE-hGH-polyA | BrainVTA (Wuhan) Co., Ltd. | N/A |
| rAAV-U6-shRNA(scramble)-CMV-mCherry-SV40-polyA | BrainVTA (Wuhan) Co., Ltd. | N/A |
| rAAV-U6-shRNA3(5-HT6R)-CMV-mCherry-SV40-polyA | BrainVTA (Wuhan) Co., Ltd. | N/A |
| Chemicals, peptides, and recombinant proteins | ||
| Morphine | N/A | |
| Protein A/G PLUS-Agarose | Santa Cruz Biotechnology | Cat#sc-2003 |
| Deposited data | ||
| Raw and analyzed data | This paper | GEO: GSE273842 |
| The R package and script used for RNA-seq analysis | This paper | https://github.com/junlunliu/RNA-seq/blob/main/n4_220_refM.R |
| Experimental models: Cell lines | ||
| Human: 293T cells | ATCC | CRL-3216 |
| Human: Hela | Hunan Fenghui Biotechnology Co., Ltd | CL0134 |
| Mouse: N2a | N/A | |
| Mouse: NIH 3T3 | Hunan Fenghui Biotechnology Co., Ltd | CL0244 |
| Experimental models: Organisms/strains | ||
| Mouse: Male C57BL/6J mice (8–10 weeks old) | Xi’an Jiaotong University | Medical Experimental Animal Center |
| Oligonucleotides | ||
| siRNA targeting sequence: IFT88: CGACCTTTACTCTGGTTTCAA | This paper | N/A |
| siRNA targeting sequence: control: TTCTCCGAACGTGTCACGT | This paper | N/A |
| siRNA and shRNA targeting sequence: ATR: GCTAGTTGTGTTAAAGGAT | This paper | N/A |
| Primers for qPCR, see Table 1 | This paper | N/A |
| Software and algorithms | ||
| SMART software | Panalab Technology, Spain | N/A |
| ImageJ | National Institutes of Health | https://imagej.nih.gov/ij/ |
| Integrated Interactions Database | N/A | http://iid.ophid.utoronto.ca/search_by_proteins/ |
| SwissModel | N/A | https://swissmodel.expasy.org/ |
| ZDOCK | N/A | https://zdock.wenglab.org/ |
| PyMOL | PyMol DeLano Scientific LLC | N/A |
| Snapgene Viewer 5.3.2 | Insightful Science | N/A |
| Olympus Viewer 2.3.1 | Olympus | N/A |
| GraphPad Prism 9.5 | GraphPad | N/A |
| SPSS 22.0 | IBM | N/A |
| Image Lab | Bio-Rad | N/A |
| Snapgene viewer 5.3.2 | Insightful Science | N/A |
| Photoshop Adobe | N/A | N/A |
| Microsoft Office Microsoft | N/A | N/A |
| Endnote Clarivate Analytics | N/A | N/A |
| BioRender | N/A | BioRender.com |
| Other | ||
| three-chamber apparatus | Beijing Zhongshi Technology Co., Ltd. | N/A |
Experimental model and study participant details
Male C57BL/6J mice (8–10 weeks old) were provided by the Medical Experimental Animal Center of Xi’an Jiaotong University, Shaanxi Province, China. All mice were housed in constant temperature and humidity conditions and maintained on a 12-12h light/dark cycle with access to food and water freely. All experiments were conducted following the 1996 Guide for the Care and Use of Laboratory Animals (NIH) and were approved by the Institutional Animal Care Committee of Xi’an Jiaotong University (2019-901). The best efforts were made to reduce the use of animals and prohibit their suffering. All morphine used in the experiment was obtained legally from the Ministry of Public Security of the People’s Republic of China. Prior to behavioral testing, mice were acclimated to the experimental environment and handlers. A three-chamber apparatus (Beijing Zhongshi Technology Co., Ltd.) was used for the conditioned place preference (CPP) procedure. On the Pre-test day (Day 0), mice were allowed to freely explore all three compartments for 15 minutes, and the time spent in each chamber was recorded to assess baseline preference. Mice that spent more than 60% of the total time (i.e., over 900 seconds) in any single compartment were excluded from further experiments. A biased CPP paradigm was employed in this study, in which the non-preferred compartment identified during the Pre-test was designated as the drug-paired chamber. For saline-treated mice, saline (10 mL/kg, i.p.) was administered once daily from days 1–10. For morphine-treated mice, animals received saline injections (10 mL/kg, i.p.) on days 1, 3, 5, 7, and 9, and morphine injections (10 mg/kg, i.p.) on days 2, 4, 6, 8, and 10. Following each injection, mice were confined to either the drug-paired or unpaired compartment for 45 minutes with the sliding door closed. On the Post-test day (Day 11), mice were placed into the central chamber of the CPP apparatus and allowed to explore the apparatus freely for 15 min. Mice’s dwell time, activity distance, and transfer times in each compartment were automatically recorded by the SMART software. Following the Post-test and evaluation of CPP scores, the mice in the morphine-treated group that did not exhibit CPP establishment were excluded from subsequent experiments. CPP extinction: After the Post-test, all mice were returned to their home cages and underwent a CPP natural extinction phase. During this period, the CPP test was conducted once a week until the CPP score was back to baseline levels. CPP reinstatement: 5 mg/kg morphine or 5 mL/kg saline was injected intraperitoneally into morphine-paired extinction mice, then the CPP test was conducted, and the CPP score was recorded.
Method details
The vectors, shRNA, siRNA, and lentivirus
Flag/GFP tagged 5-HT6R (5-HT6R-Flag and 5-HT6R-GFP), HA/Flag-tagged ATR subregions (ATRsr-1-HA, ATRsr-2-HA, and ATRsr-3-Flag) expression vectors were constructed with PCS2. GFP-tagged sh5-HT6R and GFP-tagged shATR expression vectors were constructed with pGFP-C-shLenti. ATR full-length vector was gifted from Addgene, and reconstructed with GFP tag. The lentivirus (LV-GFP, LV-5-HT6R, LV-Scramble, and LV-sh5-HT6R) were constructed in the laboratory. The siRNA oligos (siCON, siIFT88, and siATR) were synthesized by Tsingke and Obio. The targeting sequence of siIFT88 that was used in the experiments was 5′- CGACCTTTACTCTGGTTTCAA -3’. The targeting sequence of shATR and siATR was 5′- GCTAGTTGTGTTAAAGGAT -3’. The sequence of the control siRNA was 5′- TTCTCCGAACGTGTCACGT-3’.
Surgical procedures
Purified Adeno-Associated Virus (rAAV-CMV-EGFP-WPRE-hGH-polyA, rAAV-CMV-5-HT6R-P2A-EGFP-WPRE-hGH-polyA, rAAV-U6-shRNA(scramble)-CMV-mCherry-SV40-polyA, and rAAV-U6-shRNA3(5-HT6R)-CMV-mCherry-SV40-polyA obtained from BrainVTA (Wuhan) Co., Ltd.) were microinjected bilaterally into the mPFC (AP +1.95 mm, ML ±0.35 mm, DV −2.3 mm, relative to bregma) 300 nL per side at a rate of 60 nL/min. For mice that required mPFC siRNA injections in later stages, the injection cannula guide was retained and secured using dental cement. For siRNA injections, siRNA (ug): EntransterTM-in vivo (ul) = 2:1, and EntransterTM-in vivo was obtained from Engreen Biosystem Co, Ltd.
RNA sequencing
The mPFC tissue from mice was collected for RNA sequencing, which was conducted by LC-Bio (LC-Bio Technology Co., Ltd., Hangzhou, China). Subsequent analysis identified differentially expressed transcripts using the following criteria: |log2FC| ≥ 1.2 and p < 0.05. All data are available in the main text or the supplemental information. The raw RNA sequencing data has been uploaded to the GEO database (GSE273842). The R package and script used for RNA-seq analysis are available at: https://github.com/junlunliu/RNA-seq/blob/main/n4_220_refM.R.
Cell culture and transfection
293T, NIH 3T3, N2a, and Hela cells were cultured in a medium with 10% fetal bovine serum (FBS) and antibiotics. The NIH 3T3 cell line was utilized for primary cilia research as previously outlined.52 Culture cells in a humidified incubator at 37°C with 5% CO2. The cell concentration was adjusted to attain a 70%–80% density at the time of transfection. The plasmid DNA or siRNA was diluted in Opti-MEM, and Lipo 3000 was utilized for cell transfection. By the experimental specifications, cellular protein or total RNA was extracted between 48 and 72 hours following transfection.
Western blotting
The total protein was extracted with RIPA (Beyotime, Cat no. P0013B). Protein concentrations were determined using the BCA protein assay. After adding protein loading reagents, the samples were incubated at 100°C for 5 minutes to deactivate phosphatases and proteases. Equal amounts (10–30 μg) of total homogenate were loaded onto 10% SDS-PAGE gels and transferred to PVDF membranes. The membranes were then blocked with 5% non-fat dry milk in TBST and incubated overnight at 4°C with specific antibodies: 5-HT6R (1:3000, Abcam, Cat no. ab103016), p-RhoA (1:1000, Abcam, Cat no. ab41435), p-Rock (1:1000, Abcam, Cat no. ab203273), Rock (1:3000, Abcam, Cat no. ab45171), p-Limk1 (1:1000, Abcam, Cat no. ab194798), Limk1 (1:3000, Abcam, Cat no. ab81046), p-Cofilin (1:3000, CST, Cat no. 3313), or GAPDH (1:5000, CST, Cat no. 2118). Subsequently, the membranes underwent four 10-minute washes with TBST. Following this, the membranes were incubated with an anti-rabbit or anti-mouse HRP-conjugated antibody at a dilution of 1:5000 at room temperature while gently shaking on a horizontal shaker for 1–2 h hours. Detection was carried out using ECL (Dining, Cat no. DE2001-100), and the quantification of band intensity was performed using the ImageJ software (NIH, USA). GAPDH as a loading control.
qPCR
The total RNA was extracted with TriZol (Beyotime, Cat no. R0016). 500 to 1000 ng of RNA and Hifair III 1st Strand cDNA Synthesis SuperMix for qPCR (Yeasen, Cat no. 11141ES60) was used for reverse transcription. qPCR was performed using the diluted cDNA and 2×RealStar Fast SYBR qPCR Mix (GenStar, Cat no. A301).
Immunofluorescence
After the behavior experiments, mice were anesthetized with 5% isoflurane. Then, they were perfused with 50 mL of PBS followed by 50 mL of 4% paraformaldehyde (PFA). After fixing the brains in 4% PFA for about 48 hours, PFA was replaced with 30% sucrose in PBS until saturated (approximately 4 days). The brains were embedded in an OCT compound and sliced into 15 μm sections using a cryostat, followed by rinsing in PBS. Brain sections were blocked for 2 h in a blocking solution (5% donkey serum, and 0.3% Triton X-100 in PBS) at RT. Sections were incubated overnight at +4°C with the primary antibody (Anti-Arl13b, 1:150, Proteintech, Cat No. 17711-1-AP; Anti-AC3, 1:150, Proteintech, Cat No. 19492-1-AP; Anti-NeuN, 1:400, Proteintech, Cat No. 66836-1-Ig; Anti-Flag, 1:200, Santa cruz, Cat No. sc-166384; Anti-HA, 1:200, CST, Cat No. 3724), followed by a 2 h incubation with the secondary antibody (DAR, 1:1000; DAM, 1:1000) at RT. Hoechst was used for DNA staining. Cell immunofluorescence was performed on glass coverslips (NEST, Cat no. 801010).
Co-immunoprecipitation (co-IP)
The co-immunoprecipitation (Co-IP) experiment was performed as follows: 293T cells were cultured in 10 cm diameter dishes to an appropriate density. Con-Vector (5 μg), ATRsr-1-HA (5 μg), ATRsr-2-HA (5 μg), and ATRsr-3-HA (5 μg) were co-transfected with 5-HT6R-Flag (5 μg) using Lipo3000 (ThermoFisher, Cat No. L3000015). After 48 hours of expression, the cells were harvested using TNE buffer (containing 1% protease inhibitors and 1% phosphatase inhibitors) for the experiment. The cell lysate was centrifuged at 12,000 rpm for 10 minutes at 4°C. Ten percent of the cell lysate supernatant was mixed with Protein Loading and used as Input for Western blotting with an anti-HA antibody. The remaining 90% was incubated with an anti-Flag antibody (1 μg, Santa Cruz, Cat No. sc-166384) and Protein A/G agarose beads (40 μL, Santa Cruz, Cat No. sc-2003) at 4°C with 360° rotation overnight. The next day, the beads were washed four times with TNE buffer for 10 minutes each on a 4°C rotating shaker to remove non-specific proteins. After removing the supernatant, 35 μL of 2 ×Protein Loading buffer was added, and the immunoprecipitates were subjected to SDS-PAGE and Western blotting. An anti-HA antibody (1:1000, CST, Cat No. 3724) was used to detect the HA-tagged proteins. Overexpression of 5-HT6R-Flag was confirmed by Western blotting using an anti-Flag antibody.
Bioinformatics analysis
Bioinformatics tool Integrated Interactions Database was utilized to predict proteins interacting with 5-HT6R using the (http://iid.ophid.utoronto.ca/search_by_proteins/). Protein three-dimensional structures were modeled using SwissModel (https://swissmodel.expasy.org/). Interaction sites between proteins were predicted with ZDOCK (https://zdock.wenglab.org/). The PyMOL software was also employed to visualize and edit the protein’s three-dimensional structures.
DNA Laddering Assay
The DNA samples were obtained from 1 to 2 × 10ˆ6 cells, which were centrifuged and fixed with 70% alcohol for 2 hours at −20°C. Following fixation, cells were washed twice with PBS, then lysed in 400 μL cell lysis buffer (pH 8.0, 10 mmol/L Tris-HCl, 10 mmol/L NaCl, 10 mmol/L EDTA, 1% SDS) with 100 μL proteinase K at 65°C for 2 h or overnight. Protein was precipitated with 75 μL 8 mol/L potassium acetate (4°C, 15 min), followed by 750 μL chloroform. After gently mixing, centrifuge the mixture at 10,000 rpm for 10 min. Then, transfer the supernatant to a fresh Eppendorf tube. DNA was then precipitated with 750 μL anhydrous ethanol, washed with 1 mL 70% ethanol, and dissolved at 37°C. DNA concentration was measured, and electrophoresis was performed on a 2% agarose gel at 80V for 2 hours.
Comet Assay
After digesting the adherent cells with trypsin and washing them once with 1 × PBS, prepare a cell suspension, adjusting it to a concentration of 10ˆ6–10ˆ7 cells/mL. Gel preparation involved three steps: (1) application of 80 μL of 0.5% normal melting point agarose (NMA) onto preheated microscope slides, (2) addition of a mixture of 10 μL PBS with 1000 cells and 75 μL of 0.5% low melting point agarose (LMA) onto the solidified NMA layer, and (3) addition of 85 μL of preheated 0.5% LMA onto the solidified LMA layer. Subsequently, slides were immersed in cell lysis buffer, washed with PBS, and subjected to electrophoresis in an alkaline buffer. Following electrophoresis, slides were neutralized, stained with Hoechst solution, and examined under a fluorescence microscope.
Quantification and statistical analysis
All results are presented as means ± SEM. Statistical analyses were performed using SPSS 22.0 and GraphPad Prism 9. The significance level was set at p < 0.05 for all tests. For comparisons involving more than two groups, one-way ANOVA or two-way ANOVA was used, followed by Tukey’s HSD test for post hoc multiple comparisons. For comparisons between two groups, unpaired two-tailed t-tests were used. Specific details regarding sample sizes, statistical tests, and p values are provided in the figure legends and relevant sections of the text.
Published: July 24, 2025
Footnotes
Supplemental information can be found online at https://doi.org/10.1016/j.isci.2025.113208.
Contributor Information
Yuxiang Zhang, Email: yuxiangzhang@xjtu.edu.cn.
Chunxia Yan, Email: yanchunxia@xjtu.edu.cn.
Supplemental information
References
- 1.Zhu Y., Wang K., Ma T., Ji Y., Lou Y., Fu X., Lu Y., Liu Y., Dang W., Zhang Q., et al. Nucleus accumbens D1/D2 circuits control opioid withdrawal symptoms in mice. J. Clin. Investig. 2023;133 doi: 10.1172/jci163266. [DOI] [PMC free article] [PubMed] [Google Scholar]
- 2.Moradi S., Charkhpour M., Ghavimi H., Motahari R., Ghaderi M., Hassanzadeh K. Gap junction blockers: a potential approach to attenuate morphine withdrawal symptoms. J. Biomed. Sci. 2013;20 doi: 10.1186/1423-0127-20-77. [DOI] [PMC free article] [PubMed] [Google Scholar]
- 3.Marazziti D., Baroni S., Pirone A., Giannaccini G., Betti L., Testa G., Schmid L., Palego L., Borsini F., Bordi F., et al. Serotonin receptor of type 6 (5-HT6) in human prefrontal cortex and hippocampus post-mortem: an immunohistochemical and immunofluorescence study. Neurochem. Int. 2013;62:182–188. doi: 10.1016/j.neuint.2012.11.013. [DOI] [PubMed] [Google Scholar]
- 4.Woolley M.L., Marsden C.A., Fone K.C.F. 5-ht6 receptors. Curr. Drug Targets: CNS Neurol. Disord. 2004;3:59–79. doi: 10.2174/1568007043482561. [DOI] [PubMed] [Google Scholar]
- 5.Kohen R., Metcalf M.A., Khan N., Druck T., Huebner K., Lachowicz J.E., Meltzer H.Y., Sibley D.R., Roth B.L., Hamblin M.W. Cloning, characterization, and chromosomal localization of a human 5-HT6 serotonin receptor. J. Neurochem. 1996;66:47–56. doi: 10.1046/j.1471-4159.1996.66010047.x. [DOI] [PubMed] [Google Scholar]
- 6.Ward R.P., Hamblin M.W., Lachowicz J.E., Hoffman B.J., Sibley D.R., Dorsa D.M. Localization of serotonin subtype 6 receptor messenger RNA in the rat brain by in situ hybridization histochemistry. Neuroscience. 1995;64:1105–1111. doi: 10.1016/0306-4522(94)00439-c. [DOI] [PubMed] [Google Scholar]
- 7.Tasic B., Yao Z., Graybuck L.T., Smith K.A., Nguyen T.N., Bertagnolli D., Goldy J., Garren E., Economo M.N., Viswanathan S., et al. Shared and distinct transcriptomic cell types across neocortical areas. Nature. 2018;563:72–78. doi: 10.1038/s41586-018-0654-5. [DOI] [PMC free article] [PubMed] [Google Scholar]
- 8.Yao Z., van Velthoven C.T.J., Nguyen T.N., Goldy J., Sedeno-Cortes A.E., Baftizadeh F., Bertagnolli D., Casper T., Chiang M., Crichton K., et al. A taxonomy of transcriptomic cell types across the isocortex and hippocampal formation. Cell. 2021;184:3222–3241.e26. doi: 10.1016/j.cell.2021.04.021. [DOI] [PMC free article] [PubMed] [Google Scholar]
- 9.Ferguson S.M., Mitchell E.S., Neumaier J.F. Increased expression of 5-HT6 receptors in the nucleus accumbens blocks the rewarding but not psychomotor activating properties of cocaine. Biol. Psychiatry. 2008;63:207–213. doi: 10.1016/j.biopsych.2007.02.018. [DOI] [PubMed] [Google Scholar]
- 10.Jastrzebska-Wiesek M., Siwek A., Partyka A., Antkiewicz-Michaluk L., Michaluk J., Romanska I., Kolaczkowski M., Wesolowska A. Study of a mechanism responsible for potential antidepressant activity of EMD 386088, a 5-HT6 partial agonist in rats. Naunyn-Schmiedebergs Arch Pharmacol. 2016;389:839–849. doi: 10.1007/s00210-016-1245-3. [DOI] [PMC free article] [PubMed] [Google Scholar]
- 11.de Bruin N.M.W.J., Kloeze B.M., McCreary A.C. The 5-HT(6) serotonin receptor antagonist SB-271046 attenuates the development and expression of nicotine-induced locomotor sensitisation in Wistar rats. Neuropharmacology. 2011;61:451–457. doi: 10.1016/j.neuropharm.2011.01.045. [DOI] [PubMed] [Google Scholar]
- 12.Wang W.S., Kang S., Liu W.T., Li M., Liu Y., Yu C., Chen J., Chi Z.Q., He L., Liu J.G. Extinction of aversive memories associated with morphine withdrawal requires ERK-mediated epigenetic regulation of brain-derived neurotrophic factor transcription in the rat ventromedial prefrontal cortex. J. Neurosci. 2012;32:13763–13775. doi: 10.1523/JNEUROSCI.1991-12.2012. [DOI] [PMC free article] [PubMed] [Google Scholar]
- 13.Siahposht-Khachaki A., Fatahi Z., Yans A., Khodagholi F., Haghparast A. Involvement of AMPA/Kainate Glutamate Receptor in the Extinction and Reinstatement of Morphine-Induced Conditioned Place Preference: A Behavioral and Molecular Study. Cell. Mol. Neurobiol. 2017;37:315–328. doi: 10.1007/s10571-016-0371-2. [DOI] [PMC free article] [PubMed] [Google Scholar]
- 14.Blouin A.M., Han S., Pearce A.M., Cheng K., Lee J.J., Johnson A.W., Wang C., During M.J., Holland P.C., Shaham Y., et al. Role of medial prefrontal cortex Narp in the extinction of morphine conditioned place preference. Learn. Mem. 2013;20:75–79. doi: 10.1101/lm.028621.112. [DOI] [PMC free article] [PubMed] [Google Scholar]
- 15.Kirschen G.W., Xiong Q. Primary cilia as a novel horizon between neuron and environment. Neural Regen. Res. 2017;12:1225–1230. doi: 10.4103/1673-5374.213535. [DOI] [PMC free article] [PubMed] [Google Scholar]
- 16.Lesiak A.J., Brodsky M., Cohenca N., Croicu A.G., Neumaier J.F. Restoration of Physiological Expression of 5-HT(6) Receptor into the Primary Cilia of Null Mutant Neurons Lengthens Both Primary Cilia and Dendrites. Mol. Pharmacol. 2018;94:731–742. doi: 10.1124/mol.117.111583. [DOI] [PMC free article] [PubMed] [Google Scholar]
- 17.Brailov I., Bancila M., Brisorgueil M.J., Miquel M.C., Hamon M., Vergé D. Localization of 5-HT(6) receptors at the plasma membrane of neuronal cilia in the rat brain. Brain Res. 2000;872:271–275. doi: 10.1016/s0006-8993(00)02519-1. [DOI] [PubMed] [Google Scholar]
- 18.Youn Y.H., Han Y.G. Primary Cilia in Brain Development and Diseases. Am. J. Pathol. 2018;188:11–22. doi: 10.1016/j.ajpath.2017.08.031. [DOI] [PMC free article] [PubMed] [Google Scholar]
- 19.Ramos C., Roberts J.B., Jasso K.R., Ten Eyck T.W., Everett T., Pozo P., Setlow B., McIntyre J.C. Neuron-specific cilia loss differentially alters locomotor responses to amphetamine in mice. J. Neurosci. Res. 2021;99:827–842. doi: 10.1002/jnr.24755. [DOI] [PMC free article] [PubMed] [Google Scholar]
- 20.Everett T., Ten Eyck T.W., Wu C.-H., Shelowitz A.L., Stansbury S.M., Firek A., Setlow B., McIntyre J.C. Cilia loss on distinct neuron populations differentially alters cocaine-induced locomotion and reward. J. Psychopharmacol. 2024;38:200–212. doi: 10.1177/02698811231219058. [DOI] [PMC free article] [PubMed] [Google Scholar]
- 21.Ma R., Kutchy N.A., Hu G. Astrocyte-Derived Extracellular Vesicle-Mediated Activation of Primary Ciliary Signaling Contributes to the Development of Morphine Tolerance. Biol. Psychiatry. 2021;90:575–585. doi: 10.1016/j.biopsych.2021.06.009. [DOI] [PubMed] [Google Scholar]
- 22.Einstein E.B., Patterson C.A., Hon B.J., Regan K.A., Reddi J., Melnikoff D.E., Mateer M.J., Schulz S., Johnson B.N., Tallent M.K. Somatostatin signaling in neuronal cilia is critical for object recognition memory. J. Neurosci. 2010;30:4306–4314. doi: 10.1523/JNEUROSCI.5295-09.2010. [DOI] [PMC free article] [PubMed] [Google Scholar]
- 23.Kobayashi T., Ishida Y., Hirano T., Katoh Y., Nakayama K. Cooperation of the IFT-A complex with the IFT-B complex is required for ciliary retrograde protein trafficking and GPCR import. Mol. Biol. Cell. 2021;32:45–56. doi: 10.1091/mbc.E20-08-0556. [DOI] [PMC free article] [PubMed] [Google Scholar]
- 24.Wang W., Jack B.M., Wang H.H., Kavanaugh M.A., Maser R.L., Tran P.V. Intraflagellar Transport Proteins as Regulators of Primary Cilia Length. Front. Cell Dev. Biol. 2021;9 doi: 10.3389/fcell.2021.661350. [DOI] [PMC free article] [PubMed] [Google Scholar]
- 25.Stiff T., Casar Tena T., O'Driscoll M., Jeggo P.A., Philipp M. ATR promotes cilia signalling: links to developmental impacts. Hum. Mol. Genet. 2016;25:1574–1587. doi: 10.1093/hmg/ddw034. [DOI] [PMC free article] [PubMed] [Google Scholar]
- 26.Toriyama M., Toriyama M., Wallingford J.B., Finnell R.H. Folate-dependent methylation of septins governs ciliogenesis during neural tube closure. Faseb j. 2017;31:3622–3635. doi: 10.1096/fj.201700092R. [DOI] [PMC free article] [PubMed] [Google Scholar]
- 27.Haitchi H.M., Yoshisue H., Ribbene A., Wilson S.J., Holloway J.W., Bucchieri F., Hanley N.A., Wilson D.I., Zummo G., Holgate S.T., Davies D.E. Chronological expression of Ciliated Bronchial Epithelium 1 during pulmonary development. Eur. Respir. J. 2009;33:1095–1104. doi: 10.1183/09031936.00157108. [DOI] [PubMed] [Google Scholar]
- 28.Marechal A., Zou L. DNA damage sensing by the ATM and ATR kinases. Cold Spring Harb. Perspect Biol. 2013;5 doi: 10.1101/cshperspect.a012716. [DOI] [PMC free article] [PubMed] [Google Scholar]
- 29.Valdes-Sanchez L., De la Cerda B., Diaz-Corrales F.J., Massalini S., Chakarova C.F., Wright A.F., Bhattacharya S.S. ATR localizes to the photoreceptor connecting cilium and deficiency leads to severe photoreceptor degeneration in mice. Hum. Mol. Genet. 2013;22:1507–1515. doi: 10.1093/hmg/dds563. [DOI] [PubMed] [Google Scholar]
- 30.Scott M.M., Wylie C.J., Lerch J.K., Murphy R., Lobur K., Herlitze S., Jiang W., Conlon R.A., Strowbridge B.W., Deneris E.S. A genetic approach to access serotonin neurons for in vivo and in vitro studies. Proc. Natl. Acad. Sci. USA. 2005;102:16472–16477. doi: 10.1073/pnas.0504510102. [DOI] [PMC free article] [PubMed] [Google Scholar]
- 31.Moore R.Y., Halaris A.E., Jones B.E. Serotonin neurons of the midbrain raphe: ascending projections. J. Comp. Neurol. 1978;180:417–438. doi: 10.1002/cne.901800302. [DOI] [PubMed] [Google Scholar]
- 32.Celada P., Puig M.V., Casanovas J.M., Guillazo G., Artigas F. Control of dorsal raphe serotonergic neurons by the medial prefrontal cortex: Involvement of serotonin-1A, GABA(A), and glutamate receptors. J. Neurosci. 2001;21:9917–9929. doi: 10.1523/JNEUROSCI.21-24-09917.2001. [DOI] [PMC free article] [PubMed] [Google Scholar]
- 33.Pollak Dorocic I., Fürth D., Xuan Y., Johansson Y., Pozzi L., Silberberg G., Carlén M., Meletis K. A whole-brain atlas of inputs to serotonergic neurons of the dorsal and median raphe nuclei. Neuron. 2014;83:663–678. doi: 10.1016/j.neuron.2014.07.002. [DOI] [PubMed] [Google Scholar]
- 34.Tassone A., Madeo G., Schirinzi T., Vita D., Puglisi F., Ponterio G., Borsini F., Pisani A., Bonsi P. Activation of 5-HT6 receptors inhibits corticostriatal glutamatergic transmission. Neuropharmacology. 2011;61:632–637. doi: 10.1016/j.neuropharm.2011.05.004. [DOI] [PubMed] [Google Scholar]
- 35.Vitalis T., Ansorge M.S., Dayer A.G. Serotonin homeostasis and serotonin receptors as actors of cortical construction: special attention to the 5-HT3A and 5-HT6 receptor subtypes. Front. Cell. Neurosci. 2013;7 doi: 10.3389/fncel.2013.00093. [DOI] [PMC free article] [PubMed] [Google Scholar]
- 36.Kiesel P., Alvarez Viar G., Tsoy N., Maraspini R., Gorilak P., Varga V., Honigmann A., Pigino G. The molecular structure of mammalian primary cilia revealed by cryo-electron tomography. Nat. Struct. Mol. Biol. 2020;27:1115–1124. doi: 10.1038/s41594-020-0507-4. [DOI] [PMC free article] [PubMed] [Google Scholar]
- 37.Pedersen L.B., Veland I.R., Schrøder J.M., Christensen S.T. Assembly of primary cilia. Dev. Dyn. 2008;237:1993–2006. doi: 10.1002/dvdy.21521. [DOI] [PubMed] [Google Scholar]
- 38.Mill P., Christensen S.T., Pedersen L.B. Primary cilia as dynamic and diverse signalling hubs in development and disease. Nat. Rev. Genet. 2023;24:421–441. doi: 10.1038/s41576-023-00587-9. [DOI] [PMC free article] [PubMed] [Google Scholar]
- 39.Bettencourt-Dias M., Hildebrandt F., Pellman D., Woods G., Godinho S.A. Centrosomes and cilia in human disease. Trends Genet. 2011;27:307–315. doi: 10.1016/j.tig.2011.05.004. [DOI] [PMC free article] [PubMed] [Google Scholar]
- 40.Jovasevic V., Zhang H., Sananbenesi F., Guedea A.L., Soman K.V., Wiktorowicz J.E., Fischer A., Radulovic J. Primary cilia are required for the persistence of memory and stabilization of perineuronal nets. iScience. 2021;24 doi: 10.1016/j.isci.2021.102617. [DOI] [PMC free article] [PubMed] [Google Scholar]
- 41.Guadiana S.M., Semple-Rowland S., Daroszewski D., Madorsky I., Breunig J.J., Mykytyn K., Sarkisian M.R. Arborization of dendrites by developing neocortical neurons is dependent on primary cilia and type 3 adenylyl cyclase. J. Neurosci. 2013;33:2626–2638. doi: 10.1523/JNEUROSCI.2906-12.2013. [DOI] [PMC free article] [PubMed] [Google Scholar]
- 42.Malicki J., Avanesov A., Li J., Yuan S., Sun Z. Analysis of cilia structure and function in zebrafish. Methods Cell Biol. 2011;101:39–74. doi: 10.1016/B978-0-12-387036-0.00003-7. [DOI] [PubMed] [Google Scholar]
- 43.Hu L., Wang B., Zhang Y. Serotonin 5-HT6 receptors affect cognition in a mouse model of Alzheimer's disease by regulating cilia function. Alzheimers Res. Ther. 2017;9 doi: 10.1186/s13195-017-0304-4. [DOI] [PMC free article] [PubMed] [Google Scholar]
- 44.Shikada S., Miyoshi K., Han S., Yinsheng Z., Qin Y., Fujiwara Y., Yoshimura T., Katayama T. Elongation of primary cilia by expression of serotonin receptor type 6 is mediated by cyclin-dependent kinase 5. J. Brain Sci. 2022;51:26–46. doi: 10.20821/jbs.51.0_26. [DOI] [Google Scholar]
- 45.Sheu S.H., Upadhyayula S., Dupuy V., Pang S., Deng F., Wan J., Walpita D., Pasolli H.A., Houser J., Sanchez-Martinez S., et al. A serotonergic axon-cilium synapse drives nuclear signaling to alter chromatin accessibility. Cell. 2022;185:3390–3407.e18. doi: 10.1016/j.cell.2022.07.026. [DOI] [PMC free article] [PubMed] [Google Scholar]
- 46.Cheng Z., Garvin D., Paguio A., Stecha P., Wood K., Fan F. Luciferase Reporter Assay System for Deciphering GPCR Pathways. Curr. Chem. Genomics. 2010;4:84–91. doi: 10.2174/1875397301004010084. [DOI] [PMC free article] [PubMed] [Google Scholar]
- 47.Chaffey N. Alberts, B., Johnson, A., Lewis, J., Raff, M., Roberts, K. and Walter, P. Molecular biology of the cell. 4th edn. Ann. Botany. 2003;91 doi: 10.1093/aob/mcg023. [DOI] [Google Scholar]
- 48.Dhanasekaran N., Dermott J.M. Signaling by the G12 class of G proteins. Cell. Signal. 1996;8:235–245. doi: 10.1016/0898-6568(96)00048-4. [DOI] [PubMed] [Google Scholar]
- 49.Cimprich K.A., Cortez D. ATR: an essential regulator of genome integrity. Nat. Rev. Mol. Cell Biol. 2008;9:616–627. doi: 10.1038/nrm2450. [DOI] [PMC free article] [PubMed] [Google Scholar]
- 50.Kirtay M., Sell J., Marx C., Haselmann H., Ceanga M., Zhou Z.W., Rahmati V., Kirkpatrick J., Buder K., Grigaravicius P., et al. ATR regulates neuronal activity by modulating presynaptic firing. Nat. Commun. 2021;12 doi: 10.1038/s41467-021-24217-2. [DOI] [PMC free article] [PubMed] [Google Scholar]
- 51.Brodsky M., Lesiak A.J., Croicu A., Cohenca N., Sullivan J.M., Neumaier J.F. 5-HT(6) receptor blockade regulates primary cilia morphology in striatal neurons. Brain Res. 2017;1660:10–19. doi: 10.1016/j.brainres.2017.01.010. [DOI] [PMC free article] [PubMed] [Google Scholar]
- 52.Marley A., von Zastrow M. DISC1 Regulates Primary Cilia That Display Specific Dopamine Receptors. PLoS One. 2010;5 doi: 10.1371/journal.pone.0010902. [DOI] [PMC free article] [PubMed] [Google Scholar]
Associated Data
This section collects any data citations, data availability statements, or supplementary materials included in this article.
Supplementary Materials
Data Availability Statement
-
•
Data: The raw RNA sequencing data have been uploaded to the GEO database (GSE273842).
-
•
Code: The R package and script used for RNA-seq analysis are available at: https://github.com/junlunliu/RNA-seq/blob/main/n4_220_refM.R.
-
•
Additional information: Any additional information required to reanalyze the data reported in this paper is available from the lead contact upon request.







