Abstract
The chromosomal passenger complex (CPC), which is composed of conserved proteins aurora B, inner centromere protein (INCENP), survivin, and Borealin/DASRA, localizes to chromatin, kinetochores, microtubules, and the cell cortex in a cell cycle–dependent manner. The CPC is required for multiple aspects of cell division. Here we find that Drosophila melanogaster encodes two Borealin paralogues, Borealin-related (Borr) and Australin (Aust). Although Borr is a passenger in all mitotic tissues studied, it is specifically replaced by Aust for the two male meiotic divisions. We analyzed aust mutant spermatocytes to assess the effects of fully inactivating the Aust-dependent functions of the CPC. Our results indicate that Aust is required for sister chromatid cohesion, recruitment of the CPC to kinetochores, and chromosome alignment and segregation but not for meiotic histone phosphorylation or spindle formation. Furthermore, we show that the CPC is required earlier in cytokinesis than previously thought; cells lacking Aust do not initiate central spindle formation, accumulate anillin or actin at the cell equator, or undergo equatorial constriction.
Introduction
The accurate segregation of chromosomes to opposite sides of the cell and the physical cleavage of the cell into two are fundamental aspects of cell division. Both processes are orchestrated by microtubules (MTs), which are dynamic polymers of α- and β-tubulin. Upon entry into mitosis or meiosis, the MTs form a bipolar spindle apparatus capable of interacting with specialized proteinaceous sites on condensed chromosomes termed kinetochores. Once they have all been aligned at the center of the spindle and a protective spindle assembly checkpoint has been satisfied, the chromosomes are segregated to the poles of the cell (Musacchio and Salmon, 2007). Immediately afterward, a subpopulation of MTs organizes between the separating chromosomes to form the central spindle. This polarized structure is then able to direct the accumulation of proteins important in the formation of the actomyosin contractile ring that mediates cytokinesis (Glotzer, 2003).
The chromosomal passenger complex (CPC) regulates many processes during cell division including chromosome condensation, spindle formation and stability, monitoring the interaction between kinetochores and MTs, central spindle assembly, and cytokinesis (Kallio et al., 2002; Murata-Hori et al., 2002; Vader et al., 2006). The CPC contains four core subunits: the kinase aurora B (Shindo et al., 1998; Adams et al., 2001; Giet and Glover, 2001; Kallio et al., 2002; Shannon and Salmon, 2002), the MT-binding protein inner centromere protein (INCENP; Cooke et al., 1987; Mackay et al., 1993), survivin, which additionally has a well-defined role in regulating apoptosis (Ambrosini et al., 1997; Li et al., 1998), and Borealin/DASRA/CSC-1 (Romano et al., 2003; Gassmann et al., 2004; Sampath et al., 2004; Hanson et al., 2005; Klein et al., 2006). Although different subcomplexes have been shown to exist in cells, disruption of INCENP, survivin, or Borealin leads to mislocalization of the entire CPC (Gassmann et al., 2004; Lens et al., 2006). The CPC components show a dynamic, cell cycle–dependent localization, associating with chromatin during interphase and concentrating on kinetochores during metaphase. During cytokinesis, the CPC localizes to both the central spindle midzone and the equatorial plasma membrane (Murata-Hori and Wang, 2002; Bucciarelli et al., 2003, Resnick et al., 2006), where it assists in the recruitment of the conserved centralspindlin complex, which comprises Pavarotti (Pav)/MKLP1/Zen4 and the Rho GTPase–activating protein RacGAP50/MgcRacGAP/Cyc-4, to the cleavage site (for reviews see Mishima and Glotzer 2003; D'avino et al., 2005).
Drosophila melanogaster male meiosis is a particularly attractive model for studying cell division (Giansanti et al., 2001). The spermatocytes are larger than most somatic cells, making them well-suited to cytological characterization (Cenci et al., 1994). In addition, as the spindle assembly checkpoint is significantly compromised (Rebollo and Gonzalez, 2000), spermatocytes progress to cytokinesis in the presence of unattached kinetochores, allowing the characterization of proteins required for multiple stages of cell division (Carmena et al., 1998; Wakefield et al., 2001). As such, male meiosis has proved an excellent system in which to screen for genes required for karyokinesis and cytokinesis (Gonzalez et al., 1989; Fuller 1993; Giansanti et al., 2001, 2004).
As part of a screen for D. melanogaster male sterile mutants affecting meiosis, we have identified a gene required for central spindle formation and chromosome segregation, which we term australin (aust). Cloning of the aust locus shows it to be a paralogue of borealin-related (borr), the D. melanogaster gene encoding the chromosomal passenger Borealin. Although the aust gene product lacks a region corresponding to the central 140 amino acids of Borr, Aust can replace Borr during mitosis in S2 cells. We show that Borr is normally present in mitotic cells but absent from spermatocytes undergoing meiosis, whereas Aust expression is limited to the two male meiotic divisions. We also show that Aust directs the CPC to kinetochores, regulating sister chromatid cohesion and chromosome alignment and segregation. Furthermore, Aust is absolutely required for central spindle assembly and the localization of proteins involved in cytokinesis. This study therefore not only provides an example of gene specialization during gametogenesis but also sheds further light on the meiotic functions of the CPC.
Results
aust, a gene required for male fertility and meiotic chromosome segregation and cytokinesis
The aust1 mutation was isolated by a cytological screen of the “Zuker's collection,” which includes >2,000 male sterile mutants (Wakimoto et al., 2004). The aust1 mutant allele caused defects in meiotic chromosome segregation and cytokinesis both as a homozygote and a hemizygote over Df(2L)30A-C, a deficiency that failed to complement the aust1 mutation (see Materials and methods and Fig. S1, available at http://www.jcb.org/cgi/content/full/jcb.200708072/DC1). Onion stage spermatids from wild-type flies display one phase-dense mitochondrial derivative (Nebenkern) and one phase-light nucleus, each of a similar size (Fig. 1, A and C). In contrast, screening >1,000 cells from aust1/Df(2L)30A-C hemizygotes failed to identify a single cell with wild-type morphology. Instead, spermatids showed a single large Nebenkern surrounded by two, three, four, or more nuclei of varying size (Fig. 1 B). By far the most predominant spermatids were those containing four nuclei of irregular size and a single Nebenkern (observed in >75% of cells; Fig. 1, D–J; and Table I). This phenotype is diagnostic of failures in both chromosome segregation and cytokinesis (Gonzalez et al., 1989; Fuller, 1993; Wakefield et al., 2001). Phase contrast analysis of meiotic cysts confirmed this result, revealing an absence of both the central spindle and of furrow ingression during telophase (Fig. 1, K and L, arrows). Thus, the aust gene product is essential for accurate chromosome segregation and cytokinesis during the two male meiotic divisions.
Figure 1.
aust mutants exhibit defects in chromosome segregation and cytokinesis. (A and C) Wild-type onion stage spermatids contain a single phase-light nucleus and phase-dense Nebenkern of similar size. (B) aust spermatids contain a single, large Nebenkern surrounded by multiple nuclei of varying sizes. (D–J) Examples of spermatids seen in aust mutants (Table I). (K and L) Phase contrast images of wild-type (K) and aust mutant (L) spermatocytes in telophase I. Wild-type cells possess a robust central spindle that is constricted at the site of cytokinesis (arrows). In contrast, aust mutant cells show no central spindle (arrows). Bars, 20 μm.
Table I. Defects associated with aust onion stage spermatids.
| Genotype
|
Number of spermatids
|
Type of spermatids
|
|||||||||
|---|---|---|---|---|---|---|---|---|---|---|---|
| N | 2× N | 4× N | |||||||||
| Nu | Nu | 2 Nu | 2 Nu | Nu | 2 Nu | 3 Nu | 4 Nu | 4 Nu | >4 Nu | ||
| A | B | A | B | A | B | ||||||
| aust/Cyo | 716 | 100 | 0 | 0 | 0 | 0 | 0 | 0 | 0 | 0 | 0 |
| aust/Df | 1288 | 0 | 0 | 0.05 | 0 | 1.25 | 4.2 | 12.5 | 4.45 | 76.45 | 1.1 |
Data represent percentage of spermatid type. 100% of wild-type spermatids possess a single nucleus and a single Nebenkern of regular size. In contrast, no spermatids in aust mutants exhibit regular morphology. Over 75% of onion stage spermatids possess a single large Nebenkern surrounded by four nuclei of irregular size. N refers to the size of the Nebenkern observed. N indicates a Nebenkern of regular size, 2× N indicates a Nebenkern twice the normal size, and 4× N indicates a Nebenkern four times the size of those seen in wild-type spermatids. Nu refers to the number of nuclei present. A and B indicate regular and irregular nuclear sizes, respectively.
aust is a paralogue of borr
Using complementation analysis to a series of deficiency chromosomes and individual mutants, we mapped the aust locus to one of six genes (see Materials and methods and Fig. S1). To define which of these corresponded to the aust locus, we both assessed the expression of each gene in wild-type or aust1 testes using RT-PCR and sequenced each gene from genomic DNA extracted from wild-type or aust1 flies. For five of the six genes, the expression and the DNA sequence were identical between wild-type and aust1 flies (Fig. 2 A). However, aust1 testes failed to express CG17009, and sequencing of the gene from aust1 individuals identified a point mutation in the splice donor site at the exon–intron boundary (Fig. 2, A and B). Sequencing of genomic DNA isolated from a second aust allele identified during the course of our studies, aust2, also identified a single point mutation in the CG17009-coding region, resulting in an Ile–Ser amino acid substitution toward the C terminus of the protein (Fig. 2 B and not depicted). Together, these results confirm CG17009 as the aust locus.
Figure 2.
CG17009 encodes aust, a paralogue of borr. (A) RT-PCR of aust candidate genes using cDNA from wild-type or aust testes. (B) Representation of CG17009 and its neighboring gene CG4454 (borr). Regions corresponding to the proximal and distal exons of borr show homology with the two CG17009 exons (broken lines). Sequencing from two independent aust alleles identified point mutations in CG17009. (C) Alignment of Aust and Borr protein sequences using ClustalW (Thompson et al., 1994). Arrows denote amino acids. Black asterisks, conserved residues; red asterisks, point mutations present in the aust alleles. (D) Phylogenetic tree of aust and borr for Drosophila species using the XP_309424 gene from Anopheles gambiae as the outgroup. Significance was assessed via bootstrapping with 1,000 replicates. Bootstrap values are shown.
Stringent BLAST searches failed to identify any putative homologues of CG17009 in humans, Xenopus laevis or Caenorhabditis elegans (unpublished data). However, we noticed that CG17009 possessed significant homology to its neighboring gene, D. melanogaster borr, located ∼1 kb distal to CG17009 (Fig. 2 B and Fig. S1; Eggert et al., 2004; Hanson et al., 2005). Closer examination confirmed that CG17009 is a paralogue of borr. A local alignment revealed that of the 315 residues in Borr, 99 (31%) are conserved in the CG17009 product (Fig. 2 C), with the strongest conservation occurring at the N and C terminals of the proteins. Interestingly, a region of ∼140 amino acids, roughly one third of protein, in the intermediate sequence of Borr is not present in the CG17009 product, which is suggestive of at least one indel event in the common history of the genes (Fig. 2, B and C). Because of its homology to Borealin (named after the aurora borealis, or northern lights) we have named CG17009 australin (after the aurora australis, or southern lights).
To further investigate the relationship between aust and borr, we collected sequences of both genes from within the genus Drosophila (http://flybase.bio.indiana.edu/). Phylogenetic analysis suggests that the divergence of the two genes predates the divergence of the Drosophila species (Fig. 2 D). Of the two genes, borr appears to show a slightly higher degree of conservation between species (Fig. 2 D), which suggests a greater level of evolutionary constraint. We also examined the ratio of nonsynonymous to synonymous substitution rates (dN/dS) and confirmed that the aust gene has a marginally higher substitution rate (dN/dS = 0.11) than borr (dN/dS = 0.09; Yang and Nielson, 2000). Importantly, however, the dN/dS ratios are comparable, which indicates that both genes are under strong selective constraint and are therefore likely to be functional.
Aust biochemically interacts with DmINCENP, Borr, and itself
Borealin is a conserved component of the CPC, which is composed of four core subunits: aurora B, INCENP, survivin, and Borealin itself (Vagnarelli and Earnshaw, 2004; Vader et al., 2006). Work in human cells has shown that Borealin directly associates with itself and with INCENP (Gassmann et al., 2004; Klein et al., 2006). Given the homology between Aust and Borr, we wondered whether both proteins share similar biochemical properties. To test this, we purified bacterially expressed myelin basic protein (MBP), MBP-Borr, and MBP-Aust, immobilized them on amylose beads, and added the beads to extracts of mammalian tissue culture cells expressing either HA-Borr or HA-Aust. We found that both MBP-Borr and MBP-Aust but not MBP alone coprecipitated with their respective HA fusion proteins and with each other (Fig. 3 A). Furthermore, both MBP-Aust and MBP-Borr were capable of coprecipitating FLAG-DmINCENP. However, in agreement with previously published work in other systems, neither protein directly coprecipitated HA–aurora B (Fig. 3 B; Gassmann et al., 2004).
Figure 3.
Biochemical properties of Aust and Borr. (A and B) In vitro coprecipitation experiments. Extracts of mammalian cells expressing HA-Borr, HA-Aust, HA-DmINCENP, or FLAG–aurora B were incubated with either MBP, MBP-Borr, or MBP-Aust immobilized on amylose beads. Beads were washed and analyzed by Western blotting using anti-HA or anti-FLAG antibodies. (A) HA-Borr and HA-Aust coprecipitate with purified MBP-Borr and MBP-Aust but not with MBP alone. (B) FLAG-DmINCENP but not HA–aurora B coprecipitates with purified MBP-Borr and MBP-Aust. Input, mammalian cell extracts expressing HA- or FLAG-tagged constructs. +/− corresponds to the presence (+) or absence (−) of MBP fusion proteins. (C) In vitro DNA binding assay. Purified MBP fusion proteins were incubated with DNA–cellulose beads and assayed for binding by SDS-PAGE. MBP-Borr and MBP-Aust but not MBP alone bind to DNA–cellulose beads. Input, purified proteins before incubation; bound, proteins bound to beads after incubation and washing. Numbers indicate molecular mass in kD.
It has also been recently shown that human Borealin is able to directly bind to DNA in an in vitro assay (Klein et al., 2006). Similarly, we found that both MBP-Borr and MBP-Aust but not MBP alone were able to interact with DNA (Fig. 3 C). We conclude that Borr and Aust share key properties with the human Borealin protein.
Aust is a testis-specific chromosomal passenger protein
The presence of two Borealin-like proteins in D. melanogaster with apparently identical biochemical properties suggested to us that Borr and Aust might function similarly within cells but at different developmental stages. To assess this, we both examined the expression pattern of the genes throughout development and produced antibodies against the two proteins to investigate the localization of Borr and Aust in different cell types.
RT-PCR analysis on cDNA from a variety of tissues showed that although Borr was expressed in all tissues analyzed, Aust expression was confined to the testes (Fig. 4 A). In agreement with the ubiquitous expression pattern of Borr, affinity-purified anti-Borr antibodies showed a typical chromosomal passenger protein distribution in both syncytial blastoderm embryos and larval brains (Fig. 4, B and C). During interphase, Borr was present in the nucleus, redistributing to discrete chromosomal sites early in prophase. By metaphase, the antibodies recognized specific dots that presumably correspond to the kinetochores. Upon entry into anaphase, Borr transferred onto the forming central spindle MTs, concentrating on the central spindle midzone by late anaphase and telophase (Fig. 4, B and C).
Figure 4.
Borr is a chromosomal passenger protein during mitosis but is absent during male meiosis. (A) Expression profiles for borr and aust. borr is expressed in all tissues analyzed and aust is expressed only in testes. (B–F) Fixed tissues stained with antibodies to α-tubulin (green), Borr (red), and with DAPI to visualize DNA (blue). In syncytial embryos (B), larval neuroblasts (C), and testis gonial mitoses (D), Borr shows a chromosomal passenger localization. (E) Part of a testicle containing spermatocytes before meiosis (G2) and cells in meiotic telophase I (arrows). Note that Borr is present in the nuclei of G2 spermatocytes but does not accumulate at the central spindle midzone of meiotic cells (arrows). (F) Borr staining is progressively lost during the extended primary spermatocyte prophase before meiosis I. Bars, 5 μm.
We also found that Borr was present on kinetochores and the central spindle in the gonial mitoses that occur before meiosis in larval testes (Fig. 4 D). However, during both male meiotic divisions, Borr did not localize specifically (Fig. 4, E and F). By staging premeiotic cells based on morphological criteria (Cenci et al., 1994), we found that, although Borr accumulated in the nucleus of primary spermatocytes and concentrated on chromosomes during early prophase before meiosis I, the signal disappeared as the chromosomes condensed and was absent by nuclear envelope breakdown of meiosis I (Fig. 4 F). Thus, Borr is a chromosomal passenger protein during mitosis but does not appear to be present during male meiosis.
In contrast, although anti-Aust antibodies failed to localize in mitotic tissue (unpublished data), they stained condensing chromosomes just before male meiosis I. Throughout both meiotic divisions, Aust showed a distribution typical of that of a chromosomal passenger protein. In addition to the central spindle midzone accumulation in anaphase and telophase and in good agreement with previous work on DmINCENP (Resnick et al., 2006), anti-Aust antibodies also stained the region of the equatorial cell cortex during anaphase (Fig. 5 A; unpublished data). This dynamic localization pattern was absent in aust1 spermatocytes, confirming the specificity of the anti-Aust antibody (Fig. S2, available at http://www.jcb.org/cgi/content/full/jcb.200708072/DC1). To verify that Aust does, indeed, accumulate on kinetochores during metaphase, we costained cells for both Aust and the chromosomal passenger protein DmINCENP. We found that both antigens colocalized to discrete foci on the condensed chromosomes (Fig. 5 B). Again, similarly to DmINCENP, Aust remained on kinetochores throughout anaphase of meiosis I (Fig. 5 A; Resnick et al., 2006). Together, these results show Aust to be a chromosomal passenger protein and suggest that it replaces Borr specifically for the two male meiotic divisions.
Figure 5.
Localization of Aust in primary spermatocytes. (A) Primary spermatocytes fixed and stained with antibodies to α-tubulin (green), Aust (red), and with DAPI (blue). Upon entry into meiosis I, Aust accumulates on condensing chromosomes, concentrating at specific chromosomal locations by metaphase. In anaphase, Aust remains associated with chromosomes but additionally accumulates at the cell equator. By telophase, Aust staining is apparent at the central spindle midzone. (B) Metaphase I spermatocytes stained for DmINCENP (green), Aust (red), and DNA (blue). DmINCENP and Aust colocalize at kinetochores. Bars, 10 μm.
Aust is required for localization of the CPC during male meiosis
Borealin has been shown to be required for the localization of other CPC components both in D. melanogaster and other organisms (Gassmann et al., 2004; Sampath et al., 2004; Hanson et al., 2005). Thus, we analyzed the localization of other chromosomal passenger proteins in aust1 spermatocytes. To ensure that the effects on meiosis observed were specifically caused by a loss of Aust function, all analyses were performed using aust1/Df(2R)30A-C hemizygotes (henceforth aust mutants).
To assess the normality of kinetochores, we initially stained both wild-type and aust testes with antibodies to the core kinetochore component CID/CENP-A (Blower and Karpen, 2001). We found that CID localized to kinetochores during metaphase in both wild-type and aust meioses (Fig. 6 A). However, although robust kinetochore staining was apparent for both aurora B and DmINCENP in wild-type meiosis, this staining was completely absent in aust mutant spermatocytes (Fig. 6, B and C). Thus, Aust function is required for the recruitment of other CPC components to the kinetochore during male meiosis.
Figure 6.

Aurora B and DmINCENP fail to localize at the kinetochores of aust spermatocytes. (A–C) Cells fixed and stained for DNA (blue), α-tubulin (green), and either CID (A), DmINCENP (B), or aurora B (C). In wild-type cells, all localize to kinetochores. In aust mutants, CID is present on kinetochores, whereas DmINCENP and aurora B are absent. Bar, 10 μm.
Aust is required during prometaphase I to maintain sister chromatid cohesion
The defects observed in aust spermatids are the result of problems in chromosome segregation and cytokinesis (Fig. 1 and Table I). To analyze how these defects occur, we stained aust mutant testes preparations for DNA and α-tubulin and analyzed the first meiotic division (Fig. 7 A). Several distinct phenotypes in chromatin organization could be discerned. First, the number of chromosomal masses during prometaphase I appeared to vary between cells. Second, chromosomes often failed to align correctly on the metaphase plate. Third, chromosomes were often segregated inappropriately during anaphase. The defects in alignment and segregation can be explained by the well-characterized role of the CPC in rectifying inappropriate kinetochore–MT attachments (Hauf et al., 2003; Lens and Medema, 2003; Cimini et al., 2006; Knowlton et al., 2006) and by the lack of a robust checkpoint in D. melanogaster male meiosis, which allows spindles to proceed into anaphase in the presence of misattached chromosomes (Rebollo and Gonzalez, 2000).
Figure 7.
MT and chromatin organization in aust spermatocytes. (A) Wild-type and aust primary spermatocytes stained for α-tubulin (green) and DNA (blue). In mutant cells, chromosomes fail to align on the metaphase plate and are irregularly segregated during anaphase. Although meiotic spindle morphology appears normal, the central spindle is absent during both anaphase and telophase. (B) Wild-type and aust testes prepared to visualize chromosome morphology. In contrast to wild-type cells, aust spermatocytes in prometaphase I show separation of sister chromatids (arrows). (C) Wild-type and aust spermatocytes stained with antibodies to α-tubulin (green), phosphohistone H3 Ser10 (red), and DNA (blue). In both wild-type and aust cells, histone H3 is phosphorylated upon entry into meiosis I and II and dephosphorylated by telophase. Bars, 10 μm.
However, it was not initially clear why aust spermatocytes should contain abnormal masses of chromatin before metaphase I. To analyze chromosome morphology in more detail, we focused on prometaphase I meiotic cells. Whereas, in wild type prometaphase cells, the condensing chromosomes formed four easily distinguishable groups corresponding to the two major autosome pairs, the fourth chromosome bivalent, and the X–Y bivalent, aust prometaphase I cells contained a variable number of condensed chromatin masses (Fig. 7 B). Although difficult to quantify, there appeared to be no substantial difference in chromosome condensation between wild-type and aust mutant cells. Importantly, the increased number of chromosome masses observed in these cells did not appear to be caused by chromosomal fragments but instead were composed of individual chromatids not connected to their sisters (Fig. 7 B, arrows).
Loss of D. melanogaster aurora B or INCENP has conclusively been shown to result in a marked decrease in histone H3 phosphorylation and concomitant defects in chromosome condensation (Adams et al., 2001; Giet and Glover, 2001). Similarly, low P-H3 levels have been observed in borr mutant embryos and Borr-depleted D. melanogaster tissue culture cells (Eggert et al., 2004; Hanson et al., 2005). However, cells treated with siRNA against human Borealin show no such effects (Gassmann et al., 2004). To examine the role of Aust in meiotic histone phosphorylation, we stained spermatocytes with antibodies against histone H3 phosphorylated on the mitotic site Ser10 (Fig. 7 C). In both meiosis I and II, we found phosphohistone staining to be comparable between wild-type and aust cells. Thus, Aust appears to be required to maintain sister chromatid cohesion early in meiosis but is not required for histone H3 phosphorylation.
Aust is essential for central spindle formation and anillin localization
We next focused on the aust meiotic spindles. Work in X. laevis has identified a role for the Borealin homologue DASRA A and the CPC in stabilizing MTs that form around mitotic chromatin (Sampath et al., 2004; Kelly et al., 2007). In addition, the CPC has been shown to be involved in the organization of central spindle MTs; in the absence of any subunit, the organization of the central spindle is disrupted and cytokinesis fails (Kaitna et al., 2000; Minoshima et al., 2003; Eggert et al., 2004; Guse et al., 2005).
Our analyses in fixed cells failed to highlight any visible differences in the organization of meiotic spindles between wild-type and aust mutant metaphase spermatocytes (Fig. 7 A). We also compared the localization of the centrosomal protein γ-tubulin and the MT minus end–associated protein Asp in wild-type and aust mutant cells. In both cases, localization was normal (Fig. S3 A, available at http://www.jcb.org/cgi/content/full/jcb.200708072/DC1). Furthermore, live analysis of MT dynamics in wild-type and aust mutant spermatocytes expressing β-tubulin–GFP failed to show any clear differences in spindle organization or dynamics until anaphase (Fig. 8, A and B; and Video 1). Collectively, this suggests that, although Aust contributes to chromosome alignment and segregation, it does not appear to have a role in meiotic spindle formation.
Figure 8.
Time-lapse imaging of MT organization in aust spermatocytes. Testes from wild-type and aust mutants expressing α-tubulin–GFP were dissected and spermatocytes undergoing meiosis I were imaged every 60 s. (A) Stills of metaphase/early anaphase spindles. aust cells show normal meiotic spindle morphology. (B) Selected frames from cells undergoing anaphase and telophase. In wild-type cells (see Video 1, available at http://www.jcb.org/cgi/content/full/jcb.200708072/DC1), a robust central spindle is formed early in anaphase and constricts as cells progress through telophase. In aust mutants (see Videos 2 and 3), spindles elongate during anaphase but no central spindle is formed. Bars, 10 μm.
We next analyzed central spindle organization. Our initial observations of both fixed and live spermatocytes undergoing anaphase and telophase suggested that the central spindle was completely absent in aust mutant spermatocytes (Figs. 1 F and 7 A). However, as the formation of the central spindle during D. melanogaster male meiosis is a highly dynamic process, we turned to observing MT organization in live spermatocytes expressing β-tubulin–GFP (Fig. 8). In wild-type cells, as described previously (Inoue et al., 2004), when cells progress through anaphase, centrosome-nucleated MTs probe the cytosol and contact the cell cortex in the vicinity of the cell equator, where they begin bundling (Fig. 8 B and Videos 1–3, available at http://www.jcb.org/cgi/content/full/jcb.200708072/DC1). This is accompanied by an interdigitation of MTs in the center of the cell, leading to a well-organized central spindle. Furrow ingression then begins and the interzonal bundle of MTs becomes pinched in the middle (Fig. 8 B and Video 1; Inoue et al., 2004). In aust cells, although centrosome-nucleated MTs reached the cell equator during anaphase, we did not observe any MT bundling or interdigitation, either at the cell cortex or internally. Instead, centrosome-nucleated MTs continued to grow from opposite poles toward and past the center of the cell (Fig. 8 B and Videos 2 and 3).
This analysis suggests that Aust has an essential role very early in central spindle formation. The first known event in cleavage plane specification in D. melanogaster male meiosis is the accumulation of anillin to the equatorial cell cortex (Giansanti et al., 1999, 2004). We therefore investigated whether anillin was correctly localized in aust cells. Although anillin was readily visible as an equatorial ring in wild-type spermatocytes, it failed to localize in aust cells during anaphase or telophase (Fig. 9 A). Similar results were obtained for actin (Fig. 9 B). We also investigated the accumulation of the MT-bundling protein Fascetto, the D. melanogaster homologue of PRC-1/Ase1 (Verni et al., 2004), and the kinesin-like protein PAV-KLP (Adams et al., 1998). Again, we found no accumulation of either protein during anaphase or telophase in aust spermatocytes (Fig. 9 C; Fig. S3 B). Thus, Aust is essential for both central spindle formation and anillin accumulation at the equatorial cortex.
Figure 9.
Localization of cytokinesis proteins in aust spermatocytes. Wild-type and aust mutant spermatocytes were fixed and stained for α-tubulin (green), DNA (blue), and either anillin (A), actin (B), or Fascetto (C, red). Although each protein localizes to the cleavage furrow in wild-type cells, anillin, actin, and Fascetto are not recruited in aust mutants. Bar, 10 μm.
Aust can functionally replace Borr in D. melanogaster S2 cells
Given the similarity between Borr and Aust in their localization, their biochemical properties and their ability to recruit the CPC to kinetochores in their respective tissues, we decided to investigate whether the two proteins are functionally equivalent.
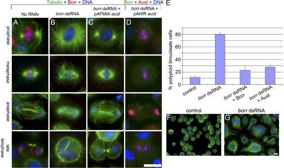
Overexpression of Borr using testis-specific promoters did not result in accumulation of Borr to specific subcellular structures during male meiosis and did not rescue the male sterility observed in aust flies (unpublished data). Therefore, to investigate the functional similarity between the two proteins, we asked whether Aust can replace Borr during mitosis. Borr localizes as a passenger in S2 cells (Fig. 10 A; Eggert et al., 2004), and RNAi against borr in S2 tissue culture cells has been shown to result in a robust binucleate phenotype (Eggert et al., 2004). Double-stranded RNA (dsRNA) from the untranslated regions (UTRs) of borr (see Materials and methods) caused a similar phenotype, including defects in mitotic spindle formation, chromosome alignment, chromosome segregation, and cytokinesis (Fig. 10 B). Staining with anti-Borr antibodies confirmed the loss of Borr protein in cells showing such phenotypes (Fig. 10 B). However, RNAi against Borr combined with the simultaneous introduction of aust transgenes (FLAG/Myc-aust or RFP-aust) rescued the phenotypes observed (Fig. 10, C and D). In addition, the protein products of both aust transgenes localized similarly to endogenous Borr (Fig. 10 D and not depicted).
Figure 10.
Aust can replace Borr in S2 cells. S2 cells were incubated with dsRNA corresponding to regions of the UTR of borr for 5 d before fixing and staining. (A) Borr is a chromosomal passenger in S2 cells. (B) Cells treated with borr dsRNA lose staining for Borr and show defects in spindle formation, chromosome alignment, chromosome segregation, and cytokinesis. (C and D) Cultures treated with borr dsRNA in the presence of pAFMW-aust (C) or pAWR-aust (D). Cells do not show defects in mitosis. Although Borr staining is lost, RFP-Aust localizes as a passenger protein. (E) Histogram showing the frequency of polyploid binucleated cells in cultures treated with borr dsRNA, borr dsRNA and borr transgenes (pAWR-borr and pAFMW-borr), or borr-dsRNA and aust transgenes (pAWR-aust and pAFMW-aust). RNAi for borr led to ∼80% polyploid binucleated cells. Coexpression of either borr or aust transgenes rescues the phenotype with similar efficiency. Results were obtained from three independent experiments. Error bars represent SEM. (F and G) Phenotype of borr dsRNA cells. Control cells show mostly regular cell size and shape (F). After 5 d in the presence of borr dsRNA, many cells are polyploidy, indicating multiple failures of cytokinesis. Bars, 10 μm.
We quantified this rescue by comparing the proportion of polyploid binucleate cells in cultures treated with either borr dsRNA or borr dsRNA in the presence of FLAG/Myc- or RFP-Borr with those treated with borr dsRNA in the presence of FLAG/Myc- or RFP-Aust (Fig. 10, E–G). RNAi against the UTR of borr resulted in ∼80% polyploid binucleate cells after 5 d (Fig. 10, E–G). In contrast, the simultaneous addition of either FLAG/Myc- or RFP-Aust reduced this proportion to ∼27%. This is similar to the proportion of polyploid binucleate cells seen in cultures cotransfected with FLAG/Myc- or RFP-Borr (23%; Fig. 10 E). Thus, Aust is functionally equivalent to Borr when expressed in S2 cells.
Discussion
In this study, we show that D. melanogaster has a second borealin-like gene, which we term aust, that is expressed and functions specifically during male meiosis. These proteins share identical biochemical properties. In addition, Aust is able to functionally replace Borr during mitosis in S2 tissue culture cells. Aust is required for sister chromatid cohesion during prometaphase and metaphase, chromosome alignment at metaphase, and chromosome segregation. Furthermore, loss of Aust leads to a complete absence of the central spindle and a concomitant failure of cytokinesis during male meiosis, which suggests that the CPC functions early on in anaphase to regulate the initial events leading to cytokinesis.
D. melanogaster possess two distinct borealin-like genes with similar functions
The human CPC is composed of four subunits: aurora B, INCENP, survivin, and Borealin (Vagnarelli and Earnshaw, 2004; Vader et al., 2006), and homologues of all four have previously been described in D. melanogaster (Jones et al., 2000; Adams et al., 2001; Giet and Glover, 2001; Eggert et al., 2004). It was therefore initially surprising to find that D. melanogaster possess a second borealin-like gene. aust has diverged from borr to such an extent that initial BLAST searches using the human Borealin protein as bait failed to identify aust as a homologue (Gassmann et al., 2004). However, the sequence similarity between borr and aust and their neighboring chromosomal locations strongly suggest that these genes are true paralogues, originating from a single ancestral gene. Our phylogenetic analysis shows the presence of Borr and Aust homologues in all Drosophila species for which there are sequence data, which suggests that the duplication event occurred before the diversification of the Drosophiladae. Interestingly, other species, including X. laevis and Danio rerio, have two borealin-like genes (Gassmann et al., 2004). In X. laevis, the two paralogues, DASRA A and DASRA B, are both expressed in oocytes (Sampath et al., 2004), and it is tempting to speculate that, like the products of the two D. melanogaster genes, one might function during meiosis and the other during mitosis. We attempted to carry out a thorough phylogenetic analysis of the Borealin proteins from many different species. However, because of the divergence of borealin-like genes, it is difficult to make any firm conclusions about their ancestral lineages. The most that can be said from our analyses with any certainty is that the duplication that resulted in borr and aust was independent of the event that resulted in DASRA A and DASRA B in X. laevis (unpublished data).
Strikingly, Aust lacks ∼140 amino acids in comparison to Borr and yet is able to replace the longer Borr protein in tissue culture cells, localizing as a passenger and rescuing the spindle organization, chromosome alignment and segregation, and central spindle and cytokinesis phenotypes present in the absence of Borr. Whether this functional redundancy works reciprocally, however, remains unclear. We attempted to overexpress Borr in aust mutants using a testes-specific promoter but were not able to observe localization to any specific structures during meiosis or to successfully rescue the male sterility (unpublished data). It is remains possible, therefore, that Borr is unable to functionally compensate for a lack of Aust. However, given that endogenous Borr becomes suddenly undetectable at the onset of meiosis (Fig. 4 F), it is also possible that both the endogenous and transgenic Borr proteins are degraded before meiosis. We are currently following alternative strategies to address the functional relationship between these two proteins.
Aust does not contribute to male meiotic spindle formation but is required for chromosome alignment and segregation
Many studies on the CPC have relied on investigating partial loss of function through assessing either RNAi or weak allelelic phenotypes (Adams et al., 2001; Chen et al., 2003; Lens et al., 2006; Resnick et al., 2006). As Aust is required only for male meiosis, we were able to use the potentially null aust1 allele to assess the direct effects of fully inactivating the Borealin-dependent functions of the CPC. We found that in the absence of Aust, the recruitment of centrosomal components to meiotic spindle poles is normal and spindle formation is unaffected. This appears to be at odds with previous work that has clearly shown that X. laevis DASRA, and the CPC in general, is required for chromatin-induced MT stabilization and spindle formation (Sampath et al., 2004; Kelly et al., 2007). However, this observed difference is probably caused by the way in which the meiotic spindles in X. laevis oocytes and D. melanogaster spermatocytes are built. In the X. laevis in vitro system, robust bipolar spindles form around condensing chromatin in the absence of centrosomes in both Ran-dependent and -independent pathways (Sampath et al., 2004; Kelly et al., 2007). In contrast, although chromatin-induced MT nucleation has been observed in D. melanogaster male meiosis (Bonaccorsi et al., 1998; Rebollo et al., 2004), D. melanogaster spermatocytes can form functional bipolar spindles in the complete absence of chromosomes, relying only on centrosomally nucleated MTs (Bucciarelli et al., 2003). The limited role of chromatin-induced MTs during spermatocyte spindle assembly therefore offers an explanation as to why, in the absence of Aust, spindle formation proceeds normally.
Despite the normal spindle morphology of aust spermatocytes, chromosome alignment on the metaphase plate is severely compromised. Given the known role of the CPC in monitoring and correcting erroneous MT–kinetochore attachments, this is to be expected. Additionally, however, it appears that sister chromatid cohesion is perturbed. Analysis of chromosome morphology in aust spermatocytes during prometaphase I clearly showed the presence of single chromatids, whereas the number of CID-positive spots during metaphase I often exceeded the expected eight, which suggests precocious sister kinetochore separation (Fig. 6 A). Although DmINCENP has been shown to be required to protect sister chromatid cohesion at the kinetochores through regulating the accumulation of Mei-S332 (Resnick et al., 2006), this cannot account for the presence of individual chromatids earlier in meiosis. Mei-S332 is required only from the onset of anaphase I, and null mei-S332 mutants do not show precocious separation of sisters before this point (Lee et al., 2005). Thus, Aust, and probably the CPC, must affect chromosome cohesion not only through Mei-S332 but also via an as yet undefined, Mei-S332–independent, mechanism.
Aust is absolutely required for central spindle formation
The existence of a compromised spindle assembly checkpoint during D. melanogaster male meiosis (Rebollo and Gonzalez, 2000) allowed us to perform a detailed analysis of central spindle formation and cytokinesis in aust mutants. RNAi experiments for D. melanogaster aurora B and DmINCENP and analysis of male meiosis in a dmINCENP hypomorphic allele have shown that reduced levels of the CPC result in a lower density of central spindle MTs and defects in cytokinesis in a proportion of cells (Adams et al., 2001; Giet and Glover, 2001; Resnick et al., 2006). Consistent with these results, RNAi studies in tissue culture cells and phenotypic analysis of borr mutants have shown that Borr is required for cytokinesis (Eggert et al., 2004; Hanson et al., 2005). In contrast, our live analysis of MT dynamics in aust spermatocytes has conclusively demonstrated that the central spindle does not form.
The inability of aust cells to accumulate anillin in a tight band at the equatorial cortex provides strong evidence that Aust and the D. melanogaster CPC are essential in the very early steps of meiotic cytokinesis. This is in agreement with a recent study in yeast that showed the localization of Boi-1 and Boi-2, the yeast homologues of anillin, to the cleavage site is dependent on Ipl-1, the yeast homologue of aurora B (Norden et al., 2006). Previous studies in D. melanogaster have shown that anillin accumulates at the cell equator in anaphase before actomyosin ring assembly (Giansanti et al., 1999). The analysis of 25 mutants defective in spermatocyte cytokinesis revealed that anillin localization is affected only by mutations in the pebble and diaphanous genes, which encode a Rho GTP exchange factor and a Formin homology protein, respectively (Giansanti et al., 2001, 2004; unpublished data). Thus, anillin accumulation at the equatorial cortex is one of the earliest events of spermatocyte cytokinesis. Studies in D. melanogaster and mammalian cells have shown that anillin interacts with actin, nonmuscle myosin II, and the septins, and it has been suggested that anillin may mediate the interactions between the contractile ring and the equatorial membrane (Field and Alberts, 1995; Somma et al., 2002; Echard et al., 2004; Field et al., 2005; Straight et al., 2005). We have found that Aust localizes to both the equatorial membrane and the central spindle MTs. A similar localization has been observed for the Pav component of the centralspindlin complex (Minestrini et al., 2003). In addition, we observed that the Pav kinesin fails to localize at the equatorial membrane in aust mutants. Together, our observations suggest that Aust acts very early during spermatocyte cytokinesis, mediating both anillin and centralspindlin recruitment at the cleavage site. This would prevent bundling of the spindle MTs that contact the equatorial cortex and inhibit initiation of both central spindle and contractile ring assembly.
Why have a CPC specifically for male meiosis?
Together, our data point toward the presence in D. melanogaster of a male meiosis–specific CPC, where specificity is provided by the Borealin-like Aust subunit. Interestingly, it appears that other organisms have also evolved a male meiosis–specific CPC. A distinct mammalian aurora kinase, aurora C, is expressed only during spermatogenesis (Dieterich et al., 2007; Kimmins et al., 2007). Both knockout mice and humans carrying a single nucleotide deletion in the aurora C gene display polyploid spermatid nuclei and compromised fertility. Importantly, the infertile individuals exhibit a normal somatic karyotype, which suggests that male meiosis and not mitosis is specifically perturbed (Dieterich et al., 2007). Thus, the presence of a male meiotic CPC may be a general feature of higher eukaryotes.
If we accede that Aust is a component of a male meiotic CPC, it poses the question, why have a CPC specifically for male meiosis in D. melanogaster? As Borr (and not Aust) is expressed during female meiosis, it seems likely that the Aust-containing CPC is not required for processes common to male and female meiosis such as cosegregation of sister kinetochores and preservation of sister chromatid cohesion during meiosis I. The Aust-containing CPC is likely therefore to be involved in a process that specifically characterizes male meiosis. Although in female meiosis, homologous chromosomes recombine and are held together by the synaptonemal complex and chiasmata, this is not the case in male meiosis (McKim, 2005). In D. melanogaster spermatocytes, homologous chromosome pairing is instead mediated by specialized proteins, including SNM, MNM, and TEF (Tomkiel et al., 2001; Thomas et al., 2005). If the CPC were required for recruitment or maintenance of these proteins to specific chromosomal locations, this could provide a reason for the presence of a specialized CPC for male meiosis. Although our preliminary results have shown that SNM is recruited and maintained at the chromosomal sites with normal dynamics in aust mutants (unpublished data), it is possible that Aust and the meiotic CPC regulate the function of other pairing proteins.
One further difference between male meiosis and either female meiosis or other cell divisions that occur in D. melanogaster is the sheer size and robustness of the central spindle. D. melanogaster primary spermatocytes are much larger than normal somatic cells and have a comparably larger central spindle that is essential for cytokinesis (Cenci et al., 1994; Giansanti et al., 2001). If Aust were to contribute to the formation and stabilization of the central spindle with much greater efficiency than Borr, e.g., by interacting with other specialized proteins, it may explain why Borr is replaced by Aust upon entry into meiosis. However, we presently have no evidence that this is the case. The reason for the existence of two developmentally distinct Borealin-like proteins in D. melanogaster therefore remains a matter for further study.
Materials and methods
Fly strains and isolation of aust mutations
The aust1 mutation was identified by a cytological screen of the Zuker's collection of male sterile mutants (Wakimoto et al., 2004). The aust2 mutation was isolated from the same collection by complementation analysis. The second chromosome lines of the Zuker's collection carry a mutagenized second chromosome marked with cn and bw balanced over CyO, Cy cn2. The aust1 mutation was mapped by recombination using multiply marked chromosomes with al dp b pr c px sp and al dp b pr Bl c px sp and tested for failure to complement the deletions from the chromosome 2 deficiency kit (provided by the Bloomington Stock Center). Two nonoverlapping deficiencies resulted in male sterility in combination with aust1 (Fig. S1). Analysis of aust1/Df onion stage spermatids showed that, whereas one deficiency (Df[2L]30A-C) uncovered aust1, the other led to male sterility because of a spermatid differentiation phenotype that did not affect meiosis. We conclude that there are two independent male sterile mutations on the original aust1 chromosome and that the aust1 locus is located within region uncovered by deficiency Df(2L)30A-C region.
The flies expressing β-tubulin–EGFP were kindly provided by M. Savoian and D. Glover (University of Cambridge, Cambridge, UK; Inoue et al., 2004). All flies were reared according to standard procedures and maintained at 25°C.
Cloning of the aust locus
To further define the region containing the aust1 locus, we obtained a group of three smaller deficiencies overlapping Df(2L)30A-C: Df(2L)N22-3, Df(2L)N22-5, and Df(2L)γ7 (a gift from D. Kalderon, Columbia University, New York, NY). Although both Df(2L)N22-3 and Df(2L)N22-5 uncovered the sterility and meiotic phenotype, Df(2L)γ7 complemented the aust1 mutation (Fig. S1). We were able to define the distal breakpoints of Df(2L)γ7 and Df(2L)30A-C using complementation analysis to known lethal mutations in the region. This showed the breakpoint of Df(2L)30A-C to be between two genes, tai and cks (cks mutants were a gift from A. Swan, University of Windsor, Ontario, Canada). We then molecularly defined the distal breakpoint of Df(2L)γ7 using single embryo PCR (Fig. S1). Genomic DNA was extracted from 20 individual embryos and screened by PCR for the presence or absence of CG3759 identified by mutations that failed to complement Df(2L)γ7 and CG9781, a control gene from a different location in the genome. The extracted DNA from embryos in which these genes were absent (i.e., homozygous Df[2L]γ7 embryos) was subjected to further PCR using primers specific for other genes in the region between CG3759 and tai. This localized the breakpoint to between CG13110 and CG13111, a region containing eight putative genes (Fig. S1). Of these, two (cks and Gγ30A) were identified by mutant alleles that complemented the aust1 locus. Comparative RT-PCR of the remaining six loci from both wild-type (sibling stocks from other chromosome 2 mutants of the Zuker's collection) and aust1 cDNA identified a single locus, CG17009, in which expression levels were altered (see Results).
Phylogenetic analysis of aust and borr homologues
The phylogenetic analysis of aust and borr from different Drosophila species was generated using MEGA 3 (Kumar et al., 2004). The minimum evolution method was used with the modified Nei-Gojobori method with Jukes-Cantor correction and a transition/transversion ratio (Zhang et al., 1998). XP_309424 (Anopheles gambiae borr) was used as the out group. Significance was assessed via bootstrapping with 1,000 replicates.
Cloning and expression of recombinant proteins
The full-length cDNA of CG4454 (borr) and CG17009 (aust) was amplified by PCR using primers that include BamHI and HindIII restriction enzyme sites at the 5′ and 3′ ends, respectively. cDNAs were cloned into pGEM-T, sequenced to confirm the identity of the products, and subsequently subcloned into the bacterial expression vector pMAL-c2x using the BamHI and HindIII restriction sites. The MBP-tagged proteins were purified as described previously (Gergely et al., 2000). To express genes in mammalian tissue culture cells, full-length INCENP and aurora B were amplified and cloned into a pGEM-T vector and fully sequenced before subcloning into either HA-tagged pCDEF3 or FLAG-tagged pCDEF3 using NdeI and NotI restriction sites. The expression of transgenes in mammalian cells was performed as described previously (Perezgasga et al., 2004).
In vitro pull-down and DNA-binding assays
HEK293T cells expressing HA-dBorr, HA-Aust, HA-DmINCENP, or FLAG–aurora B were lysed in lysis buffer (50 mM Tris-HCl, pH 7.5, 150 mM NaCl, 1% Triton X-100, and proteinase inhibitors [Roche]) before overnight incubation at 4°C with either 10 μg of MBP, 5 μg of MBP-Borr, or MBP-Aust immobilized on amylose beads. Beads were washed three times in the lysis buffer and boiled in 30 μl of SDS-PAGE buffer (Bio-Rad Laboratories) for 10 min. Proteins were analyzed by Western blotting using anti-HA and anti-FLAG antibodies (Sigma-Aldrich). The in vitro DNA-binding assay was performed using DNA–cellulose beads (Sigma-Aldrich) as described previously (Klein et al., 2006).
RNAi and rescue experiments
Tagged Borr and Aust rescue constructs were made using Gateway technology (Invitrogen). Full-length Borr- and Aust-coding regions were inserted pENTER-D/Topo and recombined into pAWR (RFP) and pAFMW (6× FLAG/3× Myc) vectors to be expressed in S2 cells under the control of the actin promoter. Regions of the 5′ and 3′ UTR of borr were amplified using the following primers: forward, 5′-TAATACGACTCACTATAGGGAGACATGACGCTTGAATTTTAGCG; reverse, 5′-TAATACGACTCACTATAGGGAGATGCGCGGCATCGTGGCA; forward, 3′-TAATACGACTCACTATAGGGA-GATCAAGTAGCTGTCATTTCAAAC; and reverse, 3′-TAATACGACTCACT-ATAGGGAGATCGCCGTACACTTGGATATG. RNA synthesis (Ambion) was followed by incubation at 70°C for 10 min and 20°C for 30 min before addition of DNase and RNase to remove DNA and single-stranded RNA. dsRNA was then precipitated using ethanol and the concentration was determined.
106 of D. melanogaster S2 cells were separated to individual wells of a 6-well plate and grown overnight in Schneider's medium supplemented with 10% FBS. Cells were washed twice using serum-free medium before the addition of 10 μg of combined 5′ and 3′ UTR dsRNA in 10 μl of cellfectin (Invitrogen) according to the manufacturer's instructions. Cells were incubated with the transfection mix for 1 h at 25°C before the addition of FBS to a final concentration of 10% and left for 5 d before fixation and processing for immunfluorescence. Rescue experiments were undertaken using the same protocol except for the addition of 10 μg of pAWR-Borr/Aust or pAFMW-Borr/Aust to the transfection mix before addition to cells. Rescue experiments were undertaken three times (once in the presence of pAWR-Borr/Aust and twice in the presence of pAFMW-Borr/Aust). Number of cells counted: control, 1622; borr dsRNA, 819; borr dsRNA plus pAFMW-Aust, 979; borr dsRNA plus pAWR-Aust, 322; borr dsRNA plus pAFMW-Borr, 1153; and borr dsRNA plus pAWR-Borr, 403. The counts of borr dRNA plus pAFMW-Aust and borr dsRNA plus pAWR-Aust cells were not significantly different and were pooled in Fig. 10 E.
Production of antibodies
Purified MBP-tagged Borr was used to generate polyclonal rabbit antisera (Eurogentec). Anti-Australin antibodies were generated in mice and affinity purified by Eurogentec using a Cys-coupled peptide corresponding to a region of the protein with no homology to Borr (TRSLSISRGRTRTPQ). Western blotting analysis showed that Anti-Borr antibodies react with one band of the predicted size (37 kD) in both embryo and S2 cell extracts and recognize MBP-Borr but not MBP-Aust. In contrast, although anti-Aust antibodies recognized MBP-Aust but not MBP-Borr, in Western blots from bacterial extracts, they failed to recognize a specific band in testis extracts. However, the anti-Aust antibody stained several subcellular structures in wild-type testes but failed to decorate the same structures in aust1 mutant testes. Thus, the antibody appears to react specifically with the aust1 protein product in fixed testis preparations.
Immunostaining and microscopy
0–3-h embryos were collected and treated according to standard procedures. They were then fixed in 10% formaldehyde in PBS with an equal volume of heptane for 15 min with shaking and washed twice in methanol and three times in 0.1% PBST. Brain preparations were made as described previously (Bonaccorsi et al., 2000). To visualize chromosome morphology in detail, testes were fixed in 45% acetic acid for 2 min, transferred to a coverslip containing a 20 μl drop of DAPI, and mildly squashed. Four different procedures were used to prepare testes for immunostaining. Standard methanol fixation (Cenci et al., 1994) was used when staining for Asp, γ-tubulin, and phosphohistone H3 Ser10. For anillin, Fascetto, and Pav staining, we used the method described by Giansanti et al., (1998). Actin and tubulin staining were performed using the fixation technique described by Gunsalus et al. (1995). To visualize aurora B, DmINCENP, Aust, Borr, or CID, testes were dissected in PBS, fixed with 2% formaldehyde for 15 min at room temperature, and mildly squashed between a slide and a coverslip. Slides were then frozen in liquid nitrogen and, after removal of the coverslip, immersed in 0.1% PBST for 10 min at room temperature. All samples were processed for immunofluorescence by incubating in blocking buffer (0.1% PBST and 3% BSA) for 30 min before incubation with the appropriate primary and secondary antibodies.
The following antibodies were used: mouse anti–α-tubulin (DM1A clone; Sigma-Aldrich) at 1:500, rat anti–α-tubulin (Jackson ImmunoResearch Laboratories) at 1:500, mouse anti–γ-tubulin (Sigma-Aldrich) at 1:500, purified rabbit anti-Borr at 1:100, purified mouse anti-Aust at 1:10, rabbit anti-DmINCENP (a gift of M. Carmena, University of Edinburgh, Edinburgh, UK) at 1:250, rabbit anti–aurora B (a gift of D. Glover, University of Cambridge) at 1:200, chicken anti-CID (a gift of G. Karpen, The University of California, Berkeley, Berkeley, CA) at 1:250, rabbit anti-Asp (a gift of J. Raff, University of Cambridge) at 1:500, rabbit anti-anillin (a gift from C. Field, Harvard University, Cambridge, MA), and rabbit anti-Fascetto (Verni et al., 2004). Appropriate Alexa 488, Cy3, and Cy5 secondary antibodies were obtained from Invitrogen or Jackson ImmunoResearch Laboratories. DNA was visualized with 0.5 μg/ml DAPI.
Preparations were examined under oil at 25°C with a microscope (Eclipse TE2000-U; Nikon) with a Plan APO VC 60× 1.4 NA objective (Nikon) and a 1.5× integrated zoom using a camera (c8484-056; Hamamatsu). Pictures were captured using IPlab software (BD Biosciences), converted to TIFF files, pseudocolored, and merged in Photoshop CS2 (Adobe). Levels of Individual channels were adjusted where applicable to maximize pixel range.
Time-lapse imaging
Time-lapse imaging of living spermatocytes was performed according to the protocol described by Inoue et al. (2004). Spermatocytes expressing β-tubulin–EGFP were examined at 25°C under oil with a microscope (Axiovert 20; Carl Zeiss, Inc.) using a 60× 1.4 NA objective. Images were acquired with a camera (CoolSnap HQ; Photometrics) controlled by a Metamorph software (MDS Analytical Technologies). Images were collected at 1-min intervals by capturing 10 fluorescence optical sections at 1-μm z steps. Movies were created using Metamorph software and show each fluorescent image at the maximum-intensity projection of all the sections.
Online supplemental material
Fig. S1 details the strategy used to identify the genomic location of the aust locus. Fig. S2 shows the staining of the anti-Aust antibody in aust mutant primary spermatocytes. Fig. S3 shows the localization of γ-tubulin, Asp, and pav kinesin in wild-type and aust mutant spermatocytes. Fig. S4 shows high resolution images of MTs and DNA in cells treated with borr dsRNA and those treated simultaneously with borr dsRNA and pAFMW-aust. Video 1 shows wild-type spermatocytes expressing β-tubulin–GFP undergoing anaphase and telophase of meiosis I. Videos 2 and 3 show aust spermatocytes expressing β-tubulin–GFP undergoing anaphase and telophase of meiosis I. Online supplemental material is available at http://www.jcb.org/cgi/content/full/jcb.200708072/DC1.
Supplemental Material
Acknowledgments
We thank members of the Wakefield laboratory for their reading of the manuscript, and Jordan Raff, David Glover, Mar Carmena, Gary Karpen, Chris Field, Andrew Swan, and Daniel Kalderon for providing antibodies and flies. We also thank Jian Qiao Jiang for assistance with the mammalian expression experiments, Helen White-Cooper for initial assistance with the spermatocyte onion stage analysis, and Marianne Bienz for providing borr mutant flies and helpful advice.
This work was supported by a lectureship associated with the Engineering and Physical Sciences Research Council (EPSRC) Oxford Life Sciences Interface Doctoral Training Centre (to J.G. Wakefield), by the Wellcome Trust (grant WT075248 to S. Gao), by Medical Research Council and EPSRC PhD studentships (to G.J. Buttrick and A. Auton, respectively), and by a grant from Centro di Eccellenza di Biologia e Medicina Molecolare (to M.G. Giansanti).
Abbreviations used in this paper: Aust, Australin; Borr, Borealin-related; CPC, chromosomal passenger complex; dsRNA, double-stranded RNA; INCENP, inner centromere protein; MBP, myelin basic protein; MT, microtubule; Pav, Pavarotti; UTR, untranslated region.
References
- Adams, R.R., A.A. Tavares, A. Salzberg, H.J. Bellen, and D.M. Glover. 1998. Pavarotti encodes a kinesin-like protein required to organize the central spindle and contractile ring for cytokinesis. Genes Dev. 12:1483–1494. [DOI] [PMC free article] [PubMed] [Google Scholar]
- Adams, R.R., H. Maiato, W.C. Earnshaw, and M. Carmena. 2001. Essential roles of Drosophila inner centromere protein (INCENP) and aurora B in histone H3 phosphorylation, metaphase chromosome alignment, kinetochore disjunction, and chromosome segregation. J. Cell Biol. 153:865–880. [DOI] [PMC free article] [PubMed] [Google Scholar]
- Ambrosini, G., C. Adida, and D.C. Altieri. 1997. A novel anti-apoptosis gene, survivin, expressed in cancer and lymphoma. Nat. Med. 3:917–921. [DOI] [PubMed] [Google Scholar]
- Blower, M.D., and G.H. Karpen. 2001. The role of Drosophila CID in kinetochore formation, cell-cycle progression and heterochromatin interactions. Nat. Cell Biol. 3:730–739. [DOI] [PMC free article] [PubMed] [Google Scholar]
- Bonaccorsi, S., M.G. Giansanti, and M. Gatti. 1998. Spindle self-organization and cytokinesis during male meiosis in asterless mutants of Drosophila melanogaster. J. Cell Biol. 142:751–761. [DOI] [PMC free article] [PubMed] [Google Scholar]
- Bonaccorsi, S., M.G. Giansanti, and M. Gatti. 2000. Spindle assembly in Drosophila neuroblasts and ganglion mother cells. Nat. Cell Biol. 2:54–56. [DOI] [PubMed] [Google Scholar]
- Bucciarelli, E., M.G. Giansanti, S. Bonaccorsi, and M. Gatti. 2003. Spindle assembly and cytokinesis in the absence of chromosomes during Drosophila male meiosis. J. Cell Biol. 160:993–999. [DOI] [PMC free article] [PubMed] [Google Scholar]
- Carmena, M., M.G. Riparbelli, G. Minestrini, A.M. Tavares, R. Adams, G. Callaini, and D.M. Glover. 1998. Drosophila polo kinase is required for cytokinesis. J. Cell Biol. 143:659–671. [DOI] [PMC free article] [PubMed] [Google Scholar]
- Cenci, G., S. Bonaccorsi, C. Pisano, F. Verni, and M. Gatti. 1994. Chromatin and microtubule organization during premeiotic, meiotic and early postmeiotic stages of Drosophila melanogaster spermatogenesis. J. Cell Sci. 107:3521–3534. [DOI] [PubMed] [Google Scholar]
- Chen, J., S. Jin, S.K. Tahir, H. Zhang, X. Liu, A.V. Sarthy, T.P. McGonigal, Z. Liu, S.H. Rosenberg, and S.C. Ng. 2003. Survivin enhances Aurora-B kinase activity and localizes Aurora-B in human cells. J. Biol. Chem. 278:486–490. [DOI] [PubMed] [Google Scholar]
- Cimini, D., X. Wan, C.B. Hirel, and E.D. Salmon. 2006. Aurora kinase promotes turnover of kinetochore microtubules to reduce chromosome segregation errors. Curr. Biol. 16:1711–1718. [DOI] [PubMed] [Google Scholar]
- Cooke, C.A., M.M. Heck, and W.C. Earnshaw. 1987. The inner centromere protein (INCENP) antigens: movement from inner centromere to midbody during mitosis. J. Cell Biol. 105:2053–2067. [DOI] [PMC free article] [PubMed] [Google Scholar]
- D'Avino, P.P., M.S. Savoian, and D.M. Glover. 2005. Cleavage furrow formation and ingression during animal cytokinesis: a microtubule legacy. J. Cell Sci. 118:1549–1558. [DOI] [PubMed] [Google Scholar]
- Dieterich, K., R. Soto Rifo, A.K. Faure, S. Hennebicq, B. Ben Amar, M. Zahi, J. Perrin, D. Martinez, B. Sele, P.S. Jouk, et al. 2007. Homozygous mutation of AURKC yields large-headed polyploid spermatozoa and causes male infertility. Nat. Genet. 39:661–665. [DOI] [PubMed] [Google Scholar]
- Echard, A., G.R. Hickson, E. Foley, and P.H. O'Farrell. 2004. Terminal cytokinesis events uncovered after an RNAi screen. Curr. Biol. 14:1685–1693. [DOI] [PMC free article] [PubMed] [Google Scholar]
- Eggert, U.S., A.A. Kiger, C. Richter, Z.E. Perlman, N. Perrimon, T.J. Mitchison, and C.M. Field. 2004. Parallel chemical genetic and genome-wide RNAi screens identify cytokinesis inhibitors and targets. PLoS Biol. 2:e379. [DOI] [PMC free article] [PubMed] [Google Scholar]
- Field, C.M., and B.M. Alberts. 1995. Anillin, a contractile ring protein that cycles from the nucleus to the cell cortex. J. Cell Biol. 131:165–178. [DOI] [PMC free article] [PubMed] [Google Scholar]
- Field, C.M., M. Coughlin, S. Doberstein, T. Marty, and W.C. Sullivan. 2005. Characterization of anillin mutants reveals essential roles in septin localization and plasma membrane integrity. Development. 132:2849–2860. [DOI] [PubMed] [Google Scholar]
- Fuller, M. 1993. Spermatogenesis. In Development of Drosophila. A. Martinez-Arias and M. Bate, editors. Cold Spring Harbor Laboratory Press, Cold Spring Harbor, NY. 71–147.
- Gassmann, R., A. Carvalho, A.J. Henzing, S. Ruchaud, D.F. Hudson, R. Honda, E.A. Nigg, D.L. Gerloff, and W.C. Earnshaw. 2004. Borealin: a novel chromosomal passenger required for stability of the bipolar mitotic spindle. J. Cell Biol. 166:179–191. [DOI] [PMC free article] [PubMed] [Google Scholar]
- Gergely, F., D. Kidd, K. Jeffers, J.G. Wakefield, and J.W. Raff. 2000. D-TACC: a novel centrosomal protein required for normal spindle function in the early Drosophila embryo. EMBO J. 19:241–252. [DOI] [PMC free article] [PubMed] [Google Scholar]
- Giansanti, M.G., S. Bonaccorsi, B. Williams, E.V. Williams, C. Santolamazza, M.L. Goldberg, and M. Gatti. 1998. Cooperative interactions between the central spindle and the contractile ring during Drosophila cytokinesis. Genes Dev. 12:396–410. [DOI] [PMC free article] [PubMed] [Google Scholar]
- Giansanti, M.G., S. Bonaccorsi, and M. Gatti. 1999. The role of anillin in meiotic cytokinesis of Drosophila males. J. Cell Sci. 112(Pt 14):2323–2334. [DOI] [PubMed] [Google Scholar]
- Giansanti, M.G., S. Bonaccorsi, E. Bucciarelli, and M. Gatti. 2001. Drosophila male meiosis as a model system for the study of cytokinesis in animal cells. Cell Struct. Funct. 26:609–617. [DOI] [PubMed] [Google Scholar]
- Giansanti, M.G., R.M. Farkas, S. Bonaccorsi, D.L. Lindsley, B.T. Wakimoto, M.T. Fuller, and M. Gatti. 2004. Genetic dissection of meiotic cytokinesis in Drosophila males. Mol. Biol. Cell. 15:2509–2522. [DOI] [PMC free article] [PubMed] [Google Scholar]
- Giet, R., and D.M. Glover. 2001. Drosophila aurora B kinase is required for histone H3 phosphorylation and condensin recruitment during chromosome condensation and to organize the central spindle during cytokinesis. J. Cell Biol. 152:669–682. [DOI] [PMC free article] [PubMed] [Google Scholar]
- Glotzer, M. 2003. Cytokinesis: progress on all fronts. Curr. Opin. Cell Biol. 15:684–690. [DOI] [PubMed] [Google Scholar]
- Gonzalez, C., J. Casal, and P. Ripoll. 1989. Relationship between chromosome content and nuclear diameter in early spermatids of Drosophila melanogaster. Genet. Res. 54:205–212. [DOI] [PubMed] [Google Scholar]
- Gunsalus, K.C., S. Bonaccorsi, B. Williams, F. Verni, M. Gatti, and M.L. Goldberg. 1995. Mutations in twinstar, a Drosophila gene encoding a cofilin/ADF homologue, result in defects in centrosome migration and cytokinesis. J. Cell Biol. 131:1243–1259. [DOI] [PMC free article] [PubMed] [Google Scholar]
- Guse, A., M. Mishima, and M. Glotzer. 2005. Phosphorylation of ZEN-4/MKLP1 by aurora B regulates completion of cytokinesis. Curr. Biol. 15:778–786. [DOI] [PubMed] [Google Scholar]
- Hanson, K.K., A.C. Kelley, and M. Bienz. 2005. Loss of Drosophila borealin causes polyploidy, delayed apoptosis and abnormal tissue development. Development. 132:4777–4787. [DOI] [PubMed] [Google Scholar]
- Hauf, S., R.W. Cole, S. LaTerra, C. Zimmer, G. Schnapp, R. Walter, A. Heckel, J. van Meel, C.L. Rieder, and J.M. Peters. 2003. The small molecule Hesperadin reveals a role for Aurora B in correcting kinetochore–microtubule attachment and in maintaining the spindle assembly checkpoint. J. Cell Biol. 161:281–294. [DOI] [PMC free article] [PubMed] [Google Scholar]
- Inoue, Y.H., M.S. Savoian, T. Suzuki, E. Mathe, M.T. Yamamoto, and D.M. Glover. 2004. Mutations in orbit/mast reveal that the central spindle is comprised of two microtubule populations, those that initiate cleavage and those that propagate furrow ingression. J. Cell Biol. 166:49–60. [DOI] [PMC free article] [PubMed] [Google Scholar]
- Jones, G., D. Jones, L. Zhou, H. Steller, and Y. Chu. 2000. Deterin, a new inhibitor of apoptosis from Drosophila melanogaster. J. Biol. Chem. 275:22157–22165. [DOI] [PubMed] [Google Scholar]
- Kallio, M.J., M.L. McCleland, P.T. Stukenberg, and G.J. Gorbsky. 2002. Inhibition of aurora B kinase blocks chromosome segregation, overrides the spindle checkpoint, and perturbs microtubule dynamics in mitosis. Curr. Biol. 12:900–905. [DOI] [PubMed] [Google Scholar]
- Kaitna, S., M. Mendoza, V. Jantsch-Plunger, and M. Glotzer. 2000. Incenp and an aurora-like kinase form a complex essential for chromosome segregation and efficient completion of cytokinesis. Curr. Biol. 10:1172–1181. [DOI] [PubMed] [Google Scholar]
- Kelly, A.E., S.C. Sampath, T.A. Maniar, E.M. Woo, B.T. Chait, and H. Funabiki. 2007. Chromosomal enrichment and activation of the aurora B pathway are coupled to spatially regulate spindle assembly. Dev. Cell. 12:31–43. [DOI] [PMC free article] [PubMed] [Google Scholar]
- Klein, U.R., E.A. Nigg, and U. Gruneberg. 2006. Centromere targeting of the chromosomal passenger complex requires a ternary subcomplex of Borealin, Survivin, and the N-terminal domain of INCENP. Mol. Biol. Cell. 17:2547–2558. [DOI] [PMC free article] [PubMed] [Google Scholar]
- Kimmins, S., C. Crosio, N. Kotaja, J. Hirayama, L. Monaco, C. Hoog, M. van Duin, J.A. Gossen, and P. Sassone-Corsi. 2007. Differential functions of the Aurora-B and Aurora-C kinases in mammalian spermatogenesis. Mol. Endocrinol. 21:726–739. [DOI] [PubMed] [Google Scholar]
- Knowlton, A.L., W. Lan, and P.T. Stukenberg. 2006. Aurora B is enriched at merotelic attachment sites, where it regulates MCAK. Curr. Biol. 16:1705–1710. [DOI] [PubMed] [Google Scholar]
- Kumar, S., K. Tamura, and M. Nei. 2004. MEGA3: Integrated software for molecular evolutionary genetics analysis and sequence alignment. Brief. Bioinform. 5:150–163. [DOI] [PubMed] [Google Scholar]
- Lee, J.Y., A. Hayashi-Hagihara, and T.L. Orr-Weaver. 2005. Roles and regulation of the Drosophila centromere cohesion protein MEI-S332 family. Philos. Trans. R. Soc. Lond. B Biol. Sci. 360:543–552. [DOI] [PMC free article] [PubMed] [Google Scholar]
- Lens, S.M., and R.H. Medema. 2003. The survivin/Aurora B complex: its role in coordinating tension and attachment. Cell Cycle. 2:507–510. [DOI] [PubMed] [Google Scholar]
- Lens, S.M., J.A. Rodriguez, G. Vader, S.W. Span, G. Giaccone, and R.H. Medema. 2006. Uncoupling the central spindle-associated function of the chromosomal passenger complex from its role at centromeres. Mol. Biol. Cell. 17:1897–1909. [DOI] [PMC free article] [PubMed] [Google Scholar]
- Li, F., G. Ambrosini, E.Y. Chu, J. Plescia, S. Tognin, P.C. Marchisio, and D.C. Altieri. 1998. Control of apoptosis and mitotic spindle checkpoint by survivin. Nature. 396:580–584. [DOI] [PubMed] [Google Scholar]
- Mackay, A.M., D.M. Eckley, C. Chue, and W.C. Earnshaw. 1993. Molecular analysis of the INCENPs (inner centromere proteins): separate domains are required for association with microtubules during interphase and with the central spindle during anaphase. J. Cell Biol. 123:373–385. [DOI] [PMC free article] [PubMed] [Google Scholar]
- McKim, K.S. 2005. When size does not matter: pairing sites during meiosis. Cell. 123:989–992. [DOI] [PubMed] [Google Scholar]
- Minestrini, G., A.S. Harley, and D.M. Glover. 2003. Localization of Pavarotti-KLP in living Drosophila embryos suggests roles in reorganizing the cortical cytoskeleton during the mitotic cycle. Mol. Biol. Cell. 14:4028–4038. [DOI] [PMC free article] [PubMed] [Google Scholar]
- Minoshima, Y., T. Kawashima, K. Hirose, Y. Tonozuka, A. Kawajiri, Y.C. Bao, X. Deng, M. Tatsuka, S. Narumiya, W.S. May Jr., et al. 2003. Phosphorylation by aurora B converts MgcRacGAP to a RhoGAP during cytokinesis. Dev. Cell. 4:549–560. [DOI] [PubMed] [Google Scholar]
- Mishima, M., and M. Glotzer. 2003. Cytokinesis: a logical GAP. Curr. Biol. 13:R589–R591. [DOI] [PubMed] [Google Scholar]
- Murata-Hori, M., M. Tatsuka, and Y.L. Wang. 2002. Probing the dynamics and functions of aurora B kinase in living cells during mitosis and cytokinesis. Mol. Biol. Cell. 13:1099–1108. [DOI] [PMC free article] [PubMed] [Google Scholar]
- Murata-Hori, M., and Y.L. Wang. 2002. Both midzone and astral microtubules are involved in the delivery of cytokinesis signals: insights from the mobility of aurora B. J. Cell Biol. 159:45–53. [DOI] [PMC free article] [PubMed] [Google Scholar]
- Musacchio, A., and E.D. Salmon. 2007. The spindle-assembly checkpoint in space and time. Nat. Rev. Mol. Cell Biol. 8:379–393. [DOI] [PubMed] [Google Scholar]
- Norden, C., M. Mendoza, J. Dobbelaere, C.V. Kotwaliwale, S. Biggins, and Y. Barral. 2006. The NoCut pathway links completion of cytokinesis to spindle midzone function to prevent chromosome breakage. Cell. 125:85–98. [DOI] [PubMed] [Google Scholar]
- Perezgasga, L., J. Jiang, B. Bolival Jr., M. Hiller, E. Benson, M.T. Fuller, and H. White-Cooper. 2004. Regulation of transcription of meiotic cell cycle and terminal differentiation genes by the testis-specific Zn-finger protein matotopetli. Development. 131:1691–1702. [DOI] [PubMed] [Google Scholar]
- Rebollo, E., and C. Gonzalez. 2000. Visualizing the spindle checkpoint in Drosophila spermatocytes. EMBO Rep. 1:65–70. [DOI] [PMC free article] [PubMed] [Google Scholar]
- Rebollo, E., S. Llamazares, J. Reina, and C. Gonzalez. 2004. Contribution of noncentrosomal microtubules to spindle assembly in Drosophila spermatocytes. PLoS Biol. 2:E8. [DOI] [PMC free article] [PubMed] [Google Scholar]
- Resnick, T.D., D.L. Satinover, F. MacIsaac, P.T. Stukenberg, W.C. Earnshaw, T.L. Orr-Weaver, and M. Carmena. 2006. INCENP and Aurora B promote meiotic sister chromatid cohesion through localization of the Shugoshin MEI-S332 in Drosophila. Dev. Cell. 11:57–68. [DOI] [PMC free article] [PubMed] [Google Scholar]
- Romano, A., A. Guse, I. Krascenicova, H. Schnabel, R. Schnabel, and M. Glotzer. 2003. CSC-1: a subunit of the Aurora B kinase complex that binds to the survivin-like protein BIR-1 and the incenp-like protein ICP-1. J. Cell Biol. 161:229–236. [DOI] [PMC free article] [PubMed] [Google Scholar]
- Sampath, S.C., R. Ohi, O. Leismann, A. Salic, A. Pozniakovski, and H. Funabiki. 2004. The chromosomal passenger complex is required for chromatin-induced microtubule stabilization and spindle assembly. Cell. 118:187–202. [DOI] [PubMed] [Google Scholar]
- Shannon, K.B., and E.D. Salmon. 2002. Chromosome dynamics: new light on Aurora B kinase function. Curr. Biol. 12:R458–R460. [DOI] [PubMed] [Google Scholar]
- Shindo, M., H. Nakano, H. Kuroyanagi, T. Shirasawa, M. Mihara, D.J. Gilbert, N.A. Jenkins, N.G. Copeland, H. Yagita, and K. Okumura. 1998. cDNA cloning, expression, subcellular localization, and chromosomal assignment of mammalian aurora homologues, aurora-related kinase (ARK) 1 and 2. Biochem. Biophys. Res. Commun. 244:285–292. [DOI] [PubMed] [Google Scholar]
- Somma, M.P., B. Fasulo, G. Cenci, E. Cundari, and M. Gatti. 2002. Molecular dissection of cytokinesis by RNA interference in Drosophila cultured cells. Mol. Biol. Cell. 13:2448–2460. [DOI] [PMC free article] [PubMed] [Google Scholar]
- Straight, A.F., C.M. Field, and T.J. Mitchison. 2005. Anillin binds nonmuscle myosin II and regulates the contractile ring. Mol. Biol. Cell. 16:193–201. [DOI] [PMC free article] [PubMed] [Google Scholar]
- Thomas, S.E., M. Soltani-Bejnood, P. Roth, R. Dorn, J.M. Logsdon Jr., and B.D. McKee. 2005. Identification of two proteins required for conjunction and regular segregation of achiasmate homologs in Drosophila male meiosis. Cell. 123:555–568. [DOI] [PubMed] [Google Scholar]
- Thompson, J.D., D.G. Higgins, and T.J. Gibson. 1994. CLUSTAL W: improving the sensitivity of progressive multiple sequence alignment through sequence weighting, position-specific gap penalties and weight matrix choice. Nucleic Acids Res. 22:4673–4680. [DOI] [PMC free article] [PubMed] [Google Scholar]
- Tomkiel, J.E., B.T. Wakimoto, and A. Briscoe Jr. 2001. The teflon gene is required for maintenance of autosomal homolog pairing at meiosis I in male Drosophila melanogaster. Genetics. 157:273–281. [DOI] [PMC free article] [PubMed] [Google Scholar]
- Vader, G., R.H. Medema, and S.M. Lens. 2006. The chromosomal passenger complex: guiding Aurora B through mitosis. J. Cell Biol. 173:833–837. [DOI] [PMC free article] [PubMed] [Google Scholar]
- Vagnarelli, P., and W.C. Earnshaw. 2004. Chromosomal passengers: the four-dimensional regulation of mitotic events. Chromosoma. 113:211–222. [DOI] [PubMed] [Google Scholar]
- Verni, F., M.P. Somma, K.C. Gunsalus, S. Bonaccorsi, G. Belloni, M.L. Goldberg, and M. Gatti. 2004. Feo, the Drosophila homolog of PRC1, is required for central-spindle formation and cytokinesis. Curr. Biol. 14:1569–1575. [DOI] [PubMed] [Google Scholar]
- Wakefield, J.G., S. Bonaccorsi, and M. Gatti. 2001. The Drosophila protein asp is involved in microtubule organization during spindle formation and cytokinesis. J. Cell Biol. 153:637–648. [DOI] [PMC free article] [PubMed] [Google Scholar]
- Wakimoto, B.T., D.L. Lindsley, and C. Herrera. 2004. Toward a comprehensive genetic analysis of male fertility in Drosophila melanogaster. Genetics. 167:207–216. [DOI] [PMC free article] [PubMed] [Google Scholar]
- Yang, Z., and R. Nielson. 2000. Estimating synonymous and nonsynonymous substitution rates under realistic evolutionary models. Mol. Biol. Evol. 17:32–43. [DOI] [PubMed] [Google Scholar]
- Zhang, J., H.F. Rosenberg, and M. Nei. 1998. Positive Darwinian selection after gene duplication in primate ribonuclease genes. Proc. Natl. Acad. Sci. USA. 95:3708–3713. [DOI] [PMC free article] [PubMed] [Google Scholar]
Associated Data
This section collects any data citations, data availability statements, or supplementary materials included in this article.









