Abstract
We have previously demonstrated that Smurf2 is highly expressed in human osteoarthritis (OA) tissue, and overexpression of Smurf2 under the control of the type II collagen promoter (Col2a1) induces an OA-like phenotype in aged Col2a1-Smurf2 transgenic mice, suggesting that Smurf2 is located upstream of a signal cascade which initiates OA development. However, the factors downstream of Smurf2 in this signal cascade and how Smurf2-induced OA is initiated are largely unknown. In this study, we further characterized the phenotypic changes in Col2a1-Smurf2 transgenic and WT articular cartilage from the postnatal stage to adulthood. We found that the articular cartilage degeneration occurring at the cartilage surface in 6 month-old Col2a1-Smurf2 transgenic mice progressed from an expanded hypertrophic domain in the basal layer of the deep articular cartilage at 2.5 weeks of age, which may lead to an accelerated calcification and ectopic ossification of this region at 1 month of age, and aggregation and maturation of articular chondrocytes in the middle and deep zones at 2 months and 4.5 months of age, respectively. Furthermore, we discovered that ectopically expressed Smurf2 interacted with GSK-3β and induced its ubiquitination and subsequent proteasomal degradation, and hence upregulated β-catenin in Col2a1-Smurf2 transgenic chondrocytes ex vivo. It is therefore likely that Smurf2-mediated upregulation of β-catenin through induction of proteasomal degradation of GSK-β in chondrocytes may activate articular chondrocyte maturation and associated alteration of gene expression, the early events of OA.
Keywords: Smurf2, GSK-3β, β-catenin, articular chondrocytes, osteoarthritis
Introduction
The process of endochondral ossification consists of multiple stages. First, mesenchymal cells aggregate to form condensations, which subsequently differentiate into two types of cells: chondrocytes that form cartilage elements and osteoblast lineage cells that form the perichondrium surrounding the cartilage rudiment. Second, the differentiated chondrocytes undergo proliferation to form orderly parallel columns. The proliferating chondrocytes synthesize and deposit cartilage matrix such as type II collagen (Col2), and proteoglycans. Third, chondrocytes exit the cell cycle and mature into hypertrophic chondrocytes, and express the stage-specific marker type X collagen (ColX). Finally, terminally differentiated hypertrophic chondrocytes express matrix metalloproteinase (MMP) 13, and the cartilage matrix is degraded and replaced by bone.
Chondrocyte differentiation and maturation during endochondral ossification are tightly regulated by several key growth factors and transcription factors. Members of the TGF-β superfamily such as TGF-β isoforms and BMPs play important roles in the regulation of chondrocyte differentiation and maturation during this process. For example, TGF-β induces chondrogenesis including chondrocyte differentiation and cartilage matrix synthesis in developing limb buds [1, 2]. On the other hand, TGF-β signaling inhibits chondrocyte maturation and ColX expression during long bone lengthening, evidenced by loss of TGF-β signaling in the growth plate resulting in increased thickness of hypertrophic zone and upregulation of ColX expression [3, 4]. Similar to the stimulatory role of TGF-β signaling in chondrogenesis, BMP signaling is critical for mesenchymal condensation and chondrocyte differentiation during limb bud development [5–9]. However, in contrast to the inhibitory effect of TGF-β signaling on chondrocyte maturation, BMP signaling promotes this process [6, 10, 11]. TGF-β/BMP signaling is initiated by binding of these ligands to their receptors, which induces receptor phosphorylation and phosphorylation of receptor regulated Smads including Smad1, Smad5, Smad8 (BMP receptor), Smad2, and Smad3 (TGF-β receptor) [12–15]. Recently, accumulating evidence suggests that canonical Wnt signaling, which is transduced via β-catenin, is implicated in multiple-steps of endochondral bone formation [16–20]. For example, ectopic β-catenin in cells of the chondrogenic lineage inhibits chondrocyte differentiation but stimulates chondrocyte maturation and ossification during embryonic development [16, 20].
In general, β-catenin levels are upregulated by Wnt ligands. β-catenin levels are normally limited through continuous proteasome-mediated degradation of phosphorylated β-catenin, which is catalyzed by the enzyme GSK-3β in a “destruction complex” brought together by Axin and APC [21, 22]. Upon Wnt ligand binding to its receptors, the complex is disassociated, and the kinase activity of GSK-3β is suppressed, and hence nonphosphorylated β-catenin accumulates in the cytoplasm and translocates into the nucleus to activate expression of Wnt target genes [23]. The β-catenin protein levels are therefore tightly regulated by the Wnt-mediated activity of the “destruction complex”, and any mechanism by which normal β-catenin regulation is uncoupled from Wnt signaling control could result in dysregulation of osteoblast/chondrocyte function, leading to alterations in bone mass or degenerative joints [24–26]. However, our understanding of the abnormal regulation of β-catenin in these diseases and animal models remains incomplete.
Osteoarthritis (OA) is a degenerative joint disease, and its developmental process recapitulates many of the events that occur during endochondral ossification. The primary feature in OA-affected joints is articular cartilage degeneration. Unlike the cartilage in the developing growth plate, in which chondrocytes mature and matrix turns over rapidly, the articular cartilage is a permanent tissue with minimal turnover of its cells and matrix [27–29]. The function of articular cartilage that ensures the frictionless movement of joints depends on the unique architecture of the extracellular matrix and zonal articular chondrocytes. The matrix is a highly hydrated network of collagen fibrils embedded in a gel of negatively charged proteoglycan molecules. The articular chondrocytes, which are sparsely distributed in the matrix, are responsible for maintenance of the matrix. Articular cartilage is developed postnatally and cross-link maturation of the collagen network is completed by adulthood. Appearance of articular cartilage is at postnatal 2 weeks when a small domain of secondary ossification occurs in the center of the epiphysis, which separates the articular cartilage from the growth plate cartilage [9, 30]. At this stage, the deep zone of the newly formed articular cartilage is a growth plate-like tissue and contains a thin layer of enlarged chondrocytes expressing ColX, which may be associated with formation of the calcified zone seen in adult articular cartilage [31–33]. By 1 month of age, the secondary ossification center is expanded, and the zonal articular cartilage formation is completed [33]. Articular chondrocytes normally do not undergo maturation. However, during OA development, articular chondrocytes undergo maturation, and express maturational marker genes such as ColX [34–37], and MMP-13 [37, 38–40], which in turn degrades matrix and leads to articular cartilage degeneration [39, 41–43]. As OA progresses, osteophytes formed via endochondral ossification are often seen at the margins of the joint and bridge the joint cavity. While OA is a leading cause of disability in older people [44, 45], the underlying molecular mechanism is largely unknown. Although loss of TGFβ/Smad3 signaling in skeletal cells via genetic approaches results in OA in mice such as in the dominant-negative TGFβ type II receptor transgenic mice and in the Smad3 KO mice [3, 4], or local administration/overexpression of TGF-β in the knee joints induces osteophyte formation [46–48], these events do not occur in humans with OA. Recently, several lines of evidence suggest a role for increased Wnt/β-catenin signaling in OA development. For example, mutations in FRZB, a soluble Wnt antagonist, are OA risk factors, and increase hip OA susceptibility in women [26, 49, 50], which are further confirmed by the phenotype of Frzb KO mice, which are more susceptible to chemically-induced OA [51]. Consistently, high β-catenin protein levels were detected in human OA chondrocytes, but not in normal articular cartilage [52–54], indicating that increased β-catenin signaling in articular chondrocytes may be responsible for a conversion of normal cells to OA cells. However, the upstream signaling pathway(s) that dictates upregulation of β-catenin in articular chondrocytes during OA initiation is not clear.
We have recently demonstrated that Smurf2 is highly expressed in human OA tissue, and that overexpression of Smurf2 under the control of the type II collagen promoter (Col2a1) induces OA in mice, suggesting that Smurf2 is located upstream of a signaling cascade that is responsible for OA initiation in humans [37]. In some cell lines, ectopically overexpressed Smurf2 directly interacts with Smad1 and Smad2, and indirectly interacts with the type I receptor of TGF-β and β-catenin via an adaptor Smad7 for ubiquitination and proteasomal degradation [55–58]. However, ectopic Smurf2 in Col2a1-Smurf2 transgenic chondrocytes does not induce the proteasomal degradation of these known targets identified in vitro but induces that of exogenous TGF-β activated phosphorylated Smad3, and decreases associated TGF-β/Smad3 signaling ex vivo [37]. Notably, the basal level of phosphorylated Smad3 and TGF-β/Smad3 signaling is slightly decreased in resting Col2a1-Smurf2 transgenic chondrocytes versus resting WT cells [37]. Given that Smad3 KO mice and Col2a1-Smurf2 transgenic mice develop severe OA at a similar age [4, 37], the mild loss of TGF-β/Smad3 signaling in Col2a1-Smurf2 transgenic chondrocytes may not be the major mechanism underlying Smurf2-induced OA in the transgenic mice. In this study, we demonstrate that ectopic Smurf2 in Col2a1-Smurf2 transgenic chondrocytes targets basal GSK-3β for ubiquitination and proteasomal degradation and increases the basal levels of β-catenin protein and signaling within these cells ex vivo. This novel signal cascade may represent a predominant mechanism that activates articular chondrocyte maturation, a critical early event during OA development.
Materials and Methods
Histology, in situ hybridization, and μ-CT
Newborn limbs and knee joints at various stages were dissected in cold PBS, fixed in 4% paraformaldehyde at 4°C for 2–3 days, and embedded in paraffin. Five µm thick sagittal sections were harvested every 10 µm (limb), 15 µm (2 week-old), or 30 µm (≥ 1 month) from the medial joint compartment of the right knee. Four-six serial sections were used for quantification of cartilage/chondrocyte morphology as we described previously [20, 37]. Specifically, the number of articular chondrocytes per unit area was determined by counting the cell number from 5 randomly chosen regions of each section. We used 6 sections per joint and used 6 independent samples. The thickness of the deep zone of 2.5 week-old articular cartilage was assessed by measuring the length of the vertical lines (right angles to the articular surface) extending from the point where the articular chondrocytes are enlarged to the bottom of the deep zone. We drew 5 vertical lines in each randomly chosen area. We chose 3 areas from each section. A total of 24 sections from 6 independent samples were used for this quantification. A similar method was used to quantify the thickness of articular cartilage at 2 months and 4.5 months of age. Data are expressed as the mean ± SD. Statistical significance was assessed by an unpaired Student’s t-test. Staining of the sections with Safranin O/Fast green (negatively charged proteoglycan is red) or alcian blue/hematoxylin/eosin (cartilage is blue), or Alizarin red (mineralized/calcified tissue is red/dark orange) reagents was performed using standard histological methods [20, 37]. Immunofluorescence and immunohistochemistry were performed as described previously [20]. The antibodies used included primary anti-β-catenin (Cell Signaling Technology, Inc.), primary anti-type II collagen (Millpore), and secondary FITC conjugated donkey anti–rabbit (H&L) (Rockland Inc). In situ hybridization was performed as described previously [20, 37]. Briefly, Col2, ColX, and β-catenin riboprobes were labeled with 35S-UTP (Amersham, England), and unincorporated nucleotides were removed by passing the solution through a Sephadex G 50 column (Amersham Biosciences). Hybridization was carried out in a moisture chamber at 56°C. The left knee joints harvested from the animals at 1 month, 2 months, and 4.5 months of age were used for analyzing bone parameters via μ-CT as described previously [37].
Luciferase assay
The details for isolating sternal chondrocytes were described previously [37]. Briefly, newborn ribcages were harvested and washed in cold Hank’s Buffered Salt Solution (HBSS, GIBCO) and cells were extracted via a 30 minute digestion with 0.2% pronase (Roche Applied Science, Indianapolis, IN) in HBSS, a 90 minute digestion with 0.3% collagenase D (Roche Applied Science, Indianapolis, IN) in Dulbecco’s Modified Eagle’s Medium (DMEM, GIBCO), and a 5 hour digestion with 0.3% collagenase D in DMEM. Liberated cells were filtered and washed, and then cultured in DMEM containing 10% fetal bovine serum (FBS, GIBCO). Newborn sternal chondrocytes cultured in 12 well plates (2.5 ×105 cells /well) were transiently transfected with TOPflash and FOPflash plasmids using Superfect (QIAGEN) and the reporter activity was determined as described previously [37]. Briefly, the SV40 renilla-luc plasmid was co-transfected with TOPflash or FOPflash plasmid to facilitate determination of transfection efficiency. Forty hours after transfection, cells were lysed and extracts were prepared using the Dual Luciferase Assay System (Promega) as directed by the manufacturer. An Optocomp luminometer (MGM Instruments) was used to measure luminescence in the extracts.
Immunoprecipitation and Western blotting
Immunoprecipitation (IP) was performed in murine sternal chondrocytes isolated from WT and Col2a1-Smurf2 transgenic mice or WT cells transiently transfected with pCMV-hSmurf2 plasmids via Lipofectamine LTX Reagent and PLUS Reagent (Invitrogen) as described previously [37]. Specifically, newborn sternal chondrocytes were cultured in 6 cm dishes (3 × 106 cells) for 2 days, and the cells were harvested after 3 hours of treatment with MG132 (10 µM). Cells were lysed for 30 minutes in lysis buffer (50 mM Tris-HCI, pH 7.5, 150 mM NaCI, 1% NP-40) containing protease inhibitors (10 µg/ml leupeptin, 10 µg/ml pepstatin A, and 10 µg/ml aprotinin) and phosphatase inhibitors (1 mM NaF and 1 mM Na3VO4), and clarified by centrifugation at 4°C. Supernatants were pre-cleared with EZ View Red protein G-Sepharose beads (Sigma) for 1 hour at 4°C. After 5 µg of antibodies including anti-GSK-3β antibody, anti-phosphorylated Smad2, anti-phosphorylated Smad3, or anti-ubiquitin antibody (Cell Signaling Technology, Inc.) was added to the supernatant, the supernatant/antibody mixture was rocked for 2 hours at 4°C. The immune complexes were captured by adding the beads to the supernatant for an additional 6 hours at 4°C on a rocker. The immune complexes associated with beads were harvested by pulse centrifugation, and released by boiling in SDS buffer. Western blotting was performed with an anti-hSmurf2 antibody (Upstate Biotechnology, NY) or the anti-ubiquitin antibody (Cell Signaling Technology, Inc.) as described previously [20, 37].
Protein decay assay
The GSK-3β protein decay assay was performed as described previously [59]. Briefly, newborn sternal chondrocytes (3 × 106 cells / dish) were cultured in 6 cm dishes for 2 days, and were harvested after treatment with cycloheximide (70 µg/ml), an inhibitor of protein synthesis, for 30, 60, and 120 minutes. Cell lysates from each time point were subjected to Western blotting with an anti-GSK-3β antibody. The protein levels of GSK-3β were quantified by scanning densitometry (normalized to β-actin).
Results
Expansion of ColX-expressing domain in deep articular cartilage of postnatalCol2a1-Smurf2 transgenic mice
We have previously shown that ectopically overexpressed Smurf2 in articular chondrocytes induces an OA-like phenotype in Col2a1-Smurf2 transgenic mice, which is characterized by articular cartilage degeneration and osteophyte formation at over 6 months of age [20, 37]. These phenotypic changes could result from earlier abnormalities in transgenic articular cartilage. To test this hypothesis, we first examined the articular cartilage phenotype in WT and transgenic mice at 2.5 weeks of age when the secondary ossification center had just formed [9, 33, 30]. Safranin O/Fast green (SO/FG) staining showed that the articular surface was smooth and that the articular chondrocytes in the superficial and middle zones were flattened and rounded, respectively in both WT and Col2a1-Smurf2 transgenic littermates (Fig. 1, A, A’, B, and B’). However, the thickness of the deep articular cartilage was increased 12%, and the cell number per unit area of this region was increased 13.6% in transgenic mice versus WT littermates (Fig. 1, compare B’ with A’, green line). To understand whether cartilage matrix components synthesized by articular chondrocytes are altered in transgenic articular cartilage, we examined the content of negatively charged progeoglycans by Safranin O/Fast Green (SO/FG) staining (Fig. 1, A–B), and the mRNA levels of Col2 and ColX by in situ hybridization (Fig. 1, C–F). The expression levels of proteoglycans and Col2, which are the major components of cartilage matrix, were not significantly changed in 2.5 week-old transgenic articular cartilage versus WT counterparts (Fig. 1, compare B/B’ with A/A’; D with C). ColX, a marker gene for hypertrophic chondrocytes, was expressed in a few enlarged chondrocytes located in the basal layer of deep articular cartilage in WT mice at this stage (Fig. 1E, arrows; data not shown) [33]. In the transgenic littermates, however, ColX expression levels in the corresponding region were dramatically increased and the expression domain was significantly expanded (Fig. 1, compare F with E, arrows), consistent with the histological evidence that the transgenic articular cartilage possessed thicker deep articular cartilage with more enlarged hypertrophic-like cells (Fig. 1, compare B’ with A’). These data suggest that the ColX-expressing domain in the basal layer of the deep articular cartilage is expanded in postnatal Col2a1-Smurf2 transgenic mice.
Figure 1.
Deep articular cartilage abnormality in postnatal Col2a1-Smurf2 mice. (A–B) Safranin O/fast green (SO/FG) staining of knee joints from 2.5 week-old WT (A) and Col2a1-Smurf2 (B) mice. (A’, B’) Enlarged images of boxed areas in (A, B). Green lines in (A’, B’) mark the thickness of deep articular cartilage. C, cell number; T, thickness of deep articular cartilage. Data are expressed as the mean ± SD. Statistical significance is assessed by an unpaired Student’s t-test (*p<0.05, n=6). (C–F) In situ hybridization of knee joints from 2.5 week-old WT (C, E) and Col2a1-Smurf2 mice (D, F) with 35S-UTP labeled riboprobe Col2 probe (C, D) and ColX probe (E, F). Yellow and white arrows in (E, F) indicate the ColX expression domain in the basal layer of femoral and tibial articular cartilage, respectively. The bar in (A) represents 200 µm for (A–F). The bar in (A’) represents 50 µm for (A’-B’).
Articular chondrocytes aggregate and mature in adult Col2a1-Smurf2 transgenic mice
The dramatically increased ColX expression in the basal layer of the deep articular cartilage in postnatal Col2a1-Smurf2 transgenic mice could over time result in further abnormalities in this area and other zones of the articular cartilage. To test this hypothesis, we performed histology, histomorphometry, and μ-CT to analyze WT and transgenic knee joints at 1, 2, and 4.5 months of age (Fig. 2; data not shown). In 1 month-old WT mice, calcification of the basal layer of the deep articular cartilage had just started, which was shown by alcian blue/hematoxylin/eosin (AHE) staining (Fig. 2, A, A’, light red area within contour), and confirmed by Alizarin red staining (Fig. 2C, orange area within contour). In the transgenic littermates however, the entire basal layer of the deep articular cartilage had been calcified (calcified zone) (Fig. 2, B’, D, contours). Furthermore, endochondral ossification, normally seen in developing growth plates and in secondary ossification centers, was detected in the calcified zone (Fig. 2B’, arrows), indicating that the increased ColX expression in chondrocytes in the basal layer of the deep articular cartilage in 2.5 week-old transgenic mice correlates with accelerated formation of the calcified articular cartilage zone and ectopic ossification of this zone in 1 month-old transgenic mice. By 2 months of age, the thickness of transgenic articular cartilage was decreased 22% versus the WT littermates (Fig. 2, compare green line in F with that in E); articular chondrocytes in the middle and deep zones aggregated and formed clusters (Fig. 2F’, arrows). By 4.5 months of age, the aggregated transgenic articular chondrocytes were enlarged and organized into column-like structures, in which cells were within big lacunae, and stacked together (Fig. 2H’, arrows), similar to the prehypertrophic/hypertrophic chondrocytes seen in the growth plate although ColX could not be detected in the hypertrophic chondrocyte-like cells (data not shown). Consistent with the enlarged articular chondrocytes, the articular cartilage thickness in 4.5 month-old mice was increased 33% versus that in WT counterparts (Fig. 2, compare green line in H with that in G). While the phenotypic changes in articular cartilage between WT and transgenic mice were dramatic, bone parameters such as bone volume, bone mineral content, trabecular thickness and number were not changed in the region between the femur and the tibia growth plate of transgenic mice versus age-matched WT mice (data not shown). These data suggest that i) the phenotype of articular cartilage in Col2a1-Smurf2 transgenic mice is primary, ii) increased ColX expression in the Col2a1-Smurf2 transgenic basal layer of the deep articular cartilage postnatally may lead to accelerated calcification and ectopic ossification of this region in young mice, and maturational differentiation of other zonal articular chondrocytes in adult mice.
Figure 2.
Abnormal articular cartilage in Col2a1-Smurf2 mice. (A–B) Alcian blue, hematoxylin, and eosin (AHE) staining of 1 month-old WT (A) and Col2a1-Smurf2 (B) mouse tibia. (A’, B’) Enlarged images of boxed areas in (A, B). Contours mark the calcified articular cartilage. Arrows in (B’) indicate ectopic ossification in the calcified zone. (C–D) Alizarin red staining of 1 month-old WT (C) and Col2a1-Smurf2 (D) mouse tibia. Contours mark the calcified region of articular cartilage. (E–H) AHE staining of WT (E, G) and Col2a1-Smurf2 (F, H) mouse knee joints at 2 months (E, F) and 4.5 months (G, H) of age. (F’-H’) Images at a higher magnification of boxed areas in (F–H). Arrows in (F’, H’) mark clusters and column-like structures, respectively. Green lines in (E–H) indicate the thickness of articular cartilage. Data are expressed as the mean ± SD. Statistical significance is assessed by an unpaired Student’s t-test (*p<0.05, n=6). The bar in (A) represents 100 µm for (A, B, and E-H). The bar in (A’) represents 50 µm for (A’, B’, C, D, and E’-H’).
Decrease in articular cartilage matrix synthesis in Col2a1-Smurf2 transgenic mice
Since synthesis of cartilage matrix is decreased in maturing chondrocytes during endochondral ossification, we examined the expression levels of proteoglycans and Col2 in maturing Col2a1-Smurf2 articular chondrocytes. SO/FG staining revealed that articular chondrocytes in the superficial, middle and deep zones synthesized a large amount of negatively charged proteoglycans within the cells (Fig. 3, A’ and C’, arrow) and deposited these large molecules into the matrix (Fig. 3, A’ and C’, asterisk) in WT mice. In the transgenic mice however, either the amount of negatively charged proteoglycans within the aggregated/maturing articular chondrocytes or that in the matrix was dramatically decreased versus WT counterparts (Fig. 3, compare arrow and asterisk in B’ and D’ with that in A’ and C’). Like proteoglycans, the expression levels of Col2 mRNA and Col2 protein were respectively decreased in the weight-bearing region and entire articular cartilage in the Col2a1-Smurf2 transgenic mice versus WT counterparts, which were shown by in situ hybridization (Fig. 3, compare F with E, arrows) and by immunohistochemistry (Fig. 3, compare H with G, arrows). These data suggest that Col2a1-Smurf2 articular chondrocytes decrease cartilage matrix synthesis due to inappropriate aggregation and maturation.
Figure 3.
Decrease in cartilage matrix synthesis by Col2a1-Smurf2 articular chondrocytes. (A–D) SO/FG staining of knee joints from WT (A, C) and Col2a1-Smurf2 (B, D) mice at 2 months (A, B) and 4.5 months (C, D) of age. (A’-D’) Images at a higher magnification of boxed areas in (A-D). Arrows in (A’, C’) indicate the WT articular chondrocytes which are sparse and synthesizing high levels of negatively charged proteoglycans (red), while arrows in (B’, D’) indicate the maturing transgenic articular chondrocytes, in which the charged proteoglycan content is decreased. Asterisks mark the extracellular matrix. (E–H) Analysis of Col2 expression levels in femoral articular cartilage of WT (E, G) and Col2a1-Smurf2 (F, H) mice by in situ hybridization (E, F) and immunohistochemistry (G, H). Arrows in (E, F) indicate the levels of Col2 mRNA, and arrows in (G, H) indicate the levels of Col2 protein. The bar in (A) represents 100 µm for (A–D). The bar in (A’) represents 50 µm for (A’-D’). The bar in (E) represents 150 µm for (E–H).
Upregulation of β-catenin protein levels in Col2a1-Smurf2 articular chondrocytes
The advanced calcification and ectopic ossification in the basal layer of postnatal articular cartilage, and inappropriate articular chondrocyte maturation in adult deep and middle zones in Col2a1-Smurf2 transgenic articular cartilage (Fig 1, Fig 2 and Fig 3) are similar to the phenotypic changes in developing Col2a1-Smurf2 transgenic limb buds, which are caused by upregulation of β-catenin protein levels in chondrocytes [20]. We therefore examined the expression levels of β-catenin in articular chondrocytes. Immunofluorescence staining revealed that the protein level of β-catenin in 2.5 week-old transgenic articular cartilage was dramatically higher than in WT counterparts, in which β-catenin protein was barely detected (Fig. 4, compare B with A). However, the mRNA level of β-catenin in the 2.5 week-old transgenic articular cartilage was very low and similar to the WT counterparts (Fig. 4, compare the area between blue lines in D with that in C). Consistent with this finding, a significance increase in the protein level rather than the mRNA of β-catenin was detected in arthritic articular chondrocytes undergoing maturation and ossification in 8 month-old transgenic mice (Fig. 4F, red arrows and yellow arrowheads, respectively; data not shown). These data suggest that i) ectopic Smurf2 in articular chondrocytes upregulates β-catenin protein independent of transcription; ii) increased β-catenin may activate articular chondrocyte maturation, leading to the development and progression of OA in Col2a1-Smurf2 transgenic mice.
Figure 4.
Upregulation of β-catenin protein levels in Col2a1-Smurf2 articular cartilage. (A–D) Examination of β-catenin levels in 2.5 week-old WT (A, C) and Col2a1-Smurf2 (B, D) femoral articular cartilage by immunofluorescence (A, B) and in situ hybridization (C, D). The regions between the two blue dotted lines in (C, D) represent articular cartilage. (E–F) Examination of β-catenin in 8 month-old WT (E) and Col2a1-Smurf2 (F) articular cartilage by immunohistochemistry. Red arrows and yellow arrowheads in (F) indicate β-catenin positive articular chondrocytes undergoing maturation and endochondral ossification during osteophyte formation, respectively. The bar in (A) represents 50 µm for (A–F).
Smurf2 upregulates β-catenin protein levels by decreasing GSK-3β in Col2a1-Smurf2 chondrocytes
To identify the mechanism by which ectopic Smurf2 in articular chondrocytes upregulates β-catenin protein levels, we performed a series of experiments in sternal chondrocytes isolated from newborn WT and Col2a1-Smurf2 transgenic ribs and sternae (Fig. 5). While we have previously detected a dramatic upregulation of β-catenin protein levels in Col2a1-Smurf2 transgenic chondrocytes in 16.5 dpc limbs [20], it is not clear whether the increased β-catenin protein levels are maintained in transgenic chondrocytes from newborn animals in vivo or ex vivo. Thus, we examined the protein and mRNA levels of β-catenin in transgenic newborn limbs and newborn sternal chondrocytes by immunofluorescence, Western blotting, in situ hybridization and real time RT-PCR (Fig. 5). Similar to the expression pattern in the 16.5 dpc WT limbs [20], β-catenin protein levels were mainly detected in the perichondrium /periosteum (Fig. 5A, arrows), and relatively low in proliferating and the hypertrophic chondrocytes (Fig. 5A, P, H) in the newborn WT limbs. In the limbs of newborn transgenic littermates however, the protein levels of β-catenin in either the cytoplasm or the nucleus of chondrocytes were dramatically increased versus WT counterparts (Fig. 5, compare B’ with A’). However, no significant increase in the mRNA levels of β-catenin could be detected in transgenic limbs versus WT counterparts (Fig. 5, compare D with C), indicating that upregulation of β-catenin protein level in chondrocytes of newborn transgenic limbs is not due to increased transcription of β-catenin, which is consistent with previous finding in 16.5 dpc transgenic limbs [20], and with the observation in 2.5 week-old transgenic articular cartilage (Fig. 4). Similarly, a dramatic increase in the protein levels of β-catenin including total and non-phosphorylated forms was detected in transgenic newborn sternal chondrocytes versus WT cells (Fig. 5E), and no difference in its mRNA levels between the two cell populations was detected (Fig. 5F). To understand whether the upregulated β-catenin protein levels in sternal chondrocytes resulted in an increase in β-catenin signaling within the cells, we measured the reporter activity of TOPflash, which contains multiple Tcf/Lef1 binding sites [60]. As expected, a significant increase in luciferase activity of TOPflash reporter was detected in the transgenic chondrocytes versus WT cells (Fig. 5G, TOPflash). This stimulation was specific, because no difference in the activity of FOPflash, a negative control, could be detected between transgenic versus WT cells (Fig. 5G, FOPflash). We then explored the mechanism underlying Smurf2-induced upregulation of β-catenin protein in Col2a1-Smurf2 chondrocytes by examination of the protein levels of each component in the “destruction complex” containing GSK-3β, APC, and Axin [21]. Western blotting revealed that the protein levels of Axin were not changed in the transgenic chondrocytes versus WT cells, and APC expression could not be detected in either WT or transgenic cells (Fig. 5H; data not shown). However, the protein levels of GSK-3β were significantly decreased in transgenic chondrocytes versus WT cells (Fig. 5, I and I’). These data suggest that Smurf2 upregulates β-catenin protein levels in Col2a1-Smurf2 transgenic chondrocytes by decreasing GSK-3β.
Figure 5.
Upregulation of β-catenin protein levels and signaling in newborn Col2a1-Smurf2 chondrocytes through reduction of GSK-3β. (A–D) Examination of β-catenin levels in newborn WT (A, C) and Col2a1-Smurf2 (B, D) tibia by immunofluorescence (A, B) and in situ hybridization (C, D). Arrows in (A) indicate the perichondrium surrounding the proliferating (p) and hypertrophic (h) chondrocytes. (A’, B’) Enlarged images of boxed areas in (A, B). White arrowheads and yellow arrowhead in (B’) indicate the nucleus with high β-catenin, and the cytoplasm with low β-catenin, respectively. (E-G) Examination of β-catenin levels and signaling in newborn sternal chondrocytes by Western blotting (E), real time RT-PCR (F) and TOPflash assay (G). Data in (G) is expressed as the mean ± SD. Statistical significance is assessed by an unpaired Student’s t-test (**p<0.01, n=3). (H, I) Examination of the protein levels of Axin (H) and GSK-3β (I) in newborn sternal chondrocytes by Western blotting. (I’) The protein levels GSK-3 were quantitated by scanning densitometry (normalized β-actin). Data is expressed as the mean ± SD of three independent experiments. Statistical significance is assessed by an unpaired Student’s t-test (**p<0.01). The bar in (A) represents 200 µm for (A–D). The bar in (A’) represents 25 µm for (A’-B’).
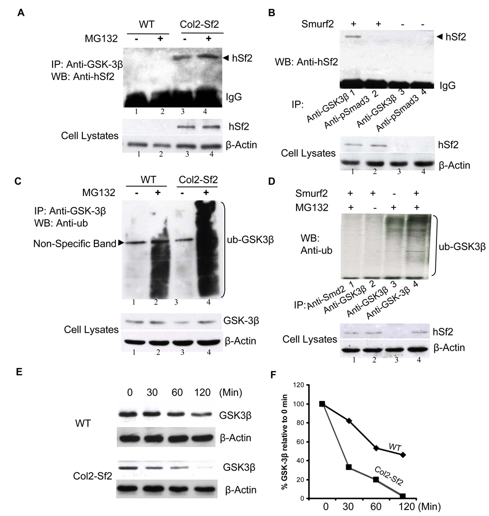
Smurf2 interacts with GSK-3β and induces its ubiquitination and degradation
As Smurf2 is an E3 ubiquitin ligase, we examined whether Smurf2 interacts with GSK-3β and induces its ubiquitination in sternal chondrocytes by immunoprecipitation (IP) and Western blotting. The interaction between ectopic human Smurf2 and endogenous GSK-3β was first examined by using an anti-flag antibody for IP and an anti-GSK-3β antibody for Western blotting, but a strong non-specific band located at ∼45kD overlapped with the band of GSK-3β in both WT and transgenic chondrocytes (data not shown). We then examined the interaction by using the anti-GSK-3β antibody for IP and an anti-human Smurf2 antibody for Western blotting. Since the antibody against human Smurf2 does not cross-react with mouse Smurf2 (data not shown), the human Smurf2 band (∼90kD) was not detected in the WT chondrocytes as expected (Fig. 6A, lane 1 and lane 2, upper panel). However, the human Smurf2 band (∼90 kDa) was detected in transgenic chondrocytes (Fig. 6A, lane 3 and lane 4, upper panel). While the amount of Smurf2 protein in the transgenic chondrocytes was not significantly changed by treating the cells with MG132, a proteasomal inhibitor (Fig. 6A, compare lane 4 with lane 3, lower panel), the amount of Smurf2 that interacted with GSK-3β was significantly increased in MG132-treated cells (Fig. 6A, compare lane 4 with lane 3, upper panel), indicating that GSK-3β protein degradation in the Col2a1-Smurf2 transgenic chondrocytes is proteasome-dependent. This idea was supported by increased GSK-3β content in transgenic chondrocytes treated with MG132 versus untreated transgenic cells (Fig. 6C, compare lane 4 with lane 3, lower panel). The interaction between ectopic human Smurf2 and endogenous GSK-3β in the Col2a1-Smurf2 transgenic sternal chondrocytes was confirmed in sternal murine chondrocytes transiently transfected with human Smurf2-overexpressing plasmids (Fig 6B). The Smurf2-GSK-3β interaction was detected in Smurf2-overexpressing cell lysates precipitated with anti-GSK-3β followed by blotting with anti-human Smurf2 (Fig. 6B, lane 1, upper panel), but not in Smurf2-overexpressing cell lysates precipitated with a non related antibody, anti-pSmad3 (Fig. 6B, lane 2, upper and lower panels). To understand whether the interaction between Smurf2 and GSK-3β further induces GSK-3β ubiquitination, we examined poly-ubiquitinated GSK-3β from WT and Col2a1-Smurf2 transgenic sternal chondrocytes (Fig. 6C). Poly-ubiquitinated GSK-3β was detected in the WT chondrocytes treated with MG132 (Fig. 6C, lane 2), and the amount of poly-ubiquitinated GSK-3β was increased in transgenic chondrocytes with the same treatment (Fig. 6C, lane 4). However, very little poly-ubiquitinated GSK-3β could be detected in either WT or transgenic chondrocytes without MG132 treatment (Fig. 6C, lane 1 and lane 3). Similarly, relatively low amounts of poly-ubiquitinated GSK-3β were detected in MG132-treated murine sternal chondrocytes, and the amount was increased in MG132-treated cells with transient overexpression of human Smurf2 (Fig 6D, compare lane 4 with lane 3, upper panel); no poly-ubiquitinated GSK-3β was detected in MG132-untreated cells with overexpression of human Smurf2 (Fig. 6D, lane 2, upper and lower panels). When the cells overexpressing human Smurf2 were treated with MG132, poly-ubiquitinated GSK-3β could not be detected when cell lysates were precipitated with a non-related anti-pSmad2 antibody instead of anti-GSK-3β (Fig 6D, lane 1). These data suggest that i) Smurf2 induces GSK-3β ubiquitination in chondrocytes; ii) the ubiquitinated GSK-3β is degraded quickly in the proteasome, consistent with previous studies [56, 57, 37]. This conclusion was further confirmed by GSK-3β protein decay assay (Fig. 6, E, F). The protein levels of GSK-3β in WT sternal chondrocytes treated with cycloheximide, a protein synthesis inhibitor, decreased gradually within 2 hours (Fig. 6, E, upper panel, F, line WT); in contrast, the rate of decrease in GSK-3β protein levels was significantly accelerated in transgenic chondrocytes with the same treatment (Fig. 6, E, lower panel, F, line Col2-Sf2). Thus, upregulation of β-catenin in Col2a1-Smurf2 chondrocytes may be due to Smurf2-induced ubiquitination and proteasomal degradation of GSK-3β.
Figure 6.
Interaction of Smurf2 with GSK-3β induces its ubiquitination and proteasomal degradation in murine sternal chondrocytes. (A–B) Interaction between ectopic human Smurf2 and endogenous GSK-3β in Col2a1-Smurf2 sternal chondrocytes (A) and between transiently overexpressed human Smurf2 with endogenous GSK-3β in WT sternal chondrocytes (B). Cell lysates were subjected to immunoprecipitation (IP) with an anti-hSmurf2 antibody that does not cross-react with mouse Smurf2 (A, upper panel), or with other antibodies as indicated in (B, upper panel). (C–D) Interaction of Smurf2 with GSK-3β induces its ubiquitination. The cell lysates used in (A) were subjected to IP with the anti-GSK-3β followed by a blotting with an anti-ubiquitin antibody (C, upper panel), and the cell lysates used in (B) were subjected to IP with the anti-GSK-3β or an anti-pSmad2 antibody followed by a blotting with the anti-ubiquitin (D, upper panel). (E) GSK-3β protein decay assay. Murine sternal chondrocytes were treated with cycloheximide for 30– 120 minutes as indicated. Cell lysates from each time point were subjected to immunoblotting with the anti-GSK-3β antibody. (F) The protein levels of GSK-3β in (E) were quantitated by scanning densitometry (normalized β-actin).
Discussion
Articular chondrocyte maturation in Col2a1-Smurf2 transgenic mice
The OA-like phenotype characterized by degeneration of articular cartilage and periarticular extra bone formation (osteophyte) in knee joints from over 6 month-old Col2a1-Smurf2 transgenic mice may arise from earlier articular cartilage abnormalities. To test this hypothesis, we examined the phenotypic changes in the articular cartilage of WT and Col2a1-Smurf2 transgenic mice at various ages. At 2.5 weeks of age, WT articular cartilage has just separated from growth plate cartilage by a newly formed endochondral ossification center [9, 30, 33]. At this age, a thin layer of ColX-expressing chondrocytes was detected along the boundary of the articular cartilage and secondary ossification center (Fig. 1E), which may be responsible for calcification of this layer, namely formation of the calcified zone seen in adult articular cartilage [31–33]. While the exact biological function of ColX in endochondral ossification is not clear, results from ColX KO and transgenic mice, and chondrocyte-matrix interaction [61–64] suggest that ColX plays an important role in formation of the pericelluar network around hypertrophic chondrocytes, which is required for retaining or trapping the necessary types and amounts of matrix components, including matrix vesicles and proteoglycans in the hypertrophic zone of the growth plate cartilage, promoting initiation of normal mineralization. Consist with this, the increased number of ColX-expressing chondrocytes in the deep layer of Col2a1-Smurf2 transgenic articular cartilage at 2.5 weeks of age correlates with accelerated calcification and ectopic ossification in this area at 1 month of age (Fig 1, Fig 2). Then, the ectopic ossification area becomes part of a secondary ossification center by 2 months of age, resulting in decreased thickness of transgenic articular cartilage (Fig. 2D). Meanwhile, the transgenic articular chondrocytes in the middle and deep zones aggregate to form clusters (Fig. 2D’). By 4.5 months of age, the aggregated transgenic articular chondrocytes formed column-like structures, similar to that in the prehypertrophic/hypertrophic zone of the growth plate (Fig. 2F’). While the accelerated chondrocyte maturation and endochondral ossification in embryonic Col2a1-Smurf2 transgenic limbs are gradually diminished after birth [20], similar phenotypic changes are recapitulated in the transgenic articular cartilage, indicating a similar signaling cascade in regulating lengthening of embryonic limbs and in the development of articular cartilage degeneration in Col2a1-Smurf2 transgenic mice.
Upregulation of β-catenin in articular chondrocytes may initiate cell maturation in Col2a1-Smurf2 transgenic mice
While we have previously described that loss of TGF-β/Smad3 signaling in Col2a1-Smurf2 transgenic chondrocytes might represent a mechanism of Smurf2-induced OA in Col2a1-Smurf2 transgenic mice, Smurf2 mainly induces ubiquitination of phosphorylated Smad3 activated by exogenous TGF-β in chondrocytes, and only slightly affects the basal level of phosphorylated Smad3 in resting chondrocytes [37], indicating that Smurf2-mediated loss of TGF-β/Smad3 signaling in chondrocytes may not be a dominant mechanism underlying Smurf2-induced OA in Col2a1-Smurf2 transgenic mice. As the phenotypic changes in Col2a1-Smurf2 transgenic articular cartilage during OA development are similar to the accelerated chondrocyte maturation and endochondral ossification in developing Col2a1-Smurf2 transgenic limbs, which are caused by upregulation of β-catenin in chondrocytes [20], we examined β-catenin levels in transgenic articular chondrocytes. Consistent with the previous finding in transgenic limbs, an upregulation of β-catenin protein was detected in Col2a1-Smurf2 transgenic articular cartilage (Fig. 4), which is probably responsible for the expanded ColX-expressing domain in the basal layer of deep articular cartilage postnatally (Fig. 1), the accelerated calcification of this region in young mice, and the maturation of middle and deep articular chondrocytes in middle-aged mice, which result in cartilage degeneration and osteophyte formation in aged mice. It is also possible that the expanded ColX-expressing domain in the basal layer of the Col2a1-Smurf2 transgenic articular cartilage is due to an accelerated chondrocyte maturation during formation of the secondary ossification centers as it occurs in the primary growth plate of Col2a1-Smurf2 transgenic limbs [20], which leads to further abnormalities in the transgenic articular cartilage as mice age. We explored the mechanism underlying Smurf2-mediated upregulation of β-catenin protein in articular chondrocytes by performing IP and Western blotting in newborn sternal chondrocytes instead of articular chondrocytes, due to the difficulty in isolating sufficient numbers of primary cells for these experiments from mouse femoral articular cartilage [37, 54, 65]. We identified GSK-3β as a novel target for Smurf2-induced ubiquitination and proteasomal degradation, and a subsequent accumulation of β-catenin protein in Col2a1-Smurf2 transgenic chondrocytes versus WT cells. This novel signaling pathway, which was characterized in primary Col2a1-Smurf2 transgenic and WT chondrocytes ex vivo instead of using cell lines in vitro may more closely reflect the genuine molecular events occurring in vivo. Thus, Smurf2-mediated upregulation of β-catenin through degradation of GSK-3β in chondrocytes may represent an important pathologic mechanism underlying human OA development, because Smurf2 and β-catenin, located upstream and downstream of this cascade, respectively, are also highly expressed in human OA (52–54, 37).
Acknowledgements
This work was supported by NIH/NIAMS RO1 AR045700 (Randy N Rosier), NIH/NIAMS P50 AR054041 (Randy N Rosier), Aircast Foundation (Qiuqian Wu), and NIH/NIAMS R01 AR054465 (Di Chen). We thank Bojian Liang, Erica J Dussmann, and Ryan M Tierney for their technical support. We appreciate the gift of human Smurf2 cDNA from Wrana JL, Ph.D. (University of Toronto, Canada).
Abbreviations
- Smurf2
Smad ubiquitination-related factor 2
- TGF- β
transforming growth factor β
- BMP
bone morphogenetic protein
- GSK-3β
glycogen synthase kinase 3β
- APC
adenomatous polyposis coli
- OA
osteoarthritis
- WT
wild type
- Col2
type II collagen
- ColX
type X collagen
- MMP
matrix metalloproteinase
Contributor Information
Qiuqian Wu, Email: Qiuqian_wu@urmc.rochester.edu.
Jason H Huang, Email: Jason_huang@urmc.rochester.edu.
Erik R Sampson, Email: Erik_sampson@urmc.rochester.edu.
Kyung-OK Kim, Email: kokim67@yahoo.co.kr.
Michael J Zuscik, Email: michael_zuscik@urmc.rochester.edu.
Regis J. O’Keefe, Email: regis_okeefe@urmc.rochester.edu.
Di Chen, Email: di_chen@urmc.rochester.edu.
Randy N. Rosier, Email: randy_rosier@urmc.rochester.edu.
References
- 1.Kulyk WM, Rodgers BJ, Greer K, Kosher RA. Promotion of embryonic chick limb cartilage differentiation by transforming growth factor-beta. Del Biol. 1989;135:423–430. doi: 10.1016/0012-1606(89)90191-7. [DOI] [PubMed] [Google Scholar]
- 2.Chimal-Monroy J, Díaz de León L. Differential effects of transforming growth factors beta 1, beta 2, beta 3 and beta 5 on chondrogenesis in mouse limb bud mesenchymal cells. Int J Dev Biol. 1997;41:91–102. [PubMed] [Google Scholar]
- 3.Serra R, Jonson M, Filvaroff EH, LaBorde J, Sheehan DM, Derynck R, Moses HL. Expression of a truncated kinase-defective TGF-beta type II receptor in mouse skeletal tissue promotes terminal chondrocyte differentiation and osteoarthritis. J Cell Biol. 1997;139:541–552. doi: 10.1083/jcb.139.2.541. [DOI] [PMC free article] [PubMed] [Google Scholar]
- 4.Yang X, Chen L, Xu X, Li C, Huang C, Deng CX. TGF-β/Smad3 signals repress chondrocyte hypertrophic differentiation and are required for maintaining articular cartilage. J Cell Biol. 2001;153:35–46. doi: 10.1083/jcb.153.1.35. [DOI] [PMC free article] [PubMed] [Google Scholar]
- 5.Zou H, Wieser R, Massague J, Niswander L L. Distinct roles of type I bone morphogenetic protein receptors in the formation and differentiation of cartilage. Genes Dev. 1997;11:2191–2203. doi: 10.1101/gad.11.17.2191. [DOI] [PMC free article] [PubMed] [Google Scholar]
- 6.Yoon BS, Ovchinnikov DA, Yoshii I, Mishina Y, Behringer RR, Lyons KM. Bmpr1a and Bmpr1b have overlapping functions and are essential for chondrogenesis in vivo. Proc Natl Acad Sci USA. 2005;102:5062–5067. doi: 10.1073/pnas.0500031102. [DOI] [PMC free article] [PubMed] [Google Scholar]
- 7.Capdevila J, Johnson RL. Endogenous and ectopic expression of noggin suggests a conserved mechanism for regulation of BMP function during limb and somite patterning. Dev Biol. 1998;197:205–217. doi: 10.1006/dbio.1997.8824. [DOI] [PubMed] [Google Scholar]
- 8.Pizette S, Niswander L. BMPs are required at two steps of limb chondrogenesis: formation of prechondrogenic condensations and their differentiation into chondrocytes. Dev Biol. 2000;219:237–249. doi: 10.1006/dbio.2000.9610. [DOI] [PubMed] [Google Scholar]
- 9.Bandyopadhyay A, Tsuji K, Cox K, Harfe BD, Rosen V, Tabin CJ. Genetic analysis of the roles of BMP2, BMP4, and BMP7 in limb patterning and skeletogenesis. PLoS Genet. 2006;2:e216. doi: 10.1371/journal.pgen.0020216. [DOI] [PMC free article] [PubMed] [Google Scholar]
- 10.Pathi S, Rutenberg JB, Johnson RL, Vorkamp A. Interaction of Ihh and BMP/Noggin signaling during cartilage maturation. Dev Biol. 1999;209:239–253. doi: 10.1006/dbio.1998.9181. [DOI] [PubMed] [Google Scholar]
- 11.Minina E, Wenze HM, Kresche C, Karp S, Gaffield W, MaMahon AP, Vortkamp A. BMP and Ihh/PTHrP signaling interact to coordinate chondrocyte proliferation and differentiation. Development. 2001;128:4523–4534. doi: 10.1242/dev.128.22.4523. [DOI] [PubMed] [Google Scholar]
- 12.Heldin CH, Miyazono K, ten Dijke P. TGF-β signaling from cell membrane to nucleus through SMAD proteins. Nature. 1997;390:465–471. doi: 10.1038/37284. [DOI] [PubMed] [Google Scholar]
- 13.Derynck R, Zhang Y, Feng XH. Smads: transcriptional activators of TGF-β response. Cell. 1998;95:737–740. doi: 10.1016/s0092-8674(00)81696-7. [DOI] [PubMed] [Google Scholar]
- 14.Massaguē J, Wotton D. Transcriptional control by the TGF-β/SMAD signaling system. EMBO J. 2000;19:1745–1754. doi: 10.1093/emboj/19.8.1745. [DOI] [PMC free article] [PubMed] [Google Scholar]
- 15.Miyazono K, Dijke Pten, Heldin CH. TGF-beta signaling by Smad proteins. Adv Immunol. 2000;75:115–157. doi: 10.1016/s0065-2776(00)75003-6. [DOI] [PubMed] [Google Scholar]
- 16.Day TF, Guo X, Garrett-Beal L, Yang Y. Wnt/beta-catenin signaling in mesenchymal progenitors controls osteoblast and chondrocyte differentiation during vertebrate skeletogenesis. Dev Cell. 2005;8:739–750. doi: 10.1016/j.devcel.2005.03.016. [DOI] [PubMed] [Google Scholar]
- 17.Hill TP, Später D, Taketo MM, Birchmeier W, Hartmann H. Canonical Wnt/beta-catenin signaling prevents osteoblasts from differentiating into chondrocytes. Dev Cell. 2005;8:727–738. doi: 10.1016/j.devcel.2005.02.013. [DOI] [PubMed] [Google Scholar]
- 18.Hu H, Hilton MJ, Tu X, Yu K, Ornitz DM, Long F. Sequential roles of Hedgehog and Wnt signaling in osteoblast development. Development. 2005;132:49–60. doi: 10.1242/dev.01564. [DOI] [PubMed] [Google Scholar]
- 19.Rodda SJ, McMahon AP. Distinct roles for Hedgehog and canonical Wnt signaling in specification, differentiation and maintenance of osteoblast progenitors. Development. 2006;133:3231–3244. doi: 10.1242/dev.02480. [DOI] [PubMed] [Google Scholar]
- 20.Wu Q, Chen D, Zuscik MJ, O'Keefe RJ, Rosier RN. Overexpression of Smurf2 stimulates endochondral ossification through upregulation of beta-catenin. J Bone Miner Res. 2008a;23:552–563. doi: 10.1359/JBMR.071115. [DOI] [PMC free article] [PubMed] [Google Scholar]
- 21.Logan CY, Nusse R. The Wnt signaling pathway in development and disease. Annu Rev Cell Dev Biol. 2004;20:781–810. doi: 10.1146/annurev.cellbio.20.010403.113126. [DOI] [PubMed] [Google Scholar]
- 22.Clevers H. Wnt/beta-catenin signaling in development and disease. Cell. 2006;127:469–480. doi: 10.1016/j.cell.2006.10.018. [DOI] [PubMed] [Google Scholar]
- 23.Price MA. CKI there's more than one: casein kinase I family members in Wnt and Hedgehog signaling. Genes Dev. 2006;20:399–410. doi: 10.1101/gad.1394306. [DOI] [PubMed] [Google Scholar]
- 24.Boyden LM, Mao J, Belsky J, Mitzner L, Farhi A, Mitnick MA, Wu D, Insogna K, Lifton RP. High bone density due to a mutation in LDL-receptor-related protein 5. N Engl J Med. 2002;346:1513–1521. doi: 10.1056/NEJMoa013444. [DOI] [PubMed] [Google Scholar]
- 25.Little RD, Carulli JP, Del Mastro RG, Dupuis J, Osborne M, Folz C, Manning SP, Swain PM, Zhao SC, Eustace B, Lappe MM, Spitzer L, Zweier S, Braunschweiger K, Benchekroun Y, Hu X, Adair R, Chee L, FitzGerald MG, Tulig C, Caruso A, Tzellas N, Bawa A, Franklin B, McGuire S, Nogues X, Gong G, Allen KM, Anisowicz A, Morales AJ, Lomedico PT, Recker SM, Van Eerdewegh P, Recker RR, Johnson ML. A mutation in the LDL receptor-related protein 5 gene results in the autosomal dominant high-bone-mass trait. Am J Hum Genet. 2002;70:11–19. doi: 10.1086/338450. [DOI] [PMC free article] [PubMed] [Google Scholar]
- 26.Loughlin J, Dowling B, Chapman K, Marcelline L, Mustafa Z, Southam L, Ferreira A, Ciesielski C, Carson DA, Corr M. Functional variants within the secreted frizzled-related protein 3 gene are associated with hip osteoarthritis in females. Proc Natl Acad Sci USA. 2004;101:9757–9762. doi: 10.1073/pnas.0403456101. [DOI] [PMC free article] [PubMed] [Google Scholar]
- 27.Pacifici M, Koyama E, Iwamoto M. Mechanisms of synovial joint and articular cartilage formation: recent advances, but many lingering mysteries. Birth Defects Res C Embryo Today. 2005;75:237–248. doi: 10.1002/bdrc.20050. [DOI] [PubMed] [Google Scholar]
- 28.Grimmer C, Balbus N, Lang U, Ai gner T, Cramer T, Müller L, Swoboda B, Pfander D. Regulation of type II collagen synthesis during osteoarthritis by prolyl-4-hydroxylases: possible influence of low oxygen levels. Am J Pathol. 2006;169:491–502. doi: 10.2353/ajpath.2006.050738. [DOI] [PMC free article] [PubMed] [Google Scholar]
- 29.Tchetina EV, Kobayashi M, Yasuda T, Meijers T, Pidoux I, Poole AR. Chondrocyte hypertrophy can be induced by a cryptic sequence of type II collagen and is accompanied by the induction of MMP-13 and collagenase activity: implications for development and arthritis. Matrix Biol. 2007;26:247–258. doi: 10.1016/j.matbio.2007.01.006. [DOI] [PubMed] [Google Scholar]
- 30.Chen M M, Zhu M, Awad H, Li TF, Sheu TJ, Boyce BF, Chen D, O'Keefe RJ. Inhibition of beta-catenin signaling causes defects in postnatal cartilage development. J Cell Sci. 2008;121:1455–1465. doi: 10.1242/jcs.020362. [DOI] [PMC free article] [PubMed] [Google Scholar]
- 31.Claassen H, Kirsch T. Immunolocalization of type X collagen before and after mineralization of human thyroid cartilage. Histochemistry. 1994;101:27–32. doi: 10.1007/BF00315828. [DOI] [PubMed] [Google Scholar]
- 32.Wardale RJ, Duance VC. Quantification and immunolocalisation of porcine articular and growth plate cartilage collagens. J Cell Sci. 1993;105:975–984. doi: 10.1242/jcs.105.4.975. [DOI] [PubMed] [Google Scholar]
- 33.Oka M, Kubota S, Kondo S, Eguchi T, Kuroda C, Kawata K, Minagi S, Takigawa M. Gene expression and distribution of connective tissue growth factor (CCN2/CTGF) during secondary ossification center formation. J Histochem Cytochem. 2007;55:1245–1255. doi: 10.1369/jhc.7A7263.2007. [DOI] [PubMed] [Google Scholar]
- 34.von der Mark K, Kirsch T, Nerlich A, Kuss A, Weseloh G, Glücker K, Stöss H. Type X collagen synthesis in human osteoarthritic cartilage. Indication of chondrocyte pertrophy. Arthritis Rheum. 1992;35:806–811. doi: 10.1002/art.1780350715. [DOI] [PubMed] [Google Scholar]
- 35.Girkontaite I, Frischholz S, Lammi P, Wagner K, Swoboda B, Aigner T, K. Mark Vonder. Immunolocalization of type X collagen in normal fetal and adult osteoarthritic cartilage with monoclonal antibodies. Matrix Biol. 1996;15:231–238. doi: 10.1016/s0945-053x(96)90114-6. [DOI] [PubMed] [Google Scholar]
- 36.Walker GD, Fischer M, Gannon J, Thompson RC, Jr, Oegema TR., Jr Expression of type-X collagen in osteoarthritis. J Orthop Res. 1995;13:4–12. doi: 10.1002/jor.1100130104. [DOI] [PubMed] [Google Scholar]
- 37.Wu Q, Kim KO, Sampson ER, Chen D, Awad H, Puzas JE, Drissi H, Schwarz EM, O’Keefe RJ, Zuscik MJ, Rosier RN. Smurf2 induces an osteoarthritis-like phenotype and degrades phosphorylated Smad3 in transgenic mice. Arthritis Rheum. 2008b;58:3132–3144. doi: 10.1002/art.23946. [DOI] [PMC free article] [PubMed] [Google Scholar]
- 38.Moldovan F, Pelletier JP, Hambor J, Cloutier JM, Martel-Pelletier J. Collagenase-3 (matrix metalloprotease 13) is preferentially localized in the deep layer of human arthritic cartilage in situ: in vitro mimicking effect by transforming growth factor beta. Arthritis Rheum. 1997;40:1653–1661. doi: 10.1002/art.1780400915. [DOI] [PubMed] [Google Scholar]
- 39.Billinghurst RC, Dahlberg L, Ionescu M, Reiner A, Bourne R, Rorabeck C, Mitchell P, Hambor J, Diekmann O, Tschesche H, Chen J, Wart HVan, Poole AR. Enhanced Cleavage of type II collagen by collagenases in osteoarthritic articular cartilage. J Clin Invest. 1997;99:1534–1545. doi: 10.1172/JCI119316. [DOI] [PMC free article] [PubMed] [Google Scholar]
- 40.Shlopov BV, Lie WR, Mainardi CL, Cole AA, Chubinskaya S, Hasty KA. Osteoarthritic lesions: involvement of three different collagenases. Arthritis Rheum. 1997;40:2065–2074. doi: 10.1002/art.1780401120. [DOI] [PubMed] [Google Scholar]
- 41.Kempson GE, Muir H, Pollard C, Tuke M. The tensile properties of the cartilage of human femoral condyles related to the content of collagen and glycosaminoglycans. Biochim Biophys Acta. 1973;297:456–472. doi: 10.1016/0304-4165(73)90093-7. [DOI] [PubMed] [Google Scholar]
- 42.Sandy JD, Flannery CR, Neame PJ, Lohmander LS. The structure of aggrecan fragments in human synovial fluid. Evidence for the involvement in osteoarthritis of a novel proteinase which cleaves the Glu 373-Ala 374 bond of the interglobular domain. J Clin Invest. 1992;89:1512–1516. doi: 10.1172/JCI115742. [DOI] [PMC free article] [PubMed] [Google Scholar]
- 43.Hollander AP, Heathfield TF, Webber C, Iwata Y, Bourne R, Rorabeck C, Poole AR. Increased damage to type II collagen in osteoarthritic articular cartilage detected by a new immunoassay. J Clin Invest. 1994;93:1722–1732. doi: 10.1172/JCI117156. [DOI] [PMC free article] [PubMed] [Google Scholar]
- 44.Woolf AD, Pfleger B. Burden of major musculoskeletal conditions. Bull World Health Organ. 2003;81:646–656. [PMC free article] [PubMed] [Google Scholar]
- 45.Lawrence RC, Felson DT, Helmick CG, Arnold LM, Choi H, Deyo RA, Gabriel S, Hirsch R, Hochberg MC, Hunder GG, Jordan JM, Katz JN, Kremers HM. F. Wolfe. National Arthritis Data Workgroup 2008 Estimates of the prevalence of arthritis and other rheumatic conditions in the United States: Part II. Arthritis Rheum. 2008;58:26–35. doi: 10.1002/art.23176. [DOI] [PMC free article] [PubMed] [Google Scholar]
- 46.Hulth A, Johnell O, Miyazono K, Lindberg L, Heinegård D, Heldin CH. Effect of transforming growth factor-beta and platelet-derived growth factor-BB on articular cartilage in rats. J Orthop Res. 1996;14 doi: 10.1002/jor.1100140408. 547-453. [DOI] [PubMed] [Google Scholar]
- 47.Beuningen HMvan, Glansbeek HL, van der Kraan PM, van den Berg WB. Osteoarthritis-like changes in the murine knee joint resulting from intra-articular transforming growth factor-beta injections. Osteoarthritis Cartilage. 2000;8:25–33. doi: 10.1053/joca.1999.0267. [DOI] [PubMed] [Google Scholar]
- 48.Bakker AC, van de Loo FAJ, van Beuningen HM, Sime P, van Lent PLEM, van der Kraan PM, Richards CD, van den Berg WB. Overexpression of active TGF-b-1 in the murine knee joint: evidence for synovial-layer-dependent chondrosteophyte formation. Osteoarthritis Cartilage. 2000;9:128. doi: 10.1053/joca.2000.0368. [DOI] [PubMed] [Google Scholar]
- 49.Min JL, Meulenbelt I, Riyazi N, Kloppenburg M, Houwing-Duistermaat JJ, Seymour AB, Pols HA, Duijn CMvan, Slagboom PE. Association of the Frizzled-related protein gene with symptomatic osteoarthritis at multiple sites. Arthritis Rheum. 2005;52:1077–1080. doi: 10.1002/art.20993. [DOI] [PubMed] [Google Scholar]
- 50.Lane NE, Lian K, Nevitt MC, Zmuda JM, Lui L, Li J, Wang J, Fontecha M, Umblas N, Rosenbach M, de Leon P, Corr M. Frizzled-related protein variants are risk factors for hip osteoarthritis. Arthritis Rheum. 2006;54:1246–1254. doi: 10.1002/art.21673. [DOI] [PubMed] [Google Scholar]
- 51.Lories RJ, Peeters J, Bakker A, Tylzanowski P, Derese I, Schrooten J, Thomas JT, Luyten FP. Articular cartilage and biomechanical properties of the long bones in Frzb-knockout mice. Arthritis Rheum. 2007;56:4095–4103. doi: 10.1002/art.23137. [DOI] [PubMed] [Google Scholar]
- 52.Kim SJ, Im DS, Kim SH, Ryu JH, Hwang SG, Seong JK, Chun CH, Chun JS. Beta-Catenin regulates expression of cyclooxygenase-2 in articular chondrocytes. Biochem Biophys Res Commun. 2002;296:221–226. doi: 10.1016/s0006-291x(02)00824-0. [DOI] [PubMed] [Google Scholar]
- 53.Hwang SG, Ryu JH, Kim IC, Jho EH, Jung HC, Kim K, Kim SJ, Chun JS. Wnt-7a causes loss of differentiated phenotype and inhibits apoptosis of articular chondrocytes via different mechanisms. J Biol Chem. 2004;279:26597–26604. doi: 10.1074/jbc.M401401200. [DOI] [PubMed] [Google Scholar]
- 54.Zhu M, Tang DZ, Wu Q, Hao SY, Chen M, Xie C, Rosier RN, O’Keefe RJ, Zuscik MJ, Chen D. Activation of β-catenin signaling in articular chondrocytes leads to osteoarthritis-like phenotype in adult β-catenin conditional activation mice. J Bone Miner Res. 2008 doi: 10.1359/JBMR.080901. doi:10.1359/JBMR.080901. [DOI] [PMC free article] [PubMed] [Google Scholar]
- 55.Kavsak P, Rasmussen RK, Causing CG, Bonni S, Zhu H, Thomsen GH, Wrana JL. Smad7 binds to Smurf2 to form an E3 ubiquitin ligase that targets the TGF beta receptor for degradation. Mol Cell. 2000;6:1365–1375. doi: 10.1016/s1097-2765(00)00134-9. [DOI] [PubMed] [Google Scholar]
- 56.Lin X, Liang M, Feng XH. Smurf2 is an ubiquitin E3 ligase mediating proteasome-dependent degradation of Smad2 in transforming growth factor-beta signaling. J Biol Chem. 2000;275:36818–36822. doi: 10.1074/jbc.C000580200. [DOI] [PubMed] [Google Scholar]
- 57.Zhang Y, Chang C, Gehling DJ, Hemmati-Brivanlou A, Derynck R. Regulation of Smad degradation and activity by Smurf2, an E3 ubiquitin ligase. Proc Natl Acad Sci USA. 2001;98:974–979. doi: 10.1073/pnas.98.3.974. [DOI] [PMC free article] [PubMed] [Google Scholar]
- 58.Han G, Li AG, Liang YY, Owens P, He W, Lu S, Yoshimatsu Y, Wang D, Dijke PTen, Lin X, Wang XJ. Smad7-induced beta-catenin degradation alters epidermal appendage development. Dev Cell. 2006;11:301–312. doi: 10.1016/j.devcel.2006.06.014. [DOI] [PubMed] [Google Scholar]
- 59.Shen R, Wang X, Drissi H, Liu F, O’Keefe RJ, Chen D. Cyclin D1-cdk4 induce runx2 ubiquitination and degradation. J Biol Chem. 2006;281:16347–16353. doi: 10.1074/jbc.M603439200. [DOI] [PMC free article] [PubMed] [Google Scholar]
- 60.Aberle H, Bauer A, Stappert J, Kispert A, Kemler R. beta-catenin is a target for the ubiquitin-proteasome pathway. EMBO J. 1997;16:3797–3804. doi: 10.1093/emboj/16.13.3797. [DOI] [PMC free article] [PubMed] [Google Scholar]
- 61.Kwan KM, Pang MK, Zhou S, Cowan SK, Kong RY, Pfordte T, Olsen BR, Sillence DO, Tam PP, Cheah KS. Abnormal compartmentalization of cartilage matrix components in mice lacking collagen X: implications for function. J Cell Biol. 1997;136:459–471. doi: 10.1083/jcb.136.2.459. [DOI] [PMC free article] [PubMed] [Google Scholar]
- 62.Gress CJ, Jacenko O. Growth plate compressions and altered hematopoiesis in collagen X null mice. J Cell Biol. 2000;149:983–993. doi: 10.1083/jcb.149.4.983. [DOI] [PMC free article] [PubMed] [Google Scholar]
- 63.Jacenko O, Chan D, Franklin A, Ito S, Underhill CB, Bateman JF, Campbell MR. A dominant interference collagen X mutation disrupts hypertrophic chondrocyte pericellular matrix and glycosaminoglycan and proteoglycan distribution in transgenic mice. Am J Pathol. 2001;159:2257–2269. doi: 10.1016/S0002-9440(10)63076-3. [DOI] [PMC free article] [PubMed] [Google Scholar]
- 64.Kim HJ, Kirsch T. Collagen/annexin V interactions regulate chondrocyte mineralization. J Biol Chem. 2008;283:10310–10317. doi: 10.1074/jbc.M708456200. [DOI] [PMC free article] [PubMed] [Google Scholar]
- 65.Ranger AM, Gerstenfeld LC, Wang J, Kon T, Bae H, Gravallese EM, Glimcher MJ, Climcher LH. The nuclear factor of activated T cells (NFAT) transcription factor NFATp (NFATc2) is a repressor of chondrogenesis. J Ecp Med. 2000;191:9–22. doi: 10.1084/jem.191.1.9. [DOI] [PMC free article] [PubMed] [Google Scholar]







