Abstract
Although microbial (E)-4-hydroxy-3-methyl-but-2-enyl pyrophosphate (HMBPP) can activate primate Vγ2Vδ2 T cells, molecular mechanisms by which HMBPP interacts with Vγ2Vδ2 T cells remain poorly characterized. Here, we developed soluble, tetrameric Vγ2Vδ2 TCR of rhesus macaques to define HMBPP/APC interaction with Vγ2Vδ2 TCR. While exogenous HMBPP was associated with APC membrane in an appreciable affinity, the membrane-associated HMBPP readily bound to the Vγ2Vδ2 TCR tetramer. The Vγ2Vδ2 TCR tetramer was shown to bind stably to HMBPP presented on membrane by various APC cell lines from humans and nonhuman primates but not those from mouse, rat, or pig. The Vγ2Vδ2 TCR tetramer also bound to the membrane-associated HMBPP on primary monocytes, B cells and T cells. Consistently, endogenous phosphoantigen produced in Mycobacterium-infected dendritic cells was transported and presented on membrane, and bound stably to the Vγ2Vδ2 TCR tetramer. The capability of APC to present HMBPP for recognition by Vγ2Vδ2 TCR was diminished after protease treatment of APC. Thus, our studies elucidated an affinity HMBPP-APC association conferring stable binding to the Vγ2Vδ2 TCR tetramer and the protease-sensitive nature of phosphoantigen presentation. The findings defined APC presentation of phosphoantigen HMBPP to Vγ2Vδ2 TCR.
The γδ T cells appear to belong to nonclassical T cells with both innate and adaptive immune features (1–4). Accumulating evidence suggests that human Vγ2Vδ2 (also called Vγ9Vδ2) T cells may play a role in mediating immunity against microbial pathogens (5–12) and tumors (13–15). Vγ2Vδ2 T cells exist only in primates, and in humans they represent a major circulating γδ T cell subset that normally constitutes 65–90% of total peripheral blood γδ T cells. We have recently demonstrated that macaque Vγ2Vδ2 T cells can undergo major expansion and transendothelial migration in mycobacterial infections (5, 16) and during phospholigand + IL-2 treatment (17, 18). These findings are consistent with the remarkable expansion of human Vγ2Vδ2 T cells seen during various bacterial and protozoal infections (4), and they notably increase in patients with certain cancers (14, 19). Vγ2Vδ2 T cells appear to be activated by certain low m.w. foreign- and self-nonpeptidic phosphorylated metabolites of isoprenoid biosynthesis, e.g., (E)-4-hydroxy-3-methyl-but-2-enyl pyrophosphate (HMBPP),4 isopentenyl pyrophosphate (IPP), and its isomer dimethylallyl pyrophosphate (20–24) commonly referred to as phosphoantigens. HMBPP is produced in the newly discovered 2-C-methyl-d-erythritol-4-phosphate pathway of isoprenoid biosynthesis of most eubacteria, apicomplexan protozoa, plant chloroplasts and algae but not in vertebrates and thus not in the human host (5). HMBPP from mycobacteria or other microbes is the most potent Vγ2Vδ2 T cell activator known, with an EC50 of 0.1 nM (20, 25, 26).
Whereas the chemistry of phosphoantigens and their ability to activate Vγ2Vδ2 T cells have been well described, little is known about molecular mechanisms by which HMBPP interacts with γδ T cells (6, 27). Most studies done to date have been focused on prenyl pyrophosphates, particularly IPP, but rarely the naturally occurring microbial phosphoantigen HMBPP (6). Earlier experiments using Vγ2Vδ2 T cell activation as readouts demonstrated that IPP does not need to undergo cell entry or processing and that phosphoantigen activation of Vγ2Vδ2 T cells requires cell-cell contact (6, 28). Efforts using mutant APC cell lines deficient of MHC class I, MHC class II, CD1, and β2-microglobulin or using blocking Abs demonstrate that none of these known Ag presenting molecules is required to present IPP for immune activation of Vγ2Vδ2 T cells (6). Based on these findings, two models have been proposed to explain IPP presentation and Vγ2Vδ2 T cell recognition (6). One is the simple cell surface contact model, in which IPP nonspecifically contacts on the cell surface of APC and then stimulates the activation of Vγ2Vδ2 T cells (6). The other model postulates that a membrane molecule on APC is required to present nonpeptide phosphoantigen to Vγ2Vδ2 TCR for immune recognition and activation (6). Despite decade-long studies, however, there has been no direct evidence indicating prenyl pyrophosphate Ags or HMBPP are indeed associated with an APC membrane molecule, and then presented and bound to Vγ2Vδ2 TCR. Furthermore, human or macaque Vγ2Vδ2 TCR transfectants have not been reported to respond to HMBPP (29, 30). Better experimental systems are needed to undertake in-depth studies of phosphoantigen presentation and interaction with γδ T cells.
The development of soluble, tetrameric Vγ2Vδ2 TCR may provide a useful approach to explore the mechanism by which phosphoantigen HMBPP is associated with APC, presented and bound to Vγ2Vδ2 TCR. This scenario is supported by a recent study in which murine γδ TCR multimers can be used to detect cell surface ligands (31). In this study, we took advantage of our decade-long TCR expertise and MHC class I tetramer application experience (32) to develop Vγ2Vδ2 TCR tetramer. We demonstrated that soluble, recombinant Vγ2Vδ2 TCR tetramer made it possible to visualize APC presentation of phosphoantigen HMBPP to Vγ2Vδ2 TCR. Our data provided evidence indicating that whereas exogenous HMBPP was associated firmly with the membrane of APC and then presented and bound to Vγ2Vδ2 TCR, endogenous phosphoantigen produced by intracellular Mycobacterium in the infected dendritic cells (DC) could also readily be transported and presented on the membrane to Vγ2Vδ2 TCR for immune recognition. Our data also showed that the putative APC membrane molecule presenting HMBPP appeared to be a protein or protein-associated component and exists in primate APC or T cells but not rodent APC.
Materials and Methods
Vγ2 and Vδ2 TCR constructs
RNA were extracted from macaque PBMC using the TRIzol (Invitrogen)-based isolation method; cDNA were synthesized from the RNA using the First Strand cDNA Synthesis Kit (Clontech Laboratories) as previously described (5, 32, 33). Full-length cDNA of Vγ2- and Vδ2-bearng TCR were isolated by the PCR-based approach (5, 33) using respective oligonucleotide primers: Vγ2F 5′-GCGGTACCATGCTGTCACTGCTCCA-3′ and Vγ2F 5′-GCTCTAGAGGGACAATAACCGATGAG-3′; Vδ2F 5′-GCGGTACCATGCAGAGGATCTCCTC-3′ and Vδ2R 5′-GCTCTA GAAGTGTAGCTTCCTCATG-3′ (Operon). The TCR DNA fragments from PCR were digested and inserted into vector pGEM72f (Promega) for cloning and sequencing; the molecular TCR clones with correct sequences were chosen for subcloning for making constructs encoding soluble TCR. To facilitate production and purification of soluble recombinant Vγ2Vδ2 TCR heterodimer, Vγ2- or Vδ2-bearing cDNA was recombined with the DNA segment containing linker, Jun/Fos or BirA sequences following previously described procedures. First, the extracellular region of Vγ2- or Vδ2-bearing cDNA was recombined with Jun or Fos region encoding leucine zipper dimerization through PCR using a V region-specific 5′-primer and C region-specific 3′-primer with a 35-bp sequence corresponding to the N terminus of Jun or Fos. Secondly, the leucine zipper dimerization region of Jun and Fos was amplified by PCR using a 5′-primer containing corresponding sequences of the Cγ or Cα region and the Jun or Fos coding region and a 3′-primer for Jun or Fos 3′ (34–36). In this context, a fragment encoding a 7-aa linker (VDGGGGG) was introduced to connect Vγ2Cγ and Jun or Vδ2Cδ and Fos using the PCR-based approach as described above. Furthermore, a 45-bp DNA fragment encoding a 15-aa biotinylation sequence (GGGLNDIFEAQK IEWHE; Bir substrate peptide) was introduced to the downstream of the TCRδ for specific biotinylation of TCR by the enzyme BirA (37, 38) using the vector pPAC4 (Avidity). Finally, recombined DNA fragments containing the Vγ2-bearing Jun or Vδ2-bearing Fos-BSP were produced by the PCR-based recombination. The derived PCR products were digested with KpnI and ApaI (Invitrogen), ligated with the vector pMTV/V5-His A (Invitrogen) by T4 ligase, and then transformed into One Shot Top 10-competent cells (Invitrogen). The transformed colonies were identified; the correct sequences of fusion genes were confirmed by DNA sequencing again. As a control, DNA constructs encoding soluble Vγ1- and Vδ2-bearing TCR fused with the linker, Jun/Fos, and BirA were similarly developed.
Transfection and selection of transfected cell clones that secreted soluble γδ TCR
Equal amounts of two plasmids bearing the paired TCR constructs (Vγ2Cγ-JB mammary tumor virus (MTV) and Vδ2Cδ-FB MTV, or Vγ1Cγ-JB MTV and Vδ2Cδ-FB MTV) were co-transfected into S2 cells (Life Technologies) together with pCoBlast helper vector (Invitrogen) using Cellfectin Reagent following the supplier's instruction. Transfected cells were drug selected using 25 μg/ml blasticidin (Invitrogen) and cultured for 2 wk to screen drug-resistant cells. These drug-selected cells were sampled for extracting cellular DNA using DNeasy Blood & Tissue Kit (Qiagen) and assessed for the presence of transfected Vγ2- or Vγ1- and Vδ2-bearing TCR DNA through PCR amplification using primers 5′-GCGCCAGCCCGCCTGGAATGTG-3′; 5′-GCGCGAAGG AAGAAAAATAGTGGG-3′ and primers 5′-GCGCAAGTGCTCCATG AAAGGA-3′; 5′-GCGCTTGTCTTTCTGGTTCCAC-3′, respectively. The samples exhibiting a specific DNA fragment with ∼360 bp and ∼330 bp were considered to have Vγ2- or Vγ1-or Vδ2-bearing TCR construct. The Vγ and Vδ double-positive cell lines were then induced for expression of TCR proteins by adding 1 mM CuSO4 to the culture for 72–96 h. The culture supernatants were concentrated and tested for secreted soluble recombinant Vγ2Vδ2 TCR heterodimer or Vγ1Vδ2 TCR heterodimer in standard dot-blot assays using anti-Vγ2, anti-Vδ2, and anti-Vγ1 mAbs, respectively (Fig. 1d).
FIGURE 1.

Production, purification, and characterization of soluble Vγ2Vδ2 TCR heterodimer. a, Schematic presentation of Vγ2Vδ2 TCR constructs. The Jun and Fos dimerization domains were introduced to replace the hydrophobic transmembrane regions of Vγ2- or Vδ2-bearing TCRs, respectively. The Jun and Fos can form a leucine zipper (LZ) and therefore generate Vγ2Vδ2 TCR heterodimer. A Bir substrate peptide (BSP) was linked in frame to the downstream of the Fos domain. This allowed the biotinylation of the TCR heterodimer for avidin column purification and streptavidin binding for formation of tetramer. The V5-tag and His-tag were added in-frame at the C termini for detection and purification. b, SDS-PAGE gel analysis of purified Vγ2Vδ2 TCR. Lane 1 was loaded with the sample of the biotinylated Vγ1Vδ2 TCR purified by Ni-NTA and avidin affinity columns; lanes 2 were loaded with the sample of the biotinylated Vγ2Vδ2 TCR purified by Ni-NTA and avidin affinity columns; lane M.W. (molecular weights) was loaded with PageRuler Prestained Protein Ladder (Fermentas), with the corresponding molecular weights marked on the left. Electrophoresis of purified Vγ2Vδ2 or Vγ1Vδ2 TCR in the SDS-PAGE gel yielded two poorly separated protein bands (∼40,000; arrow). The m.w. ∼40,000 bands corresponded to predicted molecular weights of single-chain proteins of Vγ1Vδ2 TCR and Vγ2Vδ2 TCR, respectively. c, Nondenatured PAGE gel analysis of purified Vγ2Vδ2 TCR. Lane 1 was loaded with the sample of Vγ2Vδ2 TCR purified by Ni-NTA affinity column (first-round purification); lane 2 was loaded with the sample of the biotinylated Vγ2Vδ2 TCR purified by a Ni-NTA column and then by an avidin column (first and second rounds of purification). A predominant band (arrow) on the gel suggested that soluble Vγ2Vδ2 TCR heterodimer was considerably pure. d, Dot-blot assay detecting soluble Vγ2Vδ2 heterodimer. Numbers 1–4 (top), loadings of samples on the dot-blot membrane. Anti-Vγ2 mAb (upper) and anti-Vδ2 mAb (bottom) bound to the soluble Vγ2Vδ2 TCR purified by Ni-NTA affinity column (loading 1) or the biotinylated Vγ2Vδ2 TCR heterodimer purified by the Ni-NTA and avidin columns (loading 2). These mAbs did not bind to the denatured Vγ2Vδ2 TCR sample (loadings 3) or the supernatant of untransfected S2 cells (loading 4). Because anti-Vγ2 mAb and anti-Vδ2 mAb are reactive only with cell-surface Vγ2- or Vδ2-bearing TCR with native conformation (see Characterization of soluble Vã2Vä2 TCR), the purified soluble Vγ2Vδ2 TCR heterodimer might resemble surface TCR to some extent. The denatured Vγ2Vδ2 TCR on the dot-blot membrane was detectable using anti-His (C-terminal)-HRP Ab (Invitrogen; data not shown), suggesting that it bound to the dot-blot membrane.
Screening and identification of monoclonal cells secreting Vγ2Vδ2 TCR or Vγ1Vδ2 TCR
Since the established cell lines were polyclonal, two rounds of limited dilution cloning were performed to select monoclonal population of cells that secreted soluble Vγ2Vδ2 or Vγ1Vδ2 TCR heterodimer. Thus, the Vγ+Vδ+ cell lines were diluted into a 10-cells/ml suspension, distributed 100 μl/well into a 96-well plate, and then cocultured with 1 × 105/well gamma-irradiated S2 feeder cells. After culture for 1 wk at 27°C, 25 μg/ml blasticidin were added to the culture for another 2–3 wk until the drug-resistant monoclonal cells were fully grown. The established individual clones were identified whether they contain Vγ2 or Vγ1 and Vδ2 genes by PCR as described above, and these double-positive monoclonals were expanded and verified for TCR expression by dot-blot assays using conformation-dependent anti-Vγ1 mAb, anti-Vγ2 mAb or anti-Vδ2 mAb. The cloned cells secreting Vγ2+Vδ2+ TCR were adapted through gradual reduction of FBS in complete Schneider's Drosophila medium (Life Technologies) from 10% FBS and 25 μg/ml blasticidin to Drosophila-SFM (Invitrogen) supplemented with 20 mM l-glutamine and 10 μg/ml blasticidin.
Purification of biotinylated Vγ2Vδ2 TCR heterodimer
The secreted TCR heterodimers were purified by two-round purification procedures using Ni-NTA and avidin affinity columns. These adapted, cloned cells were expanded to 1-liter conical flasks (Wheaton) at 27°C with 90–120 rpm in a rotary shaker until they reached a density of 1 × 107 cell/ml, and then induced for secretion of soluble TCR in the presence of 1 mM CuSO4 for 3 days with 140 rpm rotation. After removal of the debris and pellets by centrifugation, supernatants containing recombinant TCR molecules were dialyzed to remove free Cu2+ by SnakeSkin Pleated Dialysis Tubing (Pierce) overnight at 4°C in PBS, and then concentrated 20-fold by ultrafiltration with a m.w. 30,000 cutoff Vivacell concentrator (Vivasciences). The concentrated samples were passed through a Ni-NTA agarose affinity column (Qiagen) under native conditions; the His-6-tagged recombinant proteins were collected by 250 mM imidazole elution.
The Ni-NTA-purified samples were balanced to 10 mM Tris, pH 8.0, by buffer exchange overnight at 4°C in Slide-A-Lyzer Dialysis Cassette (10K; Pierce), and then concentrated. The samples concentrated from the first-round purification by Ni-NTA were optimally biotinylated using d-biotin and BirA enzyme (Avidity) at 30°C according to the supplier's protocol. Excess biotin was removed by PBS dialysis overnight in a Slide-A-Lyzer Dialysis Cassette (Pierce); the dialyzed biotinylated samples were then bound to the avidin agarose in an avidin affinity column (ImmunoPure Immobilized Monomeric Avidin; Pierce) for the second round of purification. After washings, the biotinylated TCR molecules were eluted by biotin-buffer exchange. The eluted samples were dialyzed to remove excess biotin by PBS dialysis, concentrated, and then determined for protein concentration via the bicinchoninic acid kit (Pierce). The yield of the biotinylated TCR heterodimer purified from the 1-liter supernatant is 5–10 μg.
SDS-PAGE, nondenatured PAGE, and dot-blot assays for characterizing TCR heterodimer
To characterize soluble TCR heterodimer, the purified samples were electrophoresed in 12% SDS-PAGE gel (Bio-Rad) under reducing conditions (Fig. 1b) or in 10% PAGE gel (Bio-Rad) under nonreducing conditions (Fig. 1c), and then stained with Imperial protein stain (Pierce). To determine whether soluble γδ TCR heterodimers mimic some degree of conformation for native TCR expressed on the γδ T cell surface, dot-blot assay was performed using Vγ1, Vγ2, or Vδ2 mAbs that react only with cell surface Vγ- or Vδ-bearing TCR (Fig. 1d). Supernatant from untransfected S2 cells served as control. As another control, the purified recombinant TCR samples were intentionally denatured with SDS at 100°C for 10 min and loaded on the dot-blot membrane for the dot-blot assay (Fig. 1d). In the dot-blot assay, methanol-treated membrane (0.45 μm pore size; Millipore) was loaded with 10–20 μl of concentrated supernatants or purified samples, blocked for nonspecific binding by using SuperPBS blocking buffer (Pierce), incubated for 1 h at room temperature with anti-human Vγ2 mAb (clone 7A5; Endogen), anti-human Vγ1 mAb (clone 23D; Endogen), or anti-human Vδ2 mAb (clone 15D; Endogen). The membrane was then washed four times with PBST (PBS + 0.05% Tween 20), incubated with a 1/5000 dilution of goat anti-mouse HRP-conjugated Ab (Bio-Rad) for 1 h, washed, and developed by Supersignal West Pico Chemiluminescence substrate (Pierce) and then exposed to BioMax MR film (Kodak). The dot-blot assay determined whether recombinant TCR heterodimers were recognized by respective anti-Vγ or anti-Vδ mAbs that reacted only with native conformation of cell surface Vγ- or Vδ-bearing TCR (39–42).
Assembling of TCR tetramer
To assemble Vγ2Vδ2 TCR or Vγ1Vδ2 TCR tetramer, biotinylated TCRs were incubated with one-fourth of its molar amount of FITC (BD Pharmingen)- or Qdot 655-conjugated streptavidin (Invitrogen), respectively, for 30 min at 4°C. The assembled TCR tetramers were separated from free fluorescents by a gel filtration column (Superose 6 PC 3.2/3.0; Amersham). All TCR tetramers were freshly prepared for staining experiments using purified Vγ2Vδ2 or Vγ1Vδ2 TCR heterodimers frozen down at −70°C, and stored short term in the dark at 4°C for subsequent staining.
APC cell lines, T cells, B cells, monocytes, and monocyte-derived DCs
APC cell lines used in the experiments included three human monocyte/macrophage cell lines: SC (ATCC CRL-9855), THP-1 (ATCC TIB-202), and U937 (ATCC CRL-1593.2); three mouse monocyte/macrophage cell lines: J774 (ECACC 85011428), RAW 264.7 (ATCC TIB-71), and C8-B4 (ATCC CRL-2540); rat monocyte cell line 158.2 (ATCC CRL-8466); and pig macrophages 3D4/31 (CRL-2844). These cell lines were grown in modified DMEM or RPMI 1640 completed medium at 37°C in a 5% CO2 atmosphere, as recommended by the Ameerican Type Culture Collection. Macaque T cells, B cells, monocytes, and DC were prepared as follows. PBMCs isolated from rhesus monkeys were incubated with biotin-conjugated anti-CD3 mAb and, subsequently, anti-biotin beads (Miltenyi Biotec). The cell suspensions were then used to isolate CD3+ T cells using a MACS separation column following the supplier's protocols. The remaining CD3− cells were thereafter used to enrich monocytes by plastic adhering in a 2-h incubation. The adherent monocytes were collected by extensive washing using chilled (4°C) PBS. Nonadherent cells were used to isolate B cells using a CD20+ magnetic beads column. To generate monocyte-derived DCs, the isolated monkey monocytes were stimulated in culture with 0.08 ng/ml GM-CSF (R&D Systems) and 1 ng/ml IL-4 (Sigma-Aldrich) for 5–6 days. The cultured cells were assessed for the differentiation of DCs as defined by morphology analyses and CD1a expression.
Preparation of monocytes and DC infected with Mycobacterium bovis-derived bacillus Calmette-Guérin (BCG) for assessing endogenous phosphoantigen presentation
To ensure consistent BCG infection of DCs, mid-log phase BCGs were prepared as previous described (43). The monocytes and DCs were infected with mid-log phase BCG at 10 multiplicities of infection for 6 h. Free BCG was removed by washings. The BCG-infected cells were cultured for another 12–36 h, and then used for surface staining by the FITC-labeled TCR tetramers and CD14 APC (eBiosciences) and analyzed by flow cytometry and confocal microscopy. The CFU analyses of lysate from cells incubated with BCG for 6 h showed that a single DC ingested an average of 6–8 bacteria of BCG, and the viability exceeded 85%. As controls for FITC-labeled TCR tetramer staining, DCs not infected with BCG, or DCs infected with SIV for 16–48 h were also prepared and analyzed.
Immunofluorescent staining and flow cytometric analysis
DCs, 1.0 × 105 per tube, or 1.0 × 106 per tube of other cells were incubated with HMBPP (80 ng/ml) in 10% FCS-RPMI 1640 at 4°C at different time points (30–120 min). Cells were washed two or three times with PBS and then stained for 15–60 min at 37°C with FITC-labeled TCR tetramers either alone or in combination with CD14 APC (eBiosciences), CD20 PE-Cy7 (BD Biosciences), or CD4 allophycocyanin and CD8 PE-Cy7 (BD Biosciences), respectively. The stained cells were washed and fixed with 2% formalin. For flow cytometry analyses, the stained cells were gated based on forward and side scatters and pulse width, and at least 40,000 gated events were analyzed using Summit Data Acquisition and Analysis Software (DakoCytomation) as previously described (17).
To assess whether the TCR tetramer preincubated with HMBPP could directly stain APCs, Vγ2Vδ2 TCR tetramer was incubated with HMBPP (80 ng/ml) for 30 min, and free HMBPP was removed by PBS dialysis. After dialysis, the buffers containing the HMBPP-treated TCR tetramer were collected, concentrated, quantified, and used to stain HMBPP-pulsed APC or APC not pulsed with HMBPP.
Confocal microscopy visualization of APC presentation of HMBPP to Vγ2Vδ2 TCR
APC cells, T cells, B cells, monocytes, or DCs (1.0 × 105 each) were added to an eight-well coverglass (NUNC) treated overnight with polylysine. The cells were washed with PBS, fixed with 2% paraformaldehyde, and blocked with avidin/biotin blocking kit (Vector Laboratories) and, subsequently, 2% BSA-PBS. The cells were incubated with or without HMBPP at different concentrations (20–80 ng/ml) at 4°C for 60 min. After washings for removing free HBMPP, cells were stained with the Vγ2Vδ2 TCR tetramer or Vγ1Vδ2 TCR tetramer at 4°C from 60 min and then washed three times. Samples were examined under Carl Zeiss upright LSM 510 META confocal microscope (Zeiss) using the 488 nm laser line as we previously described (18). The Vγ1Vδ2 TCR tetramer and medium alone served as controls. To assess further whether the putative HMBPP-associated molecule was distributed on the cell surface of APCs, the HMBPP-pulsed APCs were stained with Qdot 655-labeled Vγ2Vδ2 TCR or Vγ1Vδ2 TCR tetramer and assessed for membrane distribution in a series of 1-μm-thick section views on Z-stack images using the standard Z-stack technique as we described (18).
Protease treatment of APC for changes in the capability of APC to present HMBPP
To assess whether the putative phosphoantigen-associated molecule on the surface of APC is protease sensitive, APC cell line, THP-1 cells were treated with or without 0.05% trypsin-EDTA solution (Invitrogen) for 10–30 min at room temperature. After extensive washings to remove trypsin, cells were incubated with HMBPP, 80 ng/ml, at 4°C for 60 min and stained with the FITC-labeled TCR tetramer as described above. To exclude the possibility that trypsin treatment caused cell death resulting in negative TCR binding, one portion of the trypsin-treated cells was stained with trypan blue to test the cell viability, and the remainder were continuously cultured for 24 h and then tested for their ability to present HMBPP to Vγ2Vδ2 TCR tetramer. The buffer containing Vγ2Vδ2 TCR tetramer for staining the trypsin-treated cells was reused to stain newly HMBPP-pulsed THP-1 cells to ensure the absence of potentially residual trypsin left in the buffer, which might cause degradation of Vγ2Vδ2 TCR tetramer.
Results
Characterization of soluble Vγ2Vδ2 TCR
We presumed that the development of high-affinity-binding soluble Vγ2Vδ2 TCR tetramer would make it possible to define APC presentation of phosphoantigen to Vγ2Vδ2 TCR. As an initial effort to characterize Vγ2Vδ2 TCR interaction with phosphoantigen, soluble Vγ2Vδ2 TCRs were expressed, purified, and assessed for the desired conformation mimicking the membrane Vγ2Vδ2 TCR expressed on Vγ2Vδ2 T cells. Jun and Fos leucine zipper domains fused to the extracellular C terminus of Vγ2- and Vδ2-bearing TCR allowed the dimerization of recombinant Vγ2Vδ2 TCR (Fig. 1a). The His-tag and biotinylation sequences of the secreted TCR chains made it possible to perform two-round purification of Vγ2Vδ2 TCR by passing through a Ni-NTA agarose affinity column and an avidin affinity column (Fig. 1). The two-round purification procedures gave rise to considerably pure Vγ2Vδ2 TCR (Fig. 1, b and c). To determine whether soluble Vγ2Vδ2 TCR resembled native TCR molecules expressed on the Vγ2Vδ2 T cell surface, soluble Vγ2Vδ2 TCR heterodimer was loaded on the dot-blot membrane and assessed for the ability to be recognized by anti-Vγ2 and anti-Vδ2 mAbs that bind only to native cell surface Vγ2Vδ2 TCR. Soluble Vγ2Vδ2 TCR, but not denatured Vγ2Vδ2 TCR, was indeed recognized by anti-Vγ2 and anti-Vδ2 mAbs, respectively (Fig. 1d), suggesting that soluble Vγ2Vδ2 TCR heterodimer resembled native surface TCR to some extent. The biotinylated Vγ2Vδ2 TCR heterodimer was then incubated with FITC- or quantum dot-conjugated streptavidin, and assembled into fluorescence-labeled Vγ2Vδ2 TCR tetramer to define APC presentation of phosphoantigen to Vγ2Vδ2 TCR.
Whereas exogenous HMBPP was associated with APC membrane in an appreciable affinity, the membrane-associated HMBPP readily bound to the Vγ2Vδ2 TCR tetramer
We proposed that the soluble Vγ2Vδ2 TCR tetramer would be better than the heterodimer to confer a high affinity binding to APC membrane-associated phosphoantigen. Because human and macaque Vγ2Vδ2 T cells share the capability to undergo activation in response to phosphoantigen stimulation (5, 17, 30), macaque Vγ2Vδ2 TCR tetramer was assessed for the ability to bind to membrane-associated HMBPP presented by three different human APC cell lines (SC, THP-1, and U937) using flow cytometry-based analyses. Exogenous HMBPP was associated with the APC membrane in such an appreciable affinity that the membrane-associated HMBPP was readily recognized and stained by the Vγ2Vδ2 TCR tetramer, but not Vγ1Vδ2 TCR tetramer (Fig. 2a). In fact, the FITC-labeled Vγ2Vδ2 TCR tetramer was able to hold and stain membrane-associated HMBPP for ≥60 min before fixation (data not shown). Importantly, there was no direct binding of Vγ2Vδ2 TCR tetramer to APC that were not incubated with HMBPP (Figs. 2b and 3, f and g). In addition, preincubation of HMBPP with Vγ2Vδ2 TCR tetramer did not confer on the tetramer the ability to bind directly to APC membrane. When the Vγ2Vδ2 TCR tetramer was incubated with HMBPP and then dialyzed or spun in a column to remove free HMBPP in the buffer, the treated tetramer was not able to bind to the APC cell surface (Fig. 2b, upper right). However, the treated Vγ2Vδ2 TCR tetramer maintained the ability to bind to and stain the HMBPP-pulsed APC cell lines (Fig. 2b, lower right). These results demonstrated that while recognition of HMBPP by Vγ2Vδ2 TCR was APC membrane dependent, the membrane-associated HMBPP stably bound to the Vγ2Vδ2 TCR tetramer.
FIGURE 2.

Whereas exogenous HMBPP was associated with APC membrane in an appreciable affinity, the membrane-associated HMBPP readily bound to the Vγ2Vδ2 TCR tetramer. a, The overlaid fluorescence profile showed that the FITC-labeled Vγ2Vδ2 TCR tetramer, but not the FITC-labeled Vγ1Vδ2 TCR tetramer, specifically bound to (stained) the membrane-associated HMBPP presented by the human monocytes THP-1. Shown were representative Vγ2Vδ2 TCR stainings of THP-1, SC, and U397 cells that were pulsed with HMBPP for 30 and 60 min, respectively. Vγ2Vδ2 TCR tetramer alone (Tetramer alone) did not stain the THP-1 cells that were not pulsed HMBPP. Unstained denotes no addition of the tetramer to HMBPP-pulsed THP-1 cells. b, Flow cytometry histograms showed that the FITC-labeled Vγ2Vδ2 TCR tetramer bound to the HMBPP-pulsed APC (bottom), whereas the tetramer alone (Vγ2Vδ2, upper left) or the tetramer that was preincubated with HMBPP but subsequently removed of free HMBPP (Vγ2Vδ2 ± HMBPP, upper right) did not bind to APC directly (upper right). The tetramer pretreated with HMBPP maintained the ability to bind to the HMBPP-pulsed APC (bottom).
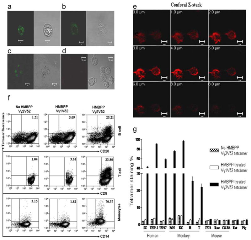
FIGURE 3.

Visualization of Vγ2Vδ2 TCR tetramer binding to the membrane-associated HMBPP presented by APC from primates but not from mouse, rat, or pig. a–d, Confocal microscopy showed that HMBPP-pulsed APCs were stained by the FITC-labeled Vγ2Vδ2TCR tetramer. Shown are Vγ2Vδ2 TCR tetramer stainings of the membrane-associated HMBPP on the following HMBPP-pulsed cells: a, SC cell line; b, DC; c, purified CD3+CD8+ T cells. No staining was observed from the HMBPP-pulsed mouse macrophage cell line J774 (d). Bar, 10 μm. Images are representative of those obtained from three independent experiments. e, A series of 1-μm cell section views of confocal microscopy Z-stack images showed that the quantum dot-labeled Vγ2Vδ2 TCR tetramer bound predominantly to the HMBPP-associated membrane of DCs. f, Flow cytometry histograms showed that FITC-labeled Vγ2Vδ2 TCR tetramer bound to the membrane-associated HMBPP presented by macaque primary B cells, T cells, and monocytes. Large percentages of these cell populations were stained positive by the Vγ2Vδ2 tetramer. No staining was seen for the two controls: 1) cells not pulsed with HMBPP and directly incubated with FITC-labeled Vγ2Vδ2 tetramer (no HMBPP/Vγ2Vδ2); 2) cells pulsed with HMBPP but incubated with the FITC-labeled Vγ1Vδ2 tetramer (HMBPP/Vγ1Vδ2). g, Flow cytometry analysis showed that the number of HMBPP-pulsed human/macaque APC that stained positive by the FITC-labeled Vγ2Vδ2 tetramer was much greater than those of no HMBPP/Vγ2Vδ2 (previously noted) or HMBPP/Vγ1Vδ2 controls (p < 0.05 or p < 0.01 for all paired comparisons). No positive Vγ2Vδ2 TCR tetramer staining was seen in HMBPP-pulsed APC from mouse, rat, and pig.
Visualization of the Vγ2Vδ2 TCR tetramer binding to membrane-associated HMBPP on APCs from humans and nonhuman primates but not those from mouse, rat, or pig
We then visualized the Vγ2Vδ2 TCR tetramer binding to APC membrane-associated HMBPP using confocal microscopy and three-color flow cytometry. The confocal microscopy showed that the Vγ2Vδ2 TCR tetramer-stained cell surface of HMBPP-pulsed macrophages, DCs, and lymphocytes, with some clusters formed on the membrane (Fig. 3, a and b). Interestingly, extensive flow cytometry analyses demonstrated that the FITC-labeled Vγ2Vδ2 TCR tetramer stained not only macrophages/monocytes and DCs, but also primary macaque B cells and T cells when these cells were pulsed with HMBPP (Fig. 3, f and g, and data not shown). Importantly, both confocal microscopy and flow cytometry showed that the Vγ2Vδ2 TCR tetramer did not stain or bind to HMBPP-pulsed APC cell lines from mouse, rat, and pig (Fig. 3, d and g). These results therefore provided further evidence that the Vγ2Vδ2 TCR tetramer bound to membrane-associated HMBPP on APCs from humans and nonhuman primates, suggesting a membrane molecule on various cells from primates, but not APCs from mouse, rat, or pig, presents HMBPP for recognition by Vγ2Vδ2 TCR.
Endogenous phosphoantigen could be presented on DC membrane and recognized by the Vγ2Vδ2 TCR tetramer
The next central question was whether endogenous phosphoantigen HMBPP could be presented to Vγ2Vδ2 TCR through its association with the putative APC membrane molecule. Because Mycobacterium BCG could infect monocytes/macrophages and produce phosphoantigen, we sought to determine whether Vγ2Vδ2 TCR tetramer was able to bind to phosphoantigen presented through an intracellular pathway by a putative membrane molecule on BCG-infected DCs. Thus, DCs were infected with BCG for 0, 18, 24, or 36 h and then assessed for a stable formation of membrane-associated endogenous phosphoantigen that could bind to Vγ2Vδ2 TCR tetramer. DCs infected for 18 h with BCG were recognized and surface stained by the Vγ2Vδ2 TCR tetramer (Fig. 4). These results demonstrated that endogenous BCG phosphoantigen was able to be presented and associated stably with the putative membrane component on DCs and thereafter recognized by the Vγ2Vδ2 TCR tetramer.
FIGURE 4.

Endogenous phosphoantigen could be presented on DC membrane and recognized by the Vγ2Vδ2 TCR tetramer. a, The overlaid flow cytometry data showed that the FITC-labeled Vγ2Vδ2 TCR tetramer stained the membrane of BCG-infected DCs. DCs infected with BCG for 18–36 h exhibited apparent tetramer fluorescence compared with the controls. No positive stainings were observed for three negative controls: 1) SIV-infected DC incubated with the tetramer (SIV 24h/Vγ2Vδ2); 2) noninfected DCs incubated with the tetramer (BCG 0h/Vγ2Vδ2); 3) BCG-infected DC incubated with the Vγ1Vδ2 tetramer (BCG 24h/Vγ1Vδ2). As a positive control, DCs pulsed with exogenous HMBPP (80 ng/ml, 1 h) exhibited greater fluorescence intensity of the Vγ2Vδ2 TCR tetramer binding (HMBPP/Vγ2Vδ2). b, Confocal microscopy showed that the Vγ2Vδ2 TCR tetramer bound to endogenous phosphoantigen on membrane presented by BCG-infected DCs. Uninfected DCs were not stained by the Vγ2Vδ2 TCR tetramer. Bar, 10 μm.
The capability of APC to present HMBPP to the Vγ2Vδ2 TCR tetramer was diminished after protease treatment of these APC cells
Given the possibility that a putative membrane molecule on APC could present both exogenous and endogenous phosphoantigen for recognition by Vγ2Vδ2 TCR, we sought to investigate the biochemical nature of the HMBPP-associated membrane molecule. To this end, we attempted to treat APC with a proteolytic enzyme that might digest or denature membrane proteins but keep cells alive (31), and then assessed the protease-treated APC for a loss of the ability to present HMBPP to the Vγ2Vδ2 TCR tetramer. The capability of human THP-1 macrophages to present HMBPP to the Vγ2Vδ2 TCR tetramer was diminished after these cells were treated with trypsin for different lengths of time (Fig. 5). The diminished capability of trypsin-treated APC to present HMBPP and bind to Vγ2Vδ2 TCR was not due to the cell death or membrane disruption after trypsin treatment, because these trypsin-treated cells remained alive (resistant to trypan blue staining) and regained their ability in a subsequent 24-h culture to present HMBPP and bind to the Vγ2Vδ2 TCR tetramer (data not shown). Moreover, the diminished ability of APC-HMBPP complex to bind to Vγ2Vδ2 TCR was not attributed to the subsequent digestion of Vγ2Vδ2 TCR tetramer by the residual trypsin potentially existing on the membrane of trypsin-treated cells, because the TCR tetramer recovered from the buffer after staining trypsin-treated macrophages was still able to stain HMBPP-pulsed macrophages compared with the original Vγ2Vδ2 TCR tetramer (85 ± 3.4 vs 91 ± 4.2 binding percentages). Thus, these results suggest that a putative protein or protein-associated membrane component on the APC cell surface may present HMBPP to Vγ2Vδ2 TCR for immune recognition.
FIGURE 5.

The capability of APC to present HMBPP to the Vγ2Vδ2 TCR tetramer was diminished after protease treatment of these cells. THP-1 monocytes treated with 0.05% trypsin for 0 min (Untreated) or for 10–30 min (Trypsin 10m, 20m, 30m), and free trypsin was by extensive washings, incubated with HMBPP, and stained with the Vγ2Vδ2 TCR tetramer. The overlaid profiles showed that the cells treated over time with trypsin lost their ability to bind to the Vγ2Vδ2 TCR tetramer, suggesting that a membrane protein or protein-associated component presented HMBPP to Vγ2Vδ2 TCR tetramer. Negative controls were cells not pulsed with HMBPP (Tetramer alone) and cells not stained with the tetramer (Unstained).
Discussion
The soluble Vγ2Vδ2 TCR tetramer has made it possible to visualize APC presentation of phosphoantigen to Vγ2Vδ2 TCR for immune recognition. The Vγ2Vδ2 TCR tetramer produced using the insect cell-based expression system appears to have a unique capability to bind to APC-associated phosphoantigen compared with the soluble Vγ2Vδ2 TCR dimers reported in previous studies (44, 45). The Vγ2Vδ2 TCR heterodimers previously produced by prokaryotic cells or Chinese hamster ovary cells have not been shown to be able to bind to APC-associated phosphoantigens (44, 45). The soluble Vγ2Vδ2 TCR produced in our expression system may be more representative of native TCR structures on the cell surface of Vγ2Vδ2 T cells and therefore might more readily bind to APC-associated phosphoantigen than those TCRs reported in earlier studies. It is also likely that the stabilization of Vγ2Vδ2 TCR heterodimer using the Jun/Fos dimerization strategy and tetramerization of such stably formed TCR heterodimers confer the unique high-affinity binding to APC-associated phosphoantigen. In fact, the paired Jun/Fos dimerization structures have been shown to form unique heterodimeric coiled coils termed leucine zipper and thus to facilitate dimerization of two chimeric polypeptide chains (36, 41, 46, 47). Consistently, tetrameric MHC and αβ TCR molecules have proved to be much more likely than dimeric molecules to have high-affinity binding to their respective ligands on cell surface (41, 47).
The results from the current studies do not support the simple cell surface contact model that intends to explain the interaction between phosphoantigen and Vγ2Vδ2 TCR (6). This simple model speculates that a nonspecific phosphoantigen (HMBPP) contact on membrane is sufficient enough for HMBPP interaction with Vγ2Vδ2 TCR and subsequent activation of Vγ2Vδ2 T cells (6). If such a simple cell surface contact model were correct, we would expect to see that a potential binding complex formed by the Vγ2Vδ2 TCR tetramer and membrane-touched HMBPP would be readily washed out in the staining procedures. This will lead to the absence of the tetramer staining of HMBPP-pulsed APC as seen by flow cytometry or confocal microscopy. On the contrary, we find that the Vγ2Vδ2 TCR tetramer is able to tightly stain or bind to HMBPP-pulsed APC. The fact that Vγ2Vδ2 TCR tetramer can stably stain or bind to HMBPP-pulsed APC for 60 min (see Results) strongly suggests that HMBPP is associated with or bound to an accessory membrane molecule, rather than simply contacts on membrane (6), for immune recognition by Vγ2Vδ2 TCR. Furthermore, the simple HMBPP-cell surface contact model (6) could not explain why only APCs from human and monkeys, but not those from mouse, rat, or pig, were able to present HMBPP to Vγ2Vδ2 TCR tetramer.
The results from the current study strongly support the hypothesis that a putative membrane molecule is required as an accessory component to present phosphoantigen to Vγ2Vδ2 TCR for immune recognition. Our studies provide evidence indicating that exogenous HMBPP must associate itself with APC or a membrane molecule before it can be recognized by and bound to Vγ2Vδ2 TCR. The data are in agreement with earlier reports that indicate that IPP does not need to be processed before Ag presentation and TCR recognition (6). The hypothesis for a membrane-presenting molecule is also supported by the infection experiment showing that the endogenous phosphoantigen (HMBPP) produced in BCG-infected DCs is associated with the APC membrane molecule and stained by the Vγ2Vδ2 TCR tetramer. DCs infected with BCG for 18 h can readily be stained by the Vγ2Vδ2 TCR tetramer. Because BCG is slowly replicated Mycobacterium, a very limited amount of BCG phosphoantigen may be produced and released into cell culture medium within 18 h. It is likely that endogenous phosphoantigen produced by BCG-infected DCs may encounter the putative presenting molecule and then be presented on cell surface for recognition by Vγ2Vδ2 TCR. More importantly, the hypothesis for a membrane-presenting molecule is strongly supported by the finding that the capability of APCs to present HMBPP to Vγ2Vδ2 TCR tetramer was diminished after protease treatment of these APCs. The data also suggest that a putative protein or protein-associated membrane component on the APC cell surface presents HMBPP to Vγ2Vδ2 TCR (31).
The putative phosphoantigen-presenting molecule appears to be expressed only in cell sources of humans and nonhuman primates but not of mice, rats, or pigs. Our data implicate that rodents and pigs may not express the putative phosphoantigen-presenting molecule or have not evolved to have the homolog (s) that is conserved enough for presentation of HMBPP to Vγ2Vδ2 TCR. Our data also help to explain why murine γδ T cells do not recognize mycobacterial phosphoantigen HMBPP, although it may also be due to the lack of murine γδ T cell repertoires that confer specific recognition of the HMBPP complex. Alternatively, this putative molecule is well conserved in humans and nonhuman primates. Monocytes or mooneye/macrophage cell lines from humans and macaques possess the putative membrane molecule that presents HMBPP to Vγ2Vδ2 TCR. In addition, monocyte-derived DCs, B cells, and T cells including CD8+ T cells are also able to present the membrane-associated HMBPP to Vγ2Vδ2 TCR. These findings help to explain why cell-cell contacts among Vγ2Vδ2 T cells themselves are sufficient enough for IPP-mediated activation of Vγ2Vδ2 T cells (6, 28).
The studies of the putative phosphoantigen-presenting molecule have been hindered by the absence of useful tools. The earlier experiments using mutant APC cell lines and Ab blocking assays for studying IPP activation of Vγ2Vδ2 T cells indicate that MHC class I, β2M, CD1, or MHC class II molecules do not appear to be the putative molecule that is able to present prenyl pyrophosphate Ags to Vγ2Vδ2 T cells (6). Now, the development of the novel Vγ2Vδ2 TCR tetramer raises the possibility that the putative phosphoantigen-presenting molecule can be further studied and eventually defined. The Vγ2Vδ2 TCR tetramer will also provide a useful tool for elucidating potential pathways for uptake and presentation of microbial phosphoantigen in infections.
Acknowledgments
We thank Dr. Hassan Jomaa for providing HMBPP and Dr. Karen Hagen, Jewell Graves, and Brenda Paige for technical advice on flow cytometry analysis.
Footnotes
This work was supported by National Institutes of Health RO1 Grants HL64560 and RR13601 (both to Z.W.C.).
Abbreviations used in this paper: HMBPP, (E)-4-hydroxy-3-methyl-but-2-enyl diphosphate; IPP, isopentenyl pyrophosphate; DC, dendritic cell; BCG, bacillus Calmette-Guérin.
Disclosures: The authors have no financial conflict of interest.
References
- 1.O'Brien RL, Roark CL, Jin N, Aydintug MK, French JD, Chain JL, Wands JM, Johnston M, Born WK. γδ T-cell receptors: functional correlations. Immunol Rev. 2007;215:77–88. doi: 10.1111/j.1600-065X.2006.00477.x. [DOI] [PubMed] [Google Scholar]
- 2.Thedrez A, Sabourin C, Gertner J, Devilder MC, Allain-Maillet S, Fournie JJ, Scotet E, Bonneville M. Self/non-self discrimination by human γδ T cells: simple solutions for a complex issue? Immunol Rev. 2007;215:123–135. doi: 10.1111/j.1600-065X.2006.00468.x. [DOI] [PubMed] [Google Scholar]
- 3.Greenwald RJ, Freeman GJ, Sharpe AH. The B7 family revisited. Annu Rev Immunol. 2005;23:515–548. doi: 10.1146/annurev.immunol.23.021704.115611. [DOI] [PubMed] [Google Scholar]
- 4.Chen ZW, Letvin NL. Adaptive immune response of Vγ2Vδ2 T cells: a new paradigm. Trends Immunol. 2003;24:213–219. doi: 10.1016/s1471-4906(03)00032-2. [DOI] [PMC free article] [PubMed] [Google Scholar]
- 5.Shen Y, Zhou D, Qiu L, Lai X, Simon M, Shen L, Kou Z, Wang Q, Jiang L, Estep J, et al. Adaptive immune response of Vγ2Vδ2+ T cells during mycobacterial infections. Science. 2002;295:2255–2258. doi: 10.1126/science.1068819. [DOI] [PMC free article] [PubMed] [Google Scholar]
- 6.Morita CT, Lee HK, Wang H, Li H, Mariuzza RA, Tanaka Y. Structural features of nonpeptide prenyl pyrophosphates that determine their antigenicity for human γ δ T cells. J Immunol. 2001;167:36–41. doi: 10.4049/jimmunol.167.1.36. [DOI] [PubMed] [Google Scholar]
- 7.Poccia F, Battistini L, Cipriani B, Mancino G, Martini F, Gougeon ML, Colizzi V. Phosphoantigen-reactive Vγ9Vδ2 T lymphocytes suppress in vitro human immunodeficiency virus type 1 replication by cell-released antiviral factors including CC chemokines. J Infect Dis. 1999;180:858–861. doi: 10.1086/314925. [DOI] [PubMed] [Google Scholar]
- 8.Sireci G, Champagne E, Fournie JJ, Dieli F, Salerno A. Patterns of phosphoantigen stimulation of human Vγ9/Vδ2 T cell clones include Th0 cytokines. Hum Immunol. 1997;58:70–82. doi: 10.1016/s0198-8859(97)00211-5. [DOI] [PubMed] [Google Scholar]
- 9.Ottones F, Dornand J, Naroeni A, Liautard JP, Favero J. Vγ9Vδ 2 T cells impair intracellular multiplication of Brucella suis in autologous monocytes through soluble factor release and contact-dependent cytotoxic effect. J Immunol. 2000;165:7133–7139. doi: 10.4049/jimmunol.165.12.7133. [DOI] [PubMed] [Google Scholar]
- 10.Poccia F, Agrati C, Martini F, Capobianchi MR, Wallace M, Malkovsky M. Antiviral reactivities of γδ T cells. Microbes Infect. 2005;7:518–528. doi: 10.1016/j.micinf.2004.12.009. [DOI] [PMC free article] [PubMed] [Google Scholar]
- 11.Farouk SE, Mincheva-Nilsson L, Krensky AM, Dieli F, Troye-Blomberg M. γδ T cells inhibit in vitro growth of the asexual blood stages of Plasmodium falciparum by a granule exocytosis-dependent cytotoxic pathway that requires granulysin. Eur J Immunol. 2004;34:2248–2256. doi: 10.1002/eji.200424861. [DOI] [PubMed] [Google Scholar]
- 12.Troye-Blomberg M, Worku S, Tangteerawatana P, Jamshaid R, Soderstrom K, Elghazali G, Moretta L, Hammarstrom M, Mincheva-Nilsson L. Human γδ T cells that inhibit the in vitro growth of the asexual blood stages of the Plasmodium falciparum parasite express cytolytic and proinflammatory molecules. Scand J Immunol. 1999;50:642–650. doi: 10.1046/j.1365-3083.1999.00647.x. [DOI] [PubMed] [Google Scholar]
- 13.Liu Z, Guo BL, Gehrs BC, Nan L, Lopez RD. Ex vivo expanded human Vγ9Vδ2+γδ-T cells mediate innate antitumor activity against human prostate cancer cells in vitro. J Urol. 2005;173:1552–1556. doi: 10.1097/01.ju.0000154355.45816.0b. [DOI] [PubMed] [Google Scholar]
- 14.Corvaisier M, Moreau-Aubry A, Diez E, Bennouna J, Mosnier JF, Scotet E, Bonneville M, Jotereau F. Vγ9Vδ2 T cell response to colon carcinoma cells. J Immunol. 2005;175:5481–5488. doi: 10.4049/jimmunol.175.8.5481. [DOI] [PubMed] [Google Scholar]
- 15.Dieli F, Vermijlen D, Fulfaro F, Caccamo N, Meraviglia S, Cicero G, Roberts A, Buccheri S, D'Asaro M, Gebbia N, et al. Targeting human γδ T cells with zoledronate and interleukin-2 for immunotherapy of hormone-refractory prostate cancer. Cancer Res. 2007;67:7450–7457. doi: 10.1158/0008-5472.CAN-07-0199. [DOI] [PMC free article] [PubMed] [Google Scholar]
- 16.Huang D, Shen Y, Qiu L, Chen CY, Shen L, Estep J, Hunt R, Vasconcelos D, Du G, Aye P, et al. Immune distribution and localization of phosphoantigen-specific Vγ2Vδ2 T cells in lymphoid and non-lymphoid tissues in M. tuberculosis infection. Infect Immun. 2008;76:426–436. doi: 10.1128/IAI.01008-07. [DOI] [PMC free article] [PubMed] [Google Scholar]
- 17.Ali Z, Shao L, Halliday L, Reichenberg A, Hintz M, Jomaa H, Chen ZW. Prolonged (E)-4-hydroxy-3-methyl-but-2-enyl pyrophosphate-driven antimicrobial and cytotoxic responses of pulmonary and systemic Vγ2Vδ2 T cells in macaques. J Immunol. 2007;179:8287–8296. doi: 10.4049/jimmunol.179.12.8287. [DOI] [PMC free article] [PubMed] [Google Scholar]
- 18.Chen Y, Shao L, Ali Z, Cai J, Chen ZW. NSOM/QD-based nanoscale immune-fluorescence imaging of antigen-specific T cell receptor responses during an in vivo clonal Vγ2Vδ2 T cell expansion. Blood. 2008;111:4220–4232. doi: 10.1182/blood-2007-07-101691. [DOI] [PMC free article] [PubMed] [Google Scholar]
- 19.McClanahan J, Fukushima PI, Stetler-Stevenson M. Increased peripheral blood γ δ T-cells in patients with lymphoid neoplasia: a diagnostic dilemma in flow cytometry. Cytometry. 1999;38:280–285. [PubMed] [Google Scholar]
- 20.Hintz M, Reichenberg A, Altincicek B, Bahr U, Gschwind RM, Kollas AK, Beck E, Wiesner J, Eberl M, Jomaa H. Identification of (E)-4-hydroxy-3-methyl-but-2-enyl pyrophosphate as a major activator for human γδ T cells in. Escherichia coli FEBS Lett. 2001;509:317–322. doi: 10.1016/s0014-5793(01)03191-x. [DOI] [PubMed] [Google Scholar]
- 21.Zhu G, Xiao H, Mohan VP, Tanaka K, Tyagi S, Tsen F, Salgame P, Chan J. Gene expression in the tuberculous granuloma: analysis by laser capture microdissection and real-time PCR. Cell Microbiol. 2003;5:445–453. doi: 10.1046/j.1462-5822.2003.00288.x. [DOI] [PubMed] [Google Scholar]
- 22.Belmant C, Espinosa E, Poupot R, Peyrat MA, Guiraud M, Poquet Y, Bonneville M, Fournie JJ. 3-Formyl-1-butyl pyrophosphate: a novel mycobacterial metabolite activating human γδ T cells. J Biol Chem. 1999;274:32079–32084. doi: 10.1074/jbc.274.45.32079. [DOI] [PubMed] [Google Scholar]
- 23.Gober HJ, Kistowska M, Angman L, Jeno P, Mori L, De Libero G. Human T cell receptor γδ cells recognize endogenous mevalonate metabolites in tumor cells. J Exp Med. 2003;197:163–168. doi: 10.1084/jem.20021500. [DOI] [PMC free article] [PubMed] [Google Scholar]
- 24.Bonneville M, Fournie JJ. Sensing cell stress and transformation through Vγ9Vδ2 T cell-mediated recognition of the isoprenoid pathway metabolites. Microbes Infect. 2005;7:503–509. doi: 10.1016/j.micinf.2005.03.004. [DOI] [PubMed] [Google Scholar]
- 25.Eberl M, Hintz M, Reichenberg A, Kollas AK, Wiesner J, Jomaa H. Microbial isoprenoid biosynthesis and human γδ T cell activation. FEBS Lett. 2003;544:4–10. doi: 10.1016/s0014-5793(03)00483-6. [DOI] [PubMed] [Google Scholar]
- 26.Gong JH, Zhang M, Modlin RL, Linsley PS, Iyer D, Lin Y, Barnes PF. Interleukin-10 downregulates Mycobacterium tuberculosis-induced Th1 responses and CTLA-4 expression. Infect Immun. 1996;64:913–918. doi: 10.1128/iai.64.3.913-918.1996. [DOI] [PMC free article] [PubMed] [Google Scholar]
- 27.Chien YH, Konigshofer Y. Antigen recognition by γδ T cells. Immunol Rev. 2007;215:46–58. doi: 10.1111/j.1600-065X.2006.00470.x. [DOI] [PubMed] [Google Scholar]
- 28.Verreck FA, de Boer T, Langenberg DM, Hoeve MA, Kramer M, Vaisberg E, Kastelein R, Kolk A, de Waal-Malefyt R, Ottenhoff TH. Human IL-23-producing type 1 macrophages promote but IL-10-producing type 2 macrophages subvert immunity to (myco)bacteria. Proc Natl Acad Sci USA. 2004;101:4560–4565. doi: 10.1073/pnas.0400983101. [DOI] [PMC free article] [PubMed] [Google Scholar]
- 29.Bukowski JF, Morita CT, Tanaka Y, Bloom BR, Brenner MB, Band H. Vγ2Vδ2 TCR-dependent recognition of non-peptide antigens and Daudi cells analyzed by TCR gene transfer. J Immunol. 1995;154:998–1006. [PubMed] [Google Scholar]
- 30.Wang H, Lee HK, Bukowski JF, Li H, Mariuzza RA, Chen ZW, Nam KH, Morita CT. Conservation of nonpeptide antigen recognition by rhesus monkey Vγ2Vδ2 T cells. J Immunol. 2003;170:3696–3706. doi: 10.4049/jimmunol.170.7.3696. [DOI] [PubMed] [Google Scholar]
- 31.Aydintug MK, Roark CL, Yin X, Wands JM, Born WK, O'Brien RL. Detection of cell surface ligands for the γδ TCR using soluble TCRs. J Immunol. 2004;172:4167–4175. doi: 10.4049/jimmunol.172.7.4167. [DOI] [PubMed] [Google Scholar]
- 32.Chen ZW, Li Y, Zeng X, Kuroda MJ, Schmitz JE, Shen Y, Lai X, Shen L, Letvin NL. The TCR repertoire of an immunodominant CD8+ T lymphocyte population. J Immunol. 2001;166:4525–4533. doi: 10.4049/jimmunol.166.7.4525. [DOI] [PubMed] [Google Scholar]
- 33.Chen ZW, Shen Y, Zhou D, Simon M, Kou Z, Lee-Parritz D, Shen L, Sehgal P, Letvin NL. In vivo T-lymphocyte activation and transient reduction of viral replication in macaques infected with simian immunodeficiency virus. J Virol. 2001;75:4713–4720. doi: 10.1128/JVI.75.10.4713-4720.2001. [DOI] [PMC free article] [PubMed] [Google Scholar]
- 34.O'Shea EK, Lumb KJ, Kim PS. Peptide “Velcro”: design of a heterodimeric coiled coil. Curr Biol. 1993;3:658–667. doi: 10.1016/0960-9822(93)90063-t. [DOI] [PubMed] [Google Scholar]
- 35.Chang HC, Bao Z, Yao Y, Tse AG, Goyarts EC, Madsen M, Kawasaki E, Brauer PP, Sacchettini JC, Nathenson SG, et al. A general method for facilitating heterodimeric pairing between two proteins: application to expression of α and β T-cell receptor extracellular segments. Proc Natl Acad Sci USA. 1994;91:11408–11412. doi: 10.1073/pnas.91.24.11408. [DOI] [PMC free article] [PubMed] [Google Scholar]
- 36.Kalandadze A, Galleno M, Foncerrada L, Strominger JL, Wucherpfennig KW. Expression of recombinant HLA-DR2 molecules: replacement of the hydrophobic transmembrane region by a leucine zipper dimerization motif allows the assembly and secretion of soluble DR αβ heterodimers. J Biol Chem. 1996;271:20156–20162. doi: 10.1074/jbc.271.33.20156. [DOI] [PubMed] [Google Scholar]
- 37.Beckett D, Kovaleva E, Schatz PJ. A minimal peptide substrate in biotin holoenzyme synthetase-catalyzed biotinylation. Protein Sci. 1999;8:921–929. doi: 10.1110/ps.8.4.921. [DOI] [PMC free article] [PubMed] [Google Scholar]
- 38.Schatz PJ. Use of peptide libraries to map the substrate specificity of a peptide-modifying enzyme: a 13 residue consensus peptide specifies biotinylation in Escherichia coli. Biotechnology. 1993;11:1138–1143. doi: 10.1038/nbt1093-1138. [DOI] [PubMed] [Google Scholar]
- 39.Fisch P, Malkovsky M, Kovats S, Sturm E, Braakman E, Klein BS, Voss SD, Morrissey LW, DeMars R, Welch WJ, et al. Recognition by human Vγ9/Vδ2 T cells of a GroEL homolog on Daudi Burkitt's lymphoma cells. Science. 1990;250:1269–1273. doi: 10.1126/science.1978758. [DOI] [PubMed] [Google Scholar]
- 40.Janssen O, Wesselborg S, Heckl-Ostreicher B, Pechhold K, Bender A, Schondelmaier S, Moldenhauer G, Kabelitz D. T cell receptor/CD3-signaling induces death by apoptosis in human T cell receptor γδ+ T cells. J Immunol. 1991;146:35–39. [PubMed] [Google Scholar]
- 41.Altman JD, Moss PA, Goulder PJ, Barouch DH, McHeyzer-Williams MG, Bell JI, McMichael AJ, Davis MM. Phenotypic analysis of antigen-specific T lymphocytes. Science. 1996;274:94–96. doi: 10.1126/science.274.5284.94. [DOI] [PubMed] [Google Scholar]
- 42.Miossec C, Faure F, Ferradini L, Roman-Roman S, Jitsukawa S, Ferrini S, Moretta A, Triebel F, Hercend T. Further analysis of the T cell receptor γ/δ+ peripheral lymphocyte subset. The Vδ1 gene segment is expressed with either Cα or Cδ. J Exp Med. 1990;171:1171–1188. doi: 10.1084/jem.171.4.1171. [DOI] [PMC free article] [PubMed] [Google Scholar]
- 43.Silver RF, Li Q, Ellner JJ. Expression of virulence of Mycobacterium tuberculosis within human monocytes: virulence correlates with intracellular growth and induction of tumor necrosis factor α but not with evasion of lymphocyte-dependent monocyte effector functions. Infect Immun. 1998;66:1190–1199. doi: 10.1128/iai.66.3.1190-1199.1998. [DOI] [PMC free article] [PubMed] [Google Scholar]
- 44.Allison TJ, Winter CC, Fournie JJ, Bonneville M, Garboczi DN. Structure of a human γδ T-cell antigen receptor. Nature. 2001;411:820–824. doi: 10.1038/35081115. [DOI] [PubMed] [Google Scholar]
- 45.Davodeau F, Houde I, Boulot G, Romagne F, Necker A, Canavo N, Peyrat MA, Hallet MM, Vie H, Jacques Y, et al. Secretion of disulfide-linked human T-cell receptor γδ heterodimers. J Biol Chem. 1993;268:15455–15460. [PubMed] [Google Scholar]
- 46.Tsao TC, Hong J, Huang C, Yang P, Liao SK, Chang KS. Increased TNF-α, IL-1β and IL-6 levels in the bronchoalveolar lavage fluid with the upregulation of their mRNA in macrophages lavaged from patients with active pulmonary tuberculosis. Tuberc Lung Dis. 1999;79:279–285. doi: 10.1054/tuld.1999.0215. [DOI] [PubMed] [Google Scholar]
- 47.Subbramanian RA, Moriya C, Martin KL, Peyerl FW, Hasegawa A, Naoi A, Chhay H, Autissier P, Gorgone DA, Lifton MA, et al. Engineered T-cell receptor tetramers bind MHC-peptide complexes with high affinity. Nat Biotechnol. 2004;22:1429–1434. doi: 10.1038/nbt1024. [DOI] [PubMed] [Google Scholar]
