Abstract
Our recent study reveals that Na+/H+ exchanger isoform 1 (NHE-1) mediates H+ extrusion during “respiratory bursting”, which is important for microglial activation. In the present study, we further investigated whether NHE-1 plays a role in pro-inflammatory activation of microglia in vivo using a mouse model of transient focal cerebral ischemia and reperfusion (I/R). Activated microglial cells were identified by their expression of two microglial marker proteins (CD11b and Iba1) as well as by their transformation from a “ramified” to an “amoeboid” morphology. An immediate increase in activated microglial numbers was detected in the ipsilateral ischemic core area of NHE-1+/+ brains at 1 hour (h) I/1 h R, which gradually decreased during 6-24 h I/R. This was followed by a sharp rise in microglial activation in the peri-infarct area and an increase in proinflammatory cytokine formation at 3 day after I/R. Interestingly, HOE 642 (a potent NHE-1 inhibitor) -treated or NHE-1 heterozygous (NHE-1+/-) mice exhibited less microglia activation, less NADPH oxidase activation, or a reduced proinflammatory response at 3-7 day after I/R. Blocking NHE-1 activity also significantly decreased microglial phagocytosis in vitro. In contrast, astrogliosis formation in the peri-infarct area was not affected by NHE-1 inhibition. Taken together, our results demonstrate that NHE-1 protein was abundantly expressed in activated microglia and astrocytes. NHE-1 inhibition reduced microglial pro-inflammatory activation following ischemia.
Keywords: microglia, HOE 642, astrogliosis, phagocytosis, inflammation
Introduction
Microglia are resident macrophages ubiquitously distributed throughout the central nervous system (CNS). They serve as neurological sensors and are rapidly activated under pathological conditions including neurodegenerative disease, CNS trauma, brain tumors, and stroke (Tambuyzer et al. 2009; Graeber and Streit 2010; Jin et al. 2010). Microglia change from a ramified appearance to a more amoeboid morphology upon activation and they up-regulate surface marker proteins such as CD45, CD4, and MHC Class I molecules (Tambuyzer et al. 2009). Microglial activation is associated with their proliferation, migration, phagocytosis, and production or release of bioactive substances, including reactive oxygen species (ROS), nitrogen species, cytokines, and growth factors (Yenari et al. 2010; Harrigan et al. 2008;Pickering and O'Connor 2007). Microglia play a role in tissue repair processes by rapid removal of debris and secretion of neurotrophins (Lalancette-Hebert et al. 2007). But, activated microglia can also exacerbate brain injury via cytotoxic proinflammatory responses (Yrjanheikki et al. 1998; Yenari et al. 2010; Yoshioka et al. 2010). Following permanent or transient focal cerebral ischemia, resident microglia are activated in mouse ischemic brains within minutes of ischemia onset (Jin et al. 2010). Microglial proliferation after transient focal cerebral ischemia peaks at 48-72 h and lasts for up to 30 days (Lalancette-Hebert et al. 2007; Rupalla et al. 1998; Jin et al. 2010). Activated microglia together with reactive astrocytes produce many proinflammatory factors such as IL-1β, TNF-α, ROS, and NO, which exacerbate tissue damage (Kreutzberg 1996; Jin et al. 2010; Yenari et al. 2010). However, cellular and molecular mechanisms underlying microglial pro-inflammatory activation in cerebral ischemia are not well understood.
We recently reported that activation of cultured microglia by several stimuli depends on Na+/H+ exchange-mediated H+ homeostasis (Liu et al. 2010), which is important for sustaining NADPH oxidase-mediated respiratory burst activity in microglia by preventing H+ accumulation and cytoplasmic acidification (De Vito 2006). However, whether Na+/H+ exchange-mediated H+ homeostasis plays a role in microglial pro-inflammatory activation in vivo remains unknown. In the current study, we investigated whether NHE-1 activity is required for microglial activation following cerebral ischemia. We obtained the first line of evidence that either pharmacological inhibition of NHE-1 or genetic knockdown of NHE-1 gene expression reduced pro-inflammatory microglial activation, NOX activation, and proinflammatory responses following focal cerebral ischemia. The data suggest that the NHE-1 protein is important for promoting neuroinflammation.
Materials and Methods
Materials
Tissue-Tek O.C.T. compound was from Sakura Finetek (Torrance, CA, USA). Monoclonal rat anti-mouse CD11b antibody was from AbD Serotec (Kidlington, Oxford, UK). Rabbit anti-Iba1 antibody was from Wako (Richmond, VA, USA). Polyclonal rabbit anti-NHE-1 antibody was from Abcam (Cambriage, MA, USA). Polyclonal rabbit anti-glial fibrillary acidic protein (GFAP) antibody was from Dako (Carpinteria, CA, USA). Phospho-p40phox (Thr 154) antibody was from Cell Signaling (Danvers, MA, USA). Lipopolysaccharide (LPS), phorbol myristate acetate (PMA), and calcein-AM were purchased from Sigma (St. Louis, MO, USA). Goat anti-mouse Alexa Fluor 546-conjugated IgG, goat anti-rat Alexa Fluor 488- or 546-conjugated IgG, goat anti-rabbit Alexa Fluor 488- or 546-conjugated IgG, To-pro-3 iodide, FluoSpheres, and Dulbecco's Modified Eagle Medium (DMEM) were obtained from Invitrogen (Carlsbad, CA, USA). Hanks balanced salt solution (HBSS) was obtained from Mediatech Cellgro (Manassas, VA, USA). Fetal bovine serum (FBS) was obtained from Valley Biomedical (Winchester, VA, USA). HOE 642 was a kind gift from Aventis Pharma (Frankfurt, Germany). ELISA kits (DuoSet ELISA) for cytokine measurements were purchased from R&D Systems (Minneapolis, MN, USA).
Animal preparation
NHE-1 heterozygous (NHE-1+/-) mouse colony in SV129/Black Swiss background was maintained as described previously (Wang et al. 2008). Wild type SV129/Black Swiss mice were purchased from Taconic (Hudson, NY, USA). NHE-1+/- and the NHE-1+/+ litter mates (male, 25-30 g body weight) were used in the study. NHE-1 null mice could not be used because they develop epilepsy two weeks after birth as a result of altered expression of other membrane proteins including Na+ channels (Bell et al. 1999; Zhou et al. 2004; Wang et al. 2008). NHE-1+/- mice expressed 70 % less NHE-1 protein than the NHE-1+/+ littermates and showed no phenotype changes (Luo et al. 2005). The genotype of each mouse was determined by a polymerase chain reaction of DNA from tail biopsies as described before (Kintner et al. 2004). Animals were anesthetized with 3% isoflurane for induction and 1.5% isoflurane vaporized in N2O and O2 (3:2) for maintenance as described before (Manhas et al. 2010). Rectal temperatures were monitored and maintained at 36.5 ± 0.5°C with a heating blanket and a heating lamp during the surgery procedure and 60 minute recovery period.
Focal ischemic model and drug administration
Focal cerebral ischemia was induced by occlusion of the left middle cerebral artery (MCA) as described previously (Manhas et al. 2010). Briefly, the left common carotid artery was exposed and the occipital artery branches of the external carotid artery were isolated and coagulated. The internal carotid artery was isolated and the extracranial branch was dissected and ligated. A rubber silicon-coated monofilament suture (6-0) was introduced into the internal carotid artery lumen and gently advanced approximately 9-9.5 mm to block the MCA blood flow for 60 min. Achievement of ischemia was confirmed by monitoring regional cerebral blood flow (rCBF) in the area of left MCA with a laser Doppler probe as described previously (Manhas et al. 2010). Briefly, changes in rCBF at the surface of the left cortex were recorded using a blood perfusion monitor (Laserflo BPM2, Vasamedics, Eden Prairie, MN, USA) with a fiber optic probe (0.7 mm in diameter). The tip of the probe was fixed with glue on the skull over the core area supplied by MCA (2 mm posterior and 6 mm lateral from the bregma). rCBF was determined before, at 5, 30, 45, and 60 min MCAO. For reperfusion, the suture was withdrawn after the MCAO. The incision was closed and the mice recovered under a heating lamp to maintain the core temperature (36.0-37.0°C) during the 30-60 minute recovery period. After recovery, animals were returned to their cages with free access to food and water.
In the NHE-1 inhibitor HOE 642 study, NHE-1+/+ mice were used. The initial dose of HOE 642 (0.5 mg/kg) was administered by intraperitoneal (IP) injection at 30 min prior to the onset of reperfusion. The same dose of HOE 642 was also administered daily up to 1-7 days during reperfusion. In the vehicle control group, an equivalent volume of 0.9% NaCl was administered (IP) at the same time points. In sham control animals, the identical surgical procedure was performed except the introduction of the monofilament suture into the internal carotid artery lumen.
A total of 136 mice were operated upon in this study; 3 of them died during the surgery or recovery period and were excluded from the study. All animal procedures used in this study were conducted in strict compliance with the NIH Guide for Care and Use of Laboratory Animals and approved by the University of Wisconsin Center for Health Sciences Research Animal Care and Use Committee.
2, 3, 5-triphenyltetrazolium chloride monohydrate (TTC) staining and calculation of brain infarct volume
After 72 h R, mice were anesthetized with 5% isoflurane vaporized in N2O and O2 (3:2) and decapitated. Brains were removed and frozen at -80°C for 5 min. Two-millimeter coronal slices were made with a rodent brain matrix. The sections were stained for 20 min at 37°C with 2% TTC. In a double-blinded manner, TTC stained brain sections were analyzed using ImageJ software (Abramoff et al. 2004). The ischemic lesion was traced in each slice, and the total volume of infarction was calculated with correction for edema as described by Swanson (Swanson et al. 1990). Briefly, the ischemic area for each slice was calculated by subtracting the non-infarct area in the ipsilateral hemisphere from the total area of the contralateral hemisphere. The infarct areas were summed across all slices, and multiplied by the slice thickness (2 mm) giving the total infarct volume (mm3).
Immunofluorescence staining and microglial quantification
Mice were deeply anesthetized with 5% isoflurane plus N2O and O2 (3: 2) and transcardially perfused with 0.9% NaCl solution, followed by 4% paraformaldehyde (PFA) in 0.1 M phosphate-buffered saline (PBS, pH 7.4). Brains were postfixed in 4% PFA for 12 h, and subsequently cryoprotected with 30% sucrose in 0.1 M PBS for 24-36 h at 4°C. The brains were frozen in Tissue-Tek O.C.T. compound for 10 min and cut into coronal sections (35 μm thickness) on a freezing microtome (Leica SM 2000R; Leica, Nussloch, Germany). Sections at the level of 0.26 mm posterior to bregma were selected and processed for immunofluorescence staining (Franklin and Paxions 1997; Manhas et al. 2010). Sections were rinsed in 0.1 M Tris-buffered saline (TBS, pH 7.4) for 15 min, and incubated with a blocking solution (0.1% Triton X-100 and 3% goat serum in 0.1 M TBS) for 30 min at room temperature. Sections were then incubated with rat anti-mouse CD11b antibody (1:200), rabbit anti-Iba1 antibody (1:600), rabbit anti-GFAP (1:200), mouse anti-GFAP (1:200), rabbit anti-phospho-p40phox (1:200), or rabbit anti-NHE-1 (1:100) in blocking solution overnight at 4°C. After rinsing with TBS for 30 min, sections were incubated with the following secondary antibodies in blocking solution (1:200) for 1 h at room temperature, according to the primary antibodies recognized: goat anti-rat Alexa Fluor 488-conjugated IgG and goat anti-rabbit Alexa Flour 546-conjugated IgG; goat anti-rat Alexa Fluor 546-conjugated IgG and goat anti-rabbit Alexa Fluor 488-conjugated IgG; or goat anti-mouse Alexa Fluor 546-conjugated IgG and goat anti-rabbit Alexa Fluor 488-conjugated IgG. After rinsing with TBS for 30 min, sections were incubated with To-pro-3 iodide in blocking solution (1:1000) for 15 min at room temperature. Sections were then mounted with Vectashield mounting medium (Vector Laboratories, Burlingame, CA, USA). For negative controls, brain sections were stained with the secondary antibody only.
Fluorescent images were captured under 40× lens using a Leica DMIRE2 inverted confocal laserscanning microscope (Leica Software, Mannheim, Germany). Samples were excited at 488 nm (argon/krypton), 543 nm, and 633 nm. The emission fluorescence was recorded at 512–548 nm, 585-650 nm, and 650–750 nm, respectively. In a blinded manner, positively stained cells (CD11b, GFAP, or phosphorylated cytosolic subunit p40 of NOX) were counted from 3 evenly distributed areas (375 × 375 μm2) in each brain section (n=3-5 brains) of the contralateral and ipsilateral hemispheres using Metamorph Software (Downingtown, Philadelphia, PA, USA). The total number of cells in the particular area was determined by the To-pro-3 staining. Identical digital imaging acquisition parameters were used throughout the study. The number of microgolial cells which were positively stained with the anti-CD11b, the anti-GFAP, or the anti-p-p40 antibody was counted in coronal brain sections from NHE-1+/+ vehicle control mice, HOE 642 treated NHE-1+/+ mice, or NHE-1+/- mice. The cell numbers were normalized by the total number of cells in each particular area and data were expressed as an average of the number of positive cells/100 total cells.
Proinflammatory cytokine measurement
At 72 h R, mice were anesthetized with 5% isoflurane vaporized in N2O and O2 (3: 2) and decapitated. The contralateral and ipsilateral hemispheres were dissected, and brain tissues were cut into small pieces in a PBS buffer containing phosphatase and protease inhibitors as described previously (Manhas et al. 2010). Brain tissues were gently homogenized with a tissue pestle grinder (Kontes,Vineland, NJ, USA) for 10 strokes in 1 ml of the PBS buffer. The homogenates were centrifuged at 15,000 g at 4°C for 20 min and supernatants were collected for analysis of TNF-α, IL-1β, or IL-6 using ELISA kits. The total protein concentration of each homogenate was determined using the bicinchoninic acid method. The kits were validated prior to use with brain homogenate samples. The respective capture antibodies were diluted to the working concentration in PBS and immediately 96-well plates were coated overnight with 100 μl (TNF-α, 14.4 μg; IL-1β, 72.0 μg; IL-6, 36.0 μg) per well of the diluted capture antibodies. After three washings with wash buffer (0.05% tween 20 in PBS, pH 7.2), plates were blocked by block buffer (300 μl 1% BSA in PBS) for 1 h. Then, 100 μL standards, or homogenate samples (0.6 mg protein) were added and allowed to incubate for 2 h. After the incubation, 100 μL (TNF-α, 200 ng; IL-1β, 600 ng; IL-6, 200 ng) of the biotinylated detection antibodies were added to each well and incubated for 2 h. 100 μL of the working dilution (1:200) of the supplied streptavidin-HRP was added and plates were allowed to incubate for 20 min. Following washing, chromogen was added and the reaction was stopped with stop solution. The optical density of each well at 450 nm was determined immediately using a microplate reader (Molecular Devices, Sunnyvale, CA, USA). A seven-point standard curve was generated every time using supplied standards for each set of samples assayed. TNF-α, IL-1β, or IL-6 was calculated with the standard curve and expressed as pg/mg protein. Based on the standard curve, the lowest detectable limits for TNF-α, IL-1β, or IL-6 were 31.25 pg/ml, 15.62 pg/ml, and 15.62 pg/ml, respectively. The tissue cytokine levels appear to be low because all data were normalized to protein.
Primary microglia culture
Mixed primary glial cultures were obtained from mouse brains as described previously with minor modifications (Liu et al. 2010). Brains were removed from 1- to 3-day-old postnatal mice, and the meninges were removed. The left and right hemispheres of the brain were gently dissociated in a nylon mesh sterile cell strainer, and the resulting cell suspension was passed through stainless steel screens. The cells were resuspended in DMEM-F12 complete medium supplemented with 5% FBS, 100 U/ml penicillin, and 100 μg/ml streptomycin (Invitrogen; Carlsbad, CA, USA) and seeded in poly D-lysine-coated T75 tissue culture flasks. The cultures were incubated at 37°C with 5% CO2 + 95% air and refed three times a week. Following 10-14 days of incubation, microglia were removed from the astroglial layer by shaking the flasks on an orbital shaker (Labnet Model: Orbit P4) for 1 h at 200 g in the incubator. After shaking, the medium was collected and centrifuged at 300 g for 10 min at 4° C. The microglia pellets were gently resuspended in the microglial medium (DMEM supplemented with 10% FBS, 100 U/ml penicillin, 100 μg/ml streptomycin) and seeded on the poly D-lysine coated 15 mm-round glass coverslips in 24-well plates (4-5×105 cells/well). Experiments were performed on day 1-3 after seeding.
Oxygen and glucose deprivation (OGD) treatment
Microglia cultures grown on coverslips were rinsed with an isotonic oxygen and glucose deprivation (OGD) solution, pH 7.4, containing the following (in mM): 0 glucose, 21 NaHCO3, 120 NaCl, 5.36 KCl, 0.33 Na2HPO4, 0.44 KH2PO4, 1.27 CaCl2, and 0.81 MgSO4. The cells were incubated in 1 ml of OGD solution for 2 h in a hypoxic incubator (model 3130; Thermo Forma) containing 94% N2, 1% O2, and 5% CO2. Normoxic control cells were incubated for 2 h in 5% CO2 and atmospheric air in a buffer identical to the OGD solution except for the addition of 5.5 mM glucose. Reoxygenation (REOX) was achieved by addition of glucose (5.5 mM) and incubation at 37°C in 5% CO2 and atmospheric air.
Phagocytosis assay
Primary microglia grown on glass coverslips were subjected to 2 h OGD plus 24 h REOX, 24 h of LPS (500 ng/ml), or PMA (100 nM) treatment. At the end of each treatment, microglia were incubated with 3.0% suspension of 1 μm FluoSpheres at 37°C for 2 h. Microglia were then loaded with 0.5 μM calcein-AM (cytosol dye) for 30 min at 37°C and washed twice with PBS. The coverslips were placed in an open-bath live cell imaging chamber (37°C) containing HEPES buffer (pH 7.4). Fluorescence images were captured with a Leica DMIRE2 inverted confocal laser-scanning microscope (40× oil-immersion objective). Cells were scanned sequentially for calcein-AM Green [excitation 488 nm (argon laser line), emission 500–545 nm] and FluoSpheres [excitation 543 nm (HeNe laser), emission 544–677 nm]. For z-sections, sequential scans were analyzed using the Leica confocal software. For quantification, six randomly selected fields 150 μm × 150 μm were collected for each coverslip. Coverslips from three independent cultures were analyzed for each experimental condition. The percentage of isolectin IB4-positive cells (green) that had taken up latex beads (red) was calculated with MetaMorph software. A phagocytosis index was expressed as the mean number of latex beads phagocytosed per microglial cell.
Statistical Analysis
Comparisons between groups were made by Student's t-test or one-way ANOVA using the Bonferroni post-hoc test in the case of multiple comparisons (SigmaStat, Systat Software, Point Richmond, CA, USA). p < 0.05 was considered statistically significant. n values represent the number of animals in each group or the number of independent cultures.
Results
Time-dependent changes of microglial activation in the ipsilateral hemispheres during early reperfusion following focal ischemia
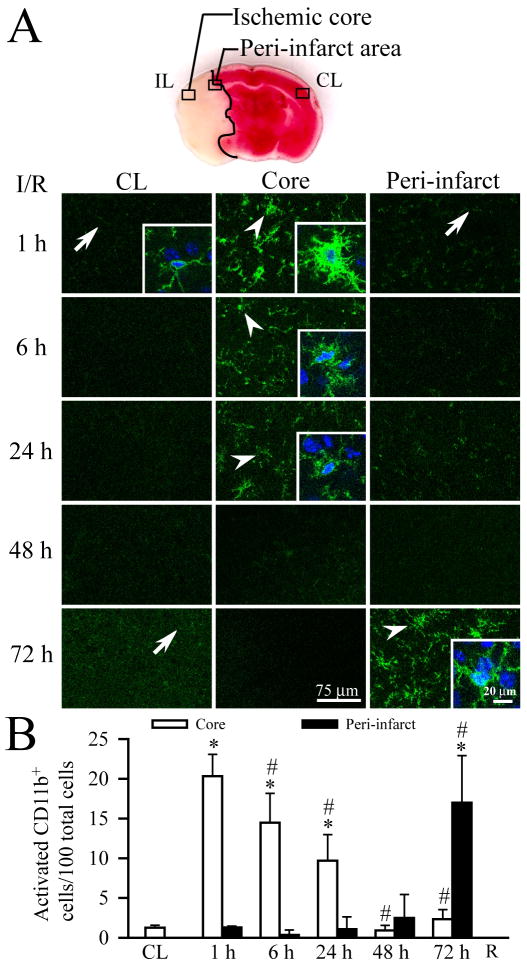
The ischemic core lesion area and peri-infarct area (penumbra) of NHE-1+/+ saline control brains were illustrated on the TTC staining image at 72 h R following 1 h of MCAO (Figure 1A). Two microglial marker proteins CD11b and Iba1 were used to evaluate activation of microglial cells in the ipsilateral hemisphere core area (Supple. Figure 1A, B). Based on the co-localized staining of the two microglial marker proteins CD11b and Iba1 in activated microglia, and their classical morphological changes, we quantified activated microglia by counting the CD11b+ cells with the “amoeboid” morphology throughout the study.
Figure 1. Microglial activation in the ipsilateral hemispheres following early I/R.
Upper panel in A illustrates ischemic core and peri-infarct tissues (penumbra) of NHE-1+/+ saline control brains at 72 h R following 1 h MCAO with TTC staining. Black box: cortical areas in contralateral (CL) hemisphere, ipsilateral (IL) core lesion and peri-infarct area where microglial activation was evaluated. A. Representative images of CD11b (green) and To-pro-3 (blue) staining in CL (left panel), IL core area (middle panel), and peri-infarct area (right panel) at 1, 6, 24, 48, or 72 h R following 1 h MCAO. Arrow: low expression of CD11b in resting microglia. Arrowhead: elevated expression of CD11b in activated microglia. Scale bar: 75 μm. Insets: images in larger magnification. Scale bar in insets: 20 μm. B. Summary of changes of activated microglia cells. CD11b positively stained cells with amoeboid morphology (CD11b+ cells) were determined as activated microglia. Values were mean ± S.D. (n = 4) and expressed as activated CD11b+ cells/100 total cells. * p < 0.05 vs. CL; # p < 0.05 vs. 1 h R.
To examine the temporal changes of microglial activation in the ipsilateral hemispheres following focal ischemia, CD11b+ cells with amoeboid morphology were evaluated at 1-72 h R following 1 h MCAO. As shown in Figure 1A, left panel, CD11b protein expression was low in the contralateral hemisphere of NHE-1+/+ saline control brains throughout 1-72 h R. Moreover, these CD11b+ cells displayed the “ramified” morphology (Figure 1A, inset). In contrast, CD11b+ cell activation occurred in the ischemic core area as early as at 1 h R (Figure 1A, middle panel), a peak time of activation. The number of the activated CD11b+ cells in the ischemic core gradually decreased during 6-24 h R (Figure 1A, middle panel). At 48 h and 72 h R, only a few activated CD11b+ cells were detected in the core area. On the other hand, in the peri-infarct area, the CD11b+ cells were low at 1-48 h R. But, there was an abrupt elevation of CD11b+ cells in the peri-infarct area at 72 h R (Figure 1A, right panel). Quantification of the microglial activation in the ischemic core and peri-infarct areas was summarized in Figure 1B. Taken together, these data reveal that the ischemic core area and peri-infarct area exhibited distinct temporal profiles of CD11b+ cell activation. CD11b+ cell activation in the ischemic core tissue occurred immediately after ischemia. In contrast, reperfusion triggered a delayed activation of CD11b+ cells in the peri-infarct tissues.
Pharmacological inhibition of NHE-1 or knockdown of the NHE-1 gene reduces microglial activation following focal ischemia
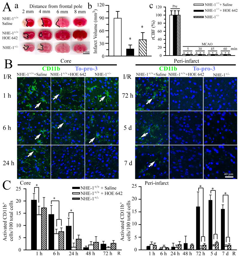
Pharmacological inhibition of NHE-1 or genetic knockdown of NHE-1 decreased ischemic brain injury, reflected by reduced infarct volume at 72 h R following 1 h MCAO in the presence of similar rCBF (Figure 2A, a, b, c). This is consistent with our previous findings (Luo et al. 2005; Wang et al. 2008). To further investigate the effect of NHE-1 inhibition on CD11b+ cell activation, we examined the number of activated CD11b+ cells in NHE-1 inhibitor (HOE 642)-treated or transgenic NHE-1+/- mice. Both the HOE 642-treated brains and NHE-1+/- brains exhibited some activated CD11b+ cells in the ischemic core area at 1 h R (Figure 2B and C). Interestingly, HOE-treated brains and NHE-1+/- brains show a significant reduction in activated CD11b+ cell numbers following 1-24 h R, compared to the saline controls (p < 0.05, Figure 2C). Moreover, at 72 h R, in the HOE 642-treated and NHE-1+/- brains, CD11b+ cell activation was absent in the peri-infarct areas (Figure 2B and C). This is in contrast to NHE-1+/+ saline control brains which showed significant increase in CD11b+ cell activation. Moreover, in both the HOE 642-treated brains and NHE-1+/- brains, CD11b+ cell activation remains suppressed in the peri-infarct area at 5-7 days after ischemia (Figure 2B and C). These data imply that NHE-1 may be involved in microglial activation.
Figure 2. Inhibition of NHE-1 reduced microglial activation following focal ischemia.
A. Brain infarct volume was assessed by TTC staining at 72 h R after 1 h MCAO. a. TTC-stained coronal brain sections at 2 mm, 4 mm, 6 mm and 8 mm posterior of the frontal pole in NHE-1+/+ brains of saline control (top panel), HOE 642-treated NHE-1+/+ brains (middle panel), and NHE-1+/- brains (bottom panel). Black lines: borders between viable (pink) and infarct tissue (pale). Scale bar: 5 mm. b. Summary of brain infarct volume. Brain infarct volume (mm3) was calculated on TTC-stained brain sections as stated in the Method. HOE 642 (0.5 mg/kg wt, i.p) was initially administered at 30 min prior to induction of reperfusion and given at 24 h and 48 h R, respectively. 0.9 % NaCl was used as a vehicle control. Values were expressed as mean ± S.D. (n = 3). * p < 0.05 vs. NHE-1+/+ brains of saline control. c. Changes of regional cerebral blood flow (rCBF) during MCAO. rCBF was measured with a laser Doppler probe before, at 5, 30, 45, and 60 min MCAO as described in Method. Data are expressed as percentage of the baseline. n = 4. * p < 0.001 vs. pre-MCAO in all groups. B. Immunostaining of CD11b in brain slices from saline control, HOE 642-treated, and NHE-1+/- brains at 1 h -7 d R. Partial representative samples were shown for core (left panel) and peri-infarct (right panel) area. Green: CD11b staining. Blue: To-pro-3 nuclear staining. Arrow: activated microglia. Scale bar: 40 μm in all panels. C. Summary of numbers of activated microglia. Values were expressed as activated CD11b+ cells/100 total cells. Data are mean ± S.D. (n = 4). * p < 0.05 vs. saline control.
Effects of NHE-1 inhibition on reactive astrogliosis following focal ischemia
In parallel, we investigated formation of reactive astrogliosis in response to ischemic brain injury. Changes of glial fibrillary acidic protein (GFAP) expression in astrocytes and their cellular morphology were used to quantify reactive astrogliosis (Supple. Figure 2). Elevation of reactive astrocytes in the peri-infarct area was detected at 48-72 h R (Supple. Figure 2A, f and h, arrow). These data suggest that a delayed reactive astrogliosis was selectively activated in the peri-infarct area at 48-72 h R, which occurred prior to the microglial activation.
We then examined whether inhibition of NHE-1 activity with HOE 642 or knockdown of NHE-1 in NHE-1+/- brains would affect reactive astrogliosis in the peri-infarct area. As shown in Figure 3A, NHE-1 protein was expressed in the activated astrocytes with pronounced hypertrophy (Figure 3A, arrow). Immunoreactive signals of NHE-1 and GFAP were localized in the same cell (Figure 3A, overlay images). In fact, all GFAP+ cells stained positively for NHE-1 protein. Interestingly, in the HOE 642-treated brains and NHE-1+/- brains, the number of reactive astrocytes remained elevated (Figure 3A, B). The sustained reactive astrogliosis in NHE-1+/+ saline control brains lasted for 3-7 d R, with the peak time at 5 d R (Figure 3B). Interestingly, NHE-1+/- brains showed a slightly decreased number of reactive astrocytes at 2 d R (Figure 3B). This suggests that inhibition of NHE-1 activity has less profound effects on astrogliosis formation than on CD11b+ cell activation following focal ischemia.
Figure 3. NHE-1 inhibition did not affect reactive astrogliosis following focal ischemia.
A Double immunostaining of GFAP (red) and NHE-1 (green) were examined in the peri-infarct areas of NHE-1+/+ saline control brains, HOE 642-treated NHE-1+/+ brains or NHE-1+/- brains at 72 h R following 1 h MCAO. Inset: images taken from CL cortex. Arrow: reactive astrocytes. Arrowhead: NHE-1 expression. Open arrowhead: GFAP and NHE-1 double positive cells. Blue: To-pro-3 nuclear dye staining. Scale bar: 20 μm. B. Summary of reactive astrocytes in NHE-1+/+ saline control brains, HOE 642-treated NHE-1+/+ brains, and NHE-1+/- brains. GFAP+/ NHE-1+ cells were counted in the IL peri-infarct areas at 1-7 d R. Values were mean ± S.D. (n = 3) and expressed as GFAP+/ NHE-1+ cells /100 total cells. * p < 0.05 vs. CL (average of all time points). # p < 0.05 vs. saline control.
Inhibition of NHE-1 reduces proinflammatory responses after ischemia
We then tested whether inhibition of NHE-1 activity reduces the generation of proinflammatory cytokines in ischemic brains. As shown in Figure 4A, sham brain tissues exhibited low levels of TNF-α in both hemispheres (2.3 ± 0.5 and 3.8 ± 0.9 pg/mg, respectively). The contralateral hemispheres of saline control or the HOE 642-treated brains show an increase in TNF-α level at 72 h R (12.5 ± 6.6 and 9.6 ± 4.08 pg/mg, respectively). TNF-α in the ipsilateral hemispheres of the saline control brains was further elevated (35.1 ± 9.1 pg/mg, p < 0.05, Figure 4A). A similar pattern of changes was observed for IL-1β and IL-6, e.g. there was a significant elevation of both IL-1β (58.7 ± 7.2 vs. 23.3 ± 5.1 pg/mg, p < 0.05, Figure 4B) and IL-6 (12.2 ± 1.7 vs. 3.7 ± 2.3 pg/mg, p < 0.05, Figure 4C) in the ischemic hemispheres. Interestingly, the increases in TNF-α, IL-1β, and IL-6 were significantly attenuated in the HOE 642-treated brains at 72 h R after MCAO (Figure 4A-C). Moreover, NHE-1+/- brains exhibited undetectably low levels of all 3 cytokines in the contralateral hemispheres. A profound suppression of IL-1β expression was detected in the ipsilatereal hemispheres in NHE-1+/- brains (Figure 4B). Taken together, these observations suggest that inhibition of NHE-1 activity suppressed production of the proinflammatory cytokines in the ischemic brains.
Figure 4. Inhibition of NHE-1 reduced pro-inflammatory cytokine formation following ischemia.
TNF-α (A), IL-1β (B), or IL-6 levels (C) were determined in CL and IL brain homogenates from NHE-1+/+ sham control, NHE-1+/+ saline control, HOE 642-treated NHE-1+/+, and NHE-1+/- animals at 72 h R after MCAO by ELISA. Data were mean ± S.D. (n = 3). Cytokine contents were expressed in picograms per milligram protein (pg/mg). * p < 0.05 vs. CL hemisphere; # p < 0.05 vs. sham control; α p < 0.05 vs. saline control. ND: not detectable.
NHE-1 blockade attenuates NOX activation in ischemic brains
To further investigate the hypothesis that NHE-1-mediated H+ regulation is required for sustained NOX activation, we examined effects of NHE-1 inhibition on NOX activation, reflected by changes in phosphorylation of cytosolic subunit p40 (p-p40 phox). NOX are composed of both plasma membrane subunits (gp91 and p22 phox) and cytosolic subunits (p40, p47 and p67 phox) at resting state (Bokoch et al. 2009). Activation of NOX requires phosphorylation of cytosolic subunits p40, p47 and p67 and their subsequent translocation to the plasma membrane to assemble the full enzyme (Bouin et al. 1998; DeLeo et al. 1999). As shown in Figure 5A (a), no p-p40 signal was detected in sham brains, suggesting an inactive state of NOX. Phosphorylation of p40 phox was detected in CD11b+ cells (Figure 5A, arrowhead) and significantly increased in NHE-1+/+ saline control brains at 72 h R. In contrast, the up-regulation of p-p40 phox was inhibited in both HOE 642-treated NHE-1+/+ brains or NHE-1+/- brains (Figure 5A, c and d). Interestingly, while CD11b signal was abolished with HOE 642 treatment or NHE-1 knockdown, some weak expression of p-p40 phox signals remained in CD11b- cells, suggesting for sustained phosphorylation of p40 phox in non-microglial cells (Figure 5A, c and d, open arrowhead). Cell counting revealed that HOE 642-treated and NHE-1 knockdown brains abolished p40 phox phosphorylation in microglial cells. However, p40 phox phosphorylation in non-microglial cells was significantly reduced, but, not abolished (Figure 5B).
Figure 5. Inhibition of NHE-1 reduced phosphorylation of NADPH oxidase p40 subunit.
A Immunofluorescence staining of CD11b (green) and p-p40 phox (red) in peri-infarct area of NHE-1+/+ sham control brains (a), NHE-1+/+ saline control brains (b), HOE 642-treated NHE-1-1+/+ brains (c), and NHE-1+/- brains (d) at 72 h R was shown. Blue: To-pro-3 nuclear dye staining. Arrow: CD11b-positive microglia. Arrowhead: p40 phox phosphorylation in CD11b-positive microglia. Open arrowhead: p40 phox phosphorylation in CD11b-negative cells. Scale bar: 20 μm. B. Summary of data. p-p40 phox+cells (a) or CD11b+/p-p40 phox+cells (b) were counted in the peri-infarct area in all groups and normalized by total cell numbers as determined by To-pro-3 nuclear staining. Data are mean mean ± S.D. (n = 3). * p < 0.05 vs. sham control; # p < 0.05 vs. NHE-1+/+ saline control.
Inhibition of NHE-1 activity reduces microglial phagocytosis in primary microglial cultures
NHE-1 plays an important role in neutrophil phagocytosis by compensating for the H+ load generated by the respiratory burst (Fukushima et al. 1996). However, it is unknown whether phagocytic activity of microglia depends on NHE-1 function. In this experiment, primary microglial cells were activated with three stimuli (PMA, LPS, or OGD/REOX), which have shown to robustly stimulate NADPH oxidase activity and NHE-1 activity in cultured microglia (Liu et al. 2010). As demonstrated in Figure 6A (left panel), microglia under normoxic conditions exhibited little phagocytosis of latex beads (arrow). In contrast, exposure of microglia to 100 nM PMA for 2 h drastically increased the phagocytic activity in primary microglial cells (Figure 6A, middle panel). Interestingly, blocking NHE-1 activity with HOE 642 (1 μM) significantly attenuated the PMA-mediated latex bead phagocytosis in microglia (Figure 6A, right panel). Similar phenomena were observed with the other two stimuli LPS and OGD/REOX (Figure 6B, C). Quantification of phagocytosis of latex beads in Figure 6D show that the mean number of latex beads phagocytosed by a microglia cell was 1.0 ± 0.25 at a resting level. It significantly increased to 16.0 ± 4.0 (PMA), 9.0 ± 2.0 (LPS), or 11.0 ± 3.0 (OGD/REOX). Phagocytic activity was significantly reduced with the HOE 642 treatment in PMA (3.0 ± 1.0), LPS (4.0 ± 0.50), or OGD/REOX-activated microglia (3.0 ± 1.0). Taken together, these observations further support our view that NHE-1 plays an important role in microglial pro-inflammatory activation. Blocking NHE-1 resulted in hampered phagocytic activity of microglia when they were challenged with PMA, LPS or OGD/REOX. LPS activates protein kinase C, protein-tyrorine kinases, mitogen-activated protein kinases (MAPK), and NF-κB pathways (Qin et al. 2004). On the other hand, OGD is reported to evoke NF-κB activation in microglia but not MAPK activation (Kaushal and Schlichter 2008). Interestingly, our study shows that NHE-1 inhibition abolishes phagocytosis mediated either by LPS or OGD/REOX. This suggests that NHE-1 may be involved in the NF-κB-mediated signaling in microglia.
Figure 6. Inhibition of NHE-1 activity reduced phagocytosis in cultured primary microglia.
Microglial phagocytosis was determined by phagocytosed FluoSpheres latex beads (red) in microglia. Microglia were examined under normoxic conditions, 24 h exposure to PMA (100 nM), 24 h exposure to LPS (500 ng/ml), or 2 h OGD plus 24 h REOX. For the HOE 642 study, HOE 642 (1 μM) was present during PMA, LPS, or REOX treatment. Open arrowhead: beads not internalized; Arrow: phagocytozed beads; Arrowhead: internalized beads in Z-section confocal images. Scale bar: 20 μm. D. Quantification of phagocytic activity. Data are mean ± S.D. (n = 3). * p < 0.05 vs. normoxic control; α p < 0.05 vs. LPS treatment; # p < 0.05 vs. PMA; δ p < 0.05 vs. OGD/REOX.
Discussion
Pro-inflammatory microglial activation following cerebral ischemia
Microglia are CNS resident macrophages and they are activated rapidly in response to brain injury. In the current study, we examined the time course of microglial activation in different brain regions following focal cerebral ischemia. We found microglia in the ischemia core area and peri-infarct area underwent different activation profiles. First, microglia in the ischemic core exhibited a rapid activation starting at 1 h R. These cells disappeared as the infarction core matured during 48-72 h R, likely because of necrotic cell death. In contrast, delayed activation of microglia in the peri-infarct area was detected at 72 h R. Up-regulation of surface marker proteins, such as CD45, CD4, and MHC Class II molecules, makes it difficult to distinguish microglia from macrophages and circulating monocytes (Tambuyzer et al. 2009). We believe that the increase in CD11b+ cells in the peri-infarct area largely reflects microglial proliferation. However, without further examination of CD45-positive cell population in the tissue, we could not rule out the presence of infiltrating macrophages and monocytes. After MCAO, microglial proliferation has been shown to be the main mechanism in the increase in the number of phagocytes during the first 3 days of reperfusion (Denes et al. 2007). Postischemic microglial proliferation peaks at 48-72 h after focal cerebral ischemia (Lalancette-Hebert et al. 2007; Denes et al. 2007). Previous studies using bone marrow chimeric mice demonstrate that resident microglia dominate over infiltrating macrophages during the first 4 days of reperfusion after transient focal ischemia (Schilling et al. 2003). These studies imply that it requires hours to days for microglial activation to develop. Therefore, a better understanding of the mechanisms underlying pro-inflammatory microglial activation following cerebral ischemia will provide insight in developing therapeutic interventions that alter microglia-mediated responses.
NHE-1 in pro-inflammatory microglial activation
Our recent study shows that NHE-1 plays an important role in pro-inflammatory microglial activation in cultured microglia (Liu et al. 2010). In that study, we detected a concurrent stimulation of NHE-1 and the NADPH oxidase in activated microglial cells in response to LPS, PMA, or OGD/REOX (Liu et al. 2010). This elevated NHE-1 activity is required for H+ extrusion during respiratory burst activity of microglia, because that NADPH oxidase activity is sensitive to pHi with an optimal pHi of 7.2 (Henderson et al. 1988). Thus, NHE-1 activation prevents intracellular acidosis and promotes sustained NADPH oxidase function. Cytoplasmic acidification may impair superoxide anion production via inhibiting NADPH oxidase (Swallow et al. 1993). In the current study, we investigated the role of NHE-1 in pro-inflammatory microglial activation following focal cerebral ischemia in vivo. We found that the NHE-1 protein was abundantly expressed in activated microglia by a double immunostaining of NHE-1 and CD11b in brain sections (Supple. Figure 3). NHE-1 inhibition with HOE 642 or transgenic knockdown of NHE-1 significantly attenuated pro-inflammatory activation of microglia in the peri-infarct area following 2-7 day I/R. Moreover, inhibition of NHE-1 with HOE 642 significantly reduced pro-inflammatory cytokine formation in ischemic brains and microglial phagocytosis. Moreover, phosphorylation of NOX p40 subunit, which is required for assembling of the activated NOX complex (Bouin et al. 1998; Someya et al. 1999), was inhibited by ∼ 77 % with HOE 642 treatment or NHE-1 knockdown in microglia. This suggests that NOX activation in microglia largely depends on NHE-1 function. On the other hand, phosphorylation of NOX p40 subunit was also detected in non-microglial cells. These cells are most likely neurons based on their morphology (Figure 5A). NOX activation in neurons was inhibited by ∼ 30-60 % with NHE-1 inhibition (Figure 5B). This implies that other H+ efflux mechanisms (in addition to NHE-1) may contribute to regulating H+ homeostasis and maintaining NOX function in neurons, this includes other NHE isoforms and/or the vacuolar-type ATPase H+ pump (Xue et al. 2003; Yao et al. 1999; Chesler 2003). Taken together, these findings led us to conclude that NHE-1 plays an important role in pro-inflammatory microglial activation in ischemic brains. Specifically, inhibition of NHE-1 activity may reduce the pro-inflammatory microglial activation in the peri-infarct tissues during reperfusion following focal ischemia.
Reactive astrogliosis in ischemic brains
It has been reported that following an ischemic insult, the surviving astrocytes adjacent to the injured tissue undergo hypertrophy, referred to as reactive astrogliosis (Sofroniew and Vinters 2010). Astrocytes with slight cytoplasmic hypertrophy were detected in ischemic non-infarct area as early as 1-3 h post-ischemia (Petito and Babiak 1982). The cytoplasmic enlargement of reactive astrocytes peaks at 1∼2 weeks (Panickar and Norenberg 2005; Duggal et al. 1997). Eventually, glial cytoplasmic processes create a meshwork around the area of necrosis and form the glial scar. In the present study, we did not detect a significant increase in GFAP+ astrocytes in the ischemic core during 1-72 h R. This could be due to the lack of GFAP expression in reactive astrocytes or astrocyte death resulting from necrosis in the core area. In contrast, starting at 48 h R, reactive GFAP+ astrocytes were detected in the peri-infarct area of the ischemic hemisphere with elevated GFAP expression and hypertrophy. We observed sustained reactive astrogliosis in the peri-infarct area up to 3-7 days. Moreover, NHE-1 protein was abundantly expressed in all reactive GFAP+ astrocytes. But, inhibition of NHE-1 activity did not attenuate astrogliosis in the peri-infarct area at 72 h R. This finding is consistent with a report regarding hippocampal reactive astrocyte formation following neonatal hypoxia-ischemia in mouse (Cengiz et al. 2010), but, in contrast to a study using a gerbil global cerebral ischemia model (Hwang et al. 2008). Hwang et al reported an up-regulation of NHE-1 protein in hippocampal astrocytes, and that inhibition of NHE-1 reduced both astrocyte and microglial activation at 4 or 10 days following global cerebral ischemia (Hwang et al. 2008). The cause of the discrepancy between our studies is not apparent, but it may result from differences in models, species, or brain regions.
NHE-1 and proinflammatory responses
NHE-1 catalyzes the electroneutral movement of one Na+ into cells in exchange for one H+ out of cells and is essential in regulating pHi and cell volume (Luo and Sun 2007; Orlowski and Grinstein 2004). NHE-1 is the first identified and most abundant NHE isoform in the CNS (Orlowski and Grinstein 2004). Inhibition of NHE-1 is neuroprotective following focal and global cerebral ischemia (Luo et al. 2005; Hwang et al. 2008), or neonatal hypoxia-ischemia (Cengiz et al. 2010). Therefore, the neuroprotective effects offered by NHE-1 inhibition could be mediated by targeting neuronal, astrocyte, and/or microglial NHE-1. Intercellular crosstalk between microglia, astrocytes, and neurons collectively control the immune responses in the brain. All three cell types can contribute to the proinflammatory cytokine responses following ischemia (Kriz 2006; Panickar and Norenberg 2005; Gibson et al. 2005). In the current study, we observed that NHE-1 inhibition reduced microglial activation and proinflammatory cytokine levels in the brain. This outcome could result from reduced neuronal injury by blocking neuronal NHE-1, and/or from direct inhibition of astroglial or microglial NHE-1 activity. Interestingly, in the HOE 642-treated brains, CD11b+ cells were absent, but, the NHE-1 protein remained abundantly expressed in the peri-infarct area (Supple. Figure 3B). These NHE-1+ cells lacked CD11b signals and exhibited neuronal morphology. Additional double-staining analysis confirmed localization of a neuronal marker protein MAP2 and NHE-1 protein in the same cell population (data not shown).
We found that microglial activation precedes astrogliosis. Moreover, NHE-1 inhibition selectively blocked microglial activation but not astrogliosis. This implies that astrocyte activation did not initiate microglial activation and microglial NHE-1 has a primary role in inflammatory responses. Future study is needed to further address this issue by using a cell type specific NHE-1 transgenic knockout model, which is not yet available.
Conclusion
In summary, we report here that NHE-1 protein was abundantly expressed in activated microglia and astrocytes following focal ischemia, and that blocking NHE-1 activity either pharmacologically or by a transgenic knockdown approach significantly reduced pro-inflammatory microglial activation and pro-inflammatory cytokine formation in ischemic brains. However, inhibition of NHE-1 activity did not abolish astrogliosis formation in the peri-infarct area. Taken together, our study provides the first line evidence for a role of NHE-1 in microglial activation and proinflammatory responses in ischemic brains.
Supplementary Material
Acknowledgments
This work was supported by NIH grants R01NS 48216 and R01NS 38118 (D. Sun), R01NS 49033 (J. J. Watters), University of Wisconsin Institute for Clinical and Translational Research Pilot Grant and KL2 Scholar Program (P. Ferrazzano), and NIH grant P30 HD03352 (Waisman Center).
The abbreviations used are
- DMEM
Dulbecco's Modified Eagle Medium
- FBS
fetal bovine serum
- GFAP
glial fibrillary acidic protein
- HBSS
Hanks balanced salt solution
- IP
intraperitoneal
- I/R
ischemia and reperfusion
- LPS
lipopolysaccharide
- MAPK
mitogen-activated protein kinases
- MCA
middle cerebral artery
- NHE-1
Na+/H+ exchanger isoform 1
- NOX
NADPH oxidase
- OGD
oxygen and glucose deprivation
- PBS
phosphate-buffered saline
- PFA
paraformaldehyde
- pHi
intracellular pH
- PMA
phorbol myristate acetate
- rCBF
regional cerebral blood flow
- REOX
reoxygenation
- ROS
reactive oxygen species
- TBS
Tris-buffered saline
- TTC
2, 3, 5-triphenyltetrazolium chloride monohydrate
Footnotes
The authors have no conflicts of interest to declare.
References
- Abramoff MD, Magelhaes PJ, Ram SJ. Image Processing with ImageJ. Biophotonics International. 2004;11:36–42. [Google Scholar]
- Bell SM, Schreiner CM, Schultheis PJ, Miller ML, Evans RL, Vorhees CV, Shull GE, Scott WJ. Targeted disruption of the murine Nhe1 locus induces ataxia, growth retardation, and seizures. Am J Physiol. 1999;276:C788–C795. doi: 10.1152/ajpcell.1999.276.4.C788. [DOI] [PubMed] [Google Scholar]
- Bokoch GM, Diebold B, Kim JS, Gianni D. Emerging evidence for the importance of phosphorylation in the regulation of NADPH oxidases. Antioxid Redox Signal. 2009;11:2429–2441. doi: 10.1089/ars.2009.2590. 2009 Oct; 11(10):2429 -41. [DOI] [PMC free article] [PubMed] [Google Scholar]
- Bouin AP, Grandvaux N, Vignais PV, Fuchs A. p40(phox) is phosphorylated on threonine 154 and serine 315 during activation of the phagocyte NADPH oxidase. Implication of a protein kinase c-type kinase in the phosphorylation process. J Biol Chem. 1998;273:30097–30103. doi: 10.1074/jbc.273.46.30097. [DOI] [PubMed] [Google Scholar]
- Cengiz P, Kleman N, Uluc K, Kendigelen P, Hagemann T, Akture E, Messing A, Ferrazzano P, Sun D. Inhibition of Na(+)/H(+) Exchanger Isoform 1 Is Neuroprotective in Neonatal Hypoxic Ischemic Brain Injury. Antioxid Redox Signal. 2010 doi: 10.1089/ars.2010.3468. 2010 Dec 4. [DOI] [PMC free article] [PubMed] [Google Scholar]
- Chesler M. Regulation and modulation of pH in the brain. Physiol Rev. 2003;83:1183–1221. doi: 10.1152/physrev.00010.2003. [DOI] [PubMed] [Google Scholar]
- De Vito P. The sodium/hydrogen exchanger: a possible mediator of immunity. Cell Immunol. 2006;240:69–85. doi: 10.1016/j.cellimm.2006.07.001. [DOI] [PubMed] [Google Scholar]
- DeLeo FR, Allen LA, Apicella M, Nauseef WM. NADPH oxidase activation and assembly during phagocytosis. J Immunol. 1999;163:6732–6740. [PubMed] [Google Scholar]
- Denes A, Vidyasagar R, Feng J, Narvainen J, McColl BW, Kauppinen RA, Allan SM. Proliferating resident microglia after focal cerebral ischaemia in mice. J Cereb Blood Flow Metab. 2007;27:1941–1953. doi: 10.1038/sj.jcbfm.9600495. 2007 Dec;27(12):1941 -53 Epub 2007 Apr 18. [DOI] [PubMed] [Google Scholar]
- Duggal N, Schmidt-Kastner R, Hakim AM. Nestin expression in reactive astrocytes following focal cerebral ischemia in rats. Brain Res. 1997;768:1–9. doi: 10.1016/s0006-8993(97)00588-x. [DOI] [PubMed] [Google Scholar]
- Franklin KBJ, Paxions G. The Mouse Brain in Stereotaxic Coordinates. Vol. 946. Acadamic Press San Diego; 1997. pp. 397–404. [Google Scholar]
- Fukushima T, Waddell TK, Grinstein S, Goss GG, Orlowski J, Downey GP. Na+/H+ exchange activity during phagocytosis in human neutrophils: role of Fcgamma receptors and tyrosine kinases. J Cell Biol. 1996;132:1037–1052. doi: 10.1083/jcb.132.6.1037. [DOI] [PMC free article] [PubMed] [Google Scholar]
- Gibson CL, Constantin D, Prior MJ, Bath PM, Murphy SP. Progesterone suppresses the inflammatory response and nitric oxide synthase-2 expression following cerebral ischemia. Exp Neurol. 2005;193:522–530. doi: 10.1016/j.expneurol.2005.01.009. 2005 Jun; 193 (2):522 -30. [DOI] [PubMed] [Google Scholar]
- Graeber MB, Streit WJ. Microglia: biology and pathology. Acta Neuropathol. 2010;119:89–105. doi: 10.1007/s00401-009-0622-0. 2010 Jan; 119 (1):89 -105 Epub 2009 Dec 13. [DOI] [PubMed] [Google Scholar]
- Harrigan TJ, Abdullaev IF, Jourd'heuil D, Mongin AA. Activation of microglia with zymosan promotes excitatory amino acid release via volume-regulated anion channels: the role of NADPH oxidases. J Neurochem. 2008;106:2449–2462. doi: 10.1111/j.1471-4159.2008.05553.x. [DOI] [PMC free article] [PubMed] [Google Scholar]
- Henderson LM, Chappell JB, Jones OT. Internal pH changes associated with the activity of NADPH oxidase of human neutrophils. Further evidence for the presence of an H+ conducting channel. Biochem J. 1988;251:563–567. doi: 10.1042/bj2510563. [DOI] [PMC free article] [PubMed] [Google Scholar]
- Hwang IK, Yoo KY, An SJ, et al. Late expression of Na+/H+ exchanger 1 (NHE1) and neuroprotective effects of NHE inhibitor in the gerbil hippocampal CA1 region induced by transient ischemia. Exp Neurol. 2008;212:314–323. doi: 10.1016/j.expneurol.2008.04.007. [DOI] [PubMed] [Google Scholar]
- Jin R, Yang G, Li G. Inflammatory mechanisms in ischemic stroke: role of inflammatory cells. J Leukoc Biol. 2010;87:779–789. doi: 10.1189/jlb.1109766. 2010 May; 87 (5):779 -89 Epub 2010 Feb 3. [DOI] [PMC free article] [PubMed] [Google Scholar]
- Kaushal V, Schlichter LC. Mechanisms of microglia-mediated neurotoxicity in a new model of the stroke penumbra. J Neurosci. 2008;28:2221–2230. doi: 10.1523/JNEUROSCI.5643-07.2008. 2008 Feb 27; 28 (9):2221 -30. [DOI] [PMC free article] [PubMed] [Google Scholar]
- Kintner DB, Su G, Lenart B, Ballard AJ, Meyer JW, Ng LL, Shull GE, Sun D. Increased tolerance to oxygen and glucose deprivation in astrocytes from Na+/H+ exchanger isoform 1 null mice. Am J Physiol Cell Physiol. 2004;287:C12–C21. doi: 10.1152/ajpcell.00560.2003. [DOI] [PubMed] [Google Scholar]
- Kreutzberg GW. Microglia: a sensor for pathological events in the CNS. Trends Neurosci. 1996;19:312–318. doi: 10.1016/0166-2236(96)10049-7. [DOI] [PubMed] [Google Scholar]
- Kriz J. Inflammation in ischemic brain injury: timing is important. Crit Rev Neurobiol. 2006;18:145–157. doi: 10.1615/critrevneurobiol.v18.i1-2.150. 2006; 18 (1-2):145 -57. [DOI] [PubMed] [Google Scholar]
- Lalancette-Hebert M, Gowing G, Simard A, Weng YC, Kriz J. Selective ablation of proliferating microglial cells exacerbates ischemic injury in the brain. J Neurosci. 2007;27:2596–2605. doi: 10.1523/JNEUROSCI.5360-06.2007. 2007 Mar 7; 27 (10):2596 -605. [DOI] [PMC free article] [PubMed] [Google Scholar]
- Liu Y, Kintner DB, Chanana V, et al. Activation of microglia depends on Na+/H+ exchange-mediated H+ homeostasis. J Neurosci. 2010;30:15210–15220. doi: 10.1523/JNEUROSCI.3950-10.2010. 2010 Nov 10;30 (45):15210 -20. [DOI] [PMC free article] [PubMed] [Google Scholar]
- Luo J, Chen H, Kintner DB, Shull GE, Sun D. Decreased neuronal death in Na+/H+ exchanger isoform 1-null mice after in vitro and in vivo ischemia. J Neurosci. 2005;25:11256–11268. doi: 10.1523/JNEUROSCI.3271-05.2005. [DOI] [PMC free article] [PubMed] [Google Scholar]
- Luo J, Sun D. Physiology and pathophysiology of Na(+)/H(+) exchange isoform 1 in the central nervous system. Curr Neurovasc Res. 2007;4:205–215. doi: 10.2174/156720207781387178. [DOI] [PubMed] [Google Scholar]
- Manhas N, Shi Y, Taunton J, Sun D. p90 activation contributes to cerebral ischemic damage via phosphorylation of Na+/H+ exchanger isoform 1. J Neurochem. 2010;114:1476–1486. doi: 10.1111/j.1471-4159.2010.06868.x. [DOI] [PMC free article] [PubMed] [Google Scholar]
- Orlowski J, Grinstein S. Diversity of the mammalian sodium/proton exchanger SLC9 gene family. Pflugers Arch. 2004;447:549–565. doi: 10.1007/s00424-003-1110-3. [DOI] [PubMed] [Google Scholar]
- Panickar KS, Norenberg MD. Astrocytes in cerebral ischemic injury: morphological and general considerations. Glia. 2005;50:287–298. doi: 10.1002/glia.20181. [DOI] [PubMed] [Google Scholar]
- Petito CK, Babiak T. Early proliferative changes in astrocytes in postischemic noninfarcted rat brain. Ann Neurol. 1982;11:510–518. doi: 10.1002/ana.410110511. [DOI] [PubMed] [Google Scholar]
- Pickering M, O'Connor JJ. Pro-inflammatory cytokines and their effects in the dentate gyrus. Prog Brain Res. 2007;163:339–354. doi: 10.1016/S0079-6123(07)63020-9. 2007; 163 :339 -54. [DOI] [PubMed] [Google Scholar]
- Qin L, Liu Y, Wang T, Wei SJ, Block ML, Wilson B, Liu B, Hong JS. NADPH oxidase mediates lipopolysaccharide-induced neurotoxicity and proinflammatory gene expression in activated microglia. J Biol Chem. 2004;279:1415–1421. doi: 10.1074/jbc.M307657200. 2004 Jan 9; 279 (2):1415 -21 Epub 2003 Oct 24. [DOI] [PubMed] [Google Scholar]
- Rupalla K, Allegrini PR, Sauer D, Wiessner C. Time course of microglia activation and apoptosis in various brain regions after permanent focal cerebral ischemia in mice. Acta Neuropathol. 1998;96:172–178. doi: 10.1007/s004010050878. [DOI] [PubMed] [Google Scholar]
- Schilling M, Besselmann M, Leonhard C, Mueller M, Ringelstein EB, Kiefer R. Microglial activation precedes and predominates over macrophage infiltration in transient focal cerebral ischemia: a study in green fluorescent protein transgenic bone marrow chimeric mice. Exp Neurol. 2003;183:25–33. doi: 10.1016/s0014-4886(03)00082-7. 2003 Sep; 183 (1):25 -33. [DOI] [PubMed] [Google Scholar]
- Sofroniew MV, Vinters HV. Astrocytes: biology and pathology. Acta Neuropathol. 2010;119:7–35. doi: 10.1007/s00401-009-0619-8. [DOI] [PMC free article] [PubMed] [Google Scholar]
- Someya A, Nunoi H, Hasebe T, Nagaoka I. Phosphorylation of p40-phox during activation of neutrophil NADPH oxidase. J Leukoc Biol. 1999;66:851–857. doi: 10.1002/jlb.66.5.851. [DOI] [PubMed] [Google Scholar]
- Swallow CJ, Grinstein S, Sudsbury RA, Rotstein OD. Relative roles of Na+/H+ exchange and vacuolar-type H+ ATPases in regulating cytoplasmic pH and function in murine peritoneal macrophages. J Cell Physiol. 1993;157:453–460. doi: 10.1002/jcp.1041570304. [DOI] [PubMed] [Google Scholar]
- Swanson RA, Morton MT, Tsao-Wu G, Savalos RA, Davidson C, Sharp FR. A semiautomated method for measuring brain infarct volume. J Cereb Blood Flow Metab. 1990;10:290–293. doi: 10.1038/jcbfm.1990.47. [DOI] [PubMed] [Google Scholar]
- Tambuyzer BR, Ponsaerts P, Nouwen EJ. Microglia: gatekeepers of central nervous system immunology. J Leukoc Biol. 2009;85:352–370. doi: 10.1189/jlb.0608385. [DOI] [PubMed] [Google Scholar]
- Wang Y, Luo J, Chen X, Chen H, Cramer SW, Sun D. Gene inactivation of Na+/H+ exchanger isoform 1 attenuates apoptosis and mitochondrial damage following transient focal cerebral ischemia. Eur J Neurosci. 2008;28:51–61. doi: 10.1111/j.1460-9568.2008.06304.x. [DOI] [PMC free article] [PubMed] [Google Scholar]
- Xue J, Douglas RM, Zhou D, Lim JY, Boron WF, Haddad GG. Expression of Na+/H+ and HCO3- -dependent transporters in Na+/H+ exchanger isoform 1 null mutant mouse brain. Neuroscience. 2003;122:37–46. doi: 10.1016/s0306-4522(03)00598-0. [DOI] [PubMed] [Google Scholar]
- Yao H, Ma E, Gu XQ, Haddad GG. Intracellular pH regulation of CA1 neurons in Na(+)/H(+) isoform 1 mutant mice. J Clin Invest. 1999;104:637–645. doi: 10.1172/JCI6785. [DOI] [PMC free article] [PubMed] [Google Scholar]
- Yenari MA, Kauppinen TM, Swanson RA. Microglial activation in stroke: therapeutic targets. Neurotherapeutics. 2010;7:378–391. doi: 10.1016/j.nurt.2010.07.005. 2010 Oct; 7 (4):378 -91. [DOI] [PMC free article] [PubMed] [Google Scholar]
- Yoshioka H, Niizuma K, Katsu M, Okami N, Sakata H, Kim GS, Narasimhan P, Chan PH. NADPH oxidase mediates striatal neuronal injury after transient global cerebral ischemia. J Cereb Blood Flow Metab. 2010 doi: 10.1038/jcbfm.2010.166. 2010 Sep 22. [DOI] [PMC free article] [PubMed] [Google Scholar]
- Yrjanheikki J, Keinanen R, Pellikka M, Hokfelt T, Koistinaho J. Tetracyclines inhibit microglial activation and are neuroprotective in global brain ischemia. Proc Natl Acad Sci U S A. 1998;95:15769–15774. doi: 10.1073/pnas.95.26.15769. [DOI] [PMC free article] [PubMed] [Google Scholar]
- Zhou D, Xue J, Gavrialov O, Haddad GG. Na+/H+ exchanger 1 deficiency alters gene expression in mouse brain. Physiol Genomics. 2004;18:331–339. doi: 10.1152/physiolgenomics.00076.2004. [DOI] [PubMed] [Google Scholar]
Associated Data
This section collects any data citations, data availability statements, or supplementary materials included in this article.






