Abstract
Objective
Autophagy, is a key pathway of cellular homeostasis for removing damaged macromolecules and organelles, including mitochondria. Recent studies indicate that autophagy activation is defective in aging and osteoarthritis (OA), contributing to the cell death and tissue damage. In addition, there is increasing evidence that mitochondrial dysfunction plays an important role in OA pathogenesis. The objective of this study is to determine whether activation of autophagy protects from mitochondrial dysfunction in human chondrocytes.
Methods
Human chondrocytes were treated with Oligomycin, an inhibitor of mitochondrial respiratory chain (MRC) complex V. Autophagy activation was analyzed by determination of LC3-II, a marker for autophagosome formation. To investigate whether autophagy protects from mitochondrial dysfunction, autophagy was induced by mammalian target of rapamycin complex 1 (mTORC1) selective inhibitor Rapamycin and the dual mTORC1 and mTORC2 inhibitor Torin 1. SiAtg5 was employed to evaluate the role of autophagy in mitochondrial dysfunction.
Results
Mitochondrial dysfunction was induced by treatment with Oligomycin, which significantly decreased mitochondrial membrane potential (Δψm). This was associated with increased ROS production and cell death. Autophagy activation, reflected by LC3-II, was decreased in a time dependent manner. To evaluate whether autophagy regulates mitochondrial function, chondrocytes were pre-treated with Rapamycin and Torin 1 before Oligomycin. Autophagy activation significantly protected against mitochondrial dysfunction. Conversely, genetic inhibition of autophagy induced significant mitochondrial function defects.
Conclusion
Our data highlight the role of autophagy as a critical protective mechanism against mitochondrial dysfunction. Pharmacological interventions that enhance autophagy may have chondroprotective activity in cartilage degenerative processes such as OA.
Keywords: Autophagy, Mitochondrial Dysfunction, Cell Death, Chondrocytes
INTRODUCTION
A common feature of aging-related diseases, such as osteoarthritis (OA), is the progressive accumulation of damaged macromolecules leading to cell dysfunction and death. Cellular homeostasis is dependent on intracellular mechanisms that maintain functional organelles and macromolecules required for cell survival and normal biosynthetic function (1). In tissues with a high rate of cell turnover, cellular constituents are continuously renewed. However, cartilage is a post-mitotic tissue with a very low, barely detectable rate of cell replication (2). In fact, chondrocytes, the only cell type of adult articular cartilage, are capable of responding to structural changes in the surrounding cartilage matrix but the capacity of the adult articular chondrocyte to regenerate the normal cartilage matrix architecture is limited and declines with aging (3). Because cartilage homeostasis is altered in OA, leading to progressive extracellular matrix (ECM) destruction, identifying the mechanisms of chondrocyte aging may create therapeutic opportunities to preserve cartilage integrity.
Autophagy is a cellular degradation pathway essential for survival. As a protective mechanism, safeguard organisms against normal and pathological aging by regulating the turnover of dysfunctional organelles and proteins (4). In cellular processes in which nutrients are low and energy demands are high (such as growth or differentiation), autophagy is activated to maintain energy metabolism (5). On the other hand, autophagy loss-of-function in mice results in neurodegeneration, cardiomyopathies, abnormalities in skeletal development and death (6, 7). Autophagy is now recognized as a critical OA-causing mechanism. Our group recently observed an important defect in the autophagy regulation in articular cartilage and chondrocytes aging and OA models (8). These observations support previous data showing that basal autophagy activity decreases with age, contributes to the accumulation of protein aggregates, and ultimately causes aging-related cellular defects (9, 10, 11). However, the exact mechanisms by which autophagy mediate OA pathogenesis have yet to be elucidated.
Mitochondrial function plays an important role in the development of OA (12). Previous studies have shown an excessive reactive oxygen species (ROS) production in pathological chondrocytes (13), as well as an increase in oxidative stress, deficiency of chondrocyte synthesis, inflammation and increased chondrocyte death all related to mitochondrial dysfunction (14). In addition, it has been proposed that oxidative metabolites such as nitric oxide or glutathione that diminish mitochondrial bioenergy reserve might inhibit energy metabolism in chondrocytes and therefore contribute to articular cartilage pathology (15, 16). On the other hand, several evidences have shown that mitophagy, the selective degradation of mitochondria by autophagosomes, is important in physiology and disease (17), while mitochondrial dysfunction has been associated to metabolic and degenerative human diseases (18, 19).
Here, we investigate the role of mitochondrial function in the autophagy process in aging-related OA by analyzing whether pharmacological activation of autophagy protects from induced mitochondrial dysfunction in normal human chondrocytes. Our working hypothesis is that defects in autophagy results in abnormal accumulation of dysfunctional mitochondria, which could result in increased risk to develop aging-related musculoskeletal diseases, such as OA.
MATERIALS AND METHODS
Culture of cell lines in monolayer
Immortal juvenile human primary chondrocytes, TC28a2, obtained as described previously (20) were employed in this study. The cell line was cultured in Dulbecco’s modified Eagle’s medium (DMEM) (Life Technologies, NY, USA) supplemented with 10% fetal calf serum (FCS, Life Technologies) and maintained at 37 °C and in the presence of 5% CO2. Cells were cultured in monolayer and grown to confluence.
Chondrocyte isolation and culture
Normal human articular cartilage was harvested at the time of autopsy from the femoral condyles and the tibial plateaus of donors without a history of joint disease and with macroscopically normal cartilage surfaces (mean ± SD 54.66 ± 4.04 years, n=4, males). Briefly, cartilage slices were incubated with trypsin (0.5 mg/ml) (Sigma-Aldrich, St. Louis, MO, USA) for 15 min at 37 °C. After the trypsin was removed, the cartilage slices were incubated with 2 mg/ml clostridial collagenase (Sigma-Aldrich) in Dulbecco’s modified Eagle’s medium (DMEM, Life Technologies, NY, USA) with 5% fetal calf serum (FCS, Life Technologies) overnight at 37 °C with shaking. The isolated chondrocytes were recovered and plated in DMEM supplemented with 10% calf serum, L-glutamine, and antibiotics and allowed to attach to the culture flasks. The cells were incubated at 37°C in a humidified gas mixture containing 5% CO2 balanced with air. The chondrocytes were used in the experiments at confluence. The Ethics Committee of Galicia, Spain, approved this study.
Cell culture conditions
TC28a2 cells and normal human chondrocytes were plated in 8-well chamber slides (1×105 cells), 6-well plates (5×105 cells) or 12-well (2.5×105 cells) plates, in DMEM containing 2% fetal calf serum (FCS, Life Technologies, NY, USA). Small molecule mitochondrial respiratory chain inhibitor (Oligomycin; 10 μg/ml, Sigma-Aldrich, St. Louis, MO, USA) or autophagy activators (Rapamycin; 10 μM, Calbiochem and Torin 1 50 nM, Tocris Biosciences, UK) were added and incubated for the indicated times. Antimycin A; 40 μg/ml, Valinomycin; 1 μM, H2O2; 100 μM and TNFα (10 ng/ml) + Actinomycin D (1 μg/ml) (Sigma-Aldrich) were employed as positive controls for mitochondrial dysfunction, mitochondrial membrane depolarization, ROS production and cell death, respectively.
For siRNA transfection experiments, normal human chondrocytes were plated in a 6-well plates (1.5×105 cells) in DMEM containing 10% FCS without antibiotics overnight before transfection.
Determination of mitochondrial membrane potential
To determine the mitochondrial membrane potential (Δψm) of chondrocytes, the fluorescent probe JC-1 (5′,5′,6,6′-Tetrachloro-1,1′,3,3′-tetraethyl-imidacarbocyanine iodide, Life Technologies, NY, USA) and the cationic cyanine dye DiIC1 (1,1′,3,3,3′,3′-hexamethylindodicarbo - cyanine iodide) were used. JC-1 dye exhibits potential-dependent accumulation in mitochondria, indicated by a fluorescence emission from green to red. Consequently, mitochondrial depolarization is indicated by a decrease in the red/green fluorescence intensity ratio. Briefly, chondrocytes were incubated for 15 minutes at 37 °C with 10 mg/ml of JC-1, and analyzed by flow cytometry using a FACScan and Cell Quest software (Becton Dickinson, Mountain View, CA). Mean fluorescence intensity values for FL1 (Green Fluorescence) and FL2 (Red Fluorescence), were obtained for all experiments. In each experiment 10,000 events were analyzed. Results are expressed as the ratio of Red/Green fluorescence intensity values.
DilC1 accumulates primarily in mitochondria with active membrane potential. However, DilC1 stain intensity decreases when mitochondrial membrane potential is disrupted. Photomultiplier settings were adjusted to detect DilC1 fluorescence signal on the FL4 detector. Mean fluorescence intensity values for FL4, were obtained for all experiments. In each experiment 10,000 events were analyzed. Results are expressed as the ratio of DilC1 fluorescence intensity values.
Reactive oxygen species detection
The dye 2′7′-dichlorodihydrofluorescein diacetate (DCFH-DA, Sigma-Aldrich, St. Louis, MO) was used to evaluate the intracellular production of reactive oxygen species (ROS). Briefly, chondrocytes were treated as indicated. Then, the cells were washed and incubated for 30 minutes with DCFH-DA (10 μM) in 1 ml of DMEM. After washing, the cells were resuspended in PBS, and visualized by flow cytometry in the FL1 channel, with fluorescence levels indicating the percentage of positive cells for intracellular ROS production.
For MitoSOX Red–based flow cytometric detection of mitochondrial superoxide, cells were treated as indicated and then incubated with MitoSOX Red superoxide indicator (5 μM; Life Technologies, NY, USA) for 30 min in Hank’s Balanced Salt solution with Ca2+/Mg2+ (HBSS, Life Technologies). After washing, the cells were resuspended in PBS, and visualized by flow cytometry analyses in the FL2 channel, with fluorescence levels indicating the percentage of positive cells for Mitochondrial Superoxide.
Assessment of cell death
To determine early and late apoptosis, chondrocytes were labeled with Annexin V and Propidium iodide, respectively (Life Technologies, NY, USA) as previously described (21). Then, the cells were analyzed on a FACSCalibur (Becton Dickinson). For each condition, 10,000 events were collected. Results are expressed as the percentage of Annexin-V positive cells or the percentage of PI positive cells.
Immunocytochemical analysis
Human chondrocytes were cultured on eight-well slides (Corning® Costar®, MA, USA) and treated as indicated, fixed with 4% paraformaldehyde–phosphate buffered saline (PBS) for 10 minutes at room temperature, and permeabilized with 0.3% Triton X-100 in PBS at room temperature for 15 minutes. Then, the cells were blocked in 5% Normal Goat Serum (NGS) in PBS for 30 minutes, and incubated with rabbit polyclonal LC3 antibody (1:500; MBL International, Woburn, MA; Cat. Number PM036) in 1% NGS/PBS at room temperature (RT) for 1 hour. A fluorescent dye–conjugated secondary antibody (Alexa Fluor 488–conjugated rabbit IgG; 1:200; Life Technologies, NY, USA; Cat. Number A-11034) was added and incubated at RT for 30 minutes. The nuclear staining was analyzed by incubating the cells with Hoechst 33342 (1 μg/ml, Life Technologies) for 10 minutes. Finally, the slides were mounted with ProLong® Gold Antifade Reagent (Life Technologies), and observed by fluorescence microscopy (Olympus). All images were also imported into Image J software (National Institute of Health, USA) for quantitative image analysis.
Western blotting
Western blotting was performed with a chemiluminescence detection system. Protein from normal human chondrocytes was lysed using 6 M urea/2% SDS buffer. Cell lysates were sonicated at 4°C and protein concentrations were determined using a Pierce BCA Protein Assay kit (Pierce Biotechnology, Rockford, IL, USA). The proteins were separated on 4–20 % SDS-polyacrylamide gels and transferred to PVDF membranes (Bio-Rad, Hercules, CA, USA), blocked with 5% dry milk or 5% BSA in Tris buffered saline–Tween (TBST), and blotted with rabbit polyclonal antibody specific for LC3 (1:1000; MBL International, Woburn, MA; Cat. Number PM036), or p-Akt (Ser473) or p-rbS6 (1:2000; Cell Signaling Technology, Beverly, MA; Cat. Numbers #4060 and #4858, respectively) or mouse antibody Tubulin (1:2000; Sigma, St. Louis, MO, USA; Cat. Number T9026) for 1 hour. The membranes were then incubated with horseradish peroxidase (HRP)–conjugated anti rabbit IgG (from donkey) or anti mouse IgG (from sheep) (1:5000; GE Healthcare, UK; Cat. Numbers NA934 and NA931, respectively) for 1 hour. Afterward, the membranes were washed 3 times with TBST and developed using enhanced chemiluminescence substrate (Pierce Biotechnology).
Autophagy inhibition by transfection with Atg5 small interference RNA
Normal human chondrocytes were transiently transfected with small interference RNA (siRNA) for Atg5 (siAtg5 ID: s18160; Ambion INC, Austin, TX, USA), an essential autophagy gene (22, 23), using Lipofectamine™ 2000 (Life Technologies, NY, USA) as described previously (24). Silencer™ negative control #1 siRNA (Ambion) was used as control. The sense strand sequence of the siRNA was 5-GCUAUAUCAGGAUGAGAUATT-3. The transfected chondrocytes were used for mitochondrial membrane potential determination, ROS production analysis by flow cytometry and collected for western blot analysis.
Statistical analysis
To test for normal distribution of the data, we used the Kolmogorov-Smirnov test. Statistically significant differences between 2 groups were determined by Student’s unpaired t-test. Statistically significant differences between multiple comparisons were determined by analysis of variance with Tukey’s multiple comparison test using Prism 5.0b (GraphPad Software, La Jolla, CA, USA). The results are reported as the mean ± SEM. P values less than 0.05 were considered significant.
RESULTS
Inhibition of mitochondrial respiratory chain induces mitochondrial dysfunction and cell death in human chondrocytes
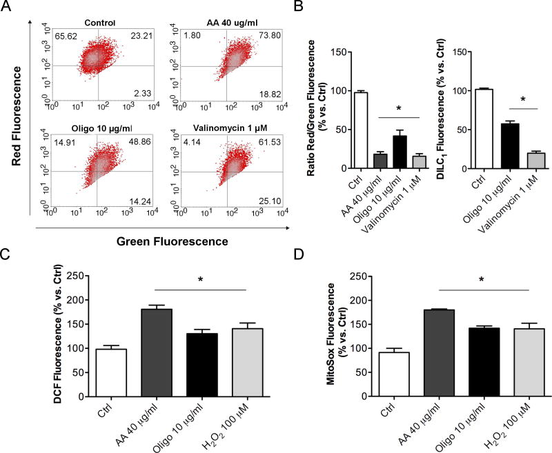
Mitochondrial dysfunction has a negative influence on cell homeostasis by uncoupling the mitochondrial respiratory chain (MRC), increasing reactive oxygen species (ROS) production, and inducing cell death by apoptosis (25). Immortalized human chondrocytes TC28a2 were treated with MRC complex V inhibitor, Oligomycin (10 μg/ml), according previous studies (26, 27). The results indicated that mitochondrial dysfunction was induced by Oligomycin (Figure 1A), which significantly decreased Δψm (Oligomycin: 41.74 ± 7.6, expressed as % vs. Ctrl; p < 0.01 compared to Ctrl condition for JC-1 dye and Oligomycin: 57.4 ± 3.8, expressed as % vs. Ctrl; p < 0.001 compared to control condition for DilC1 dye) (Figure 1B). This was associated with increased intracellular ROS production (Oligomycin: 130.3 ± 8.8, expressed as % vs. Ctrl; p < 0.001 compared to Ctrl condition) (Figure 1C), and mitochondrial superoxide generation (Oligomycin: 142.1 ± 4.6, expressed as % vs. Ctrl; p < 0.001 compared to Ctrl condition) (Figure 1D). Increased cell death was observed by FACS analysis of Annexin-V (Ctrl: 11.35 ± 1.7; Oligomycin: 25.37 ± 6.7, p < 0.05 vs. Ctrl) and Propidium iodide (Ctrl: 15.34 ± 1.7; Oligomycin: 31.53 ± 2.6, p < 0.05 vs. Ctrl) (Figure 2A, B, C).
Figure 1. Inhibition of mitochondrial respiratory chain induces mitochondrial dysfunction in human chondrocytes.
TC28a2 chondrocytes were untreated or treated with Oligomycin (Oligo, 10 μg/ml). A, Mitochondrial membrane potential (Δψm) was analyzed by flow cytometry using JC-1 dye. A representative density plot for each condition is shown. B, Bar graph shows the Δψm expressed as Red/Green fluorescence ratio and DilC1 fluorescence and represented as % vs. Ctrl at 6 hours post-treatment. Values are mean ± SEM of 7 individual experiments. * = P < 0.01 vs. Ctrl for JC-1 dye and values are mean ± SEM of 3 individual experiments. * = P < 0.01 vs. Ctrl for DilC1 dye. C, D, Quantitative analysis of intracellular ROS and mitochondrial superoxide employing DCFH-DA and MitoSox™ Red dyes, respectively. Values were expressed as % vs. Ctrl at 5 minutes post-treatment. Values are mean ± SEM of 4 individual experiments. * = P < 0.01 vs. Ctrl. Antimycin A (AA, 40 μg/ml), Valinomycin 1 μM and H2O2 100 μM were employed as positive controls for mitochondrial dysfunction, Δψm and ROS production, respectively (* = P < 0.01 vs. Ctrl).
Figure 2. Inhibition of mitochondrial respiratory chain induces cell death by apoptosis in human chondrocytes.
TC28a2 human chondrocytes were untreated (DMEM 2% CS) or treated with Oligomycin (Oligo, 10 μg/ml) for 14 hours. Cell death by apoptosis was analyzed by flow cytometry using annexin-V/propidium iodide dyes. A, A representative density plot for each condition is shown. B, C, Quantitative analysis of cell death induced by Oligo was performed by annexin-V and propidium iodide (PI) staining. Values were expressed as percentage versus Ctrl condition. Values are mean ± SEM of 5 individual experiments. * = P < 0.01 vs. Ctrl. Antimycin A (AA, 40 μg/ml) and TNFα (10 ng/ml) + ActD (1 μg/ml) were employed as positive control for mitochondrial dysfunction and cell death by apoptosis, respectively (** = P < 0.001 vs. Ctrl).
Autophagy is defective in human chondrocytes with mitochondrial dysfunction
An important feature of aging-related diseases is the abnormal accumulation of damaged proteins and organelles, such as mitochondria. As a consequence, the ability of cells to function normally and survive under stress conditions is compromised. Autophagy is an essential homeostasis mechanism that regulates the elimination of damaged macromolecules and promotes protection and cell survival.
To determine the activation and function of autophagy under mitochondrial dysfunction conditions, fluorescence-based detection of LC3 isoforms in TC28a2 cells was performed. Oligomycin treatment resulted in a significant reduction in the LC3 puncta, indicative of reduced autophagosome formation (Figure 3A, B). Western blot analysis enables to detect LC3-I lipidation and conversion to LC3-II as a marker of autophagy activation and autophagosome formation (28). In response to Oligomycin treatment of normal human chondrocytes, the expression of LC3-II was increased at 24 hours after treatment, likely as an early response to stress, and then, decreased at 48 hours (Figure 3C). These results demonstrate a decrease in autophagy activation as a response to mitochondrial dysfunction.
Figure 3. Autophagy is defective in human chondrocytes with mitochondrial dysfunction.
A, Fluorescence-based detection of LC3 in TC28a2 cells treated with Oligomycin (Oligo, 10 μg/ml) for 14 hours reveals either diffuse cytoplasmic protein or puncta formation (vesicles), which reflects protein associated with autophagosomes. The number of punctate LC3 is associated with autophagosomes. Magnification 20×. Scale bar 10 μm. B, Quantification of LC3 vesicles per cell in response to Oligo treatment. Values are mean ± SEM of 3 individual experiments. * = P < 0.05 vs. Ctrl. C, WB analysis was performed to detect autophagosome formation by lipidation of LC3-I to LC3-II, as a marker of autophagy activation, in normal human chondrocytes treated with Oligo 10 μg/ml at 24 and 48 hours.
Autophagy activation protects from mitochondrial dysfunction in human chondrocytes
To determine whether autophagy removes dysfunctional mitochondria, autophagy was pharmacologically induced by using the mTORC1 selective inhibitor, Rapamycin (5, 10 μM) and the dual mTORC1 and mTORC2 inhibitor, Torin 1 (20, 50 nM). These inhibitors led to a significant concentration-dependent increase in the amount of LC3-II represented by LC3 puncta formation in the cytoplasm (p < 0.001) (Figure 4A, B). These data suggest that there are no differences in terms of autophagy activation when mTORC1 or mTORC2 isoforms are selectively inhibited.
Figure 4. Autophagy activation protects from mitochondrial dysfunction in human chondrocytes.
A, Detection of LC3 in TC28a2 chondrocytes treated with Rapa, 10 μM or Torin 1 50 nM for 14 hours. Magnification 40×. Scale bar 10 μm. Quantification of LC3 vesicles in response to Rapa (5, 10 μM) or Torin 1 (20, 50 nM). Values are mean ± SEM of 3 individual experiments. * = P < 0.01 vs. Ctrl. Next, cells were pretreated with Rapa, 10 μM or Torin 1 50 nM for 4 hours or treated with Oligo, 10 μg/ml. B, Analysis of Δψm expressed as Red/Green fluorescence ratio at 6 hours. Values are mean ± SEM of 4 individual experiments. * = P < 0.01 vs. Ctrl and ** = P < 0.01 vs. Oligo. C, Quantitative analysis of mitochondrial superoxide at 5 minutes post-treatment. Values are mean ± SEM of 3 individual experiments. * = P < 0.01 vs. Ctrl and ** = P < 0.05 vs. Oligo. D, Quantitative analysis of early and late apoptosis induced at 14 hours. Values are mean ± SEM of 5 individual experiments. * = P < 0.01 vs. Ctrl and ** = P < 0.05 vs. Oligo.
TC28a2 cells were then pre-treated with Rapamycin (10 μM) or Torin 1 (50 nM) for 4 hours, followed by addition of Oligomycin for the indicated times. Rapamycin treatment induced an increase in the Δψm (Figure 4B) and a significant decrease in the level of apoptosis induced by Oligomycin treatment (p < 0.05) (Figure 4D). However, we did not find any effect on ROS levels (Figure 4C). Torin 1 pre-treatment also significantly increased the Δψm (p < 0.01). This was accompanied by a significant decrease in ROS production and apoptosis (p < 0.05). These results indicate a protective role of autophagy activation on mitochondrial dysfunction and a differential effect of mTOR complex isoforms on ROS levels.
Oligomycin-mediated mitochondrial dysfunction is dependent on Akt/mTOR pathway activation in human chondrocytes
To investigate the molecular components of MRC complex V inhibition by oligomycin effect on autophagy, we studied Akt, mTOR and LC3 expression in primary human chondrocytes. The results indicated that Oligomycin treatment induced phosphorylation of the serine/threonine kinase Akt (Ser473), an upstream positive regulator of mTOR, and the ribosomal protein S6 (rbS6), a direct and downstream target of mTOR (Figure 5A). Similar effects were found at 48 hours (data not shown). However, a differential role of Rapamycin and Torin 1 on Akt phosphorylation status was found. Torin 1 inhibited phosphorylation of Akt more potently than Rapamycin (p-Akt: Ctrl: 100; Oligomycin: 125 ± 16; Rapamycin: 51,25 ± 1,25; Rapamycin + Oligomycin; 48.58 ± 0.58; Torin 1: 4,965 ± 0.05; Oligomycin + Torin 1: 7.4 ± 0.10). These differences might be due to dual mTORC1 and mTORC2 inhibition by Torin 1 and could explain the differential effects of Rapamycin and Torin 1 on mitochondrial dysfunction induced by Oligomycin. Moreover, analysis of LC3 expression indicated that Rapamycin and Torin 1 highly enhanced the LC3 puncta in response to Oligomycin treatment (Figure 5B). These results suggest that Oligomycin is associated with an activation of Akt and mTOR signaling pathway in human chondrocytes that consequently reduces autophagy by blocking LC3-II formation.
Figure 5. Oligomycin-mediated mitochondrial dysfunction is dependent on Akt/mTOR pathway activation in human chondrocytes.
A, Normal human chondrocytes were untreated (DMEM 2% CS) or pretreated with Rapamycin (Rapa, 10 μM) or Torin 1 50 nM for four hours or treated with Oligomycin (Oligo, 10 μg/ml) for 24 hours. Phosphorylation of Akt (Ser473) and ribosomal protein S6 (rbS6) was determined by Western blotting. B, Fluorescence-based detection of LC3 in TC28a2 human chondrocytes untreated (DMEM 2% CS) or pretreated with Rapa 10 μM or Torin 1 50 nM for four hours or treated with Oligo 10 μg/ml for 14 hours. Magnification 20×. Scale bar 10 μm.
Defective autophagy increases accumulation of dysfunctional mitochondria in human chondrocytes
To determine the role of basal autophagy on mitochondrial function in human chondrocytes, we inhibited autophagy with siRNA for Atg5, which is essential for autophagosome formation and autophagy activation (29). Decreased Atg5 expression following siRNA treatment (Figure 6A) significantly induced mitochondrial dysfunction in human chondrocytes by decreasing the Δψm and increasing ROS production (p < 0.05) (Figure 6B). These data indicate an interdependence between mitochondrial function and autophagy (Figure 6C).
Figure 6. Defective autophagy increases accumulation of dysfunctional mitochondria in human chondrocytes.
Normal human chondrocytes were transfected with siCtrl or siAtg5 for 72 hours. A, The levels of Atg5 were determined by Western blotting. B, Bar graph show the statistical analysis of Δψm expressed as Red/Green fluorescence ratio and represented as percentage versus control condition at 72 hours post-transfection. Values are mean ± SEM of 3 individual experiments. * = P < 0.05 vs. Ctrl. C, Quantitative analysis of intracellular ROS production by Flow cytometry employing DCFH-DA dye at 72 hours post-transfection. Values are expressed as percentage versus control condition. Values are mean ± SEM of 3 independent experiments. * = P < 0.05 vs. Ctrl. D, Flow chart for autophagy protective effect against mitochondrial dysfunction in human chondrocytes.
DISCUSSION
Defective autophagy and mitochondrial dysfunction are features of aging-related cartilage degeneration (8, 12). However, the interdependence of these critical cellular homeostasis mechanisms in the pathogenesis of cartilage degeneration has not been directly investigated.
The data of the present study indicate that autophagy activation protects from mitochondrial dysfunction in human chondrocytes. Autophagy is an essential cellular homeostasis mechanism that functions not only by adjusting to variations in nutrient supply but also by removing dysfunctional organelles and macromolecules, such as mitochondria (29), which have been observed in osteoarthritis (OA)-affected cartilage (13). The critical role of autophagy in chondrocytes and cartilage function is illustrated by the presence of deficient autophagy activity in experimental and spontaneous aging-associated OA models. In this regard, manifestations of autophagy defects are often linked to cell dysfunction and cell death (30). Cellular dysfunction leads to tissue and organ failure and can manifest as aging-associated degenerative disease (31, 32). Conversely, pharmacologic augmentation of autophagy protects against cell dysfunction and disease and, in model organisms, extends lifespan (32) and health (33, 34). We previously demonstrated that autophagy activation protects from mechanical damage in cultured cartilage explants and in mice with experimental OA (35, 36). These findings support the notion that mechanisms that can induce repair of cellular damage are critical for chondrocyte homeostasis.
The mitochondrial respiratory chain oxidizes nutrients to generate the energy molecule ATP. An abnormal production of ROS during the oxidative phosphorylation process can cause harm and eventually might cause cell death (37). In human chondrocytes, the oxygen supply is gradually reduced across the different zones of articular tissue (12), which most likely result in a tight regulation of the number and function of mitochondria to maintain cellular energy homeostasis. Nevertheless, data on adaptation of chondrocytes to oxygen needs by regulating mitochondrial density and function is limited.
In the present study, we investigated autophagy as a critical mechanism to maintain mitochondrial function in human articular chondrocytes. We used Oligomycin, a mitochondrial respiratory chain complex V inhibitor to induce mitochondrial dysfunction in human chondrocytes. The respiratory capacity of chondrocytes is compromised in OA articular cartilage due to defects in mitochondrial coupling efficiency (14). Oligomycin reduces electron flow through the electron transport chain, but not completely, due to mitochondrial uncoupling (38). Because this defect on the respiratory capacity of chondrocytes in OA, we try to mimic the mitochondrial dysfunction by using Oligomycin, an inhibitor of the ATP synthase that blocks the inducible proton leak but not the basal uncoupling capacity. On the other hand, mitochondrial respiratory chain inhibitors such as Antimycin A, a complex III inhibitor, have irreversible effects by binding to cytochrome c reductase. The subsequent disruption of the proton gradient and ATP synthesis by Antimycin A, results in the formation of high levels of superoxide and a dramatic loss of mitochondrial coupling efficiency (38), likely affecting potently the respiratory capacity of chondrocytes.
The effects of Oligomycin observed were consistent with prior studies (25, 26). Under conditions where Oligomycin induced significant mitochondrial dysfunction in chondrocytes, the basal level of autophagy was reduced, which indicates that partial inhibition of mitochondrial respiratory chain is sufficient to disrupt autophagy. Furthermore, we found an early activation of autophagy at 24 hours in response to mitochondrial dysfunction, and then a clear and sustained reduction at 48 hours. We hypothesize that autophagy activation may protect against cell damage as a compensatory mechanism. However, when prolonged stress exceeds cellular compensation, autophagy may not be able to maintain the cellular balance and, ultimately the presence of toxic molecules may lead to cell death (39).
Mammalian target of rapamycin TOR (mTOR) is a major regulator of autophagy. To determine whether autophagy activation protects against mitochondrial dysfunction, autophagy was activated by rapamycin, a selective mTORC1 inhibitor and Torin 1, a dual mTORC1 and mTORC2 inhibitor. Rapamycin induces autophagy in a variety of cell types (40, 41), including articular chondrocytes and cartilage, in which prevents cartilage damage in vivo (35, 36). Our results are the first to demonstrate that Torin 1 activates autophagy in human chondrocytes similarly to Rapamycin.
We evaluated the effects of Oligomycin in mTOR signaling. Interestingly, oligomycin has stimulatory effects in articular chondrocytes, activating the phosphorylation at Ser235/236 residue of the ribosomal protein S6, a downstream target of mTOR activated with growth and proliferation (42). We also investigated Akt protein kinase, an upstream mTOR regulator activated by growth and survival factors (42). Our data indicate that oligomycin induces Akt phosphorylation at Ser473 residue, which is an indication that mTORC2 is directly regulated when mitochondrial ATP synthase is pharmacologically inhibited. Taking together, we provide evidence indicating that Oligomycin decreases autophagy in an Akt/mTOR-dependent manner in human chondrocytes, which might result in reduced cell growth and partially explain the cartilage degradation observed in OA.
In summary, our study is the first to demonstrate that autophagy is a protective mechanism in human chondrocytes with mitochondrial dysfunction. Our observations suggest that autophagy plays an important role to protect chondrocytes from oxidative stress, and support that pharmacological interventions targeting autophagy may prevent cartilage degradation. Furthermore, we provide evidence of a direct link between mitochondrial function and autophagy regulation in cartilage, which may lead to new therapeutic strategies for aging-related musculoskeletal disorders, such as OA.
Acknowledgments
This study was supported by Instituto de Salud Carlos III- Ministerio de Economía y Competitividad, Spain-CP11/00095 and NIH grant AG007996. Beatriz Caramés was supported by Miguel Servet Program, Instituto de Salud Carlos III-CP11/00095.
We thank Mary Goldring for providing the human chondrocyte cell line, TC28a2. We also thank the Orthopedic Department of the Complexo Hospitalario Universitario A Coruña (CHUAC) for providing the cartilage samples and to María José Sanchez and Tamara Hermida for technical assistance.
Footnotes
AUTHOR CONTRIBUTIONS
All authors approved the final version to be published.
Dra. Caramés had full access to all of the data in the study and takes responsibility for the integrity of the data and the accuracy of the data analysis.
Study conception and design: Blanco, Caramés.
Drafting and revising the manuscript: López de Figueroa, Lotz, Blanco, Caramés.
Acquisition of data: López de Figueroa, Caramés.
Analysis and interpretation of data: López de Figueroa, Caramés.
References
- 1.Lotz MK, Carames B. Autophagy and cartilage homeostasis mechanisms in joint health, aging and OA. Nat Rev Rheumatol. 2011;7:579–87. doi: 10.1038/nrrheum.2011.109. [DOI] [PMC free article] [PubMed] [Google Scholar]
- 2.Goldring MB. Update on the biology of the chondrocyte and new approaches to treating cartilage diseases. Best Pract Res Clin Rheumatol. 2006;20:1003–1005. doi: 10.1016/j.berh.2006.06.003. [DOI] [PubMed] [Google Scholar]
- 3.Goldring MB, Goldring SR. Osteoarthritis. J Cell Physiol. 2007;213:626–34. doi: 10.1002/jcp.21258. [DOI] [PubMed] [Google Scholar]
- 4.Levine B, Kroemer G. Autophagy in the pathogenesis of disease. Cell. 2008;132:27–42. doi: 10.1016/j.cell.2007.12.018. [DOI] [PMC free article] [PubMed] [Google Scholar]
- 5.Mizushima N, Klionsky DJ. Protein turnover via autophagy: implications for metabolism. Annu Rev Nutr. 2007;27:19–40. doi: 10.1146/annurev.nutr.27.061406.093749. [DOI] [PubMed] [Google Scholar]
- 6.Hara T, Nakamura K, Matsui M, Yamamoto A, Nakahara Y, Suzuki-Migishima R, et al. Suppression of basal autophagy in neural cells causes neurodegenerative disease in mice. Nature. 2006;441:885–9. doi: 10.1038/nature04724. [DOI] [PubMed] [Google Scholar]
- 7.Komatsu M, Waguri S, Ueno T, Iwata J, Murata S, Tanida I, et al. Impairment of starvation-induced and constitutive autophagy in Atg7-deficient mice. J Cell Biol. 2005;169:425–434. doi: 10.1083/jcb.200412022. [DOI] [PMC free article] [PubMed] [Google Scholar]
- 8.Caramés B, Taniguchi N, Otsuki S, Blanco FJ, Lotz M. Autophagy is a protective mechanism in normal cartilage, and its aging-related loss is linked with cell death and osteoarthritis. Arthritis Rheum. 2010;62:791–801. doi: 10.1002/art.27305. [DOI] [PMC free article] [PubMed] [Google Scholar]
- 9.Cuervo AM, Dice JF. Age-related decline in chaperone-mediated autophagy. J Biol Chem. 2000;275:31505–13. doi: 10.1074/jbc.M002102200. [DOI] [PubMed] [Google Scholar]
- 10.Martinez A, Portero-Otin M, Pamplona R, Ferrer I. Protein targets of oxidative damage in human neurodegenerative diseases with abnormal protein aggregates. Brain Pathol. 2010;20:281–97. doi: 10.1111/j.1750-3639.2009.00326.x. [DOI] [PMC free article] [PubMed] [Google Scholar]
- 11.Lee JY, Nagano Y, Taylor JP, Lim KL, Yao TP. Disease-causing mutations in parkin impair mitochondrial ubiquitination, aggregation, and HDAC6-dependent mitophagy. J Cell Biol. 2010;189:671–9. doi: 10.1083/jcb.201001039. [DOI] [PMC free article] [PubMed] [Google Scholar]
- 12.Blanco FJ, Rego I, Ruiz-Romero C. The role of mitochondria in osteoarthritis. Nat Rev Rheumatol. 2011;7:161–9. doi: 10.1038/nrrheum.2010.213. [DOI] [PubMed] [Google Scholar]
- 13.Maneiro E, Martin MA, de Andres MC, Lopez-Armada MJ, Fernandez-Sueiro JL, del Hoyo P, et al. Mitochondrial respiratory activity is altered in osteoarthritic human articular chondrocytes. Arthritis Rheum. 2003;48:700–708. doi: 10.1002/art.10837. [DOI] [PubMed] [Google Scholar]
- 14.Blanco FJ, Lopez-Armada MJ, Rego I. Mitochondria and chondrocytes: role in osteoarthritis. In: Buckwalter JA, Lotz M, Stoltz JF, editors. Osteoarthritis, Inflammation and Degradation: A Continuum. IOS Press; Amsterdam: 2007. pp. 192–205. [Google Scholar]
- 15.Tomita M, Sato EF, Nishikawa M, Yamano Y, Inoue M. Nitric oxide regulates mitochondrial respiration and functions of articular chondrocytes. Arthritis Rheum. 2001;44:96–104. doi: 10.1002/1529-0131(200101)44:1<96::AID-ANR13>3.0.CO;2-#. [DOI] [PubMed] [Google Scholar]
- 16.Carlo MD, Loeser RF. Increased oxidative stress with aging reduces chondrocyte survival: correlation with intracellular glutathione levels. Arthritis Rheum. 2003;48:3419–3430. doi: 10.1002/art.11338. [DOI] [PubMed] [Google Scholar]
- 17.Youle RJ, Narendra DP. Mechanisms of mitophagy. Nat Rev Mol Cell Biol. 2011;12:9–14. doi: 10.1038/nrm3028. [DOI] [PMC free article] [PubMed] [Google Scholar]
- 18.Wallace DC. A mitochondrial paradigm of metabolic and degenerative diseases, aging, and cancer: a dawn for evolutionary medicine. Annu Rev Genet. 2005;39:359–407. doi: 10.1146/annurev.genet.39.110304.095751. [DOI] [PMC free article] [PubMed] [Google Scholar]
- 19.Mizushima N, Levine B, Cuervo AM, Klionsky DJ. Autophagy fights disease through cellular self-digestion. Nature. 2008;451:1069–10. doi: 10.1038/nature06639. [DOI] [PMC free article] [PubMed] [Google Scholar]
- 20.Goldring MB, Birkhead JR, Suen L-F, Yamin R, Mizuno S, Glowacki J, et al. Interleukin-1-modulated gene expression in immortalized human chondrocytes. J Clin Invest. 1994;94:2307–16. doi: 10.1172/JCI117595. [DOI] [PMC free article] [PubMed] [Google Scholar]
- 21.Taniguchi N, Caramés B, Ronfani L, Ulmer U, Komiya S, Bianchi ME, et al. Aging-related loss of the chromatin protein HMGB2 in articular cartilage is linked to reduced cellularity and osteoarthritis. Proc Natl Acad Sci U S A. 2009;106:1181–6. doi: 10.1073/pnas.0806062106. [DOI] [PMC free article] [PubMed] [Google Scholar]
- 22.Kuma A, Hatano M, Matsui M, Yamamoto A, Nakaya H, Yoshimori T, et al. The role of autophagy during the early neonatal starvation period. Nature. 2004;432:1032–6. doi: 10.1038/nature03029. [DOI] [PubMed] [Google Scholar]
- 23.Hara T, Nakamura K, Matsui M, Yamamoto A, Nakahara Y, Suzuki-Migishima R, et al. Suppression of basal autophagy in neural cells causes neurodegenerative disease in mice. Nature. 2006;441:885–9. doi: 10.1038/nature04724. [DOI] [PubMed] [Google Scholar]
- 24.Sasaki H, Takayama K, Matsushita T, Ishida K, Kubo S, Matsumoto T, et al. Autophagy modulates osteoarthritis-related gene expression in human chondrocytes. Arthritis Rheum. 2012;64:1920–8. doi: 10.1002/art.34323. [DOI] [PubMed] [Google Scholar]
- 25.Ruiz-Romero C, Calamia V, Mateos J, Carreira V, Martínez-Gomariz M, Fernández M, et al. Mitochondrial dysregulation of osteoarthritic human articular chondrocytes analyzed by proteomics: a decrease in mitochondrial superoxide dismutase points to a redox imbalance. Mol Cell Proteomics. 2009;8:172–89. doi: 10.1074/mcp.M800292-MCP200. [DOI] [PMC free article] [PubMed] [Google Scholar]
- 26.Cillero-Pastor B, Caramés B, Lires-Deán M, Vaamonde-García C, Blanco FJ, López-Armada MJ. Mitochondrial dysfunction activates cyclooxygenase 2 expression in cultured normal human chondrocytes. Arthritis Rheum. 2008;58:2409–19. doi: 10.1002/art.23644. [DOI] [PubMed] [Google Scholar]
- 27.Cillero-Pastor B, Rego-Pérez I, Oreiro N, Fernandez-Lopez C, Blanco FJ. Mitochondrial respiratory chain dysfunction modulates metalloproteases -1, -3 and -13 in human normal chondrocytes in culture. BMC Musculoskelet Disord. 2013;14:235. doi: 10.1186/1471-2474-14-235. [DOI] [PMC free article] [PubMed] [Google Scholar]
- 28.Mizushima N, Yoshimori T, Levine B. Methods in mammalian autophagy research. Cell. 2010;140:313–26. doi: 10.1016/j.cell.2010.01.028. [DOI] [PMC free article] [PubMed] [Google Scholar]
- 29.Mizushima N. Physiological functions of autophagy. Curr Top Microbiol Immunol. 2009;335:71–84. doi: 10.1007/978-3-642-00302-8_3. [DOI] [PubMed] [Google Scholar]
- 30.Rubinsztein DC, Marino G, Kroemer G. Autophagy and aging. Cell. 2011;146:682–95. doi: 10.1016/j.cell.2011.07.030. [DOI] [PubMed] [Google Scholar]
- 31.Shibata M, Lu T, Furuya T, et al. Regulation of intracellular accumulation of mutant Huntingtin by Beclin 1. J Biol Chem. 2006;281:14474–85. doi: 10.1074/jbc.M600364200. [DOI] [PubMed] [Google Scholar]
- 32.Harrison DE, Strong R, Sharp ZD, Nelson JF, Astle CM, Flurkey K, et al. Rapamycin fed late in life extends lifespan in genetically heterogeneous mice. Nature. 2009;460:392–5. doi: 10.1038/nature08221. [DOI] [PMC free article] [PubMed] [Google Scholar]
- 33.Pan T, Rawal P, Wu Y, et al. Rapamycin protects against rotenone-induced apoptosis through autophagy induction. Neuroscience. 2009;164:541–51. doi: 10.1016/j.neuroscience.2009.08.014. [DOI] [PubMed] [Google Scholar]
- 34.Spilman P, Podlutskaya N, Hart MJ, et al. Inhibition of mTOR by rapamycin abolishes cognitive deficits and reduces amyloid-beta levels in a mouse model of Alzheimer’s disease. PLoS ONE. 2010;5:e9979. doi: 10.1371/journal.pone.0009979. [DOI] [PMC free article] [PubMed] [Google Scholar]
- 35.Caramés B, Taniguchi N, Seino D, Blanco FJ, D’Lima D, Lotz M. Mechanical injury suppresses autophagy regulators and pharmacologic activation of autophagy results in chondroprotection. Arthritis Rheum. 2012;64:1182–92. doi: 10.1002/art.33444. [DOI] [PMC free article] [PubMed] [Google Scholar]
- 36.Caramés B, Hasegawa A, Taniguchi N, Miyaki S, Blanco FJ, Lotz M. Autophagy activation by rapamycin reduces severity of experimental osteoarthritis. Ann Rheum Dis. 2012;71:575–81. doi: 10.1136/annrheumdis-2011-200557. [DOI] [PMC free article] [PubMed] [Google Scholar]
- 37.Kanki T, Klionsky D. The Molecular mechanism of mitochondria autophagy in yeast. Mol Microbiol. 2010;75:795–800. doi: 10.1111/j.1365-2958.2009.07035.x. [DOI] [PMC free article] [PubMed] [Google Scholar]
- 38.Vander Heiden N, Chandel NS, Williamson EK, Schumacker PT, Thompson CB. Bcl-xL Regulates the Membrane Potential and Volume Homeostasis of Mitochondria. Cell. 1997;91:627–637. doi: 10.1016/s0092-8674(00)80450-x. [DOI] [PubMed] [Google Scholar]
- 39.Xiong N, Xiong J, Jia M, Liu L, Zhang X, Chen Z, et al. The role of autophagy in Parkinson’s disease: rotenone-based modeling. Behav Brain Funct. 2013;9:13. doi: 10.1186/1744-9081-9-13. [DOI] [PMC free article] [PubMed] [Google Scholar]
- 40.Shigemitsu K, Tsujishita Y, Hara K, et al. Regulation of translational effectors by amino acid and mammalian target of rapamycin signaling pathways. Possible involvement of autophagy in cultured hepatoma cells. J Biol Chem. 1999;274:1058–65. doi: 10.1074/jbc.274.2.1058. [DOI] [PubMed] [Google Scholar]
- 41.Sabers CJ, Martin MM, Brunn GJ, et al. Isolation of a protein target of the FKBP12- rapamycin complex in mammalian cells. J Biol Chem. 1995;270:815–22. doi: 10.1074/jbc.270.2.815. [DOI] [PubMed] [Google Scholar]
- 42.Laplante M, Sabatini DM. mTOR signaling in growth control and disease. Cell. 2012;149:274–93. doi: 10.1016/j.cell.2012.03.017. [DOI] [PMC free article] [PubMed] [Google Scholar]






