Abstract
Chronic inflammation and oxidative stress are critical components in the pathogenic cascade of early diabetic retinopathy, characterized by neuronal and vascular degeneration. We investigated pharmacologic inhibition of the proinflammatory leukotriene cascade for therapeutic benefit in early diabetic retinopathy. Using the streptozotocin-induced diabetes mouse model, we administered montelukast, a leukotriene receptor antagonist, and diabetes-related retinal pathology was assessed. Early biochemical and cellular function measures were evaluated at 3 months’ diabetes duration and included vascular permeability, superoxide production, leukotriene generation, leukocyte-induced microvascular endothelial cell death, and retinal function by electroretinography. Histopathology assessments at 9 months’ diabetes duration included capillary degeneration and retinal ganglion cell loss. Leukotriene receptor antagonism resulted in a significant reduction of early, diabetes-induced retinal capillary leakage, superoxide generation, leukocyte adherence, and leukotriene generation. After 9 months of diabetes, the retinal microvasculature from untreated diabetic mice demonstrated a nearly threefold increase in capillary degeneration compared with nondiabetic mice. Montelukast inhibited the diabetes-induced capillary and neuronal degeneration, whether administered as a prevention strategy, immediately after induction of diabetes, or as an intervention strategy starting at 4.5 months after confirmation of diabetes. Pharmacologic blockade of the leukotriene pathway holds potential as a novel therapy to prevent or slow the development of diabetic retinopathy.
Introduction
Diabetic retinopathy remains a leading cause of blindness (1,2). The Diabetes Control and Complications Trial demonstrated that achieving blood glucose levels near normal reduces an individual’s probability of developing retinopathy (3). Translating this into clinical practice, guidelines recommend beginning tight glycemic control as soon as safely possible and avoiding too frequent hypoglycemia at young ages (4–7). However, many individuals find it difficult to attain tight glycemic control, with recent reports of only 21% of youth aged 13–20 years and 43% of children aged 6–13 years reaching A1C targets (8). Beyond glycemic control, most therapies target the late proliferative stage of the disease, at a time when vision is threatened (1). Thus, adjunctive therapy that targets the early pathogenesis of diabetic retinopathy is desperately needed to prevent the onset or slow the progression of diabetic retinopathy and, ultimately, vision loss.
Many investigators have identified biological pathways that lead to the earliest manifestation of the nonproliferative disease, which includes capillary dropout and neurodegeneration (9–11). Hyperglycemia is hypothesized to trigger proinflammatory mediators, which activate oxidative stress pathways and further amplify the inflammatory signal through multiple pathways including nuclear factor-κB–regulated inflammatory gene transcription (11–15). The resultant chronic activation of inflammatory cascades results in damage to the retinal microvasculature and neurons (9,11). Not unlike other inflammatory conditions, the leukocyte plays an important role in the initiation of signaling through this cascade (16,17). Leukocytes from diabetic mice have been shown to be “primed” to generate enhanced proinflammatory mediators, principally the leukotrienes, and superoxide (18). Leukotrienes can be secreted by the leukocyte as well as synthesized locally by the retinal cells to act in classic autocrine and paracrine fashion (18,19).
At the cellular level, synthesis of leukotrienes proceeds through an enzymatic cascade initiated by calcium-dependent activation of cytosolic phospholipase A2, which cleaves arachidonic acid from membrane phospholipids. Present principally in leukocytes, 5-lipoxygenase converts arachidonic acid to the short-lived intermediate leukotriene (LT) A4. Within leukocytes, LTA4 can be further metabolized by LTA4 hydrolase to generate LTB4, a potent mediator that signals through the BLT1 receptor and promotes leukocyte migration, oxidative stress, cytokine production, and apoptosis in various tissues (20,21). Alternatively, the LTA4 generated by leukocytes can move across cells with downstream metabolism to LTB4 or the cysteinyl leukotrienes known as LTC4, LTD4, and LTE4 based on the receiving cells’ enzymatic complement. With respect to the retina, our prior studies support this transcellular biosynthesis of LTB4 and LTC4 and the critical importance of the leukocyte to initiate the development of diabetic retinopathy (16,17). Previously, we demonstrated that circulating leukocytes from diabetic mice robustly synthesize leukotrienes, more so than from nondiabetic mice. Furthermore, diabetic mice irradiated and transplanted with 5-lipoxygenase–deficient bone marrow cells have circulating leukocytes that are unable to initiate leukotriene synthesis, and subsequently, the mice do not develop diabetic retinopathy (17). The retina lacks 5-lipoxygenase, and whole explanted retinas synthesized LTB4 only with addition of LTA4 (18). With regard to cells within the retina that may be involved in transcellular biosynthesis, LTC4, an important intermediary of vascular permeability, was generated after addition of LTA4 to retinal microvascular endothelial cells and pericytes in culture (18,19). Similarly, cultured retinal glial cells demonstrate robust generation of LTB4 under high glucose conditions (18). Thus, diabetic mice genetically deficient in leukotriene synthesis are protected from developing diabetic retinopathy (13,17). Yet, it is not known whether pharmacologic inhibition of the leukotriene cascade will be effective in the prevention or progression of early diabetic retinopathy.
Montelukast, an inhibitor of the leukotriene cascade, is approved by the U.S. Food and Drug Administration and commonly prescribed to treat children (as young as age 2 years) and adolescents with asthma as well as adults with rheumatoid arthritis and Crohn disease. Its safety profile with daily, chronic use has been well documented over the past two decades. Montelukast has been reported to have multiple mechanisms of action, many of which are pertinent to the prevention of diabetic retinopathy (20,21). It is classically recognized for its effects on vascular permeability through inhibition of the cysteinyl leukotriene receptors, CysLT1 and CysLT2; both receptors are expressed in the mouse retina and specifically by mouse retinal endothelial cells (22). Montelukast has also been reported to have non–receptor-mediated anti-inflammatory actions, including suppression of LTB4 formation through inhibition of 5-lipoxygenase in monocytes/macrophages and neutrophils (23–25). Collectively, montelukast may be efficacious in diabetic retinopathy through the suppression of mechanisms that target both retinal microvascular permeability and inflammation. Thus, we now investigate montelukast, a clinically available antagonist of the leukotriene cascade, as a beneficial therapy in the early, nonproliferative stage of diabetic retinopathy in mouse models.
Research Design and Methods
Materials
Montelukast (cat. no. M-4966, lot no. MNT-101; LC Laboratories, Woburn, MA) was dissolved in sterile water for administration. Endothelial cell growth supplement from the bovine pituitary, D-(+) Glucose, heparin, lucigenin, Evans blue dye, and trypan blue were purchased from Sigma-Aldrich (St. Louis, MO). DMEM, FBS, HEPES, sodium pyruvate, nonessential amino acid (NEAA), and trypsin EDTA were purchased from Gibco-BRL (Gaithersburg, MD). Penicillin-streptomycin and l-glutamine were purchased from Mediatech (Manassas, VA). Recombinant mouse IFN-γ was purchased from R&D Systems (Minneapolis, MN). Salts and solvents were purchased from Fisher. DC protein assay and glycohemoglobin kits were obtained from Bio-Rad Laboratories (Hercules, CA).
Animals
Wild-type C57BL/6 male mice were purchased from The Jackson Laboratory. When the mice were 20–25 g body wt (∼2 months of age), they were randomly assigned to become diabetic or remain as nondiabetic. All animal experiments were in accordance with the guidelines for treatment of animals in research outlined by the Association for Research in Vision and Ophthalmology. Diabetes was induced by five sequential daily intraperitoneal injections of a freshly prepared solution of streptozotocin in citrate buffer (pH 4.5) at 45 mg/kg body wt. Mice with random blood glucose levels >250 mg/dL at 2 weeks post-streptozotocin were assigned to the diabetes group, and diabetes duration commenced. Insulin was given as needed to achieve slow weight gain without preventing hyperglycemia and glucosuria (typically 0–0.2 units of NPH insulin subcutaneously, zero to three times per week). The animals remained insulin-deficient but not grossly catabolic. The animals had free access to food and water and were maintained under a 14 h on/10 h off light cycle. Food consumption and body weight were measured weekly. Early biochemical and vascular changes were evaluated at 3 months’ diabetes duration and included vascular permeability, superoxide production, leukotriene generation, leukocyte-induced microvascular endothelial cell death, and retinal function by electroretinography. (Fig. 1) Retinas were harvested at 9 months of diabetes duration for retinal histopathology. (Fig. 1) Fasting blood glucose levels were repeated prior to the 3-month assessment, and glycosylated hemoglobin was measured prior to 9-month histology outcomes to demonstrate the early induction of hyperglycemia and the long-term persistence of hyperglycemia, respectively (Table 1).
Figure 1.
Timeline of montelukast treatment and data collection. This schematic presents the two experimental timelines. Both timelines extend over 9 months since the induction of diabetes (time 0). In the prevention strategy, montelukast administration (shaded bar) occurs over the entire 9 months, short-term assessments of biochemical and cellular function take place at 3 months, and retinal histopathology is assessed at 9 months. In the intervention study, montelukast administration (shaded bar starting at 4.5 months) occurs during the latter half of the 9 months, and assessments of retinal histopathology take place at 9 months.
Table 1.
Glycemia at 3 and 9 months’ diabetes duration
| Prevention study |
Intervention study |
|||
|---|---|---|---|---|
| Experimental group | Fasting blood glucose, 3 months’ duration | Glycohemoglobin, 9 months’ duration | Fasting blood glucose, 3 months’ duration | Glycohemoglobin, 9 months’ duration |
| Nondiabetic | 166 ± 20 (9.2 ± 1.1) | 3.0 ± 0.13 (9 ± 1.4) | 172 ± 22 (9.5 ± 1.2) | 3.8 ± 0.09 (17 ± 1) |
| SD | 458 ± 51 (25 ± 2.8)* | 10.9 ± 0.81 (95 ± 8.9)* | 472 ± 46 (26.2 ± 2.5)* | 11.6 ± 0.71 (95 ± 9.2)* |
| SD + montelukast/water | 476 ± 41 (26 ± 2.3)* | 11.1 ± 0.81 (98 ± 8.9)* | 512 ± 50 (28.4 ± 2.8)* | 10.9 ± 0.84 (102 ± 78)* |
| SD + montelukast/IP | 466 ± 66 (26 ± 3.6)* | |||
| SD + montelukast/oral | 417 ± 57 (23 ± 3.2)* | |||
Data are presented as the average ± SD mg/dL (mmol/L). IP, intraperitoneal; SD, streptozotocin diabetic.
*P < 0.05 compared with nondiabetic mice.
Montelukast Administration to Mice
Three routes for long-term montelukast administration, including intraperitoneal injections (daily injections), oral drops (gavage on Monday, Wednesday, Friday), and drinking water (continuous access), were evaluated. Irrespective of the route used, all of the experimental mice received the same dose of montelukast (5 mg/kg body wt) for the initial pilot period of 3 months from diabetes onset. Food and water intake of animals were monitored daily, and weights were monitored weekly. Specifically, prior experiments had determined the daily volume of drinking water consumed by the diabetic animals. Based on the animal’s weight, the necessary amount of montelukast was placed into the daily volume of drinking water. The treatments did not affect the growth and health of the experimental animals. Long-term experiments for diabetes duration of 9 months were performed using continuous access to the drug dissolved in drinking water. The drug was administered using two experimental timelines: 1) the intervention study, treatment with montelukast for the full 9 months of diabetes, and 2) the prevention study, treatment with montelukast for the final 4.5 months of diabetes (Fig. 1).
Vascular Permeability
Vascular permeability in the mouse retina was measured using an Evans blue quantitation technique as previously described (26). Briefly, mice received an intravenous injection of 45 mg/kg body wt Evans blue dye, which upon injection into the bloodstream rapidly and irreversibly binds to plasma albumin. Two hours later, animals were anesthetized, a 0.3-mL blood sample was obtained, and mice were perfused via the left ventricle with PBS, followed by 1% paraformaldehyde. The retinas were collected in PBS, dried for 2 h, and weighed. The Evans blue dye was extracted from the dried retinas with formamide at 70°C for 18 h and centrifuged through a 30,000 molecular weight filter. The absorbance of the retinal extract and a 1:1,000 dilution of plasma were measured by spectrophotometry at 620 and 740 nm. The concentration of dye in the extract and plasma was calculated from a standard curve of Evans blue dye. The blood-retinal barrier permeability was calculated as follows: (Evans blue from retina [ng]/retina wet weight [g])/Evans blue plasma [ng/μL] × circulation time [h]. Data were expressed as microliters of plasma/(g retinal wet weight × h circulation time).
Determination of Neuronal Cell Loss in Retinal Slices
The enucleated eyes were fixed in 10% buffered formalin, embedded in paraffin, and 5-μm-thick retinal sections were prepared passing through the optic nerve. Sections were stained with periodic acid-Schiff and hematoxylin or hematoxylin-eosin for light microscopy. The neuronal nuclei in the ganglion cell layer (GCL) (not including nuclei in the vessels) were counted using high-resolution (magnification ×400) images of the entire retinal length. Images from each experiment were assessed by a single reviewer, who was masked to experimental group.
Isolation of Peripheral Blood Leukocytes
Leukocytes were harvested from mice at 3 months’ diabetes duration. Mouse blood (500 μL) was collected by cardiac puncture in a Vacutainer collection tube containing 3.6 mg K2 EDTA and mixed with 4 mL of 1X Red Blood Cell (RBC) Lysis Buffer (eBioscience, San Diego, CA). It was gently rocked for 5 min to facilitate RBC lysis and then centrifuged at 300g for 7 min to sediment white blood cells in the bottom. RBC lysis step was repeated. After carefully removing the supernatant, the white blood cells were washed with PBS and used for coculture experiments.
Superoxide Measurement
Freshly isolated retinas/leukocytes were analyzed for superoxide production, as previously described, at 3 months’ diabetes duration (17). Briefly, retinas were equilibrated in Krebs-HEPES buffer in the dark at 37°C in 95% O2/5% CO2 for 30 min. After incubation, 0.5 mmol/L lucigenin (Sigma Chemical Company) was added, and the photon emission was detected for 10 s by a luminometer. Retinal protein was quantified per sample, and the emitted photons or luminescence (reported as relative light units) was expressed per milligram retinal protein. For leukocytes, 1 million cells were used for assay, and the luminescence was expressed per million leukocytes.
Leukotriene Generation
Leukocytes were resuspended in Hanks’ balanced salt solution (1 mL) with CaCl2 (2 mmol/L) and MgCl2 (0.5 mmol/L) and then treated with calcium ionophore A23187 dissolved in DMSO (0.5 µmol/L final concentration in buffer) for 10 min. The media were collected and the reaction terminated by addition of 1 mL ice cold methanol. After solid phase extraction, the supernatant was analyzed by liquid chromatography–tandem mass spectrometry, as previously described (18).
Measurement of Leukostasis
The number of leukocytes adherent to the retinal microvasculature was determined at 3 months of diabetes. After cardiac catheterization, anesthetized mice were first perfused with PBS to remove blood and then infused with fluorescein-coupled concanavalin A lectin (20 μg/mL in PBS) as described previously. Flat mount retinas were viewed via fluorescence microscopy, and the brightly fluorescent leukocytes were counted in the entire retina.
Culture of Retinal Microvascular Endothelial Cells
An immortalized cell line of retinal microvascular endothelial cells (mRECs) was a kind gift from Dr. Nader Sheibani (University of Wisconsin, Madison) (27). The purity of the cultures was assessed by flow cytometry: mRECs were shown to be 100% positive for PECAM-1, and glial fibrillary acidic protein was not detected, excluding the presence of glial cells. Culture medium (500 mL) contained DMEM-L (425 mL), endothelial cell growth supplement (15 mg), penicillin-streptomycin (5 mL), HEPES (5 mL), sodium pyruvate (5 mL), l-glutamine (5 mL), NEAA (5 mL), heparin (16.5 KU), FBS (50 mL), and IFN-γ (22 KU). mRECs were grown in physiologic medium (standard medium with 5.5 mmol/L glucose) or high glucose medium (standard medium supplemented to 25 mmol/L glucose) and allowed to reach confluence in the above-mentioned growth medium. Cells were cultured at 37°C in 5% CO2 and 95% air and the media were changed every other day during the experimental period of up to 5 days. For analysis of vascular endothelial growth factor (VEGF) release from mRECs, LTC4 was administered at the specified concentrations to the culture medium. Cells were harvested after 24 h, and the medium was assayed for VEGF by ELISA (VEGF-A ELISA, Invitrogen). For some experiments, montelukast pretreatment occurred for 30 min before LTC4 addition.
Coculture of Mouse mRECs and Peripheral Blood Leukocytes
When the cells reached ∼80% confluency (500,000 cells), they were cocultured with 100,000 mouse leukocytes and incubated at 37°C for 24 h. Cocultures included 1) leukocytes from nondiabetic wild-type mice cocultured with mouse mRECs in the presence of media containing 5 mmol/L glucose, 2) leukocytes from diabetic wild-type mice cocultured with mouse mRECs in the presence of media with 25 mmol/L glucose, and 3) leukocytes from diabetic wild-type mice treated with montelukast for 9 months cocultured with mouse mRECs in the presence of media with high glucose concentration and montelukast. After 24 h of coincubation, culture dishes were prepared for mass spectrometry of leukotrienes (see above) or the leukocytes were carefully removed by washing with PBS and the mRECs were harvested for assessment of cell viability via the trypan blue exclusion assay as previously performed (18). Briefly, an aliquot of cell suspension was mixed with 0.1% trypan blue, 1:1 ratio (v/v), and the cells were counted with a hemocytometer. Blue-stained cells were considered as dead cells. Cell death was expressed as a percentage calculated by counting dead cells over total number of cells (18).
Isolation of Retinal Blood Vessels
The retinal vasculature was isolated as described previously (13,17). Briefly, freshly isolated eyes were fixed with 10% neutral buffered formalin. Retinas were dissected, and retinas were rinsed in water overnight and then incubated with 1 mL elastase solution (40 units/mL) (Calbiochem, La Jolla, CA) containing 0.1 mol/L NaF (pH 6.5), 150 mmol/L NaCl, and 5 mmol/L EDTA at 37°C for 1 h. After elastase digestion, nonvascular cells were removed by gentle brushing, and the isolated vasculature was dried to a microscope slide, stained with hematoxylin and periodic acid-Schiff, and analyzed for pathology.
Quantitation of Acellular Capillaries
Acellular capillaries were quantitated in eight fields in the midretina (magnification ×40) in a masked manner. Acellular capillaries were identified as capillary-sized vessel tubes having no nuclei anywhere along their length and were reported per square millimeter of retinal area. Tubes with a diameter <20% of the diameter of adjacent capillaries or length <40 µm were identified as strands and not counted as acellular capillaries.
Electroretinography
After overnight dark adaptation, mice were anesthetized (65 mg/kg pentobarbital sodium), the cornea was anesthetized (1% proparacaine hydrochloride), and the pupils were dilated (1% tropicamide, 2.5% phenylephrine hydrochloride, and 1% cyclopentolate). Mice were placed on a temperature-regulated heating pad throughout each recording session. Responses of the outer retina were recorded using an Espion E3 ColorDome full-field ganzfeld (Diagnosys, Lowell, MA) with an Ag-AgCl cornea electrode referenced to an Ag-AgCl pellet electrode placed in the mouth of the mouse. Ten steps flash stimulus [−3.6 to 2.1 log candela (cd) · s/m2] were presented in the dark in order of increasing flash strength, and the number of successive trials were averaged together decreased from 20 for low-level flashes to 2 for the highest flash stimuli. The duration of the interstimulus interval increased from 4 s for low-luminance flashes to 90 s for the highest stimuli. The amplitude of the a-wave was measured 6.6 ms after flash onset from the prestimulus baseline. The amplitude of the b-wave was measured from the a-wave amplitude at 6.6 ms to the peak of the b-wave. Immediately after the dark-adapted strobe-flash stimuli, components of the direct-current electroretinogram (ERG), generated by the retinal pigment epithelium (RPE), were recorded in response to a 5 cd/m2 stimulus presented for 7 min. The amplitude of the c-wave was measured from the prestimulus baseline to the peak of the c-wave. Immediately after the conclusion of the direct-current ERG recording, a steady 20 cd/m2 adapting field was presented in the ganzfeld bowl. After 4 min of light adaptation, cone ERGs were recorded to strobe-flash stimuli (−1 to 2 log cd · s/m2) superimposed on the adapting field. The amplitude of the light-adapted ERG was measured from the prestimulus baseline to the positive peak of the waveform (28).
Statistics
Data are expressed as mean ± SD. The animal and in vitro studies were analyzed by ANOVA followed by the Tukey multiple comparison test. A P value of <0.05 was considered as statistically significant.
Data and Resource Availability
The data sets generated during and/or analyzed during the current study are available from the corresponding author upon reasonable request. No applicable resources were generated or analyzed during the current study.
Results
Administration of Montelukast to Mice Prevents Diabetes-Induced Retinal Vascular Permeability Despite Hyperglycemia
In preparation for long-term studies in diabetic mice, our initial experiments compared the efficacy of administration of montelukast by three routes: intraperitoneal injection, three times per week; oral gavage, three times per week; and oral ingestion of montelukast-containing water with monitoring of daily intake. Equivalent drug doses were administered via the three different routes, giving an average daily dose of 5 mg/kg body wt. At 3 months of diabetes, retinal vascular permeability was determined using the Evans blue method (26). Retinas from diabetic mice accumulated more extravascular dye, which represented an increase in retinal vascular permeability compared with retinas from nondiabetic mice. (Fig. 2A) Independent of the route of administration, montelukast treatment prevented the diabetes-induced increase in vascular permeability. Importantly, fasting blood glucose levels were similarly elevated in all diabetic groups compared with nondiabetic mice (Table 1). Mechanistically, VEGF is a well-recognized mediator of vascular permeability changes in the retina and also plays a critical role in permeability changes in the airways during asthma (29,30). When LTC4, the endogenous ligand and agonist for the CysLT1 receptor, was added to mRECs in culture, there was a dose-related increase in VEGF release. (Fig. 2B) Pretreatment with montelukast prevented the LTC4-induced rise in VEGF release under physiologic (5 mmol/L) or high glucose (25 mmol/L) conditions (Fig. 2C).
Figure 2.
Montelukast prevents diabetes-induced retinal vascular permeability. A: Using the Evans blue quantitation technique, retinas from mice with streptozotocin-induced diabetes (SD; 3-month diabetes duration) demonstrated increased permeability compared with retinas from nondiabetic mice (ND) and retinas from diabetic mice treated with montelukast. The decrease in permeability induced by montelukast was achieved by all routes of administration: intraperitoneal injections (SD-IP), oral gavage (SD-oral), and drinking water (SD-water) (five mice per group were studied). *P < 0.0001. B: VEGF is a well-recognized mediator of vascular permeability in the retina. mRECs cultured in the presence of LTC4, an endogenous ligand and agonist for the CysLT1 receptor, demonstrated a dose-dependent increase in VEGF release. C: VEGF release was augmented by addition of LTC4 when cultured in physiologic (5 mmol/L) or high (25 mmol/L) glucose. Montelukast antagonism significantly inhibited this VEGF release. In vitro results represent four individual experiments. *P < 0.001 and **P < 0.001.
Subsequent experiments used the convenient administration of montelukast via drinking water. After 9 months, diabetic experimental groups had sustained hyperglycemia with similar elevations in glycohemoglobin values compared with nondiabetic mice, and importantly, montelukast did not alter the degree of hyperglycemia (Table 1).
Montelukast Treatment Suppresses Retinal and Leukocyte Markers of Oxidative Stress and Inflammation in Diabetic Mice
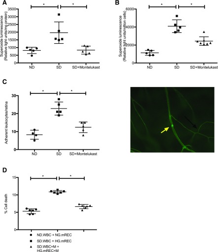
Retinas from diabetic mice generated superoxide as measured by lucigenin assay at levels more than double the level produced by retinas from nondiabetic mice, whereas retinas from diabetic mice treated with montelukast produced levels of superoxide that were indistinguishable from nondiabetic mice. (Fig. 3A) Leukocytes from diabetic mice mirrored results obtained from the retina with enhanced production of superoxide anion that was fourfold the level generated by leukocytes from nondiabetic mice (Fig. 3B). Montelukast treatment significantly dampened the superoxide rise.
Figure 3.
Montelukast treatment suppresses retinal and leukocyte markers of oxidative stress and inflammation. A: Mice were harvested at 3 months’ diabetes duration. Fresh retinas from each experimental group were isolated and evaluated for superoxide generation as measured by a lucigenin-based chemiluminescent technique. Retinas from mice with streptozotocin-induced diabetes (SD) demonstrated a more than twofold rise in superoxide levels compared with retinas from nondiabetic mice (ND). Montelukast treatment administered in the drinking water (SD + montelukast) prevented this diabetes-induced rise in superoxide. Retinas were assayed from five mice per experimental group. *P < 0.05, ND vs. SD and SD vs. SD + montelukast. B: Superoxide generation by isolated peripheral blood leukocytes was determined by a lucigenin-based chemiluminescent technique. Montelukast administration via drinking water to diabetic mice dampened the typical diabetes-induced rise in leukocyte superoxide production. Leukocytes were isolated from five to seven mice per experimental group. *P < 0.05, ND vs. SD and SD vs. SD + montelukast. C: The number of adherent leukocytes attached to the retinal microvasculature was determined for each experimental group as described in A. The diabetes-induced adherence of leukocytes to the microvasculature (representative image, yellow arrow) was reduced significantly in the presence of montelukast. Retinas were assayed from 4 to 5 mice per group. *P < 0.007, ND vs. SD and SD vs. SD + montelukast. D: Coculture of isolated mouse leukocytes with mouse mRECs was evaluated after 24 h for endothelial cell viability as described in Research Design and Methods. Death of mRECs increased when cocultured in the presence of leukocytes from diabetic mice compared with leukocytes from nondiabetic mice or montelukast-treated mice. Leukocytes from six mice per group were studied. HG, high glucose (25 mmol/L). *P < 0.001.
Similarly, diabetes induced a significant 3.5-fold increase in leukocyte-generated LTB4 (Table 2). With montelukast treatment, leukocytes from diabetic mice generated LTB4 at levels similar to leukocytes from nondiabetic mice (Table 2). In vivo, LTB4 generated by retinal glial cells through transcellular metabolism of metabolic precursors from donor leukocytes might serve as a chemoattractant, and indeed, an increased number of adherent leukocytes was observed in the retinal microvasculature of diabetic mice compared with nondiabetic mice; montelukast significantly inhibited this diabetes-induced leukostasis (Fig. 3C). To mimic the in vivo interaction, leukocytes were cocultured with mouse mRECs. Cocultures containing leukocytes from untreated diabetic mice resulted in an average of 10% endothelial cell death at 24 h, a doubling compared with nondiabetic mice and diabetic mice treated with montelukast (Fig. 3D).
Table 2.
Leukocyte LTB4 generation at 3 months’ duration
| Experimental group | LTB4 generation (ng/million cells) |
|---|---|
| Nondiabetic | 0.60 ± 0.20 |
| SD | 2.10 ± 0.13* |
| SD + montelukast | 0.91 ± 0.36 |
SD, streptozotocin diabetic.
*P < 0.05 compared with nondiabetic.
Montelukast Administration Preserves Neurons in the Mouse Retina
At 3 months’ diabetes duration, electrophysiologic responses in the retina were recorded to assess function of the retina and RPE. One of the earliest markers of retinal dysfunction in diabetes is reduced ERG amplitude (28). Diabetic mice showed significant defects in function of the RPE and retina as evidenced by a decrease in c-wave and b-wave amplitudes, respectively (Fig. 4A and B). These deficits persisted in the presence of montelukast (Fig. 4A and B). No significant differences were observed in the ERG a-wave or light-adapted response between any group (Fig. 4C and D). To evaluate for degeneration of retinal neurons, we counted retinal ganglion cells after 9 months of diabetes. Diabetic mice experienced a 10% loss of neurons in the GCL compared with nondiabetic mice and montelukast-treated diabetic mice (Fig. 5).
Figure 4.
Effect of diabetes on retinal neuron function is not improved by montelukast. Electrophysiologic responses in the retina were recorded at 3 months’ diabetes duration. A: Mice with streptozotocin-induced diabetes (SD) showed significant defects in outer retinal function, as was evident in decreased c-wave amplitude compared with nondiabetic (ND) mice. *P < 0.007, ND vs. SD. Montelukast did not significantly improve this defect in treated mice. B: Similarly, diabetes disrupted the response of the inner retina b-wave amplitude; treating with montelukast did not show a significant improvement in the response. The a-wave amplitude (B) and light-adapted response (C) were not changed with diabetes or montelukast treatment. Retinas from six ND mice, four SD mice, and five SD + montelukast mice were studied. msec, milliseconds.
Figure 5.
Montelukast treatment reduces retinal ganglion cell loss. A: Using fixed and stained retinal slices of 5-μm thickness, retinal ganglion cells were counted along the entire length of the retinal GCL, and results were tabulated as ganglion cells/mm retinal length. Mice with streptozotocin-induced diabetes (SD) mice in both the prevention and intervention studies had a reduced number of ganglion cells at 9 months’ diabetes duration compared with nondiabetic (ND) mice. *P < 0.05 prevention SD vs. ND; **P < 0.05 intervention SD vs. ND. Montelukast protected against ganglion cell loss, whether administered immediately at the confirmation of diabetes (prevention) or after half of the study duration (intervention study). B: Representative images of retinal slices for both the prevention and intervention studies and all experimental groups. The red arrows denote areas within the GCL where there is loss of ganglion cells and ganglion cell nuclei.
Montelukast Administration Slows the Development of Capillary Degeneration in the Mouse Retina
At 9 months of diabetes, elastase digests of retinas were analyzed for capillary degeneration. Compared with nondiabetic mice, retinas from diabetic mice demonstrated a typical diabetes-induced increase in degenerate capillaries (Fig. 6A). Much of the diabetes-induced capillary degeneration, ∼75%, was prevented by montelukast treatment. While the principal experiment modeled a prevention strategy by initiating montelukast treatment immediately after the onset of diabetes, alternatively we performed an intervention strategy, where montelukast was initiated at a time distant from diabetes onset (Fig. 1). A second set of diabetic mice started montelukast treatment at 4.5 months of diabetes. Remarkably, delayed administration of montelukast significantly slowed the progression of diabetes-induced degeneration of capillaries (Fig. 6B) and loss of neurons in the GCL (Fig. 5). As with prevention, administration of montelukast from 4.5 to 9 months did not alter the degree of hyperglycemia (Table 1).
Figure 6.
Montelukast treatment inhibits capillary degeneration in diabetic mice. A: Acellular capillaries (representative photograph, red arrows) were quantitated in eight fields in the mid-retina (magnification ×400) in a masked manner. Mice with streptozotocin-induced diabetes (SD) demonstrated a significant increase in the number of acellular capillaries compared with nondiabetic (ND) mice (*P < 0.005), whereas diabetic mice treated with montelukast since diabetes confirmation (i.e., prevention study timeline) were protected from the diabetes-induced increase in acellular capillary formation despite a similar degree of hyperglycemia over the 9 months of diabetes duration. Data represent 10 mice per group. **P < 0.001. B: Montelukast administration starting mid-duration (i.e., intervention study timeline at 4.5 months of diabetes (SD + Mont_Int) was still able to significantly inhibit degeneration of retinal capillaries. Data represent 9–11 mice per group. *P < 0.002.
Discussion
Disruption of leukotriene signaling by pharmacologic blockade inhibited early diabetic retinopathy in mice. Before pathologic lesions develop, the administration of montelukast impeded the preceding diabetes-induced cellular dysfunction, significantly reducing retinal vascular permeability, proinflammatory leukotriene generation, and superoxide accumulation. Over time, these early beneficial effects correlated with long-term protection of the retinal capillaries and neurons.
The source of increased oxidative stress in the retina during diabetes is considered multifactorial. Contributions from endothelial cells due to alterations in mitochondria and superoxide dismutase as well as from leukocyte NADPH oxidase are described (14,31–34). Indeed, adherent leukocytes to the retinal microvasculature may release excessive superoxide. Montelukast prevented a rise in both retinal superoxide and leukocyte-derived superoxide. The parallelism between the rise in leukocyte and retinal superoxide in diabetic mice and the fall in leukocyte and retinal superoxide levels in montelukast-treated diabetic mice poses the potential use of leukocyte superoxide generation as a biomarker, and perhaps surrogate outcome, for monitoring diabetic retinopathy in clinical trials and, ultimately, in clinical practice. If translatable, the ability to detect an exaggerated versus “normal” superoxide level in peripheral leukocytes presents an opportunity to detect individuals at risk for developing diabetic retinopathy before vascular changes develop. Ongoing clinical studies are investigating this possibility.
By reducing permeability, montelukast maintains the integrity of the retinal vasculature. As well, this likely reduces the paracrine release of other proinflammatory mediators by the leukocyte and the transcellular transmission of leukotriene precursors to the cells of the retina, dampening the inflammatory signal (18,23). Collectively, regulation of retinal inflammation and vascular permeability, through inhibition of leukotriene generation and action, respectively, are beneficial therapeutic approaches in early diabetic retinopathy. In addition, montelukast’s effects on the retinal microvasculature in diabetes may extend beyond the early degeneration of retinal capillaries, as recent studies demonstrate a reduction in pathologic neovascularization in mouse models relevant to more advanced, proliferative retinopathy (35).
Interestingly, our finding that the dampening of inflammation by montelukast inhibits neuronal cell loss in the retina parallels recent research in brain neurodegenerative disorders (36–38). Similar in underlying pathogenesis, montelukast reduced blood-brain barrier permeability, reduced neuroinflammation, enhanced neuronal survival, and importantly, improved nervous system function in the brains of aging rats (37). These studies and others underscore the importance of montelukast and signaling through G-protein coupled receptors (e.g., CysLT1, GPR17, and perhaps others) as therapeutic targets for neurodegenerative processes (37–39). Yet, our short-term treatment with montelukast did not significantly reverse ERG deficits in diabetic mice. This implies that short-term disruption of neuronal function did not preclude neuronal survival with long-term therapy. Moreover, as others have suggested, the ERG deficits may be independent of retinal inflammation, leading to the need for additional therapeutic approaches to fully preserve the neuroretina (40).
The repurposing of a medication already approved by the U.S. Food and Drug Administration for use in children and adolescents sets the stage for rapid translation of these animal model findings to human subjects. The daily dose equivalent used in the current study is similar to the once-daily dose used in the treatment of asthma. Reassuringly, in our diabetes model as in asthma studies, this dose allows effective suppression of chronic inflammation, which can prevent pathology, but avoids complete inhibition of inflammation, which can compromise innate immunity. Moreover, montelukast was efficacious in both prevention and delayed intervention approaches, which implies relevance to patients with newly diagnosed diabetes as well as individuals living with diabetes of longer duration. Thus, there is promise that a safe treatment that effectively stabilizes airways in asthma may also preserve capillaries and neurons in diabetes.
Article Information
Funding. This work was supported by grants from the U.S. Department of Veterans Affairs (I01 BX002754) to I.S., from the National Heart, Lung, and Blood Institute (HL-34303) to R.M., and from the National Eye Institute (R01-EY-021535) to R.G.-K. and to Case Western Reserve University Visual Science Research Center Core Facilities (P30-EY-11373) for assistance with histology. This study was also supported by the generous donation of the Mary Blossom Lee family to R.G.-K.
Duality of Interest. No potential conflicts of interest relevant to this article were reported.
Author Contributions. R.B. and R.T. performed the experiments with the assistance of I.S. for ERG assessments. R.B., R.T., S.Z., I.S., R.M., and R.G.-K. assisted with manuscript preparation. S.Z. and R.M. quantified leukotriene generation by mass spectrometry and provided scientific input into the study design. R.G.-K. designed the study, provided experimental oversight, analyzed the data, and wrote the manuscript. R.G.-K. is the guarantor of this work and, as such, had full access to all the data in the study and takes responsibility for the integrity of the data and the accuracy of the data analysis.
Prior Presentation. Parts of this study were presented in abstract form at the Pediatric Endocrine Society meeting, Boston, MA, 28 April–1 May 2012; the Association for Research in Vision and Ophthalmology Annual Meeting 2012, Ft. Lauderdale, FL, 6–10 May 2012; and the Association for Research in Vision and Ophthalmology Annual Meeting 2017, Baltimore, MD, 7–11 May 2017.
References
- 1.Fante RJ, Gardner TW, Sundstrom JM. Current and future management of diabetic retinopathy: a personalized evidence-based approach. Diabetes Manag (Lond) 2013;3:481–494 [DOI] [PMC free article] [PubMed] [Google Scholar]
- 2.Rosberger DF. Diabetic retinopathy: current concepts and emerging therapy. Endocrinol Metab Clin North Am 2013;42:721–745 [DOI] [PubMed] [Google Scholar]
- 3.The Diabetes Control and Complications Trial Research Group The relationship of glycemic exposure (HbA1c) to the risk of development and progression of retinopathy in the diabetes control and complications trial. Diabetes 1995;44:968–983 [PubMed] [Google Scholar]
- 4.Donaghue KC, Chiarelli F, Trotta D, Allgrove J, Dahl-Jorgensen K; International Society for Pediatric and Adolescent Diabetes . ISPAD Clinical Practice Consensus Guidelines 2006-2007. Microvascular and macrovascular complications. Pediatr Diabetes 2007;8:163–170 [DOI] [PubMed] [Google Scholar]
- 5.Gubitosi-Klug RA; DCCT/EDIC Research Group . The diabetes control and complications trial/epidemiology of diabetes interventions and complications study at 30 years: summary and future directions. Diabetes Care 2014;37:44–49 [DOI] [PMC free article] [PubMed] [Google Scholar]
- 6.Nathan DM, Bayless M, Cleary P, et al.; DCCT/EDIC Research Group . Diabetes control and complications trial/epidemiology of diabetes interventions and complications study at 30 years: advances and contributions. Diabetes 2013;62:3976–3986 [DOI] [PMC free article] [PubMed] [Google Scholar]
- 7.Silverstein J, Klingensmith G, Copeland K, et al.; American Diabetes Association . Care of children and adolescents with type 1 diabetes: a statement of the American Diabetes Association. Diabetes Care 2005;28:186–212 [DOI] [PubMed] [Google Scholar]
- 8.Wood JR, Miller KM, Maahs DM, et al.; T1D Exchange Clinic Network . Most youth with type 1 diabetes in the T1D Exchange Clinic Registry do not meet American Diabetes Association or International Society for Pediatric and Adolescent Diabetes clinical guidelines. Diabetes Care 2013;36:2035–2037 [DOI] [PMC free article] [PubMed] [Google Scholar]
- 9.Barber AJ, Gardner TW, Abcouwer SF. The significance of vascular and neural apoptosis to the pathology of diabetic retinopathy. Invest Ophthalmol Vis Sci 2011;52:1156–1163 [DOI] [PMC free article] [PubMed] [Google Scholar]
- 10.Barber AJ, Lieth E, Khin SA, Antonetti DA, Buchanan AG, Gardner TW. Neural apoptosis in the retina during experimental and human diabetes. Early onset and effect of insulin. J Clin Invest 1998;102:783–791 [DOI] [PMC free article] [PubMed] [Google Scholar]
- 11.Tang J, Kern TS. Inflammation in diabetic retinopathy. Prog Retin Eye Res 2011;30:343–358 [DOI] [PMC free article] [PubMed] [Google Scholar]
- 12.Farjo KM, Farjo RA, Halsey S, Moiseyev G, Ma JX. Retinol-binding protein 4 induces inflammation in human endothelial cells by an NADPH oxidase- and nuclear factor kappa B-dependent and retinol-independent mechanism. Mol Cell Biol 2012;32:5103–5115 [DOI] [PMC free article] [PubMed] [Google Scholar]
- 13.Gubitosi-Klug RA, Talahalli R, Du Y, Nadler JL, Kern TS. 5-Lipoxygenase, but not 12/15-lipoxygenase, contributes to degeneration of retinal capillaries in a mouse model of diabetic retinopathy. Diabetes 2008;57:1387–1393 [DOI] [PMC free article] [PubMed] [Google Scholar]
- 14.Rojas M, Zhang W, Xu Z, et al. Requirement of NOX2 expression in both retina and bone marrow for diabetes-induced retinal vascular injury. PLoS One 2013;8:e84357 [DOI] [PMC free article] [PubMed] [Google Scholar]
- 15.Schwartzman ML, Iserovich P, Gotlinger K, et al. Profile of lipid and protein autacoids in diabetic vitreous correlates with the progression of diabetic retinopathy. Diabetes 2010;59:1780–1788 [DOI] [PMC free article] [PubMed] [Google Scholar]
- 16.Li G, Veenstra AA, Talahalli RR, et al. Marrow-derived cells regulate the development of early diabetic retinopathy and tactile allodynia in mice. Diabetes 2012;61:3294–3303 [DOI] [PMC free article] [PubMed] [Google Scholar]
- 17.Talahalli R, Zarini S, Tang J, et al. Leukocytes regulate retinal capillary degeneration in the diabetic mouse via generation of leukotrienes. J Leukoc Biol 2013;93:135–143 [DOI] [PMC free article] [PubMed] [Google Scholar]
- 18.Talahalli R, Zarini S, Sheibani N, Murphy RC, Gubitosi-Klug RA. Increased synthesis of leukotrienes in the mouse model of diabetic retinopathy. Invest Ophthalmol Vis Sci 2010;51:1699–1708 [DOI] [PMC free article] [PubMed] [Google Scholar]
- 19.Mcmurdo L, Stephenson AH, Baldassare JJ, Sprague RS, Lonigro AJ. Biosynthesis of sulfidopeptide leukotrienes via the transfer of leukotriene A4 from polymorphonuclear cells to bovine retinal pericytes. J Pharmacol Exp Ther 1998;285:1255–1259 [PubMed] [Google Scholar]
- 20.Okunishi K, Peters-Golden M. Leukotrienes and airway inflammation. Biochim Biophys Acta 2011;1810:1096–1102 [DOI] [PMC free article] [PubMed] [Google Scholar]
- 21.Osher E, Weisinger G, Limor R, Tordjman K, Stern N. The 5 lipoxygenase system in the vasculature: emerging role in health and disease. Mol Cell Endocrinol 2006;252:201–206 [DOI] [PubMed] [Google Scholar]
- 22.Barajas-Espinosa A, Ni NC, Yan D, Zarini S, Murphy RC, Funk CD. The cysteinyl leukotriene 2 receptor mediates retinal edema and pathological neovascularization in a murine model of oxygen-induced retinopathy. FASEB J 2012;26:1100–1109 [DOI] [PubMed] [Google Scholar]
- 23.Anderson R, Theron AJ, Gravett CM, Steel HC, Tintinger GR, Feldman C. Montelukast inhibits neutrophil pro-inflammatory activity by a cyclic AMP-dependent mechanism. Br J Pharmacol 2009;156:105–115 [DOI] [PMC free article] [PubMed] [Google Scholar]
- 24.Ramires R, Caiaffa MF, Tursi A, Haeggström JZ, Macchia L. Novel inhibitory effect on 5-lipoxygenase activity by the anti-asthma drug montelukast. Biochem Biophys Res Commun 2004;324:815–821 [DOI] [PubMed] [Google Scholar]
- 25.Theron AJ, Steel HC, Tintinger GR, Gravett CM, Anderson R, Feldman C. Cysteinyl leukotriene receptor-1 antagonists as modulators of innate immune cell function. J Immunol Res 2014;2014:608930 [DOI] [PMC free article] [PubMed] [Google Scholar]
- 26.Xu Q, Qaum T, Adamis AP. Sensitive blood-retinal barrier breakdown quantitation using Evans blue. Invest Ophthalmol Vis Sci 2001;42:789–794 [PubMed] [Google Scholar]
- 27.Su X, Sorenson CM, Sheibani N. Isolation and characterization of murine retinal endothelial cells. Mol Vis 2003;9:171–178 [PubMed] [Google Scholar]
- 28.Samuels IS, Bell BA, Pereira A, Saxon J, Peachey NS. Early retinal pigment epithelium dysfunction is concomitant with hyperglycemia in mouse models of type 1 and type 2 diabetes. J Neurophysiol 2015;113:1085–1099 [DOI] [PMC free article] [PubMed] [Google Scholar]
- 29.Aiello LP, Bursell SE, Clermont A, et al. Vascular endothelial growth factor-induced retinal permeability is mediated by protein kinase C in vivo and suppressed by an orally effective beta-isoform-selective inhibitor. Diabetes 1997;46:1473–1480 [DOI] [PubMed] [Google Scholar]
- 30.Poulin S, Thompson C, Thivierge M, et al. Cysteinyl-leukotrienes induce vascular endothelial growth factor production in human monocytes and bronchial smooth muscle cells. Clin Exp Allergy 2011;41:204–217 [DOI] [PubMed] [Google Scholar]
- 31.Du Y, Miller CM, Kern TS. Hyperglycemia increases mitochondrial superoxide in retina and retinal cells. Free Radic Biol Med 2003;35:1491–1499 [DOI] [PubMed] [Google Scholar]
- 32.Kowluru RA, Santos JM, Zhong Q. Sirt1, a negative regulator of matrix metalloproteinase-9 in diabetic retinopathy. Invest Ophthalmol Vis Sci 2014;55:5653–5660 [DOI] [PMC free article] [PubMed] [Google Scholar]
- 33.Zhong Q, Mishra M, Kowluru RA. Transcription factor Nrf2-mediated antioxidant defense system in the development of diabetic retinopathy. Invest Ophthalmol Vis Sci 2013;54:3941–3948 [DOI] [PMC free article] [PubMed] [Google Scholar]
- 34.Zhou T, Zhou KK, Lee K, et al. The role of lipid peroxidation products and oxidative stress in activation of the canonical wingless-type MMTV integration site (WNT) pathway in a rat model of diabetic retinopathy. Diabetologia 2011;54:459–468 [DOI] [PMC free article] [PubMed] [Google Scholar]
- 35.Gong Y, Fu Z, Edin ML, et al. Cytochrome P450 oxidase 2C inhibition adds to ω-3 long-chain polyunsaturated fatty acids protection against retinal and choroidal neovascularization. Arterioscler Thromb Vasc Biol 2016;36:1919–1927 [DOI] [PMC free article] [PubMed] [Google Scholar]
- 36.Lai J, Mei ZL, Wang H, et al. Montelukast rescues primary neurons against Aβ1-42-induced toxicity through inhibiting CysLT1R-mediated NF-κB signaling. Neurochem Int 2014;75:26–31 [DOI] [PubMed] [Google Scholar]
- 37.Marschallinger J, Schäffner I, Klein B, et al. Structural and functional rejuvenation of the aged brain by an approved anti-asthmatic drug. Nat Commun 2015;6:8466. [DOI] [PMC free article] [PubMed] [Google Scholar]
- 38.Singh P, Sharma B. Reversal in cognition impairments, cholinergic dysfunction, and cerebral oxidative stress through the modulation of ryanodine receptors (RyRs) and cysteinyl leukotriene-1 (CysLT1) receptors. Curr Neurovasc Res 2016;13:10–21 [DOI] [PubMed] [Google Scholar]
- 39.Chen Y, Palczewski K. Systems pharmacology links GPCRs with retinal degenerative disorders. Annu Rev Pharmacol Toxicol 2016;56:273–298 [DOI] [PMC free article] [PubMed] [Google Scholar]
- 40.Samuels IS, Portillo JC, Miao Y, Kern TS, Subauste CS. Loss of CD40 attenuates experimental diabetes-induced retinal inflammation but does not protect mice from electroretinogram defects. Vis Neurosci 2017;34:E009 [DOI] [PMC free article] [PubMed] [Google Scholar]






