Abstract
Background
Lymph node metastasis (LNM) is associated with increased risk of recurrence and poor prognosis in papillary thyroid cancer (PTC). Novel non-invasive biomarkers for the prediction of LNM in PTC patients are still urgently needed. In this study, the relationship between the expression of plasma exosomal microRNAs (miRNAs) and LNM was analyzed. Further, we aimed to explore if exosomal miRNAs can serve as indicators of LNM in PTC patients.
Methods
A total of 64 PTC patients who underwent total thyroidectomy and neck dissection from June 2018 to July 2018 in West China Hospital were enrolled in this study. Plasma exosomes were isolated by exoRNeasy Serum/Plasma Maxi Kit. The levels of selected exosomal miRNAs were detected by real-time quantitative PCR (qRT-PCR). Cox proportional hazard analyses and receiver operating characteristic (ROC) curves were conducted to evaluate the predictive efficiency. Furthermore, PTC cell lines with transfection of miRNA mimics/inhibitors were used to verify the functions of exosomal miRNAs.
Results
49 PTC patients with LNM and 15 without LNM were included in the present study. Exosomal miR-146b-5p and miR-222-3p were both significantly upregulated in patients with LNM (P values were 0.008 and 0.015, respectively). ROC analyses revealed that the areas under the curves (AUCs) of miR-146b-5p and miR-222-3p for LNM prediction were 0.811 and 0.834, respectively. Moreover, the AUC increased to 0.895 when the two miRNAs used together. Wound healing assays and transwell assays showed that miR-146b-5p and miR-222-3p significantly enhanced the migration and invasion ability of PTC cells in vitro.
Conclusion
Plasma exosomal miR-146b-5p and miR-222-3p could serve as potential biomarkers for LNM in PTC.
Keywords: papillary thyroid cancer, lymph node metastasis, exosomal miRNAs, biomarkers
Introduction
Papillary thyroid cancer (PTC), the most prevalent histological type of thyroid cancer, is defined as a differentiated neoplasia and accounts for approximately 85% of thyroid cancer.1,2 PTC is a relatively indolent disease with a low mortality rate compared to other cancers.3 However, the prevalence of lymph node metastasis (LNM), which is as high as 20–50%,4 is associated with recurrence5 and is a prognostic factor in PTC patients.6 Prophylactic lymph node dissection is effective in reducing postoperative recurrence,7,8 but it increases the frequency of complications, such as hypoparathyroidism and recurrent laryngeal nerve injury.9,10 As examinations with neck ultrasonography (may be positive in both inflammatory and neoplastic diseases11) or computed tomography (low sensitivity of 30%12) has limited value for the prediction of cervical LNM, it is necessary to identify novel biomarkers that can be used for the prediction of LNM and as a benchmark for optimizing therapy and long-term follow-up care.
Liquid biopsy monitors circulating tumor cells, DNA, and exosomes that are released into the plasma and represents a novel non-invasive approach for different diseases.13 Exosomes have an endosomal origin and a typical diameter of 30–150 nm, containing lipids, proteins, various types of RNAs, and DNAs, which mediate the intercellular transmission of biologically active molecules.14 Circulating exosomal cargos can be promising biomarkers due to their high stability and low complexity. MicroRNAs (miRNAs) are small noncoding single-stranded RNAs that negatively regulate gene expression by binding to the 3ʹ-untranslated region (3ʹ-UTR) of the mRNAs of specific genes. They can regulate tumor pathogenesis and progression in a variety of tumors including thyroid cancer.15,16
Previous studies have reported that miR-21-5p, miR-146b-5p, miR-204-5p, miR-221-3p, miR-222-3p, miR-451a, miR-7-5p, miR-30a-3p, miR-138-5p and miR-199a-3p may be related to LNM in PTC patients,2,17–21 but their expression in exosomes has not been well explored. Thus, in the present study, we aimed to explore if the selected exosomal miRNAs could be potential biomarkers for predicting LNM in PTCs.
Patients and Methods
Patients and Clinical Samples
All PTC patients who were scheduled to undergo total thyroidectomy and neck dissection by a unique surgical team in the department of thyroid surgery in West China Hospital from June 2018 to July 2018 was prospectively included. The protocol of this study was approved by the Ethics Committee of West China Hospital of Sichuan University. All included patients provided written informed consent, in accordance with the Declaration of Helsinki. 10 mL peripheral blood was collected for each included patient the day before surgery. Blood samples were centrifuged at 300 g for 15 min and then 1500 g for 15 min at 4°C. Plasma was carefully isolated and stored at −80°C until use. Based on histopathology, 64 patients were divided into two groups: 49 patients with LNM and 15 patients without LNM.
Exosomal Total RNA Extraction and Quantitative Real-Time PCR of miRNAs
Exosomal RNA was extracted by exoRNeasy Serum/Plasma Maxi Kit (QIAGEN, Germany). The RNA concentration and purity were confirmed using absorbance measurements with a NanoDrop 2000 (Thermo Scientific, USA). qRT-PCR was performed to detect the expression levels of selected exosomal miRNAs (miR-21-5p, miR-146b-5p, miR-204-5p, miR-221-3p, miR-222-3p, miR-451a, miR-7-5p, miR-30a-3p, miR-138-5p and miR-199a-3p). U6 was used as control. The expression level was calculated by the 2-△△CT method and analyzed with statistics.
Cell Lines and Cell Culture
Two human PTC cell lines, K1 and BCPAP, were purchased from Guangzhou Cellcook Biotech Co., Ltd. K1 was cultured in Dulbecco’s Modified Eagle’s Medium (DMEM; Invitrogen) and BCPAP was cultured in RPMI-1640 (Invitrogen). All media were supplemented with 10% fetal bovine serum. The cultures were routinely maintained at 37°C with 5% CO2.
Wound Healing Assays
Wound healing assays were performed to assess cell migration. Briefly, K1 and BCPAP cells were placed into 6-well plates. At 70–80% confluency, the cells were transfected with miRNA mimics/inhibitors using Lipofectamine 3000 (Invitrogen) according to the manufacturer’s instructions. Then, the plates were washed with PBS after making a scratch in each well using a sterile pipette tip when the cells reached 90–95% confluency, and the well was filled with serum-free DMEM or RPMI-1640. The cultures were incubated for 24 h and were photographed. The migration distance between the leading edge of the migrating cells and the edge of the wound was compared. The experiments were repeated at least 3 times, and representative images were shown.
Transwell Assays
Cellular invasion was evaluated using a transwell chamber assay according to the manufacturer’s protocol. A total of 200 μL of serum‑free medium containing 5x104 cells (transfected with miRNA mimics/inhibitors) was plated in the top chamber of a transwell with a Matrigel (2 mg/mL)-coated membrane with 8-μm-diameter pores, and 600 μL of medium with 10% fetal bovine serum was placed in the lower chamber. After incubation at 37°C for 48 h, the cells on the upper membrane surface were scraped off. The cells on the lower side of the member were fixed and then stained with 0.1% crystal violet, and the number of cells was counted in five random fields. The invasion ability was described as the number of invading cells. Each experiment was performed at least three times.
Statistical Analysis
Statistical analysis was performed using SPSS software, version 20.0 (SPSS, Chicago, IL, USA). Continuous variables were expressed as the means ± standard deviations (SDs) or the medians, and differences were compared using Student’s t-test, ANOVA or the rank test. Categorical variables were presented as numbers, and differences were compared using the chi-square test or Fisher’s exact chi-square test. Potential predictive factors for LNM were evaluated by univariate and multivariate Cox proportional hazard analysis. A receiver operating characteristic (ROC) curve was constructed to determine the predictive efficacy of exosomal miR-146b-5p and miR-222-3p. A P value <0.05 was considered indicative of statistical significance.
Results
The Clinicopathological Characteristics of the Patients
The baseline characteristics of the subjects are summarized in Table 1. A total of 64 PTC patients were recruited to our study cohorts. Among the 64 participants, fifteen patients were placed into the non-LNM group, and the remaining 49 patients were placed in the LNM group. The proportion of patients treated with postoperative radioiodine therapy was higher in the LNM cohort than that in the non-LNM cohort (P =0.007). Another clinicopathological features were similar between two groups.
Table 1.
Clinical and Pathological Characteristics Between Two Groups
| Variables | PTC Without LNM | PTC with LNM | P value |
|---|---|---|---|
| 15 | 49 | ||
| Age at diagnosis (mean±SD, years) | 42.2 ±13.0 | 41.0 ±12.7 | 0.759 |
| ≥55/<55 | 4/11 | 5/44 | 0.238 |
| Gender (male/female) | 1/14 | 13/36 | 0.204 |
| BMI (mean±SD, kg/m2) | 24.07 ± 4.81 | 22.92 ± 2.95 | 0.266 |
| ≥24/<24 | 3/12 | 17/32 | 0.450 |
| Hypertension (yes/no) | 1/14 | 6/43 | 0.894 |
| Prediabetes or diabetes (yes/no) | 0/15 | 5/44 | 0.460 |
| Nodular goiter (yes/no) | 8/7 | 29/20 | 0.192 |
| Autoimmune thyroid disease (yes/no) | 3/12 | 15/34 | 0.637 |
| Graves’s disease (yes/no) | 1/14 | 3/46 | 0.940 |
| Primary tumor size (mean±SD, mm) | 10.6 ± 4.2 | 13.5 ± 5.5 | 0.311 |
| >20/≤20 mm | 2/13 | 8/41 | 0.777 |
| Tumor location (isthmus/left/right/both) | 1/8/6/0 | 3/21/20/5 | 0.400 |
| BRAF mutation (yes/no/unknown) | 2/0/13 | 7/0/42 | 0.926 |
| Extent of surgery (TT/Lobectomy) | 12/3 | 44/5 | 0.577 |
| p T(T1/T2/T3/T4) | 11/1/2/1 | 25/5/12/7 | 0.651 |
| Multifocality (yes/no) | 3/12 | 17/32 | 0.450 |
| RAI postoperatively (yes/no) | 2/13 | 28/21 | 0.007* |
| Recurrence (yes/no) | 0/15 | 3/46 | 1.000 |
Note: *statistically significant difference.
Abbreviations: PTC, papillary thyroid cancer; LNM, lymph node metastasis; SD, standard deviation; BMI, body mass index; p, pathological; RAI, Radioactive iodine,
Differential Exosomal miRNA Expression in PTC with LNM
Then the expression levels of selected exosomal miRNAs were evaluated and compared between two cohorts. As shown in Figure 1, expressions of exosomal miR-21-5p, miR-146b-5p, miR-204-5p, miR-221-3p, and miR-222-3p were markedly higher in the LNM group than that in the non- LNM group (all P <0.05).
Figure 1.
(A–J) Relative expressions of ten exosomal miRNAs in PTC patients with or without LNM by qRT-PCR (exosomal miR-21-5p, miR-146b-5p, miR-204-5p, miR-221-3p, miR-222-3p were significantly higher in LNM group when compared with the group without LNM).
Univariate and Multivariate Cox Proportional Hazard Analysis for PTC with LNM
Exosomal miRNAs identified by qRT-PCR were examined as potential variables for predicting LNM in univariate analysis. The results demonstrated that exosomal miR-21-5p, miR-146b-5p, miR-221-3p and miR-222-3p expression was significantly positively related to LNM in PTC (all P <0.05, Table 2). The potential LNM-associated variables identified by univariate analysis were included in the Cox proportional hazard model. The exosomal expression of miR-146b-5p (hazard ratio (HR) 1.71; 95% confidence interval (CI) 1.16–2.56, P = 0.012) and miR-222-3p (HR 1.86; 95% CI 1.21–2.89, P = 0.002) were independent risk factors for LNM by multiple Cox proportional hazard analysis (Table 2).
Table 2.
Univariate and Multiple Cox Proportional Hazard Analyses of Predictive Exosomal miRNAs for LNM in PTC Patients
| miRNAs | Univariate | Multivariate | ||
|---|---|---|---|---|
| HR (95% CI) | P value | HR (95% CI) | P value | |
| miR-21-5p | 1.41 (1.12–1.78) | 0.037* | 1.11 (0.36–1.87) | 0.584 |
| miR-146b-5p | 1.99 (1.34–2.76) | 0.009* | 1.71 (1.16–2.56) | 0.012* |
| miR-204-5p | 1.12 (0.47–1.32) | 0.673 | ||
| miR-221-3p | 1.32 (1.09–1.64) | 0.042* | 1.08 (0.55–1.44) | 0.649 |
| miR-222-3p | 2.24 (1.53–4.17) | <0.001* | 1.86 (1.21–2.89) | 0.002* |
Note: *statistically significant difference.
Abbreviations: PTC, papillary thyroid cancer; LNM, lymph node metastasis; CI, confidence interval; HR, hazard ratio.
Analysis of the Diagnostic Value of Exosomal miRNAs for Predicting PTC with LNM
To determine the diagnostic value of exosomal miR-146b-5p and miR-222-3p in PTC with LNM, we plotted an ROC curve to identify the optimal cutoff values of miR-146b-5p, miR-222-3p and their combination with the maximum sensitivity and specificity in 64 patients (shown in Figure 2). Exosomal miR-146b-5p and miR-222-3p ROC analysis showed AUCs of 0.811 and 0.834, respectively. The best cutoff for 2−△△CT for exosomal miR-146b-5p to predict LNM was 1.03, with the highest sum of the sensitivity and specificity (76.6% and 86.7%, respectively). The best cutoff for exosomal miR-222-3p was 2.22, with a sensitivity and specificity of 78.7% and 80.0%, respectively. Combining exosomal miR-146b-5p and miR-222-3p significantly improved the diagnostic value and increased the AUC to 0.895, with a sensitivity and specificity of 85.1% and 80.0%, respectively.
Figure 2.
Receiver operating characteristic curves for exosomal miR-146b-5p and miR-222-3p to predict LNM.
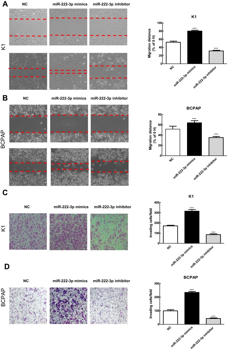
miR-146b-5p and miR-222-3p Enhance the Migration and Invasion Abilities of PTC Cells
To explore the biological functions of exosomal miR-146b-5p and miR-222-3p in PTC progression, K1 cells and BCPAP cells were transiently transfected with miR-146b-5p and miR-222-3p mimics/inhibitors. Wound healing assays demonstrated that the K1 and BCPAP cell motility was enhanced in the miR-146b-5p and miR-222-3p overexpression groups compared to the negative control groups. In contrast, the suppression of miR-146b-5p and miR-222-3p exerted the opposite effect. Transwell assays showed that the ectopic expression of miR-146b-5p and miR-222-3p in these two PTC cell lines dramatically enhanced invasion, while the expression of miR-146b-5p and miR-222-3p inhibitors caused the marked attenuation of invasion capacities (Figures 3 and 4). Collectively, our findings indicate that miR-146b-5p and miR-222-3p significantly enhance the migration and invasion activity of PTC cells in vitro.
Figure 3.
(A–D) Overexpression of miR-146b-5p enhanced migration and invasion of PTC cells. **p values < 0.01; ***p values < 0.001.
Figure 4.
(A–D) Overexpression of miR-222-3p promoted migration and invasion of PTC cells. ***p values < 0.001.
Discussion
Numerous studies have shown that LNM is associated with poor prognosis in PTC patients.22–24 Though lymph node dissection can effectively reduce postoperative recurrence risk,7,8 it’s still controversial whether prophylactic neck dissection is needed in clinically LNM-negative PTC patients.25 Thus, non-invasive biomarkers are urgently needed for preoperative LNM prediction to avoid unnecessary neck dissection. Exosomal miRNAs can be promising candidates due to the high stability and abundance. To our knowledge, this is the first study exploring if exosomal miRNAs could be potential biomarkers for predicting LNM in PTCs.
The abundance of exosomal miR-21-5p, miR-146b-5p, miR-204-5p, miR-221-3p, and miR-222-3p in the LNM group was significantly higher than that in the group without LNM. Our univariate and multivariate analysis demonstrated that exosomal miR-146b-5p and miR-222-3p could predict LNM in PTCs independently, and ROC revealed that these two miRs have high diagnostic value for predicting LNM in PTC patients. Consistently, we found that exogenous overexpression of miR-146b-5p and miR-222-3p could promote cell migration and invasion in PTC cells.
MiR-146b-5p is a product of the MIR146B gene, which is located on chromosome 10 (q24.32).26 In Geraldo’s study,27 miR-146b-5p disrupted TGF-β signaling through the downregulation of its target SMAD4, thus enhancing cell proliferation in PTC. Chou et al revealed that PTC patients with higher miR-146b-5p expression levels had significantly worse overall survival.28 Deng’s study suggested that miR-146b-5p can stimulate cell migration, invasion and epithelial-to-mesenchymal transition by enhancing Wnt/β-catenin signaling through the repression of ZNRF3 in PTC.29 However, in other tumor types, the results were contradictory. For instance, Li and his colleague demonstrated that a lower level of miR-146b-5p expression was related to poor prognosis. Further, Cox proportional hazards regression model analysis indicated that miR-146b-5p was an independent prognostic indicator for patients with NSCLC.30 Scapoli et al reported that miR-146b-5p was a poor prognostic marker for patients with oral squamous cell carcinoma.31 Thus, miRNAs may play oncogenic or tumor suppressive roles depending on the tissue type and specific targets, as Fabbri described.32
MiR-222-3p is a component of the miR-221/222 cluster, which is located on the X chromosome at position p11.3.33 MiR-222-3p is significantly associated with clinical and pathological features, including LNM, in PTC. In Yu’s study,34 the researchers found that higher plasma miR-222 levels were significantly correlated with the frequency of LNM. Sun et al reported that patients with cervical LNM and advanced tumor-node-metastasis (TNM) stage presented higher expression of miR-222 than other patients.35 Yanrui et al found that miR-222 could promote PTC invasion and metastasis by targeting protein phosphatase 2 regulatory subunit B alpha.36 Additionally, higher expression levels of miR-222 were identified in PTC with vascular invasion and LNM than in patients without these features in Acibucu’s study.37 Consistently, Xiang et al also confirmed that miR-222 expression was significantly higher in PTCs with advanced features like LNM, larger tumor, and vascular invasion.38
Inevitably, our study also had some limitations. First, larger cohorts are still needed to support our findings. Second, the mechanisms underlying the altered expression levels of exosomal miR-146b-5p and miR-222-3p may need further investigation.
Conclusions
Taken together, we for the first time revealed that circulating exosomal miR-146b-5p and miR-222-3p were significantly upregulated in PTC patients with LNM. Overexpression of these two miRNAs can enhance the migration and invasion abilities of PTC cells. Thus, circulating exosomal miR-146b-5p and miR-222-3p could serve as indicators of LNM in PTC.
Acknowledgments
This study was supported by grants from the National Natural Science Foundation (81702646), National Post-Doctor Research Project (2018M631086 and 2019T120846), and the Post-Doctor Research Project, West China Hospital, Sichuan University (2019HXBH043).
Author Contributions
Jiang Ke and Li Genpeng performed research and wrote the first draft, and should be co-first author. All authors contributed to data analysis, drafting or revising the article, gave final approval of the version to be published, and agree to be accountable for all aspects of the work.
Disclosure
No benefits in any form have been received or will be received from a commercial party related directly or indirectly to the subject of this article.
References
- 1.Davies L, Welch HG. Current thyroid cancer trends in the United States. JAMA Otolaryngol Head Neck Surg. 2014;140:317–322. doi: 10.1001/jamaoto.2014.1 [DOI] [PubMed] [Google Scholar]
- 2.Dai L, Wang Y, Chen L, et al. MiR-221, a potential prognostic biomarker for recurrence in papillary thyroid cancer. World J Surg Oncol. 2017;15(1):11. doi: 10.1186/s12957-016-1086-z [DOI] [PMC free article] [PubMed] [Google Scholar]
- 3.Agrawal N, Akbani R, Aksoy BA, et al. Cancer genome atlas research network: integrated genomic characterization of papillary thyroid carcinoma. Cell. 2014;159:676–690. doi: 10.1016/j.cell.2014.09.050 [DOI] [PMC free article] [PubMed] [Google Scholar]
- 4.Haugen BR, Alexander EK, Bible KC, et al. 2015 American Thyroid Association Management Guidelines for adult patients with thyroid nodules and differentiated thyroid cancer. Thyroid. 2016;26(1):1–133. doi: 10.1089/thy.2015.0020 [DOI] [PMC free article] [PubMed] [Google Scholar]
- 5.Oyer SL, Smith VA, Lentsch EJ. Reevaluating the prognostic significance of age in differentiated thyroid cancer. Otolaryngol Head Neck Surg. 2012;147:221–226. doi: 10.1177/0194599812441587 [DOI] [PubMed] [Google Scholar]
- 6.Sipos JA, Mazzaferri EL. Thyroid cancer epidemiology and prognostic variables. Clin Oncol (R Coll Radiol). 2010;22:395–404. doi: 10.1016/j.clon.2010.05.004 [DOI] [PubMed] [Google Scholar]
- 7.Hartl DM, Mamelle E, Borget I, Leboulleux S, Mirghani H, Schlumberger M. Influence of prophylactic neck dissection on rate of retreatment for papillary thyroid carcinoma. World J Surg. 2013;37:1951–1958. doi: 10.1007/s00268-013-2089-3 [DOI] [PubMed] [Google Scholar]
- 8.Popadich A, Levin O, Lee JC, et al. A multicenter cohort study of total thyroidectomy and routine central lymph node dissection for cN0 papillary thyroid cancer. Surgery. 2011;150:1048–1057. doi: 10.1016/j.surg.2011.09.003 [DOI] [PubMed] [Google Scholar]
- 9.Chisholm EJ, Kulinskaya E, Tolley NS. Systematic review and meta-analysis of the adverse effects of thyroidectomy combined with central neck dissection as compared with thyroidectomy alone. Laryngoscope. 2009;119:1135–1139. doi: 10.1002/lary.20236 [DOI] [PubMed] [Google Scholar]
- 10.Shan CX, Zhang W, Jiang DZ, Zheng XM, Liu S, Qiu M. Routine central neck dissection in differentiated thyroid carcinoma: a systematic review and meta-analysis. Laryngoscope. 2012;122:797–804. doi: 10.1002/lary.22162 [DOI] [PubMed] [Google Scholar]
- 11.Machado MR, Tavares MR, Buchpiguel CA. Ultrasonographic evaluation of cervical lymph nodes in thyroid cancer. Otolaryngol Head Neck Surg. 2017;156(2):263–271. doi: 10.1177/0194599816676472 [DOI] [PubMed] [Google Scholar]
- 12.Jeong HS, Baek CH, Son YI, et al. Integrated 18F-FDG PET/CT for the initial evaluation of cervical node level of patients with papillary thyroid carcinoma: comparison with ultrasound and contrast-enhanced CT. Clin Endocrinol (Oxf). 2006;65(3):402–407. doi: 10.1111/j.1365-2265.2006.02612.x [DOI] [PubMed] [Google Scholar]
- 13.Chi KR. The tumour trail left in blood. Nature. 2016;532:269–271. doi: 10.1038/532269a [DOI] [PubMed] [Google Scholar]
- 14.Penfornis P, Vallabhaneni KC, Whitt J, Pochampally R. Extracellular vesicles as carriers of microRNA, proteins and lipids in tumor microenvironment. Int J Cancer. 2016;138:14–21. doi: 10.1002/ijc.29417 [DOI] [PMC free article] [PubMed] [Google Scholar]
- 15.Yip L, Kelly L, Shuai Y, et al. MicroRNA signature distinguishes the degree of aggressiveness of papillary thyroid carcinoma. Ann Surg Oncol. 2011;18:2035–2041. doi: 10.1245/s10434-011-1733-0 [DOI] [PMC free article] [PubMed] [Google Scholar]
- 16.Menon MP, Khan A. Micro-RNAs in thyroid neoplasms: molecular, diagnostic and therapeutic implications. J Clin Pathol. 2009;62:978–985. doi: 10.1136/jcp.2008.063909 [DOI] [PubMed] [Google Scholar]
- 17.Lee JC, Zhao JT, Clifton-Bligh RJ, et al. MicroRNA-222 and microRNA-146b are tissue and circulating biomarkers of recurrent papillary thyroid cancer. Cancer. 2013;119:4358–4365. doi: 10.1002/cncr.28254 [DOI] [PubMed] [Google Scholar]
- 18.You P, Chen L, Ding-Cun L, et al. Expression profile and clinical significance of MicroRNAs in papillary thyroid carcinoma. Molecules. 2014;19(8):11586–11599. doi: 10.3390/molecules190811586 [DOI] [PMC free article] [PubMed] [Google Scholar]
- 19.Mutalib N-SA, Yusof AM, Mokhtar NM, et al. MicroRNAs and lymph node metastasis in papillary thyroid cancers. Asian Pac J Cancer Prev. 2016;17(1):25. doi: 10.7314/APJCP.2016.17.1.25 [DOI] [PubMed] [Google Scholar]
- 20.Rosignolo F, Memeo L, Monzani F, et al. MicroRNA-based molecular classification of papillary thyroid carcinoma. Int J Oncol. 2017;50(5):1767–1777. [DOI] [PubMed] [Google Scholar]
- 21.Liu C, Xing M, Wang L, et al. miR-199a-3p downregulation in thyroid tissues is associated with invasion and metastasis of papillary thyroid carcinoma. Br J Biomed Sci. 2017;74(2):90–94. doi: 10.1080/09674845.2016.1264705 [DOI] [PubMed] [Google Scholar]
- 22.Kim KM, Park JB, Bae KS, et al. Analysis of prognostic factors in patients with multiple recurrences of papillary thyroid carcinoma. Surg Oncol. 2012;21:185–190. doi: 10.1016/j.suronc.2011.07.004 [DOI] [PubMed] [Google Scholar]
- 23.Ito Y, Higashiyama T, Takamura Y, et al. Risk factors for recurrence to the lymph node in papillary thyroid carcinoma patients without preoperatively detectable lateral node metastasis: validity of prophylactic modified radical neck dissection. World J Surg. 2007;31(11):2085–2091. doi: 10.1007/s00268-007-9224-y [DOI] [PubMed] [Google Scholar]
- 24.Xing M. BRAF mutation in papillary thyroid cancer: pathogenic role, molecular bases, and clinical implications. Endocr Rev. 2007;28(7):742–762. doi: 10.1210/er.2007-0007 [DOI] [PubMed] [Google Scholar]
- 25.Lim YS, Lee JC, Lee YS, et al. Lateral cervical lymph node metastases from papillary thyroid carcinoma: predictive factors of nodal metastasis. Surgery. 2011;150(1):116–121. doi: 10.1016/j.surg.2011.02.003 [DOI] [PubMed] [Google Scholar]
- 26.Yu C, Zhang L, Luo D, et al. MicroRNA-146b-3p promotes cell metastasis by directly targeting NF2 in human papillary thyroid cancer. Thyroid. 2017;06:26. [DOI] [PMC free article] [PubMed] [Google Scholar]
- 27.Geraldo MV, Yamashita AS, Kimura ET. MicroRNA miR-146b-5p regulates signal transduction of TGF-Î2 by repressing SMAD4 in thyroid cancer. Oncogene. 2012;31:1910. doi: 10.1038/onc.2011.381 [DOI] [PubMed] [Google Scholar]
- 28.Chou CK, Yang KD, Chou FF, et al. Prognostic implications of miR-146b expression and its functional role in papillary thyroid carcinoma. J Clin Endocrinol Metab. 2013;98:196–205. doi: 10.1210/jc.2012-2666 [DOI] [PubMed] [Google Scholar]
- 29.Deng X, Wu B, Xiao K, et al. MiR-146b-5p promotes metastasis and induces epithelial- mesenchymal transition in thyroid cancer by targeting ZNRF3. Cell Physiol Biochem. 2015;35:71–82. doi: 10.1159/000369676 [DOI] [PubMed] [Google Scholar]
- 30.Yongwen L, Hongbing Z, Yunlong D, et al. MiR-146b-5p functions as a suppressor miRNA and prognosis predictor in non-small cell lung cancer. J Cancer. 2017;8(9):1704–1716. doi: 10.7150/jca.16961 [DOI] [PMC free article] [PubMed] [Google Scholar]
- 31.Scapoli L, Palmieri A, Lo Muzio L, et al. MicroRNA expression profiling of oral carcinoma identifies new markers of tumor progression. Int J Immunopathol Pharmacol. 2010;23(4):1229–1234. doi: 10.1177/039463201002300427 [DOI] [PubMed] [Google Scholar]
- 32.Fabbri M, Ivan M, Cimmino A, et al. Regulatory mechanisms of microRNAs involvement in cancer. Expert Opin Biol Ther. 2007;7:1009–1019. doi: 10.1517/14712598.7.7.1009 [DOI] [PubMed] [Google Scholar]
- 33.Galardi S, Mercatelli N, Giorda E, et al. miR-221 and miR-222 expression affects the proliferation potential of human prostate carcinoma cell lines by targeting p27Kip1. J Biol Chem. 2007;282:23716–23724. doi: 10.1074/jbc.M701805200 [DOI] [PubMed] [Google Scholar]
- 34.Yu S, Liu Y, Wang J, et al. Circulating microRNA profiles as potential biomarkers for diagnosis of papillary thyroid carcinoma. J Clin Endocrinol Metab. 2012;97:2084–2092. doi: 10.1210/jc.2011-3059 [DOI] [PubMed] [Google Scholar]
- 35.Sun Y, Yu S, Liu Y, et al. Expression of miRNAs in papillary thyroid carcinomas is associated with BRAF mutation and clinicopathological features in Chinese patients. Int J Endocrinol. 2013;2013:128735. [DOI] [PMC free article] [PubMed] [Google Scholar]
- 36.Huang Y, Yu S, Cao S, et al. MicroRNA-222 promotes invasion and metastasis of papillary thyroid cancer through targeting protein phosphatase 2 regulatory subunit B alpha expression. Thyroid. 2018;28(9):1162–1173. doi: 10.1089/thy.2017.0665 [DOI] [PubMed] [Google Scholar]
- 37.Acibucu F, Dokmetas HS, Tutar Y, et al. Correlations between the expression levels of micro-RNA146b, 221, 222 and p27Kip1 protein mRNA and the clinicopathologic parameters in papillary thyroid cancers. Exp Clin Endocrinol Diabetes. 2014;122:137–143. doi: 10.1055/s-00000017 [DOI] [PubMed] [Google Scholar]
- 38.Xiang D, Tian B, Yang T, et al. miR-222 expression is correlated with the ATA risk stratifications in papillary thyroid carcinomas. Medicine (Baltimore). 2019;98(25):e16050. doi: 10.1097/MD.0000000000016050 [DOI] [PMC free article] [PubMed] [Google Scholar]




