Summary
The adult hair follicle (HF) undergoes successive regeneration driven by resident epithelial stem cells and neighboring mesenchyme. Recent work described the existence of HF dermal stem cells (hfDSCs), but the genetic regulation of hfDSCs and their daughter cell lineages in HF regeneration remains unknown. Here we prospectively isolate functionally distinct mesenchymal compartment in the HF (dermal cup [DC; includes hfDSCs] and dermal papilla) and define the transcriptional programs involved in hfDSC function and acquisition of divergent mesenchymal fates. From this, we demonstrate cross-compartment mesenchymal signaling within the HF niche, whereby DP-derived R-spondins act to stimulate proliferation of both hfDSCs and epithelial progenitors during HF regeneration. Our findings describe unique transcriptional programs that underlie the functional heterogeneity among specialized fibroblasts within the adult HF and identify a novel regulator of mesenchymal progenitor function during tissue regeneration.
Subject Areas: Biological Sciences, Developmental Biology, Stem Cells Research
Graphical Abstract

Highlights
-
•
Transcriptional compartmentalization of the hair follicle mesenchyme
-
•
Hair follicle dermal stem cells (hfDSCs) exhibit a unique gene expression profile
-
•
DP-derived R-spondins coordinately activate hfDSCs and epithelial progenitors
-
•
Gene expression profiling of hair follicle dermal stem cells
Biological Sciences; Developmental Biology; Stem Cells Research
Introduction
Owing to its capacity for continuous cyclic growth and degeneration throughout adult life, the hair follicle (HF) provides a powerful model to study stem cell dynamics and molecular cross talk that is required to enable tissue regeneration. Considerable work has focused on the hair follicle epithelial stem cell lineage (Hsu et al., 2011, Joost et al., 2016, Taylor et al., 2000, Tumbar et al., 2004), but our understanding of the supporting mesenchymal cells, their functional diversity, and the molecular signals that regulate their inductive capacity remain poorly understood.
The HF mesenchyme can be divided into three functionally distinct compartments. The dermal papilla (DP) is a small cellular aggregate residing at the base of each HF, which provides signals to initiate and coordinate epithelial progenitor function to enable regeneration (Clavel et al., 2012, Jahoda et al., 1984). Indeed, transplantation of DP is sufficient to induce ectopic hair growth, whereas ablation of the DP impairs HF growth emphasizing the importance of the mesenchymal niche (Jahoda et al., 1984, Rompolas et al., 2012). The connective tissue sheath (CTS; also called the dermal sheath; DS) surrounds the transient regenerative segment of the HF and is contiguous with the DP. The DS compartment can be distinguished by its continuous expression of alpha smooth muscle actin (αSMA). Recent work has described a functional hierarchy within these compartments and the existence of a self-renewing dermal stem/progenitor cells (hair follicle dermal stem cell [hfDSC]) that reside at the anagen dermal cup (DC) and function to populate both DP and the DS at the onset of each new regenerative cycle (Rahmani et al., 2014). hfDSCs can be prospectively isolated from Sox2-expressing cells in the DS and form self-renewing colonies in vitro that are able to reconstitute the HF mesenchyme and initiate de novo hair follicle formation (Biernaskie et al., 2009, Rahmani et al., 2014). Indeed, understanding the cellular communication that occurs between HF mesenchyme and epithelial cells to enable HF regeneration will have important implications for maintaining skin health or in developing regenerative therapies to better repair damaged skin or to restore hair growth.
To this end, we prospectively isolated hfDSCs and their differentiated progeny from adult skin at the onset of HF regeneration and then performed bulk RNA sequencing (RNA-seq) to establish gene expression signatures for each mesenchymal compartment. Employing both in vitro and in vivo approaches, we demonstrate inter-compartment mesenchymal signaling during the initiation of hair growth, whereby R-spondins are secreted from the DP to synchronously stimulate proliferation of both hfDSCs and epithelial progenitors.
Results
Prospective Isolation of Distinct Functional Compartments within the Adult HF Mesenchyme
To begin dissecting the adult mesenchymal lineage within the HF, and to understand the transcriptional programs that underlie their distinct functions within each mesenchymal compartment (Figure 1A), we generated αSMAdsRed:Sox2GFP mice to enable prospective identification of each mesenchymal compartment. This included hfDSCs that reside in the most proximal region of the DS of anagen HFs (called the dermal cup). DC cells that include hfDSCs are uniquely identified by their co-expression of αSMA and Sox2 (αSMAdsRed+:Sox2GFP+; Figures 1B and 1E), whereas the DP exhibits only Sox2 expression (Biernaskie et al., 2009, Chi et al., 2015, Driskell et al., 2009; Figure 1B). Arrector pili muscle cells (which also express αSMA) were excluded based on their robust expression of ITGα8 (ITGα8Hi). DP cells were identified as αSMAdsRedNEG/Sox2:eGFP+ve and further enriched by collecting the ITGα9+ve fraction, which marks DP cells (Figures 1B–1F) but excludes cutaneous glial cells that also express SOX2 (Biernaskie et al., 2009, Clavel et al., 2012). As a comparative population of non-hair follicle dermis, αSMAdsRedNEG/Sox2eGFPNEG/ITGα8NEG cells were also collected, which are hereafter referred to as the interfollicular dermis (IFD; Figure 1G). Additional staining can be found in Figure S1.
Figure 1.
Prospective Isolation and Transcriptomic Analysis of hfDSCs and Their Progeny within the Regenerating Adult Hair Follicle
(A) Schematic of adult anagen hair follicle. Functionally distinct mesenchymal compartments are indicated by an identifiable name and color.
(B) Images of early anagen hair follicle bulbs on adult αSMAdsRed:Sox2GFP double knockin mice stained with Hoechst (gray). Sox2GFP is expressed in the DP (green; upper arrow), whereas the DC (yellow; lower arrow) is both αSMAdsRed and Sox2GFP positive. Scale bar, 100 μm.
(C and D) Images showing immunostaining for (C) Itgα8 (red) and (D) Itgα9 (red) labeling the dermal sheath and dermal papilla, respectively. Hoechst identifies cell nuclei (gray). Scale bar, 50 μm.
(E–G) FACS isolation and gating strategy used to isolate (E) DC, (F) DP. and (G) IFD. Representative contour plots indicate each specific mesenchymal compartment within the hfDSC lineage.
Gene Expression Analysis Reveals Distinct Molecular Signatures for hfDSCs and Their Progeny
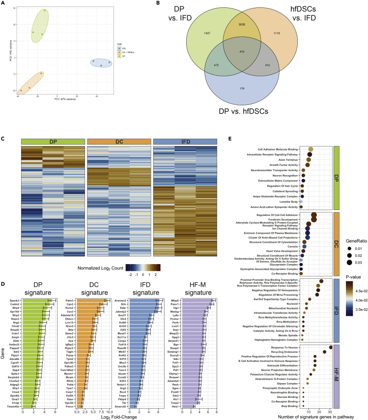
RNA-seq libraries were generated for each sample cell population (n = 3/population): DC, DP, and IFD. Each replicate sample originated from different litters of mice and contained pooled samples of two to five mice in order to collect sufficient number of cells and obtain high-quality RNA. Principle component analysis (PCA) identified three distinct cell populations with clustered replicates (Figure 2A). All populations (DC, DP, and IFD) exhibited low variation between replicates and showed unique gene expression profiles. Commonalities across mesenchymal compartments is shown as a Euler plot in Figure 2B.
Figure 2.
RNA-Seq Analysis Reveals a Distinct Molecular Signature for Each Hair Follicle Mesenchymal Compartment
(A) Principal component analysis (PCA) of global gene expression profiles of DC, DP, and IFD comparing PC1 and PC2. Component percent contribution to variance is noted in each axis title.
(B) Modified Euler diagram depicting numbers of differentially expressed genes in each cell population comparison with ≥2-fold differential gene expression.
(C) Heatmap representation of identified signature genes (log2 FPKM) for DP, DC, and IFD during early anagen. Each row represents expression for a single gene, and columns indicate biological replicates grouped by population. DP, dermal papilla; DC, dermal cup; IFD, interfollicular dermis.
(D) Compound graphs depicting the top 50 most significant differentially expressed genes ranked by fold change. Bars show mean log2-fold change between indicated cell populations compared with the other populations (±SEM, q ≤ 0.05). The hair follicle mesenchyme (HF-M) population is the mixed gene expression of DC and DP compared with the IFD.
(E) Gene ontology analysis of biological and molecular processes for signature genes in DP, DC, IFD, and HF-M.
To begin to understand the molecular regulators that define the unique fate and functions ascribed to each of these adult fibroblast subtypes, we developed genetic signatures for each compartment. Signatures were defined as transcripts exhibiting a ≥2-fold differential upregulation (FPKM > 5; adjusted p value <0.05), in comparison with the other mesenchymal cell populations (Figure 2C). Lists of the 50 most differentially expressed upregulated signature genes from each HF mesenchymal compartment are shown in Figure 2D. The combined gene expression of DC and DP populations generated the signature gene list of HF mesenchyme (HFM; in comparison to IFD; Figure 2D). Gene ontology analysis identified several important functional themes for each mesenchymal compartment (Figure 2E). Interestingly, the DC signature was associated with regulation of cell-cell adhesion, actin-based cell projections, and cytoskeleton components (Figure 2E), which may encompass dividing cells as well as differentiation to mature dermal sheath fates. The DP compartment was highlighted by regulation of hair cycle, growth factor activity, intracellular receptor signaling pathways, and neuron recognition/neurotransmitter activity (Figure 2E). As a whole, the HF mesenchyme signature was most notably associated with Bmp binding (Figure 2E), which is a well-documented pathway involved in the HF regeneration cycle (Kobielak et al., 2003, Rendl et al., 2008).
Validation of Identified Signature Genes within the HF Mesenchyme
Differential expression of identified genes from each compartment was validated through TaqMan quantitative-PCR (Figures 3A–3C), immunohistochemistry (Figures 3D–3H), and RNAScope (Figures 3I–3M). Candidate genes were chosen based on enrichment within a singular compartment and expressing (1) previously demonstrated cellular markers, (2) transcription factors that might regulate cell proliferation, (3) ligands-related stem cell signaling, or (4) extracellular receptors. qPCR was performed in biological and technical triplicate, using samples that were entirely distinct from those used for RNA-seq. RNA-seq log2-fold change in gene expression of the selected signature genes was highly correlated (r = 0.78; Figure 3A) with that of the qPCR demonstrating the validity of our data. From this, we identified several novel or signature genes associated with each mesenchymal compartment. Within DC we validated expression of Epha3, Hic1, Itgα11, Igbfp2, Mcam, Pcp4, Pdgfrl, and Tnnt1 (Figure 3B). For DP, we confirmed the expression of Fgf7, Hey2, Pax1, Prlr, Rspo3, Sostdc1, and Vcan (Figure 3C). Given the marked elevation of Rspo3 in the DP, we re-examined Lgr receptor expression in our RNA-seq data and found that transcripts for each were largely present in DP, DC, and IFD (Figure 3D). Using immunofluorescence we confirmed the presence of encoded protein for Vcan, Runx3, and Rspo2 within the DP (Figures 3E–3G) as well as Itgα5 and CD200 (Figures 3H and 3I), both of which are novel membrane receptors corresponding to the murine DC. Using RNAScope, we validated the presence of Rspo3 and Spock3 mRNA in the DP (Figures 3J and 3K) and Adamts18 and the Rspo receptor Lgr6 mRNA in the DC (Figures 3L and 3M). Interestingly, unlike Lgr6, expression of Lgr4 mRNA appeared restricted to the HF epithelium and not the DC or CTS (Figure 3N). Images showing positive and negative control probes are provided for comparison (Figures 3O and 3P).
Figure 3.
Validation of Candidate Genes in Mouse Skin Reveals Compartment-Specific Markers within the Hair Follicle Mesenchyme
(A) Spearman correlation of log2-fold change values from RNA-seq and subsequent qPCR (r = 0.78, P < 0.0001, Spearman correlation coefficient).
(B and C) TaqMan RT-qPCR results for candidate gene expression for each HF mesenchymal compartment relative to the endogenous control gene hprt. Each gene was tested in technical and biological triplicate (only biological replicates shown), using samples collected independently of those used for RNA-seq. Genes are grouped by mesenchymal compartment; (B) DC and (C) DP. Data are mean ± SD.
(D) Log2 normalized counts of Lgr4, Lgr5, Lgr6, and Rspo3 in DP, DC, and IFD. Levels of Lgr4, Lgr5, and Lgr6 are detected in the DC. Data are mean log2 normalized counts ± SD, n = 3 biological replicates.
(E–I) Immunohistochemistry of candidate genes in early anagen (~P26) mouse back skin. Images show hair follicle bulbs with DS and DP outlined. Hoechst nuclear staining in gray and immunostaining in red. (E) Versican (Vcan), (F) Runt-related transcription factor 1-3 (Runx), (G) R-spondin2 (Rspo2), (H) Integrin alpha 5 (Itgα5), and (I) CD200. (H, I) Arrowheads indicate staining of DS and DC. Scale bars, 50 μm.
(J and K) RNAScope of candidate genes in early anagen (P26) mouse back skin. Images show hair follicle bulbs with DS and DP outlined. Hoechst nuclear staining in gray and mRNA in red. (J) Rspo3 mRNA; (K) Spock3 mRNA. Scale bars, 50 μm.
(L–N) RNAScope of candidate genes in early anagen (P26) αSMACreERT2:RosaeYFPmouse back skin treated with tamoxifen at p3/4. The details of this mouse can be found in Transparent Methods. Images show hair follicle bulbs with DS and DP outlined. Hoechst nuclear staining in blue, mRNA in red, and YFP in green. (L) Adamts18 mRNA; (M) Lgr6 mRNA; (N) Lgr4 mRNA. (L and M) Arrowhead indicates respective mRNA-positive cells in the DC. Scale bars, 50 μm.
(O and P) RNAScope of (O) positive control (Ubiquitin C) and (P) negative control (DapB) gene from Bacillus subtilis strain SMY in early anagen (P26) mouse back skin. Images show anagen hair follicle bulbs with the hair follicle outlined in white. Hoechst nuclear staining is in blue and mRNA is in red. Scale bars, 25 μm.
Regulators of Inductive Function and Mesenchymal Cross Talk
Although signatures for the developing neonatal DP have been described (Rendl et al., 2005, Rezza et al., 2016, Sennett et al., 2015), a comprehensive transcriptional profile for the adult early anagen DP is lacking. We therefore compared our DP signature with previously published “core” neonatal anagen DP genes and found 54 enriched transcripts in common (Figure S2A and S2B). To further define the transcriptional programs associated with inductive competency, we generated a list of shared transcripts showing the highest level of expression between hfDSC and DP compartments, and differentially expressed compared with interfollicular dermal fibroblasts (IFD), which might also include upper dermal sheath cells, but neither of which exhibit inductive function (McElwee et al., 2003; Figure S2D). These genes included Ogn, Timp2, CD248, Pcolce, Dpt, Timp1/2, Serping1, Clec3b, Ly6a, Hic1, Ccl8, Pi16, and others (Table S1 for complete lists). We also probed potential receptor-ligand interactions that may underlie cross talk between the mesenchyme and adjacent melanocytes, keratinocytes comprising the matrix cells, and hair germ/transit-amplifying cells (TACs) (Hsu et al., 2014), as well as potential inter-compartmental communication between mesenchymal cells (Figure S3). DP cells are enriched for ligands Edn3 and Nrg2, which bind to melanocyte receptors Ednrb and Erbb4, genes related to melanocyte differentiation. DP cells also express the Hedgehog signaling pathway antagonist, Hhip, which interacts with the morphogen Shh, secreted by transit-amplifying cells (TACs), shown to be necessary for adult HF cycling (Wang et al., 2000). Furthermore, DP cells express the ligand Aloxe3, which can be cross-linked by the membrane-bound enzyme Tgm1 on nearby matrix/TACs to facilitate epithelial cell differentiation. Potential inter-mesenchymal cross talk is indicated by expression of ligand/receptor pairings such as Dcc/Ntn1 and Edn3/Ednr(a/b) between DP cells and hfDSCs. Our adult mouse DP signature gene list was also compared with other published mouse DP signature lists to determine definitive DP genes that are conserved across hair types and from embryogenesis to adulthood (Figures S2A–S2D) (Rendl et al., 2005, Rezza et al., 2016, Sennett et al., 2015). Essential DP genes include Chodl, Crabp1/2, Edn3, Fgf7/10, Hhip, Itga9, Pappa, Rspo2-4, Serpine3, and Sfrp1/2 (Figures S2B and S2D). Of particular note are the genes conserved between mouse and human DP, when compared with previous microarray data (Higgins et al., 2013, Ohyama et al., 2012) (Figures S2E and S2F). Our DP signature shared 28 genes in common with these previous signatures. One example was Gpx3, which serves to protect cells from oxidative stress by catalyzing the reduction of hydrogen peroxide and hydroperoxides and has been reported as a downstream target of thyroid-stimulating hormone signaling in HF fibroblasts (Bodo et al., 2009). Dio2 was also identified and similarly catalyzes production of bioactive thyroid hormone and has also been reported as a signature gene for human HF bulge stem cells (Ohyama et al., 2006). Conserved DP signature genes between human and mouse include Chodl, Crabp1, Dio2, Edn3, Gpm6b, Gpx3, Hhip, Pappa2, Rspo2, Sfrp1/2, Sostdc, and Sparcl1 (Figure S2F).
R-spondin2/3 Promotes Proliferation of Isolated hfDSCs
Specific components of the Wnt-signaling pathway were highly enriched throughout the adult HF mesenchyme (Figures 2D and S2B). Most notable was the robust compartment-specific expression of all four R-spondin ligands within the DP (also observed in neonatal DP; Rendl et al., 2005, Rezza et al., 2016, Sennett et al., 2015) (Table S1). R-spondins are potent Wnt enhancers and play a critical role in regulating somatic stem cells in several organs including epithelial stem/progenitors in the HF and intestinal crypt (Abo and Clevers, 2012). Intriguingly, our transcriptomic dissection of the mesenchyme also revealed expression of R-spondin receptors Lgr4/5/6 in neighboring DC cells as well as in IFD (Figure 3D; Table S1Figure 1, Figure 2, Figure 3, Figure 4, Figure 5, Figure 6, Figure 7. All other data supporting the findings of this study are available from the corresponding author upon request. Indeed our in situ hybridization on early anagen skin validated the expression of Lgr6, but not Lgr4, within the DC and neighboring epithelial matrix (Figures 3M and 3N). One recent study showed that exogenous application of recombinant RSPO2 is sufficient to prolong the anagen cycle (Smith et al., 2016); however, the source of R-spondins and their impact on mesenchymal cell function, particularly during tissue regeneration, remain unknown. By immunostaining for RSPO2 protein, we found discrete labeling of the early anagen DP (Figure 4A) corroborating our RNA-seq data. Given that the R-spondin receptor Lgr6 is present in the DC (Figure 3L), we asked whether R-spondin might act as an intra-mesenchymal modulator of hfDSC function in addition to its previously described role in mesenchymal-epithelial cross talk. To test this, we isolated αSMAdsRed+ve Sox2GFP+ve ITGα8lo hfDSCs from the DC (Figure 4B) and grew them in vitro at clonal density in the presence or absence of recombinant RSPO2/3 or in combination with the small molecule Wnt activator, CHIR99021 (CHIR) (Figure 4C). As an additional control, we compared exposure to TGFβ2, a known inducer of anagen (Oshimori and Fuchs, 2012).
Figure 4.
R-spondins-2 and -3 Stimulate Proliferation of Prospectively Isolated hfDSCs and Hair Follicle Keratinocytes
(A) Early anagen follicle from α-SMACreERT2:RosaeYFP skin showing Rspo2 (red) in DP cells, surrounded by hfDSCs (green). High magnification inset (blue box) shown at right. HG, hair germ. Scale bar, 10 μm.
(B) Schematic showing FACS isolation of hfDSCs (αSMAdsRed+ve Sox2GFP+ve) from anagen (P26) skin.
(C) Phase contrast images of isolated hfDSCs grown for 10 days in the absence or presence of recombinant mouse Rspo2 or 3 protein and/or the GSK-inhibitor CHIR99021 (D). Scale bar, 50 μm.
(D) Quantification of hfDSC colony numbers. Experiments included no treatment and DMSO only controls. Mean ± SEM (n = 3 biological replicates, ∗∗ indicates P ≤ 0.01).
(E) Distribution of colony sizes following exposure to DMSO, TGFβ2, RSPO2, or RSPO3. Data are mean ± SEM.
(F and G) Quantification of colony (F) number and (G) size of FACS-isolated hfDSCs grown in equivalent conditions, with the addition of TGFβ2, RSPO2, or RSPO3 treatment. Data are mean ± SEM (n = 3 biological replicates; ∗, p ≤ 0.05, ∗∗p ≤ 0.01).
(H) Adult (p26) epithelial keratinocytes grown for 10 days in the absence or presence of recombinant mouse RSPO2 or RSPO3 protein and immunostained with Keratin-5. Scale bar, 50 μm.
(I) Quantification of mean keratinocyte colony size from (H) (mean ± SEM, n = 3 biological replicates, ∗∗, ∗∗∗ indicate p ≤ 0.01, 0.001, respectively).
Figure 5.
Exogenous R-spondin 2/3 Is Sufficient to Stimulate Hair Follicle Regeneration In vivo and Deficiency in DP-Derived R-spondin 3 Delays Progression of Anagen
(A–D) Images of skin following intradermal injection of (A) BSA, (B) TGFβ2, (C) RSPO2, and (D) RSPO3 into resting phase (telogen) adult mouse back skin. At left are ventral views of skin at each injection site. Red indicates fluorescent beads used to identify injection site. In the main panel, nuclei are stained with Hoechst (gray). Green dashed lines outline the injection site. Dashed boxes (yellow, telogen; blue, anagen) indicate high magnification insets of individual follicles shown at right.
(E) Schematic depicting Prominin-1CreERT2:Rspo3flox mice used to specifically delete Rspo3 from the dermal papilla.
(F and G) Mice were treated with tamoxifen (4-OHT) at either P3-4 (F; n = 3 of each genotype) or at P20-24 (G; n = 4 of each genotype) to induce recombination. Representative images show hair regrowth in either Rspo3+/+ (top) or Rspo3flox/flox mice (bottom).
(H) Cross section of P30 Rspo-3+/+ (top) and Rspo3flox/flox(bottom) mouse skin stained with nuclei labeled with Hoechst (gray). Mice were treated with 4-OHT at P2-4, 20, 21.
(I) Quantification of the percentage of HF in early, mid-, or late anagen for Rspo3+/+ (left; n = 4) and Rspo3flox/flox (right; n = 2) mice back skin. Chi-squared distribution analysis was used to compare the difference between HF stage distribution of Rspo3+/+ and Rspo3flox/flox mice (χ2 = 1187, DF = 2, p < 0.0001, two-tailed).
(J) qPCR was performed on mid-anagen (P30) DP cells FACS-isolated by staining for CD133/Prom-1. Rspo3 gene expression data are relative to an Hprt endogenous control gene. Data are from one experiment with n = 3 independent replicates pooled within each wild-type and Rspo3flox/flox groups.
Figure 6.
Conservation of Identified Compartment-Specific Markers in Human Scalp Hair Follicle and Sensitivity to R-spondin Signaling
(A–E) Adult human scalp terminal hair follicle bulbs immunostained with antibodies against (A) Runx, (B) Vcan, (C) Pax1, (D) Bgn, and (E) Rspo2 (all in red). Nuclei were stained with Hoechst (gray). Scale bars, 50 μm.
(F) Secondary passage human dermal progenitor colonies grown for 14 days in the absence or presence of R-spondin2 or -3. Scale bar, 50 μm.
(G and H) Quantification of mean colony (G) number and (H) size. Mean ± SEM, n = 3 independent human samples.
(I) Adult human colony-forming dermal progenitors were cultured from scalp skin and immunostained for the R-spondin receptor, Lgr4 (red). Nuclei were stained with Hoechst (gray). Scale bar, 10 μm.
(J) Experimental outline of the BrdU pulse-chase experiment. Cells were pulsed with BrdU for 18 h before flow cytometry analysis.
(K and L) Representative flow cytometry readings of BrdU-APC-positive cells from (K) control and (L) RSPO3 treatments. The number of replication cycles were gated using positive and negative controls.
(M) Quantification of the percentage of cells in each cycle categorization determined from K and L. n = 3 independent culture samples for each group. Data are mean ± SD.
Figure 7.
Itgα5+ Dermal Cells from Human Scalp Are Enriched for Human Dermal Progenitors
(A–D) Adult human scalp hair follicle immunostained for Itgα5 (red) and Hoechst (gray). (A) Representative image zoomed into the hair follicle bulb. Scale bar, 50 μm. (B) Representative image zoomed into the upper sheath and (C, D) low-magnification images showing the follicle and the interfollicular dermis. Scale bars, 100 μm.
(E) Experimental diagram of FACS for Itgα5- and Itgα5+ cells from human skin.
(F) FACS isolation of Itgα5- (red) and Itgα5+ (green) cells from dissociated human scalp tissue.
(G) Representative images of Itgα5+, Itgα5NEG, or unsorted dermal cells cultured for 7 days in proliferation media (one passage).
(H and I) Quantification of the (H) number of spheres/mL and number of cells/sphere (I) from each population over multiple passages. (Data are mean ± SD; ∗p < 0.05, ∗∗p < 0.01, ∗∗∗p < 0.001, ∗∗∗∗p < 0.0001, ANOVA Tukey).
Growth in either RSPO2/3 or CHIR alone displayed a >2-fold increase in mean colony number (Figure 4D), whereas a combination of RSPO2/3 and CHIR was additive, exhibiting a >3-fold increase in the number of colonies per well. TGFβ2 showed only a modest increase in colony number and a negligible increase in colony size (Figures 4E–4G). Further analysis of binned colony sizes showed that RSPO2/3 increased total number of colonies and frequency of large colonies (Figure 4E) and increased the overall average colony size and number (Figures 4F and 4G) indicative of enhanced proliferation. Since Lgr receptors are also expressed in the telogen hair germ/bulge and anagen matrix (Figures 3L and 3M), we postulated that epithelial keratinocytes may also be activated by R-spondin signaling. Primary mouse keratinocytes were dissociated from isolated neonatal hair follicles and plated in the presence of RSPO2 or 3. Both RSPO2 and 3 elicited a nearly ∼30% increase in the size of keratinocyte colonies relative to parallel control cultures (Figures 4H and 4I). Together, these results suggest that both Rspo2 and 3 are sufficient to induce proliferation of both mesenchymal and epithelial progenitors.
We next asked whether RSPO2 and RSPO3 have a redundant or additive effect on isolated hfDSCs. Isolated hfDSCs were treated with RSPO2/3 separately and concurrently (Figure S4). Treatment of either RSPO2 or RSPO3 alone increased the total colony number and final cell number to comparable degree, but there was no additive effect observed when cells were exposed to RSPO2 and RSPO3 in combination (Figures S4A–S4D). This suggests that the growth-stimulating effects of RSPO2 and RSPO3 are redundant in vitro.
To determine whether RSPO3 induces its proliferative effects through the canonical Wnt signaling, isolated cells were treated with DKK1, a known inhibitor of Wnt signaling (Niida et al., 2004) in the presence or absence of RSPO3. Addition of DKK1 mitigated the increase in colony formation observed with RSPO3 treatment (Figures S4–S4G). In parallel, we also blocked Wnt signaling by adding a cocktail of two small molecule inhibitors of the Wnt pathway (IWP2 and IWR1-endo) (Chen et al., 2009) and similarly showed that it was sufficient to block the growth potentiation provided by RSPO3 (Figures S6H–S6I).Together these data suggest that stimulation of hfDSC by R-spondin signaling occurs via the canonical Wnt-signaling pathway.
Exogenous R-spondin Is Sufficient to Induce Precocious Anagen and Depletion of Rspo3 within DP Delays HF Growth
To test the sufficiency of RSPO2/3 to activate HF stem/progenitors toward initiation of HF regeneration in vivo, we performed intradermal injections of RSPO2 or 3 into resting telogen skin (P55). Controls included injection of either TGFβ2, a known inducer of anagen (growth), or BSA vehicle. Unsurprisingly, vehicle control injections remained in resting phase (telogen) for the duration of the 4-week experiment (Figure 5A). In contrast, application of either RSPO2 or RSPO3 initiated a rapid onset of anagen hair growth (Figures 5C and 5D) that was indistinguishable from injection of TGFβ2 (Figure 5B).
To determine the functional importance of DP-derived Rspo3 in regulating hfDSCs and HF regeneration in vivo, we generated Prominin1CreERT2:Rspo3flox/flox mice (Figure 5E). Prominin-1 (CD133) is enriched in DP cells, thereby allowing specific deletion of Rspo3 within the DP compartment (Zhou et al., 2016). Tamoxifen was applied at either postnatal day 2–4 (Figure 5F) or at the onset of the second anagen (P20–24) (Figure 5G). In either experiment, conditional depletion of Rspo3 (Rspo3−/−) within the DP resulted in delayed natural hair regrowth relative to Rspo3+/+ controls after tamoxifen injection (Figures 5F and 5G). The distribution of HF stages was markedly altered in Rspo3−/− showing the majority of HFs remaining in early or mid anagen, whereas Rspo3+/+ mice had a majority of late anagen HFs (Figures 5H and 5I). The knockdown efficiency of Rspo3 in Prom1+ cells was confirmed through qPCR (Figure 5J). To verify the specificity of Rspo3 within the DP, we generated αSMACreERT2:Rspo3flox/flox mice, where Rspo3 was conditionally deleted from DC, but not the DP. Here, we did not observe any changes in HF growth over two consecutive depilation induced cycles (Figure S4; n = 3 per genotype), demonstrating that Rspo3 is derived specifically from the mesenchymal cells residing in the DP and not other mesenchymal cells. These results show that DP-derived R-spondins are sufficient to initiate progenitor activation and HF regeneration during competent telogen but are not required for initiation of HF regeneration.
R-spondin Enhances Proliferation of Isolated Adult Human Dermal Progenitors In Vitro
To begin to translate our findings to human dermal fibroblast biology, we performed immunofluorescence staining on adult human scalp skin sections and confirmed the presence of several identified transcripts. In the human anagen DP, we observed robust expression of candidate genes Runx and Vcan (Figures 6A and 6B). Pax1 and Bgn was found in the human DC (Figures 6C and 6D). Immunostaining of RSPO2 confirmed enrichment in the DP and DC, with expression in the epithelium as well (Figure 6E). To determine whether R-spondins act as instructive signals for human mesenchymal progenitors, we performed colony formation assays on primary adult human dermal progenitors in the presence or absence of R-spondin2/3 for 14 days (Figure 6F) and observed a >3-fold increase in colony number and a 20%–40% increase in colony size (Figures 6G and 6H). Lastly, immunostaining confirmed the presence of LGR4, suggesting that RSPO2/3 may act directly on human dermal progenitors (Figure 6I). Next, the cultured dermal progenitors were pulsed with BrdU at passage 2 (day 5) for 18 h and BrdU uptake was quantified by flow cytometry (Figure 6J) to determine whether RSPO3 similarly enhances proliferation of human dermal progenitors. Gating for BrdU fluorescence intensity was identified with positive and negative controls, and the same settings were used to quantify the percentage of cells undergoing DNA replication (0, 1, or 2 times) during the 18-h pulse period (Figures 6K and 6L). Indeed, the largest proportion of cells in the control cultures had completed one replication cycle, whereas the majority of cells in the RSPO3-treated cultures had initiated a second cycle (Figure 6M) suggesting that RSPO3 may accelerate the rate of cell cycling. Lastly, to determine whether R-spondins may be influencing the number of proliferating cells or preventing cell death, flow cytometry was used to quantify the percentage of proliferating (Ki67+) and apoptotic (Casp3+) cells after RSPO3 or RSPO3 + CHIR treatment (S6A). Indeed, there was a modest but significant increase in Ki67+ cells (Figures S6B and S6D) and also a similar increase in apoptotic Casp3+ cells (Figures S6C and S6E) suggesting that neither RSPO3 or CHIR treatments impact cell survival. Notably, there was an increase in the total number of cells after RSPO3 + CHIR treatment (Figure S6F). Taken together, the data suggest that R-spondin signaling is sufficient to stimulate proliferation of both rodent and human HF mesenchymal progenitors.
ITGA5 Marks the Connective Tissue Sheath and Enables Prospective Enrichment of Human Dermal Progenitors
Lastly, we examined several extracellular proteins identified within the DC/hfDSC signature to determine whether these could be used to prospectively identify dermal progenitors in adult human skin. We found that, similar to its expression in mouse DC, ITGα5 was also highly enriched in human HF DC and CTS (Figure 7A) with modest expression in the lower DP. Expression of ITGα5 was also found in the HF upper sheath (Figure 7B) but not in the neighboring IFD (Figures 7C and 7D). To determine whether this could be used as a prospective marker, adult human scalp skin was dissociated into single cells, then viable ITGα5- and ITGα5+ were collected via fluorescence-activated cell sorting (FACS) and grown in proliferation media for two passages alongside unsorted human progenitor cells (Figures 7E–7G). Both unsorted and ITGα5+ fractions exhibited robust clonal colony formation over serial passages, whereas ITGα5- cells failed to generate any colonies (Figures 7H and 7I). Taken together, this suggests that the dermal stem/progenitor population with the adult human dermis is largely contained within the ITGα5-expressing population, which is largely represented by the HF DC/CTS.
Discussion
Our molecular dissection of the adult HF mesenchyme provides new insight into the transcriptional programs that underlie the functional diversity among fibroblast populations within the adult skin. We provide a novel transcriptional characterization of the hfDSC lineage; this includes its resident stem cell pool (hfDSCs in the DC) and a DP signature during the onset of adult HF regeneration, which complements existing knowledge of the neonatal DP (Rendl et al., 2005, Rezza et al., 2016, Sennett et al., 2015). We show that R-spondins stimulate proliferation of epithelial progenitors and hfDSCs in vitro and in vivo within the HF niche, suggesting that R-spondins may serve to initiate synchronous activation of epithelial and mesenchymal HF regeneration.
One of our most intriguing findings was that secreted factors emanating from the DP not only modulate adjacent epithelial progenitor function but also provide reciprocal signaling to neighboring mesenchymal progenitors (hfDSCs). R-spondins are a family of secreted proteins that act as potent enhancers of Wnt signaling. In the presence of Wnt ligands, R-spondins bind the leucine-rich repeat-containing G-protein-coupled receptors, LGR4–6, and inhibit the Wnt regulators RNF43 and ZNRF3 (Carmon et al., 2011, Carmon et al., 2012, de Lau et al., 2014, Ruffner et al., 2012), ultimately preventing degradation of β-catenin and prolonging Wnt activation. Previous studies have described a role for R-spondins in various epithelial stem cell niches such as the HF, small intestine, colon, and stomach (Barker et al., 2007, Barker et al., 2010, Jaks et al., 2008, van der Flier and Clevers, 2009). Indeed, treatment of Lgr5+ bulge epithelial and intestinal crypt cells with Rspo1 had a potent effect on cell proliferation (Jaks et al., 2008, Sato et al., 2009). Here, we found a similar effect in isolated epithelial keratinocytes and demonstrate that R-spondins induce a similarly robust effect on proliferation and self-renewal of prospectively isolated hfDSCs. We propose that the DP secretes R-spondins to synchronously instruct activation of bulge/hair germ progenitors and neighboring hfDSCs in order to enable coordinated HF regeneration.
Our results also serve to extend recent work showing that intradermal injection of recombinant Rspo2 following depilation was sufficient to extend the length of anagen hair growth in mice (Smith et al., 2016). We found that exogenous R-spondins 2/3 were sufficient to induce precocious anagen in competent (telogen) HFs, likely when adequate levels of endogenous Wnts are present. We also show that a loss of DP-specific Rspo3 caused a delay in HF regeneration during the second anagen. Although this effect was relatively modest, it is possible that other R-spondin family members (in particular Rspo2) may compensate for the loss of Rspo3 (Neufeld et al., 2012). Indeed, our cell culture work suggests that RSPO2/3 may have redundant effects in vitro. Moreover, tamoxifen inducible Cre-recombination via the Prominin1 promoter did not initiate recombination in all DP cells (52.5 ± 9.6% of HFs exhibited tdTomato expression in DP following tamoxifen application), which may limit the phenotype following Rspo3 deletion. Nevertheless, together, our data show that the DP is a rich source of R-spondins that stimulate proliferation of both HF epithelial progenitors and mesenchymal hfDSCs. Hence, R-spondins may serve to synchronously activate both progenitor pools to enable coordinated growth of the HF. Given that exposure to R-spondins also caused a robust increase in proliferation/self-renewal of isolated sphere-forming adult human dermal progenitors (a surrogate for hfDSCs), this may be an important regulator of cutaneous stem cells in human skin, although further work is needed.
An important finding from our compartment-specific transcriptomic profiles was the identification of several novel extracellular proteins in the DC/hfDSC population, including CD200 and ITGα5, -8, and -11. Besides indicating potential novel signaling pathways that modulate DC/CTS function, this also provides new accessible markers to enable prospective isolation of DC/CTS cells for further studies. Notably, ITGα5 also reliably marked the bulk of the anagen HF mesenchyme and prospective isolation enabled marked enrichment of human colony-forming dermal progenitors thus providing a useful tool for isolation of HF mesenchymal cells for future commercial or therapeutic applications looking into treatment of skin diseases such as chronic wound healing and skin cancers.
More generally, this work reinforces the role of R-spondins as important modulators of stem cell function and tissue regeneration in a variety of organs (Schuijers and Clevers, 2012). Our data confirm that the molecular machinery for R-spondin signaling is present in colony-forming dermal progenitors isolated from adult human scalp, which express the R-spondin receptor LGR4. Further support for this comes from Yi et al. who showed that LGR4 is present in the adult human HF epithelia and mesenchyme (Yi et al., 2013). Our results confirm that addition of R-spondin to isolated human scalp-derived dermal progenitors causes a marked increase in cell division and colony formation, closely resembling our results from rodent hfDSCs. Our cell culture work suggests that RSPO2/3 promote proliferation through the canonical Wnt pathway. Specification of hfDSCs might be further regulated by other regulators of Wnt signaling found in the HF mesenchymal signatures, such as SFRP1/2/4, secreted Wnt regulators that were abundant in the DP. Thus, Wnt signaling, in part through R-spondin potentiation, may be important for the expansion of mesenchymal progenitors from human hair follicles ex vivo, while maintaining their inductive capacity for future therapeutic efforts toward restoration of hair follicle growth.
Our transcriptomic characterization of the adult DP provides new insight into the signals that enable coordinated activation of multiple progenitor pools to enable the organized tissue regeneration. Although there is considerable overlap (54 genes in common; ∼26% concordance) with previously described DP signatures from neonatal skin (Rendl et al., 2005, Sennett et al., 2015), our data impart new insights into the inductive program involved in adult regeneration as opposed to developmental morphogenesis. Previous work has examined the adult telogen DP (Greco et al., 2009), but this study is the first to describe the transcriptional changes associated with the DP at the onset of adult anagen. By comparing with isolated human DP signatures, we provide a “core” adult DP signature that appears conserved across species. Identifying “definitive DP” signature genes are of paramount importance because they may indicate essential transcriptional programs that are enabled during development and recapitulated during adult regeneration.
Although we describe unique signatures for each mesenchymal compartment, there was an intriguing similarity between DP/hfDSC signatures. Indeed, our previous work showed that hfDSCs generate new DP cells that take up residence in different regions of the DP (Rahmani et al., 2014). It may be that hfDSC progeny that reside within the most proximal regions of the DP do not fully commit to a DP fate and thus represent a temporary, intermediary state. This would be consistent with our previous finding that Lef1+ve hfDSCs progeny in the DP can exit this niche during catagen and subsequently re-enter the hfDSC pool following catagen remodeling of the niche (Rahmani et al., 2014). The migration and temporary residence of some hfDSCs progeny in the DP may explain the relatedness of the DP/hfDSC signature. To further investigate this similarity, we constructed an “inductive” signature, combining genes common to DP and hfDSCs that are most differentially expressed compared with the IFD cell population. These genes may hold particular importance as they represent a subset of fibroblasts that are uniquely endowed with inductive potential.
In summary, our findings provide a comprehensive molecular characterization of the adult hfDSC lineage, including their derivatives within the adult DP. R-spondins secreted from the DP appear to synchronously activate proliferation of both hfDSCs and epithelial stem/progenitors within the regenerating HF, highlighting both the source of R-spondin within the adult HF and clarifying its specific function. This work provides unique insight into the transcriptional identities of two functionally distinct compartments within the adult HF, thereby highlighting the functional diversity within tissue fibroblasts and their important contributions to tissue regeneration.
Limitations of the Study
The partial phenotype observed in our Rspo3 KO experiments may be due to redundancy by other Rspo family members within the hair follicle mesenchyme.
Validation of candidate genes is limited to gene expression owing to a lack of verified, reliable antibodies.
Although Prom1 is highly enriched in DP, its expression is not universally expressed by all DP cells and its expression varies throughout the HF cycle. As such, genetic deletion of Rspo3 using a Prom1CreERT2 driver likely does not completely abolish Rspo3 in the DP. This may further explain the partial phenotype we have observed, in addition to redundancy and partial compensation by other R-spondin family members (e.g., Rspo2).
The sorting strategy used in our experiments may not capture DP and DC populations exclusively. Cell sorting will enrich for these populations, but there is a risk of contaminating cell types that is inherent with this technique and will be included in any bulk RNA-seq preparation. This limitation is not unique to our work but a general limitation of all bulk RNA-seq experiments. Unfortunately, single cell RNA-seq technologies were not yet available at the time when this work was undertaken. This limitation necessitated the various forms of candidate target validation included in this manuscript.
Methods
All methods can be found in the accompanying Transparent Methods supplemental file.
Acknowledgments
Sincere appreciation to Scott Magness, Larysa Pevny, and J.C. for αSMA:dsRed, Sox2:GFP, and Rspo3flox transgenic mice, respectively, as well as to the Qingyun Liu lab for the LGR4 antibody. This work was gratefully supported by Canadian Institutes of Health Research (MOP-106646 and PJT-156444; both to J.B.) and the Calgary Firefighters Burn Treatment Society.
Author Contributions
Conceptualization, A.H. and J.B.; Methodology, A.H., J.B, W.S.; Software, A.H, M.W., W.S.; Validation, A.H., E.L., H.S., N.S., S.S., W.A, W.R., W.S.; Formal Analysis, A.H., W.A., W.S.; Investigation, A.H., W.S., S.S., W.A.; Resources, I.D., N.A., J.C., J.Y., S.A., W.R.; Writing – Original Draft, A.H. and J.B.; Writing – Review & Editing, A.H., J.B, W.S; Funding Acquisition and Supervision, J.B.
Declaration of Interests
The authors declare no competing interests.
Published: April 24, 2020
Footnotes
Supplemental Information can be found online at https://doi.org/10.1016/j.isci.2020.101019.
Data and Code Availability
RNA-seq data that support the findings of this study can be accessed through the Gene Expression Omnibus (GEO) under accession code GSE109256. Complete signature genes can be found in Table S1. All other data supporting the findings of this study are available from the corresponding author upon request.
Supplemental Information
See “Table S1.xlsx.” Listed are the signature genes for the adult mouse dermal papilla and hfDSC populations. Included are up- and down-regulated differentially expressed genes identified by analysis of RNA-seq data. Genes were included in the signature if they were >2-fold differentially expressed compared with each of the three other cell populations (q-value <0.05), with a minimum FPKM value > 5. Additionally, an “inductive” signature is listed, which contains genes common to both DP and hfDSC populations that are differentially up-regulated (fold change >10) compared with IFD populations (q > 0.05) having an FPKM >5. An additional tab contains three tables of telogen-phase dermal papilla, bulge, and hair germ signature lists and mean log-fold change compared with the other two populations. Signature genes were selected based on differential expression (log-fold change >1) in the cell type of interest as compared with the other two cell types (q-value <0.05). In addition, we have also compared the adult early anagen dermal papilla signature with the late telogen dermal papilla signature and listed the common genes in the third tab.
References
- Abo A., Clevers H. Modulating WNT receptor turnover for tissue repair. Nat. Biotechnol. 2012;30:835–836. doi: 10.1038/nbt.2361. [DOI] [PubMed] [Google Scholar]
- Barker N., Huch M., Kujala P., van de Wetering M., Snippert H.J., van Es J.H., Sato T., Stange D.E., Begthel H., van den Born M. Lgr5(+ve) stem cells drive self-renewal in the stomach and build long-lived gastric units in vitro. Cell Stem Cell. 2010;6:25–36. doi: 10.1016/j.stem.2009.11.013. [DOI] [PubMed] [Google Scholar]
- Barker N., van Es J.H., Kuipers J., Kujala P., van den Born M., Cozijnsen M., Haegebarth A., Korving J., Begthel H., Peters P.J. Identification of stem cells in small intestine and colon by marker gene Lgr5. Nature. 2007;449:1003–1007. doi: 10.1038/nature06196. [DOI] [PubMed] [Google Scholar]
- Biernaskie J., Paris M., Morozova O., Fagan B.M., Marra M., Pevny L., Miller F.D. SKPs derive from hair follicle precursors and exhibit properties of adult dermal stem cells. Cell Stem Cell. 2009;5:610–623. doi: 10.1016/j.stem.2009.10.019. [DOI] [PMC free article] [PubMed] [Google Scholar]
- Bodo E., Kromminga A., Biro T., Borbiro I., Gaspar E., Zmijewski M.A., van Beek N., Langbein L., Slominski A.T., Paus R. Human female hair follicles are a direct, nonclassical target for thyroid-stimulating hormone. J. Invest. Dermatol. 2009;129:1126–1139. doi: 10.1038/jid.2008.361. [DOI] [PubMed] [Google Scholar]
- Carmon K.S., Gong X., Lin Q., Thomas A., Liu Q. R-spondins function as ligands of the orphan receptors LGR4 and LGR5 to regulate Wnt/beta-catenin signaling. Proc. Natl. Acad. Sci. U S A. 2011;108:11452–11457. doi: 10.1073/pnas.1106083108. [DOI] [PMC free article] [PubMed] [Google Scholar]
- Carmon K.S., Lin Q., Gong X., Thomas A., Liu Q. LGR5 interacts and cointernalizes with Wnt receptors to modulate Wnt/beta-catenin signaling. Mol Cell Biol. 2012;32:2054–2064. doi: 10.1128/MCB.00272-12. [DOI] [PMC free article] [PubMed] [Google Scholar]
- Chen B., Dodge M.E., Tang W., Lu J., Ma Z., Fan C., Wei S., Hao W., Kilgore J., WIlliams N.S., Roth M.G., Amatruda J.F., Chen C., Lum L. Small molecule-mediated disruption of Wnt-dependent signaling in tissue regeneration and cancer. Nat. Chem. Biol. 2009;5:100–107. doi: 10.1038/nchembio.137. [DOI] [PMC free article] [PubMed] [Google Scholar]
- Chi W., Wu E., Morgan B.A. Earlier-born secondary hair follicles exhibit phenotypic plasticity. Exp. Dermatol. 2015;24:265–268. doi: 10.1111/exd.12608. [DOI] [PMC free article] [PubMed] [Google Scholar]
- Clavel C., Grisanti L., Zemla R., Rezza A., Barros R., Sennett R., Mazloom A.R., Chung C.Y., Cai X., Cai C.L. Sox2 in the dermal papilla niche controls hair growth by finetuning BMP signaling in differentiating hair shaft progenitors. Dev. Cell. 2012;23:981–994. doi: 10.1016/j.devcel.2012.10.013. [DOI] [PMC free article] [PubMed] [Google Scholar]
- de Lau W., Peng W.C., Gros P., Clevers H. The R-spondin/Lgr5/Rnf43 module: regulator of Wnt signal strength. Genes Dev. 2014;28:305–316. doi: 10.1101/gad.235473.113. [DOI] [PMC free article] [PubMed] [Google Scholar]
- Driskell R.R., Giangreco A., Jensen K.B., Mulder K.W., Watt F.M. Sox2-positive dermal papilla cells specify hair follicle type in mammalian epidermis. Development. 2009;136:28152823. doi: 10.1242/dev.038620. [DOI] [PMC free article] [PubMed] [Google Scholar]
- Greco V., Chen T., Rendl M., Schober M., Pasolli H.A., Stokes N., Dela Cruz-Racelis J., Fuchs E. A two-step mechanism for stem cell activation during hair regeneration. Cell Stem Cell. 2009;4:155–169. doi: 10.1016/j.stem.2008.12.009. [DOI] [PMC free article] [PubMed] [Google Scholar]
- Higgins C.A., Chen J.C., Cerise J.E., Jahoda C.A., Christiano A.M. Microenvironmental reprogramming by three-dimensional culture enables dermal papilla cells to induce de novo human hair-follicle growth. Proc. Natl. Acad. Sci. U S A. 2013;110:19679–19688. doi: 10.1073/pnas.1309970110. [DOI] [PMC free article] [PubMed] [Google Scholar]
- Hsu Y.C., Li L., Fuchs E. Transit-amplifying cells orchestrate stem cell activity and tissue regeneration. Cell. 2014;157:935–949. doi: 10.1016/j.cell.2014.02.057. [DOI] [PMC free article] [PubMed] [Google Scholar]
- Hsu Y.C., Pasolli H.A., Fuchs E. Dynamics between stem cells, niche, and progeny in the hair follicle. Cell. 2011;144:92–105. doi: 10.1016/j.cell.2010.11.049. [DOI] [PMC free article] [PubMed] [Google Scholar]
- Jahoda C.A., Horne K.A., Oliver R.F. Induction of hair growth by implantation of cultured dermal papilla cells. Nature. 1984;(311):560–562. doi: 10.1038/311560a0. [DOI] [PubMed] [Google Scholar]
- Jaks V., Barker N., Kasper M., van Es J.H., Snippert H.J., Clevers H., Toftgard R. Lgr5 marks cycling, yet long-lived, hair follicle stem cells. Nat. Genet. 2008;40:1291–1299. doi: 10.1038/ng.239. [DOI] [PubMed] [Google Scholar]
- Joost S., Zeisel A., Jacob T., Sun X., La Manno G., Lonnerberg P., Linnarsson S., Kasper M. Single-cell transcriptomics reveals that differentiation and spatial signatures shape epidermal and hair follicle heterogeneity. Cell Syst. 2016;3:221–237 e229. doi: 10.1016/j.cels.2016.08.010. [DOI] [PMC free article] [PubMed] [Google Scholar]
- Kobielak K., Pasolli H.A., Alonso L., Polak L., Fuchs E. Defining BMP functions in the hair follicle by conditional ablation of BMP receptor IA. J. Cell Biol. 2003;163:609–623. doi: 10.1083/jcb.200309042. [DOI] [PMC free article] [PubMed] [Google Scholar]
- McElwee K.J., Kissling S., Wenzel E., Huth A., Hoffmann R. Cultured peribulbar dermal sheath cells can induce hair follicle development and contribute to the dermal sheath and dermal papilla. J. Invest. Dermatol. 2003;121:1267–1275. doi: 10.1111/j.1523-1747.2003.12568.x. [DOI] [PubMed] [Google Scholar]
- Neufeld S., Rosin J.M., Ambasta A., Hui K., Shaneman V., Crowder R., Vickerman L., Cobb J. A conditional allele of Rspo3 reveals redundant function of R-spondins during mouse limb development. Genesis. 2012;50:741–749. doi: 10.1002/dvg.22040. [DOI] [PubMed] [Google Scholar]
- Niida A., Hiroko T., Kasai M., Furukawa Y., Nakamura Y., Suzuki Y., Sugano S., Akiyama T. DKK1, a negative regulator of Wnt signaling, is a target of the beta-catenin/TCF pathway. Oncogene. 2004;23:8520–8526. doi: 10.1038/sj.onc.1207892. [DOI] [PubMed] [Google Scholar]
- Ohyama M., Kobayashi T., Sasaki T., Shimizu A., Amagai M. Restoration of the intrinsic properties of human dermal papilla in vitro. J. Cell Sci. 2012;125:4114–4125. doi: 10.1242/jcs.105700. [DOI] [PubMed] [Google Scholar]
- Ohyama M., Terunuma A., Tock C.L., Radonovich M.F., Pise-Masison C.A., Hopping S.B., Brady J.N., Udey M.C., Vogel J.C. Characterization and isolation of stem cell enriched human hair follicle bulge cells. J. Clin. Invest. 2006;116:249–260. doi: 10.1172/JCI26043. [DOI] [PMC free article] [PubMed] [Google Scholar]
- Oshimori N., Fuchs E. Paracrine TGF-beta signaling counterbalances BMPmediated repression in hair follicle stem cell activation. Cell Stem Cell. 2012;10:63–75. doi: 10.1016/j.stem.2011.11.005. [DOI] [PMC free article] [PubMed] [Google Scholar]
- Rahmani W., Abbasi S., Hagner A., Raharjo E., Kumar R., Hotta A., Magness S., Metzger D., Biernaskie J. Hair follicle dermal stem cells regenerate the dermal sheath, repopulate the dermal papilla, and modulate hair type. Dev. Cell. 2014;31:543–558. doi: 10.1016/j.devcel.2014.10.022. [DOI] [PubMed] [Google Scholar]
- Rendl M., Lewis L., Fuchs E. Molecular dissection of mesenchymal-epithelial interactions in the hair follicle. PLoS Biol. 2005;3:e331. doi: 10.1371/journal.pbio.0030331. [DOI] [PMC free article] [PubMed] [Google Scholar]
- Rendl M., Polak L., Fuchs E. BMP signaling in dermal papilla cells is required for their hair follicle-inductive properties. Genes Dev. 2008;22:543–557. doi: 10.1101/gad.1614408. [DOI] [PMC free article] [PubMed] [Google Scholar]
- Rezza A., Wang Z., Sennett R., Qiao W., Wang D., Heitman N., Mok K.W., Clavel C., Yi R., Zandstra P. Signaling networks among stem cell precursors, transit-amplifying progenitors, and their niche in developing hair follicles. Cell Rep. 2016;14:3001–3018. doi: 10.1016/j.celrep.2016.02.078. [DOI] [PMC free article] [PubMed] [Google Scholar]
- Rompolas P., Deschene E.R., Zito G., Gonzalez D.G., Saotome I., Haberman A.M., Greco V. Live imaging of stem cell and progeny behaviour in physiological hair-follicle regeneration. Nature. 2012;487:496–499. doi: 10.1038/nature11218. [DOI] [PMC free article] [PubMed] [Google Scholar]
- Ruffner H., Sprunger J., Charlat O., Leighton-Davies J., Grosshans B., Salathe A., Zietzling S., Beck V., Therier M., Isken A. R-Spondin potentiates Wnt/beta-catenin signaling through orphan receptors LGR4 and LGR5. PLoS One. 2012;7:e40976. doi: 10.1371/journal.pone.0040976. [DOI] [PMC free article] [PubMed] [Google Scholar]
- Sato T., Vries R.G., Snippert H.J., van de Wetering M., Barker N., Stange D.E., van Es J.H., Abo A., Kujala P., Peters P.J. Single Lgr5 stem cells build crypt-villus structures in vitro without a mesenchymal niche. Nature. 2009;459:262–265. doi: 10.1038/nature07935. [DOI] [PubMed] [Google Scholar]
- Schuijers J., Clevers H. Adult mammalian stem cells: the role of Wnt, Lgr5 and Rspondins. EMBO J. 2012;31:2685–2696. doi: 10.1038/emboj.2012.149. [DOI] [PMC free article] [PubMed] [Google Scholar]
- Sennett R., Wang Z., Rezza A., Grisanti L., Roitershtein N., Sicchio C., Mok K.W., Heitman N.J., Clavel C., Ma'ayan A. An integrated transcriptome atlas of embryonic hair follicle progenitors, their niche, and the developing skin. Dev. Cell. 2015;34:577–591. doi: 10.1016/j.devcel.2015.06.023. [DOI] [PMC free article] [PubMed] [Google Scholar]
- Smith A.A., Li J., Liu B., Hunter D., Pyles M., Gillette M., Dhamdhere G.R., Abo A., Oro A., Helms J.A. Activating hair follicle stem cells via R-spondin2 to stimulate hair growth. J. Invest. Dermatol. 2016;136:1549–1558. doi: 10.1016/j.jid.2016.01.041. [DOI] [PubMed] [Google Scholar]
- Taylor G., Lehrer M.S., Jensen P.J., Sun T.T., Lavker R.M. Involvement of follicular stem cells in forming not only the follicle but also the epidermis. Cell. 2000;102:451–461. doi: 10.1016/s0092-8674(00)00050-7. [DOI] [PubMed] [Google Scholar]
- Tumbar T., Guasch G., Greco V., Blanpain C., Lowry W.E., Rendl M., Fuchs E. Defining the epithelial stem cell niche in skin. Science. 2004;303:359–363. doi: 10.1126/science.1092436. [DOI] [PMC free article] [PubMed] [Google Scholar]
- van der Flier L.G., Clevers H. Stem cells, self-renewal, and differentiation in the intestinal epithelium. Annu. Rev. Physiol. 2009;71:241–260. doi: 10.1146/annurev.physiol.010908.163145. [DOI] [PubMed] [Google Scholar]
- Wang L.C., Liu Z.Y., Gambardella L., Delacour A., Shapiro R., Yang J., Sizing I., Rayhorn P., Garber E.A., Benjamin C.D. Regular articles: conditional disruption of hedgehog signaling pathway defines its critical role in hair development and regeneration. J. Invest. Dermatol. 2000;114:901–908. doi: 10.1046/j.1523-1747.2000.00951.x. [DOI] [PubMed] [Google Scholar]
- Yi J., Xiong W., Gong X., Bellister S., Ellis L.M., Liu Q. Analysis of LGR4 receptor distribution in human and mouse tissues. PLoS One. 2013;8:e78144. doi: 10.1371/journal.pone.0078144. [DOI] [PMC free article] [PubMed] [Google Scholar]
- Zhou L., Xu M., Yang Y., Yang K., Wickett R.R., Andl T., Millar S.E., Zhang Y. Activation of beta-catenin signaling in CD133-positive dermal papilla cells drives postnatal hair growth. PLoS One. 2016;11:e0160425. doi: 10.1371/journal.pone.0160425. [DOI] [PMC free article] [PubMed] [Google Scholar]
Associated Data
This section collects any data citations, data availability statements, or supplementary materials included in this article.
Supplementary Materials
See “Table S1.xlsx.” Listed are the signature genes for the adult mouse dermal papilla and hfDSC populations. Included are up- and down-regulated differentially expressed genes identified by analysis of RNA-seq data. Genes were included in the signature if they were >2-fold differentially expressed compared with each of the three other cell populations (q-value <0.05), with a minimum FPKM value > 5. Additionally, an “inductive” signature is listed, which contains genes common to both DP and hfDSC populations that are differentially up-regulated (fold change >10) compared with IFD populations (q > 0.05) having an FPKM >5. An additional tab contains three tables of telogen-phase dermal papilla, bulge, and hair germ signature lists and mean log-fold change compared with the other two populations. Signature genes were selected based on differential expression (log-fold change >1) in the cell type of interest as compared with the other two cell types (q-value <0.05). In addition, we have also compared the adult early anagen dermal papilla signature with the late telogen dermal papilla signature and listed the common genes in the third tab.
Data Availability Statement
RNA-seq data that support the findings of this study can be accessed through the Gene Expression Omnibus (GEO) under accession code GSE109256. Complete signature genes can be found in Table S1. All other data supporting the findings of this study are available from the corresponding author upon request.







