Abstract
Background
Adoptive transfer of tumor-infiltrating lymphocytes (TILs) or blood T cells genetically redirected by an antitumor TCR or CAR induces a strong antitumor response in a proportion of patients with cancer; however, the therapeutic efficacy is often limited by rapid decline in T cell functions. Coadministering supportive cytokines frequently provokes systemic side effects preventing their broad clinical application. We recently showed that cytokines can be anchored to the cell membrane in a functional fashion and that cytokine receptor signaling can synergize with TLR4 and CD40 signaling. Here, we aimed at augmenting T cell activation by simultaneous signaling through the cytokine receptor, toll-like receptor and TNF-type receptor using IL-18, TLR4 and CD40 as prototypes.
Methods
Genes were expressed on electroporation of in vitro-transcribed mRNA in CD4+ and CD8+ T cells from healthy donors redirected against melanoma cells with an anti-melanotransferrin CAR and in TILs derived from melanoma patients. Functional assays included the activation of signaling pathways, expression of activation and differentiation markers, cytokine secretion and killing of melanoma target cells.
Results
To provide IL-18 costimulation to T cells in-cis while avoiding systemic effects, we genetically anchored IL-18 to the T cell membrane, either alone (memIL-18) or fused with constitutively active (ca)TLR4 and caCD40 signaling domains arranged in tandem, creating a synthetic ‘all-in-one’ memIL-18-TLR4-CD40 receptor. MemIL-18-TLR4-CD40, but not memIL-18, triggered strong NF-κB activation in cells lacking the IL-18 receptor, attesting to functionality of the TLR-CD40 moiety. While the membrane-anchored cytokine was found to act mainly in-cis, some T cell activation in-trans was also observed. The electroporated T cells exhibited spontaneous T-bet upregulation and IFN-γ and TNF-α secretion. Melanoma-induced activation of CAR-T cells and TILs as manifested by cytokine secretion and cytolytic activity was substantially augmented by both constructs, with memIL-18-TLR4-CD40 exerting stronger effects than memIL-18 alone.
Conclusions
Linking membrane anchored IL-18 with caTLR4 and caCD40 signaling in one hybrid transmembrane protein provides simultaneous activation of three T cell costimulatory pathways through one genetically engineered membrane molecule, strongly amplifying T cell functions for adoptive T cell therapy of cancer.
Keywords: Immunotherapy, Adoptive; Adjuvants, Immunologic; Lymphocytes, Tumor-Infiltrating; Cytokines; Receptors, Chimeric Antigen
Introduction
Despite encouraging achievements of adoptive cell therapy (ACT) in leukemia/lymphoma treatment, clinical response is often partial and transient; a substantial proportion of patients do not experience clinical benefit, in particular in the treatment of solid cancer. Some intrinsic hurdles that limit T cell activities in vivo are attributed to their isolation and ex vivo propagation procedure, particularly when resulting in a fully differentiated phenotype and functional exhaustion.1–4 Additional obstacles are T cell-extrinsic, arising, in large, from immune suppression imposed by tumor cells, subverted stromal cells and counteracting immune cells such as regulatory T cells (Tregs) and myeloid-derived suppressor cells.5–8 As a result, the administered T cells poorly persist in the tumor tissue, show impaired functionality, and often fall short of executing a significant and curative antitumor effect. Different strategies for overcoming these cell-intrinsic and extrinsic outcomes are extensively explored, mainly through the blockade of T cell inhibitory circuits, such as those governed by CTLA-4 and PD-1, and the enhancement of stimulatory signals. Implementing the latter approach requires stimulation of the respective receptors on the antitumor T cells by their ligands. These include proinflammatory cytokines such as IL-2, IL-7, IL-12, IL-15, IL-18, and IL-21, ligands for tumor-necrosis factor receptors (TNFRs) including 4-1BB and OX40, or their respective soluble agonists and others.9–14 However, the systemic administration of these reagents in therapeutic concentrations may result in severe toxicities.9 10 14 Furthermore, Tregs residing at the tumor site express high levels of cytokine receptors and compete with effector T cells on key cytokines, especially IL-2 and IL-15.9 11 15
To tackle these challenges, we are aiming at genetically providing ‘adjuvants’ that function autonomously and independently of supplemented soluble agonists or other external stimuli to allow T cell costimulatory signaling in a strictly autocrine manner. We developed three classes of adjuvants: (1) stimulatory cytokines like IL-2, IL-12, and IL-15 genetically anchored to the T cell membrane and acting in-cis16 17; (2) constitutively active toll-like receptors (caTLRs), in particular caTLR4, which comprises the toll/interleukin-1 receptor (TIR) domain and lacks the ligand-binding domain18 19; (3) novel homophilic TNFR derivatives, harboring an intracellular DNA-binding leucine zipper derived from the GCN4 yeast transcriptional activator which induces spontaneous homo-oligomerization.20 21 The membrane cytokines memIL-2, memIL-12, and memIL-15, expressed by human CD8+ and CD4+ T cells on electroporation of in vitro-transcribed mRNA, fully supported T cell growth in the absence of added cytokines.16 The expression of these cytokines in combination with other adjuvants led to upregulation of a battery of T cell costimulatory and activation markers, induction of proinflammatory cytokine secretion and a substantial enhancement of antigen-mediated target cell killing.16 17 19 21 While some of these effects reflected an additive mode of action, others exhibited synergy between the different adjuvants.
We here aimed at converting the redirected T cell response into an acute phase response in order to break the cancer-mediated immune suppression in the long term. IL-18, initially defined as interferon-γ (IFN-γ)-inducing factor,22 has been drawing ample attention as a powerful tool in cancer therapy, prompting its direct administration by intravenous infusion to patients with advanced cancer.23 We have recently reported that gene-delivered IL-18 converted T cells into T-bethigh FoxO1low expressing cells, a signature associated with high IL-2 levels and sustained and improved killing capacities which showed beneficial for the immune destruction of advanced tumors.24 While IL-18 induces superior amplification of CD8+ CAR T cells through the help of CD4+ T cells and changes the immune cell environment of solid tumors, there is a direct effect of IL-18 on the CAR T cell itself.24–27 However, alongside its potent antitumor effects, IL-18 has been demonstrated to possess a multifaceted protumorigenic function, manifested in its ability to promote tumor growth, induce migration, metastasis and angiogenesis and foster PD-1-dependent immunosuppression.28 29
In order to use the direct effect towards the T cell in-cis while avoiding pro-tumorigenic stimuli, we here anchored IL-18 to the membrane of engineered T cells (memIL-18 T cells) and expressed it with or without caTLR4 and caCD40 cosignaling (memIL-18-TLR4-CD40). This ‘all-in-one’ memIL-18-TLR4-CD40 molecule is designed to trigger activation of three T cell costimulatory pathways simultaneously through one genetically engineered membrane molecule. Here, we show that this construct exerted multiple enhancing effects in modified antitumor T cells with relevance to ACT.
Materials and methods
Antibodies and reagents
Fluorophore-coupled mouse monoclonal antibodies (mAbs) against human CD8α eFluor 450, CD25-PerCP-efluor710/PerCP-Cy5.5, CD134 (OX-40)-APC, CD279 (PD-1)-PE-Cyanine7 and CD137 (4-1BB)-FITC were purchased from eBioscience (San Diego, CA); anti-CD3 (OKT3), anti-CD28 (clone: 15E8), anti-CD4-FITC, and anti-CD197 (CCR7)-FITC were from Miltenyi Biotec (Bergisch Gladbach, Germany); anti-CD3-APC (clone HIT3a) was from SIGMA-ALDRICH (St. Louis, MO); anti-T-bet-Alexa Fluor 647 (Clone: 4B10) and anti-CD45RA-APC were from BioLegend (San Diego, CA); anti-human IL-18/IL-1F4-Alexa Fluor 647 and recombinant human IL-18/IL-1F4 were from R&D Systems (Minneapolis, MN); rabbit anti-human IL-18, goat anti-rabbit IgG H&L-horseradish peroxidase (HRP), goat anti-rabbit IgG H&L-Alexa Fluor 488 and rabbit IgG monoclonal Isotype Control were from Abcam (Cambridge, UK); goat anti-rabbit IgG (H&L) highly cross-adsorbed-Alexa Fluor 488 was from Invitrogen (Waltham, Massachusetts, USA).
Cells
The human erythroleukemic cell line K562 was cultured in RPMI 1640 medium supplemented with 10% (v/v) heat-inactivated fetal calf serum (FCS), 2 mmol/L L-glutamine, 1 mmol/L sodium pyruvate and Pen-Strep antibiotic solution (complete RPMI medium). The human melanoma cell line M579 (579) was established at the Sharett Institute of Oncology, Hadassah Medical Organization (Jerusalem, Israel). 624mel (624) and 888mel (888) are HLA-A2+ and HLA-A2- melanoma cell lines, respectively.30 31 HEK293T is a human embryonic kidney cell line expressing T antigen. These cell lines were cultured in DMEM supplemented with 10% (v/v) heat-inactivated FCS, 1 mmol/L sodium pyruvate, 2 mmol/L L-glutamine and combined antibiotics. TIL14, TIL52, TIL219, TIL213, and TIL86 were prepared from HLA-A2+ melanoma patients at the Ella Lemelbaum Institute for Immuno-Oncology, Sheba Medical Center (Tel-Hashomer, Ramat Gan, Israel) and were all found to respond to the HLA-A2-matched melanoma 624. Human peripheral blood mononuclear cells (PBMCs) were obtained from the MDA National Blood Services (Tel-Hashomer) and from ‘Cell Generation’, BioPark, Hadassah Ein Kerem, Jerusalem. Human lymphocytes were cultured in complete RPMI 1640 medium supplemented with 1% (w/v) nonessential amino acids, 25 mM HEPES, 50 mM 2-ME mercaptoethanol, and 1000 or 3000 IU/mL recombinant human IL-2 (rhIL-2; Chiron, Amsterdam, The Netherlands) for PBMCs and tumor-infiltrating lymphocyte (TIL) cultures, respectively.
In vitro transcription of mRNA
Template DNA for in-vitro mRNA transcription was cloned into the pGEM4Z/GFP/A64 vector32 following removal of the GFP insert. Plasmids were linearized using the SpeI restriction site and subjected to in vitro transcription reaction in a 20 µL reaction mix at 37°C using the ‘AmpliCap-MaxTM T7 High Yield Message Maker Kit’ (T7 mScript Standard mRNA Production System, CELLSCRIPT, Madison, WI) to generate 5'-capped mRNA. Purification of mRNA was performed by DNase-I digestion, followed by LiCl precipitation according to the manufacturer’s instructions. The mRNA quality was confirmed by agarose gel electrophoresis and concentration was determined by a NanoDrop spectrophotometer (Thermo Fisher Scientific, Waltham, Massachusetts, USA). RNA was stored at −80°C in aliquots.
Messenger RNA electroporation
Cells were washed twice and resuspended in Opti-MEM medium (Thermo Fisher) at a final concentration of 15×106 cells/mL. Cells and cuvettes were prechilled on ice for 5 min prior to electroporation. Subsequently, 0.1–0.3 mL of cells were mixed with 10–20 µg mRNA in cold cuvettes using Gene Pulser Xcell (Bio-Rad Laboratories, Hercules, California, USA) and electroporated under the following conditions: K562 cells in 4 mm cuvette, 300 µL, 350 V, 150 mF; HEK293T cells in 4 mm cuvette, 300 µL, 280 V, 700 µF, 100 Ω and human lymphocytes in 2 mm cuvette, 200 µL, using a 1 ms square-wave pulse at 380–500 V. Immediately after electroporation, cells were transferred to fresh growth medium.
Flow cytometry
Cells were harvested, washed twice with cold flow cytometry wash buffer (phosphate-buffered saline (PBS), 1% (v/v) FCS, and 0.1% (w/v) sodium azide) and incubated for 30 min at 4°C in the dark with fluorophore-conjugated antibodies. Cells were then washed twice with flow cytometry wash buffer, resuspended in 0.3 mL PBS, and subjected to flow cytometry analysis using NovoCyte Quanteon Flow Cytometer (Agilent Technologies, Santa Clara, California, USA). Data were analyzed by FCSexpress (DeNovo Software, Los Angeles, California, USA) or NovoExpress Software.
Immunoblot analysis
Twenty-four hours post-transfection, cells were centrifuged and resuspended in 400 µL RIPA buffer (50 mM Tris-HCl pH 7.5, 150 mM NaCl, 1% (v/v) IGEPAL detergent, 0.5% (w/v) deoxycholic acid, 0.1% (w/v) SDS and a protease inhibitor cocktail) and incubated on ice for 20 min. Lysates were then centrifuged at 14 000 rpm for 10 min and the supernatant (sup) was collected. Protein samples were boiled for 5 min and separated on a 10% (w/v) SDS polyacrylamide gel at 10–15 mA. The proteins were transferred onto nitrocellulose membrane blocked with 5% (w/v) skim milk buffer (Difco Skim Milk, BD) diluted in TBST (1M Tris-HCL pH 8.0, 150 mM NaCl, 0.5% (v/v) Tween-20 in ddH2O) 30 min at room temperature. The membrane was then washed twice with TBST and incubated overnight with the primary Ab diluted in 1% (w/v) skim milk at 4°C. After 3×7 min washes with TBST the membrane was incubated for 1 hour with an HRP- conjugated secondary Ab, washed again 3 times × 5 min with TBST and then developed using Enhanced Chemi-Luminescence Kit, Bio-Rad and recorded using ImageQuant LAS 4000 (GE Healthcare, Little Chalfont, UK).
Fluorescence imaging
Twenty-four hours post-transfection, cells were plated in a black 96-well plate with transparent bottom and washed with 1% BSA/PBS followed by fixation with Cytofix/cytoperm (554722, BD) Kit for 20 min. Cells were then washed twice with Perm/wash bufferx1 (554723, BD), incubated with primary Ab for 60 min at room temperature, washed and incubated with fluorophore-conjugated secondary Ab for 45 min at room temperature in the dark. Cells were washed twice with Perm/wash bufferx1 and then stained with Hoechst 33 342 (Thermo Fisher) for 20 min at room temperature. Imaging was performed with WiScan Hermes High Content Imaging System (IDEA Bio-Medical, Rehovot, Israel). A total of 137 images per well were automatically acquired, which corresponds to thousands of cells per sample. The images were taken at room temperature using 60×objective, using the blue (Ex. 390/22, Em. 440/40) and green (Ex. 485/25, Em. 525/30) channels. Image quantification was performed with the WiSoft Athena software protein expression Application (IDEA Bio-medical, Rehovot, Israel).
Luciferase reporter assay for NF-κB activity
NF-κB activity was measured by transient transfection of the NF-κB-Luciferase reporter plasmid to HEK293T cells together with the particular gene under study. Forty-eight hours post-transfection, luciferase activity in the cell lysate was monitored by the ‘Luciferase Assay Systems’ reagent (Promega, Madison, Wisconsin, USA), using Infinite M200 Pro microplate reader (Tecan, Mannedorf, Switzerland).
PBMC isolation
Whole blood samples (or apheresis) were separated using Ficoll-Paque density gradient centrifugation, the PBMCs were collected and washed several times with PBS. PBMCs were then allowed a 24-hour rest in complete RPMI1640 culture medium or were frozen in NutriFreez D10 Cryopreservation Medium (Biological Industries, Beit Haemek, Israel).
PBMC activation and CD8+/CD4+ T cell separation
PBMCs were placed at a concentration of 1.5×106 cells/mL in growth medium containing 250 ng/mL OKT3, 125 ng/mL anti-CD28 mAb and 1000 U/mL rhIL-2 and incubated for 72 hours. Once showing cluster formation, cells were harvested and thoroughly washed. Separation of CD8+ and CD4+ cells was performed using magnetic beads (IMagTM Anti-Human CD8+/CD4+ Magnetic Particles, BD Biosciences, San Jose, California, USA) according to the manufacturer’s protocol and separated cells were cultured in the presence of 1000 U/mL rhIL-2.
T cell activation assays
IFN-γ, TNF-α and granulocyte-macrophage colony-stimulating factor (GM-CSF) in the growth medium were monitored using commercial ELISA kits (R&D Systems). For assaying anti-melanoma response, 24 hours postelectroporation CD8+ T cells were cocultured at 1×106 cells/well in complete RPMI1640 medium with 579 melanoma target cells at an effector:target (E:T) ratio of 5:1 for 18–24 hours. Cells were subjected to flow cytometry analysis for either cell surface or intracellular markers. For intracellular staining cells were pretreated with the ‘Fixation/Permeabilization Solution Kit’ (BD Biosciences).
Killing assay
Lactate dehydrogenase (LDH): T cells and target cells were plated in 96-well plates at a 5:1 E:T ratio and growth medium was harvested after 18 hours. LDH was determined in the culture supernatant using a commercial kit (BioVision, Milpitas, California, USA) according to the manufacturer’s instructions. Active caspase 3: Target melanoma cells were stained with CellTrace Far Red (C34564, Invitrogen). Twelve hours postelectroporation, T cells were plated in 96-well plates at a 1:2 E:T ratio for 1.5 hours. Plates were washed with PBS-BSA(1%) and cells were fixed and permeabilized with Cytofix/Cytoperm (BD) for 20 min at 4°C. Cells were then washed with Perm/Wash bufferx1 (BD), incubated with rabbit anti-active caspase 3-PE conjugated Ab (550821, BD) for 30 min and analyzed by flow cytometry.
Human Magnetic Luminex Assays
Twelve hours postelectroporation, T cells were cocultured with target melanoma cells at an E:T ratio of 1:1 for CD8+ T cells and 1:2 for TILs. Twenty-four hours later, growth medium was collected and analyzed by MAGPIX (Luminex, Austin Tx) and analyzed with xPONENT V.4.2 software (Luminex).
Statistical analysis
Statistical analyses were performed using GraphPad Prism V.9.3.1 software, using a one-way analysis of variance followed by the Tukey’s multiple comparison test stated in the figure legend. Significance levels are indicated in the figures *p ≤0.05; **p≤0.01; ***p≤0.001 (non-significant results are not marked or indicated in the figures). Graph bars present the differences in the activity of the study treatments and presented as mean±SEM
Results
Design, expression and signaling capacity of memIL-18 and memIL-18-TLR4-CD40
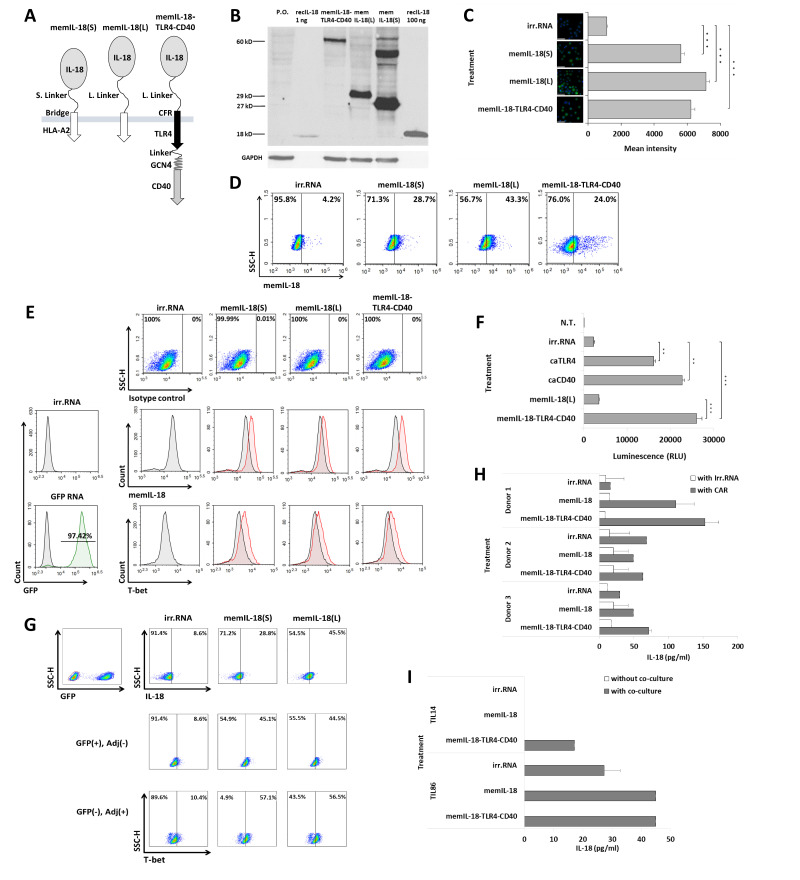
To anchor IL-18 to the cell membrane, we genetically linked the cytokine to the transmembrane and cytoplasmic portion of HLA-A2, including the eight membrane-proximal amino acids (a.a.) of the A2 ectodomain, following our previously described design of membrane cytokines.16 Using flexible linkers of either 13 (Short, S) or 32 a.a. (Long, L) linkers, we created memIL-18(S) and memIL-18(L), respectively (figure 1A). We hypothesized that memIL-18 function could be significantly enhanced by the concomitant signaling of TLR4 and CD40, as previously shown by us for memIL-2, memIL-12 and memIL-15.16 17 To assure equal stoichiometry of the different protein constituents we assembled an ‘all-in-one’ synthetic transmembrane molecule with the three components arranged in tandem. To this end, we tethered memIL-18 to caTLR4 by joining the long linker to the ectodomain C-terminal flanking cysteine-rich region (CFR), transmembrane and TIR portion of TLR4,33 fused via a short flexible linker to the GCN4-CD40 unit,20 to create memIL-18-TLR4-CD40 (figure 1A).
Figure 1.
MemIL-18 constructs: design, expression and signaling. (A) Sketches of the membrane-anchored protein products. S, short and L, long linker. (B) Immunoblot analysis for the indicated protein products in lysates of K562 cells. Twenty-four hours post-transfection, cell lysates were subjected to PAGE analysis and probed by using rabbit anti-human IL-18 Ab and HRP-conjugated goat anti-rabbit Ab. (C) Quantitative fluorescence imaging in CD8 T cells engineered by memIL-18 mRNA electroporation. Images were acquired using the WiScan Hermes High-Content Imaging System using an X60 objective and quantification was performed with the WiSoft Athena software protein expression application. Graph summarizes mean intensity ±SEM of at least a thousand cells in 137 images. Nuclei (blue). Scale bar: 12.5 µm. Indicated significance was determined by one-way ANOVA with Tukey’s multiple comparison test; (***p≤0.001). (D) Representative flow cytometry data for the surface expression of memIL-18 in TIL14, 24 hours post-mRNA transfection. The experiment was repeated twice. (E) Upregulation of T-bet in mRNA-transfected CD8+ T cells of a healthy donor. Cells were transfected with the indicated mRNAs and stained for cell surface IL-18 and for intracellular T-bet, using a PE-conjugated anti-human T-bet mAb. The experiment was repeated twice. (F) Reporter assay for activation of the NF-κB pathway in HEK293T cells. Cells were transiently transfected with the NF-κB-Luciferase reporter plasmid. Twenty-four hours later, cells were transfected with 10 µg of the indicated mRNAs and after 24 hours luciferase activity in cell lysates was monitored. caTLR4 and caCD40, constitutively active TLR4 and CD40, respectively. All experimental data show mean values±SEM from four independent experiments. Indicated significance was determined by one-way ANOVA with Tukey’s multiple comparison test; (**p≤0.01; ***p≤0.001). (G) The two memIL-18 products engage IL-18R both in cis and in trans. CD8+ T cells were electroporated with mRNA encoding the two memIL-18 products or GFP. Six hours post-transfection, coculture was performed at a 1:1 GFP/CD8+:memIL-18/CD8+ cell ratio. Fourteen hours later, cells were stained for cell surface IL-18 and for intracellular T-bet as described above. (H) CD8+ T cells were transfected with the indicated mRNAs, with or without the anti-melanotransferrin CAR mRNA, and cocultured at a 1:1 ratio with 579 melanoma cells for 24 hours. Growth medium was then collected and analyzed for the presence of IL-18 by MAGPIX Luminex. Graph bars present the mean cytokine concentration (pg/mL)±SEM (triplicate) from three healthy donors (n=3). (I) TIL14 and TIL86 were transfected with the indicated mRNAs, cultured in the presence or absence of the 624 melanoma cells at a 1:2 E:T ratio for 24 hours and growth medium was similarly analyzed for IL-18. Some error bars obtained with MAGPIX are too small to be visible. ANOVA, analysis of variance; E:T, effector:target; mAb, monoclonal antibody; N.T., non-transfected; P.O., pulse-only.
Immunoblot analysis (figure 1B) and fluorescence imaging (figure 1C) clearly detected the three protein products in mRNA-transfected cells; a fraction of these proteins seems to be retained intracellularly. The intracellular location does not necessarily preclude functional activities since memIL-18 can still bind the IL-18R in an intracellular compartment and the caTLR4 and caCD40 moieties in memIL-18-TLR4-CD40 can function autonomously in the cytosol in a ligand independent manner.
We have developed a reliable protocol for detecting cell surface IL-18 by flow cytometry analysis, as shown in figure 1D for mRNA-transfected TIL14. IL-18R signaling in peripheral blood T cells is manifested by elevated levels of the transcription factor T-bet24 as shown in figure 1E for the three different constructs when expressed in human CD8+ T cells.
To assess the ability of the TLR4-CD40 unit within the synthetic membrane protein to induce NF-κB signaling, the fusion protein was expressed in HEK293T cells lacking IL-18R; NF-κB activation was recorded by a luciferase reporter assay. To achieve this, we sequentially transfected the cells with the reporter DNA plasmid and the respective mRNA, comparing memIL-18-TLR4-CD40 with memIL-18(L), caTLR4 and caCD40; irrelevant mRNA served as control (figure 1F). As expected, memIL-18 without downstream signaling domain produced very low NF-κB activity in this system compared with irrelevant mRNA. Signaling through caCD40 and caTLR4, respectively, induced NF-kB activity with caCD40 signaling being superior to caTLR4, which is in accordance with our previous observations.20 MemIL-18-TLR4-CD40 induced stronger NF-κB activation than either caCD40 or caTLR4 alone, suggesting that both elements are functional in the fusion protein.
We assessed the ability of memIL-18 to interact with its receptor on neighboring cells, which may produce positive, but also negative effects, regarding the alleged protumorigenic function of IL-18. For comparing cis to trans activity of memIL-18(S) and memIL-18(L) we took advantage of the increase in T-bet levels on the expression of memIL-18 as consequence of IL18 signaling. One fraction of CD8+ T cells was transfected with either memIL-18(S) or memIL-18(L) mRNA and the other with GFP mRNA only (figure 1G). The rationale is that on mixing of these two cell populations, elevation of T-bet only in GFP- cells would indicate that binding of IL-18 to the IL-18R exclusively occurs in the same cell (in cis). In contrast, similar elevation of T-bet in both populations will result from binding in-trans. Accordingly, cells were mixed at 1:1 ratio and analyzed by flow cytometry for memIL-18 and intracellular T-bet, gating separately on the GFP+ and GFP- populations (figure 1G). There was clearly a higher increase in T-bet levels in GFP- cells than in GFP+ cells, indicating that cis engagement is favored over trans engagement, although some paracrine activity in trans does also take place. Interestingly, no significant differences of memIL-18(S) and memIL-18(L) in their capacity to act either cis or trans was observed. Therefore, from this stage onwards, we used only memIL-18(L) in our analyses and refer to it as memIL-18.
Given the potential impact of solubilized IL-18, we assessed activation-mediated secretion or shedding of IL-18 from the transfected T cells. To this end, we cotransfected CD8+ T cells from three different donors with mRNA encoding memIL-18 or memIL-18-TLR-CD40 along with the anti-melanotransferrin CAR (figure 1H) and, in parallel, two anti-melanoma TILs with either of the two adjuvants only (figure 1I). Following coculture with the 579 (PBMC) and 624 (TIL) melanoma cells, growth medium was analyzed for IL-18 by MAGPIX. Data indicate that almost no IL-18 above background level was detected in the growth medium of engineered T cells in the absence of the target melanoma cells. Yet, an increase in soluble IL-18, although to relatively low levels, was observed on coculture with melanoma cells suggesting some activation-induced release of IL-18 likely by proteolytic cleavage of the hybrid molecule ectodomain. IL-18 is physiologically not expressed by T cells, although activation-induced de novo synthesis of IL-18 can formally not be ruled out.
MemIL-18 and memIL-18-TLR4-CD40 improve multiple functional capacities of peripheral blood T cells and anti-melanoma TILs
We addressed whether the expression of memIL-18 and memIL-18-TLR4-CD40 per se exerts direct functional effects on engineered CD4+ and CD8+ T cells. As shown in figure 2A, memIL-18 increased the level of 4-1BB preferentially in CD8+ T cells whereas OX40 was upregulated mostly in CD4+ T cells. Slight decrease in PD-1 expression was observed in CD4+ T cells and less in CD8+ T cells. Combined with caTLR4 and caCD40, memIL-18 induced higher 4-1BB and OX40 expression than memIL-18 alone. In CD4+ and CD8+ T cell samples prepared from one donor, memIL-18 increased IFN-γ secretion more robustly in CD4+ than in CD8+ T cells; the latter cells substantially benefited from additional caTLR4-caCD40 signaling while CD4+ T cells did not. No IFN-γ secretion above background levels was detected during the second day after transfection, possibly owing to degradation of the introduced mRNA (figure 2B). In CD4+ T cell samples prepared from other three healthy donors, both memIL-18 and memIL-18-TLR4-CD40 induced significantly higher IFN-γ secretion than recIL-18 (figure 2C); the same was true for the additional samples of CD8+ T cells (figure 2D). In fact, in all four CD8+ T cell preparations tested memIL-18-TLR-4-CD40 exhibited marked superiority over memIL-18 in its ability to induce IFN-γ secretion, which was the case for CD4+ T cells of only two of the four donors.
Figure 2.
The memIL-18 constructs stimulate peripheral blood CD4+ and CD8+ T cells. (A, B) Peripheral blood T cells from a healthy donor were grown in the presence of IL-2 for 24 hours, stimulated for another 72 hours with OKT3 and anti-CD28 Abs and separated into CD4+ and CD8+ T cells using magnetic beads, followed by 24-hour rest. T cells were then electroporated with 10 µg of the indicated mRNAs. Twenty-four hours post-transfection, cells were analyzed by flow cytometry. (A) Flow cytometry data for the expression of OX-40, 4-1BB and PD-1. Values represent mean percentage expression ±SEM of T cells from healthy donors (n=2). (B) 24 hours (day 1) and 48 hours (day 2) post-transfection growth medium was collected and analyzed for the presence of IFN-γ by ELISA. After the first collection cells were thoroughly washed so that ‘day 2’ refers to IFN-γ secretion between 24 hours and 48 hours post-transfection. Graph bars present the mean cytokine concentration (pg/ml)±SEM (triplicate) from healthy donors (n=2). (C, D) The same protocol described in (A, B) was used to separate CD4+ and CD8+ T cells from other three healthy donors (n=3). Twenty-four hours post-transfection with the indicated mRNAs or the addition of recIL-18 growth medium was collected and analyzed for the presence of IFN-γ by ELISA. Graph bars present the mean cytokine concentration (pg/mL)±SEM (triplicate). Indicated significance (B–D) was determined by one-way ANOVA with Tukey’s multiple comparison test; (*p≤0.05; **p≤0.01; ***p≤0.001). ANOVA, analysis of variance.
To address whether concomitant caTLR4 and caCD40 signaling sustains memIL-18-stimulated T cells during their attack against cancer cells, we engineered antimelanoma TILs with the respective constructs. The rationale is that TILs can be activated against melanoma, however, are in most cases insufficiently triggered and require additional activation signals in order to successfully eliminate melanoma cells.
First, we addressed whether memIL-18 and/or memIL-18-caTLR4-caCD40 affect the differentiation status of the human TIL population isolated from melanoma biopsies (table 1).
Table 1.
Anti-melanoma TILs used in this study
| Cells | % CD8 | % CD4 | % Transf. |
| TIL219 | 21 | 79 | 98 |
| TIL52 | 69.6 | 30.4 | 99 |
| TIL14 | 99.1 | 0.85 | 98 |
| TIL213 | 51.5 | 48.5 | 98 |
| TIL86 | 70.2 | 29.8 | 98 |
Shown are the TILs CD8/CD4 composition and mRNA transfection efficiency. All TILs are HLA-A2+ and are responsive to HLA-A2+ melanomas.
TILs, tumor-infiltrating lymphocytes.
TIL86 and TIL213, consisting of 70% and 50% CD8+ T cells, respectively, were engineered with memIL-18 and memIL-18-TLR4-CD40 mRNA. The frequency of naive, central memory, effector memory and terminally differentiated effector memory cells did not substantially change after transfection, compared with irrelevant mRNA (figure 3A). The large majority of cells in both TIL cultures displayed a TEM phenotype as monitored by the expression pattern of CD45RA and CCR7; the phenotype was confirmed by staining for PD-1 and LAG-3 (data not shown). In memIL-18-engineered TILs, CD25 was upregulated while PD-1 was not substantially altered 24 hours post-transfection (figure 3B). In TIL213, higher TNF-α secretion was induced by memIL-18-TLR4-CD40 than by memIL-18 while TIL86 responded with high and similar TNF-α secretion to both constructs as well as to recombinant IL-18 (figure 3C). Superiority of memIL-18-TLR4-CD40 over memIL-18 as reflected by the induction of IFN-γ was evident for the four TILs tested: TIL52, TIL219, TIL14, and TIL86 (figure 3D). Taken together, concomitant TLR4 and CD40 signaling with memIL-18 improved cytokine release and CD25 expression while the differentiation state of anti-melanoma TILs was not altered.
Figure 3.
The memIL-18 constructs stimulate antimelanoma TILs. TILs were electroporated with the indicated mRNAs or treated with recIL-18 and analyzed 24 hours post-transfection. (A) Differentiation status of TIL213 and TIL86 cells as determined by flow cytometry analysis for the expression of CD45RA and CCR7, where CD45RA+CCR7+, CD45RA-CCR7+, CD45RA-CCR7- and CD45RA+ CCR7- define naïve T cells (TN), central memory T cells (TCM), effector memory T cells (TEM) and terminally differentiated effector memory T cells (TEMRA), respectively. (B) Flow cytometry analysis of TIL213 and TIL86 for the expression of CD25 and PD-1. Numbers represent the mean percentage expression ±SEM The experiment was repeated twice. (C) Spontaneous induction of TNF-α secretion by TIL213 and TIL86, as assessed by ELISA 24 hours post-transfection. Graph bars represent the mean cytokine concentration (pg/mL)±SEM (triplicate). (D) ELISA assessing the spontaneous secretion of IFN-γ by TIL52, TIL219, TIL14 and TIL86 24 hours post-transfection. Graph bars represent the mean cytokine concentration (pg/ml)±SEM (triplicate). Indicated significance (C, D) was determined by one-way ANOVA with Tukey’s multiple comparison test; (*p≤0.05; **p≤0.01; ***p≤0.001). ANOVA, analysis of variance; N.T., non-transfected; TILs, tumor-infiltrating lymphocytes.
Membrane-anchored IL-18 enhances antigen-mediated T cell activation on targeting melanoma cells
We addressed the ability of memIL-18 and memIL-18-TLR4-CD40 to enhance the antigen-mediated response of either CAR-engineered CD8+ T cells or anti-melanoma TILs against melanoma cells. In the first set of experiments we coexpressed the respective memIL-18 constructs with the long linker along with a CAR directed against the melanoma antigen melanotransferrin34 in PBMC-derived CD8+ T cells. We then cocultured the transfectants with the human melanoma cell line 579 that expresses melanotransferrin (figure 4A). On a 24-hour coculture, upregulation of CD25, 4-1BB and T-bet was evident which was similar to the induction by recIL-18 (figure 4B). A robust effect of memIL-18 and memIL-18-TLR4-CD40, but not of recIL-18, on the secretion of IFN-γ, TNF-α and GM-CSF in the CAR-mediated anti-melanoma response was observed in CD8+ T cells from all donors (figure 4C–E). While memIL-18-TLR4-CD40 was clearly superior in this respect compared with memIL-18 in CD8+ T cells of two of the donors, they exerted a nearly identical effect on CD8+ T cells of the third. The results were corroborated by the upregulation of two additional T cell activation markers, soluble CD40 ligand (sCD40L)35 and IL-436 (figure 4F and G). Enhancement of CAR-mediated cytolytic activity of the transfected CD8+ T cells against the melanoma cells was observed for all donors, as judged by the secretion of granzyme B (figure 4H), LDH release (figure 4I) and elevation of cleaved caspase three as indicators for melanoma cell destruction (figure 4J–K).
Figure 4.
The memIL-18 constructs enhance the antigen-mediated CAR T cell response. (A) Flow cytometry analysis for the expression of melanotransferrin on CD8+ T cells of one donor (upper panel) and on 579 melanoma cells (lower panel). (B–I) CD8+ T cells from healthy donors were transfected with 10 µg mRNA for memIL-18 or memIL-18-TLR4-CD40 or control irrelevant mRNA and with 5 µg of anti-melanotransferrin CAR or control irrelevant mRNA and cocultured with melanoma 579 for 24 hours. Recombinant IL-18 was used as positive control for IL-18 effect. (B) Flow cytometry analysis for the activation markers T-bet, 4-1BB and CD25, following coculture at a 5:1 E:T ratio. Results are shown as percentage of expressing cells. Numbers represent the mean percentage expression. (C–H) Following coculture at a 1:1 E:T ratio, growth medium was collected and analyzed by MAGPIX Luminex for the presence of (C) IFN-γ, (D) TNF-α, (E) GM-CSF (Granulocyte-macrophage colony-stimulating factor), (F) sCD40L, (G) IL-4, (H) granzyme B. Graph bars present the mean concentration (pg/ml)±SEM (triplicate) from three healthy donors (n=3). Some error bars obtained with MAGPIX are too small to be visible. (I) Killing of 579 cells by CD8+ T cells of a single donor as monitored by LDH release performed during an 18-hour coculture at a 5:1 E:T ratio. Graph bars present the mean concentration (pg/mL)±SEM (triplicate) (J–K) Killing of 579 cells by CD8+ T cells as determined by an active caspase three assay performed after a 1.5-hour coculture at a 1:2 E:T cell ratio. (J) An example of a flow cytometry analysis for active caspase three performed with CD8+ T cells from one donor. (K) Compilation of data obtained with T cells. Numbers represent the mean percentage expression ±SEM (triplicate) from three healthy donors (n=3). Indicated significance (C–H, I, K) was determined by one-way ANOVA with Tukey’s multiple comparison test; (*p≤0.05; **p≤0.01; ***p≤0.001). ANOVA, analysis of variance; E:T, effector:target; GM-CSF, granulocyte-macrophage colony-stimulating factor; LDH, lactate dehydrogenase.
In the second set of analyses, we assessed the adjuvant-mediated enhancement of TIL activation following coculture with the HLA-A2-matched melanoma 624 cells. Of note, since the establishment of long-term autologous melanoma cultures is often not successful, evaluation of TILs derived from HLA-A2+ patients against HLA-A2+ reference melanoma cell lines such as 624 or 526mel, in comparison with HLA-A2- lines (eg, 888mel) serving as a mismatched control, is a common practice.37–39 It is assumed that a fraction of cells in these TIL cultures respond to non-mutated HLA-A2-bound melanoma-associated peptides shared with the reference HLA-A2+ melanoma. Yet, other cells in these cultures (likely the majority) are either CD4+ T cells (see table 1) or CD8+ T cells recognizing HLA-A2-binding neopeptides specific to the autologous tumor or any peptide bound by other HLA-I products not shared with the reference melanoma. As a result, the basal response of these TILs to 624, as observed in these experiments, is weak compared with their expected response to the autologous tumors. Clear enhancement of the response of TIL86 to 624, as monitored by IFN-γ secretion, was observed for both memIL-18-TLR4-CD40 and memIL-18, as well as for recIL-18, while no response to the 888 melanoma could be detected (figure 5A). Next we evaluated the effects exerted by the adjuvants on the activation of TIL14 and TIL86 on their coculture with 624 by monitoring the production of IFN-γ, granzyme B, sCD40L, IL-4, and IL-10 (figure 5B–F, respectively). In all these parameters, TIL 86 exhibited a higher magnitude of response to 624 than TIL14, although comprizing a lower fraction of CD8+ T cells (70% and 99%, respectively, table 1). Interestingly, different patterns of response emerged for these two TIL populations. As for IFN-γ (figure 5B) and granzyme B (figure 5C), which are more tightly associated with antitumor activity, memIL-18-TLR4-CD40 exhibited greater enhancing capacity than memIL-18 or recIL-18 in TIL14, while no significant difference between the three treatments was observed for TIL 86. Following coculture, memIL-18-TLR4-CD40 augmented the production of sCD40L in TIL14 only (figure 5D) while no significant induction of IL-4 was observed (figure 5E). Both memIL-18 and memIL-18-TLR4-CD40 caused a significant reduction in IL-10 secretion by TIL86, but not by TIL14 (figure 5F).
Figure 5.
Expression of the memIL-18 constructs enhances anti-melanoma TIL response. TIL14 and TIL86 were electroporated with each of the indicated mRNAs or cultured with recIL-18 in the presence or absence of the HLA-A2-matched melanoma 624 or the mismatched melanoma 888 at a 1:2 E:T ratio. Twenty-four hours later growth medium was collected and analyzed by ELISA (A) or by MAGPIX Luminex (B–F) for secretion of the indicated products. (A) IFN-γ secretion by TIL86 following coculture with 624, 888 or no melanoma cells. Graph bars present the mean concentration (pg/mL)±SEM (triplicate) (B–F) comparing TIL86 with TIL14 for the levels of: (B) IFN-γ, (C) granzyme B, (D) sCD40L, (E) IL-4 and (F) IL-10. Graph bars present the mean concentration (pg/mL)±SEM (triplicate). Indicated significance (A–F) was determined by one-way ANOVA with Tukey’s multiple comparison test; (*p≤0.05; **p≤0.01; ***p≤0.001). Some error bars obtained with MAGPIX are too small to be visible. ANOVA, analysis of variance; E:T, effector:target; TIL, tumor-infiltrating lymphocyte.
Discussion
Systemic administration of immune stimulatory cytokines is widely explored in clinical protocols for ACT of cancer to enhance survival and function of the transferred T cells.40 41 Expressing stimulatory cytokines as integral membrane proteins can assure maximal availability to the engineered T cells while avoiding severe systemic toxicity and preventing paracrine protumorigenic activities, including cytokine consumption by tumor-resident Tregs. Here, we investigated the capacities of memIL-18, alone or in a tandem arrangement with caTLR4 and CD40 signaling domains, to improve the antitumor response of human T cells.
Quantitative fluorescence imaging combined with immunoblot and flow cytometry analyses (figure 1B–E) indicate that memIL-18(S and L) and memIL-18-TLR4-CD40 are expressed at the cell surface, with a considerable proportion retained intracellularly. Intracellular retention is not necessarily a setback, as long as the membrane-attached cytokine is capable of functionally interacting with the IL-18R expressed by the same cell; the same cytokine-receptor interaction can also occur at the ER or post-ER compartments. The upregulation of T-bet (figure 1E) indicates biological activity of IL-18; coculture of IL-18 expressing and non-expressing cells (figure 1G) suggests that most T-bet upregulation results from memIL-18 autocrine (in-cis) activity. The moderate paracrine effect observed in figure 1G likely reflects binding in-trans. We think that the risk of protumorigenic activity of memIL-18 is considerably low since engagement of CAR-T cells with tumor cells should lead to eradication of the latter.
In the absence of T cell activation, the mere expression of memIL-18 and memIL-18-TLR4-CD40 in human T cells induced multiple costimulatory effects as evident for CD4+ and CD8+ T cells from several healthy donors (figure 2) and a number of antimelanoma TILs (figure 3). Engrafting the TLR4 and CD40 signaling domains onto the memIL-18 backbone led to a vast increase in NF-κB activation relative to memIL-18 alone (figure 1F) attesting to the potent function of these elements in the molecular ‘all-in-one’ arrangement. Whereas memIL-18-TLR4-CD40 also induced significantly stronger secretion of IFN-γ and TNF-α in the majority of T cell samples the pattern was not uniform, which can be attributed to a pronounced donor-to-donor variability and, in some experiments, to differences between CD8+ to CD4+ T cell ratio.
IFN-γ induction was limited to the first 24 hours postelectroporation which is in agreement with our previous observations applying membrane IL-2, IL-12, and IL-15 via mRNA transfection.16 17 In the clinical setting, long-term expression of constitutively functional cytokine and costimulatory genes poses the risks of cytokine-mediated toxicity, uncontrolled cell proliferation and malignant transformation resulting, for example, from continuous NF-κB activation.42 Achieving long-term persistence of fully functional gene-modified T cells in the patient while obviating these risks is made possible by viral transduction, employing the TRUCK approach, which confines the expression of a gene of interest to the tumor site and triggered in expression by CAR signaling.43 44 Employing a synthetic NFAT-responsive promoter we and others previously demonstrated CAR-induced secretion of IL-1245 46 and of IL-1824 25 47 on engagement of tumor target antigen.
CAR-T cells from several donors cotransfected with memIL-18 and memIL-18-TLR4-CD40 mRNA exhibited significantly stronger anti-melanoma response than cells receiving irrelevant RNA instead, as manifested by marked increase in cytokine secretion and cytolytic activity (figure 4). The same holds true for the two TILs tested following coculture with the 624 melanoma (figure 5). In general, the magnitude of response monitored for memIL-18-TLR4-CD40 exceeded the magnitude recorded for memIL-18 in donor T cells. While memIL-18-TLR4-CD40 also exerted the strongest effects in TIL14, both constructs exhibited similar enhancement of the tested parameters in TIL86.
Taken together, we demonstrate that membrane-anchored IL-18 expressed by TILs and CAR-redirected T cells promotes functional activities, including cytokine release and cytolysis against defined target cells. MemIL-18 can synergistically act in combination with membrane-attached caTLR4 and caCD40, all combined in one hybrid transmembrane molecule, offering a powerful tool for enhancing the antitumor activity of T cells in a cell-restricted fashion. The genetic engraftment of three different costimulatory domains through a single gene, as shown here, can facilitate therapeutic application and assure that the three elements are coexpressed at equal stoichiometry by the transduced T cells.
Footnotes
Contributors: HW-M conceived, coordinated, and supervised the entire study, HA and GG contributed to the conception and design of the study. DB-K performed the majority of the experiments. HW-M, ML-M, LM-L, OI, AS, and YS contributed to the experiments. OI and MB contributed to the collection of TIL specimens. DB-K, ML-M, and HW-M contributed to the data analysis/interpretation and statistical analysis. DB-K, HW-M, and GG drafted the manuscript. HW-M, HA, GG, GV, OI, and MB reviewed and/or revised the manuscript. All authors approved of the manuscript.
Funding: This study was supported by a research grant from the Israel Science Foundation (grant 1804/18).
Competing interests: None declared.
Provenance and peer review: Not commissioned; externally peer reviewed.
Data availability statement
All data relevant to the study are included in the article or uploaded as online supplemental information.
Ethics statements
Patient consent for publication
Not applicable.
Ethics approval
This study was approved by the Ella Lemelbaum Institute for Immuno-Oncology (3566-16-SMC, 5215-18-SMC), performed as part of clinical adoptive transfer protocols, which were approved by the Israel Ministry of Health (20162511, 20186771). Participants gave informed consent to participate in the study before taking part.
References
- 1.Gattinoni L, Klebanoff CA, Palmer DC, et al. Acquisition of full effector function in vitro paradoxically impairs the in vivo antitumor efficacy of adoptively transferred CD8+ T cells. J Clin Invest 2005;115:1616–26. 10.1172/JCI24480 [DOI] [PMC free article] [PubMed] [Google Scholar]
- 2.Ho WY, Yee C, Greenberg PD. Adoptive therapy with CD8(+) T cells: it may get by with a little help from its friends. J Clin Invest 2002;110:1415–7. 10.1172/JCI17214 [DOI] [PMC free article] [PubMed] [Google Scholar]
- 3.Ghoneim HE, Zamora AE, Thomas PG, et al. Cell-Intrinsic barriers of T cell-based immunotherapy. Trends Mol Med 2016;22:1000–11. 10.1016/j.molmed.2016.10.002 [DOI] [PMC free article] [PubMed] [Google Scholar]
- 4.Miller BC, Sen DR, Al Abosy R, et al. Subsets of exhausted CD8+ T cells differentially mediate tumor control and respond to checkpoint blockade. Nat Immunol 2019;20:326–36. 10.1038/s41590-019-0312-6 [DOI] [PMC free article] [PubMed] [Google Scholar]
- 5.Rabinovich GA, Gabrilovich D, Sotomayor EM. Immunosuppressive strategies that are mediated by tumor cells. Annu Rev Immunol 2007;25:267–96. 10.1146/annurev.immunol.25.022106.141609 [DOI] [PMC free article] [PubMed] [Google Scholar]
- 6.Zou W. Regulatory T cells, tumour immunity and immunotherapy. Nat Rev Immunol 2006;6:295–307. 10.1038/nri1806 [DOI] [PubMed] [Google Scholar]
- 7.Whiteside TL. The tumor microenvironment and its role in promoting tumor growth. Oncogene 2008;27:5904–12. 10.1038/onc.2008.271 [DOI] [PMC free article] [PubMed] [Google Scholar]
- 8.Kumar V, Patel S, Tcyganov E, et al. The nature of myeloid-derived suppressor cells in the tumor microenvironment. Trends Immunol 2016;37:208–20. 10.1016/j.it.2016.01.004 [DOI] [PMC free article] [PubMed] [Google Scholar]
- 9.Petrozziello E, Sturmheit T, Mondino A. Exploiting cytokines in adoptive T-cell therapy of cancer. Immunotherapy 2015;7:573–84. 10.2217/imt.15.19 [DOI] [PubMed] [Google Scholar]
- 10.Dranoff G. Cytokines in cancer pathogenesis and cancer therapy. Nat Rev Cancer 2004;4:11–22. 10.1038/nrc1252 [DOI] [PubMed] [Google Scholar]
- 11.Scheffold A, Murphy KM, Höfer T. Competition for cytokines: T(reg) cells take all. Nat Immunol 2007;8:1285–7. 10.1038/ni1207-1285 [DOI] [PubMed] [Google Scholar]
- 12.Moran AE, Kovacsovics-Bankowski M, Weinberg AD. The TNFRs OX40, 4-1BB, and CD40 as targets for cancer immunotherapy. Curr Opin Immunol 2013;25:230–7. 10.1016/j.coi.2013.01.004 [DOI] [PMC free article] [PubMed] [Google Scholar]
- 13.Peggs KS, Quezada SA, Allison JP. Cancer immunotherapy: co-stimulatory agonists and co-inhibitory antagonists. Clin Exp Immunol 2009;157:9–19. 10.1111/j.1365-2249.2009.03912.x [DOI] [PMC free article] [PubMed] [Google Scholar]
- 14.Mayes PA, Hance KW, Hoos A. The promise and challenges of immune agonist antibody development in cancer. Nat Rev Drug Discov 2018;17:509–27. 10.1038/nrd.2018.75 [DOI] [PubMed] [Google Scholar]
- 15.Klebanoff CA, Khong HT, Antony PA, et al. Sinks, suppressors and antigen presenters: how lymphodepletion enhances T cell-mediated tumor immunotherapy. Trends Immunol 2005;26:111–7. 10.1016/j.it.2004.12.003 [DOI] [PMC free article] [PubMed] [Google Scholar]
- 16.Weinstein-Marom H, Pato A, Levin N, et al. Membrane-attached cytokines expressed by mRNA electroporation act as potent T-cell adjuvants. J Immunother 2016;39:60–70. 10.1097/CJI.0000000000000109 [DOI] [PubMed] [Google Scholar]
- 17.Weinstein-Marom H, Levin N, Pato A, et al. Combined expression of genetic adjuvants via mRNA electroporation exerts multiple immunostimulatory effects on antitumor T cells. J Immunother 2019;42:43–50. 10.1097/CJI.0000000000000252 [DOI] [PubMed] [Google Scholar]
- 18.Cafri G, Amram E, Rinott G, et al. Coupling presentation of MHC class I peptides to constitutive activation of antigen-presenting cells through the product of a single gene. Int Immunol 2011;23:453–61. 10.1093/intimm/dxr033 [DOI] [PubMed] [Google Scholar]
- 19.Pato A, Eisenberg G, Machlenkin A, et al. Messenger RNA encoding constitutively active toll-like receptor 4 enhances effector functions of human T cells. Clin Exp Immunol 2015;182:220–9. 10.1111/cei.12688 [DOI] [PMC free article] [PubMed] [Google Scholar]
- 20.Levin N, Pato A, Cafri G, et al. Spontaneous activation of antigen-presenting cells by genes encoding truncated Homo-Oligomerizing derivatives of CD40. J Immunother 2017;40:39–50. 10.1097/CJI.0000000000000150 [DOI] [PubMed] [Google Scholar]
- 21.Levin N, Weinstein-Marom H, Pato A, et al. Potent activation of human T cells by mRNA encoding constitutively active CD40. J Immunol 2018;201:2959–68. 10.4049/jimmunol.1701725 [DOI] [PubMed] [Google Scholar]
- 22.Okamura H, Tsutsi H, Komatsu T, et al. Cloning of a new cytokine that induces IFN-gamma production by T cells. Nature 1995;378:88–91. 10.1038/378088a0 [DOI] [PubMed] [Google Scholar]
- 23.Srivastava S, Salim N, Robertson MJ. Interleukin-18: biology and role in the immunotherapy of cancer. Curr Med Chem 2010;17:3353–7. 10.2174/092986710793176348 [DOI] [PubMed] [Google Scholar]
- 24.Chmielewski M, Abken H. CAR T cells releasing IL-18 convert to T-Bethigh FoxO1low effectors that exhibit augmented activity against advanced solid tumors. Cell Rep 2017;21:3205–19. 10.1016/j.celrep.2017.11.063 [DOI] [PubMed] [Google Scholar]
- 25.Zimmermann K, Kuehle J, Dragon AC, et al. Design and Characterization of an “All-in-One” Lentiviral Vector System Combining Constitutive Anti-GD2 CAR Expression and Inducible Cytokines. Cancers 2020;12:375. 10.3390/cancers12020375 [DOI] [PMC free article] [PubMed] [Google Scholar]
- 26.Hu B, Ren J, Luo Y, et al. Augmentation of antitumor immunity by human and mouse CAR T cells secreting IL-18. Cell Rep 2017;20:3025–33. 10.1016/j.celrep.2017.09.002 [DOI] [PMC free article] [PubMed] [Google Scholar]
- 27.Avanzi MP, Yeku O, Li X, et al. Engineered tumor-targeted T cells mediate enhanced anti-tumor efficacy both directly and through activation of the endogenous immune system. Cell Rep 2018;23:2130–41. 10.1016/j.celrep.2018.04.051 [DOI] [PMC free article] [PubMed] [Google Scholar]
- 28.Park S, Cheon S, Cho D. The dual effects of interleukin-18 in tumor progression. Cell Mol Immunol 2007;4:329–35. [PubMed] [Google Scholar]
- 29.Palma G, Barbieri A, Bimonte S, et al. Interleukin 18: friend or foe in cancer. Biochim Biophys Acta 2013;1836:296–303. 10.1016/j.bbcan.2013.09.001 [DOI] [PubMed] [Google Scholar]
- 30.Topalian SL, Solomon D, Rosenberg SA. Tumor-specific cytolysis by lymphocytes infiltrating human melanomas. J Immunol 1989;142:3714–25. [PubMed] [Google Scholar]
- 31.Marincola FM, Shamamian P, Alexander RB, et al. Loss of HLA haplotype and B locus down-regulation in melanoma cell lines. J Immunol 1994;153:1225–37. [PubMed] [Google Scholar]
- 32.Boczkowski D, Nair SK, Nam JH, et al. Induction of tumor immunity and cytotoxic T lymphocyte responses using dendritic cells transfected with messenger RNA amplified from tumor cells. Cancer Res 2000;60:1028–34. [PubMed] [Google Scholar]
- 33.Medzhitov R, Preston-Hurlburt P, Janeway CA. A human homologue of the Drosophila toll protein signals activation of adaptive immunity. Nature 1997;388:394–7. 10.1038/41131 [DOI] [PubMed] [Google Scholar]
- 34.Schmidt P, Kopecky C, Hombach A, et al. Eradication of melanomas by targeted elimination of a minor subset of tumor cells. Proc Natl Acad Sci U S A 2011;108:2474–9. 10.1073/pnas.1009069108 [DOI] [PMC free article] [PubMed] [Google Scholar]
- 35.Matthies KMG, Newman JL, Hodzic A, et al. Differential regulation of soluble and membrane CD40L proteins in T cells. Cell Immunol 2006;241:47–58. 10.1016/j.cellimm.2006.08.001 [DOI] [PubMed] [Google Scholar]
- 36.Schüler T, Kammertoens T, Preiss S, et al. Generation of tumor-associated cytotoxic T lymphocytes requires interleukin 4 from CD8(+) T cells. J Exp Med 2001;194:1767–75. 10.1084/jem.194.12.1767 [DOI] [PMC free article] [PubMed] [Google Scholar]
- 37.Dudley ME, Wunderlich JR, Shelton TE, et al. Generation of tumor-infiltrating lymphocyte cultures for use in adoptive transfer therapy for melanoma patients. J Immunother 2003;26:332–42. 10.1097/00002371-200307000-00005 [DOI] [PMC free article] [PubMed] [Google Scholar]
- 38.Tran KQ, Zhou J, Durflinger KH, et al. Minimally cultured tumor-infiltrating lymphocytes display optimal characteristics for adoptive cell therapy. J Immunother 2008;31:742–51. 10.1097/CJI.0b013e31818403d5 [DOI] [PMC free article] [PubMed] [Google Scholar]
- 39.Besser MJ, Shapira-Frommer R, Treves AJ, et al. Clinical responses in a phase II study using adoptive transfer of short-term cultured tumor infiltration lymphocytes in metastatic melanoma patients. Clin Cancer Res 2010;16:2646–55. 10.1158/1078-0432.CCR-10-0041 [DOI] [PubMed] [Google Scholar]
- 40.Smyth MJ, Cretney E, Kershaw MH, et al. Cytokines in cancer immunity and immunotherapy. Immunol Rev 2004;202:275–93. 10.1111/j.0105-2896.2004.00199.x [DOI] [PubMed] [Google Scholar]
- 41.Lee S, Margolin K. Cytokines in cancer immunotherapy. Cancers 2011;3:3856–93. 10.3390/cancers3043856 [DOI] [PMC free article] [PubMed] [Google Scholar]
- 42.Nagel D, Vincendeau M, Eitelhuber AC, et al. Mechanisms and consequences of constitutive NF-κB activation in B-cell lymphoid malignancies. Oncogene 2014;33:5655–65. 10.1038/onc.2013.565 [DOI] [PubMed] [Google Scholar]
- 43.Chmielewski M, Hombach AA, Abken H. Of cars and TRUCKs: chimeric antigen receptor (CAR) T cells engineered with an inducible cytokine to modulate the tumor stroma. Immunol Rev 2014;257:83–90. 10.1111/imr.12125 [DOI] [PubMed] [Google Scholar]
- 44.Chmielewski M, Abken H. TRUCKS, the fourth‐generation CAR T cells: current developments and clinical translation. Adv Cell Gene Ther 2020;3:e84. 10.1002/acg2.84 [DOI] [Google Scholar]
- 45.Chmielewski M, Kopecky C, Hombach AA, et al. IL-12 release by engineered T cells expressing chimeric antigen receptors can effectively muster an antigen-independent macrophage response on tumor cells that have shut down tumor antigen expression. Cancer Res 2011;71:5697–706. 10.1158/0008-5472.CAN-11-0103 [DOI] [PubMed] [Google Scholar]
- 46.Zhang L, Kerkar SP, Yu Z, et al. Improving adoptive T cell therapy by targeting and controlling IL-12 expression to the tumor environment. Mol Ther 2011;19:751–9. 10.1038/mt.2010.313 [DOI] [PMC free article] [PubMed] [Google Scholar]
- 47.Kunert A, Chmielewski M, Wijers R. Intra-tumoral production of IL18, but not IL12, by TCR-engineered T cells is non-toxic and counteracts immune evasion of solid tumors. Oncoimmunology 2017;7:1–12. [DOI] [PMC free article] [PubMed] [Google Scholar]
Associated Data
This section collects any data citations, data availability statements, or supplementary materials included in this article.
Data Availability Statement
All data relevant to the study are included in the article or uploaded as online supplemental information.





