Abstract
The COVID-19 pandemic had brought changes to individuals, especially in consumer behavior. As the government of different countries has been implementing safety protocols to mitigate the spread of the virus, people became apprehensive about traveling and going out. This paved way for the emergence of third-party logistics (3PL). Statistics have proven the rapid escalation regarding the use of 3PL in various countries. This study utilized Artificial Neural Network and Random Forest Classifier to validate and justify the factors that affect consumer intention in selecting a 3PL service provider during the COVID-19 pandemic integrating the Service Quality Dimensions and Pro-Environmental Theory of Planned Behavior. The findings of this study revealed that attitude is the most significant factor that affects the consumers' behavioral intention. Other factors such as customer satisfaction, customer perceived value, perceived environmental concern, assurance, responsiveness, empathy, reliability, tangibility, perceived behavioral control, subjective norm, and perceived authority support, are all contributing factors that affect behavioral intention. Machine learning algorithms, specifically ANN and RFC, resulted to be reliable in predicting factors as they obtained accuracy rates of 98.56% and 93%. Results presented that consumers’ attitude, satisfaction, perceived value, assurance by the 3PL, and perceived environmental concerns were highly influential in choosing a 3PL package carrier. It was seen that people would be encouraged to use 3PL service providers if they demonstrate availability and environmental concerns in catering to the customers' needs. Subsequently, 3PL providers must assure safety and convenience before, during, and after providing the service to ensure continuous patronage of consumers. This is considered to be the first study that utilized a machine learning ensemble to measure behavioral intention for the logistic sector. The framework, analysis tools, and findings of this study could be extended and applied among other behavioral intentions regarding transportation worldwide. Managerial insights among service providers are discussed.
Keywords: Artificial neural network, Random forest classifier, Third party logistics, Behavioral intention
Artificial neural network; Random forest classifier; Third party logistics; Behavioral intention.
1. Introduction
The COVID-19 pandemic forced the adaptation of changes imposed on the accustomed routines concerning different facets. Due to the emotional adversity caused by the pandemic, people have been exhibiting dramatic changes in their behavior, particularly towards consumption (Park et al., 2022). As this crisis brought limitations, people began to consider deliveries of commodities as an efficient way to suffice everyday necessities (Figliozzi and Unnikrishnan, 2021). This paves the way for the emergence of various e-commerce platforms. According to Limon (2021) and Gumasing et al. (2022), engagements in online selling have become a solution to addressing the increasing demands during this pandemic. Despite the decreasing number of people going to physical stores or the “shopping trip”, there is evidence of an increase in delivery trips (Kawasaki et al., 2022). However, because of the threats posed to different sectors, its mandated adjustments made the public transport enforce modifications and the shipping systems (X. Wang et al., 2021).
The interminable prevalence of online shopping and online transactions increased the number of delivery personnel employed to meet customers' demands (Tran et al., 2022). This activity necessitates modifications in logistics management, including the planning of warehouses and logistics centers and scarcities in shipment vehicles and drivers (Kawasaki et al., 2022). Companies are pressed to introduce alterations to cater to the customers' needs, especially the demand for deliveries, as people are apprehensive about traveling and going out.
Businesses and companies often outsource a portion of their operation and production such as delivering goods, to maximize resource utilization and benefits. Holding the capability of controlling, managing, and providing logistics services, third-party logistics (3PL) are sought after by different organizations to enhance their ability to respond to the competition in the market and improve customer satisfaction (Gao et al., 2020). According to Heydari and Bakhshi (2022), 3PL services are advantageous in assuring quality and prompt deliveries. 3PL services improved response time and reduce supply chain distribution expenses (German et al., 2019).
Table 1 represents the growth in revenues of the top 10 global 3PL service providers (Angell, 2021). Along with the prevalent use of 3PL services, companies face challenges in dealing with consumers' increasing demand despite opening opportunities for accumulating higher profits. The expanding and diverse expectations of consumers caused the rapid escalation regarding the standards in both delivery and pickup services, leading to reduced vehicle capacity utilization and increased costs in transportation (Y. Wang et al., 2021). For instance, missed parcel deliveries are frequently encountered in logistics services. Aside from the additional expense spent attempting another delivery, it significantly affects customer loyalty and the loss of potential consumers (Dragomir et al., 2022). Thus, the service performances of 3PL providers must be progressively assessed and improved.
Table 1.
Top 10 global 3PL providers.
| Ranking | Company | Base Country | 2019 Revenue | 2020 Revenue | Year Over Year Growth |
|---|---|---|---|---|---|
| 1 | Amazon | US | $53,761 | $80,437 | 49.60% |
| 2 | DHL | Germany | $32,099 | $32,448 | 1.10% |
| 3 | Kuehne + Nagel∗ | Switzerland | $25,458 | $25,369 | -0.30% |
| 4 | DB Schenker | Germany | $18,343 | $19,449 | 6.00% |
| 5 | Nippon Express | Japan | $18,306 | $18,543 | 1.30% |
| 6 | DSV Panalpina | Denmark | $14,197 | $17,732 | 24.90% |
| 7 | CH Robinson | US | $14,322 | $15,148 | 5.80% |
| 8 | XPO Logistics | US | $11,294 | $11,312 | 0.20% |
| 9 | UPS | US | $9,302 | $11,048 | 18.80% |
| 10 | Expeditors International | US | $8,175 | $10,116 | 23.70% |
Several methods or theories may be applied to assess service quality and performance. The measure of service quality is among the most important determinants of customer satisfaction and loyalty. The SERVQUAL dimensions of Parasuraman et al. (1985) have been considered among the most prominent approaches used in measuring the quality of services in different industries (Ijadi Maghsoodi et al., 2019). Several studies have evaluated the logistics industry using SERVQUAL assessment. A study conducted by Uzir et al., 2021a, Uzir et al., 2021b dealt with the relationship between trust, perceived value, and service quality of delivery services on customer satisfaction utilizing PLS-SEM. The service quality is defined by five (5) dimensions and is as follows: tangibility, empathy, responsiveness, assurance, and reliability. Results showed that perceived value and service qualities are the pertinent determinants or predictors of customer satisfaction. Another study was conducted to assess logistics management in the pharmaceutical industry for further improvements (Knop, 2019). The study proved the possibility of defining specific areas that need improvement using the SERVQUAL method. Aside from the SERVQUAL dimensions, other theories may be utilized such as the Theory of Planned Behavior.
The Theory of Planned Behavior (TPB) can be applied when assessing consumer behavioral intention and satisfaction (German et al., 2022). This theory stated that intentions, defined by attitude, perceived behavioral control, and subjective norms, are influential in an individual's engagement with behaviors (Zemore and Ajzen, 2014). Studies have incorporated the use of TPB in various fields. A study conducted by Zemore and Ajzen (2014) utilized TPB in predicting the completion of therapies or treatments for individuals suffering from substance abuse. Moreover, a study reviewed the TPB in hospitality management, tourism, and leisure (Ulker-Demirel and Ciftci, 2020). An extension of the TPB model, Pro-environmental Planned Behavior (PEPB), proposed by Persada et al. (2015), as cited in (German et al., 2022), integrated environmental concerns and sustainability in predicting behavioral intentions. The relationship between sustainability and customer satisfaction was revealed to be important in various studies (Gerdt et al., 2019). For instance, a study aimed to determine the relationship between customer satisfaction and sustainability was conducted in tourism management (Gerdt et al., 2019). The findings of their study affirmed that the different sustainability measures significantly influence customer satisfaction. However, only limited studies assessing sustainability and service quality regarding logistics services, specifically 3PL providers, are present.
Various studies have dealt with the determinants or factors affecting 3PL providers. A study conducted by Gürcan et al. (2016) focused on evaluating 3PL providers considering four criteria (i.e., reputation, financial performance, long-term relationship, and compatibility), applying the Analytical Hierarchy Process (AHP) method. Results showed that compatibility is the most important factor, while long-term relationships were the least important criterion. On the other hand, a study utilizing a multi-criteria decision-making (MCDM) approach revealed that the most important factor affecting a 3PL provider is the cost (Pamucar et al., 2019). A study by German et al. (2022) focused on the intentions of consumers when choosing courier services during the COVID-19 pandemic, applying the SERVQUAL model and PEPB. Their study incorporated partial least square structural equation modeling (PLS-SEM). However, integrating other tools would further reinforce the results acquired from the SEM and yield extensive results for irrelevant latent (Duarte and Pinho, 2019). Furthermore, the limitations posed in utilizing SEM may present some latent to be unimportant and irrelevant (Fan et al., 2016). Thus, this study incorporated Random Forest Classifier (a decision tree) and Artificial Neural Network to validate and justify factors that affect consumer intention in selecting a 3PL service provider during the COVID-19 pandemic. van Lissa et al. (2022) stated that the integration of machine learning enables the simultaneous examination of significant predictors and explains each importance concerning the outcome.
Machine learning algorithm (MLA), a data-driven method, became more prominent due to its capability in handling and processing a large volume of data (Niu et al., 2021). MLA has been widely utilized in research concerning marketing (Kopalle et al., 2022). A study conducted by van Lissa et al. (2022) applied machine learning, specifically the random forest classifier, in identifying the significant predictors of infection prevention behaviors during the first periods of the pandemic. On the other hand, MLA was also used to analyze the unsafe driving behaviors of truck divers (Niu et al., 2021). Therefore, studies that discuss human behavior can utilize various machine learning techniques, such as decision trees, artificial neural networks, and random forest classifiers (Al-Mashraie et al., 2020; Ong et al., 2022).
A decision tree (DT) model provides observations and predictions concerning a specific outcome (Shorabeh et al., 2022). Moreover, a decision tree is often used when dealing with classification and regression problems (Singh Kushwah et al., 2021). Several studies have incorporated the use of decision trees in predicting and identifying behavioral intentions. Bordarie (2019) used a decision tree to understand the behavioral intention of drivers' compliance with speed limits. However, a more powerful type of DT, Random Forest Classifier has been utilized for its capability to produce higher accuracy in predicting factors affecting human behavior.
A tree-based MLA, random forest classifier (RFC) has been defined as a predictive model capable of yielding accurate assumptions (Li et al., 2022). In addition, RFCs can interpret and understand complex relationships (Torre-Tojal et al., 2022). Cheng et al. (2019) used decision trees and RFC in predicting travelers' behavior. The researchers of the study recommended the integration of other MLAs to generate a better and more efficient result for interpreting complex human behaviors. To this, the consideration of artificial neural networks may be applied.
Artificial neural network (ANN) has been among the most used methodologies in predicting behaviors and performances. ANN, a subset of MLA, is a human-brain-based model with high predictive accuracy for classification (Mumali, 2022). A study by Luo et al. (2022) used ANN to predict sound insulation's performance to measure sound transmission losses. Despite numerous applications, the said methodology has not yet been applied in predicting the factors in using 3PL services.
This study applied the machine-learning algorithm to predict the factors influencing the intention to use 3PL during the COVID-19 pandemic. Specifically, the study aimed to: (1) apply the integrated extended theory of planned behavior through the consideration of environmental concerns and SERVQUAL dimensions in predicting intention to use 3PL during the COVID-19 pandemic, and (2) formulate an optimum decision tree to classify several factors such as perceived authority support (PAS), perceived behavioral control (PBC), perceived environmental concern (PEC), attitude (AT), subjective norm (SN), assurance (AS), reliability (RL), tangibles (TG), empathy (EP), and customer satisfaction (CS) (German et al., 2022), and (3) utilize RFC and ANN to determine the most significant affecting factors on intention to use a 3PL service during the COVID-19 pandemic.
This study and its findings can be beneficial to the business industries, as they will have an in-depth understanding of the factors considered in using 3PL to aid in their decision-making process. The 3PL providers can also benefit by determining the factors that significantly impact consumers' availing of their services, which can help provide a path for improvements. Varadarajan et al. (2022) stated that technology-based innovation has been widely considered. It was stated that consumers are key drivers for the advancement of this field and that their interests should be considered. Findings can also contribute to verifying the significant relationship between sustainability and service quality on consumer preference in using 3PL. The flow of the paper is as follows: (1) Introduction, (2) Conceptual Framework and Methodology, (3) Results and Statistical Analyses, (4) Discussion, Managerial Insights, and Implications, and (5) Conclusion.
2. Methodology
2.1. Conceptual Framework
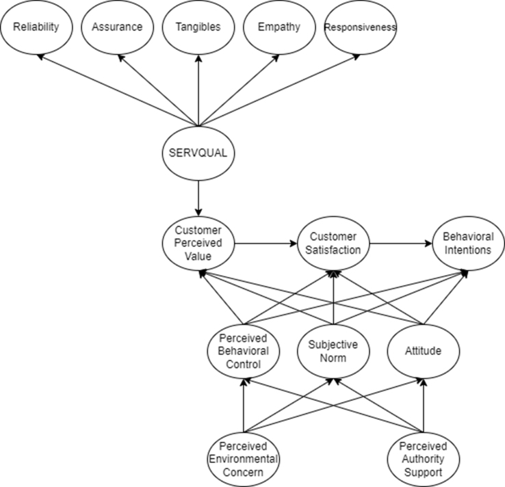
In predicting the factors, the SERVQUAL dimensions integrated with pro-environmental planned behavior (PEPB) were utilized in this study. Data and framework both were adopted from the study of German et al. (2022), which discussed the consumer preference analysis of package carriers during the pandemic using the integrated theories. The SERVQUAL scale was established by Parasuraman et al. (1988) to quantify the disparities and gaps between consumers' expectations and experiences concerning the quality of service (Aboubakr and Bayoumy, 2022). In service quality literature, this model has become the most widely recognized, used, and validated means of measurement (Purcărea et al., 2013). The PEPB model was established by Persada et al. (2015) following various studies that aimed to examine the relationship between environmental sustainability and consumer behavior (German et al., 2022). The study considered twelve (12) variables which are perceived authority support (PAS), perceived behavioral control (PBC), perceived environmental concern (PEC), attitude (AT), subjective norm (SN) for the PEPB model; and assurance (AS), reliability (RL), tangibles (TG), empathy (EP), and customer satisfaction (CS) from the SERVQUAL. This study utilized a machine learning algorithm in predicting the factors that affect the consumer's intention to use a 3PL service. Presented in Figure 1 is the theoretical framework utilized in this study.
Figure 1.
Theoretical framework (German et al., 2022).
2.2. Demographics
This study considered responses from 400 participants who voluntarily participated in the data gathering using Google Forms. Upon answering the online survey, the participants were asked to fill out a consent form with signed consent complying with the Data Privacy Act of the Philippines, Republic Act No. 10173. The online survey questionnaire was also approved by the Mapua University Research Ethics Committees (Document No.: FM-RC-22-17) before dissemination. The first part of the online questionnaire contained information such as a short background, the objective of the study, and how and where the data will be utilized. Which, if respondents would agree, a check box for conformity was considered for them to proceed with the online survey. Those who do not wish to participate can freely exit the online survey.
Presented in Table 2 is the demographic profile of the respondents. The questionnaire (German et al., 2022) as seen in Appendix A was distributed using different cross-sectional designs from September 11, 2021 to October 10, 2021. The data gathered are comprised of 61.25% female and 38.75% male. Most of the respondents, having a percentage of 55, are aged 18–25 years old, and a percentage of 74 are single based on their status. For the area of residence, 56.75% are living in an urban setting. 49.50% are employed, and 63.50% have a college or graduate degree. For the household size, 37.50% answered 5 to 6, and 48.00% have a total household monthly income above Php 50,000. Lastly, 91.00% of the type of usage of the courier service is for individual or personal use.
Table 2.
Respondents’ demographic profile.
| Characteristics | Category | N | % |
|---|---|---|---|
| Gender | Female | 245 | 61.25% |
| Male | 155 | 38.75% | |
| Age | 18–25 | 220 | 55.00% |
| 26–35 | 78 | 19.50% | |
| 36–45 | 70 | 17.50% | |
| 46–55 | 23 | 5.75% | |
| 56–65 | 9 | 2.25% | |
| Status | Single | 296 | 74.00% |
| Married | 101 | 25.25% | |
| Separated | 3 | 0.75% | |
| Area of Residence | Urban | 227 | 56.75% |
| Rural | 173 | 43.25% | |
| Employment | Unemployed | 25 | 6.25% |
| Student | 133 | 33.25% | |
| Employed | 198 | 49.50% | |
| Self-employed/Business owner | 44 | 11.00% | |
| Education Level | Finished college or graduate degree | 254 | 63.50% |
| Attended college | 128 | 32.00% | |
| Attended high school/senior high school | 17 | 4.25% | |
| Attended grade school | 1 | 0.25% | |
| Household size | 1–2 | 32 | 8.00% |
| 3–4 | 148 | 37.00% | |
| 5–6 | 150 | 37.50% | |
| Above 6 | 70 | 17.50% | |
| Total household income (monthly) | Less than 20,000 | 61 | 15.25% |
| 20,001–30,000 | 53 | 13.25% | |
| 30,001–40,000 | 43 | 10.75% | |
| 40,001–50,000 | 51 | 12.75% | |
| Above 50,000 | 192 | 48.00% | |
| Type of usage of the package carrying/delivery service | Individual/Personal use | 364 | 91.00% |
| I am a retailer | 36 | 9.00% |
2.3. Machine learning algorithm
The application of machine learning algorithms (MLA) which included utilizing the artificial neural network, decision tree, and random forest classifier, was performed using Python 5.1. Dekimpe (2020) suggested considering big data available to assess different aspects of retailing businesses. Which, this study considered 3PL service providers from the interaction of business to consumer. The 400 respondents provided answers for the 66 items representing the different latent variables (adopted from the study of German et al., 2022). A total of 26,400 datasets were considered from the response.
2.4. Methodology design
An outline of the methodological flowchart has been presented in Figure 2. The research aim was to identify factors influencing the intention to use 3PL during the COVID-19 pandemic. Following different studies, three MLA was utilized to achieve the objective of the study. It was stated that classification models such as DT and ANN may be considered to analyze factors affecting human behavior (Cheng et al., 2019). However, other studies have justified the utilization of RFC instead of the basic DT as it presents higher accuracy based on the pattern of model creation of RFC. It was stated that RFC determines the best tree every output compared to the basic DT which produce one tree at a time (Ong et al., 2022b). Similarly, Ong et al. (2022) expounded on the difference of using ANN and deep learning neural network (DLNN). They explained how ANN should be considered first and additional layers may be applied for DLNN when accuracy is low for ANN model creation. With that, this study considered the tests of DT and RFC and ANN before DLNN application. So far, the current trend of human behavior analysis is considering machine learning, but further verification for its application is needed (Jamshidi et al., 2020).
Figure 2.
Methodological flowchart.
To contribute with the application verification, the current study considered only three out of all the classification tools. It was stated by Jamshidi et al. (2020) that these complex calculations may be highly considered for analysis as they possess enough computational complexity for analysis consideration. Compared to more complex algorithms, this study wanted to provide additional application for the current methodology trend by using highly powerful machine learning algorithms. Before applying the said algorithms, data preprocessing was conducted. Data preprocessing includes data cleaning, data aggregation, and data normalization which are needed to be accomplished for appropriate datasets to be considered in the algorithm.
Data cleaning refers to identifying significant factors through the use of correlation, a filter method (Verma et al., 2020). Verma et al. (2020) explained that the filter method evaluates the attributes on their metric in relation to the characteristics of the dataset. In addition, it was explained that computation time is lessen with the filter method compared to the wrapper method. Thus, this study opted the correlation analysis. Factors that attained a p-value of more than 0.05 and a correlation coefficient of less than 0.20 are considered insignificant, and thus needed to be disregarded (Ong et al., 2022c). No missing data was seen and all indicators were deemed significant. After data cleaning, data aggregation was conducted and identified twelve (12) latent variables would be used: RS, AL, TG, E, RS, PAS, PEC, PBC, SN, AT, CPV, and CS. The data underwent data normalization using min_max scalar before the application of a decision tree, random forest classifier, and artificial neural network to process the data uniformly (Ong et al., 2022b). Lastly, all the algorithm utilized the train_test_split from sklearn. model_selection package which is similar to the k-fold technique principle. The called “cross-validation” technique used in the python run considered the test set and automatically considered the corresponding train set. The output of run would be the accuracy produced for the model. This package was considered to reduce calculation time and complexity. The automation of calculation reduces the manual calculation of the k-fold technique, but still produced the same output.
2.5. Decision tree
The decision tree technique can increase prediction accuracy, thus playing a vital role in decision-making (Ramos et al., 2022). According to Sharma et al. (2021), a decision tree can be used in predicting and identifying important factors in a particular situation. A decision tree encompasses numerous leaves, representing the number of tests on certain attributes, including the terminal node, the root node, and the internal node (An and Zhou, 2022; Shorabeh et al., 2022). Optimization of the DT in this study involved determining the best parameters of the splitter such as gini or entropy (Eqs. (1) and (2)), random or best for the criterion, tree depth between 4-7, and training and testing ratios (60:40–90:10). A total of 6,400 runs was conducted from 100 runs per combination. In accordance, Ong et al. (2022;2022b) explained that the training and testing ratio should not be less than 60:40 to avoid underfitting. In addition, the ratios divided by 10's or 5's would not create much difference when the possible ratios such as 60:40, 70:30, 80:20, and 90:10 are applied. Relatively close results of accuracy rate will be seen (e.g. 80:20 with 85:15) (Joseph, 2022). It was also explained that if the size is relatively large, close to 100% ratios should be considered. Since there are no standard metric for the data splitting usual studies use 80:20 (Joseph, 2022) or 90:10 (Ong et al., 2022b). This is applicable to machine learning algorithm in general. The pseudocode of the process is presented as follows:
Step 1. Pre-processed data was loaded.
Step 2. Parameters of train-test ratios was loaded using sklearn. model_selection with train_test_split.
Step 3. Random state of 0 was set for the tree depth.
Step 4. Using the sklearn. tree package Gini and Entropy as criterion as seen with Eqs. (1) and (2); setting p as the probability of the classified factor to a specific class from j to t.
| (1) |
| (2) |
2.5.1. Gini
The probability utilized at Where,
Each tree branch split represents used weight for calculation.Where,
Each class is calculated from the probability of the given branch and p of class is squared and summed.
Summation will be deducted with 1 obtaining gini index for every branch.
Weight will be set as baseline p.
Sum all weight for gini index of each split.
2.5.2. Entropy
The probability utilized at .Where.
Each tree branch split represents used weight for calculation.Where.
Each class is calculated from the probability of the given branch and p of class is multiplied with .
Result will be multiplied with negative one and sum of all resulting p will be obtained.
Each weight baseline p of branch will be obtained.
Sum all weight of entropy index for each split.
Step 4. Random and Best split selection.
Step 5. Obtaining result generation of precision (F1), accuracy, run time, and recall values.
Step 7. Print (DTree) using Graphviz package.
2.6. Random forest classifier
To have improved the accuracy of results obtained, a random forest classifier (RFC) has been utilized similar to various studies (Hari Chandana and Bala Krishna, 2021). RFC is a multi-tree classifier that can handle high-dimensional problems efficiently and perform screening of variables and prediction while preventing overfitting (Lu et al., 2022). The integration of RFC in this study intends to provide an optimal tree with increased accuracy. Cheng et al. (2019) explained how the RFC determines the best tree produced every run. To which, it will produce the best tree classifier after optimization. Similar to the DT, RFC underwent optimization considering parameters of the splitter such as gini or entropy, random or best for the criterion, tree depth between 4-7, and training and testing ratios (60:40–90:10). A total of 6,400 runs was conducted from 100 runs per combination. The pseudocode of the process is presented as follows:
Step 1. Pre-processed data was loaded.
Step 2. Parameters of train-test ratios was loaded using sklearn. model_selection with train_test_split.
Step 3. Random state of 0 was set for the tree depth.
Step 4. Using the sklearn. esemble package for the RandomForestClassfier parameter – Gini and Entropy as criterion as seen with Eqs. (3) and (4); setting p as the probability of the classified factor to a specific class from j to t.
| (3) |
| (4) |
2.6.1. Gini
The probability utilized at Where.
Each tree branch split represents used weight for calculation.Where.
Each class is calculated from the probability of the given branch and p of class is squared and summed.
Summation will be deducted with 1 obtaining gini index for every branch.
Weight will be set as baseline p.
Sum all weight for gini index of each split.
2.6.2. Entropy
The probability utilized at .Where.
Each tree branch split represents used weight for calculation.Where.
Each class is calculated from the probability of the given branch and p of class is multiplied with .
Result will be multiplied with negative one and sum of all resulting p will be obtained.
Each weight baseline p of branch will be obtained.
Sum all weight of entropy index for each split.
Step 5. Random and Best split selection.
Step 6. Obtaining result generation of precision (F1), accuracy, run time, and recall values.
Step 7. Print (RFCTree) using Graphviz package.
2.7. Artificial neural network
To handle issues of inherent complexity, artificial neural networks (ANN) replicate the human brain's predictions and classification functions (Deshpande et al., 2014). ANNs have been increasingly prominent in recent years as they can predict significant qualities and factors (Nguyen et al., 2020). In the utilization of ANN in this study, the input layer which has twelve (12) nodes, considered the data from latent RS, AL, TG, E, RS, PAS, PEC, PBC, SN, AT, CPV, and CS. These are obtained upon performing the data aggregation process.
Several activation functions (AF) and optimizers can be used in utilizing the ANN. Table 3 presents the AF and optimizer that were considered in the initial optimization to determine the best parameters. To determine the suitable AF, an initial run was performed. The hidden layer utilized Sigmoid (Santosh et al., 2007; Jang and Xing, 2020; Liu et al., 2021), ReLu (Liu et al., 2021), and Tanh (Jang and Xing, 2020). The output layer is considered Softmax (Ong et al., 2022c; Yousefzadeh et al., 2021). The optimizer considered were Adam (Eckle and Schmidt-Hieber, 2019), RMSProp (Yousefzadeh et al., 2021), and SGD (Jena et al., 2020; Jena and Pradhan, 2020).
Table 3.
Artificial neural network parameters.
| Hidden Layer Activation Function | References |
|---|---|
| Sigmoid, ReLu, Tanh | Santosh et al. (2007); Jang and Xing (2020); Liu et al., 2021 |
| Output Layer Activation Function | References |
| Softmax | Ong et al. (2022c); Yousefzadeh et al. (2021) |
| Optimizer | References |
| Adam | Eckle and Schmidt-Hieber, 2019 |
| RMSProp | Yousefzadeh et al. (2021) |
| SGD | Jena et al. (2020); Jena and Pradhan (2020) |
A study that used an artificial neural network performed ten (10) runs per combination and considered one hundred fifty (150) epochs for the optimization process (Pradhan and Lee, 2010; Satwik and Sundram, 2021). Epochs refer to the repetition of runs that an MLA needs to complete; thus, it is recommended to set a high number of epochs and base the termination on the error rates (Hamedi and Dehdashti Jahromi, 2021). Aside from the AF and optimizer determination, the number of nodes (by 10s until 100) was considered to determine the optimum ANN model. In addition, the number of hidden layers was determined to have higher predictive accuracy. A total of 10,800 runs for the initial optimization were conducted to determine the best combination of AF with the optimizer, and number of nodes that would predict the factors influencing the intention to use 3PL during the COVID-19 pandemic was conducted. The pseudocode of the process is presented as follows:
Step 1. Pre-processed data was loaded with feature selection.
Step 2. Parameters of train-test ratios was loaded using sklearn. model_selection with train_test_split and zero random state.
Step 3. Keras sequential package used for node setting and parameter setting in all layers of ANN.
Following several studies, activation functions (AF) used were adopted.
#Swish
A sophisticated AF following Relu for a continuous smooth function. Negative weights are considered in the analysis, applicable for small dataset number. This is typically used for non-monotonic type AF, training the parameters for its fine-tuning capabilities which maximizes the output of the ANN processing. Swish is considered fast, efficient, and easy to generalize results (Wang et al., 2022).
#ReLu
This considers all values from negative to zero which is consistent among other AFs. ReLu has been an AF used from simple neural network to deep learning focusing on nonlinear modedls. This AF can avoid hindrance in calculation of nonlinear relationships with great accuracy rates. With low calculation complexity, ReLu has been suggested to be used for its versatility (Lin and Shen, 2018).
#
Tanh as an AF is under a stretch function of the Sigmoid AF that can perform better with negative data in contrast with processed zeros. Gudivada and Rao (2018) presented neural network AFs and showcased Tanh to analyze nonlinear models with consideration of optimized layer nodes. This AF has strong computational complexity, especially with updating of weights – presenting greater gradients. As such, Tanh can produce fast and effective optimized results and can resolve nonlinear relationship issues (Jang and Xing, 2020; Verma et al., 2020b).
#
This AF is typically utilized for nonlinear relationship and bounded smaller-valued datasets with limited range. Sigmoid sets the parameters to zero and has been used in hidden output layers for data processing in a feed-forward process. It has functions that are effective with simple calculation. Studies (Costarelli and Spigler, 2013; Liébana-Cabanillas et al., 2017) have shown that this AF calculates through probability thus can accommodate higher complexity power.
#
Similar to sigmoid, this AF considers summed denominator. All outputs are being considered by this AF which is why it is considered to be reliable as a calculated parameter. Compared to Sigmoid, the dataset is not generalized thus has better output (Ong et al., 2022). In addition, Maida (2016) explained this AF's calculation complexity which shows great power in calculation and therefore can be set as an AF for numerous neural network analysis.
Step 5. Optimizer selection and epochs.
Step 7. Processing of ANN using feed-forward analysis.
Step 8. Obtaining result generation of precision (F1), accuracy, run time, and recall values.
3. Results
3.1. Random forest classifier
Since the basic DT produced an accuracy lower than 60%, it was not considered. RFC has been considered in this study to predict the factors influencing the intention to use 3PL during the COVID-19 pandemic. Presented in Table 4 is the summary of the results. The results in Depth 5 was considered since this was the depth that provided more consistent data (STD = 0.00) and had high accuracies compared to Depth 4 (highest accuracy = 90%), Depth 6 (highest accuracy = 90%), and Depth 7 (highest accuracy = 92%). Utilizing Analysis of Variance, it was seen gini as the criterion and best as splitter at 80:20 training and testing ratio produced the highest accuracy of 93% with 0.00 standard deviation. Figure 3 represents the optimum tree from RFC.
Table 4.
Decision tree mean accuracy (depth = 5).
| Category | 60:40 | 70:30 | 80:20 | 90:10 |
|---|---|---|---|---|
| Random | ||||
| Gini | 81.97 | 80.80 | 82.76 | 83.91 |
| Std. Dev | 5.408 | 4.826 | 7.267 | 6.712 |
| Entropy | 82.81 | 80.70 | 83.34 | 83.30 |
| Std. Dev | 3.836 | 4.951 | 5.360 | 8.596 |
| Best | ||||
| Gini | 84.00 | 83.00 | 93.00 | 88.00 |
| Std. Dev | 0.000 | 0.000 | 0.000 | 0.000 |
| Entropy | 83.44 | 86.56 | 89.00 | 88.00 |
| Std. Dev | 0.499 | 0.499 | 0.000 | 0.000 |
Figure 3.
Optimum decision tree from random forest classifier. Legends: X0 – attitude, X1 – customer satisfaction, X2 – assurance, X3 – customer perceived value, X4 – perceived environmental concern.
Presented in Figure 3, CS (X1) represents the parent node which leads to the decision among other latent variables. The condition set was having X1 with values less than or equal to 0.386. Satisfying this condition will lead to the child node which considers AT (X0) with a value less than or equal to 2.13. If this is satisfied, it will consider X0 and X1 which leads to very high BI to use 3PL during the COVID-19 pandemic. Otherwise, it will consider X1 and AS (X2) with values less than or equal to 0.341 leading to high BI to use 3PL during the COVID-19 pandemic.
On the other hand, if the parent node is not satisfied, it will consider X0 with a value less than or equal to 0.123. Satisfying this will consider PEC (X4) with a value less than or equal to -0.043 which will lead to high BI to use 3PL during the COVID-19 pandemic. Otherwise, not satisfying X1 will lead to X2 and X0 which will lead to high BI to use 3PL during the COVID-19 pandemic. If the first child node is not satisfied, it will consider X2 and X1, leading to a very high BI to use 3PL during the COVID-19 pandemic. Moreover, it may also consider CPV (X3) with a value less than or equal to -0.70 which will lead to a very high BI to use 3PL during the COVID-19 pandemic if satisfied.
Overall, it could be deduced from the results that X0, X1, and X3 will lead to a very high BI to use 3PL during the COVID-19 pandemic. This means that these three latent variables, AT, CS, and CPV have the most significant influence. Moreover, it was seen that both X2 and X4, AS and PEC would lead to high BI to use 3PL during the COVID-19 pandemic. These two factors are considered to be significant. However, one of the limitations of RFC is not being able to identify the ranking of the most significant to the least significant factors in assessing influence (Ong et al., 2022). Thus, it was suggested to consider ANN for the identification of significant factor ranking among latent variables influencing behavioral intention to use 3PL during the COVID-19 pandemic.
3.2. Artificial neural network
To further classify the different factors influencing behavioral intention to use 3PL during the COVID-19 pandemic, ANN was considered in this study. Other combination of parameters only provided accuracies close to 90–95%. Figure 4 represents the optimum ANN model using Tanh as the AF for the hidden layer and Softmax for the output layer. With Adam as the optimizer, the ANN model with 50 nodes in the hidden layer resulted in a 98.56% accuracy. Following the study of Ong et al. (2022b; 2022c), their study indicated how the different testing results correspond to the influence of each factor on the dependent variable. Which in this study, behavioral intentions to use 3PL during the COVID-19 pandemic. Presented in Table 5 are the results for each latent variable with the training and testing results.
Figure 4.
Optimum artificial neural network model.
Table 5.
Summary of ANN results.
| Latent | Average Training | StDev | Average Testing | StDev |
|---|---|---|---|---|
| Attitude | 89.32 | 0.9639 | 97.32 | 0.9354 |
| Customer Satisfaction | 89.14 | 0.8641 | 96.04 | 1.8708 |
| Customer Perceived Value | 88.63 | 1.2810 | 95.87 | 1.9526 |
| Perceived Environmental Concern | 87.21 | 2.2582 | 94.93 | 1.4577 |
| Assurance | 87.06 | 1.9639 | 94.70 | 1.0897 |
| Responsiveness | 86.21 | 1.2992 | 92.25 | 1.4577 |
| Empathy | 85.09 | 2.3086 | 90.86 | 1.9526 |
| Reliability | 84.12 | 2.8286 | 88.74 | 2.4495 |
| Tangible | 81.67 | 1.4352 | 87.63 | 1.6817 |
| Perceived Behavioral Control | 78.23 | 2.8058 | 75.18 | 1.6583 |
| Subjective Norm | 76.48 | 2.9468 | 73.47 | 1.0078 |
| Perceived Authority Support | 72.58 | 2.9164 | 70.56 | 1.6583 |
Similarly, the ANN score of importance was conducted to validate the ranking of the different factors influencing behavioral intention to use 3PL during the COVID-19 pandemic. Table 6 encompasses the results in ascending order. It could be deduced that the results of RFC have targeted the top 5 significant results, and the ANN result presented the ranked significant latent variables respectively. From the results, Attitude, Customer Satisfaction, Customer Perceived Value, Perceived Environmental Concern, and Assurance were the most significant factors, followed by Responsiveness, Empathy, Reliability, Tangible, Perceived Behavioral Control, Subjective Norm, and Perceived Authority Support as the least important.
Table 6.
ANN score of importance.
| Factors | Importance | Score (%) | Cronbach's Alpha |
|---|---|---|---|
| Attitude | 0.151 | 100 | 0.899 |
| Customer Satisfaction | 0.140 | 92.7 | 0.920 |
| Customer Perceived Value | 0.135 | 89.6 | 0.858 |
| Perceived Environmental Concern | 0.135 | 89.5 | 0.898 |
| Assurance | 0.131 | 86.7 | 0.863 |
| Responsiveness | 0.127 | 84.3 | 0.847 |
| Empathy | 0.127 | 83.8 | 0.893 |
| Reliability | 0.124 | 82.1 | 0.834 |
| Tangible | 0.124 | 81.9 | 0.782 |
| Perceived Behavioral Control | 0.119 | 78.6 | 0.836 |
| Subjective Norm | 0.099 | 65.8 | 0.900 |
| Perceived Authority Support | 0.099 | 65.4 | 0.790 |
3.3. Evaluation of accuracy
In evaluating the accuracies of the different machine learning algorithms, the study of Verma et al. (2019) explained that validation of algorithms may consider the analysis of accuracies, error, and performance indices, and coincidence matrices. To which, Gholami et al. (2020) suggested that a Taylor Diagram would holistically measure the Root Mean Square Error (RMSEA), correlation coefficient, standard deviation, and Mean Absolute Error (MAE). From the figure, it could be seen that the correlation coefficient for the different results of ANN and RFC are still considered significant (correlation 0.7). In addition, close to the threshold of standard deviation are the RFC results, AT, CS, PBC, AS, RS, and PEC. These results were consistent with the individual analysis of RFC and ANN. Similarly, the 1.600 RMSEA value (>0.80) and <20% MAE value threshold presents that all resulting accuracies for ANN were deemed significant.
However, the RFC represents low significance since the classification is the generalizability of values. As explained by Ong et al. (2022), the RFC would provide guide for the highly significant variables rather than individual identification of representative latent variable affecting the objective of the study. Following the study of Gholami et al. (2020), the resulting values from the Taylor Diagram as seen in Figure 5 is acceptable; which shows uniform distribution and generalizability (German et al., 2022b). It could be deduced that the results of the individual algorithms are consistent, justified by the statistical analysis for accuracy evaluation and verification.
Figure 5.
Taylor diagram.
4. Discussion
The rapid escalation from the number of competitors in the market demanded companies and organizations to focus on their core functions while outsourcing other essential tasks; including logistics, transportation, and warehousing, to other providers was evident. According to Pal Singh et al. (2022), a third-party logistics (3PL) provider is an independent service provider that yields efficiency and flexibility as it handles logistics functions for a manufacturer without owning the finished products. This paper aimed to predict the factors that influence the behavioral intention to use 3PL during the COVID-19 pandemic using machine learning ensembles such as Artificial Neural Network (ANN) and Random Forest Classifier (RFC).
A study conducted by German et al. (2022) utilized partial least square structural equation modeling (PLS-SEM) to determine the consumer's intention to choose package carriers during the COVID-19 pandemic. However, several limitations of applying structural equation modeling (SEM) were discussed. Fan et al. (2016) revealed how the indirect effect due to mediating factors could cause low beta coefficients, leading to low or no significant level of the different factors. Similarly, Woody (2011) showed how mediation causes a hindrance in the determination of factors affecting a dependent variable. In addition, German et al. (2022) applied Baron and Kenny Mediating Tests to examine the validity of the mediating effects. Still, the results were not measured in an equal distribution due to the effects caused by the mediating variables. It was stated by Ong et al. (2022b) that ANN can consider factors in non-linear models as equally distributed. With that, machine learning algorithms may be utilized to determine the highest important factor affecting a dependent variable, the intention to choose a 3PL service provider during the COVID-19 pandemic.
Based on the results, attitude (AT) gained the highest significant effect on behavioral intention. In this study, AT considers four aspects mainly convenience, relevance, benefits, and safety. This depicts the importance of their perception of 3PL as beneficial and valuable and their way to assure security. Due to the limitations brought by the pandemic, people are hesitant and anxious to shop in physical stores. 3PLs were seen as advantageous as people are not mandated to travel while catering to their needs more conveniently (e.g., door-to-door deliveries). A study conducted by Ding et al. (2022) that deals with the purchase intention of traceable seafood revealed that a more positive AT equates to a more apparent purchase intention, thus making it a predictor of the consumers' intention. Moreover, Ong et al. (2021) have revealed that AT bears a significant influence on the behavioral intention of individuals. This result, therefore, indicates that AT is the main significant factor affecting BI due to its benefit, and relevance, and highlighting the convenience people experience in utilizing 3PL during the COVID-19 pandemic.
Subsequently, customer satisfaction (CS) resulted to be the second most important factor that affects behavioral intention. There are two aspects considered in CS: customer expectation and accessibility. Initially, customer expectation refers to the consumers' impression of excellence, be it for the accuracy of the product delivered or received or the quality of the service itself. On the other hand, results have shown that consumers longed for services that cater to their needs while ensuring promptness and quality. Results demonstrated that consumers intend to use a 3PL provider based on their overall emotional response regarding the experience with the service. CS was revealed to have an important impact on consumer behavior and can improve customer retention rates (Kim et al., 2019). Consumers who are satisfied with the service or product are expected to do continuous purchases and avail of services repeatedly (Jalil et al., 2016). Thus, it could be deduced that 3PL provided a satisfactory output for the consumers during the COVID-19 pandemic.
Similarly, customer perceived value (CPV), which focuses on the consumers' comprehensive assessment of the service experienced during, before, and after the use, resulted to have a significant impact on behavioral intention to use a 3PL. This factor incorporates the trust of the consumers regarding its quality and safety from the order point to the delivery of the products. According to Liu et al. (2021), CPV incorporates various facets such as social values, functional, and emotional. Studies have revealed that customers are increasingly focused on the emotional value of the product or service, which is expressed in qualities like convenience, ease of use, fulfillment, etc. Similarly, brand loyalty, trust, and purchasing intention are bolstered by social reputation (Chae et al., 2020; Peng et al., 2019). This shows how the 3PL services provided a similar positive outcome for the consumers despite the cases of COVID-19 increasing in the country. This would lead to very high BI as indicated by the results of the classification techniques.
Perceived environmental concern (PEC) obtained the fourth-highest percentage that influences consumers' behavioral intention to use 3PL. This finding suggests that customers are aware of the existing environmental problems, causing them to be pro-environmental. Consumer concern for the environment has been demonstrated in studies to lead to pro-environmental behavior (Persada et al., 2015; Lin et al., 2017; Nadlifatin et al., 2016,German et al., 2022b). Ong et al. (2020) highlighted how the impact of the environment on supply chains has been rapidly increasing, showing how consumers are more aware of the responsibilities for the environment, thus leading to challenging different parties of a supply chain, especially the logistics sector. In addition, it was highlighted how customer satisfaction should be considered to increase profitability (German et al., 2022). Thus, justifying how PEC is one of the significant factors affecting BI to use of 3PL services.
SERVQUAL dimensions mainly assurance, responsiveness, empathy, reliability, and tangibles, were also considered in this study. Results have shown that assurance (AS), obtaining the fifth-highest percentage, was proven to significantly impact consumers' BI. In the context of this paper, AS focuses on the evaluation of consumers towards the response and performance of the personnel tasked in 3PLs. In the service industry, assurance is regarded as a critical component of long-term engagements and trust as behavior and interaction build confidence among clients, thus resulting in a positive behavioral intention (Alzahrani et al., 2022). Moreover, Responsiveness (RS) was also found to have a significant effect on the behavioral intentions to use 3PL. This explains that consumers seek providers that promptly respond to their needs and requests despite the COVID-19 pandemic. The availability handled by the service providers is greatly acknowledged by consumers. A study conducted by Khajehshahkoohi et al. (2021) stated that the time spent by consumers in getting a service or a product has a positive impact on attitude and behavioral intention.
Subsequently, Empathy (EP) also demonstrated a significant effect on behavioral intention. This study recognized empathy based on the response, priority, availability, accuracy, and understanding of the service provider demonstrated towards the consumers. The result of this study, which states that empathy greatly affects behavioral intention was supported by the study of Lv et al. (2022). It revealed that customers who receive a high-empathy response are more likely to improve their intention to use a service than those who experienced a low-empathy response. In addition, Reliability (RL), refers to the accuracy of the information being provided and adhered to by the 3PL provider, as well as the protection of the confidentiality of the customers. This information includes the location, time of delivery, confirmation, and updates. According to source credibility theory, reliable information from the provider has a greater impact on consumer behavior (Onofrei et al., 2022). It was also explained that it is critical to demonstrate knowledge and experience with the products and services as this influence the purchasing intentions of consumers.
Lastly, Tangibility (TG) focused on the facilities, appearance, and technology, which are evident in a 3PL provider. Results have shown that consumers tend to evaluate package carriers based on their physical appearance, the technology being used for communication, vehicles, and facilities. Consumers' emotions have been demonstrated to be influenced by their physical surroundings. Consequently, appealing physical settings may foster customer behavior (Quy Nguyen-Phuoc et al., 2022). This therefore would lead to a significant effect of SERVQUAL dimensions on the behavioral intentions influencing the use of 3PL providers during the COVID-19 pandemic.
Perceived behavior control (PBC) was also found to have a significant effect on the behavioral intention to use 3PL. The context of PBC in this study was used to evaluate the performance of the provider in terms of quality, reliability, and accuracy, considering the challenges of getting the service. It also refers to the perception that consumers are given control in using package carriers. Results have shown that consumers find convenience and safety in using 3PL when catering to their needs. In addition, PBC is closely intertwined with the establishment of consumers' self-efficacy, and it has been concluded that a high level of self-efficacy influences or causes a high level of behavioral intention and control (Cao et al., 2022).
On the contrary, subjective norm (SN) and perceived authority support (PAS) obtained the lowest percentages but still bear a significant effect on behavioral intention. SN refers to the belief that an individual's peers and other important figures must be considered in the engagement in a behavior. According to Izquierdo-Yusta et al. (2022), several studies have proven evidence of a weak relationship between intention and subjective norms because the TPB employed a limited understanding regarding normative influences. However, this does not neglect the results of studies that explained the significant impact of subjective norms on behavioral intention. Regarding certain behaviors, a greater degree of SN is frequently associated with a stronger behavioral intention (Cao et al., 2022). A study conducted by Roh et al. (2022) supported the claim that subjective norm has a significant and minimal positive effect on intentions.
Similarly, PAS had a low importance score but still shows importance on behavioral intention. The awareness regarding resources, processes, regulations, or activities to be done by a service provider that can be aided by authorities or the government is referred to as PAS. Despite the Philippines being active with its advocacy for sustainability and environmental concerns, there is evidence of the lack of promotion and encouragement to participate in related programs. This caused a significant but low effect on behavioral intention to use 3PL. Although numerous laws and regulations deal with environmental issues in the Philippines, the government fosters inadequate directives to mandate such orders. It was proven in the study by Mohanty et al. (2021) that government initiatives significantly influence not only the behavioral intention of a consumer but their pro-environmental behavior as well. Therefore, to increase PAS, the government may consider the findings of this study to highlight how sustainability and environmental concerns may be included in propagation and monitoring for the benefit of the people.
4.1. Managerial Insights
The integration of SERVQUAL and PEPB models revealed the factors that affect a consumer's behavioral intention to use a 3PL. Based on the results, factors under the PEPB model significantly impose effects on the consumers' intention, thus it is necessary for the companies, organizations, and the government to continuously strengthen the support given in promoting sustainability and environmental concern. According to Bueno (2022), prominent companies in the Philippines have developed various green initiatives to help in mitigating the severity of the environmental problems. These companies include Shell, Jollibee, Meralco, GCash, SM, San Miguel Corporation, etc. The author also mentioned some of the programs implemented by the aforementioned companies. For instance, Jollibee has launched its first delivery of e-bikes while offices for the business operations for Shell are utilizing 100% green-tech energy. These initiatives can be practiced and adapted by other companies and organizations. However, to encourage companies and organizations, the government must at least provide incentives for the said participation. Also, the government must establish regulations that mandate businesses to adopt programs and campaigns that can influence customers to also participate in such advocacy.
Subsequently, 3PL providers must assure safety and convenience before, during, and after providing the service, as attitude, customer satisfaction, and customer perceived value ranked highest among other factors. Continuous compliance with the COVID-19 protocols can guarantee safety and security. Moreover, the overall quality of service must be progressively improved and assessed for a better customer experience. Significant factors under the SERVQUAL model, which are assurance, responsiveness, empathy, reliability, and tangibility, depict that 3PL providers must escalate the level and quality of their performance, be it regarding different aspects. As the continuous advancement of technologies is evident nowadays, companies can maximize their utilization to provide ease and availability to customers, especially during the pandemic.
4.2. Theoretical and practical implications
The utilization of machine learning ensemble to predict factors affecting behavioral intention has generated results with high accuracy. This study considered machine learning algorithms such as artificial neural networks and random forest classifiers. According to Ong et al. (2022b), an artificial neural network (ANN) can make highly reliable predictions. ANN also yields models in dealing with complex structure predictions and does not require explicit assumptions (Kuvvetli et al., 2021). Researchers have been utilizing ANN for the reliability it hands concerning both non-linear and complex systems (Idris et al., 2022). On the other hand, a random forest classifier (RFC) has also been used in studies that deal with predicting behaviors. A study by Mohd Ali et al. (2022), applied the RFC commuting behavior of passengers toward modes of transportation. The study revealed that RFC aid in predicting behaviors and determining the best decision tree model (Cheng et al., 2019; Ong et al., 2022c). These studies have reinforced the importance of the utilization of machine learning algorithms in predicting factors affecting behavioral intention.
Upon utilizing the artificial neural network, results have shown that high accuracy of 98.56% was determined in predicting factors affecting intention to use 3PL. Therefore, it can be claimed that the result of the prediction is dependable. Likewise, high accuracy for the random forest classifier was evident as it obtained a percentage of 93. These high accuracy percentages depict that the integration of both algorithms can generate highly reliable results. Furthermore, based on the results of the study, deduced that the government must help businesses and organizations with initiatives concerning the environment. Findings of this study have revealed that customers are mindful and aware of the occurrences of environmental issues and tend to support a service provider if they participate in such movements. Through the adaptation of pro-environmental actions, consumers will positively improve their satisfaction with a service.
4.3. Limitations
Despite utilizing methodologies that produced high predictive accuracy for the results, various limitations are still elevated. Initially, this study only considered generalized 3PL providers in the Philippines. Another package delivery service providers such as Toktok, 2GO, Grab Express, Transportify, etc. is recommended to be considered and focused on to determine whether there are changes with the results. Subsequently, due to various limitations brought by the COVID-19 pandemic, the data utilized in this study were gathered through an online survey. It is recommended to consider interviews and group discussions to deduce other factors and reasons why consumers would choose a 3PL service provided. Furthermore, the models considered in this study are only SERVQUAL and PEPB. Other theories can be applied to assess other factors that might influence the intention to use a 3PL. Lastly, in the analysis of data, this study utilized machine learning algorithms such as random forest classifier and artificial neural network. Other machine learning algorithms can be applied to evaluate the differences concerning the capabilities of algorithms and with the results. Other machine learning algorithms such as K-Nearest Neighbors, Support Vector Machine, and Naïve Bayes may be considered for highly complex calculations, clustering, and classifications of constructs. In addition, distinguishing other feature selection methods may be applied to provide other insights and analyses. Both new algorithms and feature selection method may be considered for the determination of another analysis for human behavior-related studies for future researchers.
5. Conclusion
This study dealt with predicting the factors that influence a consumer in using a 3PL during the COVID-19 pandemic. Due to this crisis, delivering of commodities was amplified as people are anxious about going out. The rising competition among 3PL providers has forced modifications and changes to induce consumers to avail of their services. Utilizing the SERVQUAL and PEPB models, prior studies identified the consumer's intention to use package delivery services during the COVID-19 pandemic by applying PLS-SEM. However, other literatures have shown that integrating machine learning algorithms can further reinforce the results obtained using the SEM. Thus, this study predicted factors affecting the consumers' intention to use a 3PL during the COVID-19 pandemic utilizing machine learning algorithms, specifically artificial neural networks, and random forest classifiers.
This study was able to establish and contribute in the field of human behavior and logistic sector. Using the filter method, specifically correlation analysis, the 26,400 datasets from the responses of 400 respondents with 66 items to measure factors influencing consumers’ intention to choose a 3PL service during the COVID-19 pandemic was established to be significant and may be utilized for analysis. This proved how the response from survey to measure consumer behavior may be analyzed using machine learning algorithm; specifically, ANN and RFC. Moreover, RFC may stand alone as a classification technique if relatively low attributes are considered. Otherwise, supporting techniques should be utilized to highlight significant attributes. In accordance to the analysis, future research may adopt or extend the methodology by considering higher power and computation complexity among other classification techniques.
For the results, it was seen that RFC (93% accuracy) overpowered the accuracy of the basic DT (approximately 60% accuracy) and how DLNN may not be utilized with the high accuracy rate of ANN (98.56% accuracy). With the Taylor Diagram, uniform findings were seen across multiple algorithms. Findings presented that AT had the highest significant contribution to BI (100% score of importance), which depicts the importance of consumers' perception of 3PL as beneficial and valuable and their way to assure security, followed by CS (92.7%), CPV (89.6%), PEC (89.5%), AS (86.7%), RS (84.3%), E (83.8%), RL (82.1%), TG (81.9%), PBC (78.6%), SN (65.8%), and PAS (65.4%) as the least contributing factor. It was seen that people would be encouraged to use 3PL service providers if they demonstrate convenience, safety, availability, and environmental concerns in catering to the customers' needs.
In addition, it was seen how the high accuracy of the results from utilizing machine learning ensembles could predict factors influencing behavioral intentions and consumer behavior. It could be deduced that MLA could be utilized especially for complex and integrated models to suffice with the limitations present in the traditional statistical treatment and multivariate analysis. The results of this study could be applied and extended among other studies regarding behavioral intentions and human behavior prediction. Due to the predictive power and accurate classification model, it could be inferred how MLA can highlight and rank the most significant factor down to the least. Therefore, MLA could be used among other studies applicable to human behavior worldwide.
Declarations
Author contribution statement
Ardvin Kester S. Ong, Anak Agung Ngurah Perwira Redi, and Josephine D. German: conceived and designed the experiments; analyzed and interpreted the data; wrote the Paper.
Josephine D. German and Kirstien Paola E. Robas: performed the experiments; contributed reagents, materials, analysis tools or data; wrote the Paper.
Funding statement
This work was supported by Mapúa University Directed Research for Innovation and Value Enhancement (DRIVE).
Data availability statement
Data will be made available on request.
Declaration of interest's statement
The authors declare no conflict of interest.
Additional information
No additional information is available for this paper.
Appendix A. Supplementary data
The following is the supplementary data related to this article:
References
- Aboubakr R.M., Bayoumy H.M.M. Evaluating educational service quality among dentistry and nursing students with the SERVQUAL model: a cross-sectional study. Journal of Taibah University Medical Sciences. 2022;17(4):648–657. doi: 10.1016/j.jtumed.2022.01.009. [DOI] [PMC free article] [PubMed] [Google Scholar]
- Al-Mashraie M., Chung S.H., Jeon H.W. Customer switching behavior analysis in the telecommunication industry via push-pull-mooring framework: a machine learning approach. Comput. Ind. Eng. 2020;144(October 2019) [Google Scholar]
- Alzahrani A.I., Al-Samarraie H., Eldenfria A., Dodoo J.E., Alalwan N. Users’ intention to continue using mHealth services: a DEMATEL approach during the COVID-19 pandemic. Technol. Soc. 2022;68 doi: 10.1016/j.techsoc.2022.101862. [DOI] [PMC free article] [PubMed] [Google Scholar]
- An Y., Zhou H. Short term effect evaluation model of rural energy construction revitalization based on ID3 decision tree algorithm. Energy Rep. 2022;8:1004–1012. [Google Scholar]
- Angell M. 2021. JOC Rankings: COVID-19 powers strong, but Uneven, Growth in 3PL Revenues.https://www.joc.com/international-logistics/logistics-providers/joc-rankings-covid-19-powers-strong-uneven-growth-3pl-revenues_20210405.html [Google Scholar]
- Bordarie J. Predicting intentions to comply with speed limits using a ‘decision tree’ applied to an extended version of the theory of planned behaviour. Transport. Res. F Traffic Psychol. Behav. 2019;63:174–185. [Google Scholar]
- Bueno F.G. 2022. Going Green: 8 Companies Paying it Forward with Environmental Commitments in the Philippines.https://pinoybuilders.ph/going-green-8-companies-with-environmental-commitments-in-the-philippines/ [Google Scholar]
- Cao H., Li F., Zhao K., Qian C., Xiang T. From value perception to behavioural intention: study of Chinese smallholders’ pro-environmental agricultural practices. J. Environ. Manag. 2022;315 doi: 10.1016/j.jenvman.2022.115179. [DOI] [PubMed] [Google Scholar]
- Chae H., Kim S., Lee J., Park K. Impact of product characteristics of limited edition shoes on perceived value, brand trust, and purchase intention; focused on the scarcity message frequency. J. Bus. Res. 2020;120:398–406. [Google Scholar]
- Cheng L., Chen X., De Vos J., Lai X., Witlox F. Applying a random forest method approach to model travel mode choice behavior. Travel Behaviour and Society. 2019;14(May 2018):1–10. [Google Scholar]
- Costarelli D., Spigler R. Multivariate neural network operators with sigmoidal activation functions. Neural Network. 2013;48:72–77. doi: 10.1016/j.neunet.2013.07.009. [DOI] [PubMed] [Google Scholar]
- Dekimpe M.G. Retailing and retailing research in the age of big data analytics. Int. J. Res. Market. 2020;37(1):3–14. [Google Scholar]
- Deshpande N., Londhe S., Kulkarni S. Modeling compressive strength of recycled aggregate concrete by artificial neural network, model tree and non-linear regression. International Journal of Sustainable Built Environment. 2014;3(2):187–198. [Google Scholar]
- Ding L., Liu M., Yang Y., Ma W. Understanding Chinese consumers’ purchase intention towards traceable seafood using an extended Theory of Planned Behavior model. Mar. Pol. 2022;137 [Google Scholar]
- Dragomir A.G., Van Woensel T., Doerner K.F. The pickup and delivery problem with alternative locations and overlapping time windows. Comput. Oper. Res. 2022;143(February) [Google Scholar]
- Duarte P., Pinho J.C. A mixed methods UTAUT2-based approach to assess mobile health adoption. J. Bus. Res. 2019;102(May):140–150. [Google Scholar]
- Eckle K., Schmidt-Hieber J. A comparison of deep networks with ReLU activation function and linear spline-type methods. Neural Network. 2019;110:232–242. doi: 10.1016/j.neunet.2018.11.005. [DOI] [PubMed] [Google Scholar]
- Fan Y., Chen J., Shirkey G., John R., Wu S.R., Park H., Shao C. Applications of structural equation modeling (SEM) in ecological studies: an updated review. Ecological Processes. 2016;5(1) [Google Scholar]
- Figliozzi M., Unnikrishnan A. Exploring the impact of socio-demographic characteristics, health concerns, and product type on home delivery rates and expenditures during a strict COVID-19 lockdown period: a case study from Portland, OR. Transport. Res. Pol. Pract. 2021;153(May 2020):1–19. doi: 10.1016/j.tra.2021.08.012. [DOI] [PMC free article] [PubMed] [Google Scholar]
- Gao T.G., Huang M., Wang Q., Wang X.W. Dynamic organization model of automated negotiation for 3PL providers selection. Inf. Sci. 2020;531:139–158. [Google Scholar]
- Gerdt S.O., Wagner E., Schewe G. The relationship between sustainability and customer satisfaction in hospitality: an explorative investigation using eWOM as a data source. Tourism Manag. 2019;74(December 2018):155–172. [Google Scholar]
- German J.D., Asuncion M.K.T., Pacheco L.E. Increasing productivity and efficiency for third party logistics service. Proceedings of the International Conference on Industrial Engineering and Operations Management. 2019;2019(MAR):3392–3399. [Google Scholar]
- German J.D., Redi A.A.N.P., Prasetyo Y.T., Persada S.F., Ong A.K.S., Young M.N., Nadlifatin R. Choosing a package carrier during COVID-19 pandemic: an integration of pro-environmental planned behavior (PEPB) theory and service quality (SERVQUAL) J. Clean. Prod. 2022;346(February) doi: 10.1016/j.jclepro.2022.131123. [DOI] [PMC free article] [PubMed] [Google Scholar]
- German J.D., Redi A.A.N.P., Ong A.K.S., Prasetyo Y.T., Sumera V.L.M. Predicting factors affecting preparedness of volcanic eruption for A sustainable community: a case study in the Philippines. Sustainability. 2022;14:11329. [Google Scholar]
- Gholami H., Mohamadifar A., Sorooshian A., Jansen J.D. Machine-learning algorithms for predicting land susceptibility to dust emissions: the case of the Jazmurian Basin, Iran. Atmos. Pollut. Res. 2020;11(8):1303–1315. [Google Scholar]
- Gudivada V.N., Rao C.R. North Holland; 2018. Computational Analysis and Understanding of Natural Languages: Principles, Methods and Applications. [Google Scholar]
- Gumasing M.J., Prasetyo Y.T., Persada S.F., Ong A.K., Young M.N., Nadlifatin R., Redi A.A. Using online grocery applications during the COVID-19 pandemic: their relationship with open innovation. Journal of Open Innovation: Technology, Market, and Complexity. 2022;8(2):93. [Google Scholar]
- Gürcan Ö.F., Yazıcı İ., Beyca Ö.F., Arslan Ç.Y., Eldemir F. Third party logistics (3PL) provider selection with AHP application. Procedia - Social and Behavioral Sciences. 2016;235(October):226–234. [Google Scholar]
- Hamedi S., Dehdashti Jahromi H. Performance analysis of all-optical logical gate using artificial neural network. Expert Syst. Appl. 2021;178(June 2020) [Google Scholar]
- Hari Chandana C., Bala Krishna G. Breast cancer detection using random forest classifier. Mater. Today Proc. 2021;xxxx:1–5. [Google Scholar]
- Heydari J., Bakhshi A. Contracts between an e-retailer and a third party logistics provider to expand home delivery capacity. Comput. Ind. Eng. 2022;163(October 2021) [Google Scholar]
- Idris S.A., Markom M., Abd Rahman N., Mohd Ali J. Prediction of overall yield of Gynura procumbens from ethanol-water + supercritical CO2 extraction using artificial neural network model. Case Studies in Chemical and Environmental Engineering. 2022;5 [Google Scholar]
- Ijadi Maghsoodi A., Saghaei A., Hafezalkotob A. Service quality measurement model integrating an extended SERVQUAL model and a hybrid decision support system. European Research on Management and Business Economics. 2019;25(3):151–164. [Google Scholar]
- Izquierdo-Yusta A., Martínez–Ruiz M.P., Pérez–Villarreal H.H. Studying the impact of food values, subjective norm and brand love on behavioral loyalty. J. Retailing Consum. Serv. 2022;65 [Google Scholar]
- Jalil N.A.A., Fikry A., Zainuddin A. The impact of store atmospherics, perceived value, and customer satisfaction on behavioural intention. Procedia Econ. Finance. 2016;37:538–544. [Google Scholar]
- Jamshidi M., Lalbakhsh A., Talla J., Peroutka Z., Hadjilooei F., Lalbakhsh P., Jamshidi M., Spada L.L., Mirmozafari M., Dehghani M., Sabet A., Roshani S., Roshani S., Bayat-Makou N., Mohamadzade B., Malek Z., Jamshidi A., Kiani S., Hashemi-Dezaki H., Mohyuddin W. Artificial Intelligence and covid-19: deep learning approaches for diagnosis and treatment. IEEE Access. 2020;8:109581–109595. doi: 10.1109/ACCESS.2020.3001973. [DOI] [PMC free article] [PubMed] [Google Scholar]
- Jang H.S., Xing S. A model to predict ammonia emission using a modified genetic artificial neural network: analyzing cement mixed with fly ash from a coal-fired power plant. Construct. Build. Mater. 2020;230 [Google Scholar]
- Jena R., Pradhan B. Integrated ANN-cross-validation and AHP-TOPSIS model to improve earthquake risk assessment. Int. J. Disaster Risk Reduc. 2020;50(June) [Google Scholar]
- Jena R., Pradhan B., Beydoun G., Nizamuddin Ardiansyah, Sofyan H., Affan M. Integrated model for earthquake risk assessment using neural network and analytic hierarchy process: aceh province, Indonesia. Geosci. Front. 2020;11(2):613–634. [Google Scholar]
- Joseph V.R. Optimal ratio for data splitting. Stat. Anal. Data Min.: The ASA Data Science Journal. 2022;15(4):531–538. [Google Scholar]
- Kawasaki T., Wakashima H., Shibasaki R. The use of e-commerce and the COVID-19 outbreak: a panel data analysis in Japan. Transport Pol. 2022;115(October 2021):88–100. [Google Scholar]
- Khajehshahkoohi M., Davoodi S.R., Shaaban K. Factors affecting the behavioral intention of tourists on the use of bike sharing in tourism areas. Research in Transportation Business and Management. 2021 [Google Scholar]
- Kim W.H., Cho J.L., Kim K.S. The relationships of wine promotion, customer satisfaction, and behavioral intention: the moderating roles of customers’ gender and age. J. Hospit. Tourism Manag. 2019;39:212–218. [Google Scholar]
- Knop K. Evaluation of quality of services provided by transport & logistics operator from pharmaceutical industry for improvement purposes. Transport. Res. Procedia. 2019;40:1080–1087. [Google Scholar]
- Kopalle P.K., Gangwar M., Kaplan A., Ramachandran D., Reinartz W., Rindfleisch A. Examining artificial intelligence (AI) technologies in marketing via a global lens: current trends and future research opportunities. Int. J. Res. Market. 2022;39(2):522–540. [Google Scholar]
- Kuvvetli Y., Deveci M., Paksoy T., Garg H. A predictive analytics model for COVID-19 pandemic using artificial neural networks. Decision Analytics Journal. 2021;1 [Google Scholar]
- Li H., Lin J., Lei X., Wei T. Compressive strength prediction of basalt fiber reinforced concrete via random forest algorithm. Mater. Today Commun. 2022;30(October 2021) [Google Scholar]
- Liébana-Cabanillas F., Marinković V., Kalinić Z. A sem-neural network approach for predicting antecedents of M-Commerce Acceptance. Int. J. Inf. Manag. 2017;37(2):14–24. [Google Scholar]
- Limon M.R. Food safety practices of food handlers at home engaged in online food businesses during COVID-19 pandemic in the Philippines. Current Research in Food Science. 2021;4(October 2020):63–73. doi: 10.1016/j.crfs.2021.01.001. [DOI] [PMC free article] [PubMed] [Google Scholar]
- Lin G., Shen W. Research on convolutional neural network based on improved relu piecewise activation function. Procedia Comput. Sci. 2018;131:977–984. [Google Scholar]
- Lin S.C., Nadlifatin R., Amna A.R., Persada S.F., Razif M. Investigating citizen behavior intention on mandatory and voluntary pro-environmental programs through a pro-environmental planned behavior model. Sustainability. 2017;9(7) [Google Scholar]
- Liu P., Li M., Dai D., Guo L. The effects of social commerce environmental characteristics on customers’ purchase intentions: the chain mediating effect of customer-to-customer interaction and customer-perceived value. Electron. Commer. Res. Appl. 2021:48. [Google Scholar]
- Lu Y., Zhang Z., Kong Y., Hu K. Integration of optical, SAR and DEM data for automated detection of debris-covered glaciers over the western Nyainqentanglha using a random forest classifier. Cold Reg. Sci. Technol. 2022;193(December 2020) [Google Scholar]
- Luo Z., Li T., Yan Y., Zhou Z., Zha G. Prediction of sound insulation performance of aramid honeycomb sandwich panel based on artificial neural network. Appl. Acoust. 2022;190 [Google Scholar]
- Lv X., Yang Y., Qin D., Cao X., Xu H. Artificial intelligence service recovery: the role of empathic response in hospitality customers’ continuous usage intention. Comput. Hum. Behav. 2022;126 [Google Scholar]
- Maida A.S. Cognitive computing and neural networks. Handb. Stat. 2016 [Google Scholar]
- Mohanty P.K., Patro A., Harindranath R.M., Senthil Kumar N., Panda D.K., Dubey R. Perceived government initiatives: scale development, validation and impact on consumers’ pro-environmental behaviour. Energy Pol. 2021;158 [Google Scholar]
- Mohd Ali N.F., Mohd Sadullah A.F., Abdul Majeed A.P.P., Mohd Razman M.A., Musa R.M. The identification of significant features towards travel mode choice and its prediction via optimised random forest classifier: an evaluation for active commuting behavior. J. Transport Health. 2022;25 [Google Scholar]
- Mumali F. Artificial neural network-based decision support systems in manufacturing processes: a systematic literature review. Comput. Ind. Eng. 2022;165(October 2021) [Google Scholar]
- Nadlifatin R., Lin S.C., Rachmaniati Y.P., Persada S.F., Razif M. A pro-environmental reasoned action model for measuring citizens’ intentions regarding ecolabel product usage. Sustainability. 2016;8(11) [Google Scholar]
- Nguyen K.T., Nguyen Q.D., Le T.A., Shin J., Lee K. Analyzing the compressive strength of green fly ash based geopolymer concrete using experiment and machine learning approaches. Construct. Build. Mater. 2020;247 [Google Scholar]
- Niu Y., Li Z., Fan Y. Analysis of truck drivers’ unsafe driving behaviors using four machine learning methods. Int. J. Ind. Ergon. 2021;86(April) [Google Scholar]
- Ong A.K.S., Robielos R.A.C., Jou Y.T., Wee H.M. Three-level supply chain considering direct and indirect transportation cost and carbon emissions. IOP Conf. Ser. Mater. Sci. Eng. 2020;847(1) [Google Scholar]
- Ong A.K.S., Prasetyo Y.T., Lagura F.C., Ramos R.N., Sigua K.M., Villas J.A., Young M.N., Diaz J.F.T., Persada S.F., Redi A.A.N.P. Factors affecting intention to prepare for mitigation of “the big one” earthquake in the Philippines: integrating protection motivation theory and extended theory of planned behavior. Int. J. Disaster Risk Reduc. 2021;63 [Google Scholar]
- Ong A.K.S., Chuenyindee T., Prasetyo Y.T., Nadlifatin R., Persada S.F., Gumasing Ma.J.J., German J.D., Robas K.P.E., Young M.N., Sittiwatethanasiri T. Utilization of random forest and deep learning neural network for predicting factors affecting perceived usability of a COVID-19 contact tracing mobile application in Thailand “ThaiChana. Int. J. Environ. Res. Publ. Health. 2022;19(10):6111. doi: 10.3390/ijerph19106111. [DOI] [PMC free article] [PubMed] [Google Scholar]
- Ong A.K.S., Prasetyo Y.T., Velasco K.E.C., Abad E.D.R., Buencille A.L.B., Estorninos E.M., Cahigas M.M.L., Chuenyindee T., Persada S.F., Nadlifatin R., Sittiwatethanasiri T. Utilization of random forest classifier and artificial neural network for predicting the acceptance of reopening decommissioned nuclear power plant. Ann. Nucl. Energy. 2022;175 [Google Scholar]
- Ong A.K.S., Prasetyo Y.T., Salazar J.M.L.D., Erfe J.J.C., Abella A.A., Young M.N., Chuenyindee T., Nadlifatin R., Ngurah Perwira Redi A.A. Investigating the acceptance of the reopening Bataan nuclear power plant: integrating protection motivation theory and extended theory of planned behavior. Nucl. Eng. Technol. 2022;54(3):1115–1125. [Google Scholar]
- Onofrei G., Filieri R., Kennedy L. Social media interactions, purchase intention, and behavioural engagement: the mediating role of source and content factors. J. Bus. Res. 2022;142:100–112. [Google Scholar]
- Pal Singh S., Adhikari A., Majumdar A., Bisi A. Does service quality influence operational and financial performance of third party logistics service providers? A mixed multi criteria decision making -text mining-based investigation. Transport. Res. E Logist. Transport. Rev. 2022;157 [Google Scholar]
- Pamucar D., Chatterjee K., Zavadskas E.K. Assessment of third-party logistics provider using multi-criteria decision-making approach based on interval rough numbers. Comput. Ind. Eng. 2019;127(July 2018):383–407. [Google Scholar]
- Parasuraman A., Zeithaml V.A., Berry L.L. A conceptual model of service quality and its implications for future research. J. Market. 1985;49(4):41–50. [Google Scholar]
- Park I., Lee J., Lee D., Lee C., Chung W.Y. Changes in consumption patterns during the COVID-19 pandemic: analyzing the revenge spending motivations of different emotional groups. J. Retailing Consum. Serv. 2022;65(June 2021) [Google Scholar]
- Peng L., Zhang W., Wang X., Liang S. Moderating effects of time pressure on the relationship between perceived value and purchase intention in social E-commerce sales promotion: considering the impact of product involvement. Inf. Manag. 2019;56(2):317–328. [Google Scholar]
- Persada S.F., Lin S.C., Nadlifatin R., Razif M. Investigating the citizens’ intention level in environmental impact assessment participation through an extended theory of planned behavior model. Global NEST J. 2015;17:847–857. [Google Scholar]
- Pradhan B., Lee S. Landslide susceptibility assessment and factor effect analysis: backpropagation artificial neural networks and their comparison with frequency ratio and bivariate logistic regression modelling. Environ. Model. Software. 2010;25(6):747–759. [Google Scholar]
- Purcărea V.L., Gheorghe I.R., Petrescu C.M. The assessment of perceived service quality of public health care services in Romania using the SERVQUAL scale. Procedia Econ. Finance. 2013;6(13):573–585. [Google Scholar]
- Quy Nguyen-Phuoc D., Ngoc Su D., Nguyen T., Vo N.S., Thi Phuong Tran A., Johnson L.W. The roles of physical and social environments on the behavioural intention of passengers to reuse and recommend bus systems. Travel Behaviour and Society. 2022;27:162–172. [Google Scholar]
- Ramos D., Faria P., Morais A., Vale Z. Using decision tree to select forecasting algorithms in distinct electricity consumption context of an office building. Energy Rep. 2022;8:417–422. [Google Scholar]
- Roh T., Seok J., Kim Y. Unveiling ways to reach organic purchase: green perceived value, perceived knowledge, attitude, subjective norm, and trust. J. Retailing Consum. Serv. 2022;67 [Google Scholar]
- Santosh T.V., Vinod G., Saraf R.K., Ghosh A.K., Kushwaha H.S. Application of artificial neural networks to nuclear power plant transient diagnosis. Reliab. Eng. Syst. Saf. 2007;92(10):1468–1472. [Google Scholar]
- Satwik P.M., Sundram M. An integrated approach for weather forecasting and disaster prediction using deep learning architecture based on memory Augmented Neural Network’s (MANN’s) Mater. Today Proc. 2021;xxxx:1–6. [Google Scholar]
- Sharma K.K., Verdon-Kidd D.C., Magee A.D. A decision tree approach to identify predictors of extreme rainfall events – a case study for the Fiji Islands. Weather Clim. Extrem. 2021;34 [Google Scholar]
- Shorabeh S.N., Samany N.N., Minaei F., Firozjaei H.K., Homaee M., Boloorani A.D. A decision model based on decision tree and particle swarm optimization algorithms to identify optimal locations for solar power plants construction in Iran. Renew. Energy. 2022;187:56–67. [Google Scholar]
- Singh Kushwah J., Kumar A., Patel S., Soni R., Gawande A., Gupta S. Comparative study of regressor and classifier with decision tree using modern tools. Mater. Today Proc. 2021 xxxx. [Google Scholar]
- Torre-Tojal L., Bastarrika A., Boyano A., Lopez-Guede J.M., Graña M. Above-ground biomass estimation from LiDAR data using random forest algorithms. Journal of Computational Science. 2022;58 [Google Scholar]
- Tran N.A.T., Nguyen H.L.A., Nguyen T.B.H., Nguyen Q.H., Huynh T.N.L., Pojani D., Nguyen Thi B., Nguyen M.H. Health and safety risks faced by delivery riders during the Covid-19 pandemic. J. Transport Health. 2022;25(October 2021) doi: 10.1016/j.jth.2022.101343. [DOI] [PMC free article] [PubMed] [Google Scholar]
- Ulker-Demirel E., Ciftci G. A systematic literature review of the theory of planned behavior in tourism, leisure and hospitality management research. J. Hospit. Tourism Manag. 2020;43(April):209–219. [Google Scholar]
- Uzir M.U.H., Al Halbusi H., Thurasamy R., Thiam Hock R.L., Aljaberi M.A., Hasan N., Hamid M. The effects of service quality, perceived value and trust in home delivery service personnel on customer satisfaction: evidence from a developing country. J. Retailing Consum. Serv. 2021;63(August) [Google Scholar]
- Uzir M.U.H., al Halbusi H., Thurasamy R., Thiam Hock R.L., Aljaberi M.A., Hasan N., Hamid M. The effects of service quality, perceived value and trust in home delivery service personnel on customer satisfaction: evidence from a developing country. J. Retailing Consum. Serv. 2021;63 [Google Scholar]
- van Lissa C.J., Stroebe W., vanDellen M.R., Leander N.P., Agostini M., Draws T., Grygoryshyn A., Gützgow B., Kreienkamp J., Vetter C.S., Abakoumkin G., Abdul Khaiyom J.H., Ahmedi V., Akkas H., Almenara C.A., Atta M., Bagci S.C., Basel S., Kida E.B., et al. Using machine learning to identify important predictors of COVID-19 infection prevention behaviors during the early phase of the pandemic. Patterns, December. 2022;2021 doi: 10.1016/j.patter.2022.100482. [DOI] [PMC free article] [PubMed] [Google Scholar]
- Varadarajan R., Welden R.B., Arunachalam S., Haenlein M., Gupta S. Digital product innovations for the greater good and digital marketing innovations in communications and channels: evolution, emerging issues, and future research directions. Int. J. Res. Market. 2022;39(2):482–501. [Google Scholar]
- Verma C., Stoffová V., Illés Z. Prediction of students’ awareness level towards ICT and mobile technology in Indian and Hungarian University for the real-time: preliminary results. Heliyon. 2019;5(6) doi: 10.1016/j.heliyon.2019.e01806. [DOI] [PMC free article] [PubMed] [Google Scholar]
- Verma C., Stoffová V., Illés Z. Prediction of residence country of student towards information, communication and mobile technology for real-time: preliminary results. Procedia Comput. Sci. 2020;167:224–234. [Google Scholar]
- Verma C., Stoffova V., Illes Z., Tanwar S., Kumar N. Machine learning-based student’s native place identification for real-time. IEEE Access. 2020;8:130840–130854. [Google Scholar]
- Wang X., Cara), Kim W., Holguín-Veras J., Schmid J. Adoption of delivery services in light of the COVID pandemic: who and how long? Transport. Res. Pol. Pract. 2021;154(October):270–286. doi: 10.1016/j.tra.2021.10.012. [DOI] [PMC free article] [PubMed] [Google Scholar]
- Wang Y., Wang X., Guan X., Li Q., Fan J., Wang H. A combined intelligent and game theoretical methodology for collaborative multicenter pickup and delivery problems with time window assignment. Appl. Soft Comput. 2021;113 [Google Scholar]
- Wang X., Ren H., Wang A. Smish: a novel activation function for deep learning methods. Electronics. 2022;11(4):540. [Google Scholar]
- Woody E. An SEM perspective on evaluating mediation: what every clinical researcher needs to know. Journal of Experimental Psychopathology. 2011;2(2):210–251. [Google Scholar]
- Yousefzadeh M., Hosseini S.A., Farnaghi M. Spatiotemporally explicit earthquake prediction using deep neural network. Soil Dynam. Earthq. Eng. 2021;144(February) [Google Scholar]
- Zemore S.E., Ajzen I. Predicting substance abuse treatment completion using a new scale based on the theory of planned behavior. J. Subst. Abuse Treat. 2014;46(2):174–182. doi: 10.1016/j.jsat.2013.06.011. [DOI] [PMC free article] [PubMed] [Google Scholar]
Associated Data
This section collects any data citations, data availability statements, or supplementary materials included in this article.
Supplementary Materials
Data Availability Statement
Data will be made available on request.





