Abstract
Background
The decline in the downstream signal transduction pathway of anabolic hormone, insulin, could play a key role in the muscle atrophy and insulin resistance observed in patients with intensive care unit acquired weakness (ICUAW). This study investigated the impact of immobilisation via surgical knee and ankle fixation and inflammation via Corynebacterium parvum injection, alone and in combination, as risk factors for altering insulin transduction and, therefore, their role in ICUAW.
Results
Muscle weight was significantly decreased due to immobilisation [estimated effect size (95% CI) − 0.10 g (− 0.12 to − 0.08); p < 0.001] or inflammation [estimated effect size (95% CI) − 0.11 g (− 0.13 to − 0.09); p < 0.001] with an additive effect of both combined (p = 0.024). pAkt was only detectable after insulin stimulation [estimated effect size (95% CI) 85.1-fold (76.2 to 94.0); p < 0.001] irrespective of the group and phosphorylation was not impaired by the different perturbations. Nevertheless, the phosphorylation of GSK3 observed in the control group after insulin stimulation was decreased in the immobilisation [estimated effect size (95% CI) − 40.2 (− 45.6 to − 34.8)] and inflammation [estimated effect size (95% CI) − 55.0 (− 60.4 to − 49.5)] groups. The expression of phosphorylated GS (pGS) was decreased after insulin stimulation in the control group and significantly increased in the immobilisation [estimated effect size (95% CI) 70.6-fold (58.8 to 82.4)] and inflammation [estimated effect size (95% CI) 96.7 (85.0 to 108.5)] groups.
Conclusions
Both immobilisation and inflammation significantly induce insulin resistance, i.e., impair the insulin signaling pathway downstream of Akt causing insufficient GSK phosphorylation and, therefore, its activation which caused increased glycogen synthase phosphorylation, which could contribute to muscle atrophy of immobilisation and inflammation.
Supplementary Information
The online version contains supplementary material available at 10.1186/s40635-023-00503-9.
Keywords: Intensive care unit acquired weakness, Immobilisation, Inflammation, Muscle atrophy, Insulin signaling
Background
In approximately 40% of Intensive Care Unit (ICU) patients an acquired Weakness (ICUAW) can be detected [1]. Depending on the constellation of risk factors, such as immobilisation, hyperglycaemia, or severity of systemic inflammation, the incidence of ICUAW diagnosis can increase to 86% [2]. ICUAW has a profound short—as well as long-term impact on patients such as delayed weaning of mechanical ventilation and/or deferred discharge from the hospital. Mortality and morbidity in ICUAW patients has been shown to be dramatically increased up to 5 years after discharge [3].
Muscle atrophy and insulin resistance are two main contributing pathophysiologic factors identified in ICUAW. These factors are highly interdependent making it difficult to investigate them separately in humans [4, 5]. The two triggers for insulin resistance that are invariably present during critical illness are inflammation and immobilisation. Mobilization on the other hand has been shown to increase insulin sensitivity in critically ill [6].
Current management recommendations for ICUAW aim at minimising immobilisation and insulin resistance [7]. Early protocol-based mobilization has been shown to improve functionality and counteract muscle atrophy as well as insulin resistance [6, 8, 9]. Nevertheless, evidence has not always been uniform and some studies failed to demonstrated the association [10]. Although controversial, intensive insulin therapy has been shown to have a protective effect regarding the development of neuromuscular dysfunction [11]. While early mobilization has been implemented in clinical routine, intensive insulin therapy is still under discussion due to multiple large scaled randomized-controlled trials showing increased mortality or serious adverse events [12].
Weber-Carstens and colleagues investigated the insulin signaling pathway in critically ill patients. They observed a significant insulin resistance using a euglycemic hyperinsulinemic clamp and at the end of the insulin signaling pathway insufficient translocation of GLUT4 transporters to the sarcolemma. Since they investigated the insulin signaling pathway up to the point of Akt phosphorylation and were not able to identify any aberrant signaling, the insulin signaling dysfunction seems to be downstream of Akt, which was not investigated in this study [5]. Contrary to these observations, in an animal burn model, phosphorylation of Akt and its ability to transduce anabolic signals downstream was significantly impaired [13]. Thus, further investigations to examine the roles of immobilisation and inflammation could point to the primary aetiologic factor leading to muscle wasting in critical illness.
Hence, this study investigated the effect of immobilisation and inflammation alone and their combination in decreasing the anabolic response to exogenous insulin by examining signaling changes downstream of Akt. The insulin transduction pathway was studied in skeletal muscle in an established rat model of immobilisation and/or inflammation, previously described by us [14].
Methods
All experiments described in the study protocol were approved and performed according to the guidelines by governmental veterinary and animal protection office (Regierung von Oberbayern, TVA 55.2-1-54-2532-121-2015; approval date 12th of August 2015).
Animal model and study design
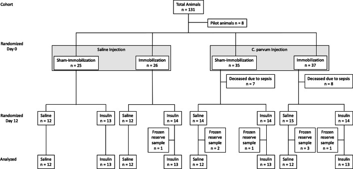
Details of the methodology are described in the appendix. In brief, male Sprague Dawley rats (Charles River, Germany) were initially (day 0) randomized within a double hit model to either control, immobilisation alone, inflammation alone or the combination of immobilisation and inflammation as described previously [14, 15]. After 12 days of perturbation, the rats were further randomized to receive either an insulin or a saline bolus injection (see Fig. 1).
Fig. 1.
Study scheme. Single-hit and double-hit models of systemic inflammation and/or immobilisation with and without insulin
Immobilisation
On day 0, all animals received general anaesthesia and underwent Kirschner wire immobilisation of the ankle and knee joint at 90° of one leg. In rats of “sham-immobilisation” group, wires were immediately removed to control for effects of the surgery. All animals received 0.01 mg/kg buprenorphine i.p. once to ensure sufficient analgesia and comfort without affecting the insulin signaling pathway.
Systemic inflammation
All animals randomly received an injection of either 56 mg/kg heat-inactivated Corynebacterium parvum (Hoffmann-La Roche, Switzerland) or 0.5 ml saline via the dorsal penile vein on days 0, 4, and 8. Sustained systemic inflammation was confirmed by measuring venous methaemoglobin levels via routine blood gas analysis on days 0, 4, 8, and 12 [16]. Body weight was measured at the same time points to evaluate the effect of the systemic inflammation.
On day 12, after 6–12 h of fasting, animals were secondarily randomised to receive either 0.65 IU/kg insulin or an equivalent volume of saline via laparotomic portal vein injection [13, 17]. For this procedure, animals received general anaesthesia with isoflurane. Tibialis anterior muscles were harvested 5 min after the injection and weighed to evaluate the effect of systemic inflammation on muscle mass. Animals were subsequently euthanised. Muscles were immediately snap frozen in liquid nitrogen and stored at − 80 °C until analysis later.
Protein analysis by immunoblot
Expression of protein kinase b (Akt), phosphorylated protein kinase b (pAkt), glycogensynthase-kinase-3-beta (GSK), phosphorylated glycogensynthase-kinase-3-beta (pGSK), glycogen synthase (GS) and phosphorylated glycogen synthase (pGS) were assessed semiquantitatively using the Western blot technique. The primary antibodies were used in a 1:5,000 dilution and the secondary antibodies in a 1:10,000 dilution (see Additional file 1: Table S1). Bands were visualized with the Bio-Rad Molecular Imager® ChemiDoc™ XRS + (Bio-Rad Laboratories, Inc., USA) and analysed with ImageLab (Bio-Rad Laboratories, Inc., USA). Expression values were normalised to total protein [18].
Statistical analysis
Data are shown as mean and standard deviation for continuous variables as well as count and percentage for categorical variables. Relative amount of phosphorylated protein was determined as the quotient between total amount of phosphorylated protein and non-phosphorylated protein within the same group. A linear mixed model was applied to analyse the main effects of immobilisation, inflammation, side and insulin treatment on methaemoglobin concentrations, body weight, muscle weight or protein concentration of operated/contralateral legs. If the main factor (i.e., immobilisation, inflammation, side, and insulin) proved to be significant, post-hoc analyses were then performed to investigate differences between or within the experimental groups. Effect sizes are reported as estimated marginal means. Significance level was set at p < 0.05. Statistical analysis was performed with SPSS Statistics 27 (IBM, USA).
Results
In total, 131 rats were included into the experiment. Eight animals were used for establishing the experimental procedures in the laboratory, so that 123 animals were randomized into the four groups. 15 animals with systemic inflammation (8 with and 7 without concomitant immobilisation) had a rapidly deteriorating general condition and had to be euthanised as per the approved protocol. Therefore, 108 animals were available for the final analysis: 12 samples per group in the saline groups and 13 in the insulin groups (n = 100) were analysed, resulting in at least 10 analysable western blot samples per group and leg side. A total of 8 samples were kept as frozen reserve samples (see Fig. 1).
Methaemoglobin (Meth-Hb)
Met-Hb as a surrogate parameter for inflammation showed an increase over time only after injection of Corynebacterium parvum (p < 0.001) without an interaction to immobilisation (p = 0.201) (Fig. 2). On day 12, the difference between animals having received Corynebacterium parvum injection (inflammation as well as immobilisation and inflammation) and those that did not (control and immobilisation) was estimated to be 4.2% (95% CI: 3.6 to 4.8).
Fig. 2.
Methaemoglobin (MetHb) blood levels in %. The control (mean [SD]; day 0: 0.29 [0.06], day 4: 0.31 [0.16], day 8: 0.26 [0.09], day 12: 0.30 [0.00]; p = 0.380) and immobilisation (mean [SD]; day 0: 0.26 [0.08], day 4: 0.25 [0.09], day 8: 0.25 [0.16], day 12: 0.30 [0.02]; p = 0.293) group showed no change in methaemoglobin blood levels over time while in the inflammation (mean [SD]; day 0: 0.28 [0.08], day 4: 2.65 [2.31], day 8: 7.07 [5.73], day 12: 6.50 [5.09]; p < 0.001) as well as immobilisation and inflammation (mean [SD]; day 0: 0.28 [0.05], day 4: 6.22 [5.57], day 8: 4.77 [4.62], day 12: 8.06 [4.75]; p < 0.001) groups a significant increase over time was present. This led to significantly increased values in the inflammation group in comparison with the control and immobilisation group on day 4 (p = 0.035/p = 0.027) as well as on day 8 (p < 0.001 for both groups) and 12 (p < 0.001 for both groups). The immobilisation and inflammation group showed an increase over all three other groups on day 4 (p < 0.001 for all three groups) and over the control and immobilisation groups on day 8 (p < 0.001 for both groups) and 12 (p < 0.001 for both groups). The scale of the y-axis has been Log2 transformed. The number of identical symbols at the top of the error bars indicate the significance level: one < 0.05; two < 0.01 and three < 0.001. *showed significant difference over time with the colour of the symbol indicating the respective group. # showed significant difference to the control group at the specific time point. +Significant difference to the immobilisation group at the specific time point. § showed significant difference to the inflammation group at the specific time
Body weight
Body weight on day 0, before perturbations was 224.0 [12.5] g. There was a significant main effect for time (p < 0.001) and inflammation (p < 0.001) with a significant interaction of time with inflammation (p < 0.001). The inflammation (220.6 [15.3] g; p < 0.001 for both groups) and immobilisation superimposed on inflammation (221.2 [15.9] g; p < 0.001 for both groups) group showed a significantly decreased body weight compared to the control (276.0 [20.0] g) as well as immobilisation (260.8 [16.5] g) group on day 12 (Fig. 3). The body weight standardized to the muscle weight is presented in the Appendix (Additional file 1: Additional Results and Additional file 1: Fig. S1).
Fig. 3.
Body weight in gram. The control (mean [SD]; day 0: 224.9 [13.3], day 4: 239.5 [17.3], day 8: 267.8 [16.7], day 12: 276.0 [20.0]; p < 0.001), immobilisation (mean [SD]; day 0: 225.0 [11.4], day 4: 233.5 [12.9], day 8: 255.2 [16.3], day 12: 260.8 [16.5]; p < 0.001), inflammation (mean [SD]; day 0: 222.2 [13.0], day 4: 214.1 [19.5], day 8: 229.8 [17.5], day 12: 220.6 [15.3]; p < 0.001) as well as immobilisation and inflammation (mean [SD]; day 0: 223.8 [12.8], day 4: 213.0 [13.6], day 8: 230.0 [14.4], day 12: 221.2 [15.9]; p < 0.001) group showed a significant change over time. The increase over time in the control and immobilisation group led to significantly higher values in comparison with either the inflammation or immobilisation and inflammation group on days 4, 8 and 12 (p < 0.001 for all three timepoints and 3 comparisons). The number of identical symbols at the top of the error bars indicate the significance level: one < 0.05; two < 0.01 and three < 0.001. *Significant difference over time with the colour of the symbol indicating the respective group. #Significant difference to the control group at the specific time point. +Significant difference to the immobilisation group at the specific time point. §Significant difference to the inflammation group at the specific time point
Muscle weight
There was a signifcant effect of immobilisation (p < 0.001), inflammation (p < 0.001) and their interaction immobilisation with inflammation (p = 0.024), as well as the side examined—ipsilateral versus contralateral (p < 0.001), with an interaction of immobilisation × side (p < 0.001), but not inflammation × side (p = 0.07) on muscle weight. There was no effect of insulin (p = 0.89) on muscle weight.
The effect of immobilisation alone was estimated to be − 0.10 g (95% CI − 0.12 to − 0.08), of inflammation − 0.11 g (95% CI − 0.13 to − 0.09) and of surgery − 0.13 g (95% CI − 0.15 to − 0.12) (Fig. 4).
Fig. 4.

Muscle weight in gram. In all 4 groups a significant difference in muscle weight between the operated and contralateral leg was present (p < 0.001 for all four groups). The control group (mean [SD]; contralateral: 0.56 [0.05]; operated: 0.50 [0.08]) had significantly higher muscle weights in the contralateral and operated leg in comparison with the inflammation (mean [SD]; contralateral: 0.43 [0.05]; p < 0.001; operated: 0.38 [0.07]; p < 0.001) as well as immobilisation and inflammation group (mean [SD]; contralateral: 0.42 [0.07]; p < 0.001; operated: 0.23 [0.04]; p < 0.001). Meanwhile, only in the operated leg a significant difference between the control and immobilisation group (mean [SD]; operated: 0.30 [0.04]; p < 0.001) was present. The immobilisation group showed a significantly higher muscle weight in the contralateral leg (mean [SD]; contralateral: 0.53 [0.04]) in comparison with the inflammation (p < 0.001) as well as immobilisation and inflammation group (p < 0.001) while showing a lower muscle weight in the operated leg in comparison with the inflammation group (p < 0.001) but a higher muscle weight in the operated leg in comparison with the immobilisation and inflammation group (p = 0.001). When comparing the inflammation group to the immobilisation and inflammation group a significantly higher muscle weight in the operated leg was present (p < 0.001). The number of identical symbols at the top of the error bars indicate the significance level: one < 0.05; two < 0.01 and three < 0.001. *Significant difference between the operated and contralateral leg within the same group. #Significant difference to the control group for the respective leg. +Significant difference to the immobilisation group for the respective leg. §Significant difference to the inflammation group for the respective leg
Phosphorylation of key enzymes of the insulin signaling pathway
Phosphorylated protein kinase b (pAkt)/total protein kinase b (Akt)
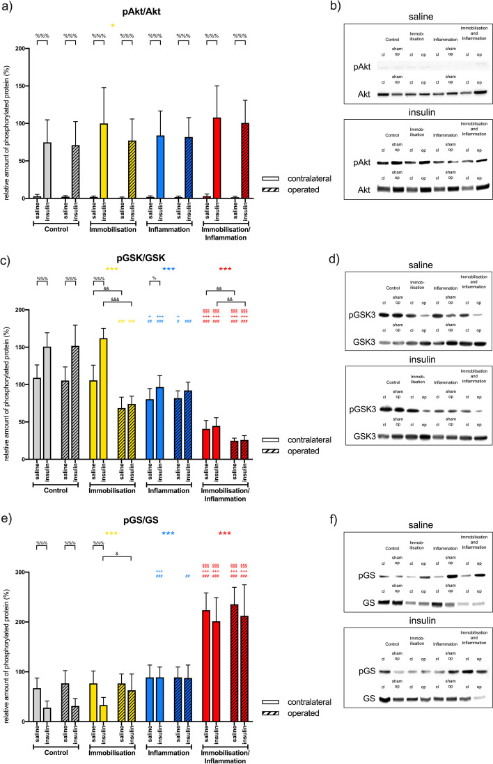
Immobilisation [estimated effect size (95% CI) 9.1-fold (0.2 to 17.9); p = 0.045] and insulin [estimated effect size (95% CI) 85.1-fold (76.2 to 94.0); p < 0.001] had an independent effect on Akt phosphorylation. Post-hoc, no differences between the groups could be observed irrespective of the administration of insulin or saline. Insulin led to a significant increase in Akt phosphorylation in all groups but did not significantly differ from each other (Figs. 5a, b, 6).
Fig. 5.
Relative amount as well as western blots of phosphorylated key enzymes of the insulin signaling pathway. The number of identical symbols at top of each box indicate the significance level: one < 0.05; two < 0.01 and three < 0.001. Expression values were normalised to total protein. Protein kinase b = Akt; phosphorylated Protein kinase B = pAkt; glycogen synthase kinase 3 beta (GSK3); phosphorylated glycogen synthase kinase 3 beta (pGSK3); Glycogen synthase = GS; phosphorylated Glycogen synthase (pGS); contralateral = cl; operated = op; sham-operated = sham op. *Significant the main effect of the factors immobilisation, inflammation as well as immobilisation and inflammation. #Significant difference to the control group for the respective leg. +Significant difference to the immobilisation group for the respective leg. §Significant difference to the inflammation group for the respective leg. %Significant difference of the insulin group to the saline group for the respective group. &Significant difference of the operated leg to the contralateral leg for the respective group
Fig. 6.
Impairment of the Akt–GSK3–GS pathway in skeletal muscle. No insulin (Control and intervention groups with saline): (1) Akt in its deactivated state. (2) No inhibition through Akt, hence GSK 3 remains activated. (3) This leads to deactivation of GS via phosphorylation. → Catabolism is enabled Control (Control group with insulin): (1a) Insulin leads to activation of Akt to phosphorylated Akt. (2a) This causes deactivation of GSK3 to pGSK3. (3a) Consequently, GS remains activated. → Anabolism is enabled. Immobilisation and Inflammation (Intervention group with insulin): (1b) Insulin leads to activation of Akt to pAkt. (2b) GSK3 remains activated as inhibition via pAkt is impaired. (3b) This results in deactivation of GS to pGS. → Catabolism is enabled
Phosphorylated glycogen synthase kinase 3 beta (pGSK3)/glycogen synthase kinase 3 beta (GSK3)
All main factors (immobilisation, inflammation, insulin, side) were highly significant (p < 0.001). Similarly, were the interaction terms immobilisation × side, inflammation × side, immobilisation × inflammation × side (p < 0.001) and insulin × side highly significant (p = 0.008). The estimated effect sizes were − 40.2 (95% CI − 45.6 to − 34.8) for immobilisation, − 55.0 (95% CI − 60.4 to − 49.5) for inflammation and 22.7 (95% CI 17.3 to 28.2) for insulin. These effects lead to significantly reduce amounts of pGSK3 in the immobilisation and inflammation group in comparison with all others groups. The additive nature of the two interventions is displayed in the signifcant reduction in the operated compared to the contralateral leg within the immobilisation and inflammation group. The control group on the other hand as well as the contralateral leg of the immobilisation and also the inflammation group showed a significant increase in pGSK3 after insulin stimulation (Figs. 5c, d, 6).
Phosphorylated glycogen synthase (pGS)/glycogen synthase (GS)
A highly significant (p < 0.001) effect for immobilisation {estimated effect size [95% CI 70.6-fold (58.8 to 82.4)]}, inflammation {estimated effect size [95% CI 96.7 (85.0 to 108.5)]} and insulin {estimated effect size [95% CI − 23.6 (− 35.4 to − 11.8)]} as main factors could be observed, while only the interaction term immobilisation × inflammation was significant (p < 0.001). The immobilisation with inflammation group showed significantly increased amounts of pGS in comparison with all other groups without a difference between the muscles. Furthermore, no response to insulin stimulation was evident. In contrast, the control group as well as the contralateral leg of the immobilisation group had a significant reduction of pGS with insulin stimulation (Figs. 5e, f, 6).
Discussion
In a rat double-hit model combining two main risk factors for ICUAW (immobilisation and inflammation), we found a significant muscle atrophy as well as an impaired insulin signaling pathway. The insulin signaling pathway was intact up to the level of Akt phosphorylation. Although Akt was phosphorylated, the function of pAKT seemed to be impaired as the downstream effect on GSK3 phosphorylation was impaired resulting in an increased GS phosphorylation and its deactivation. None of these mechanisms showed a response to insulin stimulation indicating severe insulin resistance.
Immobilisation and inflammation lead to muscle atrophy, with an additive effect of both conditions combined. These findings are in line with previously published reports using the same model and demonstrate an effective ICUAW model [14, 15]. Furthermore, the persistent elevation in Methaemoglobin after injection of Corynebacterium parvum are indicative of a sufficient inflammation [15].
We also observed a decrease in muscle weight in the contralateral leg of the immobilisation group compared to controls as well as a significant decrease due to the sham operation in the intraindividual comparison, which can be interpreted as decreased mobility due to either the contralateral immobilisation or surgical pain.
The insulin signaling pathway showed significant alterations due to inflammation and immobilisation. Akt/pAkt is a key mediator in muscle atrophy and insulin resistance. Previous research has shown that overexpression of Akt leads to muscle hypertrophy and can prevent atrophy, while the Akt phosphorylation is downregulated during muscle atrophy [19–21]. Furthermore, it has been shown that a dysfunctional kinase activity of Akt reduced GLUT4 translocation by 87%, which resulted in severe insulin resistance similar to critically ill patients [5, 22, 23]. Activation of Akt via phosphorylation after insulin stimulation was unhampered in our study confirming recent findings in critically ill patients [5, 24]. This indicates that insulin signaling up to the point of Akt phosphorylation was intact and that the defect is likely downstream of pAkt. Nevertheless, there are conflicting results regarding pAkt in critically ill patients as well as animals, which show a downregulation of pAkt due to inflammation [5, 13, 25]. The exact role of pAkt/Akt still needs further investigation.
Regulation of muscle mass downstream of Akt is mediated via the kinase mTOR-s6 kinase-1 (s6K1) pathway. [19, 26, 27]. We focussed on GSK and observed a significant decrease in phosphorylation due to immobilisation and inflammation, which is in line with the findings in critically ill patients [25]. This decrease in phosphorylation leads to an insufficient deactivation after stimulation with insulin pointing towards an increased GSK3 activity during critical illness.
GSK3 has been established as relevant mediator in ubiquitin–proteasome-mediated muscle atrophy that also mediates atrophy during critical illness [28, 29]. Hence, inhibition of GSK3 leads to muscle sparing during models of critical illness [30]. The observed increase in active GSK3 with insufficient deactivation confirmed its involvement in muscle atrophy during critical illness and suggests that insulin resistance originates from insufficient phosphorylation via Akt.
GSK3 has been shown to inhibit Adenosine monophosphate-activated protein kinase (AMPK) as part of the anabolic insulin pathway [31]. AMPK initiates catabolic processes in energy depleted cells such as muscle atrophy through induction of muscle protein degradation as well as inhibition of muscle protein synthesis [32–34]. This helps replenish the energy stores by promoting glucose uptake via GLUT4 [35]. Insufficient AMPK deactivation reflected in an increased pAMPK/AMPK-ratio has been observed in critically illy patients and would also explain the phenotype of ICUAW with muscle atrophy [35, 36]. Inhibition of AMPK via GSK3 would, therefore, be a plausible mechanism. On the other hand would an increased activation of AMPK potentially reverse the insufficient GLUT4 translocation and, therefore, improve glucose uptake into skeletal muscle as it has also been evidenced to be disrupted during critical illness [5].
Active GSK3 prevents dephosphorylation and activation of GS leading to insufficient glycogen synthesis, which is confirmed within our data as we observed a significantly increased content of pGS in animals submitted to immobilisation and inflammation while showing no response to insulin stimulation [37]. A low muscle glycogen has been shown to correlate with fatiguability measured as exercise time until exhaustion [38]. Our results of insufficient GSK3 phosphorylation and the consecutive phosphorylation and deactivation of GS propose a mechanism for the low muscle glycogen content that has been observed in the muscle of critically ill patients [39]. This could explain recent observations showing that even though a regain of muscle mass can be observed after critical illness, patients still suffer from impaired muscle function confirming that ICUAW extends beyond muscle atrophy [40]. Depletion of glycogen as the main fuel source would be one explanation for fatigue and muscle dysfunction [41].
While our investigation adds new insights to the pathophysiology of ICUAW there are, of course, certain limitations. First, the results stem from an animal model that cannot account for all risk factors present during an intensive care therapy and, therefore, need to be confirmed in a translational approach in the future. Moreover, there are multiple pathways involved in synthesis and degradation of muscle as well as in the glucose homeostasis, respectively, insulin resistance, which were not all investigated in this study.
Conclusion
Immobilisation and inflammation lead to an impairment in the insulin signaling pathway downstream of Akt causing an insufficient phosphorylation and deactivation of GSK after an insulin stimulus. This could directly contribute to muscle atrophy, and furthermore, phosphorylated and deactivated GS could hamper glycogen disposition and promote muscle fatigue.
Supplementary Information
Acknowledgements
Not applicable.
Abbreviations
- ICUAW
Intensive care unit acquired weakness
- ICU
Intensive care unit
- Akt
Protein kinase b
- pAkt
Phosphorylated protein kinase b
- GSK
Glycogensynthase-kinase-3-beta
- pGSK
Phosphorylated glycogensynthase-kinase-3-beta
- GS
Glycogen synthase
- pGS
Phosphorylated glycogen synthase
- MetHb
Methaemoglobin
Author contributions
JJG has contributed to the analysis and interpretation of the data as well as drafting and revision of the manuscript. TG has contributed to the acquisition and analysis of the data as well as revision of the manuscript. HL has contributed to the conception and design of the work, acquisition and interpretation of the data as well as revision of the manuscript. JAJM has contributed to the conception and design of the work, acquisition and interpretation of the data as well as revision of the manuscript. MB has contributed to the conception and design of the work, acquisition and interpretation of the data as well as revision of the manuscript. SJS has contributed to the conception and design of the work, acquisition, analysis and interpretation of the data as well as drafting and revision of the manuscript. All authors have approved the submitted version of the manuscript and have agreed both to be personally accountable for the author's own contributions and to ensure that questions related to the accuracy or integrity of any part of the work, even ones in which the author was not personally involved, are appropriately investigated, resolved, and the resolution documented in the literature. All authors read and approved the final manuscript.
Funding
Open Access funding enabled and organized by Projekt DEAL. Julius J. Grunow is participant in the BIH-Charité Junior Clinician Scientist Program funded by the Charité-Universitätsmedizin Berlin and the Berlin Institute of Health.
Availability of data and materials
The data sets used and/or analysed during the current study are available from the corresponding author on reasonable request.
Declarations
Ethics approval and consent to participate
All experiments described in the study protocol were approved and performed according to the guidelines by governmental veterinary and animal protection office (Regierung von Oberbayern, TVA 55.2-1-54-2532-121-2015; approval date 12th of August 2015).
Consent for publication
Not applicable.
Competing interests
Dr. Schaller reports grants from Reactive Robotics GmbH (Munich, Germany), grants and non-financial support from STIMIT AG (Biel, Switzerland), Liberate Medical LLC (Crestwood USA), ESICM (Geneva, Switzerland), grants, personal fees and non-financial support from Fresenius Kabi Deutschland GmbH (Bad Homburg, Germany), personal fees from Springer Verlag GmbH (Vienna Germany) for educational purposes, non-financial support from National and international societies (and their congress organizers) in the field of anesthesiology and intensive care medicine, outside the submitted work. Dr. Schaller held stocks in small amounts from Rhön-Klinikum AG and holds stocks in small amounts from Alphabeth Inc., Bayer AG and Siemens AG; these holdings have not affected any decisions regarding his research or this study.
Footnotes
Publisher's Note
Springer Nature remains neutral with regard to jurisdictional claims in published maps and institutional affiliations.
References
- 1.Fan E, Cheek F, Chlan L, Gosselink R, Hart N, Herridge MS, et al. An official American Thoracic Society Clinical Practice guideline: the diagnosis of intensive care unit-acquired weakness in adults. Am J Respir Crit Care Med. 2014;190:1437–1446. doi: 10.1164/rccm.201411-2011ST. [DOI] [PubMed] [Google Scholar]
- 2.Appleton RT, Kinsella J, Quasim T. The incidence of intensive care unit-acquired weakness syndromes: a systematic review. J Intensive Care Soc. 2015;16:126–136. doi: 10.1177/1751143714563016. [DOI] [PMC free article] [PubMed] [Google Scholar]
- 3.Van Aerde N, Meersseman P, Debaveye Y, Wilmer A, Gunst J, Casaer MP, et al. Five-year impact of ICU-acquired neuromuscular complications: a prospective, observational study. Intensive Care Med. 2020;46:1184–1193. doi: 10.1007/s00134-020-05927-5. [DOI] [PubMed] [Google Scholar]
- 4.Wollersheim T, Woehlecke J, Krebs M, Hamati J, Lodka D, Luther-Schroeder A, et al. Dynamics of myosin degradation in intensive care unit-acquired weakness during severe critical illness. Intensive Care Med. 2014;40:528–538. doi: 10.1007/s00134-014-3224-9. [DOI] [PubMed] [Google Scholar]
- 5.Weber-Carstens S, Schneider J, Wollersheim T, Assmann A, Bierbrauer J, Marg A, et al. Critical illness myopathy and GLUT4: significance of insulin and muscle contraction. Am J Respir Crit Care Med. 2013;187:387–396. doi: 10.1164/rccm.201209-1649OC. [DOI] [PubMed] [Google Scholar]
- 6.Patel BK, Pohlman AS, Hall JB, Kress JP. Impact of early mobilization on glycemic control and ICU-acquired weakness in critically ill patients who are mechanically ventilated. Chest. 2014;146:583–589. doi: 10.1378/chest.13-2046. [DOI] [PMC free article] [PubMed] [Google Scholar]
- 7.Hermans G, De Jonghe B, Bruyninckx F, Van den Berghe G. Interventions for preventing critical illness polyneuropathy and critical illness myopathy. Cochrane Database Syst Rev. 2014;2014:CD006832. doi: 10.1002/14651858.CD006832.pub3. [DOI] [PMC free article] [PubMed] [Google Scholar]
- 8.Grunow JJ, Goll M, Carbon NM, Liebl ME, Weber-Carstens S, Wollersheim T. Differential contractile response of critically ill patients to neuromuscular electrical stimulation. Crit Care. 2019;23:308. doi: 10.1186/s13054-019-2540-4. [DOI] [PMC free article] [PubMed] [Google Scholar]
- 9.Schaller SJ, Anstey M, Blobner M, Edrich T, Grabitz SD, Gradwohl-Matis I, et al. Early, goal-directed mobilisation in the surgical intensive care unit: a randomised controlled trial. Lancet. 2016;388:1377–1388. doi: 10.1016/S0140-6736(16)31637-3. [DOI] [PubMed] [Google Scholar]
- 10.Carbon NM, Engelhardt LJ, Wollersheim T, Grunow JJ, Spies CD, Mardian S, et al. Impact of protocol-based physiotherapy on insulin sensitivity and peripheral glucose metabolism in critically ill patients. J Cachexia Sarcopenia Muscle. 2022;13:1045–1053. doi: 10.1002/jcsm.12920. [DOI] [PMC free article] [PubMed] [Google Scholar]
- 11.Van den Berghe G, Schoonheydt K, Becx P, Bruyninckx F, Wouters PJ. Insulin therapy protects the central and peripheral nervous system of intensive care patients. Neurology. 2005;64:1348–1353. doi: 10.1212/01.WNL.0000158442.08857.FC. [DOI] [PubMed] [Google Scholar]
- 12.Van den Berghe G, Schetz M, Vlasselaers D, Hermans G, Wilmer A, Bouillon R, et al. Clinical review: Intensive insulin therapy in critically ill patients: NICE-SUGAR or Leuven blood glucose target? J Clin Endocrinol Metab. 2009;94:3163–3170. doi: 10.1210/jc.2009-0663. [DOI] [PubMed] [Google Scholar]
- 13.Sugita H, Kaneki M, Sugita M, Yasukawa T, Yasuhara S, Martyn JA. Burn injury impairs insulin-stimulated Akt/PKB activation in skeletal muscle. Am J Physiol Endocrinol Metab. 2005;288:E585–591. doi: 10.1152/ajpendo.00321.2004. [DOI] [PubMed] [Google Scholar]
- 14.Schaller SJ, Nagashima M, Schonfelder M, Sasakawa T, Schulz F, Khan MAS, et al. GTS-21 attenuates loss of body mass, muscle mass, and function in rats having systemic inflammation with and without disuse atrophy. Pflugers Arch. 2018;470:1647–1657. doi: 10.1007/s00424-018-2180-6. [DOI] [PMC free article] [PubMed] [Google Scholar]
- 15.Fink H, Helming M, Unterbuchner C, Lenz A, Neff F, Martyn JA, et al. Systemic inflammatory response syndrome increases immobility-induced neuromuscular weakness. Crit Care Med. 2008;36:910–916. doi: 10.1097/CCM.0B013E3181659669. [DOI] [PubMed] [Google Scholar]
- 16.Krafte-Jacobs B, Brilli R, Szabo C, Denenberg A, Moore L, Salzman AL. Circulating methemoglobin and nitrite/nitrate concentrations as indicators of nitric oxide overproduction in critically ill children with septic shock. Crit Care Med. 1997;25:1588–1593. doi: 10.1097/00003246-199709000-00030. [DOI] [PubMed] [Google Scholar]
- 17.Sugita M, Sugita H, Kim M, Mao J, Yasuda Y, Habiro M, et al. Inducible nitric oxide synthase deficiency ameliorates skeletal muscle insulin resistance but does not alter unexpected lower blood glucose levels after burn injury in C57BL/6 mice. Metabolism. 2012;61:127–136. doi: 10.1016/j.metabol.2011.06.001. [DOI] [PMC free article] [PubMed] [Google Scholar]
- 18.Gurtler A, Kunz N, Gomolka M, Hornhardt S, Friedl AA, McDonald K, et al. Stain-Free technology as a normalization tool in Western blot analysis. Anal Biochem. 2013;433:105–111. doi: 10.1016/j.ab.2012.10.010. [DOI] [PubMed] [Google Scholar]
- 19.Bodine SC, Stitt TN, Gonzalez M, Kline WO, Stover GL, Bauerlein R, et al. Akt/mTOR pathway is a crucial regulator of skeletal muscle hypertrophy and can prevent muscle atrophy in vivo. Nat Cell Biol. 2001;3:1014–1019. doi: 10.1038/ncb1101-1014. [DOI] [PubMed] [Google Scholar]
- 20.Blaauw B, Canato M, Agatea L, Toniolo L, Mammucari C, Masiero E, et al. Inducible activation of Akt increases skeletal muscle mass and force without satellite cell activation. FASEB J. 2009;23:3896–3905. doi: 10.1096/fj.09-131870. [DOI] [PubMed] [Google Scholar]
- 21.Pallafacchina G, Calabria E, Serrano AL, Kalhovde JM, Schiaffino S. A protein kinase B-dependent and rapamycin-sensitive pathway controls skeletal muscle growth but not fiber type specification. Proc Natl Acad Sci USA. 2002;99:9213–9218. doi: 10.1073/pnas.142166599. [DOI] [PMC free article] [PubMed] [Google Scholar]
- 22.Thong FS, Bilan PJ, Klip A. The Rab GTPase-activating protein AS160 integrates Akt, protein kinase C, and AMP-activated protein kinase signals regulating GLUT4 traffic. Diabetes. 2007;56:414–423. doi: 10.2337/db06-0900. [DOI] [PubMed] [Google Scholar]
- 23.Zisman A, Peroni OD, Abel ED, Michael MD, Mauvais-Jarvis F, Lowell BB, et al. Targeted disruption of the glucose transporter 4 selectively in muscle causes insulin resistance and glucose intolerance. Nat Med. 2000;6:924–928. doi: 10.1038/78693. [DOI] [PubMed] [Google Scholar]
- 24.Alessi DR, Andjelkovic M, Caudwell B, Cron P, Morrice N, Cohen P, et al. Mechanism of activation of protein kinase B by insulin and IGF-1. EMBO J. 1996;15:6541–6551. doi: 10.1002/j.1460-2075.1996.tb01045.x. [DOI] [PMC free article] [PubMed] [Google Scholar]
- 25.Constantin D, McCullough J, Mahajan RP, Greenhaff PL. Novel events in the molecular regulation of muscle mass in critically ill patients. J Physiol. 2011;589:3883–3895. doi: 10.1113/jphysiol.2011.206193. [DOI] [PMC free article] [PubMed] [Google Scholar]
- 26.Rommel C, Bodine SC, Clarke BA, Rossman R, Nunez L, Stitt TN, et al. Mediation of IGF-1-induced skeletal myotube hypertrophy by PI(3)K/Akt/mTOR and PI(3)K/Akt/GSK3 pathways. Nat Cell Biol. 2001;3:1009–1013. doi: 10.1038/ncb1101-1009. [DOI] [PubMed] [Google Scholar]
- 27.Welsh GI, Miller CM, Loughlin AJ, Price NT, Proud CG. Regulation of eukaryotic initiation factor eIF2B: glycogen synthase kinase-3 phosphorylates a conserved serine which undergoes dephosphorylation in response to insulin. FEBS Lett. 1998;421:125–130. doi: 10.1016/S0014-5793(97)01548-2. [DOI] [PubMed] [Google Scholar]
- 28.Verhees KJ, Schols AM, Kelders MC, Op den Kamp CM, van der Velden JL, Langen RC. Glycogen synthase kinase-3beta is required for the induction of skeletal muscle atrophy. Am J Physiol Cell Physiol. 2011;301:C995–C1007. doi: 10.1152/ajpcell.00520.2010. [DOI] [PubMed] [Google Scholar]
- 29.Schefold JC, Wollersheim T, Grunow JJ, Luedi MM, Z'Graggen WJ, Weber-Carstens S. Muscular weakness and muscle wasting in the critically ill. J Cachexia Sarcopenia Muscle. 2020;11:1399–1412. doi: 10.1002/jcsm.12620. [DOI] [PMC free article] [PubMed] [Google Scholar]
- 30.Dugo L, Collin M, Allen DA, Patel NS, Bauer I, Mervaala EM, et al. GSK-3beta inhibitors attenuate the organ injury/dysfunction caused by endotoxemia in the rat. Crit Care Med. 2005;33:1903–1912. doi: 10.1097/01.CCM.0000178350.21839.44. [DOI] [PubMed] [Google Scholar]
- 31.Suzuki T, Bridges D, Nakada D, Skiniotis G, Morrison SJ, Lin JD, et al. Inhibition of AMPK catabolic action by GSK3. Mol Cell. 2013;50:407–419. doi: 10.1016/j.molcel.2013.03.022. [DOI] [PMC free article] [PubMed] [Google Scholar]
- 32.Nakashima K, Yakabe Y. AMPK activation stimulates myofibrillar protein degradation and expression of atrophy-related ubiquitin ligases by increasing FOXO transcription factors in C2C12 myotubes. Biosci Biotechnol Biochem. 2007;71:1650–1656. doi: 10.1271/bbb.70057. [DOI] [PubMed] [Google Scholar]
- 33.Sandri M, Sandri C, Gilbert A, Skurk C, Calabria E, Picard A, et al. Foxo transcription factors induce the atrophy-related ubiquitin ligase atrogin-1 and cause skeletal muscle atrophy. Cell. 2004;117:399–412. doi: 10.1016/S0092-8674(04)00400-3. [DOI] [PMC free article] [PubMed] [Google Scholar]
- 34.Gwinn DM, Shackelford DB, Egan DF, Mihaylova MM, Mery A, Vasquez DS, et al. AMPK phosphorylation of raptor mediates a metabolic checkpoint. Mol Cell. 2008;30:214–226. doi: 10.1016/j.molcel.2008.03.003. [DOI] [PMC free article] [PubMed] [Google Scholar]
- 35.Kurth-Kraczek EJ, Hirshman MF, Goodyear LJ, Winder WW. 5' AMP-activated protein kinase activation causes GLUT4 translocation in skeletal muscle. Diabetes. 1999;48:1667–1671. doi: 10.2337/diabetes.48.8.1667. [DOI] [PubMed] [Google Scholar]
- 36.Puthucheary ZA, Astin R, McPhail MJW, Saeed S, Pasha Y, Bear DE, et al. Metabolic phenotype of skeletal muscle in early critical illness. Thorax. 2018;73:926–935. doi: 10.1136/thoraxjnl-2017-211073. [DOI] [PubMed] [Google Scholar]
- 37.McManus EJ, Sakamoto K, Armit LJ, Ronaldson L, Shpiro N, Marquez R, et al. Role that phosphorylation of GSK3 plays in insulin and Wnt signalling defined by knockin analysis. EMBO J. 2005;24:1571–1583. doi: 10.1038/sj.emboj.7600633. [DOI] [PMC free article] [PubMed] [Google Scholar]
- 38.Bergstrom J, Hermansen L, Hultman E, Saltin B. Diet, muscle glycogen and physical performance. Acta Physiol Scand. 1967;71:140–150. doi: 10.1111/j.1748-1716.1967.tb03720.x. [DOI] [PubMed] [Google Scholar]
- 39.Millan IS, Hill J, Wischmeyer P. Measurement of skeletal muscle glycogen status in critically ill patients: a new approach in critical care monitoring. Crit Care. 2015;19:P400. doi: 10.1186/cc14480. [DOI] [Google Scholar]
- 40.Dos Santos C, Hussain SN, Mathur S, Picard M, Herridge M, Correa J, et al. Mechanisms of chronic muscle wasting and dysfunction after an intensive care unit stay. A pilot study. Am J Respir Crit Care Med. 2016;194:821–830. doi: 10.1164/rccm.201512-2344OC. [DOI] [PubMed] [Google Scholar]
- 41.Nielsen J, Schroder HD, Rix CG, Ortenblad N. Distinct effects of subcellular glycogen localization on tetanic relaxation time and endurance in mechanically skinned rat skeletal muscle fibres. J Physiol. 2009;587:3679–3690. doi: 10.1113/jphysiol.2009.174862. [DOI] [PMC free article] [PubMed] [Google Scholar]
Associated Data
This section collects any data citations, data availability statements, or supplementary materials included in this article.
Supplementary Materials
Data Availability Statement
The data sets used and/or analysed during the current study are available from the corresponding author on reasonable request.





