Abstract
Background
In mouse, it was discovered that resveratrol (Res) enhanced osteoporosis (OP) by boosting osteogenesis. Besides, Res can also have an impact on MC3T3-E1 cells, which are crucial for the control of osteogenesis and thus increase osteogenesis. Although some articles have discovered that Res enhanced autophagy to promote the value-added differentiation of MC3T3, it is unclear exactly how this affects the process of osteogenesis in mouse. Therefore, we will show that Res encourages MC3T3-E1 proliferation and differentiation in mouse pre-osteoblasts and further investigate the autophagy-related mechanism for this impact.
Methods
(1) MC3T3-E1 cells were separated into blank control group and various concentrations (0.01, 0.1, 1, 10, 100µmol/L) of group in order to determine the ideal Res concentration. In the Res group, Cell Counting Kit-8 (CCK-8) was used to measure the proliferation activity of pre-osteoblasts in mice in each group after resveratrol intervention. Alkaline Phosphatase (ALP) and alizarin red staining were used to gauge the degree of osteogenic differentiation, and RT-qPCR was used to measure the expression levels of Runx2 and OCN in the osteogenic differentiation ability of the cells. (2) In the experiment, four groups were set up: the control group, 3MA group, Res group, and Res + 3MA group. To examine cell mineralization, ALP and alizarin red staining were utilized. RT-qPCR and Western blot detection of cell autophagy activity levels and osteogenic differentiation capacity in each group following intervention.
Results
(1) Resveratrol might increase the number of mice pre-osteoblast, with the impact being most pronounced at 10µmol/L (P < 0.05). The nodules developed substantially more often than in the blank control group, and Runx2 and OCN expressions significantly increased (P < 0.05). (2) In contrast to the Res group, after 3MA purine blocked autophagy, the Res + 3MA group’s alkaline phosphatase staining and the development of mineralized nodules were reduced. Runx2, OCN, LC3II / LC3I expression decreased, p62 expression increased (P < 0.05).
Conclusion
The present study partially or indirectly demonstrated that Res may, through increased autophagy, induce osteogenic differentiation of MC3T3-E1 cells.
Supplementary Information
The online version contains supplementary material available at 10.1186/s12906-023-03943-8.
Keywords: Resveratrol, Autophagy, MC3T3-E1, Osteogenic differentiation, Osteoporosis
Introduction
Osteoporosis (OP) is a common metabolic bone disease in postmenopausal women and the elderly [1]. Osteopenia and increased bone fragility are the main pathological characteristics of OP, and the maintenance of bone mass and bone microstructure depends on the equilibrium point of osteoblast and osteoclast function [2]. There are currently 200 million people living with OP worldwide [3]. Affected by the epidemic, the prevalence of OP in China has also risen significantly, especially women over 40 years old, where it is 4–5 times higher than that of males in the same age group [4]. OP has grown to be a significant global public health issue, placing a significant financial burden on both individuals and society [3]. Therefore, for the creation of novel treatments for OP, it is essential to comprehend the pathophysiology of OP and the cellular and molecular mechanisms involved.
Anti-osteoporosis medications that inhibit bone resorption and encourage bone formation are becoming more common in the development of anti-osteoporosis medications [5]. Traditional hormone treatments are still indispensable in the management of OP, despite the rapid advancement of novel medications [6]. Estrogen has a crucial part in the anti-osteoporosis therapy, which include promoting early osteoblast development, increase collagen and inhibit osteoclast activity [7]. Studies have indicated that estrogen replacement treatment can successfully prevent and cure postmenopausal OP, but it also has some major adverse effects, including an increased risk of breast and uterine cancer [8]. Estrogen replacement therapy is not recommended as a long-term treatment [5]. Therefore, it is crucial to create a medicine that can retain efficacy while reducing adverse effects. Chinese medicine offers a special, comprehensive understanding of treating OP [9]. The phytoestrogens in traditional Chinese medicine are similar to human estrogen in structure and function, and there is no serious adverse reaction. The application of phytoestrogens in OP is increasing [10]. Resveratrol (Res) is an edible phytoestrogen widely found in natural plants such as Polygonum cuspidatum, grapes and peanuts, and has mammalian estrogen-like effects [11]. In vitro and in vivo examinations have demonstrated the way that Res can supplant estrogen in the treatment of OP, and has a protective effect on bone [12–14]. Although Res has been gradually recognized, developed, and clinically used in the treatment of OP [15, 16]. It is still unclear how it exerts its anti-osteoporosis mechanism. As a result, the purpose of this work is to look into the effects of Res on the proliferation and differentiation of pre-osteogenic MC3T3-E1 cells in mice, as well as to investigate its important molecular mechanisms and potential in the therapeutic treatment of postmenopausal OP.
Recent studies have found that autophagy is an important physiological process to maintain the dynamic balance of cells by removing damaged organelles and proteins [17]. Furthermore, assumes a significant part in keeping up with the equilibrium of bone digestion. Autophagy mainly affects the balance of bone metabolism by regulating the differentiation of osteoblasts. The decrease of autophagy level may lead to bone cell dysfunction [18]. Yin X et al. believe that autophagy is a key factor in the pathogenesis of OP [19]. Jiang Y et al. Observed that Res can treat postmenopausal OP by regulating autophagy, but the underlying mechanism has not been fully understood [20]. Mei W et al. have demonstrated that Res is closely associated with pre-osteoblast MC3T3-E1 in the treatment of postmenopausal OP [21]. But the specific mechanism needs to be further explored. Thus, in this experiment, we show that Res encourages the proliferation and differentiation of MC3T3-E1 in rat pre-osteoblasts and further explore the processes behind autophagy.
Materials and Methods
Materials
Mouse pre-osteoblast subclone 14 (MC3T3-E1 Subclone 14) was purchased from the Cell Bank of Chinese Academy of Sciences. Res was purchased from Aladdin Reagent Company, China, product number CAS No. 501-36-0. HPLC grade (≥ 94%), α-MEM medium was purchased from HyClone, USA. Fetal bovine serum (FBS) was purchased from Gibco, USA. Runx2 antibody (20700-1-AP), BMP-2 (66383-1-lg), Beclin1 antibody (11306-1-AP), LC3 antibody (14600-1-AP), p62 antibody (18420-1-AP) and β-Actin antibody (66009-1-lg) were purchased from Proteintech. Cell proliferation and toxicity test kit (CCK-8 kit) purchased from Beijing Solarbio Science & Technology Co., Ltd. Alkaline phosphatase (ALP) detection kit (P0321S) and BCIP / NBT alkaline phosphatase chromogenic kit (C3206) were purchased from Shanghai Beyotime Biotechnology Co., Ltd. 3-Methyladenine (3-MA) was purchased from Shanghai source leaf organisms.
Experimental methods
Readiness of res
Arrangement 10 mg Res was broken down in 438 µl DMSO to plan 100 mmol/L Res stock arrangement, which was stuffed and put away at -20 °C fridge. The Res stock arrangement was weakened to the accompanying fixations: 0.01, 0.1, 1, 10, 100µmol/L, utilizing α-MEM medium (containing 10% fetal cow-like serum).
Cell culture
MC3T3-E1 cells were immunized in α-MEM medium (containing 10% fetal ox-like serum) and refined at 37 °C, 5% CO2 hatchery. At the point when the cells develop to logarithmic stage, the cells are processed and afterward passaged. The cell development state was firmly noticed. At the point when the cell development combination rate arrived at 80%, the cells were passaged once, and the third and fourth ages of cells were taken for tests.
CCK-8
The technique was utilized to distinguish the impact of medications on cell expansion function MC3T3-E1 cells developed to 80% conjunction, processed with a stomach related arrangement containing 0.25% trypsin, and made into cell suspension. The cells were cultivated in a 96-well plate with 3000 cells/well and refined in a 5% CO2 hatchery at 37 °C. Following 24 h of cell connection, 200µL of α-MEM culture medium containing various convergences of Res (0.01, 0.1, 1, 10, 100µmol/L) was supplanted, and the cells were refined for 24 and 48 h. 10µL CCK-8 arrangement was added to each well and brooded in the hatchery for 2 h. The OD value at 450 nm was detected by microplate reader.
ALP staining
MC3T3-E1 cells were blown and mixed evenly, with 12-well plates set to 5 × 104 cells / well evenly spread, divided into blank control group and 0.01, 0.1, 1, 10, 100µmol / L Res group. Cells in each group were treated with different doses of Res for 24 h, and then replaced with osteogenic induction solution containing 50 mg /L ascorbic acid and 10 mol/L β-glycerophosphoric acid for 7 days [22], osteogenic induction solution needs to be changed daily during cell culture. After observing the cell state, the medium was removed, and the cells were washed twice with PBS, immersed in 4% paraformaldehyde for 30 min to fix the cell morphology, washed twice with PBS to remove paraformaldehyde, and stained with NBT-CBIP staining solution at 37 ° C for 30 min in dark. The stained cells were rinsed with distilled water for 3 times, and photographed under a microscope, the staining effect was evaluated by determining the OD value of each group.
Alizarin red staining
The MC3T3-E1 cells were blown and blended well. The cells were set to 5 × 104/well in 12-well plates and separated into clear benchmark group and 0.01, 0.1, 1, 10, 100µmol/L Res gatherings. Cells in each group were treated with different doses of Res for 24 h, and then replaced with osteogenic induction solution containing 50 mg /L ascorbic acid and 10 mol/L β-glycerophosphoric acid for 21 days [23]. In the wake of noticing the cell express, the medium was eliminated, and the cells were washed two times with PBS, drenched in 4% paraformaldehyde for 30 min to fix the cell morphology, and washed two times with PBS to eliminate paraformaldehyde. Alizarin red staining arrangement with a volume part of 0.2% was ready to stain the cells for 30 min in dim and permitted to remain at room temperature. The stained cells were flushed with refined water for multiple times. General perception of whether there is orange precipitation, tiny perception of whether the cells have mineralized knobs, the OD value of each group was used to assess the staining impact.
Recognition of protein articulation by western blot
The MC3T3-E1 cells were blown and blended, and the cells were equally spread on a 6-well plate with 1 × 105 cells/well. The cells were partitioned into clear benchmark group and 0.01, 0.1, 1, 10, 100µmol/L Res bunch. After 1 day of culture, cells were cultured in osteogenic induction medium. The MC3T3-E1 cells were washed two times with PBS, and RIPA lysis cushion was added to lyse the cells for protein extraction. The protein was isolated by SDS-PAGE, moved onto PVDF film (The PVDF film was cut into rectangle before antibody hybridization, and covered on the gel according to the position of the target protein.)and brooded with relating essential and auxiliary antibodies. The antibodies utilized incorporate p62, Beclin1, LC3 essential neutralizer and relating auxiliary immune response. The film was set in a chemiluminescence imaging framework, and the outcomes were examined by ImageJ programming to compute the dark worth of each band.
RT-Qpcr
The outflow of osteogenesis qualities including Runx2, OCN were distinguished through Continuous quantitative PCR (RT-qPCR), and GAPDH was utilized as a source of perspective quality. MC3T3-E1 cells were refined on the frameworks with a thickness of 1 × 105/well in a 6-well plate. After 24 h of hatching with normal α-MEM, the medium was supplanted by osteogenic enlistment medium (50 µg/mL ascorbic acid, 10 mM b- glycerophosphate, and 10− 8 M dexamethasone). On days 7 and 14, quality investigation was completed on the cells. More or less, the cells were processed with trypsin, and the complete RNA was extricated utilizing Trizol re-specialist (Invitrogen, US). Right away, cDNA was orchestrated from the extricated mRNA through turn around record response utilizing Prime Content RT reagent Pack (Takara, Japan). Then, Next, RT-PCR was con-ducted utilizing a SYBR Green RT-PCR unit (Takara, Japan) and ABI Stage One Or more Ongoing PCR Framework (Applied Biosystems, US). The examples were rehashed multiple times, and every one of the above tests were per-framed under the maker’s directions. The preliminary groupings of every quality were displayed in Supplementary Table 1.
Detection of related indicators after adding Autophagy inhibitors
The ideal mediation convergence of Res (10µmol/L) was chosen as the intercession grouping of ensuing tests, and 5 mmol/L 3-Methyladenine (3MA) was added to hinder autophagy. The examination was isolated into control bunch, 3MA bunch (5 mmol/L), Res bunch (10µmol/L), Res bunch (10µmol/L) + 3MA (5 mmol/L).
(1) Basic phosphatase staining was utilized to notice the osteogenic capacity of cells: The cells were equitably plated at 5 × 104 cells/well in a 12-well plate, and 500µL of the comparing arrangement was added to each well as per the 2.4.
(2) Perception of mineralized knobs by alizarin red staining: The cells were uniformly plated at 5 × 104 cells/well in a 12-well plate, and 500µL of the relating arrangement was added to each well as per the 2.5.
(3) Identification of Beclin1, LC3 and p62 protein articulation in cells by Western smudge: The cells were equally plated in 6-well plates at 1 × 105 cells/all things considered, and 100µL of the relating arrangement was added to each well as per the 2.6.
Data analysis
Measurable investigation SPSS 20.0 programming was utilized for factual examination. The trial information were communicated as X ± S. All examinations were rehashed multiple times. The mean correlation between the two gatherings was performed by free examplet test. The mean examination between numerous gatherings was performed by one-way investigation of change. Further pairwise examination was performed by LSD test. P < 0.05 was viewed as measurably huge.
Results
Res promotes the proliferation of MC3T3-E1 cells
Firstly, the effect of Res on the proliferation of mouse MC3T3-E1 was investigated. The MC3T3-E1 cells were treated with 0.01, 0.1, 1, 10, 100 µ / L Res for 24 and 48 h Respectively, as shown in Fig. 1. Compared with the control group, the proliferation of MC3T3-EI cells was increased after the cells were treated with 0.01, 0.1, 1, 10µmol / L Res for 24 and 48 h. Figure 1 shows that the cellular value-added capacity at 48 h is lower than that at 24 h, besides, due to the mild toxicity of resveratrol, prolonged cell growth at high concentrations may result in a small amount of cytotoxicity and cell death, therefore we assume that resveratrol’s intervention on cells is most effective during 24 h. Furthermore, the effect was the most obvious at 10µmol / L, but the proliferation was inhibited when the concentration reached 100µmol / L (P < 0.05), indicating that Res could promote the proliferation of osteoblasts at an appropriate concentration (CCK8 results are shown in Fig. 1).
Fig. 1.
Effect of Res on viability of MC3T3-E1 cells
MC3T3-E1 cells were treated with 0.01,0.1,1,10 and 100µmol/L Res for 24 and 48 h, and cell proliferation was detected by CCK-8. *P<0.05 vs. control
Res promotes osteogenic differentiation of MC3T3-E1 cells
Alkaline phosphatase (ALP) is an early marker of osteogenic differentiation. The higher the ALP activity, the more mature the differentiation [24]. After 7 days of culture in osteogenic induction medium, the result of alkaline phosphatase staining is shown in the Fig. 2A. With the increase of Res concentration, the degree of ALP staining increased gradually. Contrasted and the control group, the staining impact of 10µmol/L Res treatment bunch was the clearest, it is suggested that osteoblast differentiation is the most mature under the intervention of 10µmol/L Res. The results of ALP activity assay are shown in the Fig. 2C. Compared with the control group, the expression levels of ALP were significantly increased after 0.01, 0.1, 1 and 10µmol / L Res treatment, and the expression level of ALP was the highest in 10µmol / L Res group (P = 0.0006; t = 8.601, df = 4).
Fig. 2.
Effect of Res on osteogenic differentiation of MC3T3-E1 cells
(A) ALP staining in each group (x100). Compared with the control group, staining in the 10µmol/L Res treatment group was significantly increased. (B) The alizarin red staining of each group(x100). Compared with the control group the formation of mineralized nodules was significantly increased in the 10µmol/L Res treatment group. (C) The relative expression of ALP levels. *P < 0.05, ***P < 0.01 vs. control. (D) The relative expression of calcium nodules levels. *P < 0.05, ***P < 0.01 vs. control. (E) The expression level of Runx2 mRNA by RT-qPCR; (F) The expression level of OCN mRNA by RT-qPCR. *P < 0.05, ***P < 0.01 vs. control
Extracellular matrix mineralization is considered to be one of the important markers of late maturation of osteoblast differentiation [25]. Following 21 days of osteogenic enlistment culture, the results of alizarin red staining are shown in Fig. 2B: With the increment of intriguing earth focus, the formation of mineralized nodules increases gradually. And the mineralization staining of 10µmol / L Res treatment group was the most obvious. Figure 2D shows the results of alizarin red S staining. Compared with the control group, the formation of mineralized nodules was increased in 1 and 10µmol/ L Res treatment groups (P = 0.0058; t = 5.377, df = 4), which indicated that Res could promote the formation of calcium nodules in MC3T3-EI osteoblasts and thus promote osteogenic differentiation.
Runx2 also plays an important role in the early stage of osteogenic differentiation of cells. It is a downstream transcription factor of many osteogenic related pathways. Reduction will lead to a decrease in the level of osteogenic differentiation [26]. OCN is a component of the extracellular matrix of bone, is one of the main signs of osteoblast differentiation and maturation into the mineralization period, is considered to be a late marker of osteoblast differentiation and maturation [27, 28]. The q-PCR results are shown in the Fig. 2E-F: Contrasted and the benchmark group, there was no significant difference in the 0.01µmol / L Res treatment group (P = 0.5059;t = 0.7299, df = 4). The expression levels of Runx2 gene in 0.1, 1, 10µmol / L Res groups were significantly enhanced (P = 0.018;t = 7.423, df = 4), and the expression level of 10µmol / L treatment group was the most significant. The 10µmol / L Res group could significantly increase the expression of OCN gene (P = 0.025;t = 6.793, df = 4), and the difference was statistically significant. The outcomes further demonstrated that Res could advance the osteogenic differentiation of MC3T3-E1 cells.
Res improved autophagy of MC3T3-E1 cells
As shown in the Fig. 3A: Compared with the control group the relative expression of autophagy protein Beclin1 and LC3 protein in the 0.1, 1, 10µmol / L Res group increased in a concentration-dependent manner. The expression of p62 protein decreased gradually (P = 0.0038; t = 6.035, df = 4;P = 0.0016;t = 7.549, df = 4). The increase of LC3II / LC3I ratio and the decrease of p62 expression suggested that Res could enhance the autophagy of MC3T3-E1 cells, and the effect was most obvious when the concentration was 10µmol / L (P = 0.0006;t = 9.924, df = 4). According to the above experimental results 10µmol / L Res was the optimal concentration, so we chose 10µmol / L as the intervention concentration for subsequent experiments (Fig. 3B-D).
Fig. 3.
Effect of Res on the expression of autophagy related proteins of MC3T3-E1 cells
(A) The electrophoresis of protein expression. (B-D) The relative protein expression levels. *P < 0.05, ***P < 0.01 vs. control
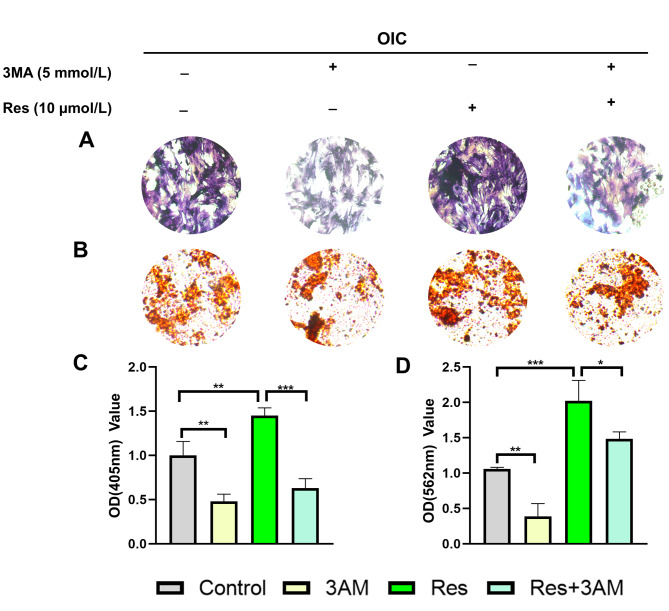
Res attenuates osteogenic differentiation in MC3T3-E1 cells after autophagy inhibition
In order to further study whether Res enhances the osteogenesis of MC3T3-E1 cells through autophagy, the resulting tests were isolated into four gatherings: Control group, 3-methyladenine (3MA) group, Res group, Res + 3MA group. The above four groups were cultured in osteogenic differentiation medium at the same time. After 7 and 21 days, the results of ALP and alizarin red staining were as follows: compared with the control group, the degree of ALP and mineralization staining was significantly reduced after adding 3MA, indicating that 3MA inhibited the expression of ALP and the mineralization level of extracellular matrix, while the addition of Res could significantly promote the staining level of ALP and alizarin red, and the combined use of 3MA significantly inhibited the promoting effect of Res. The effect of Res on osteogenic differentiation of MC3T3-E1 cells was significantly decreased (Fig. 4A-B). Figure 4 C-D results showed that after 3MA inhibited autophagy, the expression of ALP and the formation of mineralized nodules in Res + 3MA group were significantly lower than those in Res group (P = 0.0005;t = 10.42, df = 4;P = 0.0377;t = 3.059, df = 4), which was consistent with the results of alizarin red staining. The above results indicate that Res can enhance the level of osteogenic differentiation and mineralization, and this effect of promoting osteogenic differentiation can be blocked by autophagy blockers. In summary, the ability of Res to induce osteogenic differentiation is achieved through autophagy regulation.
Fig. 4.
Effect of inhibition of autophagy on the expression of osteogenic differentiation-related level
(A) ALP staining in each group (x100). Compared with the Res group, staining was significantly reduced the Res + 3MA group. (B) The alizarin-red staining for each group(x100). Compared with the Res group, the formation of mineralized nodules was significantly reduced in the Res + 3MA group. (C) The relative expression of ALP levels. *P < 0.05, ***P < 0.01 vs. Res group. (D) The relative expression of calcium nodules levels, *P < 0.05, ***P < 0.01 vs. Res group
Res attenuated autophagy expression in MC3T3-E1 cells after autophagy inhibition
During autophagy, the microtubule associated protein light LC3I is converted into LC3II to initiate autophagy body formation and autophagy, whereas the substrate for autophagic degradation of p62 binds to LC3 on the membrane of autophagosome during autophagy formation and is subsequently degraded by autophagosome [29, 30]. Therefore, the expression of LC3II / I was positively correlated with the level of autophagy, while the expression of p62 was inversely proportional to the activity of autophagy. In order to investigate the effect of Res on the autophagy level of MC3T3-E1, we used the classical autophagy inhibitor 3MA alone or in combination to inhibit the autophagy level. Western blot experiments in Fig. 5 showed that compared with the control group, 3MA significantly increased the expression of p62 and decreased the expression of Beclin1 and LC3 (P = 0.0166;t = 3.963, df = 4;P = 0.0052;t = 6.308, df = 4;P = 0.0470;t = 2.3645, df = 4), Res significantly increased the expression of Beclin1 and LC3 and decreased the expression of p62 (P = 0.0007;t = 9.451, df = 4;P = 0.0096;t = 4.657, df = 4;P = 0.0032;t = 3.963, df = 4), indicating that Res can effectively promote autophagy in MC3T3-E1 cells. Compared with Res group, LC3II / I ratio and Beclin1 expression decreased in Res + 3MA group. The expression of p62 protein increased, which indicated that 3MA could inhibit the promoting effect of Res on autophagy in MC3T3-E1 cells (P = 0.0166;t = 3.963, df = 4;P = 0.0002;t = 12.50, df = 4; P = 0.042;t = 4.587, df = 4).
Fig. 5.
Effect of inhibition of autophagy on the expression of autophagy related proteins
(A) The electrophoresis of protein expression. (B-D) The relative protein expression levels. *P < 0.05, ***P < 0.01 vs. Res group
Discussion
OP is a metabolic bone disease in which osteoclasts are more active in bone resorption than osteoblasts in bone formation [31]. Imbalance between osteogenesis and osteoclasts is more pronounced in postmenopausal women due to estrogen deficiency [32]. Res promotes osteoblast differentiation in ovariectomized rats by regulating autophagy, study finds [33]. In addition, another study found that Res promoted the proliferation and induced autophagy of osteoblast precursor cells MC3T3-E1 [34]. However, the underlying mechanism of Res in the treatment of postmenopausal OP is not fully understood. Therefore, this study aims to further demonstrate that Res may promote the proliferation and differentiation of mouse pre-osteoblast MC3T3-E1 by enhancing autophagy.
To clarify how Res works to treat OP, we decided the impact of Res on the expansion and separation of pre-osteoblast MC3T3-E1 cells and the job of autophagy. Firstly, we demonstrated that Res could promote the proliferation of MC3T3-EI cells by CCK8 assay, this is consistent with the results of Liu Xu and others [34]. Secondly, we believe that Res can promote osteoblast differentiation, and ALP and alizarin red staining results confirmed our hypothesis: Res treatment increases the formation of mineralized nodules, and we further verified that it promoted the formation of calcium nodules in MC3T3-EI osteoblasts and promoted osteogenic differentiation. Ma et al. found that Res reversed the inhibition of osteoblast differentiation induced by lipopolysaccharide, the use of Res-loaded polylactic acid also had an inhibitory effect on osteoclast differentiation, confirming our concept [35].
Autophagy is eukaryotic cells through autophagy to intracellular abnormal proteins, damaged or aging organelles, pathogens and other degradation, its metabolites such as amino acids, nucleotides and re-used by cells, material synthesis, energy metabolism and other life activities [36]. Autophagy mainly plays an adaptive role in protecting organisms from various pathological effects, including infection, cancer, aging, etc. [37]. Thus, autophagy is an important mechanism to maintain the stability of intracellular environment. In recent years, the role of autophagy in bone formation has been gradually discovered [38]. Nollet M believes autophagy is activated during osteoblast differentiation [39]. Nuschke ‘s study showed that autophagy increased significantly in human mesenchymal stem cells at the early stage of osteogenic differentiation, and decreased significantly after differentiation into mature osteocytes, suggesting that autophagy plays an important role in osteogenesis [40]. Further studies have shown that autophagy can promote osteogenic differentiation and improve mineralization by regulating NF-κB [41] and TNFSF11 / RANKL[39] signaling pathways, which is conducive to bone formation. In addition, autophagy reduces oxidative stress during aging, making autophagy an important factor in OP [42]. Therefore, we speculate that Res enhances the proliferation and osteogenic differentiation regulation of MC3T3-E1 cells may be related to autophagy. The changes of autophagy-related proteins p62, LC3 and Beclin1 in pre-osteoblast MC3T3-E1 and autophagy flux were detected by experiments. And the results showed that the relative expression of autophagy associated proteins Beclin1 and LC3 increased in a concentration dependent manner in 10µmol / L Res group, while the expression of p62 protein decreased gradually. LC3II/LC3I ratio increased and p62 expression decreased. It is suggested that Res can enhance the autophagy ability of MC3T3-E1 cells. LC3II is a classic marker of autophagy maturation, and its expression is positively correlated with autophagy level [43]. Latest research also suggests that increased cytoplasmic LC3II is caused by inhibition of autophagy [44]. Therefore, the experimental results of increased LC3II / LC3I ratio can confirm that Res enhances the proliferation and osteogenic differentiation of MC3T3-E1 cells by regulating autophagy. To further verify the autophagy process, we used autophagy inhibitor 3MA to inhibit autophagy. The outcomes showed that when autophagy was repressed, Res advanced osteogenic separation of MC3T3-E1 cells was turned around.
In summary, we found that Res can promote osteoblast differentiation and promote bone formation through cell experiments. The potential mechanism is to enhance the differentiation of MC3T3-E1 cells into osteoblasts by promoting autophagy. Our work will add to the mechanistic study and clinical treatment of postmenopausal OP therapy. Of course, there are still some limitations in the experiment. The experiment only did cell verification, and lacked certain in vivo experimental verification. We will further study the relevant mechanisms later.
Conclusion
The present study partially or indirectly demonstrated that Res may, through increased autophagy, induce osteogenic differentiation of MC3T3-E1 cells.
Electronic supplementary material
Below is the link to the electronic supplementary material.
Additional file 1: Supplementary Table 1. Primer sequences of osteogenesis-related genes.
Acknowledgements
We thank Prof. Zongchao Liu (Department of Orthopedic Surgery, The Affiliated Traditional Chinese Medicine Hospital of Southwest Medical University, Luzhou 646000, China) for the design and guidance of experiment. We thank Prof. Luetao Zou for the modification of paper.
Abbreviations
- Res
Resveratrol
- OP
Osteoporosis
- CCK-8
Cell Counting Kit-8
- ALP
Alkaline phosphatase
- FBS
Fetal bovine serum
- 3-MA
3-Methyladenine
Authors’ contributions
Definition of intellectual content and design: Zongchao Liu, Bin Sun.
Design and experimental studies: Weiye Cai, Chao Song, Fei Liu.
Experimental studies: Weiye Cai, Bin Sun, Chao Song.
Literature search and data analysis: Zhengliang Wu, Weiye Cai.
Statistical analysis manuscript editing: Zhengliang Wu, Weiye Cai.
All authors read and approved the final manuscript.
Funding
This research was supported by Luzhou’s major scientific and technology research and development project (nos.2022-SYF-42), Joint Innovation Special of the Sichuan Provincial Science and Technology Plan (nos.2022YFS0609 / 2022YFS0609-B3), the Sichuan Science and Technology Department Project Development Project(nos. 22ZDYF512), the Program for Special project of Traditional Chinese Medicine scientific research of Sichuan Science and Traditional Chinese Medicine Administration (nos. 2020LC0228), and the Program for Luzhou Municipal People’s Government - Southwest Medical University science and technology strategic cooperation climbing project (nos. 2021LZXNYD-D02).
Data Availability
The datasets used and/or analysed during the current study are available from the corresponding author on reasonable request.
Declarations
Ethics approval and consent to participate
Not applicable.
Consent for publication
Not applicable.
Competing interests
The authors declare that they have no competing interests.
Footnotes
Publisher’s Note
Springer Nature remains neutral with regard to jurisdictional claims in published maps and institutional affiliations.
Weiye Cai and Bin Sun contributed equally to this work.
References
- 1.Yan G, Huang Y, Cao H, Wu J, Jiang N, Cao X. Association of breastfeeding and postmenopausal osteoporosis in chinese women: a community-based retrospective study. BMC Womens Health Aug. 2019;13(1):110. doi: 10.1186/s12905-019-0808-0. [DOI] [PMC free article] [PubMed] [Google Scholar]
- 2.Cai X, Yi X, Zhang Y, Zhang D, Zhi L, Liu H. Genetic susceptibility of postmenopausal osteoporosis on sulfide quinone reductase-like gene. Osteoporos Int Sep. 2018;29(9):2041–7. doi: 10.1007/s00198-018-4575-9. [DOI] [PubMed] [Google Scholar]
- 3.Weisz GM, Osteoporosis A future Public Health Problem for Israel? Medical and legal obligations. Isr Med Assoc J Apr. 2017;19(4):203–6. [PubMed] [Google Scholar]
- 4.Tang SS, Yin XJ, Yu W, et al. [Prevalence of osteoporosis and related factors in postmenopausal women aged 40 and above in China] Zhonghua Liu Xing Bing Xue Za Zhi Apr. 2022;10(4):509–16. doi: 10.3760/cma.j.cn112338-20210826-00680. [DOI] [PubMed] [Google Scholar]
- 5.Brown JP. Long-term treatment of postmenopausal osteoporosis. Endocrinol Metab (Seoul) Jun. 2021;36(3):544–52. doi: 10.3803/EnM.2021.301. [DOI] [PMC free article] [PubMed] [Google Scholar]
- 6.Levin VA, Jiang X, Kagan R. Estrogen therapy for osteoporosis in the modern era. Osteoporos Int May. 2018;29(5):1049–55. doi: 10.1007/s00198-018-4414-z. [DOI] [PubMed] [Google Scholar]
- 7.Wang T, Liu Q, Tjhioe W, et al. Therapeutic potential and Outlook of Alternative Medicine for osteoporosis. Curr Drug Targets. 2017;18(9):1051–68. doi: 10.2174/1389450118666170321105425. [DOI] [PubMed] [Google Scholar]
- 8.Tella SH, Gallagher JC. Prevention and treatment of postmenopausal osteoporosis. J Steroid Biochem Mol Biol Jul. 2014;142:155–70. doi: 10.1016/j.jsbmb.2013.09.008. [DOI] [PMC free article] [PubMed] [Google Scholar]
- 9.Lin J, Zhu J, Wang Y, et al. Chinese single herbs and active ingredients for postmenopausal osteoporosis: from preclinical evidence to action mechanism. Biosci Trends. 2017;11(5):496–506. doi: 10.5582/bst.2017.01216. [DOI] [PubMed] [Google Scholar]
- 10.Yang J, Wen L, Jiang Y, Yang B. Natural estrogen receptor modulators and their heterologous biosynthesis. Trends Endocrinol Metab Jan. 2019;30(1):66–76. doi: 10.1016/j.tem.2018.11.002. [DOI] [PubMed] [Google Scholar]
- 11.Meng T, Xiao D, Muhammed A, Deng J, Chen L, He J. Anti-inflammatory action and mechanisms of Resveratrol. Molecules 2021;5(1). 10.3390/molecules26010229. [DOI] [PMC free article] [PubMed]
- 12.Natrajan PK, Gambrell RD., Jr Estrogen replacement therapy in patients with early breast cancer. Am J Obstet Gynecol Aug. 2002;187(2):289–94. doi: 10.1067/mob.2002.125999. [DOI] [PubMed] [Google Scholar]
- 13.Wang T, Jiang X, Ruan Y, Zhuang J, Yin Y. Based on network pharmacology and in vitro experiments to prove the effective inhibition of myocardial fibrosis by Buyang Huanwu decoction. Bioengineered May. 2022;13(5):13767–83. doi: 10.1080/21655979.2022.2084253. [DOI] [PMC free article] [PubMed] [Google Scholar]
- 14.Wang T, Jiang X, Ruan Y, Li L, Chu L. The mechanism of action of the combination of Astragalus membranaceus and Ligusticum chuanxiong in the treatment of ischemic stroke based on network pharmacology and molecular docking. Med (Baltimore) Jul. 2022;15(28):e29593. doi: 10.1097/md.0000000000029593. [DOI] [PMC free article] [PubMed] [Google Scholar]
- 15.Li L, Yu M, Li Y, et al. Synergistic anti-inflammatory and osteogenic n-HA/resveratrol/chitosan composite microspheres for osteoporotic bone regeneration. Bioact Mater May. 2021;6(5):1255–66. doi: 10.1016/j.bioactmat.2020.10.018. [DOI] [PMC free article] [PubMed] [Google Scholar]
- 16.Yu T, Wang Z, You X, et al. Resveratrol promotes osteogenesis and alleviates osteoporosis by inhibiting p53. Aging (Albany NY) May. 2020;27(11):10359–69. doi: 10.18632/aging.103262. [DOI] [PMC free article] [PubMed] [Google Scholar]
- 17.Zhan L, Li J, Wei B. Autophagy in endometriosis: Friend or foe? Biochem Biophys Res Commun. 2018;495(1):60–63. doi:10.1016/j.bbrc.2017.10.145 [DOI] [PubMed]
- 18.Wang S, Deng Z, Ma Y, et al. The role of Autophagy and Mitophagy in Bone Metabolic Disorders. Int J Biol Sci. 2020;16(14):2675–91. doi: 10.7150/ijbs.46627. [DOI] [PMC free article] [PubMed] [Google Scholar]
- 19.Yin X, Zhou C, Li J, et al. Autophagy in bone homeostasis and the onset of osteoporosis. Bone Res. 2019;7:28. doi: 10.1038/s41413-019-0058-7. [DOI] [PMC free article] [PubMed] [Google Scholar]
- 20.Jiang Y, Luo W, Wang B, Wang X, Gong P, Xiong Y. Resveratrol promotes osteogenesis via activating SIRT1/FoxO1 pathway in osteoporosis mice. Life Sci Apr. 2020;1:117422. doi: 10.1016/j.lfs.2020.117422. [DOI] [PubMed] [Google Scholar]
- 21.Mei W, Song D, Wu Z, et al. Resveratrol protects MC3T3-E1 cells against cadmium-induced suppression of osteogenic differentiation by modulating the ERK1/2 and JNK pathways. Ecotoxicol Environ Saf May. 2021;214:112080. doi: 10.1016/j.ecoenv.2021.112080. [DOI] [PubMed] [Google Scholar]
- 22.Vimalraj S. Alkaline phosphatase: structure, expression and its function in bone mineralization. Gene Sep 5. 2020;754:144855. doi: 10.1016/j.gene.2020.144855. [DOI] [PubMed] [Google Scholar]
- 23.Liao YJ, Tang PC, Chen LR, Yang JR. A protocol for differential staining of cartilages and ossified bones in fetal and adult mouse skeletons using alcian blue and alizarin red S. J Histotechnol Dec. 2020;43(4):204–9. doi: 10.1080/01478885.2020.1756081. [DOI] [PubMed] [Google Scholar]
- 24.Saud B, Malla R, Shrestha K. A review on the Effect of Plant Extract on mesenchymal stem cell proliferation and differentiation. Stem Cells Int. 2019;2019:7513404. doi: 10.1155/2019/7513404. [DOI] [PMC free article] [PubMed] [Google Scholar]
- 25.Kim SE, Yun YP, Han YK, et al. Osteogenesis induction of periodontal ligament cells onto bone morphogenic protein-2 immobilized PCL fibers. Carbohydr Polym Jan. 2014;99:700–9. doi: 10.1016/j.carbpol.2013.08.053. [DOI] [PubMed] [Google Scholar]
- 26.Zou L, Kidwai FK, Kopher RA, et al. Use of RUNX2 expression to identify osteogenic progenitor cells derived from human embryonic stem cells. Stem cell reports Feb. 2015;10(2):190–8. doi: 10.1016/j.stemcr.2015.01.008. [DOI] [PMC free article] [PubMed] [Google Scholar]
- 27.Qian Z, Li H, Yang H, et al. Osteocalcin attenuates oligodendrocyte differentiation and myelination via GPR37 signaling in the mouse brain. Sci Adv Oct. 2021;22(43):eabi5811. doi: 10.1126/sciadv.abi5811. [DOI] [PMC free article] [PubMed] [Google Scholar]
- 28.Kaku M, Izumino J, Yamamoto T, Yashima Y, Shimoe S, Tanimoto K. Functional regulation of osteoblastic MC3T3E-1 cells by hyperbaric oxygen treatment. Arch Oral Biol Jun. 2022;138:105410. doi: 10.1016/j.archoralbio.2022.105410. [DOI] [PubMed] [Google Scholar]
- 29.Li D, He C, Ye F, et al. p62 overexpression promotes bone metastasis of lung adenocarcinoma out of LC3-Dependent autophagy. Front Oncol. 2021;11:609548. doi: 10.3389/fonc.2021.609548. [DOI] [PMC free article] [PubMed] [Google Scholar]
- 30.Elbialy A. In vivo autophagy quantification: measuring LC3 and P62 puncta in 3D image system from zebrafish larvae. J Cell Biochem Oct. 2021;122(10):1435–44. doi: 10.1002/jcb.30021. [DOI] [PubMed] [Google Scholar]
- 31.Armas LA, Recker RR. Pathophysiology of osteoporosis: new mechanistic insights. Endocrinol Metab Clin North Am Sep. 2012;41(3):475–86. doi: 10.1016/j.ecl.2012.04.006. [DOI] [PubMed] [Google Scholar]
- 32.Baccaro LF, Conde DM, Costa-Paiva L, Pinto-Neto AM. The epidemiology and management of postmenopausal osteoporosis: a viewpoint from Brazil. Clin Interv Aging. 2015;10:583–91. doi: 10.2147/cia.S54614. [DOI] [PMC free article] [PubMed] [Google Scholar]
- 33.Wang W, Zhang LM, Guo C, Han JF. Resveratrol promotes osteoblastic differentiation in a rat model of postmenopausal osteoporosis by regulating autophagy. Nutr Metab (Lond) 2020;17:29. doi: 10.1186/s12986-020-00449-9. [DOI] [PMC free article] [PubMed] [Google Scholar]
- 34.Liu X, Tao J, Yao Y, et al. Resveratrol induces proliferation in preosteoblast cell MC3T3-E1 via GATA-1 activating autophagy. Acta Biochim Biophys Sin (Shanghai) Nov. 2021;10(11):1495–504. doi: 10.1093/abbs/gmab135. [DOI] [PubMed] [Google Scholar]
- 35.Ma J, Wang Z, Zhao J, Miao W, Ye T, Chen A. Resveratrol attenuates lipopolysaccharides (LPS)-Induced inhibition of osteoblast differentiation in MC3T3-E1 cells. Med Sci Monit Apr. 2018;6:2045–52. doi: 10.12659/msm.905703. [DOI] [PMC free article] [PubMed] [Google Scholar]
- 36.Levine B, Kroemer G. Autophagy in the pathogenesis of disease. Cell Jan. 2008;11(1):27–42. doi: 10.1016/j.cell.2007.12.018. [DOI] [PMC free article] [PubMed] [Google Scholar]
- 37.Xu Y, Wan W. Acetylation in the regulation of autophagy.Autophagy. 2022:1–9. doi:10.1080/15548627.2022.2062112 [DOI] [PMC free article] [PubMed]
- 38.Song S, Guo Y, Yang Y, Fu D. Advances in pathogenesis and therapeutic strategies for osteoporosis. Pharmacol Ther Sep. 2022;237:108168. doi: 10.1016/j.pharmthera.2022.108168. [DOI] [PubMed] [Google Scholar]
- 39.Nollet M, Santucci-Darmanin S, Breuil V, et al. Autophagy in osteoblasts is involved in mineralization and bone homeostasis. Autophagy. 2014;10(11):1965–77. doi: 10.4161/auto.36182. [DOI] [PMC free article] [PubMed] [Google Scholar]
- 40.Nuschke A, Rodrigues M, Stolz DB, Chu CT, Griffith L, Wells A. Human mesenchymal stem cells/multipotent stromal cells consume accumulated autophagosomes early in differentiation. Stem Cell Res Ther Dec. 2014;17(6):140. doi: 10.1186/scrt530. [DOI] [PMC free article] [PubMed] [Google Scholar]
- 41.Chang KH, Sengupta A, Nayak RC, et al. p62 is required for stem cell/progenitor retention through inhibition of IKK/NF-kappaB/Ccl4 signaling at the bone marrow macrophage-osteoblast niche. Cell Rep Dec. 2014;24(6):2084–97. doi: 10.1016/j.celrep.2014.11.031. [DOI] [PMC free article] [PubMed] [Google Scholar]
- 42.Filaire E, Toumi H. Reactive oxygen species and exercise on bone metabolism: friend or enemy? Joint Bone Spine Jul. 2012;79(4):341–6. doi: 10.1016/j.jbspin.2012.03.007. [DOI] [PubMed] [Google Scholar]
- 43.Shibutani ST, Saitoh T, Nowag H, Münz C, Yoshimori T. Autophagy and autophagy-related proteins in the immune system. Nat Immunol Oct. 2015;16(10):1014–24. doi: 10.1038/ni.3273. [DOI] [PubMed] [Google Scholar]
- 44.Huang R, Liu W. Identifying an essential role of nuclear LC3 for autophagy. Autophagy. 2015;11(5):852–3. doi: 10.1080/15548627.2015.1038016. [DOI] [PMC free article] [PubMed] [Google Scholar]
Associated Data
This section collects any data citations, data availability statements, or supplementary materials included in this article.
Supplementary Materials
Additional file 1: Supplementary Table 1. Primer sequences of osteogenesis-related genes.
Data Availability Statement
The datasets used and/or analysed during the current study are available from the corresponding author on reasonable request.





