Abstract
Congenital cataract is the commonest cause of visual impairment and blindness in children worldwide. Among congenital cataract cases, ~25% are caused by genetic defects, while several genetic mutations have been identified in hereditary cataract. In the present study, a patient with cataract underwent clinical ophthalmic examination and pedigree analysis. Whole exome sequencing and Sanger sequencing were performed to identify and verify gene mutations. The frequency, conservation, pathogenicity and hydrophobicity of the mutated amino acids were analyzed by bioinformatics analysis. The clinical examination and investigation verified that the probands of family A and C suffered from nuclear cataracts. In addition, the proband of family B was diagnosed with white punctate opacity. The pattern of inheritance was autosomal dominant. The sequencing analysis results revealed a mutation c.592-c593insG (p.W198Wfs*22) in exon 6 of CRYBA1/A3, a known mutation c.463C > T (p.Q155X) in exon 6 of CRYBB2 and a third mutation c.865-c.866insC (p.T289Tfs*91) in exon 2 of GJA8. Each variant was co-segregated with disease in family And the mutation frequency in the database was <0.01. It has been reported that the mutation sites are highly conserved among different species, thus greatly affecting the sequence and structure of a protein, while exhibiting high pathogenicity in theory. The two crystallin gene mutations could notably enhance the local hydrophobicity of the protein, eventually resulting in its reduced solubility and destruction of lens transparency. The current study identified pathogenic genes in three families with congenital cataract and analyzed the association between mutation sites and different cataract phenotypes. Overall, the results could expand the genotype spectrum of congenital cataract and provide evidence for its clinical diagnosis.
Keywords: congenital cataract, whole exome sequencing, Sanger sequencing, pathogenic gene, bioinformatics analysis
Introduction
Congenital cataract is the leading cause of blindness or visual impairment in children. The incidence of congenital cataract among newborns is estimated at 5–15 cases/10,000 live births worldwide (1). Of congenital cataract cases, 8–25% are hereditary and the predominant mode of inheritance is autosomal dominant. However, autosomal recessive or X-linked patterns of inheritance have also emerged (2). At least 34 genes have been associated with the onset of congenital cataract, including lens-, cytoskeletal structure- and membrane-related genes and transcription factors (3–6). Advances and integration of several methods of genetic analysis have accelerated the study of hereditary cataract. Therefore, genetic defects associated with particular phenotypes have been identified. A significant number of pathogenic genes and mutations have been successfully characterized in congenital cataract through the application of linkage analysis, DNA probe microarray and gene sequencing (7,8).
In the lens, >90% of the water-soluble cytoplasmic proteins are composed of crystallines, which are divided into α-, β- and γ-crystallines (9). β-crystalline accounts for ~35% of total lens proteins. Its highly conserved structure and unique spatial arrangement are the basis of lens transparency (10). It has been reported that the normal expression of β-crystalline is of great significance for the formation of lens and provides the potential of normal vision (11). Gap junction proteins are the most common components of gap junction. These proteins mainly mediate the transcellular transport of nutrients, metabolites, ions and second messengers and serve a significant role in maintaining intracellular metabolic balance and homeostasis (12). A previous study revealed that connexin (Cx)43, Cx46 and Cx50, encoded by GJAJ, GJA3 and GJA8, respectively, were expressed in the lens (6).
The current study aimed to identify mutations in three Chinese families with congenital cataract via using whole exome sequencing (WES). The results of the present study could further expand the pathogenic genetic spectrum of cataract, thus providing the foundation for unraveling its complex molecular basis and pathogenesis. Additionally, the data could be considered as a significant reference for the development of gene-targeted drugs and personalized therapeutic approaches for patients with congenital cataract.
Materials and methods
Clinical evaluation and collection of familial blood samples
The current study was approved by the Ethics Committee of the Jinling Hospital, Nanjing University School of Medicine and all research subjects signed informed consent. All methods were performed according to the relevant guidelines and regulations. All investigators adhered to the principles expressed in the Declaration of Helsinki. Samples from three patients diagnosed with hereditary congenital cataract were collected from the Department of Ophthalmology of Jinling Hospital. Pedigree investigation revealed three affected Chinese families. Family A consisted of 11 affected and 27 unaffected members, family B of two affected and six unaffected members and family C of four and eight affected and unaffected members, respectively. All family members with congenital cataract underwent ophthalmic examination and general physical checkup, including assessment of visual function and slit-lamp examination. In addition, the detailed family history was recorded, while information regarding disease onset and symptoms was also collected. Finally, the pedigree map was plotted according to the examination results.
Collection and DNA extraction of peripheral blood
Firstly, peripheral venous blood (4 ml per person) was collected from the probands of each genetic family, their parents or children and individual family members. A total of 11 peripheral blood samples were collected from three cataract families, including four patients from A, four patients from B and three patients from C family. Meanwhile, peripheral blood samples from 100 normal people were collected as controls. Subsequently, total DNA was extracted from peripheral blood using the TIANamp blood DNA kit (Tiangen Biotech Co., Ltd.). The DNA samples were analyzed for protein and RNA contamination, as well as for degradation using agarose gel electrophoresis. Agarose gel solution (1.5%) was prepared and 1 µl 6XLoading Buffer and 5 µl PCR product were absorbed and mixed for sample loading and electrophoresis performed at 110 V at constant pressure for 30 min. The gel was imaged using Gel-Red (Biotium) was observed. The concentration of the DNA samples was measured using the Qubit 3.0 fluorometer. Only samples with a concentration of >0.6 µg were selected for the follow-up experiments.
WES and variant analysis
The proband's DNA was analyzed by high-throughput WES (Beijing Zhiyin Oriental Translational Medicine Research Center Co., Ltd.). WES was performed using the Nimblegen whole exon capture chip and DNA was sequenced on an Illumina HiSeq series sequencer (Illumina, Inc.). The sequencing coverage of the target sequence was not <99%. Finally, data analysis was performed. Following screening, the data were aligned to the reference sequence and the variants were detected using the BWA, SAM and Pindel tools (13–15). To screen for suspected mutations, the variation data were compared in the dbSNP database (http://www.ncbi.nlm.nih.gov/), 1000 Genome (http://browser.1000genomes.org/index.html), ExAC (http://exac.broadinstitute.org/), OMIM (https://www.ncbi.nlm.nih.gov/omim/), HapMap (https://www.ncbi.nlm.nih.gov/variation/news/NCBI_retiring_HapMap) and Human Gene Mutation Database (http://www.hgmd.cf.ac.uk/). Variants in 25, 15 and 17 known disease-causing genes were detected in family A, family B and family C, respectively. To screen for suspected pathogenic genes and mutations, the following screening strategies were applied: i) Single nucleotide polymorphism/insertion and deletions (InDel) loci and the reported congenital cataract-related pathogenic genes were listed and loci with a mutation frequency of >0.01 in Genome Aggregation Database, ESP6500 and 1000 Genome databases were removed. ii) Suspicious variants were filtered according to the family inheritance pattern. In terms of recessive genes, when only one heterozygous mutation was detected, this mutation was excluded. Non-synonymous mutations, such as nonsense, missense, frameshift and splicing mutations were retained. iii) According to the American College of Medical Genetics and Genomics score, pathogenic variants, likely pathogenic variants and variants of uncertain significance were retained. The pathogenicity of mutations was predicted using SIFT (http://sift-dna.org), Polymorphism Phenotyping v2 (http://genetics.bwh.harvard.edu/pph2/) and Mutation Taster (http://www.mutationtaster.org/) tools. All suspected pathogenic mutations were retained. iv) To verify whether the reported pathogenic inheritance pattern of the suspected gene was consistent with the inheritance pattern of the family, the data were analyzed using OMIM (https://www.omim.org/) or PubMed (https://pubmed.ncbi.nlm.nih.gov/) databases. Following multiple comparisons, a mutation was considered as a candidate pathogenic mutation of the family And the data were summarized for verification.
Sanger sequencing and bioinformatics analysis
Mutations with high pathogenic possibility were screened from the exon sequencing results and the corresponding exon sequences were then located in NCBI (https://www.ncbi.nlm.nih.gov/). PCR primer sequences were designed according to the candidate mutation sites and amplification of the target-genes was performed using the DNA obtained from the family members as a template. To verify whether there were mutations in the candidate sites, the qualified amplification products of the first generation were sequenced and the sequencing results were analyzed using Chromas 2 software (Technelysium Pty Ltd). Subsequently, the Chromas software was also used to assess whether the mutations in this family was pathogenic and conformed to the law of genotype co-segregation. Amino acid conservation analysis was performed using DNAMAN 9.0 software (LynnonBiosoft), while amino acid hydrophobicity analysis was performed via searching for protein structure models in the UniProt database (https://www.uniprot.org/) combined with Protscale (https://web.expasy.org/protscale/) database.
Results
Clinical evaluation and pedigree investigation
The male proband of family A had attended Jinling Hospital due to poor vision since childhood and he was diagnosed with bilateral congenital cataract. His sister (IV-12) and her son (V-5) suffered from poor vision since childhood. However, they did not undergo surgery. The proband's son (V-6) underwent ophthalmological surgery due to poor vision. The proband of family B, an 18-year-old male, presented with unexpected and progressive vision loss in both eyes, and more severe in the left eye, one year ago. Eye examination revealed white cloudy crystals in both eyes and the proband was eventually diagnosed with bilateral congenital cataract. His father (II-2) had been previously diagnosed with bilateral congenital cataract, while his mother (II-3) had normal vision. The proband of family C, a male subject, had been also diagnosed with irrational progressive vision loss at the age of three due to bilateral congenital cataract. His mother (II-1) and sister also suffered from congenital cataract, his father (II-2) had normal vision, while his cousin (III-3) had undergone surgery for poor vision. The proband's son (IV-1), 8 years old, also had normal vision. All probands denied any existence of family history of hypertension and diabetes mellitus. Furthermore, slit-lamp examination showed that the proband of family A suffered from nuclear cataract opacity, while 11 affected members were recorded in the family. Additionally, the proband of family B was diagnosed with white punctate opacity, with two affected members in the family. Finally, the proband of family C also suffered from nuclear cataract, with four affected members in the family. There were both male and female patients with cataract in each family. Therefore, a sex-linked pattern of inheritance was excluded and the inheritance pattern was autosomal dominant (Fig. 1).
Figure 1.
Slit-lamp photographs and family map. (A) Slit-lamp photographs of three probands; proband A had nuclear cataract opacity, proband B had white punctate opacity and proband C had nuclear cataract. (B) Pedigrees of cataract carrying variants. White square, unaffected male; black square, affected male; white square with slash line, dead unaffected male; black square with slash line, dead affected male; white circle, unaffected female; black circle, affected female; white circle with slash line, dead unaffected female; black circle with slash line, dead affected female. Blue arrows indicate the probands.
Mutational bioinformatics analysis
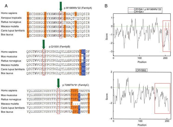
In the proband of family A (IV-14), a mutation in exon 6 of CRYBA1/A3, c.592-593insG, was identified, resulting in a shift in the amino acid coding sequence (p.W198Wfs*22). In the proband of family B (III-1), a mutation in exon 6 of CRYBB2 (c.463C > T) was found, resulting in a premature stop codon (p.Q155X). Another mutation (c.471C > T) in exon 6 of CRYBB2 was also detected in the proband and other members of family B. However, the above mutation did not alter the amino acid coding sequence. In the proband of family C (III-5), a mutation in exon 2 of GJA8 (c.865-866insC) was detected, resulting in a shift of amino acid coding sequence (p. T289Tfs*91). In the corresponding family, the same mutation was found in all affected, but not in unaffected, members. However, the three mutations were not detected in 100 healthy individuals (Fig. 2). Among all three mutations, two were frameshift mutations and one was nonsense mutation. Hypothetically, the above two mutations could lead to abnormal changes in the amino acid sequence of the protein or produce a truncated protein with a high probability of being structurally deleterious. Furthermore, sequence conservation analysis was performed (Fig. 3A). Since crystallines occupy a large proportion of the lens and their solubility can affect the their transparency, hydrophobicity analysis of the two crystallines was performed. Therefore, analysis of the amino acids encoded by CRYBA1/A3 and CRYBB2 demonstrated that the hydrophobicity of the amino acid was increased when the tryptophan codon 198 was mutated. In addition, the solubility of the mutant crystallin beta a1/a3 (cryba1/a3) protein was decreased compared with that of the native cryba1/a3 protein. Hydrophobicity analysis also demonstrated that after glutamine, located at position 155 of crybb2, the deleted amino acids were all hydrophilic, with a mean value of −1.28. This effect resulted in reduced solubility of the mutated protein compared with the native one (Fig. 3B).
Figure 2.
Sanger sequencing map. Sanger sequencing map of three families with cataract. Green arrows indicate the mutation site.
Figure 3.
Mutation bioinformatics analysis. (A) Amino acid conservation analysis of various species, including Homo sapiens, Xenopus tropicalis and Rattus norvegicus. Orange and blue shading represents the presence of different amino acids across species that are not highly conserved. Green arrows indicate the mutation site. The affected amino acids are highly conserved among species. (B) The hydrophobicity analysis of wild and mutant amino acids encoded by the CRYBA1/A3 gene and CRYBB2 gene. The local hydrophilicity of the mutant crystalline was significantly reduced. Red box indicates the affected fragment.
Discussion
The members of the β-crystalline family Are the most abundant water-soluble cytoplasmic proteins in human lens. This family consists of two groups with seven members. Cryba1-a4 are acidic proteins, while crybb1-b3 are basic proteins and are encoded by CRYBA1/A3, CRYBA2, CRYBA4 and CRYBB1-B3, respectively. Cryba1 and cryba3 are encoded by CRYBAl/A3 (16,17). All β-crystallines encompass two domains, each consisting of two highly conserved ‘Greek key’ motifs (17,18). The physiological expression of β-crystalline is associated with normal eye development and normal vision.
CRYBA1/A3 is located on 17q11.2 and consists of six exons. Exons 3, 4, 5 and 6 mainly encode the ‘Greek key’ motifs, the linker polypeptide and the carboxy terminus (17,19). In family A, an unreported mutation in exon 6 of CRYBA1/A3 (c.592-c.593insG) was detected. The above mutation caused a shift in the codon sequence. Therefore, compared with the native protein, 22 amino acids after tryptophan at position 198 changed, while the amino acid sequence was increased by five amino acids. Previous studies revealed several splice site mutations and a small number of missense mutations in CRYBA1, resulting in congenital Y-suture cataract (19,20). In the present study, an insertion mutation in CRYBA1 was identified for the first time in a Chinese family with congenital cataract and a nuclear cataract phenotype. This insertion mutation caused a frameshift in the protein coding sequence, thus leading to an altered protein structure, eventually resulting in congenital cataract.
CRYBB2 is located on 22q11.23 and consists of six exons. The complete crybb2 is composed of 205 amino acids (21). In the present study, in family B, a nonsense mutation in exon 6 of CRYBB2 (c.463C > T) was identified. The fourth ‘Greek key’ motif of crybb2 protein is encoded by amino acids 149–191, while glutamine at position 155 is located at the beginning of this motif. Mutant protein was 51 amino acids shorter compared with the native one, since the fourth ‘Greek key’ motif and the C terminal domain were lost. This mutation has been previously reported in a family with congenital cerulean cataract, in a four-generation Swiss family with autosomal dominant Coppock-like cataract, in a five-generation Indian family with sutural cataract with punctate and cerulean opacities and in a four-generation Chilean family segregating autosomal dominant cataract with variable location, morphology, color and density of opacities among affected family members (16,22–24). Different families with the above mutation could show a different phenotype. In the present study, the phenotype of the family was cataract with white punctate opacities.
Gap junction channels allow the selective passage of ions and other molecules to promote the formation of electrical and biochemical coupling between cells, thus maintaining normal lens fiber cell physiology and tissue function. The above process is also essential for regulating the microcirculation system of the lens to preserve their stability (12,13,25). A previous study demonstrated that Cx50, encoded by GJA8, was expressed in the epithelial and fiber cells of the lens (26). The p.T289Tfs*91 frameshift mutation in GJA8 has not been previously reported. This mutation resulted in changes in the topological domain at the end of the protein. Additionally, the mutated protein was 53 amino acids shorter compared with the native protein. Cx50, a link protein, consists of four transmembrane domains (T1-T4), two extracellular loops (EL1, EL2), an intercellular loop (IL), the N terminal domain and the cytoplasmatic C terminal domain. Pathogenic loci in patients with GJA8-related cataract are continuously being identified. A previous study in a family with lamellar cataract, identified several mutations in GJA8, that could affect the T2 transmembrane domain of Cx50 (27). Additionally, the missense variant V64G was detected in the developmentally conserved EL1 (28). Other studies also demonstrate that the glu48lys mutation is associated with the development of banding zonular nuclear cataract, while the autosomal dominant lamellar cataract is associated with two mutations in GJA8, namely P88S and P88Q (29,30). The insertion mutation in GJA8 at codon 203, producing a truncated protein and the missense mutation c.217T > C, are both associated with autosomal recessive cataract (31,32). High throughput sequencing of samples derived from the members of a family with congenital nuclear cataract detected a novel variant (c.166A > C) at position 166 of the coding region of Cx50 (33). In the present study, a mutation (c.865-c.866insC) in exon 2 of GJA8 was detected in family C, resulting in a shift in the amino acid coding sequence (p.T289Tfs*91). This mutation was associated with nuclear cataract. These findings further supported the significant role of GJA8 in maintaining the normal function of the lens and its association with congenital cataract. Mutations at different positions of the gene may exhibit different effects on clinical signs.
The above phenomena, from the increased risk of age-related and congenital cataract to the development of band nuclear cataract, lamellar powder cataract, congenital aphakia and corneal sclerosis, indicate that fully understanding the association between different mutation sites and phenotype is of great importance (34,35). Additionally, further investigation of the association between CRYBA1, CRYBB2 and GJA8, three significant candidate genes and different cataract phenotypes is urgently needed.
In the current study, three mutations associated with congenital cataract were identified in three Chinese families using WES technology and Sanger sequencing. More specifically, a frameshift mutation in exon 6 of CRYBA1 (c.592-593insG), a nonsense mutation in exon 6 of CRYBB2 (c.471C > T) and a frameshift mutation in exon 2 of GJA8 (c.865-866 ins C) were detected. Biological analysis revealed that all three mutations were associated with congenital cataract in all three families. Among the above mutations, two, one in CRYBA1 and one in GJA8, were reported for the first time and were involved in the development of congenital cataract. This finding further expanded the pathogenic gene spectrum of cataract and lay the foundation for unraveling the complex molecular basis and pathogenesis of congenital cataract. However, the association between the mechanism underlying the development of cataract and genotype/phenotype should be further investigated. Each mutation site was identified by only one family cohort. Due to the genetic causes of the disease, there are more gene mutations involved, in the sense that it is less likely that the mutation sites in the collected families will be the same. To date, we have not come across any other family with the same disease-causing locus of CRYBA1 (p.W198Wfs*22) and CRYBB2 (p.Q155X). The authors will continue to collect related cases in future studies. If multiple families with the same gene mutation site are verified, its association with different phenotypes of congenital cataract can be further discussed, providing a theoretical basis for further study of its molecular basis and further expand the genotype-phenotype map with congenital cataract.
Acknowledgements
Part of this study was completed with the assistance of the sequencing company (Beijing Zhiyin Oriental Translational Medicine Research Center Co., Ltd.) which the authors thank.
Funding Statement
The present study was supported by Medical Innovation Project of Logistics Service (grant no. 18JS005), Open Subject of Jiangsu Population Society (grant nos. JSPA2019017 and JSPA2019020) and Jiangsu Funding Program for Excellent Postdoctoral Talent.
Availability of data and materials
The data generated in the present study may be found in the SRA under accession number PRJNA944388, https://www.ncbi.nlm.nih.gov/bioproject/PRJNA944388.
Authors' contributions
CQ and YH are responsible for designing the present study, data analysis and drafting the manuscript. CJ and XZ were responsible for collecting data, sorting literature, checking the correctness of language and correcting errors. PZ and WL participated in designing the present study and collecting samples. HZ participated in the statistical analysis of the data. PZ and XX confirm the authenticity of all the raw data. CX and XX participated in designing the present study and critical discussion. All the authors read and approved the final manuscript.
Ethics approval and consent to participate
This study was approved by the Ethics Committee of the Jinling Hospital, Nanjing University School of Medicine and all research subjects signed an informed consent. All methods were performed in accordance with relevant guidelines and regulations. All investigators adhered to the principles expressed in the Declaration of Helsinki.
Patient consent for publication
The participants consented to the use of their blood samples for the purpose of scientific research. The patients consented to the images being taken for the purpose of research and also consented to their publication.
Competing interests
The authors declare that they have no competing interests.
References
- 1.Sun W, Xiao X, Li S, Guo X, Zhang Q. Exome sequencing of 18 Chinese families with congenital cataracts: A new sight of the NHS gene. PLoS One. 2014;9:e100455. doi: 10.1371/journal.pone.0100455. [DOI] [PMC free article] [PubMed] [Google Scholar]
- 2.Li J, Chen X, Yan Y, Yao K. Molecular genetics of congenital cataracts. Exp Eye Res. 2020;191:107872. doi: 10.1016/j.exer.2019.107872. [DOI] [PubMed] [Google Scholar]
- 3.Jiao X, Khan SY, Irum B, Khan AO, Wang Q, Kabir F, Khan AA, Husnain T, Akram J, Riazuddin S, et al. Correction: missense mutations in CRYAB are liable for recessive congenital cataracts. PLoS One. 2017;12:e0171403. doi: 10.1371/journal.pone.0171403. [DOI] [PMC free article] [PubMed] [Google Scholar]
- 4.Kumar M, Agarwal T, Kaur P, Kumar M, Khokhar S, Dada R. Molecular and structural analysis of genetic variations in congenital cataract. Mol Vision. 2013;19:2436–2450. [PMC free article] [PubMed] [Google Scholar]
- 5.Khan I, Chandani S, Balasubramanian D. Structural study of the G57W mutant of human gamma-S-crystallin, associated with congenital cataract. Mol Vis. 2016;22:771–782. [PMC free article] [PubMed] [Google Scholar]
- 6.Yue B, Haddad BG, Khan U, Chen H, Atalla M, Zhang Z, Zuckerman DM, Reichow SL, Bai D. Connexin 46 and connexin 50 gap junction channel properties are shaped by structural and dynamic features of their N-terminal domains. J Physiol. 2021;599:3313–3335. doi: 10.1113/JP281339. [DOI] [PMC free article] [PubMed] [Google Scholar]
- 7.Valiunas V, Brink PR, White TW. Lens connexin channels have differential permeability to the second messenger cAMP. Invest Ophthalmol Vis Sci. 2019;60:3821–3829. doi: 10.1167/iovs.19-27302. [DOI] [PMC free article] [PubMed] [Google Scholar]
- 8.Brink PR, Valiunas V, White TW. Lens connexin channels show differential permeability to signaling molecules. Int J Mol Sci. 2020;21:6943. doi: 10.3390/ijms21186943. [DOI] [PMC free article] [PubMed] [Google Scholar]
- 9.Berry V, Ionides A, Pontikos N, Georgiou M, Yu J, Ocaka LA, Moore AT, Quinlan RA, Michaelides M. The genetic landscape of crystallins in congenital cataract. Orphanet J Rare Dis. 2020;15:333. doi: 10.1186/s13023-020-01613-3. [DOI] [PMC free article] [PubMed] [Google Scholar]
- 10.Mothobi ME, Guo S, Liu Y, Chen Q, Yussuf AS, Zhu X, Fang Z. Mutation analysis of congenital cataract in a Basotho family identified a new missense allele in CRYBB2. Mol Vis. 2009;15:1470–1475. [PMC free article] [PubMed] [Google Scholar]
- 11.Pauli S, Söker T, Klopp N, Illig T, Engel W, Graw J. Mutation analysis in a German family identified a new cataract-causing allele in the CRYBB2 gene. Mol Vis. 2007;13:962–967. [PMC free article] [PubMed] [Google Scholar]
- 12.Micheal S, Niewold ITG, Siddiqui SN, Zafar SN, Khan MI, Bergen AAB. Delineation of novel autosomal recessive mutation in GJA3 and autosomal dominant mutations in GJA8 in Pakistani congenital cataract families. Genes (Basel) 2018;9:112. doi: 10.3390/genes9020112. [DOI] [PMC free article] [PubMed] [Google Scholar]
- 13.Li H, Homer N. A survey of sequence alignment algorithms for next-generation sequencing. Brief Bioinform. 2010;11:473–483. doi: 10.1093/bib/bbq015. [DOI] [PMC free article] [PubMed] [Google Scholar]
- 14.Li H, Durbin R. Fast and accurate short read alignment with Burrows-Wheeler transform. Bioinformatics. 2009;25:1754–1760. doi: 10.1093/bioinformatics/btp324. [DOI] [PMC free article] [PubMed] [Google Scholar]
- 15.Ghoneim DH, Myers JR, Tuttle E, Paciorkowski AR. Comparison of insertion/deletion calling algorithms on human next-generation sequencing data. BMC Res Notes. 2014;7:864. doi: 10.1186/1756-0500-7-864. [DOI] [PMC free article] [PubMed] [Google Scholar]
- 16.Bateman JB, von-Bischhoffshaunsen FR, Richter L, Flodman P, Burch D, Spence MA. Gene conversion mutation in crystallin, beta-B2 (CRYBB2) in a Chilean family with autosomal dominant cataract. Ophthalmology. 2007;114:425–432. doi: 10.1016/j.ophtha.2006.09.013. [DOI] [PubMed] [Google Scholar]
- 17.Hegde S, Kesterson RA, Srivastava OP. CRYβA3/A1-crystallin knockout develops nuclear cataract and causes impaired lysosomal cargo clearance and calpain activation. PLoS One. 2016;11:e0149027. doi: 10.1371/journal.pone.0149027. [DOI] [PMC free article] [PubMed] [Google Scholar]
- 18.Hejtmancik JF. Congenital cataracts and their molecular genetics. Semin Cell Dev Biol. 2008;19:134–149. doi: 10.1016/j.semcdb.2007.10.003. [DOI] [PMC free article] [PubMed] [Google Scholar]
- 19.Yang Z, Li Q, Ma Z, Guo Y, Zhu S, Ma X. A G→T splice site mutation of CRYBA1/A3 associated with autosomal dominant suture cataracts in a Chinese family. Mol Vis. 2011;17:2065–2071. [PMC free article] [PubMed] [Google Scholar]
- 20.Ni SH, Zhang JM, Zhao J. A novel missense mutation of CRYBA1 in a northern Chinese family with inherited coronary cataract with blue punctate opacities. Eur J Ophthalmol. 2022;32:193–199. doi: 10.1177/11206721211008355. [DOI] [PubMed] [Google Scholar]
- 21.Weisschuh N, Aisenbrey S, Wissinger B, Riess A. Identification of a novel CRYBB2 missense mutation causing congenital autosomal dominant cataract. Mol Vis. 2012;18:174–180. [PMC free article] [PubMed] [Google Scholar]
- 22.Litt M, Carrero-Valenzuela R, LaMorticella DM, Schultz DW, Mitchell TN, Kramer P, Maumenee IH. Autosomal dominant cerulean cataract is associated with a chain termination mutation in the human β-crystallin gene CRYBB2. Hum Mol Genet. 1997;6:665–668. doi: 10.1093/hmg/6.5.665. [DOI] [PubMed] [Google Scholar]
- 23.Gill D, Klose R, Munier FL, McFadden M, Priston M, Billingsley G, Ducrey N, Schorderet DF, Héon E. Genetic heterogeneity of the Coppock-like cataract: A mutation in CRYBB2 on chromosome 22q11.2. Invest Ophthalmol Vis Sci. 2000;41:159–165. [PubMed] [Google Scholar]
- 24.Vanita, Sarhadi V, Reis A, Jung M, Singh D, Sperling K, Singh JR, Bürger J. A unique form of autosomal dominant cataract explained by gene conversion between beta-crystallin B2 and its pseudogene. J Med Genet. 2001;38:392–396. doi: 10.1136/jmg.38.6.392. [DOI] [PMC free article] [PubMed] [Google Scholar]
- 25.Valiunas V, White TW. Connexin43 and connexin50 channels exhibit different permeability to the second messenger inositol triphosphate. Sci Rep. 2020;10:8744. doi: 10.1038/s41598-020-65761-z. [DOI] [PMC free article] [PubMed] [Google Scholar]
- 26.Xin L, Bai D. Functional roles of the amino terminal domain in determining biophysical properties of Cx50 gap junction channels. Front Physiol. 2013;4:373. doi: 10.3389/fphys.2013.00373. [DOI] [PMC free article] [PubMed] [Google Scholar]
- 27.Meşe G, Richard G, White TW. Gap junctions: Basic structure and function. J Invest Dermatol. 2007;127:2516–2524. doi: 10.1038/sj.jid.5700770. [DOI] [PubMed] [Google Scholar]
- 28.Zheng JQ, Ma ZW, Sun HM. A heterozygous transversion of connexin 50 in a family with congenital nuclear cataract in the northeast of China. Zhonghua Yi Xue Yi Chuan Xue Za Zhi. 2005;22:76–78. [PubMed] [Google Scholar]
- 29.Berry V, Mackay D, Khaliq S, Francis PJ, Hameed A, Anwar K, Mehdi SQ, Newbold RJ, Ionides A, Shiels A, et al. Connexin 50 mutation in a family with congenital ‘zonular nuclear’ pulverulent cataract of Pakistani origin. Hum Genet. 1999;105:168–170. doi: 10.1007/s004399900094. [DOI] [PubMed] [Google Scholar]
- 30.Berry V, Ionides A, Pontikos N, Moghul I, Moore AT, Quinlan RA, Michaelides M. Whole exome sequencing reveals novel and recurrent disease-causing variants in lens specific gap junctional protein encoding genes causing congenital cataract. Genes. 2020;11:512. doi: 10.3390/genes11050512. [DOI] [PMC free article] [PubMed] [Google Scholar]
- 31.Li L, Fan DB, Zhao YT, Li Y, Yang ZB, Zheng GY. GJA8 missense mutation disrupts hemichannels and induces cell apoptosis in human lens epithelial cells. Sci Rep. 2019;9:19157. doi: 10.1038/s41598-019-55549-1. [DOI] [PMC free article] [PubMed] [Google Scholar]
- 32.Ponnam SP, Ramesha K, Tejwani S, Ramamurthy B, Kannabiran C. Mutation of the gap junction protein alpha 8 (GJA8) gene causes autosomal recessive cataract. J Med Genet. 2007;44:e85. doi: 10.1136/jmg.2007.050138. [DOI] [PMC free article] [PubMed] [Google Scholar]
- 33.Hadrami M, Bonnet C, Veten F, Zeitz C, Condroyer C, Wang P, Biya M, Sidi Ahmed MA, Zhang Q, Cheikh S, et al. A novel missense mutation of GJA8 causes congenital cataract in a large Mauritanian family. Eur J Ophthalmol. 2019;29:621–628. doi: 10.1177/1120672118804757. [DOI] [PubMed] [Google Scholar]
- 34.Ceroni F, Aguilera-Garcia D, Chassaing N, Bax DA, Blanco-Kelly F, Ramos P, Tarilonte M, Villaverde C, da Silva LRJ, Ballesta-Martínez MJ, et al. New GJA8 variants and phenotypes highlight its critical role in a broad spectrum of eye anomalies. Hum Genet. 2019;138:1027–1042. doi: 10.1007/s00439-018-1875-2. [DOI] [PubMed] [Google Scholar]
- 35.Devi RR, Vijayalakshmi P. Novel mutations in GJA8 associated with autosomal dominant congenital cataract and microcornea. Mol Vis. 2006;12:190–195. [PubMed] [Google Scholar]
Associated Data
This section collects any data citations, data availability statements, or supplementary materials included in this article.
Data Availability Statement
The data generated in the present study may be found in the SRA under accession number PRJNA944388, https://www.ncbi.nlm.nih.gov/bioproject/PRJNA944388.



