Abstract
Background
Deinococcus radiodurans is a robust bacterium that can withstand harsh environments that cause oxidative stress to macromolecules due to its cellular structure and physiological functions. Cells release extracellular vesicles for intercellular communication and the transfer of biological information; their payload reflects the status of the source cells. Yet, the biological role and mechanism of Deinococcus radiodurans-derived extracellular vesicles remain unclear.
Aim
This study investigated the protective effects of membrane vesicles derived from D. radiodurans (R1-MVs) against H2O2-induced oxidative stress in HaCaT cells.
Results
R1-MVs were identified as 322 nm spherical molecules. Pretreatment with R1-MVs inhibited H2O2-mediated apoptosis in HaCaT cells by suppressing the loss of mitochondrial membrane potential and reactive oxygen species (ROS) production. R1-MVs increased the superoxide dismutase (SOD) and catalase (CAT) activities, restored glutathione (GSH) homeostasis, and reduced malondialdehyde (MDA) production in H2O2-exposed HaCaT cells. Moreover, the protective effect of R1-MVs against H2O2-induced oxidative stress in HaCaT cells was dependent on the downregulation of mitogen-activated protein kinase (MAPK) phosphorylation and the upregulation of the nuclear factor E2-related factor 2 (Nrf2)/antioxidant response element (ARE) pathway. Furthermore, the weaker protective capabilities of R1-MVs derived from ΔDR2577 mutant than that of the wild-type R1-MVs confirmed our inferences and indicated that SlpA protein plays a crucial role in R1-MVs against H2O2-induced oxidative stress.
Conclusion
Taken together, R1-MVs exert significant protective effects against H2O2-induced oxidative stress in keratinocytes and have the potential to be applied in radiation-induced oxidative stress models.
Supplementary Information
The online version contains supplementary material available at 10.1186/s12575-023-00211-4.
Keywords: Deinococcus radiodurans, ΔDR2577 mutant, Extracellular vesicles, Oxidative stress, Antioxidant
Background
Deinococcus radiodurans is an extremophilic bacterium well known for its high level of resistance to ionizing radiation [1]. Deinococcus radiodurans has evolved extremely effective radiation and oxidative stress protection systems, including passive and active defense mechanisms [2]. The genome of D. radiodurans is densely packaged and forms nucleoid with toroidal architecture, which may shield DNA from radiation and oxidative stress. In addition, Deinococcus-specific proteins, such as DdrB and IrrE/DdrO were involved in the repair and protection of DNA and protein [3, 4]. Importantly, D. radiodurans can protect against oxidative stress that damages proteins, nucleic acids, and lipids by mediating effective redox homeostasis and scavenging reactive oxygen species (ROS) [5]. The cellular ROS-scavenging capacity of D. radiodurans comprises antioxidant enzymes, including superoxide dismutase (SOD), catalase (CAT), peroxidase, peroxiredoxins, and thioredoxin, and non-enzymatic antioxidants, such as accumulated Mn2+, pyrroloquinoline–quinone, and deinoxanthin [6]. Based on these characteristics of D. radiodurans, various studies have explored its potential for biomedicine. For example, deinoxanthin, a xanthophyll derived from Deinococcus species, has attracted considerable attention because of its significant antioxidant effects and ROS scavenging activity [7, 8]. Exopolysaccharides produced by D. radiodurans have been reported to scavenge H2O2 and exert anti-apoptotic effects in human keratinocytes [9].
Membrane vesicles (MV) are lipid bilayer membrane-enclosed nanovesicles produced by most bacteria, along with various biomolecules, such as proteins (including enzymes and transcriptional factors), lipids, nucleic acids, and metabolites [10, 11]. Bacterial MVs are secreted from the cell surface into the extracellular space and are called extracellular vesicles (EVs) [12]. EVs play crucial roles in intercellular communication by transferring bioactive components from donor to recipient cells and mediating various physiological and pathological processes, including molecular transport, stress response mediation, and interaction with the host [13, 14]. EVs derived from pathogenic bacteria play a pathological role by delivering virulence factors and toxins to target cells [15]. In contrast, gut microbiota and probiotic-derived EVs induce fortification of the gut barrier and suppress inflammation [16]. EVs mirror the physiological state of the parent cells and are used to deliver messages [17]. Therefore, EVs have been highlighted as potential diagnostic and therapeutic agents that can be applied for various biological processes, such as tissue signaling [18], immune modulation [19], metastasis spreading [20], and wound healing [21].
Although D. radiodurans is extremely resistant to oxidative stress [5], the functionality of MVs derived from D. radiodurans has not been characterized. This study aimed to isolate and characterize D. radiodurans-derived MVs (R1-MVsMVs) and to identify the antioxidative properties of R1-MVsMVs against H2O2-induced oxidative stress in human keratinocytes.
Results
Isolation and characterization of MVs derived from D. radiodurans
R1-MVsMVs were isolated from cultured D. radiodurans supernatants via filtration and differential centrifugation. R1-MVs had an average diameter of 300 nm as determined by DLS analysis (Fig. 1A). In agreement with the DLS results, TEM and SEM analyses confirmed that the size of the R1-MVs ranged from 290 to 330 nm (Fig. 1B and C). Next, we confirmed the antioxidant activities of R1-MVs using DPPH and FRAP assay that R1-MVs (0.25–2 mg/mL) induced radical scavenging and ferric-reducing abilities in a dose-dependent manner (Fig. 1D and E). These results suggested that R1-MVs have potential, direct and indirect, protective roles against oxidative stress.
Fig. 1.
Isolation and characterization of extracellular vesicles (R1-MVs) derived from Deinococcus radiodurans. A Size distribution of R1-MVs determined using dynamic light scattering (DLS) analysis. B Morphology of R1-MVs visualized by transmission electron microscopy (TEM). Scale bar = 500 nm. C Visualization of R1-MVs using scanning electron microscopy (SEM). Scale bar = 200 nm. D and E The antioxidant activity of R1-MVs analyzed using (D) DPPH and (E) FRAP assays
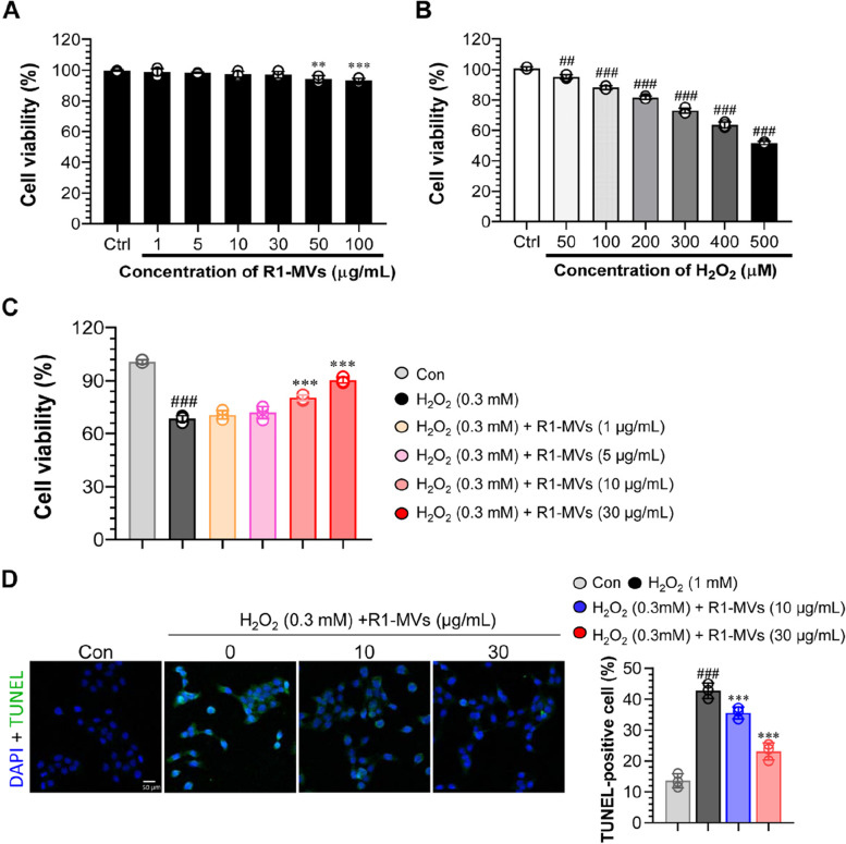
R1-MVs inhibit H2O2 -induced cytotoxicity in HaCaT cells
Evaluation of the cytotoxicity of R1-MVs in HaCaT cells using the MTT assay demonstrated that treatment with R1-MVs for 18 h was not cytotoxic to HaCaT cells at concentrations of up to 30 μg/mL (Fig. 2A). Furthermore, exposure of HaCaT cells to different concentrations of H2O2 (50, 100, 200, 300, 400, and 500 μM) showed that H2O2 at 300 μM decreased cell viability to 70% compared to that of the untreated group. Therefore, this concentration was used as the optimal dose to induce damage for all subsequent experiments (Fig. 2B). Pretreatment of HaCaT cells with the R1-MVs followed by H2O2 treatment revealed that R1-MVs at 10 or 30 μg/mL increased viability of H2O2-treated HaCaT cells dose-dependently (Fig. 2C). The protective effect of R1-MVs in H2O2-treated HaCaT cells was confirmed by morphological assessment using TUNEL staining. H2O2-treated HaCaT cells showed severe nuclear fragmentation; however, pretreatment with R1-MVs at 10 or 30 μg/mL induced the inhibition of nuclear fragmentation (Fig. 2D). Therefore, R1-MVs have the potential to the protect against oxidative stress. The data show the mean ± SD (n = 3 samples) of three representative experiments.
Fig. 2.
Effects of R1-MVs on H2O2-induced HaCaT cell damage. A Cytotoxicity of R1-MVs (1, 5, 10, 30, 50 and 100 μg/mL) on HaCaT cells analyzed using MTT assay. B The cells were exposed to H2O2 (50, 100, 200, 300, 400, and 500 μM) for 12 h, and the cell viability was assessed using MTT assay to assess the cytotoxicity and optimal dose of H2O2. C HaCaT cells were pretreated with different concentrations of R1-MVs (1, 5, 10, and 30 μg/mL) for 12 h before exposure to H2O2 (0.3 mM) for 12 h, and the cell viability was measured using MTT assay to assess the cytotoxicity and optimal dose of R1-MVs. D HaCaT cells were stained with TUNEL and examined using a 20 × fluorescence microscope to assess inhibition of cell death by R1-MVs. Scale bar: 50 μm. The fluorescence quantitative analysis using Image J software. The data show the mean ± SD (n = 4 samples) of three representative experiments. ##p < 0.01 or ###p < 0.001 vs. control group; *p < 0.05, **p < 0.01, or ***p < 0.001 vs. H2O2-treated group
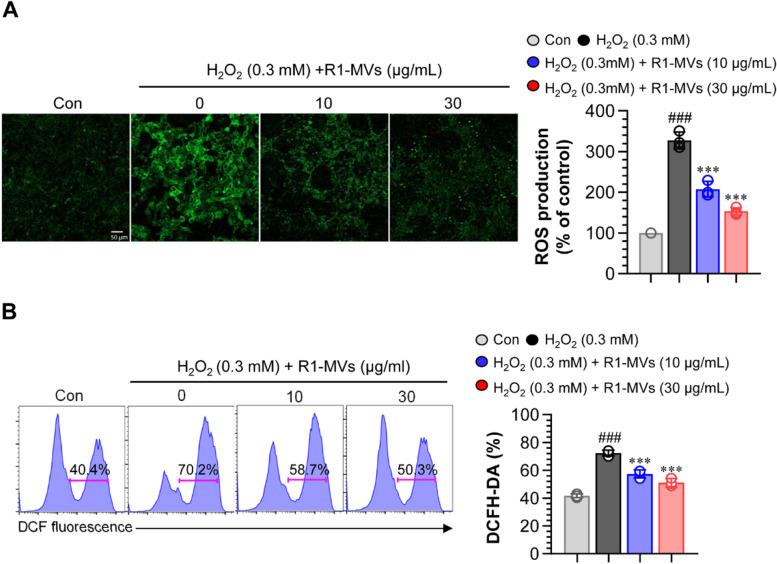
Effects of R1-MVs on the production of intracellular ROS
To identify the mechanism underlying the protective effect of R1-MVs against H2O2, intracellular levels of ROS were assessed using DCF-DA. Endogenous ROS levels were assessed using confocal microscopy (Fig. 3A) and flow cytometry (Fig. 3B). Fluorescence intensity of the HaCaT cells exposed to H2O2 revealed a higher production of intracellular ROS than that in the control group. However, treatment with R1-MVs (10 and 30 μg/mL) prior to H2O2 treatment considerably reduced the production of intracellular ROS (Fig. 3A and B). These results suggest that R1-MVs inhibit the production and accumulation of intracellular ROS and alleviate H2O2-induced oxidative stress in HaCaT cells.
Fig. 3.
Effects of R1-MVs on intracellular ROS (fluorescence intensity) in H2O2-treated HaCaT cells. Cells were pretreated with different concentrations of R1-MVs for 12 h followed by treatment with 0.3 mM H2O2 for 12 h. A Intracellular ROS level detected by DCFH-DA using fluorescence microscopy and quantitative analysis using ImageJ software. Scale bar: 50 μm. B Intracellular ROS level measured by DCFH-DA using flow cytometry. ###p < 0.001 vs. control group; *p < 0.05, **p < 0.01, or ***p < 0.001 vs. H2O2-treated group. The data show the mean ± SD (n = 4 samples) of three representative experiments
Effects of R1-MVs on MDA content, SOD and CAT activities, and GSH level
ROS overproduction can lead to lipid peroxidation, and MDA is a biomarker of lipid peroxidation [22]. Considering the mechanism of lipid peroxidation, we evaluated the effect of R1-MVs on H2O2-induced MDA overproduction in HaCaT cells. As shown in Fig. 4A, the MDA content was significantly increased after H2O2 treatment compared to that in the control group. Compared to the H2O2-treated group, R1-MVs (5, 10, and 30 μg/mL) pretreatment inhibited the increase in MDA content upon exposure to H2O2 in HaCaT cells. Furthermore, to determine whether R1-MVs could inhibit H2O2-induced oxidative stress by regulating the intracellular antioxidant system, the activities of SOD and CAT and the levels of GSH were measured [23–25]. H2O2 alone-treated HaCaT cells significantly increased oxidized glutathione (GSSG) content and decreased GSH, SOD, and CAT levels compared to the control group. However, pretreatment with R1-MVs (10 and 30 μg/mL) considerably restored GSH homeostasis (increased GSH/GSSG ratio) and increased the activities of SOD and CAT (Fig. 4B–F). These results suggest that R1-MVs reduce MDA content and play an important role in maintaining membranes by suppressing lipid peroxidation. In addition, R1-MVs can effectively enhance antioxidant-related molecules, including the activities of SOD and CAT and the level of GSH.
Fig. 4.
Effect of R1-MVs on the activities of antioxidant enzymes (SOD and CAT), level of GSH, and MDA content in H2O2-treated HaCaT cells. Cells were pretreated with different concentrations of R1-MVs (5, 10, and 30 μg/mL) for 12 h, followed by treatment with 0.3 mM H2O2 for 12 h. A Malondialdehyde (MDA) content, (B) oxidized glutathione (GSSG) content, (C) glutathione (GSH) content, (D) GSH/GSSG ratio, (E) superoxide dismutase (SOD) activity, and (F) catalase (CAT) activity assessed in HaCaT cells. ###p < 0.001 vs. control group; *p < 0.05, **p < 0.01, or ***p < 0.001 vs. H2O2-treated group. The data show the mean ± SD (n = 4 samples) of three representative experiments
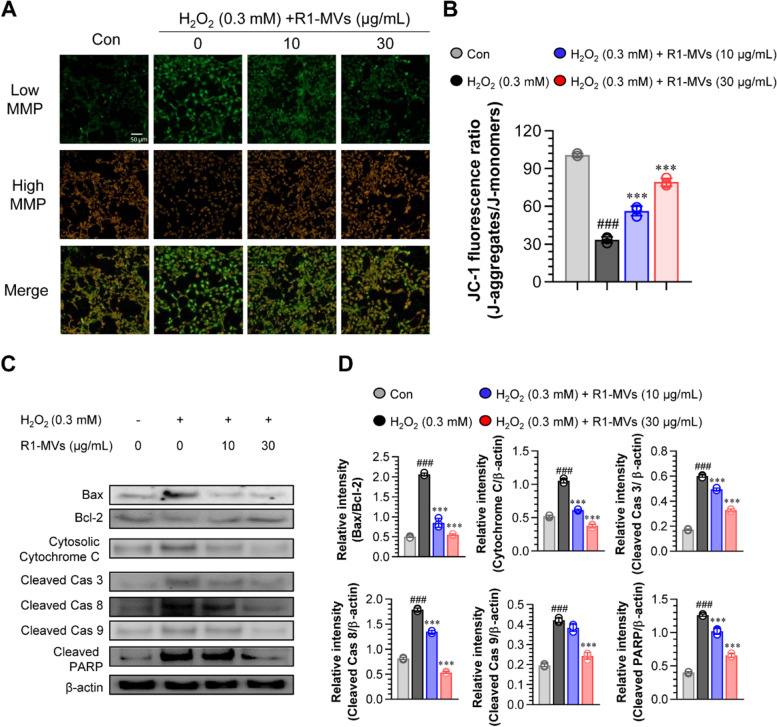
Effects of R1-MVs on mitochondrial membrane potential and apoptotic pathways in HaCaT cells
Excessive ROS exposure will disrupt the redox homeostasis, leading to oxidative stress and ROS-mediated damage of biomolecules such as DNA and proteins as well as organelles including mitochondria. Increased cellular ROS levels induce the loss of MMP, a landmark in early apoptosis [26]. In healthy cells with a normal MMP, the JC-1 dye enters and forms red fluorescent J-aggregates. Meanwhile, in apoptotic cells, the JC-dye cannot penetrate the cells to induce the formation of J-aggregates and presents with green fluorescence instead [27]. Here, we assessed the ability of R1-MVs to repress the MMP drop induced by H2O2 using a mitochondrial-specific JC-1 probe [28]. The H2O2-treated group showed a decreased red and increased green fluorescence, indicating increased apoptosis. In contrast, pretreatment with R1-MVs (10 and 30 μg/mL) significantly increased red fluorescence and decreased green fluorescence, indicating a reduction in apoptotic cells in H2O2-treated HaCaT cells (Fig. 5A and B). Since excessive ROS production induced cell death, inhibition of ROS-induced apoptosis is important for maintaining cellular homeostasis [29, 30]. To investigate whether pretreatment with R1-MVs suppressed the activation of the apoptosis signaling pathway, the expression levels of various apoptotic indicators, including pro-apoptotic (BAX) and anti-apoptotic (BCL-2) proteins, as well as cytochrome c, cleaved poly (ADP-ribose) polymerase (PARP), and cleaved caspases-3, -8, and -9 in H2O2-treated HaCaT cells were measured. The results showed that exposure to H2O2 elevated the expression of BAX and cytosolic cytochrome c, decreased the levels of BCL-2, and increased the cleavage of PARP and cleaved caspase (cleaved caspases-3, -8, and -9) in HaCaT cells. However, pretreatment with R1-MVs (10 and 30 μg/mL) before exposure to H2O2 significantly inhibited the upregulation of BAX, cytosolic cytochrome c, and caspases-3, -8, and -9, as well as PARP cleavage and downregulation of BCL-2 in a concentration-dependent manner (Fig. 5C and D). Taken together, R1-MVs exert an inhibitory effect on MMP loss and the apoptotic cascade cell death in H2O2-induced oxidative stress in HaCaT cells.
Fig. 5.
Effect of R1-MVs on MMP and expression of apoptotic proteins in H2O2-treated HaCaT cells. HaCaT cells were pre-processed with R1-MVs at different concentrations (10 and 30 μg/mL) for 12 h prior to exposure to H2O2 (0.3 mM) for 12 h. A The change in MMP was detected by JC-1 using a 20 × laser scanning confocal microscope. Scale bar: 50 nm. B Percentage of fluorescence intensity specific value of the red/green quantified by ImageJ software. Significance: ###p < 0.001 vs. control; *p < 0.05 and **p < 0.01 vs. H2O2-treated group. C Expression of proteins related to apoptosis signals using specific antibodies against Bax, Bcl-2, Cytochrome C (cytosol), Cleaved Caspase 3, Cleaved Caspase 8, Cleaved Caspase 9, Cleaved poly (ADP-ribose) polymerase (PARP), and β-actin. D The relative band intensity of each protein evaluated using ImageJ software and expressed as a percentage. ###p < 0.001 vs. control group; *p < 0.05, **p < 0.01, or ***p < 0.001 vs. H2O2-treated group. The values are mean ± SD (n = 4 samples) of three representative experiments
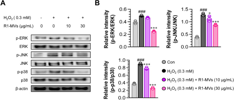
Effects of R1-MVs on MAPK signaling pathways associated with oxidative stress
Excessive ROS generation induced by H2O2 can activate mitogen-activated protein kinase (MAPK) signaling pathways [31]. MAPK pathways are activated by external stimulation and are related to the immune response, inflammation, and apoptosis [32]. To determine whether the protective effect of R1-MVs in HaCaT cells exposed to H2O2 occurs via the regulation of the MAPKs pathway, we evaluated the presence and absence of R1-MVs in H2O2-stimulated HaCaT cells. The results indicated that the phosphorylation of MAPKs (p38, ERK, and JNK) proteins induced by H2O2 was decreased by pretreatment with R1-MVs (10 and 30 μg/mL) compared to H2O2 alone-treated HaCaT cells (Fig. 6A and B). These results suggest that pretreatment with R1-MVs suppresses the abnormally activated MAPKs (p38, ERK, and JNK) signals induced by H2O2 treatment. Therefore, it can be inferred that R1-MVs play a critical role in the protective mechanism via the inhibition of MAPK pathways in H2O2-exposed cell injury in HaCaT cells.
Fig. 6.
Effects of R1-MVs on the activation of the MAPK pathway in H2O2-treated HaCaT cells. HaCaT cells were pre-processed with R1-MVs at different concentrations (10 and 30 μg/mL) for 12 h prior to exposure to H2O2 (0.3 mM) for 12 h. A The expression of phosphor-p38 (p-p38), p38, p-ERK, ERK, p-JNK, JNK, and β-actin was measured using western blotting analysis. B The relative MAPK band intensity of each protein evaluated using ImageJ is expressed as a percentage. ###p < 0.001 vs. control group; *p < 0.05, **p < 0.01, or ***p < 0.001 vs. H2O2-treated group. The data show the mean ± SD (n = 4 samples) of three representative experiments
R1-MVs stimulated the level of Nrf2 in H2O2 -induced oxidative stress in HaCaT cells
Nrf2 is a transcription factor that plays an important role in the expression of phase II antioxidant enzymes, which are regulated by antioxidant response elements (ARE), to prevent oxidative stress-induced cell damage [33, 34]. Kelch-like ECH-associated protein 1 (Keap1) was identified as an NRF2 repressor that was up-regulated in response to oxidative stress, thereby inhibiting NRF2 [35]. To determine whether the Nrf2/ARE signaling pathway is involved in the oxidative protection ability of R1-MVs, the effect of R1-MVs on the protein level of Nrf2 in the cytoplasm and nucleus was assessed using western blotting. Pretreatment with R1-MVs (10 and 30 μg/mL) significantly enhanced the expression of Nrf2 in HaCaT cells exposed to H2O2. In addition, pretreatment with R1-MVs (10 and 30 μg/mL) decreased the protein level of Nrf2 and Keap1 in the cytoplasm of HaCaT cells exposed to H2O2. In contrast, Nrf2 expression in the nucleus was enhanced by pretreatment with R1-MVs (10 and 30 μg/mL) in HaCaT cells exposed to H2O2 (Fig. 7A and B). These results suggest that pretreatment with R1-MVs promote Nrf2 translocation from the cytoplasm to the nucleus, thereby attaining elevated binding ability to the downstream genes.
Fig. 7.
Effect of R1-MVs on the Nrf2/ARE pathway in H2O2-treated HaCaT cells. HaCaT cells were pre-processed with R1-MVs at different concentrations (10 and 30 μg/mL) for 12 h prior to exposure to H2O2 (0.3 mM) for 12 h. A The expression of Nrf2 and Keap1 in the cytoplasm and nucleus and the total levels of Nrf2 measured using western blotting analysis. B The relative Nrf2 and Keap1 band intensity of each protein evaluated using ImageJ software and expressed as a percentage. *p < 0.05 or ***p < 0.001 vs. H2O2-treated group. The data show the mean ± SD (n = 4 samples) of three representative experiments
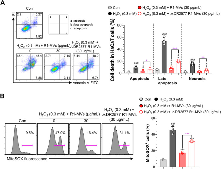
MVs isolated from R1 DR2577 deletion mutant strain (ΔDR2577) are sensitive to H2O2 -induced oxidative stress compared to MVs isolated from R1 wild-type strain
SlpA (DR2577) is a major S-layer component that binds to the carotenoid deinoxanthin, a powerful antioxidant molecule of the radioresistant bacterium D. radiodurans [36, 37]. Based on the protective effect of R1-MVs against H2O2-induced oxidative stress, we hypothesized that MVs isolated from ΔDR2577 (ΔDR2577 R1-MVs) would have a decreased protective effect against H2O2. We pretreated HaCaT cells with Δ DR2577 R1-MVs or R1-MVs followed by H2O2 treatment and assessed cell death using Annexin V/PI staining and MTT assay to confirm this hypothesis. The results indicated that pretreatment with R1-MVs (30 μg/mL) had a protective effect against H2O2-induced oxidative stress; however, the protective ability of ΔDR2577 R1-MVs (30 μg/mL) was significantly (necrosis; **p < 0.01, late apoptosis; ***p < 0.001, early apoptosis; *p < 0.05) lower than that of R1-MVs (Fig. 8A). In addition, to identify the mechanism underlying the protective effect of R1-MVs against H2O2 in HaCaT cells, MitoSOX-based flow cytometry was conducted to detect mitochondrial ROS levels. Interestingly, the ROS scavenging ability of ΔDR2577 R1-MVs (30 μg/mL) against H2O2-induced radical generation was notably (***p < 0.001) weaker than that of R1-MVs (30 μg/mL) (Fig. 8B). Taken together, considering the protective effect of R1-MVs against H2O2-induced oxidative stress, these results suggest that SlpA plays an important role in the protective mechanism against oxidative stress in R1-MVs.
Fig. 8.
Effect of R1 DR2577 mutant strain (ΔDR2577) MVs isolated from ΔDR2577 (ΔDR2577 R1-MVs) against H2O2-induced oxidative stress. HaCaT cells were pre-processed with R1-MVs (30 μg/mL) or ΔDR2577 R1-MVs (30 μg/mL) for 12 h prior to exposure to H2O2 (0.3 mM) for 12 h. A Protective effect of MVs (R1 and ΔDR2577) against H2O2-induced oxidative stress in HaCaT cells assessed using annexin V/propidium iodide (PI) staining (PI+ cells, necrosis; AnnexinV+PI+ cells, late apoptosis; AnnexinV+ cells, early apoptosis). B Mitochondrial ROS scavenging effect of MVs (R1 and ΔDR2577) assessed using the Mitosox™ fluorescence probe in H2O2 exposed to HaCaT cells. ###p < 0.001 vs. control group; *p < 0.05, **p < 0.01, or ***p < 0.001 vs. H2O2-treated group; *p < 0.05, **p < 0.01, or ***p < 0.001 vs. H2O2/ΔDR2577 R1-MVs-treated group. The values show the mean ± SD (n = 4 samples) of three representative experiments
Discussion
In the present study, we successfully isolated and characterized MVs derived from D. radiodurans, and demonstrated that R1-MVs have antioxidant properties and ROS scavenging potential. Furthermore, we also demonstrated that R1-MVs protect against H2O2-induced oxidative damage in HaCaT cells. This protection may be related to the modulation of the MAPK and Nrf2/ARE signaling pathways and the mitochondrial apoptotic pathway associated with oxidative stress. Furthermore, by comparing the effect of R1-MVs with that of ΔDR2577 R1-MVs, we showed that the SlpA (DR2577) protein is important in regulating the protective roles of R1-MVs against H2O2-induced oxidative stress in HaCaT cells. To our knowledge, this is the first study to suggest that MVs derived from D. radiodurans exert protective effects against oxidative stress in keratinocytes.
Oxidative stress is a disturbance in the prooxidant-antioxidant balance in the body, which can disrupt redox signaling and control and/or cause molecular damage [38, 39]. Overproduction of aerobic metabolites, such as superoxide anion radicals, hydroxyl radicals, and H2O2, causes the pathogenesis of various diseases, such as metabolic and chronic disorders and cancers [40, 41]. H2O2 is one of the most common stimulators used to establish oxidative stress models [42]. It can diffuse throughout the mitochondria and cross cell membranes, generating excessive ROS, leading to lipid peroxidation and biomolecular denaturation [43]. MDA is a stable end-product of lipid peroxidation, a marker of oxidative stress [44]. SOD, CAT, and GSH are enzymatic and non-enzymatic antioxidant molecules that protect cells from radical attack and play important roles in antioxidant defense against oxidative stress [45–47]. Pretreatment with R1-MVs increased HaCaT cell viability, decreased the intracellular levels of ROS, enhanced the activities of enzymatic antioxidants (SOD and CAT) and GSH levels, and suppressed the release of MDA. These results indicated that R1-MVs could alleviate the cell damage induced by H2O2 via fortifying the antioxidant activities of HaCaT cells. In addition, mitochondria play a crucial role in cellular metabolism, signaling, and death pathways [48, 49]. ROS-mediated oxidative stress can induce mitochondrial damage, resulting in the reduced MMP and activation of mitochondrial apoptosis programs [50, 51]. This study showed that pretreatment with R1-MVs significantly inhibited the decrease in MMP in HaCaT cells exposed to H2O2. Furthermore, we assessed the anti-apoptotic effects of R1-MVs via a Bax/Bcl2-dependant pathway, which suggested that R1-MVs regulate the mitochondrial caspase-related apoptotic pathway.
The MAPK and Nrf2/ARE signaling pathways are associated with oxidative stress and antioxidant activities [52, 53]. Oxidative stress due to increased ROS production can activate MAPK signaling pathways via the activation of ERK, JNK, and p38 MAPK signaling proteins were involved in apoptosis via ROS generation [54–56]. In addition, as an antioxidant stress modulator, Nrf2 can be activated by excessive ROS exposure, and plays significant roles in the body’s antioxidant defenses [57]. Therefore, these two pathways can be used as an index factor when discovering new antioxidative substances [52, 58]. We found that R1-MVs suppressed the activation of ERK1/2, JNK, and p38 proteins induced by H2O2 in HaCaT cells. In addition, R1-MVs induced the accumulation of Nrf2 in the cell nucleus. These results indicate that R1-MVs may lead to Nrf2 translocation into the nucleus, which can promote binding to the ARE promoter and activate the transcription of antioxidant genes [59, 60]. Taken together, these results suggest that R1-MVs could regulate the Nrf2 pathway by promoting Nrf2 translocation from the cytoplasm to the nucleus thereby upregulating the Nrf2/ARE signaling pathway, which can subsequently restore the GSH homeostasis as well as increase the activities of CAT and SOD to suppress oxidative damage in HaCaT cells.
S-layers, which are external layers composed of a proteinaceous coat, play an important role in the protective mechanism of D. radiodurans against oxidative stress. Several studies have demonstrated that the S-layer deinoxanthin binding complex (SDBC) is resistant to UV and is thermostable, thereby playing a protective role in D. radiodurans [37, 61, 62]. This complex consists of the protein DR2577, a major surface layer constituent, and its cofactor deinoxanthin [37]. As the MVs reflect the characteristics of source cells [63], we hypothesized that MVs derived from R1 DR2577 (SlpA) mutant strain (DR2577 R1-MVs) have a weaker protective effect against H2O2-induced oxidative stress in HaCaT cells than R1-MVs. In the present study, we constructed a DR2577 mutant strain by deleting the SlpA protein and investigated the protective abilities of DR2577 R1-MVs compared to R1-MVs. The results showed that DR2577 R1-MVs decreased the cytoprotective and ROS scavenging effects against H2O2-induced oxidative stress in HaCaT cells compared to R1-MVs. These results suggest that SDBC, especially DR2577, plays an important role in regulating the protective mechanism of R1-MVs against oxidative stress.
Collectively, R1-MVs exerted a strong protective effect against H2O2-induced oxidative stress in HaCaT cells. Given that oxidative stress is associated with several complications, the antioxidation protection of R1-MVs was of considerable interest to medicine and public health. A comprehensive outlook on strategies involving R1-MVs for combating oxidative stress may open new avenues for novel therapeutics. Therefore, R1-MVs could be applied to ROS-mediated inflammatory diseases as well as the development of radioprotectors. However, the lack of omics analysis of bioactive molecules, such as proteins, lipids, and nucleic acids in R1-MVs is the limitation of our study. This analysis is needed to elucidate the specific molecules related to the antioxidative properties in R1-MVs. In future research, we will focus on conducting an omics study of R1-MVs. Furthermore, we have planned animal studies to investigate whether R1-MVs have potential as radioprotective materials in a total-body irradiation mouse model. These approaches might be anticipated because of the antioxidative properties of R1-MVs, as well as the therapeutic potential of MVs by themselves or as vehicles for the delivery of drug payload [64].
Conclusions
In conclusion, we report for the first time the protective roles of MVs derived from D. radiodurans against H2O2-induced oxidative stress in HaCaT cells. The average diameter of R1-MVs, as analyzed by DLS, TEM, and SEM, was approximately 322 nm. Furthermore, we demonstrated that R1-MVs had a significant protective effect against H2O2-induced oxidative damage in HaCaT cells. These protective features may be related to the inhibition of the phosphorylation of MAPK signaling pathways to suppress mitochondrial dysfunction, as well as the activation of the Nrf2/ARE signaling pathway to increase antioxidant activity and decrease ROS generation in HaCaT cells. MVs derived from the R1 DR2577 mutant strain had a weaker protective effect against oxidative stress than those derived from wild-type R1, implying that SlpA protein plays a crucial role in R1-MVs against H2O2-induced oxidative stress.
Material and methods
Bacterial strain and culture conditions
Deinococcus radiodurans R1 (ATCC 13939) was obtained from the American Type Culture Collection (ATCC) and were cultured at 30 °C in tryptone glucose yeast extract (TGY) broth comprising 0.5% tryptone (Difco Laboratories, Detroit, MI, USA), 0.3% yeast extract (Difco Laboratories), and 0.1% glucose (Sigma–Aldrich, St. Louis, MO, USA) or on TGY plates with 1.5% Bacto-agar (Difco Laboratories). Antibiotics (8 μg/mL kanamycin; Sigma–Aldrich) were added to the medium, if necessary.
Isolation and purification of R1-MVs
Deinococcus radiodurans strains were grown at 30 °C for 72 h under static conditions for isolation and purification of the R1-MVs. Briefly, after culturing in TGY broth for 72 h, the bacteria-free culture supernatants were harvested by centrifugation (10,000 × g, 30 min, 4 °C). The supernatant was filtered through a 0.45 μm bottle-top vacuum filter system (Corning, Merck KGaA, Darmstadt, Germany) using a Minimate™ tangential flow filtration (TFF) system with an Omega™ 300 K membrane capsule (Pall Scientific, NY, USA). The R1-EV pellets were harvested by ultracentrifugation (100,000 × g, 2 h, 4 °C), washed in sterile phosphate buffer saline (PBS; pH 7.4), and then purified by centrifugation using Optiprep density gradient medium (Sigma, #D1556, Steinheim, Germany). The R1-MVs were purified by ultracentrifugation (18 h, 170,000 × g, 4 °C; under no brake condition) in a discontinuous 60% Optiprep density gradient medium [step gradient ranging from 10 to 60% (w/v)]. The final MV pellet was resuspended in PBS and stored at − 80 °C. The protein content of R1-MVs was assessed using a bicinchoninic acid (BCA) protein assay kit (Thermo Scientific Pierce, Rockford, IL, USA) according to the manufacturer’s instructions.
Characterization of R1-MVs
The hydrodynamic size of the R1-MVs was analyzed by dynamic light scattering (DLS) using a Zetasizer Nano ZS Zen3600 (Malvern, UK). For transmission electron microscopy (TEM), the samples were dispersed in ethanol, mounted onto a carbon support film on a 150-mesh nickel grid, and dried. For field-emission transmission electron microscopy (FE-TEM), the analysis was performed using a field-emission transmission electron microscope (JEM-2100F; JEOL Ltd., Japan) at an acceleration voltage of 200 kV. The samples were fixed with 3.7% glutaraldehyde (Sigma–Aldrich GmbH, Taufkirchen, Germany) in PBS for 15 min and used for scanning electron microscopy using an ESEM Quanta 400 scanning electron microscope (FEI, Hillsboro, Oregon, USA). After washing twice with PBS, the fixed samples were dehydrated using an ascending sequence of ethanol (40%, 60%, 80%, and 96–98%). After evaporation of ethanol, the samples were left to dry at room temperature (RT) for 24 h on a glass substrate and then analyzed by SEM after gold–palladium sputtering.
Cell culture conditions
The immortalized human epidermal keratinocyte (HaCaT) cell line was obtained from Lonza and Korean Cell Line Bank (Seoul, Korea). The HaCaT cells were cultured in Dulbecco’s Modified Eagle’s Medium (DMEM; Biowest, Nuaille, France) supplemented with 10% fetal bovine serum (FBS, Biowest), and 1% penicillin and streptomycin (P/S, GIBCO, Carlsbad, CA, USA) at 37 °C in a humidified chamber with 5% CO2.
2-diphenyl-1-picrylhydrazyl (DPPH) radical scavenging assay
Assays using DPPH (Sigma-Aldrich) were carried out to investigate the free radical scavenging activity of R1-MVs. Briefly, 100 μL of the DPPH solution was added to 100 μL of R1-MVs (15.6, 31.3, 62.5, and 125 μg/mL). The mixture was incubated for 30 min at RT in the dark. DPPH solution is decolorized from deep violet to light yellow, upon receiving a hydrogen atom from an antioxidant sample. Absorbance was measured at 520 nm using a microplate reader (Biotek, Winooski, VT, USA). Vitamin C (300 μM) was used as a positive control. All measurements were performed in triplicate. The percent scavenging activity (%SA) was calculated using the following equation:
Ferric-reducing/antioxidant power (FRAP) assay
The FRAP assay was conducted as previously described [65]. The method is based on the reduction of a ferric 2,4,6-tripyridyl-s triazine complex (Fe3+-TPTZ) by antioxidants to the ferrous form (Fe2+-TPTZ). Briefly, the FRAP reagent (Sigma-Aldrich) comprising 10 mM TPTZ (ferrous iron) and 40 mM HCl was added to 300 mM sodium acetate buffer (pH 3.6) at 37 °C for 15 min. Reactions were started by adding 750 μL freshly prepared FRAP reagent to 50 μL R1-MVs. Vitamin C (300 μM) was used as a positive control. The absorbance was measured at 593 nm using a microplate reader (Biotek). All measurements were performed in triplicate.
Effects of R1-MVs on cell viability of HaCaT keratinocytes
The viability of R1-MVs-treated HaCaT cells was assessed using the 3-(4,5-dimethylthiazol-2-yl)-2,5-diphenyltetrazolium bromide (MTT; Sigma-Aldrich) assay [66]. HaCaT cells were cultured at a density of 3 × 104 cells/well in 96-well plates and incubated at 37 °C for 24 h. After culturing, the medium was discarded, and the cells were washed with PBS. The cells were treated with R1-MVs at concentrations of 1, 5, 10, 30, 50, and 100 μg/mL for 12 h. As a positive control, 0.5% DMSO was used. After culturing, the cells were washed, and MTT (0.5 mg/mL) was added to the wells at 37 °C for 4 h. Subsequently, the media was discarded, and 150 μL DMSO was added to each well to solubilize the formazan crystals. Formazan absorbance was analyzed at 540 nm using a microplate reader (Biotek). The viability of HaCaT cells is presented as a percentage of the control cell group.
Effects of H2O2 on cell viability of HaCaT keratinocytes
To determine the optimal concentration of H2O2 that induced oxidative damage in vitro, HaCaT cells were treated with different concentrations of H2O2 (50, 100, 200, 300, 400, and 500 μM) for 12 h, and cell viability was measured using the MTT assay. Next, 300 μM H2O2 correspond to 70% cell viability and were chosen as optimal injury concentration.
Determination of effect of R1-MVs on the viability of HaCaT cells under H2O2 -induced oxidative stress
To explore the protective effects of R1-MVs against oxidative stress, HaCaT cells were pretreated with nominal concentrations of R1-MVs (1, 5, 10, 30 and 50 μg/mL) for 12 h before H2O2-induced oxidative damage. The cells were then exposed to H2O2 (0.3 mM) for 12 h, and HaCaT cell viability was detected using the MTT method.
Terminal deoxynucleotidyl transferase dUTP nick-end labeling (TUNEL) assay
HaCaT cells were seeded on glass slides for 24 h and then exposed to H2O2 (0.3 mM) in the presence or absence of R1-MVs for 12 h. The cells were fixed in 3.7% paraformaldehyde in 1 × PBS buffer for 30 min and were then permeabilized in 0.2% Triton X-100/PBS (Sigma, Germany) for 5 min. The glass slides were washed twice using PBS and 100 μL of the Equilibration Buffer was added for 10 min at 4 °C. Thereafter, the samples were cultured in 50 μL of TdT reaction mixture for 1 h at 37 °C in the dark. To stop the reaction, the glass slides were immersed in 2 × SSC for 15 min. Finally, DAPI nuclear stain was added along with a mounting medium and the samples were analyzed using a confocal laser scanning microscope (LSM510, Carl Zeiss, Jena, Germany).
Determination of intracellular ROS contents in HaCaT cells
HaCaT cells were sequentially treated with R1-MVs (10 and 30 μg/mL) and H2O2 (0.3 mM) for 12 and 12 h, respectively. Subsequently, the supernatant was aspirated and cultured in an FBS-free medium containing dichlorodihydrofluorescein diacetate (DCFH-DA) (100 μM) for 30 min at 37 °C in the dark. Fluorescence intensity was analyzed using a confocal laser scanning microscope (LSM510), and quantitative analysis was performed using the ImageJ software. For flow cytometry analysis, the cells were detached by trypsinization (Trypsin–EDTA, Gibco, Paisley, UK) and resuspended in PBS. The fluorescence intensity of oxidized DCF was detected using a FACSVerse™ flow cytometer and FlowJo software.
Measurement of the intracellular antioxidant molecules and malondialdehyde (MDA) levels
HaCaT cells were seeded at 1.0 × 107 cells/well in a 100 mm dish for 24 h. After washing with serum-free media, the cells were treated with different concentrations of R1-MVs (5, 10, and 30 μg/mL) for 12 h. Then, H2O2 (0.3 mM) was added, and the cells were incubated at 37 °C for 12 h. A lysis buffer was used to resuspend the cells at 4 °C for 5 min after culturing, followed by centrifugation at 13,000 × g at 4 °C for 5 min to determine antioxidant molecule activities and MDA levels in the cell lysate. The activities of SOD, CAT, glutathione (GSH), and the level of MDA were measured using respective assay kits (BioVision, Milpitas, CA, USA).
Detection of changes in the mitochondrial membrane potential (MMP)
MMP changes were measured using the JC-1 probe. JC-1 emits red fluorescence in non-apoptotic cells and green fluorescence in apoptotic or necrotic cells. Briefly, HaCaT cells were cultured on glass coverslips coated with poly-L-lysine (0.5 mg/mL)-coated glass coverslips for 12 h. After incubation, the cells were pretreated with R1-MVs (10 and 30 μg/mL) and exposed to H2O2 (0.3 mM) for 12 and 12 h, respectively. The medium was aspirated and incubated with 10 μg/mL of JC-1 (Thermo Fisher Scientific, Waltham, MA, USA) solution for 20 min at 37 °C in the dark, aspirated with the staining solution, and resuspended in the PBS. The fluorescence intensity was assessed using a confocal laser scanning microscope (LSM510). Red fluorescent JC-1 aggregates were detected by a 561 nm PE channel, while the monomeric green fluorescent form of JC-1 was detected by a 488 nm FITC channel. Quantification of JC-1 fluorescence was performed using the ImageJ software. The results are represented as a percentage of the control cells.
Western blotting analysis
HaCaT cells were seeded in a 6-well plate and treated with H2O2 (0.3 mM) in the presence or absence of R1-MVs (10 and 30 μg/mL). Cytosolic and nuclear proteins were extracted using cell lysis buffer (RIPA buffer, Pierce, Rockford, IL, USA) and the CelLytic NuCLEAR Extraction Kit (Sigma-Aldrich), respectively. Protein concentration was measured using the BCA protein assay. Proteins were isolated using 10% SDS–PAGE and electrically transferred to polyvinylidene difluoride (PVDF) membranes. The membranes were blocked with 5% skim milk and incubated with the respective primary antibodies (1:1000 dilution; anti-Bcl-2, anti-Bax, anti-cytochrome C, anti-cleaved-caspase 3, anti-cleaved-caspase 8, anti-cleaved-caspase 9, anti-PARP, anti-p38, anti-ERK, anti-JNK, anti-p38, phosphorylated (p)-ERK, p-JNK, p-p38, Nrf2, β-actin, and anti-α-tubulin antibodies) overnight at 4 °C. Thereafter, the membranes were incubated with an HRP-conjugated secondary antibody (anti-rabbit Ab, 1:5000 dilution) for 1 h at RT. Proteins were visualized using an electrochemiluminescence advance kit (Millipore, Merck KGaA, Darmstadt, Germany). Primary and secondary antibodies were purchased from Cell Signaling Technology (Danvers, MA, USA) and Calbiochem (San Diego, CA, USA), respectively.
ΔDR2577 deletion mutant construction
ΔDR2577 deletion mutants were constructed using the deletion mutagenesis method as previously described [67]. Briefly, polymerase chain reaction (PCR)-amplified fragments from the upstream and downstream regions of DR2577 were digested with the appropriate restriction enzymes and ligated into the corresponding sites of pKatAPH3. The recombinant plasmid was then transformed into D. radiodurans cells. The mutant strains were selected on TGY agar plates (0.5% tryptone, 0.3% yeast extract, and 0.1% glucose) supplemented with 8 μg/mL kanamycin (Sigma-Aldrich). All constructs were confirmed using diagnostic PCR and nucleotide sequencing. The primers used in this study are listed in Table S1.
Annexin V and propidium iodide (PI) staining
To investigate apoptosis, HaCaT cells were treated with 30 μg/mL of R1-MVs or ΔDR2577-R1-MVs for 12 h prior to treatment with H2O2 (0.3 mM) for 12 h at 37 °C and were analyzed using Annexin V/PI staining (BD Bioscience, San Jose, CA, USA). Cells were harvested and stained with annexin V (1:50 dilution with annexin V binding buffer, BD Bioscience, San Jose, CA, USA) for 15 min at RT. After washing with annexin V binding buffer, cells were stained with PI (1:25 dilution with annexin V binding buffer) for 10 min at RT. Necrotic, late apoptotic, and apoptotic cell death were assessed by analyzing cells positive for Annexin V, PI, or both, respectively, using a FACSverse cytometer and FlowJo software (V10, BD Bioscience).
Determination of mitochondrial ROS contents in HaCaT cells
The generation of ROS by mitochondria was analyzed using the MitoSOX mitochondrial superoxide indicator (Thermo Fisher Scientific). HaCaT cells were incubated with R1-MVs (30 μg/mL) or ΔDR2577-R1-MVs (30 μg/mL) for 12 h prior to treatment with H2O2 (0.3 mM) for 12 h at 37 °C The HaCaT cells were cultured with 5 μM MitoSOX reagent for 10 min at 37 °C in the dark, washed, and resuspended in PBS. The samples were analyzed using a FACSverse cytometer and FlowJo software (V10, BD Biosciences).
Statistical analysis
Statistical analyses were performed using Tukey’s multiple comparison test or an unpaired t-test using GraphPad Prism 7 (2018, GraphPad, San Diego, CA, USA). Data are expressed as the mean ± SD. P-values of < 0.05 were considered statistically significant.
Supplementary Information
Additional file 1: Supplementary Table 1. Primers in this study.
Additional file 2: Supplementary Figure S1.Characterization of ΔDR2577 R1-EVs by DLS and SEM. (A) Size distribution of EVs was assessed by dynamic light scattering (DLS) analysis. (B) Morphology of EVs were visualized by scanning electron microscopy (SEM). Scale bar = 200 nm.
Additional file 3: Supplementary Figure S2. Growth curve of D. radiodurans. (A) D. radiodurans were grown in TGY medium and optical density (OD 600) measurements were employed to estimate the growth of D. radiodurans.
Additional file 4: Supplementary Figure S3. Yield and NTA analysis of membrane vesicles derived from D. radiodurans. (A) Yield of R1-MVs in the various culture points. Protein concentration of R1-MVs were measured by the BCA assay. (B) R1-MVs were identified by the Nanoparticle tracking analysis (NTA). R1-MVs has 320 nm with the 3.9 × 109 particles/mL in 0.26 μg/mL of R1-MVs.
Additional file 5: Supplementary Figure S4. Uptake of CFSE-labelled R1-MVs inside the HaCaT cells.(A) HaCaT cells were treated with CFSE-labeled R1-MVs for indicated time periods and uptake levels (CFSE + cells) of CFSE-labeled MVs were analyzed by flow cytometry (n = 3 per time periods).
Abbreviations
- ARE
Antioxidant response element
- BCA
Bicinchoninic acid
- CAT
Catalase
- DCFH-DA
Dichlorodihydrofluorescein diacetate
- DdrB
DNA damage response protein B
- DdrO
DNA damage response protein O
- DLS
Dynamic light scattering
- DMEM
Dulbecco’s modified eagle’s medium
- DPPH
2,2-Diphenyl-1-picrylhydrazyl
- EVs
Extracellular vesicles
- FBS
Fetal bovine serum
- FE-TEM
Field-emission transmission electron microscopy
- Fe2+-TPTZ
Ferrous,4,6-tripyridyl-s triazine complex
- Fe3+-TPTZ
Ferric 2,4,6-tripyridyl-s triazine complex
- FRAP
Ferric-reducing/antioxidant power
- GSH
Glutathione
- GSSG
Oxidized glutathione
- IrrE
Inducible response regulator E
- MAPK
Mitogen-activated protein kinase
- MDA
Malondialdehyde
- MMP
Mitochondrial membrane potential
- MTT
3-4,5-Dimethylthiazol-2-yl-2,5-diphenyltetrazolium bromide
- MV
Membrane vesicles
- Nrf2
Nuclear factor E2-related factor 2
- P/S
Penicillin and streptomycin
- PBS
Phosphate buffer saline
- PCR
Polymerase chain reaction
- PI
Propidium iodide
- PVDF
Polyvinylidene difluoride
- R1-MVs
D. radiodurans-derived MVs
- ROS
Reactive oxygen species
- RT
Room temperature
- SDBC
S-layer deinoxanthin binding complex
- SEM
Scanning electron microscopy
- SOD
Superoxide dismutase
- TEM
Transmission electron microscopy
- TFF
Tangential flow filtration
- TGY
Tryptone glucose yeast extract
- TUNEL
Terminal deoxynucleotidyl transferase dUTP nick-end labeling
Authors’ contributions
Conceptualization, J.M.H. and E.-B.B.; Methodology, J.M.H., and H.-Y.S.; Formal Analysis, J.M.H., J.-H.J., and S.L.; Investigation, W.S.K., J.M.H., H.S.S and S.-T.L.; Writing Original Draft Preparation, J.M.H.; Writing Review & Editing, J.M.H., E.-B.B.; Supervision, E.-B.B.; Project administration, E.-B.B. All authors read and approved the Manuscript.
Funding
This work was supported by the National Research Foundation of Korea (NRF) funded by the Ministry of Science and ICT (Grant number RS-2022–00164733) and (Grant number NRF-NRF2022R1A2C4001251).
Availability of data and materials
Not applicable.
Declarations
Ethics approval and consent participate
Not applicable.
Consent for publication
Not applicable.
Competing interests
The authors declare no competing interests.
Footnotes
Publisher’s Note
Springer Nature remains neutral with regard to jurisdictional claims in published maps and institutional affiliations.
References
- 1.Krisko A, Radman M. Biology of extreme radiation resistance: the way of Deinococcus radiodurans. Cold Spring Harb Perspect Biol. 2013;5(7):a012765. doi: 10.1101/cshperspect.a012765. [DOI] [PMC free article] [PubMed] [Google Scholar]
- 2.Daly MJ. A new perspective on radiation resistance based on Deinococcus radiodurans. Nat Rev Microbiol. 2009;7(3):237–245. doi: 10.1038/nrmicro2073. [DOI] [PubMed] [Google Scholar]
- 3.Lim S, Jung JH, Blanchard L, de Groot A. Conservation and diversity of radiation and oxidative stress resistance mechanisms in Deinococcus species. FEMS Microbiol Rev. 2019;43(1):19–52. doi: 10.1093/femsre/fuy037. [DOI] [PMC free article] [PubMed] [Google Scholar]
- 4.Jin M, Xiao A, Zhu L, Zhang Z, Huang H, Jiang L. The diversity and commonalities of the radiation-resistance mechanisms of Deinococcus and its up-to-date applications. AMB Express. 2019;9(1):138. doi: 10.1186/s13568-019-0862-x. [DOI] [PMC free article] [PubMed] [Google Scholar]
- 5.Slade D, Radman M. Oxidative stress resistance in Deinococcus radiodurans. Microbiol Mol Biol Rev. 2011;75(1):133–191. doi: 10.1128/MMBR.00015-10. [DOI] [PMC free article] [PubMed] [Google Scholar]
- 6.Qi HZ, Wang WZ, He JY, Ma Y, Xiao FZ, He SY. Antioxidative system of Deinococcus radiodurans. Res Microbiol. 2020;171(2):45–54. doi: 10.1016/j.resmic.2019.11.002. [DOI] [PubMed] [Google Scholar]
- 7.Ji HF. Insight into the strong antioxidant activity of deinoxanthin, a unique carotenoid in Deinococcus radiodurans. Int J Mol Sci. 2010;11(11):4506–4510. doi: 10.3390/ijms11114506. [DOI] [PMC free article] [PubMed] [Google Scholar]
- 8.Cheng J, Zhang Z, Zheng Z, Lv G, Wang L, Tian B, et al. Antioxidative and hepatoprotective activities of deinoxanthin-rich extract from Deinococcus radiodurans R1 against carbon tetrachloride-induced liver injury in mice. Trop J Pharm Res. 2014;13(4):581–586. doi: 10.4314/tjpr.v13i4.14. [DOI] [Google Scholar]
- 9.Lin SM, Baek CY, Jung JH, Kim WS, Song HY, Lee JH, et al. Antioxidant activities of an exopolysaccharide (DeinoPol) produced by the extreme radiation-resistant bacterium deinococcus radiodurans. Sci Rep. 2020;10(1):55. doi: 10.1038/s41598-019-56141-3. [DOI] [PMC free article] [PubMed] [Google Scholar]
- 10.Desideri E, Ciccarone F, Ciriolo MR, Fratantonio D. Extracellular vesicles in endothelial cells: from mediators of cell-to-cell communication to cargo delivery tools. Free Radic Biol Med. 2021;172:508–520. doi: 10.1016/j.freeradbiomed.2021.06.030. [DOI] [PubMed] [Google Scholar]
- 11.Raposo G, Stahl PD. Extracellular vesicles: a new communication paradigm? Nat Rev Mol Cell Biol. 2019;20(9):509–510. doi: 10.1038/s41580-019-0158-7. [DOI] [PubMed] [Google Scholar]
- 12.Bose S, Aggarwal S, Singh DV, Acharya N. Extracellular vesicles: an emerging platform in gram-positive bacteria. Microb Cell. 2020;7(12):312–322. doi: 10.15698/mic2020.12.737. [DOI] [PMC free article] [PubMed] [Google Scholar]
- 13.van Niel G, D'Angelo G, Raposo G. Shedding light on the cell biology of extracellular vesicles. Nat Rev Mol Cell Biol. 2018;19(4):213–228. doi: 10.1038/nrm.2017.125. [DOI] [PubMed] [Google Scholar]
- 14.Yanez-Mo M, Siljander PR, Andreu Z, Zavec AB, Borras FE, Buzas EI, et al. Biological properties of extracellular vesicles and their physiological functions. J Extracell Vesicles. 2015;4:27066. doi: 10.3402/jev.v4.27066. [DOI] [PMC free article] [PubMed] [Google Scholar]
- 15.Rivera J, Cordero RJ, Nakouzi AS, Frases S, Nicola A, Casadevall A. Bacillus anthracis produces membrane-derived vesicles containing biologically active toxins. Proc Natl Acad Sci U S A. 2010;107(44):19002–19007. doi: 10.1073/pnas.1008843107. [DOI] [PMC free article] [PubMed] [Google Scholar]
- 16.Diez-Sainz E, Milagro FI, Riezu-Boj JI, Lorente-Cebrian S. Effects of gut microbiota-derived extracellular vesicles on obesity and diabetes and their potential modulation through diet. J Physiol Biochem. 2022;78(2):485–499. doi: 10.1007/s13105-021-00837-6. [DOI] [PMC free article] [PubMed] [Google Scholar]
- 17.Gandham S, Su X, Wood J, Nocera AL, Alli SC, Milane L, et al. Technologies and standardization in research on extracellular vesicles. Trends Biotechnol. 2020;38(10):1066–1098. doi: 10.1016/j.tibtech.2020.05.012. [DOI] [PMC free article] [PubMed] [Google Scholar]
- 18.Corrado C, Raimondo S, Chiesi A, Ciccia F, De Leo G, Alessandro R. Exosomes as intercellular signaling organelles involved in health and disease: basic science and clinical applications. Int J Mol Sci. 2013;14(3):5338–5366. doi: 10.3390/ijms14035338. [DOI] [PMC free article] [PubMed] [Google Scholar]
- 19.Thery C, Ostrowski M, Segura E. Membrane vesicles as conveyors of immune responses. Nat Rev Immunol. 2009;9(8):581–593. doi: 10.1038/nri2567. [DOI] [PubMed] [Google Scholar]
- 20.Azmi AS, Bao B, Sarkar FH. Exosomes in cancer development, metastasis, and drug resistance: a comprehensive review. Cancer Metastasis Rev. 2013;32(3–4):623–642. doi: 10.1007/s10555-013-9441-9. [DOI] [PMC free article] [PubMed] [Google Scholar]
- 21.Than UTT, Guanzon D, Leavesley D, Parker T. Association of extracellular membrane vesicles with cutaneous wound healing. Int J Mol Sci. 2017;18(5):956. doi: 10.3390/ijms18050956. [DOI] [PMC free article] [PubMed] [Google Scholar]
- 22.Ayala A, Munoz MF, Arguelles S. Lipid peroxidation: production, metabolism, and signaling mechanisms of malondialdehyde and 4-hydroxy-2-nonenal. Oxid Med Cell Longev. 2014;2014:360438. doi: 10.1155/2014/360438. [DOI] [PMC free article] [PubMed] [Google Scholar]
- 23.Bai LL, Zhang LQ, Ma J, Li J, Tian M, Cao RJ, et al. DIP2A is involved in SOD-mediated antioxidative reactions in murine brain. Free Radic Biol Med. 2021;168:6–15. doi: 10.1016/j.freeradbiomed.2021.03.027. [DOI] [PubMed] [Google Scholar]
- 24.Chen T, Jin X, Crawford BH, Cheng H, Saafir TB, Wagner MB, et al. Cardioprotection from oxidative stress in the newborn heart by activation of PPARgamma is mediated by catalase. Free Radic Biol Med. 2012;53(2):208–215. doi: 10.1016/j.freeradbiomed.2012.05.014. [DOI] [PubMed] [Google Scholar]
- 25.Li R, Huang C, Ho JCH, Leung CCT, Kong RYC, Li Y, et al. The use of glutathione to reduce oxidative stress status and its potential for modifying the extracellular matrix organization in cleft lip. Free Radic Biol Med. 2021;164:130–138. doi: 10.1016/j.freeradbiomed.2020.12.455. [DOI] [PubMed] [Google Scholar]
- 26.Feng C, Luo T, Zhang S, Liu K, Zhang Y, Luo Y, et al. Lycopene protects human SHSY5Y neuroblastoma cells against hydrogen peroxideinduced death via inhibition of oxidative stress and mitochondriaassociated apoptotic pathways. Mol Med Rep. 2016;13(5):4205–4214. doi: 10.3892/mmr.2016.5056. [DOI] [PMC free article] [PubMed] [Google Scholar]
- 27.Sivandzade F, Bhalerao A, Cucullo L. Analysis of the mitochondrial membrane potential using the cationic JC-1 dye as a sensitive fluorescent probe. Bio Protoc. 2019;9(1):e3128. doi: 10.21769/BioProtoc.3128. [DOI] [PMC free article] [PubMed] [Google Scholar]
- 28.Li X, Fang P, Mai J, Choi ET, Wang H, Yang XF. Targeting mitochondrial reactive oxygen species as novel therapy for inflammatory diseases and cancers. J Hematol Oncol. 2013;6:19. doi: 10.1186/1756-8722-6-19. [DOI] [PMC free article] [PubMed] [Google Scholar]
- 29.Zhao F, Whiting S, Lambourne S, Aitken RJ, Sun YP. Melatonin alleviates heat stress-induced oxidative stress and apoptosis in human spermatozoa. Free Radic Biol Med. 2021;164:410–416. doi: 10.1016/j.freeradbiomed.2021.01.014. [DOI] [PubMed] [Google Scholar]
- 30.Redza-Dutordoir M, Averill-Bates DA. Activation of apoptosis signalling pathways by reactive oxygen species. Biochim Biophys Acta. 2016;1863(12):2977–2992. doi: 10.1016/j.bbamcr.2016.09.012. [DOI] [PubMed] [Google Scholar]
- 31.Moniruzzaman M, Ghosal I, Das D, Chakraborty SB. Melatonin ameliorates H2O2-induced oxidative stress through modulation of Erk/Akt/NFkB pathway. Biol Res. 2018;51(1):17. doi: 10.1186/s40659-018-0168-5. [DOI] [PMC free article] [PubMed] [Google Scholar]
- 32.Takata T, Araki S, Tsuchiya Y, Watanabe Y. Oxidative stress orchestrates MAPK and nitric-oxide synthase signal. Int J Mol Sc. 2020;21(22):8750. doi: 10.3390/ijms21228750. [DOI] [PMC free article] [PubMed] [Google Scholar]
- 33.Buendia I, Michalska P, Navarro E, Gameiro I, Egea J, Leon R. Nrf2-ARE pathway: an emerging target against oxidative stress and neuroinflammation in neurodegenerative diseases. Pharmacol Ther. 2016;157:84–104. doi: 10.1016/j.pharmthera.2015.11.003. [DOI] [PubMed] [Google Scholar]
- 34.Hybertson BM, Gao B, Bose SK, McCord JM. Oxidative stress in health and disease: the therapeutic potential of Nrf2 activation. Mol Aspects Med. 2011;32(4–6):234–246. doi: 10.1016/j.mam.2011.10.006. [DOI] [PubMed] [Google Scholar]
- 35.Forman HJ, Zhang H. Targeting oxidative stress in disease: promise and limitations of antioxidant therapy. Nat Rev Drug Discov. 2021;20(9):689–709. doi: 10.1038/s41573-021-00233-1. [DOI] [PMC free article] [PubMed] [Google Scholar]
- 36.Farci D, Slavov C, Tramontano E, Piano D. The S-layer protein DR_2577 binds deinoxanthin and under desiccation conditions protects against UV-radiation in deinococcus radiodurans. Front Microbiol. 2016;7:155. doi: 10.3389/fmicb.2016.00155. [DOI] [PMC free article] [PubMed] [Google Scholar]
- 37.Farci D, Slavov C, Piano D. Coexisting properties of thermostability and ultraviolet radiation resistance in the main S-layer complex of Deinococcus radiodurans. Photochem Photobiol Sci. 2018;17(1):81–88. doi: 10.1039/c7pp00240h. [DOI] [PubMed] [Google Scholar]
- 38.Yun B, King M, Draz MS, Kline T, Rodriguez-Palacios A. Oxidative reactivity across kingdoms in the gut: host immunity, stressed microbiota and oxidized foods. Free Radic Biol Med. 2022;178:97–110. doi: 10.1016/j.freeradbiomed.2021.11.009. [DOI] [PubMed] [Google Scholar]
- 39.Sies H, Berndt C, Jones DP. Oxidative Stress. Annu Rev Biochem. 2017;86:715–748. doi: 10.1146/annurev-biochem-061516-045037. [DOI] [PubMed] [Google Scholar]
- 40.Sies H. Findings in redox biology: from H2O2 to oxidative stress. J Biol Chem. 2020;295(39):13458–13473. doi: 10.1074/jbc.X120.015651. [DOI] [PMC free article] [PubMed] [Google Scholar]
- 41.Yang J, Song X, Feng Y, Liu N, Fu Z, Wu J, et al. Natural ingredients-derived antioxidants attenuate H2O2-induced oxidative stress and have chondroprotective effects on human osteoarthritic chondrocytes via Keap1/Nrf2 pathway. Free Radic Biol Med. 2020;152:854–864. doi: 10.1016/j.freeradbiomed.2020.01.185. [DOI] [PubMed] [Google Scholar]
- 42.Sies H. Hydrogen peroxide as a central redox signaling molecule in physiological oxidative stress: oxidative eustress. Redox Biol. 2017;11:613–619. doi: 10.1016/j.redox.2016.12.035. [DOI] [PMC free article] [PubMed] [Google Scholar]
- 43.Murphy EC, Friedman AJ. Hydrogen peroxide and cutaneous biology: translational applications, benefits, and risks. J Am Acad Dermatol. 2019;81(6):1379–1386. doi: 10.1016/j.jaad.2019.05.030. [DOI] [PubMed] [Google Scholar]
- 44.Cherian DA, Peter T, Narayanan A, Madhavan SS, Achammada S, Vynat GP. Malondialdehyde as a marker of oxidative stress in periodontitis patients. J Pharm Bioallied Sci. 2019;11(Suppl 2):S297–S300. doi: 10.4103/JPBS.JPBS_17_19. [DOI] [PMC free article] [PubMed] [Google Scholar]
- 45.Younus H. Therapeutic potentials of superoxide dismutase. Int J Health Sci (Qassim) 2018;12(3):88–93. [PMC free article] [PubMed] [Google Scholar]
- 46.Nandi A, Yan LJ, Jana CK, Das N. Role of catalase in oxidative stress- and age-associated degenerative diseases. Oxid Med Cell Longev. 2019;2019:9613090. doi: 10.1155/2019/9613090. [DOI] [PMC free article] [PubMed] [Google Scholar]
- 47.Homma T, Fujii J. Application of glutathione as anti-oxidative and anti-aging drugs. Curr Drug Metab. 2015;16(7):560–571. doi: 10.2174/1389200216666151015114515. [DOI] [PubMed] [Google Scholar]
- 48.Fang Y, Shi H, Huang L, Ren R, Lenahan C, Xiao J, et al. Pituitary adenylate cyclase-activating polypeptide attenuates mitochondria-mediated oxidative stress and neuronal apoptosis after subarachnoid hemorrhage in rats. Free Radic Biol Med. 2021;174:236–248. doi: 10.1016/j.freeradbiomed.2021.08.011. [DOI] [PMC free article] [PubMed] [Google Scholar]
- 49.Sedlackova L, Korolchuk VI. Mitochondrial quality control as a key determinant of cell survival. Biochim Biophys Acta Mol Cell Res. 2019;1866(4):575–587. doi: 10.1016/j.bbamcr.2018.12.012. [DOI] [PubMed] [Google Scholar]
- 50.Martin MA, Serrano AB, Ramos S, Pulido MI, Bravo L, Goya L. Cocoa flavonoids up-regulate antioxidant enzyme activity via the ERK1/2 pathway to protect against oxidative stress-induced apoptosis in HepG2 cells. J Nutr Biochem. 2010;21(3):196–205. doi: 10.1016/j.jnutbio.2008.10.009. [DOI] [PubMed] [Google Scholar]
- 51.Bajic A, Spasic M, Andjus PR, Savic D, Parabucki A, Nikolic-Kokic A, et al. Fluctuating vs. continuous exposure to H(2)O(2): the effects on mitochondrial membrane potential, intracellular calcium, and NF-kappaB in astroglia. PLoS One. 2013;8(10):e76383. doi: 10.1371/journal.pone.0076383. [DOI] [PMC free article] [PubMed] [Google Scholar]
- 52.He L, He T, Farrar S, Ji L, Liu T, Ma X. Antioxidants maintain cellular redox homeostasis by elimination of reactive oxygen species. Cell Physiol Biochem. 2017;44(2):532–553. doi: 10.1159/000485089. [DOI] [PubMed] [Google Scholar]
- 53.Hamada N, Tanaka A, Fujita Y, Itoh T, Ono Y, Kitagawa Y, et al. Involvement of heme oxygenase-1 induction via Nrf2/ARE activation in protection against H2O2-induced PC12 cell death by a metabolite of sesamin contained in sesame seeds. Bioorg Med Chem. 2011;19(6):1959–1965. doi: 10.1016/j.bmc.2011.01.059. [DOI] [PubMed] [Google Scholar]
- 54.Mandal JP, Shiue CN, Chen YC, Lee MC, Yang HH, Chang HH, et al. PKCdelta mediates mitochondrial ROS generation and oxidation of HSP60 to relieve RKIP inhibition on MAPK pathway for HCC progression. Free Radic Biol Med. 2021;163:69–87. doi: 10.1016/j.freeradbiomed.2020.12.003. [DOI] [PubMed] [Google Scholar]
- 55.Son Y, Cheong YK, Kim NH, Chung HT, Kang DG, Pae HO. Mitogen-activated protein kinases and reactive oxygen species: how can ROS activate MAPK pathways? J Signal Transduct. 2011;2011:792639. doi: 10.1155/2011/792639. [DOI] [PMC free article] [PubMed] [Google Scholar]
- 56.Liu X, Zheng F, Li S, Wang Z, Wang X, Wen L, et al. Malvidin and its derivatives exhibit antioxidant properties by inhibiting MAPK signaling pathways to reduce endoplasmic reticulum stress in ARPE-19 cells. Food Funct. 2021;12(16):7198–7213. doi: 10.1039/D1FO01345A. [DOI] [PubMed] [Google Scholar]
- 57.Kasai S, Shimizu S, Tatara Y, Mimura J, Itoh K. Regulation of Nrf2 by mitochondrial reactive oxygen species in physiology and pathology. Biomolecules. 2020;10(2):320. doi: 10.3390/biom10020320. [DOI] [PMC free article] [PubMed] [Google Scholar]
- 58.Martinez PF, Bonomo C, Guizoni DM, Junior SA, Damatto RL, Cezar MD, et al. Modulation of MAPK and NF-954;B signaling pathways by antioxidant therapy in skeletal muscle of heart failure rats. Cell Physiol Biochem. 2016;39(1):371–384. doi: 10.1159/000445631. [DOI] [PubMed] [Google Scholar]
- 59.Zhang W, Cheng C, Sha Z, Chen C, Yu C, Lv N, et al. Rosmarinic acid prevents refractory bacterial pneumonia through regulating Keap1/Nrf2-mediated autophagic pathway and mitochondrial oxidative stress. Free Radic Biol Med. 2021;168:247–257. doi: 10.1016/j.freeradbiomed.2021.03.038. [DOI] [PubMed] [Google Scholar]
- 60.Ma Q. Role of nrf2 in oxidative stress and toxicity. Annu Rev Pharmacol Toxicol. 2013;53:401–426. doi: 10.1146/annurev-pharmtox-011112-140320. [DOI] [PMC free article] [PubMed] [Google Scholar]
- 61.Farci D, Aksoyoglu MA, Farci SF, Bafna JA, Bodrenko I, Ceccarelli M, et al. Structural insights into the main S-layer unit of Deinococcus radiodurans reveal a massive protein complex with porin-like features. J Biol Chem. 2020;295(13):4224–4236. doi: 10.1074/jbc.RA119.012174. [DOI] [PMC free article] [PubMed] [Google Scholar]
- 62.Yu J, Li T, Dai S, Weng Y, Li J, Li Q, et al. A tamB homolog is involved in maintenance of cell envelope integrity and stress resistance of Deinococcus radiodurans. Sci Rep. 2017;7:45929. doi: 10.1038/srep45929. [DOI] [PMC free article] [PubMed] [Google Scholar]
- 63.Zhang Y, Liu Y, Liu H, Tang WH. Exosomes: biogenesis, biologic function and clinical potential. Cell Biosci. 2019;9:19. doi: 10.1186/s13578-019-0282-2. [DOI] [PMC free article] [PubMed] [Google Scholar]
- 64.Kalluri R, LeBleu VS. The biology, function, and biomedical applications of exosomes. Science. 2020;367(6478):eaau6977. doi: 10.1126/science.aau6977. [DOI] [PMC free article] [PubMed] [Google Scholar]
- 65.Kim WS, Kim YE, Cho EJ, Byun EB, Park WY, Song HY, et al. Neuroprotective effect of Annona muricata-derived polysaccharides in neuronal HT22 cell damage induced by hydrogen peroxide. Biosci Biotechnol Biochem. 2020;84(5):1001–1012. doi: 10.1080/09168451.2020.1715201. [DOI] [PubMed] [Google Scholar]
- 66.Byun EB, Kim HM, Sung NY, Yang MS, Kim WS, Choi D, et al. Gamma irradiation of aloe-emodin induced structural modification and apoptosis through a ROS- and caspase-dependent mitochondrial pathway in stomach tumor cells. Int J Radiat Biol. 2018;94(4):403–416. doi: 10.1080/09553002.2018.1440330. [DOI] [PubMed] [Google Scholar]
- 67.Zhao L, Jeong S, Zhang J, Jung JH, Choi JI, Lim S, et al. Crystal structure of the AhpD-like protein DR1765 from Deinococcus radiodurans R1. Biochem Biophys Res Commun. 2020;529(2):444–449. doi: 10.1016/j.bbrc.2020.06.061. [DOI] [PubMed] [Google Scholar]
Associated Data
This section collects any data citations, data availability statements, or supplementary materials included in this article.
Supplementary Materials
Additional file 1: Supplementary Table 1. Primers in this study.
Additional file 2: Supplementary Figure S1.Characterization of ΔDR2577 R1-EVs by DLS and SEM. (A) Size distribution of EVs was assessed by dynamic light scattering (DLS) analysis. (B) Morphology of EVs were visualized by scanning electron microscopy (SEM). Scale bar = 200 nm.
Additional file 3: Supplementary Figure S2. Growth curve of D. radiodurans. (A) D. radiodurans were grown in TGY medium and optical density (OD 600) measurements were employed to estimate the growth of D. radiodurans.
Additional file 4: Supplementary Figure S3. Yield and NTA analysis of membrane vesicles derived from D. radiodurans. (A) Yield of R1-MVs in the various culture points. Protein concentration of R1-MVs were measured by the BCA assay. (B) R1-MVs were identified by the Nanoparticle tracking analysis (NTA). R1-MVs has 320 nm with the 3.9 × 109 particles/mL in 0.26 μg/mL of R1-MVs.
Additional file 5: Supplementary Figure S4. Uptake of CFSE-labelled R1-MVs inside the HaCaT cells.(A) HaCaT cells were treated with CFSE-labeled R1-MVs for indicated time periods and uptake levels (CFSE + cells) of CFSE-labeled MVs were analyzed by flow cytometry (n = 3 per time periods).
Data Availability Statement
Not applicable.








