Abstract
Background
Neutrophils consume a large amount of energy when performing their functions. Compared with other white blood cells, neutrophils contain few mitochondria and mainly rely on glycolysis and gluconeogenesis to produce ATP. The inflammatory site is hypoxic and nutrient poor. Our aim is to study the role of abnormal adenosine metabolism of neutrophils in the asthmatic airway inflammation microenvironment.
Method
In this study, an asthma model was established by intratracheal instillation of Aspergillus fumigatus extract in Ecto-5'-Nucleotidase (CD73) gene–knockout and wild-type mice. Multiple analyses from bronchoalveolar lavage fluid (BALF) were used to determine the levels of cytokines and chemokines. Immunohistochemistry was used to detect subcutaneous fibrosis and inflammatory cell infiltration. Finally, adenosine 5’-(α, β-methylene) diphosphate (APCP), a CD73 inhibitor, was pumped subcutaneously before Aspergillus attack to observe the infiltration of inflammatory cells and subcutaneous fibrosis to clarify its therapeutic effect.
Result
PAS staining showed that CD73 knockout inhibited pulmonary epithelial cell proliferation and bronchial fibrosis induced by Aspergillus extract. The genetic knockdownof CD73 significantly reduced the production of Th2 cytokines, interleukin (IL)-4, IL-6, IL-13, chemokine (C–C motif) ligand 5 (CCL5), eosinophil chemokine, neutrophil IL-17, and granulocyte colony-stimulating factor (G-CSF). In addition, exogenous adenosine supplementation increased airway inflammation. Finally, the CD73 inhibitor APCP was administered to reduce inflammation and subcutaneous fibrosis.
Conclusion
Elevated adenosine metabolism plays an inflammatory role in asthma, and CD73 could be a potential therapeutic target for asthma.
Supplementary Information
The online version contains supplementary material available at 10.1186/s12890-023-02553-x.
Keywords: Adenosine, Asthma, CD73, Metabolism
Background
Asthma is a chronic inflammatory disease of airways, the main clinical signs of which include wheezing, breathlessness, cough, and chest tightness. Inhaled corticosteroids, leukotriene modifiers, long-acting β2mimetics, theophylline, and anticholinergic drugs are commonly used to relieve the symptoms of asthma. Inhaled corticosteroids (ICS) are still the first‑line treatment for chronic asthma. However, long-term high-dose inhalation of corticosteroids may lead to adverse reactions [1]. Therefore, it is important to elucidate the mechanism of asthma development to determine effective therapeutic targets for asthma.
Asthma is characterized by increased eosinophils, IgE production, the proliferation of airway smooth muscle cells, and mucus overproduction by goblet cells. In the microenvironment of asthma airway inflammation, proinflammatory cytokines such as IL-4, IL-5, IL-13, chemokines such as CXCL1, CCL3, CCL4, MIP-1α, MCP-1 [2–5], and other signals such as adenosine monophosphate [6, 7], leukotrienes (LT), and prostaglandin D2 (PGD2) [8, 9] participate in the acute attack of asthma and the regulation of airway inflammation. Mediators such as prostaglandin E2 (PGE2) and adenosine play an anti-inflammatory role in airway inflammation [10]. The loss of local pro-/anti-inflammatory balance in the airway leads to airway inflammation in asthma.
Adenosine level is significantly increased in patients with asthma [11, 12]. Metabolic pathways, such as acetate, adenosine, alanine, hippurate, succinate, threonine, and trans-aconitate, are involved in hypoxia, oxidative stress, and inflammation in asthma [13]. Plasma taurine, bile acid, nicotinamide, and adenosine 5' -monophosphate are involved in the activation and immune pathways of asthma inflammation [14]. Endogenous adenosine is produced in inflammatory environments. Ecto-5’-nucleotidase(CD73) is a protein located on the plasma membrane, which catalyzes the conversion of extracellular nucleotides to membrane-permeable nucleosides and hydrolyzes AMP to adenosine. It has been suggested that CD73 influences the level of adenosine and ATP to affect airway inflammation and fibrosis. In this study, we examined the role of adenosine and its metabolizing enzyme, CD73, in Aspergillus fumigatus-extract-induced asthma. We found that inhibition of CD73 could relieve airway inflammation and cytokine production, thereby providing a new treatment possibility for asthma patients with elevated adenosine.
Methods
Animals
C57BL/6, CD73+/+, and CD73−/− mice were bred at the Experimental Animal Center of the Beijing Institute of Heart, Lung, and Blood Vessel Diseases. All animal experiments were approved by the animal ethics committee of the Experimental Animal Center of the Beijing Institute of Heart, Lung, and Blood Vessel Diseases.
Asthma model
Female mice (6–8weeks old) were sensitized by intratracheal instillations of 5 μL Aspergillus fumigatus (A.f.) extract (Hollister-Stier Laboratories, Spokane, WA) in a total volume of 20 μL under isoflurane anesthesia every other day for 3weeks. Littermates that only received saline were the control group [15, 16].
In another set of experiments, wild-type mice received subcutaneously implanted adenosine 5’-(α, β-methylene) diphosphate (APCP, CD73 inhibitor, 40mg/kg) through Alzet pumps (2004, delivery rate: 0.25 μL/h for 4weeks) under isoflurane anesthesia [17, 18]. Implantation was performed 12h before the A.f. challenge procedure. Wild-type littermate mice that only received saline were used as the control group. After the APCP pump procedure, adenosine was intratracheally instilled one hour after the A.f. challenge.
In adoptive transfer experiments, neutrophils from wild-type mice or CD73 knockout mice were targeted intratracheal instillation to wild-type mice lung that subsequently received A.f. challenges.
Bronchoalveolar lavage fluid and lung histopathology
After the final challenge, the total BALF was collected. The supernatant was stored at − 80oC for subsequent cytokine quantification, and the remaining cells were used for Wright-Giemsa staining. Neutrophils, macrophages, eosinophils, and lymphocytes were quantified via oil microscopy at a magnification of 1,000 × , and the number of each cell type was determined after counting a total of 400 cells per high-power field. Lungs were fully infiltrated with 10% formalin for paraffin embedding, and 5-µm-thick sections were stained with hematoxylin and eosin (H&E) and Alcian Blue Periodic acid Schiff (AB-PAS) staining or Masson’s trichrome staining. The Masson staining positive area of the tissue were automatic measured by the NIS-Elements software, and the fibrosis ratio was equal to the ratio of the Masson staining positive area to the entire lung tissue section area. Epithelium height was determined using the NIS-ELEMENTS quantitative automatic program (Nikon, Japan) as previously described. Morphological evaluation of inflammatory infiltrates was based on myeloperoxidase (MPO; 1:200 dilution, Abcam) as a marker of peribronchial neutrophils, α-smooth muscle actin (SMA; 1:200 dilution, Abcam) as a marker of myofibroblast activation, and transforming growth factor (TGF)-β1 (1:200 dilution, Abcam) as a marker of lung fibrosis, and was performed at light microscopy at a magnification of 400 × . Analysis of the percentage of positive cells was determined as the ratio of the positive staining area to the total section area by use of the NIS-ELEMENTS quantitative automatic program (Nikon, Japan).
Measurement of cytokines and chemokines
The supernatants in BALF and cell culture were collected to detect cytokines and chemokines using a Luminex multiplex cytokine assay (Bio-Rad Laboratories, Inc, Berkeley, CA) in line with the manufacturer’s instructions. The data were analyzed using Bio-Plex Manager software (Bio-Rad 200 System). Serum IgE was measured using a commercial enzyme-linked immunosorbent assay (ELISA; R&D Systems) following the manufacturer’s instructions.
RNA extraction and real-time PCR
Total RNA was obtained from the right lung lobe using TRIzol reagent (Invitrogen, Carlsbad, CA) in accordance with the manufacturer’s directions. A total of 2μg RNA was reverse-transcribed into cDNA with M-MLV and random primers (Promega, Madison, WI). Specific oligonucleotide primers were added to the buffer along with 2 μL of reverse-transcribed cDNA sample. The cDNA was amplified using the following cycling parameters: the mixture was first incubated for 4min at 94 oC, then cycled 40 times at 94 oC for 30 s and 60 oC for 30s, and elongated at 72 oC for 30s. An iQ5 system (Bio-Rad Laboratories, Inc, Berkeley, CA) with SYBR Green I (Takara, Shiga, Japan) was used for real-time quantitative PCR analysis. Glyceraldehyde 3-phosphate dehydrogenase (GAPDH) was used as the internal control. The level of mRNA was normalized to GAPDH expression, and the results were analyzed by the 2−ΔΔCt method (Additional file 1).
Determination of bronchial hyperresponsiveness
The mice were anesthetized, and their airway resistance to different doses of methacholine (0–100mg/mL) was measured using an invasive plethysmograph (Buxco, London, U.K.). Airway resistance was recorded at 10-s intervals for 5min, and the average values were represented as cm H2O/mL/s.
Neutrophil cell culture
We used a commercially available mouse neutrophil isolation kit (P8550, Solarbio, China), in accordance with the manufacturer's instructions [19]. Neutrophils were isolated from bone marrow using RPMI 1640 medium supplemented with 10% FBS. Adenosine and ATP ratios co-cultured with neutrophils in the presence or absence of an A2a receptor antagonist (ZM241385, Sigma) was measured by high-performance liquid chromatography (HPLC) and mass spectrum as described previously.
Statistical analysis
Data are presented as mean ± standard error of the mean (SEM). Statistical differences between the two groups were assessed by one-way analysis of variance (ANOVA) followed by Scheffe’s post-hoc test for selected pairs. For all statistical analyses, P < 0.05 was considered statistically significant. GraphPad Prism 5 (GraphPad Software Inc., San Diego, CA) was used.
Results
CD73 deficiency suppresses peribronchial fibrosis
Chronic airway inflammation causes pathological lung fibrosis. To determine the role of CD73 deficiency in lung fibrosis induced by the A.f. challenge, Masson’s trichrome and immunohistochemical staining were used to determine the extent of peribronchial fibrosis. The lung fibrotic area was reduced in CD73-deficiency mice compared with wild-type mice (Fig. 1A). Myofibroblast activation in the lungs of CD73-deficiency mice was also reduced (Fig. 1B). Furthermore, the level of profibrotic mediator TGF-β1 in the lungs of CD73-knockout mice was reduced compared with that in wild-type mice (Fig. 1C). These results indicate that CD73 deficiency suppresses peribronchial fibrosis.
Fig. 1.
Ecto-5'-Nucleotidase (CD73) deficiency suppresses peribronchial fibrosis. A Lung peribronchial fibrosis was determined by Masson’s trichrome staining (× 100 magnification; scale bar = 100μm); n = 7. B Airway myofibroblast activation was determined by α-SMA immunohistochemical staining (× 400 magnification, and scale bar = 50μm); n = 6. C Lung pro-fibrosis was measured by TGF-β1 immunohistochemical staining (× 400 magnification, and scale bar = 50μm); n = 8. The results shown are pooled data from two independent experiments. * P < 0.05 versus wild type
CD73 deficiency suppresses airway inflammation
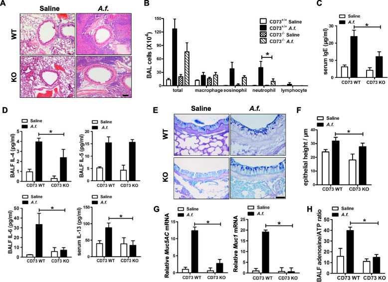
To investigate whether CD73 deficiency has a role in A.f.-induced airway inflammation, we used CD73-knockout mice to evaluate airway immune response. H&E staining and Giemsa staining were performed to determine immune cell infiltration. Inflammatory cell infiltration in lungs and BALF were suppressed in CD73-deficiency mice compared with wild-type mice (Fig. 2A and B). In accordance with these results, IgE and Th2 cytokines were reduced in CD73-deficiency mice compared with wild-type mice (Fig. 2C and D).
Fig. 2.
CD73 deficiency suppresses airway inflammation. A Lung sections were stained with hematoxylin & eosin to visualize immune cells infiltration and hypertrophy of bronchial smooth muscle (× 100 magnification; scale bar = 100μm); n = 6. B BALF cell counts were determined using Giemsa staining; n = 6. C Serum IgE levels were determined by ELISA; n = 6. D Th2 cytokine production in BALF and serum were determined by Multiplex; n = 7. E Alcian Blue Periodic acid Schiff staining to visualize mucus oversecretion (× 400 magnification; scale bar = 50 μm); n = 6. F Epithelial height was scored by NIS-ELEMENTS quantitative automatic program (Nikon, Japan); n = 6. G Quantitative analysis of Muc1 and Muc5AC mRNA expression was performed using real-time PCR; n = 7. H BALF adenosine and ATP concentration were measured by HPLC; n = 6. The results shown are pooled data from two independent experiments. * P < 0.05 versus wild type
Goblet cell hyperplasia and mucus production were evaluated by PAS staining (Fig. 2E). The epithelium height of CD73-deficiency mice was lower than that of wild-type mice (Fig. 2F). Mucus production was further examined by the mRNA of the mucus glycoproteins Muc1 and Muc5AC. CD73-deficiency mice showed a reduction in mucus production compared with wild-type mice (Fig. 2G). The adenosine to ATP ratio was reduced in CD73-deficiency airway inflammation (Fig. 2H). These results demonstrate that CD73 deficiency suppresses airway inflammation.
Reduced number of neutrophils in CD73-deficiency mice
Neutrophils play an important role in innate immune defense. As the first line of circulating leukocytes, neutrophils migrate toward damaged/infected tissue and lead to increased inflammatory response. Excessive activation of neutrophils results in chronic inflammation. Therefore, we examined whether neutrophils were suppressed in CD73 deficiency. Neutrophil infiltration in BALF and lungs was examined by Giemsa staining and MPO immunohistochemistry staining (Fig. 3A and C). CD73-deficiency mice showed a significant reduction in the number of neutrophils compared with wild-type mice (Fig. 3B). To further demonstrate whether CD73 deficiency limits the production of neutrophils in airway inflammation, key mediators that regulate neutrophils production, such as granulocyte colony-stimulating factor (G-CSF) and IL-17, were evaluated. G-CSF and IL-17 levels were significantly reduced in CD73-deficiency mice compared with wild-type mice (Fig. 3D). These data suggest that CD73 deficiency reduces the influx of neutrophils to BALF and lungs.
Fig. 3.
Neutrophils are reduced in CD73-deficiency mice. A Neutrophils with Giemsa staining under oil microscopy (scale bar = 10μm); n = 6. B Neutrophil counts were determined; n = 6. C Neutrophil recruitment to the tissue was estimated by lung myeloperoxidase (MPO) staining (× 400 magnification; scale bars = 50μm); n = 6. D Neutrophil chemokine production in BALF and serum was measured by Multiplex; n = 7. * P < 0.05, ** P < 0.01 versus wild type
Adoptive transfer of A.f.-treated CD73-deficiency neutrophils limits inflammatory mediators
To investigate whether the decreased airway inflammation was mediated by neutrophils, neutrophils from CD73-deficiency mice or wild-type mice treated with A.f. were adoptively transferred to wild-type mice subsequently challenged with A.f. to induce airway inflammation. Neutrophils deficient in CD73 limited inflammation both in the lungs and BALF (Fig. 4A and B). Apart from the reduction in Th2 cytokines (Fig. 4C), chemokine levels were reduced in CD73-deficiency neutrophils compared with wild-type neutrophils (Fig. 4D). These data demonstrate that neutrophils from CD73-deficiency mice downregulate airway inflammation.
Fig. 4.
The adoptive transfer of CD73-deficient neutrophils reduces Aspergillus extract–induced airway inflammation. A Neutrophil recruitment to the peribronchial was estimated by lung myeloperoxidase (MPO) staining (× 400 magnification; scale bars = 50μm); n = 5. B BALF cell Giemsa staining under oil microscopy (scale bar = 10 μm) and neutrophil cell counts; n = 6. C Th2 cytokines in BALF; n = 6. D Chemokines in BALF; n = 5. * P < 0.05 versus wild-type neutrophils–transferred mice
Abnormal adenosine to ATP ratio impairs neutrophil function
According to literature reports, the functional changes of neutrophils in CD73 deficient mice may be due to extracellular adenosine altering the recruitment and bactericidal functions of neutrtoophil [20]. In order to study the regulatory effect of abnormal adenosine metabolism on neutrophil chemotaxis, we used different ratios of adenosine and ATP to simulate the microenvironment of airway inflammation. According to literature reports, the chemokine profile of neutrophils was affected by the activation of adenosine receptor A2aR [21]. Therefore, we detected the expression of adenosine receptor A2aR on neutrophils under different ratios of adenosine and ATP, and changes in the level of chemokines secreted by neutrophils.
First, the expression of A2aR mRNA was evaluated in CD73-knockout mice and wild-type mice after the A.f. challenge. As shown in Fig. 5A, A2aR mRNA was increased in CD73-knockout mice compared with wild-type mice. These data suggest that A2aR is involved in the neutrophil-related reduction of airway inflammation in CD73-deficiency mice. Then expression of A2aR and production of chemokines by neutrophils were evaluated on different adenosine to ATP ratios with or without ZM241385 (ZM, an adenosine A2a receptor antagonist).
Fig. 5.
Adenosine inhibits neutrophil chemotaxis through A2aR. A Lung A2aR mRNA expression of CD73-deficiency mice after treatment with A.f.; n = 6. * P < 0.05 versus wild-type mice. B BM-derived neutrophils adding adenosine, ATP and ZM incubated with A.f., A2aR mRNA expression in neutrophil was measured. * P < 0.05 ZM group versus adenosine and ATP group. C BM-derived neutrophils adding adenosine, ATP and ZM incubated with A.f., The mRNA expression of chemokines was measured. * P < 0.05 ZM group versus adenosine and ATP group
As shown in Fig. 5B, the expression of A2aR was enhanced with a decreasing ratio of adenosine to ATP. In addition, the adenosine A2a receptor antagonist ZM inhibited A2aR mRNA expression. Next, we evaluated the production of chemokines by neutrophils. As shown in Fig. 5C, the ZM group demonstrated inhibited chemokine secretion compared with the adenosine and ATP groups. These data indicate that abnormal adenosine metabolism inhibits the secretion of chemokines by neutrophils,
CD73 reduces airway inflammation
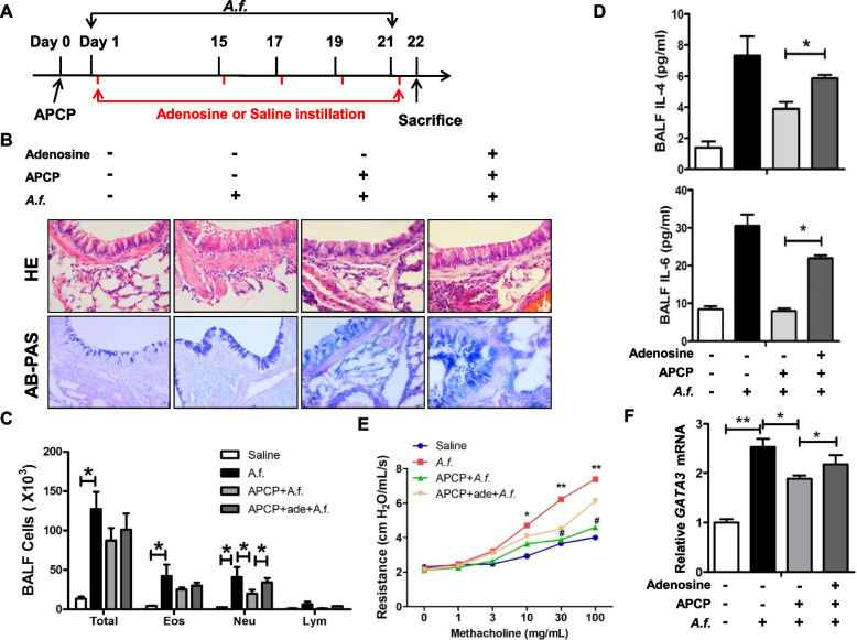
To further confirm whether the therapeutic application of a CD73 inhibitor suppresses chronic airway inflammation, APCP, a specific inhibitor of CD73, was subcutaneously implanted prior to the Aspergillus extract challenge (Fig. 6A). Peribronchial and perivascular inflammation as well as goblet cell hyperplasia were inhibited in APCP-treated mice (Fig. 6B). Immune cell infiltration in BALF was reduced in APCP-treated mice (Fig. 6C). In accordance with these results, the Th2 cytokines in BALF were reduced in APCP-treated mice (Fig. 6D), accompanied by a decrease in GATA3 mRNA expression in the lungs (Fig. 6F). There was a decreased airway resistance to methacholine in APCP-treated mice compared with the control mice (Fig. 6E).
Fig. 6.
APCP treatment reduces airway inflammation. A Schedule of A. fumigatus–extract challenge procedure. B Lung sections were stained with hematoxylin & eosin to visualize immune cells infiltration and hypertrophy of bronchial smooth muscle. AB-PAS staining to visualize mucus production of epithelial cells (× 400 magnification; scale bar = 50 μm); n = 10. C BALF cell counts; n = 8. D Th2 cytokine production in BALF; n = 7. E Airway resistance to methacholine; n = 7. F Lung GATA3 mRNA expression was determined using real-time PCR; n = 5. * P < 0.05, ** P < 0.01 versus saline-treated wild type; # P < 0.05, versus A.f.-treated wild type
To evaluate whether exogenous adenosine supplementation may abolish APCP-dependent reduced airway inflammation, adenosine was administered after APCP implantation. We found that adenosine increased airway inflammation and airway resistance. In addition, GATA3 increased after adenosine supplementation (Fig. 6F). Overall, these data indicate a therapeutic role of CD73 inhibitor in chronic airway inflammation.
Discussion
The present study demonstrated the protective role of CD73 deficiency in a model of asthma induced by Aspergillus fumigatus. Our data showed the suppression of airway inflammation when CD73 was inhibited or deficient, suggesting that inhibition of CD73 could be a potential therapy for asthma.
Recent reports have indicated that allergens such as A. fumigatus may lead to asthma [22, 23]. Exposure to Penicillium, Aspergillus, and Cladosporium is associated with an increased risk of reporting asthma symptoms. The presence of Cladosporium, Alternaria, Aspergillus, and Penicillium increased the worsening of current asthma symptoms by 36—48% compared with the exposure to lower concentrations of these fungi. Increased asthma symptoms in children and adults are indeed associated with exposed increased levels of Aspergillus allergens [24]. In our study, A.f.-induced asthma inflammation is characterized by Th2 cytokine production, literatures support our results [25, 26]. It has been reported that the airway inflammation induced by A.f. spores is characterized by TH17 inflammatory response [27]. Repeated exposure to A. fumigatus conidia induced T-cell activation in the lungs developed T(H)1, T(H)2, T(H)9 and T(H)17 mixed responses in the lungs [28]. Four times to eight times of exposure to the stimulation of Aspergillus fumigatus codeveloped TH1 TH2 TH9 and TH17 responses [29]. According reported, the reason for this mixed types of inflammations mainly course of Aspergillus fumigatus used for stimulation belongs to different proteinaceous antigens. In studies where occupational mold exposure can lead to Aspergillus-associated allergic asthma, the ELISPOT method was used to compare the cell frequency of Th1 (IFN), Th2 (IL5), Th7 (IL17) cytokines secreted by peripheral blood mononuclear cells (PBMCs) stimulated by 12 different Aspergillus fumigatus protein antigens. The results showed that the IL-5 response of PBMC induced by eight antigens (Aspf1, Aspf6, Aspf8, Aspf22, CatB, CipC, Hly, and Pst2) was more than twice as high in the occupational exposure cohort as in the control cohort, while the IL-17 response induced by only two antigens (Aspf1/Crf9, and CnsB) was more than twice as high in the sample of the occupational exposure cohort as in the control cohort [30]. In mice model, Aspergillus fumigatus secretion of protease allergens Aspf5 (matrix metalloproteinase) and Aspf13 (serine protease) induced airway inflammation leading to Th2 response [31]. In a mouse model of chronic pulmonary inflammation induced by Aspergillus fumigatus, after hyphae balls infection 7days, Th2 cells and Th17 cells in lung tissue increased transiently. Conidia challenge activated the co-response of Th1, Th2, and Th17 cells [32]. In addition, the characteristics of asthma vary according to the genetic background of mice. Namely, inflammatory cells and cytokines are increased in C57BL/6 mice, while airway hyperresponsiveness is increased in BALB/c mice [33]. Compared with saline-treated mice, we found that the serum IgE, BALF neutrophils, and mucus production of C57BL/6 wild-type mice treated with Aspergillus extract increased significantly. Literatures supported our results in A.f.-induced airway inflammation [25, 26].
It has been reported that chronic inflammation involves all types of airway cells, including increased mucus secretion by goblet cells, increased production of cytokines and chemokines, and increased thickness of the airway muscle wall [34]. Recent studies have shown that adenosine plays an important role in the development and progression of airway inflammation. The effect of adenosine on inflammation in asthma depends on adenosine receptors [35]. Adenosine activates adenosine receptors on immune cells, affects their function, and plays an important role in asthma. CD73 is a transmembrane protein that plays an important pathophysiological role in conversion of AMP to adenosine. Recent studies have demonstrated that CD73 has an important role in pulmonary disease depend on types of injury [36]. It is unclear whether CD73 deficiency plays an important role in airway inflammation induced by A.f. We used CD73-knockout mice to characterize the role of CD73 in the A.f.-induced airway inflammatory process. We showed that A.f.-challenged CD73-knockout mice displayed a phenotype of reduced immune cell infiltration and Th2 immune response accompanied by decreased mucus gland metaplasia. A.f. treatment of CD73-knockout mice led to the reduced production of the Th2 cytokines, IL-4, IL-6, and IL-13. It can be suggested that CD73 deficiency protects from A.f.-induced airway inflammation response. These findings suggest that CD73 deficiency plays a protective role against A.f.-induced airway inflammation.
Recent reports have shown that neutrophils play an important role in killing pathogens and removing cellular debris, which causes inflammation [37]. Excessive activation of neutrophils leads to prolonged inflammation and aggravation of asthma [38]. Neutrophil elastase limits allergic airway inflammation and hyperresponsiveness [39]. However, it is unclear whether CD73 in neutrophils plays an important role in inflammation. Therefore, we utilized the adoptive transfer of CD73-deficient neutrophils to wild-type mice and challenged them with A.f. extract. We found that CD73 in neutrophils was able to reduce inflammatory cell infiltration and Th2 cytokines production. It has been reported that the ability of neutrophils to kill pathogens is enhanced in lung infection [20]. However, chemotactic activity and activation of neutrophils are crucial for inflammation response. Our data demonstrate that the lack of CD73 in neutrophils treated with A.f. reduces chemokines secretion, which is related to the migration of immune cells to the damaged sites. This indicates that CD73 in neutrophils mediates the increase of inflammation through chemotaxis upregulation. In summary, the lack of CD73 in neutrophils protects from excessive activation of neutrophils to reduce airway inflammation. We also focused on the changes in the eosinophil chemokine axis. As showed in Additional file 2, in our experimental, there was no statistically significant change in the number of eosinophils after A.f. stimulation in CD73 knockout mice. The eosinophil chemokines CCL5 and Eotaxin [40] were significantly reduced in the alveolar lavage fluid of CD73 knockout mice after A.f. administration, but IL-5, which has the strongest chemotactic effect on eosinophils [41]., did not show significant changes in the alveolar lavage fluid of CD73 knockout mice after A.f. administration. Therefore, we believe that in the airway inflammation response to A.f. in CD73 knockout mice, the main factor that reduces airway inflammation response is the neutrophil chemokine axis.
We found that the expression of the A2a receptor was increased during the A.f. challenge of CD73-deficiency mice. In addition, we found that neutrophils treated with different ratios of adenosine and ATP upregulated the expression of the A2a receptor in response to Aspergillus. It has been suggested that abnormal adenosine metabolism activates the A2a receptor. In A2aR knockout mice induced by LPS, inflammation increases with the increase of neutrophil infiltration into BALF [21]. To prove whether the activation of the A2a receptor affects neutrophil chemotaxis, we incubated neutrophils with A2a receptor antagonist ZM241385 under different adenosine to ATP ratios. The data showed that the blockage of the A2a receptor suppressed the expression of chemokines in vitro. Therefore, abnormal adenosine metabolism activates the A2a receptor on neutrophils, thereby reduce the release of mediators and cytokines, which suppress airway inflammation.
In addition, adenosine has a promoting effect on airway inflammation in asthma. In patients with asthma, inhaled adenosine produces bronchoconstriction. In adenosine induced asthmatic mice, after adenosine stimulation for 6h, the neutrophils numbers in alveolar lavage fluid, the levels of inflammatory cell markers released by mast cells in BALF and plasma, and the activity of MPO in BALF and plasma was the highest. Eosinophils reached a peak at adenosine stimulation 24h, lymphocytes and macrophages peak at 72h after adenosine stimulation [42]. Adenosine pro-inflammation role depending on the receptor subtype activated. The four adenosine receptor subtypes have different affinity for adenosine, and the downstream signal pathways are also different. A1 and A2a have high affinity, while A2b and A3 have relatively low affinity. A1 and A3 are coupled to Gi and inhibit adenylate cyclase activity, while A2a and A2b are preferentially coupled to Gs and increase cAMP levels. Adenosine receptor subtypes is also related to cell type. A1 is expressed in alveolar epithelial cells, airway smooth muscle cells, and several immune cells, such as neutrophils, macrophages, and monocytes, which play a proinflammatory role. A2aR and A2BR are expressed in lymphocytes, neutrophils, macrophages, monocytes, and dendritic cells [43]. The presence of A1 in the lungs is low [44]. A2a receptors are characterized by anti-inflammatory effects [45]. A2b receptors can bind to Gs and Gq proteins, triggering anti-inflammatory and proinflammatory effects. Activation of A3 is related to proinflammatory and anti-inflammatory effects, depending on cell type [35].
According to literature reports, neutrophils and secreted enzymes exert inactivate or suppressed other types of cell secretion of cytokines. Neutrophils can secrete matrix metalloproteinase 9 (MMP-9), reactive oxygen species (ROS), oncostatin-M and neutrophil elastase (NE) through an IgE dependent mechanism. MMP-9 induces recruitment and maturation of lung dendritic cells, thereby mediating Th2 sensitization [46]. The recruitment of inflammatory cells in MMP-9 deficient mice is impaired, accompanied by lower bronchial hyperresponsiveness, less IL-13, and less OVA specific IgE [47]. The use of NE inhibitors can reduce IL-4, IL-5, IL-13, TGF-β1, Eotaxin, KC and MIP-2 levels in BALF [39]. The production of ROS, PDL-1, and arginase 1 by neutrophils disrupts T cell function and polarization. Neutrophil proteases can inactivate cytokines, including IL-1β [48], MIP-1α [49] and stromal cell derived factor-1α(SDF-1α) [50]. Neutrophils express inhibitory surface proteins, such as CD10, which can inhibit T cell function [51, 52]. In contrast, in certain scenarios, neutrophils can halt macrophage activation and macrophage-induced reparative responses, probably by inhibiting nuclear factor kB (NF-kB) signaling in macrophages and suppressing cytokine production [53]. But our study found that abnormal adenosine metabolism inhibited neutrophil chemotaxis, which is also a limitation of our research.
It is well-known that chronic airway inflammation develops into fibrosis after prolonged exposure to allergy. The link between CD73 and tissue fibrosis has widely been studied in many diseases, but the mechanism is still unclear. For example, in transverse aortic constriction–induced heart failure, CD73 plays anti-inflammatory and antifibrotic effects by activating the adenosine A2a receptor [54]. After unilateral ischemia–reperfusion injury or folic acid treatment, perivascular cell CD73 inhibits the transformation of perirenal interstitial myofibroblasts, inhibits inflammation, and prevents progressive fibrosis [55]. However, in a CCL4-induced hepatic fibrosis model, the mRNA expression levels of Collα1, Col3α1, and TGF-β1 in wild-type mice were much higher than those in CD73 knockout mice. Inhibiting the production of adenosine or blocking adenosine receptors may help to prevent hepatic fibrosis [56]. In bleomycin-challenged dermal fibrosis, adenosine promotes dermal fibrosis through adenosine receptor activation, and CD73 inhibitors can treat dermal fibrosis diseases, such as scleroderma [57]. The role of CD73 in pulmonary fibrosis needs further study. The bleomycin-induced pulmonary fibrosis is a widely used model, and CD73 knockout mice show increased inflammation and fibrosis of the lung. Intranasal instillations of exogenous nucleotidase decrease inflammation and fibrosis [58]. In a model of radiation-induced lung injury, pulmonary fibrosis decreased after CD73-antibody treatment [59]. Our study showed that peribrochial fibrosis was reduced in CD73 knockout mice after being challenged with Aspergillus extract. Compared with wild-type mice, the activation of myofibroblasts and TGF-β1 in the lungs was reduced in CD7-deficiency mice. These results indicate that CD73 promotes peribronchial fibrosis.
Furthermore, to confirm the therapeutic usefulness of blocking CD73 in asthma, we used APCP, a CD73 inhibitor, to treat mice with A.f. challenge. We found that not only immune cell infiltration and mucus overproduction but also AHR was suppressed in APCP-treated mice with A.f. challenge. In addition, exogenous supplementation of adenosine aggravated airway inflammation and AHR.
In conclusion, CD73 deficiency exerts a protective effect against excessive neutrophil infiltration through the upregulated expression of the A2a receptor in Aspergillus extract–induced asthma. These results suggest that inhibition of CD73 could be a potential novel therapy for asthma.
Supplementary Information
Additional file 1: Table S1. Primers used for real-time PCR.
Additional file 2: Supplemental Figure 1. The neutrophil cells characterized by CD11b+Ly6G+. Supplemental Figure 2. The levels of cytokines and chemokines in BALF of mice with administered 20mg/Kg APCP and 40mg/Kg APCP to wild type mice followed by A.f. Supplemental Figure 3. Eosinophil cells number and eosinophil chemokines expression in BALF. Supplemental Figure 4. The expression of other adenosine receptor subtypes. Supplemental Figure 5. The airway resistance of the WT and KO groups. Supplemental Figure 6. A2aR expression of wild-type mice and CD73 knockout mice. Supplemental Figure 7. Wild-type mice treated with adenosine, adenosine and A.f. induced inflammation.
Acknowledgements
We thank Dr. Yang Liu and Professor Aijuan Qu (Department of Pathophysiology, Capital Medical University) for help with airway resistance test; Dr. Fan Meng and Professor Zhihua Gao (Zhejiang University Interdisciplinary Institute of Neuroscience and Technology) for CD73 knockout mice; Professor Zhang jing for advice with APCP in Alzert pump. We thank LetPub (www.letpub.com) for its linguistic assistance during the preparation of this manuscript.
Abbreviations
- AB-PAS
Alcian Blue Periodic acid Schiff
- A.f.
Aspergillus fumigatus
- APCP
Adenosine 5’-(α, β-methylene) diphosphate
- BALF
Bronchoalveolar lavage fluid
- CCL5
Chemokine (C–C motif) ligand 5
- GAPDH
Glyceraldehyde 3-phosphate dehydrogenase
- G-CSF
Granulocyte colony-stimulating factor
- H&E
Hematoxylin and eosin
- PGD2
Prostaglandin D2
- PGE2
Prostaglandin E2
- MPO
Myeloperoxidase
- ELISPOT
Enzyme-linked immunospot assays
Authors’ contributions
T.L. designed the work, performed experiments and wrote the original manuscript; Y.L. performed mouse experiments and collected data; Z.Z. preformed methodology and collected data; L.J. performed review & editing; J.Z. preformed methodology; S.Z. preformed western blot experiments; Z.C. performed review & editing; H.S. performed review & editing; C.P. supervised the study and substantively revised the paper. J.D. supervised the study. All authors read and approved the final manuscript.
Funding
This work was supported by a Grant from the National Natural Science Foundation of China (82170409).
Availability of data and materials
The datasets used and/or analysed during the current study available from the corresponding author on reasonable request.
Declarations
Ethics approval and consent to participate
The study is reported in accordance with ARRIVE guidelines. All the methods were carried out in accordance with relevant guidelines and regulations. Animal experiments were ethically approved by the Experimental Animal Welfare and Ethics Committee of Beijing Anzhen Hospital Affiliated to the Capital Medical University. This study was performed according to the to the National Institutes of Health Guide for Care and Use of Laboratory Animals following the principial of the 3Rs (Refinement, Reduction and replacement), pain minimization and approved euthanasia protocols.
Consent for publication
Not applicable.
Competing interests
The authors declare that there is no conflict of interest regarding the publication of this paper.
Footnotes
Publisher’s Note
Springer Nature remains neutral with regard to jurisdictional claims in published maps and institutional affiliations.
Contributor Information
Chun-mei Piao, Email: pichm2@ccmu.edu.cn.
Jie Du, Email: jiedu@ccmu.edu.cn.
References
- 1.Kelly HW, Sternberg AL, Lescher R, Fuhlbrigge AL, Williams P, Zeiger RS, Raissy HH, Van Natta ML, Tonascia J, Strunk RC, et al. Effect of inhaled glucocorticoids in childhood on adult height. N Engl J Med. 2012;367(10):904–912. doi: 10.1056/NEJMoa1203229. [DOI] [PMC free article] [PubMed] [Google Scholar]
- 2.Sokulsky LA, Garcia-Netto K, Nguyen TH, Girkin JLN, Collison A, Mattes J, Kaiko G, Liu C, Bartlett NW, Yang M, et al. A critical role for the CXCL3/CXCL5/CXCR2 neutrophilic chemotactic axis in the regulation of type 2 responses in a model of rhinoviral-induced asthma exacerbation. J Immunol. 2020;205(9):2468–2478. doi: 10.4049/jimmunol.1901350. [DOI] [PubMed] [Google Scholar]
- 3.Lewis TC, Metitiri EE, Mentz GB, Ren X, Goldsmith AM, Eder BN, Wicklund KE, Walsh MP, Comstock AT, Ricci JM, et al. Impact of community respiratory viral infections in urban children with asthma. Ann Allergy Asthma Immunol. 2019;122(2):175–183 e172. doi: 10.1016/j.anai.2018.10.021. [DOI] [PMC free article] [PubMed] [Google Scholar]
- 4.Liu C, Zhang X, Xiang Y, Qu X, Liu H, Liu C, Tan M, Jiang J, Qin X. Role of epithelial chemokines in the pathogenesis of airway inflammation in asthma (Review) Mol Med Rep. 2018;17(5):6935–6941. doi: 10.3892/mmr.2018.8739. [DOI] [PubMed] [Google Scholar]
- 5.Jha A, Thwaites RS, Tunstall T, Kon OM, Shattock RJ, Hansel TT, Openshaw PJM. Increased nasal mucosal interferon and CCL13 response to a TLR7/8 agonist in asthma and allergic rhinitis. J Allergy Clin Immunol. 2021;147(2):694–703 e612. doi: 10.1016/j.jaci.2020.07.012. [DOI] [PubMed] [Google Scholar]
- 6.van den Berge M, Kerstjens HA, Postma DS. Provocation with adenosine 5'-monophosphate as a marker of inflammation in asthma, allergic rhinitis and chronic obstructive pulmonary disease. Clin Exp Allergy. 2002;32(6):824–830. doi: 10.1046/j.1365-2222.2002.01385.x. [DOI] [PubMed] [Google Scholar]
- 7.Pacini ESA, Satori NA, Jackson EK, Godinho RO. Extracellular cAMP-adenosine pathway signaling: a potential therapeutic target in chronic inflammatory airway diseases. Front Immunol. 2022;13:866097. doi: 10.3389/fimmu.2022.866097. [DOI] [PMC free article] [PubMed] [Google Scholar]
- 8.Suto W, Ando Y, Hirabayashi T, Takenoya F, Shioda S, Kamei J, Sakai H, Chiba Y. Prostaglandin D(2) Induces Ca(2+) Sensitization of Contraction without Affecting Cytosolic Ca(2+) Level in Bronchial Smooth Muscle. Int J Mol Sci. 2018;19(10):3036. doi: 10.3390/ijms19103036. [DOI] [PMC free article] [PubMed] [Google Scholar]
- 9.Pelaia C, Crimi C, Vatrella A, Busceti MT, Gaudio A, Garofalo E, Bruni A, Terracciano R, Pelaia G. New treatments for asthma: from the pathogenic role of prostaglandin D(2) to the therapeutic effects of fevipiprant. Pharmacol Res. 2020;155:104490. doi: 10.1016/j.phrs.2019.104490. [DOI] [PubMed] [Google Scholar]
- 10.Kountz TS, Jairaman A, Kountz CD, Stauderman KA, Schleimer RP, Prakriya M. Differential regulation of ATP- and UTP-Evoked Prostaglandin E(2) and IL-6 production from human airway epithelial cells. J Immunol. 2021;207(5):1275–1287. doi: 10.4049/jimmunol.2100127. [DOI] [PMC free article] [PubMed] [Google Scholar]
- 11.Villasenor A, Rosace D, Obeso D, Perez-Gordo M, Chivato T, Barbas C, Barber D, Escribese MM. Allergic asthma: an overview of metabolomic strategies leading to the identification of biomarkers in the field. Clin Exp Allergy. 2017;47(4):442–456. doi: 10.1111/cea.12902. [DOI] [PubMed] [Google Scholar]
- 12.Park YH, Fitzpatrick AM, Medriano CA, Jones DP. High-resolution metabolomics to identify urine biomarkers in corticosteroid-resistant asthmatic children. J Allergy Clin Immunol. 2017;139(5):1518–1524 e1514. doi: 10.1016/j.jaci.2016.08.018. [DOI] [PubMed] [Google Scholar]
- 13.Kelly RS, Dahlin A, McGeachie MJ, Qiu W, Sordillo J, Wan ES, Wu AC, Lasky-Su J. Asthma metabolomics and the potential for integrative omics in research and the clinic. Chest. 2017;151(2):262–277. doi: 10.1016/j.chest.2016.10.008. [DOI] [PMC free article] [PubMed] [Google Scholar]
- 14.Comhair SA, McDunn J, Bennett C, Fettig J, Erzurum SC, Kalhan SC. Metabolomic endotype of asthma. J Immunol. 2015;195(2):643–650. doi: 10.4049/jimmunol.1500736. [DOI] [PMC free article] [PubMed] [Google Scholar]
- 15.Samarasinghe AE, Hoselton SA, Schuh JM. A comparison between intratracheal and inhalation delivery of Aspergillus fumigatus conidia in the development of fungal allergic asthma in C57BL/6 mice. Fungal Biol. 2011;115(1):21–29. doi: 10.1016/j.funbio.2010.09.013. [DOI] [PMC free article] [PubMed] [Google Scholar]
- 16.Schuh JM, Hoselton SA. An inhalation model of allergic fungal asthma: Aspergillus fumigatus-induced inflammation and remodeling in allergic airway disease. Methods Mol Biol. 2013;1032:173–184. doi: 10.1007/978-1-62703-496-8_14. [DOI] [PubMed] [Google Scholar]
- 17.Tak E, Ridyard D, Kim JH, Zimmerman M, Werner T, Wang XX, Shabeka U, Seo SW, Christians U, Klawitter J, et al. CD73-dependent generation of adenosine and endothelial Adora2b signaling attenuate diabetic nephropathy. J Am Soc Nephrol. 2014;25(3):547–563. doi: 10.1681/ASN.2012101014. [DOI] [PMC free article] [PubMed] [Google Scholar]
- 18.Petrovic-Djergovic D, Hyman MC, Ray JJ, Bouis D, Visovatti SH, Hayasaki T, Pinsky DJ. Tissue-resident ecto-5' nucleotidase (CD73) regulates leukocyte trafficking in the ischemic brain. J Immunol. 2012;188(5):2387–2398. doi: 10.4049/jimmunol.1003671. [DOI] [PMC free article] [PubMed] [Google Scholar]
- 19.He L, Pan X, Zhang X, Zhu G, Liu R, Qin C. Bone marrow is the preferred source for isolation of rat neutrophils and the subsequent acquisition of neutrophil extracellular traps. Ann Transl Med. 2022;10(15):823. doi: 10.21037/atm-22-2890. [DOI] [PMC free article] [PubMed] [Google Scholar]
- 20.Bou Ghanem EN, Clark S, Roggensack SE, McIver SR, Alcaide P, Haydon PG, Leong JM. Extracellular adenosine protects against streptococcus pneumoniae lung infection by regulating pulmonary neutrophil recruitment. PLoS Pathog. 2015;11(8):e1005126. doi: 10.1371/journal.ppat.1005126. [DOI] [PMC free article] [PubMed] [Google Scholar]
- 21.McColl SR, St-Onge M, Dussault AA, Laflamme C, Bouchard L, Boulanger J, Pouliot M. Immunomodulatory impact of the A2A adenosine receptor on the profile of chemokines produced by neutrophils. FASEB J. 2006;20(1):187–189. doi: 10.1096/fj.05-4804fje. [DOI] [PMC free article] [PubMed] [Google Scholar]
- 22.Du C, Li B, Yu W, Yao R, Cai J, Li B, Yao Y, Wang Y, Chen M, Essah E. Characteristics of annual mold variations and association with childhood allergic symptoms/diseases via combining surveys and home visit measurements. Indoor Air. 2022;32(9):e13113. doi: 10.1111/ina.13113. [DOI] [PubMed] [Google Scholar]
- 23.Agarwal R, Muthu V, Sehgal IS, Dhooria S, Prasad KT, Soundappan K, Rudramurthy SM, Aggarwal AN, Chakrabarti A. Aspergillus sensitization and allergic bronchopulmonary aspergillosis in asthmatic children: a systematic review and meta-analysis. Diagnostics (Basel) 2023;13(5):922. doi: 10.3390/diagnostics13050922. [DOI] [PMC free article] [PubMed] [Google Scholar]
- 24.Sharpe RA, Bearman N, Thornton CR, Husk K, Osborne NJ. Indoor fungal diversity and asthma: a meta-analysis and systematic review of risk factors. J Allergy Clin Immunol. 2015;135(1):110–122. doi: 10.1016/j.jaci.2014.07.002. [DOI] [PubMed] [Google Scholar]
- 25.Malacco NL, Souza JA, Mendes AC, Rachid MA, Kraemer LR, Mattos MS, Lima GN, Sousa LP, Souza DG, Pinho V, et al. Acute lung injury and repair induced by single exposure of Aspergillus fumigatus in immunocompetent mice. Future Microbiol. 2019;14:1511–1525. doi: 10.2217/fmb-2019-0214. [DOI] [PubMed] [Google Scholar]
- 26.Flayer CH, Ge MQ, Hwang JW, Kokalari B, Redai IG, Jiang Z, Haczku A. Ozone inhalation attenuated the effects of budesonide on aspergillus fumigatus-induced airway inflammation and hyperreactivity in mice. Front Immunol. 2019;10:2173. doi: 10.3389/fimmu.2019.02173. [DOI] [PMC free article] [PubMed] [Google Scholar]
- 27.Fei M, Bhatia S, Oriss TB, Yarlagadda M, Khare A, Akira S, Saijo S, Iwakura Y, Fallert Junecko BA, Reinhart TA, et al. TNF-alpha from inflammatory dendritic cells (DCs) regulates lung IL-17A/IL-5 levels and neutrophilia versus eosinophilia during persistent fungal infection. Proc Natl Acad Sci USA. 2011;108(13):5360–5365. doi: 10.1073/pnas.1015476108. [DOI] [PMC free article] [PubMed] [Google Scholar]
- 28.Thakur R, Anand R, Tiwari S, Singh AP, Tiwary BN, Shankar J. Cytokines induce effector T-helper cells during invasive aspergillosis; what we have learned about T-helper cells? Front Microbiol. 2015;6:429. doi: 10.3389/fmicb.2015.00429. [DOI] [PMC free article] [PubMed] [Google Scholar]
- 29.Murdock BJ, Shreiner AB, McDonald RA, Osterholzer JJ, White ES, Toews GB, Huffnagle GB. Coevolution of TH1, TH2, and TH17 responses during repeated pulmonary exposure to Aspergillus fumigatus conidia. Infect Immun. 2011;79(1):125–135. doi: 10.1128/IAI.00508-10. [DOI] [PMC free article] [PubMed] [Google Scholar]
- 30.Lauruschkat CD, Etter S, Schnack E, Ebel F, Schauble S, Page L, Rumens D, Dragan M, Schlegel N, Panagiotou G, et al. Chronic occupational mold exposure drives expansion of aspergillus-reactive type 1 and type 2 T-helper cell responses. J Fungi (Basel) 2021;7(9):698. doi: 10.3390/jof7090698. [DOI] [PMC free article] [PubMed] [Google Scholar]
- 31.Namvar S, Warn P, Farnell E, Bromley M, Fraczek M, Bowyer P, Herrick S. Aspergillus fumigatus proteases, Asp f 5 and Asp f 13, are essential for airway inflammation and remodelling in a murine inhalation model. Clin Exp Allergy. 2015;45(5):982–993. doi: 10.1111/cea.12426. [DOI] [PubMed] [Google Scholar]
- 32.Wang F, Zhang C, Jiang Y, Kou C, Kong Q, Long N, Lu L, Sang H. Innate and adaptive immune response to chronic pulmonary infection of hyphae of Aspergillus fumigatus in a new murine model. J Med Microbiol. 2017;66(10):1400–1408. doi: 10.1099/jmm.0.000590. [DOI] [PubMed] [Google Scholar]
- 33.Whitehead GS, Walker JK, Berman KG, Foster WM, Schwartz DA. Allergen-induced airway disease is mouse strain dependent. Am J Physiol Lung Cell Mol Physiol. 2003;285(1):L32–42. doi: 10.1152/ajplung.00390.2002. [DOI] [PubMed] [Google Scholar]
- 34.Hammad H, Lambrecht BN. The basic immunology of asthma. Cell. 2021;184(6):1469–1485. doi: 10.1016/j.cell.2021.02.016. [DOI] [PubMed] [Google Scholar]
- 35.Borea PA, Gessi S, Merighi S, Vincenzi F, Varani K. Pharmacology of adenosine receptors: the State of the art. Physiol Rev. 2018;98(3):1591–1625. doi: 10.1152/physrev.00049.2017. [DOI] [PubMed] [Google Scholar]
- 36.Pelleg A. Extracellular adenosine 5'-triphosphate in pulmonary disorders. Biochem Pharmacol. 2021;187:114319. doi: 10.1016/j.bcp.2020.114319. [DOI] [PubMed] [Google Scholar]
- 37.Liu J, Pang Z, Wang G, Guan X, Fang K, Wang Z, Wang F. Advanced role of neutrophils in common respiratory diseases. J Immunol Res. 2017;2017:6710278. doi: 10.1155/2017/6710278. [DOI] [PMC free article] [PubMed] [Google Scholar]
- 38.Toussaint M, Jackson DJ, Swieboda D, Guedan A, Tsourouktsoglou TD, Ching YM, Radermecker C, Makrinioti H, Aniscenko J, Bartlett NW, et al. Host DNA released by NETosis promotes rhinovirus-induced type-2 allergic asthma exacerbation. Nat Med. 2017;23(6):681–691. doi: 10.1038/nm.4332. [DOI] [PMC free article] [PubMed] [Google Scholar]
- 39.Koga H, Miyahara N, Fuchimoto Y, Ikeda G, Waseda K, Ono K, Tanimoto Y, Kataoka M, Gelfand EW, Tanimoto M, et al. Inhibition of neutrophil elastase attenuates airway hyperresponsiveness and inflammation in a mouse model of secondary allergen challenge: neutrophil elastase inhibition attenuates allergic airway responses. Respir Res. 2013;14(1):8. doi: 10.1186/1465-9921-14-8. [DOI] [PMC free article] [PubMed] [Google Scholar]
- 40.Alturaiki WH. Evaluation of C-C Chemokine Ligand 5 (CCL5) Chemokine, Interleukin 5 (IL-5) Cytokine, and eosinophil counts as potential biomarkers in saudi patients with chronic asthma during sandstorms. Cureus. 2020;12(4):e7809. doi: 10.7759/cureus.7809. [DOI] [PMC free article] [PubMed] [Google Scholar]
- 41.Busse W, Chupp G, Nagase H, Albers FC, Doyle S, Shen Q, Bratton DJ, Gunsoy NB. Anti-IL-5 treatments in patients with severe asthma by blood eosinophil thresholds: indirect treatment comparison. J Allergy Clin Immunol. 2019;143(1):190–200 e120. doi: 10.1016/j.jaci.2018.08.031. [DOI] [PubMed] [Google Scholar]
- 42.Fan M, Jamal Mustafa S. Role of adenosine in airway inflammation in an allergic mouse model of asthma. Int Immunopharmacol. 2006;6(1):36–45. doi: 10.1016/j.intimp.2005.07.008. [DOI] [PubMed] [Google Scholar]
- 43.Garcia-Garcia L, Olle L, Martin M, Roca-Ferrer J, Munoz-Cano R. Adenosine Signaling in Mast Cells and Allergic Diseases. Int J Mol Sci. 2021;22(10):5203. doi: 10.3390/ijms22105203. [DOI] [PMC free article] [PubMed] [Google Scholar]
- 44.Effendi WI, Nagano T, Kobayashi K, Nishimura Y. Focusing on Adenosine Receptors as a Potential Targeted Therapy in Human Diseases. Cells. 2020;9(3):785. doi: 10.3390/cells9030785. [DOI] [PMC free article] [PubMed] [Google Scholar]
- 45.Patel M, Narke D, Kurade M, Frey KM, Rajalingam S, Siddiquee A, Mustafa SJ, Ledent C, Ponnoth DS. Limonene-induced activation of A(2A) adenosine receptors reduces airway inflammation and reactivity in a mouse model of asthma. Purinergic Signal. 2020;16(3):415–426. doi: 10.1007/s11302-020-09697-z. [DOI] [PMC free article] [PubMed] [Google Scholar]
- 46.Radermecker C, Louis R, Bureau F, Marichal T. Role of neutrophils in allergic asthma. Curr Opin Immunol. 2018;54:28–34. doi: 10.1016/j.coi.2018.05.006. [DOI] [PubMed] [Google Scholar]
- 47.Cataldo DD, Tournoy KG, Vermaelen K, Munaut C, Foidart JM, Louis R, Noel A, Pauwels RA. Matrix metalloproteinase-9 deficiency impairs cellular infiltration and bronchial hyperresponsiveness during allergen-induced airway inflammation. Am J Pathol. 2002;161(2):491–498. doi: 10.1016/S0002-9440(10)64205-8. [DOI] [PMC free article] [PubMed] [Google Scholar]
- 48.Clancy DM, Sullivan GP, Moran HBT, Henry CM, Reeves EP, McElvaney NG, Lavelle EC, Martin SJ. Extracellular neutrophil proteases are efficient regulators of IL-1, IL-33, and IL-36 cytokine activity but poor effectors of microbial killing. Cell Rep. 2018;22(11):2937–2950. doi: 10.1016/j.celrep.2018.02.062. [DOI] [PubMed] [Google Scholar]
- 49.Ryu OH, Choi SJ, Firatli E, Choi SW, Hart PS, Shen RF, Wang G, Wu WW, Hart TC. Proteolysis of macrophage inflammatory protein-1alpha isoforms LD78beta and LD78alpha by neutrophil-derived serine proteases. J Biol Chem. 2005;280(17):17415–17421. doi: 10.1074/jbc.M500340200. [DOI] [PubMed] [Google Scholar]
- 50.Rao RM, Betz TV, Lamont DJ, Kim MB, Shaw SK, Froio RM, Baleux F, Arenzana-Seisdedos F, Alon R, Luscinskas FW. Elastase release by transmigrating neutrophils deactivates endothelial-bound SDF-1alpha and attenuates subsequent T lymphocyte transendothelial migration. J Exp Med. 2004;200(6):713–724. doi: 10.1084/jem.20040499. [DOI] [PMC free article] [PubMed] [Google Scholar]
- 51.Aarts CEM, Hiemstra IH, Beguin EP, Hoogendijk AJ, Bouchmal S, van Houdt M, Tool ATJ, Mul E, Jansen MH, Janssen H, et al. Activated neutrophils exert myeloid-derived suppressor cell activity damaging T cells beyond repair. Blood Adv. 2019;3(22):3562–3574. doi: 10.1182/bloodadvances.2019031609. [DOI] [PMC free article] [PubMed] [Google Scholar]
- 52.Marini O, Costa S, Bevilacqua D, Calzetti F, Tamassia N, Spina C, De Sabata D, Tinazzi E, Lunardi C, Scupoli MT, et al. Mature CD10(+) and immature CD10(-) neutrophils present in G-CSF-treated donors display opposite effects on T cells. Blood. 2017;129(10):1343–1356. doi: 10.1182/blood-2016-04-713206. [DOI] [PubMed] [Google Scholar]
- 53.Marwick JA, Mills R, Kay O, Michail K, Stephen J, Rossi AG, Dransfield I, Hirani N. Neutrophils induce macrophage anti-inflammatory reprogramming by suppressing NF-kappaB activation. Cell Death Dis. 2018;9(6):665. doi: 10.1038/s41419-018-0710-y. [DOI] [PMC free article] [PubMed] [Google Scholar]
- 54.Quast C, Alter C, Ding Z, Borg N, Schrader J. Adenosine formed by CD73 on T cells inhibits cardiac inflammation and fibrosis and preserves contractile function in transverse aortic constriction-induced heart failure. Circ Heart Fail. 2017;10(4):e003346. doi: 10.1161/CIRCHEARTFAILURE.116.003346. [DOI] [PubMed] [Google Scholar]
- 55.Perry HM, Gorldt N, Sung SJ, Huang L, Rudnicka KP, Encarnacion IM, Bajwa A, Tanaka S, Poudel N, Yao J, et al. Perivascular CD73(+) cells attenuate inflammation and interstitial fibrosis in the kidney microenvironment. Am J Physiol Renal Physiol. 2019;317(3):F658–F669. doi: 10.1152/ajprenal.00243.2019. [DOI] [PMC free article] [PubMed] [Google Scholar]
- 56.Peng Z, Fernandez P, Wilder T, Yee H, Chiriboga L, Chan ES, Cronstein BN. Ecto-5'-nucleotidase (CD73) -mediated extracellular adenosine production plays a critical role in hepatic fibrosis. FASEB J. 2008;22(7):2263–2272. doi: 10.1096/fj.07-100685. [DOI] [PubMed] [Google Scholar]
- 57.Fernandez P, Perez-Aso M, Smith G, Wilder T, Trzaska S, Chiriboga L, Franks A, Jr, Robson SC, Cronstein BN, Chan ESL. Extracellular generation of adenosine by the ectonucleotidases CD39 and CD73 promotes dermal fibrosis. Am J Pathol. 2013;183(6):1740–1746. doi: 10.1016/j.ajpath.2013.08.024. [DOI] [PMC free article] [PubMed] [Google Scholar]
- 58.Volmer JB, Thompson LF, Blackburn MR. Ecto-5'-nucleotidase (CD73)-mediated adenosine production is tissue protective in a model of bleomycin-induced lung injury. J Immunol. 2006;176(7):4449–4458. doi: 10.4049/jimmunol.176.7.4449. [DOI] [PubMed] [Google Scholar]
- 59.Wirsdorfer F, de Leve S, Cappuccini F, Eldh T, Meyer AV, Gau E, Thompson LF, Chen NY, Karmouty-Quintana H, Fischer U, et al. Extracellular Adenosine Production by ecto-5'-Nucleotidase (CD73) Enhances Radiation-Induced Lung Fibrosis. Can Res. 2016;76(10):3045–3056. doi: 10.1158/0008-5472.CAN-15-2310. [DOI] [PMC free article] [PubMed] [Google Scholar]
Associated Data
This section collects any data citations, data availability statements, or supplementary materials included in this article.
Supplementary Materials
Additional file 1: Table S1. Primers used for real-time PCR.
Additional file 2: Supplemental Figure 1. The neutrophil cells characterized by CD11b+Ly6G+. Supplemental Figure 2. The levels of cytokines and chemokines in BALF of mice with administered 20mg/Kg APCP and 40mg/Kg APCP to wild type mice followed by A.f. Supplemental Figure 3. Eosinophil cells number and eosinophil chemokines expression in BALF. Supplemental Figure 4. The expression of other adenosine receptor subtypes. Supplemental Figure 5. The airway resistance of the WT and KO groups. Supplemental Figure 6. A2aR expression of wild-type mice and CD73 knockout mice. Supplemental Figure 7. Wild-type mice treated with adenosine, adenosine and A.f. induced inflammation.
Data Availability Statement
The datasets used and/or analysed during the current study available from the corresponding author on reasonable request.






