Abstract
The molecular factors and genetic adaptations that contributed to the emergence of Mycobacterium tuberculosis (MTB) from an environmental Mycobacterium canettii-like ancestor, remain poorly investigated. In MTB, the PhoPR two-component regulatory system controls production and secretion of proteins and lipid virulence effectors. Here, we describe that several mutations, present in phoR of M. canettii relative to MTB, impact the expression of the PhoP regulon and the pathogenicity of the strains. First, we establish a molecular model of PhoR and show that some substitutions found in PhoR of M. canettii are likely to impact the structure and activity of this protein. Second, we show that STB-K, the most attenuated available M. canettii strain, displays lower expression of PhoP-induced genes than MTB. Third, we demonstrate that genetic swapping of the phoPR allele from STB-K with the ortholog from MTB H37Rv enhances expression of PhoP-controlled functions and the capacities of the recombinant strain to colonize human macrophages, the MTB target cells, as well as to cause disease in several mouse infection models. Fourth, we extended these observations to other M. canettii strains and confirm that PhoP-controlled functions are expressed at lower levels in most M. canettii strains than in M. tuberculosis. Our findings suggest that distinct PhoR variants have been selected during the evolution of tuberculosis bacilli, contributing to higher pathogenicity and persistence of MTB in the mammalian host.
Author summary
Mycobacterium tuberculosis (MTB) likely emerged from an environmental ancestor by adaptation of endogenous pathways enhancing its capacity to colonize and transmit within the human host. The closest extant relatives of the MTB ancestor are the Mycobacterium canettii strains which are opportunist pathogens responsible for rare human tuberculosis cases in East-Africa. Here we found that the sensor protein of the important two-component regulatory system PhoPR displays amino acid substitutions that modulate its activity in M. canettii in comparison to MTB. These mutations impact the production and secretion of virulence factors important for multiplication within the host and cough induction. Therefore, our findings support the hypothesis that variants of the PhoPR regulatory system were selected as key evolutionary adaptations for enhancing the epidemic capacity of the tuberculosis bacilli.
Introduction
Mycobacterium tuberculosis (MTB), the etiological agent of human tuberculosis (TB), emerged from an environmental ancestor by step-wise adaptation of existing pathways and a few gene acquisitions by horizontal transfer [1–3]. Genomic analyses indicate that the closest extant relatives of this ancestor are the pool of Mycobacterium canettii strains [4–6], which are also known as smooth tuberculosis bacilli (STB) (S1 Fig). After the separation from the M. canettii-like ancestor, clonal evolution led to the MTB complex (MTBC) which gathers 8 principal phylogenetic lineages of MTB and Mycobacterium africanum strains that primarily infect humans, and an additional group of animal-adapted lineages [7,8]. Concerning M. canettii, around 100 TB cases caused by these strains have been recorded up to now which contrast to the 10 million annual cases due to MTBC strains [9]. Most patients infected by M. canettii have had links to the geographical region of the Horn of Africa, suggesting a yet unknown, potential environmental reservoir in this area [5,10]. Remarkably, no human-to-human transmission has been reported for M. canettii strains [11], indicating that these isolates do not exhibit the required genetic traits for efficient colonization and/or transmission in the human host. Consistently, M. canettii strains exhibit lower virulence than MTB in various human cellular and animal models [6,12,13]. An important question to understand the emergence of MTB is therefore the nature of the adaptation, genetic and phenotypic, that contributed to increase the MTB virulence since the branching from a M. canettii-like progenitor.
In previous studies, we identified two key events that likely favored the evolution of an M. canettii-like progenitor toward a strict pathogenic life style [14,15]. First, we found that an ancestral change in the cell surface composition associated with the inactivation of a lipooligosaccharide (LOS) biosynthesis pathway led to an enhanced capacity to multiply in susceptible cellular and animal models [14]. Second, we demonstrated that the MTB ancestor evolved by enhancing its resistance to stress, such as nitric oxide, to promote its persistence during the chronic phase of the infection [15]. In parallel, Chiner-Oms et al. [16] used bioinformatics analyses to identify 53 genomic regions that evolved under different selective pressures before and after the transition to obligate pathogens. Among them, phoR, was the only gene to evolve under positive selection in MTBC but not in M. canettii [16]. PhoR is the sensor kinase of the PhoPR two-component regulatory system required for full virulence of MTB [17–20]. PhoPR controls either directly or indirectly more than 80 genes of MTB, including the espACD operon required for the ESX-1-mediated secretion of the major virulence factor EsxA (also known as ESAT-6) as well as biosynthetic genes of surface lipids, such as sulfoglycolipids (SGL) or di- and poly-acyltrehaloses (DAT/PAT) [18,21–24].
Our objectives for this study were to explore the impact of PhoR polymorphisms on PhoP-controlled functions and on virulence as revealed in various infection models.
Results
Several mutations found in PhoR variants from M. canettii are located in catalytic domains of PhoR
Sequence comparison of phoPR genes identified several single-nucleotide polymorphisms (SNPs) in the tested M. canettii strains (named STB-A, D, E, G, H, I, J, K and L) in comparison to MTB H37Rv. The closest sequence was that of STB-L, which exhibits 6 nucleotide differences to that of MTB H37Rv, all of them located in phoR. The other M. canettii isolates analyzed revealed a higher number of SNPs (up to 36 SNPs for STB-K). However, most of them are synonymous. Remarkably, all M. canettii strains exhibit a PhoP amino-acid sequence 100% conserved with that of PhoP from H37Rv. In contrast, PhoR from M. canettii strains were more diverse with 2 to 8 amino acid substitutions in comparison to PhoR from H37Rv (Fig 1). One of these mutations, P172L was specific for the H37Rv reference strain [25] and absent from most MTB genomes screened. The others were specific for each of the M. canettii strains.
Fig 1. The mutations in PhoR variants from M. canettii impact the catalytic domain of PhoR.
A) Position of promotor mutations and amino acid substitutions in PhoPR from M. canettii strains. The organization of the phoPR region and its location on the MTB H37Rv genome sequence are indicated. Only SNPs located within the promotor region of phoPR [31], the indicated position is relative to the phoP start codon, or SNPs changing the amino acid sequence of PhoR in comparison to the H37Rv proteins are mentioned. B) AlphaFold-Multimer predicted structure of the MTB PhoR dimer. One PhoR protomer is displayed in cartoon with sensor loop (SL) in blue, transmembrane helices (TMD) in brown, signal-transducing domain (HAMP) in orange, dimerization and histidine phosphotransfer (DHp) domain in green, and catalytic/ATP-binding domain (CA) in violet. Regions of low confidence (pLDDT < 70) are in red. Putative boundaries of the domains are given. The molecular surface of the other protomer is shown in grey. Mutated residues in the different M. canettii alleles are shown as spheres and labelled on both protomers. Figure generated using PyMOL (PyMOL Molecular Graphics System, Version 2.4.1 Schrödinger, LLC.).
PhoR comprises 485 amino acid residues and is anchored to the plasma membrane by two 30-residue long transmembrane helices (TMD) separated by a 120-residue periplasmic sensor segment, often referred to as sensor loop (SL) [24]. The remaining part of the protein is located in the cytosol and contains an intracellular signal-transducing domain (HAMP, ≈50 residues) followed by the dimerization and histidine phosphotransfer domain (DHp, ≈80 residues), which bears the phosphorylation site histidine, and the catalytic/ATP-binding (CA, ≈170 residues) domain [24]. The only reported structure about MTB PhoR is that of the DHp domain (residues 240–310) resolved using X-ray crystallography at 1.9 Å resolution (PDB 5UKY) [26].
To further outline the 3D architecture of PhoR, the PhoR amino acid sequence was submitted to RoseTTAFold [27] at https://robetta.bakerlab.org/ and the resulted prediction was compared to the prediction retrieved from the AlphaFold Protein Structure Database [28] at https://alphafold.ebi.ac.uk/entry/P71815. Both algorithms predicted the PhoR tertiary structure with high confidence, with approx. 90% of residues having pLDDT > 70. Regions of low confidence (residues pLDDT < 70) are located at the N and C termini of the protein and in three loops (Figs 1B and S2). However, overall superimposition of the two predicted models led to a rmsd of 7.7 Å based on the Cα atoms (S2A Fig) whereas per-domain superimposition gave impressive rmsd values, between 0.9 and 2.0 Å (S2B Fig), indicating that the spatial relationship of individual domains cannot be unambiguously predicted using current prediction tools [29]. Since PhoR is expected to form a homodimer, we tried to generate its quaternary structure using AlphaFold-Multimer [30]. The PhoR dimer generated (Fig 1B) contained only very few “bad” intra- and inter-protomer contacts and superposing the DHp domain of the predicted full-length PhoR dimer and the X-ray structure of the PhoR DHp dimer revealed a rmsd value of 1.4 Å with the highest deviations located at both extremities of the α1 and α2 helices (S3 Fig), especially in one of the protomers, in line with the observed asymmetry in the DHp crystal structure [26].
We next positioned the amino-acids substitutions found in PhoR variants from M. canettii and analyzed their chemical environment (Fig 1B and S1 Text). Our results strongly suggest that some of these changes may affect the stability and activity of PhoR (Figs 1B and S4 and S1 Text).
The PhoPR-positively regulated genes are underexpressed in vitro and in vivo in M. canettii STB-K
To further investigate the impact of phoR polymorphisms in M. canettii, we first focused on STB-K as a model because PhoR from STB-K (PhoR-STB-K) contains 8 amino acid changes, the largest number among the M. canettii strains, in comparison to that of H37Rv (PhoR-H37Rv), with 2 or 3 of them common to other M. canettii strains (Fig 1A).
We employed RT-qPCR to examine the expression of genes from the PhoP-regulon in two morphotypes of STB-K, STB-KS (smooth) and STB-KR (rough), which differ by their production of LOS [14] and two MTB strains, HN878 and H37Rv, from phylogenetic lineages 2 and 4 respectively. We selected three genes tightly positively-controlled by PhoPR in MTB [18,23], lipF, pks2 and the non-coding RNA mcr7, and their expression was normalized against the constitutively expressed sigA gene as a housekeeping control. We found 2 to 4 fold reduced amounts of mRNA for the 3 genes in STB-KS and STB-KR in comparison to the two MTB strains (Fig 2A). We also observed a higher expression of the three genes in H37Rv compared to HN878 that ranged between 1.9 and 4.1 fold.
Fig 2. PhoPR-regulated genes are expressed at higher levels in MTB H37Rv or HN878 strains than in M. canettii STB-KS or STB-KR strains grown in vitro.
A) RT-qPCR analysis of expression of 3 genes from the PhoP regulon. Bars represent fold changes in the expression levels of three genes relative to HN878 in strains H37Rv and two M. canettii STB-K isolates with morphotype smooth (KS) or rough (KR). The value for each gene was normalized over the housekeeping gene sigA. The presented results are means +/- SD of 3 independent experiments performed in triplicate. B, C) Expression levels of the genes regulated by PhoP in MTB, H37Rv and HN878, and both M. canettii STB-K isolates. Depicted genes correspond to the positively-regulated (B) and negatively-regulated genes (C) according to [23]. Gene expression levels were calculated following normalization and regularized logarithm transformation of raw read counts determined by RNAseq.
To extend these observations on a wider range of genes from the PhoP-regulon, we performed RNAseq on RNA preparations that were extracted from the four strains, grown to exponential phase in standard 7H9 medium. We found that most PhoP-positively regulated genes are expressed at higher level in H37Rv and HN878 than in STB-KS and STB-KR (Figs 2B and S5A). The situation is more contrasted for the genes negatively regulated by PhoP (Figs 2C and S5B) because half of them were less expressed in the two MTB vs the two STB-K strains whereas the others were more expressed. One possible explanation is that the original list of differentially expressed genes was generated by comparing the phoP mutant against the parental H37Rv strain [18,23], while we compared here WT strains expressing identical PhoP but PhoR variants. Therefore, the difference may reflect the impact of PhoR-mediated phosphorylation on PhoP on gene repression. An additional parameter might be related to the different genetic background of the strains (S1 Fig), as reflected by the higher number of differentially expressed genes detected in both STB-K morphotypes than in MTB HN878 in comparison to H37Rv (1113 and 1103 vs 469, S1 Table). In any case, there is a clear difference in the expression profiles of PhoPR-regulated genes between the two MTB vs the two STB-K strains in our RNAseq analysis and these results support the hypothesis that the PhoPR control is stronger in MTB than in STB-K.
In conclusion, these results indicate that the genes positively controlled by PhoP are underexpressed in M. canettii STB-K in comparison to MTB in standard laboratory growth conditions.
Mutations in the phoPR allele from M. canettii STB-K impact functionality
We next investigated whether mutations in the phoPR genes were responsible for this lower expression of the PhoPR-positively regulated genes in M. canettii STB-K. To this end, we constructed a series of recombinant strains derived from STB-KR. We first produced a mutant strain, STB-KR ΔphoPR::hyg (S6 Fig). Next, we transferred integrative vectors carrying either the STB-K allele of the phoPR genes (phoPR-STB-K) or the H37Rv allele (phoPR-H37Rv) into this mutant. Then we compared the expression of lipF, pks2, mcr7 in the various strains (Fig 3A). We found that disruption of the phoPR genes in STB-KR reduced the expression of these three genes in vitro (9x for mcr7, 2x for pks2 and 1.2x for lipF), as in MTB H37Rv [18,23]. Transfer of the phoPR-STB-K allele in the STB-KR ΔphoPR::hyg mutant restores the expression of the three genes to a level slightly lower or similar to that in STB-KR. In sharp contrast, the recombinant strain expressing the phoPR-H37Rv allele displayed a strongly increased expression of the three genes, mcr7, pks2, and lipF with 7–15 fold higher transcript levels respectively in comparison to the strain expressing phoPR-STB-K (Fig 3A). We found a slightly higher expression of the phoP and phoR genes in the STB-KR ΔphoPR::hyg mutant complemented with phoPR-STB-K than in the isogenic strain expressing phoPR-H37Rv (S7 Fig), consistent with a negative feedback regulatory loop as observed previously [31]. Under acidic condition known to induce PhoP-positively regulated genes [32], we also observed a higher expression of mcr7 in the recombinant strain expressing phoPR-H37Rv in comparison to the isogenic strain expressing phoPR-STB-K, although the difference was lower than at neutral pH (Figs 3A and S8).
Fig 3. Expression of phoPR-H37Rv in M. canettii STB-KR increases expression of PhoP-regulated genes and secretion of EsxA.
A) RT-qPCR analysis of expression of 3 genes from the PhoP regulon in the M. canettii STB-KR, ΔphoPR::hyg mutant, and phoPR-H37Rv or phoPR-STB-K complemented strains. Bars represent fold changes in the expression levels of three genes relative to M. canettii STB-KR wild-type. The presented results are means +/- SD of 3 independent experiments performed in triplicate. B) Western blot analysis of proteins from the culture supernatants of M. canettii STB-KR, ΔphoPR::hyg mutant, and phoPR-H37Rv or phoPR-STB-K complemented strains. The protein extracts were probed with EsxA- or LpqH-specific antibodies. Signal intensity (arbitrary unit) was plotted in the graph below the Western-blot image. The presented results are representative of 2 independent experiments.
This higher expression of PhoPR-positively controled genes in the recombinant strain expressing phoPR-H37Rv correlates with higher secretion of EsxA. Indeed, while we observed similar amounts of LpqH (Fig 3B), a protein whose production and secretion is not controlled by PhoPR, we found that the expression of phoPR-H37Rv in the ΔphoPR::hyg mutant substantially increased EsxA secretion relative to the isogenic strain expressing phoPR-STB-K. Of note, a partial restoration of EsxA secretion was obtained for the ΔphoPR::hyg strain complemented with phoPR-STB-K consistent with the RT-qPCR results.
As EsxA is a major antigen whose secreted form is strongly recognized by host immune cells [22,33,34], we also compared the induction of ESX-1 antigen-specific T-cell responses in mice infected with MTB H37Rv, H37Rv ΔESX-1 (used as a control deficient for EsxA secretion), STB-KR, the STB-KR ΔphoPR::hyg mutant, and the STB-KR ΔphoPR::hyg mutant complemented with the phoPR-STB-K or phoPR-H37Rv (S9 Fig). Interestingly, this experiment showed that splenocytes from mice infected with STB-KR, the ΔphoPR::hyg mutant or the mutant complemented with phoPR-STB-K only recognized antigens Ag85A, PE19 and PPE25 but not EsxA, EsxB and EspC. In contrast, the mutant complemented with the phoPR-H37Rv allele did induce similar ESX-1-specific T-cell responses as H37Rv. The ability of mycobacterial strains to induce these types of specific T-cell responses against secreted mycobacterial antigens in mice is usually strictly linked to the ability of the MTB strains to not only express the proteins but also to actively secrete them outside the bacterial cell [22,33,34]. Secretion of Ag85A is mediated by the Twin Arginine Translocation (TAT) protein secretion system whose expression is modulated indirectly by PhoPR in MTB through the ncRNA mcr7 [23]. However, the observation that Ag85A-specific T cell responses are induced upon infection by all the tested strains, including MTB H37Rv and M. canettii STB-KR, suggests that the modulation of mcr7 expression does not cause an on-off effect on Ag85A secretion, and that enough antigen might be present under in vivo conditions to induce T-cell responses even in strains expressing an active PhoPR system [23].
Taken together these results established that the phoPR-STB-K allele is deficient in comparison to the phoPR-H37Rv allele and that the PhoPR-positively regulated genes are underexpressed in vitro and in vivo in M. canettii STB-KR.
The phoPR-STB-K allele confers lower virulence to M. canettii STB-KR than phoPR-H37Rv in human monocytes-derived-macrophages (hMDM)
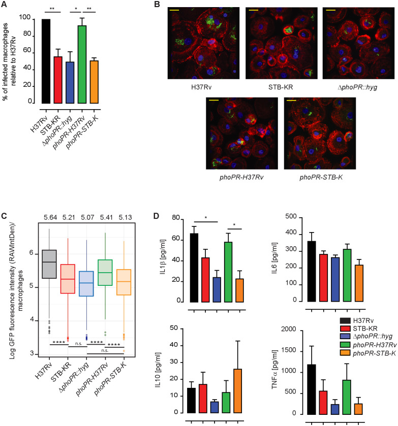
The expression of a functional phoPR allele correlates with production and/or secretion of several key virulence factors, such as EsxA, in MTB. We therefore compared the virulence of the series of strains derived from STB-KR in macrophages, the main target cells of MTB. To this end, we transferred into these strains a plasmid expressing GFP. We incubated hMDMs for 1 h with MTB H37Rv, STB-KR, the STB-KR ΔphoPR::hyg mutant and the mutant complemented with either phoPR-H37Rv or phoPR-STB-K at a multiplicity of infection (MOI) of 10 bacteria per cell. Immediately after infection, we found that the percentage of infected cells was significantly lower for STB-KR and the STB-KR ΔphoPR::hyg mutant than for MTB H37Rv. Complementation with phoPR-STB-K did not change the percentage of infected cells in comparison to STB-KR in contrast to the complementation with phoPR-H37Rv, which significantly enhanced the infectivity to reach a similar level than that observed for H37Rv (Fig 4A).
Fig 4. The phoPR-H37Rv allele confers higher infectivity to M. canettii STB-KR than phoPR-STB-K in human monocytes-derived-macrophages.
A) To evaluate the capacity of H37Rv, STB-KR, STB-KR ΔphoPR::hyg and recombinant STB-KR strains expressing phoPR-H37Rv or phoPR-STB-KR to infect human macrophages, hMDMs were infected at a MOI of 10 bacteria per cell for 1 h. Cells were washed, fixed, and the percentage of infected cells was evaluated. More than 100 cells per donor from different fields were analyzed for each sample to measure the percentage of infected cells. Vertical bar plots indicated the percentage of hMDMs having ingested at least one bacterium relative to the situation for H37Rv set to 100%. The values are means +/- SEM calculated from 5 donors. The difference between the experimental groups was evaluated by one-way ANOVA and Bonferroni’s comparison test values. P values, * P<0.05, ** P<0.01. B) Representative images of hMDMs infected for 168 h with the various strains (nuclei are stained in blue, actin in red and bacteria in green). Scale bar, 10 μM. C) To monitor the intracellular growth of H37Rv, STB-KR, STB-KR ΔphoPR::hyg and recombinant STB-KR strains expressing phoPR-H37Rv or phoPR-STB-KR, hMDM were infected at a MOI of 2 bacteria per cell for 2 h. After infection, cells were washed and further incubated in the presence of serum. At 2 h and 168 h post-infection, the fluorescence intensity (RAWIntDen) per infected cell was measured. For each lot of hMDM (derived from 5 different donors), 50 to 140 infected cells were analyzed. Box plot of the Log fluorescence intensity (RAWIntDen) measured for each strain at 168 h post-infection (the value for individual hMDM from each donor and a cluster analysis is provided in S10 Fig). For each strain, the mean value was also calculated and is indicated above the graph. The difference between the experimental groups was evaluated using a mixed linear models and related post-hoc tests. P values, **** p<0.0001, n.s. non significative, p>0.05. D) IL1β, IL6, IL10 and TNFα production by hMDMs after infection with MTB, M. canettii STB-KR, and STB-KR-derived strains. Cells were infected at MOI 2 for 2 h, washed and incubated with serum containing medium. 2 days post-infection cell supernatants were collected, filtered and the level of cytokines was determined by ELISA. These experiments were performed with hMDMs derived from four or five different donors. The difference between the experimental groups was evaluated by one-way ANOVA and Bonferroni’s comparison test values. P values, * P<0.05.
We next compared the intracellular fate of these strains. To this end, hMDMs were infected with GFP-expressing strains at a MOI of 2 for 2 h at 37°C. At 2 h or 168 h post-infection, we assessed the percentage of infected cells as well as their fluorescence intensity (reflecting the bacterial load) (Figs 4B and 4C and S10). At 2 h post-infection, we observed a lower percentage of infected cells for STB-KR and the ΔphoPR::hyg mutant than for H37Rv and for the phoPR-STB-K complemented strain than for the isogenic phoPR-H37Rv complemented strain (S10A Fig). These results confirmed the difference observed initially at a different time of infection and MOI (Fig 4A). In contrast, the fluorescence intensity in infected cells was similar for all the strains (S10B–10D Fig). At 168 h post-infection, we still observed a higher percentage of infected cells for H37Rv than for STB-KR and STB-KR ΔphoPR::hyg and for the complemented strain expressing phoPR-H37Rv in comparison to the isogenic strain expressing phoPR-STB-K (S10A Fig). We also measured a higher bacterial load for H37Rv vs STB-KR and vs the ΔphoPR::hyg mutant and for the complemented strain expressing phoPR-H37Rv in comparison to that expressing phoPR-STB-K (Figs 4B and 4C and S10E and S10F).
We also monitored the inflammatory responses of infected hMDMs. As shown in Fig 4D, macrophages infected with strains expressing phoPR-H37Rv produced significantly more IL1β and a trend was also observed for IL6 and TNFα.
Thus, all these results indicate that expression of phoPR-H37Rv in M. canetti STB-KR increases bacterial virulence in hMDMs and induces a higher inflammatory response in comparison to the isogenic recombinant strain expressing phoPR-STB-K.
The phoPR-H37Rv allele confers higher virulence to M. canettii STB-K than its own allele in mouse models
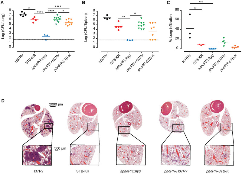
To investigate further the effect of the expression of phoPR-H37Rv in STB-KR, we compared the virulence of our series of strains in the C3HeB/FeJ mouse model, which reproduces more closely the tissue lesions seen in TB patients [35]. Five groups of mice were infected intravenously with approximately 103 colony-forming units (cfu) of the various strains. First, the bacterial load was evaluated in lungs and spleen 84 days post-infection (Fig 5A and 5B). We found that the STB-KR was significantly attenuated in comparison to MTB H37Rv in this murine infection model. The ΔphoPR::hyg mutation further attenuated the STB-KR ΔphoPR::hyg strain and the bacterial load was found below detection level in spleens (corresponding to ~1.7 log cfu) and more than 3 log lower than the parental strain in the lungs. Complementation with either phoPR-H37Rv or phoPR-STB-K both significantly increased the virulence of the recombinant strains but the bacterial load was significantly higher for the strain expressing phoPR-H37Rv in comparison to phoPR-STB-K (0.7 log higher in the lungs and 1.3 log higher in the spleen). Of note, expression of the phoPR allele from STB-K via the integrated complementation plasmid did not provide exactly the same level of virulence as the parental WT STB-KR strain. This partial complementation obtained upon expression of phoPR from an integrative plasmid was observed previously [18,36], and may suggest that the genomic position of the integrated phoPR allele may play some role to achieve a physiological expression of the phoPR operon.
Fig 5. Expression of phoPR-H37Rv in M. canettii STB-KR enhances virulence in the C3HeB/FeJ mouse model.
A, B) 5 groups of mice were infected intravenously with approximately 5x102 cfu (102.5 for STB-KR, 102.9 for H37Rv, 102.2 for STB-KR ΔphoPR::hyg, 102.4 for ΔphoPR::hyg::phoPR-H37Rv and 102.7 for ΔphoPR::hyg::phoPR-STB-K). Bacterial loads were evaluated in the lungs (A) and spleen (B) 84 days post-infection. The presented results are representative of three independent experiments. The difference between the experimental groups was evaluated by one-way ANOVA and Bonferroni’s comparison test values. P values, * P<0.05, ** P<0.01, *** P<0.001, **** P<0.0001. C, D) For histopathology analysis, five groups of mice were infected with approximately 103 cfu (103.9 for STB-KR, 103.9 for H37Rv, 103.3 for STB-KR ΔphoPR::hyg, 103.7 for ΔphoPR::hyg::phoPR-H37Rv and 103.6 for ΔphoPR::hyg::phoPR-STB-K). The lungs were recovered from the infected mice 70 days post-infection, fixed in 4% formalin and embedded in paraffin. Mid-lung sections were stained with hematoxylin and eosin and analyzed. C) Area of lung infiltration for each section. Each dot corresponds to one mouse. The difference between the experimental groups was evaluated by one-way ANOVA and Bonferroni’s comparison test values. P values, ** P<0.01, *** P<0.001. D) Representative images of lung sections from mice infected with different strains. Entire organ, scale = 2000 μM; window, scale = 500 μM.
Histopathological analyses showed a stronger inflammation in the lungs of mice infected with H37Rv than in the group infected with STB-KR (Fig 5C and 5D): the surface of inflammatory lesions was higher for H37Rv than for STB-KR and there was a trend indicating also a higher number of lesions for the MTB strain (S11 Fig). Consistent with the low bacterial load of the ΔphoPR::hyg mutant, inflammatory lesions were barely detectable in mice infected with this strain. Finally, comparison of lung lesions in mice that were infected with phoPR-STB-K or phoPR-H37Rv complemented strains showed a trend for both a higher number and size of inflammatory lesions in the phoPR-H37Rv complemented group (Figs 5C and 5D and S11).
The results in macrophages suggest that the attenuation due to the deficient phoPR-allele in M. canettii STB-K is observed in absence of adaptive immune response. To confirm this, we infected severe combined immunodeficient (SCID) mice with 103 cfu of each strain and monitored the time to humane endpoint (Fig 6). First, we confirmed the delay in the survival time between MTB H37Rv and M. canettii STB-KR (median survival time 25 days and 53 days for H37Rv and STB-KR respectively) previously reported [14]. We also showed a significant difference between ΔphoPR::hyg strains complemented with phoPR-H37Rv (50 days) and phoPR-STB-K (66 days). So, these results indicate that the ΔphoPR::hyg mutant expressing the phoPR-STB-K cause less mortality in SCID-mice than the isogenic strain expressing phoPR-H37Rv, which is consistent with the reduced intra-macrophagic replication of phoPR-STB-K-complemented strain.
Fig 6. Expression of phoPR-H37Rv in M. canettii STB-KR enhances virulence in immunocompromised mice.

Five groups of five SCID mice were infected intranasally with approximately 103 cfu per mouse (103.2 for STB-KR, 103.3 for H37Rv, 103.1 for STB-KR ΔphoPR::hyg, 103.6 for ΔphoPR::hyg::phoPR-H37Rv and 103.5 for ΔphoPR::hyg::phoPR-STB-K) and survival of mice was monitored. Endpoint was defined as loss of more than 20% of the bodyweight. Data are representative of two independent experiments. The difference between the experimental groups was evaluated by the log-rank (Mantel-Cox) test: P values, * P<0.05, ** P<0.01.
Taken together, our results demonstrated that expression of phoPR-H37Rv in the genetic background of STB-KR enhanced the virulence both in immunocompetent and in immunodeficient mice.
The PhoPR two-component systems from the various M. canettii strains display variable activity
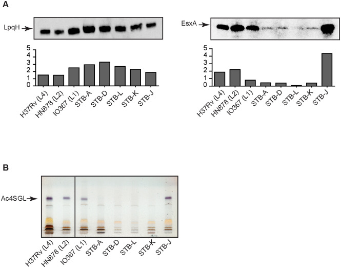
The phoPR allele from STB-K is the most distantly related to that of H37Rv and is less active in vitro and in vivo, which, in consequence, is correlated with reduced virulence in human macrophages and mice. We next sought to extend these findings to M. canettii strains with phoPR alleles that are intermediate showing between 2 to 5 amino-acid substitutions in PhoR in comparison to that from H37Rv. We first evaluated the secretion of EsxA by five M. canettii and three MTB strains from three phylogenetic lineages. All tested strains secreted comparable amount of LpqH, used as a control (Fig 7A). In contrast, four out of five M. canettii strains, including M. canetti STB-K, were impaired for EsxA secretion in comparison to MTB in vitro (Fig 7A). The outlier among M. canettii was STB-J, which was found to secrete copious amount of EsxA. To confirm this, we also analyzed the production of the main form sulfoglycolipids (Ac4SGL), another function under the control of PhoPR in MTB [18,21]. As expected, the three MTB strains produced large amount of Ac4SGL whereas the M. canettii strains synthesized much lower quantities of these lipids, again with the exception of STB-J (Fig 7B).
Fig 7. Most M. canettii isolates express PhoPR-regulated functions at lower level than MTB strains.
A) Western blot analysis of proteins from the culture supernatants of MTBC and M. canettii strains. The protein extracts were probed with EsxA- or LpqH-specific antibodies. Signal intensity (arbitrary unit) was plotted in the graphs below the Western-blot images. The presented results are representative of two independent experiments. B) HP-TLC analysis of positively charged lipids extracted from various MTBC and M. canettii strains. Lipid extracts were dissolved in CHCl3 at a concentration of 20 mg/ml and 20 μl of extract were run in CHCl3/CH3OH/H2O, 60:16:2. Glycolipids were visualized by spraying with anthrone, followed by charring. The position of Ac4SGL is highlighted. The presented results are representative of two independent experiments.
To link these observations with the phoPR allele, we used a previously-constructed phoPR-knock-out mutant derived from STB-A, named STB-A ΔphoPR::hyg [36], into which 5 different phoPR alleles from STB-A, STB-D, STB-K, STB-J and H37Rv were integrated. We then compared the expression of mcr7 in the parental STB-A strain, the STB-A ΔphoPR::hyg mutant and the 5 recombinant strains (Fig 8A). As expected, we found that complementation with phoPR-STB-K poorly induced the expression of mcr7. The recombinant strains carrying the phoPR-STB-D gave slightly higher level of mcr7 expression and the complementation was almost complete with phoPR-STB-A. In contrast, the phoPR-H37Rv and phoPR-STB-J induced a robust transcription of mcr7, 5 and 6 fold above the STB-A WT control respectively. Analysis of EsxA secretion and sulfoglycolipids production confirmed the RT-qPCR results. Only expression of phoPR-H37Rv and phoPR-STB-J in STB-A ΔphoPR::hyg endowed the recombinant strains with the capacity to produce and secrete high amount of Ac4SGL and EsxA in vitro (Fig 8B and 8C). The phoPR-STB-A and phoPR-STB-D alleles gave EsxA secretion levels comparable to that of parental STB-A and only trace amount of Ac4SGL. Finally, complementation with phoPR-STB-K failed to induce production of detectable amount of Ac4SGL and secretion of substantial amounts of EsxA.
Fig 8. The various expression of PhoP-controlled function in M. canettii is linked to the phoPR alleles.
A) RT-qPCR analysis of expression of mcr7 in the M. canettii STB-A, ΔphoPR::hyg mutant or complemented strains expressing phoPR alleles from either H37Rv, STB-A, STB-D, STB-K, or STB-J. Bars represent fold changes in the mcr7 expression levels relative to M.canettii STB-A wild-type. The presented results are means +/- SD of 3 independent experiments performed in triplicate. B) Immunoblot analysis of proteins from the culture supernatants of various strains derived from M. canettii STB-A ΔphoPR::hyg mutant. The protein extracts were probed with EsxA- or LpqH-specific antibodies. Signal intensity was plotted in the graph below the Western-blot image. The presented results are representative of two independent experiments. C) HP-TLC analysis of positively charged lipids extracted from M. canettii STB-A ΔphoPR::hyg mutant or complemented strains expressing phoPR alleles from either H37Rv, STB-A, STB-D, STB-K, or STB-J. Extracts enriched for positively charged lipids were dissolved in CHCl3 and run in CHCl3/CH3OH/H2O, 60:16:2, before spraying with anthrone and charring. The position of Ac4SGL is highlighted. The presented results are representative of two independent experiments.
We next confirmed in vivo the various levels of EsxA secretion observed in the recombinant strains grown in vitro. The recombinant STB-A ΔphoPR::hyg strains were evaluated for their ability to induce EsxA-specific T-cell responses in mice (S12 Fig). We noted that, with the exception of the STB-A ΔphoPR::hyg mutant and the strain expressing phoPR-STB-K, all other strains were able to induce robust specific T-cell responses against EsxA but also EsxB and EspC (S12 Fig). These results are consistent with the in vitro observation showing that complementation of the STB-A ΔphoPR::hyg with phoPR-STB-K failed to restore secretion of substantial amount of EsxA.
In summary, our results established that there are strong differences in the expression of the PhoPR-regulon in M. canettii strains due to polymorphism of the phoPR genes. These differences were observed both in vitro and in infection models.
Discussion
In this study, we established that several natural mutations found in the phoR gene from the various M. canettii strains have functional impact on the expression of the PhoP regulon both in vitro and in vivo. We identified three different behaviors of phoPR alleles from M. canettii. The phoPR from M. canettii STB-K, which displays the largest number of mutations in comparison to phoPR-H37Rv, is also the least active. In contrast, although the phoPR-STB-J is also very distant from phoPR-H37Rv, it provides the highest expression of PhoP-positively regulated genes. Between these two extremes, the phoPR alleles from STB-A and STB-D show intermediate expression of the PhoP-regulon. These differences were translated to PhoPR-regulated phenotypes such as EsxA secretion or sulfoglycolipid production.
Analysis of the amino acid sequence from PhoR-STB-K and PhoR-STB-J and the chemical environments of their specific mutations point toward two substitutions, respectively I268M and G430D, which may explain their unusual behavior. Residue Ile268, which occupies the same position with the same chemical environment in both the X-ray structure of the DHp domain and in the AlphaFold-multimer predicted structure, takes part to the 4-helix bundle that mediates dimerization and contains the phosphorylation site histidine. This residue is involved in both intrasprotomer (i.e. interactions between the two helices of a single protomer) and in dimer interface interactions, and contributes as such to the dimer hydrophobic core (S4C Fig) [26]. The mutation of the isoleucine at position 268 in PhoR-H37Rv to the methionine residue found in PhoR-STB-K, may well be accommodated during folding of the tertiary structure. In contrast, since residues 268 from the two protomers face each other (S4C Fig), the I268M substitution may cause steric conflicts, thereby affecting dimerization of the DHp domain. Since it has been proposed that the asymmetry found in the DHp crystal structure and its impact on the flexibility of PhoR is involved in the mechanism of the histidine kinase activities [26], the molecular rearrangement due to the I268M mutation at the PhoR dimer interface may indeed have functional consequences. In PhoR-STB-J, it is the G430D substitution, which likely explains the unusually high activity of this variant. Indeed, this change is the only amino acid substitution between PhoPR-STB-J and PhoR-STB-A, which does not exhibit the same high activity in vitro (Figs 7 and 8). The G430D substitution may stabilize the protein structure by creating interaction between aspartic residue 430 and two arginine residues at position 296 and 420 (S4J Fig). Residues 430 and 420 are found in the CA domain whereas residue 296 takes part to the DHp domain. Thus, in PhoR-STB-J, the interactions between Asp430 and Arg296 and Arg420 would both stabilize a badly predicted external loop of the CA domain and lock the CA domain to the nearby DHp domain.
Interestingly, the mutations found in phoPR-STB-K decrease the capacity of TB bacilli to replicate in infection models. In previous work, we already established that the smooth to rough morphotype transition in STB-K is associated with a higher capacity to replicate in human macrophages and in animal models [14]. Here, we found that expression of phoPR-H37Rv in STB-KR further enhances the virulence of the recombinant strain, although not to the level observed for MTB H37Rv. A recent study by Lovey and colleagues [37] has linked the capacity of MTB to transmit with the rapid induction of IL1R-dependent alveolar macrophage migration to the interstitium, a phenomenon associated with higher production of IL1β and TNFα in mice. Our observation that expression of phoPR-H37Rv in STB-K induces higher production of these cytokines in hMDMs than expression of phoPR-STB-K suggests that mutations in phoR may contribute to enhance the transmission capacity in TB bacilli.
Most of the other M. canettii strains tested, with the exception of STB-J, also display lower expression of PhoP-positively controlled functions than MTB strains in vitro. It is therefore tempting to speculate that adaptation of the phylogenetic branch of TB bacilli which evolved from an M. canettii-like progenitor into the clonal MTBC underwent mutations, including those seen today in MTB, to increase the expression of the PhoP-positively controlled genes, which made them better adapted to the mammalian host than this is the case for M. canettii strains. However, it is also clear that within the clonal MTBC, some lineages carry mutations in phoR, such as in M. africanum and animal-adapted MTBC members, that may reduce PhoPR-related activity and for which compensatory mutations, such as the deletion of the RD8 region, seem to have occurred [36]. Another example is the PhoR-H37Rv which carries a specific mutation at position aa. 172 (a proline rather than a leucine like in most PhoR from other MTB strains, such as CDC1551 or HN878) that seems to impacts the activity of the PhoPR system [25].
In summary, our study further underscores the crucial role played by PhoR in the continuous adaptation of TB bacilli to their host and suggests that emergence of MTB was accompanied by a selection of phoPR alleles favoring early replication within host cells. The identification of several mutations that modulate signal recognition/transduction and host/pathogen interaction in our study open fascinating perspectives to understand host/pathogen cross-talk in TB and adaptations that favor colonization and transmission in humans.
Methods
Ethics statement
Whole blood from donors was provided by Etablissement Français du Sang (EFS, Toulouse, France, under contract 21/PLER/TOU/IPBS01/2020-025). According to article L1243-57 of the French Public Health Code, the contract was declared to the French Ministry of Science and Technology (declaration number DC 2012–1715). Written informed consents were obtained from the donors before sample collection.
For virulence studies in mice, all protocols were reviewed and approved in compliance with the European Community council directive (EEC guidelines) and its implementation in France and received approval from the French Ministry for High Education and Research (number 201508271122464v2 (APAFIS#1535) and the Ethics Committee for Animal Experimentation from the Pasteur Institute (CETEA) # dap18002, (APAFIS#15409).
Bacterial strains, plasmids and culture conditions
The strains and plasmids are described in S2 Table. These strains were cultured in Middlebrook 7H9 liquid medium (Difco) containing ADC (0.2% dextrose, 0.5% BSA fraction V, 0.0003% beef catalase) and 0.05% Tween 80 when indicated, and on solid Middlebrook 7H11 broth containing OADC (0.005% oleic acid, 0.2% dextrose, 0.5%BSA fraction V, 0.0003% beef catalase). When required, kanamycin (40μg/ml) or hygromycin (50μg/ml) were added to the culture medium.
The M. canettii STB-KR ΔphoPR::hyg was obtained using previously described strategy and primers [36]. The structure of the phoPR locus in the mutant strain was verified using PCR amplification with various primer couples (S6 Fig). For complementation, we obtained the various phoPR-STB alleles using the PCR amplification procedure and primers 0756c and 0759c described previously [36] and genomic DNA from each of the M. canettii strains. Each cloned fragments were sequenced to verify that no mutation was introduced during the amplification and DNA manipulation. The fragment covering the promotor and the phoPR genes were inserted within an integrative plasmid carrying a kanamycin resistance gene.
For experiments in human macrophages, M. canettii STB-KR WT and derivatives were made fluorescent by transferring a replicative plasmid carrying the GFP gene, pWM251 (S2 Table).
RNAseq analysis
WT strains of MTB H37Rv and HN878, and M. canettii STB-KS and STB-KR were cultured in triplicate in 30 mL of Middlebrook 7H9 ADC Tween (0.05%) liquid medium at 37°C without agitation. Cultures were harvested when reaching the exponential phase of growth with a final OD600nm between 0.5 and 0.8. RNA extraction was performed using a Trizol RNA isolation protocol (Invitrogen) and a mechanical lysis in Lysing Matrix B tubes (MP Biomedicals, Fisher Scientific) via rapid agitation in a Bead Mill 24 Homogenizer (Fisherbrand, Thermo Fisher Scientific). RNA extracts were then treated with the Turbo DNase (Ambion) and cleaned up using the RNeasy mini kit (Qiagen). RNA integrity and quality was monitored with a Bioanalyzer RNA nano assay (Agilent Technologies) to ensure that the RNA Integrity Number (RIN) was greater than 9. RNAseq libraries were prepared using the Stranded Total RNA Prep and Ligation with Ribo-Zero Plus kit (Illumina) and sequenced using a NextSeq 2000 device (Illumina). Generated strand-specific 100-bp single-end reads were mapped against the reference genome of MTB H37Rv (AL123456.3) [38] using BWA-MEM v0.7.17-r1188 [39] (parameters: -M; -h 1000). Uniquely-mapped reads were extracted from the alignment maps according to the XA tag using the Python wrapper pysam v0.20.0 (https://github.com/pysam-developers/pysam) of SAMtools [40]. Reads mapped on gene features were counted using featureCounts v2.0.4 [41] (parameters: -s 2;—primary). Counts associated with the genes rrs, rrl and rrf, encoding ribosomal RNAs, were excluded to prevent differences related to variable ribodepletion efficiencies during the library preparation of the samples. Read counts were normalized and transformed by regularized logarithm using DESeq2 v1.38.3 [42], and differential expression analysis was performed using a false-discovery rate (FDR, alpha) of 0.05. Genes with an absolute log2 fold change of at least 1 and an adjusted p-value (padj) lower than 0.05 were considered as differentially expressed (DE) (S1 Table). Lists of PhoP-regulated genes was taken from [18,23] and their expression level determined from the normalized and transformed read counts in the sequenced samples was plotted as heat maps using the R package ComplexHeatmap v2.14.0 [43]. Hierarchical clustering of the genes was performed using the complete-linkage method on Pearson correlation distances, while hierarchical clustering of the samples was performed using the complete-linkage method on Euclidean distances.
RT-qPCR analyses
For RNA extraction, we grew 7ml culture of each strain in 7H9 ADC Tween 0.05% to a final OD600nm between 0.5 and 0.8. The bacteria were pelleted by centrifugation 4000 rpm for 10 min and washed once with 1 ml PBS. The bacterial pellets were resuspended in 750 μl lysis buffer RLT (RNeasy kit, Qiagen) containing β-mercaptoethanol 0.1% (Sigma). Glass-beads were added to the bacteria before lysis by shaking twice in a bead-beater (2 cycles of 1 min). Bacterial lysates were filtered twice through 0.22 μm filters (13 mm PES filter, Sigma). The RNeasy kit was then used following supplier’s protocol. RNA were treated with DNaseI (Fisher scientific) before being retro-transcribed using Superscript III Reverse transcriptase (Invitrogen). RT-qPCR reaction were performed using the SensiFAST SYBR Hi-ROX kit according to supplier’s recommendation and specific primers (S3 Table). The gene sigA was used as housekeeping gene and the ΔΔCt method was used to calculate the relative gene expression.
Western-Blot
For immunoblot analysis of secreted proteins, 1 ml of 3 weeks-old pre-culture was inoculated in 20 ml 7H9 supplemented with dextrose 0.2% and incubated for 10 days. Bacteria were pelleted at 3500 rpm for 15 min and supernatants were collected and filtered twice on PVDF 0.2 μm filters. Extracts were concentrated 50x using Amicon Ultra 3 kDa cartridge. Approximately 5 μg of proteins were separated on SDS/PAGE 4–20% gels (Mini-Protean TGX Precast Gel 10w) and transferred onto membranes. Primary antibodies (anti-EsxA (Abcam) and anti-LpqH (BEI resources)) and secondary HRP-conjugated Goat anti-mouse antibodies (BioRad) were used at dilution 1:1000 and 1:5000 respectively. Signals were revealed using Imobilon Western chemiluminescent subtstrate (Millipore) and ChemiDoc MP Imaging System (BioRad). Signal quantification was performed using Image Lab software (BioRad).
Lipids analysis
Crude lipid extracts were obtained from 100 ml culture grown for 8 weeks in 7H9 ADC. Bacteria were recovered by centrifugation at 3500rpm for 15 min and lipids were extracted by adding 60 ml of CHCl3/CH3OH 1:2 for 48 h, followed by 30 ml of CHCl3/CH3OH 2:1 for 48 h. Organic phases were collected, pooled, concentrated, washed with water and evaporated to dryness. Approximately 10 mg of crude lipid extracts were obtained from each culture. For sulfoglycolipid purification, 5 mg of crude extract was applied to a Sillica Sep-Pak Accell Plus QMA Classic Cartridge 360 mg (Waters) and eluted by 10 ml CHCl3, 10 ml CHCl3/CH3OH 8:2, 10 ml CHCl3/CH3OH 5:5 and 2 ml CHCl3/CH3OH 5:5 containing 200 mM ammonium acetate. The last fraction, containing the sulfoglycolipids, was evaporated to dryness. Extracts were resuspended in 200 μl CHCl3 and analyzed on HPTLC (Camag) using CHCl3/CH3OH/H2O (60:16:2, vol/vol/vol). Glycolipids were visualized by spraying the plates with a 0.2% anthrone solution in concentrated H2SO4, followed by heating.
Virulence studies in human macrophages
hMDMs were isolated as previously described [44] and cultured for 7 days on sterile glass coverslips in 24-well tissue culture plates (5.105 cells/well) containing RPMI 1640 (Gibco) supplemented with 2 mM glutamine (Gibco) and 7% heat inactivated human AB serum. Infection of hMDMs and imaging of infected cells was performed as previously described [45]. The experiments were performed at least two times independently with cells from 4 or 5 independent donors and more than 100 cells from different fields were analyzed.
Image analysis
Images from spinning disk (Andor Technology, Oxford Instruments compagny) acquisition were analyzed with macros (available upon request). All image analysis was performed using FIJI (https://imagej.net/Fiji) as previously described [45]. Briefly, to calculate the percentage of infected cells, images were split into their constitutive color channels and a z-projection summing the slices was used to visualize bacteria either bound at the surface of macrophages or ingested. We then enumerated the number of intracellular bacteria per cells and the percentage of macrophages having bound or ingested bacteria. To evaluate the intracellular bacterial load, we first delineate the location of individual cells by calculating the center of mass from the DAPI nuclei image and using the Voronoi network analysis to determine the region of interest (ROI) of individual cells. The ROI was applied to the green channel image and the sum of all GFP-positive pixels (RAWIntDen), corresponding to the GFP signal from the bacteria, was determined and quantified per infected cell. Values obtained for each lot of hMDMs were normalized by subtracting the mean fluorescence intensity value observed with H37Rv control for each experiment and by adding the mean fluorescence intensity value observed for all experiments with H37Rv.
Cytokines production
For cytokine analysis, hMDMs were infected with various bacterial strains at MOI 2 for 2 h. At 48 h post infection, cell culture supernatants were removed, 0.22 μM filtered twice and processed for ELISA for IL1β, IL6, IL10 and TNFα according to the manufacturer’s instruction (Duoset R&D Systems, Lille, France). Data were expressed as picograms of cytokine per milliliter of cell culture medium.
Virulence studies in mice
C3HeB/FeJ mice, 7 to 8 weeks old, were infected intravenously with approximately 103 cfu per mouse. For time to death experiments, female SCID mice 7 week old (Janvier) were infected intranasally with approximately 103 cfu of the indicated strains (five mice per group). Mice were euthanized when weight loss reached 20% of their body-weight. For histomorphological analyses, C3HeB/FeJ mice were euthanized by intraperitoneal injection of Dolethal at 10 weeks post-infection and lungs processed and fixed for 48 h in 10% neutral buffer formalin before transfer into 70% ethanol. After the lungs were embedded in paraffin, tissue samples were sectioned (3 μM) and stained with hematoxylin and eosin. Histomorphological scoring of TB lesions was determined by measuring area of infiltrated lung tissue using the Panoramic viewer software (3DHistech).
Immunization, T-cell assay and ELISA
Eight-week-old C57BL/6JRj (H-2b) female mice (Janvier) were subcutaneously immunized at the base of the tail with ≈ 5 x 105 cfu/mouse of different mycobacterial mutant strains. Four weeks post-immunization, splenocytes from the immunized mice (n = 2 mice/group) were pooled and cultured in 96-well plate (TPP) at 1 x 106 cells/well in HL-1 medium (Biowhittaker) complemented with 2 mM GlutaMax (Invitrogen), 100 U/ml penicillin and 100 μg/ml streptomycin (Sigma) in presence of different mycobacterial ESX-1 and ESX-5 antigens as described in Sayes et al., 2012 [46]. Concanavalin A (2 μg/ml), Purified Protein Derivative (PPD, 5 μg/ml) and MHC-II-restricted Ag85A:241–260 peptide (5 μg/ml) were used as positive controls while rMalE protein, MalE:100–114 peptide and medium alone were used as negative controls. After 72 h of incubation at 37°C and 5% CO2, the IFN-γ production was quantified in the culture supernatants by ELISA. Nunc 96-well Maxisorp plate (Thermo-Fisher) were used and mAbs specific to IFN-γ (clone AN-18 for coating and clone R4-6A2 for detection, BD Pharmingen).
Statistical analysis
Data were analyzed using the PRISM GraphPad software and statistical significance between experimental groups was determined either by one-way ANOVA followed Bonferroni’s comparison test for bacterial loads and lesions in mice and for percentage of hMDMs infected and cytokine analysis, or by log-rank (Mantel-Cox) test for time-to-death experiments. P values less than 0.05 were considered significant.
For statistical analysis of fluorescence intensity distribution after hMDM infection, Log10-transformed values were used to fit linear mixed models, where strains were implemented as fixed effect and donors as random intercepts. Models were fitted either for 2 h or 168 h data. Tukey post-hoc tests were carried out to identify significant comparisons between strains, for which adjusted p-values below 0.05 were considered as significant. Statistical analysis and visualization were carried out in R working environment [47] using the RStudio interface [48] and the following packages: lme4 [49], tidyverse [50], multcomp [51] and broom [52].
Supporting information
(DOCX)
This phylogenetic tree is based on multilocus sequence typing results, using split decomposition analysis of concatenated sequence of 12 housekeeping gene segments. The scale bar represents Hamming distance, Figure adapted from [6]. M. canettii strains that were included in the current work are shown in bold.
(TIF)
The results of the AlphaFold (colored cartoon) and RoseTTaFold (grey cartoon) predictions are shown. A) Overall superimposition. B) Per-domain superimposition. Putative domain boundaries and rmsd values/number of superimposed Cα atoms are given. For the superimposition of the CA domains, the last sixteen C-terminal residues, predicted with low confidence, were not taken into account. Color code: sensor loop (SL), blue; transmembrane helices (TMD), brown; signal-transducing domain (HAMP), orange; dimerization and histidine phosphotransfer (DHp), green; catalytic/ATP-binding domain (CA), violet. Regions of low confidence (pLDDT < 70) are in red. Putative boundaries of the domains are given. Figure generated using PyMOL (PyMOL Molecular Graphics System, Version 2.4.1 Schrödinger, LLC).
(TIF)
A) Ribbon representation of the predicted model from AlphaFold-Multimer (green) and X-ray structure (black ribbon) of the DHp domain (PD 5UKY). Mostly affected regions, i.e. displacement greater than rmsd after superimposition of Cα carbon atoms, are depicted in red on the X-ray structure. Figure generated using PyMOL. B) Displacement analysis after superimposition shown in A). Continuous and dashed lines are respectively for chain A and chain B, the two molecules making up the dimer. Red horizontal lines indicate 1 × rmsd.
(TIF)
A) T35. B) P172. C) I268. D) S292. E) E317. F) C319. G) R335. H) T344. I) I375. J) G430. Each mutated position is shown as cyan sticks on the predicted model from AlphaFold-Multimer. Surrounding residues are shown as colored cartoon and lines (side chain) while residues found within 5 Å of the mutated positions are shown as enlarged sticks. The color code is the same as in Figs 1B and S2. Figure generated using PyMOL.
(TIF)
Depicted genes correspond to the 44 positively-regulated (A) and the 70 negatively-regulated (B) by PhoP identified by Walters et al. [18]. Gene expression levels were calculated following normalization and regularized logarithm transformation of raw read counts determined by RNAseq.
(TIF)
A) PCR analyses of the M. canettii STB-KR ΔphoPR::hyg. The sequence of the various primers used is indicated. B) Schematic description of the genomic locus in M. canettii STB-KR and ΔphoPR::hyg mutant and of the strategy used to analyze the mutant.
(TIF)
RT-qPCR analysis of expression of phoP (A) or phoR (B) genes in the M. canettii STB-KR, ΔphoPR::hyg mutant, and phoPR-H37Rv or phoPR-STB-K complemented strains. Bars represent fold changes in the expression levels of two genes relative to M. canettii STB-KR wild-type. The presented results are means +/- SD of 3 independent experiments performed in triplicate.
(TIF)
For analysis of mcr7 expression under acidic condition, the M. canettii STB-KR wild-type, ΔphoPR::hyg, and phoPR-H37Rv or phoPR-STB-K complemented strains were cultured for 4 days in 7H9 ADC Tween pH = 5.7. Bars represent fold changes in the expression levels of mcr7 relative to M. canettii STB-KR wild-type. The presented results are means +/- SD of 3 independent experiments performed in triplicate.
(TIF)
T-cell IFN-γ responses in the spleen of C57BL/6 mice (n = 2 per group) subcutaneously immunized with 5 x 105 cfu/mouse of different MTB or M. canettii mutant strains. Four weeks post-immunization, total splenocytes of the immunized mice were pooled and stimulated ex vivo with various ESX-1 (EsxA, EsxB and EspC) and ESX-5 (PE/PPE) secreted antigens during 72 h at 37°C. The IFN-γ was quantified in the culture supernatant by ELISA. Positive controls (ConA and PPD, black bars) and negative (rMalE, Ctrl peptide and medium alone, grey bars) controls were represented. Error bars represent SD.
(TIF)
hMDMs were infected at a MOI of 2 bacteria per cell for 2 h with the various strains. After infection, cells were washed and further incubated with culture medium in the presence of serum. At 2 h and 168 h post-infection, cell nuclei and F-actin were labelled with DAPI and with rhodamine-phalloidin antibodies respectively. Bacteria were detected thanks to the GFP fluorescence. For each lot of hMDMs (derived from 5 different donors), the percentage of infected hMDMs and the fluorescence intensity per cell were evaluated. A) Vertical bar plots indicating the percentage of hMDMs hosting at least one bacterium after 2 h or 168 h of infection. The difference between the experimental groups was evaluated by one-way ANOVA and Bonferroni’s comparison test values. B) Box plot of the Log fluorescence intensity (RAWIntDen) measured for each strain at 2 h post-infection. For each strain, the mean value was also calculated and is indicated above the graph. C) Log fluorescence intensity (RAWIntDen) values plotted for each hMDM from each donor and each strain at 2 h post-infection. The difference between the experimental groups was evaluated as not significant using a mixed linear model. D) Cluster analysis of data plotted on panel C). E) Log fluorescence intensity (RAWIntDen) values plotted for each hMDM from each donor and each strain at 168 h post-infection. F) Cluster analysis of data plotted on panel E).
(TIF)
Mice were infected with approximately 103 cfu (103.9 for STB-KR, 103.9 for H37Rv, 103.3 for STB-KR ΔphoPR::hyg, 103.7 for ΔphoPR::hyg::phoPR-H37Rv and 103.6 for ΔphoPR::hyg::phoPR-STB-K). Lungs were recovered 70 days post-infection and processed for histopathology analysis. Mid-lung sections were stained with hematoxylin and eosin and analyzed. The number of identified lesions is plotted. The difference between the experimental groups was evaluated by one-way ANOVA and Bonferroni’s comparison test. P values, * P<0.05, ** P<0.01.
(TIF)
T-cell immune responses of C57BL/6 mice (n = 2 per group) s.c. immunized with 5 x 105 CFU/mouse of different M. canettii mutant or complemented strains. Pool of splenocytes of the immunized mice were cultured ex vivo with various ESX-1 (EsxA, EsxB and EspC) and ESX-5 (PE/PPE) associated antigens during 72 h at 37°C. The IFN-γ was quantified in the culture supernatant by ELISA. Positive controls (black bars) and negative controls (grey bars) were represented. Error bars represent SD.
(TIF)
(XLSX)
References are listed in S1 Text.
(DOCX)
(DOCX)
(XLSX)
Acknowledgment
The authors acknowledge support from the GenoToul (Toulouse, France) Biostatistics platform, the Anexplo platform for animal experimentation and the TRI platform for imaging. The authors thank Samantha Milia for technical assistance at the Experimental Histopathology Facility of the INSERM / UPS US006 CREFRE, Toulouse Purpan, France. The authors thank Elodie Turc and Marc Monot (Biomics Platform, C2RT, Institut Pasteur, Paris, France) for processing the RNA sequencing.
Data Availability
All relevant data are within the manuscript and its Supporting information Files. RNAseq data, including sequencing reads and gene count matrix, have been deposited in the Gene Expression Omnibus (GEO) database under the accession number GSE229680. Numerical values used to generate graphs are included as S4 Table.
Funding Statement
This project has received funding from the Agence Nationale pour la Recherche (ANR-20-CE15-0013) to C.G., R.B. and L.M., the Fondation Bettencourt Schueller (www.fondationbs.org) to C.G. and the Fondation MSDAvenir (evenement.msdavenir.fr) to C.G. This work was supported by grants from the French Ministry of Research (Programme Investissement d’Avenir, PIA, Equipex ANINIMIP ANR-11-EQUIPEX-0003 to C.G. and & ANR-10-LABX-62-IBEID to R.B.). The Biomics Platform is supported by France Génomique (ANR-10-INBS-09-09) and IBISA. The funders had no role in study design, data collection and analysis, decision to publish, or preparation of the manuscript.
References
- 1.Veyrier FJ, Dufort A, Behr MA. The rise and fall of the Mycobacterium tuberculosis genome. Trends Microbiol. 2011;19:156–61. [DOI] [PubMed] [Google Scholar]
- 2.Wang J, McIntosh FA, Radomski N, Dewar K, Simeone R, Enninga J, et al. Insight on the emergence of Mycobacterium tuberculosis from the analysis of Mycobacterium kansasii. Genome Biol Evol. 2015;7:856–70. [DOI] [PMC free article] [PubMed] [Google Scholar]
- 3.Sapriel G, Brosch R. Shared Pathogenomic Patterns Characterize a New Phylotype, Revealing Transition toward Host-Adaptation Long before Speciation of Mycobacterium tuberculosis. Genome Biol Evol. 2019;11:2420–38. [DOI] [PMC free article] [PubMed] [Google Scholar]
- 4.Fabre M, Koeck J-L, Le Flèche P, Simon F, Hervé V, Vergnaud G, et al. High genetic diversity revealed by variable-number tandem repeat genotyping and analysis of hsp65 gene polymorphism in a large collection of "Mycobacterium canettii" strains indicates that the M. tuberculosis complex is a recently emerged clone of "M. canettii". J Clin Microbiol. 2004;42:3248–55. [DOI] [PMC free article] [PubMed] [Google Scholar]
- 5.Gutierrez MC, Brisse S, Brosch R, Fabre M, Omaïs B, Marmiesse M, et al. Ancient orgin and gene mosaicism of the progenitor of Mycobacterium tuberculosis. PLOS Pathogens. 2005;1:e5. [DOI] [PMC free article] [PubMed] [Google Scholar]
- 6.Supply P, Marceau M, Mangenot S, Roche D, Rouanet C, Khanna V, et al. Genomic analysis of smooth tubercle bacilli provides insights into ancestry and pathoadaptation of Mycobacterium tuberculosis. Nat Genet. 2013;45:172–9. [DOI] [PMC free article] [PubMed] [Google Scholar]
- 7.Brites D, Loiseau C, Menardo F, Borrell S, Boniotti MB, Warren R, et al. A new phylogenetic framework for the animal-adapted Mycobacterium tuberculosis complex. Front Microbiol. 2018;9:2820. [DOI] [PMC free article] [PubMed] [Google Scholar]
- 8.Brosch R, Gordon SV, Marmiesse M, Buchrieser C, Eiglmeier K, Garnier T, et al. A new evolutionary scenario for the Mycobacterium tuberculosis complex. Proc Natl Acad Sci USA. 2002;99:3684–9. [DOI] [PMC free article] [PubMed] [Google Scholar]
- 9.WHO. Global tuberculosis report 2021. [Google Scholar]
- 10.Koeck J-L, Fabre M, Simon F, Daffé M, Garnotel AM, Matan AB, et al. Clinical characteristics of the smooth tubercle bacilli ’Mycobacterium canettii’ infection suggest the existence of an environmental reservoir. Clin Microbiol Infect. 2011;17:1013–9. [DOI] [PubMed] [Google Scholar]
- 11.Blouin Y, Cazajous G, Dehan C, Soler C, Vong R, Hassan MO, et al. Progenitor “Mycobacterium canettii” clone responsible for lymph node tuberculosis epidemic, Djibouti. Emerg Inf Dis. 2014;20:21–8. [DOI] [PMC free article] [PubMed] [Google Scholar]
- 12.Lopez B, Aguilar D, Orozco H, Burger M, Espitia C, Ritacco V, et al. A marked difference in pathogenesis and immune response induced by different Mycobacterium tuberculosis genotypes. Clin Exp Immunol. 2003;133:30–7. [DOI] [PMC free article] [PubMed] [Google Scholar]
- 13.Dormans J, Burger M, Aguilar D, Hernandez-Pando R, Kremer K, Roholl P, et al. Correlation of virulence, lung pathology, bacterial load and delayed type hypersensitivity responses after infection with different Mycobacterium tuberculosis genotypes in BALB/c mouse model. Clin Exp Immunol. 2004;137:460–8. [DOI] [PMC free article] [PubMed] [Google Scholar]
- 14.Boritsch EC, Frigui W, Cascioferro A, Malaga W, Etienne G, Laval F, et al. pks5-recombination-mediated surface remodelling in Mycobacterium tuberculosis emergence. Nat Microbiol. 2016;1:15019. [DOI] [PubMed] [Google Scholar]
- 15.Allen A, Malaga W, Gaudin C, Volle A, Moreau F, Hassan A, et al. Parallel in vivo experimenral evolution of Mycobacterium canettii reveals that increased stress resistance was key fore the emergence of persistent tuberculosis bacilli. Nat Microbiol. 2021;6:1082–93. [DOI] [PubMed] [Google Scholar]
- 16.Chiner-Oms A, Sanchez-Buso L, Corander J, Gagneux S, Harris SR, Young D, et al. Genomic determinants of speciation and spread of the Mycobacterium tuberculosis complex. Sci Adv. 2019;5:eaaw3307. [DOI] [PMC free article] [PubMed] [Google Scholar]
- 17.Perez E, Samper S, Bordas Y, Guilhot C, Gicquel B, Martin C. An essential role for phoP in Mycobacterium tuberculosis virulence. Mol Microbiol. 2001;41:179–87. [DOI] [PubMed] [Google Scholar]
- 18.Walters SB, Dubnau E, Kolesnikova I, Laval F, Daffé M, Smith I. The Mycobacterium tuberculosis PhoPR two-component system regulates genes essential for virulence and complex lipid biosynthesis. Mol Microbiol. 2006;60:312–30. [DOI] [PubMed] [Google Scholar]
- 19.Gonzalo-Asensio J, Mostowy S, Harders-Westerveen J, Huygen K, Hernandez-Pando R, Thole J, et al. PhoP: a missing piece in the intricate puzzle of Mycobacterium tuberculosis virulence. PLOS one. 2008;3:e3496. [DOI] [PMC free article] [PubMed] [Google Scholar]
- 20.Ferrer NL, Gomez AB, Neyrolles O, Gicquel B, Martin C. Interactions of attenuated Mycobacterium tuberculosis phoP mutant with human macrophages. PLOS one. 2010;5:e12978. [DOI] [PMC free article] [PubMed] [Google Scholar]
- 21.Gonzalo-Asensio J, Maia C, Ferrer NL, Barilone N, Laval F, Soto CY, et al. The virulence-associated two component PhoP-PhoR system controls the biosynthesis of polyketide-derived lipids in Mycobacterium tuberculosis. J Biol Chem. 2006;281:1313–6. [DOI] [PubMed] [Google Scholar]
- 22.Frigui W, Bottai D, Majlessi L, Monot M, Josselin E, Brodin P, et al. Control of M. tuberculosis ESAT-6 secretion and specific T cell recognition by PhoP. PLOS Pathogens. 2008;4:e33. [DOI] [PMC free article] [PubMed] [Google Scholar]
- 23.Solans L, Gonzalo-Asensio J, Sala C, Benjak A, Uplekar S, Rougemont J, et al. The PhoP-dependent ncRNA Mcr7 modulates the TAT secretion system in Mycobacterium tuberculosis. PLOS Pathogens. 2014;10:e1004183. [DOI] [PMC free article] [PubMed] [Google Scholar]
- 24.Broset E, Martin C, Gonzalo-Asensio J. Evolutionary landscape of the Mycobacterium tuberculosis complex from the viewpoint of PhoPR: implications for virulence regulation and application to vaccine development. mBio. 2015;6:e1289–15. [DOI] [PMC free article] [PubMed] [Google Scholar]
- 25.Schreuder LJ, Carroll P, Muwanguzi-Karugaba J, Kokoczka R, Brown AC, Parish T. Mycobacterium tuberculosis H37Rv has a single nucleotide polymorphism in PhoR which affects cell wall hydrophobicity and gene expression. Microbiology. 2015;161:765–73. [DOI] [PubMed] [Google Scholar]
- 26.Xing D, Ryndak MB, Wang L, Kolesnikova I, Smith I, Wang S. Asymmetric Structure of the Dimerization Domain of PhoR, a Sensor Kinase Important for the Virulence of Mycobacterium tuberculosis. ACS Omega. 2017;2:3509–17. [DOI] [PMC free article] [PubMed] [Google Scholar]
- 27.Baek M, DiMaio F, Anishchenko I, Dauparas J, Ovchinnikov S, Lee GR, et al. Accurate prediction of protein structures and interactions using a three-track neural network. Science. 2021;373:871–6. doi: 10.1126/science.abj8754 [DOI] [PMC free article] [PubMed] [Google Scholar]
- 28.Jumper J, Evans R, Pritzel A, Green T, Figurnov M, Ronneberger O, et al. Highly accurate protein structure prediction with AlphaFold. Nature. 2021;596:583–9. doi: 10.1038/s41586-021-03819-2 [DOI] [PMC free article] [PubMed] [Google Scholar]
- 29.David A, Islam S, Tankhilevich E, Sternberg MJE. The AlphaFold Database of Protein Structures: A Biologist’s Guide. J Mol Biol. 2022;434:167336. doi: 10.1016/j.jmb.2021.167336 [DOI] [PMC free article] [PubMed] [Google Scholar]
- 30.Evans R, O’Neil M, Pritzel A, Antropova N, Senior A, Green T, et al. Protein complex prediction with AlphaFold-Multimer. BioRxiv. 2021;2021.10.04.463034.
- 31.Gupta S, Sinha A, Sarkar D. Transcriptional autoregulation by Mycobacterium tuberculosis PhoP involves recognition of noval direct repeat sequences in the regulatory region of the promoter. FEBS Lett. 2006;580:5328–38. [DOI] [PubMed] [Google Scholar]
- 32.Tan S, Sukumar N, Abramovitch RB, Parish T, Russell DG. Mycobacterium tuberculosis responds to chloride and pH as synergisitc cues to the immune status of its host cell. PLOS Pathogens. 2013;9:e1003282. [DOI] [PMC free article] [PubMed] [Google Scholar]
- 33.Majlessi L, Prados-Rosales R, Casadevall A, Brosch R. Release of mycobacterial antigens. Immunol Rev. 2015;264:25–45. doi: 10.1111/imr.12251 [DOI] [PubMed] [Google Scholar]
- 34.Sayes F, Blanc C, Ates L, Deboosere N, Orgeur M, Le Chevalier F, et al. Multiplexed Quantitation of Intraphagocyte Mycobacterium tuberculosis Secreted Protein Effectors. Cell Rep. 2018;23:1072–84. [DOI] [PMC free article] [PubMed] [Google Scholar]
- 35.Ordonez AA, Tasneen R, Pokkali S, Xu Z, Converse PJ, Klunk MH, et al. Mouse model of pulmonary cavitary tuberculosis and expression of matrix metalloproteinase-9. Dis Model Mech. 2016;9:779–88. doi: 10.1242/dmm.025643 [DOI] [PMC free article] [PubMed] [Google Scholar]
- 36.Gonzalo-Asensio J, Malaga W, Pawlik A, Astarie-Dequeker C, Passemar C, Moreau F, et al. Evolutionary history of tuberculosis shaped by conserved mutations in the PhoPR virulence regulator. Proc Natl Acad Sci USA. 2014;111:11491–6. doi: 10.1073/pnas.1406693111 [DOI] [PMC free article] [PubMed] [Google Scholar]
- 37.Lovey A, Verma S, Kaipilyawar V, Ribeiro-Rodrigues R, Husain S, Palaci M, et al. Early alveolar macrophage response and IL-1R-dependent T cell priming determine transmissibility of Mycobacterium tuberculosis strains. Nat Commun. 2022;13:884. doi: 10.1038/s41467-022-28506-2 [DOI] [PMC free article] [PubMed] [Google Scholar]
- 38.Cole ST, Brosch R, Parkhill J, Garnier T, Churcher C, Harris D, et al. Deciphering the biology of Mycobacterium tuberculosis from the complete genome sequence. Nature. 1998;393:537–44. [DOI] [PubMed] [Google Scholar]
- 39.Li H. Aligning sequence reads, clone sequences and assembly contigs with BWA-MEM. arXiv. 2013:1303.3997.
- 40.Li H, Handsaker B, Wysoker A, Fennell T, Ruan J, Homer N, et al. The Sequence Alignment/Map format and SAMtools. Bioinformatics. 2009;25:2078–9. doi: 10.1093/bioinformatics/btp352 [DOI] [PMC free article] [PubMed] [Google Scholar]
- 41.Liao Y, Smyth GK, Shi W. featureCounts: an efficient general purpose program for assigning sequence reads to genomic features. Bioinformatics. 2014;30:923–30. doi: 10.1093/bioinformatics/btt656 [DOI] [PubMed] [Google Scholar]
- 42.Love MI, Huber W, Anders S. Moderated estimation of fold change and dispersion for RNA-seq data with DESeq2. Genome Biol. 2014;15:550. doi: 10.1186/s13059-014-0550-8 [DOI] [PMC free article] [PubMed] [Google Scholar]
- 43.Gu Z, Eils R, Schlesner M. Complex heatmaps reveal patterns and correlations in multidimensional genomic data. Bioinformatics. 2016;32:2847–9. doi: 10.1093/bioinformatics/btw313 [DOI] [PubMed] [Google Scholar]
- 44.Astarie-Dequeker C N ’Daye EN, Le Cabec V, Rittig MG, Prandi J, Maridonneau-Parini I. The mannose receptor mediates uptake of pathogenic and nonpathogenic mycobacteria and bypasses bactericidal responses in human macrophages. Infect Immun. 1999;67:469–77. [DOI] [PMC free article] [PubMed] [Google Scholar]
- 45.Payros D, Alonso H, Malaga W, Volle A, Mazeres S, Dejean S, et al. Rv0180c contributes to Mycobacterium tuberculosis cell shape and to infectivity in mice and macrophages. PLOS Pathogens. 2021;17:e1010020. [DOI] [PMC free article] [PubMed] [Google Scholar]
- 46.Sayes F, Sun L, Di Luca M, Simeone R, Degaiffier N, Fiette L, et al. Strong immunogenicity and cross-reactivity of Mycobacterium tuberculosis ESX-5 type VII secretion: encoded PE-PPE proteins predicts vaccine potential. Cell Host & Microbe. 2012;11:352–63. doi: 10.1016/j.chom.2012.03.003 [DOI] [PubMed] [Google Scholar]
- 47.Team RC. R: a language and environment for statistical computing. R Foundation for Statistical Computing, Vienna, Austria. 2020.
- 48.Team R. RStudio: Integrated Development for R. RStudio, PBC, Boston, MA. 2020.
- 49.Bates D, Maechler M, Bolker B, Walker S. Fitting Linear Mixed-Effects Models Using lme4. J Statistical Software. 2015;67:1–48. [Google Scholar]
- 50.Wickham H, Averick M, Bryan J, Chang W, D’agostino McGowan L, François R, et al. Welcome to the Tidyverse. J Open Source Software. 2019;4:1686. [Google Scholar]
- 51.Hothorn T, Bretz F, Westfall P. Simultaneous Inference in General Parametric Models. Biometrical Journal. 2008;50:346–63. doi: 10.1002/bimj.200810425 [DOI] [PubMed] [Google Scholar]
- 52.Robinson D, Hayes A, Couch S. broom: Convert Statistical Objects into Tidy Tibbles. R package version 0712. 2022.
Associated Data
This section collects any data citations, data availability statements, or supplementary materials included in this article.
Supplementary Materials
(DOCX)
This phylogenetic tree is based on multilocus sequence typing results, using split decomposition analysis of concatenated sequence of 12 housekeeping gene segments. The scale bar represents Hamming distance, Figure adapted from [6]. M. canettii strains that were included in the current work are shown in bold.
(TIF)
The results of the AlphaFold (colored cartoon) and RoseTTaFold (grey cartoon) predictions are shown. A) Overall superimposition. B) Per-domain superimposition. Putative domain boundaries and rmsd values/number of superimposed Cα atoms are given. For the superimposition of the CA domains, the last sixteen C-terminal residues, predicted with low confidence, were not taken into account. Color code: sensor loop (SL), blue; transmembrane helices (TMD), brown; signal-transducing domain (HAMP), orange; dimerization and histidine phosphotransfer (DHp), green; catalytic/ATP-binding domain (CA), violet. Regions of low confidence (pLDDT < 70) are in red. Putative boundaries of the domains are given. Figure generated using PyMOL (PyMOL Molecular Graphics System, Version 2.4.1 Schrödinger, LLC).
(TIF)
A) Ribbon representation of the predicted model from AlphaFold-Multimer (green) and X-ray structure (black ribbon) of the DHp domain (PD 5UKY). Mostly affected regions, i.e. displacement greater than rmsd after superimposition of Cα carbon atoms, are depicted in red on the X-ray structure. Figure generated using PyMOL. B) Displacement analysis after superimposition shown in A). Continuous and dashed lines are respectively for chain A and chain B, the two molecules making up the dimer. Red horizontal lines indicate 1 × rmsd.
(TIF)
A) T35. B) P172. C) I268. D) S292. E) E317. F) C319. G) R335. H) T344. I) I375. J) G430. Each mutated position is shown as cyan sticks on the predicted model from AlphaFold-Multimer. Surrounding residues are shown as colored cartoon and lines (side chain) while residues found within 5 Å of the mutated positions are shown as enlarged sticks. The color code is the same as in Figs 1B and S2. Figure generated using PyMOL.
(TIF)
Depicted genes correspond to the 44 positively-regulated (A) and the 70 negatively-regulated (B) by PhoP identified by Walters et al. [18]. Gene expression levels were calculated following normalization and regularized logarithm transformation of raw read counts determined by RNAseq.
(TIF)
A) PCR analyses of the M. canettii STB-KR ΔphoPR::hyg. The sequence of the various primers used is indicated. B) Schematic description of the genomic locus in M. canettii STB-KR and ΔphoPR::hyg mutant and of the strategy used to analyze the mutant.
(TIF)
RT-qPCR analysis of expression of phoP (A) or phoR (B) genes in the M. canettii STB-KR, ΔphoPR::hyg mutant, and phoPR-H37Rv or phoPR-STB-K complemented strains. Bars represent fold changes in the expression levels of two genes relative to M. canettii STB-KR wild-type. The presented results are means +/- SD of 3 independent experiments performed in triplicate.
(TIF)
For analysis of mcr7 expression under acidic condition, the M. canettii STB-KR wild-type, ΔphoPR::hyg, and phoPR-H37Rv or phoPR-STB-K complemented strains were cultured for 4 days in 7H9 ADC Tween pH = 5.7. Bars represent fold changes in the expression levels of mcr7 relative to M. canettii STB-KR wild-type. The presented results are means +/- SD of 3 independent experiments performed in triplicate.
(TIF)
T-cell IFN-γ responses in the spleen of C57BL/6 mice (n = 2 per group) subcutaneously immunized with 5 x 105 cfu/mouse of different MTB or M. canettii mutant strains. Four weeks post-immunization, total splenocytes of the immunized mice were pooled and stimulated ex vivo with various ESX-1 (EsxA, EsxB and EspC) and ESX-5 (PE/PPE) secreted antigens during 72 h at 37°C. The IFN-γ was quantified in the culture supernatant by ELISA. Positive controls (ConA and PPD, black bars) and negative (rMalE, Ctrl peptide and medium alone, grey bars) controls were represented. Error bars represent SD.
(TIF)
hMDMs were infected at a MOI of 2 bacteria per cell for 2 h with the various strains. After infection, cells were washed and further incubated with culture medium in the presence of serum. At 2 h and 168 h post-infection, cell nuclei and F-actin were labelled with DAPI and with rhodamine-phalloidin antibodies respectively. Bacteria were detected thanks to the GFP fluorescence. For each lot of hMDMs (derived from 5 different donors), the percentage of infected hMDMs and the fluorescence intensity per cell were evaluated. A) Vertical bar plots indicating the percentage of hMDMs hosting at least one bacterium after 2 h or 168 h of infection. The difference between the experimental groups was evaluated by one-way ANOVA and Bonferroni’s comparison test values. B) Box plot of the Log fluorescence intensity (RAWIntDen) measured for each strain at 2 h post-infection. For each strain, the mean value was also calculated and is indicated above the graph. C) Log fluorescence intensity (RAWIntDen) values plotted for each hMDM from each donor and each strain at 2 h post-infection. The difference between the experimental groups was evaluated as not significant using a mixed linear model. D) Cluster analysis of data plotted on panel C). E) Log fluorescence intensity (RAWIntDen) values plotted for each hMDM from each donor and each strain at 168 h post-infection. F) Cluster analysis of data plotted on panel E).
(TIF)
Mice were infected with approximately 103 cfu (103.9 for STB-KR, 103.9 for H37Rv, 103.3 for STB-KR ΔphoPR::hyg, 103.7 for ΔphoPR::hyg::phoPR-H37Rv and 103.6 for ΔphoPR::hyg::phoPR-STB-K). Lungs were recovered 70 days post-infection and processed for histopathology analysis. Mid-lung sections were stained with hematoxylin and eosin and analyzed. The number of identified lesions is plotted. The difference between the experimental groups was evaluated by one-way ANOVA and Bonferroni’s comparison test. P values, * P<0.05, ** P<0.01.
(TIF)
T-cell immune responses of C57BL/6 mice (n = 2 per group) s.c. immunized with 5 x 105 CFU/mouse of different M. canettii mutant or complemented strains. Pool of splenocytes of the immunized mice were cultured ex vivo with various ESX-1 (EsxA, EsxB and EspC) and ESX-5 (PE/PPE) associated antigens during 72 h at 37°C. The IFN-γ was quantified in the culture supernatant by ELISA. Positive controls (black bars) and negative controls (grey bars) were represented. Error bars represent SD.
(TIF)
(XLSX)
References are listed in S1 Text.
(DOCX)
(DOCX)
(XLSX)
Data Availability Statement
All relevant data are within the manuscript and its Supporting information Files. RNAseq data, including sequencing reads and gene count matrix, have been deposited in the Gene Expression Omnibus (GEO) database under the accession number GSE229680. Numerical values used to generate graphs are included as S4 Table.







