Abstract
Background
Mouse embryonic stem cells (mESCs) not only retain the property of self-renewal but also have the ability to develop into primordial germ cell-like cells (PGCLCs). However, knowledge about the mechanisms of transcriptional regulation is still limited. Rhox6, a member of the homeobox family that is located on the X chromosome, is highly expressed within PGCLCs in vivo and in vitro. However, the detailed effects of Rhox6 on PGCLC specification and mESC maintenance remain unclear.
Results
In this study, we found that overexpression of Rhox6 favors the formation of PGCLCs, while depletion of Rhox6 inhibits the generation of PGCLCs. Mechanistically, Rhox6 directly induces the expression of Nanos3 during the specification of PGCLCs. Subsequently, downregulation of Nanos3 expression is sufficient to decrease the ability of Rhox6 to induce PGCLC formation. Moreover, we found that depletion of Rhox6 expression facilitates the self-renewal of mESCs. High-throughput sequencing revealed that suppression of Rhox6 transcription significantly increases the expression of pluripotency genes. Functional studies further demonstrated that Rhox6 directly represses the transcription of Tbx3. Therefore, knockdown of the expression of the latter impairs the self-renewal of mESCs promoted by Rhox6 downregulation.
Conclusions
Our study reveals that overexpression of Rhox6 is beneficial for PGCLC generation through induction of Nanos3, while downregulation of Rhox6 contributes to mESC self-renewal by increasing Tbx3. These findings help elucidate the early development of mouse embryos.
Supplementary Information
The online version contains supplementary material available at 10.1186/s13578-023-01096-2.
Keywords: Embryonic stem cells, PGCLCs, Self-renewal, Rhox6, Nanos3, Tbx3
Background
Primordial germ cells (PGCs) are the precursor cells of spermatocytes and oocytes. In mice, they were first discovered at the posterior end of the primitive streak in the extraembryonic mesoderm at approximately Embryonic day 6.25 (E6.25). PGC specification then occurs at approximately E7.25 at the base of the incipient allantois [1]. At approximately E10.5, mouse PGCs individually migrate through the hindgut endoderm and mesentery and eventually colonize the embryonic gonads at E11.5 [1]. The normal development of PGCs is a prerequisite for the stable transmission of genetic information between generations. A set of genes has been identified during PGC formation in vivo that includes Blimp1 and Prdm14. The expression of these genes is induced by bone morphogenetic protein 4 (BMP4) produced from the extraembryonic ectoderm [2–5], and their induction in turn upregulates Tfap2c, another transcriptional regulator crucial for PGC establishment. The specification of PGCs is a complex process involving inhibition of somatic programming, reacquisition of potential pluripotency, and subsequent genome-wide epigenetic reprogramming [6]. Pluripotent stem cells, such as embryonic stem cells (ESCs) and induced pluripotent stem cells (iPSCs), provide a good model for recapitulating the specialization of PGCs through cytokine exposure in vitro. Briefly, mouse ESCs (mESCs) are first induced to differentiate into epiblast-like cells (EpiLCs) with Activin A and basic fibroblast growth factor (bFGF). Then, EpiLCs are treated with Bmp4, leukemia inhibitory factor (LIF), stem cell factor (SCF) and epidermal growth factor (EGF) in KnockOut Serum Replacement (KSR)-containing medium to further differentiate into PGCLCs [7]. Many important candidate genes, such as Nanog [8], Esrrb [9], Otx2 [10], SETDB1 [11], Sox17 [12] and Tfcp2l1 [13], have been identified by using this system. However, further elucidation of the transcription factor circuitry driving the germline program is needed.
In addition to the differentiation process of ESCs, how ESCs maintain their stemness needs to be determined. Originally, mESCs, first established in 1981 [14], were shown to remain in an undifferentiated state on feeder cells, which can be replaced by LIF [15, 16]. LIF binds to LIF receptors and recruits glycoprotein subunit 130 (gp130), activating JAK/STAT3 signaling pathways. Phosphorylated STAT3 stimulates the expression of downstream target genes [17], such as Klf4 [18], Gbx2 [19], Sp5 [20] and Tfcp2l1 [21], each of which can maintain stem cell self-renewal when overexpressed. In addition to LIF/serum-containing conditions, mESCs can proliferate indefinitely in serum-free conditions in the presence of two small molecules (also known as 2i), CHIR99021 and PD0325901, which inhibit the activity of glycogen synthase kinase-3β (GSK3β) and mitogen-activated protein kinase kinase (MEK), respectively [22]. LIF and 2i have several converged targets [20, 21]. In addition, many self-renewal-promoting factors have been identified [23]. To date, the landscape of self-renewal and pluripotency of mESC maintenance has been described in detail, but the information is not sufficiently comprehensive.
In this study, we found that Rhox6 was highly expressed in PGCs compared with epiblasts. Functional assays revealed that overexpression of Rhox6 promotes the formation of PGCLCs but inhibits the self-renewal of mESCs. Through high-throughput sequencing, chromatin immunoprecipitation and gene expression regulation techniques, we demonstrated that Rhox6 mediates PGCLC specification and mESC maintenance by regulating Nanos3 and Tbx3 transcription, respectively. These results provide a new perspective for understanding the regulatory mechanisms of PGC fate decisions and mESC maintenance.
Results
Overexpression of Rhox6 promotes PGCLC formation
To discover potential candidate genes that may be important for the specification of mouse PGCs, we analyzed the transcriptional data of E9.5 PGCs and epiblasts and found that the homeobox family members Rhox6 and Rhox9, as well as the PGC markers Prdm14, Blimp1, Stella and Tfap2c, were highly expressed in PGCs (Fig. 1A). To validate these results in vitro, we differentiated mESCs into EpiLCs with activin A and bFGF for 2 days. Then, the latter were induced to differentiate into PGCLCs in KSR-containing medium with BMP4, LIF, SCF and EGF for 4 days. Quantitative real-time PCR (qRT-PCR) analysis showed that the PGC marker genes Nanos3, Blimp1, Tfap2c, Stella and Prdm14 were upregulated in PGCLCs compared with ESCs and EpiLCs (Fig. 1B). Moreover, all the transcript levels of Rhox family members, including Rhox1, Rhox2a, Rhox4a, Rhox5, Rhox6, Rhox7a, Rhox8, Rhox9 and Rhox10, significantly increased (Fig. 1B). Notably, Rhox6 and Rhox9 had the highest growth rates, and their expression also gradually increased during the transition from mESCs to EpiLCs (Fig. 1B). These data imply that Rhox6 and Rhox9 may promote the fate determination of PGCs.
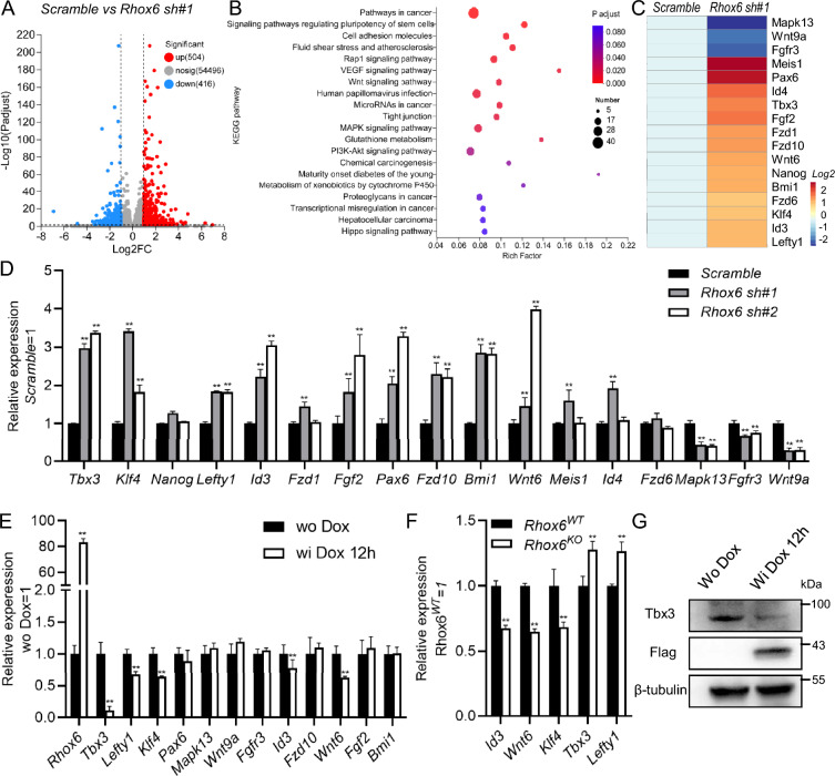
Fig. 1.
Rhox6 promotes the differentiation of PGCLCs derived from mESCs. A Heatmap analysis of the expression of Rhox6, Rhox9 and PGC marker genes in mouse epiblasts and E9.5 PGCs. B qRT-PCR analysis of the expression of PGC marker genes and Rhox family members in mESCs, EpiLCs and PGCLCs. The data are presented as the mean ± SD (N = 3 biological replicates). *P < 0.05, **P < 0.01 versus mESCs, as determined by one-way ANOVA with Sidak’s multiple comparisons test. C Western blot analysis of the expression level of Flag in 46C mESCs transfected with PB, PB-Rhox6 or PB-Rhox9. β-Tubulin was used as the loading control. D qRT-PCR detected the expression of the PGC marker genes Prdm14, Nanos3 and Stella in PB and PB-Rhox9 PGCLCs. The data are presented as the mean ± SD (N = 3 biological replicates). **P < 0.01 versus PB, as determined by Student’s t test. E Immunofluorescence staining of Tfap2c expression in PB and PB-Rhox6 PGCLCs. Scale bar, 100 μM. F qRT-PCR analysis of the expression of PGC marker genes in PB and PB-Rhox6 PGCLCs. The data are presented as the mean ± SD (N = 3 biological replicates). **P < 0.01 versus PB, as determined by Student’s t test. G Flow cytometry analysis of the expression of Blimp1-mCherry in PB and PB-Rhox6 PGCLCs. H qRT-PCR analysis of the expression level of Rhox6 in 46C mESCs infected with scramble or Rhox6 shRNA lentiviruses. The data are presented as the mean ± SD (N = 3 biological replicates). **P < 0.01 versus scramble, as determined by one-way ANOVA with Sidak’s multiple comparisons test. I qRT-PCR analysis of the expression of PGC marker genes in scramble or Rhox6 shRNA PGCLCs. The data are presented as the mean ± SD (N = 3 biological replicates). **P < 0.01 versus scramble, as determined by one-way ANOVA with Sidak’s multiple comparisons test. J Immunofluorescence staining of Tfap2c expression in scramble and Rhox6 shRNA PGCLCs. Scale bar, 100 μM
To validate this hypothesis, we inserted Flag-tagged Rhox6 or Rhox9 into PiggyBac (PB) plasmids (PB-Rhox6 or PB-Rhox9) and then transfected them with transposons into 46C mESCs. An empty vector was used as a control. Western blot analysis showed that the genes were successfully overexpressed (Fig. 1C and Additional file 1: Fig. S1A). Subsequently, Rhox6 and Rhox9 transfectants were induced into PGCLCs. qRT-PCR analysis showed that overexpression of Rhox9 did not increase the levels of the PGC markers Prdm14, Nanos3 and Stella (Fig. 1D). Under the same conditions, the results of immunofluorescence and qRT-PCR revealed that upregulation of Rhox6 enhanced the expression levels of Tfap2c, Nanos3, Stella, Blimp1 and Prdm14 compared with those after transfection with the PB control (Fig. 1E, F). Furthermore, we established ESCs with mCherry expression initiated by the Blimp1 promoter and then transfected them with PB-Rhox6 [13]. After PGCLC differentiation, flow cytometry screening showed an increase in the number of mCherry-positive cells due to Rhox6 upregulation (Fig. 1G). These results indicate that upregulation of Rhox6 favors the generation of PGCLCs.
To examine whether Rhox6 is necessary for PGCLC production, we designed two mouse Rhox6 mRNA-specific shRNAs (Rhox6 shRNAs) with lentiviral systems. Rhox6 transcripts levels were reduced by approximately 70–80% in 46C mESCs after infection with Rhox6 shRNA lentivirus compared to the scramble control (Fig. 1H and Additional file 1: Fig. S1B). After PGCLC formation, the Rhox6-knockdown cells expressed lower levels of the PGC markers Stella, Blimp1, Prdm14, Nanos3 and Tfap2c than the scramble control cells (Fig. 1I, J). Then, the endogenous Rhox6 gene was deleted with the CRISPR/Cas9 system, and the disruption of Rhox6 alleles was confirmed by genomic DNA sequencing and Western blotting (Additional file 1: Fig. S2A, B). Rhox6 knockout impaired the efficiency of PGCLC generation (Additional file 1: Fig. S2C). These data suggest that depletion of Rhox6 limits the formation of PGCLCs.
Rhox6 facilitates the specification of PGCLCs by increasing the expression of Nanos3
To better investigate the mechanism by which Rhox6 induces PGCLC fate decisions, we constructed a Flag-tagged Rhox6-inducible cell line with a genome nonintegrated system (i-Rhox6), and found that short-term treatment with doxycycline (Dox) for 6 h effectively induced the transient expression of Rhox6 (Fig. 2A). qRT-PCR showed that compared with no treatment, Dox increased the level of Nanos3, one of the markers of PGCs (Fig. 2B). Moreover, downregulation of Nanos3 was more pronounced in cells infected with Rhox6 shRNA lentivirus (Fig. 2C).
Fig. 2.
Rhox6 relies on Nanos3 to enhance the formation of PGCLCs. A Western blot analysis of the expression of Flag and Rhox6 in i-Rhox6 mESCs, in which Flag-tagged Rhox6 was driven by the Tet-On system, in the presence or absence of 2 μg/ml Dox. B qRT-PCR analysis of the expression of Rhox6 and PGC marker genes in i-Rhox6 mESCs treated with Dox for 6 h. The data are presented as the mean ± SD (N = 3 biological replicates). **P < 0.01 versus wo Dox, as determined by Student’s t test. Wo, without; wi, with. C qRT-PCR analysis of the expression of Rhox6 and PGC marker genes in 46C mESCs infected with scramble or Rhox6 shRNA lentiviruses. The data are presented as the mean ± SD (N = 3 biological replicates). *P < 0.05, **P < 0.01 versus scramble, as determined by one-way ANOVA with Sidak’s multiple comparisons test. D Western blot analysis of the expression levels of Flag and Nanos3 in PB and PB-Rhox6 mESCs infected with scramble or Nanos3 shRNA lentiviruses. E qRT-PCR was used to detect the expression level of Nanos3 in and PB-Rhox6 mESCs infected with scramble or Nanos3 shRNA lentiviruses. The data are presented as the mean ± SD (N = 3 biological replicates). **P < 0.01 versus PB/scramble, as determined by one-way ANOVA with Sidak’s multiple comparisons test. F qRT-PCR analysis of the expression of PGC marker genes in PB and PB-Rhox6 PGCLCs infected with scramble or Nanos3 shRNA lentiviruses. The data are presented as the mean ± SD (N = 3 biological replicates). *P < 0.05, **P < 0.01 versus PB/scramble, as determined by one-way ANOVA with Sidak’s multiple comparisons test. G Western blot assay of the expression levels of HA, Rhox6 and Nanos3 in PB and PB-Nanos3 mESCs infected with scramble or Rhox6 shRNA lentiviruses. H qRT-PCR analysis of the expression levels of Rhox6 in PB and PB-Nanos3 mESCs infected with scramble or Rhox6 shRNA lentiviruses. The data are presented as the mean ± SD (N = 3 biological replicates). **P < 0.01 versus PB/scramble, as determined by one-way ANOVA with Sidak’s multiple comparisons test. I qRT-PCR analysis of the expression of PGC genes in PB and PB-Nanos3 PGCLCs infected with scramble or Rhox6 shRNA lentiviruses. The data are presented as the mean ± SD (N = 3 biological replicates). *P < 0.05, **P < 0.01 versus PB/scramble, #P < 0.05, ##P < 0.01 versus PB/Rhox6 sh#1, &&P < 0.01 versus PB/Rhox6 sh#2, as determined by one-way ANOVA with Sidak’s multiple comparisons test
To further evaluate whether Nanos3 can mediate the function of Rhox6 during PGCLC fate decisions, we decreased Nanos3 transcript levels in PB-Rhox6 cells (Fig. 2D, E). After 4 days of PGCLC differentiation, qRT-PCR analysis results showed that downregulation of Nanos3 expression reduced the expression of PGC marker genes induced by PB-Rhox6 compared with the scramble control (Fig. 2F). We then enforced the expression of HA-tagged Nanos3 with the PiggyBac vector (PB-Nanos3) in Rhox6 shRNA cells (Fig. 2G). Subsequently, we induced PB and PB-Nanos3 mESCs infected with Rhox6 shRNA lentivirus to differentiate into PGCLCs (Fig. 2H). qRT-PCR results showed that upregulation of Nanos3 expression partially alleviated the defects in PGCLC formation caused by downregulation of Rhox6 expression (Fig. 2I). Collectively, these results suggest that Rhox6 relies in part on the Nanos3 gene to mediate the specification of PGCLCs.
Nanos3 is a direct target gene of Rhox6
To investigate whether Rhox6 directly regulates the expression of Nanos3 in mESCs, we performed a CUT&Tag experiment with an anti-Flag M2 antibody in PB-Rhox6 cells to pull down the targeted genomic DNA segments, which were then subjected to high-throughput sequencing. The results indicated that there are many PB-Rhox6 DNA-binding motifs in the Nanos3 promoter (Fig. 3A). Furthermore, we carried out chromatin immunoprecipitation (ChIP) in PB-Rhox6 mESCs with an anti-Flag antibody affinity gel and designed ten pairs of qRT-PCR primers with 50 bp repeats between adjacent primers using the Nanos3 promoter sequence (from − 2000 to + 1) as a template (Fig. 3B). qRT-PCR showed that there was obvious enrichment in the − 600 to − 350 motif (Fig. 3C). Finally, to further illustrate that Rhox6 is a direct functional activator of Nanos3 expression, we used the AnimalTFDB database to analyze the binding motifs of Rhox6 and found one predicted binding site (from − 549 to − 541) in the motif at − 600 to − 350 (Fig. 3D). The promoter fragment with mutated − 549 to − 541 sequences (Nanos3Mut) was cloned. Wild-type (WT) Nanos3 (Nanos3WT) and Nanos3Mut were then inserted into the pGL3 plasmid to drive the expression of luciferase (Fig. 3E). Thereafter, PB-Rhox6 and Renilla luciferase-expressing plasmids were introduced into 46C mESCs with pGL3-Nanos3WT or pGL3-Nanos3Mut. After 48 h, these cells were collected and lysed. The results showed that PB-Rhox6/Nanos3WT-expressing cells exhibited higher luciferase activity than PB/Nanos3WT- and PB-Rhox6/Nanos3Mut-expressing cells (Fig. 3F). Together, these results suggest that Rhox6 binds directly to the promoter of Nanos3 and stimulates its transcription.
Fig. 3.
Nanos3 is a direct target of Rhox6. A CUT&Tag analysis of the enrichment of Rhox6 in the promoters of Blimp1, Tfap2c, Prdm14, Nanos3, Stella and Mup1. B The Nanos3 promoter (from − 2000 to + 1) was used as a template, and 10 pairs of qRT-PCR primers were designed. C ChIP assays were performed using an anti-Flag antibody. IgG was used as a negative control. The fold enrichment in the indicated regions of the Nanos3 promoter was measured by qRT-PCR. The data are presented as the mean ± SD (N = 3 biological replicates). **P < 0.01 versus IgG, as determined by Student’s t test. D Consensus binding motif of Rhox6 predicted by the AnimalTFDB database. E The binding position and sequence of Rhox6 in the Nanos3 promoter and the corresponding deletion mutation sequence. TSS, transcription start site. F Luciferase activity analysis of the WT or mutant (Mut) Nanos3 promoter reporter plasmid-expressing cell lines transfected with PB or PB-Rhox6. PB/Nanos3WT was used as the control for normalization. The data are presented as the mean ± SD (N = 3 biological replicates). *P < 0.05, **P < 0.01 versus PB/Nanos3WT, ##P < 0.01 versus PB-Rhox6/Nanos3WT, as determined by one-way ANOVA with Sidak’s multiple comparisons test. ns, not significant
Knockdown of Rhox6 favors mESC self-renewal
After knockdown of Rhox6, we found that mESCs grew better than scramble cells and therefore wondered whether downregulation of Rhox6 facilitates mESC maintenance. To answer this question, we cultured 46C mESCs infected with scramble or Rhox6 shRNA lentiviruses in serum-containing medium without LIF for 7 days. Western blot assays showed that Rhox6 shRNA cells exhibited higher protein levels of the pluripotency genes Sox2 and Klf4 than scramble control cells (Fig. 4A, B). Moreover, alkaline phosphatase (AP) staining and qRT-PCR analysis showed that Rhox6 shRNA mESCs exhibited higher AP activity and higher levels of the pluripotency genes Oct4, Sox2, Klf4, Nanog and Esrrb but harbored lower levels of the differentiation-associated genes Sox17, T and Gata4 than scramble control cells (Fig. 4C–E). Similar results were observed in Rhox6 knockout cells treated without LIF for 7 days (Additional file 1: Fig. S2D, E). However, overexpression of Rhox6 was not sufficient to induce mESC differentiation in LIF/serum-containing medium, and these cells had a similar speed of differentiation as PB control cells in the absence of LIF (Additional file 1: Fig. S3A–C). Together, these data suggest that low levels of Rhox6 are able to promote the maintenance of mESC stemness.
Fig. 4.
Decreased Rhox6 levels promote mESC self-renewal. A qRT-PCR analysis of the expression level of Rhox6 in 46C mESCs infected with scramble and Rhox6 shRNA lentiviruses. The data are presented as the mean ± SD (N = 3 biological replicates). **P < 0.01 versus scramble, as determined by one-way ANOVA with Sidak’s multiple comparisons test. B Western blot analysis of the expression levels of Klf4 and Sox2 in 46C mESCs infected with scramble and Rhox6 shRNA lentiviruses and cultured in the absence of LIF for 7 days. C AP staining of scramble and Rhox6 shRNA-expressing mESCs in the absence of LIF for 7 days. Scale bar, 100 μM. D qRT-PCR was used to detect the expression of pluripotency and differentiation-related genes in scramble and Rhox6 shRNA mESCs. The data are presented as the mean ± SD (N = 3 biological replicates). *P < 0.05, **P < 0.01 versus scramble, as determined by one-way ANOVA with Sidak’s multiple comparisons test. E Immunofluorescence staining of Klf4 expression in scramble and Rhox6 shRNA-expressing mESCs. Scale bar, 100 μM. F qRT-PCR analysis of the expression of the Oct4, Rhox6, Elf5, Sox17, Cdx2, Mixl1, Gata4 and T genes in mESCs and EBs on different days. The data are presented as the mean ± SD (N = 3 biological replicates). *P < 0.05, **P < 0.01 versus D0, as determined by one-way ANOVA with Sidak’s multiple comparisons test. D0, Day 0
To examine the expression pattern of Rhox6 during mESC differentiation, we suspended 46C mESCs to form embryoid bodies (EBs) to mimic the process of spontaneous differentiation. Cells were collected every 2 days, and qRT-PCR revealed that the expression of Oct4 decreased, while the transcript levels of the differentiation-related genes Sox17, Cdx2, Mixl1, Gata4 and T gradually increased (Fig. 4F). Notably, the expression of Rhox6 decreased from Day 2 but increased sharply from Day 6, and the pattern was similar to that of the trophectoderm marker Elf5 (Fig. 4F), indicating that Rhox6 may be associated with mESC differentiation.
Screening of genes downstream of Rhox6 and associated with mESC self-renewal
We demonstrated that Rhox6 positively regulated Nanos3 expression, whereas knockdown of Nanos3 failed to maintain the undifferentiated state of mESCs in the absence of LIF for 7 days (Additional file 1: Fig. S4A, B). To deeply explore the effect of Rhox6 on the self-renewal of mESCs, we performed high-throughput sequencing to screen for genes that respond to Rhox6 knockdown. We found that downregulation of Rhox6 regulated many differentially expressed genes (DEGs), of which 504 genes were upregulated and 416 genes were downregulated compared with the scramble control group (Fig. 5A). To further analyze the biological functions of these DEGs, we performed GO and KEGG signaling pathway analyses (Additional file 1: Fig. S5A–D, Fig. 5B), and found that 17 candidate genes were enriched in signaling pathways regulating pluripotency of stem cells, including Mapk13, Wnt9a, Fgfr3, Meis1, Pax6, Id4, Tbx3, Fgf2, Fzd1, Fzd10, Wnt6, Nanog, Bmi1, Fzd6, Klf4, Id3, and Lefty1 (Fig. 5C). qRT-PCR was performed to verify their expression, and the dynamic expression of most candidates was as expected, except for that of Nanog, Fzd1, Meis1, Id4 and Fzd6 (Fig. 5D). Next, we used Rhox6-inducible mESCs to confirm the findings. As shown in Fig. 5E, the addition of Dox for 12 h significantly induced Rhox6 expression but suppressed the transcription of Tbx3, Lefty, Klf4, Id3 and Wnt6 (Fig. 5E). These candidate genes were then examined in WT and Rhox6-knockout mESCs, and the results showed that depletion of Rhox6 increased Tbx3 and Lefty1 transcription (Fig. 5F). However, enforced expression of Lefty1 did not maintain the stemness of mESCs in the absence of LIF (Additional file 1: Fig. S6A, B). Therefore, we focused on Tbx3 for the next experiments. Western blot analysis further validated the decreased Tbx3 protein level mediated by Rhox6 overexpression (Fig. 5G).
Fig. 5.
Screening of DEGs regulated by Rhox6 knockdown. A Volcano plot showing DEGs mediated by Rhox6 downregulation. B KEGG analysis of DEGs regulated by Rhox6 downregulation. C Heatmap analysis of the expression of pluripotency-associated genes in DEGs. D qRT-PCR analysis of the expression of candidate genes regulated by Rhox6 knockdown in C. The data are presented as the mean ± SD (N = 3 biological replicates). **P < 0.01 versus scramble, as determined by one-way ANOVA with Sidak’s multiple comparisons test. E qRT-PCR analysis of the expression of Rhox6 and the indicated genes in i-Rhox6 mESCs treated with or without Dox for 12 h. The data are presented as the mean ± SD (N = 3 biological replicates). **P < 0.01 versus wo Dox, as determined by Student’s t test. F qRT-PCR analysis of the expression of Id3, Wnt6, Klf4, Tbx3 and Lefty1 in WT and Rhox6-knockout mESCs. The data are presented as the mean ± SD (N = 3 biological replicates). **P < 0.01 versus Rhox6WT, as determined by Student’s t test. G Western blot analysis of the protein levels of Flag and Tbx3 in i-Rhox6 mESCs treated with or without Dox for 12 h
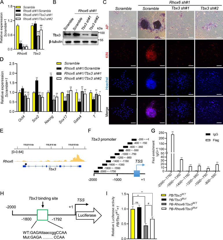
Tbx3 mediates the function of Rhox6 in regulating the self-renewal of mESCs
To determine whether Tbx3 can regulate the self-renewal-promoting effect of Rhox6 shRNA, we constructed two Tbx3 shRNA plasmids. After packaging, lentiviruses containing Tbx3 shRNA were used to infect Rhox6 shRNA mESCs and successfully decreased Tbx3 transcript levels (Fig. 6A, B). These cell lines were then cultured in serum-containing medium without LIF for 7 days. AP staining and immunofluorescence showed that cells with knockdown of Rhox6 and Tbx3 together generated fewer AP-positive colonies and exhibited lower Klf4 expression than Rhox6/scramble control cells (Fig. 6C). Moreover, qRT-PCR showed that Rhox6 and Tbx3 double-knockdown cells expressed lower levels of the pluripotency markers Oct4, Sox2 and Nanog but harbored higher levels of the differentiation-associated genes Gata4, Sox17 and T than Rhox6-knockdown cells (Fig. 6D). Together, these experimental results indicate that downregulation of Tbx3 impairs the ability of Rhox6 knockdown to promote the self-renewal of mESCs.
Fig. 6.
Tbx3 meditates the self-renewal-promoting effect of Rhox6 knockdown in mESCs. A qRT-PCR analysis of the expression of Rhox6 and Tbx3 in scramble and Rhox6 shRNA mESCs infected with scramble or Tbx3 shRNA lentiviruses. The data are presented as the mean ± SD (N = 3 biological replicates). *P < 0.05, **P < 0.01 versus scramble, ##P < 0.01 versus Rhox6 sh#1/scramble, as determined by one-way ANOVA with Sidak’s multiple comparisons test. B Western blot analysis of the protein levels of Tbx3 in scramble and Rhox6 shRNA mESCs infected with scramble or Tbx3 shRNA lentiviruses. C AP staining and immunofluorescence staining of Klf4 in scramble and Rhox6 sh#1 mESCs infected with scramble or Tbx3 shRNA lentiviruses and cultured in serum-containing medium without LIF for 7 days. Scale bar, 100 μM. D qRT-PCR analysis of the expression of pluripotency- and differentiation-associated genes. The data are presented as the mean ± SD (N = 3 biological replicates). *P < 0.05, **P < 0.01 versus scramble, #P<0.05, ##P<0.01 versus Rhox6 sh#1/scramble, as determined by one-way ANOVA with Sidak’s multiple comparisons test. E CUT&Tag analysis of the binding sites of Rhox6 on the Tbx3 promoter. F Ten pairs of qRT-PCR primers were designed using the Tbx3 promoter as the template. G A ChIP assay was performed using a Flag antibody. IgG was used as a negative control. The fold enrichment in the indicated regions of the Tbx3 promoter was measured by qRT-PCR. The data are presented as the mean ± SD (N = 3 biological replicates). **P < 0.01 versus IgG, as determined by Student’s t test. H Binding position and sequence of Rhox6 on the Tbx3 promoter and the corresponding deletion mutation sequence. I Luciferase activity analysis of the WT or mutant (Mut) Tbx3 promoter reporter plasmid-expressing cell lines transfected with or without PB-Rhox6. PB/Tbx3WT was used as the control for normalization. The data are presented as the mean ± SD (N = 3 biological replicates). *P < 0.05, **P < 0.01 versus PB/Tbx3WT, ##P < 0.01 versus PB-Rhox6/Tbx3WT, as determined by one-way ANOVA with Sidak’s multiple comparisons test
The transcription of Tbx3 is directly suppressed by Rhox6
To investigate whether Rhox6 directly regulates the expression of Tbx3 in mESCs, we analyzed the CUT&Tag results of PB-Rhox6 and found many binding sites of Rhox6 on the promoter of Tbx3 (Fig. 6E). To confirm this affinity, we designed 10 pairs of primers and performed ChIP (Fig. 6F). qRT-PCR analysis showed that Rhox6 was significantly enriched in the promoter of Tbx3, especially at − 2000 to − 1750 (Fig. 6G). Finally, to validate that Rhox6 directly suppressed Tbx3 expression, we combined the results of ChIP and the binding motif of Rhox6 predicted by the AnimalTFDB database and then inserted WT and mutated Tbx3 promoter sequences into pGL3 to drive the expression of luciferase (Tbx3WT and Tbx3Mut) (Fig. 6H). These constructs were transfected into 46C mESCs with PB-Rhox6 and Renilla luciferase-expressing plasmids. After 48 h, these cells were lysed. As shown in Fig. 6I, PB-Rhox6/Tbx3WT induced lower luciferase activity than PB/Tbx3WT- and PB-Rhox6/Tbx3Mut-expressing cells (Fig. 6I). Overall, these results suggest that Rhox6 directly inhibits the transcription of Tbx3. Notably, the expression of Tbx3 decreased when mESCs differentiated into EpiLCs and PGCLCs (Additional file 1: Fig. S7A). In addition, overexpression of Tbx3 had no obvious effect on PGCLC generation (Additional file 1: Fig. S7B–D).
Discussion
Analyzing the molecular regulatory network of PGC formation will provide new strategies for future research on reproduction. This study reveals that Rhox6 promotes the specification of PGCLCs in vitro (Fig. 7). To date, 33 Rhox genes located on the X chromosome have been reported in mice [24], and the top 12 can be divided into three subclusters (α, including Rhox1-4; β, including Rhox 5-9; and γ, including Rhox10-12) [25]. Genes in a subcluster tend to be expressed in a similar manner. Rhox genes are selectively expressed in male and female reproductive tissues, including the testes, epididymis, ovaries, and placenta [24].
Fig. 7.

Schematic diagram of the role of Rhox6 in ESC maintenance and PGCLC specification. Overexpression of Rhox6 induces Nanos3 expression to facilitate the formation of PGCLCs derived from EpiLCs. On the other hand, downregulation of Rhox6 stimulates Tbx3 expression to favor maintenance of mESC stemness
Rhox6 is abundantly expressed in the placenta and postmigratory primordial germ cells [24], highlighting its potential role in regulating PGC fate determination. As expected, loss of Rhox6 inhibis the generation of mESC-derived PGCLCs [26]. Similar results were also observed in our experiments (Fig. 1H–J and Additional file 1: Fig. S2A–C). However, overexpression of Rhox6 has been found to have little effect on the specification of male PGCs [26], which is different from our results. This discrepancy may be due to the different methods of mESC differentiation into PGCLCs and the different sex backgrounds of the mESCs [26], as the 46C mESCs used in this study were derived from female mice [26], suggesting that the function of Rhox6 may be sexually biased, especially in the generation of female primordial germ cells. This result could also be explained by the fact that Rhox6 is predominantly expressed in embryonic female germ cells. In addition, Rhox10 is present only in embryonic male germ cells. Transcripts of Rhox1, Rhox6 and Rhox7 mRNA can be found in fetal ovaries, whereas Rhox2a, Rhox4a, Rhox5 and Rhox9 are detectable in both fetal ovaries and fetal testes [27], suggesting the diverse effects of the Rhox gene on the specification of female and male PGCs. Notably, the Rhox6 and Rhox9 genes share approximately 80% identical homeodomains, implying a redundant function between them, whereas overexpression of Rhox9 has no effect on PGCLC generation (Fig. 1D). It will be of interest to investigate the effect of double knockdown of Rhox6 and Rhox9 on PGCLC specification.
Another important finding of our study is the direct regulation between Rhox6 and Nanos3. Nanos3 belongs to the Nanos family of genes, including Nanos1, Nanos2 and Nanos3, which are known for their roles in germ cell development and are conserved in both vertebrates and invertebrates [28]. Nanos genes were first discovered and studied in fruit flies [29, 30]. Their absence blocks PGCs from migrating to undergo gonadal development [31]. Similarly, mice with Nanos3 knockout have greatly reduced migration of PGCs for reproductive ridge development. Nanos3 exerts its function in part by preventing apoptosis of PGCs via inhibition of Bax-dependent and Bax-independent mechanisms [32]. In vitro, decreased Nanos3 levels can significantly alter germ cell numbers and the expression patterns of germ cell markers in human ESCs and iPSCs [33, 34]. Our results demonstrate that Nanos3 is also important for mouse PGCLC formation downstream of Rhox6. However, the expression pattern of Rhox6 and Nanos3 is not consistent when ESCs differentiate into EpiLCs (Fig. 1B). This phenomenon may be due to the reactivation of two X chromosomes, as one X chromosome is inactivated randomly in mESCs, but all are activated in EpiLCs. Moreover, PGCs undergo X reactivation during migration [35]. As we mentioned above, Rhox6 expression is closely associated with the state of the X chromosome.
The third important discovery was our demonstration of a mechanistic link between Rhox6 and Tbx3 (Fig. 6E–I). Tbx3, a member of the T-box gene family, is highly expressed in cell clumps within mouse blastocysts [36]. In line with this, the Tbx3 level is high in undifferentiated mESCs, but declines when mESCs undergo retinoic acid-induced differentiation [37]. Overexpression of Tbx3 thus has the ability to bypass the requirement for LIF signaling and maintain ESC pluripotency in vitro by preventing differentiation and increasing self-renewal [37–39]. In contrast, downregulation of Tbx3 in ESCs causes differentiation [37]. The transcription of Tbx3 is regulated in part by the phosphatidylinositol-3-OH-kinase-Akt (PI3K) and mitogen-activated protein kinase (MAPK) pathways in mESCs [38]; Tbx3 is also regulated by Nanog [40]. At present, our data identify Rhox6 as a negative modulator of Tbx3 and show that its expression pattern is different from that of Tbx3 when ESCs differentiate into cells/aggregates, such as EpiLCs, EBs and PGCs (Fig. 1B, Additional file 1: Fig. S6A) [41]. Consistently, the level of Rhox6 significantly increased after knockdown of Oct4 in mESCs [42]. However, overexpression of Rhox6 is not sufficient to induce mESC differentiation (Additional file 1: Fig. S3A–C). It is likely that LIF produces a strong self-renewal signal that overshadows the differentiation cues induced by Rhox6 upregulation because when ESCs exit pluripotency, the differentiation signal needs to reach a certain threshold to counteract self-renewal-inducing signals. Notably, Tbx3 is dispensable for germ cell development [39], but is important for driving mesendodermal and primitive endoderm specification [43, 44]. It is worth discussing whether Rhox6 participates in these events in the future.
Conclusions
Our study clarifies the precise role of Rhox6 in different cellular states. Rhox6 stimulates Nanos3 expression to promote PGCLC specification while inhibiting Tbx3 transcription in undifferentiated mESCs. These results provide new insights into the regulatory network of mESC maintenance and PGC specification. In addition, we reveal the potential value of Rhox6 in evaluating pluripotency and the role of Rhox6 in germ cell development, which may facilitate our understanding of infertility.
Methods
Cell culture
Culture of 46C mouse embryonic stem cells was performed in tissue culture plates coated with 0.1% gelatin. The medium consisted of DMEM (Biological Industries), 15% fetal bovine serum (FBSNE-01061, Ori Cell), 1× Non-essential amino acids (11140050, Gibco), 1× penicillin/streptomycin (15140122, Gibco), 0.1 mM β-mercaptoethanol (M3148, Sigma) and LIF (Made in house).
Plasmid construction
The coding regions of mouse Rhox9, Rhox6, Nanos3 and Tbx3 were inserted into PiggyBac transposon vectors (PB) with Flag or HA tags to construct overexpression plasmids. Rhox6, Nanos3 and Tbx3 shRNA sequences were inserted into the pLKO.1-TRC vector (#10878, Addgene) to construct Rhox6, Nanos3 and Tbx3 shRNA lentivirus plasmids. The related sequences used are listed in Additional file 1: Tables S1 and S2.
Cell transfection and virus production
Two micrograms of PB and 2 μg of transposon plasmids were transfected into cells using Hieff Trans Liposomal Transfection Reagent (40802ES03, Yeasen) according to the manufacturer’s instructions. For lentivirus production, 2 μg of pLKO.1, 0.75 μg of VSVG and 1.25 μg of psPAX2 were transfected into 293T cells. After 2 days, the supernatant was collected and used to infect cells. Puromycin and/or blasticidin S HCl was applied to screen the cells.
Construction of the Rhox6 knockout cell line
The plasmid pX330-U6-Chimeric_BB-CBh-hSpCas9 (Addgene, #42230) carrying Rhox6 gDNA was transfected into 46C mESCs with Lipofectamine 3000 (L3000015, Life Technologies). After 48 h of puromycin screening, single colonies were picked and expanded. When the cells grew to a certain density, the genomic DNA was extracted and sent for DNA sequencing. In addition, the disruption of Rhox6 was further confirmed by Western blotting. The gDNA sequence is CAAGACAGCCGCCAAAGCA.
qRT-PCR
Total cellular RNA was extracted using the MolPure Cell/Tissue Total RNA Kit (19221ES50, Yeasen), and cDNA was synthesized from 1 μg of total RNA with the HiScript III All-in-one RT SuperMix Perfect for qPCR Kit (R333-01, Vazyme). Finally, qRT-PCR was carried out with qPCR SYBR Green Master Mix (Without ROX) reagent (Q121-02, Vazyme) in a PikoReal Real-Time PCR Machine. The relative expression was determined by the 2-ΔCq method and normalized to the expression of mouse Rpl19. The primers used are listed in Additional file 1: Table S3.
Western blot
Cells were lysed with cold RIPA buffer (P0013B, Beyotime Biotechnology, China) supplemented with protease inhibitors. The extracted proteins were separated on 10% PAGE gels and electrically transferred to a PVDF membrane. The primary antibodies were Flag (1:1000, GNI4110-FG-S, GNI), HA (1:1000, GNI4110-HA-S, GNI, 1:1000), β-tubulin (1:2000, 200608, ZENBIO), Sox2 (1:1000, 66411-1-Ig, Proteintech), Klf4 (1:1000, R381633, ZENBIO), Tbx3 (1:1000, R25871, ZENBIO), Rhox6 (1:100, PA5-68779, ThermoFisher) and Nanos3 (1:500, ab70001, Abcam).
Alkaline phosphatase staining
Cells were fixed with 4% paraformaldehyde for 2 min and washed twice with PBS. After incubation in AP staining reagent (C3206, Beyotime Biotechnology, China) for 30 min at room temperature according to the manufacturer’s instructions, cells were observed under a Leica DMI8 microscope.
Immunofluorescence staining
Cells were washed with PBS three times and then fixed with 4% paraformaldehyde for 20 min at room temperature. After incubation in blocking buffer (PBS containing 5% BSA and 0.2% Triton X-100) for 2 h, the cells were placed in the diluent of primary antibody at 4 °C overnight. The antibodies were Klf4 (1:500, R381633, ZENBIO) and Tfap2c (sc12762, 1:100, Santa Cruz). After three washes with PBS, the cells were then incubated with a fluorescent secondary antibody and Hoechst 33342 (H3570, Invitrogen, 1:10,000) for 1 h at 37 °C in the dark. The cells were photographed under a Leica DMI8 microscope.
Flow cytometry
PGCLCs expressing Blimp1-mCherry were digested into single cells with Solase solution (RP01021, Nuwacell, China) and then resuspended in 500 μl of cold DPBS. The fluorescence intensity of cells was analyzed by CytoFLEX flow cytometry (Beckman).
CUT&Tag assay
PB-Rhox6 mESCs were resuspended in cold DPBS and counted with a cell counter. CUT&Tag was performed with a CUT&Tag Kit (TD903, Vazyme, China). A Flag antibody (1:100, F1804, Sigma-Aldrich) was used to pull down the DNA fragments. A DNA library was established using the TruePrep Index Kit V2 for Illumina kit (TD202, Vazyme). High-throughput sequencing was used to analyze the sequence information in detail. The screen shots of peak enrichment were analyzed by IGV (version 2.12.3).
ChIP assay
ChIP experiments were performed by following the instructions of a ChIP Analysis Kit (P2078, Beyotime Biotechnology). A Flag antibody was used for immunoprecipitation, and IgG was used as a negative control. The enrichment of ChIP was verified by qRT-PCR. The primer sequences and locations within the promoter regions of Nanos3 and Tbx3 are listed in Additional file 1: Tables S4 and S5.
Luciferase assay
The promoter sequences of Nanos3 (− 800 to + 1) and Tbx3 (− 2000 to − 1400) were cloned into pGL3 plasmids (pGL3-Nanos3, pGL3-Tbx3). WT and mutant pGL3-Nanos3 or pGL3-Tbx3 plasmids were cotransfected into 46C mouse ESCs with PB-Rhox6 and Renilla-luciferase plasmids. After 48 h, luciferase activity was detected using the TransDetect Double-Luciferase Reporter Assay Kit (FR201, TransGen Biotech, China).
PGCLC induction
First, 46C ESCs (3 × 105) were seeded in plates coated with fibronectin (16.7 μl/ml, F1141-5MG, Sigma) and cultured in serum-free N2B27 medium with 20 ng/ml Activin A (C678, Novoprotein, China), 12 ng/ml bFGF (C044, Novoprotein, China) and 1% KSR (10828028, Invitrogen) to induce EpiLCs. Two days later, 2 × 105 EpiLCs were exposed to PGCLC-inductive medium containing BMP4 (500 ng/ml, 315-27-10, Peprotech), LIF (1000 U/ml, Millipore), SCF (100 ng/ml, AF-250-03, Peprotech), EGF (50 ng/ml, AF-10015, Peprotech), 15% KSR and GMEM medium for 4 days to induce PGCLCs.
Statistical analysis
The number of biological replicates is stated in each legend. All data are reported as the mean ± SD. Data were visualized with GraphPad Prism 8. Two paired Student’s t test or one-way ANOVA with Sidak’s multiple comparisons test was used to determine the significance of differences in the following comparisons. p < 0.05 indicated statistical significance.
Supplementary Information
Additional file 1: Figure S1. Analysis of the expression of endogenous Rhox6 in Rhox6-overexpressing and Rhox6-knockdown mESCs. Related to Fig. 1. Figure S2. Effect of Rhox6 knockout on mouse PGCLC specification and ESC maintenance. Related to Figs. 1 and 4. Figure S3. Overexpression of Rhox6 has little effect on the self-renewal of mESCs. Related to Fig. 4. Figure S4. Effect of Nanos3 knockdown on the self-renewal of mESCs. Related to Fig. 5. Figure S5. Analysis of DEGs regulated by Rhox6 knockdown. Related to Fig. 5. Figure S6. Overexpression of Lefty1 fails to maintain the undifferentiated state of mESCs. Related to Fig. 5. Figure S7. Tbx3 has little impact on PGCLC specification. Related to Fig. 6. Table S1. List of primers used for gene overexpression. Related to Experimental procedures. Table S2. List of shRNA sequence used for gene knockdown. Related to Experimental procedures. Table S3. List of primers used for qRT-PCR analysis. Related to Experimental procedures. Table S4. List of primers used for ChIP-qRT-PCR analysis of Nanos3. Related to Experimental procedures. Table S5. List of primers used for ChIP-qRT-PCR analysis of Tbx3. Related to Experimental procedures.
Acknowledgements
We thank Prof. Qi-Long Ying, University of Southern California, for providing 46C mESCs.
Abbreviations
- mESCs
Mouse embryonic stem cells
- PGCLCs
Primordial germ cell-like cells
- EpiLCs
Epiblast like cells
- Rhox6
Reproductive homeobox 6
- Nanos3
Nanos homolog 3
- Tbx3
T-box 3
- PB
PiggyBac
- Dox
Doxcycline
- qRT-PCR
Quantitative real time PCR
Author contributions
XFL performed experiments. XFL, PC and JXJ analyzed and validate the High-throughput sequencing data; QCD, JJC and RH helped result analysis. SDY supervised the entire project; XFL and SDY designed the experiments and wrote the manuscript. All authors approved the final version of the manuscript.
Funding
This work was supported by the National Natural Science Foundation of China (32270847), the Anhui Provincial Key Research and Development Plan (202104b11020026) and the Funding supported by the Department of Education of Anhui Province and the Department of Human Resources and Social Security of Anhui Province (gxyqZD2020001 and 2020H210).
Availability of data and materials
The datasets used and/or analyzed during the current study are available from the corresponding author on reasonable request. Our transcriptome sequencing data has been deposited in the GEO database with the accession number GSE222172.
Declarations
Ethics approval and consent to participate
Not applicable.
Consent for publication
Not applicable.
Competing interests
The authors declare that they have no competing interests.
Footnotes
Publisher's Note
Springer Nature remains neutral with regard to jurisdictional claims in published maps and institutional affiliations.
Xiaofeng Li, Peng Chen and Junxiang Ji contributed equally to this work.
References
- 1.Saitou M, Yamaji M. Primordial germ cells in mice. Cold Spring Harb Perspect Biol. 2012;4(11):a008375. doi: 10.1101/cshperspect.a008375. [DOI] [PMC free article] [PubMed] [Google Scholar]
- 2.Lawson KA, Dunn NR, Roelen BA, Zeinstra LM, Davis AM, Wright CV, et al. Bmp4 is required for the generation of primordial germ cells in the mouse embryo. Genes Dev. 1999;13(4):424–436. doi: 10.1101/gad.13.4.424. [DOI] [PMC free article] [PubMed] [Google Scholar]
- 3.Ohinata Y, Payer B, O'Carroll D, Ancelin K, Ono Y, Sano M, et al. Blimp1 is a critical determinant of the germ cell lineage in mice. Nature. 2005;436(7048):207–213. doi: 10.1038/nature03813. [DOI] [PubMed] [Google Scholar]
- 4.Vincent SD, Dunn NR, Sciammas R, Shapiro-Shalef M, Davis MM, Calame K, et al. The zinc finger transcriptional repressor Blimp1/Prdm1 is dispensable for early axis formation but is required for specification of germ cells in the mouse. Development. 2005;132(6):1315–1325. doi: 10.1242/dev.01711. [DOI] [PubMed] [Google Scholar]
- 5.Yamaji M, Seki Y, Kurimoto K, Yabuta Y, Yuasa M, Shigeta M, et al. Critical function of Prdm14 for the establishment of the germ cell lineage in mice. Nat Genet. 2008;40(8):1016–1022. doi: 10.1038/ng.186. [DOI] [PubMed] [Google Scholar]
- 6.Saitou M, Yamaji M. Germ cell specification in mice: signaling, transcription regulation, and epigenetic consequences. Reproduction. 2010;139(6):931–942. doi: 10.1530/REP-10-0043. [DOI] [PubMed] [Google Scholar]
- 7.Hayashi K, Ohta H, Kurimoto K, Aramaki S, Saitou M. Reconstitution of the mouse germ cell specification pathway in culture by pluripotent stem cells. Cell. 2011;146(4):519–532. doi: 10.1016/j.cell.2011.06.052. [DOI] [PubMed] [Google Scholar]
- 8.Murakami K, Gunesdogan U, Zylicz JJ, Tang WWC, Sengupta R, Kobayashi T, et al. NANOG alone induces germ cells in primed epiblast in vitro by activation of enhancers. Nature. 2016;529(7586):403–407. doi: 10.1038/nature16480. [DOI] [PMC free article] [PubMed] [Google Scholar]
- 9.Zhang M, Leitch HG, Tang WWC, Festuccia N, Hall-Ponsele E, Nichols J, et al. Esrrb complementation rescues development of Nanog-Null germ cells. Cell Rep. 2018;22(2):332–339. doi: 10.1016/j.celrep.2017.12.060. [DOI] [PMC free article] [PubMed] [Google Scholar]
- 10.Vojtek M, Zhang J, Sun J, Zhang M, Chambers I. Differential repression of Otx2 underlies the capacity of NANOG and ESRRB to induce germline entry. Stem Cell Rep. 2022;17(1):35–42. doi: 10.1016/j.stemcr.2021.11.013. [DOI] [PMC free article] [PubMed] [Google Scholar]
- 11.Mochizuki K, Tando Y, Sekinaka T, Otsuka K, Hayashi Y, Kobayashi H, et al. SETDB1 is essential for mouse primordial germ cell fate determination by ensuring BMP signaling. Development. 2018;145(23):dev164160. doi: 10.1242/dev.164160. [DOI] [PubMed] [Google Scholar]
- 12.Irie N, Weinberger L, Tang WW, Kobayashi T, Viukov S, Manor YS, et al. SOX17 is a critical specifier of human primordial germ cell fate. Cell. 2015;160(1–2):253–268. doi: 10.1016/j.cell.2014.12.013. [DOI] [PMC free article] [PubMed] [Google Scholar]
- 13.Zhang M, Ji J, Wang X, Zhang X, Zhang Y, Li Y, et al. The transcription factor Tfcp2l1 promotes primordial germ cell-like cell specification of pluripotent stem cells. J Biol Chem. 2021;297(4):101217. doi: 10.1016/j.jbc.2021.101217. [DOI] [PMC free article] [PubMed] [Google Scholar]
- 14.Martin GR. Isolation of a pluripotent cell line from early mouse embryos cultured in medium conditioned by teratocarcinoma stem cells. Proc Natl Acad Sci USA. 1981;78(12):7634–7638. doi: 10.1073/pnas.78.12.7634. [DOI] [PMC free article] [PubMed] [Google Scholar]
- 15.Smith AG, Heath JK, Donaldson DD, Wong GG, Moreau J, Stahl M, et al. Inhibition of pluripotential embryonic stem cell differentiation by purified polypeptides. Nature. 1988;336(6200):688–690. doi: 10.1038/336688a0. [DOI] [PubMed] [Google Scholar]
- 16.Williams RL, Hilton DJ, Pease S, Willson TA, Stewart CL, Gearing DP, et al. Myeloid leukaemia inhibitory factor maintains the developmental potential of embryonic stem cells. Nature. 1988;336(6200):684–687. doi: 10.1038/336684a0. [DOI] [PubMed] [Google Scholar]
- 17.Niwa H, Burdon T, Chambers I, Smith A. Self-renewal of pluripotent embryonic stem cells is mediated via activation of STAT3. Genes Dev. 1998;12(13):2048–2060. doi: 10.1101/gad.12.13.2048. [DOI] [PMC free article] [PubMed] [Google Scholar]
- 18.Hall J, Guo G, Wray J, Eyres I, Nichols J, Grotewold L, et al. Oct4 and LIF/Stat3 additively induce Kruppel factors to sustain embryonic stem cell self-renewal. Cell Stem Cell. 2009;5(6):597–609. doi: 10.1016/j.stem.2009.11.003. [DOI] [PubMed] [Google Scholar]
- 19.Tai CI, Ying QL. Gbx2, a LIF/Stat3 target, promotes reprogramming to and retention of the pluripotent ground state. J Cell Sci. 2013;126(Pt 5):1093–1098. doi: 10.1242/jcs.118273. [DOI] [PubMed] [Google Scholar]
- 20.Ye S, Zhang D, Cheng F, Wilson D, Mackay J, He K, et al. Wnt/beta-catenin and LIF-Stat3 signaling pathways converge on Sp5 to promote mouse embryonic stem cell self-renewal. J Cell Sci. 2016;129(2):269–276. doi: 10.1242/jcs.177675. [DOI] [PMC free article] [PubMed] [Google Scholar]
- 21.Ye S, Li P, Tong C, Ying QL. Embryonic stem cell self-renewal pathways converge on the transcription factor Tfcp2l1. EMBO J. 2013;32(19):2548–2560. doi: 10.1038/emboj.2013.175. [DOI] [PMC free article] [PubMed] [Google Scholar]
- 22.Ying QL, Wray J, Nichols J, Batlle-Morera L, Doble B, Woodgett J, et al. The ground state of embryonic stem cell self-renewal. Nature. 2008;453(7194):519–523. doi: 10.1038/nature06968. [DOI] [PMC free article] [PubMed] [Google Scholar]
- 23.Huang G, Ye S, Zhou X, Liu D, Ying QL. Molecular basis of embryonic stem cell self-renewal: from signaling pathways to pluripotency network. Cell Mol Life Sci. 2015;72(9):1741–1757. doi: 10.1007/s00018-015-1833-2. [DOI] [PMC free article] [PubMed] [Google Scholar]
- 24.Lee SE, Lee SY, Lee KA. Rhox in mammalian reproduction and development. Clin Exp Reprod Med. 2013;40(3):107–114. doi: 10.5653/cerm.2013.40.3.107. [DOI] [PMC free article] [PubMed] [Google Scholar]
- 25.Maclean JA, 2nd, Chen MA, Wayne CM, Bruce SR, Rao M, Meistrich ML, et al. Rhox: a new homeobox gene cluster. Cell. 2005;120(3):369–382. doi: 10.1016/j.cell.2004.12.022. [DOI] [PubMed] [Google Scholar]
- 26.Liu C, Tsai P, Garcia AM, Logeman B, Tanaka TS. A possible role of reproductive homeobox 6 in primordial germ cell differentiation. Int J Dev Biol. 2011;55(10–12):909–916. doi: 10.1387/ijdb.113342cl. [DOI] [PubMed] [Google Scholar]
- 27.Daggag H, Svingen T, Western PS, van den Bergen JA, McClive PJ, Harley VR, et al. The rhox homeobox gene family shows sexually dimorphic and dynamic expression during mouse embryonic gonad development. Biol Reprod. 2008;79(3):468–474. doi: 10.1095/biolreprod.107.067348. [DOI] [PubMed] [Google Scholar]
- 28.De Keuckelaere E, Hulpiau P, Saeys Y, Berx G, van Roy F. Nanos genes and their role in development and beyond. Cell Mol Life Sci. 2018;75(11):1929–1946. doi: 10.1007/s00018-018-2766-3. [DOI] [PMC free article] [PubMed] [Google Scholar]
- 29.Irish V, Lehmann R, Akam M. The Drosophila posterior-group gene nanos functions by repressing hunchback activity. Nature. 1989;338(6217):646–648. doi: 10.1038/338646a0. [DOI] [PubMed] [Google Scholar]
- 30.Wang C, Lehmann R. Nanos is the localized posterior determinant in Drosophila. Cell. 1991;66(4):637–647. doi: 10.1016/0092-8674(91)90110-K. [DOI] [PubMed] [Google Scholar]
- 31.Kobayashi S, Yamada M, Asaoka M, Kitamura T. Essential role of the posterior morphogen nanos for germline development in Drosophila. Nature. 1996;380(6576):708–711. doi: 10.1038/380708a0. [DOI] [PubMed] [Google Scholar]
- 32.Suzuki H, Tsuda M, Kiso M, Saga Y. Nanos3 maintains the germ cell lineage in the mouse by suppressing both Bax-dependent and -independent apoptotic pathways. Dev Biol. 2008;318(1):133–142. doi: 10.1016/j.ydbio.2008.03.020. [DOI] [PubMed] [Google Scholar]
- 33.Julaton VT, Reijo Pera RA. NANOS3 function in human germ cell development. Hum Mol Genet. 2011;20(11):2238–2250. doi: 10.1093/hmg/ddr114. [DOI] [PMC free article] [PubMed] [Google Scholar]
- 34.Zhao Y, Ye S, Liang D, Wang P, Fu J, Ma Q, et al. In vitro modeling of human germ cell development using pluripotent stem cells. Stem Cell Rep. 2018;10(2):509–523. doi: 10.1016/j.stemcr.2018.01.001. [DOI] [PMC free article] [PubMed] [Google Scholar]
- 35.Sasaki H, Matsui Y. Epigenetic events in mammalian germ-cell development: reprogramming and beyond. Nat Rev Genet. 2008;9(2):129–140. doi: 10.1038/nrg2295. [DOI] [PubMed] [Google Scholar]
- 36.Chapman DL, Garvey N, Hancock S, Alexiou M, Agulnik SI, Gibson-Brown JJ, et al. Expression of the T-box family genes, Tbx1-Tbx5, during early mouse development. Dev Dyn. 1996;206(4):379–390. doi: 10.1002/(SICI)1097-0177(199608)206:4<379::AID-AJA4>3.0.CO;2-F. [DOI] [PubMed] [Google Scholar]
- 37.Ivanova N, Dobrin R, Lu R, Kotenko I, Levorse J, DeCoste C, et al. Dissecting self-renewal in stem cells with RNA interference. Nature. 2006;442(7102):533–538. doi: 10.1038/nature04915. [DOI] [PubMed] [Google Scholar]
- 38.Niwa H, Ogawa K, Shimosato D, Adachi K. A parallel circuit of LIF signalling pathways maintains pluripotency of mouse ES cells. Nature. 2009;460(7251):118–122. doi: 10.1038/nature08113. [DOI] [PubMed] [Google Scholar]
- 39.Russell R, Ilg M, Lin Q, Wu G, Lechel A, Bergmann W, et al. A dynamic role of TBX3 in the pluripotency circuitry. Stem Cell Rep. 2015;5(6):1155–1170. doi: 10.1016/j.stemcr.2015.11.003. [DOI] [PMC free article] [PubMed] [Google Scholar]
- 40.Han J, Yuan P, Yang H, Zhang J, Soh BS, Li P, et al. Tbx3 improves the germ-line competency of induced pluripotent stem cells. Nature. 2010;463(7284):1096–1100. doi: 10.1038/nature08735. [DOI] [PMC free article] [PubMed] [Google Scholar]
- 41.Mise N, Fuchikami T, Sugimoto M, Kobayakawa S, Ike F, Ogawa T, et al. Differences and similarities in the developmental status of embryo-derived stem cells and primordial germ cells revealed by global expression profiling. Genes Cells. 2008;13(8):863–877. doi: 10.1111/j.1365-2443.2008.01211.x. [DOI] [PubMed] [Google Scholar]
- 42.Matoba R, Niwa H, Masui S, Ohtsuka S, Carter MG, Sharov AA, et al. Dissecting Oct3/4-regulated gene networks in embryonic stem cells by expression profiling. PLoS ONE. 2006;1(1):e26. doi: 10.1371/journal.pone.0000026. [DOI] [PMC free article] [PubMed] [Google Scholar]
- 43.Kartikasari AE, Zhou JX, Kanji MS, Chan DN, Sinha A, Grapin-Botton A, et al. The histone demethylase Jmjd3 sequentially associates with the transcription factors Tbx3 and Eomes to drive endoderm differentiation. EMBO J. 2013;32(10):1393–1408. doi: 10.1038/emboj.2013.78. [DOI] [PMC free article] [PubMed] [Google Scholar]
- 44.Waghray A, Saiz N, Jayaprakash AD, Freire AG, Papatsenko D, Pereira CF, et al. Tbx3 controls Dppa3 levels and exit from pluripotency toward mesoderm. Stem Cell Rep. 2015;5(1):97–110. doi: 10.1016/j.stemcr.2015.05.009. [DOI] [PMC free article] [PubMed] [Google Scholar]
Associated Data
This section collects any data citations, data availability statements, or supplementary materials included in this article.
Supplementary Materials
Additional file 1: Figure S1. Analysis of the expression of endogenous Rhox6 in Rhox6-overexpressing and Rhox6-knockdown mESCs. Related to Fig. 1. Figure S2. Effect of Rhox6 knockout on mouse PGCLC specification and ESC maintenance. Related to Figs. 1 and 4. Figure S3. Overexpression of Rhox6 has little effect on the self-renewal of mESCs. Related to Fig. 4. Figure S4. Effect of Nanos3 knockdown on the self-renewal of mESCs. Related to Fig. 5. Figure S5. Analysis of DEGs regulated by Rhox6 knockdown. Related to Fig. 5. Figure S6. Overexpression of Lefty1 fails to maintain the undifferentiated state of mESCs. Related to Fig. 5. Figure S7. Tbx3 has little impact on PGCLC specification. Related to Fig. 6. Table S1. List of primers used for gene overexpression. Related to Experimental procedures. Table S2. List of shRNA sequence used for gene knockdown. Related to Experimental procedures. Table S3. List of primers used for qRT-PCR analysis. Related to Experimental procedures. Table S4. List of primers used for ChIP-qRT-PCR analysis of Nanos3. Related to Experimental procedures. Table S5. List of primers used for ChIP-qRT-PCR analysis of Tbx3. Related to Experimental procedures.
Data Availability Statement
The datasets used and/or analyzed during the current study are available from the corresponding author on reasonable request. Our transcriptome sequencing data has been deposited in the GEO database with the accession number GSE222172.






