Abstract
Background
Epstein-Barr virus (EBV) infection is a major global threat; its manifestations range from the absence of symptoms to multiorgan malignancies and various gastrointestinal diseases. Analyzing the composition and metabolomic profile of gut microbiota during acute EBV infection might be instrumental in understanding and controlling EBV.
Methods
Six tree shrews were inoculated with EBV by intravenous injection. Blood was collected at regular intervals thereafter from the femoral vein to detect EBV and inflammatory biomarker. At the same time, tree shrew faeces were collected for 16 S rRNA gene sequencing and Non-targeted metabolomics analysis.
Results
16 S rRNA gene characterization along with β diversity analysis exhibited remarkable alterations in gut microflora structure with a peak at 7 days post-infection(dpi). Some alterations in the relative richness of bacterial taxon were linked to infectious indicators. Of note, Butyricicoccus relative richness was positively linked to EBV presence in the blood and plasma, the opposite correlation was seen with Variovorax and Paramuribaculum. Non-targeted metabolomics indicated the fecal metabolome profile altered during EBV infection, particularly 7 dpi. The relative abundance of geranic acid and undecylenic acid in stool samples was positively linked to systemic inflammatory biomarkers, and an inverse relationship was reported with the estrone glucuronide, linoleic acid, protoporphyrin IX and tyramine.
Conclusion
Collectively, EBV infection in this model correlated with changes in the composition and metabolome profile of the gut microbiota.
Supplementary Information
The online version contains supplementary material available at 10.1186/s12985-023-02147-3.
Keywords: Epstein-Barr virus, Tree shrew, Gut microbiota, Metabolome profile, Primary infection
Background
Epstein-Barr virus (EBV) is a ubiquitous gammaherpesvirus [1, 2]. In most humans, persistent EBV infection is asymptomatic; however, in patients with congenital or acquired immunodeficiencies, the loss of immune control can result in EBV-driven proliferation of malignant lymphomas [3]. EBV infection is also associated with the development of malignancies of lymphoid and epithelial origin, including nasopharyngeal carcinoma, gastric carcinoma, Burkitt Lymphoma, and Hodgkin Lymphoma [4, 5]. Importantly, evidence of the association of EBV with various gastrointestinal diseases has also been observed [6–8]. More than 200,000 novel cancer cases are EBV-related, and approximately 140,000 deaths are attributed to EBV-associated malignancies worldwide [9].
Altered gut flora is associated with the pathogenesis of some viral infections [10–14], however, little is known about the effects of EBV infection on the intestinal microflora. A major obstacle is the lack of validated animal models that recapitulate human infection [15, 16]. The Chinese tree shrew (Tupaia belangeri chinensis) is a small mammal similar in appearance to squirrels and is genetically closer to primates than rodents [17]. Interestingly, a recent study on the gut microbiota of the ferret, marmoset, woodchuck, mini pig, and tree shrew suggested that the overall distribution of gut microbial species in the gut mirrors their host taxonomic phylogeny [18]. This shows that the tree shrew is suitable for studying intestinal flora. Indeed, it has been reported that the changes in gut microbiota, disease symptoms, and histopathology following C. difficile infections in tree shrews are congruent with those observed in humans [19].
In the context of an infection, human data are highly important but do not enable the entire course of infection (i.e., from before contamination until after resolution) to be monitored. Numerous studies have demonstrated that the tree shrew is a practical small animal model for a variety of human virus studies [20–22]. Our previous study demonstrated that tree shrews are a suitable model for EBV infection [23]. This model recapitulates the mild disease that has been observed in the majority of human EBV cases without overt clinical symptoms. In the present study, we monitored changes over the course of infection in gut microbiota composition and metabolome profile. Our results showed that experimental EBV infection alters the gut microbiota in terms of taxonomic composition and, more importantly, metabolome profile.
Materials and methods
Animal experiments and ethics Statement
Six tree shrews (Production approval number: SCXK (Dian) 2020–0004, 8 ± 6 months, half male and half female, 126.4 ± 6.3 g) were inoculated with 200 µl EBV suspensions(1 × 108 copies/ml) via the femoral vein injection. Blood, throat swab and fecal samples were collected on the 3 dpi, 7 dpi and 14 dpi(femoral vein blood, 1 ml each time). Samples collected at 3 days prior to infection used as control baseline values to determine possible changes following infection(Fig. 1A). The tree shrews were sacrificed at 14 dpi with an overdose of sodium pentobarbital. Subsequently, whole pieces of the spleens were carefully collected and fixed in 4% paraformaldehyde followed by dehydration in serial alcohol dilutions. EBV preparation and other molecular biological experiments were performed as described in a previous publication [23], and full details are provided in Supplementary File 1.
Fig. 1.
EBV infection of tree shrews. (A) Infection of tree shrews by EBV, and collection of samples. Quantifying viral loads and systemic factors was done before infection (day − 3 designates the basal line) and at diverse post-infection time points. (B) Immunohistochemical (IHC) detection of LMP1 protein in the spleen at 14 dpi. Positive viral proteins and negative cells are shown in brown and blue, respectively. EBERs expression in spleen, detected by in situ hybridization (ISH) at 14 dpi. Positive staining is gray/black, nuclei counterstained with neutral red. The negative controls sections used for ISH and IHC were from the same infected animals but processed for IHC with no primary antibody, or with no probes for ISH. (C) Viral loads (determined by RT-qPCR assay) in blood, plasma, and Throat swab; (D) The serum C-reactive protein(CRP), interleukin (IL)-6 and Tumor Necrosis Factor (TNF)-α concentration
Gut microbiota analysis
Raw quality reads were processed with the data curation pipeline consisting of the initial elimination of low-quality reads using Qiime2 [28]. The reads were assigned to samples based on barcode matching, followed by trimming barcodes along with the primer sequences. Denoising of the sequences was performed via the DADA2 approach, and thereafter classification of reads was performed with SILVA (Release 132, https://www.arb-silva.de/documentation/release-132/), as well as the NT-16 S reference data resource (Supplementary Table 2) [29]. PCA of the Bray–Curtis distance coupled with Analysis of Similarities (ANOSIM) was performed to explore beta diversity. The number of reported species and Chao1, Shannon, and Simpson indices were computed and employed to characterize alpha diversity. Raw sequence data are available from the SRA databank (www.ncbi.nlm.nih.gov/sra) (accession number: PRJNA784168). We conducted differential analysis using the LEfSe pipeline (Supplementary Table 3) [30]. Correlation networks were created using Spearman’s correlation, and figures were created using Cytoscape (V.3.8.0) (Supplementary Table 4). The connectivity degree of a node is defined as the number of edges of that node.
Metabolomic analysis of fecal samples
The obtained LC-MS data pre-treatment was performed using the XCMS software [31]. Conversion of raw data files into mzXML format was performed, followed by processing with the XCMS, CAMERA, and metaX toolbox included in R. Identification of each ion was performed via the comprehensive data of retention time along with m/z. We recorded each peak’s intensity and generated a 3D matrix harboring the arbitrarily assigned peak indices (retention time–m/z pairs), names of samples (observations), and ion intensity data (variables). Thereafter, the in-house data were matched with the public data resources. Subsequently, KEGG and HMDB were used to annotate metabolites by matching the specific molecular mass information (m/z) with those from the data resource within a threshold of 10 ppm (Supplementary Fig. 2). MetaX was used to pre-process the peak intensity data. Parameters detected in < 50% of QC samples or 80% of test samples were removed, and then the values of the missing peaks were extrapolated with the k-nearest neighbor algorithm to further improve the data quality. PCA was performed to determine outliers and batch effects based on the preprocessed dataset. The fitting of the QC‐centered robust LOESS signal correction into the QC data was performed with respect to the injection order to minimize the drift of signal intensity over time. In addition, we computed the relative standard deviations of the metabolic features across all QC samples and removed those with standard deviations of > 30%.
The group datasets were normalized using the probabilistic quotient normalization algorithm before analysis. The P value analyzed by Student’s t-tests, was then corrected for multiple tests with an FDR (Benjamini–Hochberg), and was used to select different metabolites. We also conducted supervised PLS‐DA via metaX to variables that discriminate profiling statistical approach to determine more specific differences between groups. A VIP cut-off of 1.0 was set to select important features. Metabolic pathway enrichment analysis was conducted using the Joint Pathway Module in MetaboAnalyst 5.0 (http://www.metaboanalyst.ca/MetaboAnalyst/), based on the data of differential metabolites (log2(FoldChange) > |1.5|) and genes (data were obtained from a separate study with RNA-sequencing of tree shrews’ blood after EBV infection at the same time point, and are available under the accession number PRJNA767811) (Supplementary Tables 5 and 6).
Statistical analysis
All statistical analyses were performed using GraphPad Prism Software v9.0.0 (GraphPad Software Inc., La Jolla, CA, USA). Where appropriate, a two-tailed non-parametric Mann-Whitney test or Kruskal–Walli’s test with Dunn’s multiple comparison was conducted, with P values < 0.05, signifying statistical significance. Correction of p values was performed with the Benjamini and Hochberg approach to control for the false discovery rate.
Results
EBV infection of tree shrews
Six shrews were infected with 1 × 108 copies of EBV isolated from the B95-8 strain (NCBI: txid 10,377) via the femoral vein (Fig. 1A). qPCR was used to determine viral loads in the blood, plasma, and throat swabs. For blood and plasma, the peak level appeared on 3dpi(compared to 0 dpi, 7 dpi or 14 dpi, p < 0.05), while the peak level of throat swabs appeared on 7 dpi(compared to 0 dpi, 3 dpi or 14 dpi, p < 0.05)(Fig. 1C, Supplementary Table 7). Although viral loads decreased markedly on 14dpi, the positive signals of EBV-encoded protein1 (LMP1) and EBV-encoded small RNAs(EBERs) were detected in spleen tissues which implied a latent infection being established(Fig. 1B). Inflammation is typically induced in response to a microbial infection. We observed serum levels of the inflammatory marker C-reactive protein (CRP), interleukin (IL)-6 and Tumor Necrosis Factor (TNF)-α. Serum CRP and TNF-α levels peaked on 7 dpi(compared to 0 dpi or 14 dpi, p < 0.05), while serum IL-6 levels did not show an increase trend (Fig. 1D, Supplementary Table 7). Altogether, our results illustrate that tree shrews are susceptible to EBV experimental infection and concomitant inflammatory factor changes in the early phase of virus replication.
EBV infection alters the structure of the fecal microflora in tree shrews
The influence of EBV on the structure of the gut microflora was explored. Stool specimens were acquired before and during infection (six duplicate specimens at each time point), and 16 S rRNA sequencing was used to explore the microflora structure. Overall, 1,568,536 sequence reads (mean = 65,356; min = 53,997; max = 79,157; Supplementary Table 1) were obtained. There were no remarkable alterations in alpha diversity with respect to the number of reported species or Shannon indices over the course of infection (Supplementary Fig. 1A and 1B). Beta diversity analysis based on the Bray–Curtis index showed clustering per species and inter-individual variability (Supplementary Fig. 1C). Nonetheless, assessment of the Bray–Curtis distance on day 0 relative to the other time points exhibited a drift in the fecal microflora after infection from 3 dpi and a peak at 7 dpi (Fig. 2A). Notably, β diversity returned to basal levels at 14 dpi post-infection. These data illustrate that EBV infection triggers changes in gut microflora structure.
Fig. 2.
Alterations in the structure of bacterial gut microbiota over time. (A) Beta diversity was determined. Bray Curtis distance between specified time point and Day 0. The overall structure of the bacterial microflora (B) at the Phylum and Genus (C) levels was assessed for each time point during EBV infection. (D) A LEfSe assessment exhibits that diverse bacterial taxa changed over the EBV infection. Only taxa with a remarkably significant LDA score (log10) > 1.5 are shown. *p < 0.05, **p < 0.01
At the phylum level, Firmicutes were the most enriched bacteria, followed by Bacteroidetes, Proteobacteria, and Actinobacteria in the fecal microflora of tree shrews. At genus level, several bacteria(Streptococcus, Megamonas, Bifidobacterium) with the highest the relative abundance stood out (Fig. 2B). Visualization of variation in phylum level and genus level relative abundance across sampling time points can be found in Fig. 2C. It is clear that the composition of gut microbiota structure significantly altered during EBV infection. At the same time, the alterations in bacterial taxon richness during infection was further supported by linear discriminant analysis effect size(LEfSe) analysis. Some fecal microflora alterations remained present at 14 dpi, even though they varied from those reported at earlier time points. In particular, the abundance of several Syntrophococcus genus members (Firmicutes phylum) was higher at earlier time points. Even though a remarkable number of changes were reported at 7 dpi and resolved at later time points, other alterations were reported post-EBV infection at 14 dpi. Altogether, EBV infection in tree shrews was linked to alterations in the composition of the gut microflora, peaking at 7 dpi.
EBV infection influences the fecal microflora cross talk network
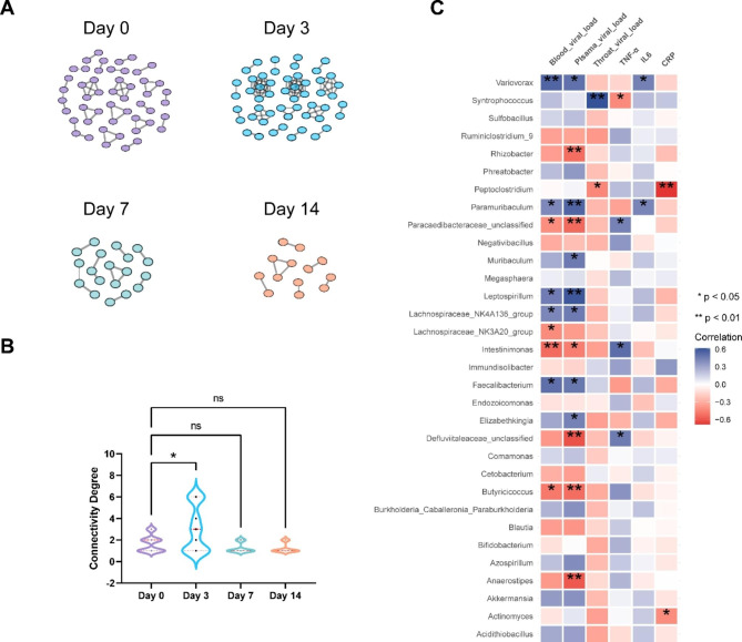
Gut microflora constitutes an ecosystem of cross-talking microorganisms rather than a simple group of individual microbes. Networks built on the correlation of microbial richness can be employed to assess the complex crosstalk of microbial communities, entailing possible interdependence or competition among taxa [34]. A global exploration of the established network yields remarkable information regarding the ecosystem, with a greater number of nodes and connections, illustrating a remarkable crosstalk at the community level. Therefore, we created bacterial richness correlation networks to explore the structure of the microbial ecosystem during EBV infection. To this end, we provided networks for four time points (Fig. 3A). Dense, inter-linked networks were established on day 0 and 3 dpi. In contrast, the network at 7 and 14 dpi was greatly atrophied, harboring few nodes and connections. These data were verified by a quantitative assessment of the degree of connectivity of the four networks (Fig. 3B). Taken together, these data illustrate that EBV infection triggers ecological alterations in the gut microflora.
Fig. 3.
Correlations between the changes in the fecal microflora structure and infection-linked variables. (A) Correlation networks at the genus level for bacterial richness were created via Spearman’s correlation approach for four time periods. Each circle (node) designates a genus. (B) Violin plots show the degree of connectivity for the four time periods indicated. (C) The heat map shows the correlations between the representation of the various bacterial taxa and infection-linked variables. *p < 0.05, **p < 0.01
Fecal microflora taxa are linked to the features of EBV infection
Blood inflammatory factors are linked to the severity of virus infection [35, 36] and alterations in the relative richness of operational taxonomic units [37, 38]. Hence, we sought to explore whether alterations in the gut microflora structure are linked to EBV infection parameters, including viral load and inflammatory markers (Fig. 3C). Intriguingly, the relative richness of Butyricicoccus genus members positively linked to the presence of EBV in the blood and plasma; opposite correlation was observed for the genera Variovorax and Paramuribaculum. Only one taxon from the genus Syntrophococcus negatively correlated with throat EBV. Moreover, Syntrophococcus and Peptoclostridium were positively linked to TNF-α and CRP levels, whereas an inverse relationship was observed with Paramuribaculum. Additionally, a negative correlation was detected between Variovorax and IL6.
EBV infection alters the fecal metabolic profile
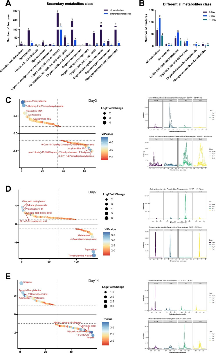
To explore the functional influences of infection-linked alterations in fecal microflora structure, we used a non-targeted metabolomics approach to detect metabolites at four time points. To date, no study has examined fecal metabolites following EBV infection. In the present study, 1684 secondary metabolites were identified in the fecal extracts of tree shrews, mainly compounds of the benzenoid class, lipids along with lipid-like molecules class, organic acids coupled with derivative class, organoheterocyclic compound class, phenylpropanoids, and polyketide class (Fig. 4A). Pairwise comparisons of the metabolomic changes in response to EBV infection by OPLS-DA are shown in Supplementary Fig. 3. The 3 dpi, 7 dpi, and 14 dpi clusters could be clearly separated from Day0 in the OPLS-DA model. This suggests that the fecal metabolome profile changed over the course of the infection. As shown in Fig. 4B, compared to Day0 after 7 dpi, EBV infection resulted in the most metabolites that were significantly affected, followed by 3 and 14 dpi. Specifically, there were 67, 116, and 44 differentially expressed metabolites(VIP > 1.5 and p < 0.05) at 3, 7, and 14 dpi, respectively. Most of the significantly differentially expressed metabolites can be classified into lipids, lipid-like molecules, organic acids, and derivatives. The specific metabolites at 3, 7, and 14 dpi are noted in Fig. 4C, D and E; the left panel shows the significant differential metabolites, while the right one shows the extracted ion chromatogram of the differential metabolites. These variations in the fecal metabolome profile might reflect alterations in their generation by bacteria and/or utilization by host cells.
Fig. 4.
Fecal metabolite generation is altered during an EBV infection. (A) Differential secondary metabolites statistics at different classes. Differential metabolites were defined by VIP > 1.5 & p-value < 0.05 compared with the Day 0. (B) Differential secondary metabolites statistics at different time points. The figure only shows classes which at least one differential individual per time point. The specific metabolites of the 3 dpi (C), 7 dpi (D) and 14 dpi (E) are noted, the left panel is the significant differential metabolites, and the right panel is the extracted ion chromatogram of the differential metabolites
The biological pathways affected at different time points were determined based on differentially expressed metabolites and genes. As shown in Fig. 5A, metabolic pathways were significantly enriched at all three time points, while the impact values of pathways decreased over time, until less than 0.1 at 14 dpi. Moreover, the citrate cycle (TCA cycle) and porphyrin and chlorophyll metabolism pathways were affected at both 3 and 7 dpi, indicating that they may serve as possible target pathways for EBV infection.
Fig. 5.
Correlations between the alterations in the fecal metabolites profile and infection-related variables. (A) The enrichment results of the KEGG pathway from the KEGG database. (B) Relationship of differential fecal metabolite levels with plasma cytokine levels and the representation of the diverse bacterial taxa. *p < 0.05, **p < 0.01. (C) The number of metabolites with significant bacterial taxa correlation
Fecal metabolites are linked to the fecal microflora taxa
The correlation between metabolites and infectious parameters indicated that differential metabolites were linked to some infectious parameters (Fig. 5B). Specifically, linoleic acid concentration in stool samples was positively linked to the presence of EBV in the blood and plasma. In contrast, tyramine concentration positively correlated with throat EBV load. The concentrations of estrone glucuronide, linoleic acid, protoporphyrin IX and tyramine negatively correlated with TNF-α levels. Moreover, geranic acid, tyramine, undecylenic acid, and estrone glucuronide positively correlated with CRP levels, while the opposite correlation was observed with hippuric acid and guanidinobutanoic acid. We subsequently analyzed the relationship between gut microbiota and metabolites. The microflora that affected most metabolites were the genera Blautia, Akkermansia, Acidithiobacillus, Lachnospiraceae_NK4A136_group, Peptoclostridium, Sulfobacillus, and Anaerostipes, especially Blautia (Fig. 5B and C). Interestingly, protoporphyrin IX, enriched in the porphyrin and chlorophyll metabolism pathway, was negatively related to multiple gut microbiota, including the genera Butyricicoccus and Anaerostipes. Baicalin concentration in stool samples positively correlated with the levels of Akkermansia and LachnospiraceaeNK4A136group (r > 0.7) and moderately correlated with the levels of Variovorax and Endozoicomonas. Altogether, these data illustrate those alterations in gut microflora structure during EBV infection are linked to changes in the fecal metabolic profile.
Discussion
EBV infection poses a threat to public health and the global economy. EBV manifestations range from asymptomatic to multi-organ malignancies and various gastrointestinal diseases [6–8]. Hence, it is pivotal to explore the influence of EBV infection on the gut microflora, as well as the core roles of the latter in human health. Gut microflora alterations during various viral infections have been widely explored in mouse models [12, 39–41]. Still, the influence of experimental EBV infection on the gut microflora remains unknown because rodents do not tolerate EBV infection and replication. In our previous studies, we took advantage of an emerging experimental animal, phylogenetically closer to humans than rodents, and established an EBV infection model [23]. In this study, we evaluated the influence of EBV infection on the structure and the metabolic output of the gut microflora. The application of experimental models to explore the influence of infection on the gut microflora has numerous advantages over human samples. First, the time points of specimen collection (pre-infection, infection, and post-infection) were clearly defined. Second, diverse samples can be collected regularly while complying with ethical rules.
We found that EBV infection triggers alterations in the gut microflora structure, and the peak occurs earlier in infection. This is consistent with viral infections, such as respiratory infections and influenza [10, 11, 42, 43]. These changes occur within a week of infection, and therefore detecting the virus at day 14 does not exactly capture the time point at which viremia occurs and the changes in the microflora take place. Intriguingly, some alterations are linked to viral load and systemic cytokine levels. For example, the richness of the genus Butyricicoccus positively linked to the presence of EBV in the blood and plasma, whereas one species from the genus Syntrophococcus negatively correlated with throat EBV. Moreover, Syntrophococcus positively associated with virus-elicited cytokine levels. This finding is congruent with human data on the relationship between gut microflora, multiple viral infections, and systemic inflammatory markers [14, 44–47]. The present study is the first to document that EBV infection affects fecal metabolome profile. The fecal metabolome profile was altered during EBV infection, particularly at 7 dpi. Nonetheless, it remains unclear whether this alteration influences gut homeostasis (e.g., inflammation and barrier properties) and secondary systemic outcomes; hence, further investigation is required. We observed that the concentration of linoleic acid in stool samples was positively linked to the presence of EBV in the blood and plasma, while that of tyramine was positively linked to the throat EBV load. Moreover, the concentrations of geranic acid and undecylenic acid in stool samples positively correlated with CRP levels, while those of estrone glucuronide, linoleic acid, protoporphyrin IX and tyramine negatively correlated with TNF-α levels. This suggests that changes in the fecal metabolome profile may be involved in the inflammatory process of EBV infection. We also observed a correlation between gut microbiota and metabolites. Our data illustrated that alterations in the gut microflora structure during EBV infection are linked to alterations in the fecal metabolic profile.
The present study is the first to provide evidence of alterations in gut microflora along with the metabolic profile during experimental EBV infection. In contrast with other virus infections in mouse models [13, 48, 49], alterations in the gut microflora communities were less remarkable, and most were reported at low taxonomic levels. This could be attributed to the low pathogenicity of EBV in the tree shrews as long as human EBV infection [4, 50–52]. Indeed, we did not observe gross alteration in fecal consistency and diarrhea or other GI disturbances and no EBV signal(EBERs) was found in formalin-fixed paraffin-embedded tissue samples from EBV infected tree shrew colon and stomach by in situ hybridization. It is worth noting that this limitation is based on correlation analysis. Although it constituted numerous variables (relative richness of numerous taxa at diverse levels), independent biomarkers of EBV infection were not explored. Although our data yield insights for further research, the relationship between bacterial taxa and disease signatures should be investigated. The establishment of appropriate models for EBV is the key to these studies. If clinical and immunological abnormalities triggered by EBV infection is mediated by the gut microflora, targeting the latter’s diverse components could be a possible treatment approach.
Electronic supplementary material
Below is the link to the electronic supplementary material.
Authors’ contributions
W. X.: Conceptualization, Methodology, Investigation, Visualization, and Writing-Original Draft. L. L.: Resources and Investigation. N. S.: Resources, Data Curation and Investigation. C. Y. Z.: Resources and Investigation. G.Y.H and A. Z. T.: Supervision, Project administration, and funding acquisition.
Funding
This study was supported by the National Natural Science Foundation of China (Grant Nos. 32060132, 81760189, and 81760188), the Guangxi Clinic Medicine Research Center of Nasopharyngeal Carcinoma (Grant No. GuikeAD20297078), Guangxi Natural Science Foundation (No.2020GXNSFAA297235).
Data Availability
Raw data have been deposited at the SRA databank (www.ncbi.nlm.nih.gov/sra) and are available under the accession number PRJNA784168.
Declarations
Ethics approval and consent to participate
The Animal Ethics Review Committee of Guangxi Medical University granted approval of this research work (approval number: 202005018). The study protocols were as per the ‘Guiding Principles for the Use and Care of Experimental Animals’ issued by the Ministry of Science and Technology of China and the total number of animals and we minimized their suffering, as per the 3R principle.
Competing interests
The authors declare that the research was conducted without any commercial or financial relationships that could be construed as potential conflict of interest.
Footnotes
Publisher’s Note
Springer Nature remains neutral with regard to jurisdictional claims in published maps and institutional affiliations.
Wei Xia, Lei Liu and Nan Shi these authors contributed to the work equally.
Contributor Information
Anzhou Tang, Email: tanganzhou@gxmu.edu.cn.
Guangyao He, Email: heguangyao@gxmu.edu.cn.
References
- 1.Ebell MH. Epstein-Barr virus infectious mononucleosis. Am Fam Physician. 2004;70:1279–87. [PubMed] [Google Scholar]
- 2.Jenson HB. Epstein-Barr virus. Pediatr Rev. 2011;32:375–83. doi: 10.1542/pir.32-9-375. [DOI] [PubMed] [Google Scholar]
- 3.Shannon-Lowe C, Rickinson AB, Bell AI. Epstein-Barr virus-associated lymphomas. Philos Trans R Soc Lond B Biol Sci. 2017 doi: 10.1098/rstb.2016.0271. [DOI] [PMC free article] [PubMed] [Google Scholar]
- 4.Crawford DH. Biology and disease associations of Epstein-Barr virus. Philosophical transactions of the Royal Society of London. Ser B Biol Sci. 2001;356:461–73. doi: 10.1098/rstb.2000.0783. [DOI] [PMC free article] [PubMed] [Google Scholar]
- 5.Young LS, Murray PG. Epstein-Barr virus and oncogenesis: from latent genes to tumours. Oncogene. 2003;22:5108–21. doi: 10.1038/sj.onc.1206556. [DOI] [PubMed] [Google Scholar]
- 6.Bertalot G, Villanacci V, Gramegna M, Orvieto E, Negrini R, Saleri A, et al. Evidence of Epstein-Barr virus infection in ulcerative colitis. Dig Liver Dis. 2001;33:551–8. doi: 10.1016/s1590-8658(01)80106-7. [DOI] [PubMed] [Google Scholar]
- 7.Liu R, Wang M, Zhang L, Zhou W, Huang Y, Guo H, et al. The clinicopathologic features of chronic active Epstein-Barr virus infective enteritis. Mod Pathol. 2019;32:387–95. doi: 10.1038/s41379-018-0144-1. [DOI] [PubMed] [Google Scholar]
- 8.Ryan JL, Shen Y-J, Morgan DR, Thorne LB, Kenney SC, Dominguez RL, Gulley ML. Epstein-Barr virus infection is common in inflamed gastrointestinal mucosa. Dig Dis Sci. 2012;57:1887–98. doi: 10.1007/s10620-012-2116-5. [DOI] [PMC free article] [PubMed] [Google Scholar]
- 9.Khan G, Hashim MJ. Global burden of deaths from Epstein-Barr virus attributable malignancies 1990–2010. Infect Agent Cancer. 2014;9:38. doi: 10.1186/1750-9378-9-38. [DOI] [PMC free article] [PubMed] [Google Scholar]
- 10.Deriu E, Boxx GM, He X, Pan C, Benavidez SD, Cen L, et al. Influenza virus affects intestinal microbiota and secondary Salmonella infection in the gut through type I Interferons. PLoS Pathog. 2016;12:e1005572. doi: 10.1371/journal.ppat.1005572. [DOI] [PMC free article] [PubMed] [Google Scholar]
- 11.Bartley JM, Zhou X, Kuchel GA, Weinstock GM, Haynes L. Impact of Age, caloric restriction, and Influenza infection on mouse gut microbiome: an exploratory study of the role of age-related Microbiome changes on influenza responses. Front Immunol. 2017;8:1164. doi: 10.3389/fimmu.2017.01164. [DOI] [PMC free article] [PubMed] [Google Scholar]
- 12.Bradley KC, Finsterbusch K, Schnepf D, Crotta S, Llorian M, Davidson S, et al. Microbiota-Driven Tonic Interferon signals in lung stromal cells protect from Influenza Virus infection. Cell Rep. 2019;28:245–256e4. doi: 10.1016/j.celrep.2019.05.105. [DOI] [PubMed] [Google Scholar]
- 13.Corrêa R, de Oliveira Santos I, Braz-de-Melo HA, de Sant’Ana LP, Almeida dasN, Pasquarelli-do-Nascimento R. Gut microbiota modulation induced by Zika virus infection in immunocompetent mice. Sci Rep. 2021;11:1421. doi: 10.1038/s41598-020-80893-y. [DOI] [PMC free article] [PubMed] [Google Scholar]
- 14.D’Angelo C, Reale M, Costantini E. Microbiota and Probiotics in Health and HIV infection. Nutrients. 2017 doi: 10.3390/nu9060615. [DOI] [PMC free article] [PubMed] [Google Scholar]
- 15.Fujiwara S, Nakamura H. Animal models for Gammaherpesvirus Infections: recent development in the analysis of Virus-Induced Pathogenesis. Pathogens. 2020;9:116. doi: 10.3390/pathogens9020116. [DOI] [PMC free article] [PubMed] [Google Scholar]
- 16.Dittmer DP, Damania B, Sin SH. Animal models of tumorigenic herpesviruses—an update. Curr Opin Virol. 2015;14:145–50. doi: 10.1016/j.coviro.2015.09.006. [DOI] [PMC free article] [PubMed] [Google Scholar]
- 17.Fan Y, Huang ZY, Cao CC, Chen CS, Chen YX, Fan DD, et al. Genome of the chinese tree shrew. Nat Commun. 2013;4:1426. doi: 10.1038/ncomms2416. [DOI] [PubMed] [Google Scholar]
- 18.Xiang Z, Zhu H, Yang B, Fan H, Guo J, Liu J, et al. A glance at the gut microbiota of five experimental animal species through fecal samples. Sci Rep. 2020;10:16628. doi: 10.1038/s41598-020-73985-2. [DOI] [PMC free article] [PubMed] [Google Scholar]
- 19.Gu W, Li W, Wang W, Kuang D, Zhang W, Lu C, et al. Response of the gut microbiota during the Clostridioides difficile infection in tree shrews mimics those in humans. BMC Microbiol. 2020;20:260. doi: 10.1186/s12866-020-01943-z. [DOI] [PMC free article] [PubMed] [Google Scholar]
- 20.Li R, Zanin M, Xia X, Yang Z. The tree shrew as a model for infectious diseases research. J Thorac Dis. 2018;10:2272–S2279. doi: 10.21037/jtd.2017.12.121. [DOI] [PMC free article] [PubMed] [Google Scholar]
- 21.Kayesh MEH, Sanada T, Kohara M, Tsukiyama-Kohara K. Tree Shrew as an emerging small animal model for human viral infection: a recent overview. Viruses. 2021 doi: 10.3390/v13081641. [DOI] [PMC free article] [PubMed] [Google Scholar]
- 22.Feng Y, Feng Y-M, Lu C, Han Y, Liu L, Sun X, et al. Tree shrew, a potential animal model for hepatitis C, supports the infection and replication of HCV in vitro and in vivo. J Gen Virol. 2017;98:2069–78. doi: 10.1099/jgv.0.000869. [DOI] [PMC free article] [PubMed] [Google Scholar]
- 23.Xia W, Chen H, Feng Y, Shi N, Huang Z, Feng Q, et al. Tree Shrew is a suitable animal model for the study of Epstein Barr Virus. Front Immunol. 2021;12:789604. doi: 10.3389/fimmu.2021.789604. [DOI] [PMC free article] [PubMed] [Google Scholar]
- 24.Johannsen E, Luftig M, Chase MR, Weicksel S, Cahir-McFarland E, Illanes D et al. Proteins of purified Epstein-Barr virus. Proceedings of the National Academy of Sciences. 2004;101:16286–91. 10.1073/pnas.0407320101. [DOI] [PMC free article] [PubMed]
- 25.Tan LP, Tan GW, Sivanesan VM, Goh SL, Ng XJ, Lim CS, et al. Systematic comparison of plasma EBV DNA, anti-EBV antibodies and miRNA levels for early detection and prognosis of nasopharyngeal carcinoma. Int J Cancer. 2020;146:2336–47. doi: 10.1002/ijc.32656. [DOI] [PMC free article] [PubMed] [Google Scholar]
- 26.Whitaker AM. The chromosomes of the Namalwa cell line. J Biol Stand. 1985;13:173–IN3. doi: 10.1016/s0092-1157(85)80024-x. [DOI] [PubMed] [Google Scholar]
- 27.BENTLEYLAWRENCE J. Sensitive, high-resolution chromatin and chromosome mapping in situ: Presence and orientation of two closely integrated copies of EBV in a lymphoma line. Cell. 1988;52:51–61. 10.1016/0092-8674(88)90530-2. [DOI] [PubMed]
- 28.Bolyen E, Rideout JR, Dillon MR, Bokulich NA, Abnet CC, Al-Ghalith GA, et al. Reproducible, interactive, scalable and extensible microbiome data science using QIIME 2. Nat Biotechnol. 2019;37:852–7. doi: 10.1038/s41587-019-0209-9. [DOI] [PMC free article] [PubMed] [Google Scholar]
- 29.Quast C, Pruesse E, Yilmaz P, Gerken J, Schweer T, Yarza P, et al. The SILVA ribosomal RNA gene database project: improved data processing and web-based tools. Nucleic Acids Res. 2013;41:D590–6. doi: 10.1093/nar/gks1219. [DOI] [PMC free article] [PubMed] [Google Scholar]
- 30.Segata N, Izard J, Waldron L, Gevers D, Miropolsky L, Garrett WS, Huttenhower C. Metagenomic biomarker discovery and explanation. Genome Biol. 2011;12:R60. doi: 10.1186/gb-2011-12-6-r60. [DOI] [PMC free article] [PubMed] [Google Scholar]
- 31.Smith CA, Want EJ, O’Maille G, Abagyan R, Siuzdak G. XCMS: processing mass spectrometry data for metabolite profiling using nonlinear peak alignment, matching, and identification. Anal Chem. 2006;78:779–87. doi: 10.1021/ac051437y. [DOI] [PubMed] [Google Scholar]
- 32.Dreyfus DH. Herpesviruses and the microbiome. J Allergy Clin Immunol. 2013;132:1278–86. doi: 10.1016/j.jaci.2013.02.039. [DOI] [PubMed] [Google Scholar]
- 33.Tang L-Q, Li C-F, Chen Q-Y, Zhang L, Lai X-P, He Y, et al. High-sensitivity C-reactive protein complements plasma Epstein-Barr virus deoxyribonucleic acid prognostication in nasopharyngeal carcinoma: a large-scale retrospective and prospective cohort study. Int J Radiat Oncol Biol Phys. 2015;91:325–36. doi: 10.1016/j.ijrobp.2014.10.005. [DOI] [PubMed] [Google Scholar]
- 34.Faust K, Sathirapongsasuti JF, Izard J, Segata N, Gevers D, Raes J, Huttenhower C. Microbial Co-occurrence Relationships in the human microbiome. PLoS Comput Biol. 2012 doi: 10.1371/journal.pcbi.1002606. [DOI] [PMC free article] [PubMed] [Google Scholar]
- 35.Zhang J, Liu J, Yuan Y, Huang F, Ma R, Luo B, et al. Two waves of pro-inflammatory factors are released during the influenza a virus (IAV)-driven pulmonary immunopathogenesis. PLoS Pathog. 2020 doi: 10.1371/journal.ppat.1008334. [DOI] [PMC free article] [PubMed] [Google Scholar]
- 36.Ruan Q, Yang K, Wang W, Jiang L, Song J. Clinical predictors of mortality due to COVID-19 based on an analysis of data of 150 patients from Wuhan, China. Intensive Care Med. 2020;1–3. 10.1007/s00134-020-05991-x. [DOI] [PMC free article] [PubMed]
- 37.Sun Z, Huang C, Shi Y, Wang R, Fan J, Yu Y, et al. Distinct bile acid profiles in patients with chronic Hepatitis B virus infection reveal metabolic interplay between host, Virus and Gut Microbiome. Front Med (Lausanne) 2021 doi: 10.3389/fmed.2021.708495. [DOI] [PMC free article] [PubMed] [Google Scholar]
- 38.Yeoh YK, Zuo T, Lui GC-Y, Zhang F, Liu Q, Li AYL, et al. Gut microbiota composition reflects disease severity and dysfunctional immune responses in patients with COVID-19. Gut. 2021;70:698–706. doi: 10.1136/gutjnl-2020-323020. [DOI] [PMC free article] [PubMed] [Google Scholar]
- 39.Groves HT, Higham SL, Moffatt MF, Cox MJ, Tregoning JS. Respiratory viral infection alters the gut microbiota by inducing Inappetence. MBio. 2020 doi: 10.1128/mBio.03236-19. [DOI] [PMC free article] [PubMed] [Google Scholar]
- 40.Stefan KL, Kim MV, Iwasaki A, Kasper DL. Commensal microbiota modulation of Natural Resistance to Virus infection. Cell. 2020;183:1312–1324e10. doi: 10.1016/j.cell.2020.10.047. [DOI] [PMC free article] [PubMed] [Google Scholar]
- 41.Zhu Q, Xia P, Zhou X, Li X, Guo W, Zhu B, et al. Hepatitis B Virus infection alters gut microbiota composition in mice. Front Cell Infect Microbiol. 2019;9:377. doi: 10.3389/fcimb.2019.00377. [DOI] [PMC free article] [PubMed] [Google Scholar]
- 42.Groves HT, Cuthbertson L, James P, Moffatt MF, Cox MJ, Tregoning JS. Respiratory disease following viral lung infection alters the murine gut microbiota. Front Immunol. 2018;9:182. doi: 10.3389/fimmu.2018.00182. [DOI] [PMC free article] [PubMed] [Google Scholar]
- 43.Qin N, Zheng B, Yao J, Guo L, Zuo J, Wu L, et al. Influence of H7N9 virus infection and associated treatment on human gut microbiota. Sci Rep. 2015;5:14771. doi: 10.1038/srep14771. [DOI] [PMC free article] [PubMed] [Google Scholar]
- 44.Gu S, Chen Y, Wu Z, Chen Y, Gao H, Lv L, et al. Alterations of the gut microbiota in patients with Coronavirus Disease 2019 or H1N1 influenza. Clin Infect Dis. 2020;71:2669–78. doi: 10.1093/cid/ciaa709. [DOI] [PMC free article] [PubMed] [Google Scholar]
- 45.Huang H, Ren Z, Gao X, Hu X, Zhou Y, Jiang J, et al. Integrated analysis of microbiome and host transcriptome reveals correlations between gut microbiota and clinical outcomes in HBV-related hepatocellular carcinoma. Genome Med. 2020;12:102. doi: 10.1186/s13073-020-00796-5. [DOI] [PMC free article] [PubMed] [Google Scholar]
- 46.Preveden T, Scarpellini E, Milić N, Luzza F, Abenavoli L. Gut microbiota changes and chronic hepatitis C virus infection. Expert Rev Gastroenterol Hepatol. 2017;11:813–9. doi: 10.1080/17474124.2017.1343663. [DOI] [PubMed] [Google Scholar]
- 47.Zuo T, Zhan H, Zhang F, Liu Q, Tso EYK, Lui GCY, et al. Alterations in fecal fungal microbiome of patients with COVID-19 during time of hospitalization until Discharge. Gastroenterology. 2020;159:1302–1310e5. doi: 10.1053/j.gastro.2020.06.048. [DOI] [PMC free article] [PubMed] [Google Scholar]
- 48.Li X, Wu S, Du Y, Yang L, Li Y, Hong B. Entecavir therapy reverses gut microbiota dysbiosis induced by hepatitis B virus infection in a mouse model. Int J Antimicrob Agents. 2020;56:106000. doi: 10.1016/j.ijantimicag.2020.106000. [DOI] [PubMed] [Google Scholar]
- 49.Winkler ES, Thackray LB. A long-distance relationship: the commensal gut microbiota and systemic viruses. Curr Opin Virol. 2019;37:44–51. doi: 10.1016/j.coviro.2019.05.009. [DOI] [PMC free article] [PubMed] [Google Scholar]
- 50.Lieberman PM. Virology. Epstein-Barr virus turns 50. Science. 2014;343:1323–5. (New York, N.Y.). 10.1126/science.1252786. [DOI] [PMC free article] [PubMed]
- 51.Young LS, Yap LF, Murray PG. Epstein-Barr virus: more than 50 years old and still providing surprises. Nat Rev Cancer. 2016;16:789–802. doi: 10.1038/nrc.2016.92. [DOI] [PubMed] [Google Scholar]
- 52.Vetsika E-K, Callan M. Infectious mononucleosis and Epstein-Barr virus. Expert Rev Mol Med. 2004;6:1–16. doi: 10.1017/S1462399404008440. [DOI] [PubMed] [Google Scholar]
Associated Data
This section collects any data citations, data availability statements, or supplementary materials included in this article.
Supplementary Materials
Data Availability Statement
Raw data have been deposited at the SRA databank (www.ncbi.nlm.nih.gov/sra) and are available under the accession number PRJNA784168.





