Abstract
Background
UTX (encoded by KDM6A), a histone demethylase for H3K27me2/3, is frequently mutated in human cancers. However, its functional and regulatory mechanisms in colorectal cancer (CRC) remain unclear.
Methods
Immunohistochemistry staining was used to investigate the clinical relevance of UTX in CRC. Additionally, we generated a spontaneous mouse CRC model with conditional Utx knockout to explore the role of UTX in the colorectal tumorigenesis. Post-translational regulation of UTX was determined by co-immunoprecipitation and immunoblot analyses.
Results
Herein, we identify that downregulation of UTX, mediated by the Cullin 4B-DNA Damage Binding Protein-1-Constitutive Photomorphogenesis Protein 1 (CUL4B-DDB1-COP1) complex, promotes CRC progression. Utx deletion in intestinal epithelial cells enhanced the susceptibility to tumorigenesis in AOM/DSS-induced spontaneous mouse CRC model. However, this effect is primarily alleviated by GSK126, an inhibitor of histone methyltransferase EZH2. Mechanistically, EMP1 and AUTS2 are identified as putative UTX target genes mediating UTX functions in limiting intestinal tumorigenesis. Notably, the CUL4B-DDB1-COP1 complex is identified as the functional E3 ligase responsible for targeting UTX for degradation in CRC cells. Thus, Cop1 deficiency in mouse intestinal tissue results in UTX accumulation and restricts tumorigenesis. Furthermore, patient cohort analysis reveals that UTX expression is negatively correlated with clinical stage, favorable disease outcomes, and COP1 expression.
Conclusions
In the current study, the tumor suppressor function and regulation of UTX in CRC provide a molecular basis and the rationale to target EZH2 in UTX-deficient CRC.
Supplementary Information
The online version contains supplementary material available at 10.1186/s40164-023-00440-z.
Keywords: Colorectal cancer, COP1, Ubiquitylation, UTX
Background
Colorectal cancer (CRC) is the third most commonly diagnosed cancer and the second cause of cancer-related deaths among 36 cancer types globally in 2020 [1]. The initiation and progression of CRC are commonly regarded as a complicated and heterogeneous process involving genetic mutations [2] and dysregulated epigenetic modifications [3, 4]. Histone methylation, a reversible modification associated with gene activation or silencing, is regulated by specific methyltransferases and demethylases. Global changes in histone methylation have been well-established in carcinogenesis and identified as prognostic biomarkers in a spectrum of human tumors, including CRC [5–8].
The ubiquitously transcribed tetratricopeptide repeat on the X chromosome (UTX, encoded by KDM6A located on the X chromosome) is a histone demethylase that catalyzes the removal of H3K27me2/3, promoting the transcription of target genes. UTX is involved in a variety of biological processes, comprising homeotic gene expression, embryonic development, and cellular reprogramming [9]. UTY, a paralog sharing 83% sequence similarity with UTX, lacks detectable histone demethylase activity [10]. Interestingly, the loss of UTX during the development could be compensated by UTY, suggesting the function of UTX during embryonic development might be independent of its demethylase activity between E9.5 and E13.5 [11]. Recent studies have identified UTX as a highly mutated tumor suppressor, with reduced expression observed in several human malignancies [12–17]. It has also been recognized as an “escape from X-inactivation tumor suppressor”, with a distinct dosage effect of UTX copy number observed during tumorigenesis [17]. The mutation or deletion of both copies of UTX is required for the dysfunction of this tumor suppressor in females, while loss of one copy of UTX achieves the same effect in males. UTY provides limited compensation for UTX loss during tumorigenesis, suggesting that the tumor suppressor function of UTX is demethylase activity-dependent. Accumulating evidence indicated that the oncogenic effect of UTX loss is mediated mainly through an increase in the EZH2 level in lung cancer [16], and UTX loss sensitizes cells to EZH2 inhibition in multiple myeloma [18]. Although a previous report suggested that UTX promotes CRC progression [19], the functional and regulatory mechanisms of UTX in CRC is largely unclear.
The ubiquitin–proteasome system is a significant pathway that precisely governs protein stability [20]. Among the Cullin-RING Ligase (CRL) family [21], a typical CRL4 ligase is composed of a scaffold Cullin (CUL4A or CUL4B) protein, a linker protein-DNA Damage Binding Protein-1 (DDB1), a substrate recognition adaptor (DCAF), and a ring protein with intrinsic E3 activity (RBX1 or RBX2) [22]. The substrate specificity of CRL4 is mainly dependent on the DCAF protein loaded on the specific CRL4 complex. Constitutive photomorphogenic 1 (COP1, also known as RFWD2) was initially identified as a negative regulator of photomorphogenesis in Arabidopsis [23], and its functions have been extensively studied in the context of light signaling in plants [24]. Notably, mammalian COP1 possesses intrinsic E3 ubiquitin ligase activity, enabling it to either promote protein ubiquitination or serve as a DCAF protein that forms a CRL4 ligase complex to ubiquitinate substrates [25]. Intriguingly, both classic oncoprotein and tumor suppressor proteins, such as c-Jun, ETS transcription factors, and P53, have been identified as ubiquitination-degradation substrates of COP1, indicating a complex and context-dependent role of COP1 in cancer [26–28]. However, the role of COP1 in CRC has not yet been reported.
In the current study, we found that UTX is negatively correlated with clinical stage, and low UTX expression is associated with poor patient survival. Subsequently, we validated the tumor suppressor role of UTX in CRC by specifically depleting the Utx gene in intestinal epithelial cells and inducing de novo colorectal tumorigenesis. Our mechanistic study showed that UTX loss promoted colorectal oncogenesis partially via transcriptionally repression of EMP1 and AUTS2. Experiments performed with mouse CRC model and human CRC organoids further suggested that UTX deficiency confers enhanced sensitivity to EZH2 inhibitor GSK126 in CRC. Next, we certified that UTX is subject to CRL4-COP1 complex-mediated degradation, partially explaining the oncogenic role of COP1 in CRC.
Methods
Human CRC tissue microarray (TMA) construction
A human TMA was obtained from CRC patients who underwent radical surgery between January 2007 and November 2009 at Fudan University Shanghai Cancer Center (FUSCC), Shanghai, China. Human CRC TMA was carried out as described previously [29]. The clinicopathological characteristics of patients, such as age, gender, tumor location, histological type, tumor-node-metastasis (TNM) stage, grade, venous and nervous invasion, pretreatment serum CEA level, and survival data, were collected from the FUSCC database.
Generation of genetically-modified mice
All mice were raised in a specific pathogen-free environment at the Shanghai Institute of Biochemistry and Cell Biology. Utxf/f and Villin-Cre mice were provided by Dr. Charlie Degui Chen and Dr. Anning Lin (Shanghai Institute of Biochemistry and Cell Biology, CAS), respectively. As described previously [15], the exons 11 to 14 of Utx were deleted using a targeting vector, which disrupts the Utx H3K27 demethylase domain by triggering a frameshift mutation. Cop1f/f mice were purchased from Laboratory Animal Center, East China Normal University. Utx−/y or Utx−/+ mice were generated by crossing Utxf/f mice with Villin-Cre mice, while Utx−/− mice were embryonic lethal. Cop1−/+ mice were generated by crossing Cop1f/f mice with Villin-Cre mice, while Cop1−/− mice were embryonic lethal. All mice were maintained in a C57BL/6 background. The primers for genotyping are listed in Additional file 1: Table S1.
Induction of colitis, CRC, and treatments
We combined the carcinogen azoxymethane (AOM) treatment with repeated administration of dextran sodium sulfate (DSS) in drinking water to induce colorectal tumors. wild-type (WT), Utx−/y, and Utx−/+ mice were used for AOM/DSS treatment. 8–10-week-old mice were injected intraperitoneally with AOM (10 mg/kg, Sigma, A5486). After one week, DSS was solubilized into the drinking water to feed mice for 5 days (2%, MP Biomedicals, 160,110). Subsequently, regular drinking water was given for 14 days. The DSS treatment was repeated for another two cycles. Body weights were recorded during the DSS treatment. The mice were sacrificed 90 days after the AOM injection, and colorectums were obtained for further analysis. Gross inspection, total tumor number, tumor burden, and tumor size were recorded. The samples were fixed as ‘‘swiss-rolls,’’ and a histopathological examination was conducted.
For drug treatment, 2 weeks after AOM/DSS treatment, WT and Utx−/y mice were randomized into two groups. Then, the mice were treated with GSK126 (50 mg/kg, dissolved in SBE-β-CD) or vehicle control daily for additional 2 weeks before being sacrificed for analysis.
Immunoblotting (IB) and immunoprecipitation (IP)
Cells were lysed using EBC lysis buffer (50 mM Tris–HCl, pH 8.0, 120 mM NaCl, 0.5% Nonidet P-40) with protease inhibitors (1:100, Selleck) and phosphatase inhibitors (1:100, Selleck). Intestinal/tumor tissues from human or mice were lysed using Minute™ Total Protein Extraction Kit (Invent Biotechnologies, Inc.) with protease inhibitors (1:100, Selleck) and phosphatase inhibitors (1:100, Selleck). The protein concentrations of lysates were determined using the Bio-Rad protein assay kit on a spectrophotometer (Thermo Scientific). An equivalent of 30 μg total lysate from each sample was used for IB. The cell lysates were incubated with anti-FLAG M2 agarose beads or anti-HA agarose beads for 2–4 h for IP. The pellets were washed with NETN buffer (20 mM Tris–HCl, pH 8.0, 100 mM NaCl, 0.5% Nonidet P-40, 1 mM EDTA) before analysis by SDS-PAGE and IB with specific antibodies.
Public database analysis
Datasets from The Cancer Genome Atlas (TCGA) (https://portal.gdc.cancer.gov), Genotype-tissue expression (GTEx) (https://www.gtexportal.org/home/index.html) and the Gene Expression Omnibus (GEO, https://www.ncbi.nlm.nih.gov/sites/GDSbrowser?acc=GDS2947) were utilized to determine COP1 mRNA expression in colon cancer, colorectal adenomas and normal colon tissues.
Immunohistochemistry (IHC)
IHC staining was performed with indicated antibodies using the standard protocol. The TMA was incubated with an anti-UTX antibody (1:400 dilution, 33510S, Cell Signaling Technology) and an anti-COP1 antibody (1:100 dilution, A300-894A, Bethyl). Mouse tissues were incubated with anti-UTX antibody (1:100 dilution, GTX121246, GeneTex), anti-COP1 antibody (1:100 dilution, A300-894A, Bethyl), Ki67 (1:100 dilution, ab15580, Abcam), anti-EZH2 antibody (1:200 dilution, ab191080, Abcam), and anti-H3K27me3 antibody (1:100 dilution, ab192985, Abcam; 1:100 dilution, A2363, Abclonal), respectively, as indicated. The IHC stained tissue sections were scored by two independent pathologists blinded to the clinicopathological features. The proportion of staining was graded as 0 (< 5%), 1 (5–25%), 2 (26–50%), 3 (51–75%), and 4 (> 75%) based on the percentages of the positive staining areas vs. the whole area. The staining intensity was graded as 0 (negative), 1 (weak), 2 (medium,) or 3 (strong). The immunoreactivity score (IRS) was calculated by multiplying the score of staining proportion with staining intensity. IRS ≤ 4 was considered as low, and > 4 was considered as high.
Cell proliferation, colony formation, and soft agar colony formation assays
HCT116 cells were seeded into 96-well plates at a density of 3000 cells/well. Then, the cells were incubated with CCK-8 reagent (C0039, Beyotime Biotechnology, Shanghai, China) for 2 h, and absorbance was measured at 450 nm. For colony formation assay, HCT116 cells were seeded in the 96-well plates with 500 cells/well and incubated for 10 days. For the soft agar colony formation assay, 6-well plates were covered with lower agar (1.5 mL, 0.8%), and 500 cells were seeded in the upper agar (1.5 mL, 0.4%). After 2 weeks, the colonies were stained with 1% crystal violet (Beyotime).
ChIP-seq assay and data analysis
The distal colorectum samples of 2-month-old WT and Utx−/y mice (each sample mixed with three animals) were collected for ChIP-seq analysis service by Active Motif Inc. using the antibody against H3K27me3 (Active Motif). The data were deposited in the NCBI’s SRA (Accession: PRJNA752794).
RNA-seq analysis
The distal colorectum mRNAs from 2-month-old WT mice and Utx−/y mice (each RNA sample mixed with three animals) were obtained for transcriptome analysis service by Sangon Biotech. The data were deposited in the NCBI’s SRA (Accession: PRJNA734666).
siRNA screening for putative target genes
siRNA-based screening was performed for the selected 55 genes in HCT116 cells. The siRNAs were selected from Dharmacon Human ON-TARGET plus siRNA Library. To eliminate the off-target effects, four independent siRNAs (SMARTpools) were used for each gene. siNC and siTOX were selected as the negative and positive controls in the screening assay. 0.15 μL lipofectamine RNAiMAX reagent (Thermo) was added to the siRNA-loaded 96-well plates using Multidrop Combi (Thermo). Then, HCT116 cells were seeded in the 96-well plates at a density of 1500 cells/well. The number of cells was counted in the following 4 days using Ensight (Perkin Elmer). Subsequently, CTG (G756A, Promega) was added and measured on an Envision plate reader (Perkin Elmer).
Total RNA extraction and quantitative PCR
Total RNA was extracted from cells or tissues using TRIzol (Invitrogen) according to the manufacturer’s instructions. The cDNA was synthesized using ABScript II RT Master Mix (ABclonal Technology). Quantitative PCR was performed using a SYBR.
Kit (Takara) according to the manufacturer’s protocol. Human GAPDH or mouse β-Actin was used as an internal control. The primer sequences are listed in Additional file 1: Table S1.
ChIP-qPCR assays
The ChIP assay was performed using truChIP Chromatin Shearing Kit (Covaris) and EZ-ChIP kit (Millipore). The procedure was according to the kit instruction manual provided by the manufacturer. Primer sequences can be found in Additional file 1: Table S1.
Plasmid construction
HA-UTX and different mutants were cloned into pcDNA3.1 vector. FLAG-UTX was generated by inserting UTX cDNA into pCMV-FLAG and pRLenti-CMV-MCS-3FLAG-PGK-Puro vectors. The Flag-tagged of DET1, DDB1, RBX1, Cullin1, Cullin2, Cullin3, Cullin4A, Cullin4B, and Cullin5 were generated by inserting cDNAs into pCMV-FLAG vector. The Flag-tagged and HA-tagged coding sequence of human COP1 WT or the relevant isoforms and the mutants were inserted into the lentiviral vector pLex-MCS-CMV-puro (Addgene, USA) to generate COP1 expression plasmids. Myc-Ub was provided by Dr. Cory Ronggui Hu (Shanghai Institute of Biochemistry and Cell Biology, CAS). pLKO.1-TRC cloning vector (Addgene: 10,878) was used to express shRNAs against COP1 or UTX. Briefly, the oligos targeting COP1, UTX, CUL1 and CUL4B were cloned into the pLKO.1-TRC vector to generate shRNA constructs.
Cell culture and transfection
HCT116, HT-29, SW620, SW480, LoVo, DLD1, and HEK293T cells were kindly provided by Cell Bank, Chinese Academy of Science and were cultured in DMEM containing 10% FBS (Invitrogen) at 37 °C in 5% CO2. Plasmids were transiently transfected with polyethylenimine (Sigma) or Lipofectamine 3000 (Invitrogen). Cells were transfected with siRNA using Lipofectamine 3000 (Invitrogen) according to the manufacturer’s protocol.
The siRNAs targeting indicated genes were synthesized by Biotend (Shanghai, China), and the sequences are listed in Additional file 1: Table S2.
Human primary CRC organoid culture
Organoids were cultured in Advanced DMEM/F12 medium (GIBCO, 12,634–010), containing 500 ng/mL R-spondin 1 (Sino Biological, 11,083-HNAS), 100 ng/mL Noggin (Sino Biological, 50,688-M02H), 50 ng/mL EGF (Sino Biological, 50,482-MNCH), 100 ng/mL FGF-10 (Sino Biological, 10,573-HNAE), 1X HEPES (GIBCO, 15,630,080), 1X Glutamax (GIBCO, 35,050,061), 100 μg/mL Normocin (InvivoGen, ant-nr-1), 1X Gentamicin/amphotericin B (GIBCO, R01510), 1X B27 (Invitrogen, 17,504–044), 1X N2 (Invitrogen, 17,504–048), 1 mM n-Acetylcysteine (Sigma-Aldrich, A9165), 10 mM nicotinamide (Sigma-Aldrich, N0636), 0.5 μM A-83–01 (Tocris, 2939), 10 μM Y-27632 (Sigma-Aldrich, Y0503), 10 nM Gastrin, 1 μM prostaglandin E2 (Sigma-Aldrich, P6532), and 3 μM SB202190 (Sigma-Aldrich, S7067). The culture medium was refreshed every 3 days.
Organoid cytotoxicity assay
Organoids were harvested, passaged, and seeded in a 48-well cell culture plate. Each well contained about 100 ± 50 organoids in 20 μL Matrigel with 300 μL culture medium. Once the organoids grew to 100 μm in diameter, the organoids culture medium was replaced with 300 μL drug-containing culture medium with GSK126. The drug-containing culture medium was refreshed every 3 days. Organoids were photographed every 3 days during the 9-day drug treatment period. The size of live organoids was measured using ImageJ 1.53a (National Institutes of Health, USA).
TdT-UTP nick end labeling (TUNEL) assay
TUNEL assay was performed with a colorimetric TUNEL apoptosis assay kit according to the manufacturer’s instructions (C1091, Beyotime).
5-ethynyl-2’-deoxyuridine (EdU) assay
EdU assay was conducted using BeyoClick™ EdU Cell Proliferation Kit with DAB (C0085S, Beyotime).
Xenograft tumorigenesis assay
HCT116 cells expressing ectopic COP1, ectopic COP1 plus UTX mutant (V607A/P608A/V1205A/P1206A), and empty vector were injected into the flank of each nude mouse (1 × 107 cells each mouse) to evaluate the tumorigenesis. Tumor volumes were measured and recorded every 3 days.
Antibodies and chemical inhibitors
Primary antibodies used in this study are as follows: UTX (33510S, Cell Signaling Technology; GTX121246, GeneTex), COP1 (A300-894A, Bethyl), CUL1 (SC-17775, Santa Cruz Biotechnology), CUL2 (A5308, Abclonal), CUL3 (2759, Cell Signaling Technology), CUL4A (AB60215a, Abgent), CUL4B (A6198, Abclonal), CUL5 (SC-373822, Santa Cruz Biotechnology), EMP1 (ab230445 and ab202975, Abcam), AUTS2 (25,001–1-AP, Proteintech), Ki67 (ab15580, Abcam), EZH2 (ab191080, Abcam), VEGFC (A2556, Abclonal), Caspase-9 (A0281, Abclonal), Bcl2 (15,071, Cell Signaling Technology), DDB2 (ab181136, Abcam), DCAF7 (ab138490, Abcam), DCAF13 (ab195121, Abcam), H3K27me3 (ab192985, Abcam; A2363, Abclonal), H3 (ab1791, Abcam), P27 (610,241, BD), HA-Tag (51,064–2-AP, Proteintech; SC-7392, Santa Cruz Biotechnology), Flag-Tag (F7425-0.2MG, Sigma; F3165-1MG, Sigma), GFP (66,002–1-Ig, Proteintech), Myc-Tag (16,286–1-AP, Proteintech), α-tubulin (SC-23948, Santa Cruz Biotechnology), and Vinculin (V4505, Sigma). The chemical inhibitors MG132 (S2619), MG101 (S7386), MLN4924 (S7109), Baf-A1 (S1413), and GSK126 (S7061) were purchased from Selleck.
Statistical analysis
Statistical evaluation was conducted using SPSS 25.0 (SPSS Inc., Chicago, IL, USA) and GraphPad Prism v.8 (La Jolla, CA, USA). The experimental data were analyzed using a two-tailed Student’s t-test, one-way analysis of variance (ANOVA) with Dunnett’s multiple comparisons test, Pearson’s correlation coefficients test, and log-rank test. P < 0.05 was considered significant.
Results
Low UTX expression predicts poor survival in human CRC
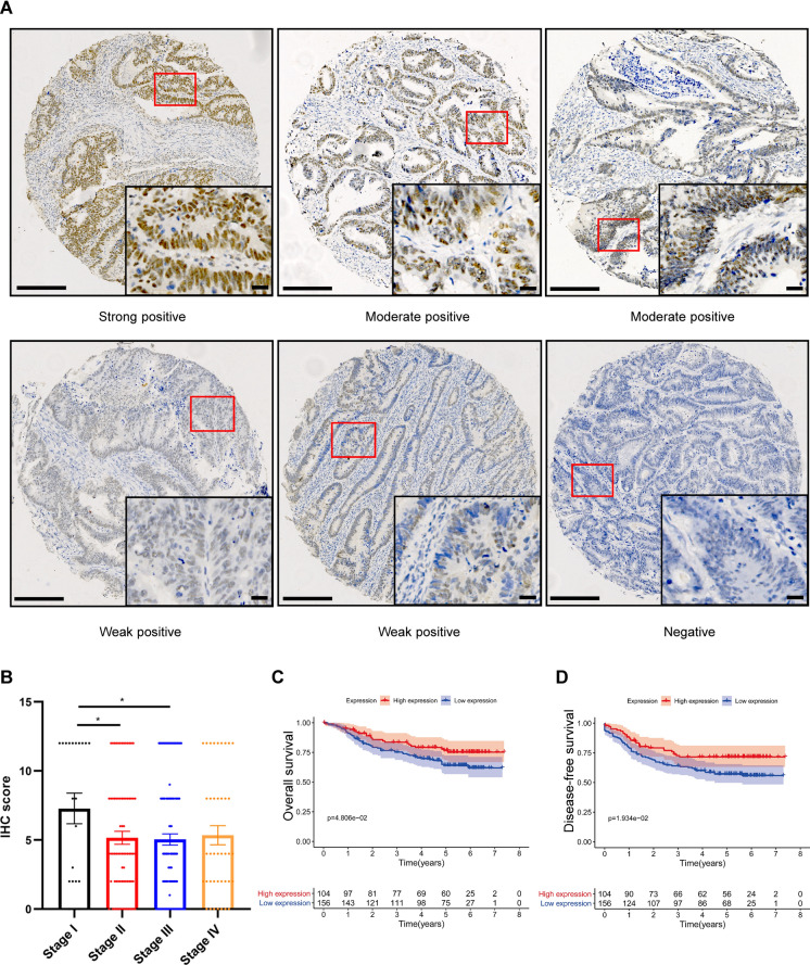
To investigate the putative role of UTX in CRC, a TMA containing 260 CRC samples was generated to examine UTX expression. Immunochemistry (IHC) staining results indicated significantly lower UTX expression in stages II and III CRC patients than in stage I (Fig. 1A and B). Specifically, low UTX expression was commonly observed in male patients (P = 0.003) and patients with advanced T stage disease (P = 0.045) (Table 1). Importantly, low UTX expression was significantly associated with poor overall survival (OS) (P = 0.048, Fig. 1C) and disease-free survival (DFS) (P = 0.019, Fig. 1D) in the current CRC cohort. Multivariable Cox regression analysis further revealed that UTX expression is an independent predictor for risk stratification of DFS in CRC patients (P = 0.037, Tables 2 and 3). Therefore, low UTX expression is associated with advanced CRC stages and unfavorable clinical outcomes, which is consistent with the tumor suppressor role of UTX reported in other cancer types [16, 17].
Fig. 1.
UTX expression is associated with CRC progression. A Representative IHC images of UTX staining in CRC patients. Scale bar, 200 μm (left) and 20 μm (right). The proportion of staining was graded as 0 (< 5%), 1 (5–25%), 2 (26–50%), 3 (51–75%), and 4 (> 75%) based on the percentages of the positive staining areas vs. the whole area. The staining intensity was graded as 0 (negative), 1 (weak), 2 (medium), or 3 (strong). The IRS was calculated by multiplying the score of staining proportion and intensity. IRS ≤ 4 was considered low, and > 4 was considered high. IRS of representative images (upper-left, upper-middle, upper-right, bottom-left, bottom-middle, bottom-right): 12, 8, 6, 4, 2, and 0. The proportion of staining: 90%, 90%, 70%, 90%, 50%, and 0%. Staining intensity: 3, 2, 2, 1, 1, and 0. B UTX protein expression assessed by IHC scores of TMA at different pathological stages (stage I: n = 21, stage II: n = 76, stage III: n = 123, stage IV: n = 40). C Kaplan–Meier plot of OS of CRC patients based on UTX expression. D Kaplan–Meier plot of DFS of CRC patients based on UTX expression. Data information: In (B), data are presented as mean ± SEM, *P < 0.05 (two-tailed Student’s t-test). In (C and D), log-rank test
Table 1.
Clinicopathological characteristics of CRC patients according to UTX expression
| UTX expression | |||
|---|---|---|---|
| High group (n = 104), % | Low group (n = 156), % | P valuve | |
| Characteristics | |||
| Age | 0.325 | ||
| ≤ 60 | 67 (42.4) | 91 (57.6) | |
| > 60 | 37 (36.3) | 65 (63.7) | |
| Gender | 0.003 | ||
| Male | 52 (32.7) | 107 (67.3) | |
| Female | 52 (51.5) | 49 (48.5) | |
| Tumor Location | 0.085 | ||
| Colon | 42 (34.4) | 80 (65.6) | |
| Rectum | 62 (44.9) | 76 (55.1) | |
| Preoperative Serum CEA | 0.916 | ||
| Elevated | 36 (40.0) | 54 (60.0) | |
| Normal | 65 (40.4) | 96 (59.6) | |
| Unknown | 3 (33.3) | 6 (66.7) | |
| pT stage | 0.045 | ||
| 2 | 23 (56.1) | 18 (43.9) | |
| 3 | 23 (42.6) | 31 (57.4) | |
| 4 | 58 (35.2) | 107 (64.8) | |
| pN stage | 0.743 | ||
| 0 | 48 (42.1) | 66 (57.9) | |
| 1 | 27 (36.5) | 47 (63.5) | |
| 2 | 29 (40.3) | 43 (59.7) | |
| TNM stage | 0.283 | ||
| I | 12 (60.0) | 8 (40.0) | |
| II | 28 (36.4) | 49 (63.6) | |
| III | 48 (39.0) | 75 (61.0) | |
| IV | 16 (40.0) | 24 (60.0) | |
| Historical type | 1.000 | ||
| Adenocarcinoma | 98 (40.0) | 147 (60.0) | |
| Mucinous adenocarcinoma | 6 (40.0) | 9 (60.0) | |
| Grade | 0.499 | ||
| Well-Moderately differentiated | 77 (40.7) | 112 (59.3) | |
| Moderately-Poor differentiated | 19 (34.5) | 36 (65.5) | |
| Unknown | 8 (50.0) | 8 (50.0) | |
| Vessel Invasion | 0.408 | ||
| Yes | 39 (45.3) | 47 (54.7) | |
| No | 64 (37.6) | 106 (62.4) | |
| Unknown | 1 (25.0) | 3 (75.0) | |
| Nerve Invasion | 0.404 | ||
| Yes | 14 (34.1) | 27 (65.9) | |
| No | 90 (41.1) | 129 (58.9) | |
Bold emphasis indicates a statistically significant p-value
Table 2.
Univariate and multivariate analysis of prognostic factors for disease-free survival in CRC patients
| Variable | Univariate analysis | Multivariate analysis | ||
|---|---|---|---|---|
| HR (95% CI) | P value | HR (95% CI) | P value | |
| UTX expression | ||||
| Low expression | Reference | Reference | ||
| High expression | 0.595 (0.383–0.925) | 0.021 | 0.619 (0.394–0.972) | 0.037 |
| Age | ||||
| ≤ 60 | Reference | NA | ||
| > 60 | 1.140 (0.763–1.703) | 0.522 | ||
| Sex | ||||
| Male | Reference | NA | ||
| Female | 0.762 (0.503–1.155) | 0.200 | ||
| Tumor Location | ||||
| Colon | Reference | NA | ||
| Return | 0.809 (0.544–1.202) | 0.293 | ||
| Preoperative Serum CEA | ||||
| Normal | Reference | Reference | ||
| Elevated | 2.606 (1.731–3.922) | < 0.001 | 1.985 (1.302–3.024) | 0.001 |
| pT stage | ||||
| T2 | Reference | Reference | ||
| T3 | 2.621 (0.845–8.127) | 0.095 | 2.542 (0.805–8.029) | 0.112 |
| T4 | 6.546 (2.398–17.872) | < 0.001 | 4.074 (1.466–11.321) | 0.007 |
| pN stage | ||||
| 0 | Reference | Reference | ||
| 1 | 3.157 (1.836–5.427) | < 0.001 | 0.777 (0.378–1.599) | 0.494 |
| 2 | 4.434 (2.621–7.501) | < 0.001 | 0.932 (0.463–1.875) | 0.843 |
| TNM stage | ||||
| I + II | Reference | Reference | ||
| III + IV | 6.041 (3.298–11.067) | < 0.001 | 6.111 (2.469–15.122) | < 0.001 |
| Histologic type | ||||
| Adenocarcinoma | Reference | NA | ||
| Mucinous adenocarcinoma | 0.870 (0.354–2.141) | 0.762 | ||
| Grade | ||||
| Well-Moderately differentiated | Reference | NA | ||
| Moderately-Poor differentiated | 1.268 (0.512–3.141) | 0.608 | ||
| Vessel invasion | ||||
| No | Reference | NA | ||
| Yes | 1.240 (0.171–8.976) | 0.831 | ||
| Nerve invasion | ||||
| No | Reference | Reference | ||
| Yes | 1.767 (1.107–2.821) | 0.017 | 1.123 (0.689–1.830) | 0.642 |
Bold emphasis indicates a statistically significant p-value
Table 3.
Univariate and multivariate analysis of prognostic factors for overall survival in CRC patients
| Variable | Univariate analysis | Multivariate analysis | ||
|---|---|---|---|---|
| HR (95% CI) | P value | HR (95% CI) | P value | |
| UTX expression | ||||
| Low expression | Reference | Reference | ||
| High expression | 0.615 (0.377–1.001) | 0.051 | 0.683 (0.414–1.125) | 0.134 |
| Age | ||||
| ≤ 60 | Reference | NA | ||
| > 60 | 1.233 (0.793–1.918) | 0.353 | ||
| Sex | ||||
| Male | Reference | NA | ||
| Female | 1.233 (0.793–1.918) | 0.308 | ||
| Tumor location | ||||
| Colon | Reference | NA | ||
| Return | 0.699 (0.450–1.086) | 0.110 | ||
| Preoperative serum CEA | ||||
| Normal | Reference | Reference | ||
| Elevated | 2.364 (1.501–3.722) | < 0.001 | 1.689 (1.060–2.694) | 0.028 |
| pT stage | ||||
| T2 | Reference | |||
| T3 | 4.245 (0.930–19.377) | 0.062 | 3.915 (0.840–18.251) | 0.082 |
| T4 | 10.531 (2.579–42.994) | 0.001 | 6.871 (1.649–28.622) | 0.008 |
| pN stage | ||||
| 0 | Reference | Reference | ||
| 1 | 2.858 (1.580–5.172) | 0.001 | 0.586 (0.280–1.227) | 0.156 |
| 2 | 4.143 (2.334–7.353) | < 0.001 | 0.708 (0.346–1.451) | 0.346 |
| TNM stage | ||||
| I + II | Reference | Reference | ||
| III + IV | 6.493 (3.240–13.011) | < 0.001 | 8.739 (3.227–23.667 | < 0.001 |
| Histologic type | ||||
| Adenocarcinoma | Reference | NA | ||
| Mucinous adenocarcinoma | 0.857 (0.314–2.344) | 0.764 | ||
| Grade | ||||
| Well-Moderately differentiated | Reference | NA | ||
| Moderately-Poor differentiated | 1.749 (0.548–5.583) | 0.345 | ||
| Vessel invasion | ||||
| No | Reference | NA | ||
| Yes | 0.990 (0.136–7.201) | 0.992 | ||
| Nerve invasion | ||||
| No | Reference | Reference | ||
| Yes | 1.573 (0.931–2.659) | 0.091 | 0.938 (0.543–1.620) | 0.818 |
Bold emphasis indicates a statistically significant p-value
UTX depletion promotes CRC tumorigenesis in vivo
Next, we generated mice with specifically depleted Utx alleles in intestinal epithelial cells by crossing mice expressing Villin-Cre and Floxed Utx (Utxf/f or Utxf/y) mice (Additional file 2: Fig. S1A). When we crossed Utx−/+ and Utx−/y mice, among a total of 327 little mid-born expressing Villin-Cre, only mice with Utx+/y; Villin-Cre (n = 103), Utx−/+; Villin-Cre (n = 115) and Utx−/y; Villin-Cre (n = 109) genotypes were born. This could be due to the fact that the deletion of both copies of Utx in intestinal epithelial cells results in the embryonic lethality in female mice, while the homologous Uty gene may partially compensate for Utx loss in male mice. Western blotting confirmed the efficiency of UTX depletion in male mice’s large intestines (Additional file 2: Fig. S1B). Over a 16 months period, no abnormalities were detected in the appearance and structure of the large intestine in the Utx−/y genotype mice, where Utx was depleted in the intestinal epithelial cells (Additional file 2: Fig. S1C and D).
Subsequently, AOM was combined with DSS to induce colitis and carcinoma (Fig. 2A). IHC was applied to determine the levels of UTX and H3K27me3. Consistent with a previous finding [15], Utx deletion led to increased H3K27me3 levels in intestinal tumors (Additional file 2: Fig. S1E).
Fig. 2.
Conditional deletion of Utx in intestinal epithelial cells increases susceptibility to AOM/DSS-induced colorectal tumorigenesis. A Schematic model of the AOM/DSS protocol used to induce colorectal tumors in C57BL/6 mice. i.p., intraperitoneal. B Relative body weight of WT and Utx−/x/Utx−/y was recorded during AOM/DSS treatment C and D Representative macroscopic (C) and H & E staining images (D) of large intestines from WT (n = 10), Utx−/x (n = 6), and Utx−/y (n = 5) mice at the end of the AOM/DSS protocol. Tumors were surrounded by dotted lines in representative images of H&E staining. Scale bar in (C), 5000 μm. Scale bar in (D), 1000 μm (left), and 20 μm (right), respectively. E and F Tumor number, tumor load (E), and size distribution of tumors (F) from large intestines of WT (n = 10), Utx−/x (n = 6), and Utx−/y (n = 5) mice. G Representative IHC images of Ki67 staining in large intestines of WT and Utx−/y mice post AOM/DSS-induced CRC tumorigenesis. Scale bar, 20 μm. Data information: In (B and E), data are presented as mean ± SEM (one-way ANOVA with Dunnett’s multiple comparisons test). In (F), data are presented as rates (chi-square test). ns, non-significance, *P < 0.05, **P < 0.01, ***P < 0.001
During AOM/DSS treatment, four Utx−/y mice and one Utx−/+ mouse while no deaths were observed in WT mice. As expected, the mice with different genotypes developed tumors located mainly in the distal to middle colorectum following AOM/DSS treatment. Utx−/+ and Utx−/y mice showed marginal evidence of greater body weight loss than WT mice during AOM/DSS treatment (Fig. 2B), suggesting that the loss of Utx facilitates colitis and intestinal damage. We also observed that Utx−/+ and Utx−/y mice had more macroscopic tumors and a higher average tumor load than WT mice (Fig. 2C–E). Moreover, Utx−/y mice showed a more pronounced tumor load than Utx−/+ mice. Importantly, Utx−/y mice formed larger tumors than WT mice (P = 0.049) (Fig. 2F). And the large intestines of Utx−/y mice exhibited higher proliferative rates as compared with WT mice, as evidenced by the Ki67 signals (Fig. 2G). These results demonstrated that loss of Utx promoted tumorigenesis in the intestinal epithelial cells, and the tumor suppressive role of Utx is dose-dependent.
UTX regulates CRC cell proliferation, in part, through governing EMP1 and AUTS2 expression
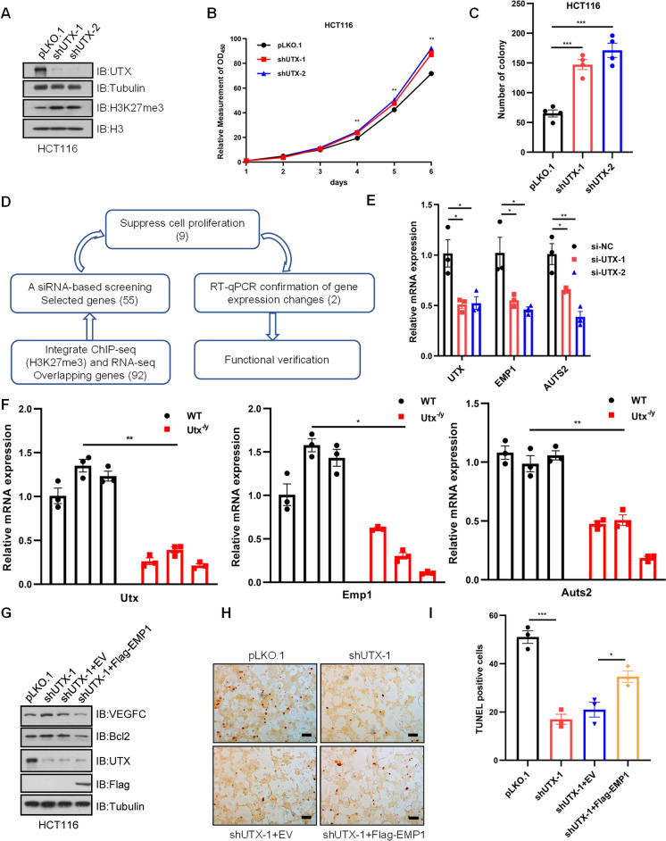
In order to investigate the mechanism of UTX function in CRC, UTX-knockdown HCT116 cells were generated using two independent shRNA constructs (Fig. 3A). As expected, the depletion of UTX facilitated the proliferation of HCT116 cells, as evidenced by Cell Counting Kit-8 (CCK8) assay and anchorage-independent soft agar assay (Fig. 3B and C). Since UTX is an epigenetic enzyme regulating H3K27me3, its function is expected to involve gene-specific H3K27me3 levels and subsequent changes in transcription. Thus, we performed ChIP-seq and transcriptome analysis of normal colorectal tissues from WT and Utx knockout mice (8-weeks-old, male) to elucidate how UTX deficiency drives an oncogenic program. This analysis identified 92 genes with > 1.5-fold increment of H3K27me3 modifications and > 33.3% decrease in transcripts upon Utx depletion. Among these genes, 55 genes were further selected for a siRNA-based screening in human CRC cell line HCT116 to identify conserved target genes mediating the growth inhibitory function of human UTX based on their gene function and literature evidence. Out of the 55 genes tested in the screening, the depletion of 9 genes (comprising FRMPD1, HPSE2, EMP1, SELL, IFIT2, SLC8A1, SLC44A5, LIMCH1, and AUTS2) significantly enhanced cell proliferation. Next, we employed qPCR to verify the expression changes in these 9 genes in mice intestinal tissues and HCT116 cells upon UTX depletion or knockdown, and we validated their function in suppressing HCT116 cell proliferation. Eventually, AUTS2 and EMP1 were identified as the significant UTX target genes as their expression showed dependence on UTX depletion in both mice tissue and HCT116 cells (Fig. 3D–F). The increased H3K27me3 modifications in Emp1 and Auts2 gene locus upon Utx depletion were displayed by genomic snapshots (Additional file 3: Fig. S2A). To investigate whether Utx directly regulates Emp1 and Auts2, we performed chromatin immunoprecipitation followed by quantitative PCR (ChIP-qPCR). Consistently, Utx depletion caused significantly an increased H3K27me3 around the promoter of Emp1 and Auts2 (Additional file 3: Fig. S2B). Typically, transcriptome sequencing revealed 401 significantly downregulated and 211 significantly upregulated genes upon Utx depletion (Additional file 3: Fig. S2C). Surprisingly, gene ontology (GO) analysis reflected that most biological processes affected were associated with immune processes (Additional file 3: Fig. S2D). Knockdown of EMP1 or AUTS2 significantly enhanced HCT116 cell proliferation in vitro (Fig. S3A-E). To further strengthen the potential functional role of EMP1 and AUTS2 as UTX’s major downstream genes to regulate cell growth, re-expression of EMP1 and AUTS2 was effectuated in human colorectal cancer cell line HCT116 post-shUTX treatment. Interestingly, the overexpression of EMP1 or AUTS2 largely rescued the increased growth phenotype caused by UTX depletion in the anchorage-independent soft agar assay (Additional file 4: Fig. S3F and G). Additionally, we analyzed UTX, EMP1, and AUTS2 mRNA expression in CRC patients derived from the TCGA database, and found a positive correlation between UTX-EMP1 and UTX-AUTS2 expression levels (Additional file 4: Fig. S3H). It is worth noting that AUTS2 is a component of the PRC1 complex, which regulates the development of neuronal gene expression [30]. Although several studies reported its possible function in lymphoma or leukemia, the mechanistic role of AUTS2 in cancer remains largely unclear.
Fig. 3.
UTX inhibits tumorigenesis by upregulating the expression of EMP1 and AUTS2 in HCT116 cells. A IB of whole cell lysate (WCL) derived from HCT116 cells infected with lentiviruses expressing pLKO.1 or shUTX. B Cell growth curve analysis of HCT116 cells infected with indicated lentiviruses. C Statistical analysis of soft agar assays in HCT116 cells infected with indicated lentiviruses. D Workflow for screening potential tumor suppressive target genes of UTX. E qPCR confirmation of UTX, EMP1, and AUTS2 expression changes in HCT116 cells transfected with siUTX or negative control (NC). F qPCR detection of Utx, Emp1, and Auts2 expression in intestinal epithelial cells from WT and Utx−/y mice. G IB analysis of WCL from HCT116 cells infected with indicated lentiviruses.H Apoptosis of HCT116 cells infected with indicated lentiviruses was detected by TUNEL assay and observed under light microscopy. Scale bar, 50 μm. I Statistical analysis of TUNEL-positive cells in different groups. Data information: In (B, C, E, and F), data are represented as means ± SEM (two-tailed Student’s t-test). In (I), data are represented as means ± SEM (one-way ANOVA with Dunnett’s multiple comparisons test). *P < 0.05, **P < 0.01, ***P < 0.001
EMP1 (Epithelial Membrane Protein1) has been implicated in various cancer types and is regarded to promote cancer progression by modulating cell growth and metastasis [31–34]. Unlike other cancer types, EMP1 has been implicated in CRC as a putative tumor suppressor, which may inhibit cell migration and promote apoptosis [35]. To explore the underlying mechanisms by which EMP1 inhibited HCT116 cell proliferation, the western blotting analysis demonstrated downregulation of EMP1 upregulated VEGFC, Bcl-2 expression and downregulated Caspase-9 expression (Additional file 4: Fig S3A), consistent with the previous studies [35, 36]. Moreover, overexpression of EMP1 partially counteracted the suppressive role of UTX knockdown on apoptosis in HCT116 cells, as indicated by TUNEL assay and western blot (Fig. 3G–I). Taken together, these results suggested that EMP1 and AUTS2 play roles in mediating colorectal tumorigenesis driven by the loss of UTX.
Utx-deficient CRC exhibits sensitivity to EZH2 inhibitor treatment
Since the tumor suppressor role of UTX is related to H3K27me3 demethylation activity, tumors with low UTX activity may be driven by EZH2-related gene inhibition and are therefore sensitive to EZH2 inhibitors. Previous studies indicated that loss of UTX sensitizes the cells or tissues to EZH2 inhibition in multiple cancer settings [16, 18]. To explore whether UTX loss would sensitize CRC to EZH2 inhibition, spontaneous CRC was induced in WT and Utx−/y mice through AOM/DSS treatment, followed by administration of EZH2 inhibitor GSK126 or vehicle control for additional two weeks (Fig. 4A). Compared to vehicle control, GSK126 treatment did not affect tumor number and tumor load in the WT mice. In contrast, treatment with GSK126 resulted in significant tumor regression in Utx−/y mice (Fig. 4B–D) This observation is consistent with the finding that GSK126 treatment decreases the levels of H3K27me3 in both WT and Utx−/y mice (Fig. 4E). To further explore the correlation between UTX expression and sensitivity to EZH2 inhibitor, three human CRC organoids were treated with different doses of GSK126 and their growth was examined. As indicated in Fig. 4F and G, organoid #Pv24 was the most sensitive organoid to GSK126 treatment with the lowest UTX expression, while organoid #Pv11 was the most resistant organoid to GSK126 treatment with the highest UTX expression, indicating an intrinsic reverse correlation between UTX expression and sensitivity to EZH2 inhibitor in human CRC. The expression of UTX target genes EMP1 or AUTS2 at protein and mRNA levels was increased post-GSK126 treatment (Additional file 4: Fig. S3I and J). These results suggested that UTX expression determines the sensitivity of CRC to EZH2 inhibitor, and low UTX expression may serve as a biomarker to identify CRC patients who can benefit from EZH2 inhibitor therapy.
Fig. 4.
EZH2 inhibitor (GSK126) preferentially inhibits the growth of UTX-deficient colorectal tumors. A Schematic model of the protocol used to induce colorectal tumors in C57BL/6 mice and for the administration of the EZH2 inhibitor GSK126. i.p., intraperitoneal. B and C Representative macroscopic (B) and H & E staining images (C) of large intestines from WT and Utx−/y mice treated with vehicle or GSK126 (n = 7, respectively). Tumors were surrounded by dotted lines in representative images of H&E staining. Scale bar in (B), 5000 μm. Scale bar in (C), 200 μm. D Tumor number and load from large intestines of experimental mice (n = 7/group, respectively). E Representative IHC staining of H3K27me3 expression in colorectal tumors from WT and Utx−/y mice treated with vehicle or GSK126. Scale bar, 20 μm. F IB analysis of WCL from three human primary CRC organoids. G Dose–response curves of organoids treated with GSK126 (n = 3). Data information: In (D and G), data are presented as mean ± SEM (one-way ANOVA with Dunnett’s multiple comparisons test). ns, non-significance, *P < 0.05, **P < 0.01
CRL4-COP1 E3 ligase complex ubiquitylates UTX for degradation
Since the downregulation of UTX promoted CRC occurrence and progression, it is crucial to understand how UTX expression is regulated in CRC cells. In order to investigate the pathway governing UTX protein stability, we observed that treatment with the proteasome inhibitor MG132 or MG101 and the neddylation inhibitor MLN4924, but not lysosomal inhibitor BafA1, resulted in a marked increase in endogenous UTX abundance (Fig. 5A). This finding indicated that UTX is degraded via the ubiquitination-proteasome system, and the Cullin-RING E3 ligase (CRL) complexes are likely involved in mediating UTX ubiquitination, as MLN4924 inhibits CRL activity, which is well-documented. We then assessed how UTX interacts with and responds to various Cullin proteins. Although UTX interacted with CUL1 and CUL4B (Additional file 5: Fig. S4A), their expression levels were elevated only upon CUL4B knockdown (Additional file 5: Fig. S4B). Subsequently, we conducted a screening by transfecting siRNAs targeting all six Cullins in HCT116 cells and found that only CUL4B knockdown upregulated UTX protein levels (Additional file 5: Fig. S4C). Furthermore, we found that endogenous UTX protein levels were increased upon depletion of CUL4B in CRC cell line SW620 (Fig. 5B) Additionally, ectopic expression of CUL4B, DDB1 and DET1, the components of the CRL4 complex, reduced UTX expression in a dose-dependent manner (Additional file 5: Fig. S4D-F). These results strongly indicate that the CUL4B-based CRL4 complex is responsible for governing UTX protein stability.
Fig. 5.
CRL4-COP1 E3 ligase complex ubiquitylates UTX for degradation. A IB analysis of WCL from LoVo and SW620 cells for indicated proteins. As indicated, cells were treated with DMSO, MG132, MG101, MLN4924, or Baf-A1 for 12 h before the cells were harvested. P27 was used as a positive control. B IB analysis of WCL from SW620 cells transfected with indicated siRNAs. C IB analysis of WCL from HEK293T cells co-transfected with Flag-UTX and siCOP1. D IB analysis of WCL derived from HEK293T cells co-transfected with various doses of Flag-COP1 and HA-UTX constructs and treated with MG132 as indicated. E IB analysis of WCL and IP from HEK293T cells transfected with the indicated HA-COP1 splice variants and Flag-UTX constructs. Cells were treated with MG132 (20 µM) for 12 h before they were harvested. F IB analysis of WCL and IP from HEK293T cells transfected with the indicated shRNAs, empty vector (EV), Flag-CUL4B, and HA-UTX constructs. Cells were treated with MG132 (20 µM) for 12 h before they were harvested. G IB analysis of WCL from different colon cancer cell lines. H IB analysis of WCL from HCT116 and LoVo cells transfected with siCOP1 or NC. I IB analysis of WCL from SW620 cells infected with lentiviruses expressing EV or Flag-COP1. J qPCR analysis of UTX expression in indicated CRC cell lines transfected with siCOP1 or NC or Flag-COP1 or EV. K IB analysis of WCL and IP from HEK293T cells transfected with the indicated plasmids in the presence of MG132 (20 µM) for 12 h before they were harvested. L Illustration of the isoforms of UTX WT and different VP mutants. M IB analysis of WCL from HEK293T cells co-transfected with Flag-COP1 and WT or mutant HA-UTX. Data information: In (J), data are presented as mean ± SEM (two-tailed Student’s t-test). ns, non-significance, ***P < 0.001
Then, we tested siRNAs targeting several substrate recognition subunits of CUL4B E3 ligases (DDB2, COP1, DCAF7, and DCAF13) in HCT116 cells and found that COP1 deficiency increased UTX protein levels (Additional file 5: Fig. S4G). Knockdown of COP1 upregulated the ectopic UTX protein levels, while overexpression of COP1 decreased ectopic UTX protein levels (Fig. 5C and D). We also discovered that COP1 splice variants interacted with UTX (Fig. 5E). Furthermore, UTX interacted with each component of the complex, including COP1, DET1, Cul4B, DDB1 and RBX1 (Additional file 5: Fig. S4H). Consistently, ectopic expression of a mutation or deletion of the COP1 RING domain (C136A/C139A), which abolishes its intrinsic E3 ubiquitin ligase activity, decreased the abundance of UTX to the same extent (Additional file 5: Fig. S4I). Importantly, the depletion of endogenous COP1 diminished the interaction between exogenous CUL4B and UTX (Fig. 5F), further confirming that COP1 is the substrate recognition subunit of the CRL4 complex that modulates UTX protein stability. Moreover, an inverse correlation was observed between UTX and COP1 proteins in CRC cell lines (Fig. 5G). Importantly, depletion of COP1 in HCT116 and LoVo cells caused a distinct increase in endogenous UTX expression and reduced H3K27me3 expression (Fig. 5H). In contrast, ectopic expression of COP1 reduced the endogenous UTX expression in SW620, HCT116, and LoVo cells without affecting the transcription of UTX gene (Fig. 5I, J and Additional file 5: Fig S4J-M). Consistently, COP1 also promoted ubiquitination of UTX transfected in HEK293T cells (Fig. 5K).
Typically, COP1 interacts with “VP” motifs of its substrates, which are termed destruction “degron” sequences [25]. Thus, we mutated each of the eight conserved “VP” motifs (VP to AA) to identify the putative COP1-degron in UTX (Fig. 5L). Strikingly, only mutation in degron 3 (V607A/P608A) or degron 7 (V1205A/P1206A) impaired COP1-mediated UTX degradation (Fig. 5M and Additional file 6: Fig S5A). Taken together, these results indicate that the CRL4-COP1 complex governs UTX stability and H3K27me3 levels in CRC cells, with COP1 recognizing specific degron sequences in UTX to facilitate its degradation.
COP1 promotes CRC partially via degrading UTX
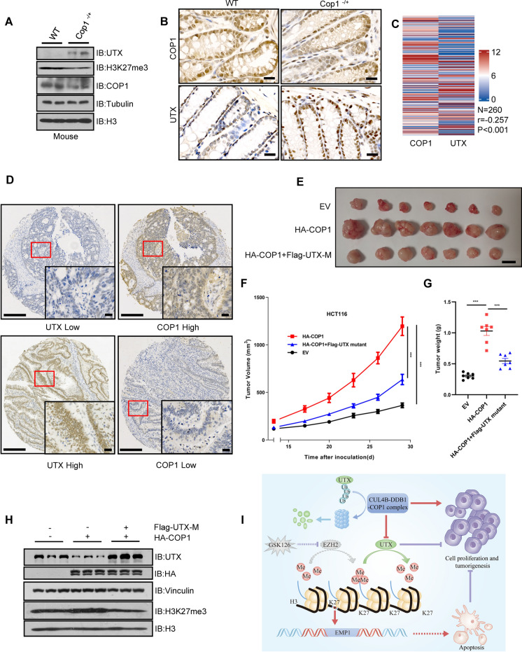
Since COP1 negatively regulates UTX expression in intestinal tissues, we speculated that COP1 might act as an oncoprotein in CRC. Analysis of TCGA, GTEx, and GEO databases revealed that COP1 mRNA expression was upregulated in colon cancer or adenomas compared to normal colon tissues (Additional file 6: Fig. S5B and C). Immunoblotting of six pairs of CRC tumors and adjacent normal tissues confirmed that COP1 expression was upregulated in CRC tumor tissues (Additional file 6: Fig. S5D). Next, we detected the COP1 expression in paired CRC and normal (N = 104) specimens in TMA using IHC staining. The results demonstrated that COP1 expression was upregulated in CRC tissues compared to normal tissues (Fig. 6A and B). Moreover, siRNA-mediated COP1 deficiency dramatically impaired the colony formation capacity of HCT116 and LoVo cells (Fig. 6C and D). Therefore, COP1 is a putative oncoprotein in CRC tumor cells. Next, we generated mice with specifically deleted Cop1 alleles in intestinal epithelial cells by crossing flox Cop1 (Cop1f/f) mice with Villin-Cre mice (Additional file 6: Fig. S5E). When we crossed Villin-Cre;Cop1−/+ and Villin-Cre;Cop1−/+ mice, Villin-Cre;Cop1−/− mice were unavailable over the 2-year period, which could be ascribed to embryonic lethality due to the deletion of both copies of Cop1 in intestinal epithelial cells. Next, we utilized WT and Cop1−/+ mice to generate a spontaneous CRC model following AOM/DSS treatment. Initially, eight male mice were used in each group, but one mouse in the WT group died during AOM/DSS treatment. Subsequently, we observed that Cop1−/+ mice displayed fewer macroscopic tumors and a low average tumor load than WT mice (Fig. 6E–G). These observations further support the notion of an oncogenic role of COP1 in spontaneous CRC, consistent with the findings of elevated COP1 levels in clinical CRC cases.
Fig. 6.
COP1 is an oncogenic protein in CRC. A Representative IHC images of COP1 staining in paired CRC and surrounding normal tissues. Scale bar, 100 μm (left) and 20 μm (right). B COP1 protein expression assessed by IHC scores of TMA in paired CRC and surrounding normal tissues (N = 104). C IB analyses of WCL (left) and statistical analysis of colony formation assays (right) in HCT116 cells treated with siCOP1 or NC. D IB analyses of WCL (left) and statistical analysis of colony formation assays (right) in LoVo cells treated with siCOP1 or NC. E and F Representative macroscopic (E) and H&E staining images (F) of large intestines from WT (n = 7) and Cop1−/+ (n = 8) mice at the end of the AOM/DSS protocol. Tumors were surrounded by dotted lines in representative images of H&E staining. Scale bar in (E), 5000 μm. Scale bar in (F), 1000 μm (upper), and 20 μm (bottom). G Tumor number and load from large intestines between WT and Cop1−/+ mice. Data information: In (B, C, D and G), data are presented as mean ± SEM (two-tailed Student’s t-test). *P < 0.05, **P < 0.01, ***P < 0.001
To investigate the physiological role of COP1 in regulating UTX, we detected the protein expression of UTX in large intestines of WT and Cop1−/+ mice. Reduced COP1 expression increased the protein levels of UTX in mouse intestinal tissues, as detected by both immunoblotting and IHC staining (Fig. 7A and B). Then, we stained 260 CRC tumor tissues by the IHC method to determine the protein expression of COP1 and UTX. As indicated, the COP1 signal was high in most CRC tumors and significantly correlated with lower UTX expression (r = -0.257, P < 0.001, Fig. 7C and D). These findings suggest COP1 may facilitate CRC growth via UTX degradation. To investigate this hypothesis, we performed xenograft tumorigenesis experiment using HCT116 cells that ectopically expressed HA-COP1 and Flag-UTX mutant (V607A/P608A/V1205A/P1206A) resistant to COP1-mediated degradation (Additional file 6: Fig. S5F). The ectopic expression of COP1 dramatically promoted tumorigenesis compared to parental HCT116 cells, while expression of non-degradable UTX essentially reversed the tumor-promoting effect derived from COP1 overexpression (Fig. 7E–G). Importantly, this reversal was associated with increased H3K27me3 levels upon COP1 overexpression and reduced H3K27me3 levels after overexpression of non-degradable UTX in the tumors from xenograft experiment (Fig. 7H). These results suggested that COP1-mediated UTX degradation is crucial for COP1-driven CRC tumorigenesis.
Fig. 7.
COP1 promotes CRC partially by degrading UTX. A and B IB analysis (A) and representative IHC staining (B) of the indicated proteins in intestinal epithelial cells of WT and Cop1−/+ mice. Scale bar, 20 μm. C Significant inverse correlation (r = -0.257, P < 0.001) between COP1 and UTX expression was determined by Pearson’s correlation analysis of CRC tissue microarray. D Representative IHC images of COP1 and UTX staining in CRC samples. Scale bar, 100 μm (left) and 20 μm (right). E and F Xenograft tumorigenesis of HCT116 cells with ectopic HA-COP1 or Flag-UTX-mutant (VP-AA) expression (n = 7, respectively). Scale bar, 1 cm. G Tumor weight of nude mice in different groups. H IB analysis of indicated proteins in tumors from different groups (n = 3). I Graphic model of dysregulated UTX contributing to CRC tumorigenesis. Data information: In (F and G), data are presented as mean ± SEM (one-way ANOVA with Dunnett’s multiple comparisons test). ***P < 0.001
Discussion
The oncogenic function and regulation of EZH2, the major H3K27 methyltransferase, in CRC have been well-documented [37–40]. Conversely, the functional and regulatory mechanism of the H3K27me3 histone demethylase UTX in CRC is yet unclear. In the present study, we found that UTX protein levels were downregulated in advanced stages of CRC as examined by immunostaining. Moreover, low UTX expression was associated with poor patient survival, indicating a putative tumor suppressor role of UTX in human CRC (Fig. 1). Next, we observed that UTX loss significantly increased tumor numbers and burden in the AOM/DSS-induced CRC model. These results suggested that UTX functions as a tumor suppressor in CRC, and reduced UTX may drive the progression of the disease. Since reduced UTX expression in intestinal tissue significantly increased the H3K27me3 levels, which are enriched in CRC with more advanced disease stages, we speculated that targeting H3K27me3 may be an effective way to treat UTX loss-related CRC. Typically, spontaneous colorectal tumors derived from UTX-deficient intestines or human CRC organoids with low UTX expression exhibited sensitivity to EZH2 inhibitors, consistent with previous reports in other cancer types [16, 18]. Therefore, the EZH2 inhibitor could be a promising therapeutic option for CRC patients with UTX deficiency.
The combined analysis of UTX-depleted mice intestine and human CRC cells identified EMP1 and AUTS2 as the target genes modulated by UTX since their expression decreased upon UTX depletion and increased upon treatment with the EZH2 inhibitor GSK126. Notably, the depletion of EMP1 and AUTS2 promoted CRC cell proliferation, a phenotype similar to UTX knockdown. Reportedly, EMP1 has a possible cross-talk with the EGFR signaling pathway [41] and negatively regulates cell growth and metastasis in CRC [35], and its downregulation is observed in multiple cancers [36, 42]. In contrast, AUTS2 is frequently disrupted in patients with neurological disorders [30] but is less studied in cancer. Here, we characterized UTX as the epigenetic regulator of EMP1 and AUTS2 expression. Furthermore, the increased protein level of VEGFC and BCL2 as well as reduced cell apoptosis caused by depletion of UTX could be rescued by ectopic expression of EMP1, suggesting that EMP1 is a significant effector gene mediating the tumor-suppressing function of UTX in CRC. However, during our screening process, we only focused on putative target genes mutually modulated by UTX in human CRC cells and mice intestines, particularly those that affect cell growth. Other putative UTX target genes (FRMPD1, HPSE2, SELL, IFIT2, SLC8A1, SLC44A5, and LIMCH1) were identified in ChIP-seq and RNA-seq analyses. These genes may also modulate CRC via various mechanisms other than regulating cell growth. Some specific human UTX target genes that mediate its tumor suppressor function in CRC might not have been discovered in the mouse model.
According to the COSMIC (the Catalogue of Somatic Mutations in Cancer) database and previous reports, genomic deletion or mutation of UTX is not a frequent event in CRC. Therefore, it is essential to understand how UTX expression is impaired in CRC. The current study indicated that the CUL4B-DDB1-COP1 E3 ligase complex governs UTX protein stability. Depletion of COP1 in human CRC cells or mice intestinal tissue caused a marked increase in UTX expression and restricted tumorigenesis. The expression of COP1 was inversely correlated with UTX expression in human CRC specimens. Furthermore, we observed a remarkably enhanced growth of tumors upon ectopic expression of COP1 in the in vivo tumorigenesis assays. Importantly, ectopic expression of a non-degradable UTX mutant reversed the tumor-promoting effect of COP1 overexpression. Mechanistically, we have characterized that UTX is a substrate for the CUL4B-DDB1-COP1 E3 complex, but not for the COP1 intrinsic RING motif. We also identified two putative “VP” degron motifs in UTX that mediate COP1 recognition. Thus, the current study revealed the oncogenic role of COP1 in CRC, at least partially, by degrading UTX and inducing epigenetic changes. Additionally, it uncovers a critical layer of UTX regulation in CRC.
Conclusions
The current study has provided insights into the tumor suppressor function of UTX in CRC. We identified its downstream effector genes, EMP1 and AUTS2, which play crucial roles in mediating its tumor-suppressing effects. Additionally, we observed the downregulation of UTX caused by the CRL4-COP1 complex in CRC (Fig. 7I). Thus, our findings would shed new light on the epigenetic reprogramming and novel therapeutic option of CRC with UTX deficiency.
Supplementary Information
Additional file 1: Table S1. Primer sequences for genotyping and qPCR. Table S2. siRNA sequences.
Additional file 2: Figure S1. Loss of UTX contributes to CRC. A Genotyping of Utx and Villin-CRE mice by PCR. B IB analysis of UTX expression in large intestines of WT and Utx-/y mice. C and D Macroscopic image (C) and H&E staining (D) of large intestines derived from 16-month-old WT and Utx-/y mice. Scale bar in (C), 5000 μm. Scale bar in (D), 1000 μm (upper) and 20 μm (bottom). E Representative IHC images of UTX and H3K27me3 staining in large intestines of WT and Utx-/y mice post AOM/DSS-induced CRC tumorigenesis. Scale bar, 20 μm.
Additional file 3: Figure S2. EMP1 and AUTS2 are putative UTX target genes. A ChIP-seq tracks for H3K27me3 at Emp1 and Auts2 gene locus. B ChIP-qPCR of H3K27me3 modifications on the promoter regions of the indicated genes. C Volcano plots showing the differentially expressed genes in large intestines between WT and Utx-/y mice. D GO enrichment analysis showed biological processes regulated by Utx. Data information: In (B), data are presented as mean±SEM (two-tailed Student’s t-test). *P<0.05, **P<0.01
Additional file 4: Figure S3 Functional correlation between UTX and EMP1 or AUTS2. A IB analysis of WCL from HCT116 cells transfected with siEMP1 or NC. B Cell growth curve analysis of HCT116 cells transfected with siEMP1 or NC. C Proliferation of HCT116 cells transfected with indicated siRNA was detected by EdU assay and observed under light microscopy (left). Scale bar, 50 μm. Statistical analysis of EdU-positive cells in different groups (right). D IB analysis of WCL from HCT116 cells transfected with siAUTS2 or NC. E Cell growth curve analysis of HCT116 cells transfected with siAUTS2 or NC. F IB analysis of WCL from HCT116 cells infected with indicated lentiviruses. G Growth of HCT116 cells infected with indicated lentiviruses was detected by the anchorage-independent soft agar assay. Statistical analysis of soft agar assays in different groups. H UTX expression was positively correlated with EMP1 and AUTS2 in the TCGA dataset. I IB analysis of HCT116 cells treated with different concentrations of GSK126 (0 μM, 1 μM, 10 μM). J qPCR analysis of EMP1 and AUTS2 expression in HCT116 cells treated with vehicle or GSK126 (10 μM). Data information: In (B, C, E and J), data are presented as mean±SEM (two-tailed Student’s t-test). In (G), data are presented as mean±SEM (one-way ANOVA with Dunnett’s multiple comparisons test). *P<0.05, **P<0.01, ***P<0.001.
Additional file 5: Figure S4. CRL4-COP1 E3 complex modulates UTX stability. A IB analysis of WCL and IP from HEK293T cells co-transfected with HA-UTX and different Cullin family constructs. Cells were treated with MG132 (20 µM) for 12 h before they were harvested. B IB analysis of WCL from HEK293T cells co-transfected with Flag-UTX and shCUL1 or shCUL4B. C IB analysis of WCL from HCT116 cells transfected with indicated siRNA targeting different Cullins. D IB analysis of WCL derived from HEK293T cells co-transfected with various doses of Flag-CUL4B together with HA-UTX constructs. Cells were treated with or without MG132, as indicated before they were harvested. E IB analysis of WCL derived from HEK293T cells co-transfected with various doses of Flag-DDB1 and HA-UTX constructs. Cells were treated with or without MG132, as indicated before they were harvested. F IB analysis of WCL derived from HEK293T cells co-transfected with various doses of Flag-DET1 and HA-UTX constructs. Cells were treated with or without MG132, as indicated before they were harvested. G IB analysis of WCL from HCT116 cells transfected with indicated siRNA targeting different CUL4B adaptor E3 ligases. H IB analysis of WCL and IP from HEK293T cells co-transfected with HA-UTX and CUL4B complex. Cells were treated with MG132 (20 µM) for 12 h before they were harvested. I IB analysis of WCL derived from HEK293T cells co-transfected with HA-UTX and Flag-COP1 (WT or C136A/C139A or △Ring). J and K IB (H) and qPCR analysis (I) of UTX expression in HCT116 cells infected with lentiviruses expressing EV or Flag-COP1. L and M IB (J) and qPCR analysis (K) of UTX expression in LoVo cells infected with lentiviruses expressing EV or Flag-COP1. Data information: In (K and M), data are presented as mean±SEM (two-tailed Student’s t-test). ns, non-significance, ***P<0.001
Additional file 6: Figure S5. COP1 is an oncogenic protein in CRC. A IB analysis of WCL from HEK293T cells co-transfected with Flag-COP1 and WT or mutant HA-UTX. B COP1 mRNA levels in colon cancer tissues (n=471) and normal tissues (n=349) were determined from TCGA and GETx databases. C COP1 mRNA levels in colorectal adenoma (n=32) and normal tissues (n=32) were determined from GDS2947. D IB analyses of COP1 expression in six pairs of random CRC samples. T, matched tumor tissues; N, adjacent normal specimens. E Genotyping of Cop1f/- mice by PCR. F IB analysis of WCL from HCT116 cells with ectopic HA-COP1 or Flag-UTX-mutant (V607A/P608A/V1205A/P1206A) expression. Data information: In (B and C), data are presented as mean±SEM (two-tailed Student’s t-test), ***P<0.001
Acknowledgements
We are grateful to Dr. Charlie Degui Chen, Anning Lin, and Cory Ronghui Hu for generously sharing mouse strains and reagents. We thank Dr. Cong Tan and Shujuan Ni, specialist pathologists from the Department of Pathology, Fudan University Shanghai Cancer Center, for pathological evaluation. We also thank the Chemical Biology Core Facility of the Center for Excellence in Molecular Cell Science, CAS, for technical assistance.
Abbreviations
- CRC
Colorectal cancer
- UTX
The ubiquitously transcribed tetratricopeptide repeat on the X chromosome
- CRL
Cullin-RING Ligase
- COP1
Constitutive photomorphogenic 1
- TMA
Tissue microarray
- WT
Wild type
- FUSCC
Fudan University Shanghai Cancer Center
- TNM
Tumor-node-metastasis
- AOM
Azoxymethane
- IP
Immunoprecipitation
- DSS
Dextran sodium sulfate
- TCGA
The Cancer Genome Atlas
- GTEx
Genotype-tissue expression
- GEO
Gene Expression Omnibus
- IHC
Immunohistochemistry
- OS
Overall survival
- DFS
Disease-free survival
Author contributions
XL and DG conceived and designed research studies. DG and DL prepared the manuscript as senior authors. DL, MC and QL designed and performed most of experiments. KW and KW performed partial experiments. ZS, QL and YY contributed to statistical analysis. LL, YM, YQ and JQ provided materials and technical assistance. JQ revised the manuscript.
Funding
This study was supported by the National Key Research and Development Program of China (Grants 2020YFA0803203 and 2019YFA0802102), the National Natural Science Foundation of China (Grants 82230098, 81925029, 81790253, 32221002, 82103259, 81972260), CAS Interdisciplinary Innovation Team (JCTD-2018-14) and the Shanghai Municipal Science and Technology Major Project.
Availability of data and materials
RNA-seq data were deposited in the NCBI’s SRA (Accession: PRJNA734666, http://www.ncbi.nlm.nih.gov/sra?term=PRJNA734666). ChIP-seq data were deposited in the NCBI’s SRA (Accession: PRJNA752794, http://www.ncbi.nlm.nih.gov/sra?term=PRJNA752794). All data supporting the findings are available from the corresponding author upon reasonable request.
Declarations
Ethics approval and consent to participate
All animal experiments were approved by the Institutional Animal Care and Use Committee of the Shanghai Institutes for Biological Sciences, Chinese Academy of Sciences. The CRC specimens were obtained from patients who underwent surgery at Fudan University Shanghai Cancer Center. The study protocol was approved by the Ethics Committee of Fudan University Shanghai Cancer Center.
Consent for publication
Not applicable.
Competing interests
Junqiang Li has ownership of D1 Medical Technology (Shanghai) Co., Ltd, Shanghai. Other authors do not have any competing interest.
Footnotes
The original online version of this article was revised: The grants acknowledgement in Funding section is revised.
Publisher's Note
Springer Nature remains neutral with regard to jurisdictional claims in published maps and institutional affiliations.
Dakui Luo, Min Chen and Qingguo Li contributed equally to this work.
Contributor Information
Daming Gao, Email: dgao@sibcb.ac.cn.
Xinxiang Li, Email: xinxiangli@fudan.edu.cn.
References
- 1.Sung H, Ferlay J, Siegel RL, Laversanne M, Soerjomataram I, Jemal A, et al. Global Cancer Statistics 2020: GLOBOCAN estimates of incidence and mortality worldwide for 36 cancers in 185 Countries. CA Cancer J Clin. 2021;71(3):209–249. doi: 10.3322/caac.21660. [DOI] [PubMed] [Google Scholar]
- 2.Stoffel EM, Koeppe E, Everett J, Ulintz P, Kiel M, Osborne J, et al. Germline genetic features of young individuals with colorectal cancer. Gastroenterology. 2018;154(4):897–905. doi: 10.1053/j.gastro.2017.11.004. [DOI] [PMC free article] [PubMed] [Google Scholar]
- 3.Jung G, Hernandez-Illan E, Moreira L, Balaguer F, Goel A. Epigenetics of colorectal cancer: biomarker and therapeutic potential. Nat Rev Gastroenterol Hepatol. 2020;17(2):111–130. doi: 10.1038/s41575-019-0230-y. [DOI] [PMC free article] [PubMed] [Google Scholar]
- 4.Orouji E, Raman AT, Singh AK, Sorokin A, Arslan E, Ghosh AK, et al. Chromatin state dynamics confers specific therapeutic strategies in enhancer subtypes of colorectal cancer. Gut. 2022;71(5):938–949. doi: 10.1136/gutjnl-2020-322835. [DOI] [PMC free article] [PubMed] [Google Scholar]
- 5.Clarke TL, Tang R, Chakraborty D, Van Rechem C, Ji F, Mishra S, et al. Histone lysine methylation dynamics control EGFR DNA copy-number amplification. Cancer Discov. 2020;10(2):306–325. doi: 10.1158/2159-8290.CD-19-0463. [DOI] [PMC free article] [PubMed] [Google Scholar]
- 6.Chung C, Sweha SR, Pratt D, Tamrazi B, Panwalkar P, Banda A, et al. Integrated metabolic and epigenomic reprograming by H3K27M mutations in diffuse intrinsic pontine gliomas. Cancer Cell. 2020;38(3):334–49. doi: 10.1016/j.ccell.2020.07.008. [DOI] [PMC free article] [PubMed] [Google Scholar]
- 7.Qian Y, Li Y, Zheng C, Lu T, Sun R, Mao Y, et al. High methylation levels of histone H3 lysine 9 associated with activation of hypoxia-inducible factor 1alpha (HIF-1alpha) predict patients' worse prognosis in human hepatocellular carcinomas. Cancer Genet. 2020;245:17–26. doi: 10.1016/j.cancergen.2020.04.077. [DOI] [PubMed] [Google Scholar]
- 8.Yang GJ, Zhu MH, Lu XJ, Liu YJ, Lu JF, Leung CH, et al. The emerging role of KDM5A in human cancer. J Hematol Oncol. 2021;14(1):30. doi: 10.1186/s13045-021-01041-1. [DOI] [PMC free article] [PubMed] [Google Scholar]
- 9.Wang L, Shilatifard A. UTX mutations in human cancer. Cancer Cell. 2019;35(2):168–176. doi: 10.1016/j.ccell.2019.01.001. [DOI] [PMC free article] [PubMed] [Google Scholar]
- 10.Shpargel KB, Sengoku T, Yokoyama S, Magnuson T. UTX and UTY demonstrate histone demethylase-independent function in mouse embryonic development. PLoS Genet. 2012;8(9):e1002964. doi: 10.1371/journal.pgen.1002964. [DOI] [PMC free article] [PubMed] [Google Scholar]
- 11.Welstead GG, Creyghton MP, Bilodeau S, Cheng AW, Markoulaki S, Young RA, et al. X-linked H3K27me3 demethylase Utx is required for embryonic development in a sex-specific manner. Proc Natl Acad Sci U S A. 2012;109(32):13004–13009. doi: 10.1073/pnas.1210787109. [DOI] [PMC free article] [PubMed] [Google Scholar]
- 12.van Haaften G, Dalgliesh GL, Davies H, Chen L, Bignell G, Greenman C, et al. Somatic mutations of the histone H3K27 demethylase gene UTX in human cancer. Nat Genet. 2009;41(5):521–523. doi: 10.1038/ng.349. [DOI] [PMC free article] [PubMed] [Google Scholar]
- 13.Mar BG, Bullinger L, Basu E, Schlis K, Silverman LB, Dohner K, et al. Sequencing histone-modifying enzymes identifies UTX mutations in acute lymphoblastic leukemia. Leukemia. 2012;26(8):1881–1883. doi: 10.1038/leu.2012.56. [DOI] [PMC free article] [PubMed] [Google Scholar]
- 14.Grasso CS, Wu YM, Robinson DR, Cao X, Dhanasekaran SM, Khan AP, et al. The mutational landscape of lethal castration-resistant prostate cancer. Nature. 2012;487(7406):239–243. doi: 10.1038/nature11125. [DOI] [PMC free article] [PubMed] [Google Scholar]
- 15.Zheng L, Xu L, Xu Q, Yu L, Zhao D, Chen P, et al. Utx loss causes myeloid transformation. Leukemia. 2018;32(6):1458–1465. doi: 10.1038/s41375-018-0011-6. [DOI] [PubMed] [Google Scholar]
- 16.Wu Q, Tian Y, Zhang J, Tong X, Huang H, Li S, et al. In vivo CRISPR screening unveils histone demethylase UTX as an important epigenetic regulator in lung tumorigenesis. Proc Natl Acad Sci U S A. 2018;115(17):E3978–E3986. doi: 10.1073/pnas.1716589115. [DOI] [PMC free article] [PubMed] [Google Scholar]
- 17.Li X, Zhang Y, Zheng L, Liu M, Chen CD, Jiang H. UTX is an escape from X-inactivation tumor-suppressor in B cell lymphoma. Nat Commun. 2018;9(1):2720. doi: 10.1038/s41467-018-05084-w. [DOI] [PMC free article] [PubMed] [Google Scholar]
- 18.Ezponda T, Dupere-Richer D, Will CM, Small EC, Varghese N, Patel T, et al. UTX/KDM6A loss enhances the malignant phenotype of multiple myeloma and sensitizes cells to EZH2 inhibition. Cell Rep. 2017;21(3):628–640. doi: 10.1016/j.celrep.2017.09.078. [DOI] [PMC free article] [PubMed] [Google Scholar]
- 19.Tang X, Cai W, Cheng J, Lu P, Ma S, Chen C, et al. The histone H3 lysine-27 demethylase UTX plays a critical role in colorectal cancer cell proliferation. Cancer Cell Int. 2019;19:144. doi: 10.1186/s12935-019-0841-y. [DOI] [PMC free article] [PubMed] [Google Scholar]
- 20.Pohl C, Dikic I. Cellular quality control by the ubiquitin-proteasome system and autophagy. Science. 2019;366(6467):818–822. doi: 10.1126/science.aax3769. [DOI] [PubMed] [Google Scholar]
- 21.Cavadini S, Fischer ES, Bunker RD, Potenza A, Lingaraju GM, Goldie KN, et al. Cullin-RING ubiquitin E3 ligase regulation by the COP9 signalosome. Nature. 2016;531(7596):598–603. doi: 10.1038/nature17416. [DOI] [PubMed] [Google Scholar]
- 22.Jackson S, Xiong Y. CRL4s: the CUL4-RING E3 ubiquitin ligases. Trends Biochem Sci. 2009;34(11):562–570. doi: 10.1016/j.tibs.2009.07.002. [DOI] [PMC free article] [PubMed] [Google Scholar]
- 23.Deng XW, Caspar T, Quail PH. cop1: a regulatory locus involved in light-controlled development and gene expression in Arabidopsis. Genes Dev. 1991;5(7):1172–1182. doi: 10.1101/gad.5.7.1172. [DOI] [PubMed] [Google Scholar]
- 24.Hoecker U. The activities of the E3 ubiquitin ligase COP1/SPA, a key repressor in light signaling. Curr Opin Plant Biol. 2017;37:63–69. doi: 10.1016/j.pbi.2017.03.015. [DOI] [PubMed] [Google Scholar]
- 25.Marine JC. Spotlight on the role of COP1 in tumorigenesis. Nat Rev Cancer. 2012;12(7):455–464. doi: 10.1038/nrc3271. [DOI] [PubMed] [Google Scholar]
- 26.Wertz IE, O'Rourke KM, Zhang Z, Dornan D, Arnott D, Deshaies RJ, et al. Human De-etiolated-1 regulates c-Jun by assembling a CUL4A ubiquitin ligase. Science. 2004;303(5662):1371–1374. doi: 10.1126/science.1093549. [DOI] [PubMed] [Google Scholar]
- 27.Vitari AC, Leong KG, Newton K, Yee C, O'Rourke K, Liu J, et al. COP1 is a tumour suppressor that causes degradation of ETS transcription factors. Nature. 2011;474(7351):403–406. doi: 10.1038/nature10005. [DOI] [PubMed] [Google Scholar]
- 28.Dornan D, Wertz I, Shimizu H, Arnott D, Frantz GD, Dowd P, et al. The ubiquitin ligase COP1 is a critical negative regulator of p53. Nature. 2004;429(6987):86–92. doi: 10.1038/nature02514. [DOI] [PubMed] [Google Scholar]
- 29.Sauter G, Simon R, Hillan K. Tissue microarrays in drug discovery. Nat Rev Drug Discov. 2003;2(12):962–972. doi: 10.1038/nrd1254. [DOI] [PubMed] [Google Scholar]
- 30.Gao Z, Lee P, Stafford JM, von Schimmelmann M, Schaefer A, Reinberg D. An AUTS2-Polycomb complex activates gene expression in the CNS. Nature. 2014;516(7531):349–354. doi: 10.1038/nature13921. [DOI] [PMC free article] [PubMed] [Google Scholar]
- 31.Wang J, Li X, Wu H, Wang H, Yao L, Deng Z, et al. EMP1 regulates cell proliferation, migration, and stemness in gliomas through PI3K-AKT signaling and CD44. J Cell Biochem. 2019;120(10):17142–17150. doi: 10.1002/jcb.28974. [DOI] [PubMed] [Google Scholar]
- 32.Liu Y, Ding Y, Nie Y, Yang M. EMP1 promotes the proliferation and invasion of ovarian cancer cells through activating the MAPK pathway. Onco Targets Ther. 2020;13:2047–2055. doi: 10.2147/OTT.S240028. [DOI] [PMC free article] [PubMed] [Google Scholar]
- 33.Aries IM, Jerchel IS, van den Dungen RE, van den Berk LC, Boer JM, Horstmann MA, et al. EMP1, a novel poor prognostic factor in pediatric leukemia regulates prednisolone resistance, cell proliferation, migration and adhesion. Leukemia. 2014;28(9):1828–1837. doi: 10.1038/leu.2014.80. [DOI] [PubMed] [Google Scholar]
- 34.Ahmat Amin MKB, Shimizu A, Zankov DP, Sato A, Kurita S, Ito M, et al. Epithelial membrane protein 1 promotes tumor metastasis by enhancing cell migration via copine-III and Rac1. Oncogene. 2018;37(40):5416–5434. doi: 10.1038/s41388-018-0286-0. [DOI] [PMC free article] [PubMed] [Google Scholar]
- 35.Sun GG, Wang YD, Cui DW, Cheng YJ, Hu WN. Epithelial membrane protein 1 negatively regulates cell growth and metastasis in colorectal carcinoma. World J Gastroenterol. 2014;20(14):4001–4010. doi: 10.3748/wjg.v20.i14.4001. [DOI] [PMC free article] [PubMed] [Google Scholar]
- 36.Sun GG, Wang YD, Cui DW, Cheng YJ, Hu WN. EMP1 regulates caspase-9 and VEGFC expression and suppresses prostate cancer cell proliferation and invasion. Tumour Biol. 2014;35(4):3455–3462. doi: 10.1007/s13277-013-1456-x. [DOI] [PubMed] [Google Scholar]
- 37.Zhou J, Huang S, Wang Z, Huang J, Xu L, Tang X, et al. Targeting EZH2 histone methyltransferase activity alleviates experimental intestinal inflammation. Nat Commun. 2019;10(1):2427. doi: 10.1038/s41467-019-10176-2. [DOI] [PMC free article] [PubMed] [Google Scholar]
- 38.Varambally S, Dhanasekaran SM, Zhou M, Barrette TR, Kumar-Sinha C, Sanda MG, et al. The polycomb group protein EZH2 is involved in progression of prostate cancer. Nature. 2002;419(6907):624–629. doi: 10.1038/nature01075. [DOI] [PubMed] [Google Scholar]
- 39.Kim KH, Kim W, Howard TP, Vazquez F, Tsherniak A, Wu JN, et al. SWI/SNF-mutant cancers depend on catalytic and non-catalytic activity of EZH2. Nat Med. 2015;21(12):1491–1496. doi: 10.1038/nm.3968. [DOI] [PMC free article] [PubMed] [Google Scholar]
- 40.Wang B, Liu Y, Liao Z, Wu H, Zhang B, Zhang L. EZH2 in hepatocellular carcinoma: progression, immunity, and potential targeting therapies. Exp Hematol Oncol. 2023;12(1):52. doi: 10.1186/s40164-023-00405-2. [DOI] [PMC free article] [PubMed] [Google Scholar]
- 41.Jain A, Tindell CA, Laux I, Hunter JB, Curran J, Galkin A, et al. Epithelial membrane protein-1 is a biomarker of gefitinib resistance. Proc Natl Acad Sci U S A. 2005;102(33):11858–11863. doi: 10.1073/pnas.0502113102. [DOI] [PMC free article] [PubMed] [Google Scholar]
- 42.Zhang J, Cao W, Xu Q, Chen WT. The expression of EMP1 is downregulated in oral squamous cell carcinoma and possibly associated with tumour metastasis. J Clin Pathol. 2011;64(1):25–29. doi: 10.1136/jcp.2010.082404. [DOI] [PubMed] [Google Scholar]
Associated Data
This section collects any data citations, data availability statements, or supplementary materials included in this article.
Supplementary Materials
Additional file 1: Table S1. Primer sequences for genotyping and qPCR. Table S2. siRNA sequences.
Additional file 2: Figure S1. Loss of UTX contributes to CRC. A Genotyping of Utx and Villin-CRE mice by PCR. B IB analysis of UTX expression in large intestines of WT and Utx-/y mice. C and D Macroscopic image (C) and H&E staining (D) of large intestines derived from 16-month-old WT and Utx-/y mice. Scale bar in (C), 5000 μm. Scale bar in (D), 1000 μm (upper) and 20 μm (bottom). E Representative IHC images of UTX and H3K27me3 staining in large intestines of WT and Utx-/y mice post AOM/DSS-induced CRC tumorigenesis. Scale bar, 20 μm.
Additional file 3: Figure S2. EMP1 and AUTS2 are putative UTX target genes. A ChIP-seq tracks for H3K27me3 at Emp1 and Auts2 gene locus. B ChIP-qPCR of H3K27me3 modifications on the promoter regions of the indicated genes. C Volcano plots showing the differentially expressed genes in large intestines between WT and Utx-/y mice. D GO enrichment analysis showed biological processes regulated by Utx. Data information: In (B), data are presented as mean±SEM (two-tailed Student’s t-test). *P<0.05, **P<0.01
Additional file 4: Figure S3 Functional correlation between UTX and EMP1 or AUTS2. A IB analysis of WCL from HCT116 cells transfected with siEMP1 or NC. B Cell growth curve analysis of HCT116 cells transfected with siEMP1 or NC. C Proliferation of HCT116 cells transfected with indicated siRNA was detected by EdU assay and observed under light microscopy (left). Scale bar, 50 μm. Statistical analysis of EdU-positive cells in different groups (right). D IB analysis of WCL from HCT116 cells transfected with siAUTS2 or NC. E Cell growth curve analysis of HCT116 cells transfected with siAUTS2 or NC. F IB analysis of WCL from HCT116 cells infected with indicated lentiviruses. G Growth of HCT116 cells infected with indicated lentiviruses was detected by the anchorage-independent soft agar assay. Statistical analysis of soft agar assays in different groups. H UTX expression was positively correlated with EMP1 and AUTS2 in the TCGA dataset. I IB analysis of HCT116 cells treated with different concentrations of GSK126 (0 μM, 1 μM, 10 μM). J qPCR analysis of EMP1 and AUTS2 expression in HCT116 cells treated with vehicle or GSK126 (10 μM). Data information: In (B, C, E and J), data are presented as mean±SEM (two-tailed Student’s t-test). In (G), data are presented as mean±SEM (one-way ANOVA with Dunnett’s multiple comparisons test). *P<0.05, **P<0.01, ***P<0.001.
Additional file 5: Figure S4. CRL4-COP1 E3 complex modulates UTX stability. A IB analysis of WCL and IP from HEK293T cells co-transfected with HA-UTX and different Cullin family constructs. Cells were treated with MG132 (20 µM) for 12 h before they were harvested. B IB analysis of WCL from HEK293T cells co-transfected with Flag-UTX and shCUL1 or shCUL4B. C IB analysis of WCL from HCT116 cells transfected with indicated siRNA targeting different Cullins. D IB analysis of WCL derived from HEK293T cells co-transfected with various doses of Flag-CUL4B together with HA-UTX constructs. Cells were treated with or without MG132, as indicated before they were harvested. E IB analysis of WCL derived from HEK293T cells co-transfected with various doses of Flag-DDB1 and HA-UTX constructs. Cells were treated with or without MG132, as indicated before they were harvested. F IB analysis of WCL derived from HEK293T cells co-transfected with various doses of Flag-DET1 and HA-UTX constructs. Cells were treated with or without MG132, as indicated before they were harvested. G IB analysis of WCL from HCT116 cells transfected with indicated siRNA targeting different CUL4B adaptor E3 ligases. H IB analysis of WCL and IP from HEK293T cells co-transfected with HA-UTX and CUL4B complex. Cells were treated with MG132 (20 µM) for 12 h before they were harvested. I IB analysis of WCL derived from HEK293T cells co-transfected with HA-UTX and Flag-COP1 (WT or C136A/C139A or △Ring). J and K IB (H) and qPCR analysis (I) of UTX expression in HCT116 cells infected with lentiviruses expressing EV or Flag-COP1. L and M IB (J) and qPCR analysis (K) of UTX expression in LoVo cells infected with lentiviruses expressing EV or Flag-COP1. Data information: In (K and M), data are presented as mean±SEM (two-tailed Student’s t-test). ns, non-significance, ***P<0.001
Additional file 6: Figure S5. COP1 is an oncogenic protein in CRC. A IB analysis of WCL from HEK293T cells co-transfected with Flag-COP1 and WT or mutant HA-UTX. B COP1 mRNA levels in colon cancer tissues (n=471) and normal tissues (n=349) were determined from TCGA and GETx databases. C COP1 mRNA levels in colorectal adenoma (n=32) and normal tissues (n=32) were determined from GDS2947. D IB analyses of COP1 expression in six pairs of random CRC samples. T, matched tumor tissues; N, adjacent normal specimens. E Genotyping of Cop1f/- mice by PCR. F IB analysis of WCL from HCT116 cells with ectopic HA-COP1 or Flag-UTX-mutant (V607A/P608A/V1205A/P1206A) expression. Data information: In (B and C), data are presented as mean±SEM (two-tailed Student’s t-test), ***P<0.001
Data Availability Statement
RNA-seq data were deposited in the NCBI’s SRA (Accession: PRJNA734666, http://www.ncbi.nlm.nih.gov/sra?term=PRJNA734666). ChIP-seq data were deposited in the NCBI’s SRA (Accession: PRJNA752794, http://www.ncbi.nlm.nih.gov/sra?term=PRJNA752794). All data supporting the findings are available from the corresponding author upon reasonable request.







