Abstract
Informal Digital Learning of English (IDLE), such as watching online videos, playing games, or chatting with English speakers beyond the classroom, has received increasing attention over recent years as a potential source of intercultural competence (IC) and second language willingness to communicate (L2 WTC) development among English as a Foreign Language (EFL) learners. However, little is known about how IDLE influences IC and L2 WTC among EFL learners, who face various challenges and opportunities in learning and using English in Iran. Thus, this research examined the relationship between IDLE and IC and L2 WTC in Iranian EFL learners. For this purpose, the study was conducted with the participation of 325 EFL learners from a language institute in Arak City, Iran, who were selected using convenience sampling. The participants completed the Digital Informal Learning Scale, the Intercultural Competence Scale, and the Willingness to Communicate Questionnaire. The results of the structural equation modeling revealed that IDLE had a significant positive association with both IC and L2 WTC. Further, the results indicated that IDLE dimensions, such as cognitive, meta-cognitive, social, and motivational aspects were significantly related to IC and L2 WTC. The findings approve that promoting IDLE among Iranian EFL learners could enhance their intercultural awareness and communication skills.
Keywords: EFL learners, Informal Digital Learning of English, Intercultural competence, Second language willingness to communicate, SEM
Introduction
In contemporary society, students frequently communicate with individuals from different linguistic and cultural backgrounds who speak English [1, 2]. To ensure that students can interact successfully with individuals from various cultures, English language practitioners aim to promote their cultural understanding and second language willingness to communicate (L2 WTC) [1, 3]. With the help of technology, as noted by [4], English language practitioners have started exploring the potential educational advantages of computer-assisted language learning (CALL) to enhance English as a foreign language (EFL) learners’ intercultural competence (IC) in both academic and non-academic contexts [5].
Recently, there has been a change in focus from in-person classroom learning to online learning activities [6]. This dynamic has affected the way in which EFL learners approach their studies [1, 7]. According to [8], many EFL learners now choose to engage in self-directed learning outside of the classroom in order to improve their language skills. This type of activity, which can occur with or without teacher guidance, is Informal digital learning of English (IDLE), as defined by [9]. As a result, this emerging trend is beginning to pique the interest of EFL educators who want to explore new English language teaching practices.
Although the exposure of EFL learners to diverse users in various IDLE has increased in recent years [10, 11], the correlation between IDLE, IC and L2 WTC in Iran has not been adequately investigated. This study, thus, aimed to address a significant gap in the literature by investigating the impact of IDLE on IC and L2 WTC among Iranian EFL learners. The study contributes to understanding the role of IDLE in developing strategic competence for cross-cultural communication and enhancing EFL learners’ perception of English as an international language. The findings may serve as evidence that IDLE can assist EFL learners in acquiring IC, which encompasses knowledge, skills, attitudes, and awareness required to interact effectively with individuals from diverse cultures. The study holds important implications for EFL teachers, learners, and policy makers in Iran and similar contexts. It may suggest practical ways to encourage and support EFL learners in engaging with IDLE and developing their IC and L2 WTC. The findings can also recommend pedagogical strategies to integrate IDLE into formal and non-formal learning settings and promote ICC and AoD among learners. Additionally, the study may shed light on the challenges and limitations of IDLE, providing suggestions for future research in this field.
Literature Review
Informal Digital Learning of English
Due to the recent advances in mass media and technology, there has been a surge of research in the field of CALL [12] on L2 learning and teaching outside of the classroom. This research is largely based on [13, 14] learning beyond the classroom model. Examples of this research include recreational language learning [15], and IDLE [4], extramural English [16], and out-of-class autonomous language learning with technology [7]. These studies have provided evidence for four dimensions of learning beyond the classroom, such as formality (e.g., formal or informal), locus of control (e.g., self-directed or other-directed), pedagogy (e.g., instructed or non-instructed), and the location (e.g., inside or outside classroom) [17]. The notion of IDLE has resemblances to comparable concepts such as online English learning and extramural English concerning their objectives and instructive suggestions [1]. They all recognize the higher likelihood of learning L2 outside a traditional classroom environment as a result of the prevalence of digital devices and resources. Moreover, there is a shared belief that self-motivated learning is critical in casual, non-traditional, and loosely structured settings, as explained in [7] three dimensions of independence.
The notion of IDLE, which stands for self-directed English learning activities outside of formal classroom settings, has become increasingly popular in the EFL community [17]. This form of learning, according to [18] takes place in informal online environments where L2 learners utilize digital resources like blogs, social media and MMORPGs (i.e., Massively multiplayer online game) to support their L2 learning independently and without the guidance of a formal instructor. Nevertheless, [14] stress that if EFL researchers or EFL teachers give structure or motivation to the activities of EFL learners in digital environments such as MMORPGs, this would not be deemed as IDLE.
According to [1], two types of IDLE can be distinguished, namely IDLE in extracurricular settings and IDLE in extramural settings. The former refers to L2 activities structured in digital environments outside of the classroom, where a language teacher is still involved. An example can be EFL students who watch subtitled YouTube tutorial videos for their homework, which is evaluated by their teacher. On the other hand, the latter category is an independent L2 activity in digital environments without any formal language instruction [1]. For instance, L2 learners may read or write posts on Facebook in English to connect with others. This current research primarily focuses on IDLE in extramural contexts as it aims to explore the connections between IDLE and IC and L2 WTC among EFL learners in informal digital environments where they do not receive any teacher guidance.
Previously conducted research has indicated that IDLE, when utilized in L2 settings, can improve various linguistic skills including vocabulary, reading, and speaking [4, 19]. Additionally, cognitive performance such as formal test scores and English proficiency exams have shown improvement when utilizing IDLE [17, 20]. Furthermore, affective aspects of L2 learning, including motivation, confidence and L2 WTC, have displayed increased improvement [4, 20]. Quality, which is the balance between form-based (e.g., focus on the grammatical and lexical aspects of the language, such as spelling, pronunciation, vocabulary, etc.) and meaning-based IDLE (e.g., focus on the communicative and pragmatic aspects of the language, such as meaning, context, culture, etc.) activities, significantly impacts L2 outcomes such as vocabulary, speaking, and L2 WTC [4, 17, 20]. What is clear from these studies is that the connections between IDLE and IC and L2 WTC in the EFL context of Iran is remained unexplored.
Intercultural Competence
Different phrases have been invented to describe the complex abilities essential for communicating across cultures. These include intercultural sensitivity developed by Bennet in 1986, global competence proposed by [21], intercultural communication competence presented by [22], cultural intelligence suggested by [23], and IC as introduced by [24]. According to previous research conducted by scholars [25–27], the notion of IC, commonly known as IC, is the most comprehensive and inclusive idea. It is believed that the roots of IC are linked to [28] concept of communicative competence that blends Chomskyan linguistic competence with knowledge of communicative setting.
The essential idea of IC, which involves the effective and appropriate interaction with individuals from diverse linguistic-cultural backgrounds, has been defined differently across various disciplines, research paradigms, and contexts [29]. As a result, scholars have made efforts to identify the elements of IC in recent years. Observing how people understand and interact with cultural differences led [30] to suggest a developmental continuum that applies specifically to those who travel across cultures. This continuum moves from ethnocentrism to ethno relativity. Building on this idea, [31] emphasized the importance of knowledge and awareness in the stages of development for people who engage in intercultural communication. In 1993, [32] highlighted motivation as a crucial factor in developing IC. According to [32], IC is composed of motivation, competencies, and intercultural understanding. However, [24] also addressed the concept of IC in 1993 and criticized the overemphasis on cognitive and behavioral approaches, pointing out that power imbalances expressed through language in intercultural interactions were significant but often neglected in the discourse on IC. [33] multi-dimensional model, which is the most significant IC framework, included “five savoirs (knowledge-abilities) such as ‘knowledge of oneself and others, openness and inquisitiveness attitudes, interpretation and interpersonal skills, discovery and interaction skills, and critical cultural awareness” [34] (p. 450) to recognize the various aspects of IC. [35] offers additional backing for Byram’s research by presenting a viewpoint on IC that focuses on a long-term and progressive process of gaining understanding and information. In recent years, academics such as [27, 29, 36] have identified knowledge, capabilities, opinions, and consciousness as essential components that contribute to comprehending IC and an individual’s capacity to traverse varied cultural contexts.
[10] presented a new framework for IC. The framework comprises significant aspects, including Knowledge of Self, which corresponds to an individual’s understanding of their own language, culture, and country. Knowledge of Others which emphasizes the importance of comprehending diverse cultures, languages, and nations. Attitude which highlights the role of exhibiting an open and inquisitive attitude toward foreign beliefs in developing IC. Awareness which includes understanding and evaluating cultural differences. Intercultural communication skills which entails being able to effectively engage in intercultural environments by utilizing knowledge, attitudes, and awareness.
L2 Willingness to Communicate
In 1985, [37] developed the initial version of the WTC idea to explain how individual traits could influence communication in a person’s first language (L1). It was not until the 1990s, when [38] showed the link between WTC and applied linguistics, that the concept of WTC in L2, which is defined as the readiness to engage in a particular dialogue with someone using L2, became widely accepted [39].
Research on L2 WTC has been based on the theoretical framework proposed by [39] and has looked into the reasons why L2 learners may or may not be willing to communicate in L2, taking into account personality traits, self-confidence, motivation and attitude, as well as contextual elements such as interlocutors and classroom settings [40–42]. These studies have demonstrated a positive relationship between L2 WTC and various aspects of L2 learning, including risk-taking, autonomous learning, L2 proficiency, and decreased L2 anxiety [43–46].
As digital technology has progressed and become more available, CALL researchers have looked into L2 WTC in out-of-class digital settings that involve structured technology-integrated activities mainly managed and monitored by L2 researchers and teachers [14, 47, 48]. Their outcomes demonstrated that task-based L2 learning through commercial massively multiplayer online role-playing games, instructional online games, and computer-mediated communication tools can bring about affective advantages such as decreased L2 anxiety, improved L2 motivation and assurance, and increased L2 WTC [49]. As the accessibility of digital devices has grown, it has provided more chances for L2 learning and intercultural communication in informal, out-of-classroom settings [50, 51]. L2 WTC in digital settings is significantly associated with affective variables such as L2 motivation, self-confidence, speaking anxiety, and perseverance [1, 17, 19]. Despite the extensive research on L2 WTC in face-to-face communication settings, there is a lack of studies on L2 WTC in informal digital language learning in the EFL context of Iran.
Role of Informal Digital Learning in L2 Learning
IDLE has received growing attention in recent years. Previous studies have explored the effects of various personal factors on IDLE and L2 WTC, such as personal innovativeness, digital competence, grit, L2 self-confidence, and “L2 anxiety. For example, [52] revealed that students’ attitude toward DIL mediated the relationship between their personal innovativeness and digital competence, and their DIL behavior. Additionally, all these personal factors had significant direct effects on students’ DIL behavior. However, this study did not examine how these factors influenced students’ L2 WTC in different communicative environments, such as in-class, out-of-class, or digital settings. [53] addressed this issue by investigating the role of grit and L2 self-confidence in L2 WTC across three communicative environments. They found that students with higher levels of grit and L2 self-confidence exhibited better L2 WTC in all three environments. Furthermore, their results indicated that L2 anxiety was a significant determinant of L2 WTC only for non-digital settings, but not for the digital environment. This suggests that the digital environment may have some unique features that affect students’ L2 WTC differently from other settings.
Previous research has also examined the effects of various types and frequencies of IDLE activities on L2 WTC, such as receptive and productive IDLE activities, and consuming and producing English content. For instance, [54] discovered that the frequency of IDLE, as well as receptive and productive IDLE activities, were positively associated with EFL learners’ L2 WTC, indicating that these factors were significant predictors of L2 WTC. Similarly, [55] evidenced that the frequency of IDLE activities was a predictor of L2 WTC for Korean and Swedish students. However, they also found that different types of IDLE activities had different effects on L2 WTC for different groups of students. For Korean students, consuming and producing English content were significant predictors of L2 WTC, while for Swedish students, only producing English content was a significant predictor. This implies that cultural differences may play a role in moderating the relationship between IDLE activities and L2 WTC.
Former studies have also investigated the effects of various mediators and moderators on the relationship between IDLE and L2 WTC, such as teacher appreciation, personal enjoyment, social enjoyment, educational practices, interpersonal variables, affective variables, and social variables. For example, [56] unraveled that teacher appreciation, personal enjoyment, and social enjoyment were mediators in the correlation between IDLE and L2 WTC inside the classroom. However, for outside classroom contexts, only personal and social enjoyment acted as mediators. Likewise, [57] documented that there were four primary sources that influenced the students’ L2 WTC in an extramural digital setting: educational practices, interpersonal variables, affective variables, and social variables. These sources included factors such as K-12 instruction, familiarity with interlocutors and supportive communities, L2 confidence and anxiety in an extramural digital context, and the intergroup climate. As it may be inferred from the above-reviewed studies, they have explored the relationship between IDLE and L2 WTC in various EFL contexts, such as Korea, China, and Japan. However, there is a lack of research on how IDLE influences IC and L2 WTC. Moreover, there is no study that examines these issues in the EFL context of Iran, where English is not widely used as a lingua franca and where learners have limited opportunities for exposure to and interaction with diverse cultures and languages. Therefore, this study aimed to fill in a significant gap in the literature by investigating how IDLE affects intercultural competence and L2 WTC among Iranian EFL learners. To meet these purposes, the following research question (RQ) was formulated:
RQ: How is IDLE significantly correlated with IC and L2 WTC among Iranian EFL learners?
Method
Design
The author in this study employed a descriptive and correlational methodology to examine the relationship between three latent constructs: IDLE, IC, and L2 WTC in the EFL context of Iran. The author chose this methodology because it brought out the suitability, validity, or reliability of this methodology for the study. Descriptive and correlational methodology involves describing the characteristics of the variables and testing the hypotheses about their associations using statistical techniques [58]. One of the techniques used in this study was structural equation modeling (SEM), which is a multivariate analysis method that allows testing complex causal models with multiple variables. SEM is frequently used to explore the relationship between latent constructs and repeated measures data [58]. It also involves the use of a correlation matrix, which enables the calculation of both direct and indirect effects of the variables being examined. SEM was employed in this study to establish a connection between IDLE, IC, and L2 WTC.
Participants
The study was conducted at the Iran Language Institute (ILI) in Arak City, Iran. ILI is one of the leading institutions for teaching English as a foreign language (EFL) in Iran, with branches in various cities and provinces. The author applied a convenience sampling technique to select 325 EFL learners from the available population at ILI. The participants consisted of 185 male and 140 female students, ranging in age from 12 to 38 (M = 22.84, SD = 3.16). Their language proficiency was categorized as beginner (n = 115), intermediate (n = 110), or advanced (n = 100) based on their scores on a standardized placement test administered by ILI (i.e., ILI placement test). All the EFL learners were native Persian speakers and attended six hours of English classes per week at ILI. As they lived in the EFL context of Iran, they had rare opportunities to use the English outside of ILI’s walls. To obtain permission to involve participants in the study, the author approached the ILI principal’s office and provided an overview of the research objectives in a friendly atmosphere. The author then asked if it was possible to contact the EFL learners. The author was directed to the classes, where he introduced himself and explained the study’s purpose. The participants who agreed to participate in the research voluntarily provided their contact information, such as email addresses, WhatsApp IDs, and Telegram IDs. The author emphasized that participation was optional and that the participants could withdraw at any time. Furthermore, the author assured them that their responses would be kept confidential, and that they would be informed of the final study findings. It is worth noting that the study was overseen and approved by the Ethics Committee of Research from Ayatollah Ozma Borujerdi University (b/58c/258). The study’s methods were performed in accordance with the relevant guidelines and regulations of this Ethics Committee of Research.
Instruments
The author selected and adapted certain tools to collect the data that suited their research question and objectives. One of the tools was the Digital Informal Learning Scale (DILS) [59], which measured the informal learning of the digital world among the participants. The DILS was composed of four components: The DILS consisted of cognitive, meta-cognitive, social and motivational components, which were derived from statements within DIL environments. Cognitive learning was assessed using four items such as, “Expanding discipline knowledge through the use of digital technologies is something I frequently do.” Meta-cognitive learning was assessed using four items, such as, “Using digital technologies to seek learning strategies and tips is a frequent habit of mine.” Lastly, four items were used to assess social and motivational learning such as, “I often engage in the use of digital technologies to collaborate with others when learning.” The author chose this tool because it was validated by previous studies and it covered various aspects of DIL that were relevant to their study. They modified the tool by adapting some items that reflected the specific context and objectives of their study, such as, “Using digital technologies to learn about intercultural communication is important for me.” The participants rated the items on a five-point Likert scale ranging from one indicating completely disagree to five indicating completely agree.
Another tool that the author used was the Intercultural Competence Scale (ICS), which was developed by [10]. The ICS evaluated five dimensions of intercultural competence (IC): knowledge of self (three items) (e.g., “I know about the history, geography, and socio-political context of Iran”.), knowledge of others (six items) (e.g., “I know about the social etiquette and religious cultures of foreign countries”.), awareness (five items) (e.g., “I am aware of personal habits and preferences of certain cultural conditioning”.), intercultural communication skills (six items) (e.g., “I have the ability to reflect, learn, and find solutions when intercultural conflicts and misunderstandings arise.”.), and attitude (five items) (“I am willing to interact with and learn from foreigners from different cultures.”.) Each item was designed using a five-point Likert scale, ranging from completely disagree (1) to completely agree (5). For instance, knowledge of self was measured by items such as, “I know about the history, geography, and socio-political context of Iran”. The author applied this tool because it was based on a comprehensive theoretical framework and it had been tested in different cultural contexts. They adapted the tool by replacing some items that were not applicable to their study with more suitable ones, such as, “I know about the cultural values and beliefs of foreign countries”. They verified the quality of the adaptations by consulting with experts and conducting a pilot test.
The third tool that the author employed was the Willingness to Communicate Questionnaire (WTCQ), which was originally developed and validated by [59] and later revalidated by [60] in the Iranian context. The WTCQ assessed four dimensions of willingness to communicate (WTC) in English: social support (e.g., “I would like to go abroad and learn more about foreign countries and cultures.”), orientations for language learning (e.g., “learning English will be useful in getting a good job.”), willingness to communicate outside the class (e.g., “I like talking to a friend while waiting in line.”), and willingness to communicate inside the class (e.g., “I like speaking in a group about my summer vacation.”). Each dimension was measured by several items that used a five-point Likert scale, ranging from strongly disagree (1) to strongly agree (5). The author adopted this tool because it was suitable for their target population. They did not make any major changes to the tool, except for some minor adjustments in wording and formatting.
Data Collection Procedures
In conducting this study, the author implemented a number of steps. The first step was to translate the questionnaires into Persian. The author hired two professional translators who were proficient in both English and Persian and had experience in translating academic texts. The translators worked independently and then compared their translations to reach a consensus on the final version. The author also checked the translations for accuracy and clarity. The second step was to test the reliability and validity of the questionnaires. The author piloted the questionnaires with 35 EFL learners who had similar characteristics to the target population of the study. They calculated the Cronbach alpha values for each questionnaire to assess their internal consistency. The results showed that the questionnaires had acceptable reliability, with α = 0.78, α = 0.80, and α = 0.92 for the DILS, the ICS, and the WTCQ, respectively. The author also asked two university professors of applied linguistics at Arak University to evaluate the face and content validity of the questionnaires. The professors provided feedback on the relevance and appropriateness of the items and suggested some minor modifications. The author revised the questionnaires accordingly, using clear and simple language and avoiding ambiguous or culturally biased terms. The third step was to obtain feedback from eight EFL learners who were not part of the pilot group. The author asked them to complete the questionnaires and comment on their understandability and ease of completion. The learners reported that they did not have any difficulty or confusion in answering the questions, except for a few cases where they suggested some alternative wording. The author considered their suggestions and made some final adjustments to the questionnaires. The fourth and final step was to distribute the finalized questionnaires to the EFL learners who agreed to participate in the study. The author obtained their consent and explained the purpose and procedures of the study. They also assured them of their anonymity and confidentiality. The author sent digital versions of the questionnaires to the learners through email, WhatsApp, and Telegram, along with a voice podcast that instructed them on how to complete them. The learners filled out the questionnaires online and submitted them within a week. The author received responses from 380 out of 325 learners, resulting in a response rate of 85.5%. They then recorded their responses in a digital database for future data analysis.
Data Analysis Procedures
The author used SEM, a reliable multivariate statistical method for testing structural hypotheses, to analyze the data. SEM was chosen because it suited the research question and objectives, which aimed to examine the relationships among latent variables that could not be directly observed or measured [58]. SEM also had some advantages over other techniques, such as allowing for the simultaneous estimation of multiple equations and the incorporation of measurement errors [61]. The data analysis process involved two main steps: preparing the data and testing the assumptions, and estimating and evaluating the measurement and structural models. The measurement model assessed the validity and reliability of the observed variables as indicators of the latent variables, while the structural model estimated the causal effects among the latent variables [61]. The author applied LISREL 8.80 software to perform the SEM analysis.
Results
This section provides an explanation of the procedures used to analyze the collected data, and Table 1 gives a summary of the statistical metrics associated with each instrument and its subsections.
Table 1.
The results of descriptive statistics
| N | Minimum | Maximum | Mean | Std. Deviation | |
|---|---|---|---|---|---|
| Cognitive | 402 | 1.00 | 5.00 | 3.25 | 0.84 |
| Metacognitive | 402 | 1.00 | 5.00 | 3.75 | 0.91 |
| Social and motivational learning | 402 | 1.25 | 5.00 | 3.25 | 0.80 |
| Knowledge of self | 402 | 1.00 | 4.75 | 2.70 | 0.74 |
| Knowledge of others | 402 | 1.33 | 5.00 | 3.33 | 0.82 |
| Awareness | 402 | 1.25 | 5.00 | 2.95 | 0.76 |
| Intercultural communication skills | 402 | 1.00 | 5.00 | 3.50 | 0.92 |
| Attitude | 402 | 1.25 | 4.75 | 2.90 | 0.85 |
| Social support | 402 | 1.00 | 5.00 | 2.80 | 0.75 |
| Orientations for language learning | 402 | 1.48 | 5.00 | 3.25 | 0.79 |
| Willingness to communicate outside the class | 402 | 1.33 | 4.75 | 2.65 | 0.80 |
| Willingness to communicate inside the class | 402 | 1.00 | 5.00 | 3.55 | 0.93 |
The data in Table 1 informs that the sub-factor of IDLE with the greatest mean value was Metacognitive (M = 3.75, SD = 0.91). Additionally, the highest mean value among the sub-components of IC was Intercultural communication skills (M = 3.50, SD = 0.92). Lastly, the highest mean value for L2 WTC was in the category of Willingness to communicate inside the classroom (M = 3.55, SD = 0.93).
Table 2 displays the outcomes of utilizing the Kolmogorov-Smirnov test to assess the normality of the gathered data.
Table 2.
Results of the Kolmogorov–Smirnov test
| Kolmogorov-Smirnov Z | Asymp. Sig. (2-tailed) | |
|---|---|---|
| Cognitive | 0.977 | 0.296 |
| Metacognitive | 1.232 | 0.096 |
| Social and motivational learning | 1.212 | 0.106 |
| Digital Informal Learning of English Scale (IDLES) | 0.865 | 0.443 |
| Knowledge of self | 0.895 | 0.400 |
| Knowledge of others | 0.598 | 0.867 |
| Awareness | 0.808 | 0.532 |
| Intercultural communication skills | 0.846 | 0.471 |
| Attitude | 0.702 | 0.709 |
| Intercultural Competence Scale (ICS) | 1.236 | 0.094 |
| Social Support | 1.172 | 0.128 |
| Orientations for Language Learning | 0.914 | 0.374 |
| Willingness to Communicate Outside the Class | 1.217 | 0.103 |
| Willingness to Communicate Inside the Class | 1.113 | 0.168 |
| L2 Willingness to Communicate Questionnaire (L2 WTCQ) | 1.340 | 0.055 |
The data in Table 2 was found to have a normal distribution, suggesting that it is suitable to use parametric techniques. Consequently, two methods, CFA and SEM, were employed in combination with the LISREL 8.80 software package to investigate the connections between the variables IDLE, IC, and L2 WTC. A variety of Model Fit Indices, such as chi-square magnitude, Root Mean Squared Error of Approximation (RMSEA), comparative fit index (CFI), and normed fit index (NFI), were used to evaluate model fit. To evaluate model fit, [58] proposed cut-off scores for the Model Fit Indices. These values included a chi-square/df ratio of less than three, a non-significant chi-square score, an RMSEA score lower than 0.1, and NFI, GFI, and CFI scores greater than 0.90.
Table 3 presents a summary that shows Model 1’s fitting indices are all within the acceptable range. For instance, the chi-square/df ratio is 2.590, while the RMSEA value is 0.063. The GFI score is 0.921, NFI is 0.937, and CFI is 0.953.
Table 3.
Model fit indices (Model 1)
| Fitting indexes |
|
|
|
RMSEA | GFI | NFI | CFI |
|---|---|---|---|---|---|---|---|
| Cut value | > 3 | > 0.1 | > 0.9 | > 0.9 | > 0.9 | ||
| The first model | 134.70 | 52 | 2.590 | 0.063 | 0.921 | 0.937 | 0.953 |
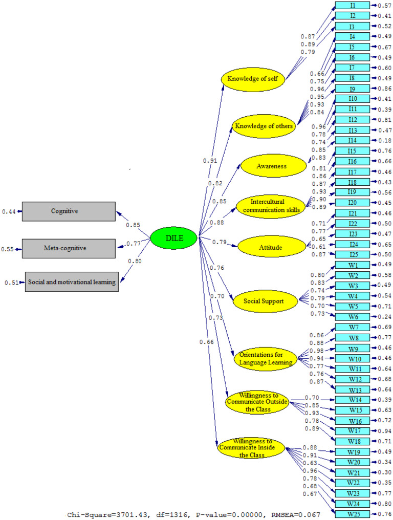
In Figs. 1 and 2, there is a graphical representation of the interconnectedness between the variables. The gathered results disclose that a combination of IDLE and IC with L2 WTC could result in a positive impact. Furthermore, regression analysis reveals that IC and L2 WTC have a statistically significant impact on IDLE, with β values of 0.84 and 0.72 and t values of 23.45 and 18.04, respectively. Model 2, as seen in Table 4, demonstrates satisfactory model fit indices, including a chi-square/df ratio of 2.590, RMSEA of 0.063, GFI of 0.921, NFI of 0.937, and CFI of 0.953.
Fig. 1.
A symbolic representation of the path coefficients values for IDLE with IC and L2 WTC
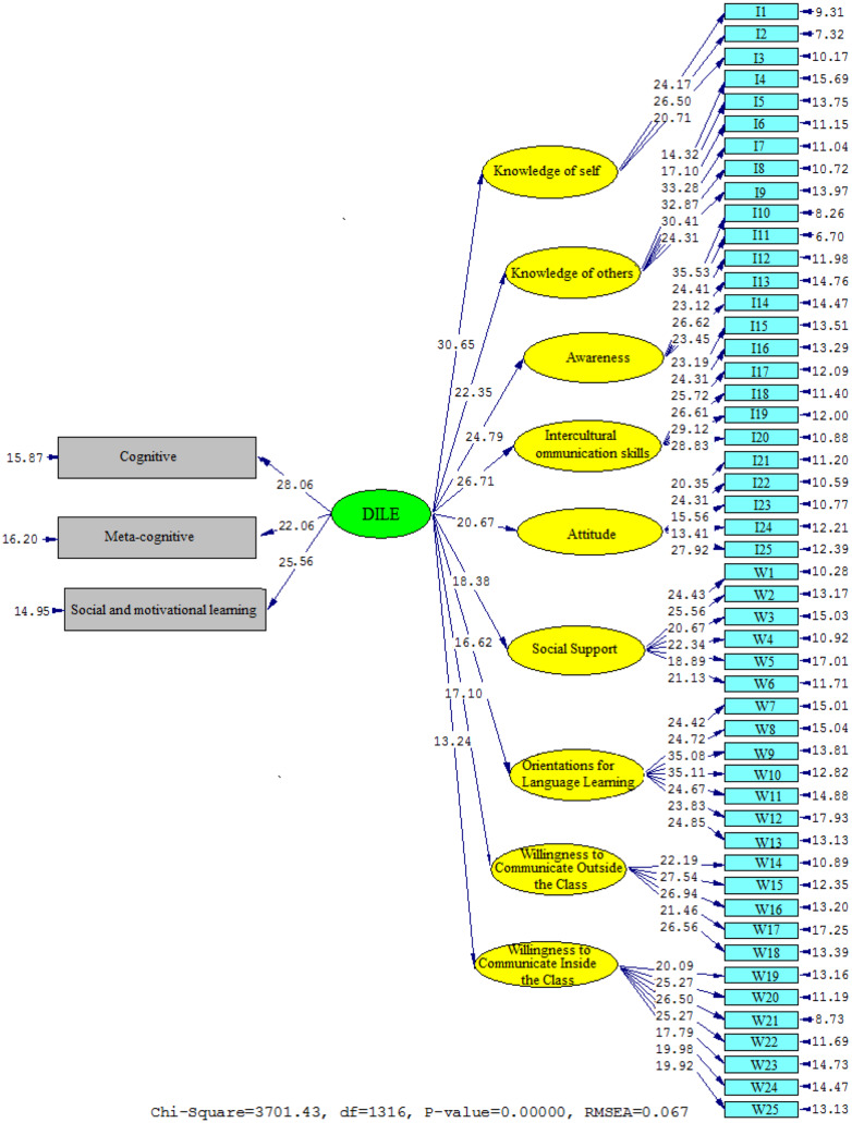
Fig. 2.
T significance values for path coefficients (Model 1)
Table 4.
Model fit indices (Model 2)
| Fitting indexes |
|
|
|
RMSEA | GFI | NFI | CFI |
|---|---|---|---|---|---|---|---|
| Cut value | > 3 | > 0.1 | > 0.9 | > 0.9 | > 0.9 | ||
| The first model | 134.70 | 52 | 2.590 | 0.063 | 0.921 | 0.937 | 0.953 |
Model 2, as depicted in Figs. 3 and 4, shows a schematic representation of the path coefficient values for the association between IDLE and IC with L2 WTC sub scales. The following outcomes were acquired for IC and IDLE sub-scales: IDLE had a β value of 0.91 and t value of 30.65 on Knowledge of self, β value of 0.82 and t value of 22.35 on Knowledge of others, β value of 0.85 and t value of 24.79 on Awareness, β value of 0.88 and t value of 26.71 on Intercultural communication skills, and β value of 0.79 and t value of 20.67 on Attitude. Additionally, the effect of IDLE was calculated on Social support with a β value of 0.76 and t value of 18.38, Orientations for language learning with a β value of 0.70 and t value of 16.62, Willingness to communicate outside the class with a β value of 0.73 and t value of 17.10, and Willingness to communicate inside the class with a β value of 0.66 and t value of 13.24.
Fig. 3.
A symbolic representation of the path coefficients values for IDLE and IC with L2 WTC (Model 2)
Fig. 4.
T significance values for path coefficients (Model 2)
Table 5 highlights a notable correlation between IDLE and the IC subscales, including Knowledge of self (r = 0.91, p < 0.001), Knowledge of others (r = 0.82, p < 0.001), Awareness (r = 0.85, p < 0.01), Intercultural communication skills (r = 0.88, p < 0.001), and Attitude (r = 0.79, p < 0.001). Similarly, IDLE exhibited a significant correlation with Social support (r = 0.76, p < 0.001), Orientations for language learning (r = 0.70, p < 0.001), Willingness to communicate outside the class (r = 0.73, p < 0.001), and Willingness to communicate inside the class (r = 0.66, p < 0.001).
Table 5.
Results of correlation between IDLE with IC and L2 WTC sub-scales
| Paths | Path coefficient | T Statistics | Test results | ||
|---|---|---|---|---|---|
| IDLE | → | Knowledge of self | 0. 91 | 30.65 | Supported |
| IDLE | → | Knowledge of others | 0.82 | 22.35 | Supported |
| IDLE | → | Awareness | 0.85 | 24.79 | Supported |
| IDLE | → | Intercultural communication skills | 0.88 | 26.71 | Supported |
| IDLE | → | Attitude | 0.79 | 20.67 | Supported |
| IDLE | → | Social support | 0.76 | 18.38 | Supported |
| IDLE | → | Orientations for language learning | 0.70 | 16.62 | Supported |
| IDLE | → | Willingness to communicate outside the class | 0.73 | 17.10 | Supported |
| IDLE | → | Willingness to communicate inside the class | 0.66 | 13.24 | Supported |
** Correlation is significant at the 0.01 level (2 tailed)
Discussion
This study examined if there was any association between IDLE, IC, and L2 WTC among Iranian EFL learners. The results of SEM disclosed that IDLE was significantly correlated with the EFL learners’ IC and L2 WTC. The findings, in a sense, disclosed that IDLE can be a valuable source of input, interaction, and output for EFL learners” in contexts where English is not widely used or taught. The study’s results are consistent with previous research that found a positive correlation between IDLE and IC, and L2 WTC [10, 54, 55, 62]. The study’s results differ from those of [63], who found no direct link between IDLE and L2 WTC in EFL students attending universities in Kazakhstan. However, unlike those studies, this study used a more comprehensive questionnaire that assessed different types and levels of IDLE activities, which may have captured a more accurate picture of the learners’ IDLE behaviors and preferences. Moreover, this study also examined the relationship between IDLE and IC, which was not explored in those studies. The results showed that IDLE was also positively correlated with IC, indicating that IDLE can enhance learners’ IC as well as L2 WTC.
The results of this study can be attributed to the beneficial aspects of IDLE, such as providing learners with autonomy, enjoyment, feedback, and exposure to authentic language and culture [1, 62, 64]. These factors have been shown to facilitate language learning outcomes and motivation [58, 60]. Furthermore, IDLE may have also fostered learners’ intercultural competence and willingness to communicate by exposing them to diverse perspectives and cultures [75], increasing their awareness of their own and others’ identities [76], and enhancing their confidence and strategies in intercultural communication [77]. However, it is important to note that IDLE took place in an unsystematic learning environment, typically beyond formal classrooms, and lacks well-defined academic goals, which stands in contrast to the organized and structured environment of conventional learning [61, 65]. The EFL learners possessed more autonomy in the informal settings, which might have facilitated their power to choose what to study and assess themselves [66]. [67] suggests that availing oneself of these prospects could heighten the EFL learners’ capacity to comprehend different cultures and elevate their level of proficiency in L2 WTC.
Another possible reason for the study’s findings may be ascribed to this view that IDLE might enable the EFL learners to access and create a wide range of English content at any time and place [50]. However, digital technology also poses some challenges for language learning, such as lack of guidance, quality control, assessment, and feedback from teachers or peers [68]. The EFL learners in this study may have benefited from the opportunities provided by digital technology to informally learn and use English through various digital platforms, such as social media, online communities, language learning apps, and online games. This might have provided them with valuable opportunities to receive input, engage in interactions, and produce output, which may have contributed to improving their IC and proficiency in L2 WTC [69].
The results align with [20] argument that it is essential to evaluate the effectiveness of out-of-class English learning, which involves a variety of form- and meaning-based exercises, to determine its standard. This approach is referred to as “the diversity of the holistic learning ecology” (p. 282). The theories of incidental language learning [70], learner autonomy, and informal language learning [13] may lend support the findings of the study. IDLE could provide the EFL learners with a self-directed environment to use digital tools (such as smartphones and desktop computers) and resources (such as web apps and social media) independently, without the need for formal contexts [4].
The findings of the study may be illuminated from this perspective, as argued by He and [71], that IDLE involved various aspects, including cognitive, metacognitive, social, and motivational learning, similar to all learning behaviors. That is, along with the results of the study, it may be argued that as the EFL learners could use digital media to facilitate their learning by physically or mentally engaging with them [68] and could organize, plan, and store information, track their comprehension, and boost their learning while executing cognitive tasks, it might have influenced their learning strategies, such as selecting strategies that aid in information retention [66, 72]. The EFL learners may have opted for the most appropriate technology or strategy that could enhance their learning opportunities in terms of IDLE. Lastly, according to [68], the EFL learners may have enjoyed social interactions online, aiding them in collaboratively constructing new knowledge and staying motivated to learn. This all may have led to boosted IC and L2 WTC.
Conclusions and Pedagogical Implications
The aim of this research was to investigate the association between IDLE and IC and L2 WTC in an EFL context within Iran. The results indicated that IDLE significantly predicted the level of IC and L2 WTC among EFL learners. Essentially, this suggests that the more EFL learners engage in IDLE, the more they are likely to exhibit IC and L2 WTC. For example, IDLE can help EFL learners to access various sources of authentic English input, such as podcasts, videos, blogs, or social media, that expose them to different cultural perspectives and values. This can enhance their awareness and appreciation of cultural diversity, as well as their ability to communicate effectively and appropriately across cultures. IDLE can also motivate EFL learners to interact with native or non-native speakers of English online, such as through chat rooms, forums, or games, that provide them with opportunities to practice their oral skills and overcome their anxiety or shyness. This can increase their confidence and willingness to initiate or participate in L2 communication in various situations and contexts. In close, this study was the first attempt exploring the potential association between IDLE, IC, and L2 WTC among Iranian FLE learners. By utilizing a more reliable survey, this research expands on previous studies by investigating the association between these three elements. The discoveries of this research filled a gap in the existing literature and enhance our understanding of IDLE in conjunction with other variables. It is anticipated that the outcome of this research offer EFL teachers a deeper appreciation of the significance of IDLE, enabling them to cultivate a favorable learning atmosphere for their students, both inside and outside the classroom, through digital channels.
The outcomes of this study have significant implications for multiple stakeholders. Policymakers in education must prioritize boosting EFL learners’ digital competencies to improve their IC and WTC as the digital era advances. In consideration of informal learning settings, school policymakers should take into account students’ increased control and flexibility in DIL environments, in addition to formal classrooms. To heighten students’ IC and L2 WTC, EFL educators, curriculum designers, and educational institutions must provide digital learning opportunities outside of formal classes and extracurricular programs. For example, virtual exchange programs can facilitate cross-cultural communication and collaboration among students from different countries, online language learning communities can foster peer support and feedback among learners, and educational apps can offer personalized and adaptive learning experiences. EFL teachers may urge EFL learners to partake in IDLE pursuits such as watching YouTube videos or constructing their ideal L2 self on Twitter or Facebook to augment their ideal self-images and enthusiasm for learning English. As the experience of Iranian EFL learners in learning English is usually unfavorable, engaging in IDLE activities could lead to favorable emotional experiences. EFL teachers can integrate these activities into formal classes by assigning them as homework or using them as supplementary materials. For instance, they can ask students to watch a YouTube video related to the lesson topic and write a summary or reflection, or they can encourage students to join an online discussion group and share their opinions or questions. This approach can foster a positive attitude toward learning English among students.
Limitations of the Study and Suggestions for Further Research
As with any research, this study has some limitations that present opportunities for future research. First, the sample size of 325 EFL learners was chosen from ILI in one city based on convenience sampling due to the accessibility and availability of the participants. This sample size may not accurately represent the entire population of Iranian EFL learners, who may have different characteristics and backgrounds. Therefore, future research should replicate our study with larger and more diverse samples from different regions and institutions in Iran to enhance the generalizability of the findings. Second, the hierarchical regression modeling analysis findings of this study do not provide conclusive evidence of a causal relationship among IDLE, IC, and L2 WTC, indicating the need for an intervention study to reveal any causal links. I propose an intervention study with a pretest-posttest control group design to test the effects of IDLE on IC and L2 WTC. Third, in this study, I did not examine the correlation between IDLE and the EFL learners’ actual English proficiency levels. To gain further insights, research on the possible links between IDLE, cognitive factors such as school grades and standardized English tests, and linguistic factors like speaking and vocabulary ability would be useful. I expect that English proficiency levels would have a positive correlation with IC and L2 WTC, as it may increase confidence and competence in using English in intercultural situations. Fourth, the potential influence of other variables that may affect the relationship between IDLE, IC, and L2 WTC should be acknowledged. Variables such as motivation, attitude, anxiety, self-efficacy, personality, and social support confound or moderate the correlation between IDLE, IC, and L2 WTC. Therefore, future research should control for these variables or include them as covariates or predictors in the regression model to examine their effects and interactions with IDLE. Finally, since the outcomes only relied on self-reported data, obtaining more qualitative data is important to avoid potentially biased feedback and to have a more accurate and complete understanding of the findings. Qualitative data could help to triangulate or complement our quantitative data by providing more in-depth and rich information about the EFL learners’ experiences, perceptions, attitudes, motivations, challenges, and outcomes of IDLE activities. Qualitative data could also help to explain or interpret the quantitative findings by providing insights into the underlying mechanisms or processes that link IDLE with IC and L2 WTC.
Acknowledgements
The author acknowledges all the participants for their kind participation in this study.
Abbreviations
- IDLE
Informal Digital Learning of English
- L2 WTC
Second language willingness to communicate
- IC
Intercultural competence
- EFL
English as a Foreign Language
Authors’ contributions
This study was planned and completed by Dr. Afsheen Rezai.
Funding
The study received no funding.
Data Availability
The data that support the findings of this study are available from the corresponding author upon reasonable request.
Declarations
Ethical approval
The study was overseen and approved by the Ethics Committee of Research from Ayatollah Ozma Borujerdi University (b/58c/258). The study’s methods were performed in accordance with the relevant guidelines and regulations of this Ethics Committee of Research.
Informed consent
Informed consent was obtained from all the individual participants included in the study.
Consent of publication
NA.
Competing interests
The authors declare no competing interests.
Footnotes
This article has been retracted. Please see the retraction notice for more detail: https://doi.org/10.1186/s40359-025-02870-2
Publisher’s Note
Springer Nature remains neutral with regard to jurisdictional claims in published maps and institutional affiliations.
Change history
5/15/2025
This article has been retracted. Please see the Retraction Notice for more detail: 10.1186/s40359-025-02870-2
References
- 1.Lee JS. Informal digital learning of English and strategic competence for cross-cultural communication: perception of varieties of English as a mediator. ReCALL. 2020;32(1):47–62. 10.1017/S0958344019000181. [Google Scholar]
- 2.Marcoccia M. The internet, intercultural communication and cultural variation. Lang Intercultural Communication. 2012;12(4):353–68. 10.1080/14708477.2012.722101. [Google Scholar]
- 3.Matsuda A. Preparing to teach English as an international language. Multilingual Matters; 2017.
- 4.Lee JS, Dressman M. When IDLE hands make an English workshop: Informal digital learning of English and language proficiency. TESOL Q. 2018;52(2):435–45. 10.1002/tesq.422. [Google Scholar]
- 5.Lee JS, Lee K. Perceptions of English as an international language by korean English-major and non-english-major students. J Multiling Multicultural Dev. 2019;40(1):76–89. 10.1080/01434632.2018.1480628. [Google Scholar]
- 6.Azizi Z, Rezai A, Naserpour A. A mixed-methods study of the correlation between iranian university students’ satisfaction and anxiety in online classes during the COVID-19 pandemic. Turkish Online Journal of Distance Education-TOJDE. 2022;23(3):200–15. 10.17718/tojde.1137265. [Google Scholar]
- 7.Lai C. Autonomous language learning with technology: beyond the classroom. Bloomsbury; 2017.
- 8.Triana Y, Nugroho A. Brief ELT in digital classroom for lazy creative lecturers (option after post pandemic recovery): lecturers’ perspectives. Indonesian J EFL Linguistics. 2021;6(1):79–99. [Google Scholar]
- 9.Lee JS. Informal digital learning of English and second language vocabulary outcomes: can quantity conquer quality? Br J Edu Technol. 2019a;50(2):767–78. 10.1111/bjet.12599. [Google Scholar]
- 10.Liu G, Ma C, Bao J, Liu Z. Toward a model of informal digital learning of English and intercultural competence: a large-scale structural equation modeling approach. Comput Assist Lang Learn. 2023;1–25. 10.1080/09588221.2023.2191652.
- 11.Mehrvarz M, Heidari E, Farrokhnia M, Noroozi O. The mediating role of digital informal learning in the relationship between students’ digital competence and their academic performance. Comput Educ. 2021;167:1–12. 10.1016/j.compedu.2021.104184. [DOI] [PMC free article] [PubMed] [Google Scholar]
- 12.Nunan D, Richards JC, editors. Language learning beyond the classroom. Routledge; 2015.
- 13.Benson P. Language learning and teaching beyond the classroom: an introduction to the field. In: Benson P, Reinders H, editors. Beyond the language classroom: the theory and practice of informed language learning and teaching. Palgrave Macmillan; 2011. pp. 7–16.
- 14.Reinders H, Wattana S. Affect and willingness to communicate in digital game-based learning. ReCALL. 2015;27(1):38–57. 10.1017/S0958344014000226. [Google Scholar]
- 15.Chik A, Ho J. Learn a language for free: recreational learning among adults. System. 2017;69:162–71. 10.1016/j.system.2017.07.017. [Google Scholar]
- 16.Sundqvist P, Sylvén LK. Extramural English in teaching and learning: from theory and research to practice. Springer; 2016.
- 17.Lee JS. (2019). Quantity and diversity of informal digital learning of English. Language Learning & Technology, 23(1), 114–126. https://doi.org/10125/44675.
- 18.Sockett G, Toffoli D. Beyond learner autonomy: a dynamic systems view of the informal learning of English in virtual online communities. ReCALL. 2012;24(2):138–51. 10.1017/S0958344012000031. [Google Scholar]
- 19.Cole J, Vanderplank R. Comparing autonomous and class-based learners in Brazil: evidence for the present-day advantages of informal, out-of-class learning. System. 2016;61:31–42. 10.1016/j.system.2016.07.007. [Google Scholar]
- 20.Lai C, Zhu W, Gong G. Understanding the quality of out-of-class English learning. TESOL Q. 2015;49(2):278–308. 10.1002/tesq.171. [Google Scholar]
- 21.Semaan G, Yamazaki K. The relationship between global competence and language learning motivation: an empirical study in critical language classrooms. Foreign Lang Annals. 2015;48(3):511–20. 10.1111/flan.12146. [Google Scholar]
- 22.Spitzberg BH, Changnon G. Conceptualizing intercultural competence. In: Deardorff D, editor. The sage handbook of intercultural competence. Sage; 2009. pp. 2–52.
- 23.Thomas DC, Inkson K. Cultural intelligence, people skills for global business. Berrett-Koehler Publishers, Inc.; 2003.
- 24.Kramsch C. Context and culture in language teaching. Oxford University Press; 1993.
- 25.Chun DM. Current and future directions in TELL. J Educational Technol Soc. 2019;22(2):14–25. https://www.jstor.org/stable/26819614. [Google Scholar]
- 26.Jin S. Using Facebook to promote korean EFL learners’ intercultural competence. Lang Learn Technol. 2015;19(3):38–51. [Google Scholar]
- 27.Peng RZ, Wu WP, Fan WW. A comprehensive evaluation of chinese college students’ intercultural competence. Int J Intercultural Relations. 2015;47:143–57. 10.1016/j.ijintrel.2015.04.003. [Google Scholar]
- 28.Hymes D. (1972). On communicative competence. Sociolinguistics, 269–93.
- 29.Fantini AE. Reconceptualizing intercultural communicative competence: a multinational perspective. Res Comp Int Educ. 2020;15(1):52–61. 10.1177/1745499920901948. [Google Scholar]
- 30.Bennett MJ. A developmental approach to training for intercultural sensitivity. Int J Intercultural Relations. 1986;10(2):179–96. 10.1016/0147-1767(86)90005-2. [Google Scholar]
- 31.Hammer MR, Bennett MJ, Wiseman R. Measuring intercultural sensitivity: the intercultural development inventory. Int J Intercultural Relations. 2003;27(4):421–43. 10.1016/S0147-1767(03)00032-4. [Google Scholar]
- 32.Gudykunst WB. Toward a theory of effective interpersonal and intergroup communication: an anxiety/uncertainty management (AUM) perspective. In: Wiseman RL, Koester J, editors. Intercultural communication theory. Sage; 1993. pp. 33–71.
- 33.Byram M. Teaching and assessing intercultural communicative competence. Multilingual Matters; 1997.
- 34.Schenker T. Intercultural competence and cultural learning through telecollaboration. CALICO J. 2012;29(3):449–70. 10.11139/cj.29.3.449-470. [Google Scholar]
- 35.Fantini AE. (2006). Exploring and assessing intercultural competence. Retrieved September 10, 2022, from https://digitalcollections.sit.edu/cgi/viewcontent.cgi?article=1001&context=worldlearning_publications/
- 36.Deardorff DK. Identification and assessment of intercultural competence as a student outcome of internationalization. J Stud Int Educ. 2006;10(3):241–66. 10.1177/1028315306287002. [Google Scholar]
- 37.McCroskey JC, Baer JE. (1985). Willingness to communicate: The construct and its measurement Paper presented at the annual convention of the Speech Communication Association, Denver, CO.
- 38.MacIntyre PD, Charos C. Personality, attitudes, and affect as predictors of second language communication. J Lang Social Psychol. 1996;15(1):3–26. 10.1177/0261927X960151001. [Google Scholar]
- 39.MacIntyre PD, Dörnyei Z, Clément R, Noels KA. Conceptualizing willingness to Communicate in a L2: a situational model of L2 confidence and Affiliation. Mod Lang J. 1998;82(4):545–62. 10.1111/j.1540-4781.1998.tb05543.x. [Google Scholar]
- 40.Cao Y, Philip J. Interactional context and willingness to communicate: a comparison of behavior in whole class, group and dyadic interaction. System. 2006;34(4):480–93. 10.1016/j.system.2006.05.002. [Google Scholar]
- 41.Hashimoto Y. Motivation and willingness to communicate as predictors of reported L2 use: the Japanese ESL context. Second Lang Stud. 2002;20(2):29–70. [Google Scholar]
- 42.Peng JE, Woodrow L. Willingness to communicate in English: a model in the chinese EFL classroom context. Lang Learn. 2010;60(4):834–76. 10.1111/j.1467-9922.2010.00576.x. [Google Scholar]
- 43.Cha J-S, Kim T-Y. Effects of English-learning motivation and language anxiety of the elementary school students on willingness to communicate in English and English speaking. Prim Engl Educ. 2013;19(1):271–94. [Google Scholar]
- 44.Derwing T, Munro M, Thomson R. A longitudinal study of ESL learners’ fluency and comprehensibility development. Appl Linguist. 2008;29(3):359–80. 10.1093/applin/amm041. [Google Scholar]
- 45.Oxford R. Cooperative learning, collaborative learning, and interaction: three communicative strands in the language classroom. Mod Lang J. 1997;81(4):443–56. 10.1111/j.1540-4781.1997.tb05510.x. [Google Scholar]
- 46.Yashima T. International posture and the ideal L2 self in the japanese EFL context. In: Dörnyei Z, Ushioda E, editors. Motivation, language identity and the L2 self. Multilingual Matters; 2009. pp. 144–92.
- 47.Buckingham L, Alpaslan RS. Promoting speaking proficiency and willingness to communicate in turkish young learners of English through asynchronous computer-mediated practice. System. 2017;65:25–37. 10.1016/j.system.2016.12.016. [Google Scholar]
- 48.Freiermuth MR, Huang H-C. Bringing Japan and Taiwan closer electronically: a look at an intercultural online synchronic chat task and its effect on motivation. Lang Teach Res. 2012;16:61–88. 10.1177/1362168811423341. [Google Scholar]
- 49.Baralt M, Gurzynski-Weiss L. (2011). Comparing learners’ state anxiety during task-based interaction in computer-mediated and face-to-face communication. Language Teaching Research, 15, 201–229. 10.1177/0265532210388717.
- 50.Richards JC. The changing face of language learning: learning beyond the classroom. RELC J. 2015;46:5–22. 10.1177/0033688214561621. [Google Scholar]
- 51.Lee JS. (2018). Informal digital learning of English and English learning outcomes. Paper presented at TESOL 2018 International Convention and English Language Expo, Chicago, Illinois.
- 52.He T, Zhu C. Digital informal learning among chinese university students: the effects of digital competence and personal factors. Int J Educational Technol High Educ. 2017;14(1):1–19. 10.1186/s41239-017-0082-x. [Google Scholar]
- 53.Lee JS, Hsieh JC. Affective variables and willingness to communicate of EFL learners in in-class, out-of-class, and digital contexts. System. 2019;82:63–73. 10.1016/j.system.2019.03.002. [Google Scholar]
- 54.Nugroho A. Learners willingness to communicate in a foreign language: the role of informal digital learning of English. ELE Reviews: English Language Education Reviews. 2021;1(2):125–33. [Google Scholar]
- 55.Lee JS, Sylvén LK. The role of Informal Digital Learning of English in Korean and Swedish EFL learners’ communication behaviour. Br J Edu Technol. 2021;52(3):1279–96. 10.1111/bjet.13082. [Google Scholar]
- 56.Lee JS, Yeung NM, Osburn MB. Foreign Language Enjoyment as a mediator between Informal Digital Learning of English and willingness to communicate: a sample of Hong Kong EFL secondary students. J Multiling Multicultural Dev. 2022;1–19. 10.1080/01434632.2022.2112587.
- 57.Soyoof A. Iranian EFL students’ perception of willingness to communicate in an extramural digital context. Interact Learn Environ. 2022;1–18. 10.1080/10494820.2021.2024579.
- 58.Lei PW, Wu Q. Introduction to structural equation modeling: issues and practical considerations. Educational Measurement: Issues and Practice. 2007;26(3):33–43. 10.1111/j.1745-3992.2007.00099.x. [Google Scholar]
- 59.MacIntyre PD, Baker SC, Clément R, Conrod S. Willingness to communicate, social support, and language-learning orientations of immersion students. Stud Second Lang Acquisition. 2001;23(3):369–88. 10.1017/S0272263101003035. [Google Scholar]
- 60.Valadi A, Rezaee A, Baharvand PK. The relationship between language learners’ willingness to communicate and their oral language proficiency with regard to gender differences. Int J Appl Linguistics Engl Literature. 2015;4(5):147–53. [Google Scholar]
- 61.Czerkawski BC. Blending formal and informal learning networks for online learning. Int Rev Res Open Distance Learn. 2016;17(3):138–56. 10.19173/irrodl.v17i3.2344. [Google Scholar]
- 62.Lee JS, Kiaer J, Jeong S. The role of informal digital learning of korean in KFL students’ willingness to communicate. J Multiling Multicultural Dev. 2023;1–17. 10.1080/01434632.2023.2216671.
- 63.Zadorozhnyy A, Lee JS. Informal Digital Learning of English and willingness to communicate in a second language: self-efficacy beliefs as a mediator. Comput Assist Lang Learn. 2023;1–21. 10.1080/09588221.2023.2215279.
- 64.Heidari E, Mehrvarz M, Marzooghi R, Stoyanov S. The role of digital informal learning in the relationship between students’ digital competence and academic engagement during the COVID-19 pandemic. J Comput Assist Learn. 2021;37(4):1154–66. 10.1111/jcal.12553. [DOI] [PMC free article] [PubMed] [Google Scholar]
- 65.Meyers EM, Erickson I, Small RV. Digital literacy and informal learning environments: an introduction. Learn Media Technol. 2013;38(4):355–67. 10.1080/17439884.2013.783597. [Google Scholar]
- 66.He T, Li S. A comparative study of digital informal learning: the effects of digital competence and technology expectancy. Br J Edu Technol. 2019;50(4):1744–58. 10.1111/bjet.12778. [Google Scholar]
- 67.Holland AA. Effective principles of informal online learning design: a theory-building metasynthesis of qualitative research. Comput Educ. 2019;128:214–26. 10.1016/j.compedu.2018.09.026. [Google Scholar]
- 68.Mayer RE. Cognitive, metacognitive, and motivational aspects of problem solving. Instr Sci. 1998;26(1–2):49–63. [Google Scholar]
- 69.Dressman M, Sadler RW, editors. The handbook of informal language learning. John Wiley & Sons; 2020.
- 70.Schmidt R. Deconstructing consciousness in search of useful definitions for applied linguistics. AILA Rev. 1994;11:11–26. [Google Scholar]
- 71.Lee JS, Nakamura Y, Sadler R. (2018). Effects of videoconference-embedded classrooms (VEC) on learners’ perceptions toward English as an international language (EIL). ReCALL, 30(3), 319–336. 10.1017/S095834401700026X.
- 72.Taheri H, Sadighi F, Bagheri MS, Bavali M. Investigating the relationship between iranian EFL learners’ use of language learning strategies and foreign language skills achievement. Cogent Arts & Humanities. 2020;7(1):1710944. [Google Scholar]
Associated Data
This section collects any data citations, data availability statements, or supplementary materials included in this article.
Data Availability Statement
The data that support the findings of this study are available from the corresponding author upon reasonable request.










