Abstract
The world has noticed tremendous growth in information technology, particularly the Internet of Things and artificial intelligence. Nowadays, a lot of people rely on conversational assistants (CAs) and other intelligent virtual objects to check account balances, communicate more quickly, make payments, and manage their financial assets with banks or other financial institutions. This study scrutinizes how consumers espouse and utilize conversational assistants in banking amenities. To provide empirical evidence and generalize sample results in a larger context, a quantitative research approach has been utilized. A structured questionnaire was prepared, which generates 181 participants. The questionnaire was selected for its suitability in systematically capturing consumers' perceptions and intentions. According to the findings of partial least square structural equation modeling (PLS-SEM), perceived ease of use (PEOU), perceived enjoyment (PE), and perceived trust (PT) have significant impacts on users' intentions to use conversational assistants, however, perceived usefulness (PU) does not have any significant effects. Furthermore, the relationship between PEOU and intention is significantly and negatively moderated by perceived risk (PR). By enabling stakeholders to create strategies that improve customer experience and unleash the full potential of conversational assistants in banking services, these findings help to better understand consumer behavior.
Keywords: Technology acceptance model, Conversational assistants, Perceived trust, Perceived enjoyment, Perceived risk, Adoption intention
1. Introduction
In this new technological era, the traditional banking method appears to be too difficult to manage. Due to the banking sector's extensive data management and analysis needs, the integration of artificial intelligence, such as Cas or chatbots, has a significant impact on the sector. CAs are automated dialogue systems that can interact with people using natural language and provide answers on specific subjects, whether through text or voice [1]. Through the use of CAs, customers gain time savings and a better understanding of banking processes as a result of this technology. This trend is further supported by the rising popularity of voice-activated gadgets like Apple's Siri and Amazon's Alexa.
The users need to share a substantial amount of private information for getting more personalized services and maximizing value from CAs. However, privacy concerns related to information disclosure are also high [2]. [3] discovered through qualitative analysis that perceived quality and privacy concerns are the two most important factors influencing satisfaction and usage intention of task-oriented chatbots.
Nonetheless, the use of AI, CAs, etc. in the banking industry is under development and still sensitive because they are associated with the private financial information of the clients.
Past studies assessed users’ intention to use chatbots and CAs in a variety of contexts including entertainment or movie recommendations [[4], [5]], e-commerce [6], financial sector [7], healthcare [[1], [8]], customer service [9], shopping [10], travel and tourism [11] and higher education institutions [12]. [4] examined the satisfaction and use intention of conversational agents for interactive movie recommendations. The results indicated that communication variables (e.g., self-disclosure and reciprocity), PT, and interactional enjoyment significantly influenced user satisfaction which in turn influenced user intention towards the conversational agent. [10] studied how attitudes and usage intentions toward shopping chatbots were influenced by PU, PEOU, PE, price consciousness, PR, trust, and personal innovativeness. The study found that attitudes toward chatbots were significantly influenced by PEOU, PR, and PU, with PT being the strongest influence. [9] looked into the elements that affect users' satisfaction with and intentions toward chatbots. The results showed that satisfaction was significantly influenced by the quality of the information and services. Furthermore, intention was significantly influenced by PE, PU and PEOU.
In the modern economy and for a nation's financial system, banks are essential [13]. Despite this, there is little research on the application of chatbots or CAs, in the banking sector. Studies in this field are still nascent [[14], [15], [16]], and the existing studies tend to concentrate on the use of CAs in entertainment or medicine. To improve the design and application of these technologies, it is crucial to comprehend the obstacles to chatbot adoption in the banking sector. It is also critical to look at how customers view privacy risks related to the use of CAs in banking.
Finding the factors that influence chatbot usage intention in emerging markets is the subject of relatively few studies [14]. Little published research has specifically examined the factors influencing Bangladeshi consumers' intention to use chatbots for banking services, according to a review of the prior literature. As time passed, new technologies were introduced and incorporated into a number of economic sectors, changing Bangladesh's economy from one that was predominately based on agriculture [17]. These include the automation and control technologies that have gained a lot of traction and are now necessary for many industries to adopt AI technologies, such as big data, blockchain, and IoT [18].
Gaining a deeper understanding of consumer adoption behavior for artificial intelligence in this industry is essential given the importance of the banking sector to the economy of Bangladesh. Moreover, with a growing middle class and young population in Bangladesh, there is potential for these groups to be targeted by bank marketers.
The study, therefore, aims at identifying the influence of the determinants (i.e., PU, PEOU, PE and PT) on the intention to use CAs in banking services. Besides, the role of PR as a moderator on the relationship between the determinants and use intention has also been observed. By incorporating additional variables, this study has extended the technology acceptance model (TAM) in the context of banking. Contributions of this study to the body of knowledge are noteworthy. First, it will provide a more detailed overview of the existing research on CAs in banking, highlighting the gaps in the literature. Second, it will focus on Bangladeshi consumers, a group that has not been well-represented in previous research. Third, it will include PR as a moderating variable, which has not been done in previous studies on CAs in banking.
This paper has been organized into several sections. A review of similar literature along with conceptual framework and hypotheses development have been conducted. After that, the research methodology has been delineated. Following the methodology, research findings are presented with relevant tables and graphs. Next, a discussion of the results of the previous study and its implications are described. Finally, the conclusion, limitations, and future study guidelines have been included at the end.
2. Review of literature
2.1. Research on TAM
TAM refers to a theory related to information technology systems and the model has a variety of applications in different fields of study [19]. TAM was developed by Devis in 1989 to investigate how new technologies are accepted in information systems [20]. Based on the theory of reasoned action, TAM explores causal relationships between various dimensions and provides an explanation of how and why people receive and use technology. These constructs include attitudes and behavioral intentions regarding the use of technology, as well as PU and PEOU [21]. The two principles of PU and PEOU, for example, can be attributed to TAM as the basis for user acceptance of technology. These elements have a positive impact on behavioral intention toward a specific behavior. A person's desire to undertake future courses of action, such as participating, consuming, and using or not utilizing a given product or service, is referred to as behavioral intention [22]. In this study context, intention can be described as the likelihood or desire of consumers to use CAs while doing the transaction with their respective banks. The model was already investigated in a variety of sectors including e-commerce, information systems, and marketing. As conversational assistant is a technology related to artificial intelligence, TAM was utilized in the formation of this study's conceptual model. Table 1 summarizes several current and pertinent articles from 2017 to 2023.
Table 1.
Findings from the previous studies.
| Author (s) | Exogenous constructs | Endogenous constructs | Mediators/Moderators | Major Findings |
|---|---|---|---|---|
| Liu et al. (2023)[3] | Perceived quality, and privacy concerns | Satisfaction and usage intention | N/A | According to a comparative study between mainland China and Hong Kong, relevancy, completeness, pleasure, and assurance can increase satisfaction, which in turn can increase usage intention. There are, however, aspects of satisfaction that can only be applied to mainland China, such as response time and empathy. In both areas, satisfaction cannot be influenced by privacy concerns. |
| Silva et al. (2023)[23] | Performance expectancy (PX), effort expectancy (EE), FC (FC), social influence (SI), PR, PT, flow | Adoption intention of chatbot | N/A | The results showed that PX and PT significantly influenced behavioral intention to adopt chatbots. However, the significance of the other constructs was not found in the analysis. |
| Terblanche and Kidd (2022)[24] | PX, EE, FC, SI and PR | Adoption intention of coaching chatbot | Gender, age | PX, SI, and FCs played significant roles as direct factors influencing the intention to use the coaching chatbot. The impact of PE was found to be moderated by gender, while age showed a tendency to moderate the effect of EE. |
| Melián-González et al. (2021)[11] | Habit, expected performance, predisposition, SIs, human-like behavior, inconvenience and problems in communication, and the possibility of job replacement. | Intention towards chatbots | N/A | The study found that intention was positively related to expected performance, the hedonic component in chatbots, habit, SIs, chatbot's behavior like a human, and predisposition towards self-service technologies. The intention was negatively influenced by a lack of convenience and problems in communication with chatbots. Moreover, surprisingly the intentions are found to be positively influenced by the possibility that chatbots could replace jobs. |
| Kasilingam (2020)[10] | PU, PEOU, PE, PR, PT, price consciousness, and personal innovativeness | Intention and attitudes towards shopping chatbots | Age, gender, and prior experience | By influencing the development of attitudes, factors like PEOU, personal innovativeness, PE, price consciousness, PU, and PR indirectly affect the intention to use chatbots. Only trust, individual innovation, and attitude, however, have a direct impact on the intention to use chatbots. |
| Prakash & Das (2020)[8] | PR, benefits, trust, and anthropomorphism | Consumer adoption and use of mental healthcare CA | N/A | The study created a thorough thematic map with four primary themes: trust, perceived benefits, risk, and anthropomorphism, which visualizes the elements impacting user acceptance and use of mental healthcare CA. |
| Ashfaq et al. (2020)[9] | Information quality, service quality, PE, PU, PEOU | Intention and satisfaction | Need for interaction with a service employee | Information and service quality influenced satisfaction, while PE, PU, PEOU influenced usage intention. Furthermore, customer satisfaction with chatbot e-service has a major impact on user intentions. Their findings also signify that better customer satisfaction can be achieved if human service employees could be somehow combined with digital services like chatbots. |
| Ikumoro and Jawad (2019)[6] | Environment context, individual context, organization context, and technology context | Intelligence conversational agent technology adoption | N/A | The research has proposed a framework where 11 factors were grouped into 4 drivers (e.g., environment context, individual context, organization context, and technology context) that may influence intelligence conversational agent technology adoption. |
| Laumer et al. (2019)[1] | PX, EE, FC, SI, price value, habit, privacy risk expectancy | Intention to adopt conversational agents and use of conversational agents | N/A | This study developed a conceptual framework by incorporating well-known factors related to UTAUT2 (unified theory of acceptance and use of technology) such as PX and EE, FCs, some new factors, like trust in CA service provider and system, privacy risk expectancy, access to the health system, experience in e-diagnosis, and compatibility, that may have an impact on the intention and actual use of conversational agents for disease diagnosis. |
| Trivedi (2019)[16] | Quality dimensions (e.g., system, information, and service) | Customer experience and brand love | PR | Perceived system, information, and service quality have significant effects on customer experience, which again affects brand love. A significant moderating effect of PR was also found. |
| Kim et al. (2019)[7] | PX, EE, SI, trust of information (TI), and trust of security (TS) | Intention towards chatbots | Experience and age | Using the UTAUT model, the researchers discovered that EE, PX, SI, TI and TS all had a substantial impact on chatbot usage intentions. |
| Richad et al. (2019)[15] | Innovativeness | PU, ease of use, attitude, and intention | N/A | Innovativeness, PEOU, usefulness, and attitude toward utilizing chatbots all have an impact on behavioral intention to use chatbots. |
| Zarouali et al. (2018)[5] | Cognitive predictors and affective predictors | Patronage intention | Attitude toward the brand | Consumers' attitudes toward chatbots are positively connected to all three affective predictors (e.g., pleasure, arousal, and dominance) as well as two cognitive predictors (e.g., PU and helpfulness). Furthermore, the attitude had a direct and indirect impact on patronage intention. |
| Lee & Choi, (2017)[4] | Self-disclosure and reciprocity | Intention and satisfaction | Level of intimacy, trust, and interactional enjoyment. | PT and interactional enjoyment were found to be significant mediating variables in the relationship between the communication variables (self-disclosure and reciprocity) and user satisfaction. Their research also claims that in predicting the relationship between a user and an agent, reciprocity is more influential than self-disclosure. However, they could not find significant interactional effects of reciprocity and self-disclosure on user satisfaction. |
| Saffarizadeh et al. (2017)[2] | Privacy concerns | Users' self-disclosure | Self-disclosure, cognitive trust, and emotional trust | This paper proposed a conceptual framework by observing inter-relationships between different constructs such as privacy concerns, users' self-disclosure, self-disclosure, cognitive trust, and emotional trust in the emerging context of CAs. |
Though assessment of PR associated with the use of CA is important, very few of the literature addressed the role of PR as a moderator [[16], [25]]. Analysis of the previous studies also shows that internal decision-making factors (e.g., PU, PEOU) are more critical than those of external factors such as features and performance of CA. Thereby, how the consumers perceive the features of CA requires more attention and in-depth investigation.
The use intention of CAs can be explained by the perceived value and simplicity of using them for transactions and other banking tasks. TAM was further broadened to include associations between other variables, such as PT and enjoyment, as well as the moderating effects of PR. The theoretical understanding of CAs in banking will be aided by this study's thorough review of the pertinent literature. Additionally, the study will put TAM to the test in the context of banking, which will advance our knowledge of how users adopt new technology. The study's conclusions will have applications for both consumers and banks. The study will provide banks with information about the variables influencing customers' decisions to use CAs for banking services. Banks can use the findings to better understand how consumers perceive the privacy risks associated with the use of CAs in banking and to design and implement these technologies more effectively.
2.2. Theoretical framework and hypothesis development
2.2.1. Perceived usefulness (PU)
The TAM emphasizes the notion that a user's intention to use technology is influenced by their perception of the technology's usefulness. According to [19], PU is the degree to which a user thinks that using a particular system would improve their ability to perform their job. The user's use and performance are positively correlated with PU levels that are high. Accordingly, [5] discovered that perceptions of usefulness and helpfulness significantly predicted chatbot use intention. Similarly, [10] investigated the impact of PU, PEOU, PE, PR and PT on the adoption of smartphone chatbots and found that all these factors had a significant impact on users' intention to use them. According to [26], PU has a significant impact on sustainable use of chatbots are used in educational settings. This finding is consistent with earlier research, including studies by [[5], [10], [15]], which showed a strong relationship between PU and people's attitudes toward intelligent chatbots. Overall, the above discussion highlights the importance of PU in determining users' intention to adopt new technologies, particularly CAs. Consequently, based on the discussion that has come before, we offer the following hypothesis.
H1
PU positively influences the intention to use CAs.
2.2.2. Perceived ease of use (PEOU)
The TAM postulates that users' perceptions of PEOU have an impact on their willingness to adopt technology. [19] defined PEOU as the degree to which a user thinks using a particular system only necessitates a minimal amount of effort. Applications that are user-friendly, simple to use, and require little effort generally have a higher chance of being accepted by users than those that are not. Inconveniences and communication difficulties with chatbots in the travel and tourism sector were found to be negatively correlated with users' willingness to use them, according to a study by [11]. This implies that users are more likely to accept CAs that are easy to use and provide practical communication experiences. Similarly, [15] found that the PEOU and usefulness of chatbots significantly influenced users' behavioral intentions to use them. Previous research has also shown that the PEOU and attitude toward intelligent chatbots have a significantly positive relationship [19,37,46]. This suggests that users are more likely to adopt CAs that are easy to use and have a positive attitude towards them. The findings suggest that users are more likely to adopt CAs that are easy to use, and convenient, and those towards which they have a positive attitude. Consequently, based on the discussion that has come before, we offer the following hypothesis.
H2
PEOU positively influences the intention to use CAs.
2.2.3. Perceived enjoyment (PE)
PE is a key construct in determining users' intention to use CAs. [27] define PE as the user's perception that using a particular system is fun and enjoyable, regardless of whether it improves functionality. This suggests that the pleasure element of using CAs should also be considered during technology design. [28] suggest that robots with more sophisticated social skills can enhance social presence and, in turn, elevate PE. [4] emphasize the importance of considering the hedonic components of using conversational agents during their design and development. Previous research has shown that the PE of using chatbots has a positive effect on usage intention [[6], [11]]. [5] also found that affective predictors such as pleasure, arousal, and dominance significantly influenced the intention to use a chatbot on Facebook. Similarly, previous studies have found that PE has a positive effect on the intention to use conversational agents [28]. Therefore, the pleasure element of using CAs is an important factor in determining users' intention to use them. The understanding of the pleasure element in using CAs can inform their design and development to ensure that they are not only functional but also enjoyable to use, leading to higher adoption rates. Consequently, based on the discussion that has come before, we offer the following hypothesis.
H3
PE positively influences the intention to use CAs.
2.2.4. Perceived trust (PT)
Interpersonal trust between humans and conversational agents is a critical factor that can significantly influence the acceptance and adoption of technology by users. As mentioned in [4] study, users may be hesitant to accept and use technology if they do not trust the system. According to [29], individuals tend to trust technology when it fulfils their objectives or needs. Therefore, trust is considered one of the essential elements of technology acceptance in this study. In numerous earlier studies, the importance of trust in relation to conversational agents has been emphasized. For instance, [7] found that TI and TS had a significant impact on users' willingness to use chatbot services. Similarly, [[1], [8]] discovered that consumers' adoption of the technology was positively influenced by their trust in CA service providers and systems. Additionally, prior studies [[7], [10], [12], [30]]have shown a strong correlation between trust in technology and the intention to use it. Thus, trust significantly influences users' intention to use conversational agents. Using trust as a predictor in the research model contributes to the body of knowledge. Therefore, based on what we've discussed so far, we propose the following hypothesis.
H4
PT positively influences the intention to use CAs.
2.2.5. Moderating role of perceived risk (PR)
PR is an important factor that affects consumers' decision-making when it comes to using a service or technology, such as conversational agents. PR can be defined as consumers' perceptions of uncertainty and potential negative consequences associated with purchasing a service or using technology [31]. [25] found a significant negative effect of perceived threat on the chatbot use for knowledge sharing. [16] study investigated the impact of information quality, service quality, and system quality on customer experience and brand love when using a chatbot. The study also found that PR acted as a moderator, indicating that customers' perceptions of risk had a considerable negative impact on their experience. The study also showed that PR affected the connection between quality parameters and experience in a significant and negative way, meaning that the negative effect of PR can outweigh the positive effect of quality parameters. Privacy risk is one aspect of the PR that is particularly relevant to conversational agents. [[1], [8]] both found that the expectation of privacy risk has a significant influence on the intention and actual use of conversational agents. This highlights the importance of addressing privacy concerns in the design and implementation of conversational agents to increase users' trust and willingness to use the technology. The relationship between PR and intention to use technology has also been explored in previous studies. [32] used PR as a moderator in the TAM and found that it was a negative moderator of the association between PEOU and intention to use e-services. This suggests that when consumers perceive higher levels of risk associated with using technology, PEOU factor may have less of an impact on their intention to use it. Consequently, based on the discussion that has come before, we offer the following hypotheses.
H5a-H5d. PR moderates the relationship between PU/PEOU/PE/PT and intention to use CAs.
The theoretical framework of this study has been illustrated in Fig. 1.
Fig. 1.
Theoretical framework.
3. Data and methods
3.1. Sampling procedures
The study utilized a descriptive research design which is used to describe market characteristics and functions [33]. The rationale behind using descriptive research is that this method enabled the researchers to observe the characteristics of the survey respondents, the factors that affect them while using banking CAs and so on. The descriptive research design was more appropriate for this study because it involved the use of a survey questionnaire and quantitative data analysis. The sample size was chosen in accordance with [34] recommendations, which called for using at least 100 samples for PLS-SEM. The sample consisted of respondents from Dhaka which has the largest population and is the capital city of Bangladesh. Due to time and resource limitations, convenience sampling was followed to collect the data. Nonetheless, [33] argued that population parameters can also be estimated using the non-probability sampling approach like convenience sampling which enables the researcher to reach the targeted respondents with minimum time and resources. Target respondents were selected based on their availability on social media, the youth segment with technological knowledge, and clients of various banks who use CAs. A total of 181 respondents filled out the survey questionnaire as part of this study in January 2020 using various online platforms, including email, social media, and so forth. Some surveys were disregarded because they contained inaccurate and incomplete information. Ultimately, 168 responses were chosen in total for analysis.
3.2. Scale and measures
The measurement scale items that were used in this research were modified from those that had been used in earlier studies where they had been found to be valid and reliable. Table 2 illustrated the constructs and observed variables. Items related to the intention to use CA were adopted from [35]. Items related to PT and risk were adopted from [36]. Research by [19] and [37] were followed to collect items related to PU and PEOU, respectively. Finally, scale items of PE were adopted from [27]. For the purpose of gathering primary data from the respondents, a structured questionnaire was created. Three sections made up the survey questionnaire: questions about demographics, questions about CAs, and questions about measurement scales. Questions about gender, age, education, occupation, and monthly income were included in the demographic section. Questions about CAs included whether they use CA or not, as well as why they do. The scale items used to measure each of the six latent constructs were included in the final section. In the survey's scale items, participants were asked to rate their level of agreement or disagreement on a five-point Likert scale, from strongly disagree to strongly agree.
Table 2.
Demographic analysis of respondents.
| Variables | n | % |
|---|---|---|
| Gender | ||
| Female | 52 | 31.0% |
| Male | 116 | 69.0% |
| Age | ||
| Below 21 | 18 | 10.7% |
| 21–30 | 121 | 72.0% |
| 31–40 | 9 | 5.4% |
| 41–50 | 11 | 6.5% |
| Above 50 | 9 | 5.4% |
| Education | ||
| HSC | 8 | 4.8% |
| Undergraduate | 80 | 47.6% |
| Graduate | 43 | 25.6% |
| Post-graduate and above | 37 | 22.0% |
| Occupation | ||
| Businessman | 10 | 6.0% |
| Service | 22 | 13.1% |
| Professional | 20 | 11.9% |
| Student | 109 | 64.9% |
| Self-employed | 7 | 4.2% |
| Monthly Income (in BDT) | ||
| 21,000–30,000 | 24 | 14.3% |
| 31,000–40,000 | 21 | 12.5% |
| 41,000–50,000 | 22 | 13.1% |
| Above 50,000 | 58 | 34.5% |
| Below 20,000 | 43 | 25.6% |
3.3. Ethics
Research ethics have been maintained while conducting the study from the respective institutes of the researchers in Bangladesh. The respondents had been informed about the study objectives before the data were collected. Anonymity and confidentiality of data were also ensured. The respondents gave their informed consent and did not receive any financial benefits for participating in the study.
4. Results
SmartPLS version 3 and SPSS version 25 were used to evaluate the survey data. To begin with, frequency distribution and percentile metrics were primarily utilized to comprehend the sample distribution. Multicollinearity among the independent variables was tested using collinearity statistics. In addition, the reliability of the scale items was assessed using Cronbach's alpha coefficients. In order to conduct a valid study, the latent variables had to be statistically valid in terms of convergent and discriminant validity. After that, structural equation modeling was used to evaluate the hypotheses using a partial least squares method.
4.1. Preliminary univariate analysis
4.1.1. Demographic analysis
The demographic variables include gender, age, education, occupation, and monthly income, which are illustrated in Table 2. Results showed that male participants (n = 116 or 69%) were higher than female participants (n = 52 or 31%). The following table (see Table 3) illustrated the frequency and percentage of the subcategories of the other respective demographic variables. The highest responses were received from the respondents between 21 and 30 years old (72.0%). The level of education of the respondents indicated that the majority of them were undergraduates (47.6%). Moreover, the highest portion of the participants were students (64.9%). Finally, participants with monthly income above 50,000 BDT were the highest (34.5%).
Table 3.
Use and purpose of CA.
| Categories | Subcategories | Frequency (N) | Percent (%) |
|---|---|---|---|
| Use of CAs | No | 53 | 31.5% |
| Not Sure | 29 | 17.3% | |
| Yes | 86 | 51.2% | |
| Purposes of using CAs | Checking Account Balance | 34 | 20.2% |
| Faster Communication | 34 | 20.2% | |
| Making Payment | 26 | 15.5% | |
| Managing financial assets | 19 | 11.3% | |
| Others | 43 | 25.6% |
The results also showed that the majority of the participants (51.2%) are already using CAs whereas 31.5% of the respondents did not use CAs and 17.3% of them were not sure about using CA (see Table 4). The purposes of using CAs included checking account balances (20.2%), faster communication (20.2%), making payments (15.5%), managing financial assets (11.3%), and others (25.6%). The use and purpose of CAs in banking are illustrated in Table 3.
Table 4.
Descriptive statistics (n = 168).
| Latent variables | Minimum | Maximum | Mean | Std. Deviation | Skewness | Std. Error | Kurtosis | Std. Error |
|---|---|---|---|---|---|---|---|---|
| PU | 1 | 5 | 3.6230 | .84103 | −.455 | .187 | .173 | .373 |
| PEOU | 1 | 5 | 3.1488 | .82522 | .176 | .187 | .042 | .373 |
| PE | 1 | 5 | 3.5595 | .84872 | −.291 | .187 | −.154 | .373 |
| PT | 1 | 5 | 3.5258 | .78195 | −.190 | .187 | .442 | .373 |
| PR | 1 | 5 | 3.1032 | .87392 | −.211 | .187 | .366 | .373 |
| Intention | 1 | 5 | 3.5020 | .87624 | −.391 | .187 | −.133 | .373 |
4.1.2. Common method variances (CMV)
Due to the use of a single data collection method, CMV may cause systematic response bias [38]. It provides a direct indication of how much variance can be explained by one single factor [39] based on Harman's single-factor test. In this study, 30.819% variance in the dataset was explained by a single factor, which is less than the recommended level (50%) [[38], [40]]. Thereby, CMV does not present any serious issues for the dataset.
4.1.3. Descriptive statistics
A primary analysis of each variable was conducted using the mean, standard deviation, skewness, kurtosis, and standard error scores. For each latent construct, a composite score was calculated by averaging its scale item values, e.g., all three items of PU were averaged. As illustrated in Table 4, PU generated the highest mean score (M = 3.6230, SD = 0.84103) whereas PR had the lowest mean score (M = 3.1032, SD = 0.87392). Apart from these two latent variables, other elements generated moderate mean scores. The values of skewness and kurtosis are used to denote the shape of the distribution indicating whether the variables are normally distributed or not. As all the values of skewness and kurtosis were within the range of ±1, it can be claimed that the variables approximately followed the normal distribution. Finally, the floor and ceiling effects of the dataset revealed that the maximum floor observed was 11.31% by item 2 of PEOU. On the other hand, the maximum ceiling observed was 22.62% by item 3 of PU.
4.1.4. Correlation analysis
An analysis of correlation (r) indicates the strength and direction of the linear relationship between the variables. As shown in Table 5, most correlations between the constructs were significant at p < 0.01 and p < 0.05. The use of CA was positively and significantly correlated with all independent variables except PR. There was a strong correlation between intention and PT (r = 0.577, p 0.01). The results suggested that the higher the PT users have in the CAs, the higher the intention towards using CAs will be. On the other hand, the lowest and most negative correlation was found between intention and PR (r = −0.171, p < 0.05). The findings indicated that if the PR associated with CAs is increased, users’ intention to use CAs will be reduced. The correlational analysis suggested partial support for the hypotheses proposed earlier, however, a more robust method (e.g., structural equation modelling) is needed for estimating the hypotheses.
Table 5.
Correlation matrix.
| Latent variables | PU | PEOU | PE | PT | PR | Intention |
|---|---|---|---|---|---|---|
| PU | – | |||||
| PEOU | .278** | – | ||||
| PE | .627** | .293** | – | |||
| PT | .564** | .401** | .583** | – | ||
| PR | .100 | −.330** | .121 | −.024 | – | |
| 1. Intention | .428** | .422** | .482** | .577** | −.171* | – |
**p < 0.01 * p < 0.05.
4.1.5. Test of multicollinearity
A multicollinearity test is performed to assess any high correlations among the independent variables, because such high correlations may influence the results from the model estimation. Table 6 showed that the independent variables have no autocorrelation because the Durbin-Watson score (2.101) is within the allowed range (1.5 and 2.5). Furthermore, if the VIF (variance inflation factor) value reaches 5 and tolerance values are less than 0.1, multicollinearity can be recognized [34]. The greatest VIF in this study was 1.936, which is within the acceptable limits. In addition, the tolerance value was within the permitted range (0.1 and 1). Therefore, it can be confirmed that the presence of multicollinearity was insufficient in the dataset.
Table 6.
Test of multicollinearity.
| Independent Variable | Tolerance | VIF |
|---|---|---|
| PU | .541 | 1.847 |
| PEOU | .717 | 1.395 |
| PE | .517 | 1.936 |
| PT | .551 | 1.816 |
| PR | .832 | 1.202 |
| Durbin-Watson 2.101 | ||
4.2. Multivariate analysis
4.2.1. Measurement model assessment
According to [34], evaluating the measurement model entails looking at the relationship between the observed or measured variables and an underlying latent variable in a specific study. Numerous measurement items with numerical values were gathered from the study participants to gauge the latent variables. As a result, it is crucial to determine the validity and reliability of these items. The proposed model was tested using the PLS-SEM approach, as described by [41], using SmartPLS version 3.0.
4.2.2. Convergent validity and reliability
We used Cronbach's alpha (CA) scores to assess construct reliability, aiming for values above or close to 0.60, as well as composite reliability (CR) values exceeding 0.70, in accordance with the standards outlined by [34]. As illustrated in Table 7, All latent variable Cronbach's alpha values were above or close to 0.60, and all CR values were greater than or equal to 0.70, indicating satisfactory construct reliability. Then, in accordance with the recommendations of [34], we used factor loading (FL) and average variance extracted (AVE), looking for values greater than 0.50. The majority of factor loading values were higher than the permitted limit of 0.50.
Table 7.
Summary of measurement model assessment.
| Latent variables | Items | FL | CA | CR | AVE |
|---|---|---|---|---|---|
| PU | PU2 | 0.656 | 0.692 | 0.830 | 0.623 |
| PU3 | 0.816 | ||||
| PU1 | 0.879 | ||||
| PEOU | PEOU1 | 0.576 | 0.598 | 0.756 | 0.516 |
| PEOU2 | 0.663 | ||||
| PEOU3 | 0.881 | ||||
| PE | PE1 | 0.801 | 0.726 | 0.845 | 0.646 |
| PE2 | 0.858 | ||||
| PE3 | 0.748 | ||||
| PT | PT1 | 0.820 | 0.677 | 0.822 | 0.608 |
| PT2 | 0.830 | ||||
| PT3 | 0.680 | ||||
| PR | PR1 | 0.489 | 0.658 | 0.758 | 0.522 |
| PR2 | 0.857 | ||||
| PR3 | 0.771 | ||||
| Intention to use CA | IU1 | 0.826 | 0.680 | 0.820 | 0.606 |
| IU2 | 0.652 | ||||
| IU3 | 0.844 |
Discriminant validity.
Discriminant validity ensures that each latent variable is unique and different from other latent variables. Several measures are used to test discriminant validity and Heterotrait-Monotrait Ratio (HTMT) is one of them. HTMT, which measures the real correlations across components, is a measure of discriminant validity in the PLS-SEM approach [34]. Discriminant validity is present when the HTMT value is less than 0.90. All of the HTMT values in this study were below 0.90, as shown in Table 8. The results suggested that all the latent variables were unique and thus, discriminant validity was ensured.
Table 8.
Results of discriminant validity.
| Latent variables | Intention to use CA | PEOU | PE | PR | PT |
|---|---|---|---|---|---|
| PEOU | 0.665 | ||||
| PE | 0.700 | 0.446 | |||
| PR | 0.323 | 0.588 | 0.249 | ||
| PT | 0.865 | 0.631 | 0.830 | 0.171 | |
| PU | 0.642 | 0.506 | 0.888 | 0.233 | 0.828 |
4.2.3. Structural model analysis and hypothesis testing
Following the methodology outlined by [34], the evaluation switches to the structural model once the validity of the entire measurement model has been established. According to the works of [42] and [43], the validation of hypotheses depends on an analysis of the structural model, where hypotheses regarding the significance of relationships are either accepted or rejected. According to[41], a bootstrapping method with a subsample of 1000 was used in this study to estimate the structural model. The coefficient of determination, R2, is used in PLS to assess the structural model's explanatory power. The R2 value can range from 0 to 1, with higher values indicating greater predictive power [34]. Table 9 displays the findings of the structural model analysis, including R2 values, path coefficients (beta), t statistics, and associated p-values. According to [42] recommendations, a t-value is deemed statistically significant for two-tailed testing when its corresponding p-value is less than 0.05 and it is outside the range of −1.96 and + 1.96.
Table 9.
Summary of Structural model assessment.
| Constructs | Model 1 |
Model 2 |
||||
|---|---|---|---|---|---|---|
| β | t value | Sig. | β | t value | Sig. | |
| PU → IU | 0.082 | 1.046 | 0.296 | |||
| PEOU → IU | 0.204 | 2.695 | 0.007** | |||
| PE → IU | 0.173 | 2.203 | 0.028* | |||
| PT→ IU | 0.380 | 4.593 | 0.000** | |||
| PU → IU | 0.036 | 0.437 | 0.662 | |||
| PEOU → IU | 0.185 | 2.314 | 0.021* | |||
| PE → IU | 0.214 | 2.587 | 0.010* | |||
| PT→ IU | 0.328 | 3.293 | 0.001** | |||
| PR→ IU | −0.097 | 1.344 | 0.179 | |||
| PR × PU→ IU | 0.048 | 0.415 | 0.678 | |||
| PR × PEOU→ IU | −0.128 | 2.219 | 0.027* | |||
| PR × PE→ IU | 0.007 | 0.053 | 0.958 | |||
| PR × PT→ IU | −0.072 | 0.778 | 0.437 | |||
| R2 | 0.469 | 0.497 | ||||
**p < 0.01, *p < 0.05, (two-tailed, t = 1.96).
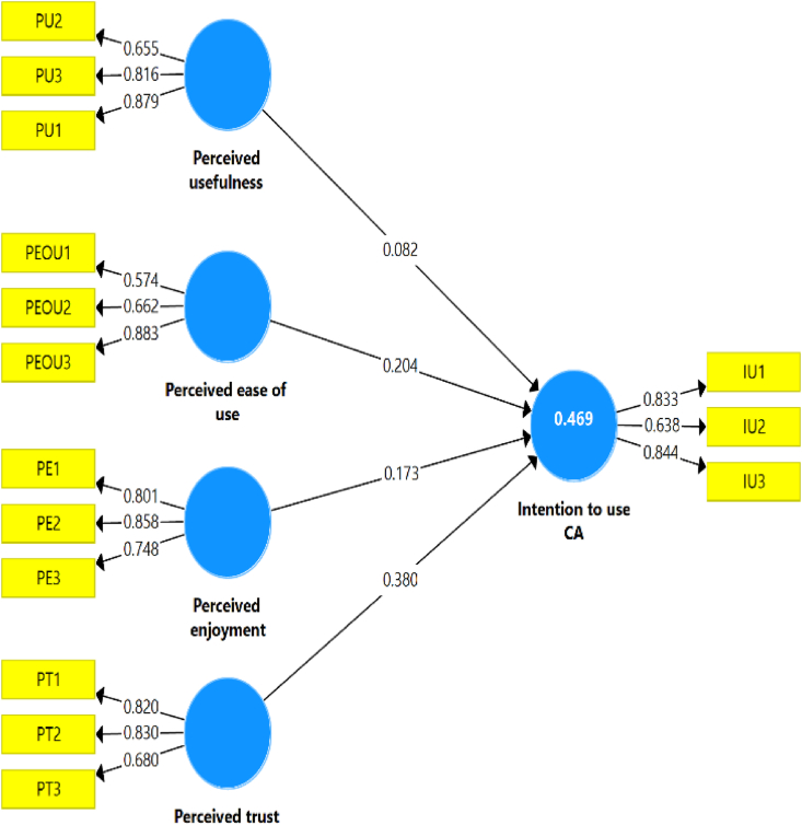
Two models were used to evaluate the direct and interaction effect hypotheses. In Model 1, which accounted for 46.9% of the variation in intention to use CA, factors like PU, PEOU, PE and PT were taken into consideration. As shown in Fig. 2, Model 1 showed that the intention to use CAs was significantly influenced by three exogenous constructs. Intention was found to have no significant relationship with PU. At p < 0.01, PEOU (=0.204, t = 2.695) and PT (=0.380, t = 4.593) were considered significant. At p < 0.05, PE (=0.173, t = 2.203) significantly predicted intention. H2, H3, and H4 were therefore supported.
Fig. 2.
Results of structural model (Model 1).
After the introduction of PR and four interaction factors, Model 2 explained the most variation in intention (49.7%), as illustrated in Fig. 3. In model 2, PEOU, enjoyment, and trust were all found to be significant. At p < 0.05, PR moderated the link between PEOU and intention. As a result, hypothesis H5b has been confirmed.
Fig. 3.
Results of structural model (Model 2).
Fig. 4 illustrates slope analysis for the significant interaction effect. The graph revealed that PR reduced the positive link between PEOU and intention. In other words, when PR is minimal, there is the strongest positive relationship between PEOU and intention.
Fig. 4.
Moderating effect of PR on intention to use CA.
5. Discussion
The purpose of the study is to examine the adoption of CAs in the context of banking. The TAM was used in this study where in addition to the original model's two predictive components (e.g., PU, and ease of use), the TAM has been expanded by adding three more variables such as PE, PT, and PR. Previous studies related to the field of artificial intelligence, especially including conversational agents, CAs, and digital chatbots, are reviewed [[1], [2], [4], [5], [6], [7], [8], [9], [10], [11], [15], [16]]
In this study, three (PEOU, PE and PT) out of the four exogenous constructs significantly influenced consumers' intention to utilize CAs in the banking business. [4] found that PT and PE significantly affect users' satisfaction with using conversational agents and this satisfaction in turn significantly affects users’ intention to use the service of conversational agents. Aligning with the findings of this study, [1] indicates that trust drives customers into adopting conversational agents for disease diagnostics and privacy risk expectancy affects the adoption of CAs inversely. According to the study conducted by [7], TI and TS significantly affect the intention to use chatbot services. Furthermore, PEOU has a considerable impact on the behavioral intention to use a chatbot, which is one sort of conversational assistant [15]. The literature has also shown that PT has a substantial impact on the utilization of chatbot services [10].
According to the findings of this study, PU has no substantial impact on the intention to utilize CAs in the Bangladeshi banking sector. This finding suggests that customers may not yet fully understand the potential benefits and usefulness of these AI technologies in the banking context \[44]. To address this, banking service providers may want to focus on positively shaping customers' perceptions of CAs by implementing strategies such as adding more utilities or features to their chatbots [45], educating customers about the usefulness of these tools [46], and demonstrating how they can be used effectively in banking tasks [47]. By doing so, banking service providers can increase customers' PU of CAs and ultimately drive greater adoption and usage [19].
This lack of relevance of PU is also consistent with [10] study, which found no significant influence of PU on the intention to use chatbots for purchasing. However, the study findings on PU contradict those of [15], who discovered PU to be a key factor determining chatbot use intention. Moreover, PR was found to be significantly and negatively moderating the relation between PEOU and intention toward using CAs. The significant moderating role of PR in the context of chatbots is also evident in the literature. According to [16], PR impacted the association between quality dimensions (e.g., information quality, service quality, and service quality) and the customer experience in a significant and negative way. PR was also found to have a substantial moderating influence [32]. They discovered that when PR was high, the positive link between PEOU and intention to embrace e-services was deflated. There are different sets of risks that people perceive with CAs such as information disclosure and risks during making online transactions or asking queries from CAs. Hence, service marketers should strive for reducing the PR to customers to encourage them toward adopting CAs. However, studies of [[23], [24]] did not find any significant influence of PR on chatbot adoption intention, which contrasts with the findings of this study. Despite inconsistent results reported by some of the studies, the present study sheds light on the significant evidence of PR associated with CAs in the banking context.
The study recommends several policy actions for policymakers in the investigated bloc. Firstly, policymakers should strengthen data protection and privacy regulations to ensure the security of customer information. Secondly, promoting transparency and accountability by requiring banks to disclose information about data collection and usage, and holding them accountable for any misuse of customer data. Thirdly, policymakers should focus on customer education and awareness to help customers make informed decisions about using CAs. Fourthly, encouraging collaboration between banks and technology providers to align with best practices and guidelines. Fifthly, establishing monitoring and evaluation mechanisms to assess the performance and user experience of CAs. Lastly, promoting international collaboration on standards and guidelines to ensure consistency and trust across borders. Implementing these policies can support the adoption of CAs in banking while safeguarding customer privacy and fostering sector growth.
5.1. Theoretical contributions
The study has contributed to the existing literature in many ways. This paper opens the avenue for conducting empirical research in the field of banking CAs because the majority of the papers were limited to theoretical model development or review paper. This paper also reveals how consumers adopt CA in the banking industry which plays a vital role in a country's financial stability. PEOU, PE, and PT are the most important factors affecting CA usage intention. This study has extended the TAM by incorporating and verifying additional variables such as PE, PT and PR. According to this study, where future studies may include and verify other constructs which are relevant and supported by studies. Furthermore, the inclusion of PR as a moderator in the study's analysis provides a deeper understanding of the relationships between the predictors and users' intention to use CAs. In this case, the study shows that PR moderates the relationship between PEOU and intention to use CAs, indicating that the effect of ease of use on intention varies depending on the level of PR. This finding contributes to the existing literature on the adoption of new technologies, particularly CAs, by highlighting the importance of PR as a key factor in shaping users' intentions to use them. Previous research has emphasized the role of factors such as PEOU, PU, and PE in predicting technology adoption. Still, the inclusion of PR as a moderator provides a more nuanced understanding of the adoption process, taking into account the potential barriers or concerns that users may have.
5.2. Practical implications
First, as this study identified three out of four factors as significant predictors of the usage intention of CAs, marketers especially in banking services should know at the time of designing and marketing conversational agents, the three factors namely PEOU, PE and PT should receive the highest of importance. Thereby, the practitioners should focus on more engaging chatbots which can provide personalized services to the clients, which may not be possible in the traditional banking channel. Second, service marketers should enhance the PEOU of their CAs. Additionally, they must focus on influencing customers' perceptions of the PE and their trust in CAs.
Third, some strategies need to be formulated to reduce the risk perception from the mind of the consumers that are in turn expected to increase the usage of these CAs. In this regard, marketers can improve the security features of their CAs and educate the customers properly by informing them that most of their fear regarding PR is unreasonable. This study also suggested that developers of CAs should be concerned about two AI ethics principles including “Privacy” and “Safety and Security”. [2] noted that more personalized responses and greater value can be provided by devices like CAs when users disclose more information. However, users are often unwilling to disclose information due to privacy concerns. Thus, AI systems must encourage and protect privacy rights and data protection while also ensuring data security. Thus, marketers and decision-makers should focus more on these factors if they want to make their CAs stand out from the majority of cases. Finally, these insights can inform the development of CAs and help businesses and organizations promote their adoption by addressing users' concerns and optimizing the user experience. CAs can greatly enhance banking services by providing convenient and efficient ways for users to check balances, communicate, make payments, and manage financial assets. By optimizing the user experience and addressing potential risks, businesses and organizations can encourage widespread adoption and improve customer satisfaction. Studies addressing the differential impacts of the types of chatbots on consumer intention and satisfaction are needed because this study did not take into account the effects of various chatbot types (e.g., rule-based, AI-powered) on intention.
6. Conclusion
The study identified the essential factors that influence the use of CAs in banking services. The results highlight how important PEOU, PE and PT are in determining users' intentions to use CAs. Moderating influence of PR has also been noticed on the association between PEOU and intention, underscoring the significance of addressing users' concerns to encourage adoption. Every study, however, has limits and areas for future investigation, and this study is no exception. The survey used in this research was conducted on the people of the capital city, Dhaka and hence users of other divisions or rural areas have not been taken into account. By including participants from other cities and rural areas, future research can close this gap and broaden its focus. Additionally, only 168 people were included in the sample, which could have been expanded for more accurate research. Consumers' intentions to use technology can also be examined using other models, such as theory of planned behavior (TPB), Delone and McLean information system success model, UTAUT, and others. Cronbach's alpha values of some scales and factor loadings of some items were found low due to the use of a reverse questionnaire. Thus, positive scale items can be used in future research to measure these constructs. The exogenous constructs incorporated into the model could explained only 50% of the variance in the endogenous construct, hence, future studies should include relevant factors to improve the prediction accuracy. Comparative studies can be conducted to see the differences between cultures, industries and countries. Further studies can be undertaken to see behavioral factors and satisfaction towards human agents and chatbots.
Author contribution statement
Shahedul Hasan: Performed the experiments; Analyzed and interpreted the data; Wrote the paper. </p>
Eshatir Radiat Godhuli: Conceived and designed the experiments; Performed the experiments; Wrote the paper. </p>
Md. Shezanur Rahman; Md. Abdullah Al Mamun: Contributed reagents, materials, analysis tools or data. </p>
Data availability statement
Data will be made available on request.
Supplementary content related to this article has been published online at [URL].
Declaration of competing interest
The authors declare that they have no known competing financial interests or personal relationships that could have appeared to influence the work reported in this paper.
Footnotes
Supplementary data related to this article can be found at https://doi.org/10.1016/j.heliyon.2023.e20220.
Appendix A. Supplementary data
The following is the supplementary data related to this article:
References
- 1.Laumer S., Maier C., Gubler F.T. (ECIS); Sweden: 2019. CHATBOT ACCEPTANCE IN HEALTHCARE: EXPLAINING USER ADOPTION of CONVERSATIONAL AGENTS for DISEASE DIAGNOSIS. ECIS 2019 Proceedings. 27th European Conference on Information Systems.https://aisel.aisnet.org/ecis2019_rp/88 [Google Scholar]
- 2.Saffarizadeh K., Boodraj M., Alashoor T.M. Thirty Eighth International Conference on Information Systems; South Korea: 2017. Conversational Assistants: Investigating Privacy Concerns, Trust, and Self-Disclosure. ICIS 2017 Proceedings. [Google Scholar]
- 3.Liu Y.L., Hu B., Yan W., Lin Z. Can chatbots satisfy me? A mixed-method comparative study of satisfaction with task-oriented chatbots in mainland China and Hong Kong. Comput. Hum. Behav. 2023;143 [Google Scholar]
- 4.Lee S., Choi J. Enhancing user experience with conversational agent for movie recommendation: effects of self-disclosure and reciprocity. Int. J. Hum. Comput. Stud. 2017;103:95–105. doi: 10.1016/j.ijhcs.2017.02.005. [DOI] [Google Scholar]
- 5.Zarouali B., Van den Broeck E., Walrave M., Poels K. Predicting consumer responses to a chatbot on Facebook. Cyberpsychol., Behav. Soc. Netw. 2018;21(8):491–497. doi: 10.1089/cyber.2017.0518. [DOI] [PubMed] [Google Scholar]
- 6.Ikumoro A.O., Jawad M.S. Intention to use intelligent conversational agents in e-commerce among Malaysian SMEs: an integrated conceptual framework based on tri-theories including unified theory of acceptance, use of technology (UTAUT), and T-O-E. Int. J. Acad. Res. Bus. Soc. Sci. 2019;9(11):205–235. doi: 10.6007/IJARBSS/v9-i11/6544. [DOI] [Google Scholar]
- 7.Kim J.W., Jo H.I., Lee B.G. The study on the factors influencing on the behavioral intention of chatbot service for the financial sector: focusing on the UTAUT model. Journal of Digital Contents Society. 2019;20(1):41–50. doi: 10.9728/dcs.2019.20.1.41. [DOI] [Google Scholar]
- 8.Prakash A.V., Das S. Intelligent conversational agents in mental healthcare services: a thematic analysis of user perceptions. Pac. Asia J. Assoc. Inf. Syst. 2020;12(2):1–34. [Google Scholar]
- 9.Ashfaq M., Yun J., Yu S., Loureiro S.M.C. I, Chatbot: modeling the determinants of users' satisfaction and continuance intention of AI-powered service agents. Telematics Inf. 2020;54 doi: 10.1016/j.tele.2020.101473. [DOI] [Google Scholar]
- 10.Kasilingam D.L. Understanding the attitude and intention to use smartphone chatbots for shopping. Technol. Soc. 2020;62 doi: 10.1016/j.techsoc.2020.101280. [DOI] [Google Scholar]
- 11.Melián-González S., Gutiérrez-Taño D., Bulchand-Gidumal J. Predicting the intentions to use chatbots for travel and tourism. Curr. Issues Tourism. 2021;24(2):192–210. doi: 10.1080/13683500.2019.1706457. [DOI] [Google Scholar]
- 12.Rahim N.I.M., Iahad N.A., Yusof A.F., Al-Sharafi M.A. AI-Based chatbots adoption model for higher-education institutions: a hybrid PLS-SEM-Neural network modelling approach. Sustainability. 2022;14(19) [Google Scholar]
- 13.Hossain A., Chowdhury M.H.K., Hasan S., Shamsuzzaman M., Fahim A.Y., Khan M.Y.H. Banking service in Bangladesh: the impact of service marketing mix on purchase intention of university students. Strat. Change. 2020;29(3):363–374. doi: 10.1002/jsc.2335. [DOI] [Google Scholar]
- 14.Mogaji E., Balakrishnan J., Nwoba A.C., Nguyen N.P. Emerging-market consumers' interactions with banking chatbots. Telematics Inf. 2021;65 [Google Scholar]
- 15.Richad R., Vivensius V., Sfenrianto S., Kaburuan E.R. Analysis of factors influencing MILLENNIAL’S technology acceptance of chatbot in the banking industry in Indonesia. Int. J. Manag. 2019;10(4):1270–1281. doi: 10.34218/IJM.10.3.2019.011. [DOI] [Google Scholar]
- 16.Trivedi J. Examining the Customer Experience of Using Banking Chatbots and Its Impact on Brand Love: The Moderating Role of Perceived Risk. Journal of Internet Commerce. 2019;18(1):91–111. doi: 10.1080/15332861.2019.1567188. [DOI] [Google Scholar]
- 17.Islam A., Rahim T., Masuduzzaman M.D., Shin S.Y. A blockchain-based artificial intelligence-empowered contagious pandemic situation supervision scheme using internet of drone things. IEEE Wireless Commun. 2021;28(4):166–173. [Google Scholar]
- 18.Polas M.R.H., Jahanshahi A.A., Kabir A.I., Sohel-Uz-Zaman A.S.M., Osman A.R., Karim R. Artificial intelligence, blockchain technology, and risk-taking behavior in the 4.0 IR metaverse era: evidence from Bangladesh-based SMEs. J. Open Innov. Technol, Market, and Comp. 2022;8(3):168. [Google Scholar]
- 19.Davis F.D. Perceived usefulness, perceived ease of use, and user acceptance of information technology. MIS Q. 1989:319–340. [Google Scholar]
- 20.Yen Y.S., Wu F.S. Predicting the adoption of mobile financial services: the impacts of perceived mobility and personal habit. Comput. Hum. Behav. 2016;65:31–42. [Google Scholar]
- 21.Fishbein M., Ajzen I. 1975. Belief, Attitude, Intention and Behavior: an Introduction to Theory and Research. [Google Scholar]
- 22.Han H., Hyun S.S. Impact of hotel-restaurant image and quality of physical environment, service, and food on satisfaction and intention. Int. J. Hospit. Manag. 2017;63:82–92. [Google Scholar]
- 23.Silva S.C., De Cicco R., Vlačić B., Elmashhara M.G. Using chatbots in e-retailing–how to mitigate perceived risk and enhance the flow experience. Int. J. Retail Distrib. Manag. 2023;51(3):285–305. [Google Scholar]
- 24.Terblanche N., Kidd M. Adoption factors and moderating effects of age and gender that influence the intention to use a non-directive reflective coaching chatbot. SAGE Open. 2022;12(2) doi: 21582440221096136. [Google Scholar]
- 25.Al-Emran M., AlQudah A.A., Abbasi G.A., Al-Sharafi M.A., Iranmanesh M. IEEE Transactions on Engineering Management; 2023. Determinants of Using AI-Based Chatbots for Knowledge Sharing: Evidence from PLS-SEM and Fuzzy Sets (fsQCA) [Google Scholar]
- 26.Al-Sharafi M.A., Al-Emran M., Iranmanesh M., Al-Qaysi N., Iahad N.A., Arpaci I. Understanding the impact of knowledge management factors on the sustainable use of AI-based chatbots for educational purposes using a hybrid SEM-ANN approach. Interact. Learn. Environ. 2022:1–20. [Google Scholar]
- 27.Davis F.D., Bagozzi R.P., Warshaw P.R. Extrinsic and intrinsic motivation to use computers in the workplace 1. J. Appl. Soc. Psychol. 1992;22(14):1111–1132. [Google Scholar]
- 28.Shin D.H., Choo H. Modeling the acceptance of socially interactive robotics: social presence in human–robot interaction. Interact. Stud. 2011;12(3):430–460. doi: 10.1075/is.12.3.04shi. [DOI] [Google Scholar]
- 29.Lee J.D., See K.A. Trust in automation: designing for appropriate reliance. Human factors. 2004;46(1):50–80. doi: 10.1518/hfes.46.1.50_30392. [DOI] [PubMed] [Google Scholar]
- 30.Lee J.D., Moray N. Trust, self-confidence, and operators' adaptation to automation. Int. J. Hum. Comput. Stud. 1994;40(1):153–184. doi: 10.1006/ijhc.1994.1007. [DOI] [Google Scholar]
- 31.Dowling G.R., Staelin R. A model of perceived risk and intended risk-handling activity. J. Consum. Res. 1994;21(1):119–134. [Google Scholar]
- 32.Featherman M., Fuller M. 36th Annual Hawaii International Conference on System Sciences, 2003; 2003. Applying TAM to E-Services Adoption: the Moderating Role of Perceived Risk; p. 11. [DOI] [Google Scholar]
- 33.Malhotra N.K. sixth ed. Prentice Hall; 2010. Marketing Research: an Applied Orientation. [Google Scholar]
- 34.Hair J.F., Black W.C., Babin B. y J., Anderson R.E. eighth ed. Cengage; 2019. Multivariate Data Analysis. [Google Scholar]
- 35.Akter N. RMIT University; 2015. Modelling Intention to Use Third Party Logistics: an Application of the Theory of Planned Behaviour. [Google Scholar]
- 36.Munoz-Leiva F., Climent-Climent S., Liébana-Cabanillas F. Determinants of intention to use the mobile banking apps: an extension of the classic TAM model. Spanish Journal of Marketing-ESIC. 2017;21(1):25–38. [Google Scholar]
- 37.Parthasarathy M., Bhattacherjee A. Understanding post-adoption behavior in the context of online services. Inf. Syst. Res. 1998;9(4):362e379. [Google Scholar]
- 38.Dupuis M., Khadeer S., Huang J. I got the job!”: An exploratory study examining the psychological factors related to status updates on facebook. Computers in Human Behavior. 2017;73:132–140. [Google Scholar]
- 39.Malhotra N.K., Kim S.S., Patil A. Common method variance in IS research: a comparison of alternative approaches and a reanalysis of past research. Manag. Sci. 2006;52(12):1865–1883. [Google Scholar]
- 40.Ouellette J.A., Wood W. Habit and intention in everyday life: the multiple processes by which past behavior predicts future behavior. Psychol. Bull. 1998;124(1):54. [Google Scholar]
- 41.Ringle C.M., Wende S., Becker J.-M. 2015. SmartPLS 3.http://www.smartpls.com [Computer software]. SmartPLS GmbH. [Google Scholar]
- 42.Byrne B.M. second ed. Routledge; 2013. Structural Equation Modeling with AMOS: Basic Concepts, Applications, and Programming. [Google Scholar]
- 43.Schumacker R.E., Lomax R.G. second ed. Psychology Press; 2004. A Beginner's Guide to Structural Equation Modeling. [Google Scholar]
- 44.Li H., Zhang P., Liang T. Understanding the adoption of mobile banking: an extension of the technology acceptance model. Int. J. Inf. Manag. 2018;36(2):123–130. [Google Scholar]
- 45.Venkatesh V., Morris M.G., Davis G.B., Davis F.D. User acceptance of information technology: toward a unified view. MIS Q. 2003:425–478. [Google Scholar]
- 46.Agarwal R., Karahanna E. Time flies when you're having fun: cognitive absorption and beliefs about information technology usage. MIS Q. 2000:185–214. [Google Scholar]
- 47.Bhattacherjee A. Understanding information systems continuance: an expectation-confirmation model. MIS Q. 2001:351–370. [Google Scholar]
Associated Data
This section collects any data citations, data availability statements, or supplementary materials included in this article.
Supplementary Materials
Data Availability Statement
Data will be made available on request.
Supplementary content related to this article has been published online at [URL].




