Abstract
Background
Idiopathic pulmonary fibrosis (IPF) is a chronic and progressive interstitial lung disease. Multiple research has revealed that the extracellular matrix (ECM) may be associated with the development and prognosis of IPF, however, the underlying mechanisms remain incompletely understood.
Methods
We included GSE70866 dataset from the GEO database and established an ECM-related prognostic model utilizing LASSO, Random forest and Support vector machines algorithms. To compare immune cell infiltration levels between the high and low risk groups, we employed the ssGSEA algorithm. Enrichment analysis was conducted to explore pathway differences between the high-risk and low-risk groups. Finally, the model genes were validated using an external validation set consisting of IPF cases, as well as single-cell data analysis.
Results
Based on machine learning algorithms, we constructed an ECM-related risk model. IPF patients in the high-risk group had a worse overall survival rate than those in the low-risk group. The model’s AUC predictive values were 0.786, 0.767, and 0.768 for the 1-, 2-, and 3-year survival rates, respectively. The validation cohort validated these findings, demonstrating our model’s effective prognostication. Chemokine-related pathways were enriched through enrichment analysis. Moreover, immune cell infiltration varied significantly between the two groups. Finally, the validation results indicate that the expression levels of all the model genes exhibited significant differential expression.
Conclusions
Based on CST6, PPBP, CSPG4, SEMA3B, LAMB2, SERPINB4 and CTF1, our study developed and validated an ECM-related risk model that accurately predicts the outcome of IPF patients.
Supplementary Information
The online version contains supplementary material available at 10.1186/s12890-023-02699-8.
Keywords: IPF, Extracellular matrix, Bioinformatics, Immune infiltration, Prognosis
Background
Idiopathic pulmonary fibrosis (IPF), an interstitial lung disease, is distinguished by rarity, persistent progression, and fibrosis, with an etiology and pathogenesis that remains incompletely understood [1]. Smoking, exposure to dust, certain viral infections (such cytomegalovirus and Epstein-Barr virus), and gastroesophageal reflux are risk factors for IPF. Furthermore, certain mutations in the telomerase gene may be associated with familial IPF [2]. IPF can occur in the general population at a rate of between 1/100,000 and 45/100,000 and typically occurs in individuals of middle age or older, with a greater susceptibility among elderly men who have a significant smoking history (> 20 pack-years) [3]. Pirfenidone and nintedanib are currently the primary treatments for IPF; however, they cannot prevent disease progression, and further research is necessary to determine whether these drugs are suitable for severe IPF patients [4]. Hence, there is a pressing need to investigate the pathophysiology of IPF and established new predictive signatures associated with its prognosis.
Extracellular matrix (ECM) is a critical component of tissues and organs, playing an essential role in the survival of multicellular organisms, and serving as a key regulator of cellular behavior. Comprising over 300 different proteins, including collagens (primarily types I and III), elastin, glycoproteins, and proteoglycans such as hyaluronic acid and fibronectin, these molecules influence cell adhesion, migration, and differentiation [5]. Initially considered a simple scaffold supporting the anatomical structure of the lungs and providing structural support for the airways, the ECM has been shown to be a dynamic structure capable of fine-tuning through varying degrees of tissue differentiation, synthesis, deposition, degradation, and resorption, serving as a component of normal tissue healing and pathological processes [6]. In IPF, a dynamic imbalance between collagen synthesis and degradation leads to excessive ECM deposition in the lung interstitium [7]. Type III collagen levels rise in the early stages of IPF fibrosis, while type I collagen levels rise and type III collagen levels fall in the late stages. This change may be due to a decrease in collagenase activity and an increase in enzyme inhibitor activity leading to a decreased collagen breakdown rate [8]. Laminin is a large molecular non-collagenous glycoprotein unique to the transparent layer of the basement membrane that affects cell adhesion, growth, and differentiation. In the late stages of IPF, laminin increases significantly, attracting fibroblasts and inflammatory cells to accumulate in the basement membrane, damaging lung tissue, stimulating fibroblasts and epithelial cells to secrete collagen, and thus leading to lung fibrosis [9]. Hyaluronic acid is a large molecular glycosaminoglycan in the lung that is synthesized in large quantities by fibroblasts under the influence of pathogenic factors such as oxygen free radicals, and has a certain role in pulmonary fibrosis [10]. These findings imply that ECM may influence the development and prognosis of IPF. However, the correlation between ECM and IPF prognosis is not sufficiently supported by the available data. Therefore, the establishment of an IPF prognosis model containing ECM-associated genes (EAGs) is of great significance.
In this study, we aimed at exploring the relationship between EAGs and prognosis in IPF. We established an ECM-related prognosis model through LASSO and Cox regression analysis, and verified its reliability using the GEO cohort. Furthermore, we studied the interaction between this model and immune cells. Our findings reveals the potential value of EAGs in treating IPF patients and help us comprehend the correlation between ECM and IPF prognosis even better.
Methods
Screening model genes based on LASSO, random forest and support vector machine algorithms
We retrieved 1,062 EAGs from the previously published literature [11]. To further elucidate the functionality of these genes in the progression of idiopathic pulmonary fibrosis (IPF), we conducted an analysis of the GSE70866 dataset. This dataset comprises gene expression profiles derived from bronchoalveolar lavage (BAL) cells of patients diagnosed with IPF [12]. BAL samples were collected from 176 patients at three different medical centers, namely Freiburg, Siena, and Leuven (Tables 1 and 2). Among these patients, the training set consisted of 112 individuals diagnosed with IPF from the Freiburg and Siena cohorts, which were analyzed using the GPL14550 platform. The validation set comprised 64 IPF patients from the Leuven cohort, and their data were analyzed using the GPL17077 platform. Additionally, twenty healthy individuals were recruited as controls at the University Medical Center Freiburg in Germany. These control subjects were deemed healthy based on pulmonary function tests and clinical examinations, ruling out any lung diseases. The diagnosis of IPF was established by a multidisciplinary board at each institution, adhering to the criteria set forth by the American Thoracic Society/European Respiratory Society, and subsequently aligned with recent guidelines [13–15]. Only patients displaying idiopathic UIP and a HRCT consistent with a “definite” or “possible” UIP pattern were included in the study. For patients categorized as having a “possible” UIP pattern on HRCT, a histological confirmation of UIP was required. Lung biopsies were obtained from 33% of the affected subjects. Pulmonary function tests were conducted in all three centers using standardized methodologies, following the recommendations outlined by the American Thoracic Society/European Respiratory Society, employing a body plethysmograph [16]. None of the patients had received pirfenidone or nintedanib prior to undergoing BAL examination. However, during the follow-up period, the patients received various treatment regimens, including corticosteroids, azathioprine, N-acetylcysteine, and pirfenidone. Subsequently, we performed gene screening using LASSO, random forest and support vector machine algorithms, and then took the intersection set to obtain the model genes. Subsequently, ROC analysis and differential expression analysis were performed on these model genes.
Table 1.
Baseline Characteristics of IPF patients and controls in training cohort
| Characteristics | Freiburg cohort (n = 62) | Siena cohort (n = 50) | Control cohort (n = 20) |
|---|---|---|---|
| Age, yr | 67.4 ± 9.1 | 68.7 ± 11.2 | 61.9 ± 7.6 |
| Male sex, % | 85 | 80 | 75 |
| FVC % predicted value, % | 66 ± 20 | 67 ± 23 | 96 ± 19 |
| DLCO | |||
| Percent predicted value, % | 44 ± 16 | 40 ± 15 | – |
| Could not perform DlCO, n | 7 | 12 | – |
| Deaths, n (%) | 45 (73) | 31 (62) | – |
| Transplants, n (%) | 3 (5) | 4 (8) | – |
| Median observation time, mo | 20 | 16 | – |
| Smoking status, % | |||
| Never smoked | 42 | 34 | 30 |
| Former smoker | 56 | 64 | 70 |
| Current smoker | 2 | 2 | 0 |
| HRCT UIP, n (%) | |||
| Definite | 43 (69) | 38 (76) | – |
| Possible | 19 (31) | 12 (24) | – |
| HRCT emphysema present, n | 5 (8) | 3 (6) | – |
| GAP index, n (%) | |||
| Stage I | 17 (27) | 14 (28) | – |
| Stage II | 32 (52) | 20 (40) | – |
| Stage III | 13 (21) | 16 (32) | – |
Abbreviations: HRCT high-resolution computed tomography, IPF idiopathic pulmonary fibrosis, UIP usual interstitial pneumonia. Data are mean ± SD unless otherwise indicated
Table 2.
Baseline Characteristics of IPF patients in validation cohort
| Characteristics | Leuven cohort (n = 64) |
|---|---|
| Age, yr | 68.2 ± 8.5 |
| Male sex, % | 80 |
| FVC % predicted value, % | 78 ± 18 |
| DLCO | |
| Percent predicted value, % | 45 ± 12 |
| Could not perform DlCO, n | 1 |
| Deaths, n (%) | 24 (38) |
| Transplants, n (%) | 3 (5) |
| Median observation time, mo | 18 |
| Smoking status, % | |
| Never smoked | 23 |
| Former smoker | 70 |
| Current smoker | 6 |
| HRCT UIP, n (%) | |
| Definite | 53 (83) |
| Possible | 11 (17) |
| HRCT emphysema present, n | 16 (25) |
| GAP index | |
| Stage I | 25 (39) |
| Stage II | 31 (48) |
| Stage III | 8 (13) |
Abbreviations: HRCT high-resolution computed tomography, IPF idiopathic pulmonary fibrosis, UIP usual interstitial pneumonia. Data are mean ± SD unless otherwise indicated
Development and validation the ECM-related model
Firstly, we carried out a multivariate Cox regression analysis on the selected model genes and constructed a risk score to assess the prognosis of IPF by calculating the formula: , where n represents the number of genes, C represents the regression coefficient, and E represents the gene expression level. According to the median risk score, we split IPF cases into high- and low-risk score groups. We next used survival analysis to assess the correlation between overall survival and the ECM-related risk model. The prognostic value of the ECM-related risk model was evaluated through time-dependent ROC curve and the corresponding area under the curve (AUC), and the efficacy of the prognostic model was assessed using the “survminer” and “timeROC” packages. Finally, we developed a nomogram with the training set, applied the “rms” package to forecast the 1-, 2-, and 3-year survival rates of IPF patients, and assessed the nomogram’s prediction efficiency using the calibration curve. The accuracy of the ECM-related risk model’s prediction ability for the prognosis of IPF was validated using the validation set. The findings of this study offer an innovative and trustworthy way for determining an IPF patient's prognosis.
Immune infiltration level analysis
In this study, the ssGSEA algorithm was applied to dissect the gene expression profiles of high and low risk groups of patients, resulting in the identification of 28 immune cell subtypes and their scores in clinical samples [17]. In order to assess the relationship between these immune cells and ECM-related model genes, we also calculated the correlation between them.
Enrichment analysis
To elucidate the molecular mechanisms and pathway differences between high and low-risk groups, we conducted gene ontology (GO), Kyoto Encyclopedia of Genes and Genomes (KEGG), and gene set enrichment analysis (GSEA) using the “clusterProfiler” package [18, 19]. These analyses provide a deeper understanding of the expression patterns and functional enrichment of various biological processes and pathways in high-risk and low-risk patients. Through enrichment analysis, we can further investigate the roles of these pathways and biological processes in the occurrence and progression of IPF, aiming at providing new ideas and methods for IPF treatment.
Validation of model genes based on external validation set and single cell analysis
We incorporated the external validation set GSE28042 to validate the expression levels of the seven model genes [20, 21]. Furthermore, we extended our validation efforts by analyzing the expression of these model genes in mice with idiopathic pulmonary fibrosis (IPF) using single-cell analysis. To conduct this analysis, we utilized SPEED, an online tool for single-cell multi-omics analysis that integrates diverse datasets encompassing evolutionary, developmental, and disease-related information from over 120 species [22]. The single-cell sequencing data can be accessed in the GEO database under the dataset ID GSE129605 [23]. Initially, we employed the tSNE algorithm to reduce the dimensionality of the single-cell expression data and cluster the cells based on their expression profiles. Cell types were defined based on classical cell markers. Subsequently, heatmaps were generated to compare the expression levels of the model genes across different cell types.
Results
Selection of model genes
Figure 1 illustrates the workflow. Using LASSO algorithm (Fig. 2A-B), random forest algorithm (Fig. 2C-D) and support vector machine algorithm (Fig. 2E), we screened 27 EAGs, 605 EAGs and 8 EAGs respectively. Then, a total of 7 model genes were obtained by taking the intersection set (Fig. 2F). ROC analysis showed that these 7 model genes could well discriminate between IPF and healthy individuals (Fig. 3A). Furthermore, they were all differentially expressed between IPF and healthy individuals (Fig. 3B).
Fig. 1.
Workflow diagram of this study
Fig. 2.
Screening of critical signatures via multiple machine-learning algorithms. A-B Screening of critical signatures via LASSO regression. C-D Screening of critical signatures via random forest algorithm. E Screening of critical signatures via support vector machines algorithm. F Intersection of critical signatures via multiple machine-learning algorithms
Fig. 3.
ROC and differential expression analysis of model genes. A ROC analysis of model genes. B Differential expression analysis of model genes. *p < 0.05, **p < 0.01, ***p < 0.001, and ns, no significance
Determination of prognostic risk model of EAGs in IPF
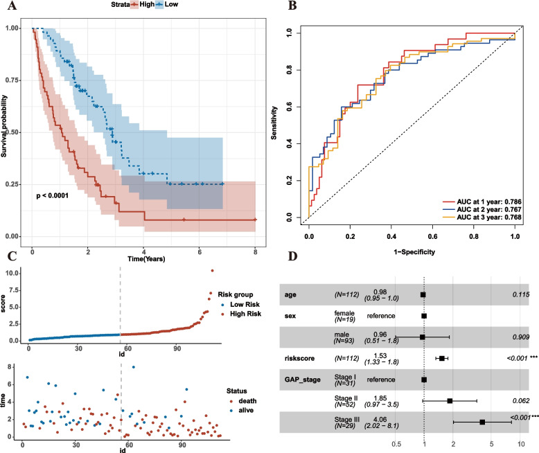
We applied multivariate Cox analysis to establish a prognostic risk model consisting of 7 EAGs. The following formula determines the risk score: Risk score = -7.4224611 + 0.40795439 * CST6 + 0.10526373 * PPBP—0.17336452 * CSPG4 + 0.59799764 * SEMA3B + 0.013215737 * LAMB2—0.024697116 * SERPINB4 + 0.063153152 * CTF1. Discrepancies in survival rates between high and low risk subgroups were observed in the survival plots (P < 0.001, C-index, 0.707; 95% CI, 0.649–0.766), with the low-risk subgroup having a higher survival rate (Fig. 4A). The AUC predictive values of this model were 0.786, 0.767, and 0.768, which could be utilized to evaluate the 1-, 2-, and 3-year survival rates of IPF patients (Fig. 4B). The survival status display and risk distribution plot demonstrated that patients with low risk scores had considerably longer survival times than those with high risk scores (Fig. 4C). Multivariate Cox analysis indicated, after adjusting for GAP stage confounding factors, the risk score could serve as an independent and effective marker for evaluating the prognosis of IPF patients (Fig. 4D).
Fig. 4.
Risk score analysis of the ECM-related prognostic model in the GSE70866 training cohort. A Survival curve of high-risk score and low-risk score groups. B Risk plot distribution and survival status. C ROC curves evaluated the efficiency for predicting 1-, 2-, and 3-year survival. D Multivariate cox analysis of riskscore in GSE70866
Verification of the ECM-related prognostic model
This study used a validation cohort to verify the ECM-related prognostic model. Discrepancies in survival rates between high and low risk subgroups were also observed in the survival plots (P = 0.0075, C-index, 0.727; 95% CI, 0.619–0.834) (Fig. 5A). Based on the median risk score, IPF patients were split into high and low risk subgroups, and those in the high-risk category had lower survival status (Fig. 5C). The validation dataset's AUC values for the ROC curves for 1-year, 2-year, and 3-year survival were, respectively, 0.780, 0.779, and 0.850 (Fig. 5B). After adjusting for GAP stage confounding factors,the risk score can be utilized as a reliable independent predictor for assessing the prognosis of IPF patients, according to multivariate Cox analysis (Fig. 5D).
Fig. 5.
Validation of the ECM-related prognostic model in GSE27957. A Survival curve of high-risk score and low-risk score groups. B Risk plot distribution and survival status. C ROC curves evaluated the efficiency for predicting 1-, 2-, and 3-year survival. D Multivariate cox analysis of riskscore in GSE27957
Construction of nomogram based on seven EAGs
To build a quantitative way for forecasting the prognosis of IPF patients, this study screened eight EAGs and utilized them to establish a predictive model (Fig. 6A). By analyzing the calibration curve, we found a high degree of consistency between the predicted and observed values (Fig. 6B). Therefore, this predictive model based on the seven EAGs exhibited good accuracy and can forecast the outcome of IPF patients.
Fig. 6.
Construction and evaluation of a nomogram for predicting 1-, 2-, and 3-year overall survival rates of IPF patients. A Nomogram for predicting 1-, 2-, and 3-year overall survival of IPF patients. B Calibration curves showing the probability of 1-, 2-, and 3-year overall survival between the prediction and the observation
The relationship between the ECM-related prognostic model and immune cell in IPF
The discrepancy in levels of 28 immune cell infiltrations between the groups with high and low risk scores was calculated utilizing the ssGSEA algorithm (Fig. 7A). The findings revealed IPF patients with high-risk score exhibited higher levels of infiltrated activated CD4T cells, CD56dim natural killer cells, eosinophils, macrophages, neutrophils, regulatory T cells, and T follicular helper cells, and lower levels of central memory CD4 T cells infiltration. The relationship between certain immune cells and EAGs was then investigated (Fig. S1A-G).
Fig. 7.
Relationship between ECM-related prognostic model and immune cell infiltration in IPF. A The difference of 28 immune cells between the high-risk score group and the low-risk score group. *p < 0.05, **p < 0.01, ***p < 0.001, and ns, no significance
ECM-related prognostic model enrichment analysis
In order to elucidate the biological activities and pathways related to the ECM-related model, we carried out GO and KEGG analyses. According to the GO enrichment results, the high-risk score group was connected with pathways relevant to cell chemotaxis, including cell chemotaxis, leukocyte chemotaxis, monocyte chemotaxis, and lymphocyte chemotaxis (Fig. 8A). KEGG pathway analysis showed that cytokine − cytokine receptor interaction and IL − 17 signaling pathway were enriched (Fig. 8B). GSEA analysis revealed that patients in the high-risk score group exhibited downregulation of the leukocyte transendothelial migration pathway, while upregulation of the chemokine signaling pathway, cytokine − cytokine receptor interaction pathway, and focal adhesion pathway (Fig. 8C).
Fig. 8.
Functional enrichment analysis of ECM-related prognostic model between high-risk and low-risk score groups. A GO enrichment. B KEGG pathway analyses. C GSEA analyses
Verification of the model genes in external validation set and single-cell analysis
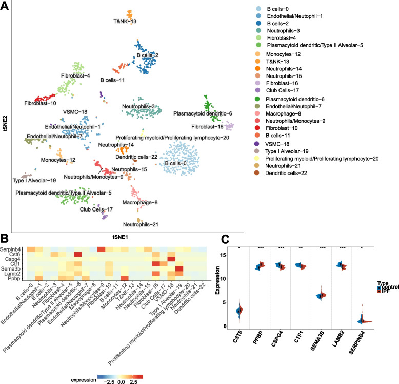
We investigated the correlation between the expression of the model genes and various cell populations. Through clustering analysis, we identified 22 distinct cell clusters, which were further consolidated into 14 cell populations based on the expression of marker genes. These populations encompassed B cells, Endothelial/Neutrophil cells, Fibroblast cells, Plasmacytoid dendritic/Type II Alveolar cells, Macrophage cells, Neutrophils/Monocytes, Monocytes, T&NK cells, Neutrophils, Club Cells, VSMC (vascular smooth muscle cells), Type I Alveolar cells, Proliferating myeloid/Proliferating lymphocyte cells, and Dendritic cells (Fig. 9A). Notably, our findings unveiled that Serpinb4 exhibited predominant expression in Neutrophils/Monocytes, Cst6 exhibited predominant expression in Plasmacytoid dendritic cells, and Cspg4 exhibited predominant expressiosn in VSMC (Fig. 9B). Moreover, all seven model genes demonstrated differential expression between IPF and control samples, aligning with the previous findings (Fig. 9C).
Fig. 9.
Validation of model genes expression in external validation set and single-cell data. A The tSNE plot shows the cell types identified in IPF with different colors. B Heatmap depicts model genes expression across major cell types. C Differential expression analysis of model genes in external validation set. *p < 0.05, **p < 0.01, ***p < 0.001, and ns, no significance
Discussion
IPF is a disease with a currently incompletely elucidated etiology that poses a substantial global socioeconomic burden. Reducing morbidity and mortality from IPF requires early identification, prevention, and intervention of relevant risk factors. For predictive diagnosis, focused prevention, and individualized treatment of the disease, it is thought to be useful to screen for putative susceptibility genes and uncover their molecular mechanisms in IPF. In this work, we constructed an ECM-related risk model utilizing LASSO, Random forest and Support vector machines algorithms to forecast the prognosis of IPF patients. The results indicate this model, based on seven genes CST6, PPBP, CSPG4, SEMA3B, LAMB2, SERPINB4 and CTF1, is a reliable predictor of the survival rate of IPF patients. The model was validated in an independent dataset from the GEO cohort, GSE27957, which confirmed its good performance. In addition, the results of ROC analysis indicated that these seven genes could be used as biomarkers of IPF with high AUC values.
The identification of these seven EAGs is consistent with earlier studies, which found that the ECM is closely associated with the development of IPF. With the exception of CST6, SEMA3B, LAMB2, SERPINB4 and CTF1, the remaining two genes have all been linked to the progression of IPF. PPBP (pro-platelet basic protein) is a gene that encodes a cytokine protein called CTAP-III, which stimulates the formation and maturation of white blood cells, red blood cells, and platelets [24]. The results of two previous studies have both indicated an upregulation of PPBP expression in the bronchoalveolar lavage fluid of IPF patients, which is consistent with our own findings. However, studies exploring the precise mechanisms of PPBP in IPF are currently lacking [25, 26]. CSPG4 (Chondroitin Sulfate Proteoglycan 4), also known as NG2 or MCSP, is a transmembrane proteoglycan that is found on the outer layers of various cell types, including pericytes, glial cells, and melanoma cells. It is involved in cell adhesion, migration, and proliferation, as well as regulating the signaling pathways involved in these processes [27]. CSPG4 is a marker for pericytes, which are cells that play a role in maintaining the stability and function of blood vessels. In human lung pericytes, CSPG4 is expressed along with PDGFRB. These cells can change into myofibroblast-like cells, which are involved in the formation of fibrotic tissue, when they are driven by TGF- signaling. Fibroblastic foci, which are areas of fibrosis in the lungs, also express PDGFRB and CSPG4. Therefore, myofibroblasts may emerge from pericytes stimulated by TGF- signaling in fibroblastic foci, contributing to the development of pulmonary fibrosis. However, if the pericyte-myofibroblast transition is suppressed, it could potentially mitigate pulmonary fibrosis [28]. In summary, these data provide new insights into the roles of PPBP and CSPG4 in IPF, which lay the foundation for targeted prevention, progression tracking, prognosis evaluation, and individualized medicine. Furthermore, these findings could advance the development of treatment practices based on PPBP and CSPG4 targeting strategies.
In addition, enrichment analysis revealed that comparing the high-risk group to the low-risk group, chemokine-related pathways were considerably enriched in the high-risk group. It is well recognized that chemokines are crucial for the attraction and activation of immune cells, which may help to cause IPF. Moreover, GSEA analysis showed enrichment in the pathway for chemokine signaling, further supporting the importance of this pathway in IPF. KEGG pathway analysis showed that IL-17 pathway plays an essential part in the pathological mechanism of IPF. IL17 is secreted by CD4 + T cells and can induce the production and excretion of pro-inflammatory cytokines such as IL-6, IL-8, and G-CSF in epithelial cells, endothelial cells, and fibroblasts. This family includes six ligands (IL-17A, IL-17B, IL-17C, IL-17D, IL-17E, and IL-17F) and five receptors (IL-17RA, IL-17RB, IL-17RC, IL-17RD, and IL-17RE) [29]. Currently, Studies have revealed that IL-17A, IL-17B, and IL-17E are all involved in the development and promotion of pulmonary fibrosis [30]. Specifically, IL-17A is important in the development and progression of fibrosis induced by bleomycin and IL-1beta, while IL-17B directly induces the production of proinflammatory and profibrotic genes [31]. Elevated levels of IL-6 and IL-17 have been related to pulmonary fibrosis, and the elements of the IL-17A signaling cascade may serve as possible treatment targets for the treatment of fibroproliferative lung disorders [32]. Additionally, infection with bacteria can cause AE-IPF, and IL-17 may be a potential therapeutic target for this condition [33]. Finally, IL-17A also worsens type II alveolar epithelial cells’ ability to maintain mitochondrial homeostasis, which contributes to lung fibrosis [34].
Our findings also showed that the immune cell infiltration was different between the high and low risk subgroups. According to prior research revealing that immunological dysregulation is a crucial aspect of the disease, these findings imply that the immune response may be implicated in the etiology of IPF.
One limitation of our study is that it is based on retrospective data from public database, therefore, prospective studies are required to validate our results. In addition, the precise relationship between EAGs and IPF remains to be evaluated and validated in experimental studies because we have no access to clinical specimens of IPF.
Conclusions
In conclusion, our study offers fresh perspectives on the function of ECM in IPF and identifies a new ECM-related risk model for forecasting the survival rate of IPF patients. These findings aid to a deeper comprehension of the association between EAGs and the prognosis of IPF and may provide a basis for developing personalized therapies for IPF patients. Further studies are required to validate the clinical usefulness of our ECM-related risk model and to investigate the underlying mechanisms by which these genes contribute to the pathogenesis of IPF.
Supplementary Information
Acknowledgements
Not applicable.
Code availability
The code that supports the findings of this study is available from the corresponding author upon request.
Authors’ contributions
All authors contributed to the study conception and design. Hong Luo and Jisong Yan performed data analyses and wrote the manuscript draft. Xia Zhou revised the manuscript. All authors read and approved the final manuscript.
Funding
The authors declare that no funds, grants, or other support were received during the preparation of this manuscript.
Availability of data and materials
The datasets generated and analysed during the current study are available in GEO (https://www.ncbi.nlm.nih.gov/geo), which are public functional genomics data repositories.
Declarations
Ethics approval and consent to participate
Not applicable.
Consent for publication
Not applicable.
Competing interests
The authors declare no competing interests.
Footnotes
Publisher’s Note
Springer Nature remains neutral with regard to jurisdictional claims in published maps and institutional affiliations.
References
- 1.Richeldi L, Collard HR, Jones MG. Idiopathic pulmonary fibrosis. Lancet. 2017;389(10082):1941–1952. doi: 10.1016/S0140-6736(17)30866-8. [DOI] [PubMed] [Google Scholar]
- 2.Lederer DJ, Martinez FJ. Idiopathic Pulmonary Fibrosis. N Engl J Med. 2018;378(19):1811–1823. doi: 10.1056/NEJMra1705751. [DOI] [PubMed] [Google Scholar]
- 3.Maher TM, Bendstrup E, Dron L, Langley J, Smith G, Khalid JM, Patel H, Kreuter M. Global incidence and prevalence of idiopathic pulmonary fibrosis. Respir Res. 2021;22(1):197. doi: 10.1186/s12931-021-01791-z. [DOI] [PMC free article] [PubMed] [Google Scholar]
- 4.Spagnolo P, Kropski JA, Jones MG, Lee JS, Rossi G, Karampitsakos T, Maher TM, Tzouvelekis A, Ryerson CJ. Idiopathic pulmonary fibrosis: Disease mechanisms and drug development. Pharmacol Ther. 2021;222:107798. doi: 10.1016/j.pharmthera.2020.107798. [DOI] [PMC free article] [PubMed] [Google Scholar]
- 5.Theocharis AD, Skandalis SS, Gialeli C, Karamanos NK. Extracellular matrix structure. Adv Drug Deliv Rev. 2016;97:4–27. doi: 10.1016/j.addr.2015.11.001. [DOI] [PubMed] [Google Scholar]
- 6.Bonnans C, Chou J, Werb Z. Remodelling the extracellular matrix in development and disease. Nat Rev Mol Cell Biol. 2014;15(12):786–801. doi: 10.1038/nrm3904. [DOI] [PMC free article] [PubMed] [Google Scholar]
- 7.Tomos IP, Tzouvelekis A, Aidinis V, Manali ED, Bouros E, Bouros D, Papiris SA. Extracellular matrix remodeling in idiopathic pulmonary fibrosis. It is the 'bed' that counts and not 'the sleepers'. Expert Rev Respir Med. 2017;11(4):299–309. doi: 10.1080/17476348.2017.1300533. [DOI] [PubMed] [Google Scholar]
- 8.Staab-Weijnitz CA. Fighting the Fiber: Targeting Collagen in Lung Fibrosis. Am J Respir Cell Mol Biol. 2022;66(4):363–381. doi: 10.1165/rcmb.2021-0342TR. [DOI] [PubMed] [Google Scholar]
- 9.Hollfelder D, Frasch M, Reim I. Distinct functions of the laminin β LN domain and collagen IV during cardiac extracellular matrix formation and stabilization of alary muscle attachments revealed by EMS mutagenesis in Drosophila. BMC Dev Biol. 2014;14:26. doi: 10.1186/1471-213X-14-26. [DOI] [PMC free article] [PubMed] [Google Scholar]
- 10.Su Y, Gu H, Weng D, Zhou Y, Li Q, Zhang F, Zhang Y, Shen L, Hu Y, Li H. Association of serum levels of laminin, type IV collagen, procollagen III N-terminal peptide, and hyaluronic acid with the progression of interstitial lung disease. Medicine (Baltimore) 2017;96(18):e6617. doi: 10.1097/MD.0000000000006617. [DOI] [PMC free article] [PubMed] [Google Scholar]
- 11.Naba A, Clauser KR, Hoersch S, Liu H, Carr SA, Hynes RO. The matrisome: in silico definition and in vivo characterization by proteomics of normal and tumor extracellular matrices. Mol Cell Proteomics. 2012;11(4):M111.014647. doi: 10.1074/mcp.M111.014647. [DOI] [PMC free article] [PubMed] [Google Scholar]
- 12.Prasse A, Binder H, Schupp JC, Kayser G, Bargagli E, Jaeger B, Hess M, Rittinghausen S, Vuga L, Lynn H, et al. BAL cell gene expression is indicative of outcome and airway basal cell involvement in idiopathic pulmonary fibrosis. Am J Respir Crit Care Med. 2019;199(5):622–630. doi: 10.1164/rccm.201712-2551OC. [DOI] [PMC free article] [PubMed] [Google Scholar]
- 13.American Thoracic Society Idiopathic pulmonary fibrosis: diagnosis and treatment. International consensus statement. American Thoracic Society (ATS), and the European Respiratory Society (ERS) Am J Respir Crit Care Med. 2000;161(2 Pt 1):646–664. doi: 10.1164/ajrccm.161.2.ats3-00. [DOI] [PubMed] [Google Scholar]
- 14.American Thoracic Society/European Respiratory Society International Multidisciplinary Consensus Classification of the Idiopathic Interstitial Pneumonias This joint statement of the American Thoracic Society (ATS), and the European Respiratory Society (ERS) was adopted by the ATS board of directors, June 2001 and by the ERS Executive Committee, June 2001. Am J Respir Crit Care Med. 2002;165(2):277–304. doi: 10.1164/ajrccm.165.2.ats01. [DOI] [PubMed] [Google Scholar]
- 15.Raghu G, Collard HR, Egan JJ, Martinez FJ, Behr J, Brown KK, Colby TV, Cordier JF, Flaherty KR, Lasky JA, et al. An official ATS/ERS/JRS/ALAT statement: idiopathic pulmonary fibrosis: evidence-based guidelines for diagnosis and management. Am J Respir Crit Care Med. 2011;183(6):788–824. doi: 10.1164/rccm.2009-040GL. [DOI] [PMC free article] [PubMed] [Google Scholar]
- 16.American Thoracic Society. Standardization of spirometry--1987 update. Statement of the American Thoracic Society. Am Rev Respir Dis. 1987;136(5):1285–1298. [DOI] [PubMed]
- 17.Hänzelmann S, Castelo R, Guinney J. GSVA: gene set variation analysis for microarray and RNA-seq data. BMC Bioinformatics. 2013;14:7. doi: 10.1186/1471-2105-14-7. [DOI] [PMC free article] [PubMed] [Google Scholar]
- 18.Wu T, Hu E, Xu S, Chen M, Guo P, Dai Z, Feng T, Zhou L, Tang W, Zhan L, et al. clusterProfiler 4.0: A universal enrichment tool for interpreting omics data. Innovation (Cambridge (Mass)) 2021;2(3):100141. doi: 10.1016/j.xinn.2021.100141. [DOI] [PMC free article] [PubMed] [Google Scholar]
- 19.Kanehisa M, Furumichi M, Tanabe M, Sato Y, Morishima K. KEGG: new perspectives on genomes, pathways, diseases and drugs. Nucleic Acids Res. 2017;45(D1):D353–d361. doi: 10.1093/nar/gkw1092. [DOI] [PMC free article] [PubMed] [Google Scholar]
- 20.Herazo-Maya JD, Noth I, Duncan SR, Kim S, Ma SF, Tseng GC, Feingold E, Juan-Guardela BM, Richards TJ, Lussier Y, et al. Peripheral blood mononuclear cell gene expression profiles predict poor outcome in idiopathic pulmonary fibrosis. Sci Transl Med. 2013;5(205):205ra136. doi: 10.1126/scitranslmed.3005964. [DOI] [PMC free article] [PubMed] [Google Scholar]
- 21.Huang Y, Ma SF, Vij R, Oldham JM, Herazo-Maya J, Broderick SM, Strek ME, White SR, Hogarth DK, Sandbo NK, et al. A functional genomic model for predicting prognosis in idiopathic pulmonary fibrosis. BMC Pulm Med. 2015;15:147. doi: 10.1186/s12890-015-0142-8. [DOI] [PMC free article] [PubMed] [Google Scholar]
- 22.Chen Y, Zhang X, Peng X, Jin Y, Ding P, Xiao J, Li C, Wang F, Chang A, Yue Q, et al. SPEED: Single-cell Pan-species atlas in the light of ecology and evolution for development and diseases. Nucleic Acids Res. 2023;51(D1):D1150–d1159. doi: 10.1093/nar/gkac930. [DOI] [PMC free article] [PubMed] [Google Scholar]
- 23.Peyser R, MacDonnell S, Gao Y, Cheng L, Kim Y, Kaplan T, Ruan Q, Wei Y, Ni M, Adler C, et al. Defining the Activated Fibroblast Population in Lung Fibrosis Using Single-Cell Sequencing. Am J Respir Cell Mol Biol. 2019;61(1):74–85. doi: 10.1165/rcmb.2018-0313OC. [DOI] [PubMed] [Google Scholar]
- 24.Mansanguan C, Maneerat Y. PPBP gene as a biomarker for coronary heart disease risk in postmenopausal Thai women. PeerJ. 2022;10:e13615. doi: 10.7717/peerj.13615. [DOI] [PMC free article] [PubMed] [Google Scholar]
- 25.Foster MW, Morrison LD, Todd JL, Snyder LD, Thompson JW, Soderblom EJ, Plonk K, Weinhold KJ, Townsend R, Minnich A, et al. Quantitative proteomics of bronchoalveolar lavage fluid in idiopathic pulmonary fibrosis. J Proteome Res. 2015;14(2):1238–1249. doi: 10.1021/pr501149m. [DOI] [PubMed] [Google Scholar]
- 26.Wang H, Wang M, Xiao K, Zhang X, Wang P, Xiao S, Qi H, Meng L, Zhang X, Shen F. Bioinformatics analysis on differentially expressed genes of alveolar macrophage in IPF. Exp Lung Res. 2019;45(9–10):288–296. doi: 10.1080/01902148.2019.1680765. [DOI] [PubMed] [Google Scholar]
- 27.Boudin L, de Nonneville A, Finetti P, Mescam L, Le Cesne A, Italiano A, Blay JY, Birnbaum D, Mamessier E, Bertucci F. CSPG4 expression in soft tissue sarcomas is associated with poor prognosis and low cytotoxic immune response. J Transl Med. 2022;20(1):464. doi: 10.1186/s12967-022-03679-y. [DOI] [PMC free article] [PubMed] [Google Scholar]
- 28.Yamaguchi M, Hirai S, Tanaka Y, Sumi T, Tada M, Takahashi H, Watanabe A, Sakuma Y. Pericyte-myofibroblast transition in the human lung. Biochem Biophys Res Commun. 2020;528(2):269–275. doi: 10.1016/j.bbrc.2020.05.091. [DOI] [PubMed] [Google Scholar]
- 29.Nie YJ, Wu SH, Xuan YH, Yan G. Role of IL-17 family cytokines in the progression of IPF from inflammation to fibrosis. Mil Med Res. 2022;9(1):21. doi: 10.1186/s40779-022-00382-3. [DOI] [PMC free article] [PubMed] [Google Scholar]
- 30.Yang D, Chen X, Wang J, Lou Q, Lou Y, Li L, Wang H, Chen J, Wu M, Song X, et al. Dysregulated Lung Commensal Bacteria Drive Interleukin-17B Production to Promote Pulmonary Fibrosis through Their Outer Membrane Vesicles. Immunity. 2019;50(3):692–706.e697. doi: 10.1016/j.immuni.2019.02.001. [DOI] [PubMed] [Google Scholar]
- 31.Wilson MS, Madala SK, Ramalingam TR, Gochuico BR, Rosas IO, Cheever AW, Wynn TA. Bleomycin and IL-1beta-mediated pulmonary fibrosis is IL-17A dependent. J Exp Med. 2010;207(3):535–552. doi: 10.1084/jem.20092121. [DOI] [PMC free article] [PubMed] [Google Scholar]
- 32.Luo F, Le NB, Mills T, Chen NY, Karmouty-Quintana H, Molina JG, Davies J, Philip K, Volcik KA, Liu H, et al. Extracellular adenosine levels are associated with the progression and exacerbation of pulmonary fibrosis. FASEB J. 2016;30(2):874–883. doi: 10.1096/fj.15-274845. [DOI] [PMC free article] [PubMed] [Google Scholar]
- 33.Chen S, Zhang X, Yang C, Wang S, Shen H. Essential role of IL-17 in acute exacerbation of pulmonary fibrosis induced by non-typeable Haemophilus influenzae. Theranostics. 2022;12(11):5125–5137. doi: 10.7150/thno.74809. [DOI] [PMC free article] [PubMed] [Google Scholar]
- 34.Xiao H, Peng L, Jiang D, Liu Y, Zhu L, Li Z, Geng J, Xie B, Huang X, Wang J, et al. IL-17A promotes lung fibrosis through impairing mitochondrial homeostasis in type II alveolar epithelial cells. J Cell Mol Med. 2022;26(22):5728–5741. doi: 10.1111/jcmm.17600. [DOI] [PMC free article] [PubMed] [Google Scholar]
Associated Data
This section collects any data citations, data availability statements, or supplementary materials included in this article.
Supplementary Materials
Data Availability Statement
The datasets generated and analysed during the current study are available in GEO (https://www.ncbi.nlm.nih.gov/geo), which are public functional genomics data repositories.









