Abstract
Background
Ruminant livestock production is a considerable source of enteric methane (CH4) emissions. In a previous study, we found that dietary inclusions of Bacillus subtilis (BS) and Macleaya cordata extract (MCE) increased dry matter intake and milk production, while reduced enteric CH4 emission in dairy cows. The objective of this study was to further elucidate the impact of feeding BS and MCE on rumen methanogenesis in dairy cows using rumen metagenomics techniques.
Results
Sixty dairy cows were blocked in 20 groups of 3 cows accordingly to their live weight, milk yield, and days in milk, and within each group, the 3 cows were randomly allocated to 1 of 3 treatments: control diet (CON), control diet plus BS (BS), and control diet plus MCE (MCE). After 75 days of feeding experimental diets, 12 cows were selected from each treatment for collection of rumen samples for the metagenomic sequencing. Results showed that BS decreased ruminal acetate and butyrate, while increased propionate concentrations, resulting in decreased acetate:propionate ratio. The metagenomics analysis revealed that MCE reduced relative abundances of Methanobrevibacter wolinii, Methanobrevibacter sp. AbM4, Candidatus Methanomassiliicoccus intestinalis, Methanobrevibacter cuticularis, Methanomicrobium mobile, Methanobacterium formicicum, and Methanobacterium congolense. Both BS and MCE reduced relative abundances of Methanosphaera sp. WGK6 and Methanosphaera stadtmanae. The co-occurrence network analysis of rumen bacteria and archaea revealed that dietary treatments influenced microbial interaction patterns, with BS and MCE cows having more and stronger associations than CON cows. The random forest and heatmaps analysis demonstrated that the Halopenitus persicus was positively correlated with fat- and protein-corrected milk yield; Clostridium sp. CAG 269, Clostridium sp. 27 14, Haloarcula rubripromontorii, and Methanobrevibacter curvatus were negatively correlated with rumen acetate and butyrate concentrations, and acetate:propionate ratio, whereas Selenomonas rumiantium was positively correlated with those variables.
Conclusions
The present results provided new information for mitigation of enteric methane emissions of dairy cows by feeding BS and MCE to influence rumen microbial activities. This fundamental knowledge is essential for developing enteric CH4 reduction strategies to mitigate climate change and reduce dietary energy waste.
Video Abstract
Supplementary Information
The online version contains supplementary material available at 10.1186/s40168-023-01654-3.
Keywords: Bacillus subtilis, Dairy cows, Macleaya cordata extract, Metagenomics, Methane, Rumen microbiota
Background
Anthropogenic greenhouse gas emissions have already raised global temperatures by a mean of 1°C above pre-industrial levels, with annual emissions continuing to rise, so slowing global warming is a huge global challenge [1]. Sectors including agriculture, forestry, and other land use contribute greatly to greenhouse gas emissions, accounting for 22% of global emissions [1]. Methane (CH4) is more than 25 times more capable of trapping heat in the atmosphere than carbon dioxide (CO2), but has a lifetime in the atmosphere 1/5 to 1/20 that of CO2 [2]. This suggests that reducing CH4 emissions is the key to mitigate climate change in a short term. To date, CH4 emissions from livestock production account for about 12% of anthropogenic warming [3], as livestock production systems emit nearly 80% of the CH4 from agriculture, with enteric fermentation alone producing 87–97 Tg of CH4 per year [4]. Therefore, the mitigation of CH4 emissions from ruminants is critical for the achievement of the Paris Agreement’s temperature targets.
Dairy cattle and other ruminants play a major role in the sustainability of global agricultural systems. They use microorganisms in the rumen to convert feed resources unsuitable for human consumption into meat and dairy products. In particular, cows produce 80% of the milk in the global human food supply chain [5]. Over the past century, the global cattle population has tripled to meet the demand for animal protein [6]. Under current policies, agricultural CH4 emissions are projected to increase by about 30% in 2050 from 2010 levels [7]. Dairy industry faces serious challenges in the implementation of these environmental regulations. Mitigating enteric CH4 emissions can also reduce energy waste and thus improves dietary energy utilization efficiency in ruminants.
Feed additives have been widely used to manipulate rumen microbial activity for mitigation of enteric CH4 emissions in the ruminant livestock industry. Bacillus subtilis (BS) is a gram-positive bacterium, which can form cold- and heat-resistant spores and has metabolic activity of producing extracellular enzymes [8]. Studies showed that BS had probiotic ability and lignin-degradation capacity and feeding BS could increase milk yield, while decreased the ruminal acetate to propionate ratio [9, 10]. Sanguinarine and chelerythrine are the key bioactive compositions of the extract obtained from the Macleaya cordata, which is a perennial herb of traditional Chinese medicine [11]. Macleaya cordata extract (MCE) has the immune boosting capability, as well as antioxidant, antibacterial, anti-inflammatory, and anti-tumor activities [12]. Our previous study demonstrated that feeding BS and MCE increased milk production and reduced CH4 emissions per kilogram of fat-corrected or energy-corrected milk in dairy cows [13].
How to abate CH4 emissions from ruminants to cope with the increasing atmospheric concentrations of CH4 depends on our knowledge of the mechanisms of methanogenesis. Deciphering the details of methanogenic mechanisms to propose enteric CH4 mitigation strategies is a subject of growing international concern. Complex rumen microbes enable ruminants to digest fibrous feed through microbial-mediated fermentation; however, this process also inevitably produces CH4. Understanding of the rumen ecosystem can help scientists manipulate rumen microbial activity for the development of sustainable dairy production systems. The metagenomics technique is a culture-independent method that enables the assembly of near-complete microbial genomes directly from metagenomic sequencing data [14]. The metagenomics analysis can help scientists reveal the variations among rumen microbial communities and identify their functions and interactions, which has been successfully applied to different ecosystems [15]. The current study aimed to use the metagenomics analysis to evaluate the impact of feeding BS and NCE on microbiome-dependent mechanisms for mitigation of methanogenesis in the rumen of dairy cows.
Methods
Cows and experimental design
The experiment was conducted at the Yinxiangweiye International Third Farm (Cao County, Shandong Province, CHN). The cows involved in the experiment were managed and cared for according to the protocols approved by the Institute of Feed Research of Chinese Academy of Agricultural Sciences. The experiment was conducted with 60 multiparous lactating Holstein cows averaging (± SD) day in milk 145 ± 12.5 days, milk yield 38.3 ± 3.3 kg/day, and parity 2.5 ± 0.9. Treatments were as follows: (1) control (CON), (2) control diet supplemented with BS at 50 g/head/day (BS), or (3) control diet supplemented with MCE at 450 mg/head/day (MCE). The control diet was formulated to yield a 43:57 forage-to-concentrate ratio (dry matter basis, Table S1) and offered as total mixed ration. The BS (2 × 1010 CFU/g) and MCE (i.e., 40% sanguinarine and 20% chelerythrine) were fed to each cow individually during morning feeding every day [13]. Cows were randomly assigned to a treatment, and cows of each treatment were housed in a freestall barn (30 m × 12 m). Experimental period consisted of 15 days of adaptation and 60 days of measurements [13].
Sampling and measurements
The measurements of milk production, milk composition, and enteric CH4 emissions were previously described [13]. Rumen samples were collected for each cow using an oral stomach tube [16], 2 h after morning feeding on day 75. Rumen contents were analyzed immediately for pH (basic pH meter PB-20, Startorius AG, Germany). Two 1-mL rumen content samples were transferred to a microfuge tube for metagenome analysis and stored at − 80°C. Then, the rumen contents were filtered through four layers of cheesecloth. A 10-mL aliquot was transferred to a tube for ruminal volatile fatty acid (VFA) analysis [17]; another 10-mL ruminal fluid sample was transferred to another tube for ruminal ammonia nitrogen (NH3-N) analysis [18]. These two samples were stored at − 20°C until further analysis.
DNA extraction, metagenome sequencing, and data processing
Twelve cows were randomly selected from each group for further metagenomic analysis. Total genomic DNA was extracted from each rumen content sample based on modified repeated bead-beating plus column method [19]. DNA integrity was controlled by agarose gel electrophoresis. DNA quality and concentration were evaluated using a NanoDrop 2000 spectrophotometer (Thermo Fisher Scientific, Waltham, MA, USA). Construction of individual metagenome libraries was performed using TrueSeq DNA PCR-Free Library Preparation Kit (Illumina, San Diego, CA, USA). The metagenome libraries were sequenced (2 × 150 paired-end) in Beijing Allwegene Tech Ltd. (Beijing, China) using the Illumina HiSeq 3000 platform.
The quality control of each metagenomic sequence reads was performed using Sickle (version 1.33, https://github.com/najoshi/sickle). The quality-filtered reads were aligned to the bovine genome using BWA (http://bio-bwa.sourceforge.net) to filter out host DNA [20]. The remaining reads were de novo assembled for each sample using Megahit v1.1.2 (https://github.com/voutcn/megahit) [21]. Open reading frames (ORFs) were predicted from the assembled contigs with the length > 300 bp using MetaGene [22]. Assembled contigs were then clustered and non-redundancies were identified using CD-HI with 95% cutoff sequencing identity [23]. Original sequencing reads were mapped to predicted genes to estimate their abundances using SOAPaligner [24].
The rumen microbiota was taxonomically assigned using DIAMOND [25] against the RefSeq database [26]. Taxonomic profiles were summarized at domain, phylum, genus, and species levels, with relative abundances at those taxonomic ranks calculated. Microbial taxa with a relative abundance > 0.1% in at least 50% of cows within each group were used for downstream analysis. Contigs were annotated using DIAMOND against the KEGG database (http://www.genome.jp/kegg/) with an E value of 1e-5. The CAZy annotation was performed using USEARCH (http://www.drive5.com/usearch/). Abundances of KEGG Orthology (KO), pathway, KEGG enzyme, Module, and CAZymes were normalized into counts per million reads (cpm) for downstream analysis. The KEGG modules, pathways, KEGG enzymes, and CAZymes with cpm > 5 in at least 50% of animals within each group were used for the downstream analysis.
Bioinformatics and statistical analysis
Co-occurrence among the bacterial taxa or archaeal taxa was analyzed using the SparCC program with the default settings. Spearman correlation analysis was performed to associate microbial taxa with functions. Only the species-level bacterial taxa or archaeal taxa with a relative abundance > 0.1% were used in the co-occurrence and correlation analysis, and only those with a correlation coefficient of > 0.6 or < − 0.6 and a P value of < 0.05 were used in cooccurrence network analysis. The Cytoscape (Version 3.2.1, http://www.cytoscape.org.) was used to visualize networks. The “CytoHubba” function in Cytoscape software based on Maximal Clique Centrality method was used to calculate the hubs of microorganisms in the networks.
The randomForest package in R was used for random forest analysis, and rumen microorganisms were used as input of the random forest model. Rank the importance of microorganisms in the model according to mean decrease accuracy score. The UC-RF algorithm was used to determine the best predictive microorganisms based on the maximum area under the curve. The model was further evaluated by applying a 99-fold cross-validation scheme using the rfUtilities package in R (Version2.1–5, https:// cran.r-project.org/web/packages/rfUtilities/index.html). The top three microbiomes were selected to make a correlation heat map with cow phenotypes and rumen fermentation characteristics.
Statistical analysis
Cow phenotypes and rumen fermentation characteristics were compared using one-way ANOVA procedure of SAS version 9.2. Rumen microbial domains, phyla, genera, and species were compared using Kruskal–Wallis multiple comparisons test, with the P value < 0.05 being considered as significantly different. The abundances of microbial metabolic pathways, modules, KEGG enzymes, and CAZymes were also compared among three groups using Kruskal–Wallis multiple comparisons test, and significant differences were considered by a P value < 0.05. The SPSS 19.0 was used to complete the Spearman rank correlation coefficients and significance tests between rumen microbial taxa, with the P value < 0.05 being considered as significantly different.
Results
Cow phenotypes, rumen fermentation characteristics
BS and MCE in the diet increased (P < 0.01) fat- and protein-corrected milk (FPCM) yield and decreased (P < 0.05) CH4/FPCM compared with CON (Table 1). The concentration of NH3-N in rumen was increased (P < 0.05) by the MCE diet, relative to the BS diet. We detected no effect (P > 0.05) of treatments on rumen pH value and total VFA concentration. However, acetate:propionate ratio was reduced (P < 0.01) by the BS diet, due to decreased (P < 0.01) the molar proportion of the acetate and increased (P < 0.01) the molar proportion of the propionate, compared with CON. Compared with CON and MCE, BS reduced (P < 0.05) the molar proportion of the butyrate.
Table 1.
Comparison of physiological parameters and rumen fermentation characteristics among CON, BS, and MCE cows (n = 60)
| Item | Dietary treatment | SEM | P value | ||
|---|---|---|---|---|---|
| CON | BS | MCE | |||
| DMI, kg/day | 22.78b | 25.96a | 25.35a | 0.210 | 0.040 |
| FPCM, kg/day | 30.33b | 33.35a | 32.62a | 0.271 | < 0.001 |
| CH4/FPCM, g/kg | 13.22a | 12.40b | 12.45b | 0.150 | 0.038 |
| Rumen pH | 6.22 | 6.04 | 6.18 | 0.040 | 0.163 |
| Total VFA, mmol/L | 109.94 | 112.18 | 108.58 | 1.881 | 0.743 |
| Acetate, % | 59.79a | 57.13b | 58.72ab | 0.360 | 0.008 |
| Propionate, % | 25.43b | 29.28a | 26.81b | 0.442 | 0.001 |
| Butyrate, % | 11.84a | 10.89b | 11.85a | 0.182 | 0.045 |
| Isobutyrate, % | 0.67 | 0.48 | 0.59 | 0.044 | 0.217 |
| Valerate, % | 1.37 | 1.34 | 1.22 | 0.030 | 0.074 |
| Isovalerate, % | 0.89 | 0.89 | 0.81 | 0.035 | 0.561 |
| Ammonia N, mg/dL | 11.6ab | 10.99b | 12.34a | 0.229 | 0.049 |
| Acetate/propionate | 2.41a | 1.98b | 2.21a | 0.051 | 0.002 |
Data were analyzed using the one-way ANOVA procedure (n = 20 per group). a,bMeans bearing different superscripts in the same row differ significantly (P value < 0.05)
DMI dry matter intake, FPCM fat- and protein-corrected milk (kg/d) = milk (kg) × [0.337 + 0.116 × fat (%) + 0.06 × protein (%)] [27]. CH4, methane. SEM, standard error of the mean, CON control diet, BS control diet plus Bacillus subtilis, MCE control diet plus Macleaya cordata extract
Profiling of the rumen metagenome
Metagenome sequencing generated a total of 1,528,562,031 reads, with 43,673,201 ± 622,514 reads (mean ± standard error of the mean) per sample. Furthermore, a total of 1,523,315,546 reads were retained, with 43,523,301 ± 619,687 per sample (Table S2).
The rumen microbiomes of the three groups were compared in terms of microbial domains. The Eukaryota were remarkably different between the MCE and BS groups (P < 0.05, Table S3). In terms of bacterial α-diversity, BS had a lower ACE (P < 0.05) and Chao (P < 0.05) indexes compared to the CON group, but there were no differences (P > 0.05) in these measures between the CON and MCE groups (Fig. 1a). In terms of α-diversity in archaea, the OTU number of BS was lower (P < 0.05) than that of the CON and MCE groups and MCE had a lower Shannon index (P < 0.05) compared to the CON and BS groups (Fig. 1a). Venn diagram of bacteria showed that at the OTU level, there were 21,667 common core OTUs in each group; 646, 555, and 812 unique OTUs in the CON, BS, and MCE groups, respectively (Fig. 1b). In addition, Venn diagram of archaea showed that at the OTU level, there were 1066 common core OTUs in each group; 72, 60, and 76 unique OTUs in the CON, BS, and MCE groups, respectively (Fig. 1b).
Fig. 1.
The diversity of rumen microbial communities in cows. a Optional taxonomic unit (OTU) number and α-diversity indexes. b Venn diagram of OTUs in three groups. The difference among three groups was identified by Kruskal–Wallis multiple comparisons, and asterisk indicated the significant difference (P value < 0.05). CON control diet, BS control diet plus Bacillus subtilis, MCE control diet plus Macleaya cordata extract
Enteric CH4 emission from cows is exclusively produced by archaea. Bacteria are the predominant components of total rumen microbiota, and bacterial fermentation provides substrates such as H2, CO2, VFA, and methyl compounds for methanogenic archaea to synthesize CH4 [28]. Therefore, only bacteria and archaea were considered in the downstream comparison of rumen microbial taxa among the three groups of cows.
Compositional profiles of the rumen microbiome and taxonomic differences among cows in three groups
The dominant bacterial phyla included Bacteroidetes (44.76 ± 4.90%), Firmicutes (41.96 ± 4.83%), and Proteobacteria (2.32 ± 0.62%); the dominant bacterial genus was Prevotella (29.74 ± 3.89%), followed by Bacteroides (5.98 ± 0.98%), Clostridium (5.48 ± 1.03%), and Ruminococcus (3.30 ± 0.65%); and the dominant bacterial species included Prevotella ruminicola (5.75 ± 1.23%), Prevotellaceae bacterium HUN156 (1.36 ± 0.29%), Prevotella brevis (1.36 ± 0.18%), Ruminococcus flavefaciens (1.10 ± 0.37%), and Prevotella bryantii (1.00 ± 0.46%). For differential abundance comparison analysis at the phylum level, the abundance of Proteobacteria was higher (P < 0.05) in the rumen of BS than MCE (Fig. 2a; Table S4). At the genus level, the abundance of Selenomonas was significantly lower in the rumen of BS cows than CON and MCE cows (P < 0.01), while the abundance of Lachnospira was significantly lower in the rumen of the MCE cows than CON and BS cows (P < 0.05). The Oscillibacter was more abundant in the MCE cows than BS cows (P < 0.05) (Fig. 2b; Table S4). At the species level, 2 species, including Prevotella histicola and Prevotella disiens exhibited higher (P < 0.01) abundances, while other 4 species (Selenomonas ruminantium, Prevotella sp. tc2-28, Selenomonas sp. AE3005, and Corynebacterium stationis) showed lower (P < 0.01) abundances in the rumen of BS than CON and MCE. Furthermore, Firmicutes bacterium CAG 103, Prevotella sp. tf2-5, and Lachnospiraceae bacterium AD3010 exhibited lower (P < 0.01), while Prevotella corporis exhibited higher (P < 0.05) abundances in the rumen of BS than MCE (Fig. 2c; Table S4).
Fig. 2.
The relative abundances of bacteria in rumen. a Relative abundances of bacterial communities at the phylum level. b Relative abundances of bacterial communities at the genus level. c Relative abundances of bacterial communities at the species level. The difference among three groups was identified by Kruskal–Wallis multiple comparisons, and asterisk indicated the significant difference (P value < 0.05). CON control diet, BS control diet plus Bacillus subtilis, MCE control diet plus Macleaya cordata extract
The most dominant archaeal phylum was Euryarchaeota (98.14 ± 0.87%); the dominant archaeal genera included Methanobrevibacter (84.09 ± 5.73%), Methanosphaera (4.16 ± 2.03%), and Methanobacterium (1.12 ± 0.27%); the dominant bacterial species included Methanobrevibacter millerae (31.45 ± 10.95%), Methanobrevibacter ruminantium (13.86 ± 3.04%), Methanobrevibacter sp. YE315 (11.23 ± 2.93%), and Methanobrevibacter olleyae (11.46 ± 2.85%). For the differential abundance comparison analysis of archaea, no difference (P > 0.05) was found among groups at the phylum level (Fig. 3a; Table S4). At the genus level, six genera (Methanobacterium, Methanomassiliicoccus, Methanomicrobium, Methanococcus, Methanoplanus, and Methanohalophilus) had a lower abundance in the MCE cows than in the CON and BS cows (P < 0.05); Methanosphaera had a lower abundance in the MCE and BS cows than in the CON cows (P < 0.05) (Fig. 3b; Table S4). At the species level, seven species, including Methanobrevibacter wolinii, Methanobrevibacter sp. AbM4, Candidatus Methanomassiliicoccus intestinalis, Methanobrevibacter cuticularis, Methanomicrobium mobile, Methanobacterium formicicum, and Methanobacterium congolense showed lower (P < 0.01) abundances in the rumen of MCE than CON and BS; Methanosphaera sp. WGK6 and Methanosphaera stadtmanae showed lower (P < 0.05) abundances in the rumen of MCE and BS than CON; four species (Methanobrevibacter arboriphilus, Methanobrevibacter filiformis, Methanobrevibacter boviskoreani, and Methanobrevibacter curvatus) exhibited lower (P < 0.05) abundances in the rumen of MCE than BS (Fig. 3c; Table S4).
Fig. 3.
The relative abundances of archaea in rumen. a Relative abundances of archaeal communities at the phylum level. b Relative abundances of archaeal communities at the genus level. c Relative abundances of archaeal communities at the species level. The difference among three groups was identified by Kruskal–Wallis multiple comparisons, and asterisk indicated the significant difference (P value < 0.05). CON control diet, BS control diet plus Bacillus subtilis, MCE control diet plus Macleaya cordata extract
Protozoa in the rumen produce most of the hydrogen in the rumen, which is the substrate for methanogenesis in the rumen. The protozoa are symbiotically associated with methanogens, so the protozoa indirectly affect rumen methanogenesis. However, there were no significant differences (P > 0.05) in the abundance of the ciliate protozoa among the three groups (Table S5).
Functional profiles of the rumen microbiome and differential functions among cows in three groups
Functional profiles of the rumen microbiome
The Kyoto Encyclopedia of Genes and Genomes (KEGG) profiles and the genes encoding CAZymes were used to identify the functions of the cows’ rumen microbiome. The metagenomic sequences were mapped to 165 KEGG third-level pathways which were considered as rumen microbial metabolic pathways. These pathways belonged to six first-level categories, including “Metabolism” (63.04 ± 4.78%), “Genetic Information Processing” (14.46 ± 0.83%), “Environmental Information Processing” (6.41 ± 1.01%), “Organismal Systems” (5.82 ± 2.30%), “Human Diseases” (5.65 ± 1.47%), and “Cellular Processes” (4.61 ± 0.64%). At the second level, 46 categories were observed, with “Carbohydrate metabolism” (16.07 ± 1.12%), “Global and overview maps” (10.39 ± 0.85%), “Amino acid metabolism” (8.58 ± 0.73%), “Nucleotide metabolism” (7.54 ± 0.57%), “Replication and repair” (6.80 ± 0.68%), and “Energy_metabolism” (6.33 ± 0.49%) being the most abundant. When comparing the KEGG pathways identified in the BS and CON groups, a total of top 30 significantly different level-3 pathways, including 10 “Human Diseases” pathways, 10 “Organismal Systems”, six “Cellular Processes”, three “Environmental Information Processing”, and one “Genetic Information Processing” pathways, were enriched in the rumen microbiomes of the CON cows (P < 0.05; Fig. 4a). However, when comparing MCE and CON groups, these pathways were enriched (P < 0.05) in the MCE group (Fig. 4a). Protein, energy, and fat are indispensable sources of nutrition for dairy cows. In addition, CH4 emissions are closely related to energy utilization. We further selected the key pathways involved in amino acid metabolism, energy metabolism, carbohydrate metabolism, and lipid metabolism. Only one pathway, “Inositol phosphate metabolism” was more abundant (P < 0.05) in the rumen of the MCE cows than BS cows (Fig. S1). When the top 30 significantly different (P < 0.05) KEGG modules were compared, 20 modules were enriched in the rumen microbiomes of the MCE cows compared with BS cows, five modules were enriched in the rumen microbiomes of the CON and MCE cows compared with BS cows, three modules were enriched in the rumen microbiomes of the CON cows compared with BS cows, and two modules were enriched in the rumen microbiomes of the MCE cows compared with CON and BS cows (Fig. 4b).
Fig. 4.
Differential KEGG functions among CON, BS, and MCE cows. a Cows fold change of significantly enriched metabolic pathways. b Comparison of rumen microbial KEGG modules among CON, BS, and MCE cows. The Kruskal–Wallis multiple comparisons was used for mean comparison. CON control diet, BS control diet plus Bacillus subtilis, MCE control diet plus Macleaya cordata extract
For CAZyme profiles, a total of 310 genes encoding CAZymes were searched. including seven auxiliary activities (AAs), 65 carbohydrate-binding modules (CBMs), 16 carbohydrate esterases (CEs), 115 glycoside hydrolases (GHs), 87 glycosyltransferase (GTs), and 20 polysaccharide lyases (PLs). The BS or MCE showed no difference (P > 0.05) in the abundance of CAZymes with respect to the CON (Fig. 5a). Among those six classes of CAZymes families (AA, CBM, CE, GH, GT, and PL), there were also no differences (P > 0.05) in the abundance of genes belonging to those six classes (Fig. 5b). Among the genes encoding CAZymes involved in deconstructing carbohydrates (including cellulose, hemicellulose, starch, protein, and lignin), one was enriched (P < 0.05) in the rumen of MCE than CON, one was enriched (P < 0.05) in the rumen of CON and BS than MCE, two were enriched (P < 0.05) in the rumen of CON and MCE than BS; two were enriched (P < 0.05) in the rumen of BS than MCE, while five were enriched (P < 0.05) in the rumen of MCE than BS (Fig. 5c; Table S6). Among the CBMs, the noncatalytic CAZymes that are involved in the degradation of complex carbohydrates, four were enriched (P < 0.05) in the rumen of MCE than BS (Fig. 5c; Table S6). Regarding the GTs (involved in carbohydrate synthesis), one was enriched (P < 0.05) in the rumen of CON than BS, one was enriched (P < 0.05) in the rumen of CON than MCE, two were enriched (P < 0.05) in the rumen of CON and MCE than BS, and four were enriched (P < 0.05) in the rumen of MCE than BS (Fig. 5c; Table S6).
Fig. 5.
a Comparisons of the total abundance of CAZymes genes of rumen microbiomes of cows. b Comparisons of the abundance of the CAZymes gene families of the rumen microbiomes of cows. c Comparisons of the gene abundance of the CAZymes families (GH, CE, PL, and AA; CBM; GT) of the rumen microbiomes of cows; only families with significant differences among groups were shown. The Kruskal–Wallis multiple comparisons was used for mean comparison, and the P value < 0.05 indicated the significant difference. CON control diet, BS control diet plus Bacillus subtilis, MCE control diet plus Macleaya cordata extract
Carbohydrate genes related to fiber and starch degradation pathway
In order to provide support for further explore the effects of BS and MCE on pivotal fiber biodegradation processes, we screened for fibrinolytic enzymes, including cellulase, hemicellulase, and ligninase. We found these three enzymes were grouped into the 65 families of GHs. In particular, among the gene encoding enzymes, the relative abundances of the GH38 and GH45 families were higher in the MCE group than the BS group (P < 0.05), while had no differences (P > 0.05) between these two additives groups and the CON group (Table S7). Comtet-Marre et al. [29] demonstrated that GH13 is a representative family of CAZymes in the rumen of dairy cows. Moreover, in the GH families associated with amylolytic enzymes, the starter feed only increased the abundance of genes coding GH13 in lambs [30]. In order to explore the effects of BS and MCE on pivotal starch biodegradation process, we investigate GH13 in more detail. According to the non-redundant genes annotated to this enzyme family, these non-redundant genes were then annotated to obtain the corresponding bacterial species and abundance information. The GH13 were mainly assigned to Firmicutes at the phylum level; Prevotella and Eubacterium were the most assigned genera (Fig. 6a,b). Furthermore, the phylum Euryarchaeota showed higher (P < 0.05) abundance in the rumen of CON and MCE than BS cows, and Actinobacteria showed higher (P < 0.05) abundance in the rumen of MCE than BS cows (Fig. 6a,b).
Fig. 6.
Phylogenetic distribution of sequences in GH13 assigned to the identified phylum (a) and genus (b). c Relative abundances of archaeal communities involved in methane metabolism at the genus level. The Kruskal–Wallis multiple comparisons was used for mean comparison, and asterisk indicated the significant difference (*P < 0.05). CON control diet, BS control diet plus Bacillus subtilis, MCE control diet plus Macleaya cordata extract
The fermentation pathways from glucose into acetate, propionate, and butyrate by microorganisms
After fiber and starch degradation pathways, many gene encoding enzymes were involved in VFA fermentation pathways of microorganisms. The production of acetate and butyrate releases H2, which can become an energy source of methanogens. However, the production of propionate can compete with methanogens for H2 and thus reduce enteric CH4 emissions. We screened for the fermentation pathway of metabolizing glucose into acetate, propionate, and butyrate, which involved 32 encoding enzymes. There were no significant differences (P > 0.05) in the abundance of the 32 enzymes were observed between the two additive groups and the CON group (Fig. S2).
Potential microbial interactions identified in co‑occurrence networks
Co-occurrence network among rumen bacteria analysis revealed a total of 3340 co-occurrence relationships, with distinct co-occurrence patterns being found in each group of the cows (Fig. 7a). In the rumen bacteria of the CON cows, 881 connections (P < 0.05) were found, with the most positive relationships existing among taxa of Bacteroidetes and the most negative relationships existing between taxa of Firmicutes and taxa of Bacteroidetes. The 952 connections (P < 0.05) were found in the rumen bacteria of BS cows, among which the taxa of Bacteroidetes had the most positive relationships, while the taxa of Bacteroidetes and taxa of Firmicutes had the most negative relationships. In the rumen bacteria of the MCE cows, 1507 connections (P < 0.05) were found, with taxa of Bacteroidetes positively correlated with each other but negatively correlated with Ruminococcaceae bacterium P7.
Fig. 7.
a The co‑occurrence among rumen bacteria of cows in the CON, BS, and MCE groups. b The co‑occurrence among rumen archaea of cows in the CON, BS, and MCE groups. Only significant (P < 0.05) relationships are shown. Red edges indicate positive relationships, and blue edges indicate negative relationships. The node size is proportional to the mean abundance. CON control diet, BS control diet plus Bacillus subtilis, MCE control diet plus Macleaya cordata extract
Co-occurrence network among rumen archaea analysis revealed a total of 3512 co-occurrence relationships (Fig. 7b). In the rumen archaea of the CON cows, 1000 connections (P < 0.05) were found, with the most positive relationships existing among taxa of Euryarchaeota, the Candidatus Bathyarchaeota archaeon B26.2 negatively correlated with Methanococcus aeolicus, Methanosphaera sp. WGK6, and Methanoculleus sp. SDB. In the rumen archaea of BS cows, 1255 connections (P < 0.05) were found, with the most positive relationships existing among taxa of Euryarchaeota. The uncultured Methanoplanus sp. negatively correlated with Candidatus Methanomassiliicoccus intestinalis, Methanohalophilus sp. T328.1, and Methanosarcina horonobensis. The methanogenic archaeon ISO4.H5 negatively correlated with Methanolobus psychrophilus. In the rumen archaea of the MCE cows, 1257 connections (P < 0.05) were found, and all taxa were positively correlated.
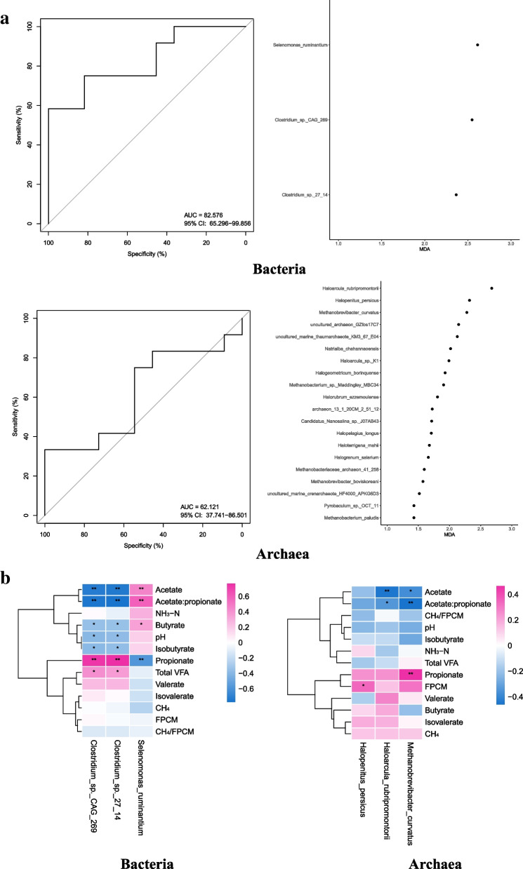
The random forest model and heatmaps were performed to identify the rumen microbiomes that were related to cow phenotypes and rumen fermentation characteristics (Fig. 8a,b). Of the identified bacterial biomarkers by the random forest model and heatmaps, both Clostridium sp. CAG 269 and Clostridium sp. 27 14 were negatively associated (P < 0.05) with acetate, butyrate, acetate:propionate ratio, isobutyrate, and pH value, while Selenomonas ruminantium was positively associated (P < 0.05) with acetate, butyrate, and acetate:propionate ratio. Furthermore, both Clostridium sp. CAG 269 and Clostridium sp. 27 14 were positively associated (P < 0.05) with propionate and total VFA, while Selenomonas ruminantium was negatively associated (P < 0.05) with propionate. Of the identified archaeal biomarkers by the random forest model and heatmaps, both Haloarcula rubripromontorii and Methanobrevibacter curvatus were negatively associated (P < 0.05) with acetate, butyrate, and acetate:propionate ratio. However, Halopenitus persicus was positively associated (P < 0.05) with FPCM, and Methanobrevibacter curvatus was positively associated (P < 0.05) with propionate.
Fig. 8.
a Receiver operating characteristic (ROC) curve and the confusion matrix of the performance of the random forest model using the top 20 microbiomes based on mean decrease accuracy (only three species of bacteria were obtained). b Heatmaps display the Spearman’s correlation coefficients among rumen microbiomes, cow phenotypes, and rumen fermentation characteristics. *P < 0.05, **P < 0.01. CON control diet, BS control diet plus Bacillus subtilis, MCE control diet plus Macleaya cordata extract
Discussion
Our results indicated that BS and MCE increased FPCM yields, while decreased CH4 emissions per kilogram of FPCM. Both additives have been shown to benefit the health of cattle, BS improved digestion and increased serum IgG and IFN-γ levels [31, 32] and MCE improved intestinal morphology and reduced the incidence of respiratory diseases based on its antibacterial and anti-inflammatory effects [33, 34]. In agreement with our results, Choonkham et al. and Souza et al. [35, 36] also reported that BS increased milk yield in dairy cows. To our knowledge, there were few studies on MCE in dairy cows. Previous researches have shown that MCE reduces small intestinal damage and respiratory morbidity in young animals [34, 37]. Therefore, it could be speculated that the observed improvements in lactation performance may be due to the anti-inflammatory and immune boosting capability of MCE. In the present study, BS lowered the acetate proportion, but increased the propionate proportion. Similar results have been observed in previous studies with dairy cows and calves [9, 38]. VFA can provide ruminants with more than 70% of their digestive energy [39], and a higher concentration of propionate can increase milk production [40]. The alteration in propionate in this study may indirectly explain the increased FPCM yield in the BS group. BS affected the molar proportion of VFA components in the rumen of dairy cows, such as reducing the acetate:propionate ratio, which could explain the reduction of CH4 emissions in the BS group.
The CH4 emissions and lactation performance of dairy cows are largely affected or determined by the rumen microbiome [41, 42]. In the present study, we deeply dissected the effects of BS and MCE on CH4 emissions, ruminal microbial composition, and functions, contributing to clarifying the effect of additives on methanogenesis in a lactating dairy cow model.
Selenomonas are regarded as starch-degrading bacteria, and most of their strains can utilize starch to produce acetate, succinate, and propionate [43, 44]. A previous study demonstrated that higher molar proportion of propionate in cattle than in yaks, as well as the level of Selenomonas [45]. Inconsistent with this finding, in the present study, the abundance of Selenomonas in the BS was lower than that in the CON, but the molar proportion of propionate was higher. The species Selenomonas ruminantium and Selenomonas sp. AE3005 belonging to the genus of Selenomonas also exhibited lower abundances in the BS than CON. The results of the random forest model and heatmaps showed that the abundance of Selenomonas ruminantium was negatively correlated with the molar proportion of propionate, while positively correlated with the molar proportions of acetate and butyrate, and the acetate: propionate ratio. Ramayo-Caldas et al. [46] demonstrate that cows with greater CH4 yield had a higher abundance of Lachnospiraceae in the rumen. In the current study, the genus Lachnospira was more abundant in the CON cows than in the MCE cows, which could explain, at least in part, the lower CH4 intensity in the MCE cows than in the CON cows.
It has been previously reported that Metanobrevibacter is the predominant methanogen in the rumen, followed by Metanosphaera, Methanobacterium, and Metanomassilicoccals [47, 48]. Methanosphaera is an obligate H2-dependent methanol-utilizing methanogen, Metanomassilicoccals and Methanohalophilus are methanol- and methylamine-reducing methanogens. The genera Metanobrevibacter, Methanobacterium, Methanomicrobium, Methanococcus, and Methanoplanus belong to hydrogenotrophic methanogens, which form CH4 through the reduction of CO2. Metanobrevibacter was also the predominant methanogen in the present study. However, Söllinger et al. [49] reported Methanosphaera and Metanomassilicoccals may account for a larger share of overall CH4 production than previously thought, compared to CO2-reducing Metanobrevibacter. It was also shown that CH4 emissions in cows are positively correlated with Methanosphaera and Metanomassilicoccals, though not with CO2-reducing methanogens (Metanobrevibacter) [49]. The genera Metanosphaera, Methanobacterium, Metanomassilicoccals, Methanomicrobium, Methanococcus, Methanoplanus, and Methanohalophilus had a lower abundance in the MCE cows than in the CON cows, which could support that MCE decreased CH4 intensity. The lower abundances of Metanosphaera, Methanosphaera sp. WGK6, and Methanosphaera stadtmanae in the BS group also support the reduction of methane intensity by BS. We obtained the non-redundant genes involved in CH4 metabolism and annotated these non-redundant genes to obtain information about the corresponding archaeal genera and their abundance (Fig. 6c). These indicated the highest relative abundance of Methanobrevibacter, and the abundance in the MCE cows was higher than that in the CON cows, which may be due to the reduction of the other seven archaeal genera in the MCE cows.
Metagenomics identified no differences in amino acid metabolism, energy metabolism, carbohydrate metabolism, and lipid metabolism pathways in the present study. Similarly, Xue et al. [50] reported that metagenomics did not detect differences in the abundance of the top 20 active pathways between low- and high-feed-efficiency dairy cows, whereas metatranscriptomics detected differences in 10 of these pathways. Focusing on the pathway of methane metabolism, no differences in the abundance of modules enzymes were found. This is inconsistent with the results of the relative abundance comparison analysis of archaea, which found that MCE reduced the relative abundance of seven archaeal genera and nine archaeal species. Taxis et al. [51] showed that microorganisms of different taxonomic level in the rumen could share the similar metabolic functions. Previous studies in humans first reported that the functional profiles of the microorganisms were more conserved than the taxonomic composition [52, 53]. Li et al. [54] indicated that the degrees of association between feed efficiency and rumen microbial functional characteristics or taxonomic characteristics were different. The above findings may suggest the inconsistent results of the abundance of enzymes and archaea. Inconsistent with our findings, Roehe et al. [55] observed that CH4 emissions were less associated with rumen microbial taxonomic profiles than functional profiles. Therefore, analysis of rumen microbial community or functional features alone may be insufficient to find a true biological linkage between the rumen microbiome and methanogenesis.
Compared with BS cows, genes encoding CAZymes involved in deconstructing carbohydrates (GH77, GH99) in the rumen microbiomes were enriched in the CON cows. This result did not indicate that BS improved the ability of cows to degrade complex substrates. Although both BS and MCE decreased the gene abundance of the CAZymes involved in carbohydrate synthesis (BS: GT53, GT82, GT89; MCE: GT32) compared with the CON group, neither additive affected ruminal total VFA concentration in dairy cows. BS and MCE did not affect the gene abundance of the GH family gene-coded fibrinolytic enzymes in the current study. Firmicutes plays an important role in the degradation of carbohydrates, including starch, cellulose, hemicellulose, and oligosaccharides [56]. Prevotella is involved in the degradation of starch, hemicellulose, and pectin [57]. The previous study demonstrated that the abundance of Prevotella was the highest in CAZymes in the rumen of dairy cows [58]. Guo et al. and Park et al. [59, 60] reported that Firmicutes was enriched in dairy cows fed high energy diets rich in starch. Similarly, the GH13, associated with the starch biodegradation process, was mainly assigned to the phylum of Firmicutes, and the genera of Prevotella and Eubacterium in the present study. Liu et al. [61] showed that Actinobacteria was also a primary bacteria involved in the degradation of starch; however, BS reduced the role of Actinobacteria in the starch biodegradation process. There were no significant differences in the abundance of a total of 32 enzymes discovered at the metagenomic level between the additive groups and CON group when the fermentation process from glucose to acetate, propionate, and butyrate was studied. The decrease in acetate and butyrate proportions, and the increase in propionate proportion in the BS group, were not attributed to the shift in the catalysis of various enzymes involved in the fermentation pathway. These findings suggest that BS altered the composition and function of the rumen microbiomes, thereby stabilizing the microbial ecosystem, and producing less acetate and butyrate, and more propionate.
As we all know, the phyla Bacteroidetes and Firmicutes are the dominant bacteria in the rumen of dairy cows [62]. This indicates that Bacteroides and Firmicutes play a key role in feed digestion and nutrient metabolism of dairy cows. Some previous studies have shown that the Bacteroidetes is more abundant in the rumen of dairy cows fed high-forage or low-energy diets, than the Firmicutes, which is more abundant in the rumen of dairy cows fed high-energy diets [58, 60]. Generally, Bacteroidetes is a net H2 utilizer, whereas Firmicutes is an H2 producer [63, 64]. In the co-occurrence network analysis, the differences found above between the Bacteroidetes and Firmicutes supported the negative correlation between these two bacterial phyla. The previous study indicated that predominant cellulose degraders were mainly assigned with Bacteroidetes in the non-methane-excreting individuals; however, Firmicutes was the most assigned bacteria in the methane-excreting subjects [65]. These previous studies showed that the enrichment of Firmicutes appeared to represent more CH4 production. However, at a high concentrate level, the relative abundance of the Firmicutes was increased in the rumen, whereas that of Bacteroidetes was increased in the rumen at a high forage level [56, 58]. In addition, the Firmicutes-to-Bacteroidetes ratio increased, indicating improved energy acquisition in ruminants [56]. Therefore, the Firmicutes-to-Bacteroidetes ratio was regarded as an index to reflect the utilization of feed in ruminants [66]. Further, Jami et al. [67] reported that the Firmicutes-to-Bacteroidetes ratio was positively correlated with feed efficiency, milk yield, and milk fat yield in dairy cows. Consistent with these findings, both BS and MCE increased the Firmicutes-to-Bacteroidetes ratio compared with CON (0.94 vs 0.97 vs 0.91), which suggested the increase of FPCM production in BS and MCE cows.
Faecalibacterium prausnitzii had the highest number of negative correlations among bacteria of BS cows, and these negative correlations were associated with species belonging to the genus of Prevotella. This result could be attributed to Faecalibacterium prausnitzii is a butyrate-producing bacteria [68], while Prevotella is an acetate- and propionate-producing bacterium [69]. Notably, the negative correlations among bacteria were more obvious in the MCE group, concentrated in the Ruminococcaceae bacterium P7 belongs to the phylum of Firmicutes and the Prevotella belongs to the phylum of Bacteroidetes. Ruminococcus and Prevotella are both major contributors to CAZymes and were found in the GH, GT, CBM, CE, and PL families [58]. The previous studies reported that Ruminococcus was highly negatively correlated with feed conversion efficiency, while Prevotella was enriched in dairy cows with high feed conversion efficiency [70, 71]. It has been shown that Ruminococcus may be an important contributor to hemicellulose degradation, but appears to have little effect on oligosaccharide degradation [58]. Zened et al. [72] indicated that Prevotella does not degrade cellulose, however, is a contributor to the degradation and utilization of starch and plant cell wall polysaccharides such as xylan and pectin. Furthermore, Ruminococcus was more abundant in the rumen of dairy cows fed high-forage diets, whereas Prevotella was more abundant under low-forage diets [58]. Ruminococcus and Prevotella were associated with enteric CH4 emissions; specifically, Ruminococcus was enriched in sheep with high CH4 yield, whereas Prevotella was negatively correlated with CH4 emissions [73, 74]. The negative correlation between the Ruminococcus and Prevotella in the present study can be explained as shown above, but the role at the species level is unclear and needs to be interpreted with caution. In the present study, the co-occurrence network among rumen archaea analysis revealed that almost all correlations exist among taxa of the Euryarchaeota, and almost no negative correlations existed. The archaeal communities are dominated by the phylum Euryarchaeota, and the average relative abundance of Euryarchaeota was 98.1% in the present study. Moissl-Eichinger et al. [75] reported that, essentially, Euryarchaeota interact based on three driving drivers, specifically the environmental pressure, the capability for the exchange of metabolites/electrons, and the adaptability of the genome and structure. Both BS and MCE showed more connections in the bacterial or archaeal co-occurrence network than the CON cows, which suggested these additives increase microbe-microbe interactions in the microbiomes in the present study.
Selenomonas ruminantium is an amylolytic bacteria in the rumen, which is involved in the conversion of succinate to propionate [76]. Inconsistent with this finding, Selenomonas ruminantium was negatively correlated with propionate but positively correlated with acetate and butyrate in the present study. Moreover, the random forest model and heatmaps revealed that the species Clostridium_sp._CAG_269 and Clostridium_sp._27_14 belong to the genus of Clostridium were positively correlated with total VFA and propionate, however, negatively correlated with acetate, butyrate, acetate:propionate ratio, isobutyrate, and pH value in the present study. Not similar to our findings, some previous studies showed that Clostridium can produce butyrate, which is a cellulolytic bacterium and is positively correlated with the acetate:propionate ratio [77–79]. However, there is little specific information about these two bacterial species. In the archaea, we found that Methanobrevibacter curvatus, Haloarcula rubripromontorii, and Halopenitus persicus were related to the proportion of VFA, as well as FPCM yield. Methanobrevibacter curvatus was originally isolated from termites and positively correlated with CH4 production [80, 81]. Sánchez et al. [82] drafted the genome of Haloarcula rubripromontorii; Halopenitus persicus was isolated from the salty lake [83]. Beyond the above information, there is little literature describing these three archaeal species. Although the use of microorganisms at the specie level for random forest analysis allowed us to obtain less information about these microorganisms, it improved the accuracy, and these mechanisms will gradually be clarified with further research in the future.
Conclusions
The present result shows that both BS and MCE additives improved FPCM yield, while reduced CH4 intensity (CH4/FPCM, g/kg) in dairy cows. BS decreased molar proportions of acetate and butyrate but increased the molar proportion of propionate. MCE reduced relative abundances of seven archaeal genera and nine archaeal species, and BS reduced relative abundances of one archaeal genus and two archaeal species. These results suggest that the mitigation function of BS and MCE on ruminal methanogenesis might be attributed mainly to their effects on VFA production and the relative abundance of archaea in the rumen. The co‑occurrence network analysis of rumen bacteria revealed that interaction patterns were different among dietary treatments, and the MCE cows had the most microbe–microbe associations in bacteria. On the other hand, the co‑occurrence network analysis of rumen archaea found that there was almost no negative correlation among taxa, and both BS and MCE cows had more microbe–microbe associations in archaea than the CON cows. The random forest and heatmaps analysis revealed correlations between the six microbial species with cow phenotypes and rumen fermentation characteristics.
Supplementary Information
Additional file 1: Table S1. Ingredient and chemical composition of the basal diet fed to dairy cows. Table S2. Summary of sequence data generated from rumen samples. Table S3. Comparison of microbial domains among CON, BS or MCE cows. Table S4. The relative abundances of differential rumen bacteria and archaea among CON, BS or MCE cows. Table S5. The relative abundances of protozoa in rumen of dairy cows. Table S6. The CAZymes families with significant difference in gene abundance among three groups. Table S7. The relative abundances of GH family genes coded fibrolytic enzymes. Figure S1. Fold changes of metabolic pathways identified in the metagenomes of the cows. Figure S2. Comparisons of the abundance of KO enzymes related to the acetate, propionate, and butyrate production pathway of cows. The Kruskal–Wallis multiple comparisons was used for mean comparison, and asterisk indicated the significant difference (P < 0.05). CON = control diet; BS = control diet plus Bacillus subtilis; MCE = control diet plus Macleaya cordata extract.
Acknowledgements
The authors thank their colleagues at the Institute of Feed Research and Yinxiangweiye Group Co., Ltd., for providing kind assistance in the animal experiments, sample processing, and data collection. The authors would like to thank Dr. Tianhai Yan (Agri-Food and Biosciences Institute, UK) for revising this manuscript and the reviewers for their kind suggestions and comments on this work.
Authors’ contributions
QD and LD designed the study. PJ collected the rumen samples and performed bioinformatics and statistical analysis. YT helped with the data visualization. PJ wrote the manuscript, and QD revised the manuscript. The authors read and approved the final manuscript.
Funding
This study was funded by the Key Program for International S&T Cooperation Projects of China (2022YFE0130100), the Central Public-interest Scientific Institution Basal Research Fund of Chinese Academy of Agricultural Sciences (No. Y2022GH12) and the Agricultural Science and Technology Innovation Program (CAAS-ASTIP).
Availability of data and materials
The rumen metagenome sequences were deposited into NCBI Sequence Read Archive (SRA) under the accession number of PRJNA981443.
Declarations
Ethics approval and consent to participate
The experiment and all procedures involving animals passed review and approval of the Chinese Academy of Agricultural Sciences (protocol number 019–2018). Animal procedures were in accordance with the guidelines of the Animal Ethics Committee of the Chinese Academy of Agricultural Sciences (AEC-CAAS-20190508).
Consent for publication
No applicable.
Competing interests
The authors declare no competing interests.
Footnotes
Publisher’s Note
Springer Nature remains neutral with regard to jurisdictional claims in published maps and institutional affiliations.
Peng Jia and Li-feng Dong contributed equally to this study.
Contributor Information
Yan Tu, Email: tuyan@caas.cn.
Qi-yu Diao, Email: diaoqiyu@caas.cn.
References
- 1.Shukla PR, Skea J, Slade R, Khourdajie AA, Rv D, McCollum D, et al. IPCC sixth assessment report (AR6): Climate Change 2022: mitigation of climate change. Contribution of working group III to the sixth assessment report of the inter-governmental panel on climate change. Cambridge University Press, Cambridge, UK and New York, NY, USA. 2022. http://refhub.elsevier.com/S0048-9697(22)05966-6/rf202209160552005181.
- 2.Solomon S, Qin D, Manning M, Chen Z, Marquis M, Averyt KB, et al. Contribution of working group I to the fourth assessment report of the inter-governmental panel on climate change IPCC [WWW document]. 2007. http://www.ipcc.ch/publications_and_data/ar4/wg1/en/contents.html, Accessed date: 17 August 2017.
- 3.Reisinger A, Clark H, Cowie AL, Emmet-Booth J, Fischer CG, Herrero M, et al. How necessary and feasible are reductions of methane emissions from livestock to support stringent temperature goals. Philos Trans A Math Phys Eng Sci. 2021;379:20200452. doi: 10.1098/RSTA.2020.0452. [DOI] [PMC free article] [PubMed] [Google Scholar]
- 4.Chang J, Peng S, Ciais P, Saunois M, Dangal SRS, Herrero M, et al. Revisiting enteric methane emissions from domestic ruminants and their δ13CCH4 source signature. Nat Commun. 2019;10:1–14. doi: 10.1038/s41467-019-11066-3. [DOI] [PMC free article] [PubMed] [Google Scholar]
- 5.Gerber PJ, Steinfeld H, Henderson B, Mottet A, Opio C, Dijkman J, et al. Tackling climate change through livestock: a global assessment of emissions and mitigation opportunities. Rome, Italy: Food and Agriculture Organization of the United Nations; 2013. [Google Scholar]
- 6.Murray-Tortarolo GN, Jaramillo VJ. Precipitation extremes in recent decades impact cattle populations at the global and national scales. Sci Total Environ. 2020;736:139557. doi: 10.1016/j.scitotenv.2020.139557. [DOI] [PubMed] [Google Scholar]
- 7.Tubiello FN, Mirella S, Rossi S, Ferrara A, Fitton N, Smith P. The FAOSTAT database of greenhouse gas emissions from agriculture. Environ Res Lett. 2013;8:15009. doi: 10.1088/1748-9326/8/1/015009. [DOI] [Google Scholar]
- 8.Sella SRBR, Bueno T, Oliveira AAD, Karp S, Soccol C. Bacillus subtilis natto as a potential probiotic in animal nutrition. Crit Rev Biotechnol. 2021;41:355–369. doi: 10.1080/07388551.2020.1858019. [DOI] [PubMed] [Google Scholar]
- 9.Sun P, Wang JQ, Deng LF. Effects of Bacillus subtilis natto on milk production, rumen fermentation and ruminal microbiome of dairy cows. Animal. 2013;7(2):216–222. doi: 10.1017/S1751731112001188. [DOI] [PubMed] [Google Scholar]
- 10.Zhong HM, Zhou JY, Wang F, Wu WQ, Abdelrahman M, Li X. Whole-genome sequencing reveals lignin-degrading capacity of a ligninolytic bacterium (Bacillus cereus) from Buffalo (Bubalus bubalis) rumen. Genes. 2022;13:842. doi: 10.3390/genes13050842. [DOI] [PMC free article] [PubMed] [Google Scholar]
- 11.Guo SC, Liu LL, Lei JX, Qu XY, He CQ, Tang SG, et al. Modulation of intestinal morphology and microbiota by dietary Macleaya cordata extract supplementation in Xuefeng Black-boned Chicken. Animal. 2021;15(12):100399. doi: 10.1016/j.animal.2021.100399. [DOI] [PubMed] [Google Scholar]
- 12.Jiao PX, Hu GH, Liang GG, Chen MM, An N, Wang ZW, et al. Dietary supplementation with Macleaya cordata extract inclusion affects growth performance, rumen fermentation, bacterial communities, and immune responses of weaned lambs. Anim Feed Sci Tech. 2021;282:115127. doi: 10.1016/j.anifeedsci.2021.115127. [DOI] [Google Scholar]
- 13.Jia P, Tu Y, Liu ZH, Li FD, Yan TH, Ma SL, et al. Diets supplementation with bacillus subtilis and Macleaya cordata extract improve production performance and the metabolism of energy and nitrogen, while reduce enteric methane emissions in dairy cows. Anim Feed Sci Tech. 2022;294:115481. doi: 10.1016/j.anifeedsci.2022.115481. [DOI] [Google Scholar]
- 14.Quince C, Walker AW, Simpson JT, Loman NJ, Segata N. Correction: corrigendum: shotgun metagenomics, from sampling to analysis. Nat Biotechnol. 2017;35(12):1211. doi: 10.1038/nbt1217-1211b. [DOI] [PubMed] [Google Scholar]
- 15.Parks DH, Rinke C, Chuvochina M, Chaumeil PA, Woodcroft BJ, Evans PN, et al. Recovery of nearly 8,000 metagenome-assembled genomes substantially expands the tree of life. Nat Microbiol. 2017;2:1533–1542. doi: 10.1038/s41564-017-0012-7. [DOI] [PubMed] [Google Scholar]
- 16.Shen JS, Chai Z, Song LJ, Liu JX, Wu YM. Insertion depth of oral stomach tubes may affect the fermentation parameters of ruminal fluid collected in dairy cows. J Dairy Sci. 2012;95:5978–5984. doi: 10.3168/jds.2012-5499. [DOI] [PubMed] [Google Scholar]
- 17.Zhang R, Dong X, Zhou M, Tu Y, Zhang NF, Deng KD, et al. Oral administration of Lactobacillus plantarum and Bacillus subtilis on rumen fermentation and the bacterial community in calves. Anim Sci J. 2016;88:755–762. doi: 10.1111/asj.12691. [DOI] [PubMed] [Google Scholar]
- 18.Broderick GA, Kang JH. Automated stimultaneous determination of ammonia and total amino acids in ruminal fluid and in vitro media. J Dairy Sci. 1980;63:64–75. doi: 10.3168/jds.S0022-0302(80)82888-8. [DOI] [PubMed] [Google Scholar]
- 19.Yu Z, Morrison M. Comparisons of different hypervariable regions of rrs genes for use in fingerprinting of microbial communities by PCR-denaturing gradient gel electrophoresis. Appl Environ Microb. 2004;70:4800–4806. doi: 10.1128/AEM.70.8.4800-4806.2004. [DOI] [PMC free article] [PubMed] [Google Scholar]
- 20.Li H, Durbin R. Fast and accurate short read alignment with burrows-wheeler transform. Bioinformatics. 2009;25:1754–1760. doi: 10.1093/bioinformatics/btp324. [DOI] [PMC free article] [PubMed] [Google Scholar]
- 21.Liu C-M, Li D, Sadakane K, Luo R, Lam T-W. MEGAHIT: an ultra-fast single-node solution for large and complex metagenomics assembly via succinctde Bruijn graph. Bioinformatics. 2015;31:1674–1676. doi: 10.1093/bioinformatics/btv033. [DOI] [PubMed] [Google Scholar]
- 22.Noguchi H, Park J, Takagi T. MetaGene: prokaryotic gene finding from environmental genome shotgun sequences. Nucleic Acids Res. 2006;34:5623–5630. doi: 10.1093/nar/gkl723. [DOI] [PMC free article] [PubMed] [Google Scholar]
- 23.Fu LM, Niu BF, Zhu WZ, Wu ST, Li WZ. CD-HIT: accelerated for clustering the next-generation sequencing data. Bioinformatics. 2012;28:3150–3152. doi: 10.1093/bioinformatics/bts565. [DOI] [PMC free article] [PubMed] [Google Scholar]
- 24.Li RQ, Yu C, Li YR, Lam T-W, Yiu S-M, Kristiansen K, et al. SOAP2: an improved ultrafast tool for short read alignment. Bioinformatics. 2009;25:1966–1967. doi: 10.1093/bioinformatics/btp336. [DOI] [PubMed] [Google Scholar]
- 25.Buchfink B, Xie C, Huson DH. Fast and sensitive protein alignment using DIAMOND. Nat Methods. 2014;12:59. doi: 10.1038/nmeth.3176. [DOI] [PubMed] [Google Scholar]
- 26.Pruitt KD, Tatusova T, Maglott DR. NCBI reference sequences (RefSeq): a curated non-redundant sequence database of genomes, transcripts and proteins. Nucleic Acids Res. 2006;35:D61–D65. doi: 10.1093/nar/gkl842. [DOI] [PMC free article] [PubMed] [Google Scholar]
- 27.CVB. Tabellenboek veevoeding, Voedernormen landbouwhuisdieren en voederwaarde veevoeders. Productschap Diervoeder: Den Haag, the Netherlands; 2012. p. 2012. [Google Scholar]
- 28.Hook SE, Wright A-DG, McBride BW. Methanogens: methane producers of the rumen and mitigation strategies. Archaea. 2010;2010:1–11. doi: 10.1155/2010/945785. [DOI] [PMC free article] [PubMed] [Google Scholar]
- 29.Comtet-Marre S, Parisot N, Lepercq P, Chaucheyras-Durand F, Mosoni P, Peyretaillade E, et al. Metatranscriptomics reveals the active bacterial and eukaryotic fibrolytic communities in the rumen of dairy cow fed a mixed diet. Front Microbiol. 2017;8:67. doi: 10.3389/fmicb.2017.00067. [DOI] [PMC free article] [PubMed] [Google Scholar]
- 30.Lin L, Xie F, Sun DM, Liu JH, Zhu WY, Mao SY. Ruminal microbiome-host crosstalk stimulates the development of the ruminal epithelium in a lamb model. Microbiome. 2019;7(1):83. doi: 10.1186/s40168-019-0701-y. [DOI] [PMC free article] [PubMed] [Google Scholar]
- 31.Ushakova NA, Nekrasov RV, Meleshko NA, Laptev GY, Il’ina LA, Kozlova AA, et al. Effect of Bacillus subtilis on the rumen microbial community and its components exhibiting high correlation coefficients with the host nutrition, growth, and development. Microbiology. 2013;82(4):475–81. doi: 10.1134/s0026261713040127. [DOI] [Google Scholar]
- 32.Sun P, Wang JQ, Zhang HT. Effects of Bacillus subtilis natto on performance and immune function of preweaning calves. J Dairy Sci. 2010;93(12):5851–5855. doi: 10.3168/jds.2010-3263. [DOI] [PubMed] [Google Scholar]
- 33.Stepanchenko N, Wickramasinghe HKJP, Horst EA, Silva JVV, O’Neal ME, Bas S, et al. The effects of a sanguinarine supplementation on villus height and crypt depth of calves. J Dairy Sci. 2020;103:134. [Google Scholar]
- 34.Köroğlu IS, Kocabağlı N. Effect of milk replacer added Macleaya cordota extract calf body weight and health. J Vet Sci. 2019;3:32–9. doi: 10.30704/http-www-jivs-net.568061. [DOI] [Google Scholar]
- 35.Choonkham W, Schonewille JT, Bernard JK, Suriyasathaporn W. Effects of on-farm supplemental feeding of probiotic Bacillus subtilis on milk production in lactating dairy cows under tropical conditions. J Anim Feed Sci. 2020;29(3):199–205. doi: 10.22358/jafs/127692/2020. [DOI] [Google Scholar]
- 36.Souza VL, Lopes NM, Zacaroni OF, Silveira VA, Pereira RAN, Freitas JA, et al. Lactation performance and diet digestibility of dairy cows in response to the supplementation of Bacillus subtilis spores. Livest Sci. 2017;200:35–39. doi: 10.1016/j.livsci.2017.03.023. [DOI] [Google Scholar]
- 37.Chen K, Liu Y, Cheng Y, Yan QX, Zhou CS, He ZX, et al. Supplementation of Lactobacillus plantarum or Macleaya cordata extract alleviates oxidative damage induced by weaning in the lower gut of young goats. Animals. 2020;10:548. doi: 10.3390/ani10040548. [DOI] [PMC free article] [PubMed] [Google Scholar]
- 38.Sun P, Wang JQ, Zhang HT. Effects of supplementation of Bacillus subtilis natto Na and N1 strains on rumen development in dairy calves. Anim Feed Sci Tech. 2011;164(3–4):154–160. doi: 10.1016/j.anifeedsci.2011.01.003. [DOI] [Google Scholar]
- 39.Houtert MV. Challenging the retinal for altering VFA ratios in growing ruminates. Feed Mix. 1996;4:8–12. [Google Scholar]
- 40.Oba M, Allen MS. Intraruminal infusion of propionate alters feeding behavior and decreases energy intake of lactating dairy cows. J Nutr. 2003;33(4):c–1099. doi: 10.1093/jn/133.4.1094. [DOI] [PubMed] [Google Scholar]
- 41.Shi WB, Moon CD, Leahy SC, Kang DW, Froula J, Kittelmann S, et al. Methane yield phenotypes linked to differential gene expression in the sheep rumen microbiome. Genome Res. 2014;24(9):1517–1525. doi: 10.1101/gr.168245.113. [DOI] [PMC free article] [PubMed] [Google Scholar]
- 42.Xue MY, Sun HZ, Wu XH, Liu JX, Guan LL. Multi-omics reveals that the rumen microbiome and its metabolome together with the host metabolome contribute to individualized dairy cow performance. Microbiome. 2020;8(1):64. doi: 10.1186/s40168-020-00819-8. [DOI] [PMC free article] [PubMed] [Google Scholar]
- 43.Mizrahi I, Wallace RJ, Moraïs S. The rumen microbiome: balancing food security and environmental impacts. Nat Rev Microbiol. 2021;19:553–566. doi: 10.1038/s41579-021-00543-6. [DOI] [PubMed] [Google Scholar]
- 44.Dehority BA, Grubb JA. Characterization of the predominant bacteria occurring in the rumen of goats (Capra hircus) Appl Environ Microbiol. 1977;33:1030–1036. doi: 10.1128/aem.33.5.1030-1036.1977. [DOI] [PMC free article] [PubMed] [Google Scholar]
- 45.Liu H, Li ZG, Pei CF, Degen A, Hao LZ, Cao XL, et al. A comparison between yaks and Qaidam cattle in in vitro rumen fermentation, methane emission, and bacterial community composition with poor quality substrate. Anim Feed Sci Tech. 2022;291:115395. doi: 10.1016/j.anifeedsci.2022.115395. [DOI] [Google Scholar]
- 46.Ramayo-Caldas Y, Zingaretti L, Popova M, Estellé J, Bernard A, Pons N, et al. Identification of rumen microbial biomarkers linked to methane emission in Holstein dairy cows. J Anim Breed Genet. 2020;137:49–59. doi: 10.1111/jbg.12427. [DOI] [PMC free article] [PubMed] [Google Scholar]
- 47.Zhu Z, Noel SJ, Difford GF, Al-Soud WA, Brejnrod A, Sørensen SJ, et al. Community structure of the metabolically active rumen bacterial and archaeal communities of dairy cows over the transition period. PLoS One. 2017;12:e0187858. doi: 10.1371/journal.pone.0187858. [DOI] [PMC free article] [PubMed] [Google Scholar]
- 48.Morgavi DP, Forano E, Martin C, Newbold CJ. Microbial ecosystem and methanogenesis in ruminants. Animal. 2010;2010(4):1024–1036. doi: 10.1017/S1751731110000546. [DOI] [PubMed] [Google Scholar]
- 49.Söllinger A, Tveit AT, Poulsen M, Noel SJ, Bengtsson M, Bernhardt J, et al. Holistic assessment of rumen microbiome dynamics through quantitative Metatranscriptomics reveals multifunctional redundancy during key steps of an-aerobic feed degradation. mSystems. 2018;3:00038–18. doi: 10.1128/mSystems.00038-18. [DOI] [PMC free article] [PubMed] [Google Scholar]
- 50.Xue MY, Xie YY, Zhong Y, Ma XJ, Sun HZ, Liu JX. Integrated meta-omics reveals new ruminal microbial features associated with feed efficiency in dairy cattle. Microbiome. 2022;10:32. doi: 10.1186/s40168-022-01228-9. [DOI] [PMC free article] [PubMed] [Google Scholar]
- 51.Taxis TM, Wolff S, Gregg SJ, Minton NO, Zhang C, Dai J, et al. The players may change but the game remains: network analyses of ruminal microbiomes suggest taxonomic differences mask functional similarity. Nucleic Acids Res. 2015;43:9600–9612. doi: 10.1093/nar/gkv973. [DOI] [PMC free article] [PubMed] [Google Scholar]
- 52.Franzosa EA, Morgan XC, Segata N, Waldron L, Reyes J, Earl AM, et al. Relating the metatranscriptome and metagenome of the human gut. Proc Natl Acad Sci U S A. 2014;111:E2329–E2338. doi: 10.1073/pnas.1319284111. [DOI] [PMC free article] [PubMed] [Google Scholar]
- 53.Curtis H, Dirk G, Rob K, Sahar A, Jonathan HB, Asif TC. Human microbiome project. Consortium structure, function and diversity of the healthy human microbiome. Nature. 2012;486:207–14. doi: 10.1038/nature11234. [DOI] [PMC free article] [PubMed] [Google Scholar]
- 54.Li F, Guan LL. Metatranscriptomic profiling reveals linkages between the active rumen microbiome and feed efficiency in beef cattle. Appl Environ Microbiol. 2017;83:e00061–e117. doi: 10.1128/AEM.00061-17. [DOI] [PMC free article] [PubMed] [Google Scholar]
- 55.Roehe R, Dewhurst RJ, Duthie CA, Rooke JA, McKain N, Ross DW, et al. Bovine host genetic variation influences rumen microbial methane production with best selection criterion for low methane emitting and efficiently feed converting hosts based on metagenomic gene abundance. PLoS Genet. 2016;12:e1005846. doi: 10.1371/journal.pgen.1005846. [DOI] [PMC free article] [PubMed] [Google Scholar]
- 56.Ahmad AA, Yang C, Zhang JB, Kalwar Q, Liang ZY, Li C, et al. Effects of dietary energy levels on rumen fermentation, microbial diversity, and feed efficiency of yaks (Bos grunniens) Front Microbiol. 2020;11:625. doi: 10.3389/fmicb.2020.00625. [DOI] [PMC free article] [PubMed] [Google Scholar]
- 57.Ley RE, Turnbaugh PJ, Klein S, Gordon JI. Microbial ecology: human gut microbes associated with obesity. Nature. 2006;444:1022–1023. doi: 10.1038/4441022a. [DOI] [PubMed] [Google Scholar]
- 58.Wang LJ, Zhang GN, Xu HJ, Xin HS, Zhang YG. Metagenomic analyses of microbial and carbohydrate-active enzymes in the rumen of Holstein cows fed different forage-to-concentrate ratios. Front Microbiol. 2019;10:649. doi: 10.3389/fmicb.2019.00649. [DOI] [PMC free article] [PubMed] [Google Scholar]
- 59.Guo XL, Xia XJ, Tang RY, Wang KN. Real-time PCR quantification of the predominant bacterial divisions in the distal gut of Meishan and Landrace pigs. Anaerobe. 2008;14:224–228. doi: 10.1016/j.anaerobe.2008.04.001. [DOI] [PubMed] [Google Scholar]
- 60.Park T, Ma L, Ma Y, Zhou XQ, Bu DP, Yu ZT. Dietary energy sources and levels shift the multi-kingdom microbiota and functions in the rumen of lactating dairy cows. J Anim Sci Biotechno. 2020;4:1073–1088. doi: 10.1186/s40104-020-00461-2. [DOI] [PMC free article] [PubMed] [Google Scholar]
- 61.Liu J, Li H, Zhu W, Mao S. Dynamic changes in rumen fermentation and bacterial community following rumen fluid transplantation in a sheep model of rumen acidosis: implications for rumen health in ruminants. Faseb J. 2019;33:8453–8467. doi: 10.1096/fj.201802456R. [DOI] [PubMed] [Google Scholar]
- 62.Mu YY, Qi WP, Zhang T, Zhang JY, Mei SJ, Mao SY. Changes in rumen fermentation and bacterial community in lactating dairy cows with subacute rumen acidosis following rumen content transplantation. J Dairy Sci. 2021;104:10780–10795. doi: 10.3168/jds.2021-20490. [DOI] [PubMed] [Google Scholar]
- 63.Stewart CS, Flint HJ, Bryant MP. The rumen bacteria. In: Hobson PN, Stewart CS, editors. The rumen microbial ecosystem. London: Chapman and Hall; 1997. pp. 10–72. [Google Scholar]
- 64.Xie F, Jin W, Si H, Yuan Y, Tao Y, Liu J, et al. An integrated gene catalog and over 10,000 metagenome-assembled genomes from the gastrointestinal microbiome of ruminants. Microbiome. 2021;9:137. doi: 10.1186/s40168-021-01078-x. [DOI] [PMC free article] [PubMed] [Google Scholar]
- 65.Chassard C, Delmas E, Robert C, Bernalier-Donadille A. The cellulose-degrading microbial community of the human gut varies according to the presence or absence of methanogens. FEMS Microbiol Ecol. 2010;74(1):205–213. doi: 10.1111/j.1574-6941.2010.00941.x. [DOI] [PubMed] [Google Scholar]
- 66.Myer PR, Smith TP, Wells JE, Kuehn LA, Freetly HC. Rumen microbiome from steers differing in feed efficiency. PLoS One. 2015;10:e0129174. doi: 10.1371/journal.pone.0129174. [DOI] [PMC free article] [PubMed] [Google Scholar]
- 67.Jami E, White BA, Mizrahi I. Potential role of the bovine rumen microbiome in modulating milk composition and feed efficiency. PLoS One. 2014;9:e85423. doi: 10.1371/journal.pone.0085423. [DOI] [PMC free article] [PubMed] [Google Scholar]
- 68.Sakamoto M, Sakurai N, Tanno H, Iino T, Ohkuma M, Endo A. Genome-based, phenotypic and chemotaxonomic classification of Faecalibacterium strains: proposal of three novel species Faecalibacterium duncaniae sp. Nov., Faecalibacterium hattorii sp. nov. and Faecalibacterium gallinarum sp. nov. Int J Syst Evol Mic. 2022;72(4):005379. doi: 10.1099/ijsem.0.005379. [DOI] [PubMed] [Google Scholar]
- 69.Strobel HJ. Vitamin B12-dependent propionate production by the ruminal bacterium Prevotella ruminicola 23. Appl Environ Microbiol. 1992;58:2331–2333. doi: 10.1128/aem.58.7.2331-2333.1992. [DOI] [PMC free article] [PubMed] [Google Scholar]
- 70.Delgado B, Bach A, Guasch I, González C, Elcoso G, Pryce JE, et al. Whole rumen metagenome sequencing allows classifying and predicting feed efficiency and intake levels in cattle. Sci Rep. 2018;9(11):1–13. doi: 10.1038/s41598-018-36673-w. [DOI] [PMC free article] [PubMed] [Google Scholar]
- 71.Li FY, Li CX, Chen YH, Liu JH, Zhang CY, Irving B, et al. Host genetics influence the rumen microbiota and heritable rumen microbial features associate with feed efficiency in cattle. Microbiome. 2019;7:92. doi: 10.1186/s40168-019-0699-1. [DOI] [PMC free article] [PubMed] [Google Scholar]
- 72.Zened A, Combes S, Cauquil L, Jerome M, Klopp C, Bouchez O, et al. Microbial ecology of the rumen evaluated by 454 gs flx pyrosequencing is affected by starch and oil supplementation of diets. FEMS Microbiol Ecol. 2013;83:504–514. doi: 10.1111/1574-6941.12011. [DOI] [PubMed] [Google Scholar]
- 73.Kamke J. Rumen metagenome and metatranscriptome analyses of low methane yield sheep reveals a Sharpea-enriched microbiome characterised by lactic acid formation and utilization. Microbiome. 2016;4:56. doi: 10.1186/s40168-016-0201-2. [DOI] [PMC free article] [PubMed] [Google Scholar]
- 74.Saborío-Montero A, Gutiérrez-Rivas M, García-Rodríguez A, Atxaerandio R, Goiri I, Maturana ELD, et al. Structural equation models to disentangle the biological relationship between microbiota and complex traits: methane production in dairy cattle as a case of study. J Anim Breed Genet. 2019;137:36–48. doi: 10.1111/jbg.12444. [DOI] [PubMed] [Google Scholar]
- 75.Moissl-Eichinger C, Pausan M, Taffner J, Berg G, Bang C, Schmitz RA. Archaea are interactive components of complex microbiomes. Trends Microbiol. 2018;26:70–85. doi: 10.1016/j.tim.2017.07.004. [DOI] [PubMed] [Google Scholar]
- 76.McCabe MC, Cormican P, Keogh K, O’Connor A, O’Hara E, Palladino RA, et al. Illumina miseq phylogenetic amplicon sequencing shows a large reduction of an uncharacterised succinivibrionaceae and an increase of the Methanobrevibacter gottschalkii clade in feed restricted cattle. PLoS ONE. 2015;10(7):e0133234. doi: 10.1371/journal.pone.0133234. [DOI] [PMC free article] [PubMed] [Google Scholar]
- 77.Russell JB, Rychlik JL. Factors that alter rumen microbial ecology. Science. 2001;292:1119–1122. doi: 10.1126/science.105883. [DOI] [PubMed] [Google Scholar]
- 78.Leng J, Xie LJ, Zhun RJ, Yang SL, Guo X, Li S, et al. Dominant bacterial communities in the rumen of Gayals (Bos frontalis), Yaks (Bos grunniens) and Yunnan Yellow Cattle (Bos taurs) revealed by denaturing gradient gel electrophoresis. Mol Biol Rep. 2011;38:4863–4872. doi: 10.1007/s11033-010-0627-8. [DOI] [PubMed] [Google Scholar]
- 79.Mi L, Yang B, Hu XL, Luo Y, Liu JX, Yu ZT, et al. Comparative analysis of the microbiota between sheep rumen and rabbit cecum provides new insight into their differential methane production. Front Microbiol. 2018;9:575. doi: 10.3389/fmicb.2018.00575. [DOI] [PMC free article] [PubMed] [Google Scholar]
- 80.Leadbetter JR, Breznak JA. Physiological ecology of Methanobrevibacter cuticularis sp nov and Methanobrevibacter curvatus sp nov, isolated from the hindgut of the termite Reticulitermes flavipes. Appl Environ Micr. 1996;62(10):3620–3631. doi: 10.1128/aem.62.10.3620-3631.1996. [DOI] [PMC free article] [PubMed] [Google Scholar]
- 81.Zhang Q, Wu S, Zou X, Ruan SS, AKholif AE, Hu L, et al. Effects of Neolamarckia cadamba leaves extract on methanogenesis, microbial community in the rumen and digestibility of stylo silage. J Clean Prod. 2022;369:133338. doi: 10.1016/j.jclepro.2022.133338. [DOI] [Google Scholar]
- 82.Sánchez-Nieves R, Facciotti M, Saavedra-Collado S, Dávila-Santiago L, Rodríguez-Carrero R, Montalvo-Rodríguez R. Draft genome of Haloarcula rubripromontorii strain SL3, a novel halophilic archaeon isolated from the solar salterns of Cabo Rojo. Puerto Rico Genomics Data. 2016;7:287–289. doi: 10.1016/j.gdata.2016.02.005. [DOI] [PMC free article] [PubMed] [Google Scholar]
- 83.Amoozegar MA, Makhdoumi-Kakhki A, Fazeli SAS, Azarbaijani R, Ventosa A. Halopenitus persicus gen. nov., sp. nov, an archaeon from an inland salt lake. Int J Syst Evol Micr. 2012;62:1932–6. doi: 10.1099/ijs.0.036921-0. [DOI] [PubMed] [Google Scholar]
Associated Data
This section collects any data citations, data availability statements, or supplementary materials included in this article.
Supplementary Materials
Additional file 1: Table S1. Ingredient and chemical composition of the basal diet fed to dairy cows. Table S2. Summary of sequence data generated from rumen samples. Table S3. Comparison of microbial domains among CON, BS or MCE cows. Table S4. The relative abundances of differential rumen bacteria and archaea among CON, BS or MCE cows. Table S5. The relative abundances of protozoa in rumen of dairy cows. Table S6. The CAZymes families with significant difference in gene abundance among three groups. Table S7. The relative abundances of GH family genes coded fibrolytic enzymes. Figure S1. Fold changes of metabolic pathways identified in the metagenomes of the cows. Figure S2. Comparisons of the abundance of KO enzymes related to the acetate, propionate, and butyrate production pathway of cows. The Kruskal–Wallis multiple comparisons was used for mean comparison, and asterisk indicated the significant difference (P < 0.05). CON = control diet; BS = control diet plus Bacillus subtilis; MCE = control diet plus Macleaya cordata extract.
Data Availability Statement
The rumen metagenome sequences were deposited into NCBI Sequence Read Archive (SRA) under the accession number of PRJNA981443.








