Abstract
SLC7A11 has significant translational value in cancer treatment. However, there are few studies on whether SLC7A11 affects the immune status of lung adenocarcinoma (LUAD). Information on SLC7A11 expression and its impact on prognosis was obtained from the cancer genome atlas and gene expression omnibus databases. The differentially expressed genes (DEGs) were analysed by GO and KEGG. GSEA enrichment analysis was performed in the SLC7A11-high and SLC7A11-low groups. The relationship between SLC7A11 and tumour immunity, immune checkpoints, and immune cell infiltration was studied using R language. We analysed the correlation between SLC7A11 and chemotactic factors (CFs) and chemokine receptors using the TISIDB database. SLC7A11 is overexpressed in many tumours, including LUAD. The 5-year overall survival of patients in the SLC7A11-high group was lower than in the SLC7A11-low group. KEGG analysis found that the DEGs were enriched in ferroptosis signaling pathways. GSEA analysis found that the survival-related signaling pathways were enriched in the SLC7A11-low group. The SLC7A11-low group had higher immune scores and immune checkpoint expression. SLC7A11 was negatively correlated with many immune cells (CD8+ T cells, immature dendritic cells), CFs, chemokine receptors (such as CCL17/19/22/23, CXCL9/10/11/14, CCR4/6, CX3CR1, CXCR3) and MHCs (major histocompatibility complex). SLC7A11 may regulate tumour immunity and could be a potential therapeutic target for LUAD.
Subject terms: Cancer, Computational biology and bioinformatics, Immunology
Introduction
In recent years, with the accelerated development of targeted therapy and immunotherapy, the mortality rate of lung cancer has dramatically decreased. However, lung cancer remains the leading cause of cancer death in men and women over 50 years old1. Tumour resistance and immune escape limit the therapeutic effects in patients with advanced adenocarcinoma2. Therefore, finding new targets to prevent or slow disease progression is a priority.
SLC7A11 and SLC3A2 encode the cystine/glutamate transporter system (system xc-), which transports cysteine into cells in exchange for glutamate3. Both cysteine and glutamate are important endogenous substances. Cysteine is an important part of the redox system, playing a crucial role in balancing reactive oxygen species (ROS). ROS and ROS-mediated signaling pathways are involved in various cellular and biochemical processes, including cell apoptosis, ferroptosis, autophagy, cell proliferation and migration, endoplasmic reticulum stress, mitochondrial dysfunction, DNA damage, cell metabolism, and drug resistance4. Recent studies have found that SLC7A11 may be an independent prognostic factor for LUAD5. However, whether SLC7A11 can be an effective target for LUAD treatment requires more theoretical support.
In this study, we analysed the expression of SLC7A11 and clinical information in LUAD patients. Then, we used GO/KEGG and GSEA for enrichment analysis. We analysed the correlation between SLC7A11 and immune cells, checkpoint expression, and CFs.
The results showed that SLC7A11 overexpression was negatively correlated with CFs in the immune microenvironment. Reduction of CFs might reduce immune cell infiltration, leading to immunosuppression and immune escape and thus protecting tumour cells from immune cell attack. Targeted inhibition of SLC7A11 may enhance the tumour immune response.
Materials and methods
Data source
The TCGA database (https://portal.gdc.cancer.gov/) is an accessible data portal for collecting information related to cancer patients.
The TCGA database includes 54 normal samples and 497 LUAD samples. After removing samples with incomplete survival data and duplicates, a total of 468 LUAD samples with RNA-Seq expression and matched clinical information (including pathological staging, OS time, gender, and age) were obtained. The RNA-Seq expression data of a pan-cancer analysis were also obtained from the TCGA database. The GSE30219, GSE37745, and GSE68465 datasets were obtained from the GEO database (https://www.ncbi.nlm.nih.gov/geo/), and detailed information is shown in Table 1.
Table 1.
The detailed information of three data sets in the GEO database.
DEGs analysis
We analysed differences in the expression of SLC7A11 between normal and LUAD samples in the TCGA-LUAD、GSE30219, GSE37745, and GSE68465 datasets. We divided TCGA-LUAD samples into an SLC7A11-high group and SLC7A11-low group based on the mean expression value of SLC7A11. The DEGs between the SLC7A11-high and SLC7A11-low group were identified using the “limma” R package6 and a total of 622 DEGs were obtained (criteria: │logFC│ > 2 and adj.P.val < 0.05).
Survival analysis
The “survival” and “survminer” R packages were used to perform survival analysis in the SLC7A11-high and SLC7A11-low groups in the TCGA-LUAD dataset. We validated the survival analysis results in the GSE68465 dataset.
We also performed a survival analysis in the KM Plotter database (https://kmplot.com/analysis/). In the lung cancer analysis interface, we selected “adenocarcinoma” as the “histology, “OS” for “survival,” “60 months” as the “follow-up threshold”, “SLC7A11” as the “gene symbol”, and “auto selected best cutoff” for “split patients by”. A total of 1161 LUAD samples were analysed for survival. In the pan-cancer analysis interface, 7462 pan-cancer samples were analysed for survival, and detailed information on the pan-cancer samples is shown in Table 2.
Table 2.
The detailed information of pan-cancer survival analysis in KM-plot.
| Cancer | Number | p |
|---|---|---|
| Bladder carcinoma | 405 | 0.036 |
| Breast cancer | 1090 | 0.0109 |
| Cervical squamous cell carcinoma | 304 | 0.0085 |
| Esophageal adenocarcinoma | 80 | 0.079 |
| Esophageal squamous cell carcinoma | 81 | 0.11 |
| Head-neck squamous cell carcinoma | 500 | 0.0037 |
| Kidney renal clear cell carcinoma | 530 | 0.00058 |
| Kidney renal papillary cell carcinoma | 288 | 4.9e-10 |
| Liver hepatocellular carcinoma | 371 | 8.2e-8 |
| Lung adenocarcinoma | 513 | 0.0042 |
| Ovarian cancer | 374 | 0.00055 |
| Pancreatic ductal adenocarcinoma | 177 | 0.01 |
| Pheochromocytoma and Paraganglioma | 178 | 0.067 |
| Rectum adenocarcinoma | 165 | 0.0062 |
| Sarcoma | 259 | 0.011 |
| Stomach adenocarcinoma | 375 | 0.071 |
| Testicular germ cell tumor | 134 | 0.13 |
| Thymoma | 119 | 0.026 |
| Thyroid carcinoma | 502 | 0.062 |
| Uterine corpus endometrial carcinoma | 543 | 0.0043 |
Gene enrichment analysis
GO analysis includes three parts: molecular function (MF), biological process (BP), and cellular component (CC)7. The KEGG pathway database is currently the most widely used public database of metabolic pathways8. We used the Database for Annotation, Visualization and Integrated Discovery (DAVID) (https://david.ncifcrf.gov/tools.jsp) to perform GO and KEGG analysis on the 622 DGEs.
GSAE analysis was performed using “c2.cp.kegg.v7.4.symbols.gmt” as the reference genome in R language9.
The relationship between SLC7A11 and tumour immunity
In the TCGA-LUAD dataset, the “commonGenes.gct” and “estimateScore.gct” files were read in R language, and the "estimate" was used to score the immune score, stromal score, and immune cell infiltration for each tumour sample10. We compared the immune and stromal scores between the SLC7A11-high and SLC7A11-low group using the “limma” package, and analysed the correlation between SLC7A11 and immune cell infiltration and common immune checkpoints using the “corrplot” package. The correlation between SLC7A11 and SLC3A2 was analyzed by the Sangbox 3.0 (http://sangerbox.com/home.html).
We validated the correlation between SLC7A11 and immune cell infiltration in the GSE30219, GSE37745, and GSE68465 datasets.
Relationship between SLC7A11 and CFs
We evaluated the correlation between SLC7A11 and CFs, chemokine receptors, and MHCs in the tumour microenvironment using the “chemokines” module of the TISIDB database (http://cis.hku.hk/TISIDB/).
Screening of potential therapeutic drugs
We then used the “pRRophetic” R package to assess the treatment response, as indicated by the IC50 of targeted and immunotherapy drugs11.
Result
Overexpression of SLC7A11 in LUAD
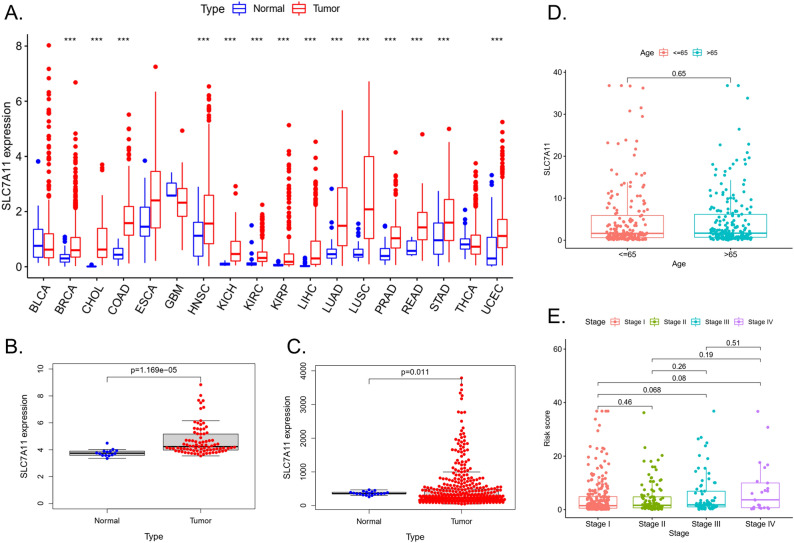
In the pan-cancer analysis, SLC7A11 was found to be overexpressed in tumours such as breast cancer (BRCA), cholangiocarcinoma (CHOL), colon adenocarcinoma (COAD), head and neck squamous cell carcinoma (HNSC), kidney renal clear cell carcinoma (KIRC), kidney renal papillary cell carcinoma (KIRP), liver hepatocellular carcinoma (LIHC), lung squamous cell carcinoma (LUSC), LUAD, prostate adenocarcinoma (PRAD), rectum adenocarcinoma (READ), stomach adenocarcinoma (STAD), and uterine corpus endometrial carcinoma (UCEC) (Fig. 1A).
Figure 1.
The expression of SLC7A11 in the tumor. (A) SLC7A11 expression in distinct cancers compared with normal tissues in TCGA. (B) SLC7A11 expression LUAD compared with normal tissues in the GSE30219 database. (C) SLC7A11 expression LUAD compared with normal tissues in the GSE68465 database. (D) SLC7A11 expression of different ages in LUAD patients. E. SLC7A11 expression of different stages in LUAD patients.
In the GSE30219 and GSE68465 datasets, the expression of SLC7A11 was higher in LUAD than in normal tissues (p < 0.05) (Fig. 1B,C).
The TCGA-LUAD dataset showed no significant difference in SLC7A11 expression among ages or stages (Fig. 1D,E).
Relationship between SLC7A11 and prognosis in LUAD
Survival analysis of the TCGA-LUAD dataset showed that the 5-year OS of the SLC7A11-high group was lower than that of the SLC7A11-low group (p < 0.05) (Fig. 2A). In the GSE68465 dataset the SLC7A11-low group had a longer 5-year OS than the SLC7A11-high group. (p < 0.05) (Fig. 2B). The expression of SLC7A11 was higher in deceased patients than in surviving patients (Fig. 2C).
Figure 2.
Survival analysis. (A) 5-year OS of the SLC7A11-high group and SLC7A11-low group in TCGA-LUAD dataset. (B) 5-year OS of the SLC7A11-high group and SLC7A11-low group in the GSE68465 dataset. (C) The expression of SLC7A11 in LUAD with different survival states in the TCGA-LUAD dataset. Survival curve of LUAD in KM-plot. Survival curve of pan-cancer in KM-plot (Bladder Carcinoma). (F). DEGs in the SLC7A11-high group and SLC7A11-low group.
In the Kaplan–Meier Plotter database, the SLC7A11-low group showed a longer 5-year OS than the SLC7A11-high group (p < 0.05) (Fig. 2D). The pan-cancer analysis showed that the 5-year OS of the SLC7A11-high group was lower than that of the SLC7A11-low group for many tumours (p < 0.05) (Fig. 2E and Table 2).
DEGs analysis and GO/KEGG analysis
The TCGA-LUAD database contained 622 DEGs between the SLC7A11-high and SLC7A11-low groups (Fig. 2F).
GO-MF analysis showed that DEGs are mainly enriched in molecular function pathways such as protein binding, cadherin binding, identical protein binding, and enzyme binding (Fig. 3A).
Figure 3.
Enrichment analysis. (A) GO-MF analysis of DEGs in LUAD. (B) GO-BP analysis of DEGs in LUAD. (C) GO-CC analysis of DEGs in LUAD. (D) GO-KEGG analysis of DEGs in LUAD. (E) GSEA analysis in the SLC7A11-high group. (F) GSEA analysis in the SLC7A11-low group.
GO-BP analysis showed that the DEGs were mainly enriched in the defense response to Gram-positive bacteria, the negative regulation of cAMP-mediated signaling, and apoptosis-related biological processes. More details are shown in Fig. 3B.
GO-CC analysis showed that DEGs were mainly enriched in cellular components such as extracellular exosomes, endoplasmic reticulum, membranes, extracellular spaces, and cytosol (Fig. 3C).
KEGG enrichment analysis found that DEGs were mainly enriched in pathways such as osteoclast differentiation, ferroptosis, viral myocarditis, arachidonic acid metabolism, and viral carcinogenesis, among which four pathways were related to immunity, three pathways were related to metabolism, and one pathway was related to ferroptosis (Fig. 3D).
GSEA analysis revealed that in the SLC7A11-high group, gene sets were mainly enriched in metabolism-related signaling pathways, such as steroid hormone biosynthesis, metabolism of xenobiotics by cytochrome p450, ascorbate and aldarate metabolism, histidine metabolism, and tyrosine metabolism (Fig. 3E).
In the SLC7A11-low group, gene sets were mainly enriched in immune-related signaling pathways, such as viral myocarditis, the intestinal immune network for IgA production, asthma, and allograft rejection (Fig. 3F).
The relationship between SLC7A11 and tumour immunity
KEGG and GSEA analysis showed differences in immune-related signaling pathways between the SLC7A11-high group and SLC7A11-low group. Therefore, we also analysed the immune status of the two groups.
In the TCGA-LUAD dataset, the immune (Fig. 4A), stromal (Fig. 4B), and ESTIMATE (Fig. 4C) scores of the SLC7A11-high group were lower than those of the SLC7A11-low group. SLC7A11 expression was negatively correlated with many immune checkpoints, such as BTLA, CD244, CD247, CD40, CTLA4, and ICOS (Fig. 4D).
Figure 4.
Immune analysis. (A) Immune cells score in the SLC7A11-high group and SLC7A11-low group. (B) Stromal cells score in the SLC7A11-high group and SLC7A11-low group. (C) ESTIMATE scores in the SLC7A11-high group and SLC7A11-low group. (D) The difference of 29 immune checkpoints expression in the SLC7A11-high group and SLC7A11-low group. (E) The correlation between SLC7A11 expression and immune cells in the TCGA-LUAD database. (***p < 0.001; **p < 0.01; *p < 0.05).
SLC7A11 expression was negatively correlated with T cells, B lineage, and myeloid dendritic cells, but positively correlated with neutrophils (Fig. 4E). In the GSE37745, GSE68465, and GSE68465 datasets, the expression of SLC7A11 was negatively correlated with many immune cells, such as central memory CD8 T cells, effector memory CD8 T cells, immature dendritic cells, and type 1 T helper cells. In the GSE68465 dataset, SLC7A11 was also positively correlated with neutrophils (Fig. 5A,B,C).
Figure 5.
(A) The correlation between SLC7A11 expression and immune cells in the GSE30219 database. (B) The correlation between SLC7A11 expression and immune cells in the GSE37745 database. (C) The correlation between SLC7A11 expression and immune cells in the GSE68465 database. (D) The correlation between SLC7A11 expression and SLC3A2 in the TCGA-LUAD database.
Relationship between SLC7A11 and CFs
The role of CFs in tumour immunity is related to tumour immune escape. SLC7A11 expression was negatively correlated with most CFs (Table 3), chemokine receptors (Table 4), and MHCs (Table 5).
Table 3.
The correlation between SLC7A11 expression and CFs.
| Chemokines | Rho | p | Chemokines | Rho | p |
|---|---|---|---|---|---|
| XCL2 | − 0.078 | 0.0753 | CCL5 | − 0.106 | 0.0162 |
| XCL1 | − 0.042 | 0.3410 | CCL4 | − 0.091 | 0.0386 |
| CXCL9 | − 0.103 | 0.0196 | CCL3 | − 0.103 | 0.0187 |
| CXCL8 | 0.106 | 0.0163 | CCL28 | − 0.350 | 0.0000 |
| CXCL6 | − 0.060 | 0.1740 | CCL26 | 0.060 | 0.1730 |
| CXCL5 | 0.092 | 0.0372 | CCL24 | 0.006 | 0.8860 |
| CXCL3 | 0.034 | 0.4380 | CCL23 | − 0.222 | 0.0000 |
| CXCL2 | − 0.038 | 0.3940 | CCL22 | − 0.224 | 0.0000 |
| CXCL17 | − 0.124 | 0.0047 | CCL21 | − 0.014 | 0.7450 |
| CXCL16 | − 0.055 | 0.2090 | CCL20 | 0.172 | 0.0001 |
| CXCL14 | − 0.191 | 0.0000 | CCL2 | − 0.175 | 0.0001 |
| CXCL13 | − 0.105 | 0.0173 | CCL19 | − 0.241 | 0.0000 |
| CXCL12 | − 0.191 | 0.0000 | CCL18 | − 0.040 | 0.3620 |
| CXCL11 | − 0.125 | 0.0045 | CCL17 | − 0.269 | 0.0000 |
| CXCL10 | − 0.118 | 0.0072 | CCL15 | 0.137 | 0.0018 |
| CXCL1 | − 0.012 | 0.7910 | CCL14 | − 0.144 | 0.0010 |
| CX3CL1 | − 0.434 | 0.0000 | CCL13 | − 0.210 | 0.0000 |
| CCL8 | − 0.087 | 0.0471 | CCL11 | − 0.160 | 0.0003 |
| CCL7 | − 0.084 | 0.0577 |
Table4.
The correlation between SLC7A11 expression and chemokine receptor.
| Receptors | Rho | p | Receptors | Rho | p |
|---|---|---|---|---|---|
| CCR1 | − 0.118 | 0.0071 | CCR10 | − 0.045 | 0.3090 |
| CCR2 | − 0.304 | 0.0000 | CX3CR1 | − 0.281 | 0.0000 |
| CCR3 | 0.151 | 0.0006 | CXCR1 | 0.137 | 0.0019 |
| CCR4 | − 0.253 | 0.0000 | CXCR2 | − 0.053 | 0.2250 |
| CCR5 | − 0.222 | 0.0000 | CXCR3 | − 0.253 | 0.0000 |
| CCR6 | − 0.268 | 0.0000 | CXCR4 | − 0.184 | 0.0000 |
| CCR7 | − 0.236 | 0.0000 | CXCR5 | − 0.18 | 0.0000 |
| CCR8 | − 0.181 | 0.0000 | CXCR6 | − 0.145 | 0.0010 |
Table 5.
The correlation between SLC7A11 expression and chemokine MHCs.
| Receptors | Rho | p | Receptors | Rho | p |
|---|---|---|---|---|---|
| B2M | − 0.088 | 0.0449 | HLA-DQA2 | − 0.301 | 3.33E-12 |
| HLA-A | − 0.098 | 0.026 | HLA-DQB1 | − 0.343 | 1.22E-15 |
| HLA-B | − 0.224 | 2.76E-07 | HLA-DRA | − 0.381 | < 2.2e-16 |
| HLA-C | − 0.144 | 0.00107 | HLA-DRB1 | − 0.367 | 1.67E-19 |
| HLA-DMA | − 0.356 | 5.63E-17 | HLA-E | − 0.208 | 2.01E-06 |
| HLA-DMB | − 0.355 | 7.47E-17 | HLA-F | − 0.165 | 0.000165 |
| HLA-DOA | − 0.309 | 8.83E-13 | HLA-G | − 0.114 | 0.00981 |
| HLA-DOB | − 0.244 | 2.05E-08 | TPA1 | − 0.046 | 0.292 |
| HLA-DPA1 | − 0.386 | < 2.2e-16 | TPA2 | − 0.044 | 0.319 |
| HLA-DPB1 | − 0.378 | < 2.2e-16 | TAPBP | − 0.031 | 0.483 |
| HLA-DQA1 | − 0.281 | 8.76E-11 |
Relationship between SLC7A11 and SLC3A2
In the TCGA-LUAD dataset, the expression of SLC7A11 showed a significant correlation with that of SLC3A2 (p < 0.05) (Fig. 5D), a known partner for SLC7A11. In the TCGA-LUAD dataset, the immune (Supplement Fig. 1A), stromal (Supplement Fig. 1B), and ESTIMATE (Supplement Fig. 1C) scores of the SLC3A2-high group were lower than those of the SLC3A2-low group.
Drug sensitivity analysis
We identified 10 immunotherapeutic or targeted agents that showed lower IC50 values in the SLC7A11-high group than in the SLC7A11-low group, including two insulin-like growth factor 1 receptor/insulin receptor inhibitors, two HSP90 ATPase inhibitors, and two tyrosine, serine/threonine kinase inhibitors (Fig. 6A,B,C,D). We also identified 20 drugs with low IC50 values in the SLC7A11-low group (Fig. 6E,F,G,H).
Figure 6.
Drug sensitivity analysis. (A)–(D) showed that the drug had a lower IC50 value in the SLC7A11-high group. (E)–(H) showed that the drug had a lower IC50 value in the SLC7A11-low group.
Discussion
With the development of early detection, surgical treatment, precise pathological staging, targeted therapy and immunotherapy, the survival rate of lung cancer has improved. The 3-year OS for lung cancer increased from 22% in 2004–2006 to 33% in 2016–2018. However, lung cancer remains the leading cause of cancer death in men and women aged 50 and over1. Among all lung cancers, LUAD accounts for about 50% of cases.
This study found that SLC7A11 is highly expressed in cancers such as breast cancer, LUSC, LUAD, and gastric cancer. In addition, patients with high SLC7A11 expression had a lower 5-year OS than those with low SLC7A11 expression.
Treatment failure in LUAD is related to many factors, such as tumour heterogeneity, immune escape, and chemotherapy resistance12. Most studies suggest that SLC7A11 overexpression is related to immune escape. The current study found that high SLC7A11 expression is associated with treatment failure in immune therapy, indicating that SLC7A11 is associated with the efficacy of immune therapy. This is because high SLC7A11 expression can increase the concentration of specific metabolites in tumour cells, such as GSH, which inhibits the activation of immune cells and the apoptosis of tumour cells, thereby reducing the efficacy of immune therapy13. Some studies have shown that SLC7A11 can affect tumour immune escape and the anti-tumour immune response by regulating intracellular redox balance and tumour cell metabolism and growth. Inhibiting SLC7A11 can enhance the attack of tumour cells by immune cells and improve the efficacy of immune therapy14. However, blocking the expression of SLC7A11 does not affect the normal development of mouse embryos15. Therefore, drugs that block SLC7A11 may be ideal anticancer drugs.
Ferroptosis is a newly discovered type new type of cell death caused by the excessive accumulation of iron ions in cells. It was found that SLC7A11 plays an essential protective role in ferroptosis. Ferroptosis may exert antitumour effects by boosting the immune response and killing cancer cells, and it also has a direct impact on immune cells16. KEGG analysis found that the DEGs were enriched in the ferroptosis signaling pathway.
In this study, we found that as well as a lower immune score, matrix score, and ESTIMATE score in the SLC7A11-high group, expression of the immune checkpoint, including CD274 (PD-L1), CTLA4, and LAG3, was also lower. GSEA analysis showed that signaling pathways related to metabolism were enriched in the SLC7A11-high group, while signaling pathways related to immunity were enriched in the SLC7A11-low group. In TCGA-LUAD, SLC7A11 was negatively correlated with the expression of T cells, B lymphocytes, and myeloid cells and positively correlated with the expression of neutrophils.
A high proportion of neutrophils can inhibit the function of immune cells such as CD8+ T cells and promote tumour growth17. In the GEO dataset, the expression of SLC7A11 was negatively correlated with the central memory CD8 T cells, effector memory CD8 T cells, immature dendritic cells, and type 1 T helper cells, all of which play an important role in killing tumour cells. In the GSE68465 dataset, we also observed a positive correlation between SLC7A11 and neutrophils, which is consistent with TCGA-LUAD.
Interestingly, the expression of SLC7A11 was negatively correlated with the expression of Treg (regulatory T cell) and MDSC (myeloid-derived suppressor cells). Treg cells and MDSC play an important role in the immune escape of tumour cells in the tumour microenvironment18. Therefore, the impact of SLC7A11 on tumour immune cells may be very complex.
Activated CD8+ T cells release IFN-γ and then activate the JAK-STAT1 pathway, resulting in the translocation of phosphorylated STAT1 to the nucleus, thus inhibiting the transcription of SLC7A1119,20,21,22,23. In addition, TGF-β1 (transforming growth factor β1) released by macrophages can inhibit the expression of SLC7A11 by activating the SMAD-dependent signaling pathway and finally lead to ferroptosis of cancer cells24. Therefore, inhibiting SLC7A11 may be a promising target for tumour immune therapy.
CFs are part of the cytokine family and play an essential role in the tumour microenvironment. CFs can attract immune cells to enter the tumour microenvironment, thereby affecting the response of the tumour to immunotherapy25. Tumours with fewer CHs may be unresponsive to immune therapy, leading to tumour immune escape.
This study confirmed that the expression of SLC7A11 was negatively correlated with the expression of CCL17/19/22/23, CXCL9/10/11/14, CCR4/6, CX3CR1, and CXCR3, suggesting that high SLC7A11 expression may inhibit the migration of immune cells. Studies have shown that CXCL9/10/11 are the main CFs for CD8+ T cells26,27,28, and that CXCL9/10 can attract Th1 cells to the tumour microenvironment and play an important role against cancer28,27. CCL17 is the ligand of CCR4, and they affect the recruitment of Treg and Th17 cells in tumours29. CXCR3 and CX3CR1 are mainly responsible for infiltrating tumour-inhibitory lymphocytes into the tumour microenvironment30,31, further confirming the results of immune cell infiltration. This may explain why patients with high SLC7A11 expression have poor responses to immunotherapy. The chemokine CXCL14 is a key regulatory factor in cancer and a potential target for future cancer immunotherapy32. There is also evidence that high SLC7A11 expression can affect the expression of immune inhibitors and immune stimulators. Therefore, these results suggest that SLC7A11 may play a role in regulating tumour immunity.
MHCs are a group of highly polymorphic genes, and proteins encoded by MHCs play an important role in the immune system. MHCs are divided into two categories: MHC-I and MHC-II. MHC-I and MHC-II interact with CD8+ T cells and CD4+ T cells respectively, thus activating the immune response33,34. Tumour cells usually express abnormal MHC-I molecules, which allows them to escape attack by CD8+ T cells. In addition, tumour cells can escape immune surveillance by reducing MHC-I expression35. Therefore, restoring MHC-I expression is very important for tumour immunotherapy36. MHC-II can also affect tumour immunity by regulating the activity of immune cells in the tumour microenvironment37.
Previous studies have shown that SLC7A11 is correlated with SLC3A238. Our study found that the expression of SLC3A2 was related to SLC7A11. In LUAD, we found a lower immune score, matrix score, and ESTIMATE score in the SLC3A2-high group, which is consistent with the immune status of the SLC7A11-high group. SLC3A2 is the chaperone protein of SLC7A11, which is used to maintain the stability of SLC7A11 protein and regulate the transport of SLC7A11 to the plasma membrane. In system Xc-, SLC7A11 plays a significant role in transport function39.
SLC7A11 immune-targeted agents may also be effective adjuvants for chemotherapy. Conti et al. studied the use of combination immunotherapy against HER2 and SLC7A11. Antibodies targeting HER2 and SLC7A11 can inhibit the proliferation and metastasis of BCSCs, exerting synergistic or complementary effects40. All of the above suggest that SLC7A11 may be an important target for treating LUAD, possibly via the regulation of tumour immunity by SLC7A11.
Although our research has limitations, it can be considered a verification that we use multiple database sets for analysis. In addition, we used many methods and aspects to verify the relationship between SLC7A11 and tumor immunity. In order to further verify this exciting discovery, we have been purchasing LUAD cell lines and drugs and collecting clinical specimens of LUAD patients for the next experiment.
Conclusion
In conclusion, this study found that SLC7A11 was significantly upregulated and may be associated with the prognosis of LUAD. The expression of SLC7A11 is negatively correlated with the expression of immune checkpoints PD-L1, CTLA4, and et al. SLC7A11 is negatively correlated with the expression of many CFs, leading to the loss of immune cells such as CD8+ T cells and causing immune suppression. Regulating the expression of SLC7A11 may be a potential target for tumor immunotherapy.
Supplementary Information
Acknowledgements
Script of R language and Perl provided by biowolf_cn (https://mp.weixin.qq.com/s/kuTGlMFRlbUN63FL4XXXAg).
Abbreviations
- BP
Biological process
- BRCA
Breast cancer
- CC
Cellular component
- CCL
C–C motif chemokine ligand
- CCR
C–C motif chemokine receptor
- CFs
Chemotactic factors
- CHOL
Cholangio carcinoma
- COAD
Colon adenocarcinoma
- CTLA4
Cytotoxic T-Lymphocyte associated Antigen 4
- CX3CR
C-X3-C motif chemokine receptor
- CXCL
C-X-C motif chemokine ligand
- DEGs
Differentially expressed genes
- GEO
Gene expression omnibus
- GO
Gene ontology
- GSEA
Gene set enrichment analysis
- GSH
Glutathione
- HNSC
Head and neck squamous cell carcinoma
- KEGG
Kyoto encyclopedia of genes and genomes
- KIRC
Kidney renal clear cell carcinoma
- KIRP
Kidney renal papillary cell carcinom
- LAG3
Lymphocyte activating 3
- LIHC
Liver hepatocellular carcinoma
- LUAD
Lung adenocarcinoma
- LUSC
Lung squamous cell carcinoma
- MDSC
Myeloid-derived suppressor cells
- MF
Molecular function
- MHC
Major histocompatibility complex
- MHCs
Major histocompatibility complex
- NSCLC
Non-small cell lung cancer
- OS
Overall survival
- PD-L1
Programmed death ligand 1
- PRAD
Prostate adenocarcinoma
- READ
Rectum adenocarcinoma
- ROS
Reactive oxygen species
- SLC7A11
Solute carrier family 7 member 11
- STAD
Stomach adenocarcinoma
- TCGA
The cancer genome atlas
- TGF-β1
Transforming growth factor β1
- Treg
Regulatory T cell
- xc-
The cystine/glutamate transporter system
- UCEC
Uterine corpus endometrial carcinoma
Author contributions
Q.S. analyzed and interpreted the data and was a major contributor to writing the manuscript. Y.Z. and X.L. were responsible for statistical data. J.S. and F.H. were responsible for drawing figures. Q.L., C.Z., and Y.L. reviewed the manuscript. All authors read and approved the final manuscript.
Data availability
The TCGA-LUAD dataset was downloaded from the TCGA database (https://portal.gdc.cancer.gov/). The GSE30219 dataset was downloaded from the GEO database (https://www.ncbi.nlm.nih.gov/geo/query/acc.cgi?acc=GSE30219). The GSE37745 dataset was downloaded from the GEO database (https://www.ncbi.nlm.nih.gov/geo/query/acc.cgi?acc=GSE37745). The GSE68465 dataset was downloaded from the GEO database (https://www.ncbi.nlm.nih.gov/geo/query/acc.cgi?acc=GSE68465).
Competing interests
The authors declare no competing interests.
Footnotes
Publisher's note
Springer Nature remains neutral with regard to jurisdictional claims in published maps and institutional affiliations.
Contributor Information
Yangke Li, Email: yangkeli1978@sina.com.
Qunying Li, Email: qunyingli1963@126.com.
Supplementary Information
The online version contains supplementary material available at 10.1038/s41598-023-45284-z.
References
- 1.Siegel RL, Miller KD, Wagle NS, Jemal A. Cancer statistics, 2023. CA Cancer J. Clin. 2023;73:17–48. doi: 10.3322/caac.21763. [DOI] [PubMed] [Google Scholar]
- 2.Wang Z, Wu X. Study and analysis of antitumor resistance mechanism of PD1/PD-L1 immune checkpoint blocker. Cancer Med. 2020;9:8086–8121. doi: 10.1002/cam4.3410. [DOI] [PMC free article] [PubMed] [Google Scholar]
- 3.Lewerenz J, et al. The cystine/glutamate antiporter system x(c)(-) in health and disease: from molecular mechanisms to novel therapeutic opportunities. Antioxid. Redox Signal. 2013;18:522–555. doi: 10.1089/ars.2011.4391. [DOI] [PMC free article] [PubMed] [Google Scholar]
- 4.Koppula P, Zhuang L, Gan B. Cystine transporter SLC7A11/xCT in cancer: ferroptosis, nutrient dependency, and cancer therapy. Protein Cell. 2021;12:599–620. doi: 10.1007/s13238-020-00789-5. [DOI] [PMC free article] [PubMed] [Google Scholar]
- 5.Qian L, et al. A comprehensive prognostic and immune analysis of ferroptosis-related genes identifies SLC7A11 as a novel prognostic biomarker in lung adenocarcinoma. J. Immunol. Res. 2022;2022:1951620. doi: 10.1155/2022/1951620. [DOI] [PMC free article] [PubMed] [Google Scholar]
- 6.Ritchie ME, et al. limma powers differential expression analyses for RNA-sequencing and microarray studies. Nucleic Acids Res. 2015;43:e47. doi: 10.1093/nar/gkv007. [DOI] [PMC free article] [PubMed] [Google Scholar]
- 7.Joshi T, Xu D. Quantitative assessment of relationship between sequence similarity and function similarity. BMC Genom. 2007;8:222. doi: 10.1186/1471-2164-8-222. [DOI] [PMC free article] [PubMed] [Google Scholar]
- 8.Kanehisa M, Goto S. KEGG: kyoto encyclopedia of genes and genomes. Nucleic Acids Res. 2000;28:27–30. doi: 10.1093/nar/28.1.27. [DOI] [PMC free article] [PubMed] [Google Scholar]
- 9.Chen HH, et al. GSAE: an autoencoder with embedded gene-set nodes for genomics functional characterization. BMC Syst. Biol. 2018;12:142. doi: 10.1186/s12918-018-0642-2. [DOI] [PMC free article] [PubMed] [Google Scholar]
- 10.Yoshihara K, et al. Inferring tumour purity and stromal and immune cell admixture from expression data. Nat. Commun. 2013;4:2612. doi: 10.1038/ncomms3612. [DOI] [PMC free article] [PubMed] [Google Scholar]
- 11.Geeleher P, Cox N, Huang RS. pRRophetic: an R package for prediction of clinical chemotherapeutic response from tumor gene expression levels. PLoS ONE. 2014;9:e107468. doi: 10.1371/journal.pone.0107468. [DOI] [PMC free article] [PubMed] [Google Scholar]
- 12.Sun R, Hou Z, Zhang Y, Jiang B. Drug resistance mechanisms and progress in the treatment of EGFR-mutated lung adenocarcinoma. Oncol. Lett. 2022;24:408. doi: 10.3892/ol.2022.13528. [DOI] [PMC free article] [PubMed] [Google Scholar]
- 13.He J, Ding H, Li H, Pan Z, Chen Q. Intra-tumoral expression of SLC7A11 Is associated with immune microenvironment, drug resistance, and prognosis in cancers: a pan-cancer analysis. Front Genet. 2021;12:770857. doi: 10.3389/fgene.2021.770857. [DOI] [PMC free article] [PubMed] [Google Scholar]
- 14.Tang B, et al. Macrophage xCT deficiency drives immune activation and boosts responses to immune checkpoint blockade in lung cancer. Cancer Lett. 2023;554:216021. doi: 10.1016/j.canlet.2022.216021. [DOI] [PubMed] [Google Scholar]
- 15.Badgley MA, et al. Cysteine depletion induces pancreatic tumor ferroptosis in mice. Science. 2020;368:85–89. doi: 10.1126/science.aaw9872. [DOI] [PMC free article] [PubMed] [Google Scholar]
- 16.Qi D, Peng M. Ferroptosis-mediated immune responses in cancer. Front Immunol. 2023;14:1188365. doi: 10.3389/fimmu.2023.1188365. [DOI] [PMC free article] [PubMed] [Google Scholar]
- 17.Giese MA, Hind LE, Huttenlocher A. Neutrophil plasticity in the tumor microenvironment. Blood. 2019;133:2159–2167. doi: 10.1182/blood-2018-11-844548. [DOI] [PMC free article] [PubMed] [Google Scholar]
- 18.Khalaf K, et al. Aspects of the tumor microenvironment involved in immune resistance and drug resistance. Front Immunol. 2021;12:656364. doi: 10.3389/fimmu.2021.656364. [DOI] [PMC free article] [PubMed] [Google Scholar]
- 19.Zhou Z, et al. Granzyme A from cytotoxic lymphocytes cleaves GSDMB to trigger pyroptosis in target cells. Science. 2020 doi: 10.1126/science.aaz7548. [DOI] [PubMed] [Google Scholar]
- 20.Yu X, et al. IFNγ enhances ferroptosis by increasing JAK-STAT pathway activation to suppress SLCA711 expression in adrenocortical carcinoma. Oncol. Rep. 2022 doi: 10.3892/or.2022.8308. [DOI] [PMC free article] [PubMed] [Google Scholar]
- 21.Kong R, Wang N, Han W, Bao W, Lu J. IFNγ-mediated repression of system xc(-) drives vulnerability to induced ferroptosis in hepatocellular carcinoma cells. J. Leukoc Biol. 2021;110:301–314. doi: 10.1002/jlb.3ma1220-815rrr. [DOI] [PubMed] [Google Scholar]
- 22.Wang W, et al. CD8(+) T cells regulate tumour ferroptosis during cancer immunotherapy. Nature. 2019;569:270–274. doi: 10.1038/s41586-019-1170-y. [DOI] [PMC free article] [PubMed] [Google Scholar]
- 23.Wei TT, et al. Interferon-γ induces retinal pigment epithelial cell ferroptosis by a JAK1-2/STAT1/SLC7A11 signaling pathway in age-related macular degeneration. FEBS J. 2022;289:1968–1983. doi: 10.1111/febs.16272. [DOI] [PubMed] [Google Scholar]
- 24.Kim DH, Kim WD, Kim SK, Moon DH, Lee SJ. TGF-β1-mediated repression of SLC7A11 drives vulnerability to GPX4 inhibition in hepatocellular carcinoma cells. Cell Death Dis. 2020;11:406. doi: 10.1038/s41419-020-2618-6. [DOI] [PMC free article] [PubMed] [Google Scholar]
- 25.Kanagawa N, et al. CC-chemokine ligand 17 gene therapy induces tumor regression through augmentation of tumor-infiltrating immune cells in a murine model of preexisting CT26 colon carcinoma. Int. J. Cancer. 2007;121:2013–2022. doi: 10.1002/ijc.22908. [DOI] [PubMed] [Google Scholar]
- 26.Cheng CC, et al. Irradiation mediates IFNα and CXCL9 expression in non-small cell lung cancer to stimulate CD8(+) T cells activity and migration toward tumors. Biomedicines. 2021 doi: 10.3390/biomedicines9101349. [DOI] [PMC free article] [PubMed] [Google Scholar]
- 27.Peperzak V, et al. CD8+ T cells produce the chemokine CXCL10 in response to CD27/CD70 costimulation to promote generation of the CD8+ effector T cell pool. J. Immunol. 2013;191:3025–3036. doi: 10.4049/jimmunol.1202222. [DOI] [PubMed] [Google Scholar]
- 28.Marcovecchio PM, Thomas G, Salek-Ardakani S. CXCL9-expressing tumor-associated macrophages: new players in the fight against cancer. J. Immunother Cancer. 2021 doi: 10.1136/jitc-2020-002045. [DOI] [PMC free article] [PubMed] [Google Scholar]
- 29.Wenzel J, et al. Role of the chemokine receptor CCR4 and its ligand thymus- and activation-regulated chemokine/CCL17 for lymphocyte recruitment in cutaneous lupus erythematosus. J. Invest. Dermatol. 2005;124:1241–1248. doi: 10.1111/j.0022-202X.2005.23755.x. [DOI] [PubMed] [Google Scholar]
- 30.Groom JR, et al. CXCR3 chemokine receptor-ligand interactions in the lymph node optimize CD4+ T helper 1 cell differentiation. Immunity. 2012;37:1091–1103. doi: 10.1016/j.immuni.2012.08.016. [DOI] [PMC free article] [PubMed] [Google Scholar]
- 31.Bronger H, Magdolen V, Goettig P, Dreyer T. Proteolytic chemokine cleavage as a regulator of lymphocytic infiltration in solid tumors. Cancer Metastasis Rev. 2019;38:417–430. doi: 10.1007/s10555-019-09807-3. [DOI] [PMC free article] [PubMed] [Google Scholar]
- 32.Gowhari Shabgah A, et al. Chemokine CXCL14; a double-edged sword in cancer development. Int. Immunopharmacol. 2021;97:107681. doi: 10.1016/j.intimp.2021.107681. [DOI] [PubMed] [Google Scholar]
- 33.Evans AM, Salnikov M, Tessier TM, Mymryk JS. Reduced MHC class I and II expression in HPV-negative vs HPV-positive cervical cancers. Cells. 2022 doi: 10.3390/cells11233911. [DOI] [PMC free article] [PubMed] [Google Scholar]
- 34.Garrido F, Ruiz-Cabello F, Aptsiauri N. Rejection versus escape: the tumor MHC dilemma. Cancer Immunol. Immunother. 2017;66:259–271. doi: 10.1007/s00262-016-1947-x. [DOI] [PMC free article] [PubMed] [Google Scholar]
- 35.Gu SS, et al. Therapeutically increasing MHC-I expression potentiates immune checkpoint blockade. Cancer Discov. 2021;11:1524–1541. doi: 10.1158/2159-8290.Cd-20-0812. [DOI] [PMC free article] [PubMed] [Google Scholar]
- 36.Dhatchinamoorthy K, Colbert JD, Rock KL. Cancer immune evasion through loss of MHC class I antigen presentation. Front Immunol. 2021;12:636568. doi: 10.3389/fimmu.2021.636568. [DOI] [PMC free article] [PubMed] [Google Scholar]
- 37.Griffith BD, et al. MHC class II expression influences the composition and distribution of immune cells in the metastatic colorectal cancer microenvironment. Cancers (Basel) 2022 doi: 10.3390/cancers14174092. [DOI] [PMC free article] [PubMed] [Google Scholar]
- 38.Huang Y, Dai Z, Barbacioru C, Sadée W. Cystine-glutamate transporter SLC7A11 in cancer chemosensitivity and chemoresistance. Cancer Res. 2005;65:7446–7454. doi: 10.1158/0008-5472.Can-04-4267. [DOI] [PubMed] [Google Scholar]
- 39.Lin W, et al. SLC7A11/xCT in cancer: biological functions and therapeutic implications. Am. J. Cancer Res. 2020;10:3106–3126. [PMC free article] [PubMed] [Google Scholar]
- 40.Conti L, et al. Immunotargeting of the xCT cystine/glutamate antiporter potentiates the efficacy of HER2-targeted immunotherapies in breast cancer. Cancer Immunol. Res. 2020;8:1039–1053. doi: 10.1158/2326-6066.Cir-20-0082. [DOI] [PubMed] [Google Scholar]
Associated Data
This section collects any data citations, data availability statements, or supplementary materials included in this article.
Supplementary Materials
Data Availability Statement
The TCGA-LUAD dataset was downloaded from the TCGA database (https://portal.gdc.cancer.gov/). The GSE30219 dataset was downloaded from the GEO database (https://www.ncbi.nlm.nih.gov/geo/query/acc.cgi?acc=GSE30219). The GSE37745 dataset was downloaded from the GEO database (https://www.ncbi.nlm.nih.gov/geo/query/acc.cgi?acc=GSE37745). The GSE68465 dataset was downloaded from the GEO database (https://www.ncbi.nlm.nih.gov/geo/query/acc.cgi?acc=GSE68465).






