Abstract
Kirsten rat sarcoma viral oncogene homologue (KRAS) is a frequent oncogenic driver of solid tumors, including non-small cell lung cancer (NSCLC). The treatment and outcomes of KRAS-mutant cancers have not been dramatically revolutionized by direct KRAS-targeted therapies because of the lack of deep binding pockets for specific small molecule inhibitors. Here, we demonstrated that the mRNA and protein levels of the class III histone deacetylase SIRT1 were upregulated by the KRASMut-Raf-MEK-c-Myc axis in KRASMut lung cancer cells and in lung tumors of a mouse model with spontaneous KrasG12D expression. KRASMut-induced SIRT1 bound to KRASMut and stably deacetylated KRASMut at lysine 104, which increased KRASMut activity. SIRT1 knockdown (K/D) or the SIRT1H363Y mutation increased KRASMut acetylation, which decreased KRASMut activity and sensitized tumors to the anticancer effects of cisplatin and erlotinib. Furthermore, in KrasG12D/+;Sirt1co/co mice, treatment with cisplatin and erlotinib robustly reduced the tumor burden and increased survival rates compared with those in spontaneous LSL-KrasG12D/+;Sirt1+/+ mice and mice in each single-drug treatment group. Then, we identified p300 as a KRASMut acetyltransferase that reinforced KRASMut lysine 104 acetylation and robustly decreased KRASMut activity. KRASMut lysine 104 acetylation by p300 and deacetylation by SIRT1 were confirmed by LC‒MS/MS. Consistent with this finding, the SIRT1 inhibitor EX527 suppressed KRASMut activity, which synergistically abolished cell proliferation and colony formation, as well as the tumor burden in KRASMut mice, when combined with cisplatin or erlotinib. Our data reveal a novel pathway critical for the regulation of KRASMut lung cancer progression and provide important evidence for the potential application of SIRT1 inhibitors and p300 activators for the combination treatment of KRASMut lung cancer patients.
Subject terms: Cancer therapeutic resistance, Oncogenes
Lung cancer: Protein interaction as a target of chemotherapy
The interaction between two key proteins in non-small cell lung cancers (NSCLCs) could be targeted to improve the success of chemotherapy. Mutations in the KRAS protein, a regulator of cell growth, are a common driver of NSCLCs, and are associated with poor prognosis. Treating NSCLCs harboring KRAS mutations has proven challenging, and further insights into the mechanisms driving KRAS activity are needed. Using cell cultures and mouse models, Dong Hoon Shin at the National Cancer Center in Goyang-si, South Korea, and co-workers demonstrated that KRAS mutations confer resistance to chemotherapy in NSCLC cells. KRAS mutations increase levels of a protein called SIRT1, and this interaction boosts cancer cell proliferation and tumour growth. Knocking out SIRT1 improved the success of chemotherapy in mouse models. Combined therapies involving SIRT1 inhibitors may therefore improve treatments for NSCLCs.
Introduction
Lung cancer is the most common cause of cancer-related mortality worldwide1. Non-small cell lung cancer (NSCLC) accounts for over 85% of all cases of lung cancer2. NSCLCs are subclassified as adenocarcinoma (approximately 40% of all lung cancers), squamous cell carcinoma (approximately 35% of all lung cancers), large cell carcinoma (approximately 10% of lung cancers), and other rarer subtypes3. Most patients with NSCLC have advanced-stage disease with treatment limited to surgery, chemotherapy, and/or radiation therapy. These are associated with a high risk of tumor recurrence and poor overall 5-year relative survival rates2,4.
One of the most frequent driver mutations of NSCLCs is KRASMut (present in approximately 8–24% of cases)5. Generally, mutations in the KRAS gene occur most frequently at codons 12, 13, and 61 (G12X, G13X, and Q61X, respectively), and they activate KRAS signaling by either impairing the intrinsic GTPase activity of KRAS or structurally altering KRAS such that it becomes insensitive to GTPase-activating proteins. Therefore, the activity of signaling cascades stimulated by KRASMut enhances proliferation, apoptosis, and differentiation6,7. The definitive role of KRASMut in the molecular pathogenesis of lung adenocarcinoma is demonstrated by the spontaneous development of lung adenocarcinoma in mouse models genetically engineered to conditionally express the oncogenic KRASG12D allele in the airway epithelium8.
Recently, attempts to directly target KRASMut have been made with approaches similar to those targeting ATP-binding proteins. The development of competitive inhibitors instead of agents binding GTP into KRAS has been challenging because of the picomolar binding affinity between KRAS and GTP and the abundances of both GDP and GTP in cells9. In addition, there is no direct KRASMut inhibitor with activity against all types of KRASMut even at the bench level. Therefore, Shokat and colleagues engineered the drugs sotorasib (AMG510) and adagrasib (MRTX849) to be highly specific, irreversible small molecule allosteric inhibitors of KRASG12C that maintain it in the inactive state10. Unfortunately, a response to KRASG12C inhibitors was lacking in the majority of KRASG12C NSCLC patients. These results indicate that inhibitors directly targeting KRASG12C can be subject to intrinsic resistance, whose mechanisms include signaling rebound and adaptive changes in the signaling network. KRASG12C inhibitors suppress MAPK signaling for a short duration, and signaling rebound has been observed in both cell models and mouse xenograft models within 24 to 72 h of treatment11,12.
Direct targeting of KRASMut lung cancers has proven difficult. Over the past several years, approaches for indirect targeting of KRASMut have been challenged due to the posttranslational modification, localization, and upstream activation of KRAS and the blockade of downstream effector pathways13. Among these limiting factors, we focused on KRAS posttranslational modification. KRAS protein function is tightly regulated by posttranslational modification. For example, the KRAS splice isoforms KRAS4A and KRAS4B are farnesylated on a C-terminal cysteine, and only KRAS4A is subsequently palmitoylated14. KRAS, upon regulation by posttranslational modifications, impacts its downstream effectors, which are associated with the plasma membrane. In addition, other posttranslational modifications directly regulate KRAS activity. For example, lysine 147 in KRAS can be monoubiquitinated, which enhances guanosine triphosphate (GTP) binding and thus enhances the binding of KRAS to Raf and phosphatidylinositol 3-kinase15. Importantly, KRAS acetylation on lysine 104 has been reported to reduce guanine nucleotide exchange factor (GEF)-mediated nucleotide exchange, making it difficult to reload guanine triphosphate (GTP)16. Therefore, if the acetylation of KRASMut can be maintained by reducing the deacetylation of the KRAS mutant protein, this would be an efficient regulatory method to attenuate the transforming activity of KRAS. Interestingly, we found that the mRNA and protein levels of SIRT1 were increased in KRASMut cell lines and the KrasLA2_G12D mouse model. Therefore, we thought that increased SIRT1 expression has a promoting role in KRASMut cancer by reducing the acetylation of KRASMut, which results in the activation of KRASMut.
Sirtuin family proteins are class III HDACs and homologs of the yeast Sir2 protein17. The sirtuin family member SIRT1 can deacetylate both histones and non-histone proteins such as p5318. Its deacetylase activity can regulate gene transcription and affect a variety of cellular processes, such as aging19, apoptosis20, inflammation21, stress resistance21,22, and metabolism23. SIRT1 plays a role in tumor progression by acting as either a tumor suppressor or oncogene24. Interestingly, SIRT1 does not exhibit a fixed expression level. For example, SIRT1 expression has been found to be decreased in human breast, liver, and colon tumors25,26. Conversely, increased SIRT1 expression has been correlated with favorable outcomes in human head and neck squamous cell carcinomas and ovarian tumors27,28. However, the reverse is also true. Reduced SIRT1 expression was found to accelerate tumor development in a p53-heterozygous background25, and its overexpression was shown to block the growth of different types of tumors in cell culture experiments29,30 and mouse models31. SIRT1 can also act as an oncogene. For example, SIRT1 levels have been found to be increased in several human tumors, such as breast32, prostate33, liver34, leukemia35, and NSCLC36,37. Overexpression of Sirt1 promotes thyroid tumor formation in mice38 and SIRT1 downregulation decreases intestinal tumor formation39. In addition, another report showed that SIRT1 protein levels were decreased in mouse embryonic fibroblasts (MEFs) overexpressing KRAS and in two human lung adenocarcinoma cell lines. In addition, the size of carcinoma tumors but not adenoma tumors in KrasTg;Sirt1Tg mice was reduced compared with that in KrasTg;Sirt1WT mice40.
Taken together, these observations indicate that KRASMut is relatively strongly associated with poor prognosis compared to other mutations, such as EGFR mutations, and participates in a mechanism of resistance to platinum-based or EGFR tyrosine kinase inhibitor (TKI)-based chemotherapeutic strategies41,42. Despite these observations, the development and clinical implementation of specific KRAS inhibitors have proven technically challenging, and there is a pressing need to identify druggable cooperating partners for oncogenic KRAS43. The functional interaction between SIRT1 and KRAS remains poorly understood. Although it has been reported that SIRT1 binds to the promoters of RAS genes44,45 and directly binds and deacetylates KRAS at lysine 104, promoting KRAS activation16, the mechanisms of these interactions are not yet fully understood. In this study, we performed biochemical analyses to investigate the functional interactions between SIRT1 and KRASMut. We also confirmed that SIRT1 deacetylates KRASMut at lysine 104 in KRASMut cells and that SIRT1 expression is reciprocally increased by KRASMut activation. We identified a strong positive feedback loop between KRASMut and SIRT1. Therefore, inactivating the positive feedback loop between KRASMut and SIRT1 by reducing the SIRT1 level could be an attractive therapeutic strategy for KRASMut cancer.
Materials and methods
Cell lines and culture conditions
The H358, H460, NCIH23, SKLU-1, SW960, A427, H727 (KRASMut), H1650 (KRAS and EGFR double mutant), H1975, HCC827, HCC2279 (EGFRMut), HCC1666, H322M, H522, Calu-3, H1299 (KRAS and EGFR wild type), BEAS-2B (nontumorigenic lung epithelial cells), CCD-18Lu (nontumorigenic lung fibroblasts), and human embryonic kidney (HEK) 293 T cell lines were obtained from the American Type Culture Collection (Manassas, VA, USA). The GFP-positive KRASG12C mutant stable cell lines H1299 KRASG12C_K104, H1299 KRASG12C_K104R, and H1299H363Y were generated by stably cotransfecting H1299 KRASWT cells. The cells were cultured in either HyClone RPMI-1640 medium (Thermo Fisher Scientific, Waltham, MA, USA) or Dulbecco’s modified Eagle’s medium (Thermo Fisher Scientific, Waltham, MA, USA), each containing 10% FBS and 1% penicillin and streptomycin. Cells were maintained in a 37 °C humidified incubator with 5% CO2 in air. All cell lines were authenticated by short tandem repeat (STR) analysis and were free of mycoplasma contamination.
Plasmids, antibodies, and assay kits
Plasmids such as KRASWT (#75282), KRASG12C (#58901), SIRT1 (#13735), Flag-SIRT1H363Y (#1792), and Flag-p300 (#23252) were purchased from Addgene (Watertown, MA, USA). Small interfering RNAs (siRNAs), including siKRAS (sc-35731 and sc-43874), siSIRT1 (sc-40986), siSIRT2 (sc-40988), siHDAC6 (sc-35544), sip300 (sc-29431), sic-Myc (sc-29226), siADAM17 (sc-36604), and shSIRT1 (sc-40986), and antibodies, including antibodies specific for SIRT1 (sc-15454), SIRT2 (sc-20966), KRAS (F234, sc-30), Tubulin (sc-32293), PARP (sc-8007), cleaved PARP (sc-56196), and p300 (sc-32244), were purchased from Santa Cruz Biotechnology Inc. (Dallas, TX, USA). Antibodies against GFP (#2555), ERK1/2 (#4695), phospho-ERK (T202/Y204) (#4370), phospho-Akt (S473) (#4060), Akt (#4685), cleaved caspase-3 (Asp175) (#9661), and β-actin (#3700) were obtained from Cell Signaling Technology Inc. (Danvers, MA, USA). Anti-acetylated lysine (ab190479), anti-TATA binding protein (TBP) (ab818), anti-phospho-c-Myc (ab51156), anti-c-Myc (ab32072), anti-ki67 (ab92742), anti-phospho ADAM17 (T735) (ab182630), anti-ADAM17 (ab28233) antibodies and the terminal deoxynucleotidyl transferase dUTP nick end labeling (TUNEL) assay kit-HRP-DAB (ab206386) were obtained from Abcam (Cambridge, MA, USA). The KRAS activation assay kit (STA-400-K) was obtained from Cell Biolabs Inc. (San Diego, CA, USA). Erlotinib (S7786), cisplatin (S1166), LY294002 (S1105), and EX527 (S1541) were purchased from Selleck Chemicals (Houston, TX, USA). Additionally, a human HB-EGF ELISA kit (DHBEG0) and a human Amphiregulin ELISA kit (DAR00) were purchased from R&D Systems (Abingdon, OX, UK).
Transfection and establishment of stable cell lines
For transient overexpression or knockdown, H358, H1299, A427, H727, H23 and HEK293T cells at 40% confluence were transfected with plasmids (2 μg per 60-mm dish) or siRNAs (80 nM) using Lipofectamine® 2000 (Thermo Fisher Scientific, Waltham, MA, USA). Transfected cells were allowed to stabilize for 48 h prior to use in experiments.
Cell viability and colony formation assays
For the cell viability assay, 2 × 103 cells were plated in 96 well plates and incubated with medium containing the drugs for six days. Cell viability was measured using CellTiter 96® AQueous One Solution Reagent (Promega, Madison, WI, USA) containing a tetrazolium compound [3-(4,5-dimethylthiazol-2-yl)-5-(3-carboxymethoxyphenyl)-2-(4-sulfophenyl)-2H-tetrazolium, inner salt; MTS] at 490 nm for 90 min every third day (VersaMax, San Jose, CA, USA). Six replicate wells were used for each analysis, and at least three independent experiments were performed. To analyze anchorage-independent growth, cells (2 × 103 cells/well) were suspended in 0.4% top agar and cultured on 0.8% agar for 40 days. The cells were stained with crystal violet, and cell masses (0.2-mm diameter) were counted as colonies.
Quantitative real-time PCR
Total cellular RNA was extracted with TRIzol (Invitrogen Life Technologies, USA) using chloroform, precipitated with isopropyl alcohol, washed with 70% ethanol, and eluted in RNase-free water. The concentration of the isolated RNA was measured using a Nanodrop 2000 spectrophotometer (Thermo Scientific, USA) at 260 nm. The cDNAs used as templates in RT‒qPCR were prepared using 1000 ng of total RNA. mRNA expression was evaluated by RT‒qPCR using Sensi FAST SYBR (Bioline) and normalized to RPL32 expression in each sample. For PCR, DNA polymerase activation was performed for 5 min at 94 °C, and amplification was then conducted in a Light Cycler 96 instrument (Roche Diagnostics, Switzerland). The primer sequences used in these experiments are listed in Table 1.
Table 1.
Primer sequences used for quantitative real-time PCR.
| Gene | Forward Primer | Reverse Primer |
|---|---|---|
| SIRT1 | TAGCCTTGTCAGATAAGGAAGGA | TGTTCTGGGTATAGTTGCGAAGT |
| Sirt1 | GGAGCAGATTAGTAAGCGGCTTG | GTTACTGCCACAGGAACTAGAGG |
| SIRT2 | TGCGGAACTTATTCTCCCAGA | GAGAGCGAAAGTCGGGGAT |
All reactions were carried out in triplicate. The comparative threshold cycle (ΔCT) method was used to compare 2-ΔΔCT values.
ΔCT = CT (target gene) – CT (reference gene)
ΔΔCT = ΔCT (target sample) - ΔCT (reference sample)
KRAS activation assay
Active GTP-bound KRAS was quantified using a KRAS activation assay kit (Catalog No. STA-400-K, Cell Bio Labs, San Diego, CA, USA) according to the manufacturer’s instructions. Briefly, 1 ml of total cell lysate (2.0 mg) was incubated with 40 μl Raf1-RBD agarose beads for 2 h at 4 °C to pull down the activated GTP-bound KRAS. The bead pellet was washed three times with 0.5 ml of 1× assay buffer, with centrifugation and aspiration each time. After the last wash, the bead pellet was resuspended in 40 μl of 2× reducing sodium dodecyl sulfate‒polyacrylamide gel electrophoresis (SDS‒PAGE) sample buffer. The samples were electrophoresed, proteins were transferred to a PVDF membrane, and the membrane was incubated with an anti-KRAS antibody (Abnova, Walnut, CA, USA, Catalog No. H00003845-M01) to measure the KRAS protein level.
ChIP-Seq analysis
Chromatin immunoprecipitation (ChIP) assays were conducted using the EpiTect ChIP OneDay kit (QIAGEN, Catalog No. 334471) according to the manufacturer’s protocol. Cells were fixed with 1% formaldehyde. Chromatin was sonicated and precleared using protein A beads. Precleared chromatin solutions were incubated with 2 μg of specific anti-KRAS (Santa Cruz, sc-30), anti-SIRT1 (Santa Cruz, sc-15454), anti-SIRT2 (Santa Cruz, sc-20966) antibodies or with immunoglobulin G (IgG) on a rotating platform at 4 °C overnight. Antibody-enriched protein‒DNA complexes were dissociated by reversal of crosslinking and purified according to the manufacturer’s instructions. qPCR analysis was conducted on the immunoprecipitated DNA fractions. The KRAS antibody used in this study was purchased from Novus (Novus, Catalog No. H00003845-P01), and normal mouse IgG was purchased from Santa Cruz Biotechnology (Santa Cruz, Catalog No. sc-2025). The primer sequences used in these experiments are listed in Table 2.
Table 2.
Primer sequences used for chromatin immunoprecipitation (ChIP)-PCR.
| Gene | Forward Primer | Reverse Primer |
|---|---|---|
| KRAS | GCGCTGACCTAGGGAATGTT | TCACTTCACAGCACGTACTCC |
| SIRT1 | TGACCGATGGACTCCTCACT | GCGTGTGACGTTCTGTCATC |
| SIRT2 | GCACTGGGCCCTCTTAACAT | CTGGGATTGAGTTGGGGACC |
In vitro acetylation and deacetylation assay
Freshly prepared recombinant hKRASG12C protein (SignalChem, #R06–32DH) and the hp300 catalytic domain (C.D.) (Enzo, BML-SE451) were incubated in the reaction mixture [50 mmol/L Tris-HCl (pH 8.0), 0.1 mmol/L EDTA, 1 mM DTT, 10% glycerol, and 10 mmol/L acetyl-CoA (Merck, #10101893001)] at 30 °C. When needed, after incubation, the hp300 C.D. was cleaved by overnight incubation with thrombin at 4 °C. After the in vitro acetylation assay, the acetylated KRASG12C and recombinant hSIRT1 proteins (Abcam, ab54334) were incubated in deacetylation buffer [50 mM NaCl, 50 mM Tris-HCl (pH 9.0), 4 mM MgCl2, 5% glycerol, 0.5 mM dithiothreitol, 0.02% NP-40, and 0.1 mM PMSF] supplemented with 50 μM NAD+ at 30 °C for 2 h. Proteins were separated by SDS‒PAGE, and the level of KRASG12C acetylation was evaluated with an anti–acetylated lysine (Ac-K) antibody.
Mass spectrometry
Acetylated residues were identified by mass spectrometry performed at the Proteomics and Mass Spectrometry (PAMS) facility at the National Cancer Center of South Korea. The protein products of acetylation reactions, as described above, were separated by SDS‒PAGE. The 23.1 kDa KRAS band was excised and subjected to in-gel tryptic digestion. The digested peptides were analyzed using a Q ExactiveTM Plus hybrid quadrupole-Orbitrap mass spectrometer (Thermo Fisher Scientific, Waltham, MA, USA) coupled to an UltiMate 3000 RSLCnano system (Thermo Fisher Scientific, Waltham, MA, USA). The eluted peptides were sprayed onto a nano-ESI source at an electrospray voltage of 2.0 kV. The Q Exactive Plus mass analyzer was operated using the top 10 data-dependent method. Full MS scans were acquired over the range of m/z 350–2000 with a mass resolution of 70,000 (at m/z 200). The AGC target value was 3.00E + 06. The ten most intense peaks with a charge state ≥2 were fragmented in the higher-energy collisional dissociation (HCD) collision cell with a normalized collision energy of 27, and tandem mass spectra were acquired in the Orbitrap mass analyzer with a mass resolution of 17,500 at m/z 200.
Database search—Database searching for all raw data files was performed using IP2 (Integrated Proteomics Pipeline) software (Bruker Corporation). ProLuCID was used for database searching against the SwissProt human database. Database searching against the corresponding reverse database was performed to evaluate the false discovery rate (FDR) of peptide identification. The database search parameters included a precursor ion mass tolerance of 10 ppm, fragment ion mass tolerance of 100 ppm, fixed modification of carbamidomethyl cysteine and variable modifications of methionine oxidation and lysine acetylation. We obtained an FDR of less than 1% at the peptide level and performed filtering to select the peptides with high confidence.
Combination index calculation
The percentage of surviving cells in each drug-treated group relative to that in the DMSO-treated cell group as the control group, which was defined as 100% viability, was estimated. Data obtained from the cell viability assays were used to perform these analyses. The observed dose combination of the two agents that achieved a particular Fa was then plotted on an isobologram. The combination index (CI) is a mathematical and quantitative representation of a two-drug pharmacological interaction. Using data from the cell viability assay and computerized software, CI values were generated over a range of Fa values for treatment with EX527 and a combination of erlotinib and cisplatin. Analysis of the combinational effect was performed using the CompuSyn program (Chou and Talalay). CompuSyn was used to compute the CI for each drug combination studied using cell viability assays. The CI indicates whether the effect of a drug combination is additive (CI = 1), synergistic (CI < 1), or antagonistic (CI > 1). This program also provides algorithms for in silico simulation of synergism and/or antagonism at any combination of concentrations, as presented in the CI plot46.
Apo-BrdU TUNEL assay
Cells treated with different concentrations of drugs were harvested and processed for flow cytometry (FACS Fortessa, Becton Dickinson) using the APO-BrdUTM TUNEL Assay Kit with Alexa Fluor® 488 Anti-BrdU (Molecular Probes, Invitrogen Detection Technologies, USA, Catalog No. A23210) according to the manufacturer’s instructions. Terminal deoxynucleotide transferase dUTP nick-end labeling (TUNEL) is a method for detecting DNA fragments during the cell cycle by labeling the 3′-hydroxyl termini of DNA double-strand breaks. Floating and attached cells were fixed with 4% paraformaldehyde and subsequently incubated with a DNA-labeling solution containing BrdU. After washing, the samples were incubated with an Alexa Fluor-conjugated anti-BrdU antibody, pelleted, and washed with wash buffer. The cells were incubated with RNase/propidium iodide (PI) solution (provided in the kit) at 37 °C for 15 min. The cells were analyzed by flow cytometry, and the values were expressed as the percentage of apoptotic cells (among total cells). Each experiment was performed in triplicate.
PI-Annexin V apoptosis assay
Apoptosis was also evaluated using annexin V-PI staining followed by flow cytometry. After treatment with different combinations of drugs, cells were collected and centrifuged at 300 × g for 5 min and then washed twice with cold PBS. The cells were then resuspended in binding buffer and incubated with PI and annexin V-FITC (BD Biosciences, Catalog No. RUO-556547) for 15 min at 21 °C. A minimum of 10,000 events were collected and analyzed by flow cytometry using a BD LSR Fortessa cell analyzer (Becton Dickinson, USA).
Immunoblotting and immunoprecipitation
Proteins obtained from the cell extracts were separated by sodium dodecyl sulfate‒polyacrylamide gel electrophoresis (SDS‒PAGE) and then transferred to Immobilon-P membranes (Millipore, Bedford, MA, UK). The membranes were blocked with 5% nonfat milk, incubated overnight at 4 °C with primary antibodies diluted 1:100–1:1000, and then incubated for 1 h at room temperature (24–26 °C) with the corresponding horseradish peroxidase-conjugated secondary antibodies. Antigen-antibody complexes were visualized using SuperSignal West Femto luminol enhancer solution (Thermo Fisher Scientific, Waltham, MA, USA). For immunoprecipitation, cell lysates were incubated with 5 μl of an anti-KRAS-GTP-bound antibody, anti-EGF antiserum, or preimmune serum at 4 °C for 2 h. Immune complexes were further incubated with protein A/G-Sepharose beads (GE Healthcare, Chicago, IL, USA) at 4 °C for 4 h. The immune complexes were eluted by boiling for 10 min in sample buffer containing 2% SDS and 10 mM dithiothreitol, subjected to SDS‒PAGE, and then analyzed by immunoblotting using anti-rabbit and anti-mouse antibodies.
Immunohistochemical (IHC) staining
Paraffin-embedded Section (4 μm thick) were deparaffinized, and heat-induced epitope retrieval was performed using targeted retrieval solution 9 (Dako, Santa Clara, CA, USA). The slides were treated with 3% hydrogen peroxide for 20 min to block endogenous peroxidase activity prior to washing with deionized water for 2–3 min. The slides were then incubated first with 0.5% BSA blocking solution for 1 h at room temperature and then with primary antibodies against pERBB2 (Y1221/1222), pERBB3 (Y1289), pERK (T202/Y204), pAKT (S473), and cleaved caspase-3 and antibodies provided in the TUNEL assay kit overnight at 4 °C. Immunoreactions were detected using a VECTASTAIN® ABC HRP Kit (Burlingame, CA, USA). Hematoxylin was used for counterstaining.
Human HB-EGF and Amphiregulin immunoassay
Microplate strips were removed from the plate frame, and 100 µl of assay diluent buffer was added to each well. Standard, control, and test samples were added at 100 µl per well, and the tubes were covered with the adhesive strip and incubated for 2 h at 4 °C. The buffer and cell culture supernatant in each tube were aspirated and washed with 400 µl of wash buffer, and these steps were repeated three times. Human HB-EGF and Amphiregulin conjugate (200 µl) were added to each well, and the tubes were incubated for 2 h at 4 °C and washed with wash buffer three times. Substrate solution (200 µl) was added to each tube, and the tubes were incubated for 30 min at room temperature protected from light. The plate was gently tapped, and the color change from blue to yellow was observed in the wells. Then, 50 µl of stop solution was added to each well. The optical density was measured over a duration of 30 min at a wavelength of 450 nm (VERSAmax, San Jose, CA, USA).
Orthotopic lung cancer mouse model
All animal procedures were performed in accordance with a protocol approved by the Institutional Animal Care and Use Committee (IACUC) of the National Cancer Centre Research Institute (NCCRI). NCCRI is an Association for Assessment and Accreditation of Laboratory Animal Care International (AAALAC International)-accredited facility that abides by the guidelines of the Institute of Laboratory Animal Resources (ILAR) Guide and Usage Committee. Nude mice (BALB/cAnN.Crj-nu/nu) obtained from Charles River Laboratories Japan (CRLJ, Shin-Yokohama, Japan) were anesthetized with isoflurane via inhalation in an enclosed box chamber. Mice were placed in a supine position, and the jaw and tongue were drawn away from the esophageal region using forceps while a 22-gauge Hamilton TLC syringe (Model # 1705, Hamilton, Reno, NV) was inserted into the trachea. The upper chest of the mouse was illuminated, and the mouse was injected with 1 × 106 cancer cells suspended in 100 μl of PBS. After the injection, the mouse was allowed to recover before being returned to its cage for a predetermined period after exposure.
LSL-KrasG12D/+;Sirt1+/+ and LSL-KrasG12D/+;Sirtco/co mouse models
LSL-KrasG12D/+ (B6.129S4-Krastm4Tyj/J, stock #008179) mice on a C57BL/6 J background and Sirt1co/co (B6.129-Sirt1tm1guj/J, stock #008041) mice were purchased from The Jackson Laboratory (Sacramento, CA, USA). LSL-KrasG12D/+;SIRT1co/co mice were generated by crossing LSL-KrasG12D/+;SIRT1+/+ mice with LSL-KrasG12D/+;SIRT1co/co mice. First-generation LSL-KrasG12D/+;SIRT1co/+ mice were backcrossed with Kras+/+;SIRT1co/co mice to generate LSL-KrasG12D/+;SIRT1co/co mice. Initially, LSL-KrasG12D/+;SIRT1+/+ and LSL-KrasG12D/+;SIRT1co/co mice were anesthetized with isoflurane via inhalation in an enclosed box chamber and infected with 5 × 107 infectious Ad-Cre particles (HanBio, South Korea) per mouse via intranasal injection.
Kras mutation transgenic mouse model
All animal procedures were conducted in accordance with the protocol approved by the National Cancer Center of Korea. KrasLA2(G12D) (129 S/Sv-Krastm3Tyj/J, stock #008185) mice were purchased from The Jackson Laboratory. Homozygosity for the KrasLA2(G12D) allele is lethal in mice. Heterozygous mice develop tumors in the lungs with 100% incidence; these tumors are first detectable as pleural nodules at eight weeks after birth.
FDG-positron emission tomography/computed tomography (PET/CT) scanning
The mice in this study were assigned to the LSL-KrasG12D/+;Sirt1+/+ and LSL-KrasG12D/+;Sirt1co/co age-matched groups. PET/CT scanning was performed after the mice were fasted for 12 h with free access to water. Mice were anesthetized using vaporized isoflurane (4% for induction; 2.5% for maintenance). Sterile normal saline (0.1 ml) was subcutaneously injected to ensure adequate hydration. PET/CT scanners (Biograph LOS, Siemens Healthcare, Erlangen, Germany; Discovery LS, GE Healthcare, Milwaukee, WI, USA). Noncontrast CT images were acquired in a region ranging from the skull base to the upper thigh, and subsequent PET images were acquired 60 min after lateral tail vein injection of 18F-FDG (8.65 ± 2.7 MBq). The standardized uptake value (SUV) was calculated as (decay-corrected activity [kBq] per mL of tissue volume)/body mass [g]). The SUVs of lesions were calculated by manually placing a volume of interest (VOI) around the lesion. Dynamic spiral CT imaging was performed using a multidetector CT scanner (Lightspeed pro-16, GE Healthcare) with contrast enhancement.
Prediction of deacetylation and the shortest path between histone deacetylases and KRAS
Deacetylation of the GTPase KRAS was predicted using the acetylation set enrichment-based (ASEB) method, which identifies novel lysine acetyltransferase (KAT)- or HDAC-specific acetylation and deacetylation sites based on the different characteristics of sets of lysine sites47. Sequence information of KRAS (UniProt accession number, P01116) was used to predict deacetylation sites targeted by HDAC1/HDAC2/HDAC3 and SIRT1. The P values for the query peptides were between 0.0001 and 1 (http://bioinfo.bjmu.edu.cn/huac/predict_p/).
The shortest path between and protein interaction network for KRAS and SIRT1 were also estimated using the PINA (Protein Interaction Network Analysis, http://cbg.garvan.unsw.edu.au/pina/) platform and STRING (Search Tool for the Retrieval of Interacting Genes/Proteins, http://string-db.org/) database via the ASEB method. PINA and STRING are comprehensive web sources providing information about protein‒protein interactions, including physical and functional associations between proteins48,49.
Statistical analysis
The results are expressed as the mean ± standard error of the mean (SEM) or standard deviation (SD) of >3 independent samples, as calculated using Microsoft Excel 2010 and the SPSS statistical software package. We chose the minimum sample size required for an acceptable probability of achieving a statistical criterion of interest (e.g., statistical significance or maximum interval width) for the proposed study. The criteria for excluding samples or data, including failure, met our quality control standards for conditions such as insufficient sample volume, unacceptable levels of contaminants, and poor histological quality. Group data for all assays were compared using two-tailed or unpaired Student’s t test, and statistical tests were two-sided. The nonparametric statistical tests used as appropriate were the Mann‒Whitney and chi-square tests. Statistical significance was set at P < 0.05.
Results
SIRT1 expression is aberrantly increased in NSCLC harboring KRASMut
SIRT1 expression is associated with poor prognosis in NSCLC patients and may help to identify NSCLC patients with a high risk of recurrence who could benefit from adjuvant therapy after resection50. Therefore, we first evaluated the expression of SIRT1 in a panel of human NSCLC cells and nontumorigenic lung epithelial cells using western blotting (Fig. 1A and Supplementary Fig. 1) and quantitative real-time PCR (Fig. 1C). Notably, the protein and mRNA levels of SIRT1 were significantly higher in KRASMut cell lines than in normal lung epithelial cells and in KRASMut-negative and EGFRMut-positive cell lines. To confirm the previous results of SIRT1 expression analysis in cell lines, the protein level of SIRT1 was evaluated with immunohistochemical staining in lung tissues of KrasLA2_WT and KrasLA2_G12D mice in the spontaneous tumorigenesis model at 16 weeks. The protein levels of Sirt1 in lung tumors from KrasLA2_G12D mice were much higher than those in the corresponding tumor-adjacent normal tissues and in normal control lung tissue from KrasLA2_WT mice (Fig. 1B). In KrasLA2_G12D mice, lung tumors began to develop eight weeks after birth. Tumors in KrasLA2_G12D mice were monitored until 16 weeks and found to develop in a time-dependent manner, but tumors were not developed in KrasLA_ WT mice (Supplementary Fig. 2). In addition, the mRNA expression of SIRT1 was significantly higher in KrasLA2_G12D lung tumors than in the corresponding tumor-adjacent tissues and KrasLA2_WT mouse lung tissues in the mice referenced in Fig. 1B at 8 and 16 weeks (Fig. 1D). These results suggest that KRASMut upregulates the mRNA and protein expression of SIRT1 in KRASMut lung cancer cells, indicating that there might be a positive correlation between KRASMut and SIRT1 expression.
Fig. 1. SIRT1 is aberrantly upregulated in KRASMut NSCLC cell lines and tumors.
A SIRT1 protein expression was measured in one noncancerous lung epithelial cell line (BEAS-2B), five KRASMut cell lines (H358, H460, NCIH23, SKLU-1, and SW960), a KRASMut/EGFRMut cell line (H1650), five KRASWT/EGFRWT cell lines (HCC1666, H322M, H522, Calu-3, and H1650), and three EGFRMut cell lines (H1975, HCC827, and HCC2279). The area density of each band was measured with ImageJ software. The data were normalized to actin and are presented as the ratio with respect to the area density of actin. The data are plotted relative to the values obtained in the BEAS-2B cell line with SIRT1 expression. Student’s t test, mean ± SD; n = 3; *p < 0.05. B Representative immunohistochemical staining for SIRT1 and H&E staining in KrasLA2_WT and KrasLA2_G12D Tg mouse lungs at 16 weeks of age. Representative images are shown. Scale bar, 100 μm. The high-magnification images correspond to the areas marked by the black box. C SIRT1 mRNA expression was measured by quantitative real-time PCR in the same cell lines shown in Fig. 1A. RPL32 was used as an internal control and for normalization. Student’s t test, mean ± SD; n = 3; *p < 0.05. D The mRNA expression of Sirt1 was measured by RT‒qPCR in cancerous and adjacent noncancerous lung tissues of KrasLA2_G12D Tg mice. Rpl32 was used as an internal control and for normalization. Student’s t test, mean ± SEM; n = 3; *p < 0.05.
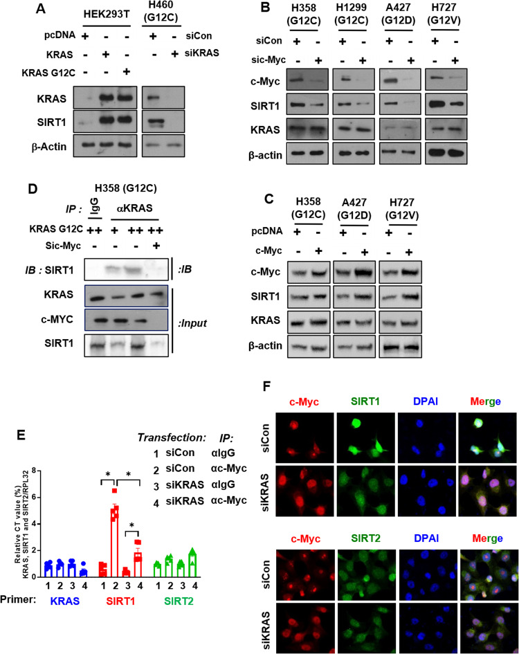
KRASMut-mediated induction of SIRT1 expression is mediated by c-Myc
To examine how SIRT1 expression is induced by KRASMut, we performed a gain- and loss-of-function study. First, KRASMut cell lines such as H358G12C, H1299 (with stable G12C expression), A427G12D, and H727G12V were transfected with each of two specific siRNAs for KRASMut knockdown (K/D). Both siRNAs dramatically decreased KRAS expression, which also decreased the protein levels of pERK, c-Myc, and SIRT1 but not sirtuin2 (SIRT2). (Supplementary Fig. 3). In contrast, KRASG12C, KRASG12D, and KRASG12V plasmids were transfected individually into the KRASMut lung cancer cell lines H358, A427, and H727. The mRNA expression of SIRT1 but not that of SIRT2 was increased by transfection of the KRASMut plasmids (Supplementary Fig. 4a). Transfection of these KRASMut plasmids also increased the protein levels of pERK, c-Myc, and SIRT1 but not SIRT2 (Supplementary Fig. 4b). In addition, transfection of the KRASWT and KRASG12C plasmids increased SIRT1 expression in HEK293T cells, whereas siKRAS (#1 siRNA in Supplementary Fig. 3) transfection decreased SIRT1 expression in H460G12C cells (Fig. 2A). SIRT1 expression is regulated by the ERK/MAPK signaling pathway, which is activated by oncogenic KRASWT or KRASMut expression. Previous research has shown that the expression of the transcription factor c-Myc is regulated by the MAPK pathway and that c-Myc functions by recognizing and binding to an E-box sequence to drive the transcription of numerous target genes, including SIRT151–53. c-Myc K/D decreased SIRT1 expression independent of KRAS expression in KRASMut cells (Fig. 2B). In contrast, c-Myc plasmid expression increased SIRT1 expression in only KRASMut cells (Fig. 2C). To reexamine whether KRASMut-induced SIRT1 affects KRASMut and determine whether c-Myc plays a downstream role in SIRT1 expression, immunoprecipitation with an anti-KRAS antibody was performed in H358 cells. KRASG12C plasmid expression increased SIRT1 expression in a manner dependent on the transfected plasmid concentration, and the rebinding of this additional SIRT1 to KRASMut depended on the SIRT1 expression level; this effect was abolished by c-MYC K/D (Fig. 2D). These results demonstrate that KRASMut upregulates SIRT1 through the ERK/MAPK-c-Myc pathway but does not upregulate SIRT2 in KRASMut lung cancer cells. KRASMut-induced SIRT1 also rebinds KRASMut.
Fig. 2. SIRT1 upregulation is mediated by c-Myc downstream of KRAS.
A HEK293T cells were transfected with pcDNA and KRASG12C plasmids (2 μg). H460 cells were transfected with siCon and siKRAS (80 nM). The cells were harvested with lysis buffer and subjected to western blotting. B, C KRASMut cells (H358, NCIH23, SKLU-1, SW900, A427, H727), KRASWT cells, and KRASG12C cells (H1299G12C) were transfected with siCon, c-Myc specific siRNA (80 nM), pcDNA, or c-Myc plasmid (2 μg) for 48 h, and the levels of the KRAS downstream effectors c-Myc and SIRT1 were measured. D H358 cells were transfected with KRASG12C and siCon or sic-Myc, and cell extracts were immunoprecipitated with an anti-KRAS antibody and immunoblotted with anti-SIRT1, anti-c-Myc, and anti-KRAS antibodies. E Chromatin immunoprecipitation-qPCR analysis of KRAS, SIRT1, and SIRT2 was performed in H358 cells transfected with siCon or siKRAS (80 nM) for 48 h and then immunoprecipitated using an anti-c-Myc antibody or mouse IgG as a negative control. The relative enrichment was calculated by normalizing the qPCR signals. The data are plotted as the mean values determined from at least two independent chromatin immunoprecipitation assays and three independent amplification reactions. Student’s t test, mean ± SD; n = 6; *p < 0.05. F H358 cells were transfected with siCon and siKRAS (80 nM) for 48 h and then fixed after 4 h. c-Myc expression was detected with an RFP emission filter, and SIRT1 expression was detected with a GFP emission filter.
The class III histone deacetylase SIRT2 is upregulated by N-Myc in neuroblastoma cells and by c-Myc in pancreatic cancer cells, and SIRT2 enhances N-Myc and c-Myc protein stability and promotes cancer cell proliferation54. Therefore, we investigated whether the KRASMut-ERK/MAPK-c-Myc axis increases SIRT1 or SIRT2 expression in KRASMut lung cancer cells. In H358 KRASMut cells, KRASMut-induced c-Myc transcription significantly increased the mRNA and protein levels of SIRT1, which were robustly reduced by KRAS K/D, but did not affect the mRNA and protein expression of SIRT2, as indicated by the ChIP assay (Fig. 2E) and immunofluorescence staining (Fig. 2F). In addition, it has been reported that histone deacetylase 6 (HDAC6) and SIRT2 deacetylate KRASMut at lysine 104 to increase the survival of KRASMut pancreatic cancer cells55. To confirm whether SIRT2 or HDAC6 regulates the acetylation and activity of the KRASMut protein in lung cancer cells, immunoprecipitation with an anti-KRAS antibody was performed in H358 cells. Although both SIRT2 and HDAC6 bound the KRASMut protein, neither greatly affected the acetylation or activity of the KRASMut protein in lung cancer cells (Supplementary Fig. 5).
In addition, SIRT1 interacts with and deacetylates c-Myc and increases c-Myc stability and phosphorylation at Ser62 in acute myeloid leukemia56. Therefore, to examine whether KRASMut-induced SIRT1 regulates KRASMut or c-Myc, the highest expression level of SIRT1 was determined after expression of KRASG12C. The increase in the SIRT1 level peaked 3.5 days after KRASG12C transfection (Supplementary Fig. 6a). Thus, the effect of SIRT1 on KRASG12C and c-Myc activity was evaluated at this timepoint. KRASG12C-induced SIRT1 affects KRASG12C activity but not c-Myc activity. This is because SIRT1 increased the level of KRASG12C activity to a greater degree than it increased c-Myc phosphorylation (Supplementary Fig. 6b). In addition, to identify whether SIRT1 deacetylates the Raf-MEK-c-Myc complex, immunoprecipitation was performed with an anti-SIRT1 antibody. SIRT1 did not form any complex with Raf-MEK-c-Myc but did interact with the KRASMut protein (Supplementary Fig. 6c). Based on these results, KRASMut-induced SIRT1 forms a robust positive feedback loop with KRASMut via the Raf-MEK-c-Myc pathway by increasing the level of SIRT1 mRNA, which maintains KRASMut activation.
SIRT1 binds, deacetylates, and regulates the activity of KRASMut
To investigate how KRASMut-c-Myc axis-induced SRIT1 regulates KRASMut activity, coimmunoprecipitation was performed to investigate the interaction between KRASG12C and SIRT1. The interaction between KRASG12C and SIRT1 was examined in HEK293T cells with KRASG12C and SIRT1 plasmid overexpression and in H358 cells with endogenous levels of KRASG12C and SIRT1 expression. KRASG12C coprecipitated with SIRT1, and this interaction was also crosschecked by reversing the antibodies used for immunoprecipitation and immunoblotting (Figs. 3A and 4A). Several studies have reported that the activity of TRP53, RELA/NF-κBp65, HIF-1α, and PML proteins is decreased by deacetylation of SIRT1 and that the activity of XRCC6/Ku70 and LKB1 is increased by SIRT157–62 (Supplementary Table 1). In addition, the deacetylation sites of KRASWT were explored using the ASEB method, which revealed that KRAS could be deacetylated at lysine 104 by SIRT1 (p value 0.5089, top 39%) and by HDAC1/HDAC2/HDAC3 (p value 0.4941, top 41%) (Supplementary Table 2). A lower percentage and a lower p value indicate a higher probability of deacetylation by the selected enzyme, and SIRT1 was further evaluated in terms of the shortest pathways via the PINA and STRING databases based on the ASEB method. PINA and the STRING analysis identified the protein networks with the shortest pathways between SIRT1 and KRAS (Supplementary Fig. 7). PINA identified interactive relationships involving a direct interaction of KRAS with SIRT1 (Supplementary Fig. 7a), and STRING analysis revealed that the shortest pathways between SIRT1 and KRAS were through cellular tumor antigen p53 (TP53), polyubiquitin-C (UBC), and the serine/threonine-protein kinase STK11 (Supplementary Fig. 7b).
Fig. 3. KRASMut-induced SIRT1 rebinds to KRASMut and increases KRAS activity via deacetylation.
A HEK293T cells were transfected with KRASG12C and SIRT1 plasmids (4 μg), and cell extracts were immunoprecipitated with anti-KRAS and anti-SIRT1 antibodies and immunoblotted with the reciprocal antibody. B, C Plasmids (pcDNA, KRASG12C, and SIRT1 each 4 μg) and siRNAs (siCon and siSIRT1, each 80 nM) were transfected into HEK293T cells. Cell extracts were immunoprecipitated with an anti-KRAS antibody and Raf-1 agarose beads and analyzed using anti-acetylated lysine, anti-SIRT1, anti-KRAS, and anti-KRAS-GTP antibodies. D Normal lung epithelial cell, fibroblast, and KRAS Mut cell lysates were immunoprecipitated with an anti-KRAS antibody and immunoblotted with anti-acetyl-lysine and anti-KRAS antibodies.
Fig. 4. SIRT1 deacetylates lysine 104 of KRASG12C.
A H358 cell extracts were immunoprecipitated with anti-KRAS and anti-SIRT1 antibodies and immunoblotted with anti-KRAS and anti-SIRT1 antibodies. B H358 cells were transfected with pcDNA and SIRT1 (4 μg), siCon, and siSIRT1 (80 nM) and then immunoblotted with anti-acetylated lysine, anti-KRAS-GTP, and anti-KRAS antibodies. C The amino acid sequence of KRASG12C is shown. Lysine acetylation residues are marked as K in bold font. D HEK293T cells were transfected with GFP-E.V., GFP-KRASG12C (with three of the four lysine acetylation residues [K101, K104, K128, and K147] sequentially mutated to arginine), Flag-SBP-E.V., Flag-SBP-SIRT1, siCon, and/or siSIRT1 and incubated for 48 h. Protein lysates were subjected to immunoprecipitation with an anti-GFP antibody and then immunoblotted using anti-acetylated lysine, anti-KRAS, and anti-GFP antibodies.
KRAS acetylation reduces GEF-mediated nucleotide exchange, which decreases GTP reloading16. Therefore, to examine whether KRASMut activity is increased by SIRT1, we measured the acetylation of KRASWT and KRASG12C after SIRT1 overexpression or K/D. As expected, SIRT1 expression was increased by expression of KRASG12C compared to KRASWT. KRASMut-induced SIRT1 deacetylated KRASMut and increased KRASMut activity to a greater degree than KRASWT, and this effect was attenuated by SIRT1 K/D in HEK293T cells (Fig. 3B, C). In addition, when the endogenous acetylation levels of KRASWT and KRASMut were compared among normal lung epithelial cells, fibroblasts, KRASMut cells, and EGFRMut-positive cells, the acetylation levels in KRASMut cell lines were the lowest among normal lung epithelial cells, fibroblasts, and EGFRMut-positive or EGFRMut-negative cells expressing KRASWT, because KRASMut activity depends on the SIRT1 expression level (Fig. 3D and Supplementary Fig. 8). To examine whether the changes in the acetylation and activity of KRASMut induced by SIRT1 expression or K/D depend on the type of KRAS mutation, immunoprecipitation with an anti-KRAS antibody was performed in H358G12C, A427G12D, and H727G12V cell lines. In accordance with previous results, the acetylation of KRASMut was decreased by SIRT1 expression, and this effect increased the activity of KRASMut. In contrast, SIRT1 K/D increased KRASMut acetylation and diminished KRASMut activity in these three KRASMut cell lines (Fig. 4B and Supplementary Fig. 9). SIRT1 K/D also increased KRASMut acetylation and reduced KRASMut activity in the H1299G12C stable cell line. (Supplementary Fig. 10c). This stable cell line was confirmed by western blotting, GFP staining, and a cell proliferation assay (Supplementary Fig. 10a, b). In addition, to confirm whether SIRT1 acetylation affects KRASMut activity, KRASG12C activity was measured after expression of SIRT1WT and SIRT1H363Y (a catalytically inactive SIRT1 mutant). Expression of SIRT1H363Y increased the acetylation level and decreased the activity of KRASG12C compared with those in the groups transfected with pcDNA or the SIRT1 plasmid (Supplementary Fig. 11). It has been reported that KRASWT can be acetylated at four lysine residues: K101, K104, K128, and K14763 (Fig. 4C). To identify the lysine residue of KRASMut that is deacetylated by SIRT1, three of the four lysine acetylation sites in KRASG12C were mutated to arginine. Deacetylation of only K104 was decreased by SIRT1 overexpression, and this decrease was reversed by SIRT1 K/D (Fig. 4D).
To confirm whether KRASG12C_K104 plays a role in regulating KRASMut activity, we generated an H1299 KRASG12C_K104R stable cell line. KRASMut activity in H1299 KRASG12C_K104R cells was lower than that in H1299 KRASG12C_K104 cells and was not changed by SIRT1 O/E or K/D (Supplementary Fig. 12a). When we investigated the levels of the KRASMut downstream signaling mediators pAkt and pERK, we found that the phosphorylation of Akt and ERK was increased in H1299 KRASG12C_K104 cells but decreased in H1299 KRASG12C_K104R cells compared with H1299 KRASWT cells (Supplementary Fig. 12b). Based on the previous results, H1299 KRASG12C_K104R cells formed more colonies than H1299 KRASWT and H1299 KRASG12C_K104R cells. H1299 KRASG12C_K104R cells formed significantly fewer colonies than H1299 KRASG12C_K104 cells (Supplementary Fig. 12c). These results are in accordance with previous reports that KRASK104R suppresses GEF activity16 and impairs SOS-mediated nucleotide exchange64. Overall, these findings indicate that the K104 lysine residue in KRASMut is deacetylated by SIRT1, which increases KRASMut activity via stable reloading of GTP.
SIRT1 reverses p300-mediated lysine 104 acetylation of KRASMut
We investigated which acetylation enzymes are involved in KRASWT acetylation. First, KRASWT acetylation was measured after overexpression of several acetyltransferase candidates, such as p300, TIP60, PCAF, and GCN5 (Fig. 5A and Supplementary Fig. 13). Among acetyltransferases, only p300 bound to KRASWT, and KRASWT acetylation was positively regulated. Next, to investigate whether the p300 acetyltransferase is involved in KRASMut acetylation, KRASG12C acetylation was measured after overexpression of the KRASG12C plasmid, p300 plasmid, and/or sip300 in HEK293T cells. Overexpression of p300 increased KRASG12C acetylation (Fig. 5B), and p300 K/D decreased KRASG12C acetylation (Fig. 5C) compared to KRASG12C acetylation in the control group. The p300 acetyltransferase is known as a histone acetyltransferase, whereas the acetylation of KRASMut occurs in the cytosol. Moreover, to confirm whether p300 is responsible for the acetylation of KRASMut in the cytosol, all immunoprecipitation reactions were performed with cytosol samples after nuclear extraction. Furthermore, to examine whether K104, the site deacetylated by SIRT1, is acetylated by p300, the plasmids containing mutations in three lysine acetylation sites in KRASG12C used in the experiments referenced in Fig. 4D were transfected with the p300 plasmid or sip300 into HEK293T cells. In accordance with previous results, the site of p300-mediated acetylation in KRASG12C was K104, which was deacetylated by SIRT1 (Fig. 5D and Supplementary Fig. 14). In addition, to confirm whether the three KRASMut types, G12C, G12D, and G12V, are acetylated by p300, KRASMut acetylation and activity were measured after the expression of p300 and sip300 in H358G12C, A427G12D, and H727G12V cells. The acetylation and activity of all three KRASMut types were regulated by overexpression and K/D of p300 (Supplementary Fig. 15).
Fig. 5. KRASMut lysine 104 is acetylated by the p300 acetyltransferase.
A HEK293T cells were transfected with KRASWT, Flag-E.V., and Flag-p300 plasmids. Cell lysates were immunoprecipitated with IgG and an anti-KRAS antibody and then immunoblotted with anti-acetyl-lysine, anti-Flag, and anti-KRAS antibodies. B, C Myc-His-KRASG12C, Flag-SBP-E.V., Flag-SBP-p300, siCon, and/or sip300 were overexpressed in HEK293T cells; after 48 h, cell lysates were separated into nuclear and cytoplasmic fractions, which were subjected to immunoprecipitation with an anti-KRAS antibody and immunoblotting with anti-acetylated lysine and anti-KRAS antibodies. TATA-binding protein was used as a nuclear marker, and tubulin was used as a cytoplasmic marker to verify that nuclear separation was successful. D HEK293T cells were transfected with GFP-E.V., GFP-KRAS (all lysine residues between a.a. 101 and 147 except for K104 mutated to arginine), Flag-SBP-E.V., Flag-SBP-p300, siCon, and/or sip300. Protein lysates were immunoprecipitated with an anti-GFP antibody and then immunoblotted with anti-acetylated lysine, anti-KRAS, and anti-GFP antibodies. E The recombinant KRASG12C protein and the p300 C.D. (catalytic domain, aa 1284–1674, 45.1 kDa) were incubated in the acetylation assay reaction mixture at 32 °C for 4 h, and lysine-acetylated peptides were then identified using an anti-acetyl-lysine antibody. F Lysine-acetylated KRASG12C peptides were also incubated with recombinant SIRT1 protein in the deacetylation assay reaction mixture for 4 h. Deacetylation was quantified using an anti-acetyl-lysine antibody.
To examine whether SIRT1 directly reverses p300-mediated K104 acetylation, we performed in vitro acetylation and deacetylation assays. The recombinant KRASG12C peptide was acetylated by the recombinant p300 (C.D., catalytic domain) peptide in a dose-dependent manner and was deacetylated by the recombinant SIRT1 peptide in an NAD+-dependent manner (Fig. 5E, F). To confirm the results of previous in vitro acetylation and deacetylation assays, the KRASG12C peptide mass in samples (1), (2), (3), and (4) described in Fig. 5E, F was measured by LC‒MS/MS. Only sample (3) in Fig. 5E, containing both KRASG12C and p300 was found to exhibit K104 acetylation, whereas sample (4) in Fig. 5F, containing the SIRT1 peptide, did not, as determined by the MS/MS data (Supplementary Fig. 16). These results suggest that SIRT1 and p300 dominantly regulate the K104 acetylation of KRASMut.
SIRT1 deletion increases apoptosis and improves the efficacy of chemotherapy in KrasMut-driven lung cancer
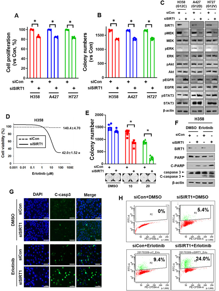
As mentioned above, KRASMut-induced SIRT1 rebinds to KRASMut and deacetylates it, which increases KRASMut activity. However, SIRT1 K/D decreased KRASMut activity and the downstream signaling of pERK and pAkt. Therefore, to examine whether SIRT1 K/D affects KRASMut-driven proliferation in lung cancer cell lines, we performed cell viability assays and colony formation assays in H358, A427, and H727 cells after SIRT1 K/D. Even though the proliferation rates and colony numbers of cells transfected with siSIRT1 were significantly decreased compared with those in the siCon group, the reductions were less than 20% (Fig. 6A, B). These results indicate that the inactivation of KRASMut-induced SIRT1 is not sufficient to inhibit KRASMut lung cancer cell proliferation.
Fig. 6. SIRT1 inactivation increases apoptosis and therapeutic efficacy in KRASMut cells.
A, B and D, E H358 cells were transfected with siCon or siSIRT1 (80 nM) and then seeded into 96-well plates for a growth assay A, D and into 12-well plates on agarose gel for a colony formation assay B, E. A, B without erlotinib; D, E dose-dependent treatment with erlotinib. Student’s t test, mean ± SD; n = 6; *p < 0.05. C H358, A427, and H727 cells were transfected with siCon or siSIRT1 (80 nM) and then immunoblotted with anti-SIRT1, anti-pMEK, anti-MEK, anti-pERK, anti-ERK, anti-pAkt, anti-Akt, anti-pEGFR, anti-EGFR, anti-pSTAT3, anti-STAT3, and anti β-actin antibodies. F–H H358 cells were transfected with siCon or siSIRT1 (80 nM) and treated with erlotinib (10 μM). F Cell lysates were immunoblotted with anti-PARP and anti-caspase-3 antibodies. G Cells treated with the drugs were subjected to immunofluorescence staining and H analysis of DNA damage using the APO-BrdU TUNEL assay.
Therefore, we investigated why SIRT1 K/D is insufficient to exterminate KRASMut lung cancer proliferation. SIRT1 K/D decreased the phosphorylation of MEK and ERK. Unlike the levels of pMEK and pERK, the pAkt level was not reduced because of SIRT1 K/D, whereas the phosphorylation of EGFR and signal transducer and activator of transcription 3 (STAT3) was increased (Fig. 6C). In previous reports, Akt activation was found to increase the activity of A Disintegrin and Metalloproteinase 17 (ADAM17), which increases the shedding of heparin-binding EGF (HB-EGF) and amphiregulin (AREG) from the cancer cell surface, leading to EGFR activation65,66. To confirm whether SIRT1 K/D-induced AKT phosphorylation increases the activity of ADAM 17, EGFR, and STAT3, H358, A427, and H727 cells were transfected with siCon and siSIRT1 and treated with LY294002 (a PI3K inhibitor). The induction of AKT, ADAM17, EGFR, and STAT3 activity by SIRT1 K/D was attenuated by Akt inhibition (Supplementary Fig. 17a). Furthermore, the increase in ADAM17 activity induced by SIRT1 K/D increased the levels of shed HB-EGF and AREG in the supernatant of all three cell lines, and this increase was completely abrogated by transfection of an ADAM17-specific siRNA (Supplementary Fig. 17c). The K/D efficiency of siADAM17 was confirmed by western blotting (Supplementary Fig. 17b). These results suggest that MEK/ERK signaling is positively regulated by KRASMut, whereas EGFR/STAT3 signaling is negatively regulated by KRASMut to compensate for the reduction in KRASMut activity by enhancing the shedding of HB-EGF and AREG.
To examine whether treatment with EGFR TKIs (tyrosine kinase inhibitors) to reduce EGFR phosphorylation induced by SIRT1 K/D exerts synergistic anticancer effects, cell viability and colony formation assays were performed with different concentrations of erlotinib under SIRT1 K/D conditions in H358G12C, NCIH23G12C, and H1299G12C stable cell lines. In the cell viability assay, the IC50 of erlotinib in all KRASMut SIRT1 K/D cells was significantly decreased compared to that in the corresponding control group (Fig. 6D, Supplementary Figs. 18a, 19a). SIRT1 K/D in NCIH23 cells was confirmed by western blotting (Supplementary Fig. 18b). In addition, expression of a catalytically inactive SIRT1 mutant, SIRT1H363Y, also significantly decreased the IC50 values of erlotinib and cisplatin in H358 cells (Supplementary Fig. 20a, b) and sensitized cells to the anticancer effect of erlotinib in the colony formation assay. On the other hand, SIRT1 O/E reduced the reduction in the colony number resulting from erlotinib treatment (Supplementary Fig. 21). Furthermore, SIRT1 K/D cells treated with 10 and 20 μM erlotinib showed a dose-dependent decrease in the colony number compared to cells transfected with siCon and treated with or without erlotinib (Fig. 6E and Supplementary Fig. 19b). The results of western blotting, immunofluorescence staining, and the APO-BrdU TUNEL assay demonstrated that SIRT1 K/D in combination with erlotinib increased PARP and caspase-3 cleavage (Fig. 6F–H; Supplementary Fig. 19c–e), indicating that the combination of SIRT1 K/D with chemotherapy drugs or erlotinib could sensitize KrasMut lung cancer cells to overcome chemoresistance.
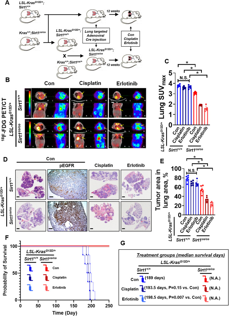
To support the previous in vitro results, we generated a KrasMut-driven lung tumor model (LSL-KrasG12D/+) to examine the synergistic anticancer effects of SIRT1 K/D and chemotherapy or EGFR TKI treatment. Infection of LSL-KrasG12D/+ mice with an adenovirus encoding Cre recombinase induces the expression of KrasG12D in the lung epithelium and the formation of lung adenomas that rarely progress to higher-grade tumors67. We crossed LSL-KrasG12D/+ mice with C57BL6/J mice to generate cohorts with the Sirt1+/+ genotype or global Sirt1 knockout (Sirt1co/co) (Fig. 7A). The transgenic mouse genotype and SIRT1 K/O (Fig. 7A) were confirmed by PCR genotyping and western blotting with lung samples (Supplementary Figs. 22, 23). As expected from the in vitro results, a reduced tumor burden in KrasG12D/+;Sirt1co/co mice treated with cisplatin or erlotinib compared with the age-matched KRASG12D/+;Sirt1+/+ mice, mice in each single drug treatment group, and KrasG12D/+;Sirt1co/co mice was observed using 18F-FDG PET/CT imaging and calculation of lung SUVmax values (Fig. 7B, C). We also found that Sirt1 K/O in LSL-KrasG12D/+ mice treated with cisplatin or erlotinib resulted in a significantly lower tumor burden than that in KRASG12D/+;Sirt1+/+ mice, mice in each single drug treatment group, and KrasG12D/+;Sirt1co/co mice, as determined by H&E staining and determination of the tumor number in the lung region (Fig. 7D, E). In accordance with the western blotting data in Fig. 6C, the IHC staining results showed that the phospho-EGFR levels in KrasG12D/+;Sirt1co/co mice were higher than those in KRASG12D/+;Sirt1+/+ mice (Fig. 7D). In addition to a reduced tumor burden, no deaths occurred in the groups of Sirt1 K/O mice treated with cisplatin or erlotinib, but the median survival time of KRASG12D/+;Sirt1+/+ mice and the mice in each single drug treatment group was less than 198.5 days (Fig. 7F, G). Collectively, these data indicate that SIRT1 K/D can sensitize KrasMut lung cancer cells to chemotherapy or EGFR TKI treatment.
Fig. 7. Sirt1 potentiates the anticancer effect of chemotherapy and EGFR TKI treatment against KrasG12D-induced lung tumorigenesis.
A Schematic of genetic manipulation of LSL-KrasG12D/+ and/or Sirt1co/co mice before and after adenoviral Cre administration. B PET images of mice between 22 and 23 weeks of age. All images were normalized to the same maximal standard uptake value (SUVmax) to facilitate the comparison of PET lesions. The yellow arrow indicates the tumor region. Cisplatin (7 mg/kg/1 time/week, i.p.) and erlotinib (15 mg/kg/2 times/week, i.p.) were administered beginning 13 weeks after Ad-cre virus injection. C Quantification of the tumor uptake value (SUVmax) and mean standardized uptake value (SUVmax) in the lung. Student’s t test, mean ± SEM; n = 6; *p < 0.05. D Representative H&E-stained lung sections from LSL-KrasG12D/+;Sirt1+/+ and LSL-KrasG12D/+;Sirt1co/co mice. The bars represent 800 μm. E Average tumor number per lung area in specimens collected from LSL-KrasG12D/+;Sirt1+/+ (n = 6) and LSL-KrasG12D/+;Sirt1co/co (n = 6) mice between 24 and 27 weeks. Student’s t test, mean ± SEM; n = 6; *p < 0.05. F Survival rates of LSL-KrasG12D/+;Sirt1+/+ (n = 6) and LSL-KrasG12D/+;Sirt1co/co (n = 6) mice following Cre induction (log-rank test). G Median survival times (days) and P values were calculated using the log-rank test and Gehan-Breslow-Wilcoxon test on the basis of Student’s t test, respectively.
Synergistic effect of SIRT1 inhibitor treatment and chemotherapy/EGFR TKI treatment in KRASMut-driven lung cancer
We next verified the synergistic effects of SIRT1 inhibitor treatment combined with cisplatin or EGFR TKI treatment in vitro and in vivo. We assessed whether SIRT1 inhibition could synergize with cisplatin or erlotinib treatment in inducing cell death. Platinum-based chemotherapy (e.g., cisplatin) in combination with EGFR inhibitors, such as erlotinib or gefitinib, is widely used to treat NSCLC. However, lung cancer patients harboring KRAS mutations have been shown to be resistant to these anticancer drugs68. To investigate whether the SIRT1 inhibitor EX527 showed synergistic anticancer effects when used in combination with cisplatin or erlotinib, H358 cells were treated with EX527 combined with cisplatin or erlotinib. The IC50 values in cells treated with EX527 and either cisplatin or erlotinib indicated significant sensitization compared with those in each single treatment group (Supplementary Fig. 24a). In addition, the Chou-Talalay method was used to characterize the synergism of EX527, where the CI provides a quantitative assessment of synergism between drugs46. The CI was estimated from the dose-effect data of cisplatin and erlotinib as single agents and in drug combinations. A value of CI < 1 indicated synergism, CI = 1 indicated an additive effect, and CI > 1 indicated antagonism. As shown in the CI plot, both cisplatin and erlotinib had a synergistic effect at low concentrations in combination with EX527 (Supplementary Fig. 24b). This was because EX527 increased the acetylation of KRASG12C, which decreased KRASG12C activity in H358 cells (Supplementary Fig. 25). When EX527 was combined with cisplatin or erlotinib, the levels of apoptosis markers, cleaved PARP, cleaved caspase 3, PI-Annexin V staining, and Apo-BrdU TUNEL positivity were substantially increased compared with those in each single treatment group or the untreated group, as shown by western blot analysis and immunofluorescence staining (Supplementary Figs. 24de, 26). Therefore, these combined treatments significantly decreased the colony number of KRASMut cells compared to that in each single treatment group or the control group (Supplementary Fig. 24c). Collectively, these results indicate that the SIRT1 inhibitor EX527 has potential as an adjuvant therapy for reducing chemoresistance in KRASMut-driven cancers.
Combination treatment with a SIRT1 inhibitor and erlotinib exerts synergistic antitumor effects in mouse models of KRASG12C orthotopic lung cancer
To confirm the in vivo benefits of SIRT1 inhibitor and/or erlotinib treatment endowed by KRASMut, H358 cells were inoculated via intratracheal injection. We found that the number of colonies in the lungs and the lung weight in the combination treatment group were significantly lower than those in each single treatment group and the untreated group and that mice in the combination treatment group harbored the lowest number of grossly visible surface tumors (Fig. 8C, D). The combination therapy resulted in more TUNEL-positive cells than observed in either single treatment group or the control group, which decreased the number of Ki-67-positive cells and ERK phosphorylation. We confirmed the synergistic anticancer effect of EX527 by SIRT1 IHC staining and by evaluation of the tumor burden by H&E staining (Supplementary Fig. 27). The combination treatment of EX527 and erlotinib resulted in a longer median survival time than that in either single treatment group or the untreated group (Fig. 8A, B). These results strongly indicate that EX527-mediated inhibition of SIRT1 in KRASG12C lung cancer enhanced the efficacy of erlotinib treatment through reduced cell proliferation, enhanced DNA damage, and increased apoptotic cell death, suggesting that the inhibition of SIRT1 in combination with erlotinib treatment constitutes a potential therapeutic strategy for KRASMut lung cancer. A schematic overview summarizing the above findings is shown in Fig. 8E.
Fig. 8. SIRT1 inhibitor treatment is required for the synergistic therapeutic efficacy of EGFR TKIs in the KRASG12C lung orthotopic tumor model.
A H358 cells were injected intratracheally into nude mice (1 × 106 cells/mouse). Tumors were allowed to establish for 10 days before the mice were randomized into treatment groups. Survival curves of lung orthotopic tumor-bearing mice. n = 10; *p < 0.05. Two-way ANOVA. The mouse survival curves were generated and visualized using the Kaplan‒Meier method. Therapeutic candidate drugs, including EX527 (10 mg/kg/3 times/week, i.p.) and erlotinib (15 mg/kg/2 times/week, i.p.) were administered as specified. Mice were euthanized at the first indication of morbidity, and the lungs were excised and stained with Bouin’s fixative. B Median survival times (days) and P values were calculated by the log-rank test and Gehan-Breslow-Wilcoxon test, respectively. *p < 0.001. On the basis of Student’s t test. C Tumor weights were measured after tumor excision from the mice. Student’s t test was performed for statistical analysis, and the values are shown as the means ± SEMs; n = 8; *p < 0.05. D The colonies formed in the lungs were counted based on colony size: less than 1 mm, between 1 mm and 2 mm, and more than 2 mm. Student’s t test was performed for statistical analysis, and the values are shown as the means ± SEMs; n = 8; *p < 0.05. E Schematic overview of the chemoresistance mechanism of KRASMut-induced SIRT1 and definition of a rational combination strategy to overcome chemoresistance in KRASMut cancers.
Discussion
RAS is one of the most frequently mutated oncogenes in human cancer and is a pivotal driving factor for tumorigenesis. The three RAS genes encode highly homologous RAS proteins, HRAS, NRAS, and KRAS43. KRAS is the isoform most frequently mutated, accounting for approximately 85% of RAS mutations. KRAS-4B is the dominant isoform relative to KRAS-4A in human cancers, and it is present in approximately 90% of pancreatic cancers, 30–40% of colon cancers, and 15–20% of lung cancers, mostly NSCLCs5. The KRAS protein functions as a delivery sensor that allows the transduction of signals from the cell surface to the nucleus and promotes several essential cellular processes, such as differentiation, growth, chemotaxis, and apoptosis6,7. Although many oncologists have made persistent efforts, effective direct anti-KRAS therapies remain elusive41,42. It is very difficult to inhibit KRASMut activity by interfering with GTP–GDP binding because of the lack of well-defined hydrophobic pockets on the surface of KRASMut proteins, the picomolar affinity of GTP and GDP for KRASMut and the high intracellular concentrations of GTP and GDP69. Therefore, KRASMut proteins are considered challenging targets.
However, the activation of KRASMut signaling occurs via a two-step process involving the plasma membrane localization of KRAS and its interaction with effector proteins, processes that are regulated by posttranslational modification (PTM) of KRAS70. Blocking these processes can decrease KRASMut activation, which interferes with its association with the plasma membrane, regulates its interactions with effectors, and regulates its protein stability. PTMs regulating the association of the KRASMut protein with the plasma membrane are prenylation, proteolysis, methylation, palmitoylation, and phosphorylation. Among these PTMs, prenylation occurs in KRASMut proteins that contain a CAAX motif as the substrate for farnesyltransferase (FTase) and allows KRASMut proteins to have a low affinity for the plasma membrane. Thus, the prenylated KRAS protein translocates to the surface of the endoplasmic reticulum (ER) and interacts with KRAS-converting enzyme 1 (RCE1)71. Although prenylation inhibitors have shown anti-KRAS activity, their use is limited by their poor pharmacokinetic properties and high affinity for bone minerals. PTMs affecting KRASMut nucleotide exchange from GTP to GDP include nitrosylation, ubiquitination, SUMOylation, and acetylation. In particular, monoubiquitination of KRASMut at lysine 147 impairs GAP-mediated GTP hydrolysis, which promotes GTP loading and enhances the affinity of KRASMut for downstream effectors such as components of the Raf-MEK-PI3K axis. In addition, mono/diubiquitination of lysine 117 promotes nucleotide exchange, thereby enhancing KRASMut activation71. Thus, targeting E3 ligases is an alternative method for treating oncogenic KRASMut-driven cancers. For example, aberrantly activated KRASMut undergoes a conformational change, which inhibits Nedd4-1 ubiquitin ligase-mediated polyubiquitination and degradation, resulting in the suppression of KRASMut cancer development72. However, this method also has challenges. While some ubiquitin ligases function as tumor suppressors through the degradation of oncogenic KRASMut, strategies to excessively activate these ubiquitin ligases could be nonspecific for KRASMut. Therefore, targeting ubiquitination may have results below clinical expectations.
Yang et al. reported lysine 104 acetylation of KRAS. First, K104 acetylation affects the transforming activity of KRAS by interfering with GEF-mediated nucleotide exchange. K104 acetylation is a negative regulatory modification of KRAS16. Second, HDAC6- and SIRT2-mediated deacetylation of KRASMut lysine 104 increases the survival of KRASMut pancreatic cancer cells55. Additionally, lysine 147 was discovered to be a novel substrate for SIRT2-mediated deacetylation, and its acetylation status strongly affects the oncogenic properties of KRASMut pancreatic cancer cells73. Notably, we found that the protein and mRNA expression levels of SIRT1 were aberrantly increased in NSCLC cells harboring KRASMut and in KRASG12D mouse lung tumors compared with normal lung epithelial cells and with tumor-adjacent normal tissues and KrasWT mouse lung tissues, respectively (Fig. 1). The KRASMut-induced increase in SIRT1 expression occurs at the transcription level; thus, we hypothesized that some transcription factors are controlled by the MAPK pathway downstream of KRAS. Consequently, we found that the activity of the KRASMut-MAPK/ERK downstream transcription factor c-Myc significantly increased the mRNA and protein levels of SIRT1 but not SIRT2 in H358 KRASG12C cells (Fig. 2).
However, there was one report stating that the Sirt1 protein level in MEFs from mice overexpressing KrasTg or Sirt1 Tg showed a greater reduction than that in MEFs from mice expressing WT Kras or Sirt140. They also measured SIRT1 levels in seven KRAS mutant cell lines after PI3K inhibitor treatment. Only two cell lines showed reductions in the SIRT1 level similar to those in MEFs from Kras Tg or Sirt1 Tg mice. Interestingly, reduced Sirt1 protein levels were observed in Kras Tg and Sirt1 Tg mice, and the reductions in Sirt1 levels in human Kras mutant cell lines were inconsistent with those in all KRAS mutant cell lines. Then, they compared tumor numbers between KrasTg;Sirt1WT and KrasTg;Sirt1Tg mice40. The tumor number in KrasTg;Sirt1Tg mice was less than that in KrasTg;Sirt1WT mice for carcinoma tumors but not for adenoma tumors. In addition, there was no significant difference in tumor growth between KrasTg;Sirt1Tg mice and KrasTg;Sirt1WT mice. These results were found because pneumocytes in Sirt1 Tg mice exhibited increased levels of tumor suppressor genes such as Gstm5, Sod3, Pygm, Timp2, Php3, Cav1, and Cdkn2c, whereas Sirt1 O/E decreased the levels of oncogenes such as Gfpt1, Aurkb, Prkci, and Madd during the early phases of KrasG12V activation. In other words, Sirt1 O/E in pneumocytes can affect several tumor suppressor genes or oncogenes, which can indirectly affect Kras tumor development.
However, KRASMut-induced SIRT1 in our results directly regulates KRASMut activity. We found that KRASMut-c-Myc axis-induced SIRT1 also bound to KRASMut and deacetylated lysine 104 in KRASMut in vitro and in vivo, which enhanced KRASMut activity (Figs. 3 and 4). Therefore, SIRT1 K/D or SIRT1H363Y expression increased KRASMut acetylation, which decreased KRASMut activity. We hypothesized that SIRT1 is a valuable target for KRASMut lung cancer. In contrast to our hypothesis, SIRT1 K/D could not completely abolish the proliferation of KRASMut lung cancer cells. SIRT1 K/D decreased cell proliferation and the colony number by less than 20% (Fig. 6A, B). Therefore, we thought that SIRT1 K/D may result in different secondary changes to KRASMut downstream signaling and/or act through a feedback mechanism to compensate for the loss of oncogenic KRASMut in lung cancer. The SIRT1 K/D-mediated decrease in KRASMut activity decreased the phosphorylation levels of MEK and ERK. Although pMEK and pERK levels were decreased by SIRT1 K/D, the pAKT level was not reduced, which led us to investigate the upstream mediators of Akt. Interestingly, the phospho-EGFR level was increased through shedding of HB-EGF and AREG mediated by SIRT1 K/D-induced pAkt-pADAM17 activity in three types of KRASMut cell lines. In addition, STAT3, which is an important downstream mediator of EGFR signaling and acts as a transcription factor to regulate oncogene expression, is activated in NSCLC cells74,75. These results demonstrate that the oncogenic KRASMut-induced downstream pathways are regulated by complex mechanisms. It is very difficult to explain how oncogenic KRASMut controls all activities in the Ras/Raf-MAPK or PI3K-Akt pathways driving oncogenesis in KRASMut lung cancer.
As mentioned above, many attempts have been made to block multiple aspects of KRASMut activation: targeting GEFs and GAPs, targeting KRASMut downstream proteins, KRASMut K/D using nanomedicine and siRNA, and targeting PTMs of KRASMut. However, the development of KRASMut-targeted therapies is not easy or simple. In this study, maintaining the KRASMut acetylation status decreased GEF-mediated nucleotide exchange and promoted the inactive GDP-bound state, resulting in decreased KRASMut activity, which could offer possibilities for combination therapy with established chemotherapy agents for KRASMut lung cancer. Therefore, we believe that the identification of regulatory enzymes of KRASMut acetylation constitutes the first step toward the development of a new therapeutic strategy targeting PTMs of KRASMut. First, we found that the SIRT1 inhibitor EX527 showed a synergistic anticancer effect in combination with cisplatin or erlotinib. EX527 increased the acetylation of KRASMut and thus diminished KRASMut activity in H358 cells and the KRASMut orthotropic lung cancer model (Figs. 6, 7, and 8). When EX527 was used in combination with cisplatin or erlotinib, the levels of apoptosis markers, cleaved PARP, cleaved caspase 3, PI-Annexin V staining, and Apo-BrdU TUNEL positivity were robustly increased compared with those in each single treatment group and the untreated group, as determined by western blotting and immunofluorescence staining. Based on these results, SIRT1 inhibitors could be candidate agents for combination therapy for KRASMut lung cancer. Another method of maintaining KRASMut acetylation is to identify the binding partner of the acetyltransferase for KRASMut. In this study, we found that the acetyltransferase for KRASMut is p300 in the cytosol by an in vivo acetylation assay. Additionally, p300 was found to directly acetylate KRASMut lysine 104 in an in vitro acetylation assay, and this result was confirmed by LC‒MS/MS (Fig. 5 and Supplementary Fig. 12). Although p300 is mainly a nuclear protein, it can be cytosolic, acting as an E4 ubiquitin ligase for p5376, and it is localized in the cytoplasm in breast carcinoma tissues but not in the adjacent normal mammary gland tissues77. The mechanism of KRASMut acetylation by p300 in the cytosol remains unclear. Despite the p300 expression-dependent change in KRASMut acetylation and activity, we did not investigate whether p300 activators such as CTPB or CCS1477 showed synergistic anti-KRASMut cancer effects when combined with cisplatin or erlotinib.
In summary, KRASMut NSCLC imposes an enormous health burden because of its high mortality. Although many clinical trials are being performed to explore potential therapeutic options, KRASMut NSCLC remains refractory to all targeted monotherapies. Obviously, there is a tremendous need to develop new therapies to treat KRASMut cancers. Our studies suggest that targeting PTM of the KRASMut protein, specifically its acetylation, may constitute a new therapeutic strategy. KRASMut lysine 104 is a very important posttranslationally modified residue that determines KRASMut activity. Constitutively activated KRASMut activates its downstream Raf-MEK-ERK-c-Myc axis, which increases the transcription and translation levels of SIRT1. KRASMut-induced SIRT1 stably deacetylates KRASMut lysine 104. Consequently, the strong KRASMut-c-Myc-SIRT1 positive feedback loop may be a challenging therapeutic target. Because of this feedback loop, SIRT1 inhibition mediated by EX527 showed a synergistic anti-KRASMut effect with cisplatin or erlotinib. In contrast, KRASMut activity was noticeably reduced when p300 activity and KRASMut lysine 104 acetylation were reinforced. These findings further support the potential of an effective combination regimen to sensitize KRASMut NSCLC to clinical SIRT1 inhibitors or p300 activators via concurrent inhibition driven by either cisplatin or erlotinib.
Supplementary information
Acknowledgements
This work was supported by grants (NCC-2110340) funded by the National Cancer Center and NRF-2022R1A2C1004715 funded by the National Research Foundation of Korea (NRF) grant funded by the Korean government (MSIT).
Author contributions
Conception and design: D.H.S. Acquisition of data: D.H.S., J.Y.J., M.Y.C., K.-H.K., and Y.G.B. Analysis and interpretation of data: D.H.S. and S.S.K. Writing and revision of the manuscript: D.H.S.
Competing interests
The authors declare no competing interests.
Footnotes
Publisher’s note Springer Nature remains neutral with regard to jurisdictional claims in published maps and institutional affiliations.
These authors contributed equally: Dong Hoon Shin, Jeong Yeon Jo.
Supplementary information
The online version contains supplementary material available at 10.1038/s12276-023-01091-0.
References
- 1.Ferlay J, et al. Cancer incidence and mortality worldwide: sources, methods and major patterns in GLOBOCAN 2012. Int. J. Cancer. 2015;136:E359–E386. doi: 10.1002/ijc.29210. [DOI] [PubMed] [Google Scholar]
- 2.Wong M, Lao XQ, Ho K-F, Goggins WB, Tse SL. Incidence arend mortality of lung cancer: global trends and association with socioeconomic status. Sci. Rep. 2017;7:1–9. doi: 10.1038/s41598-017-14513-7. [DOI] [PMC free article] [PubMed] [Google Scholar]
- 3.Brambilla E, Travis WD, Colby T, Corrin B, Shimosato Y. The new World Health Organization classification of lung tumours. Eur. Resp. J. 2001;18:1059–1068. doi: 10.1183/09031936.01.00275301. [DOI] [PubMed] [Google Scholar]
- 4.Group NM-aC. Preoperative chemotherapy for non-small-cell lung cancer: a systematic review and meta-analysis of individual participant data. Lancet. 2014;383:1561–1571. doi: 10.1016/S0140-6736(13)62159-5. [DOI] [PMC free article] [PubMed] [Google Scholar]
- 5.Chevallier M, Borgeaud M, Addeo A, Friedlaender A. Oncogenic driver mutations in non-small cell lung cancer: past, present and future. World J. Clin. Oncol. 2021;12:217. doi: 10.5306/wjco.v12.i4.217. [DOI] [PMC free article] [PubMed] [Google Scholar]
- 6.Wennerberg K, Rossman KL, Der CJ. The Ras superfamily at a glance. J. Cell Sci. 2005;118:843–846. doi: 10.1242/jcs.01660. [DOI] [PubMed] [Google Scholar]
- 7.Johnson L, et al. K-ras is an essential gene in the mouse with partial functional overlap with N-ras. Genes Dev. 1997;11:2468–2481. doi: 10.1101/gad.11.19.2468. [DOI] [PMC free article] [PubMed] [Google Scholar]
- 8.DuPage M, Dooley AL, Jacks T. Conditional mouse lung cancer models using adenoviral or lentiviral delivery of Cre recombinase. Nat. Protoc. 2009;4:1064–1072. doi: 10.1038/nprot.2009.95. [DOI] [PMC free article] [PubMed] [Google Scholar]
- 9.Malumbres M, Barbacid M. RAS oncogenes: the first 30 years. Nat. Rev. Cancer. 2003;3:459–465. doi: 10.1038/nrc1097. [DOI] [PubMed] [Google Scholar]
- 10.Ostrem JM, Peters U, Sos ML, Wells JA, Shokat KM. K-Ras (G12C) inhibitors allosterically control GTP affinity and effector interactions. Nature. 2013;503:548–551. doi: 10.1038/nature12796. [DOI] [PMC free article] [PubMed] [Google Scholar]
- 11.Misale S, et al. KRAS G12C NSCLC models are sensitive to direct targeting of KRAS in combination with PI3K inhibitionPI3K targeting overcomes resistance to KRAS G12C inhibitors. Clin. Cancer Res. 2019;25:796–807. doi: 10.1158/1078-0432.CCR-18-0368. [DOI] [PubMed] [Google Scholar]
- 12.Solanki HS, et al. Cell type–specific adaptive signaling responses to KRASG12C inhibition cell-type specific adaption to KRASG12C inhibition. Clin. Cancer Res. 2021;27:2533–2548. doi: 10.1158/1078-0432.CCR-20-3872. [DOI] [PMC free article] [PubMed] [Google Scholar]
- 13.Luo J, et al. Overcoming KRAS-mutant lung cancer. Am. Soc. Clin. Oncol. Educ. Book. 2022;41:700–710. doi: 10.1200/EDBK_360354. [DOI] [PubMed] [Google Scholar]
- 14.Hancock JF, Magee AI, Childs JE, Marshall CJ. All ras proteins are polyisoprenylated but only some are palmitoylated. Cell. 1989;57:1167–1177. doi: 10.1016/0092-8674(89)90054-8. [DOI] [PubMed] [Google Scholar]
- 15.Sasaki AT, et al. Ubiquitination of K-Ras enhances activation and facilitates binding to select downstream effectors. Sci. Signal. 2011;4:ra13–ra13. doi: 10.1126/scisignal.2001518. [DOI] [PMC free article] [PubMed] [Google Scholar]
- 16.Yang MH, et al. Regulation of RAS oncogenicity by acetylation. Proc. Natl Acad. Sci. USA. 2012;109:10843–10848. doi: 10.1073/pnas.1201487109. [DOI] [PMC free article] [PubMed] [Google Scholar]
- 17.Qiu X, Brown KV, Moran Y, Chen D. Sirtuin regulation in calorie restriction. Biochim. Biophys. Acta (BBA)-Proteins Proteom. 2010;1804:1576–1583. doi: 10.1016/j.bbapap.2009.09.015. [DOI] [PubMed] [Google Scholar]
- 18.Cen Y, Youn YD, Sauve A. Advances in characterization of human sirtuin isoforms: chemistries, targets and therapeutic applications. Curr. Med. Chem. 2011;18:1919–1935. doi: 10.2174/092986711795590084. [DOI] [PubMed] [Google Scholar]
- 19.Xu C, et al. SIRT1 is downregulated by autophagy in senescence and ageing. Nat. Cell Biol. 2020;22:1170–1179. doi: 10.1038/s41556-020-00579-5. [DOI] [PMC free article] [PubMed] [Google Scholar]
- 20.He F, Li Q, Sheng B, Yang H, Jiang W. SIRT1 inhibits apoptosis by promoting autophagic flux in human nucleus pulposus cells in the key stage of degeneration via ERK signal pathway. BioMed. Res. Int. 2021;2021:8818713. doi: 10.1155/2021/8818713. [DOI] [PMC free article] [PubMed] [Google Scholar]
- 21.Rada P, et al. SIRT1 controls acetaminophen hepatotoxicity by modulating inflammation and oxidative stress. Antioxid. redox Signal. 2018;28:1187–1208. doi: 10.1089/ars.2017.7373. [DOI] [PMC free article] [PubMed] [Google Scholar]
- 22.Liang D, et al. SIRT1/PGC-1 pathway activation triggers autophagy/mitophagy and attenuates oxidative damage in intestinal epithelial cells. Biochimie. 2020;170:10–20. doi: 10.1016/j.biochi.2019.12.001. [DOI] [PubMed] [Google Scholar]
- 23.Qiang L, et al. Proatherogenic abnormalities of lipid metabolism in SirT1 transgenic mice are mediated through Creb deacetylation. Cell Metab. 2011;14:758–767. doi: 10.1016/j.cmet.2011.10.007. [DOI] [PMC free article] [PubMed] [Google Scholar]
- 24.Lin Z, Fang D. The roles of SIRT1 in cancer. Genes Cancer. 2013;4:97–104. doi: 10.1177/1947601912475079. [DOI] [PMC free article] [PubMed] [Google Scholar]
- 25.Wang R-H, et al. Impaired DNA damage response, genome instability, and tumorigenesis in SIRT1 mutant mice. Cancer Cell. 2008;14:312–323. doi: 10.1016/j.ccr.2008.09.001. [DOI] [PMC free article] [PubMed] [Google Scholar]
- 26.Jang S-H, Min K-W, Paik SS, Jang K-S. Loss of SIRT1 histone deacetylase expression associates with tumour progression in colorectal adenocarcinoma. J. Clin. Pathol. 2012;65:735–739. doi: 10.1136/jclinpath-2012-200685. [DOI] [PubMed] [Google Scholar]
- 27.Tamm I, et al. Expression and prognostic significance of IAP-family genes in human cancers and myeloid leukemias. Clin. Cancer Res. 2000;6:1796–1803. [PubMed] [Google Scholar]
- 28.Jung W, et al. SIRT1 expression is associated with good prognosis in colorectal cancer. Korean J. Pathol. 2013;47:332–339. doi: 10.4132/KoreanJPathol.2013.47.4.332. [DOI] [PMC free article] [PubMed] [Google Scholar]
- 29.Zhang Y, et al. SIRT1 is reduced in gastric adenocarcinoma and acts as a potential tumor suppressor in gastric cancer. Gastrointest. Tumors. 2015;2:109–123. doi: 10.1159/000441460. [DOI] [Google Scholar]
- 30.Kikuchi K, et al. Association of SIRT1 and tumor suppressor gene TAp63 expression in head and neck squamous cell carcinoma. Tumor Biol. 2015;36:7865–7872. doi: 10.1007/s13277-015-3515-y. [DOI] [PubMed] [Google Scholar]
- 31.Herranz D, Serrano M. SIRT1: recent lessons from mouse models. Nat. Rev. Cancer. 2010;10:819–823. doi: 10.1038/nrc2962. [DOI] [PMC free article] [PubMed] [Google Scholar]
- 32.Wu M, et al. Expression of SIRT1 is associated with lymph node metastasis and poor prognosis in both operable triple-negative and non-triple-negative breast cancer. Med. Oncol. 2012;29:3240–3249. doi: 10.1007/s12032-012-0260-6. [DOI] [PubMed] [Google Scholar]
- 33.Huffman DM, et al. SIRT1 is significantly elevated in mouse and human prostate cancer. Cancer Res. 2007;67:6612–6618. doi: 10.1158/0008-5472.CAN-07-0085. [DOI] [PubMed] [Google Scholar]
- 34.Chen H-C, Jeng Y-M, Yuan R-H, Hsu H-C, Chen Y-L. SIRT1 promotes tumorigenesis and resistance to chemotherapy in hepatocellular carcinoma and its expression predicts poor prognosis. Ann. Surg. Oncol. 2012;19:2011–2019. doi: 10.1245/s10434-011-2159-4. [DOI] [PubMed] [Google Scholar]
- 35.Li L, et al. Activation of p53 by SIRT1 inhibition enhances elimination of CML leukemia stem cells in combination with imatinib. Cancer Cell. 2012;21:266–281. doi: 10.1016/j.ccr.2011.12.020. [DOI] [PMC free article] [PubMed] [Google Scholar]
- 36.Li C, et al. SIRT1 expression is associated with poor prognosis of lung adenocarcinoma. OncoTargets Ther. 2015;8:977. doi: 10.2147/OTT.S82378. [DOI] [PMC free article] [PubMed] [Google Scholar]
- 37.Noh SJ, et al. Expression of SIRT1 and cortactin is associated with progression of non-small cell lung cancer. Pathol. Res. Pract. 2013;209:365–370. doi: 10.1016/j.prp.2013.03.011. [DOI] [PubMed] [Google Scholar]
- 38.Herranz D, et al. SIRT1 promotes thyroid carcinogenesis driven by PTEN deficiency. Oncogene. 2013;32:4052–4056. doi: 10.1038/onc.2012.407. [DOI] [PubMed] [Google Scholar]
- 39.Leko V, Park GJ, Lao U, Simon JA, Bedalov A. Enterocyte-specific inactivation of SIRT1 reduces tumor load in the APC+/min mouse model. PLoS ONE. 2013;8:e66283. doi: 10.1371/journal.pone.0066283. [DOI] [PMC free article] [PubMed] [Google Scholar]
- 40.Costa‐Machado LF, et al. Sirt1 protects from K‐Ras‐driven lung carcinogenesis. EMBO Rep. 2018;19:e43879. doi: 10.15252/embr.201643879. [DOI] [PMC free article] [PubMed] [Google Scholar]
- 41.Sun J-M, Hwang DW, Ahn JS, Ahn M-J, Park K. Prognostic and predictive value of KRAS mutations in advanced non-small cell lung cancer. PLoS ONE. 2013;8:e64816. doi: 10.1371/journal.pone.0064816. [DOI] [PMC free article] [PubMed] [Google Scholar]
- 42.Linardou H, et al. Assessment of somatic k-RAS mutations as a mechanism associated with resistance to EGFR-targeted agents: a systematic review and meta-analysis of studies in advanced non-small-cell lung cancer and metastatic colorectal cancer. Lancet Oncol. 2008;9:962–972. doi: 10.1016/S1470-2045(08)70206-7. [DOI] [PubMed] [Google Scholar]
- 43.Cox AD, Fesik SW, Kimmelman AC, Luo J, Der CJ. Drugging the undruggable RAS: Mission possible? Nat. Rev. Drug Discov. 2014;13:828–851. doi: 10.1038/nrd4389. [DOI] [PMC free article] [PubMed] [Google Scholar]
- 44.Oberdoerffer P, et al. SIRT1 redistribution on chromatin promotes genomic stability but alters gene expression during aging. Cell. 2008;135:907–918. doi: 10.1016/j.cell.2008.10.025. [DOI] [PMC free article] [PubMed] [Google Scholar]
- 45.O’Hagan HM, et al. Oxidative damage targets complexes containing DNA methyltransferases, SIRT1, and polycomb members to promoter CpG Islands. Cancer Cell. 2011;20:606–619. doi: 10.1016/j.ccr.2011.09.012. [DOI] [PMC free article] [PubMed] [Google Scholar]
- 46.Ashton JC. Drug combination studies and their synergy quantification using the Chou–Talalay method. Cancer Res. 2015;75:2400–2400. doi: 10.1158/0008-5472.CAN-14-3763. [DOI] [PubMed] [Google Scholar]
- 47.Wang L, Du Y, Lu M, Li T. ASEB: a web server for KAT-specific acetylation site prediction. Nucleic Acids Res. 2012;40:W376–W379. doi: 10.1093/nar/gks437. [DOI] [PMC free article] [PubMed] [Google Scholar]
- 48.Cowley MJ, et al. PINA v2. 0: mining interactome modules. Nucleic Acids Res. 2012;40:D862–D865. doi: 10.1093/nar/gkr967. [DOI] [PMC free article] [PubMed] [Google Scholar]
- 49.Szklarczyk D, et al. STRING v10: protein–protein interaction networks, integrated over the tree of life. Nucleic Acids Res. 2015;43:D447–D452. doi: 10.1093/nar/gku1003. [DOI] [PMC free article] [PubMed] [Google Scholar]
- 50.Grbesa I, et al. Expression of sirtuin 1 and 2 is associated with poor prognosis in non-small cell lung cancer patients. PLoS ONE. 2015;10:e0124670. doi: 10.1371/journal.pone.0124670. [DOI] [PMC free article] [PubMed] [Google Scholar]
- 51.Pathria G, Verma S, Yin J, Scott DA. Ronai ZeA. MAPK signaling regulates c‐MYC for melanoma cell adaptation to asparagine restriction. EMBO Rep. 2021;22:e51436. doi: 10.15252/embr.202051436. [DOI] [PMC free article] [PubMed] [Google Scholar]
- 52.Ala M. Target c-Myc to treat pancreatic cancer. Cancer Biol. Ther. 2022;23:34–50. doi: 10.1080/15384047.2021.2017223. [DOI] [PMC free article] [PubMed] [Google Scholar]
- 53.Kriegl L, Vieth M, Kirchner T, Menssen A. Up-regulation of c-MYC and SIRT1 expression correlates with malignant transformation in the serrated route to colorectal cancer. Oncotarget. 2012;3:1182. doi: 10.18632/oncotarget.628. [DOI] [PMC free article] [PubMed] [Google Scholar]
- 54.Liu P, et al. The histone deacetylase SIRT2 stabilizes Myc oncoproteins. Cell Death Differ. 2013;20:503–514. doi: 10.1038/cdd.2012.147. [DOI] [PMC free article] [PubMed] [Google Scholar]
- 55.Yang MH, et al. HDAC6 and SIRT2 regulate the acetylation state and oncogenic activity of mutant K-RAS-regulation of K-RAS acetylation. Mol. Cancer Res. 2013;11:1072–1077. doi: 10.1158/1541-7786.MCR-13-0040-T. [DOI] [PMC free article] [PubMed] [Google Scholar]
- 56.Li L, et al. SIRT1 activation by a c-MYC oncogenic network promotes the maintenance and drug resistance of human FLT3-ITD acute myeloid leukemia stem cells. Cell Stem Cell. 2014;15:431–446. doi: 10.1016/j.stem.2014.08.001. [DOI] [PMC free article] [PubMed] [Google Scholar]
- 57.Hori YS, Kuno A, Hosoda R, Horio Y. Regulation of FOXOs and p53 by SIRT1 modulators under oxidative stress. PLoS ONE. 2013;8:e73875. doi: 10.1371/journal.pone.0073875. [DOI] [PMC free article] [PubMed] [Google Scholar]
- 58.Yeung F, et al. Modulation of NF‐κB‐dependent transcription and cell survival by the SIRT1 deacetylase. EMBO J. 2004;23:2369–2380. doi: 10.1038/sj.emboj.7600244. [DOI] [PMC free article] [PubMed] [Google Scholar]
- 59.Lim J-H, et al. Sirtuin 1 modulates cellular responses to hypoxia by deacetylating hypoxia-inducible factor 1α. Mol. Cell. 2010;38:864–878. doi: 10.1016/j.molcel.2010.05.023. [DOI] [PubMed] [Google Scholar]
- 60.Guan D, et al. Deacetylation of the tumor suppressor protein PML regulates hydrogen peroxide-induced cell death. Cell Death Dis. 2014;5:e1340–e1340. doi: 10.1038/cddis.2014.185. [DOI] [PMC free article] [PubMed] [Google Scholar]
- 61.Jeong J, et al. SIRT1 promotes DNA repair activity and deacetylation of Ku70. Exp. Mol. Med. 2007;39:8–13. doi: 10.1038/emm.2007.2. [DOI] [PubMed] [Google Scholar]
- 62.Lan F, Cacicedo JM, Ruderman N, Ido Y. SIRT1 modulation of the acetylation status, cytosolic localization, and activity of LKB1: possible role in AMP-activated protein kinase activation. J. Biol. Chem. 2008;283:27628–27635. doi: 10.1074/jbc.M805711200. [DOI] [PMC free article] [PubMed] [Google Scholar]
- 63.Pantsar T. The current understanding of KRAS protein structure and dynamics. Comput. Struct. Biotechnol. J. 2020;18:189–198. doi: 10.1016/j.csbj.2019.12.004. [DOI] [PMC free article] [PubMed] [Google Scholar]
- 64.Yin G, et al. A KRAS GTPase K104Q mutant retains downstream signaling by offsetting defects in regulation. J. Biol. Chem. 2017;292:4446–4456. doi: 10.1074/jbc.M116.762435. [DOI] [PMC free article] [PubMed] [Google Scholar]
- 65.Zheng X, et al. ADAM17 promotes breast cancer cell malignant phenotype through EGFR-PI3K-AKT activation. Cancer Biol. Ther. 2009;8:1045–1054. doi: 10.4161/cbt.8.11.8539. [DOI] [PMC free article] [PubMed] [Google Scholar]
- 66.Gnosa SP, et al. ADAM17-mediated EGFR ligand shedding directs macrophage-promoted cancer cell invasion. JCI insight. 2022;7:1–21. doi: 10.1172/jci.insight.155296. [DOI] [PMC free article] [PubMed] [Google Scholar]
- 67.Jackson EL, et al. Analysis of lung tumor initiation and progression using conditional expression of oncogenic K-ras. Genes Dev. 2001;15:3243–3248. doi: 10.1101/gad.943001. [DOI] [PMC free article] [PubMed] [Google Scholar]
- 68.Nguyen K-SH, Kobayashi S, Costa DB. Acquired resistance to epidermal growth factor receptor tyrosine kinase inhibitors in non–small-cell lung cancers dependent on the epidermal growth factor receptor pathway. Clin. Lung Cancer. 2009;10:281–289. doi: 10.3816/CLC.2009.n.039. [DOI] [PMC free article] [PubMed] [Google Scholar]
- 69.Prior IA, Lewis PD, Mattos C. A comprehensive survey of Ras mutations in cancer. Cancer Res. 2012;72:2457–2467. doi: 10.1158/0008-5472.CAN-11-2612. [DOI] [PMC free article] [PubMed] [Google Scholar]
- 70.Konstantinopoulos PA, Karamouzis MV, Papavassiliou AG. Post-translational modifications and regulation of the RAS superfamily of GTPases as anticancer targets. Nat. Rev. Drug Discov. 2007;6:541–555. doi: 10.1038/nrd2221. [DOI] [PubMed] [Google Scholar]
- 71.Wang W-H, et al. Post-translational modification of KRAS: potential targets for cancer therapy. Acta Pharmacol. Sin. 2021;42:1201–1211. doi: 10.1038/s41401-020-00542-y. [DOI] [PMC free article] [PubMed] [Google Scholar]
- 72.Zeng T, et al. Impeded Nedd4-1-mediated Ras degradation underlies Ras-driven tumorigenesis. Cell Rep. 2014;7:871–882. doi: 10.1016/j.celrep.2014.03.045. [DOI] [PubMed] [Google Scholar]
- 73.Song HY, et al. SIRT2 deletion enhances KRAS-induced tumorigenesis in vivo by regulating K147 acetylation status. Oncotarget. 2016;7:80336. doi: 10.18632/oncotarget.12015. [DOI] [PMC free article] [PubMed] [Google Scholar]
- 74.Levy DE, Lee C-K. What does Stat3 do? J. Clin. Investig. 2002;109:1143–1148. doi: 10.1172/JCI0215650. [DOI] [PMC free article] [PubMed] [Google Scholar]
- 75.Alvarez JV, Greulich H, Sellers WR, Meyerson M, Frank DA. Signal transducer and activator of transcription 3 is required for the oncogenic effects of non–small-cell lung cancer–associated mutations of the epidermal growth factor receptor. Cancer Res. 2006;66:3162–3168. doi: 10.1158/0008-5472.CAN-05-3757. [DOI] [PubMed] [Google Scholar]
- 76.Shi D, et al. CBP and p300 are cytoplasmic E4 polyubiquitin ligases for p53. Proc. Natl Acad. Sci. USA. 2009;106:16275–16280. doi: 10.1073/pnas.0904305106. [DOI] [PMC free article] [PubMed] [Google Scholar]
- 77.Fermento M. E. et al. RETRACTED: Intracellular distribution of p300 and its differential recruitment to aggresomes in breast cancer: Elsevier. (2010). [DOI] [PubMed]
Associated Data
This section collects any data citations, data availability statements, or supplementary materials included in this article.








