Correction: Chinese Medicine (2022) 17:60 https://doi.org/10.1186/s13020-022-00621-8
Following publication of the original article [1], the authors identified errors in Figs. 6A, C and 7A. In detail, the wrong images were used in the FLU and SSDL groups in Fig. 6C, as well as all groups in Figs. 6A and 7A. The errors were caused by a mistake in the layout and selection of representative images. The correct figures are shown as below.
Fig. 6.
Treatment of CUMS-exposed rats with SSD results in elevated expression of p-mTOR, p-p70s6k, and p-4E-BP1 in the hippocampal CA1 region. IHC labeling at the original magnification (× 200 and × 400) and the respective IOD values of p-mTOR (A, B), p-p70s6k (C, D), and p-4EBP1(E, F) expression in the hippocampal CA1 region of CUMS rats. (G–I) show representative western blot images and the relative ratios of p-mTOR, p-p70s6k, and p-4EBP1 expression in the hippocampal CA1 regions of the different groups of CUMS-exposed rats. All data are expressed as the mean ± SD. *P < 0.05 compared to the control group, #P < 0.05 compared to the CUMS group; n = 6
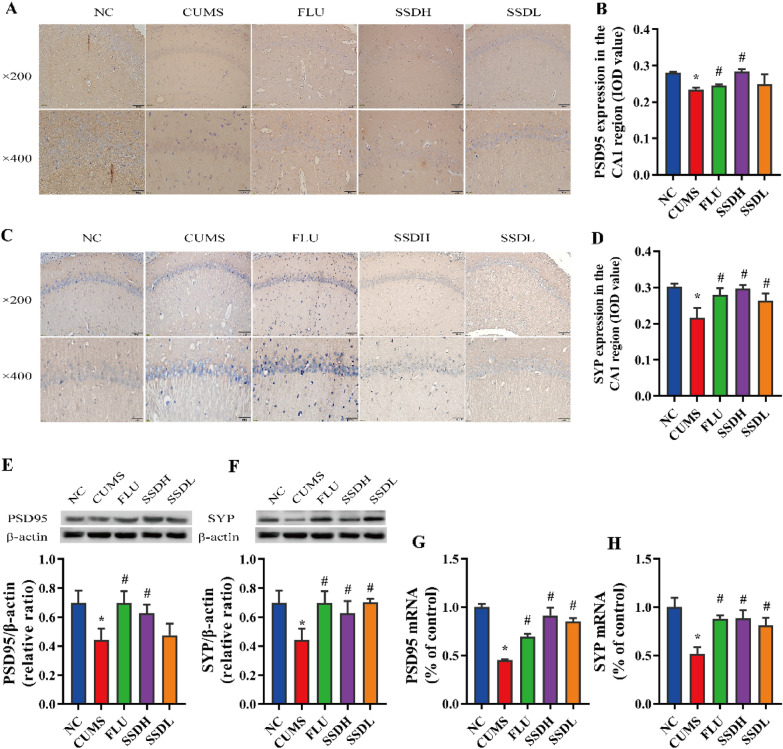
Fig. 7.
Treatment of CUMS-exposed rats with SSD results in elevated expression of PSD-95 and SYP in the hippocampal CA1 region. Images of IHC labelling at the original magnification (× 200 and × 400) and the respective IOD values of PSD-95 (A, B), and SYP (C, D) expression in the hippocampal tissue of CUMS-exposed rats. E, F show representative western blot images and the relative ratios of PSD-95 and SYP expression in the hippocampal CA1 regions of the different groups of CUMS-exposed rats. G, H show the PSD-95 and SYP mRNA levels in the hippocampal CA1 region of the rats in each group. All data are expressed as the mean ± SD. *P < 0.05 compared to the control group, #P < 0.05 compared to the CUMS group; n = 6
The authors apologize for the errors and state that this does not change the results and the scientific conclusions of this study. The original article [1] has been corrected.
Footnotes
Publisher's Note
Springer Nature remains neutral with regard to jurisdictional claims in published maps and institutional affiliations.
Chen-Yue Liu, Jian-Bei Chen and Yue-Yun Liu contributed equally to this work.
Contributor Information
Xiao-Juan Li, Email: lixiaojuan@jnu.edu.cn.
Jia-Xu Chen, Email: chenjiaxu@hotmail.com.
Reference
- 1.Liu CY, Chen JB, Liu YY, Zhou XM, Zhang M, Jiang YM, Ma QY, Xue Z, Zhao ZY, Li XJ, Chen JX. Saikosaponin D exerts antidepressant effect by regulating Homer1-mGluR5 and mTOR signaling in a rat model of chronic unpredictable mild stress. Chin Med. 2022;17:60. doi: 10.1186/s13020-022-00621-8. [DOI] [PMC free article] [PubMed] [Google Scholar]


